Incrustar presentación



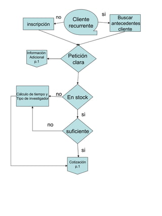
Este documento describe los pasos en un proceso de pedido de cliente, incluyendo la recopilación de información del cliente, la creación de una cotización, la generación de documentos y la supervisión de calidad antes de la entrega del producto final al cliente. El proceso concluye ya sea con la aceptación y pago del cliente o con la aclaración de quejas, y puede dar lugar a un cliente recurrente.

