MODELO ESTRATEGICO
GESTION DEL TALENTO HUMANO
MISION DE LA EMPRESA MISION DE GESTION DEL TALENTO HUMANO COMO SE LOGRA
VISION DE LA EMPRESA VISION DE GESTION DEL TALENTO HUMANO
DIRECCIONAMIENTO ESTRATEGICO –OBJETIVOS DIRECCIONAMIENTO ESTRATEGICO - OBJETIVOS
Fabricamos piezas plásticas
con tecnología de punta para
clientes del sector industrial
brindándoles la mejor solución
para la conservación e
identidad de sus productos.
Somos el proveedor más confiable de
piezas plásticas para nuestros clientes
porque:
-Tenemos un alto desarrollo
organizacional con un modelo
productivo efectivo.
-Seguiremos ampliando
sostenidamente nuestra participación
de mercado.
-Nuestro clima laboral seguirá siendo
una fortaleza.
Velamos por la mejorar de las
condiciones laborales, en las cuales,
los integrantes de las organizaciones
desarrollen su máximo potencial de
desempeño, es decir, optimicen su
calidad humana, como resultado de
la motivación y el entrenamiento.
Impulsar el bienestar y desarrollo
de los trabajadores, para alcanzar
sus objetivos mediante el manejo
eficaz del capital humano reclutar
y retener al personal idóneo para
cada puesto, capacitarlos, evaluar
su desempeño.
- Contratar personal idóneo
para cada puesto
- Brindar seguridad y salud a
todo trabajador
- Trabajar en mejora continua
en la organización
Trabajar conjuntamente utilizando
los recursos necesarios para que
cada talento explore todas sus
capacidades para aprovecharlas
en pos de la organización y del
mismo.
Buscar la capacitación continua
y promover actitud de
compromiso con la empresa.
- Certificar a los empleados en
un determinado proceso o
implementar acciones de
mejora continua.
- Lograr satisfacción de las
necesidades de nuestros
clientes.
- Innovar constantemente
-
AREAS CLAVE ESTRATEGICAS EN LA FORMULACION DEL PLAN
1. Políticas 6.Desarrollo organizacional
2. Temas corporativos 7.Remuneracion
3. Competencias 8. Clima laboral
4. Formación 9. Estímulos
5. Evaluación talento humano
ESTRATEGIAS ESTRATEGIAS ESTRATEGIAS ESTRATEGIAS
POLITICAS TEMAS CORPORATIVOS FORMACIONCOMPETENCIAS
D: Brindar capacitaciones
a los empleados sobre la
misión, visión y las normas
de la organización
ESTRATEGIAS ESTRATEGIAS ESTRATEGIA S ESTRATEGIAS
ESTRATEGIAS
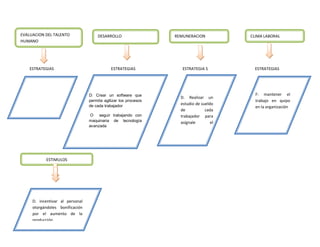
EVALUACION DEL TALENTO
HUMANO
DESARROLLO
ORGANIZACIONAL
REMUNERACION CLIMA LABORAL
ESTIMULOS
D. incentivar al personal
otorgándoles bonificación
por el aumento de la
producción
F: mantener el
trabajo en quipo
en la organización
D. Realizar un
estudio de sueldo
de cada
trabajador para
asígnale el
correspondiente
D: Crear un software que
permita agilizar los procesos
de cada trabajador
O seguir trabajando con
maquinaria de tecnología
avanzada

Formato modelo estrategico (2)

  • 1.
    MODELO ESTRATEGICO GESTION DELTALENTO HUMANO MISION DE LA EMPRESA MISION DE GESTION DEL TALENTO HUMANO COMO SE LOGRA VISION DE LA EMPRESA VISION DE GESTION DEL TALENTO HUMANO DIRECCIONAMIENTO ESTRATEGICO –OBJETIVOS DIRECCIONAMIENTO ESTRATEGICO - OBJETIVOS Fabricamos piezas plásticas con tecnología de punta para clientes del sector industrial brindándoles la mejor solución para la conservación e identidad de sus productos. Somos el proveedor más confiable de piezas plásticas para nuestros clientes porque: -Tenemos un alto desarrollo organizacional con un modelo productivo efectivo. -Seguiremos ampliando sostenidamente nuestra participación de mercado. -Nuestro clima laboral seguirá siendo una fortaleza. Velamos por la mejorar de las condiciones laborales, en las cuales, los integrantes de las organizaciones desarrollen su máximo potencial de desempeño, es decir, optimicen su calidad humana, como resultado de la motivación y el entrenamiento. Impulsar el bienestar y desarrollo de los trabajadores, para alcanzar sus objetivos mediante el manejo eficaz del capital humano reclutar y retener al personal idóneo para cada puesto, capacitarlos, evaluar su desempeño. - Contratar personal idóneo para cada puesto - Brindar seguridad y salud a todo trabajador - Trabajar en mejora continua en la organización Trabajar conjuntamente utilizando los recursos necesarios para que cada talento explore todas sus capacidades para aprovecharlas en pos de la organización y del mismo. Buscar la capacitación continua y promover actitud de compromiso con la empresa. - Certificar a los empleados en un determinado proceso o implementar acciones de mejora continua. - Lograr satisfacción de las necesidades de nuestros clientes. - Innovar constantemente -
  • 2.
    AREAS CLAVE ESTRATEGICASEN LA FORMULACION DEL PLAN 1. Políticas 6.Desarrollo organizacional 2. Temas corporativos 7.Remuneracion 3. Competencias 8. Clima laboral 4. Formación 9. Estímulos 5. Evaluación talento humano ESTRATEGIAS ESTRATEGIAS ESTRATEGIAS ESTRATEGIAS POLITICAS TEMAS CORPORATIVOS FORMACIONCOMPETENCIAS D: Brindar capacitaciones a los empleados sobre la misión, visión y las normas de la organización
  • 3.
    ESTRATEGIAS ESTRATEGIAS ESTRATEGIAS ESTRATEGIAS ESTRATEGIAS EVALUACION DEL TALENTO HUMANO DESARROLLO ORGANIZACIONAL REMUNERACION CLIMA LABORAL ESTIMULOS D. incentivar al personal otorgándoles bonificación por el aumento de la producción F: mantener el trabajo en quipo en la organización D. Realizar un estudio de sueldo de cada trabajador para asígnale el correspondiente D: Crear un software que permita agilizar los procesos de cada trabajador O seguir trabajando con maquinaria de tecnología avanzada