MODELO ESTRATEGICO
GESTION DEL TALENTO HUMANO

MISION DE LA EMPRESA                            MISION DE GESTION DEL TALENTO HUMANO        COMO SE LOGRA

 Fidelizar a nuestros trabajadores y clientes     Se compromete a mantener un alto           Trabajando todos en equipo y así lograr
 actuales, captar nuevas empresas usuarias
                                                  grado de satisfacción para clientes y      lo que queramos
 con la prestación de servicio diferenciador,
 un capital intelectual empoderado y              trabajadores en una buena prestación
 comprometido. Una tecnología vanguardista        de servicio y con alta tecnología
 reflejada en soluciones integrales de            brindando siempre soluciones a cada
 suministro de personal en misión laboral.
                                                  problema.


VISION DE LA EMPRESA                              VISION DE GESTION DEL TALENTO HUMANO

 Ser en el 2016 un grupo empresarial de           Ser el departamento líder en la empresa    Verificando el trabajo de cada uno de los
 negocios rentables y solidos                     y velar por el cumplimiento y objetivo     empleados de la empresa
 desarrollando alianza estratégica,               de los demás departamentos q se
 diversificando nuestros servicios con            encuentran en la compañía.
 gran responsabilidad social y liderazgo
 nacional einternacional.



DIRECCIONAMIENTO ESTRATEGICO –OBJETIVOS         DIRECCIONAMIENTO ESTRATEGICO - OBJETIVOS

 -cumplir con los requisitos establecidos         Realizar capa citaciones que nos           Manteniendo los objetivos claros y
 por nuestros clientes                            permitan mantener a clientes y             presentes que nos permitan lograr
                                                  trabajadores bien informado de todo lo     cumplirlos a cabalidad
 -mejorar continuamente nuestro sistema
                                                  que pasa en la compañía
 de gestión de calidad

 -Mantener la competencia del T.H en la
 organización.
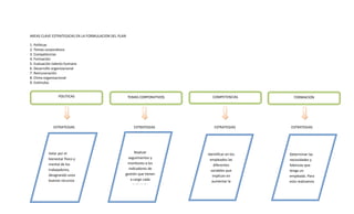
AREAS CLAVE ESTRATEGICAS EN LA FORMULACION DEL PLAN

1. Políticas
2. Temas corporativos
3. Competencias
4. Formación
5. Evaluación talento humano
6. Desarrollo organizacional
7. Remuneración
8. Clima organizacional
9. Estímulos


                 POLITICAS                            TEMAS CORPORATIVOS      COMPETENCIAS        FORMACION




              ESTRATEGIAS                                ESTRATEGIAS           ESTRATEGIAS       ESTRATEGIAS




           Velar por el                                 Realizar
                                                                           Identificar en los   Determinar las
           bienestar físico y                       seguimientos y          empleados las       necesidades y
           mental de los                           monitoreo a los             diferentes       falencias que
           trabajadores,                            indicadores de           variables que      tenga un
           designando unos                        gestión que tienen          implican en       empleado. Para
           buenos recursos                           a cargo cada             aumentar la       esto realizamos
           en el área de T.H                           trabajado             productividad      inducciones o
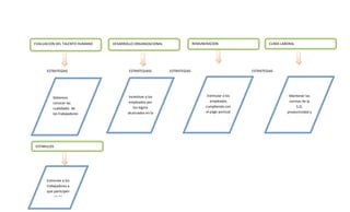
EVALUACION DEL TALENTO HUMANO   DESARROLLO ORGANIZACIONAL                 REMUNERACION                      CLIMA LABORAL




      ESTRATEGIAS                       ESTRATEGIASS        ESTRATEGIAS                            ESTRATEGIAS




          Debemos                       Incentivar a los                         Estimular a los                      Mantener las
          conocer las                   empleados por                              empleados                          normas de la
          cualidades de                    los logros                           cumpliendo con                             S.O,
          los trabajadores             alcanzados en la                         el pago puntual                      productividad y
          para saber el                     empresa                                  de sus                           la calidad del
          grado de eficacia                                                       prestaciones                           servicio




ESTIMULOS




      Estimular a los
      trabajadores a
      que participen
           en las
        actividades
Formato modelo estrategico (2)

Formato modelo estrategico (2)

  • 1.
    MODELO ESTRATEGICO GESTION DELTALENTO HUMANO MISION DE LA EMPRESA MISION DE GESTION DEL TALENTO HUMANO COMO SE LOGRA Fidelizar a nuestros trabajadores y clientes Se compromete a mantener un alto Trabajando todos en equipo y así lograr actuales, captar nuevas empresas usuarias grado de satisfacción para clientes y lo que queramos con la prestación de servicio diferenciador, un capital intelectual empoderado y trabajadores en una buena prestación comprometido. Una tecnología vanguardista de servicio y con alta tecnología reflejada en soluciones integrales de brindando siempre soluciones a cada suministro de personal en misión laboral. problema. VISION DE LA EMPRESA VISION DE GESTION DEL TALENTO HUMANO Ser en el 2016 un grupo empresarial de Ser el departamento líder en la empresa Verificando el trabajo de cada uno de los negocios rentables y solidos y velar por el cumplimiento y objetivo empleados de la empresa desarrollando alianza estratégica, de los demás departamentos q se diversificando nuestros servicios con encuentran en la compañía. gran responsabilidad social y liderazgo nacional einternacional. DIRECCIONAMIENTO ESTRATEGICO –OBJETIVOS DIRECCIONAMIENTO ESTRATEGICO - OBJETIVOS -cumplir con los requisitos establecidos Realizar capa citaciones que nos Manteniendo los objetivos claros y por nuestros clientes permitan mantener a clientes y presentes que nos permitan lograr trabajadores bien informado de todo lo cumplirlos a cabalidad -mejorar continuamente nuestro sistema que pasa en la compañía de gestión de calidad -Mantener la competencia del T.H en la organización.
  • 2.
    AREAS CLAVE ESTRATEGICASEN LA FORMULACION DEL PLAN 1. Políticas 2. Temas corporativos 3. Competencias 4. Formación 5. Evaluación talento humano 6. Desarrollo organizacional 7. Remuneración 8. Clima organizacional 9. Estímulos POLITICAS TEMAS CORPORATIVOS COMPETENCIAS FORMACION ESTRATEGIAS ESTRATEGIAS ESTRATEGIAS ESTRATEGIAS Velar por el Realizar Identificar en los Determinar las bienestar físico y seguimientos y empleados las necesidades y mental de los monitoreo a los diferentes falencias que trabajadores, indicadores de variables que tenga un designando unos gestión que tienen implican en empleado. Para buenos recursos a cargo cada aumentar la esto realizamos en el área de T.H trabajado productividad inducciones o
  • 3.
    EVALUACION DEL TALENTOHUMANO DESARROLLO ORGANIZACIONAL REMUNERACION CLIMA LABORAL ESTRATEGIAS ESTRATEGIASS ESTRATEGIAS ESTRATEGIAS Debemos Incentivar a los Estimular a los Mantener las conocer las empleados por empleados normas de la cualidades de los logros cumpliendo con S.O, los trabajadores alcanzados en la el pago puntual productividad y para saber el empresa de sus la calidad del grado de eficacia prestaciones servicio ESTIMULOS Estimular a los trabajadores a que participen en las actividades