Héctor Gabriel Rodríguez

1Establezca, a través de un mentefacto, las características y elementos
fundamentales del concepto AVA.




                                  Tecnología educativa




 Elementos
                                Ambientes virtuales de               Características
       Usuario                      aprendizaje
                                                                           Interacción
       Currículo
                                                                           entre el
       Especialista
                                                                           docente, y el
                                                                           estudiante
                                                                           Operación
                                   Aulas virtuales                         Comunicación
                                                                           producción
                                   Son espacios en
                                   los cuales
                                   brindan un a
                                   educación virtual
                                   y significativa.

1.   Describa y explique, al menos cuatro razones por las cuales un AVA resulta de
     utilidad en el campo de la educación.

             Fortalece el sistema educativo en las modalidades presenciales, a
             distancia, y virtual.
             Ayuda a que el estudiante fortalezca su parte creativa e intelectual a
             través de nuevos métodos educativos.

             Se promueve el uso de las tecnologías como medio de información y
             comunicación en el ámbito educativo

             Los estudiantes ce convierten en personas e innovadoras de cambio y
             de información.

2.   A que se refieren los términos sincrónico (sincronía) o asincrónico (asincronía)
     cuando se habla de AVAs
Sincrónico

     Se refiere al espacio en el que el emisor y el receptor establecen un tipo de
     comunicación bien sea videoconferencias imágenes chat etc.



     Asincrónico

     Es el canal que permite transmitir un mensaje sin tener que coincidir el emisor y
     el receptor en este caso estar en un lugar donde se puedan guardar los datos
     bien sea grabaciones, videos o fotos.




4.   Defina y explique cuales son los entornos a través de los cuales opera un
     AVA



     Gestión: el docente ce encarga de dar un seguimiento al alumno, registrando
     sus calificaciones para que pueda conocer su historial académico.



     Asesoría: en este ce trabaja la solución de dudas y retroalimentación por parte
     del docente, llevando acabo una interacción más personalizada y que ce lleva
     acabo siempre por el correo electrónico.



     Conocimiento: se hace una invitación al estudiante a examinar información de
     manera más creativa y colaborativa.



     Experimentación: es el entorno en el cual se complementan los contenidos



     Colaboración: se da una interacción sincrónica o asincrónica entre el
     estudiante y el maestro donde se lleva acabo una retroalimentación.
.         A través de un esquema conceptual, describa cuales son las actividades más
           importantes que se realizan en cada una de las fases que contempla el
           desarrollo de un AVA




                                                Contenidos




                                                     Incluye



                                      Medios tecnológicos educativos




    Se utiliza para crear   Sistema de conferencia
                                                              Es una aplicación        Permite a los
    cursos en línea              que permite la
                                                             desarrollada para un       educadores
                            colaboración en grupo
                                                                 aprendizaje        enriquecerse en un
                                                                  educativo           aprendizaje a
                                                                                         distancia




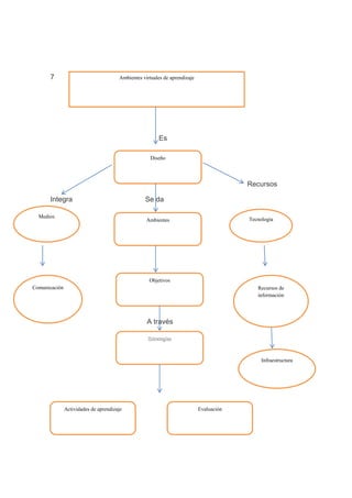
6. Explique a través de un mapa conceptual, cuales son los elementos o factores a
   considerar en la elaboración o diseño de un Ambiente Virtual de Aprendizaje
   (metodología)
7                                Ambientes virtuales de aprendizaje




                                                        Es

                                                     Diseño




                                                                                         Recursos

      Integra                                     Se da

  Medios
                                                   Ambientes                             Tecnología




                                                    Objetivos
Comunicación                                                                                Recursos de
                                                                                            información




                                                   A través

                                                    Estrategias


                                                                                              Infraestructura




               Actividades de aprendizaje                                   Evaluación
7 Con ayuda de un mapa mental [ http://mindmeister.com ], represente
gráficamente el concepto de OVA




Didáctica




                                                    Mediador

                                                     Pedagógico

Independencia


                                Objeto virtual de
                                  aprendizaje




Interactividad
8.   Basados en las lecturas sobre AVAS y OVAS, enumere al menos 10 ejemplos
     de objetos que puedan ser considerados como objetos virtuales de aprendizaje
     (enlaces a Internet)



     Paginas Web

     Correo electrónico

     Chat

     Organigramas

     Entrevistas

     Blogs

     Redes mentales

     Grafico

     Redes

     Videos




9.   Mencione y describa con sus propias palabras, al menos cuatro de las
     características que debe poseer un OVA




             Debe permitir que sea encontrado fácil mente

             Debe permitir una interacción entre el estudiante y el maestro
Que se pueda almacenar y mover en diferentes plataformas

            Que tenga un fin educativo




10.   Con ayuda de un cuadro sinóptico y basados en la lecturas, de ejemplos de
      objetos de instrucción y de objetos de colaboración usados en el diseño de
      ambiente                virtuales              de              aprendizaje.




                                                             Usar herramientas

                              Objetos de instrucción         diseñar interacciones

      AVA ambientes                                            crear expectativas

      Virtuales de

      Aprendizaje            objetos de colaboración         chat

                                                             Foros

                                                             Reuniones ONE line




      Cibergrafía



      http://investigacion.ilce.edu.mx/panel_control/doc/Rayon_Parra.pdf



      http://www.unipamplona.edu.co/unipamplona/portalIG/home_14/recursos/produ
      ctos/objetos_virtuales/05102010/objetos_virtuales_de_aprendiza.jsp
gabriel rodriguez

gabriel rodriguez

  • 1.
    Héctor Gabriel Rodríguez 1Establezca,a través de un mentefacto, las características y elementos fundamentales del concepto AVA. Tecnología educativa Elementos Ambientes virtuales de Características Usuario aprendizaje Interacción Currículo entre el Especialista docente, y el estudiante Operación Aulas virtuales Comunicación producción Son espacios en los cuales brindan un a educación virtual y significativa. 1. Describa y explique, al menos cuatro razones por las cuales un AVA resulta de utilidad en el campo de la educación. Fortalece el sistema educativo en las modalidades presenciales, a distancia, y virtual. Ayuda a que el estudiante fortalezca su parte creativa e intelectual a través de nuevos métodos educativos. Se promueve el uso de las tecnologías como medio de información y comunicación en el ámbito educativo Los estudiantes ce convierten en personas e innovadoras de cambio y de información. 2. A que se refieren los términos sincrónico (sincronía) o asincrónico (asincronía) cuando se habla de AVAs
  • 2.
    Sincrónico Se refiere al espacio en el que el emisor y el receptor establecen un tipo de comunicación bien sea videoconferencias imágenes chat etc. Asincrónico Es el canal que permite transmitir un mensaje sin tener que coincidir el emisor y el receptor en este caso estar en un lugar donde se puedan guardar los datos bien sea grabaciones, videos o fotos. 4. Defina y explique cuales son los entornos a través de los cuales opera un AVA Gestión: el docente ce encarga de dar un seguimiento al alumno, registrando sus calificaciones para que pueda conocer su historial académico. Asesoría: en este ce trabaja la solución de dudas y retroalimentación por parte del docente, llevando acabo una interacción más personalizada y que ce lleva acabo siempre por el correo electrónico. Conocimiento: se hace una invitación al estudiante a examinar información de manera más creativa y colaborativa. Experimentación: es el entorno en el cual se complementan los contenidos Colaboración: se da una interacción sincrónica o asincrónica entre el estudiante y el maestro donde se lleva acabo una retroalimentación.
  • 3.
    . A través de un esquema conceptual, describa cuales son las actividades más importantes que se realizan en cada una de las fases que contempla el desarrollo de un AVA Contenidos Incluye Medios tecnológicos educativos Se utiliza para crear Sistema de conferencia Es una aplicación Permite a los cursos en línea que permite la desarrollada para un educadores colaboración en grupo aprendizaje enriquecerse en un educativo aprendizaje a distancia 6. Explique a través de un mapa conceptual, cuales son los elementos o factores a considerar en la elaboración o diseño de un Ambiente Virtual de Aprendizaje (metodología)
  • 4.
    7 Ambientes virtuales de aprendizaje Es Diseño Recursos Integra Se da Medios Ambientes Tecnología Objetivos Comunicación Recursos de información A través Estrategias Infraestructura Actividades de aprendizaje Evaluación
  • 5.
    7 Con ayudade un mapa mental [ http://mindmeister.com ], represente gráficamente el concepto de OVA Didáctica Mediador Pedagógico Independencia Objeto virtual de aprendizaje Interactividad
  • 6.
    8. Basados en las lecturas sobre AVAS y OVAS, enumere al menos 10 ejemplos de objetos que puedan ser considerados como objetos virtuales de aprendizaje (enlaces a Internet) Paginas Web Correo electrónico Chat Organigramas Entrevistas Blogs Redes mentales Grafico Redes Videos 9. Mencione y describa con sus propias palabras, al menos cuatro de las características que debe poseer un OVA Debe permitir que sea encontrado fácil mente Debe permitir una interacción entre el estudiante y el maestro
  • 7.
    Que se puedaalmacenar y mover en diferentes plataformas Que tenga un fin educativo 10. Con ayuda de un cuadro sinóptico y basados en la lecturas, de ejemplos de objetos de instrucción y de objetos de colaboración usados en el diseño de ambiente virtuales de aprendizaje. Usar herramientas Objetos de instrucción diseñar interacciones AVA ambientes crear expectativas Virtuales de Aprendizaje objetos de colaboración chat Foros Reuniones ONE line Cibergrafía http://investigacion.ilce.edu.mx/panel_control/doc/Rayon_Parra.pdf http://www.unipamplona.edu.co/unipamplona/portalIG/home_14/recursos/produ ctos/objetos_virtuales/05102010/objetos_virtuales_de_aprendiza.jsp