UNIVERSIDAD LIBRE

                                       FACULTAD DE CIENCIAS DE LA EDUCACIÒN

                                                    EJE TEMATICO NTICS



                                 CUESTIONARIO CONCEPTOS AVAS Y OVAS
                                                EJERCICIO DE APRENDIZAJE

       Docentes:                            Mauricio Esteban Buitrago Ropero Y Fanny López

       Estudiantes:                         * Gustavo Bayona

                                           * Jeisson Cubides

                                           * Cristian García



       Desarrolle los siguientes ítems y para ello, revise la página de la U. Los Libertadores sobre los organizadores
       gráficos

       (http://www.ulibertadores.edu.co:8089/virtual/Herramientas/organizadores_graficos.htm)



1.    Establezca, a través de un mentefacto, las características y elementos fundamentales del concepto AVA.

2.    Describa y explique, al menos cuatro razones por las cuales un AVA resulta de utilidad en el campo de la educación.

3.    A que se refieren los términos sincrónico (sincronía) o asincrónico (asincronía) cuando se habla de AVAs

4.    Defina y explique cuales son los entornos a través de los cuales opera un AVA “Carlos cuesta”

5.    A través de un esquema conceptual, describa cuales son las actividades más importantes que se realizan en cada
       una de las fases que contempla el desarrollo de un AVA [ http://bubbl.us ]

6.    Explique a través de un mapa conceptual, cuales son los elementos o factores a considerar en la elaboración o
       diseño de un Ambiente Virtual de Aprendizaje (metodología)

7.    Con ayuda de un mapa mental [ http://mindmeister.com ], represente gráficamente el concepto de OVA

8.    Basados en las lecturas sobre AVAS y OVAS, enumere al menos 10 ejemplos de objetos que puedan ser
      considerados como objetos virtuales de aprendizaje (enlaces a internet)

9.    Mencione y describa con sus propias palabras, al menos cuatro de las características que debe poseer un OVA

10.   Con ayuda de un cuadro sinóptico y basados en la lecturas, de ejemplos de objetos de instrucción y de objetos de
       colaboración    usados     en      el    diseño       de      ambientes      virtuales     de      aprendizaje.
Solución
          1.




                                      Tecnología de
                                     enseñanza virtual



     Fortalece las
    interacciones

      En el aula
                                                            Aula tradicional
  Facilita el transito                      AVA
                                                            Con herramientas
     Informativo                     Ambiente virtual de
                                        aprendizaje           Pedagógicas
   Facilita trabajo
    colaborativo

                            Fases:
Desarrolla estrategias
                               1- Preparación del curso
     Pedagógicas               2- Información e inducción
                               3- Integración del grupo
                               4- Motivación,
                                  documentación y
                                  retroalimentación
                               5- Seguimiento y control
                               6- Dinámica de las
                                  actividades




    Nombre: Jeisson Steven Cubides Urrea.
Educación virtual Apoyado
                                con herramientas multimedia

                                Apoyado con herramientas
                                multimedia
     Interacción con personas                                     Suplementos para
      comprometidas con un
      proceso de aprendizaje.             AVA                    cursos presenciales.




                                     Seguir el progreso de los
                                          participantes


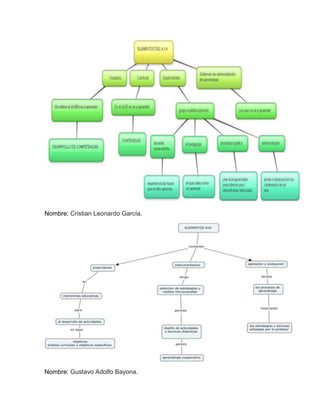
Nombre: Cristian Leonardo García.




Nombre: Gustavo Adolfo Bayona.
2. Razones de utilidad del ava.

      Porque el ava posibilita y favorece al aprendizaje debido a que tiene una intención
      educativa y se facilita el transito informativo, gracias a las herramientas o
      estrategias didácticas que ofrece a nivel virtual.
      Por otro lado fortalece las interacciones en el aula gracias a que todos trabajan de
      manera cooperativa, dando sus puntos de opinión y aclarando dudas.
      Se convierte en un instrumento de mediación entre el sujeto con el conocimiento,
      con el mundo, con el hombre, consigo mismo y el aprendizaje en la medida en que
      permite un canal directo con el estudiante
      Fomenta el desarrollo cognitivo y comunicativo del estudiante debido a que obliga
      al estudiante a pensar y reflexionar en lo que está haciendo de acuerdo con la
      actividad, expresándolo con sus compañeros de aula.

    3. El término sincrónico en los ambientes virtuales de aprendizaje hace referencia
       a la comunicación dada entre el tutor y el alumno en tiempo real, eso quiere decir
       que los dos estarán conectados conjuntamente en el mismo momento. Ejemplo: el
       chat.

En cuanto al término asincrónico hace referencia a la comunicación que no se da en
tiempo real, es decir aquí la conexión con el otro no es directa en el momento de la
comunicación. Un ejemplo de esto serían los mensajes de texto.

    4. Entornos:

      Entorno de experimentación: está construido en pro de complementar los
      contenidos, pero que no necesariamente se incluye; depende del tipo y
      naturaleza de los contenidos y de lo que se quiere lograr con ellos.

      Entorno de asesoría: Está dirigido a una actividad más personalizada de
      alumno a facilitador y se maneja principalmente por correo electrónico
      (asincrónico), aunque el facilitador puede programar sesiones sincrónicas
      por chat o videoconferencia con cada uno de sus alumnos. Su intención es
      la resolución de dudas y la retroalimentación de los avances.


      Entorno de gestión: Este entorno es de vital importancia para los para los
      alumnos y para los facilitadores, debido a que los alumnos necesitan
      realizar trámites escolares como en cualquier curso presencial, esto es:
      inscripción, historial académico y certificación. Por otro lado, los
      facilitadores deben dar seguimiento al aprendizaje de sus alumnos, registrar
      sus calificaciones y extender la acreditación.
Entorno de colaboración: En este se realiza la retroalimentación y la
        interacción entre los alumnos y el facilitador, de alumnos con alumnos e
        incluso de facilitadores con facilitadores. La dinámica que se genera en este
        entorno es un trabajo colaborativo que se da de forma sincrónica, ya sea
        por videoconferencia o por chat, o bien, de forma asincrónica por correo
        electrónico, foros de discusión o listas de distribución.


        Entorno de conocimiento: En este se invita al estudiante a buscar y
        manipular la información en formas creativas, atractivas y colaborativas. La
        construcción de este entorno es a partir de objetos de aprendizaje y pueden
        ser desde una página Web con contenidos temáticos, hasta un curso
        completo.


   5.




Nombre: Jeisson Steven Cubides Urrea
Nombre: Gustavo Adolfo Bayona.




Nombre: Cristian Leonardo García.
6.




Nombre: Jeisson Steven Cubides Urrea

http://www.rieoei.org/deloslectores/1326Herrera.pdf
Nombre: Cristian Leonardo García.




Nombre: Gustavo Adolfo Bayona.
7.




Nombre: Jeisson Steven Cubides Urrea
Nombre: Cristian Leonardo García.
Nombre: Gustavo Adolfo Bayona.
8. Basados en las lecturas sobre AVAS y OVAS, nosotros mencionamos 10
   ejemplos acerca de los que podrían ser considerados objetos virtuales de
   aprendizaje. a continuación señalamos los enlaces a inter net:

          http://www.lyrics-
          house.com/search?q=senavirtual%20edu%20co&a=w&cc=&gclid=CK_9x5aZnq4C
          FQGd7Qodn13BJw
          http://www.openenglish.com/inicio.do?ref=googlebrandedsearch&utm_source=Go
          ogle&utm_medium=cpc&utm_campaign=Colombia_AW_-_Brand_-
          _Search&adgroup=Open_Specific_New_URL&utm_term=open%2520inglish&gclid
          =CNyslLqZnq4CFQpU7AodcEW_cg
          http://www.unad.edu.co/home/
          http://www.youtube.com/
          http://search.softonic.com/MON00032/tb_v1?q=biblioteca+encarta&SearchSource
          =4&cc=
          http://www.comcel.com/
          http://www.biblored.edu.co/biblioteca-virgilio
          http://www.servientrega.com/index2.html




9. Entre las características de los OVA encontramos:



  Propósito pedagógico: eso quiere decir que cuentan con un objetivo que guie el
  proceso de enseñanza aprendizaje y no solamente contenidos.
  Contenido interactivo: eso quiere decir que implica la participación activa tanto
  del docente como del alumno en el intercambio de información y esto lo hace a
  través de actividades como: simuladores, ejercicios, cuestionarios, gráficos,
  diapositivas entre otros más.
  Reutilizable: eso quiere decir que los contenidos pueden servir nuevamente en
  otros contextos educativos y esto hace que adquieran un valor importante en la
  educación.
  Actualizable: hace mención a que estos objetos pueden llegar a ser
  modificados de acuerdo al contexto, a la necesidad, y a la época en que se
  encuentren.
10.




Nombre: Cristian Leonardo García.
Nombre: Jeisson Steven Cubides Urrea
Link grafía

   http://www.actiweb.es/herramientasweb/archivo1.pdf

Nombre artículo: diseño de ambientes educativos basados en NTIC

Autor: Carlos Fernando Latorre B.

Fecha: 15 de febrero

   http://www.rieoei.org/deloslectores/1326Herrera.pdf

Nombre artículo: consideraciones para el diseño didáctico de ambientes
virtuales de aprendizaje: una propuesta basada en las funciones cognitivas del
aprendizaje.

Autor: Miguel Ángel Herrera Batista.

Fecha: 15 de febrero

   http://www.xarxatic.com/herramientas-2-0/entornos-virtuales-de-
   aprendizaje-evas/

Nombre artículo: entornos virtuales de aprendizaje

Fecha: 14 de febrero



   http://aprendeenlinea.udea.edu.co/banco/html/ambiente_virtual_de_aprendi
   zaje/

Nombre artículo:¿Qué es un ambiente virtual de aprendizaje?

Autor: Diana Patricia Ospina Pineda.

Fecha: 14 de febrero



    http://www.webquest.es/wq/objetos-virtuales-de-aprendizaje

Nombre artículo: Objetos virtuales de aprendizaje

Autor: Liliana Gutiérrez Rancruel

Fecha: 14 de febrero

Cuestionaria ava y ova final

  • 1.
    UNIVERSIDAD LIBRE FACULTAD DE CIENCIAS DE LA EDUCACIÒN EJE TEMATICO NTICS CUESTIONARIO CONCEPTOS AVAS Y OVAS EJERCICIO DE APRENDIZAJE Docentes: Mauricio Esteban Buitrago Ropero Y Fanny López Estudiantes: * Gustavo Bayona * Jeisson Cubides * Cristian García Desarrolle los siguientes ítems y para ello, revise la página de la U. Los Libertadores sobre los organizadores gráficos (http://www.ulibertadores.edu.co:8089/virtual/Herramientas/organizadores_graficos.htm) 1. Establezca, a través de un mentefacto, las características y elementos fundamentales del concepto AVA. 2. Describa y explique, al menos cuatro razones por las cuales un AVA resulta de utilidad en el campo de la educación. 3. A que se refieren los términos sincrónico (sincronía) o asincrónico (asincronía) cuando se habla de AVAs 4. Defina y explique cuales son los entornos a través de los cuales opera un AVA “Carlos cuesta” 5. A través de un esquema conceptual, describa cuales son las actividades más importantes que se realizan en cada una de las fases que contempla el desarrollo de un AVA [ http://bubbl.us ] 6. Explique a través de un mapa conceptual, cuales son los elementos o factores a considerar en la elaboración o diseño de un Ambiente Virtual de Aprendizaje (metodología) 7. Con ayuda de un mapa mental [ http://mindmeister.com ], represente gráficamente el concepto de OVA 8. Basados en las lecturas sobre AVAS y OVAS, enumere al menos 10 ejemplos de objetos que puedan ser considerados como objetos virtuales de aprendizaje (enlaces a internet) 9. Mencione y describa con sus propias palabras, al menos cuatro de las características que debe poseer un OVA 10. Con ayuda de un cuadro sinóptico y basados en la lecturas, de ejemplos de objetos de instrucción y de objetos de colaboración usados en el diseño de ambientes virtuales de aprendizaje.
  • 2.
    Solución 1. Tecnología de enseñanza virtual Fortalece las interacciones En el aula Aula tradicional Facilita el transito AVA Con herramientas Informativo Ambiente virtual de aprendizaje Pedagógicas Facilita trabajo colaborativo Fases: Desarrolla estrategias 1- Preparación del curso Pedagógicas 2- Información e inducción 3- Integración del grupo 4- Motivación, documentación y retroalimentación 5- Seguimiento y control 6- Dinámica de las actividades Nombre: Jeisson Steven Cubides Urrea.
  • 3.
    Educación virtual Apoyado con herramientas multimedia Apoyado con herramientas multimedia Interacción con personas Suplementos para comprometidas con un proceso de aprendizaje. AVA cursos presenciales. Seguir el progreso de los participantes Nombre: Cristian Leonardo García. Nombre: Gustavo Adolfo Bayona.
  • 4.
    2. Razones deutilidad del ava. Porque el ava posibilita y favorece al aprendizaje debido a que tiene una intención educativa y se facilita el transito informativo, gracias a las herramientas o estrategias didácticas que ofrece a nivel virtual. Por otro lado fortalece las interacciones en el aula gracias a que todos trabajan de manera cooperativa, dando sus puntos de opinión y aclarando dudas. Se convierte en un instrumento de mediación entre el sujeto con el conocimiento, con el mundo, con el hombre, consigo mismo y el aprendizaje en la medida en que permite un canal directo con el estudiante Fomenta el desarrollo cognitivo y comunicativo del estudiante debido a que obliga al estudiante a pensar y reflexionar en lo que está haciendo de acuerdo con la actividad, expresándolo con sus compañeros de aula. 3. El término sincrónico en los ambientes virtuales de aprendizaje hace referencia a la comunicación dada entre el tutor y el alumno en tiempo real, eso quiere decir que los dos estarán conectados conjuntamente en el mismo momento. Ejemplo: el chat. En cuanto al término asincrónico hace referencia a la comunicación que no se da en tiempo real, es decir aquí la conexión con el otro no es directa en el momento de la comunicación. Un ejemplo de esto serían los mensajes de texto. 4. Entornos: Entorno de experimentación: está construido en pro de complementar los contenidos, pero que no necesariamente se incluye; depende del tipo y naturaleza de los contenidos y de lo que se quiere lograr con ellos. Entorno de asesoría: Está dirigido a una actividad más personalizada de alumno a facilitador y se maneja principalmente por correo electrónico (asincrónico), aunque el facilitador puede programar sesiones sincrónicas por chat o videoconferencia con cada uno de sus alumnos. Su intención es la resolución de dudas y la retroalimentación de los avances. Entorno de gestión: Este entorno es de vital importancia para los para los alumnos y para los facilitadores, debido a que los alumnos necesitan realizar trámites escolares como en cualquier curso presencial, esto es: inscripción, historial académico y certificación. Por otro lado, los facilitadores deben dar seguimiento al aprendizaje de sus alumnos, registrar sus calificaciones y extender la acreditación.
  • 5.
    Entorno de colaboración:En este se realiza la retroalimentación y la interacción entre los alumnos y el facilitador, de alumnos con alumnos e incluso de facilitadores con facilitadores. La dinámica que se genera en este entorno es un trabajo colaborativo que se da de forma sincrónica, ya sea por videoconferencia o por chat, o bien, de forma asincrónica por correo electrónico, foros de discusión o listas de distribución. Entorno de conocimiento: En este se invita al estudiante a buscar y manipular la información en formas creativas, atractivas y colaborativas. La construcción de este entorno es a partir de objetos de aprendizaje y pueden ser desde una página Web con contenidos temáticos, hasta un curso completo. 5. Nombre: Jeisson Steven Cubides Urrea
  • 6.
    Nombre: Gustavo AdolfoBayona. Nombre: Cristian Leonardo García.
  • 7.
    6. Nombre: Jeisson StevenCubides Urrea http://www.rieoei.org/deloslectores/1326Herrera.pdf
  • 8.
    Nombre: Cristian LeonardoGarcía. Nombre: Gustavo Adolfo Bayona.
  • 9.
  • 10.
  • 11.
  • 12.
    8. Basados enlas lecturas sobre AVAS y OVAS, nosotros mencionamos 10 ejemplos acerca de los que podrían ser considerados objetos virtuales de aprendizaje. a continuación señalamos los enlaces a inter net: http://www.lyrics- house.com/search?q=senavirtual%20edu%20co&a=w&cc=&gclid=CK_9x5aZnq4C FQGd7Qodn13BJw http://www.openenglish.com/inicio.do?ref=googlebrandedsearch&utm_source=Go ogle&utm_medium=cpc&utm_campaign=Colombia_AW_-_Brand_- _Search&adgroup=Open_Specific_New_URL&utm_term=open%2520inglish&gclid =CNyslLqZnq4CFQpU7AodcEW_cg http://www.unad.edu.co/home/ http://www.youtube.com/ http://search.softonic.com/MON00032/tb_v1?q=biblioteca+encarta&SearchSource =4&cc= http://www.comcel.com/ http://www.biblored.edu.co/biblioteca-virgilio http://www.servientrega.com/index2.html 9. Entre las características de los OVA encontramos: Propósito pedagógico: eso quiere decir que cuentan con un objetivo que guie el proceso de enseñanza aprendizaje y no solamente contenidos. Contenido interactivo: eso quiere decir que implica la participación activa tanto del docente como del alumno en el intercambio de información y esto lo hace a través de actividades como: simuladores, ejercicios, cuestionarios, gráficos, diapositivas entre otros más. Reutilizable: eso quiere decir que los contenidos pueden servir nuevamente en otros contextos educativos y esto hace que adquieran un valor importante en la educación. Actualizable: hace mención a que estos objetos pueden llegar a ser modificados de acuerdo al contexto, a la necesidad, y a la época en que se encuentren.
  • 13.
  • 14.
  • 15.
    Link grafía http://www.actiweb.es/herramientasweb/archivo1.pdf Nombre artículo: diseño de ambientes educativos basados en NTIC Autor: Carlos Fernando Latorre B. Fecha: 15 de febrero http://www.rieoei.org/deloslectores/1326Herrera.pdf Nombre artículo: consideraciones para el diseño didáctico de ambientes virtuales de aprendizaje: una propuesta basada en las funciones cognitivas del aprendizaje. Autor: Miguel Ángel Herrera Batista. Fecha: 15 de febrero http://www.xarxatic.com/herramientas-2-0/entornos-virtuales-de- aprendizaje-evas/ Nombre artículo: entornos virtuales de aprendizaje Fecha: 14 de febrero http://aprendeenlinea.udea.edu.co/banco/html/ambiente_virtual_de_aprendi zaje/ Nombre artículo:¿Qué es un ambiente virtual de aprendizaje? Autor: Diana Patricia Ospina Pineda. Fecha: 14 de febrero http://www.webquest.es/wq/objetos-virtuales-de-aprendizaje Nombre artículo: Objetos virtuales de aprendizaje Autor: Liliana Gutiérrez Rancruel Fecha: 14 de febrero