Instituto de Formación Docente Continua Villa Mercedes.
Materia: Nuevas Tecnologías Educativas
Integrantes: Aguilera Federico
Busso Kelia
Carmona Francisco
Etchepare Lourdes
Guayquinao Ruben
Ojea Agustin.
Tutoría del grupo: Mirta Roldán
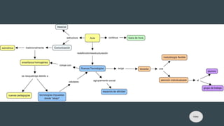
Cambios en la Organización Pedagógica del Aula
● Definición de aula como estructura
● El aula es una construcción histórica
● Computadoras como artefactos tecnológicos permanentes
en el aula
● Factores que influyen en la forma de organizar la
enseñanza
● Fronteras entre lo escolar y lo no-escolar
● Otro conflicto en la organización pedagógica del aula
● Conclusión
Índice
Definición de aula como estructura
● Estructura material
● Estructura de comunicación
Índice
El aula es una construcción histórica
● El aula se estructuró en
base al método frontal.
● Punto de atención en la
figura adulta y en una
tecnología visual como
la pizarra. Índice
Computadoras como artefactos tecnológicos permanentes en
el aula. Redefinición del aula como espacio pedagógico.
Hay un quiebre con la secuencia y linealidad que imponía el orden de la
clase y una apertura a otro tipo de organización más personalizada.
Índice
Índice
Factores que influyen en la forma de organizar la
enseñanza:
● Nuevas pedagogías tendientes a lo diverso e individual
● Presencia de los celulares
● Nuevas fronteras entre lo escolar y lo no-escolar
Índice
Índice
Ya no se define por los límites del
espacio y el tiempo en la escuela. Esto
ya sucedía con anterioridad y no es a
causa de las nuevas tecnologías.
Como consecuencia de las nuevas
tecnologías el aula se está redefiniendo
tanto en su estructura material como en
su forma de interacción.
Fronteras entre lo escolar y lo no-escolar
Índice
Otro conflicto en la organización pedagógica del aula es el
agrupamiento social que promueven los nuevos medios
digitales.
En las plataformas de juego:
● Prima un aprendizaje con otros que no son
necesariamente pares.
● No es un vínculo, sino una ligazón a una tarea o interés.
● No se agrupan por edades o niveles de desempeño.
● Permite rutas y formas de participación distintas.
● No hay una sola vía que organiza a todos.
● Reconoce y valora el conocimiento tácito.
Índice
En el aula:
● El conocimiento tácito es poco reconocido, sólo tiene
reconocimiento si es explícito.
● El liderazgo es poderoso y entendido como un recurso para
que otros se desarrollen.
Índice
Conclusión.
El cambio de la organización pedagógica del aula se
hace más evidente a partir de la aparición de las nuevas
tecnologías. Sin embargo, este no el único factor que
contribuye al cambio. La diversidad y los problemas
específicos de cada alumno exigen una atención
individual. Por ello, el docente debe adaptarse,
capacitarse y busca diferentes estrategias para
responder a esas nuevas necesidades.
Índice
Bibliografía
● I. Dussel. (2011). Aprender y enseñar la cultura digital.
Cambios en la oganización pedagógica del aula. por Lourdes Etchepare se distribuye
bajo una Licencia Creative Commons Atribución – No Comercial – Sin Obra Derivada 4.0
Internacional.

Grupo n° 1 (1)

  • 1.
    Instituto de FormaciónDocente Continua Villa Mercedes. Materia: Nuevas Tecnologías Educativas Integrantes: Aguilera Federico Busso Kelia Carmona Francisco Etchepare Lourdes Guayquinao Ruben Ojea Agustin. Tutoría del grupo: Mirta Roldán Cambios en la Organización Pedagógica del Aula
  • 2.
    ● Definición deaula como estructura ● El aula es una construcción histórica ● Computadoras como artefactos tecnológicos permanentes en el aula ● Factores que influyen en la forma de organizar la enseñanza ● Fronteras entre lo escolar y lo no-escolar ● Otro conflicto en la organización pedagógica del aula ● Conclusión Índice
  • 3.
    Definición de aulacomo estructura ● Estructura material ● Estructura de comunicación Índice
  • 4.
    El aula esuna construcción histórica ● El aula se estructuró en base al método frontal. ● Punto de atención en la figura adulta y en una tecnología visual como la pizarra. Índice
  • 5.
    Computadoras como artefactostecnológicos permanentes en el aula. Redefinición del aula como espacio pedagógico. Hay un quiebre con la secuencia y linealidad que imponía el orden de la clase y una apertura a otro tipo de organización más personalizada. Índice
  • 6.
  • 7.
    Factores que influyenen la forma de organizar la enseñanza: ● Nuevas pedagogías tendientes a lo diverso e individual ● Presencia de los celulares ● Nuevas fronteras entre lo escolar y lo no-escolar Índice
  • 8.
  • 9.
    Ya no sedefine por los límites del espacio y el tiempo en la escuela. Esto ya sucedía con anterioridad y no es a causa de las nuevas tecnologías. Como consecuencia de las nuevas tecnologías el aula se está redefiniendo tanto en su estructura material como en su forma de interacción. Fronteras entre lo escolar y lo no-escolar Índice
  • 10.
    Otro conflicto enla organización pedagógica del aula es el agrupamiento social que promueven los nuevos medios digitales. En las plataformas de juego: ● Prima un aprendizaje con otros que no son necesariamente pares. ● No es un vínculo, sino una ligazón a una tarea o interés. ● No se agrupan por edades o niveles de desempeño. ● Permite rutas y formas de participación distintas. ● No hay una sola vía que organiza a todos. ● Reconoce y valora el conocimiento tácito. Índice
  • 11.
    En el aula: ●El conocimiento tácito es poco reconocido, sólo tiene reconocimiento si es explícito. ● El liderazgo es poderoso y entendido como un recurso para que otros se desarrollen. Índice
  • 12.
    Conclusión. El cambio dela organización pedagógica del aula se hace más evidente a partir de la aparición de las nuevas tecnologías. Sin embargo, este no el único factor que contribuye al cambio. La diversidad y los problemas específicos de cada alumno exigen una atención individual. Por ello, el docente debe adaptarse, capacitarse y busca diferentes estrategias para responder a esas nuevas necesidades. Índice
  • 13.
    Bibliografía ● I. Dussel.(2011). Aprender y enseñar la cultura digital. Cambios en la oganización pedagógica del aula. por Lourdes Etchepare se distribuye bajo una Licencia Creative Commons Atribución – No Comercial – Sin Obra Derivada 4.0 Internacional.