6
                 básico




L
Lenguaje
      j
     y comunicación
        CECILIA FANTA FREDES
     LICENCIATURA EN CIENCIAS DE LA EDUCACIÓN
      PONTIFICIA UNIVERSIDAD CATÓLICA DE CHILE
LICENCIATURA EN LETRAS CON MENCIÓN EN LINGÜÍSTICA
             Y LITERATURAS HISPÁNICAS
      PONTIFICIA UNIVERSIDAD CATÓLICA DE CHILE




 GUÍA DIDÁCTICA PARA EL DOCENTE
                                 Guía didáctica para el docente / Lenguaje 6º básico   1
I.S.B.N.: 978-956-12-2110-9         LENGUAJE Y COMUNICACIÓN
                              1ª edición: octubre 2010      6º BÁSICO
                             Nº de ejemplares: 10.800       UN PROYECTO DE EMPRESA
                                                            EDITORA ZIG-ZAG S.A.
          © 2010 por Empresa Editora Zig-Zag, S.A.
           Inscripción Nº 194.604. Santiago de Chile.       Gerente General
       Derechos exclusivos de edición reservados por        Ramón Olaciregui
                        Empresa Editora Zig-Zag, S.A.
                                                            Directora Editorial
          Editado por Empresa Editora Zig-Zag, S.A.
                                                            Mirta Jara Abarzúa
                   Los Conquistadores 1700. Piso 10.
                                          Providencia.      Autores
                    Teléfono 8107400. Fax 8107455.          Cecilia Fanta Fredes
                              E-mail:zigzag@zigzag.cl
                                   Santiago de Chile.       Editora
                                                            Elizabeth Quiroz Muñoz

                                                            Asesora pedagógica
         El presente libro no puede ser reproducido ni
                                                            Carmen Vargas
       en todo ni en parte, ni archivado ni transmitido
       por ningún medio mecánico, ni electrónico, de        Correctores de estilo
        grabación, CD-Rom, fotocopia, microfilmación         Marcelo Miranda
                  u otra forma de reproducción, sin la      Héctor Toledo
                       autorización escrita de su editor.
                                                            Director de arte
                                                            Juan Manuel Neira
                          Impreso por RR Donnelley.         Director de producción
              Antonio Escobar Williams 590. Cerrillos.      Franco Giordano
                                    Santiago de Chile.
                                                            Diseñador
                                                            José Luis Grez
                                                            Equipo de diseño de apoyo
                                                            Daniel Brown
                                                            Pamela Buben
                                                            Claudio Silva

                                                            Ilustrador
                                                            Rodrigo López Rubio

                                                            Imágenes
                                                            Archivo editorial




Guía didáctica para el docente / Lenguaje 6º básico
Índice
Índice .............................................................................. 3
                                                                                           Unidad 4 Para no perder los sueños, ni la sonrisa...
Propuesta didáctica.......................................................... 4
Estructura del texto del estudiante .................................... 6                Presentación de la Unidad ............................................ 142
• Subsecciones complementarias .................................... 8                     Contenidos mínimos obligatorios ................................... 142
• Propuesta didáctica del Hipertexto................................. 8                   Aprendizajes esperados................................................ 143
Estructura de la guía didáctica del profesor ....................... 9                    Planificación de la Unidad 4 .......................................... 144
                                                                                          Orientaciones didácticas............................................... 148
  Unidad 1 Mi opinión cuenta                                                              Solucionario de la Unidad 4 .......................................... 174
                                                                                          Material fotocopiable
Presentación de la Unidad .............................................. 10               • Evaluación final ........................................................ 178
Contenidos mínimos obligatorios ..................................... 10                  • Solucionario de la Evaluación Fotocopiable ................ 180
Aprendizajes esperados.................................................. 11               • Modelo de Pauta de Evaluación ................................. 181
Planificación de la Unidad 1 ............................................ 12               • Recurso Didáctico .................................................... 182
Orientaciones didácticas................................................. 16              • Lectura fotocopiable ................................................. 183
Solucionario de la Unidad 1 ............................................ 42
Material fotocopiable
                                                                                           Unidad 5 Y a mí... ¿qué me dicen? ..........................
• Evaluación final .......................................................... 46
• Solucionario de la Evaluación Fotocopiable .................. 48                        Presentación de la Unidad ............................................ 186
• Modelo de Pauta de Evaluación ................................... 49                    Contenidos mínimos obligatorios ................................... 186
• Recurso Didáctico ...................................................... 50             Aprendizajes esperados................................................ 187
• Lectura fotocopiable ................................................... 51             Planificación de la Unidad 5 .......................................... 188
                                                                                          Orientaciones didácticas............................................... 192
                                                                                          Solucionario de la Unidad 5 .......................................... 218
  Unidad 2 Un lugar especial...                                                           Material fotocopiable
Presentación de la Unidad .............................................. 54               • Evaluación final ........................................................ 222
Contenidos mínimos obligatorios ..................................... 54                  • Solucionario de la Evaluación Fotocopiable ................ 224
Aprendizajes esperados.................................................. 55               • Modelo de Pauta de Evaluación ................................. 225
Planificación de la Unidad 2 ............................................ 56               • Recurso Didáctico .................................................... 226
Orientaciones didácticas................................................. 60              • Lectura fotocopiable ................................................. 227
Solucionario de la Unidad 2 ............................................ 86
Material fotocopiable                                                                      Unidad 6 ¡Por la paz y la vida!
• Evaluación final .......................................................... 90
• Solucionario de la Evaluación Fotocopiable .................. 92                        Presentación de la Unidad ............................................ 230
• Modelo de Pauta de Evaluación ................................... 93                    Contenidos mínimos obligatorios ................................... 230
• Recurso Didáctico ...................................................... 94             Aprendizajes esperados................................................ 231
• Lectura fotocopiable ................................................... 95             Planificación de la Unidad 6 .......................................... 232
                                                                                          Orientaciones didácticas............................................... 236
                                                                                          Solucionario de la unidad ............................................. 262
  Unidad 3 El hogar de todos                                                              Material fotocopiable
Presentación de la Unidad .............................................. 98               • Evaluación final ........................................................ 266
Contenidos mínimos obligatorios ..................................... 98                  • Solucionario de la Evaluación Fotocopiable ................ 268
Aprendizajes esperados.................................................. 99               • Modelo de Pauta de Evaluación ................................. 269
Planificación de la Unidad 3 .......................................... 100                • Recurso Didáctico .................................................... 270
Orientaciones didácticas............................................... 104               • Lectura fotocopiable ................................................. 271
Solucionario de la Unidad 3 .......................................... 130
Material fotocopiable
• Evaluación final ........................................................ 134            Bibliografía recomendada para los docentes .................. 274
• Solucionario de la Evaluación Fotocopiable ................ 136                         Bibliografía comentada ................................................. 276
• Modelo de Pauta de Evaluación ................................. 137                     Anexo 1....................................................................... 279
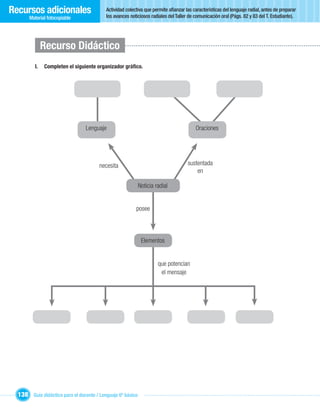
• Recurso Didáctico .................................................... 138
• Lectura fotocopiable ................................................. 140
Propuesta didáctica
                                   Texto Lenguaje y Comunicación
                                   para 6° año de Enseñanza Básica
                                   Actualmente, podemos decir que desde el ámbito educativo los derechos del niño han
                                   sido promovidos desde los primeros años de escolarización. Los estudiantes han ido
                                   tomando conciencia de los derechos que los protegen y les permiten un desarrollo
                                   integral para participar en la sociedad de manera consciente y responsable. Dada
                                   su relevancia, este tema ofrece a nuestro subsector una oportunidad única para
                                   abordar los Objetivos Fundamentales Transversales (OFT) delineados por el Ministerio
                                   de Educación, así como para instalar los Contenidos Mínimos Obligatorios (CMO)
                                   de una manera significativa, en la que las propias vivencias de los niños y niñas
                                   dialoguen con su presente y su capacidad para transformar el mundo que habitan.
                                   La revisión de la Declaración de los Derechos del Niño de 1959 y de la Conven-
                                   ción de los Derechos del Niño, firmada en 1989, nos ha permitido estructurar seis
                                   Unidades temáticas, en las que se integran derechos complementarios. Estos son,
                                   en definitiva, la piedra angular sobre la que se basa la experiencia de aprendizaje
                                   de nuestros estudiantes, quienes son capaces de reflexionar en torno al derecho
                                   orientador y, a partir de este, abrirse a la reflexión y la acción.
                                   En este contexto, el lenguaje –hablado y escrito– constituye el recurso fundamen-
                                   tal para que este proceso se lleve a cabo. La palabra permite construir mensajes
                                   eficaces en la vida cotidiana de los jóvenes, aquella que se transmite en los medios
                                   de comunicación social, informando y persuadiendo, la misma que nos revela un
                                   mundo subjetivo, desde la literatura.


                                   Validación de la experiencia
                                   Esta propuesta didáctica permite que cada derecho orientador pueda llegar a
                                   la realidad de cada estudiante. Los Derechos del Niño no son tratados como
                                   construcciones lejanas que le hablan a otro, sino que son hechos que interpelan
                                   directamente a los y las alumnas, junto con sus vivencias e ideas. La experiencia
                                   es constantemente el punto de partida, ya sea para la exploración de los nuevos
                                   contenidos, como para la evaluación de los procesos que se realizan.




4   Guía didáctica para el docente / Lenguaje 6º básico
Objetivo fundamental transversal
Tanto las actividades como las lecturas propuestas se abren al otro, porque el ser
humano está llamado a establecer lazos que lo protegen y lo potencian. En aquellos
textos donde se presentan el abandono y la soledad, la esperanza de los persona-
jes está puesta en el otro (amigo, familiar), que los complementa. Este sentido de
pertenencia es el que se invita a trabajar a lo largo de las seis Unidades de este
texto. Lo anterior también posibilita la interacción con los demás compañeros y
compañeras, en un ambiente de respeto y de diálogo constructivo.


Lectura como llave
Cada Unidad invita a los alumnos y alumnas a aproximarse a otras experiencias,
sentimientos y opiniones. En este contexto, la lectura de textos literarios y no li-
terarios, les permite conectarse con su mundo personal, pero también con otras
personas, planteamientos, estilos de vida y costumbres. La lectura, silenciosa y
colectiva, abre la reflexión y la oportunidad de aproximarse a los textos de manera
crítica, aprendiendo de ellos tanto el propósito del mensaje, como los elementos y
recursos empleados en su construcción.


Capacidad creativa
Las experiencias, las reflexiones y las lecturas necesariamente deben dar paso a
la experiencia creativa. Los dos talleres que se plantean en cada Unidad modelan
la producción escrita y oral, respectivamente, incorporando todas las vivencias
y contenidos abordados en la etapa previa. La creatividad promueve un espacio
significativo para aplicar los CMO y para dar cuenta de los aprendizajes realizados.
De igual modo, favorecen el intercambio con los demás integrantes del curso, la
comunidad educativa y/o el grupo familiar.


Reflexión permanente
La reflexión se considera en esta propuesta didáctica, no solo en el ámbito del
derecho orientador, sino que se plantea como un monitoreo continuo, en el que
el o la estudiante toma conciencia de su propio aprendizaje, realizando los ajustes
necesarios para lograr los objetivos esperados. En este camino, el docente y el grupo
curso, son agentes indispensables que retroalimentan el proceso, permitiendo que
los estudiantes se sientan permanentemente desafiados.




                                                                   Guía didáctica para el docente / Lenguaje 6º básico   5
Estructura del texto del estudiante
    El Texto del Estudiante propone las siguientes secciones                                                                                                                                                                                                     • En esta Unidad aprenderás a: recuadro que
    para organizar los aprendizajes y contenidos:                                                                                                                                                                                                                  anuncia los aprendizajes esperados que se
                                                                                                                                                                                                                                       Unidad
                                                                                                                                                                                                                                                                   trabajarán a continuación. Al finalizar la Unidad,
                     Mi opinión cuenta
                     Mi opinión cuenta                                                                                                                                                          Declaración de los
                                                                                                                                                                                            Derechos del Niño, 1959                     1                          se retomarán estos aprendizajes para evaluar el
                                                                                                                                                                                                                                                                   proceso vivido.

                                            Queremos que se nos escuche
                                                                                                                                                                                                                                                                 • Antes de comenzar: actividades que integran
                                                                                                                                                 “Tengo derecho a decir lo que
                                                                                                                                                                                                                                                                   todas las partes de esta presentación y que
                                            en la familia y en la escuela
                                                                                                                                                      siento y pienso”.
                                                                                                                                                                                                                              Necesita
                                                                                                                                                                                                                                       mos
                                                                                                                                                                   (Declaración de los Derechos del Niño, 1959)
                                                                                     Podemos y                                                                                                                                un barri
                                             Queremos participar
                                              en el cuidado de
                                               nuestro entorno
                                                                                   queremos s
                                                                                    solidar
                                                                                            ios
                                                                                               er                                                                                                                              seguro
                                                                                                                                                                                                                                       o
                                                                                                                                                                                                                                                                   promueven el involucramiento de todos los niños
              En esta unidad aprenderás a:                                                                                    Antes de comenzar...
                                                                                                                                                                                                                                                                   y niñas con el tema que sustenta la Unidad.
              • Valorar la opinión y expresión personal como parte    • Identificar al verbo como la palabra principal del     I. Observa las imágenes de esta página y responde          II. Reúnete con dos compañeros o compañeras y co-
                de tu desarrollo y el de los demás.                     predicado.                                               en tu cuaderno:                                             menta tus respuestas a las preguntas anteriores.
              • Diferenciar los conceptos de hecho y opinión.         • Organizar un foro, aportar tu opinión y respetar la                                                                  Luego, piensen en común qué temas les preocu-
                                                                                                                                 1. ¿Por qué crees que la opinión de los niños y niñas
                                                                        de los demás.                                                                                                        pan y en qué les gustaría que los escucharan.
              • Conocer las características de un texto de opinión.                                                                 es un derecho reconocido internacionalmente?



                                                                                                                                                                                                                                                                                                                                                                                                                                                                                                                                                               2
                                                                      • Valorar la lectura como una práctica que te permite                                                                   Les sugerimos algunos temas como los siguientes:                                                                                                                                                                                                                                                                                                                 Unidad
              • Escribir un texto de opinión.                                                                                    2. ¿Crees que los niños pueden hacer aportes para
                                                                        ampliar tu visión de mundo.                                                                                           • Superación de la pobreza.
                                                                                                                                                                                                                                                                  Evaluación diagnóstica
              • Reconocer los concepto de sujeto y predicado en                                                                     mejorar la vida? ¿Por qué?
                las oraciones que lees y produces.                    • Valorar el lenguaje hablado y comprender su efecto                                                                    • Respeto y no discriminación.
                                                                                                                                 3. ¿Experimentas la necesidad de hacer oír tu opi-
                                                                        sobre el receptor.                                                                                                    • Protección del medioambiente.
              • Identificar al sustantivo como la palabra principal                                                                  nión? ¿Por qué?
                del sujeto.                                           • Desarrollar y valorar el trabajo colectivo con mis                                                                    • Fomento de la lectura.
                                                                        compañeros y compañeras.                                 4. ¿Sobre qué asuntos opinarías? ¿Por qué?
                                                                                                                                                                                              • Espacios de recreación y áreas verdes.
                                                                                                                                 5. ¿Consideras que tienes espacios para opinar?                                                                                         Antes de comenzar nuestra unidad revisa cuánto sabes del tema de los contenidos que trataremos. Para ello lee                           Biografía
                                                                                                                                    Explica.                                                                                                                             atentamente los siguientes textos:                                                                                                                                                                                                                 Nuevas palabras
                                                                                                                                                                                                                                                                                                                                                                                                            Manuel Rojas (1896-1973)
                                                                                                                                                                                                                                                                                                                                                                                                                                 Escritor chileno, nació el 8 de enero de 1896 en la ciudad de Buenos Aires.           Estibador: trabajador que

         10   Unidad 1: Mi opinión cuenta                                                                                                                                                                                  Unidad 1: Mi opinión cuenta   11                                                   Imágenes de infancia y adolescencia                                                                                En 1899 la familia se instala en Santiago, pero en 1903 la madre, viuda,              carga y descarga buques.
                                                                                                                                                                                                                                                                                                                                                                                                                                 vuelve a Buenos Aires. Estudió hasta los 11 años. A los 16 cruza la cordillera        Vendimiador: encargado de
                                                                                                                                                                                                                                                                             Llegué a Chile, por primera vez, quizá a los cuatro años. En Santiago mis padres instalaron, en una de                                              de los Andes, realizando en Chile una seguidilla de trabajos: pintor, electri-        cosechar la uva.
                                                                                                                                                                                                                                                                             las esquinas de las calles Coquimbo y Nataniel un almacén desde cuyas puertas podían verse los árboles                                              cista, vendimiador, peón del Ferrocarril Trasandino, estibador, aprendiz de           Talabartero: persona que
                                                                                                                                                                                                                                                                             del Parque Cousiño, a unas cuadras de distancia. No recuerdo si aquel negocio era chico o grande, bien                                              sastre, talabartero, cuidador de faluchos en Valparaíso, consueta y actor             hace objetos de cuero como
                                                                                                                                                                                                                                                                                                                                                                                                                                 en compañías teatrales que recorren el país. Contrajo matrimonio con María            maletas, bolsos, correas, etc.
                                                                                                                                                                                                                                                                             puesto o a la diabla. Me inclino a creer que era chico y modesto.
                                                                                                                                                                                                                                                                                                                                                                                                                                 Baeza con quien tuvo tres hijos. Posteriormente trabaja en las prensas de la          Faluchos: embarcaciones
                                                                                                                                                                                                                                                                             En su interior no había nada extraordinario: era un almacén como tantos otros. Lo extraordinario estaba en la                                                                                                                             pequeñas que se usan para
                                                                                                                                                                                                                                                                                                                                                                                                                                 Universidad de Chile, en la Biblioteca Nacional, es articulista en Los Tiempos
                                                                                                                                                                                                                                                                             calle, en las cantinas y conventillos del barrio. Aunque la verdad es que en algún rincón hubo durante cierto                  y en Las Ultimas Noticias, labora en el Hipódromo Chile. Enviuda, vuelve a casarse, recorre Europa,
                                                                                                                                                                                                                                                                                                                                                                                                                                                                                                                       transporte desde los barcos
                                                                                                                                                                                                                                                                             tiempo algo que me gustó mucho: un saco lleno de bolitas de vidrio, con muchas combinaciones de colores y                                                                                                                                 hacia los puertos y viceversa.
                                                                                                                                                                                                                                                                                                                                                                                                            Sudamérica y Oriente Medio. Dicta cátedras sobre literatura chilena y americana en universidades
                                                                                                                                                                                                                                                                             dibujos. Nunca robé ni pedí ninguna; sólo jugaba con ellas, tomándolas a puñados y haciéndolas rodar por mi                                                                                                                               Consueta: apuntador. En el
                                                                                                                                                                                                                                                                                                                                                                                                            de Estados Unidos. Recibió el premio Nacional de Literatura en 1957.
                                                                                                                                                                                                                                                                                                                                                                                                                                                                                                                       teatro persona que anota los




    1. Páginas de inicio de la Unidad
                                                                                                                                                                                                                                                                             mano hacia el saco. No me gustaba que mi madre las vendiera; cuando estaban fuera del saco ya no eran tan
                                                                                                                                                                                                                                                                                                                                                                                                            Entre sus novelas destacan: Lanchas en la bahía (1932), Hijo de ladrón (1951), Mejor que el vino           parlamentos de los actores
                                                                                                                                                                                                                                                                             bonitas: desaparecían el color y el dibujo de las otras y, peor aún, disminuía hasta casi desaparecer la luz que
                                                                                                                                                                                                                                                                                                                                                                                                            (1958), Punta de rieles (1960). Escribió también numerosos cuentos reunidos en antologías.                 y se los recuerda si alguno
                                                                                                                                                                                                                                                                             parecía haber en el saco, tan clara que podía verse hasta el fondo a través de las bolitas.                                                                                                                                               sufre un olvido.
                                                                                                                                                                                                                                                                                                                                                     Manuel Rojas. Imágenes de infancia y adolescencia.                                                                                                                Articulista: Persona que
                                                                                                                                                                                                                                                                                                                                                                    Santiago: Editorial Zig-Zag, 1994.                                                                                                                 escribe artículos para
                                                                                                                                                                                                                                                                                                                                                                                                          II. Después de esta lectura responde:                                                                        periódicos o publicaciones
                                                                                                                                                                                                                                                                                                                                                                                                              6.    ¿Con que fin se escribió este texto?                                                                análogas.
                                                                                                                                                                                                                                                                                                                                                                           Nuevas palabras
                                                                                                                                                                                                                                                                                                                                                                                                              7.    ¿Qué importancia tiene Manuel Rojas en la literatura chilena?
                                                                                                                                                                                                                                                                                                                                                                       Cantinas: tabernas, esta-




       Las dos primeras páginas de cada Unidad permiten
                                                                                                                                                                                                                                                                                                                                                                       blecimientos públicos, de              8.    ¿Qué hecho doloroso e irreparable afectó su infancia?
                                                                                                                                                                                                                                                                                                                                                                       carácter popular, donde se             9.    ¿Qué consecuencias crees que pudo tener este hecho en su vida?
                                                                                                                                                                                                                                                                                                                                                                       sirven y venden bebidas y, a
                                                                                                                                                                                                                                                                                                                                                                       veces, comidas.                        10.   ¿Por qué crees que Manuel Rojas desempeñó en su juventud tantos oficios distintos?
                                                                                                                                                                                                                                                                                                                                                                       Conventillos: lugares que
                                                                                                                                                                                                                                                                                                                                                                       contienen muchas viviendas         III. Comenta con tu compañero o compañera y luego responde en tu cuaderno:



       a los alumnos y alumnas:
                                                                                                                                                                                                                                                                                                                                                                       reducidas, con un acceso
                                                                                                                                                                                                                                                                                                                                                                       común a patios y corredores.           11. ¿Qué hecho se menciona en ambos textos?
                                                                                                                                                                                                                                                                                                                                                                                                              12. ¿Qué diferencias aprecian entre ambas lecturas? Construyan una tabla en donde comparen: idea princi-
                                                                                                                                                                                                                                                                                                                                                                                                                    pal, lenguaje, rasgos del emisor y finalidad del texto.
                                                                                                                                                                                                                                                                                                                                                                              Otros datos
                                                                                                                                                                                                                                                                                                                                                                                                              13. ¿Qué importancia tiene la familia como espacio de crecimiento y formación? Reflexionen en torno a esta pre-
                                                                                                                                                                                                                                                                                                                                                                       Parque Cousiño: actual parque
                                                                                                                                                                                                                                                                                                                                                                                                                    gunta y compartan sus comentarios con su curso. Relacionen lo conversado con la vida de Manuel Rojas.
                                                                                                                                                                                                                                                                                                                                                                       O’Higgins de Santiago.




       a) Explorar en el tema de la Unidad, específica-
                                                                                                                                                                                                                                                                                                                                                                                                               Autoevaluación                         revisa tu aprendizaje completando la siguiente pauta:
                                                                                                                                                                                                                                                                                                                                                                                                                                                                                                                               Niveles de logros
                                                                                                                                                                                                                                                                         Después de leer
                                                                                                                                                                                                                                                                                                                                                                                                                                                       Al terminar esta sección, yo:                                    Sí No         Puedo mejorar
                                                                                                                                                                                                                                                                         I. Responde:
                                                                                                                                                                                                                                                                                                                                                                                                           1 Diferencio un texto destinado a contar hechos secuencialmente de otro destinado a entregar información.
                                                                                                                                                                                                                                                                               1.    ¿De qué se habla en este texto?
                                                                                                                                                                                                                                                                                                                                                                                                           2 Reconozco el carácter objetivo de un texto informativo.



          mente en el derecho del niño que orienta las
                                                                                                                                                                                                                                                                               2.    ¿Quién relata los hechos? ¿Cómo puedes comprobarlo?
                                                                                                                                                                                                                                                                                                                                                                                                           3 Identifico en un texto narrativo una secuencia ordenada de hechos destinados a recrear una situación.
                                                                                                                                                                                                                                                                               3.    ¿A qué etapa de la vida de este narrador corresponden los hechos que cuenta?
                                                                                                                                                                                                                                                                                                                                                                                                           4 Reconozco técnicas narrativas destinadas a presentar las características de los objetos y las personas.
                                                                                                                                                                                                                                                                               4.    ¿Qué cosas relata acerca de su familia?
                                                                                                                                                                                                                                                                               5.    ¿Qué lugares presenta? ¿A qué época corresponden?                                                                     5 Valoro el rol de la familia en mi vida y en la formación de personas.




          reflexiones y las actividades propuestas.                                                                                                                                                                                                                38   Unidad 2: Un lugar especial...                                                                                                                                                                                                                         Unidad 2: Un lugar especial...   39




       b) Motivarse a profundizar en el tema propuesto y
                                                                                                                                                                                                                                                              2. Evaluación diagnóstica: las actividades, que
          en los aprendizajes que se anuncian.
                                                                                                                                                                                                                                                                 pueden ser individuales, en pareja o grupales, per-
       Las partes de esta presentación apoyan estos dos                                                                                                                                                                                                          miten al docente reconocer el punto de partida y los
       objetivos:                                                                                                                                                                                                                                                aprendizajes previos del grupo respecto del tema y
       • Título: cada Unidad contempla un título que                                                                                                                                                                                                             de los objetivos propuestos en los ejes curriculares
         interpela a los niños y niñas, a partir del derecho                                                                                                                                                                                                     de lectura, oralidad y escritura.
         que orienta el proceso que se abre.
                                                                                                                                                                                                                                                                                                                                                                                                                                                                                                                                                            2
                                                                                                                                                                                                                                                                                                                                                                                                                                                                                                                                                            Unidad


                                                                                                                                                                                                                                                                  Lectura central


       • Imágenes: las fotografías e ilustraciones                                                                                                                                                                                                                           Conoce al autor...
                                                                                                                                                                                                                                                                         Jorge Délano Frederick
                                                                                                                                                                                                                                                                         (1895-1980)
                                                                                                                                                                                                                                                                                                            Tiempo de lectura
                                                                                                                                                                                                                                                                                                            En esta sección te invitamos a leer un texto que relata momentos de la infancia de
                                                                                                                                                                                                                                                                                                                                                                                                          gallineros, pieza para guardar carbón, despensas, cocheras y caballerizas!
                                                                                                                                                                                                                                                                                                                                                                                                          Y no solamente los magnates podían ocupar aquellos caserones, sino que
                                                                                                                                                                                                                                                                                                                                                                                                          cualquiera familia de clase media disponía de uno semejante. Sin embargo,
                                                                                                                                                                                                                                                                                                                                                                                                                                                                                                                            Nuevas palabras
                                                                                                                                                                                                                                                                                                                                                                                                                                                                                                                       Despensas: sitio para guar-
                                                                                                                                                                                                                                                                                                                                                                                                                                                                                                                       dar conservas y comestibles.




         aluden al tema propuesto, invitando a los y
                                                                                                                                                                                                                                                                                                            un talentoso chileno, cuya vocación como dibujante se manifestó desde niño. Lee               hay que reconocer que no se le daba la debida importancia a la pieza de                                      Cocheras: lugar para guar-
                                                                                                                                                                                                                                                                                                            atentamente este relato.                                                                      baño. Para veinte dormitorios se contaba con una sola, a media cuadra de las                                 dar los coches de caballos.
                                                                                                                                                                                                                                                                                                                                                                                                          habitaciones. 2                                                                                              Caballerizas: sitio cubierto
                                                                                                                                                                                                                                                                                                                                                                                                                                                                                                                       destinado al descanso de los
                                                                                                                                                                                                                                                                                                            Antes de leer                                                                                 Los “Verdejos” de ese entonces vivían en conventillos. Estos, a pesar de las                                 caballos.
                                                                                                                                                                                                                                                                                                            Responde en tu cuaderno:                                                                      protestas de los políticos extremistas de hoy día, eran palacios en compara-                                 Magnates: personajes
                                                                                                                                                                                                                                                                                                                                                                                                          ción con las “poblaciones callampas “contemporáneas.                                                         destacados por su dinero y




         las estudiantes a conectarse con el derecho
                                                                                                                                                                                                                                                                                                            1. Observa la ilustración que complementa la lectura y anticipa su contenido.                 Como en esa época no había clínicas, las guaguas eran “puestas a domici-
                                                                                                                                                                                                                                                                                                                                                                                                                                                                                                                       poder.
                                                                                                                                                                                                                                                                         Dibujante, pintor, periodista                                                                                                                                                                                                                 Cavilaciones: pensamientos,
                                                                                                                                                                                                                                                                         y cineasta chileno, nacido         2. Lee el título de este texto y explica, ¿por qué crees que está titulado así?               lio”. Fue así cómo llegaron mis dos hermanos menores, hasta completar la
                                                                                                                                                                                                                                                                                                                                                                                                                                                                                                                       reflexiones, meditaciones.
                                                                                                                                                                                                                                                                         en Santiago. Manifestó tem-                                                                                                      decena, que era la cuota mínima exigida por los arquitectos y constructores
                                                                                                                                                                                                                                                                                                            3. Lee la biografía de Jorge Délano y comenta con un compañero o compañera, qué               de esos tiempos.
                                                                                                                                                                                                                                                                                                                                                                                                                                                                                                                       Indagaciones: investigacio-
                                                                                                                                                                                                                                                                         pranamente su vocación por                                                                                                                                                                                                                    nes, búsquedas, averigua-
                                                                                                                                                                                                                                                                                                                impresión les causa la vida de este autor.
                                                                                                                                                                                                                                                                         el dibujo y desde sus años                                                                                                       Estos nacimientos me sumieron en profundas cavilaciones. ¿De dónde ha-                                       ciones.
                                                                                                                                                                                                                                                                         de estudiante en el Instituto



         orientador y a activar sus propias experiencias,
                                                                                                                                                                                                                                                                                                                                                                                                          bían llegado y cómo los trajeron? Ante la insistencia de mis interrogatorios,                                Caricaturista: dibujante
                                                                                                                                                                                                                                                                         Nacional colaboró en las                                                                                                                                                                                                                      de caricaturas o dibujos en
                                                                                                                                                                                                                                                                                                                                                                                                          papá me explicó que los niños eran traídos por una cigüeña, en un cajoncito.
                                                                                                                                                                                                                                                                         revistas infantiles El Peneca                                          Yo soy tú                                                                                                                                                              que se exageran los rasgos
                                                                                                                                                                                                                                                                                                                                                                                                          Sin embargo, yo, dotado con alma de periodista, exigía más detalles y prose-
                                                                                                                                                                                                                                                                         y Corre-Vuela.                                                                                                                                                                                                                                típicos de una persona.
                                                                                                                                                                                                                                                                                                                                                 Jorge Délano                                             guía en mis indagaciones: ¿Dónde estaban las cigüeñas? Porque en el galli-
                                                                                                                                                                                                                                                                         Ingresó a la Escuela de Bellas                                                                                                   nero veía solamente las gallinas, el gallo y el pavo que trajo la Cantalicia.
                                                                                                                                                                                                                                                                         Artes en 1913. Trabajó como          Primeros recuerdos: Una gallina que ponía huevos de lata.
                                                                                                                                                                                                                                                                         dibujante en la revista ZigZag       Un caserón de tres patios                                                                   - La cigüeña se voló porque tiene que llevar guagüitas a otras casas, hijito,



         ideas y conocimientos previos.
                                                                                                                                                                                                                                                                         y en los diarios El Mercurio,                                                                                                    me respondía mamá, con mal disimulada impaciencia.
                                                                                                                                                                                                                                                                                                              Del período que va desde el “gateo” hasta los primeros pasos, solo conser-
                                                                                                                                                                                                                                                                         La Nación y El Ilustrado de
                                                                                                                                                                                                                                                                                                              vo recuerdos muy vagos. Uno de ellos es el de una enorme gallina auto-                      Pero yo volvía a la carga: -¿Y los cajoncitos?                                                               ¿Cómo estás leyendo?
                                                                                                                                                                                                                                                                         Santiago. En 1931 fundó el
                                                                                                                                                                                                                                                                         semanario político Topaze,
                                                                                                                                                                                                                                                                                                              mática que había en la “Casa Prá”, ubicada frente a la nuestra. Mi mama
                                                                                                                                                                                                                                                                                                                                                                                                          A la mama Aurelia no se le ocurrió otra cosa que traerme un cajón vacío de                                       ¿Qué diferencias aprecia
                                                                                                                                                                                                                                                                         que se publicó regularmente          Aurelia me alzaba para alcanzar la ranura y depositar una moneda de cinco                                                                                                                                2
                                                                                                                                                                                                                                                                                                                                                                                                          la Refinería de Azúcar de Viña del Mar.                                                                           el narrador entre las casas
                                                                                                                                                                                                                                                                         hasta 1970.                          centavos, con los que la gallina ponía un precioso huevo de lata lleno con
                                                                                                                                                                                                                                                                                                                                                                                                                                                                                                                           que conoció durante su
                                                                                                                                                                                                                                                                                                              pastillas de chocolate.                                                                     Ahí empezaron mis dudas.
                                                                                                                                                                                                                                                                         Recibió el Premio Interna-                                                                                                                                                                                                                        infancia y las que habitó
                                                                                                                                                                                                                                                                         cional de Periodismo María           Al terminar el siglo XIX, mi padre adquirió una casa en la calle Catedral                   La mayor de mis hermanas, que ya se había casado, venía a menudo a vi-                                           ya adulto?
                                                                                                                                                                                                                                                                         Moors Cabot de la Univer-            esquina de Esperanza. Los acontecimientos ocurridos en ella se mantienen,                   sitarnos. Para el ojo del futuro caricaturista                                                                   ¿Por qué al niño no le bas-




       • Cartel con el derecho orientador: explicita
                                                                                                                                                                                                                                                                                                                                                                                                                                                                                                                       3

                                                                                                                                                                                                                                                                         sidad de Columbia en 1952            todavía, nítidos en mi mente y puedo evocarlos como si fueran fotografías                   no podía pasar inadvertida la curva,                                                                             taban estas explicaciones?
                                                                                                                                                                                                                                                                         y el Premio Nacional de              de uno de esos viejos álbumes familiares. El caserón contaba con tres gran-                 cada vez más pronunciada, del vientre
                                                                                                                                                                                                                                                                         Periodismo en 1964.                  des patios. El primero, un jardín rodeado por una gran galería de vidrios.                  de su hermana.
                                                                                                                                                                                                                                                                                                                                                                                                                                                                                                                              Saber más...
                                                                                                                                                                                                                                                                                                              El segundo recibía la luz de una amplia claraboya, y en el tercero, pavi-                   El fenómeno se hacía más no-
                                                                                                                                                                                                                                                                             Nuevas palabras                  mentado con piedra de huevillo, había dos parrones y cuartos para la ser-                                                                                                                                Conservatorios para flores:
                                                                                                                                                                                                                                                                                                                                                                                                          torio cuando, a instancias de mi
                                                                                                                                                                                                                                                                                                              vidumbre. Allí se cocía en grandes pailas de cobre el dulce de membrillo y                                                                                                                               invernaderos. Lugares para cul-
                                                                                                                                                                                                                                                                                                                                                                                                          papá, ella tocaba el violín. La re-



         cuál es el derecho que se abordará en las próxi-
                                                                                                                                                                                                                                                                        Vagos: poco claros, imprecisos.                                                                                                                                                                                                                tivar o mantener flores.
                                                                                                                                                                                                                                                                                                              cuajaban los helados de canela. Mi vida se deslizaba entre el segundo y el
                                                                                                                                                                                                                                                                        Nítidos: claros, precisos.                                                                                                        velación final me fue hecha por                                                                               Verdejos: en la época de J.
                                                                                                                                                                                                                                                                                                              tercer patio y algunas escapadas por la puerta falsa. 1
                                                                                                                                                                                                                                                                        Evocarlos: buscarlos en la                                                                                                        Lisímaco, el hijo de la lavan-                                                                               Délano se llamaba así a las
                                                                                                                                                                                                                                                                        memoria o la imaginación.             Eran los tiempos patriarcales en que el buen Dios no se sentía generoso al                  dera. Un año después descu-                                                                                  personas populares o de los
                                                                                                                                                                                                                                                                        Claraboya: ventana de techo.          no enviarle de diez a doce hijos a cada matrimonio. En su infinita sabidu-                   bría que tampoco era real el                                                                                 barrios más pobres de la ciu-
                                                                                                                                                                                                                                                                                                              ría, Él sabe ahora que a lo sumo puede mandarle dos o tres, ya que en los                   Viejito de Pascua. Estos dos                                                                                 dad. El nombre derivó de un
                                                                                                                                                                                                                                                                        Reposteros: lugar para hacer
                                                                                                                                                                                                                                                                        o guardar dulces y pastas.            departamentos en que se escurre la vida moderna apenas caben las fotogra-                   engaños me hicieron perder                                                                                   personaje creado por el mis-




         mas sesiones. Su presencia ayuda a los jóvenes
                                                                                                                                                                                                                                                                                                                                                                                                                                                                                                                       mo Jorge Délano para la revis-
                                                                                                                                                                                                                                                                                                              fías de los parientes más cercanos. ¡Cuánta diferencia con nuestras antiguas                la confianza en todo el mun-                                                Refinería de azúcar                ta Topaze. La inspiración sur-
                                                                                                                                                                                                                                                                        ¿Cómo estás leyendo?                  mansiones, en que había salas, salitas, salones, salas de billares, comedores               do y un negro escepticismo                                                    Viña del Mar                   gió del contacto que este tuvo
                                                                                                                                                                                                                                                                                                              para diario, comedores para fiestas, piezas de costura, cocinas, reposteros,                 fue echando raíces en mi                                                                                     cuando niño con un ingenioso
                                                                                                                                                                                                                                                                         1   ¿Por qué crees que el autor      conservatorios para ores, jardín, dormitorios para alojados, bodegas,                       espíritu. 3                                                                                                  maestro albañil que trabajó en
                                                                                                                                                                                                                                                                             recuerda tan bien esta casa?                                                                                                                                                                                                              su casa.




         a establecer una interrelación entre el título, el                                                                                                                                                                                                       40   Unidad 2: Un lugar especial...                                                                                                                                                                                                                      Unidad 2: Un lugar especial...   41




         derecho y las imágenes que acompañan.
                                                                                                                                                                                                                                                              3. Lectura central: a partir de un texto literario o no
                                                                                                                                                                                                                                                                 literario, los niños y niñas seguirán reflexionando en




6   Guía didáctica para el docente / Lenguaje 6º básico
torno a sus derechos, mientras que despliegan estra-       c) Palabras del texto: el conocimiento del len-
tegias para abordar la lectura y aprenden a analizar          guaje, a partir de las palabras y de cómo estas
los textos presentados, desde la estructura formal,           se ponen al servicio del mensaje coherente y
sus componentes y el conocimiento de la lengua.               cohesionado.
a) Tiempo de lectura: recoge el tema de la Unidad
   y la tipología textual que se abordará en las sec-       Evaluación de              proceso
                                                                                                                                                                                                                                                                                                                                               Unidad



                                                                                                                                                                                                                                                                                                                                               1
   ciones posteriores. Aplicando las estrategias de               ¿Cómo va tu aprendizaje?
                                                                                                            I. Detente un momento y evalúa cómo va tu proceso de aprendizaje. Lee el
                                                                                                                                                                                                             III. Responde encerrando en un círculo la alternativa correcta.
                                                                                                                                                                                                                  1. El texto leído corresponde a:
                                                                                                                                                                                                                       A. Una noticia.




   comprensión lectora, esta subsección se divide
                                                                                                                siguiente texto.                                                                                       B. Una columna de opinión.
                                                                                                                                                                                                                       C. Un cuento.
                                                                                                                                                                                                                       D. Una narración.
                                                                       Conoce a la autora...
                                                                     Mahia Saracostti Schwartzman
                                                                                                                                                                                                 blogs           2. La idea principal expresada en este texto es:
                                                                                                               Mahia Saracostti Schwartzman                                                                            A. Los niños son más solidarios que los adultos.
                                                                     (1972 -... )
                                                                                                               ¿Qué visión aportan nuestros niños y niñas?


   en tres momentos:
                                                                                                                                                                                                                       B. Los adultos son menos sabios que los niños y niñas.
                                                                                                               Domingo 30 de agosto de 2009
                                                                                                                                                                                                                       C. Los niños y niñas tienen una opinión que conviene escuchar.
                                                                                                               Los niños y niñas tienen opinión. Y, muchas veces esta                                                  D. Los niños y niñas no son escuchados.
                                                                                                               opinión puede ser bastante más sabia y honesta que
                                                                                                               la de muchos adultos. Un tema distinto es que no
                                                                                                                                                                                                                 3. En el siguiente ejemplo:
                                                                                                               queramos escucharla, aunque la Declaración In-                                                          “Muchos adultos olvidan la sabiduría de los niños y niñas”.
                                                                     Trabajadora Social de la Pontifi-          ternacional de los Derechos del Niño la incluya                                                         El sujeto es:
                                                                     cia Universidad Católica de Chile.        entre sus estipulaciones. En el Mes de la Soli-
                                                                                                                                                                                                                       A. Muchos adultos.
                                                                     Doctorada en Filosofía y Bienes-          daridad, me ha tocado asistir a seminarios, com-




   • Antes de leer: preguntas y actividades que
                                                                     tar Social por la Universidad de          partir con mis estudiantes universitarios y revisar                                                     B. Olvidan la sabiduría de los niños y niñas.
                                                                     Nueva York.                               literatura en el tema. Sin embargo, de quienes más                                                      C. Muchos adultos olvidan.
                                                                     Directora de la Escuela de Tra-           logré aprender en este Mes de la Solidaridad fue de un                                                  D. Adultos.
                                                                     bajo Social Universidad Andrés            grupo de niños y niñas de 11 años de un colegio de Santiago,
                                                                     Bello. Editora de la revista In-          en el cual me pidieron hacer una clase sobre“Solidaridad y Trabajo Social”.                       4. En este mismo ejemplo el núcleo del predicado es:
                                                                     ternational Social Work. Escribe          Uno de los aspectos que más me llamó la atención de estos niños y niñas fue                             A. Olvidan.




     promueven la vinculación con el texto, desde
                                                                     columnas de opinión en diversos           la sensatez que tenían al reconocer que lo que muchas veces limita nuestras                             B. Sabiduría.
                                                                     medios nacionales y en revistas           oportunidades de experimentar la solidaridad se relaciona con una profunda                              C. Niños y niñas.
                                                                     especializadas nacionales y               desconfianza en el otro. Una niña me describía con gran precisión que el pro-                            D. Adultos.
                                                                     extranjeras.                              blema estaba en el dador y no en el receptor de“solidaridad”, un dador descon-
                                                                                                               fiado y que no alcanzaba a darse cuenta de lo grati cante que era ser dador, ni                IV. Para finalizar tu evaluación, junto a un compañero o compañera, comenten esta lectura abordando las si-
                                                                         Nuevas palabras                       mucho menos lograba gozar en la relación de solidaridad.                                          guientes preguntas:




     la propia experiencia, el título, imágenes y
                                                                     Estipulaciones: convenios,                (…) Lo que muestran las opiniones de estos niños y niñas es que estamos frente                    1. ¿Por qué creen que muchos adultos aún no escuchan la opinión de los niños?
                                                                     acuerdos, disposiciones.                  a sujetos que buscan encontrar y generar sentido a las experiencias de solidaridad                2. ¿Piensan, como la autora, que los niños tienen una sabiduría que aportar?
                                                                     Sensatez: cordura, prudencia,             que les toca vivir en la cotidianeidad del colegio y de la casa, con sus amigos, com-
                                                                                                                                                                                                                 3. ¿Qué es la solidaridad? ¿Cómo la practican?
                                                                     discreción.                               pañeros y familiares. Si bien la moderna aparición de los derechos de los niños y
                                                                                                               niñas ha permitido un cambio en la comprensión social de la infancia, no hemos te-                4. Propongan un nuevo título para esta lectura. ¿Por qué la titularían así?
                                                                     Gratificante: grato, satisfacto-
                                                                     rio, agradable.                           nido la capacidad para darnos cuenta – o no hemos querido develar – el potencial              V. Guiados por su profesor o profesora organicen una puesta en común y revisen las respuestas de esta eva-
                                                                     Develar: descubrir, revelar, dar          y la sabiduría que existe en las experiencias y opiniones de los niños y niñas.                   luación con su grupo curso.



     estructura formal. Cuando es pertinente, se
                                                                     a conocer.
                                                                     Potencial: fuerza, poder,                   Tomado de: http://blog.latercera.com/blog/msaracostti/entry/en_el_mes_de_la (Fragmento).
                                                                     energía.                                                                                                                                     Autoevaluación                        revisa tu aprendizaje completando la siguiente pauta:
                                                                                                                                                                                                                                                                                                                  Niveles de logros

                                                                                                            Después de leer                                                                                                                               Al terminar esta evaluación, yo:                      Sí No Puedo mejorar
                                                                                                                                                                                                              1 Reconozco una columna de opinión y su propósito.



     incluye la biografía del autor, que también se
                                                                                                            II. Responde en tu cuaderno:
                                                                                                                                                                                                              2 Diferencio las ideas principales de las secundarias.
                                                                                                                1. ¿De qué trata el texto leído? ¿Qué plantea sobre el asunto tratado?
                                                                                                                                                                                                              3 Distingo en las oraciones del texto el sujeto del predicado.
                                                                                                                2. ¿Qué hecho menciona la autora para mostrar el valor de la opinión de los
                                                                                                                     niños y niñas?                                                                           4 Identifico en estas oraciones el núcleo del sujeto y del predicado.
                                                                                                                3. ¿Cuál es el propósito de este texto?                                                       5 Puedo manifestar mi opinión de lo leído y respetar la que tienen mis compañeros o compañeras.




     enmarca dentro del contexto de la lectura.             22   Unidad 1: Mi opinión cuenta                                                                                                                                                                                                                     Unidad 1: Mi opinión cuenta   23




   • Lectura: texto literario o no literario que
     enlaza con la reflexión del tema de la Unidad       4. Evaluación de proceso: evaluación que tanto al
     y que, al mismo tiempo, permite trabajar los          docente como a los propios niños y niñas permite
     aprendizajes esperados planteados. Para               monitorear el proceso de aprendizaje a partir de un
     afianzar este proceso, el estudiante cuenta            texto similar al de la lectura central.
     con tres recursos:
      a) Nuevas palabras (vocabulario).
                                                                                                                                                                                                                                                                                                                                               Unidad
                                                                             Taller de
                                                            comunicación escrita                                                                                                                                                                                                                                                               1
                                                                                                                                                                                                             ¿Cómo escribo mi opinión?
                                                                                                          Escribo para dar mi opinión

      b) ¿Cómo estás leyendo? (preguntas que
                                                                                                                                                                                                             ¡Es el momento para que tú redactes tu propia columna de opinión! ¿Estás de acuer-                         Todos somos
                                                                                                          Hasta ahora has podido conocer opiniones de niños y adultos, que te han permitido                  do con la afirmación del aguador? ¿Qué opinas tú?                                                      vasijas agrietadas por
                                                                                                          reflexionar sobre tu derecho a opinar. Te invitamos a que emplees ese derecho y te
                                                                                                                                                                                                             Antes de comenzar tu trabajo, revisa los contenidos sobre el texto de opinión, de                   alguna parte, pero siempre
                                                                                                          atrevas a entregar tu propia opinión por escrito. Para guiar tu tarea te proponemos la
                                                                                                                                                                                                             modo que puedas abordar esta actividad con seguridad y confianza.                                      existe la posibilidad de
                                                                                                          lectura del siguiente cuento.
                                                                                                                                                                                                                                                                                                                   aprovechar las grietas
                                                                                                                                                                                                                                                                                                                    para obtener buenos
                                                                      Nuevas palabras                                                                                                                        Pasos para construir mi columna de opinión

         intervienen el texto para acompañar el
                                                                                                                                              Las dos vasijas                                                                                                                                                            resultados.
                                                                  Aguador: persona que tiene
                                                                  por oficio llevar o vender agua.
                                                                                                                                              Cuento hindú. Anónimo                                          Antes de escribir el texto
                                                                  Vasijas: contenedor de agua o             Un aguador de la India tenía solo dos grandes vasijas que colgaba en los extre-                  1. Escribe de manera espontánea todas las ideas, datos, experiencias y hechos que
                                                                  líquidos, hecho de barro cocido           mos de un palo y que llevaba sobre los hombros. Una tenía varias grietas por                         vengan a tu mente, a partir de la afirmación del aguador. ¿Qué opinas tú?
                                                                  u otras materias impermeables.            las que se escapaba el agua, de modo que al final de camino solo conservaba la
                                                                  Intacto: que no ha sufrido
                                                                                                            mitad, mientras que la otra era perfecta y mantenía intacto su contenido. Esto                   2. Piensa en tu destinatario. ¿A quién dirigirás tu opinión?



         proceso de lectura).
                                                                                                            sucedía diariamente. La vasija sin grietas estaba muy orgullosa de sus logros
                                                                  alteración o deterioro.
                                                                                                            pues se sabía idónea para los fines para los que fue creada. Pero la pobre vasija                 3. Revisa la información que posees. ¿En qué te basas para opinar?
                                                                  Idónea: adecuada o apropia-               agrietada estaba avergonzada de su propia imperfección y de no poder cumplir
                                                                  da para algo.                                                                                                                              4. Organiza la información en dos grupos: información subjetiva e información objetiva.
                                                                                                            correctamente su cometido. Así que al cabo de dos años le dijo al aguador:
                                                                  Cometido: encargo, tarea,
                                                                                                            –Estoy avergonzada y me quiero disculpar contigo porque debido a mis grie-                       5. Establece relaciones entre la información que posees. Encontrarás que algunas
                                                                  misión.                                                                                                                                        ideas pueden relacionarse entre sí o con alguna experiencia que hayas vivido,
                                                                                                            tas solo obtienes la mitad del valor que deberías recibir por tu trabajo.
                                                                                                                                                                                                                 otras pueden surgir solo de la impresión que te causó el cuento.
                                                                                                            El aguador le contestó:
                                                                                                            –Cuando regresemos a casa quiero que notes las bellísimas flores que crecen                       Durante la producción del texto
                                                                                                            a lo largo del camino.



      c) Ilustraciones (apoyo visual que ayuda a
                                                                                                                                                                                                             6. Determina cómo comenzarás tu escrito. Recuerda que si cuidas el lenguaje y
                                                                                                            Así lo hizo la tinaja y, en efecto, vio muchísimas flores hermosas a lo largo                         generas un lazo con tus lectores, tus ideas llegarán mejor.
                                                                                                            de la vereda; pero siguió sintiéndose apenada porque al final solo guardaba
                                                                                                                    dentro de sí la mitad del agua del principio.                                            7. Propón un título tentativo que después evaluarás cuando releas tu columna.
                                                                                                                      El aguador le dijo entonces:                                                           8. Construye tus ideas aplicando los principios de la coherencia y la cohesión.
                                                                                                                    –¿Te diste cuenta de que las flores solo crecen en tu lado del camino?                        ¿Sabes en qué consisten y cómo aplicarlos? Pon atención a su descripción.




         construir el sentido del texto)
                                                                                                                  Quise sacar el lado positivo de tus grietas y sembré semillas de flores. Todos                  a) La coherencia, se relaciona con la organización y el hilo conductor de las
                                                                                                                   los días las has regado y durante dos años yo he podido recogerlas. Si no                        ideas planteadas, esto significa que:
                                                                                                                     fueras exactamente como eres, con tu capacidad y tus limitaciones, no
                                                                                                                      hubiera sido posible crear esa belleza. Todos somos vasijas agrietadas                        • Entregues tus ideas siguiendo una organización básica: Introducción, de-
                                                                                                                       por alguna parte, pero siempre existe la posibilidad de aprovechar las                          sarrollo y conclusión. En el caso del texto de opinión sigue la estructura u
                                                                                                                        grietas para obtener buenos resultados.                                                        organización de la columna de opinión. Para ello revisa los contenidos de
                                                                                                                                                                                                                       la página 18 de este texto.
                                                                                                                         Aquiles Julián. Cuentos hindúes. Santo Domingo: Biblioteca Digital e-libro, 2008.
                                                                                                                         Versión digital en: http://www.ciudadseva.com/textos/cuentos/otras/anon/india/             • Cuides la unidad temática, es decir que mantengas un mismo tema o
                                                                                                                                                                                              vasijas.htm              idea central a lo largo del texto. No comiences hablando de un asunto y
                                                                                                                                                                                                                       termines refiriéndote a otro.
                                                                                                          Después de leer                                                                                           • No te contradigas en lo que planteas. Por ejemplo, no digas que estás de
                                                                                                                                                                                                                       acuerdo con algo y luego afirmes que no lo apruebas.



   • Después de la lectura: preguntas y activi-
                                                                                                          I. Con la ayuda de tu profesor o profesora comenta la lectura con tu grupo curso.                         • Uses el lenguaje más adecuado para tus receptores y la situación en que
                                                                                                              Pueden apoyarse en las siguientes preguntas.                                                             te reciben. Esto se llama adecuación.
                                                                                                              1. ¿Cuál es la idea principal de este cuento?                                                      b) La cohesión, se refiere a cómo construyes tus oraciones y párrafos.
                                                                                                              2. ¿Qué te parece la actitud que adopta la vasija sin grietas?                                        En estos las palabras deben relacionarse entre sí con orden y sentido
                                                                                                              3. El aguador ha visto el lado positivo de la vasija con grietas. ¿Qué te parece                      lógico. Para ello se emplean palabras llamadas conectores. Estas son ver-




     dades que recogen la experiencia de lectura,
                                                                                                                  su forma de ver la vida?                                                                          daderos nexos que unen las palabras, oraciones o párrafos dándoles un
                                                                                                              4. ¿Con cuál de los personajes de este cuento te identificas? ¿Por qué?                                significado específico.
                                                                                                          II. A partir de esta experiencia preparen la escritura de su opinión.

                                                            24   Unidad 1: Mi opinión cuenta                                                                                                                                                                                                                     Unidad 1: Mi opinión cuenta   25



     monitoreando su comprensión y preparando
     las experiencias que seguirán en torno al
                                                        5. Taller de comunicación escrita: la producción
     texto. Permiten al alumno y alumna trabajar
                                                           escrita se pone al servicio del tema orientador,
     los diferentes niveles de comprensión lectora.
                                                           tomando en cuenta las características propias del
b) Conoce el texto: análisis del texto, des-               tipo de texto de la lectura central. Es una oportu-
   de su propósito, estructura y componentes.              nidad para aplicar los contenidos y aprendizajes
   La relación con las funciones del lenguaje permite      esperados, empleando la estrategia de un trabajo
   a los alumnos y alumnas comprender la situación         guiado y organizado en etapas: antes, durante y
   comunicativa que se plantea en la lectura central.      después de la producción escrita.



                                                                                  Guía didáctica para el docente / Lenguaje 6º básico                                                                                                                                                                                                                   7
Taller de
        comunicación oral                                                                                                                                                                                                                                                               2
                                                                                                                                                                                                                                                                                        Unidad

                                                                                                                                                                                                                                                                                                    tenidos y aprendizajes esperados, empleando la
                 Conoce al autor...
                                                       Voy a hablar de mí
                                                       En el taller anterior escribiste tu autobiografía en prosa, ¿sabías que también es posible
                                                       contarla en verso y recitarla? Como ejemplo, lee el siguiente fragmento de la autobio-
                                                                                                                                                          Después de leer
                                                                                                                                                          I. Responde en tu cuaderno:
                                                                                                                                                             1. ¿De qué se habla en este texto?
                                                                                                                                                                                                                                                                                                    estrategia de un trabajo guiado y organizado en
                                                                                                                                                                                                                                                                                                    etapas: antes, durante y después de la producción
             Violeta Parra (1917-1967)                 grafía en décimas que escribió nuestra gran artista, Violeta Parra.                                   2. ¿Qué forma de escritura ha escogido la autora?
                                     Cantante,                                                                                                               3. ¿Qué características del relato autobiográfico posee este texto? Haz una
                                     composito-                                                                                                                   lista de ellas.
                                     ra, pintora,
                                                                                    Como Nací Pat`E Perro
                                                                                                                                                              4. ¿En qué se diferencia este texto de las autobiografías leídas anteriormente?
                                     escultora,
                                     bordadora
                                                           Como nací pat`e perro,                       porqu`empezaron un baile,                             5. ¿Cómo es el lenguaje empleado? ¿Qué usos chilenos reconoces?
                                                           ni el diablo m`echaba el guante;             con las patitas al aire,



                                                                                                                                                                                                                                                                                                    de discurso oral.
                                     y ceramista                                                                                                              6. Identifica el lugar, los hechos y las personas que componen este relato.
                                                           para la escuela inconstante,                 molestos y fastidiosos.
             chilena, considerada por muchos
                                                           constante para ir al cerro.
                                                                                                                                                              7. ¿Cómo se describe a sí misma la narradora? ¿Cómo es su hermano? Explica
             la folclorista más importante de                                                           En otra ocasión partimos                                  empleando adjetivos para caracterizar a ambos personajes.
             Chile. Su aporte al medio musical             Lo paso como en destierro
                                                           feliz con los pajaritos,                     hacia el estero Las Toscas.
             y artístico chileno es de gran valor                                                                                                         II. Comparte con tus compañeros:
                                                           soñando con angelitos;                       ¿Por qué habría tanta mosca?
             y trascendencia, y su trabajo                                                                                                                    1. ¿Qué impresión les causó la lectura de este texto?
                                                           así me pilla fin de año,                      yo nunca lo he comprendido.
             sirvió de inspiración a muchos
             artistas posteriores de Chile y               sentada en unos escaños;                     Espérame por los guindos,                             2. ¿Qué efecto les produce la escritura en verso?
             el mundo.                                     ¡quisiera ser arbolito!                      me dice de un de repente,                             3. ¿A quién creen que está dirigido?
                                                                                                        voy a probar la corriente

                  Nuevas palabras
                                                           No hallaba fiesta mayor
                                                           que andar con Tito en las rosas
                                                                                                        de tal famoso canal.
                                                                                                        Al punto yo empiezo a dar
                                                                                                                                                          Prepara una autobiografía en verso
             Destierro: exilio o expulsión de              cazando mil mariposas,                       de susto, diente con diente.                      Así como Violeta Parra contó en estos versos un episodio de su infancia, te invita-
             un lugar.                                     sanjuanes y moscardón,                                                                         mos a hacer el mismo ejercicio.
                                                           palote y grillo cantor,                      Cuando lo vi por los aires
             Sanjuanes: insectos parecidos                                                                                                                Como esta tarea puede resultar difícil, hazla junto a otros dos compañeros o com-
             a los escarabajos.                            luciérnagas relumbrantes,                    en dirección al raudal,
                                                                                                                                                          pañeras con los que tengas afinidad. Una vez reunidos, les sugerimos que sigan los
             Preponderantes: superiores,                   arañas preponderantes,                       llorando empecé a clamar:
                                                                                                                                                          siguientes pasos.
             dominantes, poderosas.                        baratas y matapiojos,                        ampáralo, Santa Maire.
             Silabario: texto escolar para                 hasta el dañino gorgojo                      Mas él, con mucho donaire,                        Antes de crear
             aprender a leer.                                                                           navega cual soberano
                                                           para mi hermano estudiante.                                                                    1. Escojan un momento que hayan vivido juntos e intenten escribirlo en versos.


                                                                                                                                                                                                                                                                                                                                                                                                                                                                                                                                                                                                                  2
                                                                                                                                                                                                                                                              TICs                                                                                                                                                                                                                                                                                                                                                Unidad
             Raudal: fuerte corriente de agua.                                                          por el raudal inhumano,
                                                                                                                                                          2. Para apoyar su tarea lean el siguiente apartado sobre la composición con décimas:
                                                                                                                                                                                                                                                                                                                                                                                                                                                  Revisa tus             logros
                                                           Para envolver los bichitos                   que se ha tragado inclemente
                                                                                                                                                                                                                                                                                                     ¿Qué has aprendido?
             Donaire: agilidad, fortaleza,                                                                                                                                                                                                           Para saber más de Violeta
             gracia.                                       yo rompo mi silabario,                       bañistas muy imprudentes                          La décima espinela                                                                         Parra, visita:
             Inclemente: que no tiene com-                 porque un valioso insectario                 verano sobre verano.
                                                                                                                                                          Es un tipo de composición en que la estrofa está formada por diez versos de ocho sílabas   http://www.violetaparra.scd.cl/
             pasión o clemencia.                           está preparando el Tito.
                                                                                                        Después de pasado el susto,                       con rima consonante, es decir, las últimas sílabas de los versos tienen igual sonido.
             Murtillares: arbustos que dan                 Les clava un alfilerito,
                                                                                                        seguimos por el camino
             el fruto de la murtilla.
             Descomunales: enormes,
                                                           los forma en el calabozo,
                                                           parece qu`están rabiosos                     sembrado de pasto fino,
                                                                                                                                                          Esta rima se repite entre pares de versos. Observen el siguiente esquema:
                                                                                                                                                                                                                                                                                                            Antes de desarrollar tu evaluación final revisa los contenidos tratados en esta unidad.                                                          Autoevaluación                        Revisa si lograste los aprendizajes esperados
                                                                                                        de refrescantes arbustos.                         Cuan
                                                                                                                                                          Cuan-do-lo-vi-por-los-ai-res                    8 sílabas                                                                                                                                                                                                                                         para esta unidad, completando la siguiente pauta. Marca con  tu respuesta.
             gigantescas, extraordinarias.                                                                                                                                                                                                                                                                  1. Observa atentamente el siguiente mapa conceptual, relacionando e integrando los contenidos tratados.                                                                                                                                                                 Niveles de logros
                                                                                                        Al cabo de unos minutos,
                                                                                                        diviso los murtillares                                             1.    Cuando lo vi por los aires
                                                                                                                                                                                                                                                                                                                                                                                                                                                                              A partir de los contenidos y temas tratados en esta unidad, logré:                                 Sí No Puedo mejorar
                                                                                                        cayendo cual granizales                                            2.    en dirección al raudal,
                                                                                                        pintando de rojo el suelo.                                         3.    llorando empecé a clamar:                                                                                                                                                                                                                                          1 Valorar y comprender el rol de la familia en la formación y desarrollo de las personas.
                                                                                                        Lo ha sacudido un chicuelo                                         4.    ampáralo, Santa Maire.
                                                                                                                                                                                                                                                                                                                                                                                                                                                    2 Reconocer los componentes de un texto narrativo.
                                                                                                        de fuerzas descomunales.                          10 versos
                                                                                                                                                                           5.    Mas él, con mucho donaire,        Predominio de la                                                                                                                                 Texto narrativo
                                                                                                                                                                           6.    navega cual soberano              Rima consonante                                                                                                                                                                                                                  3 Diferenciar una biografía de una autobiografía.
                                                                                                                               Violeta Parra. Décimas.                     7.    por el raudal inhumano,                                                                                                                                                                  un ejemplo es la                                                          4 Identificar a la autobiografía como un texto narrativo literario.
                                                                                                                      Autobiografía en versos chilenos.                    8.    que se ha tragado inclemente
                                                                                                         Buenos Aires: Editorial Sudamericana, 1988.                       9.    bañistas muy imprudentes                                                                                                                                                                                                                                           5 Conocer y diferenciar la autobiografía en verso de la escrita en prosa.
                                                                                                                                                                           10.   verano sobre verano”.                                                                                                                                                                    Autobiografía                                                             6 Producir un relato autobiográfico escrito.
                                                                                                                                                                                                                                                                                                                                                                                                                                                    7 Comprender y aplicar en una narración las técnicas de la descripción y la caracterización.
                                                                                                                                                                                                                                                                                                                                                                      sus características son
        54   Unidad 2: Un lugar especial...                                                                                                                                                                                                            Unidad 2: Un lugar especial...   55                                                                                                                                                          8 Reconocer y aplicar en la comunicación oral y escrita palabras que sirven para caracterizar personas y calificar objetos.
                                                                                                                                                                                                                                                                                                                                                                                                                                                    9 Reconocer y aplicar en la comunicación oral y escrita palabras que señalan acciones asociadas a persona, tiempo y modo.
                                                                                                                                                                                                                                                                                                                                                                                                                                                    10 Identificar la décima como una composición de diez versos octosílabos.
                                                                                                                                                                                                                                                                                                                                   Narrador y pro-                                     Cuenta hechos             Los hechos han
                                                                                                                                                                                                                                                                                                                                                               Se narra en 1ª                                                                       11 Componer un relato autobiográfico en décimas.
                                                                                                                                                                                                                                                                                                                                   tagonista son la                                   reales ocurridos           ocurrido en un
                                                                                                                                                                                                                                                                                                                                                              persona singular
                                                                                                                                                                                                                                                                                                                                   misma persona                                         en su vida              pasado lejano                      12 Escribir y recitar décimas autobiográficas.
                                                                                                                                                                                                                                                                                                                                                                                                                                                    13 Valorar la lectura como una práctica que me permite ampliar mi visión de mundo y experiencia personal.
                                                                                                                                                                                                                                                                                                                                                                      puede estar escrita en                                                        14 Valorar el lenguaje hablado y comprender su efecto sobre el receptor.
                                                                                                                                                                                                                                                                                                                                                                                                                                                    15 Desarrollar y valorar el trabajo colectivo con mis compañeros y compañeras.




    6. Taller de comunicación oral: para expresarse                                                                                                                                                                                                                                                                                                   Prosa
                                                                                                                                                                                                                                                                                                                                                                     en ambos casos se usan
                                                                                                                                                                                                                                                                                                                                                                                                         Verso
                                                                                                                                                                                                                                                                                                                                                                                                                                                   Reflexiona sobre lo tratado en esta unidad
                                                                                                                                                                                                                                                                                                                                                                                                                                                   1. Reúnete en grupos de cinco compañeros y compañeras, junto a ellos reflexiona y comenta lo tratado en esta
                                                                                                                                                                                                                                                                                                                                                                                                                                                        unidad. Pueden guiarse por las siguientes preguntas:




       oralmente, los alumnos y alumnas también nece-
                                                                                                                                                                                                                                                                                                                                                                                                                                                        •   ¿Cuál fue el tema más difícil de tratar? ¿Por qué?
                                                                                                                                                                                                                                                                                                                                                                                                                                                        •   ¿Qué información les resultó difícil de obtener? Expliquen.
                                                                                                                                                                                                                                                                                                                                           Verbos                                                                    Adjetivos                          •   ¿Cuál es la actividad que más les costó desarrollar? ¿Por qué?
                                                                                                                                                                                                                                                                                                                                                                                                                                                        •   ¿Cuáles fueron los resultados finales de su aprendizaje?
                                                                                                                                                                                                                                                                                                                                sus características son                                                             pueden ser                          •   ¿A qué atribuyen estos resultados?



       sitan reconocer la situación comunicativa en la que
                                                                                                                                                                                                                                                                                                                                                                                                                                                        •   ¿Consideran valiosos los temas tratados? ¿Por qué?
                                                                                                                                                                                                                                                                                                                                                                                                                                                        •   ¿Los conocimientos adquiridos son aplicables a su entorno? ¿De qué manera?
                                                                                                                                                                                                                                                                                                              Persona                      Tiempo                  Modo                      Calificativos                         Demostrativos         •   El trabajo en equipo, ¿les permitió conocer mejor a sus compañeros o compañeras?

                                                                                                                                                                                                                                                                                                                                                                                                                                                   2. Guiados por su profesor o profesora, organicen una puesta en común con el curso. Compartan y evalúen sus



       participan y cómo se articulan en ella los factores
                                                                                                                                                                                                                                                                                                                                                                                                                                                        respuestas.


                                                                                                                                                                                                                                                                                                            2. Después de observar el mapa anterior, escribe en tu cuaderno una definición para el término “narración”.


                                                                                                                                                                                                                                                                                                     60   Unidad 2: Un lugar especial...                                                                                                                                                                                                                                         Unidad 2: Un lugar especial...   61


       de la comunicación y las funciones del lenguaje. La
       experiencia práctica, ligada al derecho que sustenta
       la reflexión de la Unidad y al tipo de texto que se                                                                                                                                                                                                                                        8. ¿Qué has aprendido?: un organizador gráfico que
       analiza, promueve la estructuración de un mensaje                                                                                                                                                                                                                                            sintetiza los contenidos trabajados en la Unidad es
       coherente y cohesionado.                                                                                                                                                                                                                                                                     el recurso que invita a los niños y niñas a revisar el
                                                                                                                                                                                                                                                                                                    proceso que termina. Las preguntas y actividades
                                                                                                                                                                                                                                                                                                    que lo acompañan ofrecen otra oportunidad para
        Evaluación final                                                                                                                                                                                                                                                                 2
                                                                                                                                                                                                                                                                                        Unidad

                                                                                                                                                                                                                                                                                                    establecer vínculos entre los diversos contenidos.
               Para que compruebes lo que has aprendido en esta unidad, desarrolla la siguiente evaluación final.                                          Después de leer
               I. Lee el siguiente texto:                                                                                                                 II. Responde en tu cuaderno:
                                                                                                                                                              1. ¿Quién escribe este relato?
                                                                                   Infancia y Poesía


                                                                                                                                                                                                                                                                                                 9. Revisa tus logros: cada alumno y alumna evalúa
                                                                                                                                                              2. ¿Qué tipo de escritura ha escogido? ¿Cómo la reconoces?
                                                            Fui creciendo. Me comenzaron a interesar los libros. En las hazañas de Búffa-
                             Saber más...                   lo Bill, en los viajes de Salgari, se fue extendiendo mi espíritu por las regio-                  3. ¿Consideras a este relato una autobiografía? Fundamenta basándote en sus características.
                      Búffalo Bill: famoso soldado,         nes del sueño. Los primeros amores, los purísimos, se desarrollaban en cartas
                                                                                                                                                              4. ¿Qué hechos relata el narrador? ¿A qué etapa de su vida corresponden?
                      cazador y explorador del Viejo        enviadas a Blanca Wilson. Esta muchacha era la hija del herrero, y uno de los
                      Oeste norteamericano.                 muchachos, perdido de amor por ella, me pidió que le escribiera sus cartas de                     5. ¿Cómo era Neruda en esta etapa de su vida? Explica.



                                                                                                                                                                                                                                                                                                    su propio proceso, retomando los aprendizajes
                      Salgari, Emilio: escritor ita-        amor. No recuerdo cómo serían esas cartas, pero tal vez fueron mis prime-
                      liano que cultivó la novela de        ras obras literarias, pues, cierta vez, al encontrarme con la colegiala, esta me                  6. ¿Cómo se manifiesta en su etapa juvenil la habilidad y vocación por la escritura?
                      aventuras.
                                                            preguntó si yo era el autor de las cartas que le llevaba su enamorado. No me                      7. ¿Cómo describe la relación con sus compañeros?
                      Far West: referido al lejano o        atreví a renegar de mis obras y muy turbado le respondí que sí. Entonces me
                      Viejo Oeste norteamericano del                                                                                                          8. ¿Qué crees que quiere decir cuando afirma?:
                      S. XIX.
                                                            pasó un membrillo que por supuesto no quise comer y guardé como un te-
                                                            soro. Desplazado así mi compañero en el corazón de la muchacha, continué




                                                                                                                                                                                                                                                                                                    esperados presentados al comienzo de la Unidad.
                                                            escribiéndole a ella, interminables cartas de amor y recibiendo membrillos.                               “La frontera tenía ese sello maravilloso de Far West sin prejuicios. Mis compañeros se llamaban
                                                                                                                                                                      Schnakes, Schelers, Hausers, Smiths, Taitos, Seranis. Éramos iguales entre los Aracenas y los
                          Nuevas palabras                   Los muchachos en el liceo no conocían ni respetaban mi condición de                                       Ramírez y los Reyes”.
                      Herrero: persona que trabaja
                                                            poeta. La frontera tenía ese sello maravilloso de Far West sin prejuicios.
                      moldeando objetos de hierro.          Mis compañeros se llamaban Schnakes, Schelers, Hausers, Smiths, Taitos,                               ¿Qué piensas de estas declaraciones?
                      Renegar: negar la pertenen-           Seranis. Éramos iguales entre los Aracenas y los Ramírez y los Reyes. No
                                                            había apellidos vascos. Había sefarditas: Albalas, Francos. Había irlan-



                                                                                                                                                                                                                                                                                                    La coevaluación que sigue a este momento, es una
                      cia o vínculo con algo.
                                                            deses: Mc Gyntis. Polacos: Yanichewkys. Brillaban con luz oscura los ape-                     III. Marca con una cruz la alternativa correcta.
                      Vascos: nacidos en el País
                      Vasco, región Nor-Oriental            llidos araucanos, olorosos a madera y agua. Melivilus, Catrileos.                                 1. Una autobiografía se escribe:
                      de España.
                                                            Combatíamos, a veces en el gran galpón cerrado, con bellotas de encina. Nadie                          A.   Solo en prosa.
                      Sefarditas: judíos nacidos en
                                                            que no lo haya recibido sabe lo que duele un bellotazo. Antes de llegar al liceo
                      España.                                                                                                                                      B.   Únicamente en verso.
                                                            nos llenábamos los bolsillos de armamentos.Yo tenía escasa capacidad, ningu-
                      Astucia: ingenio, habilidad,                                                                                                                 C.   En prosa y verso.
                                                            na fuerza y poca astucia. Siempre llevaba la peor parte. Mientras me entrete-



                                                                                                                                                                                                                                                                                                    experiencia colectiva, que permite compartir con
                      maña.
                                                            nía observando la maravillosa bellota, verde y pulida, con su caperuza rugosa                          D.   En forma de diálogo.
                      Rugosa: arrugada, surcada,
                                                            y gris, mientras trataba de fabricarme con ella una de esas pipas que luego me
                      estriada.
                                                            arrebataban, ya me había caído un diluvio de bellotazos en la cabeza.                             2. La autobiografía en verso se escribe fundamentalmente para:
                      Diluvio: lluvia muy abundan-
                      te, aguacero.                           Pablo Neruda.“Infancia y poesía”, en: Confieso que he vivido. Buenos Aires: Losada, 1974.             A. Cantarla.
                                                                                                                                                                   B. Recitarla.




                                                                                                                                                                                                                                                                                                    los demás el recorrido realizado, sus logros y los
                                                                                                                                                                   C. Leerla.
                                                                                                                                                                   D. Comunicarla en forma oral.

                                                                                                                                                          IV. Comenta con un compañero o compañera y luego responde en tu cuaderno:
                                                                                                                                                              1. ¿Qué diferencias aprecian entre el destinatario o receptor de la autobiografía versificada y una escrita en



                                                                                                                                                                                                                                                                                                    desafíos que quedan.
                                                                                                                                                                  prosa? ¿Cómo cambia la situación de recepción?
                                                                                                                                                              2. ¿Cuál forma les parece más adecuada para comunicar un hecho autobiográfico?
                                                                                                                                                              3. ¿Cuál de estas formas escogerían ustedes si tuvieran que escribir su autobiografía?
                                                                                                                                                              4. En una puesta en común, junto a su profesor o profesora, evalúen sus respuestas.




        58   Unidad 2: Un lugar especial...                                                                                                                                                                                                            Unidad 2: Un lugar especial...   59




    7. Evaluación final: hacia el cierre del proceso,
       nuevamente los y las estudiantes se enfrentarán a
       un proceso formativo de evaluación que los invita
       a monitorear el trabajo realizado, de manera indi-
       vidual y colectiva. El texto que abre esta sección
       dialoga con el presentado en la lectura central.
       Es también una oportunidad para aplicar los con-




8   Guía didáctica para el docente / Lenguaje 6º básico
Estructura de la guía didáctica del profesor
  El Texto del Estudiante propone las siguientes secciones         aprendizajes y potenciar el Texto del Estudiante
  para organizar los aprendizajes y contenidos:                    como recurso dentro de la sala de clases.
  1. Descripción del Texto del Estudiante                       b) Actividades complementarias: instancias que
     Presentación de la propuesta temática del texto y             se pueden incorporar en la planificación, antes,
     de la estructura general de las seis Unidades. El             durante o después de la propuesta metodológica
     objetivo es que el docente se familiarice con las             del Texto del Estudiante, con el fin de profundizar
     orientaciones y la metodología, de modo que el                y expandir su proceso de aprendizaje, individual
     abordaje de los contenidos y de los aprendizajes              y grupalmente.
     esperados se realice promoviendo los Derechos del          c) Información complementaria: antecedentes
     Niño y explicitando a los alumnos y alumnas en qué            que se ponen a disposición del docente con el
     consisten los diferentes momentos del proceso.                propósito de fortalecer el proceso de enseñanza
  2. Presentación de la Unidad                                     y aprendizaje. Se ofrecen recursos conceptuales
                                                                   y bibliográficos que facilitan la transposición
     • Propuesta temática: cada Unidad plantea un
                                                                   didáctica, es decir, cómo los contenidos se
       problema en torno a los derechos del niño. ¿Qué
                                                                   actualizarán en el aula.
       sucede cuando no se respeta el derecho que
       orienta la Unidad? Las reflexiones, las lecturas y        d) Estrategias diferenciadas: tienen como propósito
       los contenidos se articulan en torno al derecho             acompañar el proceso de los alumnos y alumnas,
       que abre la Unidad.                                         contemplando la diversidad de ritmos de aprendizaje
     • Propósito de la Unidad: cada Unidad, a partir del           (conceptual, procedimental y actitudinal).
       derecho orientador, busca determinar diversos         4. Solucionario
       aprendizajes. A partir de este diálogo surge el
                                                                Respuestas correctas a los ejercicios de respuesta
       propósito de cada etapa.
                                                                cerrada presentes en el Texto del Estudiante, así
     • Objetivo Fundamental Transversal: si bien en             como lineamientos que permiten revisar las activi-
       cada Unidad subyacen todos los OFT, se destaca           dades de respuesta abierta.
       uno de ellos de acuerdo al derecho abordado y
       a los aprendizajes esperados.                         5. Recursos
     • Contenidos mínimos obligatorios: los ajustes             • Evaluación final: Evaluación que integra los
       curriculares se expresan en la selección de los            contenidos trabajados durante la Unidad.
       CMO, en los ejes de Comunicación Oral, Lectura           • Solucionario de la Evaluación final: claves para
       y Escritura.                                               la revisión de este instrumento.
     • Aprendizajes esperados: aprendizajes de                  • Recurso de aprendizaje: instrumento que
       acuerdo a los desafíos propuestos por el Minis-            complementa o refuerza la propuesta didáctica
       terio de Educación.                                        desarrollada en el Texto del Estudiante.
     • Tabla de síntesis: cuadro que permite visuali-           • Modelo de pauta o rúbrica de evaluación:
       zar, en los tres ejes, los CMO, los aprendizajes           recurso que permite monitorear el desempeño
       esperados, las actividades asociadas, los recur-           de los alumnos y alumnas, de acuerdo a los
       sos didácticos, los indicadores de evaluación y            contenidos específicos de cada Unidad.
       el tiempo estimado que se empleará en cada               • Lectura fotocopiable con orientaciones di-
       Unidad.                                                    dácticas: texto que, desde el tema orientador
  3. Orientaciones didácticas                                     de la Unidad, permite a los alumnos y alumnas
                                                                  aplicar los contenidos abordados en el proceso
     a) Sugerencias metodológicas: entregan al docen-
                                                                  de enseñanza y aprendizaje.
        te una propuesta de trabajo para promover mejores


                                                                    Guía didáctica para el docente / Lenguaje 6º básico   9
Unidad 1                                  Mi opinión cuenta

                                          Presentación de la Unidad
     Propuesta temática                                                  posteriores. Por otra parte, la elaboración de discursos claros,
                                                                         organizados con cohesión y coherencia promoverá en ellos una
     El Derecho del Niño que estructura esta unidad permite que
                                                                         experiencia de encuentro con el otro y ofrecerá la posibilidad
     los estudiantes reconozcan que su decir, sentir y pensar es
                                                                         de que establezcan conexiones entre los contenidos trabajados
     una facultad inseparable de su reconocimiento y respeto como
                                                                         y el entorno en que se desarrollan.
     personas. La incorporación de este derecho como eje temático
     articulador del inicio de año escolar, ofrece al curso la opor-
     tunidad de reflexionar en torno a la participación que tendrán
                                                                         Objetivo fundamental transversal
     en el desarrollo de este tema, partiendo del concepto base          Esta unidad se centra fundamentalmente en el OFT denomi-
     del respeto y la capacidad de dialogar para compartir ideas         nado: Persona y su entorno, orientado al mejoramiento de la
     comunes o resolver diferencias. Se pretende que los educandos       interacción personal, familiar, laboral, social y cívica: a través
     no solo puedan construir un ambiente escolar favorable, sino        del conjunto del programa, orientado a la adquisición de unas
     que también logren proyectar sus aprendizajes y contenidos          habilidades comunicativas y de valoración del diálogo y el
     a otros ámbitos de interacción y desarrollo como la familia, la     respeto por el otro, por sus ideas y creencias.
     participación ciudadana, comunitaria y social.
     En este sentido, las lecturas seleccionadas que orientan el
                                                                         Contenidos mínimos obligatorios
     proceso, abren la posibilidad de trabajar el derecho escogido       Los contenidos mínimos obligatorios para el nivel de 6° Básico
     y los contenidos mínimos obligatorios definidos para este nivel,     considerados en esta unidad, son los siguientes:
     relacionándolos directamente con el protagonismo de los y las
     estudiantes en la construcción de una sociedad más huma-            Comunicación oral
     na. A partir de los temas que plantean los textos de opinión        1. Participación en situaciones comunicativas, tales como:
     presentados, los niños y niñas reflexionarán en torno a su rol          conversaciones, entrevistas y exposiciones.
     dentro de la comunidad; a la vez, estos mismos textos serán
                                                                         2. Captación de temas, contenidos diversos y opiniones, pre-
     el sustento para abordar estrategias y habilidades delineadas
                                                                            sentados en los textos escuchados y vistos.
     en el proceso de aprendizaje de esta unidad.
                                                                         3. Uso de la comunicación paraverbal y no verbal en la ex-
     La invitación es a comunicar una opinión constructiva, fun-            presión de sentimientos, experiencias y opiniones funda-
     damentada y respetuosa, que dé cabida al diálogo como                  mentadas.
     posibilidad de enriquecer el punto de vista personal. Esta ex-
                                                                         4. Manejo en sus intervenciones orales de un vocabulario
     periencia, se orienta a su vez a desarrollar las tres habilidades
                                                                            variado y adecuado a la situación comunicativa y de ora-
     comunicacionales básicas: lectura, escritura y palabra hablada.
                                                                            ciones compuestas de uso frecuente.
     El diálogo y la escritura se complementarán con la lectura de       5. Producción oral en situaciones comunicativas significati-
     cuentos que permitirán a los y las estudiantes elaborar sus            vas, de textos de intención literaria y no literarios, espe-
     opiniones y a establecer semejanzas y diferencias entre los            cialmente para expresarse y narrar: manifestando emocio-
     diferentes tipos de textos propuestos.                                 nes y sentimientos; caracterizando personas o personajes;
                                                                            secuenciando las acciones o procesos; y describiendo ob-
     Propósito de la Unidad                                                 jetos y espacios.
     Desde el texto de opinión, oral o escrito, los alumnos y alum-      6. Incorporan el lenguaje no verbal y paraverbal en la exposi-
     nas podrán reconocer en la función apelativa del lenguaje la           ción de ideas orales.
     posibilidad de transformar el mundo, mediante la fuerza de la
     opinión y los fundamentos con que logren progresivamente            Lectura
     respaldarla. De este modo, avanzarán en la fase previa de           1. Lectura de obras literarias significativas, incluyendo al
     la experiencia de la argumentación que revisarán en ciclos             menos seis novelas apropiadas para el nivel, dos obras



10   Guía didáctica para el docente / Lenguaje 6º básico
dramáticas y otros textos como cuentos y poemas, valo-         2. Aplicación del proceso general de escritura ajustándose al
     rándolas como creaciones, que les permiten ampliar su             texto y a los requerimientos de la tarea, con énfasis en as-
     visión de mundo.                                                  pectos formales propios del nivel.
2.   Lectura comprensiva frecuente de textos de estructu-           3. Escritura individual y colectiva con énfasis en las capacida-
     ras simples y complejas, con algunos elementos com-               des de imaginar, expresar, organizar y comunicar.
     plejos (presentación del espacio, alusiones a múltiples
     tiempos, entre otros), utilizando estrategias antes,           Aprendizajes esperados
     durante y después de la lectura, captando el sentido
     global del texto.                                              Comunicación oral
3.   Reconocimiento y caracterización de personajes, accio-         1. Hacen preguntas y dan respuestas adecuadas y pertinen-
     nes, tiempo y espacio al servicio de la comprensión de los        tes en una entrevista. Participan adecuadamente en situa-
     textos literarios leídos.                                         ciones de comunicación oral formales.
4.   Demostración de la comprensión de lo leído, a través de        2. Saben dar y obtener información precisa en caso
     comentarios, transformaciones, dramatizaciones y otras            necesario.
     formas de expresión artística.                                 3. Participan adecuadamente en discusiones de problemas,
5.   Reconocimiento en los textos leídos de: la comunicación           organizando y argumentando su discurso.
     de información (función referencial), la expresión de sen-     4. Describen con propiedad objetos y fenómenos observados
     timientos y emociones (función expresiva), y las interac-         o conocidos.
     ciones que se establecen entre personas y personajes           5. Participan en la planificación de acciones.
     (función apelativa) como herramienta para la construcción
     de sentido.                                                    Lectura
6.   Reconocimiento en los textos leídos, a través de pregun-       1. Utilizan habitualmente la lectura como medio de trabajo, infor-
     tas como quién, qué, a quién, para quién, dónde, cuán-            mación y estudio y saben seleccionar los textos adecuados.
     do, cómo, de palabras y expresiones que contribuyen a la       2. Relacionan lo leído con sus conocimientos, vivencias y expe-
     construcción del sentido y sirven para:                           riencias.
     • Nombrar y reemplazar nombres (función sustantiva);           3. Identifican el propósito del autor, las ideas centrales y
     • Señalar cualidades y características (función adjetiva);        secundarias.
     • Indicar acciones (función verbal);                           4. Valoran la comprensión lectora y sus beneficios de acceso al
7.   Descubrimiento del significado de nuevas palabras y               conocimiento, alcanzando autonomía y eficacia.
     expresiones, a partir de imágenes y de información cla-
     ve entregada en el texto para facilitar la comprensión         Escritura
     de lo leído.                                                   1. Producen y transforman textos escritos como respuestas
8.   Formulación de opiniones sobre variados temas, distin-            a las exigencias de su vida personal y social.
     guiendo hechos de opiniones e información relevante de         2. Descubren los recursos del lenguaje necesarios para
     accesoria, en los mensajes de los textos leídos.                  escribir textos, aplicando estrategias.
                                                                    3. Organizan las ideas y el desarrollo de sus textos a través
Escritura
                                                                       del análisis y el hábito de utilizar esquemas.
1. Producción de textos escritos y audiovisuales ajustados a        4. Analizan sus escritos desde el punto de vista de sus con-
   propósitos y requerimientos del nivel, que pueden incluir, por      tenidos y son capaces de mejorarlos.
   ejemplo: esquemas, transformaciones de cuentos, historie-
                                                                    5. Opinan sobre la producción de textos de otros con respeto
   tas, biografías de personas o personajes relevantes, presen-
                                                                       y ayudan a mejorarlos.
   taciones en multimedia, publicidad y propaganda. Utilización
   adecuada, en los textos que escriben, de oraciones coordina-
   das y subordinadas, conectores de uso frecuente, respetando
   concordancias y normas generales de la ortografía.


                                                                             Guía didáctica para el docente / Lenguaje 6º básico         11
Unidad 1                                  Planificación

                                   CMO                                                          Aprendizajes esperados

                                                                 Comunicación oral
      1. Participación en situaciones comunicativas, tales como            1. Participan en discusiones formales e informales de problemas
         conversaciones y exposiciones.                                       y demuestran que han escuchado y comprendido las opiniones
      2. Captación de temas, contenidos diversos y opiniones,                 expuestas.
         presentados en los textos escuchados y vistos, analizando y       2. Participan adecuadamente en situaciones de comunicación oral
         comparando las informaciones.                                        formales e informales.
      3. Uso de la comunicación paraverbal y no verbal en la expre-        3. Participan adecuadamente en discusiones o comentarios organi-
         sión de sentimientos, experiencias y opiniones fundamenta-           zando y manifestando coherentemente su opinión.
         das, valorando su capacidad para matizar sentidos.                4. Demuestran respeto, tolerancia e interés hacia las ideas ajenas en
                                                                              sus conversaciones formales e informales.




                                                                          Lectura
      1. Reconocimiento en los textos leídos, de las interacciones         1. Distinguen e identifican hechos, puntos de vista y opiniones al
         que se establecen entre personas o personajes (función               interpretar los textos.
         apelativa).                                                       2. Distinguen las diferencias de propósito, contenido, estructura y
      2. Reconocimiento en los textos leídos, a través de preguntas           destinatarios de los textos literarios y no literarios leídos.
         y expresiones, para nombrar y reemplazar nombres (función
         sustantiva), indicar acciones (función verbal) y representar a
         las personas, cosas o ideas sobre las que se habla y lo que
         se dice acerca de estas (sujeto y predicado).
      3. Descubrimiento del significado de nuevas palabras y expre-
         siones, a partir de imágenes y de información clave.
      4. Formulación de opiniones sobre variados temas, distin-
         guiendo hechos de opiniones e información relevante de
         accesoria.
      5. Identificación de las funciones de informar, entretener y,
         especialmente, persuadir en los medios de comunicación y
         sus mensajes.



12   Guía didáctica para el docente / Lenguaje 6º básico
Tiempo
    Actividades asociadas                      Recursos didácticos                  Indicadores de evaluación
                                                                                                                          estimado
                                                          Comunicación oral
• Participan oralmente en actividad      • Imágenes.                              • Escucha con respeto las opiniones   13 horas
  de motivación e indagación en          • Texto narrativo: Papelucho historia-     expuestas.
  ideas, experiencias y aprendizajes       dor, de Marcela Paz (fragmento).       • Manifiesta respetuosamente sus
  previos.                                                                          argumentos.
                                         • Texto de opinión: Jóvenes prota-
• Comentan textos narrativos y de          gonistas, de Felipe Berríos.           • Comunica sus opiniones de
  opinión (tema, punto de vista per-                                                manera organizada, con
                                         • Texto de opinión: ¿Qué visión
  sonal, comunicación de respues-                                                   coherencia y cohesión.
                                           aportan nuestros niños y niñas?
  tas).
                                           (Mahia Saracostti).
• Participan en puestas en común
                                         • Texto narrativo: Las dos vasijas,
  y foros para reflexionar en torno a
                                           anónimo.
  temas y contenidos planteados.
                                         • Texto narrativo: Mil grullas, de
• Construyen las ideas comunica-
                                           Elsa Bornemann.
  das con cohesión y coherencia.
                                         • Texto de opinión: Mensaje de
• Exponen información objetiva des-
                                           Ernesto Sábato (Comisión de
  pués de un trabajo de investigación.
                                           Personalidades por la Infancia).
• Opinan acerca de los temas
                                         • Organizador gráfico de síntesis.
  planteados en las lecturas.
• Intervienen en actividades grupa-
  les de proceso y de síntesis.
• Comunican ideas y experiencias
  con adecuación al contexto del
  mensaje.

                                                                  Lectura
• Leen comprensivamente textos           • Texto narrativo: Papelucho historia-   • Distingue hecho de opinión.         19 horas
  literarios y no literarios.              dor, de Marcela Paz (fragmento).       • Diferencia el propósito del texto
• Aplican estrategias antes, durante     • Texto de opinión: Jóvenes                de opinión.
  y después de la lectura.                 protagonistas, de Felipe Berríos.      • Distingue la estructura del texto
• Reconocen el propósito y las           • Texto de opinión: ¿Qué visión            de opinión.
  partes del texto de opinión.             aportan nuestros niños y niñas?        • Identifica los destinatarios del
• Distinguen hechos de opiniones           (Mahia Saracostti).                      texto de opinión.
  en los textos leídos.                  • Texto narrativo: Las dos vasijas,
• Evalúan producciones escritas de         anónimo.
  compañeros y compañeras.               • Texto narrativo: Mil grullas, de
                                           Elsa Bornemann.
                                         • Texto de opinión: Mensaje de
                                           Ernesto Sábato (Comisión de
                                           Personalidades por la Infancia)
                                         • Organizador gráfico de síntesis.




                                                                                      Guía didáctica para el docente / Lenguaje 6º básico   13
Unidad 1

                                  CMO                                                         Aprendizajes esperados

                                                                        Escritura
      1. Producción individual o colectiva de textos de intención         1. Descubren los recursos del lenguaje que se necesitan para
         literaria y no literaria, que expresen, narren, describan o         escribir textos de diversos tipos, aplicando diferentes estrategias
         expliquen hechos, personajes, opiniones o sentimientos,             de escritura.
         organizando varias ideas o informaciones, sobre un tema          2. Opinan sobre la producción de textos de otros con respeto y ayudan
         central, apoyada por algunas ideas complementarias.                 a mejorarlos.
      2. Producción de textos escritos y audiovisuales ajustados a
         propósitos y requerimientos del nivel.
      3. Manejo, en sus textos escritos, en forma selectiva y ade-
         cuada a la situación comunicativa, de palabras y expresio-
         nes nuevas y variadas relacionadas con diversos temas.
      4. Utilización adecuada, en los textos que escriben con inten-
         ción comunicativa, de oraciones coordinadas y subordina-
         das, bien construidas, utilizando conectores de coordinación
         y subordinación de uso frecuente y respetando concor-
         dancias, tiempos y modos principales de la conjugación y
         normas generales de la ortografía.
      5. Aplicación del proceso general de escritura (planificación,
         escritura, revisión, reescritura, edición).
      6. Escritura individual y colectiva con énfasis en las capaci-
         dades de imaginar, expresar, organizar y comunicar a los
         demás: temas, ideas y opiniones personales.




14   Guía didáctica para el docente / Lenguaje 6º básico
Tiempo
    Actividades asociadas                     Recursos didácticos                  Indicadores de evaluación
                                                                                                                         estimado
                                                                Escritura
• Producir textos escritos en forma     • Texto narrativo: Papelucho historia-   • Utiliza los recursos del lenguaje   12 horas
  cohesionada y coherente.                dor, de Marcela Paz (fragmento).         que se necesitan para escribir
• Aplicar estrategias antes, durante    • Texto de opinión: Jóvenes prota-         textos de opinión.
  y después de la escritura.              gonistas, de Felipe Berríos.           • Emplea estrategias antes, durante
• Producir textos de opinión a partir   • Texto de opinión: ¿Qué visión            y después en la producción de
  de temas planteados.                    aportan nuestros niños y niñas?          textos escritos.
• Transmitir por escrito sugerencias      (Mahia Saracostti).                    • Produce textos escritos con
  que enriquecen los textos de los      • Texto narrativo: Las dos vasijas,        coherencia y cohesión.
  compañeros y compañeras.                anónimo.
• Responder por escrito las pre-        • Texto narrativo: Mil grullas, de
  guntas propuestas para el trabajo       Elsa Bornemann.
  individual, en parejas o grupal.      • Texto de opinión: Mensaje de
• Producir textos de apoyo para           Ernesto Sábato (Comisión de
  la exposición de la investigación       Personalidades por la Infancia).
  realizada.                            • Organizador gráfico de síntesis.
• Utilizar con propiedad los conteni-
  dos de sujeto y predicado durante
  la producción de textos escritos.
• Usar el cuaderno de manera
  limpia y ordenada.




                                                                                     Guía didáctica para el docente / Lenguaje 6º básico   15
Orientaciones didácticas

Sugerencias metodológicas
Inicie esta Unidad analizando su título y la
imagen que enmarca esta presentación:
Deténganse y comente con sus estu-
diantes: ¿qué les parece esta imagen?
                                                                   Mi opinión cuenta
¿Qué es opinar? ¿Es importante mani-
festar nuestra opinión? ¿A qué se refiere
el título de esta Unidad? ¿De quién es la
opinión que cuenta?
Invítelos a leer los carteles que sostie-
nen los niños y niñas de la imagen y
pregúnteles: ¿qué acciones se expresan
en estos textos?
Le sugerimos también preguntar por el                                                  Queremos que se nos escuche
lugar donde se encuentran los niños y                                                  en la familia y en la escuela
niñas de la imagen. ¿Reconocen este
lugar? ¿Dónde se encuentra? ¿Qué sim-
boliza este edificio?                                                                                                            Podemos y
Se espera que la reflexión sobre el tí-                                                  Queremos participar                   queremos s
tulo contemple que la opinión de todos                                                                                                    er
                                                                                         en el cuidado de                      solida
cuenta.                                                                                                                               rios
                                                                                          nuestro entorno
Asimismo, el título es una oración que
se puede completar: “Mi opinión cuenta
para…”, “Mi opinión cuenta, porque…”,
“Mi opinión cuenta, pero…”, “Mi opinión                              Unidad 1
                                                        En esta unidad aprenderás a:
cuenta, por lo tanto…”                                   • Valorar la opinión y expresión personal como parte    • Identificar al verbo como la palabra principal del
                                                           de tu desarrollo y el de los demás.                     predicado.
Finalmente, revise con los estudiantes                   • Diferenciar los conceptos de hecho y opinión.         • Organizar un foro, aportar tu opinión y respetar la
los aprendizajes que se desarrollarán                    • Conocer las características de un texto de opinión.     de los demás.
                                                         • Escribir un texto de opinión.                         • Valorar la lectura como una práctica que te permite
durante la Unidad.                                       • Reconocer los concepto de sujeto y predicado en
                                                                                                                   ampliar tu visión de mundo.
                                                           las oraciones que lees y produces.                    • Valorar el lenguaje hablado y comprender su efecto

Actividades complementarias                              • Identificar al sustantivo como la palabra principal
                                                           del sujeto.
                                                                                                                   sobre el receptor.
                                                                                                                 • Desarrollar y valorar el trabajo colectivo con mis
                                                                                                                   compañeros y compañeras.
Si es posible, organice una visita al
Palacio de La Moneda. Actividad, que
puede ser coordinada con el subsector
de Estudio y Comprensión de la Socie-              10    Unidad 1: Mi opinión cuenta

dad. Abra la posibilidad de “sentirse
ciudadanos”, de proyectar el derecho a
opinar en la construcción de una socie-        Información complementaria
dad democrática.                               El Palacio de La Moneda es la sede del Poder Ejecutivo de nuestro país. Construido entre 1786 y 1812
Posteriormente, en una puesta en co-           de acuerdo al concepto del arquitecto italiano Joaquín Toesca, se levantó inicialmente para albergar a
mún con el curso, evalúe la experien-          la Real Casa de Moneda. En 1845 pasó a ser la sede de gobierno bajo la presidencia de Manuel Bulnes
cia, y como cierre pídales que escriban        Prieto. El Palacio La Moneda simboliza la Unidad de la nación y el centro de la vida republicana, por eso
un comentario en torno a las preguntas:        se ha puesto su imagen como símbolo de que los niños deben sentirse miembros respetados y con
¿qué significa ser ciudadano? ¿Por qué          derechos (también con deberes), como verdaderos ciudadanos de la nación chilena.
la opinión ciudadana es importante?
Si no es posible realizar la visita, de-
                                               Estrategias diferenciadas
sarrolle solo la última actividad a par-       Pídales a los niños y niñas que tengan más dificultades en asimilar el concepto de ciudadanía que desa-
tir de una presentación multimedia de          rrollen un comentario escrito orientado por la pregunta: ¿Cómo quiero que sea mi país en 10 años más?
imágenes o de la imagen de entrada a           Oriente el sentido de ella, agregando que esa será la realidad de Chile cuando ellos sean adultos.
la Unidad 1.
                                               Habilidades implicadas: Observar, relacionar, opinar.


16     Guía didáctica para el docente / Lenguaje 6º básico
Unidad 1

                                                                                                                                           Sugerencias metodológicas
                                                                                                              Unidad


                                                                                                               1
                                                                                                                                           Como ejercicio metacognitivo, al revisar
                                                                                                                                           la primera actividad del Antes de co-
                                                                                                                                           menzar (ejercicios del 1 al 5), pregunte
                                                                       Declaración de los                                                  a sus estudiantes qué acción han reali-
                                                                   Derechos del Niño, 1959                                                 zado al participar en este diálogo. Guíelos
                                                                                                                                           a que descubran por sí mismos que han
                                                                                                                                           ejercitado el derecho a opinar. Abra la
                                                                                                                                           oportunidad para que reconozcan los co-
                                                                                                                                           nocimientos, ideas y experiencias previas
                                                                                                                                           que manejan en relación a este concepto.
                                                                                                                                           Revise con los alumnos y alumnas cuáles
                                                                                                                                           fueron los temas más recurrentes para
                                                                                                                                           opinar. Pregúnteles: ¿Por qué creen que
                        “Tengo derecho a decir lo que                                                                                      se han reiterado estos temas? ¿Qué inte-
                                                                                                                                           reses o preocupaciones revelan?
                             siento y pienso”.
                                                                                                     Necesita                              Actividades complementarias
                                                                                                              mos
                                          (Declaración de los Derechos del Niño, 1959)

                                                                                                     un barri                              Una vez que han hablado de La Mone-
                                                                                                              o
                                                                                                      segu                                 da como símbolo del encuentro y del
                                                                                                           ro
                                                                                                                                           diálogo democrático, invite a sus estu-
                                                                                                                                           diantes a identificar qué otros lugares
                                                                                                                                           de Chile, de su ciudad o comuna, pue-
                                                                                                                                           den ser símbolo de encuentro a pesar
     Antes de comenzar...                                                                                                                  de las diferencias. Si no surgen otras
                                                                                                                                           ideas (como la municipalidad, la plaza,
     I. Observa las imágenes de esta página y responde          II. Reúnete con dos compañeros o compañeras y co-                          el centro comunitario, monumentos…)
        en tu cuaderno:                                             menta tus respuestas a las preguntas anteriores.
        1. ¿Por qué crees que la opinión de los niños y niñas
                                                                    Luego, piensen en común qué temas les preocu-                          reflexionen en torno a la necesidad de
           es un derecho reconocido internacionalmente?
                                                                    pan y en qué les gustaría que los escucharan.
                                                                                                                                           “ganar” espacio que reflejen el encuen-
                                                                     Les sugerimos algunos temas como los siguientes:
        2. ¿Crees que los niños pueden hacer aportes para
                                                                     • Superación de la pobreza.
                                                                                                                                           tro respetuoso. Pregúnteles al respecto:
           mejorar la vida? ¿Por qué?
        3. ¿Experimentas la necesidad de hacer oír tu opi-
                                                                     • Respeto y no discriminación.                                        ¿qué sucede en el colegio? ¿Qué instan-
           nión? ¿Por qué?                                           • Protección del medioambiente.
                                                                                                                                           cias tienen para dar sus opiniones?
                                                                     • Fomento de la lectura.
        4. ¿Sobre qué asuntos opinarías? ¿Por qué?
                                                                     • Espacios de recreación y áreas verdes.
        5. ¿Consideras que tienes espacios para opinar?
           Explica.


                                                                                                  Unidad 1: Mi opinión cuenta   11



Información complementaria                                                                                                      Estrategias diferenciadas
Acerca de los Derechos del Niño: Las Naciones Unidas establecieron una serie de                                                 Pídales a los niños y niñas con dificultad para iden-
derechos comunes a toda la Humanidad, cuando aprobaron en 1948 la Declaración                                                   tificar o aplicar el concepto de opinión ciudadana,
Universal de Derechos Humanos. Aunque esta Declaración no forma parte de la                                                     que se detengan en la palabra opinar. Pregúnteles:
ley internacional vinculante, (no todos los Estados están obligados jurídicamente) su                                           ¿con qué situaciones relacionan la palabra opinar?
aceptación por parte de todos los países del mundo supone un apoyo moral al prin-                                               ¿Cuándo la utilizan? Permita y facilite que desde la
cipio fundamental de que todos los seres humanos, ricos y pobres, fuertes y débiles,                                            experiencia cotidiana se aproximen a este término,
hombres y mujeres, de todas las razas y religiones, deben ser tratados con igualdad                                             de modo que puedan sentir que este contenido for-
y es preciso respetar su valor natural como seres humanos.                                                                      ma parte de sus conocimientos previos.
Algunos instrumentos del marco internacional de Derechos Humanos son: la Decla-                                                 Habilidades implicadas: analizar, relacionar, eva-
ración Universal de Derechos Humanos; el Pacto Internacional de Derechos Civiles                                                luar, opinar.
y Políticos; el Pacto Internacional de Derechos Económicos, Sociales y Culturales; la
Convención sobre los Derechos del Niño; entre otros.
                                   Tomado de: http://www.unicef.org/spanish/crc/index_framework.html

                                                                                                                Guía didáctica para el docente / Lenguaje 6º básico                17
Sugerencias metodológicas
Antes de comenzar la evaluación diag-           Evaluación diagnóstica
nóstica, le sugerimos que se detenga
         ,
en el título del texto “Mensaje de Pape-
                                                                                          Antes de comenzar examina cuánto sabes del tema y contenidos que verás en esta
lucho” y en su característico rostro. Pre-                                                unidad. Para ello lee atentamente el siguiente texto:
gunte a sus estudiantes: ¿conocen a este
                                                        Conoce a la autora...
personaje?¿Han visto la película que pro-              Marcela Paz (1902-1985)
                                                                                                                       Mensaje de Papelucho
tagoniza este personaje? Es muy probable                                     Seudónimo      La gente grande no se acuerda ya de lo mucho que cuesta estudiar. Creen
que sus relatos sean conocidos por los                                       de Esther
                                                                             Hunneus,
                                                                                            que uno no tiene nada en la cabeza…

niños y niñas, por lo tanto puede ser una                                    escritora      Y hay que ver lo difícil que es poner
                                                                             chilena de     atención y no pensar en otra cosa.
oportunidad para ejercitar la opinión.                                       literatura     Porque hay tanto en qué pensar.
                                                       infantil y juvenil, creadora del
Si no es así, en el fragmento presen-                  personaje Papelucho. Obra que        Cuando alguien nos explica bien,
tado, el personaje señala que hay                      marcó un hito en la literatura
                                                       chilena y que escribió en un
                                                                                            le entendemos; si ese alguien nos
                                                                                            explica algo entretenido, ponemos
historias que no se olvidan nunca y                    conjunto de 12 títulos.              atención y si ese alguien nos cuenta
                                                       La popularidad de Papelucho          una historia que nos gusta de veras,
que permiten aprender. En el caso de                   alcanzó fama internacional con       la aprendemos y no la olvidamos
sus alumnos y alumnas, consúlteles:                    400 ediciones y traducciones al      nunca.
                                                       francés, ruso, griego y japonés.
¿Qué han aprendido y que no se les                     Por esta y otras creaciones
ha olvidado nunca? ¿Qué piensan de                     más su aporte al fomento de
                                                       la lectura infantil y juvenil,               Marcela Paz. Papelucho historiador.
la opinión de Papelucho?                               recibió entre otras importantes               Santiago: Editorial Universitaria,
                                                       distinciones, el Premio Nacio-                               1990 (fragmento).
Le sugerimos también que modele con                    nal de literatura en 1982.

sus estudiantes cómo responder las pre-                                                   I. Después de leer responde en tu cuaderno:
guntas de selección múltiple. Probable-                                                      1. ¿Quién es Papelucho?
mente esta no es la primera vez que sus                                                      2. ¿Estás de acuerdo con lo que dice? ¿Por qué?
estudiantes se encuentran con este tipo                                                      3. ¿Puede opinar un personaje imaginario? Explica.
de ejercicios, sin embargo, es necesario
que identifique con ellos las principales
                                                                   Unidad 1               II. Responde encerrando en un círculo la alternativa que consideres correcta.
                                                                                             1. ¿De qué habla Papelucho en este texto?
dificultades que se producen al momento                                                            A. Cuenta cosas que le han sucedido.
de seleccionar la alternativa considerada                                                         B. Opina acerca de lo que le cuesta aprender.
correcta. Este acompañamiento permitirá                                                           C. Relata un episodio ocurrido en su escuela.
                                                                                                  D. Entrega una información acerca de cómo son los adultos.
que corrijan sus estrategias o empleen
una sugerida por usted.                                                                      2. ¿Cómo consideras la opinión de Papelucho?
                                                                                                  A. Es la opinión de un personaje imaginario.

Actividad complementaria                                                                          B. Real porque dice la verdad.
                                                                                                  C. Equivocada porque es imaginaria.
                                                                                                  D. Verdadera porque lo dice un personaje famoso.
Profundizar en el seudónimo que emplea
la autora puede ser una experiencia que
les permita a los estudiantes apropiarse         12   Unidad 1: Mi opinión cuenta


de este concepto y actualizarlo duran-
te el año, cuando lean textos de Pablo
Neruda o Gabriela Mistral. ¿Por qué          Estrategias diferenciadas
un autor inventará un nombre artístico,      Con aquellos alumnos y alumnas que presentan más dificultades para resolver las pruebas de
ocultando el verdadero? ¿Qué seudóni-        selección múltiple, guíe personalmente este proceso revisando las estrategias empleadas y pro-
mo escogerían ellos?                         poniéndoles alguna adecuada. Sugerimos como estrategia básica la siguiente:
                                             1. Releer el texto.
Información complementaria
                                             2. Leer la pregunta.
Papelucho historiador es uno de los doce     3. Antes de leer las alternativas, responder la pregunta de manera personal.
libros que contempla la serie creada por     4. Confrontar la respuesta personal con el texto.
Marcela Paz con este personaje. En este      5. A continuación, leer las alternativas.
texto, el protagonista decide escribir él    6. Seleccionar la alternativa considerada correcta.
mismo la historia de Chile, desde la lle-    Cuando revise el ejercicio 1 de selección múltiple, deténgase en los verbos empleados en las
gada de los españoles a América hasta        distintas alternativas. Muchas veces ellos ayudarán a identificar la respuesta correcta.
la Batalla de Maipú.
                                             Habilidades implicadas: analizar, identificar, diferenciar y seleccionar.

18     Guía didáctica para el docente / Lenguaje 6º básico
Unidad 1

                                                                                                                                                  Unidad   Sugerencias metodológicas
                                                                                                                                                  1        Revise el ítem de selección múltiple
                                                                                                                                                           y evalúe la experiencia con sus estu-
                                                                                                                                                           diantes. Pregunte si siguieron los pasos
       3. De acuerdo con lo que sabes hasta ahora, ¿qué es opinar?                                                                                         propuestos para responder los ejercicios
           A. Decir una verdad acerca de una persona o cosa.
                                                                                                                                                           e indague en los conocimientos previos
           B. Manifestar lo que se cree o piensa con respecto a algo o alguien.
           C. Entregar una información acerca de algo o alguien.                                                                                           que manejan, de acuerdo a las respues-
           D. Expresar desacuerdo respecto de algo.                                                                                                        tas acertadas y erradas que emiten.
       4. ¿Qué diferencia existe entre una opinión y un hecho?                                                                                             Cuando sea el momento de redactar el
           A. Las opiniones son conocimientos, los hechos experiencias personales.
           B. Opinar es decir lo que se piensa, un hecho es algo que ha sucedido en alguna parte.
                                                                                                                                                           texto solicitado (actividad 6), revise la pau-
           C. Una opinión es un sentimiento, un hecho una idea comprobada.                                                                                 ta de coevaluación que se empleará en la
           D. Opinar es decir algo sin conocimiento, un hecho es una prueba de algo.                                                                       revisión del escrito. De esta manera, los
       5. De acuerdo a lo anterior, ¿qué son las siguientes declaraciones?                                                                                 estudiantes conocerán previamente los
                 “A nosotros no nos dejan opinar; los grandes solo tienen derecho a opinar.” (Alumna de 6º año
                                                                                                                                                           criterios que debe tener en cuenta.
                 de enseñanza básica, colegio particular subvencionado).                                                                                   Antes de escribir el texto de la actividad 6,
                 “Yo creo que nosotros no somos respetados en la casa, porque piensan que nosotros hablamos
                 puras tonterías.” (Alumno de 6º año de enseñanza básica, colegio municipal).
                                                                                                                                                           releve los conocimientos y experiencias pre-
                                                                      Tomado de: http://600.mineduc.cl/resguardo/resg_nino/nino_opin.php
                                                                                                                                                           vias del grupo: ¿Qué requerimientos tendrá
                                                                                                                                                           el texto? Observe cómo se dispone el tra-
           A. Opiniones reales.
           B. Hechos reales.
                                                                                                                                                           bajo en el cuaderno (espaciado, caligrafía,
           C. Opiniones falsas.                                                                                                                            ortografía, orden y limpieza). Procure que el
           D. Hechos verdaderos.                                                                                                                           proceso de coevaluación sea una experien-
       6. Escoge una de las afirmaciones anteriores y redacta un texto de aproximadamente 25 líneas, en el que                                              cia positiva y una instancia más de aprendi-
           comuniques cuál es la opinión que tienes respecto de las ideas expuestas por estos niños y niñas.
                                                                                                                                                           zaje, en especial, porque esta modalidad se
           • Cuando hayas terminado, intercambia tu trabajo con un compañero o compañera. Después de leer su
             texto, completa la pauta de coevaluación, que le permitirá mejorar su trabajo.                                                                repite con frecuencia a lo largo del texto.
           • Posteriormente, revisa las observaciones que recibiste. Con ellas, redacta la versión final de tu escrito.
       7. Coevaluación: evalúa el texto de tu compañera o compañero marcando un  en el casillero que corresponda.                                         Actividades complementarias
                                                                                                                Medianamente        No                     Las parejas que primero terminen la
                                                    Pauta de coevaluación                             Logrado
                                                                                                                  logrado         logrado                  coevaluación pueden crear diálogos (de al
            I.     Presentación
                                                                                                                                                           menos cinco intervenciones cada uno) en
                   El texto respeta la extensión solicitada.
                   El texto presenta un título.
                                                                                                                                                           los que se desarrollen situaciones cotidia-
                   El texto se presenta sin faltas de ortografía.                                                                                          nas que integren hechos y opiniones. De-
                   El texto se encuentra limpio y ordenado.                                                                                                pendiendo del tiempo del que dispongan y
            II. Opinión
                                                                                                                                                           de las dificultades que diagnostique:
                   El texto surge a partir una de las afirmaciones presentadas.
                   El texto presenta una opinión.                                                                                                          • Pida a las parejas que subrayen los
                   El título propuesto es atractivo para el lector.                                                                                           hechos y las opiniones con lápices de
                                                                                                                                                              diferente color.
                                                                                                                    Unidad 1: Mi opinión cuenta   13       • Invite a dramatizar frente al curso los
                                                                                                                                                              diálogos creados.

Información complementaria                                                                             Estrategias diferenciadas
La coevaluación consiste en evaluar el desempeño                                                       Sugiere que con los estudiantes que tengan dificultades en su aprendizaje,
de un estudiante a través de sus propios pares. Esta                                                   converse previamente el ítem de selección múltiple. En la página anterior,
es una forma innovadora de evaluar, la cual tiene por                                                  sugerimos seis pasos para abordar esta actividad: profundice con ellos el
meta involucrar a los estudiantes en la evaluación de                                                  punto 3. Pídales que expresen con sus propias palabras sus respuestas, de
los aprendizajes y proporcionar retroalimentación a sus                                                modo que, posteriormente, puedan enfrentar con propiedad las alternativas
compañeros y compañeras. El uso de la coevaluación                                                     que se proponen.
anima a que los estudiantes se sientan parte de una co-                                                Si lo considera pertinente, forme parejas integradas por estudiantes con lo-
munidad e invita a que participen en los aspectos clave                                                gros destacados y con dificultades, así quienes tienen un ritmo avanzado se
del proceso educativo, haciendo juicios críticos acerca                                                sentirán desafiados a acompañar el proceso de sus pares con dificultades,
del trabajo de sus compañeros y compañeras.                                                            mientras estos últimos, podrán avanzar gracias a los aportes de los primeros.
                                                                                                       Habilidades implicadas: analizar, identificar, seleccionar, evaluar.



                                                                                                                                  Guía didáctica para el docente / Lenguaje 6º básico                 19
Sugerencias metodológicas
Antes de la lectura, los estudiantes se
                      ,                           Lectura central
conectan con el título del texto. Releve el
título como una información que permite
predecir de qué se tratará la lectura.                         Conoce al autor...             Tiempo de lectura
                                                          Felipe Berríos (1956-...)
Prepare el momento de la lectura. In-  .                                                      En esta sección te invitamos a leer un texto de un destacado chileno que ha volcado
                                                                                              su vocación en obras sociales y abrir temas de debate y reflexión a través de los
vite a sus estudiantes a guardar todos los                                                    medios de comunicación.
materiales que puedan ser distractores y
                                                                                              Antes de leer
a que dejen solo el texto escolar sobre la
                                                                                              Responde en tu cuaderno:
mesa. Explíqueles que la primera lectu-
                                                                                              1. Relaciona el título de la lectura con el significado de la palabra “protagonistas”.
ra (solo parcial) la modelará usted para                                                          ¿En qué pueden ser protagonistas los jóvenes? Fundamenta.
que ellos tomen conciencia del lenguaje                   Sacerdote jesuita chileno
                                                          que ha sido impulsor de
                                                                                              2. ¿Te sientes protagonista de tu vida? Entrega un ejemplo que apoye tu reflexión.
–verbal y paraverbal– y para que la lec-                  obras sociales como Infocap,        3. ¿Qué sucede en tu escuela? ¿Eres protagonista o visita en ella?
                                                          la Universidad del Trabajador
tura intervenida sea una estrategia fluida.                y Un techo para Chile.
                                                          Desde el año 2001 ha sido
Proponga una segunda lectura e in-
                                                                                                                                                                      blogs
                                                                                                 Felipe Berríos
                                                          columnista de la “Revista del
vite a algunos de sus estudiantes a que                   sábado” del diario El Mercu-           Sábado 2 de mayo de 2009

                                                          rio y desde 2010, misionero            Jóvenes protagonistas
lean por párrafos. Antes de comenzar,                     en Burundí, África.

pida al curso que señale las caracterís-                       Nuevas palabras                   Recuerdo que siendo niño acompañaba a mi mamá junto a mis hermanos
ticas que debe tener la lectura oral que                  Protagonistas: quienes                 para ir de visita. Antes que abrieran la puerta de donde íbamos, ella nos
se realizará (volumen adecuado, modu-                     desempeñan el papel o rol
                                                          principal en un asunto o hecho
                                                                                                 indicaba que nos portáramos bien y agregaba severamente: “No toquen
                                                                                                 nada”. Aunque la intimidación de su advertencia producía en nosotros un
lación, expresividad, respeto de signos                   cualquiera.
                                                                                                 efecto pasajero; sin embargo, aún persiste en mí el recuerdo de la sensación
                                                          Severamente: con dureza y
de puntuación, por ejemplo).                              rigidez.
                                                                                                 de inhibición al “estar de visita”. 1
                                                          Intimidación: provocación y
Al finalizar la lectura, puede abordar las
                        ,                                 sensación de miedo.
                                                                                                 Los adultos, satisfechos con la tranquilidad imperante en Chile, subliminal-
                                                                                                 mente hemos traspasado a la juventud la misma advertencia de mi mamá
nuevas palabras que aparecen en el texto.                 Inhibición: represión, freno,


                                                                       Unidad 1
                                                          impedimento.                           de “no tocar nada”, tal como si estuvieran de visita en el país. Tememos que
Cree juegos con ellas, trasládelas al con-                Imperante: dominante, reinan-          los jóvenes, que tienen más futuro que pasado y con la irreverencia que eso
                                                          te, mandante.                          les otorga, puedan tocar el equilibrio social actual que, aunque tiene muchos
texto de los propios estudiantes e intente,               Subliminalmente: inconscien-           defectos e injusticias, nos brinda cierta seguridad y orden. 2
en la siguiente sesión, incorporarlas en su               temente, sin darse cuenta.
                                                          Irreverencia: falta de respeto.        Pero deberíamos confiar más en la juventud, pues ella no es sinónimo de
discurso, de modo que ellos puedan recor-                 Ímpetu: fuerza, impulso, energía.      irresponsabilidad y no podemos negarles a ellos la posibilidad de ser jó-
dar los conceptos y sus significados.                                                             venes. Démosles la oportunidad de querer cambiar las cosas que no están
                                                          ¿Cómo estás leyendo?                   bien y a las cuales los mayores ya nos hemos acostumbrado o hacemos vista
                                                                                                 gorda de ellas, por comodidad o por defender intereses creados. 3 Más
Actividades complementarias                                1   ¿Cómo se sentía el autor
                                                               cuando “estaba de visita”?        aún, tenemos situaciones que son injustas en nuestra sociedad, que sin el
                                                                                                 ímpetu de los jóvenes para provocar un cambio a tiempo en ellas pueden
Pida a los niños y niñas que enumeren                      2   ¿Quiénes sienten temor de
                                                               los jóvenes? ¿Por qué?            traernos conflictos mayores y más graves que aquellos que pretendemos
situaciones cotidianas en las que se                       3   ¿Qué pide Felipe Berríos          evitar haciéndolas intocables.
                                                               con respecto a los jóvenes?
sienten protagonistas. Lleve estas expe-
riencias a situaciones de lectura. Pregún-
teles: cuando leemos o escuchamos una               14   Unidad 1: Mi opinión cuenta

opinión, ¿qué actitud debemos tener?
¿Qué sucede si no estamos de acuerdo
con la opinión que se comunica?                 Estrategias diferenciadas
Información complementaria                      Para que se pueda entender la expresión “estar de visita” en el contexto de la opinión vertida en
                                                esta columna, puede aprovechar la jerga futbolística para instalar la imagen. En el fútbol “estar
A mediados de los ’90 surgen los weblogs
                                                de visita y estar de local” expresa una diferencia sustancial: se supone que el equipo visitante
o blogs, que son sitios en Internet cuyo
                                                está en desventaja con respecto al equipo local. Este último se siente cómodo, en su propia casa.
origen se remonta a las bitácoras o cua-
                                                Esta imagen se puede relacionar con la pregunta 3 del Antes de leer: Cuando entran a su sala,
dernos de navegación de los barcos. Ini-
                                                ¿se sienten parte del equipo local?
cialmente, estos sitios se dedicaron a re-
gistrar la vida del autor del sitio Web, pero   Durante la segunda lectura, observe quiénes mantienen una lectura silenciosa con apoyo
rápidamente se diversificaron en temas y         (dedo, lápiz, regla). Se sugiere que converse con aquellos estudiantes, de modo que pueda
propósitos. En la actualidad, existen blogs     fijar un plan de acción (un mes, por ejemplo) para que paulatinamente comiencen a leer sin
personales, blogs corporativos y de sitios      apoyos visuales.
de noticias. No obstante, aún prevalece el      Habilidades implicadas: observar, modelar, relacionar, predecir.
punto de vista del autor o los autores.


20      Guía didáctica para el docente / Lenguaje 6º básico
Unidad 1

                                                                                                                                   Unidad   Sugerencias metodológicas
                                                                                                                                   1        Al finalizar la lectura pregunte a los
                                                                                                                                            estudiantes qué opinan sobre el texto
                                                                                                                                            leído. ¿Comparten las expresiones del
       Exigirles a los jóvenes                                                                                                              autor? ¿Existen algunos comentarios de
       que se comporten como                                                                                                                los que ustedes disienten? Solicite a los
       si estuvieran de visita en
       su patria es matarles la                                                                                                             niños y niñas que fundamenten sus opi-
       espontaneidad, los sue-                                                                                                              niones, es decir, que expliquen por qué
       ños y los ideales propios
       de la misma juventud.                                                                                                                están de acuerdo o no con los plantea-
        4 Además, no hay nada                                                                                                               mientos de Felipe Berríos.
       más triste y peligroso que
       los jóvenes pertenecien-                                                                                                             A continuación, puede preguntar por las
       tes a un país se sientan
       ajenos a él, no lo hagan                                                                                                             dificultades que identificaron durante el
                                    Voluntarios de Un Techo para Chile ayudando a levantar una
       suyo, no enfrenten sus       vivienda en la región del Biobío.                                                                       proceso de lectura. Pueden aparecer
       desafíos y no estén dis-
       puestos al sacrificio.
                                                                                                                                            problemas en el lenguaje, en el segui-
                                                                                                                                            miento de la lectura, en párrafos que
       Por esto, Un techo para Chile es un espacio donde los jóvenes no son in-
       vitados, sino que son ellos los protagonistas; donde nunca más se sentirán
                                                                                                     Nuevas palabras                        resultaron complejos. Ofrezca el tiempo
       visitas en su propio país, sino que responsable de él; donde su trabajo sea su            Espontaneidad: impulso,
                                                                                                 propia iniciativa.
                                                                                                                                            necesario para aclarar las dudas res-
       protesta y donde puedan hacer realidad sus sueños. Me atrevo a hablar con
       libertad de esta organización, pues les pertenece a los ciento cincuenta mil
                                                                                                 Pluralistas: abiertos a la                 pecto de la lectura, de modo que el gru-
                                                                                                 inclusión de todos.
       jóvenes que en su historia le han dado vida. 5                                            Ulterior: posterior o después.             po pueda avanzar en el análisis con la
       El Techo tiene sus raíces en la Doctrina Social de la Iglesia Católica. Los                                                          seguridad de haber entendido el texto.
       jóvenes viven en él la Iglesia que soñó el Vaticano II, Medellín, Puebla y
       Aparecida, y porque no somos ambiguos es que podemos ser pluralistas y
       convocar a muchos y diversos.                                                                                                        Actividades complementarias
       En el Techo jamás nos hemos identificado con un partido político. Pero sí
                                                                                                 ¿Cómo estás leyendo?                       La cuarta pregunta que interviene la lec-
       que valoramos el servicio público y nos interesa influir en las políticas de
       la sociedad para que esta sea más justa. Apreciamos la diversidad, ella es                4   ¿Qué quiere decir Felipe               tura, pregunta por la expresión “matar la
                                                                                                     Berríos con “matar la
       parte de la vida, de tal modo que en el Techo conviven jóvenes con inclina-                   espontaneidad”?                        espontaneidad”. Explique a los alumnos
       ciones diversas, de derecha, centro e izquierda, y todos se sienten en su casa
       y aprenden a trabajar juntos. 6 Esperamos que, como un paso ulterior,
                                                                                                 5   Según lo dicho, ¿qué es
                                                                                                     Un techo para Chile?
                                                                                                                   Chile
                                                                                                                                            y alumnas que esta oración habla en
       algunos jóvenes apliquen lo aprendido sirviendo al país desde la política, y              6   ¿Cuál es el objetivo de                sentido figurado. ¿Qué otras expresio-
       aunque para eso deben abandonar el Techo nos sentiremos orgullosos de                         esta organización?
       ellos cualquiera sea la opción que adopten. Sólo les exigiremos que sean
                                                                                                                                            nes utilizadas por ellos también juegan
       honestos, que trabajen por su país y que sirvan a los pobres.                                                                        con el lenguaje? (“Me muero de lata”,
       Desde el Techo ningún joven se sentirá de visita en su país; todos podrán                                                            “Matamos el tiempo conversando”,
       imprimir su huella en él.                                                                                                            “¡Sácate esa idea de la cabeza!”, “No te
                                             Revista Sábado. El Mercurio, 2 de mayo de 2009.                                                comas la rabia”, “¡Deja que tu imagina-
                                                                                                                                            ción vuele!”).


                                                                                                     Unidad 1: Mi opinión cuenta   15



Información complementaria                                                                             las actividades posteriores) a releerla y a parafrasearla en sus cua-
                                                                                                       dernos. Pídales que le cuenten con sus propias palabras cuál es el
Sentido figurado: sentido o significado no literal de una expresión, en                                  contenido de la lectura.
el que normalmente se emplean figuras literarias como metáforas,
comparaciones u otras, ejemplo: “matar el tiempo”.                                                     Información acerca del texto trabajado
Estrategias diferenciadas                                                                              En el texto, el autor hace referencia a la Doctrina Social de la Iglesia
                                                                                                       Católica como raíz de “Un techo para Chile”. Para profundizar en ella y
Con aquellos estudiantes que manifiesten dificultad en la compren-                                       poder responder algunas inquietudes que surjan durante la lectura de
sión del texto, se sugiere detenerse con ellos a analizar la fotografía                                los estudiantes, le sugerimos revisar el siguiente sitio de Internet:
que acompaña la lectura. Ella les permitirá visualizar el propósito de
“Un techo para Chile”. Pregúnteles: de acuerdo al texto, ¿qué otras                                           http://www.vatican.va/roman_curia/pontifical_councils/justpeace/documents/
                                                                                                                          rc_pc_justpeace_doc_20060526_compendio-dott-soc_sp.html
imágenes incorporarían?
Invite a los alumnos y alumnas que tuvieron dificultades en la lectura                                  Habilidades implicadas: identificar, analizar, comprender, relacio-
(y que usted considera que aún no están preparados para avanzar a                                      nar, inferir, concluir.


                                                                                                                     Guía didáctica para el docente / Lenguaje 6º básico            21
Sugerencias metodológicas
Al revisar el ítem de selección múltiple,        Lectura central
invite a los estudiantes a ubicar en el
texto las respuestas planteadas. Permita
que tomen conciencia de que existen res-                                                 Después de la lectura
puestas explícitas o literales (Ejemplo,                                                 I. Responde las siguientes preguntas encerrando en un círculo la alternativa correcta.
¿quién es el autor del texto?) e implícitas                                                  1. ¿Cuál es la principal idea expresada en este texto?
o inferenciales, que exigen del lector
                   ,                                                                             a) Es necesario escuchar la opinión de los jóvenes.
                                                                                                 b) Un techo para Chile es una organización de jóvenes.
mayor atención y manejo del texto.                                                               c) Es muy importante que los jóvenes contribuyan a resolver los problemas
                                                                                                    del país.
Coménteles a los niños y niñas que en es-                                                        d) Los adultos tienen miedo de que los jóvenes se involucren en problemas
tas preguntas comenzarán a trabajar con                                                             sociales.
la tríada Emisor (autor) – Mensaje (texto) –                                                 2. ¿Cuál es la finalidad o propósito del autor?
Destinatario (lector). Ellos, como lectores,                                                     a) Contar una experiencia que marcó la infancia del autor.
se han aproximado al texto desde su pro-                                                         b) Informar sobre la labor de Un techo para Chile.
                                                                                                 c) Opinar respecto de la participación de los jóvenes en los problemas del país.
pia experiencia y contexto; es por esto que                                                      d) Entregar la opinión de los jóvenes respecto a los problemas que les pre-
cada uno se puede formar su propia opi-                                                             ocupan.

nión del texto. Los lectores tampoco son                                                     3. De acuerdo con su finalidad, ¿qué tipo de texto es este?
“visitas”, sino que están llamados a com-                                                        a) Un texto informativo.
                                                                                                 b) Un texto narrativo.
prender las ideas expuestas y a evaluar el                                                       c) Un texto literario.
mensaje presentado. Revisen momentos                                                             d) Un texto de opinión.
de la vida cotidiana: ¿qué sucede cuando                                                     4. ¿Quiénes son sus destinatarios?

                                                                    Podemos y
alguien les expresa la opinión sobre una                                                         a) Los lectores de esta revista del diario El Mercurio.
película, un libro, una noticia o una situa-
                                                                            s ser
                                                                                                 b) Los jóvenes que participan en Un techo para Chile.

ción vivida? ¿Permanecen pasivos?                                  queremo                       c) Los adultos que tienen hijos jóvenes.

                                                                     solidario
                                                                                                 d) Todos los jóvenes y niños de Chile.
                                                                               s
Actividades complementarias                                         Unidad 1                 5. ¿Qué quiere decir el autor cuando afirma que los adultos esperan que los
                                                                                                 jóvenes se comporten “como si estuvieran de visita”?
                                                                                                 a) Los adultos desean proteger a los jóvenes.
Comparta con sus alumnos y alumnas la                                                            b) Los mayores esperan que los jóvenes sean respetuosos.
siguiente cita atribuida al filósofo y escritor                                                   c) Es necesario ponerles pocas exigencias y darles lo mejor.
francés Voltaire (1694-1778): “No estoy de                                                       d) Los adultos esperan que los jóvenes no se comprometan.

acuerdo con lo que dices, pero defenderé                                                     6. ¿Qué piensa el autor con respecto a la participación de los jóvenes en los
                                                                                                 problemas de nuestro país?
con mi vida tu derecho a expresarlo.”
                                                                                                 a) Que no es necesaria.
1. ¿Cómo se relaciona esta cita con la                                                           b) Que no debe ser reprimida por los adultos.
    libertad de expresar la opinión?                                                             c) Que es escasa.
                                                                                                 d) Que no están preparados para participar.
2. ¿Qué sucede en una sociedad cuan-
    do las personas no pueden decir lo
                                                   16   Unidad 1: Mi opinión cuenta
    que piensan?


Información complementaria                                                            Estrategias diferenciadas
Pruebas Objetivas: Ítem o preguntas de Selección Múltiple. Este                       Al finalizar la revisión de cada ejercicio de selección múltiple, soli-
tipo de ítem consiste en un enunciado, representado por una frase o                   cítele a un estudiante más avanzado que identifique los distracto-
una situación, también denominado “raíz”, seguido de alternativas,                    res y los explique al resto del curso. Esto ayudará a los estudiantes
entre las cuales solo una debe ser escogida.                                          de ritmo lento a comprender mejor la fundamentación de las res-
Estructura:                                                                           puestas correctas.
Enunciado o raíz: frase donde se presenta la situación y/o pregunta.                  Habilidades implicadas: identificar, analizar, comprender, selec-
                                                                                      cionar, inferir, concluir.
Alternativas: conjunto de respuestas que se dividen en:
• Clave: alternativa de respuesta correcta (solo una).
• Distractor es: alternativas de respuestas incorrectas (tres o cuatro).




22      Guía didáctica para el docente / Lenguaje 6º básico
Unidad 1

                                                                                                                                                                Unidad   Sugerencias metodológicas
                                                                                                                                                                1        Colabore con sus alumnos en el desa-
                                                                                                                                                                         rrollo de la sección II, entregándoles
                                                                                                                                                                         información sobre la organización Un
    II. Comenta y desarrolla junto a tu compañero o compañera las siguientes
        preguntas:                                                                                                                                                       techo para Chile incluida en esta página.
         1. Investiguen sobre la finalidad, labor y logros de la institución Un techo para                                            Yo                                  Para introducir la actividad III y la puesta
               Chile. Resuman la información y anótenla en sus cuadernos.                                                         también                                en común de la actividad IV, comente
         2. ¿Creen que una organización como Un techo para Chile, logra que los jóve-                                             quiero                                 con sus estudiantes el mensaje comu-
               nes se hagan responsables de los problemas del país?
                                                                                                                                  ayudar                                 nicado por el ex Secretario General de
         3. ¿Estás de acuerdo con su labor? ¿Colaborarías en un proyecto como este?
               ¿Por qué?                                                                                                                                                 las Naciones Unidas, Kofi Annan, en
    III. Formen grupos de cinco compañeros y compañeras y comenten en grupo las                                                                                          una alocución dirigida a la Conferencia
        respuestas del ítem II. A partir de sus comentarios propongan alternativas de
        participación y compromiso con los problemas que afectan a su comunidad
                                                                                                                                                                         Mundial de Ministros responsables de
        escolar o barrio.                                                                                                                                                la Juventud en la que manifestó que
        ¿En qué podrían contribuir ustedes para solucionar estos problemas? Les suge-                                                                                    “una sociedad que aísla a sus jóvenes
        rimos las siguientes instancias de participación:
                                                                                                                                                                         y corta sus amarras está condenada a
           Brigadas de vigilancia contra agresiones o asaltos.
                                                                                                                                                                         desangrarse”. Después de pedirles que
           Cuidado o mejoramiento del colegio o entorno (construcción o manteni-                                                  ¿Cómo aprendo?                         expliquen aquel mensaje y que expresen
           miento de plazas y jardines, limpieza de calles, rayados, etc).
                                                                                                                             • ¿Qué dificultades tuviste al               qué opinan al respecto, anímelos a re-
           Recolección de ayuda para familias más necesitadas.                                                                 leer el texto de Felipe Be-
                                                                                                                               rríos?                                    flexionar sobre el protagonismo real de
           Visitas a hogares de ancianos o de niños y niñas.                                                                 • En la lectura, ¿cómo logras-
                                                                                                                               te diferenciar los hechos de
                                                                                                                                                                         la juventud en la construcción de una
           Donaciones a hospitales o consultorios.                                                                             las opiniones?                            sociedad más justa y participativa.
    IV. Guiados por su profesor o profesora, organicen una puesta en común en donde                                                                                      Procure cerrar la actividad con una o
        recojan y compartan las conclusiones del foro con su grupo curso.                                                                                                dos acciones concretas, de modo que
                                                                                                                                                                         puedan vivenciar el protagonismo que
                                                                                                                                                                         ellos tienen, que manifestado con res-
                                                                                                                                                                         peto, puede ayudarlos a potenciarse
         Autoevaluación                         revisa tu aprendizaje completando la siguiente pauta:                                                                    como grupo.
                                                                                                                                       Niveles de logros
                                                      Al terminar esta sección, yo:                                                Sí No Puedo mejorar
     1 Identifiqué al emisor de la lectura central y sus destinatarios.
                                                                                                                                                                         Actividades complementarias
     2 Capté la idea principal de esta lectura, diferenciándola de las ideas secundarias.                                                                                Las propuestas de las actividades III y
     3 Identifiqué la finalidad del texto a partir de sus características.                                                                                                 IV pueden concretarse en instancias
     4 Reconocí la opinión entregada en él, diferenciándola de los hechos presentados.
                                                                                                                                                                         reales que promueven la participación
     5 Comprendí el sentido global de lo leído y pude opinar sobre él.
                                                                                                                                                                         de los jóvenes. Junto con los estudian-
     6 Valoré la lectura como una experiencia que me permite ampliar mis experiencias de mundo y conocer otros puntos de vista.
                                                                                                                                                                         tes, evalúe la posibilidad de presentar
                                                                                                                                                                         proyectos a la directiva del curso o al
                                                                                                                                  Unidad 1: Mi opinión cuenta   17       centro de alumnos.


Información complementaria                                                                                                         Estrategias diferenciadas
Un techo para Chile (UTPCh) es una organización privada con fines                                                                   A aquellos estudiantes que presentan niveles de logro destacados,
humanitarios y de emprendimiento, orientada a reinsertar social-                                                                   estimúlelos a identificar aspectos que puedan ser posibles de mejo-
mente a las personas más pobres de Chile.                                                                                          rar, o bien, desafíelos a leer en la prensa escrita, o en los medios de
La fundación fue formada en 1997 por jóvenes universitarios y el                                                                   comunicación electrónicos, blogs y columnas de opinión con temas
sacerdote jesuita Felipe Berríos S.J. Desde entonces ha crecido pro-                                                               que puedan nutrir el debate sobre la participación de los jóvenes.
gresivamente y ya está presente en todo Chile. Actualmente, “Un                                                                    A los estudiantes con ritmo más lento pídales que investiguen acer-
Techo para Chile” trabaja para lograr un 2010 sin campamentos.                                                                     ca de otras organizaciones que contribuyan a la integración y promo-
Esta forma completamente nueva de enfrentar el tema (sin asisten-                                                                  ción social de las personas más vulnerables de nuestro país. Ínstelos
cialismo y con voluntarios) ha permitido que este proyecto se haya                                                                 a preguntarse qué les parece esta labor y si les gustaría contribuir
replicado con el nombre de Un techo para mi país en 15 países de                                                                   a esta tarea.
Latinoamérica y América Central.
                                                                                                                                   Habilidades implicadas: investigar, analizar, opinar, proponer.
                                                                                      www.untechoparachile.cl



                                                                                                                                                Guía didáctica para el docente / Lenguaje 6º básico               23
Sugerencias metodológicas
Antes de entrar en esta sección, pida a sus        Lectura central                              Conoce el texto
estudiantes que identifiquen de manera es-
pontánea las partes de un texto de opinión.
Pregúnteles: ¿qué partes deben estar pre-                                                             La columna de opinión
sentes en un texto para concluir que es de                                                            En esta sección te invitamos a conocer las características del texto que has leído.
                                                                                                      Observa atentamente el siguiente esquema:
opinión? ¿Es aplicable esta misma estruc-
tura tanto a textos orales como escritos?                                       Felipe Berríos
                                                                                                                                                                                                                 El autor se iden-

                                                                                                                                                                                                  blogs
                                                                                                                                                                                                                 tifica.
Pídales que en parejas redacten una opi-                                        Sábado 2 de mayo de 2009


nión acerca de algún tema complementario                                        Jóvenes protagonistas                                                                                                            La fecha de publi-
                                                                                                                                                                                                                 cación permite co-
                                                                                Recuerdo que siendo niño acompañaba a mi mamá junto a mis hermanos para ir de visita. Antes que abrieran la puer-                nocer el contexto
al que aborda la columna de Felipe Berríos.            Introducción o pre-      ta de donde íbamos, ella nos indicaba que nos portáramos bien y agregaba severamente: “No toquen nada”. Aunque
                                                                                la intimidación de su advertencia producía en nosotros un efecto pasajero; sin embargo, aún persiste en mí el recuerdo
                                                                                                                                                                                                                 en que se produce.
                                                       sentación del tema.
Ínstelos a que empleen la estructura del                                        de la sensación de inhibición al “estar de visita”.
                                                                                                                                                                                                                 El título debe ser
                                                                                Los adultos, satisfechos con la tranquilidad imperante en Chile, subliminalmente hemos traspasado a la juventud la
                                                                                                                                                                                                                 atractivo para cap-
texto de opinión entregada en la página 18.            Presentación de la
                                                       opinión
                                                                                misma advertencia de mi mamá de “no tocar nada”, tal como si estuvieran de visita en el país. Tememos que los jóve-
                                                                                nes, que tienen más futuro que pasado y con la irreverencia que eso les otorga, puedan tocar el equilibrio social actual         tar la atención del
                                                                                que, aunque tiene muchos defectos e injusticias, nos brinda cierta seguridad y orden.                                            lector.
A continuación solicíteles que construyan              En este caso hay
                                                       además una expli-        Pero deberíamos confiar más en la juventud, pues ella no es sinónimo de irresponsabilidad y no podemos negarles a

una tabla comparativa en la que muestren               cación de ella.          ellos la posibilidad de ser jóvenes. Démosles la oportunidad de querer cambiar las cosas que no están bien y a las cua-
                                                                                les los mayores ya nos hemos acostumbrado o hacemos vista gorda de ellas, por comodidad o por defender intereses
                                                                                creados. Más aún, tenemos situaciones que son injustas en nuestra sociedad, que sin el ímpetu de los jóvenes para
las diferencias entre hecho y opinión, fun-            Desarrollo
                                                                                provocar un cambio a tiempo en ellas pueden traernos conflictos mayores y más graves que aquellos que pretendemos
                                                                                evitar haciéndolas intocables.
                                                                                                                                                                                                                 El lenguaje debe
                                                                                                                                                                                                                 ajustarse a los re-
damentando su inserción en cada caso.                  Recursos para de-
                                                       fender la opinión.
                                                                                Exigirles a los jóvenes que se comporten como si estuvieran de visita en su patria es matarles la espontaneidad, los sueños
                                                                                y los ideales propios de la misma juventud. Además, no hay nada más triste y peligroso que los jóvenes pertenecientes a
                                                                                                                                                                                                                 ceptores y al con-
                                                                                                                                                                                                                 texto o situación
                                                                                un país se sientan ajenos a él, no lo hagan suyo, no enfrenten sus desafíos y no estén dispuestos al sacrificio.
                                                                                                                                                                                                                 de comunicación.

Actividades complementarias
                                                                                Por esto, Un techo para Chile es un espacio donde los jóvenes no son invitados, sino que son ellos los protagonistas;
                                                                                donde nunca más se sentirán visitas en su propio país, sino que responsable de él; donde su trabajo sea su protesta y
                                                                                donde puedan hacer realidad sus sueños. Me atrevo a hablar con libertad de esta organización, pues les pertenece a
                                                                                los ciento cincuenta mil jóvenes que en su historia le han dado vida.

Presente a los estudiantes editoriales de la                                    El Techo tiene sus raíces en la Doctrina Social de la Iglesia Católica. Los jóvenes viven en él la Iglesia que soñó el
                                                                                Vaticano II, Medellín, Puebla y Aparecida, y porque no somos ambiguos es que podemos ser pluralistas y convocar a

prensa nacional y/o extranjera que aludan a                                     muchos y diversos.
                                                                                En el Techo jamás nos hemos identificado con un partido político. Pero sí que valoramos el servicio público y nos in-

la participación juvenil, a la construcción de                                  teresa influir en las políticas de la sociedad para que ésta sea más justa. Apreciamos la diversidad, ella es parte de la
                                                                                vida, de tal modo que en el Techo conviven jóvenes con inclinaciones diversas, de derecha, centro e izquierda, y todos
                                                                                se sienten en su casa y aprenden a trabajar juntos.
una sociedad más solidaria, a la libertad de           Conclusión
                                                                                Esperamos que, como un paso ulterior, algunos jóvenes apliquen lo aprendido sirviendo al país desde la política, y
                                                       Cierre del tema con      aunque para eso deben abandonar el Techo nos sentiremos orgullosos de ellos cualquiera sea la opción que adopten.
expresión o algún otro tema que enriquezca             una síntesis o ideas     Sólo les exigiremos que sean honestos, que trabajen por su país y que sirvan a los pobres.


la discusión del derecho abordado en esta
                                                       finales que se des-
                                                       prenden de lo dicho.   Unidad 1
                                                                                Desde el Techo ningún joven se sentirá de visita en su país; todos podrán imprimir su huella en él.

                                                                                                                                                    Tomado de: Revista Sábado, El Mercurio, 2 de mayo de 2009.

Unidad. Guíe la construcción del concepto
con preguntas como: ¿quién es el respon-                                                              Integra tus conocimientos
sable de las opiniones vertidas en un edito-                                                          En este texto es posible distinguir los hechos de las opiniones.
rial? ¿Qué información les entrega el medio                                                           Los hechos son actos, sucesos o situaciones ocurridas dentro de la realidad comunicada.

de comunicación a través de su editorial?                                                             Ejemplo: “Recuerdo que siendo niño acompañaba a mi mamá junto a mis hermanos
                                                                                                      para ir de visita”.
¿Qué diferencia existe entre la columna edi-                                                          Las opiniones, en cambio, son dichos o declaraciones subjetivas, que hace una per-
torial y otras secciones de opinión dentro de                                                         sona para dar a conocer lo que piensa respecto de algo. Estas varían de acuerdo con
                                                                                                      las experiencias y valoraciones de cada cual.
un medio de prensa escrito?                                                                           Ejemplo: “Exigirles a los jóvenes que se comporten como si estuvieran de visita en su patria
Finalmente, pídales que realicen una                                                                  es matarles la espontaneidad, los sueños y los ideales propios de la misma juventud”.

definición de columna de opinión y otra
de editorial, explicitando las diferencias           18     Unidad 1: Mi opinión cuenta


que observan.

Información complementaria                       Estrategias diferenciadas
  Diferencias entre hecho y opinión              Con los estudiantes que presenten dificultades para diferenciar hecho de opinión, propóngales
         Hecho                Opinión            oraciones más sencillas que constituyan hechos y opiniones: Pídales que las diferencien y luego
                                                 las transformen de hecho a opinión y viceversa. Pregúnteles: ¿qué elementos incorporaron para
         Objetivo            Subjetiva
                                                 producir este cambio?
     Concreto y real       Punto de vista
                                                 Habilidades implicadas: identificar, analizar, aplicar, opinar, diferenciar, transformar.
      Comprobable          Cuestionable
       Indiscutible




24       Guía didáctica para el docente / Lenguaje 6º básico
Unidad 1

                                                                                                                                           Unidad   Sugerencias metodológicas
                                                                                                                                           1        Solicite a sus estudiantes que en sus
                                                                                                                                                    textos de opinión incluyan de modo
                                                                                                                                                    explícito recursos para convencer al re-
      Actividad 1                                                                                            Saber más...
                                                                                                                                                    ceptor. Aclare con ellos y ellas el con-
      1. Busca en la columna leída otros ejemplos de hecho y opinión, y anótalos en                   En la columna de opinión pre-
                                                                                                                                                    cepto de persuasión y relaciónelo con
            tu cuaderno.                                                                              domina la función apelativa

      2. En este texto, ¿predominan los hechos o las opiniones? Explica.
                                                                                                      del lenguaje. Es decir, aque-
                                                                                                      lla en que el autor se dirige al
                                                                                                                                                    las técnicas persuasivas presentadas
                                                                                                      receptor (lector o auditor), con
                                                                                                      el propósito de influir en sus
                                                                                                                                                    en el punto d) de esta página. Propor-
    La columna de opinión                                                                             ideas, creencias o comporta-                  cióneles ejemplos para cada una de
                                                                                                      mientos.
    Es un tipo de texto en que un autor comunica su personal punto de vista sobre un                                                                estas técnicas.
    tema generalmente polémico y de actualidad. Quien opina desea convencer al re-
    ceptor de la validez de sus ideas, por lo tanto, emplea recursos para provocar y man-                        TICs                               Entre los recursos que se pueden em-
    tener el interés de los receptores. Algunos de estos son:
    a)   Hechos (situaciones objetivas).
                                                                                                      La columna de opinión “Jóvenes                plear en una columna de opinión en-
                                                                                                      protagonistas” fue publicada en
    b)   Evidencias (pruebas para validar la opinión).                                                un blog que puede ser leído en In-            contramos hechos (realidad objetiva),
                                                                                                      ternet. Esto es un ejemplo del uso
    c)   Ejemplos que sirvan para ilustrar ideas o situaciones.
                                                                                                      de las TICs en nuestra vida coti-             ejemplos y evidencias, que pueden ser
    d)   Técnicas de persuasión, tales como:                                                          diana. ¿Sabes qué son las TICs?
         • Crear un lazo de cercanía o familiaridad con sus receptores.                               Las nuevas tecnologías de la In-
                                                                                                                                                    subjetivos, mediados por la perspectiva
         • Recordar la tradición o las creencias, señalando que la opinión que se defiende             formación y Comunicación (TICs)
                                                                                                      son aquellas herramientas com-
                                                                                                                                                    del propio autor.
           es la que posee la mayoría de las personas.                                                putacionales e informáticas que
         • Redactar el texto no solo cuidando la claridad y organización, sino también
           cultivando un estilo particular.
                                                                                                      procesan, almacenan, sintetizan,
                                                                                                      recuperan y presentan infor-                  Actividades complementarias
                                                                                                      mación. Es un conjunto de he-
         • Emplear información para demostrar que la opinión se apoya en datos concre-
           tos y verdaderos.
                                                                                                      rramientas, soportes y canales
                                                                                                      para el tratamiento y acceso a
                                                                                                                                                    Invite a sus estudiantes a identificar en
      Actividad 2
                                                                                                      la información. Algunos ejem-
                                                                                                      plos de estas tecnologías son la
                                                                                                                                                    qué momentos de la vida diaria trans-
                                                                                                      pizarra digital (ordenador per-               miten mensajes en los que predomina
      Trabaja junto con un compañero o compañera y responde en tu cuaderno:                           sonal + proyector multimedia),

      1. Reconozcan en los siguientes ejemplos, algunos recursos empleados por Felipe
                                                                                                      los blogs, el podcast (archivo de             la función apelativa. Pregúnteles: ¿en
                                                                                                      audio digital) y, por supuesto, la
            Berríos en su columna para defender su opinión y convencer a sus lectores.                red Internet.                                 qué tono se expresan? ¿Mantienen una
            a) “Recuerdo que siendo niño acompañaba a mi mamá junto a mis herma-
                nos para ir de visita.”
                                                                                                      En el ámbito educativo, las TICs
                                                                                                      son herramientas y materiales                 actitud respetuosa? ¿Qué sucede en el
            b) “Me atrevo a hablar con libertad de esta organización, pues les pertenece
                                                                                                      de construcción que facilitan el
                                                                                                      aprendizaje y el desarrollo de
                                                                                                                                                    receptor cuando el tono de ustedes es
                a los ciento cincuenta mil jóvenes que en su historia le han dado vida”.              habilidades en distintas formas
                                                                                                      y ritmos.
                                                                                                                                                    inadecuado?
      2. Comenten: la columna de opinión de Felipe Berríos, ¿logra persuadir a los
            lectores? ¿Qué reacción provocó en ustedes?                                                  ¡Utilízalas para buscar la
                                                                                                        información que necesitas!
                                                                                                                                                    Existe la posibilidad de leer las opiniones
                                                                                                                                                    que los lectores de la columna de Berríos
          Autoevaluación                      revisa tu aprendizaje completando la siguiente pauta:
                                                                                                                Niveles de logros
                                                                                                                                                    escribieron en su blog. Si tiene acceso,
                                                   Al terminar esta sección, yo:                            Sí No Puedo mejorar                     revise con el curso la página Web suge-
     1 Diferencio hecho de opinión.                                                                                                                 rida. De lo contrario, seleccione las opi-
     2 Reconozco la finalidad y características de una columna de opinión.                                                                           niones que usted considera que pueden
     3 Puedo explicar el carácter subjetivo de una columna de opinión.                                                                              potenciar el uso de los blogs como he-
     4 Reconozco en ella el predominio de la función apelativa.                                                                                     rramienta de reflexión colectiva y análisis
                                                                                                                                                    textual. Luego pregúnteles: ¿cómo se
                                                                                                           Unidad 1: Mi opinión cuenta     19       construyen estas opiniones? ¿Qué recur-
                                                                                                                                                    sos emplean para validar su opinión?
                                                                                                                                                    Finalice la actividad, pidiendo a sus es-
Información complementaria
  formación                                                                                                                                         tudiantes que incorporen a la discusión
La función apelativa                                                                                                                                del blog, sus propias opiniones.
En cada proceso de comunicación, podemos identificar la intención que el emisor tiene al transmitir                                                            Lea la columna de Felipe Berríos en:
su mensaje. Cuando el proceso se centra en el receptor, diremos que estamos frente a la función ape-                                                     http://blogs.elmercurio.com/revistasaba-
lativa o conativa del lenguaje. En estos casos, el propósito del emisor es influir o actuar sobre el des-                                                  do/2009/05/02/jovenes-protagonistas.
tinatario del mensaje, esperando que el receptor responda verbal o no verbalmente (conducta, gesto,                                                                                asp#comments
movimiento, acción). Para relevar esta función, el emisor empleará un tono imperativo o conminatorio.
Estrategias diferenciadas
Trabaje con sus alumnos de ritmo más lento el tema de cómo el lenguaje se ajusta al receptor y
al contexto. Le sugerimos bajar este planteamiento a su realidad cotidiana, preguntándoles: ¿ha-
blan igual frente a un compañero o un profesor? Cuando escriben, ¿emplean el mismo lenguaje
en el chat que en la redacción de un trabajo de investigación? ¿Qué sucedería si así fuese?
Condúzcalos a la idea de cómo el mensaje persuasivo se ajusta cuidadosamente a su receptor.
Habilidades implicadas: observar, analizar, aplicar, opinar.

                                                                                                                           Guía didáctica para el docente / Lenguaje 6º básico                 25
Sugerencias metodológicas
Para presentar los conceptos de Sujeto               Lectura central                      Palabras del texto
y Predicado, explique a sus estudiantes
que ambos son los componentes fun-
damentales de la oración, y que para                                                       El sujeto y el predicado
construir un mensaje claro y eficaz esta                                                    En esta unidad, nos detendremos en las dos partes fundamentales que poseen las
estructura bimembre es la más reco-                                                        oraciones: el sujeto y el predicado. Reconocerlos te ayudará a transmitir tus ideas
                                                                                           con eficacia y a comprender fácilmente los mensajes que recibes. Observa atenta-
mendable. Explíqueles también que el                          Muchos jóvenes               mente la ilustración que está a la izquierda.
núcleo del sujeto debe concordar en                             trabajan en
                                                            Un techo para Chile.            Actividad 1
persona y número con el verbo o núcleo
del predicado. De este modo, oraciones                                                       1. ¿De quiénes habla este joven?
como “Leí la columna de Felipe Berríos”                                                      2. Identifica de qué o de quién se habla principalmente, en las siguientes ora-
                                                                                                 ciones. Luego subraya esta expresión:
podrán ser analizadas sintácticamente
                                                                                                 Nosotros acompañábamos a la mamá.
de manera adecuada.                                                                              Mis hermanos y yo visitamos otras casas.
Cuando los ejemplos con el sujeto al inicio de                                                   Un techo para Chile acoge a jóvenes de diversos sectores políticos.
                                                                                                 Nuestro país necesita niños y niñas comprometidos.
la oración han sido comprendidos (actividad                                                      La solidaridad permite construir los sueños de todos.
2.2), le sugerimos que cambie el orden gra-                                                      Leí la columna de Felipe Berríos.
matical y demuestre lo confuso que resulta                                                       Felipe Berríos habla del protagonismo de los jóvenes.

para el receptor alterar esta estructura.                                                    3. Con un lápiz de color diferente al anterior, subraya ahora la expresión que
                                                                                                 corresponda a lo que se dice de la persona o cosa de la cual se habla.

Actividades complementarias                                                                  4. ¿Cuál de ellas crees que es el sujeto en cada oración? ¿Cuál el predicado?
                                                                                                 ¿Por qué?
Como actividad complementaria puede in-
vitar a sus estudiantes a una actividad de
mímica en que unos adivinan las acciones                                                   ¿Cómo reconocerlos?
que realizan otros. Invítelos a formar un                                                  En la actividad anterior, la parte de cada oración que identificaste haciendo la pre-


                                                                        Unidad 1
                                                                                           gunta, ¿de qué o quién se habla? es el sujeto. En estas oraciones también pudiste
gran círculo alrededor de los que harán la                                                 reconocer el predicado cuando respondiste a la pregunta, ¿qué se dice del sujeto?
mímica. Los estudiantes deberán adivinar
cuál es la acción que realizan. Quien acier-                                                Actividad 2
te, pasa al pizarrón y escribe la acción en
                                                                                             1. Teniendo en cuenta la explicación anterior construye una definición para
una oración completa S + P.                                                                      sujeto y predicado.

Oriente y prepare la actividad de modo que                                                   2. A partir de estas definiciones, construye predicados para cada uno de los
                                                                                                 siguientes sujetos, es decir, predica o di algo con respecto a ellos:
las acciones imitadas que se vayan anotan-
                                                                                                 • Un techo para Chile
do en el pizarrón, posean diferentes tipos de                                                    • La opinión de los niños y niñas
sujeto, persona y número gramatical.                                                             • Los jóvenes de un Techo para Chile
Al finalizar el ejercicio, lea con los estudian-
tes las oraciones escritas. ¿Quién o quiénes
                     scritas.
realizan la acción en cada una de ellas?               20   Unidad 1: Mi opinión cuenta

¿Qué características tienen estos sujetos?

Información complementaria                                                                                    Estrategias diferenciadas
Sujeto                                                                                                        Acompañe a los estudiantes que tengan un ritmo
                                                                                                              de aprendizaje más lento a centrarse en experien-
1. Función sintáctica ejercida por la palabra o grupo de palabras de cuyo referente se
                                                                                                              cias propias para construir oraciones con la estruc-
   predica algo. Es, con el predicado ( predicado), el otro constituyente fundamental
                                                                                                              tura S + P. Luego, abra otras posibilidades para el
   de la oración e impone al verbo la concordancia en número y persona. Por extensión,
                                                                                                              núcleo del sujeto. Ejemplos: 1. Yo aprendo un con-
   se denomina sujeto a los elementos de una oración que desempeñan esta función:
                                                                                                              tenido nuevo. 2. Aprendí un contenido nuevo. 3. Tú
   MIS PADRES son profesores; ESO lo cambia todo; Es necesario QUE VENGAS.
                                                                                                              aprendiste un contenido nuevo. 3. Mis compañeros
2. Sujeto agente. Sujeto que designa a la entidad que realiza la acción denotada por                          y yo aprendemos un contenido nuevo. 4. Mi curso
   el verbo: EL PORTERO nos impidió el paso; EL VIENTO derribó el muro.                                       aprende un contenido nuevo. 5. ¡Todos nosotros
3. Sujeto paciente. Sujeto que designa a la entidad que recibe o padece la acción                             aprendimos un contenido nuevo!
   del verbo de su predicado: MI PRIMO fue operado ayer; Se han construido NUEVOS
                                                                                                              Habilidades implicadas: identificar, aplicar, re-
   CHALÉS en mi barrio.
                                                                                                              presentar.
                                           Tomado de: http://buscon.rae.es/dpdI/html/glosario.htm


26      Guía didáctica para el docente / Lenguaje 6º básico
Unidad 1

                                                                                                                                                      Unidad   Sugerencias metodológicas
                                                                                                                                                      1        Antes de entrar a la actividad 3, vuelva
                                                                                                                                                               a la actividad 2 de la página anterior y
                                                                                                                                                               diga en voz alta las tres oraciones que
    Núcleos del sujeto y el predicado                                                                                                                          se presentan, omitiendo el núcleo del
    Tanto en el sujeto como el predicado poseen un núcleo, es decir, una palabra central
    que nos permite comprender el mensaje. Compruébalo en la siguiente actividad.                                                                              sujeto. Pida a sus estudiantes que rea-
                                                                                                                                                               licen el mismo ejercicio para hallar el
     Actividad 3                                                                                                                                               núcleo del predicado.
      Responde en tu cuaderno. En la opinión del joven, presentada en la página anterior:
      • ¿Cuál es la palabra más importante del sujeto? ¿Por qué?
                                                                                                                                                               Modele el análisis de las oraciones, de
      • ¿Cuál es la palabra más importante del predicado? ¿Por qué?                                                                                            modo que los estudiantes conozcan “el
      • ¿Cuál es la función de los sustantivos?
      • ¿Qué expresamos con los verbos?
                                                                                                                                                               paso a paso” para identificar el sujeto y
                                                                                                                                                               el predicado.
    Ordena tus conocimientos                                                                                                                                   1. Subrayar el verbo (núcleo del pre-
    El sujeto es aquello de lo que se está diciendo algo y el sustantivo es la palabra que                                                                        dicado) es el punto de partida para
    permite nombrar esa realidad. En este ejemplo, “jóvenes” es el núcleo del sujeto.
                                                                                                                                                                  hallar, por concordancia, el sujeto
    En la oración presentada, la palabra “trabajan” nos indica la acción que realizan los
    jóvenes. El núcleo del predicado es un verbo que te permite identificar la acción que                                                                          aludido.
    realiza el sujeto.

                                Muchos jóvenes trabajan en Un techo para Chile.                                                                                2. A continuación, revise cuál(es) es(son)
                                           S     P                                                                                                                el(los) núcleo(s) del sujeto. La concor-
          El núcleo del sujeto es el sustantivo “jóvenes”.     El núcleo del predicado es la forma verbal “trabajan”.                                             dancia gramatical los puede ayudar
                                                                                                                                                                  a comprender por qué no todos los
     Actividad 4                                                                                                                                                  sustantivos del sujeto son suscep-
      1. Junto a un compañero o compañera identifiquen el sujeto, el predicado y los                                                                               tibles de ser núcleos (Ej.: Muchos
           respectivos núcleos de las siguientes oraciones.
           • El Techo tiene sus raíces en la Doctrina Social de la Iglesia Católica.
                                                                                                                                                                  jóvenes de nuestro país trabajan en
           • Ningún joven se sentirá de visita en su país.                                                                                                        proyectos sociales).
      2. Escojan una de las oraciones y reconozcan en ella el núcleo del sujeto y del
           predicado. ¿Qué función cumplen las palabras núcleos. ¿Qué sucede si las
           eliminan?
                                                                                                                                                               Actividades complementarias
                                                                                                                                                               Comunique a sus alumnos y alumnas
         Autoevaluación                            revisa tu aprendizaje completando la siguiente pauta:
                                                                                                                             Niveles de logros                 que, si bien el núcleo del sujeto es
                                                         Al terminar esta sección, yo:                                   Sí No Puedo mejorar                   un sustantivo, también puede ser un
     1 Distingo el sujeto del predicado.                                                                                                                       pronombre que reemplace la realidad
     2 Identifico el núcleo del sujeto y del predicado.                                                                                                         aludida (Ej.: La opinión es discutible /
     3 Sé qué palabras pueden ser núcleo del sujeto.                                                                                                           Esta es discutible). Ejercite con ellos
     4 Sé qué palabras pueden ser núcleo del predicado.                                                                                                        esta posibilidad con las oraciones que
                                                                                                                                                               se han trabajado.
                                                                                                                        Unidad 1: Mi opinión cuenta   21



Información complementaria                                                                                               Estrategias diferenciadas
Sustantivo. Palabra con género inherente que designa personas,                                                           A los alumnos y alumnas que evidencien dificultad en este aprendi-
animales o cosas y es capaz de funcionar como núcleo del sujeto                                                          zaje, pídales que redacten oraciones a partir de lo que observan en la
( sujeto). Equivale a nombre ( nombre).                                                                                  ilustración de la página, con la estructura S + P (deberán identificar
Verbo. 1. Palabra que denota acción, estado o proceso, capaz de                                                          ambos núcleos).
funcionar como núcleo del predicado y cuyas desinencias expresan                                                         A aquellos estudiantes que hayan estructurado el contenido, invíte-
modo, tiempo, número y persona.                                                                                          los a que, a partir de la misma imagen, escriban oraciones con la
Pronombre. 1. Palabra que funciona sintácticamente como un sus-                                                          estructura P + S + P.
tantivo, pero que, a diferencia de este, carece de contenido léxico
                                                                                                                         Habilidades implicadas: identificar, analizar, aplicar.
propio y cuyo referente lo determina su antecedente o la situación
comunicativa.
                                                                                               Tomado de:
                                                                 http://buscon.rae.es/dpdI/html/glosario.htm



                                                                                                                                      Guía didáctica para el docente / Lenguaje 6º básico              27
Sugerencias metodológicas
Explicite el propósito formativo de esta            Evaluación de                proceso
sección. Recuerde a sus estudiantes que
esta les permite monitorear los avances y
los aspectos que requieren ajustes para                     ¿Cómo va tu aprendizaje?
poder avanzar a paso seguro.                                                                        I. Detente un momento y evalúa cómo va tu proceso de aprendizaje. Lee el
                                                                                                       siguiente texto.
Antes de leer el texto, deténgase con
el curso en la fisonomía del texto. ¿Qué                          Conoce a la autora...
semejanzas observan entre esta lectura                         Mahia Saracostti Schwartzman
                                                                                                                                                                                       blogs
                                                                                                      Mahia Saracostti Schwartzman
y la columna de Felipe Berríos?                                (1972 -... )
                                                                                                      ¿Qué visión aportan nuestros niños y niñas?
                                                                                                      Domingo 30 de agosto de 2009
Le sugerimos que la primera lectura sea
                                                                                                      Los niños y niñas tienen opinión. Y, muchas veces esta
silenciosa, para que los estudiantes se                                                               opinión puede ser bastante más sabia y honesta que
                                                                                                      la de muchos adultos. Un tema distinto es que no
enfrenten de manera individual al texto.                                                              queramos escucharla, aunque la Declaración In-
Posteriormente, realice usted la lectura                       Trabajadora Social de la Pontifi-
                                                               cia Universidad Católica de Chile.
                                                                                                      ternacional de los Derechos del Niño la incluya
                                                                                                      entre sus estipulaciones. En el Mes de la Soli-
en voz alta.                                                   Doctorada en Filosofía y Bienes-       daridad, me ha tocado asistir a seminarios, com-
                                                               tar Social por la Universidad de       partir con mis estudiantes universitarios y revisar
Al finalizar la segunda lectura, trabaje                        Nueva York.                            literatura en el tema. Sin embargo, de quienes más
                                                                                                      logré aprender en este Mes de la Solidaridad fue de un
con sus estudiantes el vocabulario pro-                        Directora de la Escuela de Tra-
                                                               bajo Social Universidad Andrés         grupo de niños y niñas de 11 años de un colegio de Santiago,
puesto. Reemplace las palabras nuevas                          Bello. Editora de la revista In-       en el cual me pidieron hacer una clase sobre“Solidaridad y Trabajo Social”.
                                                               ternational Social Work. Escribe       Uno de los aspectos que más me llamó la atención de estos niños y niñas fue
por las sugeridas en las definiciones                           columnas de opinión en diversos        la sensatez que tenían al reconocer que lo que muchas veces limita nuestras
                                                               medios nacionales y en revistas
para facilitar la comprensión textual. De-                     especializadas nacionales y
                                                                                                      oportunidades de experimentar la solidaridad se relaciona con una profunda
                                                                                                      desconfianza en el otro. Una niña me describía con gran precisión que el pro-
téngase en el significado de la palabra                         extranjeras.                           blema estaba en el dador y no en el receptor de“solidaridad”, un dador descon-
                                                                                                      fiado y que no alcanzaba a darse cuenta de lo grati cante que era ser dador, ni
“sabiduría” y pídales que lo relacionen                            Nuevas palabras                    mucho menos lograba gozar en la relación de solidaridad.
con la palabra “sabio”.                                        Estipulaciones: convenios,             (…) Lo que muestran las opiniones de estos niños y niñas es que estamos frente
                                                               acuerdos, disposiciones.               a sujetos que buscan encontrar y generar sentido a las experiencias de solidaridad
Antes de comenzar el trabajo, lea con
                                                                        Unidad 1
                                                               Sensatez: cordura, prudencia,          que les toca vivir en la cotidianeidad del colegio y de la casa, con sus amigos, com-
                                                               discreción.                            pañeros y familiares. Si bien la moderna aparición de los derechos de los niños y
sus estudiantes las instrucciones de las                       Gratificante: grato, satisfacto-        niñas ha permitido un cambio en la comprensión social de la infancia, no hemos te-
                                                               rio, agradable.                        nido la capacidad para darnos cuenta – o no hemos querido develar – el potencial
actividades, señale cuánto es el tiempo                        Develar: descubrir, revelar, dar       y la sabiduría que existe en las experiencias y opiniones de los niños y niñas.
del que disponen y responda preguntas                          a conocer.
                                                               Potencial: fuerza, poder,                Tomado de: http://blog.latercera.com/blog/msaracostti/entry/en_el_mes_de_la (Fragmento).
sobre la forma de contestar o de realizar                      energía.

algunos ejercicios.
                                                                                                    Después de leer
Durante la evaluación promueva un am-                                                               II. Responde en tu cuaderno:
biente de silencio y concentración.                                                                    1. ¿De qué trata el texto leído? ¿Qué plantea sobre el asunto tratado?
                                                                                                       2. ¿Qué hecho menciona la autora para mostrar el valor de la opinión de los
                                                                                                            niños y niñas?
                                                                                                       3. ¿Cuál es el propósito de este texto?


                                                      22   Unidad 1: Mi opinión cuenta




Información complementaria                                                                 Estrategias diferenciadas
Mes de la solidaridad                                                                      Apoye a los estudiantes que presenten dificultades en su comprensión
Día del joven solidario: se celebra el 15 de agosto. Jóvenes, de                           lectora. Pídales que, después de cada párrafo, escriban en sus cuader-
distintas zonas de Santiago, recorren hospitales, cárceles y hogares                       nos el mensaje que comprendieron. Revise sus respuestas y en caso de
de ancianos y niños, con el fin de llevar alegría y esperanza a quienes                     que sus textos no logren incorporar la idea principal del párrafo, desa-
más lo necesitan.                                                                          fíelos a profundizar. Una vez concluida esta etapa, anímelos a avanzar
                                                                                           en la evaluación.
Día de la solidaridad: se conmemora el 18 de agosto, día de la
muerte del padre Hurtado. Se celebra una misa y posterior cami-                            A aquellos alumnos que están en condiciones de profundizar aún más
nata, para invitar a toda la comunidad chilena a unirse en torno a                         en este tipo de texto, invítelos a escribir en sus cuadernos un comen-
su mensaje.                                                                                tario respecto de la opinión de la autora, incorporando los contenidos
                                                                                           que ya manejan acerca de la situación comunicativa que se presenta.
                                             Tomado de: www.educarchile.cl
                                                                                           Habilidades implicadas: observar, identificar, analizar, comprender.



28     Guía didáctica para el docente / Lenguaje 6º básico
Unidad 1

                                                                                                                                           Unidad   Sugerencias metodológicas
                                                                                                                                           1        Establezca los puntos de encuentro entre
                                                                                                                                                    este texto y el de Felipe Berríos. Constru-
                                                                                                                                                    ya en común con sus alumnos y alumnas
     III. Responde encerrando en un círculo la alternativa correcta.
          1. El texto leído corresponde a:
                                                                                                                                                    una tabla comparativa en que reconoz-
               A.   Una noticia.                                                                                                                    can semejanzas y diferencias entre am-
               B.   Una columna de opinión.                                                                                                         bos textos.
               C.   Un cuento.
               D.   Una narración.                                                                                                                  En el proceso de revisión colectiva de
         2. La idea principal expresada en este texto es:                                                                                           la evaluación, pida a un alumno o alum-
               A.   Los niños son más solidarios que los adultos.                                                                                   na que explicite qué pasos realizó para
               B.   Los adultos son menos sabios que los niños y niñas.
               C.   Los niños y niñas tienen una opinión que conviene escuchar.                                                                     contestar el ítem de selección múltiple.
               D.   Los niños y niñas no son escuchados.
                                                                                                                                                    Las dudas que surjan durante la revi-
         3. En el siguiente ejemplo:
               “Muchos adultos olvidan la sabiduría de los niños y niñas”.
                                                                                                                                                    sión de los ejercicios son una instancia
               El sujeto es:                                                                                                                        que se puede relevar para que sean los
               A. Muchos adultos.                                                                                                                   propios compañeros y compañeras los
               B. Olvidan la sabiduría de los niños y niñas.
               C. Muchos adultos olvidan.
                                                                                                                                                    que ayuden a construir el aprendizaje de
               D. Adultos.                                                                                                                          sus pares. Al finalizar las intervenciones,
         4. En este mismo ejemplo el núcleo del predicado es:                                                                                       sintetice las ideas y las observaciones
               A.   Olvidan.
                                                                                                                                                    principales.
               B.   Sabiduría.
               C.   Niños y niñas.
               D.   Adultos.                                                                                                                        Actividades complementarias
     IV. Para finalizar tu evaluación, junto a un compañero o compañera, comenten esta lectura abordando las si-
         guientes preguntas:                                                                                                                        Al finalizar la evaluación, reflexione jun-
         1. ¿Por qué creen que muchos adultos aún no escuchan la opinión de los niños?                                                              to a sus estudiantes en torno al signi-
         2. ¿Piensan, como la autora, que los niños tienen una sabiduría que aportar?                                                               ficado de la palabra “solidaridad” y su
         3. ¿Qué es la solidaridad? ¿Cómo la practican?
         4. Propongan un nuevo título para esta lectura. ¿Por qué la titularían así?                                                                raíz etimológica. Busque algún recurso,
     V. Guiados por su profesor o profesora organicen una puesta en común y revisen las respuestas de esta eva-                                     como una canción, un poema o una fá-
         luación con su grupo curso.                                                                                                                bula, en donde el motivo principal sea
          Autoevaluación                        revisa tu aprendizaje completando la siguiente pauta:
                                                                                                                                                    la unión o reacción solidaria frente a
                                                                                                               Niveles de logros
                                                                                                                                                    grandes problemas. Esta actividad le
                                                  Al terminar esta evaluación, yo:                          Sí No Puedo mejorar
                                                                                                                                                    permitirá trabajar oralmente el conte-
      1 Reconozco una columna de opinión y su propósito.
      2 Diferencio las ideas principales de las secundarias.
                                                                                                                                                    nido de la opinión. Es conveniente que
      3 Distingo en las oraciones del texto el sujeto del predicado.                                                                                analice sus respuestas a partir de: a) la
      4 Identifico en estas oraciones el núcleo del sujeto y del predicado.                                                                          función del lenguaje predominante, b)
      5 Puedo manifestar mi opinión de lo leído y respetar la que tienen mis compañeros o compañeras.                                               las partes de un texto de opinión, c) los
                                                                                                                                                    recursos empleados.
                                                                                                             Unidad 1: Mi opinión cuenta   23



Información complementaria                                                                                                          Estrategias diferenciadas
Etimología del término solidaridad                                                                                                  A quienes se han destacado durante el proceso vivi-
Hoy se entiende por solidaridad el principio, la virtud o el valor por medio de la cual                                             do, anímelos a continuar el aprendizaje con desafíos
una persona reacciona frente a la necesidad o el dolor de otra de forma generosa,                                                   personales. Pregúnteles: ¿se animarán a escribir una
cooperativa y comprometida. La etimología de la palabra solidaridad procede de                                                      columna de opinión sobre la participación de los jóvenes
solidus en latín, término con el que se designaba a una moneda de oro sólida, con-                                                  en su región, ciudad, comuna o barrio? A los que no
solidada, no variable; y del verbo solidare que significa reunir sólidamente.                                                        se han involucrado lo suficiente en el proceso anterior,
                                                                                                                                    transmítales que se espera de ellos un cambio de ac-
Como derivaciones de lo anterior (de los términos castellanos soldada, soldado, sol-
                                                                                                                                    titud, ya que su aporte es necesario para completar el
dar, consolidar, solidez), se llega, hacia mediados del siglo XIX, a los términos solidario
                                                                                                                                    aprendizaje integral de todo el curso.
y solidaridad, aludiendo a una realidad firme, sólida, potente, lograda mediante la
conjunción de seres diversos. Este tipo de estructura sólida, pero a la vez dinámica, se                                            Habilidades implicadas: relacionar, comparar, identi-
consigue en el ensamblaje de relaciones que constituyen la vida en sociedad.                                                        ficar, seleccionar, opinar.
                                                                                       Tomado de: www.ciudadpolitica.com


                                                                                                                           Guía didáctica para el docente / Lenguaje 6º básico              29
Sugerencias metodológicas
                                                                       Taller de
Inicie el taller comunicando a sus estu-            comunicación escrita
diantes el propósito que tiene: ejercer el
derecho a opinar, aplicado a la produc-
ción de un texto escrito. Antes de iniciar la                                                 Escribo para dar mi opinión
lectura, prepare su comprensión a partir                                                      Hasta ahora has podido conocer opiniones de niños y adultos, que te han permitido
                                                                                              reflexionar sobre tu derecho a opinar. Te invitamos a que emplees ese derecho y te
de la imagen que complementa el relato,                                                       atrevas a entregar tu propia opinión por escrito. Para guiar tu tarea te proponemos la
haciendo preguntas como; ¿qué relación                                                        lectura del siguiente cuento.

existe entre el título y la ilustración?                        Nuevas palabras
                                                                                                                                 Las dos vasijas
Integre también los términos del recua-                     Aguador: persona que tiene
                                                            por oficio llevar o vender agua.
                                                                                                                                 Cuento hindú. Anónimo

dro Nuevas palabras, a esta relación
                           ,                                Vasijas: contenedor de agua o       Un aguador de la India tenía solo dos grandes vasijas que colgaba en los extre-
                                                                                                mos de un palo y que llevaba sobre los hombros. Una tenía varias grietas por
                                                            líquidos, hecho de barro cocido
con la imagen. Con estos conceptos su-                      u otras materias impermeables.      las que se escapaba el agua, de modo que al final de camino solo conservaba la
                                                                                                mitad, mientras que la otra era perfecta y mantenía intacto su contenido. Esto
giera a los niños predecir el contenido                     Intacto: que no ha sufrido
                                                            alteración o deterioro.
                                                                                                sucedía diariamente. La vasija sin grietas estaba muy orgullosa de sus logros
                                                                                                pues se sabía idónea para los fines para los que fue creada. Pero la pobre vasija
del cuento.                                                 Idónea: adecuada o apropia-         agrietada estaba avergonzada de su propia imperfección y de no poder cumplir
                                                            da para algo.                       correctamente su cometido. Así que al cabo de dos años le dijo al aguador:
Le sugerimos modelar la primera lectura                     Cometido: encargo, tarea,
                                                                                                –Estoy avergonzada y me quiero disculpar contigo porque debido a mis grie-
                                                            misión.
en voz alta. La segunda lectura debe ser                                                        tas solo obtienes la mitad del valor que deberías recibir por tu trabajo.
                                                                                                El aguador le contestó:
hecha por los estudiantes en forma alter-
                                                                                                –Cuando regresemos a casa quiero que notes las bellísimas flores que crecen
nada. Después de esta, invite al comentario                                                     a lo largo del camino.
de la misma aprovechando las preguntas                                                          Así lo hizo la tinaja y, en efecto, vio muchísimas flores hermosas a lo largo
                                                                                                de la vereda; pero siguió sintiéndose apenada porque al final solo guardaba
propuestas y generando la instancia que                                                                 dentro de sí la mitad del agua del principio.

prepara la escritura de la opinión.                                                                      El aguador le dijo entonces:
                                                                                                        –¿Te diste cuenta de que las flores solo crecen en tu lado del camino?
                                                                                                      Quise sacar el lado positivo de tus grietas y sembré semillas de flores. Todos
Actividades complementarias                                                                            los días las has regado y durante dos años yo he podido recogerlas. Si no
                                                                                                         fueras exactamente como eres, con tu capacidad y tus limitaciones, no
                                                                                                          hubiera sido posible crear esa belleza. Todos somos vasijas agrietadas
Muchos relatos orientales dejan una en-                                                                    por alguna parte, pero siempre existe la posibilidad de aprovechar las

señanza. Propóngales a sus estudiantes                                  Unidad 1                            grietas para obtener buenos resultados.
                                                                                                            Aquiles Julián. Cuentos hindúes. Santo Domingo: Biblioteca Digital e-libro, 2008.
otra historia de características similares                                                                  Versión digital en: http://www.ciudadseva.com/textos/cuentos/otras/anon/india/

a la leída, que logre potenciar la misma                                                                                                                                         vasijas.htm


reflexión que propone este cuento. Puede                                                       Después de leer
ser alguna fábula o relato moral (apólogo)                                                    I. Con la ayuda de tu profesor o profesora comenta la lectura con tu grupo curso.
que corresponda a la tradición occiden-                                                           Pueden apoyarse en las siguientes preguntas.
                                                                                                  1. ¿Cuál es la idea principal de este cuento?
tal. Sugerimos la fábula de El León y el                                                          2. ¿Qué te parece la actitud que adopta la vasija sin grietas?
ratón, recogida en los escritos de Esopo,
      ,                                                                                           3. El aguador ha visto el lado positivo de la vasija con grietas. ¿Qué te parece
cuya enseñanza se puede relacionar con                                                                su forma de ver la vida?
                                                                                                  4. ¿Con cuál de los personajes de este cuento te identificas? ¿Por qué?
la historia leída. Destaque la idea de la
                                                                                              II. A partir de esta experiencia preparen la escritura de su opinión.
fuerza y el valor que pueden mostrar se-
res aparentemente débiles o inútiles.                24    Unidad 1: Mi opinión cuenta




Información complementaria                                                                                                                 Estrategias diferenciadas
Literatura india                                                                                                                           Pida a sus estudiantes de ritmo más
La literatura india tiene una larga data; la más antigua tiene inspiración religiosa y filosófica. Su desarrollo                             lento que se centren en la enseñanza
abarca varios períodos; uno de ellos es el período Búdico, basado en las enseñanzas de Buda (S. VI a.C).                                   del cuento explicando su sentido. Ins-
                                                                                                                                           te a los de rendimiento más rápido a
La literatura india se caracteriza por el desarrollo de un género literario de fines didácticos conocido
                                                                                                                                           que opinen sobre el relato leído, es-
como cuentos o apólogos morales, basados en fuentes budistas. Las más famosas fábulas están
                                                                                                                                           tableciendo comparaciones entre lo
recogidas en el Panchatantra (Cinco libros), y el Hidopadesa (Libro de los consejos útiles). Ambos se
                                                                                                                                           afirmado por el personaje del agua-
difundieron por Asia Menor y por toda Europa.
                                                                                                                                           dor y la manera cómo se valora a las
El Hidopadesa reúne una serie de pequeñas historias tradicionales de la cultura milenaria de la                                            personas débiles o con defectos en
India. Se estima que los relatos que incluye dieron origen al género que hoy denominamos fábula.                                           nuestra sociedad occidental.
                                  Tomado y adaptado de: http://www.scribd.com/doc/2526996/LITERATURA-HINDU                                 Habilidades implicadas: relacio-
                                                                                                                                           nar, anticipar, opinar.


30      Guía didáctica para el docente / Lenguaje 6º básico
Unidad 1

                                                                                                                             Unidad   Sugerencias metodológicas
                                                                                                                             1        La idea principal del texto se lee en el
                                                                                                                                      globo de diálogo de la ilustración. Le su-
                                                                                                                                      gerimos ahondar en ella hasta que todo
     ¿Cómo escribo mi opinión?                                                                                                        el grupo comprenda el sentido literal y
     ¡Es el momento para que tú redactes tu propia columna de opinión! ¿Estás de acuer-
     do con la afirmación del aguador? ¿Qué opinas tú?
                                                                                                      Todos somos                     metafórico del relato leído. Teniendo claro
                                                                                                 vasijas agrietadas por
     Antes de comenzar tu trabajo, revisa los contenidos sobre el texto de opinión, de         alguna parte, pero siempre             este mensaje, los niños y niñas estarán
     modo que puedas abordar esta actividad con seguridad y confianza.                            existe la posibilidad de
                                                                                                 aprovechar las grietas
                                                                                                                                      en condiciones de avanzar en el paso
     Pasos para construir mi columna de opinión                                                   para obtener buenos                 a paso.
                                                                                                       resultados.
     Antes de escribir el texto                                                                                                       Explicite que, al igual que en el proceso
     1. Escribe de manera espontánea todas las ideas, datos, experiencias y hechos que                                                de lectura que ya han realizado, durante
         vengan a tu mente, a partir de la afirmación del aguador. ¿Qué opinas tú?
                                                                                                                                      la escritura también existen tres momen-
     2. Piensa en tu destinatario. ¿A quién dirigirás tu opinión?
                                                                                                                                      tos clave que los ayudarán a producir sus
     3. Revisa la información que posees. ¿En qué te basas para opinar?
                                                                                                                                      textos. Aliéntelos a escribir el borrador,
     4. Organiza la información en dos grupos: información subjetiva e información objetiva.
     5. Establece relaciones entre la información que posees. Encontrarás que algunas
                                                                                                                                      con la idea clara de lo que se quiere ex-
         ideas pueden relacionarse entre sí o con alguna experiencia que hayas vivido,                                                presar, pero sin miedo a equivocarse. Al
         otras pueden surgir solo de la impresión que te causó el cuento.
                                                                                                                                      finalizar el escrito, podrán observarlo de
     Durante la producción del texto                                                                                                  manera global y evaluar cuál puede ser
     6. Determina cómo comenzarás tu escrito. Recuerda que si cuidas el lenguaje y
         generas un lazo con tus lectores, tus ideas llegarán mejor.                                                                  el mejor inicio; si es necesario modificar-
     7. Propón un título tentativo que después evaluarás cuando releas tu columna.                                                    lo, será el momento.
     8. Construye tus ideas aplicando los principios de la coherencia y la cohesión.
         ¿Sabes en qué consisten y cómo aplicarlos? Pon atención a su descripción.                                                    Actividades complementarias
         a) La coherencia, se relaciona con la organización y el hilo conductor de las
            ideas planteadas, esto significa que:                                                                                      Para profundizar en el concepto de co-
            • Entregues tus ideas siguiendo una organización básica: Introducción, de-
               sarrollo y conclusión. En el caso del texto de opinión sigue la estructura u                                           herencia, propóngales a los alumnos y
               organización de la columna de opinión. Para ello revisa los contenidos de                                              alumnas que identifiquen qué ideas se
               la página 18 de este texto.
            • Cuides la unidad temática, es decir que mantengas un mismo tema o                                                       pueden desarrollar, a partir de temas
               idea central a lo largo del texto. No comiences hablando de un asunto y                                                que ellos mismos propongan. Ejemplo
               termines refiriéndote a otro.
            • No te contradigas en lo que planteas. Por ejemplo, no digas que estás de                                                de tema: comida chatarra.
               acuerdo con algo y luego afirmes que no lo apruebas.
            • Uses el lenguaje más adecuado para tus receptores y la situación en que
                                                                                                                                      Ideas: definición, origen, -ejemplos, -con-
               te reciben. Esto se llama adecuación.                                                                                  secuencias.
         b) La cohesión, se refiere a cómo construyes tus oraciones y párrafos.
            En estos las palabras deben relacionarse entre sí con orden y sentido
            lógico. Para ello se emplean palabras llamadas conectores. Estas son ver-                                                 Información complementaria
            daderos nexos que unen las palabras, oraciones o párrafos dándoles un
            significado específico.                                                                                                   Características de un texto coherente:
                                                                                                                                      • Tiene sentido unitario. El título debe
                                                                                               Unidad 1: Mi opinión cuenta   25         corresponder al contenido. No debe
                                                                                                                                        ser ni demasiado general ni demasia-
                                                                                                                                        do parcial.
Estrategias diferenciadas                                                                                                             • No debe aparecer ninguna idea no
Es posible que los conceptos de coherencia y cohesión sean complejos de abordar para algunos de los                                     pertinente.
estudiantes. Si considera pertinente, realice una analogía entre el texto que se escribe y un chaleco que se                          • El texto coherente ordena las ideas:
teje (de hecho, la palabra texto proviene del latín textus, texere, que significa tejer, trenzar, entrelazar).                            - Jerárquicamente (por orden de
Tanto el texto como el chaleco se “tejen”: el primero utiliza las palabras, y el segundo los hilos.                                         importancia).
La coherencia tiene que ver con el sentido global del texto. Si se va a hablar de la solidaridad, por                                    - Cronológicamente, si se trata de
ejemplo, que todas las situaciones, ejemplos e ideas, apunten a desarrollar ese tema sin desviarse hacia                                    una narración.
otro. De igual modo, el chaleco será siempre el mismo objeto que se teja, aun cuando se teja la espalda,                                 - Espacialmente, si se trata de una
el cuello o las mangas, pero sería impertinente referirse al tejido de una bufando o un calcetín.                                           descripción.
La cohesión refleja cómo están unidas las ideas en un mensaje. Siguiendo la analogía, es ne-
cesario saber cómo se une el tejido en cada hilera, cómo se teje el chaleco, para que no queden
vacíos o nudos.
Habilidades implicadas: identificar, interpretar, aplicar, construir.

                                                                                                             Guía didáctica para el docente / Lenguaje 6º básico              31
Sugerencias metodológicas
                                                                  Taller de
Explique a sus estudiantes la importancia        comunicación escrita
del uso de los conectores en la redacción
de textos. Destaque en forma especial el
                                                                                                  Fíjate cómo cambia el sentido de esta expresión al cambiar sus conectores:
uso de los conectores de causa y conse-
                                                                                                                El aguador llevaba agua y una vasija estaba agrietada
cuencia, empleados preferentemente en
                                                                                                                                   Pero
los textos de opinión. Entrégueles ejem-                                                                                         Porque    Conectores
plos que ilustren este uso.                                                                                                      Cuando

Pida a sus alumnos y alumnas que dife-                                                            ¿Qué sucede al cambiar los conectores? ¿Por qué crees que ocurre esto?
                                                                                                  En la columna de opinión se emplean preferentemente los conectores cau-
rencien entre la causa y la consecuencia                                                          sales, que son los que entregan la razón o causa de algo, algunos ejemplos
de algo proponiendo nuevos ejemplos,                                                              de estos son: porque, ya que, a causa de, debido a, entre otros. También se
                                                                                                  emplean los llamados conectores de consecuencia, que establecen el efecto
que se originen a partir de opiniones.                                                            provocado por un hecho, algunos ejemplos son: por lo tanto, por consiguien-
Por ejemplo: veo muy poca TV, porque la                                                           te, en consecuencia, en efecto, etc.

mayoría de los programas son malos.//                                                      9. Fundamenta tu opinión.
La mayoría de los programas de TV son                                                          Así como es importante cuidar la coherencia y la cohesión al escribir un texto,
                                                                                               cuando este tiene como finalidad comunicar una opinión, tienen gran importan-
malos; por lo tanto, veo muy poca TV.                                                          cia los recursos que empleas para fundamentarla. Recuerda aquellos que viste
                                                                                               en la página 19.
Actividades complementarias                                                                    Entre ellos puedes emplear:
                                                                                               a) Hechos o situaciones ocurridas de las que tengas información.
Para ejemplificar con los estudiantes el uso                                                    b) Evidencias: datos o información que te sirven como pruebas para validar tu
de conectores, le sugerimos que trabaje                                                           opinión (estadísticas, fechas clave u otras informaciones).

con la idea central del relato indio, ejemplo:                                                 c) Ejemplos que te sirvan para ilustrar ideas o situaciones.
                                                                                               d) Técnicas para convencer o persuadir a tus receptores, tales como:
Todos somos vasijas agrietadas por alguna
                                                                                                  • Crear un lazo de cercanía o familiaridad con tus lectores (puedes lograrlo
parte, pero siempre existe la posibilidad de                                                        con el trato o también compartiendo algún recuerdo o experiencia perso-
aprovechar las grietas para obtener buenos                                                          nal con ellos).


                                                                   Unidad 1
                                                                                                  • Recordarles la tradición o las creencias, señalando que la opinión que de-
resultados (en globo de diálogo de pág. 25).                                                        fiendes (o rechazas) es la que posee la mayoría de las personas.
Pídales que identifiquen el conector que                                                           • Redactar el texto con un estilo personal que permita que te reconozcan.

permite unir las dos ideas, que expliquen                                                  10. La conclusión.
cuál es la relación que se establece en-                   ¿Cómo aprendo?                      En la última parte debes cerrar con fuerza tu escrito, presentando conclu-
                                                                                               siones o ideas que desprendes de lo dicho, resumiendo las ideas principa-
tre ambas y que reemplacen el conector                 La coherencia te ayudará a              les que has comunicado, retomando algún aspecto del inicio o proponiendo
                                                       desarrollar tu opinión, a lo lar-
                                                                                               preguntas que dejen al lector con ánimo de seguir reflexionando en torno a
original por otros que cumplen la misma                go de todo tu escrito, evitando
                                                                                               tu opinión.
                                                       que te desvíes de tu tema.
función adversativa.                                   La cohesión se refiere a cómo
                                                       se construyen las oraciones y
                                                                                           11. Finalmente, revisa el título. ¿Es apropiado? ¿Cuál escogerás? Piensa en un men-
Luego, solicíteles que evalúen por qué                 cómo se organizan para que              saje relacionado con el contenido y a la vez atractivo para tus lectores.
                                                       el mensaje se comprenda.
los siguientes conectores no unen ade-                                                     12. Por último, firma tu columna y escribe la fecha de producción.
cuadamente las ideas expresadas en las
oraciones del ejemplo: ya que, porque,
por lo tanto, por eso.                           26   Unidad 1: Mi opinión cuenta




Información complementaria                                                                                                       Estrategias diferenciadas
Los conectores permiten unir partes de un enunciado o dos oraciones, estableciendo un deter-                                     A los estudiantes que tienen dificulta-
minado tipo de relación entre las ideas planteadas. (*)                                                                          des para entrar en el contenido de los
                      Clasificación                                                Conectores                                     conectores, pídales que expliquen en
                                                                                                                                 sus cuadernos en qué ocasiones utili-
 Adversativos o de oposición                          pero, no obstante, sin embargo, aunque,                                    zan los siguientes conectores: pero, y,
 (oposición entre los elementos que relaciona)        mas, a pesar de, sino…
                                                                                                                                 aunque, porque, por lo tanto, sin em-
 Consecutivos o de consecuencia                 por lo tanto, pues, por consiguiente, por                                        bargo, ya que, al igual que. Solicíteles
 (continuación de un razonamiento, o una conse- eso, luego, así que, conque...                                                   que escriban un ejemplo para cada
 cuencia o derivación)                                                                                                           explicación.
 Causales                                             porque, ya que, debido a, con motivo                                       Habilidades implicadas: analizar,
 (motivo, razón o causa de lo dicho)                  de…
                                                                                                                                 identificar, aplicar, ejemplificar.



32      Guía didáctica para el docente / Lenguaje 6º básico
Unidad 1

                                                                                                                                            Unidad   Sugerencias metodológicas
                                                                                                                                            1        En la revisión, deténgase a comentar con
                                                                                                                                                     el curso cada uno de los aspectos del
                                                                                                                                                     paso Nº 11. Puede formar grupos para
    Después de escribir el texto
    13. Relee tu texto y revisa los siguientes aspectos:
                                                                                                                                                     que reflexionen en torno a uno de los
                                                                                                            ¿Cómo aprendo?
         •   Coherencia del texto (todas las ideas ayudan a reafirmar tu opinión).                                                                    aspectos presentados. Posteriormente,
                                                                                                         • Revisa los medios de comu-
         •   Cohesión del texto (las ideas se presentan de manera clara).
                                                                                                           nicación escrita: ¿En qué sec-            en una puesta en común, cada repre-
         •   Llegada al lector (tu objetivo es persuadir, convencer al lector).
         •   Repetición de palabras (amplía tu vocabulario con el uso de sinónimos).
                                                                                                           ciones encuentras opiniones?
                                                                                                           ¿Quiénes las emiten?                      sentante de grupo plantea las claves
         •   Claridad de la escritura (legibilidad).                                                     • ¿Qué sucede en la televisión              específicas para mejorar su escrito.
         •   Ortografía (literal, puntual y acentual).                                                     y la radio? ¿Cómo puedo di-

    14. Pídele a otra persona (compañero, hermano mayor, mamá) que lea y comente
                                                                                                           ferenciar la información obje-
                                                                                                           tiva y la opinión?
                                                                                                                                                     Es importante que los escritos finales,
         tu texto. Recibe con respeto estas nuevas sugerencias.                                                                                      una vez revisados por el docente, sean
                                                                                                                                                     publicados. El mensaje del relato llama a
      Cuando escribas...
                                                                                                                                                     reflexionar en torno a las potencialidades
       Acento y tilde: sílabas tónicas y átonas
                                                                                                                                                     que tienen todos los seres humanos, pese
       ¿Sueles confundir acento con tilde? Las siguientes líneas te ayudarán a diferenciar claramen-
       te estos conceptos.                                                                                                                           a sus diferencias; por tanto, la posibilidad
       Acento es el mayor relieve o intensidad con que se pronuncia una sílaba dentro de una                                                         de opinar es una oportunidad para crecer
       palabra. Este se llama acento ortográfico o tilde cuando se escribe como una pequeña raya
       sobre la sílaba de una palabra, ejemplo: comió, canción, último.                                                                              y reflexionar con la comunidad.
       Se conoce como acento prosódico cuando solo se marca con la voz, ejemplo: cantar, calor,                                                      Solicite a sus estudiantes, que incorporen
       total. La sílaba que lleva el acento se llama tónica y las demás átonas.
       Busca otros ejemplos en los textos leídos y ensaya leerlos identificando en qué silaba va el acento.                                           también los conceptos de ortografía inclui-
       La tilde en el diptongo                                                                                                                       dos en esta página. Ínstelos a revisar cui-
       Diptongo es la unión de dos vocales que se pronuncian en una misma sílaba. Una de las vocales                                                 dadosamente su texto antes de publicarlo.
       debe ser abierta (a, e, o) y la otra cerrada (i, u), o las dos cerradas.
       Cuando el diptongo esté formado por una vocal abierta y una cerrada, la tilde irá sobre la vocal
       abierta. Ejemplo: huéspedes, diáfano, reunión.
                                                                                                                                                     Actividades complementarias
       Cuando el diptongo esté formado por dos vocales cerradas, la tilde irá sobre la segunda vocal cerrada.
       Ejemplo: jesuítico, cuídate, benjuí.
                                                                                                                                                     Explique a sus estudiantes que los tex-
                                                                                                                                                     tos que se les pide revisar en el recua-
                                                                                                                                                     dro ¿Cómo aprendo? deben ser en-
         Autoevaluación                         revisa tu aprendizaje completando la siguiente pauta:
                                                                                                              Niveles de logros
                                                                                                                                                     tregados en el contexto de los diarios y
                                               Al terminar esta evaluación, yo:                         Sí No        Puedo mejorar
                                                                                                                                                     revistas en que hayan sido publicados,
     1 Organicé mi escritura en etapas, planteándome objetivos claros.                                                                               para evidenciar su función.
     2 Comprendí el concepto de coherencia y pude aplicarlo a mi escrito.                                                                            La segunda pregunta puede ser una
     3 Comprendí el concepto de cohesión y pude aplicarlo a mi columna.                                                                              actividad para que sus estudiantes com-
     4 Planteé claramente una opinión escrita, ajustándome a la estructura de un texto de opinión.
                                                                                                                                                     partan con su familia. Pregúnteles: ¿ven
     5 Fundamenté mi opinión empleando algunos recursos para convencer o persuadir.
                                                                                                                                                     noticias en familia? ¿En qué momentos
     6 Escogí un título adecuado y atractivo para mis lectores.
                                                                                                                                                     la información objetiva pasó a la opinión?
                                                                                                                                                     ¿Qué claves tiene el espectador para re-
                                                                                                             Unidad 1: Mi opinión cuenta    27       conocer una noticia? ¿Qué programas de
                                                                                                                                                     televisión comunican opiniones?

Información complementaria                                                                                    Estrategias diferenciadas
Géneros periodísticos de opinión                                                                              Le sugerimos abrir una puesta en común para que los estudiantes
La labor periodística se manifiesta en diferentes tipos de texto que                                           puedan comentar la pauta de autoevaluación. Converse con aquellos
se han agrupado en tres géneros, de acuerdo con su finalidad y                                                 que tienen la percepción de que su trabajo aún puede mejorar y
los rasgos que presentan. Estos son: el género informativo, que                                               planifique ese segundo momento con ellos. Esta actividad de pro-
incluye los textos cuyo fin es entregar información objetiva, entre                                            ducción brinda la posibilidad de aplicar los contenidos trabajados en
los que destacan la noticia y el reportaje; el género de opinión,                                             un contexto nuevo, por lo tanto, es un momento fundamental para
que recoge los textos destinados a manifestar o generar opinión,                                              avanzar en el aprendizaje. Eso sí, es importante que ellos sean capa-
entre los que relevan el editorial y la columna de opinión; finalmente,                                        ces de identificar las dificultades concretas que debieron enfrentar
el género híbrido, cuya construcción se basa en una mixtura de                                                antes de acceder a esta nueva oportunidad.
textos de opinión e información clara representante de estos es                                               Habilidades implicadas: analizar, identificar, reflexionar, opinar.
la crónica.



                                                                                                                             Guía didáctica para el docente / Lenguaje 6º básico              33
Sugerencias metodológicas
                                                                 Taller de
Antes de iniciar este taller active los           comunicación oral
conocimientos y experiencias previas
de sus estudiantes respecto de la lec-
tura que genera la actividad de comu-                                                       Mi opinión cuenta
nicación oral. Al respecto, pregúnteles                                                     En la sección anterior lograste escribir un texto de opinión. Ahora te invitamos a re-
                                                                                            flexionar sobre la experiencia de la guerra y a comunicar oralmente tu opinión.
¿qué saben de Japón y de su cultura?
                                                                                            Para guiar el tema les proponemos opinar sobre el contenido de la siguiente lectura.
¿Conocen el arte japonés que consiste                                                       Leánla en voz alta alternando diferentes lectores del grupo curso.
en crear figuras con papeles doblados?
¿Reconocen esa técnica en la ilustra-
                                                                                                                               Mil grullas
ción? ¿Por qué creen que el texto se                                                                                           Elsa Bornemann
llamará “Mil grullas”?                                                                        Naomi Watanabe y Toshiro Ueda creían que el mundo
                                                                                              era nuevo.
Le sugerimos invitar a los niños y niñas                                                      Como todos los chicos. Porque ellos eran nuevos
a que realicen la primera lectura en si-                                                      en el mundo (…) y esperaban ansiosos cada día
                                                            Conoce a la autora...             para descubrirlo.
lencio. El texto se puede dividir en tres                                                     ¡Ah… y también se estaban descubriendo el uno al
secciones (presentación de los persona-                   Elsa Bornemann (1952-...)           otro!
jes en su realidad cotidiana, caída de la                                                     Se contemplaban de reojo durante la caminata hacia
                                                                                              la escuela, cuando suponían que sus miradas levan-
bomba nuclear y situación de los niños                                                        taban murallas y nadie más que ellos podía transitar
                                                                                              ese imaginario senderito de ojos a ojos.
después de la bomba). Pida a tres estu-
                                                                                              Apenas si habían intercambiado algunas frases. El afecto de los dos no buscaba
diantes que preparen una determinada                                                          las palabras. Estaban acostumbrados al silencio (…)
                                                          Nació en Buenos Aires,
sección del texto en voz alta para la lec-                Argentina. Se tituló como           Ocho de la mañana del seis de agosto en el cielo de Hiroshima. Naomi se ajusta
                                                                                              el obi de su kimono y recuerda a su amigo:
tura compartida.                                          profesora en Letras en la
                                                          Facultad de Filosofía y Letras      – ¿Qué estará haciendo ahora?
Después de la lectura puede explicitar                    de la Universidad Nacional de
                                                          Buenos Aires, donde obtuvo          “Ahora”, Toshiro pesca en la isla mientras se pregunta:
cómo se dividió el texto, de modo que                     además, el doctorado en la           – ¿Qué estará haciendo Naomi?

                                                                     Unidad 1
                                                          misma especialidad.
sus estudiantes reconozcan los cambios                    Ha realizado numerosos cur-
                                                                                              En el mismo momento, un avión enemigo sobrevuela el cielo de Hiroshima.

temporales presentes en el relato.                        sos y talleres sobre literatura     En el avión, hombres blancos que pulsan botones y la bomba atómica surca por
                                                                                              primera vez un cielo. El cielo de Hiroshima.
                                                          para niños y jóvenes, tanto
                                                          en Argentina como en el             Un repentino resplandor ilumina extrañamente la ciudad.
Actividades complementarias                               exterior. Además de publicar
                                                          traducciones y antologías,          En ella, una mamá amamanta a su hijo por última vez.
                                                          escribe cuentos, novelas y          Dos viejos trenzan bambúes por última vez.
Aplique el instrumento de lectura foto-                   poemas. Compone canciones
                                                          y piezas teatrales y colabora       Una docena de niños canturrea una canción por última vez.
copiable anexo a las páginas de recur-                    en la creación de guiones y         Cientos de mujeres repiten sus gestos habituales por última vez.
sos de la guía destinados a esta Unidad                   en la narración de cuentos
                                                          para televisión.                    Miles de hombres piensan en mañana por última vez (…).
(p.51). Este contiene la parte final del                   Ha obtenido numerosos pre-          Naomi sale para hacer unos recados.
cuento leído, le servirá para completar la                mios y distinciones por sus
                                                          libros.
                                                                                              Silenciosa explota la bomba. Hierven, de repente, las aguas del río.

experiencia de lectura de sus estudian-
tes, y evaluar con ellos la comprensión
que efectivamente han logrado de este              28    Unidad 1: Mi opinión cuenta


texto.

Información complementaria                                                                                           Estrategias diferenciadas
El frente del Pacífico y el fin de la Segunda Guerra Mundial                                                           Pida a los estudiantes de rendimiento más len-
Tras la derrota alemana, en mayo de 1945, los norteamericanos se deciden a usar un                                   to que identifiquen y caractericen a los perso-
arma terrible, en la que han estado investigando secretamente.                                                       najes. A los de ritmo más avanzado solicíteles
                                                                                                                     que relacionen el término de la Segunda Guerra
El 6 de agosto de 1945, el avión “Enola Gay” lanza la bomba atómica “Little boy” sobre la
                                                                                                                     Mundial con la experiencia de muerte vivida por
ciudad de Hiroshima. El resultado es atroz: 100.000 muertos y miles de heridos por el efecto
                                                                                                                     los personajes del cuento. Pídales que opinen
de una única bomba. El 8 de agosto, la URSS declara la guerra a Japón, ocupa Manchuria y
                                                                                                                     sobre este hecho, explicando qué noción o idea
parte de Corea. Al día siguiente, Estados Unidos lanza una segunda bomba atómica sobre la
                                                                                                                     de la guerra tenían los niños del cuento, y si es-
ciudad de Nagasaki. El horror nuclear precipita la capitulación de Japón. Los representantes
                                                                                                                     tán de acuerdo con el empleo de esta arma ató-
del emperador japonés, Hiro-Hito, firman, ante MacArthur, la rendición incondicional en el
                                                                                                                     mica para haber puesto fin al conflicto mundial.
buque de guerra Missouri. La Segunda Guerra Mundial había terminado.
                                                                                                                     Habilidades implicadas: recordar, relacionar,
                                        Tomado de: http://www.historiasiglo20.org/IIGM/guerra3.htm
                                                                                                                     comprender, reflexionar, opinar.


34     Guía didáctica para el docente / Lenguaje 6º básico
Unidad 1

                                                                                                                                 Unidad   Sugerencias metodológicas
                                                                                                                                 1        Una vez compartidas las respuestas a
                                                                                                                                          las preguntas que evalúan la compren-
                                                                                                                                          sión lectora, le sugerimos leer en voz
      Y medio millón de japoneses, medio millón de seres humanos, se desintegran                                                          alta la segunda parte del cuento, que se
      esa mañana.Y con ellos, desaparecen edificios, árboles, calles, animales, puentes
      y el pasado de Hiroshima.                                                                                                           centra en Toshiro y en su deseo de que
      Ya, ninguno de los supervivientes podrá volver a reflejarse en el mismo espejo,                                                      su amiga alcance la paz. Pregunte a sus
      ni abrir nuevamente la puerta de su casa, ni retomar ningún camino querido.
                                                                                                                                          estudiantes cómo creen que continuará
      Nadie será ya quien era.
      Hiroshima arrasada por un hongo atómico.
                                                                                                                                          la historia. Las propuestas deben ser
      Hiroshima es el sol ese seis de agosto de 1945. Un sol estallando. (…)
                                                                                                                                          verosímiles, pues el relato se centra en
      En diciembre logró Toshiro averiguar dónde estaba Naomi. ¡Y que aún estaba                                                          un acontecimiento real y concreto.
      viva, Dios!
      Ella y su familia, internados en el hospital de una localidad próxima a Hiroshi-
                                                                                                                                          Lea en voz alta la segunda parte del cuen-
      ma.Y hacia ese hospital marchó Toshiro una mañana.                                                                                  to (que se encuentra en la páginas de re-
      Naomi se hallaba en una cama situada junto a la ventana. Ya no tenía sus tren-                                                      cursos de esta Unidad). A partir de esta
      zas. Apenas una tenue pelusita oscura.
      Sobre su mesilla, unas cuantas grullas de papel desparramadas.
                                                                                                                                          segunda parte, usted podrá profundizar en
      – Voy a morirme, Toshiro… –susurró, cuando su amigo se paró, en silencio, al                                                        la reflexión ya realizada y podrá darle más
      lado de su cama. –Nunca llegaré a plegar las mil grullas que me hacen falta…                                                        sentido al título del relato. Al respecto, pre-
      Mil grullas…o Semba-Tsuru, como se dice en japonés.
                                                                                                                                          gunte a sus estudiantes: ¿qué representan
      Con el corazón encogido, Toshiro contó las que se hallaban dispersas sobre la
      mesilla. Solo veinte. Después, las juntó cuidadosamente antes de guardarlas en                                                      las grullas para Toshiro? ¿Qué les parece
      un bolsillo de su chaqueta.
                                                                                                                                          el regalo que Toshiro le hace a Naomi?
      – Te vas a curar, Naomi –le dijo entonces, pero su amiga no le oía ya: se había
      quedado dormida.                                                                                                                    ¿Cómo es la vida adulta de Toshiro?
      El muchachito salió del hospital, bebiéndose las lágrimas.
                Elsa Bornemann. No somos irrompibles. Madrid: Editorial Anaya, 1991 (fragmento).                                          Actividades complementarias
    Después de leer                                                                                                                       Grullas para el curso
    I. Comenta la lectura con tu grupo curso. Para guiar el comentario sugerimos las                                                      Los alumnos y alumnas pueden co-
       siguientes preguntas.                                                                                                              nectarse con la cultura japonesa y con
       1. ¿De qué trata este cuento?
       2. ¿Con qué acontecimiento de la historia universal se relaciona el asunto tratado?
                                                                                                                                          la triste historia de Naomi y Toshiro,
       3. ¿Quiénes lo protagonizan? ¿Cómo son estos niños? Expliquen indicando                                                            plegando sus propias grullas de papel.
            sus características.                                                                                                          Puede ser que sus coloridas creacio-
       4. ¿Qué les parece la amistad que existe entre Naomi y Toshiro? ¿Cómo la
            describirían?                                                                                                                 nes las regalen a diferentes personas
       5. ¿Qué sucede con la vida de estos niños, después del lanzamiento de la                                                           de la comunidad escolar, las incluyan
            bomba atómica?
       6. “Mil grullas” es un cuento, es decir, un texto narrativo. ¿Qué diferencias ob-
                                                                                                                                          en un proyecto por la paz más amplio
            servan entre este tipo de texto y una columna de opinión? Construyan una                                                      o las coloquen en su diario mural como
            tabla comparativa.
                                                                                                                                          símbolo de la amistad y la alegría.
                                                                                                                                          En Internet encontrará varios sitios que en-
                                                                                                   Unidad 1: Mi opinión cuenta   29
                                                                                                                                          tregan instrucciones y videos con tutoria-
                                                                                                                                          les para crear grullas de papel. Un ejemplo
                                                                                                                                          es el sitio http://www.comohacerorigami.
Información complementaria                                                                                                                com/video-de-grulla-en-origami/
Cuenta la tradición japonesa que quien pliegue mil grullas de papel tendrá larga vida y felicidad.
Esta idea se convirtió en una historia sobre una niña japonesa que enferma por culpa de la bomba
nuclear lanzada sobre Hiroshima, y que comienza a plegar grullas para salvarse. Varios autores
han escrito este cuento con algunas variantes y lo cierto es que las grullas de papel se convirtie-
ron en un símbolo de la paz y de la unión.
                                http://www.educared.org.ar/biblioteca/guiadeletras/archivos/bornemann_elsa/index.htm

Estrategias diferenciadas
De acuerdo con las habilidades de sus estudiantes invítelos a que desarrollen diferentes activida-
des relacionadas con la paz y la guerra; algunas de ellas pueden ser de carácter artístico, tales
como: dibujar y pintar, crear figuras de origami, escribir poesías, canciones o dramatizaciones;
otras, de carácter más abstracto, pueden ser escribir comentarios u opiniones, o inventar titula-
res noticiosos relacionados con la paz.
Habilidades implicadas: analizar, reflexionar, opinar, recrear.
                                                                                                                 Guía didáctica para el docente / Lenguaje 6º básico                  35
Sugerencias metodológicas
                                                                    Taller de
Guíe la investigación que realizarán sus              comunicación oral
estudiantes. Apóyelos en la búsqueda
de material en Internet. Explíqueles las
ventajas y desventajas de este recurso,                                                        Investigando acerca del tema
                                                                                               El cuento que has leído surge a partir de un hecho real que marcó definitiva-
leyendo con ellos el apartado referido                                                         mente la historia de la humanidad. Antes de opinar sobre esta lectura, infórmate
a las TICs que está en esta página                                                             acerca de este hecho desarrollando junto con tus compañeros y compañeras la
                                                                                               siguiente actividad:
del Texto. Procure que este tema sea
                                                                                               1. Hagan una breve investigación acerca de este tema. Para ello dividan el curso en
considerado responsablemente por los                                                               pequeños grupos. Cada uno de los cuales escogerá solo uno de los siguientes
estudiantes.                                                                                       aspectos relacionados con el tema central de la lectura.
                                                                                                   • ¿Qué es una bomba atómica? ¿Cuándo y con qué fin se fabricaron estas bom-
Destaque la importancia de que anoten                                                                bas? ¿Dónde se han empleado?
todas las fuentes bibliográficas o elec-                                                            • Causas y consecuencias de la caída de la bomba atómica en Hiroshima
                                                                                                     y Nagasaki.
trónicas empleadas en su investigación.                                                            • Líderes por la paz. Premio Nobel de la Paz.
Y que, una vez recopilada la informa-                                                              • La Organización de las Naciones Unidas: Un compromiso por la paz mundial.

ción, hagan referencia a ellas cuando                                                          2. Preparen una breve presentación del tema que han escogido, consultando
                                                                                                   libros, revistas o páginas de Internet con información confiable, o algún
expongan su tema. Es importante que                                                                otro material audiovisual.
aprendan también a transmitir adecua-                                                          3. Guiados por su profesor o profesora, seleccionen la información y las imágenes
                                                                                                   que quieran compartir con su curso. Anímense a utilizar los recursos tecnológi-
damente ideas con contenido subjetivo.                                                             cos que tengan disponibles en su escuela o colegio (dispositivos, como proyec-
                                                                      TICs
De este modo, la información se trans-                                                             tor multimedia, y programas de presentación de imágenes).
                                                             Búsquedas seguras
parentará y permitirá instalar la impor-                     No todas las páginas de Inter-    ¿Cómo exponer una información?
tancia de las citas.                                         net, ofrecen información ver-
                                                             dadera y confiable, por esto te    Ten en cuenta que para exponer es necesario:
Destaque la estructura de la exposi-                         recomendamos comprobar:
                                                             Si la página corresponde a una
                                                                                               • Ordenar la información y sintetizarla, dejando solo las ideas más importantes.
                                                                                               • Hacer un esquema en el que organices la información que expondrán en: inicio,
ción: presentación, desarrollo y cierre.                     institución reconocida y de
                                                                                                 desarrollo y cierre.
                                                             prestigio.
Explicite que esta estructura también                        Si la dirección Web se ha         • Al iniciar no olvides presentar el tema y el objetivo de tu exposición.
está presente en los textos de opinión.                                 Unidad 1
                                                             mantenido en el tiempo, es
                                                             decir, qué antigüedad tiene.
                                                             Si los datos que entrega pue-
                                                                                               • En el desarrollo explica los contenidos principales mencionando algunos ejemplos
                                                                                                 para aclarar las ideas que sean más complejas.
                                                             den verificarse, es decir, si      • En el cierre o conclusión debes terminar de exponer tu información entregando algu-
Actividades complementarias                                  los autores o emisores de la        na idea final que se desprenda de lo dicho o simplemente sintetizando lo expuesto.
                                                             información facilitan el acceso   • En una exposición oral es determinante el uso adecuado de la voz, por eso ajusta
                                                             a las fuentes desde las que
Refiérase al Memorial de la Paz, levan-                       originaron su información.
                                                                                                 el tono de acuerdo con lo que dices (serio, triste, alegre, de pregunta o duda, etc.)
                                                                                                 y regula el volumen para que tu auditorio te escuche sin dificultad.
tado en Hiroshima. Relaciónelo con otros                     Si la información está basada
                                                             en estudios o estadísticas se-    • También son importantes los gestos que acompañan a tus palabras, estos deben
memoriales y con el Museo de la memo-                        rias, es decir, si están hechas
                                                             por profesionales o especialis-
                                                                                                 ser naturales y apoyar tu mensaje reforzando lo que intentas comunicar.

ria recientemente inaugurado en Chile.                       tas con suficiente experiencia o
                                                                                               Dialoguemos en grupo
                                                             respaldo académico.
Vincule estas realidades con la promo-                       Si los autores y editores fir-     1. Después de la información objetiva que han recibido a partir de las diferentes exposi-
ción de la paz y el respeto a los Derechos                   man sus trabajos o respon-
                                                             den por sus declaraciones.
                                                                                                   ciones de sus compañeros y compañeras, organícense en grupos pequeños e inter-
                                                                                                   cambien sus puntos de vista u opiniones con respecto a la información expuesta.
Humanos que hace Naciones Unidas.
Una segunda opción es lograr que hagan
                                                       30   Unidad 1: Mi opinión cuenta
una presentación del Memorial de Hiroshi-
ma, de preferencia empleando un proyector
multimedia. Colabore en la selección de
imágenes que hagan sus alumnos y alum-
                                                   Información complementaria
nas, puesto que algunas pueden resultar            Características de una fuente confiable
muy impactantes para los niños y niñas de          Exactitud: menciona el autor y/o a la institución y facilita el contacto con él/ella.
esta edad.                                         Autoridad: representa las referencias del autor y se relaciona con .edu, . gov, .org, o .net.
                                                   Objetividad: brinda información precisa con publicidad limitada.
     Obtenga información de: http://locurajapon.
                                                   Actualidad: es actualizada regularmente junto con los enlaces.
        com/memorial-de-la-paz-de-hiroshima/
                             comment-page-1/       Cobertura: usted puede ver la información sin limitaciones (pagos, tecnología, software).
                                                        Tomado de: http://www.slideshare.net/jmvelezmontas/identificando-fuentes-confiables-y-gratuitas-adem

                                                   Estrategias diferenciadas
                                                   Solicite a los estudiantes más avanzados que seleccionen una buena cantidad de sitios Web que
                                                   cumplan con las características descritas. Pídales que fundamenten su elección de acuerdo con
                                                   las recomendaciones entregadas. Los demás harán acopio de información desde estas páginas.
                                                   Habilidades implicadas: investigar, seleccionar, sintetizar, exponer.

36        Guía didáctica para el docente / Lenguaje 6º básico
Unidad 1

                                                                                                                                          Unidad   Sugerencias metodológicas
                                                                                                                                          1        Al igual que en la actividad de investi-
                                                                                                                                                   gación, apoye a sus estudiantes en el
                                                                                                                                                   proceso de organizar un foro en el que
    2. Dentro de cada uno de los grupos de trabajo, conversen acerca del rol que tie-
        nen los niños y niñas del siglo XXI en el mantenimiento de la paz mundial.                                                                 todos participarán integrados a peque-
        Guíense por las siguientes preguntas:                                                                                                      ños grupos de discusión. Al finalizar el
        • ¿Qué piensan de las guerras y el empleo de armas atómicas?
        • ¿Cómo podemos evitar las guerras entre los países u otro tipo de conflictos                                                               foro, realice un proceso de metacogni-
          violentos?                                                                                                                               ción, de modo que los estudiantes pue-
        • Compartan sus opiniones y puntos de vista, mientras un responsable del equi-
          po toma apuntes de las principales ideas que surjan.                                                                                     dan evaluar la experiencia, destacando
        • Luego, a partir de lo conversado, definan tres acciones concretas que pueden                                                              los aciertos e identificando los proble-
          realizar para contribuir a cuidar y mantener la paz en su entorno: sala de cla-
          ses, colegio o escuela, vecinos, barrio, ciudad o pueblo en donde viven.                                                                 mas. Pídales también que reflexionen en
    3. Finalmente, organicen un foro como curso. Cada equipo elige un representante                                                                torno a la actitud que mantuvieron a lo
         para que participe en el foro general.
                                                                                                                                                   largo de la actividad.
    ¿Cómo desarrollamos nuestro foro?
    Recomendamos los siguientes pasos:                                                                                                             Actividades complementarias
    • Presentación del moderador, quien abre el foro, presenta el tema de discusión y a
      los demás participantes. (5 minutos).
                                                                                                            Cuando opines                          Proponga a sus alumnos y alumnas hacer
    • Cada representante expone las conclusiones de su grupo y explica el rol que tienen              • Organiza tus ideas procurando
                                                                                                        mantener los tres momentos
                                                                                                                                                   una exposición en el curso con el tema
      los niños y niñas del siglo XXI en el mantenimiento de la paz mundial. (5 minutos
      cada uno, 25 minutos en total).                                                                   básicos de todo discurso: pre-
                                                                                                        sentación de la opinión, expli-
                                                                                                                                                   de la guerra y la paz. En esta pueden
    • Cada expositor presenta las tres acciones concretas que, como grupo, han defini-
      do para mantener la paz en su entorno. Se apoya en un papelógrafo en donde estas
                                                                                                        cación o desarrollo de ella y              presentar trabajos artísticos como: dibu-
                                                                                                        cierre del planteamiento.
      han sido escritas de modo destacado. (3 minutos cada uno, 15 minutos en total).                 • Emplea recursos (ejemplos,                 jos, pinturas, collages, afiches, poemas
    • Cierre del foro a cargo del moderador. Este dará término al diálogo, sinteti-                     datos, evidencias, etc.) que
                                                                                                        fundamenten tu opinión.                    ilustrados, entre otros. Sugerimos que
      zando las ideas fundamentales y destacando los puntos de encuentro que se
      hayan producido.                                                                                • Aplica los principios de la co-
                                                                                                        herencia y la cohesión al pre-
                                                                                                                                                   incorporen pequeños textos, fotografías
    Integra tus conocimientos                                                                           sentar tus ideas. Comunica tu              y titulares noticiosos, que den cohrencia
                                                                                                        opinión transmitiendo seguri-
    El foro es una técnica de comunicación que tiene como propósito intercambiar pun-                   dad y acogida con tus gestos.              al tema de la exposición. Pueden incor-
                                                                                                        Emplea tu voz en un tono y
    tos de vista y opiniones con otras personas, acerca de un tema específico. Consti-                   volumen adecuado para que                  porar también la información recogida
    tuye un encuentro a través del diálogo, por lo tanto, requiere que los participantes no             todos te escuchen.
    entren en descalificaciones ni faltas de respeto.                                                                                               del Memorial de Hiroshima, u otros que
                                                                                                                                                   hayan conocido o visitado en el contexto
                                                                                                                                                   nacional.
         Autoevaluación                       revisa tu aprendizaje completando la siguiente pauta:
                                                                                                            Niveles de logros
                                                Al terminar esta sección, yo:                         Sí No        Puedo mejorar
     1 Pude relacionar el tema del cuento con el acontecimiento histórico al que alude.
     2 Reflexioné en torno a la guerra rechazando la violencia.
     3 Comprendí este fenómeno y opiné sobre él.
     4 Valoré la paz y comprendí mi labor de cuidarla.
     5 Opiné con seguridad, valorando mi aporte al diálogo.


                                                                                                           Unidad 1: Mi opinión cuenta    31



Información complementaria                                                                                  Estrategias diferenciadas
Una exposición es una presentación de colecciones u objetos orga-                                           Monitoree el proceso de los alumnos y alumnas que han eviden-
nizados en torno a una temática común, que se propone como una                                              ciado un ritmo más lento: “Mil grullas” es un cuento, es decir, un
muestra ofrecida al público interesado en ella. En una exposición                                           texto narrativo. ¿Qué diferencias existen entre este tipo de texto y
pueden presentarse objetos de diversa índole, tales como: obras de                                          una columna de opinión? Una vez que han logrado establecer las
arte, fotografías, hallazgos arqueológicos, objetos de interés históri-                                     diferencias que existen entre un texto narrativo y un texto de opinión,
co, maquetas de experimentos científicos, entre muchos otros.                                                pídale que narren algo relacionado con el cuento leído y luego que
Una exposición permanente, organizada y estructurada en torno a                                             opinen sobre lo escrito.
temáticas específicas, constituye una institución llamada museo.                                             Habilidades implicadas: opinar, reflexionar, evaluar.




                                                                                                                           Guía didáctica para el docente / Lenguaje 6º básico            37
Sugerencias metodológicas
Antes de la lectura, promueva un clima             Evaluación final
de apertura y de reflexión: ¿cuáles con-
sideran que son las necesidades básicas
del ser humano? ¿Estamos capacitados                                                              I.    Para que compruebes lo que has aprendido en esta unidad, desarrolla la
para vivir aislados? ¿Es una necesidad                                                                  siguiente evaluación final. Lee atentamente el siguiente texto.

encontrarme con otros seres humanos                             Conoce al autor...
                                                                                                                     Mensaje de Ernesto Sábato
para construir un mundo más acogedor?                        Ernesto Sábato (1911-...)
                                                                                                              Comisión de Personalidades por la Infancia
Cuando revise la evaluación, analice con                                                               Te hablo a ti y, a través de ti, a todos los chicos que me escriben o me paran
los niños y niñas la construcción del men-                                                             en la calle. No quiero morirme sin decirles estas palabras:
                                                                                                       Tengo fe en ustedes, no podemos hundirnos en la depresión, porque es de
saje: “Te hablo a ti…”, “Tengo fe en us-                                                               alguna manera un lujo que no pueden darse los padres de los chiquitos que
tedes…”, “Sí, muchachos…”, “Les pro-                                                                   se mueren de hambre. Y no es posible que nos encerremos cada vez con
                                                                                                       más seguridades en nuestras casas. Tenemos que abrirnos al mundo. No
pongo…”, “A ver qué hacemos…”, son                           Escritor argentino, se doctoró en
                                                                                                       considerar que el desastre está afuera, sino que arde como una fogata en el
                                                                                                       propio comedor de nuestras casas; es la vida y nuestro mundo los que están
los comienzos que usa el autor para es-                      Física y Filosofía en la Uni-             en peligro.
                                                             versidad de La Plata. Trabajó
tructurar cada párrafo. A partir de estas                    luego en el Laboratorio Curie,            Sí, muchachos. La vida del mundo hay que tomarla como una tarea propia
                                                                                                       y salir a defenderla, esa es nuestra misión. Por eso te hablo, con el deseo de
oraciones, converse con el curso sobre el                    en París, y abandonó definiti-
                                                             vamente la ciencia en 1945                generar en ti no solo la provocación, sino también el convencimiento. Son
estilo de Sábato y la eficacia de su texto                    para dedicarse exclusivamen-              muchos los que en medio de la tempestad continúan ofreciendo su tiempo
                                                             te a la literatura.                       y hasta su propia vida por el otro, en las calles, en las cárceles, en las villas
para interpelar y persuadir al receptor.                     La obra de Sábato, prestigia-
                                                                                                       miserables, en los hospitales.
                                                             da con numerosos premios                  Les propongo, entonces, con la gravedad de las palabras finales de mi vida,

Actividades complementarias                                  internacionales y difundida
                                                             en múltiples traducciones,
                                                                                                       que nos abracemos en un compromiso: salgamos a los espacios abiertos,
                                                                                                       arriesguémonos por el otro. Esperemos con quienes tienden sus brazos que
                                                             incluye tres novelas: El túnel            una nueva ola de la historia nos levante.
Ernesto Sábato es un escritor nacido                         (1948), Sobre héroes y tumbas
                                                                                                       A ver qué hacemos, a dónde vamos. Si va a
                                                             (1961), y Abbadón el extermi-
en 1911 y, a pesar de lo que muchos                          nador (1974). Además, escribió
                                                                                                       haber un cambio, este va a ser hecho
                                                                                                       por la juventud.
                                                             numerosos ensayos sobre el
podrían pensar, es un hombre que está                        hombre en la crisis de nuestro
conectado con los niños y jóvenes del                        tiempo y sobre el sentido de la                             Alma Flor Ada y


                                                                      Unidad 1
                                                             actividad literaria: El escritor y                          F. Isabel Campoy.
mundo. Él no “está de visita”, él – ade-                     sus fantasmas (1963), Apolo-                             Derecho a la Igualdad.
                                                                                                       Madrid: Editorial Alfaguara y UNICEF,
                                                                                                                                            .
                                                             gías y rechazos (1979), Antes
más de su quehacer en las Letras y en                        del fin (1998), La resistencia
                                                                                                                             2000). (Adaptación).

las Ciencias – ha sido una potente voz                       (2000), entre otros.

para defender los Derechos Humanos.                                                               Después de leer
                                                                                                  II. Responde en tu cuaderno las siguientes preguntas:
Anime a sus estudiantes a conversar o en-
                                                                                                        1.   ¿A quién está dirigido este mensaje de Ernesto Sábato?
trevistar a personas de la tercera edad, en
                                                                                                        2.   ¿Qué pide Sábato a los jóvenes?
especial a las más cercanas. Pídales que                                                                3.   ¿Qué piensa respecto de los peligros que enfrenta el mundo?
consulten a estas personas acerca de qué                                                                4.   ¿Por qué crees que confía en la gente joven para provocar los cambios nece-
piensan de la opinión de Ernesto Sábato,                                                                     sarios?
                                                                                                        5. ¿Cuál es su propuesta para resolver los problemas del mundo?
referida a que los jóvenes son la esperan-
za del mundo. Ínstelos a que anoten sus
respuestas y, en una puesta en común, las           32   Unidad 1: Mi opinión cuenta


compartan y comenten en el curso.

Información complementaria                                                                                                               Estrategias diferenciadas
A partir de la década de 1970, más que un escritor, Sábato ha representado una conciencia moral                                          Aquellos alumnos y alumnas que ten-
que actúa como un llamado de alerta frente a una época que él no ha dudado en calificar de                                                gan dificultades en la comprensión
“sombría”. Esa identificación entre Sábato y la autoridad ética quedó muy reforzada por su labor                                          lectora pueden, antes de realizar los
como presidente de la Comisión Nacional sobre la Desaparición de Personas (CONADEP), para la                                             ejercicios de evaluación, escribir en
que fue designado en 1983 por el entonces Presidente de la república argentina, Raúl Alfonsín.                                           sus cuadernos qué les dice Sábato a
Las conclusiones de la Comisión quedaron recogidas en el llamado Informe Sábato. En 1984 este                                            los jóvenes. Comenzarán: “A los jóve-
autor fue galardonado con el Premio Cervantes.                                                                                           nes, Ernesto Sábato les dice que…”.
La obra de Sábato, que ha sido prestigiada con numerosos premios internacionales y difundida en                                          Continuarán el texto, con sus palabras,
múltiples traducciones, incluye además multitud de ensayos como Hombres y engranajes (1951),                                             siguiendo el mensaje del autor. La ex-
El escritor y sus fantasmas (1963), El otro rostro del peronismo (1956), Tango: discusión y clave                                        tensión debiera ser de un párrafo.
(1963), La cultura en la encrucijada nacional (1973), Tres aproximaciones a la literatura de nuestro                                     Habilidades implicadas: reflexionar,
tiempo (1974), Apologías y rechazos (1979), Antes del fin (1998) y La resistencia (2000).                                                 analizar, opinar.
                                      Tomado y adaptado de: www.biografiasyvidas.com/biografia/s/sabato.htm


38     Guía didáctica para el docente / Lenguaje 6º básico
Unidad 1

                                                                                                                                    Unidad       Sugerencias metodológicas
                                                                                                                                    1            La evaluación final también puede ser
                                                                                                                                                 una instancia para evaluar formativa-
                                                                                                                                                 mente las estrategias que se han tra-
    III. Marca con una cruz la alternativa correcta.
                                                                                                                                                 bajado en esta Unidad. Le sugerimos
        1. ¿Cuál es la finalidad de este texto?
                                                                                                                                                 acompañar a sus alumnos y alumnas
             A.   Entregar una opinión.
             B.   Exponer una información.                                                                                                       con las siguientes preguntas, de modo
             C.   Narrar acontecimientos o hechos.                                                                                               que el trabajo individual que desarrollen
             D.   Responder a una pregunta.
                                                                                                                                                 en esta sección se pueda potenciar:
        2. ¿Qué representan los jóvenes para Ernesto Sábato?
             A.   Debilidad.
                                                                                                                                                 • Antes de leer, ¿qué información te
             B.   Esperanza.                                                                                                                       ayuda a acercarte al texto?
             C.   Tristeza.
             D.   Respeto.                                                                                                                       • ¿Qué actitud debes tener al momento
        3. ¿En qué etapa de su vida escribe Ernesto Sábato este mensaje?                                                                           de leer?
             A.   En su vida adulta.                                                                                                             • ¿Por qué es deseable que en tu cua-
             B.   En su vejez.
             C.   Durante su juventud.                                                                                                             derno respondas las preguntas de
             D.   No se puede precisar.                                                                                                            manera completa?
        4. ¿Qué recurso persuasivo emplea el autor en la afirmación: ”Te hablo a ti y, a través de ti, a todos los chicos que                     • ¿Recuerdas cómo se responden las
             me escriben o me paran en la calle”?
             A.   Cercanía o familiaridad con los receptores.                                                                                      preguntas de selección múltiple?
             B.   Un ejemplo para probar su popularidad.
             C.   Un estilo personal.                                                                                                            Actividades complementarias
             D.   Un ejemplo para conmover.

        5. ¿Cómo se manifiesta la función apelativa en este texto?                                                                                Sábato se dirige a los jóvenes. Al finali-
             A.   Cuando informa de hechos que suceden en el mundo.                                                                              zar la evaluación de esta sección, puede
             B.   En las experiencias que comparte con los receptores.                                                                           ofrecerles a los estudiantes que le res-
             C.   Cuando Sábato anima a los jóvenes a realizar un cambio.
             D.   Al escribir con coherencia y cohesión sus ideas.                                                                               pondan al autor. De acuerdo a su plan
        6. En la oración “(Yo) Tengo fe en ustedes”, ¿cuál es el núcleo del predicado?                                                           de trabajo y al tiempo disponible, puede
             A.   Ustedes.                                                                                                                       realizar esta actividad de manera indivi-
             B.   Fe.                                                                                                                            dual o colectiva, oral o escrita.
             C.   Tengo.
             D.   Yo.
                                                                                                                                                 Estrategias diferenciadas
    IV. Junto a un compañero o compañera evalúen lo aprendido respondiendo en común las siguientes preguntas:
                                                                                                                                                 Si durante la Unidad identificó alumnos y
        1.   ¿Por qué las opiniones no pueden considerarse como hechos objetivos?
                                                                                                                                                 alumnas que tuvieron dificultades para
        2.   ¿En qué situaciones de la vida diaria, escuchan o manifiestan opiniones? Mencionen ejemplos.
        3.   ¿Consideran importante expresar su opinión y considerar las de otras personas?
                                                                                                                                                 distinguir hecho de opinión, ofrézcales la
        4.   Anoten sus respuestas, y en una puesta en común, compártanlas con su curso.                                                         oportunidad de compartir con el curso la
                                                                                                                                                 diferencia que existe entre estos dos con-
                                                                                                      Unidad 1: Mi opinión cuenta    33          ceptos. Así les podrá demostrar el avance
                                                                                                                                                 que han logrado a lo largo de las sesiones.

Información complementaria
El fragmento presentado en el Texto del Estudiante corresponde a                                       (…) Testimonio, legado o epílogo, casi un testamento espiritual de
una producción de UNICEF, que recoge un extracto de las páginas                                        quien, viendo llegar el fin, siente la necesidad imperiosa de decir, de
finales de la obra de Sábato, titulada Antes del fin (Buenos Aires,                                      gritar aún frente a la civilización que se derrumba; tratando de unir
Seix Barral, 1998).                                                                                    en una especie de ruego, a todos aquellos que todavía podemos
Esta obra que textualmente oscila entre las memorias y el ensayo,                                      hacer algo por rescatar los restos de la Humanidad.
es una especie de testamento donde nos abruma con su valor, su                                         El epílogo de la obra culmina con estas palabras: […]“Solo quienes
persistencia incorruptible, su pasión y su lucha frente a las adver-                                   sean capaces de encarnar la utopía serán aptos para el combate
sidades de la vida, su solidaridad con los desposeídos, su compro-                                     decisivo, el de recuperar cuanto de humanidad hayamos perdido”.
miso, su entrega total al arte, y su permanente y sólida esperanza                                                                                                         Tomado y adaptado de:
en los jóvenes.                                                                                                                     http://www.luventicus.org/articulos/03V001/antes_del_fin.html

                                                                                                       Habilidades implicadas: reflexionar, analizar, opinar.



                                                                                                                    Guía didáctica para el docente / Lenguaje 6º básico                      39
Sugerencias metodológicas
Oriente a los estudiantes a comprender              ¿Qué has aprendido?
el organizador. Pídales a algunos que
lo lean, incorporando palabras que los
                                                           Antes de desarrollar tu evaluación final revisa los contenidos tratados en esta unidad.
ayuden a darle sentido a la información
                                                           1. Observa atentamente el siguiente mapa conceptual, relacionando e integrando los contenidos tratados.
que leen.
La pregunta 5 es una oportunidad para
seguir construyendo conocimiento. Es-                                                                     Texto de opinión
timule a sus alumnos y alumnas a res-                                                                          su finalidad es
ponderla, a tener una actitud activa en
su aprendizaje y a compartir las ideas
                                                                                                          Convencer o persuadir
que enriquecen este proceso.
                                                                                                            en ellos predomina la
Actividades complementarias
Proponga a sus estudiantes que, a par-                                                                      Función apelativa
                                                                                                              del lenguaje
tir del tema del derecho a opinar de los
niños y niñas, escriban un breve texto                                                                       se construyen con

con inicio, desarrollo y cierre, en el que
se puedan apreciar todos los conceptos                                                                    Coherencia y cohesión
expuestos en el organizador gráfico. El
título del texto debe corresponder al
                                                                                        para manifestar                                          a través de
concepto central de este organizador.
Interróguelos previamente y solicíteles
                                                                                                                                              Recursos
que lo identifiquen.                                                           Predominio de la


Información complementaria
                                                                      Unidad 1  subjetividad                                                   Hechos
                                                                                                                                             Evidencias
                                                                                                                                              Ejemplos
                                                                                                                                       Técnicas de persuasión
Artículo 12. Derecho a opinar
1. Los Estados Partes garantizarán al
    niño que esté en condiciones de for-                   2. Con ayuda del mapa conceptual, escribe en tu cuaderno una definición para los conceptos de opinión y
                                                                 columna de opinión.
    marse un juicio propio, el derecho de
                                                           3. En esta unidad, ¿pudiste apreciar ejemplos de opiniones en forma oral y escrita?
    expresar su opinión libremente en to-
                                                           4. Dentro de una columna de opinión, ¿cómo se relacionan las distintas partes del texto?
    dos los asuntos que afectan al niño,
                                                           5. ¿Qué otra información habrías agregado en el organizador para enriquecerlo?
    teniéndose debidamente en cuenta
    las opiniones del niño, en función de
    la edad y madurez del niño.                      34   Unidad 1: Mi opinión cuenta

2. Con tal fin, se dará en particular al
    niño oportunidad de ser escuchado,
    en todo procedimiento judicial o ad-         Estrategias diferenciadas
    ministrativo que afecte al niño, ya sea
    directamente o por medio de un re-           A quienes presentaron más dificultades en la evaluación final, sugiérales identificar, dentro del
    presentante o de un órgano apropia-          organizador gráfico, cuál(es) es(son) el(los) contenido(s) que deben profundizar (los colores son
    do, en consonancia con las normas de         una manera de distinguir los distintos tópicos). Invítelos a presentarles a sus compañeros y
    procedimiento de la ley nacional.            compañeras, de manera creativa, este contenido (durante la clase siguiente o antes del cierre
                                                 de la Unidad).
Convención sobre los Derechos del Niño.
Adoptada y abierta a la firma y ratificación       A quienes han avanzado con más rapidez y de manera consistente, solicíteles que en sus
por la Asamblea General en su resolución         respectivos cuadernos expliquen con sus palabras cada uno de los conceptos presentes en
44/25, de 20 de noviembre de 1989. En-           el organizador.
trada en vigor: 2 de septiembre de 1990,         Habilidades implicadas: observar, identificar, analizar, integrar.
de conformidad con el artículo 49.
 Tomada de: http://www2.ohchr.org/spanish/law/
                                       crc.htm



40      Guía didáctica para el docente / Lenguaje 6º básico
Unidad 1

                                                                                                                                           Unidad   Sugerencias metodológicas
  Revisa tus             logros                                                                                                            1        Le sugerimos que la sección Revisa
                                                                                                                                                    tus logros sea relevada como la ins-
                                                                                                                                                    tancia final del proceso de aprendizaje
    I.   Autoevaluación                       revisa si lograste los aprendizajes esperados                                                         realizado. Les permite ver “qué traen
         para esta unidad, completando la siguiente pauta. Marca con  tu respuesta.
                                                                                                              Niveles de logros                     ahora en sus mochilas” y comprobar
                               A partir de los contenidos y temas tratados en esta unidad logré:           Sí No    Puedo mejorar                   que ya no son los mismos. Las lectu-
          1 Valorar mi opinión y la de los demás como parte de mi desarrollo.                                                                       ras, las actividades, los contenidos y
         2 Diferenciar los conceptos de hecho y opinión.                                                                                            las reflexiones compartidas, les han
         3 Conocer las características de una columna de opinión.                                                                                   permitido entrar en los Derechos del
         4 Escribir un texto de opinión.
                                                                                                                                                    Niño y ejercer con propiedad uno de
         5 Reconocer el sujeto y el predicado en las oraciones que leo y produzco.
                                                                                                                                                    ellos. Transmítales que cada derecho
         6 Identificar al sustantivo como el núcleo del sujeto.
                                                                                                                                                    siempre va acompañado por un deber.
         7 Identificar al verbo como el núcleo del predicado.
         8 Organizar un foro, aportar mi opinión y respetar la de los demás.
                                                                                                                                                    Entonces, después de haber abordado
         9 Valorar la lectura como una práctica que me permite ampliar mi visión de mundo.
                                                                                                                                                    el derecho a expresar la propia opinión,
         10 Valorar el lenguaje hablado y comprender su efecto sobre el receptor.                                                                   ¿qué deberes asumen?
         11 Desarrollar y valorar el trabajo colectivo con mis compañeros y compañeras.
                                                                                                                                                    Al responder la pauta de autoevalua-
                                                                                                                                                    ción, pida a sus estudiantes que no re-
    II. Coevalúa tu aprendizaje junto a tu curso.
                                                                                                                                                    visen las páginas trabajadas. Es nece-
         1. Junto a su profesor o profesora organicen y participen en la siguiente actividad:
             • Organicen la sala de modo que puedan sentarse todos en un gran círculo.
                                                                                                                                                    sario que el proceso de metacognición
             • Todos participarán en la actividad. Seguirán el sentido del reloj a partir del alumno que el profesor nom-                           les permita identificar aquellos apren-
               bre para abrir el ejercicio.                                                                                                         dizajes que aún están en la fase de es-
             • En la primera ronda iniciarán sus intervenciones diciendo: “Aprendí que la opinión…”
             • En la segunda ronda empezarán así: “Cada vez que opine tendré en cuenta que…”
                                                                                                                                                    tructuración, de modo que el siguiente
                                           ¡Atención! Estén atentos para no repetir las ideas ya dichas.
                                                                                                                                                    paso sea fijar desafíos para mejorar el
                                                                                                                                                    proceso. Oriéntelos en este sentido.
         2. Para cerrar la actividad comenten en común, en torno a las preguntas que siguen:
              A. ¿Es importante opinar?                                                                                                             En la última actividad de la coeva-
              B. ¿Qué aporta mi opinión?                                                                                                            luación, le proponemos que explicite
              C. ¿Qué sucede cuando no podemos opinar en los siguientes ámbitos?                                                                    a sus estudiantes que pueden par-
                  •   En tu país.
                  •   Tu familia.
                                                                                                                                                    ticipar activamente en cada una de
                  •   Tu escuela.                                                                                                                   estas esferas sociales, sin embargo,
                  •   Tu curso.                                                                                                                     para opinar hay que evaluar en qué
                  •   En un grupo de amigos.
                                                                                                                                                    contexto me expreso: ¿mi opinión es
                                                                                                                                                    constructiva? ¿Qué gestos y actitudes
                                                                                                                                                    acompañan mis opiniones?
                                                                                                             Unidad 1: Mi opinión cuenta   35



Actividades complementarias
La coevaluación la pueden cerrar creativamente, realizando un mural                                           trabajaron juntos, para llegar a conclusiones respecto a cómo se
(varios papeles kraft unidos, que después pueden ser desplegados                                              podría mejorar la calidad de la infancia en el mundo. Este acuerdo
en distintos espacios de la escuela) en el que expresen el derecho                                            se titula: “Un mundo apropiado para nosotros”.
a opinar y los deberes que implica. Permita que todos se puedan                                               Consulte el documento original de esta sesión en: http://www.unicef.
expresar en él, velando para que ninguno de los estudiantes menos-                                            org/lac/Un_mundo_apropiado_para_los_ninos_y_las_ninas.pdf
precie la propuesta de alguno de sus compañeros.
                                                                                                              Estrategias diferenciadas
Información complementaria                                                                                    Esta es una instancia formal que le permitirá revisar el proceso de
En mayo de 2002 se llevó a cabo una sesión especial a favor de la                                             sus alumnas y alumnos. Durante el proceso de esta Unidad, usted ya
infancia, en la que por primera vez niños y niñas de todo el mundo                                            ha fijado algunos desafíos específicos (conceptuales, actitudinales y
se reunieron oficialmente en una Asamblea General de las Nacio-                                                procedimentales). Aproveche de monitorearlos en este cierre.
nes Unidas. Fueron en total 404 niños de 154 países distintos que                                             Habilidades implicadas: reflexionar, analizar, evaluar, opinar.


                                                                                                                           Guía didáctica para el docente / Lenguaje 6º básico            41
SOLUCIONARIO                                                           III. Promueva acciones de corto y mediano plazo, de modo que
                                                                                 algunas de las propuestas puedan ser “bajadas” al curso o
                                                                                 a la comunidad escolar.
     Solucionario de la Unidad 1                                            Página 19
     Página 12                                                              Actividad 1
     I.                                                                     1. Ejemplos de hechos:
           1. Papelucho es el personaje principal de la serie homónima         • “Antes de que abrieran la puerta de donde íbamos, ella
              escrita por Marcela Paz. Es un niño chileno, de ocho               nos indicaba que nos portáramos bien y agregaba seve-
              años, que nos cuenta sus aventuras y nos revela su                 ramente: ‘No toquen nada’”.
              gran capacidad de imaginación.                                   • “El Techo tiene sus raíces en la Doctrina Social de la
           2. Respuesta abierta.                                                 Iglesia Católica”.
                                                                               • “En el Techo conviven jóvenes con inclinaciones diversas,
           3. Un personaje imaginario puede expresar su opinión en
                                                                                 de derecha, centro e izquierda”.
              el mundo literario del cual forma parte. Sus opiniones,
              comentarios y puntos de vista pueden ser o no compar-         2. Ejemplos de opiniones:
              tidos por el autor del texto y por el receptor del mensaje.      • “Los adultos, satisfechos con la tranquilidad imperante en
                                                                                 Chile, subliminalmente hemos traspasado a la juventud
     II.
                                                                                 la misma advertencia de mi mamá de ‘no tocar nada’, tal
           1. b)                                                                 como si estuvieran de visita en el país”.
           2. a)                                                               • “Pero deberíamos confiar más en la juventud, pues ella no
                                                                                 es sinónimo de irresponsabilidad y no podemos negarles
     Página 13                                                                   a ellos la posibilidad de ser jóvenes”.
     II.                                                                       • “No hay nada más triste y peligroso que los jóvenes per-
                                                                                 tenecientes a un país se sientan ajenos a él, no lo hagan
           3. b)
                                                                                 suyo, no enfrenten sus desafíos y no estén dispuestos al
           4. b)                                                                 sacrificio”.
           5. a)                                                            Actividad 2

     Página 16                                                              1. a) “Recuerdo que siendo niño acompañaba a mi mamá
                                                                                  junto a mis hermanos para ir de visita.”
     1. c)
                                                                                  • Hechos: situación objetiva (visitas realizadas en la
     2. c)                                                                          infancia).
     3. d)                                                                        • Técnica de persuasión: creación de lazo de cercanía
                                                                                    o familiaridad con los lectores (muchos recordarán
     4. a)
                                                                                    también las visitas realizas en la infancia).
     5. d)
                                                                               b) “Me atrevo a hablar con libertad de esta organización,
     6. b)                                                                         pues les pertenece a los ciento cincuenta mil jóvenes
                                                                                   que en su historia le han dado vida”.
     Página 17
                                                                                  • Evidencia: prueba que valida la opinión (miles de
     II. Le sugerimos revisar la información complementaria de la                   jóvenes se han comprometido cuando se les brinda
         página 17 que se incluye en la Guía para el docente para                   la oportunidad de ser protagonistas).
         que pueda contrastarla con los antecedentes que expongan
         los estudiantes.




42   Guía didáctica para el docente / Lenguaje 6º básico
Unidad 1

      • Técnica de persuasión: empleo de información para        2. La palabra más importante del predicado es el verbo, que
        demostrar que la opinión se apoya en datos concretos        es el núcleo, porque da cuenta de la acción que realiza (o
        y verdaderos (ciento cincuenta mil jóvenes han pasado       padece) el sujeto.
        por la organización Un techo para Chile).
                                                                 3. Sintácticamente, el sustantivo en el núcleo del sintagma
2. Respuesta abierta.                                               nominal (o frase nominal).

Página 20                                                        4. Con los verbos expresamos las acciones que realiza o
                                                                    padece el sujeto.
Actividad 1
                                                                 Actividad 4
1. El muchacho habló de “muchos jóvenes” que trabajan en
   Un techo para Chile.                                          1. • El Techo tiene sus raíces en la Doctrina Social de la Iglesia
                                                                      Católica.
2. Subrayar:
                                                                      Sujeto: El Techo (núcleo: Techo).
   • Nosotros.
                                                                      Predicado: tiene sus raíces en la Doctrina Social de la
   • Mis hermanos y yo.                                               Iglesia Católica (núcleo: tiene).
   • Un techo para Chile.
                                                                        • Ningún joven se sentirá de visita en su país.
   • Nuestro país.
                                                                          Sujeto: Ningún joven (núcleo: joven).
   • La solidaridad.
                                                                          Predicado: se sentirá de visita en su país (núcleo:
   • No se subraya, pero se puede identificar el sujeto desi-              sentir(se)).
     nencial “Yo”.
                                                                 2. Los núcleos son las palabras que sustentan la oración. Si
   • Felipe Berríos.
                                                                    no contamos con ellas (el sujeto puede ser implícito, pero
3. Subrayar:                                                        igual somos capaces de identificarlo), la oración carece
   • acompañábamos a la mamá.                                       de sentido.
   • visitamos otras casas.
                                                                 Página 22
   • acoge a jóvenes de diversos sectores políticos.
   • necesita niños y niñas comprometidos.                       II.
   • permite construir los sueños de todos.                             1. El texto se centra en la potencia que guardan las opi-
                                                                           niones de los niños y niñas, a quienes el mundo adulto
   • Leí la columna de Felipe Berríos.
                                                                           muchas veces no abre espacios de participación.
   • habla del protagonismo de los jóvenes.
                                                                        2. La experiencia que tuvo la autora con un grupo de
4. Lo que han subrayado en el ejercicio Nº 2 es el sujeto,                 estudiantes de 11 años de un colegio de Santiago, en
   mientras que el predicado es lo que han subrayado en el                 el cual le pidieron hacer una clase sobre “Solidaridad y
   Nº 3.                                                                   Trabajo Social”, en el marco del Mes de la Solidaridad.
Actividad 2                                                             3. Convencer al lector de la importante visión que aportan
1. El sujeto es la palabra (o conjunto de palabras) con que se             los niños y niñas en la construcción de la sociedad.
   designa al ser o cosa del que se dice algo. El predicado es
   aquello que se afirma del sujeto en una proposición. Ambos     Página 23
   constituyen una oración gramatical.
                                                                 III.
Pagina 21                                                               1. b)

Actividad 3                                                             2. c)

1. La palabra más importante del sujeto es su núcleo (sustan-           3. a)
   tivo o pronombre), porque indica quién o qué es el sujeto            4. a)
   de la acción que se predica.




                                                                                Guía didáctica para el docente / Lenguaje 6º básico   43
IV.
                                                                                    Cuento         Diferencias        Texto de opinión
           3. Como antecedente para la revisión y puesta en común,
              contemple que la solidaridad se define como “la adhe-              Narrar, relatar     Propósito      Convencer, persuadir
              sión circunstancial a la causa o a la empresa de otros”.          Literaria           Intención      No literaria
                                                                                                                   (Medios de comunicación
     Página 24                                                                                                     y comunicación cotidiana)
     1. La idea principal del cuento es plantear que somos
        seres imperfectos, pero siempre existe la posibilidad de                Imaginación          Ámbito        Realidad
        aprovechar las fragilidades que tenemos, con optimismo
                                                                                Semejanzas:
        y sabiduría.
                                                                                - Ambos tienen un autor que puede escribir con su particular
     2. Si bien en la respuesta a esta pregunta se espera una                     estilo.
        opinión de los estudiantes, es importante destacar que                  - Ambos pueden partir de una situación real, concreta
        una actitud orgullosa, en ocasiones, puede confundirse                    (como sucede con este cuento).
        con egoísmo y soberbia. Destaque la necesidad de
                                                                                - Ambos requieren ser construidos con coherencia y cohe-
        la empatía como recurso para fijar la atención de
                                                                                  sión.
        los demás.
                                                                                - Ambos cuentan con un título, un inicio, un desarrollo y un
     Página 29                                                                    cierre.

     1. Este cuento trata de una niña y un niño que viven en Hiros-
        hima (Japón), inocentes testigos de la bomba nuclear que         Página 32
        destruye la ciudad y que pone a prueba la profunda amistad
        que los une.                                                     II.
                                                                               1. A todos los jóvenes, incluyendo a los que leen el mensaje
     2. La caída de la bomba nuclear sobre Hiroshima, Japón, el                   y a los que le escriben o lo detienen en la calle.
        6 de agosto de 1945. La bomba “Little boy” es lanzada
        por el “Enola Gay”, de la fuerza área estadounidense.                  2. Sábato les dice a los jóvenes que si habrá un cambio,
                                                                                  este será protagonizado por ellos. Los alienta, entonces,
     3. Naomi Watanabe, una niña japonesa que mantiene una                        a que se abran al mundo y se comprometan con sus
        profunda amistad con Toshiro Ueda (el texto nos da pistas                 dolores y miserias.
        para pensar que están enamorados). El muchacho le intenta
        dar fuerzas a su amiga moribunda.                                      3. Los peligros del mundo se deben enfrentar; no nos pode-
                                                                                  mos quedar hundidos en la depresión o esperando que
     4. La respuesta pide la opinión de los alumnos y alumnas.                    otro solucione los problemas. Es necesario arriesgarse
        Se debiera contemplar el naciente enamoramiento en-                       por el otro.
        tre ambos personajes, el cariño y la preocupación que
        sienten el uno por el otro y la incondicionalidad de la                4. La gente joven es la esperanza, porque Sábato ve en ellos
        amistad, que se pone a prueba después de la caída de                      entusiasmo (lo paran en la calle, le escriben) y el riesgo
        la bomba nuclear.                                                         que implica abrirse al otro, ganarse los espacios abiertos.
                                                                                  Al no hablar de los adultos, se puede deducir que estos
     5. Después de la caída de la bomba la vida no vuelve a ser la                no han realizado ningún cambio en las instancias que
        misma. Podríamos deducir que han perdido a otras personas                 han tenido para hacerlo.
        y bienes materiales, dada la magnitud de la tragedia, pero
        lo más importante es que se quiebra la inocencia de estos              5. La propuesta, en definitiva, es arriesgarse por el otro,
        niños. La enfermedad de Naomi, consecuencia de la bomba,                  vencer los obstáculos y salir al encuentro del otro, con
        los enfrenta a la muerte y al dolor.                                      todos sus dolores y problemas.
     6. Revisar la tabla comparativa.




44   Guía didáctica para el docente / Lenguaje 6º básico
Unidad 1

Página 33                                                              Página 34

III.                                                                   2. Definiciones:
       1. a)                                                              a) Opinión: mensaje subjetivo, que mediante diversos
                                                                             recursos intenta convencer.
       2. b)
                                                                          b) Columna de opinión: texto subjetivo en el que predo-
       3. b)
                                                                             mina la función del lenguaje apelativa, por lo tanto, su
       4. a)                                                                 propósito es convencer a los destinatarios. Ya sea oral
       5. c)                                                                 o escrita, debe construirse con cohesión y coherencia.

       6. c)                                                           3. A lo largo de toda la Unidad, los estudiantes se han
                                                                          aproximado a las opiniones orales y escritas. De ma-
IV.                                                                       nera formal, los talleres de comunicación tuvieron ese
       1. Las opiniones no pueden ser consideradas como hechos            propósito.
          objetivos, porque estos son irrefutables, no dependen del    4. Todo texto de opinión debe ser cohesionado y coherente, de
          emisor ni del receptor (ej.: La Tierra gira alrededor del       modo que el mensaje subjetivo sea comunicado con eficacia
          Sol). Las opiniones, en cambio, son subjetivas, pueden          y comprendido con precisión. En su construcción, el autor
          variar, no solo de persona a persona, sino que la misma         contará con diversos recursos formales que le ayudarán a
          persona, por las nuevas experiencias que la enriquecen,         estructurar las ideas que desea transmitir y a fortalecer el
          puede modificar su punto de vista a través del tiempo.           propósito de convencer o persuadir.
       2. En la vida diaria están constantemente recibiendo y emi-     5. En el organizador se podrían incorporar los medios de
          tiendo opiniones. Desde las conversaciones en el recreo         comunicación como fuente de transmisión de textos de
          hasta la discusión que pueden tener con algún hermano           opinión (las columnas, las editoriales y las críticas, por
          por el orden del dormitorio. El sabor de la comida, si          ejemplo, pueden ser ejemplos que se ubiquen en este
          hace o no frío, si el día está lindo o si la profesora es       ámbito). Desde la construcción, específicamente desde la
          amable, también son opiniones que pueden expresar               cohesión, se pueden desprender los conceptos de sujeto,
          o recibir. Por otro lado, los medios de comunicación            predicado y conectores.
          social también son fuente de opiniones, dependiendo del
          programa que se sintonice o de la sección que se lea: el
          comentarista que acompaña la transmisión del fútbol, el
          “opinólogo” que comenta cómo estuvo el espectáculo
          de un cantante, el jurado de concurso de talentos que
          evalúa la presentación de un participante, el político que
          comenta la decisión del partido contrario, etc.




                                                                                Guía didáctica para el docente / Lenguaje 6º básico      45
Recursos adicionales                         Esta evaluación final le permitirá enriquecer las instancias de aprendizaje de sus estudiantes, así
                                             como establecer los ajustes pertinentes durante el cierre del proceso.
       Material fotocopiable




            Evaluación final
            Nombre:
            Curso:                                                                         Fecha:


         I. Lee atentamente el siguiente texto:


             Educación en movimiento
             Hasta hace muy poco, Amna Elsafi, de 10 años, no conocía otra forma de vida que la existencia nómada de su
             familia. Ayudaba a su madre con las tareas domésticas y se ocupaba de los camellos. No iba a la escuela ni recibía
             ningún tipo de enseñanza oficial. Sus progenitores no consideraban necesario permitirle viajar tres kilómetros en
             camello a la escuela del poblado más cercano, como hacía su hermano más joven.
             En el Sudán hay alrededor de 2 millones de personas nómadas, y la situación de Amna es la más típica. La matrí-
             cula en la escuela entre la población nómada es de solo un 5% entre los varones y cerca de 0% para las niñas.
             Pero hace dos años, los funcionarios del proyecto educativo para las comunidades nómadas convencieron a la
             familia de Amna y otros miembros de la comunidad de que permitieran a sus hijas asistir a una escuela especial
             para nómadas. En estas escuelas, los maestros viajan con las comunidades nómadas y celebran las clases en una
             tienda de campaña, bajo los árboles o en una estructura temporal. Los horarios son flexibles para acomodarlos a
             las actividades de la comunidad.
             Amna está ahora en cuarto básico y puede leer, escribir y resolver algunos problemas de aritmética. Y además
             transmite esta información a otras personas.
             Amna en escuela
             El padre de Amna nunca se ha lamentado de su decisión de matricularla a ella y a sus otros hijos en la escuela.
             Junto a otros progenitores, muestra su compromiso con el proyecto contribuyendo en el salario del maestro, en
             forma de productos de ganadería y artículos para el hogar. Y ahora se opone firmemente a la idea de que su hija
             se case antes de terminar la educación básica. “Queremos que nuestras hijas sean doctoras, abogadas y madres
             instruidas”, dice Ahmed Nasr, uno de los miembros de la comunidad.
                                                         http://www.unicef.org/voy/spanish/explore/education/explore_222.html (adaptación)




  46     Guía didáctica para el docente / Lenguaje 6º básico
Recursos adicionales
                                                                                                         Material fotocopiable




II. Para cada una de las siguientes preguntas,
     selecciona la alternativa correcta.                          5. ¿Qué sentimiento le provoca el proyecto edu-
    1. ¿Por qué los padres de Amna no la enviaban a                  cativo al padre de Amna ?
        la escuela?                                                   a) Molestia.
         a) Porque estaba a más de tres kilómetros.                   b) Confusión.
         b) Porque solo podían ir los niños, no las niñas.            c) Tristeza.
         c) Porque sus padres no lo consideraban impor-               d) Alegría.
            tante.
         d) Porque no había profesores en el pueblo.
                                                              III. Responde las siguientes preguntas:
                                                                   1. ¿Por qué esta lectura no es un texto de opi-
   2. ¿Qué realizaba Amna durante el día antes de                       nión? Plantea dos razones que sustenten tu
      asistir a la escuela?                                             respuesta.
        a) Viajaba en camello hacia los pueblos cercanos.          2. En cada una de las siguientes oraciones, iden-
        b) Se preocupaba de tareas de la casa y de los                  tifica el sujeto y el predicado correspondiente:
           camellos.                                                     a) Hasta hace muy poco, Amna Elsafi, de 10 años,
        c) Leía, escribía y resolvía algunos problemas de                   no conocía otra forma de vida que la existencia
           aritmética.                                                      nómada de su familia.
        d) Ayudaba a su padre a conseguir dinero.                        b) Sus progenitores no consideraban necesario
                                                                            permitirle viajar tres kilómetros en camello a la
                                                                            escuela del poblado más cercano.
   3. Según el texto, ¿cuál es la situación más típica
      en Sudán?                                                          c) El padre de Amna nunca se ha lamentado de
                                                                            su decisión de matricularla a ella y a sus otros
        a) Todos los niños van a la escuela, pero las niñas                 hijos en la escuela.
           se quedan en sus casas.
                                                              IV. A partir del texto leído, escribe detrás de esta
        b) En Sudán hay dos millones de habitantes y solo           página tu opinión sobre la importancia de la
           el 5% de ellos va a la escuela.                          educación. Procura que la extensión de tu texto
        c) Los hermanos mayores van a la escuela más                no sea inferior a 25 líneas. Cuando lo termines,
           cercana, en camello.                                     revísalo y fíjate que tenga las siguientes carac-
        d) Hay más de dos millones de nómadas, que casi             terísticas:
           no reciben educación.                                   • El texto presenta la estructura del texto de opinión
                                                                       (incluye todos sus componentes).
   4. ¿En qué consiste el proyecto educativo que se                • En el texto predomina la función apelativa.
      presenta en el texto?                                        • El texto incluye hechos, evidencias, ejemplos y/o
        a) Acercar la escuela a las comunidades nóma-                  recursos que ayudan a desarrollar la opinión.
           des, con horarios flexibles.                             • El texto plantea ideas coherentes y cohesionadas.
        b) Pedir a los padres que envíen a sus hijas a la
           escuela del pueblo más cercano.
        c) En que los niños y niñas aprendan a construir
           tiendas de campaña.
        d) Invitar a madres y padres que sean los profeso-
           res de sus hijos.



                                                                     Guía didáctica para el docente / Lenguaje 6º básico         47
Recursos adicionales
       Material fotocopiable



         Solucionario de la Evaluación Fotocopiable
         II.
                1.    c)
                2.    b)
                3.    d)
                4.    a)
                5.    d)
         III.
                3. Esta lectura no es un texto de opinión, porque:
                • Informa hechos de manera objetiva (texto informativo).
                • En su estructura no hay una opinión que se desarrolle a lo largo del texto.
                • En su estructura no observamos ni el autor ni la fecha, que den cuenta de la autoría y del contexto en que se
                  produce el texto (en la respuesta se esperan dos razones).

                4. En cada una de las siguientes oraciones, identifica el sujeto y el predicado correspondiente:
                   a)
                           Sujeto: Amna Elsafi, de 10 años.
                           Predicado: hasta hace muy poco, / no conocía otra forma de vida que la existencia nómada de su familia.
                     b)
                           Sujeto: Sus progenitores.
                           Predicado: no consideraban necesario permitirle viajar tres kilómetros en camello a la escuela del poblado
                           más cercano.
                     c)
                           Sujeto: El padre de Amna.
                           Predicado: nunca se ha lamentado de su decisión de matricularla a ella y a sus otros hijos en la escuela.

         IV.
                En la revisión contemplar:
                •    La estructura del texto de opinión (incluye todos sus componentes).
                •    El predominio de la función apelativa.
                •    La incorporación de hechos, evidencias, ejemplos y/o recursos que ayudan a desarrollar la opinión.
                •    El planteamiento de ideas coherentes y cohesionadas.
                •    La extensión se aproxima a las 25 líneas.




  48     Guía didáctica para el docente / Lenguaje 6º básico
Recursos adicionales
                                                                                                           Material fotocopiable




 Modelo de final
 Evaluación Pauta de Evaluación
Rúbrica para evaluar un texto de opinión

                           6 puntos                  4 puntos                    2 puntos                  0 puntos
 Situación comuni-    El texto evidencia con   El texto evidencia la        El texto evidencia        El texto evidencia
 cativa y propósito   claridad la situación    situación comunicati-        errores menores en        errores importantes
 del texto            comunicativa. El au-     va. El autor logra me-       la situación comuni-      en la situación comu-
                      tor produce el efecto    dianamente el efecto         cativa. El autor pro-     nicativa presentada.
                      buscado a través del     buscado a través del         duce medianamente         El autor no logra pro-
                      discurso.                discurso.                    el efecto buscado a       ducir el efecto buscado
                                                                            través del discurso.      a través del discurso.
 Estructura general                            El texto presenta el tí-     El texto no presenta      El texto carece de
 del texto                                     tulo, la fecha y explicita   uno de los compo-         dos o tres de los
                                               el nombre del autor.         nentes mencionados        componentes de la
                                               El discurso se desa-         como deseables en         estructura general.
                                               rrolla en párrafos.          este ámbito.

 Estructura del       En el texto se identi-   El texto no logra deli-      El texto no logra deli-   El texto no logra
 cuerpo del texto     fican introducción al     near adecuadamente           near adecuadamente        delinear adecuada-
                      tema, presentación       uno de estos aspec-          dos de estos aspec-       mente tres o más
                      de la opinión, desa-     tos: introducción al         tos: introducción al      de estos aspectos:
                      rrollo y conclusión.     tema, presentación           tema, presentación        introducción al tema,
                                               de la opinión, desa-         de la opinión, desa-      presentación de la
                                               rrollo y conclusión.         rrollo y conclusión.      opinión, desarrollo y
                                                                                                      conclusión.
 Planteamiento de     El texto plantea con     El texto plantea con         En el texto es difícil    El texto no presenta
 la opinión           claridad la opinión      mediana claridad la          distinguir la opinión     la opinión del autor.
                      del autor.               opinión del autor.           del autor.

 Recursos             La opinión se apoya      La opinión se apoya          La opinión se apo-        La opinión no se
 empleados            adecuadamente en         medianamente en              ya con dificultad en       apoya en hechos (si-
                      hechos (situaciones      hechos (situaciones          hechos (situaciones       tuaciones objetivas),
                      objetivas), evidencias   objetivas), evidencias       objetivas), evidencias    evidencias (pruebas
                      (pruebas para validar    (pruebas para validar        (pruebas para validar     para validar la opi-
                      la opinión), ejemplos    la opinión), ejemplos        la opinión), ejemplos     nión), ejemplos que
                      que sirvan para ilus-    que sirvan para ilus-        que sirvan para ilus-     sirvan para ilustrar
                      trar ideas o situacio-   trar ideas o situacio-       trar ideas o situacio-    ideas o situaciones
                      nes y/o en técnicas      nes y/o en técnicas          nes y/o en técnicas       y/o en técnicas de
                      de persuasión.           de persuasión.               de persuasión.            persuasión.

 Coherencia y         El texto es coherente    El texto es coheren-         El texto es coheren-      El texto es incoheren-
 cohesión             y presenta ideas co-     te. Presenta ideas           te. Sus ideas están       te. Sus ideas están
                      hesionadas.              medianamente co-             débilmente cohesio-       débilmente cohesio-
                                               hesionadas.                  nadas.                    nadas.



                                                                      Guía didáctica para el docente / Lenguaje 6º básico          49
Recursos adicionales                          Puede emplear el siguiente recurso para dar a conocer a sus estudiantes el texto completo sobre
                                              los Derechos del niño, y generar alguna actividad complementaria.
       Material fotocopiable




            Recurso Didáctico

                                           Declaración Universal de los Derechos del Niño.

             Aprobada por la Asamblea General de las Naciones Unidas, 20 de noviembre de 1959.
              1) El niño disfrutará de todos los derechos enunciados en esta declaración. Estos derechos serán reconocidos
                 a todos los niños sin excepción alguna ni distinción o discriminación por motivos de raza, color, sexo, idioma,
                 religión opiniones políticas o de otra índole, origen nacional o social, posición económica, nacimiento u otra
                 condición, ya sea del propio niño o de su familia.
              2) El niño gozará de una protección especial y dispondrá de oportunidad es y servicios, dispensado de todo ello
                 por la ley y por otros medios, para que pueda desarrollarse física, mental, moral, espiritual y socialmente, en
                 forma saludable y normal, así como en condiciones de libertad y dignidad. Al promulgar leyes con este fin, la
                 consideración fundamental a que se atenderá será el interés superior del niño.
              3) El niño tiene derecho desde su nacimiento a un nombre y a una nacionalidad.
              4) El niño debe gozar de los beneficios de la seguridad social. Tendrá derecho a crecer y a desarrollarse en
                 buena salud: con este fin deberán proporcionarse, tanto a él como a su madre, cuidados especiales, incluso
                 atención prenatal y postnatal. El niño tendrá derecho a disfrutar de alimentación, vivienda, recreo y servicios
                 médicos adecuados.
              5) El niño física o mentalmente impedido o que sufra algún impedimento social debe recibir el tratamiento, la
                 educación y el cuidado especiales que requiere su caso particular.
              6) El niño, para el pleno y armonioso desarrollo de su personalidad, necesita amor y comprensión. Siempre que
                 sea posible, deberá crecer al amparo y bajo la responsabilidad de sus padres y, en todo caso en un ambiente
                 de afecto y de seguridad moral y material; salvo circunstancias excepcionales, no deberá separarse al niño
                 de corta edad de su madre. La sociedad y las autoridades públicas tendrán la obligación de cuidar especial-
                 mente a los niños sin familia, o que carezcan de medios adecuados de subsistencia. Para el mantenimiento
                 de los hijos de familias numerosas, conviene conceder subsidios estatales o de otra índole.
              7) El niño tiene derecho a recibir educación que será gratuita y obligatoria por lo menos en las etapas elemen-
                 tales. Se le dará una educación que favorezca su cultura general y le permita, en condiciones de igualdad de
                 oportunidades, desarrollar sus aptitudes y su juicio individual, su sentido de responsabilidad moral y social y
                 llegar a ser un miembro útil de la sociedad. El interés superior del niño debe ser el principio rector de quienes
                 tienen la responsabilidad de su educación y orientación: dicha responsabilidad incumbe, en primer término, a
                 sus padres. El niño debe disfrutar plenamente de juegos y recreaciones, los cuales deberán estar orientados
                 hacia los fines perseguidos por la educación; la sociedad y las autoridades públicas se esforzarán por pro-
                 mover el goce de este derecho.
              8) El niño debe, en todas las circunstancias, figurar entre los primeros que reciban protección y socorro.
              9) El niño debe ser protegido contra toda forma de abandono, crueldad y explotación. No será objeto de ningún
                 tipo de trata. No deberá permitirse al niño trabajar antes de una edad mínima adecuada; en ningún caso se
                 lo dedicará ni se le permitirá que se dedique a ocupación o empleo alguno que pueda perjudicar su salud o
                 educación, o impedir su desarrollo físico, mental o moral.
              10) El niño debe ser protegido contra las prácticas que puedan fomentar la discriminación racial, religiosa o de
                  cualquier otra índole. Debe ser educado en un espíritu de comprensión, tolerancia, amistad entre los pueblos,
                  paz y fraternidad universal, y con plena conciencia de que debe consagrar sus energías y aptitudes al servicio
                  de sus semejantes.
                                                                              http://www.educar.org/comun/derechoshumanos/infantiles/




  50     Guía didáctica para el docente / Lenguaje 6º básico
Este recurso permite reforzar el ejercicio de la compresión lectora y ahondar en la reflexión sobre         Recursos adicionales
el tema de la Unidad.                                                                                                 Material fotocopiable




               Lectura fotocopiable
             I. Antes de leer el siguiente texto, realiza las siguientes actividades:
                1. Recuerda con tus compañeros y compañeras la primera parte de este relato, leída en tu texto de Lenguaje y
                   Comunicación de 6° Básico.
                2. ¿Cómo crees que continuará este cuento? ¿Qué crees que sucederá con la amistad entre Naomi y Toshiro?

             II. Lee la continuación del relato “Mil grullas”.


                                                                   MIL GRULLAS
                                                                   Elsa Bornemann
                                                                    (Continuación)


                Ni la madre, ni el padre, ni los tíos de Toshiro (en cuya casa se encontraban temporalmente alojados) enten-
                dieron aquella noche el porqué de la misteriosa desaparición de casi todos los papeles que, hasta ese día,
                había habido allí.
                Hojas de diario, pedazos de papel para envolver, viejos cuadernos y hasta algunos libros parecían haberse esfu-
                mado mágicamente. Pero ya era tarde para preguntar. Todos los mayores se durmieron, sorprendidos.
                En la habitación que compartía con sus primos, Toshiro velaba entre las sombras. Esperó hasta que tuvo la
                certeza de que nadie más que él continuaba despierto. Entonces, se incorporó con sigilo y abrió el armario donde
                se solían acomodar las mantas.
                Mordiéndose la punta de la lengua, extrajo la pila de papeles que había recolectado en secreto y volvió a su lecho.
                La tijera la llevaba oculta entre sus ropas.
                Y así, en el silencio y la oscuridad de aquellas horas, Toshiro recortó primero novecientos ochenta cuadraditos y
                luego los plegó, uno por uno hasta completar las mil grullas que ansiaba Naomi, tras sumarles las que ella misma
                había hecho. Ya amanecía, el muchacho se encontraba pasando hilos a través de las siluetas de papel. Separó en
                grupos de diez las frágiles grullas del milagro y las aprestó para que imitaran el vuelo, suspendidas como estaban
                de un leve hilo de coser, una encima de la otra.
                Con los dedos pasmados y el corazón temblando, Toshiro colocó las cien tiras dentro de su furoshiki y partió
                rumbo al hospital antes de que su familia se despertara. Por esa única vez, tomó sin pedir permiso la bicicleta de
                sus primos.
                No había tiempo que perder. Imposible recorrer a pie, como el día anterior, los kilómetros que lo separaban del
                hospital. La vida de Naomi dependía de esas grullas.
                –Prohibidas las visitas a esta hora –le dijo una enfermera, impidiéndole el acceso a la enorme sala en uno de
                cuyos extremos estaba la cama de su querida amiga.
                Toshiro insistió: –Solo quiero colgar estas grullas sobre su lecho, Por favor...
                Ningún gesto denunció la emoción de la enfermera cuando el chico le mostró las avecitas de papel. Con la mis-
                ma aparente impasibilidad con que momentos antes le había cerrado el paso, se hizo a un lado y le permitió que
                entrara: –Pero cinco minutos, ¿eh?
                Naomi dormía.



                                                                                     Guía didáctica para el docente / Lenguaje 6º básico      51
Recursos adicionales
       Material fotocopiable




             Tratando de no hacer el mínimo ruidito, Toshiro puso una silla sobre la mesa de luz y luego se subió.
             Tuvo que estirarse a más no poder para alcanzar el cielorraso. Pero lo alcanzó. Y en un rato estaban las mil
             grullas pendiendo del techo; los cien hilos entrelazados, firmemente sujetos con alfileres.
             Fue al bajarse de su improvisada escalera cuando advirtió que Naomi lo estaba observando. Tenía la cabecita
             echada hacia un lado y una sonrisa en los ojos.
             Tosi–can: diminutivo de Toshiro
             –Son hermosas, Tosi-can... Gracias...
             –Hay un millar. Son tuyas, Naomi. Tuyas –y el muchacho abandonó la sala sin darse vuelta.
             En la luminosidad del mediodía que ahora ocupaba todo el recinto, mil grullas empezaron a balancearse impulsa-
             das por el viento que la enfermera también dejó colar, al entreabrir por unos instantes la ventana.
             Los ojos de Naomi seguían sonriendo.
             La niña murió al día siguiente. Un ángel a la intemperie frente a la impiedad de los adultos. ¿Cómo podían mil
             frágiles avecitas de papel vencer el horror instalado en su sangre?
             Febrero de 1976.
             Toshiro Ueda cumplió cuarenta y dos años y vive en Inglaterra. Se casó, tiene tres hijos y es gerente de sucursal
             de un banco establecido en Londres.
             Serio y poco comunicativo como es, ninguno de sus empleados se atreve a preguntarle por qué, entre el aluvión
             de papeles con importantes informes y mensajes telegráficos que habitualmente se juntan sobre su escritorio,
             siempre se encuentran algunas grullas de origami dispersas al azar.
             Grullas seguramente hechas por él, pero en algún momento en que nadie consigue sorprenderlo.
             Grullas desplegando alas en las que se descubren las cifras de las máquinas de calcular.
             Grullas surgidas de servilletas con impresos de los más sofisticados restaurantes...
             Grullas y más grullas. Y los empleados comentan, divertidos, que el gerente debe de creer en aquella superstición
             japonesa.
             –Algún día completará las mil... –cuchicheaban entre risas– ¿Se animará entonces a colgarlas sobre su escrito-
             rio?
             Ninguno sospechaba, siquiera, la entrañable relación que esas grullas tienen con la perdida Hiroshima de su
             niñez. Con su perdido amor primero.
                                                                                           http://www.chicos.net.ar/paz/milgrullas.htm




  52     Guía didáctica para el docente / Lenguaje 6º básico
Recursos adicionales
                                                                                                       Material fotocopiable



I. Actividad individual: opina sobre la amistad de Naomi y Toshiro. ¿Qué te pareció al gesto de Toshiro
   hacia su amiga? ¿Por qué crees que Toshiro adulto aún construye grullas de papel? ¿Qué crees que
   significan para él?




II. Conversa en grupo con tus compañeros y compañeras:

   1. Expliquen el título del relato, relacionándolo con los hechos narrados en el cuento y la tradición japonesa a la que
      alude (pueden consultar a su profesor o profesora al respecto).
   2. ¿Qué han aprendido sobre Japón y su cultura? En sus respuestas incluyan ejemplos que complementen las ideas.




                                                                     Guía didáctica para el docente / Lenguaje 6º básico       53
Unidad 2                                  Un lugar especial...

                                          Presentación de la Unidad
     Propuesta temática                                                  Contenidos mínimos obligatorios
     El propósito de esta Unidad es lograr que los niños y niñas         Los contenidos mínimos obligatorios para el nivel de 6° Básico
     empleen el lenguaje oral y escrito como medio a través del          considerados en esta Unidad, son los siguientes:
     cual expresen sus experiencias y motivaciones en torno a las
     vivencias que han compartido en su grupo familiar y entorno         Comunicación oral
     social más cercano, de modo que puedan proyectarlas positi-
                                                                         1. Participación en situaciones comunicativas, tales como:
     vamente a su vida adulta.
                                                                            conversaciones, entrevistas y exposiciones.
     Sugerimos por ello que se abra el tema que aborda esta              2. Captación de temas, contenidos diversos y opiniones, pre-
     Unidad con preguntas como: ¿por qué es importante                      sentados en los textos escuchados y vistos.
     promover el derecho a tener una familia que nos brinde
                                                                         3. Uso de la comunicación paraverbal y no verbal en la ex-
     protección y amor? ¿Cómo nos vinculamos con nuestro
                                                                            presión de sentimientos, experiencias y opiniones funda-
     grupo familiar? ¿Qué experiencias y vivencias recogerán
                                                                            mentadas.
     y llevarán a su adultez?
                                                                         4. Manejo en sus intervenciones orales de un vocabulario
     Con este fin se han incorporado lecturas que abordan la                variado y adecuado a la situación comunicativa y de ora-
     experiencia infantil de destacados creadores chilenos, na-             ciones compuestas de uso frecuente.
     rradas desde sí mismos. Esta experiencia, unida a la propia
                                                                         5. Producción oral en situaciones comunicativas significati-
     revisión de la historia personal de los y las estudiantes,
                                                                            vas, de textos de intención literaria y no literarios, espe-
     permitirá valorar y relevar la autobiografía como relato
                                                                            cialmente para expresarse y narrar: manifestando emocio-
     vivencial y expresivo.
                                                                            nes y sentimientos; caracterizando personas o personajes;
                                                                            secuenciando las acciones o procesos; y describiendo ob-
     Propósito de la Unidad                                                 jetos y espacios.
     El recorrido temático de esta Unidad afianza las habilidades         6. Incorporan el lenguaje no verbal y paraverbal en la exposi-
     orales y escritas de los alumnos y alumnas. Los textos selec-          ción de ideas orales.
     cionados no solo permiten descubrir a chilenos reconocidos,
     sino también modelar los ejercicios de escritura creativa que se    Lectura
     proponen en esta Unidad: la autobiografía en prosa y la autobio-
                                                                         1. Lectura de obras literarias significativas, incluyendo al
     grafía versificada, son textos que tienen como propósito relatar
                                                                            menos seis novelas apropiadas para el nivel, dos obras
     momentos de un pasado lejano, y también una oportunidad
                                                                            dramáticas y otros textos como cuentos y poemas, va-
     para abordar el texto narrativo como una experiencia subjetiva
                                                                            lorándolas como creaciones, expresión de sentimientos y
     y personal que se transmite a receptores individuales (palabra
                                                                            representaciones de realidad, que le permiten ampliar su
     escrita) y colectivos (palabra oral).
                                                                            visión de mundo.
     Objetivo fundamental transversal                                    2. Lectura comprensiva frecuente de textos de estruc-
                                                                            turas simples y complejas, con algunos elementos
     Esta Unidad se centra fundamentalmente en el OFT denomina-
                                                                            complejos (presentación del espacio, alusiones a
     do: conocimiento de sí mismo, cuyo propósito es el descubri-
                                                                            múltiples tiempos, entre otros), utilizando estrategias
     miento y desarrollo de la sensibilidad y capacidades expresivas
                                                                            antes, durante y después de la lectura, captando el
     de los y las estudiantes, así como la lectura e interpretación de
                                                                            sentido global del texto, para: extraer información ex-
     obras literarias. Se busca que niñas y niños descubran y apren-
                                                                            plícita relevante; realizar inferencias para establecer
     dan a desarrollar su capacidad de expresión de sentimientos
                                                                            relaciones de causa, efecto y secuencia de hechos;
     y estados de ánimo a través de la palabra, escrita y hablada.
                                                                            integrar conocimientos específicos sobre el tema y
                                                                            sus experiencias personales.



54   Guía didáctica para el docente / Lenguaje 6º básico
3. Reconocimiento y caracterización de personajes, accio-           Aprendizajes esperados
   nes, tiempo y espacio al servicio de la comprensión de los
   textos literarios leídos.                                        Comunicación oral
4. Demostración de la comprensión de lo leído, a través de          1. Hacen preguntas y dan respuestas adecuadas y pertinen-
   comentarios, transformaciones, dramatizaciones y otras              tes en una entrevista. Participan adecuadamente en situa-
   formas de expresión artística.                                      ciones de comunicación oral formales.
5. Reconocimiento en los textos leídos, para la construcción        2. Saben dar y obtener información precisa en caso
   del sentido, de la comunicación de información (función             necesario.
   referencial), la expresión de sentimientos y emociones           3. Participan adecuadamente en discusiones de problemas,
   (función expresiva) y las interacciones que se establecen           organizando y argumentando su discurso.
   entre personas y personajes (función apelativa) como he-
                                                                    4. Describen con propiedad objetos y fenómenos observados
   rramienta para la construcción de sentido.
                                                                       o conocidos.
6. Reconocimiento en los textos leídos, a través de pregun-
                                                                    5. Participan en la planificación de acciones.
   tas como quién, qué, a quién, para quién, dónde, cuán-
   do, cómo, de palabras y expresiones que contribuyen a la         Lectura
   construcción del sentido y sirven para:
                                                                    1. Utilizan habitualmente la lectura como medio de trabajo, infor-
   • Nombrar y reemplazar nombres (función sustantiva);                mación y estudio y saben seleccionar los textos adecuados.
   • Señalar cualidades y características (función adjetiva);       2. Relacionan lo leído con sus conocimientos, vivencias y expe-
   • Indicar acciones (función verbal);                                riencias.
7. Descubrimiento del significado de nuevas palabras y              3. Identifican el propósito del autor, las ideas centrales y
   expresiones, a partir de imágenes y de información cla-             secundarias.
   ve entregada en el texto para facilitar la comprensión
                                                                    4. Valoran la comprensión lectora y sus beneficios de acceso al
   de lo leído.
                                                                       conocimiento, alcanzando autonomía y eficacia. Comprenden
8. Formulación de opiniones sobre variados temas, distin-              el sentido valórico, estético y ético de los textos literarios.
   guiendo hechos de opiniones e información relevante de
   accesoria, en los mensajes de los textos leídos.                 Escritura
                                                                    1. Producen y transforman diversos tipos de textos escritos
Escritura
                                                                       como respuestas a las exigencias de su vida personal, es-
1. Producción de textos escritos y audiovisuales ajustados a           colar y social.
   propósitos y requerimientos del nivel, que pueden incluir, por   2. Descubren los recursos del lenguaje que se necesitan
   ejemplo: esquemas, transformaciones de cuentos, historie-           para escribir textos de diversos tipos, aplicando diferentes
   tas, biografías de personas o personajes relevantes, presen-        estrategias de escritura.
   taciones multimedia, publicidad y propaganda. Utilización
                                                                    3. Organizan las ideas y el desarrollo de sus textos a través
   adecuada, en los textos que escriben, de oraciones coordi-
                                                                       del análisis y el hábito de utilizar esquemas.
   nadas y subordinadas, conectores de uso frecuente respe-
   tando concordancias y normas generales de la ortografía.         4. Analizan sus escritos desde el punto de vista de sus con-
                                                                       tenidos y son capaces de mejorarlos.
2. Aplicación del proceso general de escritura ajustándose al
   texto y a los requerimientos de la tarea, con énfasis en as-     5. Opinan sobre la producción de textos de otros con respeto
   pectos formales propios del nivel.                                  y ayudan a mejorarlos.
3. Escritura individual y colectiva con énfasis en las capacida-
   des de imaginar, expresar, organizar y comunicar.




                                                                             Guía didáctica para el docente / Lenguaje 6º básico         55
Unidad 2                                 Planificación

                                                     CMO                                                        Aprendizajes esperados

                                                               Comunicación oral
      1. Participación en situaciones comunicativas, tales como conversaciones, realizando aclaraciones       Los y las estudiantes:
         a través de ejemplos y explicaciones, expresando opiniones fundamentadas y respetando los            1. Participan adecuadamente en
         momentos de intervención de cada participante.                                                          situaciones de comunicación
      2. Captación de temas, contenidos diversos y opiniones, presentados en los textos escuchados y             oral formales, demostrando
         vistos, analizando y comparando las informaciones.                                                      respeto, tolerancia e interés
      3. Uso de la comunicación paraverbal y no verbal en la expresión de sentimientos, experiencias y           hacia las ideas ajenas en sus
         opiniones fundamentadas, valorando su capacidad para matizar sentidos.                                  conversaciones formales e
                                                                                                                 informales.
      4. Manejo en sus intervenciones orales de un vocabulario variado y adecuado a la situación comu-
         nicativa y de oraciones compuestas de uso frecuente.                                                 2. Describen con propiedad
                                                                                                                 personas, objetos y fenómenos
      5. Producción oral en situaciones comunicativas significativas, de textos de intención literaria, es-
                                                                                                                 observados o conocidos.
         pecialmente para expresar y narrar, manifestando emociones y sentimientos, caracterizando con
         precisión personas o personajes, secuenciando las acciones o procesos, y describiendo objetos        3. Narran anécdotas y expe-
         y espacios.                                                                                             riencias vividas por ellos o
                                                                                                                 conocidas a través de relatos
                                                                                                                 orales o lecturas.
                                                                                                              4. Recitan poemas de su propia
                                                                                                                 invención o escritos por otros.



                                                                      Lectura
      1. Lectura de obras literarias que permitan ampliar la visión de mundo.                                 Los alumnos y alumnas:
      2. Lectura comprensiva frecuente de textos de estructuras simples y complejas, con algunos              1. Aplican diversas estrategias de
         elementos complejos (presentación del espacio, alusiones a múltiples tiempos, entre otros), utili-      comprensión (antes, durante y
         zando estrategias antes, durante y después de la lectura, captando el sentido global del texto.         después).
      3. Reconocimiento y caracterización de personajes, acciones, tiempo y espacio al servicio de la         2. Identifican el propósito del
         comprensión de los textos leídos.                                                                       autor del texto, las ideas
      4. Demostración de la comprensión de lo leído, a través de comentarios, transformaciones, drama-           centrales y secundarias, así
         tizaciones y otras formas de expresión artística.                                                       como hechos, puntos de vista
                                                                                                                 y opiniones al interpretar los
      5. Reconocimiento en los textos leídos, en función de la construcción del sentido, de:
                                                                                                                 textos.
         • La comunicación de información (función referencial);
                                                                                                              3. Distinguen las diferencias de
         • La expresión de sentimientos y emociones (función expresiva);                                         propósito, contenido, estructu-
         • Las interacciones que se establecen entre personas y personajes (función apelativa).                  ra y destinatarios de los textos
      6. Reconocimiento en los textos leídos, a través de preguntas, palabras y expresiones que contribu-        literarios.
         yen a la construcción del sentido y sirven para: nombrar (función sustantiva), indicar acciones      4. Captan las diferencias entre el
         (función verbal), representar a las personas, cosas e ideas sobre las que se habla y lo que se          lenguaje escuchado y hablado
         dice acerca de ellas (sujeto y predicado).                                                              en la vida diaria y el lenguaje
      7. Formulación de opiniones sobre variados temas, distinguiendo hechos y opiniones e información           propio de los textos literarios.
         relevante de accesoria, en los mensajes de los textos leídos.




56   Guía didáctica para el docente / Lenguaje 6º básico
Tiempo
    Actividades asociadas                   Recursos didácticos                 Indicadores de evaluación
                                                                                                                       estimado
                                                       Comunicación oral
• Comentan imágenes y organiza-        • Imágenes presentes en el texto       • El estudiante interviene de mane-    13 horas
  dores gráficos.                         (Unidad 2).                            ra respetuosa y organizada en las
• Narran anécdotas y experiencias      • Antecedentes biográficos de Ma-         conversaciones.
  vividas por ellos.                     nuel Rojas, Jorge Délano y Beatriz   • El estudiante narra oralmente
• Leen en voz alta textos autobio-       Concha.                                anécdotas y experiencias.
  gráficos presentados.                 • Texto autobiográfico: Imágenes        • El estudiante recita poemas.
• Analizan los temas, propósito y        de infancia y adolescencia, de       • El estudiante se expresa con un
  estructura de los textos leídos.       Manuel Rojas.                          vocabulario variado y adecuado
• Describen personas, objetos y        • Texto autobiográfico: Yo soy tú, de     a la situación comunicativa y de
  situaciones.                           Jorge Délano.                          oraciones compuestas de uso
                                       • Texto autobiográfico: ¿Quién soy        frecuente.
• Recitan o cantan los textos auto-
  biográficos en décimas producidos.      yo?, de Beatriz Concha.
                                       • Texto autobiográfico: Cómo nací
                                         pat’e perro, de Violeta Parra.
                                       • Texto autobiográfico: Infancia y
                                         Poesía, de Pablo Neruda.
                                       • Organizadores gráficos de síntesis
                                         de contenidos.

                                                              Lectura
• Leen comprensivamente textos         • Antecedentes biográficos de Ma-       • El estudiante lee comprensi-         19 horas
  autobiográficos y biográficos.           nuel Rojas, Jorge Délano y Beatriz     vamente textos literarios y no
• Aplican estrategias antes, durante     Concha.                                literarios.
  y después de la lectura.             • Texto autobiográfico Imágenes         • El estudiante aplica estrategias
• Comparan contenidos, estructura        de infancia y adolescencia, de         antes, durante y después de la
  y situación comunicativa de los        Manuel Rojas.                          lectura.
  textos leídos.                       • Texto autobiográfico Yo soy tú, de    • El estudiante compara los
• Opinan sobre los textos leídos,        Jorge Délano.                          contenidos, estructura y situación
  fundamentadamente.                   • Texto autobiográfico ¿Quién soy         comunicativa de los textos leídos.
• Leen y complementan organi-            yo?, de Beatriz Concha.              • El estudiante comprende y enri-
  zadores gráficos de síntesis de       • Texto autobiográfico Cómo nací          quece organizadores gráficos.
  contenidos.                            pat’e perro, de Violeta Parra.
                                       • Texto autobiográfico Infancia y
                                         Poesía, de Pablo Neruda.
                                       • Organizadores gráficos de síntesis.




                                                                                  Guía didáctica para el docente / Lenguaje 6º básico   57
Unidad 2

                                                       CMO                                                         Aprendizajes esperados

                                                                       Escritura
      1. Producción individual o colectiva de textos de intención literaria y no literarios, manuscrita y di-    Los estudiantes:
         gital, que expresen, narren, describan o expliquen hechos, personajes, opiniones o sentimientos,        1. Descubren los recursos del
         organizando varias ideas o informaciones, sobre un tema central apoyadas por algunas ideas                 lenguaje que se necesitan
         complementarias.                                                                                           para escribir textos de diversos
      2. Manejo, en sus textos escritos, en forma selectiva y adecuada a la situación comunicativa, de              tipos, aplicando diferentes
         palabras y expresiones nuevas y variadas relacionadas con diversos temas.                                  estrategias de escritura.
      3. Construcción adecuada de oraciones simples y complejas, respetando concordancias en sujeto y            2. Distinguen e incorporan en
         predicado, y normas generales de la ortografía acentual.                                                   sus producciones escritas las
      4. Aplicación del proceso general de escritura (planificación, escritura, revisión, reescritura, edición)      diferencias esenciales entre el
         ajustándose al texto y a los requerimientos de la tarea.                                                   propósito, contenido, estructu-
                                                                                                                    ra y recursos del lenguaje de
                                                                                                                    los diferentes textos literarios.
                                                                                                                 3. Reflexionan sobre sus logros
                                                                                                                    y buscan nuevos modos para
                                                                                                                    mejorar su creación de textos
                                                                                                                    literarios.




58   Guía didáctica para el docente / Lenguaje 6º básico
Tiempo
    Actividades asociadas                    Recursos didácticos                 Indicadores de evaluación
                                                                                                                         estimado
                                                              Escritura
• Producen texto autobiográfico en       • Antecedentes biográficos de Ma-       • El estudiante produce textos          12 horas
  prosa.                                  nuel Rojas, Jorge Délano y Beatriz     autobiográficos en prosa.
• Producen texto autobiográfico            Concha.                              • El estudiante produce textos
  versificado (décimas).                 • Texto autobiográfico Imágenes           autobiográficos en verso.
• Aplican estrategias antes, durante      de infancia y adolescencia, de       • El estudiante incorpora en sus
  y después en la producción de           Manuel Rojas.                          producciones escritas las diferen-
  textos.                               • Texto autobiográfico Yo soy tú, de      cias esenciales entre el propósito,
• Narran manteniendo la estruc-           Jorge Délano.                          contenido, estructura y recursos
  tura narrativa inicio, desarrollo y   • Texto autobiográfico ¿Quién soy         del lenguaje de los diferentes
  desenlace.                              yo?, de Beatriz Concha.                textos literarios creados.
• Describen personas, objetos y         • Texto autobiográfico Cómo nací        • El estudiante escribe textos cohe-
  situaciones, utilizando con propie-     pat’e perro, de Violeta Parra.         rentes y cohesionados.
  dad un vocabulario variado.           • Texto autobiográfico Infancia y
• Comentan por escrito aspectos de        Poesía, de Pablo Neruda.
  los textos leídos.                    • Organizadores gráficos de síntesis.
• Escriben textos contemplando
  la situación comunicativa, el
  lenguaje correspondiente a ella,
  un vocabulario variado y las reglas
  de ortografía.
• Escriben textos cohesionados y
  coherentes.




                                                                                   Guía didáctica para el docente / Lenguaje 6º básico   59
Orientaciones didácticas

Sugerencias metodológicas
Ofrezca la oportunidad de establecer un


                                                                     Un lugar especial...
nexo entre el título de la Unidad y las imá-
genes que se presentan en esta página.
Pídales a los alumnos y alumnas que
describan las fotografías que observan:
a) Inicie la experiencia preguntando por
   la información objetiva que se des-
   prende de las imágenes:
1. ¿Cuántas personas observan?
2. ¿En qué etapa de la vida están las
   personas retratadas?
3. ¿Qué expresión tienen los rostros?
   ¿Qué actitud corporal mantienen las
   personas?
b) Continúe, abriendo paso –de manera
   explícita– a la aproximación subjetiva:
1. ¿Son fotografías alegres, tristes?
2. Los niños y niñas que se observan, ¿qué
   relación establecen con los mayores?
Actividades complementarias
Converse con el curso sobre la diferen-
cia entre casa y hogar. ¿Toda casa es un
hogar? ¿Todo hogar necesita una casa?
En el curso o en la escuela, ¿se cuidan
como en una gran familia?
                                                                           Unidad 1
                                                              En esta unidad aprenderás a:
                                                              • Valorar el rol de la familia en la formación y desarro-   • Reconocer y usar correctamente palabras que se-
Pida a sus estudiantes que construyan y                         llo de las personas.                                        ñalan acciones, considerando su persona, tiempo y
anoten estos conceptos, explicando sus                        • Diferenciar una biografía de una autobiografía.             modo.
                                                              • Reconocer los componentes de un texto narrativo.          • Identificar la décima como una composición de diez
diferencias.                                                  • Identificar a la autobiografía como un texto narrati-        versos octosílabos.
                                                                vo literario.                                             • Escribir y recitar décimas autobiográficas.
Información complementaria                                    • Conocer y diferenciar la autobiografía en verso de la     • Valorar la lectura como una práctica que te permite
                                                                escrita en prosa.                                           ampliar tu visión de mundo.
Tipos de familias                                             • Producir un relato autobiográfico escrito.                 • Valorar el lenguaje hablado y comprender su efecto
                                                                                                                            sobre el receptor.
• Unipersonal: integrado por una sola                         • Comprender y aplicar en una narración la descrip-
                                                                ción y la caracterización.                                • Desarrollar y valorar el trabajo colectivo con mis
  persona.                                                    • Reconocer y aplicar palabras que sirven para carac-         compañeros y compañeras.
                                                                terizar.
• Nuclear monoparental: integrado por
  uno de los padres y uno o más hijos.                   36   Unidad 2: Un lugar especial...

• Nuclear biparental: pareja unida o ca-
  sada legalmente con o sin hijos.
• Extenso o compuesto: corresponde a                 Estrategias diferenciadas
  cualquiera de los tipos definidos ante-             • Antes de comenzar esta Unidad, usted ya ha realizado un camino con el grupo. Indague pre-
  riormente, más la presencia de uno o
                                                       viamente si alguno de sus estudiantes tiene dificultades en sus relaciones familiares para que
  más parientes (extenso) o no parien-
  tes (compuesto) del jefe de hogar.                   esté atento a las emociones que puedan surgir en esta etapa.
                                                     • Si alguno de sus alumnos o alumnas no cuenta con una familia, ha perdido a algún familiar
• Sin núcleo familiar: constituido por un
  hogar en que no está presente el núcleo              cercano o está interferido por otros problemas familiares, anímelo(a) a identificar a los fa-
  familiar primario (hogar nuclear). Puede             miliares o cercanos que igualmente siguen siendo referentes en sus vidas. El curso, en este
  tomar las siguientes formas: jefe(a) de              sentido, también puede ser una instancia para estrechar lazos afectivos, lo que puede ser
  hogar y no pariente(s); jefe(a) de hogar y           trabajado con el grupo.
  cualquier otro pariente; jefe(a) de hogar
                                                     Habilidades implicadas: observar, relacionar, describir.
  y cualquier otro pariente y no pariente(s).
                                       Tomado de:
     http://www.unicef.cl/unicef/index.php/Familia




60      Guía didáctica para el docente / Lenguaje 6º básico
Unidad 2

                                                                                                                                           Sugerencias metodológicas
                                                                                                                 Unidad


                                                                                                                2
                                                                                                                                           Revise con sus estudiantes las pregun-
                                                                                                                                           tas iniciales, que son de carácter indi-
                                                                                                                                           vidual. El propósito es que previo a la
                  Declaración de los                      “Tenemos derecho                                                                 experiencia grupal, compartan ideas y
              Derechos del Niño, 1959                   a tener una familia que                                                            experiencias personales respecto de la
                                                        nos brinde protección                                                              familia.
                                                               y amor”.                                                                    En la puesta en común de los relatos
                                                                                                                                           creados, puede organizar las presenta-
                                                                                                                                           ciones de acuerdo a la fotografía selec-
                                                                                                                                           cionada. Verán que para la misma ima-
                                                                                                                                           gen, la subjetividad personal establece
                                                                                                                                           distintas posibilidades de expresión.

                                                                                                                                           Actividades complementarias
                                                                                                                                           Invite a sus estudiantes a compartir una
                                                                                                                                           fotografía de su grupo familiar. Ellos
                                                                                                                                           mismos reconocerán las diferencias que
                                                                                                                                           poseen sus familias respecto de otras.
                                                                                                                                           En caso de que sea posible, usted pue-
                                                                                                                                           de almacenar digitalmente las imágenes
                                                                                                                                           y proyectarlas, de modo que todos pue-
                                                                                                                                           dan verlas con claridad.
                                                                                                                                           Pídales a los jóvenes que indaguen en
      Antes de comenzar...                                                                                                                 las diferencias que existen entre las fa-
     I. Observa las imágenes de estas páginas y responde:            6. Escoge una de las fotografías y entrega las ca-
                                                                                                                                           milias de hace cincuenta años y las ac-
        1. ¿Por qué crees que se ha reconocido mundial-
                                                                        racterísticas de las personas que componen esa                     tuales. Verán que el número de hijos ha
                                                                        familia. Imagina la situación, lugar y motivo, por
           mente como un derecho de los niños y niñas el
                                                                        el cual crees que tomaron esa foto. Relata la situa-               disminuido con los años, lo que también
           tener una familia?
        2. ¿Cuál es la importancia y la tarea de la familia con
                                                                        ción imaginada y anótala en tu cuaderno.                           ha influido en el tamaño de las casas
                                                                  II. Reúnete en grupo con aquellos compañeros o compa-
           los niños y las niñas?
                                                                      ñeras que hayan escogido la misma fotografía y com-                  que se construyen.
        3. ¿Qué te parece la diversidad de familias presenta-         paren sus apreciaciones. Comenten y concluyan:
           das? ¿Cambia tu idea de familia al observar gru-
                                                                      • ¿Por qué creen que han hecho relatos diferentes?
           pos familiares diferentes?
                                                                      • ¿Valoran y comprenden el hecho de que existan
        4. ¿Cuál de ellas te recuerda a tu propia familia?               familias distintas?
        5. ¿A cuál de ellas te gustaría pertenecer o conocer?         • ¿Qué importancia tiene la familia para ustedes?


                                                                                                 Unidad 2: Un lugar especial...   37



Información complementaria                                                                                                         Estrategias diferenciadas
Crear un ambiente protector para la infancia                                                                                       En esta fase inicial, la imagen es la base para
La creación de un ambiente protector para la infancia que ayude a prevenir y responder                                             explorar las ideas, experiencias y conocimientos
a la violencia, el abuso y la explotación incluye ocho elementos esenciales: fortalecer el                                         previos. ¿Qué sucede si un estudiante es no vi-
compromiso y la capacidad del gobierno de satisfacer el derecho a la protección de la                                              dente? Le sugerimos que, en este caso, oriente
infancia; fomentar la sanción y aplicación de normas judiciales adecuadas; contrarrestar las                                       o amplíe la actividad hacia otros sentidos… ¿Qué
aptitudes, costumbres y prácticas perjudiciales; promover un debate franco y abierto sobre                                         sabores, olores, texturas, sonidos los conectan
estas cuestiones que incluya a los medios de comunicación y los aliados de la sociedad                                             con la familia? Estas preguntas se pueden abrir
civil; desarrollar las aptitudes necesarias para la vida práctica, así como los conocimientos                                      a todo el curso, porque las respuestas entrega-
y la participación de niños y niñas; fomentar la capacidad de las familias y comunidades;                                          rán una información tanto o más valiosa que la
prestar servicios esenciales de prevención, recuperación y reintegración, incluidos la salud                                       imagen.
básica, educación y protección; y establecer y ejecutar medidas constantes y eficaces de                                            Habilidades implicadas: observar, revisar, co-
seguimiento, presentación de informes y supervisión.                                                                               mentar.
                              http://www.unicef.org/spanish/protection/files/What_is_child_protection_sp.pdf

                                                                                                                  Guía didáctica para el docente / Lenguaje 6º básico             61
Sugerencias metodológicas
Antes de comenzar el proceso de lectura,          Evaluación diagnóstica
invite a los niños y niñas a poner en co-
mún de qué modo se prepararán para leer
                                                          Antes de comenzar nuestra unidad revisa cuánto sabes del tema de los contenidos que trataremos. Para ello lee
el texto presentado. En la conversación,                  atentamente los siguientes textos:
debieran nombrarse las siguientes accio-
nes y estrategias: disposición corporal y                                                  Imágenes de infancia y adolescencia
mental (eliminar todo estímulo innecesa-                     Llegué a Chile, por primera vez, quizá a los cuatro años. En Santiago mis padres instalaron, en una de
rio que los distraigan); lectura del título;                 las esquinas de las calles Coquimbo y Nataniel un almacén desde cuyas puertas podían verse los árboles
                                                             del Parque Cousiño, a unas cuadras de distancia. No recuerdo si aquel negocio era chico o grande, bien
revisión de las imágenes complementa-                        puesto o a la diabla. Me inclino a creer que era chico y modesto.
rias; reconocimiento de la estructura del                    En su interior no había nada extraordinario: era un almacén como tantos otros. Lo extraordinario estaba en la
                                                             calle, en las cantinas y conventillos del barrio. Aunque la verdad es que en algún rincón hubo durante cierto
texto (tipo de texto, características y pro-                 tiempo algo que me gustó mucho: un saco lleno de bolitas de vidrio, con muchas combinaciones de colores y
yección del propósito del texto).                            dibujos. Nunca robé ni pedí ninguna; sólo jugaba con ellas, tomándolas a puñados y haciéndolas rodar por mi
                                                             mano hacia el saco. No me gustaba que mi madre las vendiera; cuando estaban fuera del saco ya no eran tan
Permita que la primera lectura sea indivi-                   bonitas: desaparecían el color y el dibujo de las otras y, peor aún, disminuía hasta casi desaparecer la luz que
                                                             parecía haber en el saco, tan clara que podía verse hasta el fondo a través de las bolitas.
dual y silenciosa, de modo que cada uno                                                                                          Manuel Rojas. Imágenes de infancia y adolescencia.
pueda desplegar en la práctica las accio-                                                                                                       Santiago: Editorial Zig-Zag, 1994.


nes y estrategias mencionadas.
                                                                                                                                                       Nuevas palabras
Le sugerimos modelar la segunda lectu-                                                                                                              Cantinas: tabernas, esta-
ra, antes de que los alumnos y alumnas                                                                                                              blecimientos públicos, de
                                                                                                                                                    carácter popular, donde se
respondan la evaluación. Solo aclare ex-                                                                                                            sirven y venden bebidas y, a
                                                                                                                                                    veces, comidas.
presiones que pueden ser extrañas o con-                                                                                                            Conventillos: lugares que
                                                                                                                                                    contienen muchas viviendas
fusas, como “a la diabla”.                                                                                                                          reducidas, con un acceso
                                                                                                                                                    común a patios y corredores.
Antes de la revisión de las actividades de
diagnóstico, invite a tres alumnos o alum-
                                                                     Unidad 1
                                                                                                                                                           Otros datos
nas a que realicen una tercera lectura.                                                                                                             Parque Cousiño: actual parque
                                                                                                                                                    O’Higgins de Santiago.
Revise la preguntas del ítem I, oriente las
respuestas correctas.
                                                          Después de leer
Actividades complementarias                               I. Responde:
Expresiones populares                                          1.    ¿De qué se habla en este texto?
                                                               2.    ¿Quién relata los hechos? ¿Cómo puedes comprobarlo?
A propósito de la expresión “a la diabla”,                     3.    ¿A qué etapa de la vida de este narrador corresponden los hechos que cuenta?
puede proponer a sus alumnos que in-                           4.    ¿Qué cosas relata acerca de su familia?
daguen en otras expresiones populares                          5.    ¿Qué lugares presenta? ¿A qué época corresponden?
que ya han caído en desuso. Pídales que
pregunten a personas mayores que cono-             38   Unidad 2: Un lugar especial...

cen sobre otras expresiones semejantes.
Luego en clases ínstelos a que, en grupos,
intenten traducir aquellas locuciones al       Información complementaria
lenguaje que ellos emplean actualmente.
                                               En sus memorias, Manuel Rojas no recuerda si el negocio de sus padres era bien puesto o “a la
Dejamos como referencia, algunos ejem-         diabla”. Esta expresión, es una locución adverbial coloquial que la R.A.E. define como: “dicho de
plos, extraídos del libro Dichos, frases y     hacer algo: sin esmero, mal”. En el contexto del negocio, podría no estar regularizado.
refranes con historia, de Héctor Vélis-Me-
za (Ed. Feria Chilena del Libro, Santiago,     Estrategias diferenciadas
2008):
                                               A aquellos jóvenes que usted considera que pueden tener dificultades en la comprensión lecto-
•    Andar al tres y al cuatro.                ra, invítelos a parafrasear en sus cuadernos el texto leído. Que narren, en primera persona, la
•    Andar de capa caída.                      situación presentada.
•    Estar hasta la tusa.
                                               Identifique a quienes leen con objetos de apoyo (igual como sucedió en la Unidad I). Establezca
•    Le viene de perillas.                     los nuevos desafíos para esta etapa.
•    Tener ñeque.
                                               Habilidades implicadas: comentar, modelar, revisar, evaluar.


62      Guía didáctica para el docente / Lenguaje 6º básico
Unidad 2

                                                                                                                                                                  Sugerencias metodológicas
                                                                                                                                                         2
                                                                                                                                                         Unidad


                                                                                                                                                                  Mientras que la actividad II es individual,
                                                                                                                                                                  la III se abre para trabajar en parejas. Le
                                                                                                                                                                  sugerimos que, después de terminar el
            Biografía
                                                                                                                                                                  ejercicio Nº 13, proponga al curso que
                                                                                                                     Nuevas palabras
       Manuel Rojas (1896-1973)
                                                                                                                  Estibador: trabajador que
                                                                                                                                                                  se conformen tres grandes grupos y que
                            Escritor chileno, nació el 8 de enero de 1896 en la ciudad de Buenos Aires.
                            En 1899 la familia se instala en Santiago, pero en 1903 la madre, viuda,              carga y descarga buques.                        al interior de ellos revisen la evaluación
                                                                                                                  Vendimiador: encargado de
                            vuelve a Buenos Aires. Estudió hasta los 11 años. A los 16 cruza la cordillera
                            de los Andes, realizando en Chile una seguidilla de trabajos: pintor, electri-        cosechar la uva.                                diagnóstica. PÍdales que determinen qué
                            cista, vendimiador, peón del Ferrocarril Trasandino, estibador, aprendiz de           Talabartero: persona que
                                                                                                                  hace objetos de cuero como
                                                                                                                                                                  preguntas les resultaron más complejas
                            sastre, talabartero, cuidador de faluchos en Valparaíso, consueta y actor
                            en compañías teatrales que recorren el país. Contrajo matrimonio con María            maletas, bolsos, correas, etc.                  y por qué, también que se fijen en qué
                                                                                                                  Faluchos: embarcaciones
                            Baeza con quien tuvo tres hijos. Posteriormente trabaja en las prensas de la
                            Universidad de Chile, en la Biblioteca Nacional, es articulista en Los Tiempos        pequeñas que se usan para                       estrategias usaron para llegar a sus res-
       y en Las Ultimas Noticias, labora en el Hipódromo Chile. Enviuda, vuelve a casarse, recorre Europa,
                                                                                                                  transporte desde los barcos
                                                                                                                  hacia los puertos y viceversa.                  puestas. De esta manera, sus estudian-
       Sudamérica y Oriente Medio. Dicta cátedras sobre literatura chilena y americana en universidades
       de Estados Unidos. Recibió el premio Nacional de Literatura en 1957.                                       Consueta: apuntador. En el
                                                                                                                  teatro persona que anota los
                                                                                                                                                                  tes podrán discutir con sus pares sobre
       Entre sus novelas destacan: Lanchas en la bahía (1932), Hijo de ladrón (1951), Mejor que el vino           parlamentos de los actores                      su propio aprendizaje y reconocer los
       (1958), Punta de rieles (1960). Escribió también numerosos cuentos reunidos en antologías.                 y se los recuerda si alguno
                                                                                                                  sufre un olvido.                                contenidos que ya manejan para estruc-
                                                                                                                  Articulista: Persona que
                                                                                                                  escribe artículos para                          turar los próximos contenidos.
     II. Después de esta lectura responde:                                                                        periódicos o publicaciones
         6.    ¿Con que fin se escribió este texto?                                                                análogas.                                       Cierre preguntando qué conexiones tie-
         7.    ¿Qué importancia tiene Manuel Rojas en la literatura chilena?                                                                                      nen estas lecturas con la presentación
         8.    ¿Qué hecho doloroso e irreparable afectó su infancia?                                                                                              de la Unidad que ya han visto.
         9.    ¿Qué consecuencias crees que pudo tener este hecho en su vida?
         10.   ¿Por qué crees que Manuel Rojas desempeñó en su juventud tantos oficios distintos?                                                                  Actividades complementarias
     III. Comenta con tu compañero o compañera y luego responde en tu cuaderno:                                                                                   Para trabajar la oralidad durante esta
         11. ¿Qué hecho se menciona en ambos textos?                                                                                                              sección, le sugerimos que los niños y
         12. ¿Qué diferencias aprecian entre ambas lecturas? Construyan una tabla en donde comparen: idea princi-
               pal, lenguaje, rasgos del emisor y finalidad del texto.                                                                                             niñas simulen una entrevista en pa-
         13. ¿Qué importancia tiene la familia como espacio de crecimiento y formación? Reflexionen en torno a esta pre-                                           rejas a Manuel Rojas, de acuerdo a la
               gunta y compartan sus comentarios con su curso. Relacionen lo conversado con la vida de Manuel Rojas.
                                                                                                                                                                  información leída en la biografía. Si bien
                                                                                                                                                                  esta actividad les ayudará a interrogar al
          Autoevaluación                         revisa tu aprendizaje completando la siguiente pauta:                                                            texto, puede ser un momento adecuado
                                                                                                                         Niveles de logros
                                                                                                                                                                  para el pensamiento divergente: ¿qué
                                                  Al terminar esta sección, yo:                                    Sí No        Puedo mejorar
      1 Diferencio un texto destinado a contar hechos secuencialmente de otro destinado a entregar información.
                                                                                                                                                                  otras preguntas les habría gustado for-
      2 Reconozco el carácter objetivo de un texto informativo.
                                                                                                                                                                  mular a Manuel Rojas? ¿Por qué?
      3 Identifico en un texto narrativo una secuencia ordenada de hechos destinados a recrear una situación.
      4 Reconozco técnicas narrativas destinadas a presentar las características de los objetos y las personas.
      5 Valoro el rol de la familia en mi vida y en la formación de personas.


                                                                                                                        Unidad 2: Un lugar especial...   39



Información complementaria                                                                                                                                        Estrategias diferenciadas
Otra aproximación a Manuel Rojas, esta vez de la mano de Hugo Montes                                                                                              Con los y las estudiantes que tengan
“Evoco con agrado la figura de Manuel Rojas, al que conocí en un congreso de escritores treinta años                                                               dificultades para establecer la diferen-
atrás. Alto, firme, moreno, de rostro anguloso, cabello abundante y ya canoso. Tipo de pueblo, solo que                                                            cia entre biografía y autobiografía, pre-
más fornido que la mayoría de los chilenos. No se prodigaba al hablar, pero no podría decirse que fuera                                                           gúnteles cuál es el punto de vista desde
callado ni tímido. Al contrario, parecía seguro de sí mismo, con conciencia de escritor de prestigio. (…)                                                         el que parten cuando hablan de ellos
                                                                                                                                                                  mismos: ¿es como una cámara que los
De familia modesta, nació en Argentina y fue lo más de su vida hombre andariego. Cruzó la cordi-
                                                                                                                                                                  graba desde afuera? ¿Hablan desde su
llera varias veces, algunas a pie. Desempeñó oficios variados, desde imprentero hasta empleado
                                                                                                                                                                  propia experiencia?
en la Biblioteca Nacional. No hizo estudios sistemáticos, pero alcanzó a tener una amplia cultura
literaria. Y, más que eso, una suerte de sabiduría que bien se muestra en los soliloquios del pro-                                                                Habilidades implicadas: comentar,
tagonista de Hijo de ladrón, su gran novela.”                                                                                                                     revisar, relacionar.
                                                  Proyecto patrimonio, “Fuerza y Ternura en Manuel Rojas”, por Hugo Montes Brunet,
                                                                         en El Mercurio, 3 de marzo de 1996. En www.letras.s5.com



                                                                                                                                         Guía didáctica para el docente / Lenguaje 6º básico              63
Sugerencias metodológicas
Antes de iniciar la lectura pregunte a sus               Lectura central
estudiantes qué relación pueden estable-
cer entre los textos que observan en esta
página y los dos textos que leyeron en la                              Conoce al autor...             Tiempo de lectura
evaluación de diagnóstico. Pregúnteles,                            Jorge Délano Frederick             En esta sección te invitamos a leer un texto que relata momentos de la infancia de
¿qué semejanzas pueden establecer en-                              (1895-1980)                        un talentoso chileno, cuya vocación como dibujante se manifestó desde niño. Lee
                                                                                                      atentamente este relato.
tre la biografía de Manuel Rojas y la de
Jorge Délano? Lea con el curso los dos                                                                Antes de leer
subtítulos destacados que tiene el texto (el                                                          Responde en tu cuaderno:
2º está en la página 42). A partir de ellos,                                                          1. Observa la ilustración que complementa la lectura y anticipa su contenido.
propóngales que realicen sus propias pro-                          Dibujante, pintor, periodista
                                                                   y cineasta chileno, nacido         2. Lee el título de este texto y explica, ¿por qué crees que está titulado así?
yecciones de la lectura. Es recomendable                           en Santiago. Manifestó tem-
                                                                                                      3. Lee la biografía de Jorge Délano y comenta con un compañero o compañera, qué
                                                                   pranamente su vocación por
que la primera sea modelada por usted,                             el dibujo y desde sus años
                                                                                                          impresión les causa la vida de este autor.
para que los niños y niñas recojan el mo-                          de estudiante en el Instituto
                                                                   Nacional colaboró en las
delo en una segunda lectura en voz alta.                           revistas infantiles El Peneca                                          Yo soy tú
                                                                   y Corre-Vuela.
Actividades complementarias
                                                                                                                                           Jorge Délano
                                                                   Ingresó a la Escuela de Bellas
                                                                   Artes en 1913. Trabajó como          Primeros recuerdos: Una gallina que ponía huevos de lata.
Una atractiva forma de motivar la siguien-                         dibujante en la revista ZigZag       Un caserón de tres patios
                                                                   y en los diarios El Mercurio,
te lectura (y de establecer un puente con                          La Nación y El Ilustrado de
                                                                                                        Del período que va desde el “gateo” hasta los primeros pasos, solo conser-
                                                                                                        vo recuerdos muy vagos. Uno de ellos es el de una enorme gallina auto-
las memorias leídas de Manuel Rojas) es                            Santiago. En 1931 fundó el
                                                                                                        mática que había en la “Casa Prá”, ubicada frente a la nuestra. Mi mamá
                                                                   semanario político Topaze,
acceder a archivos fotográficos de co-                              que se publicó regularmente          Aurelia me alzaba para alcanzar la ranura y depositar una moneda de cinco
                                                                   hasta 1970.                          centavos, con los que la gallina ponía un precioso huevo de lata lleno con
mienzos del siglo pasado, que permitan                                                                  pastillas de chocolate.
                                                                   Recibió el Premio Interna-
a los estudiantes aproximarse al contexto                          cional de Periodismo María           Al terminar el siglo XIX, mi padre adquirió una casa en la calle Catedral
                                                                   Moors Cabot de la Univer-
histórico y social en el que crecieron es-                         sidad de Columbia en 1952
                                                                                                        esquina de Esperanza. Los acontecimientos ocurridos en ella se mantienen,
                                                                                                        todavía, nítidos en mi mente y puedo evocarlos como si fueran fotografías
tas dos destacadas figuras de las letras.                           y el Premio Nacional de              de uno de esos viejos álbumes familiares. El caserón contaba con tres gran-

El archivo patrimonial disponible en Inter-                                    Unidad 1
                                                                   Periodismo en 1964.

                                                                       Nuevas palabras
                                                                                                        des patios. El primero, un jardín rodeado por una gran galería de vidrios.
                                                                                                        El segundo recibía la luz de una amplia claraboya, y en el tercero, pavi-
                                                                                                        mentado con piedra de huevillo, había dos parrones y cuartos para la ser-
net, le permitirá seleccionar las imágenes                                                              vidumbre. Allí se cocía en grandes pailas de cobre el dulce de membrillo y
                                                                  Vagos: poco claros, imprecisos.
que quiere compartir con sus estudiantes                          Nítidos: claros, precisos.
                                                                                                        cuajaban los helados de canela. Mi vida se deslizaba entre el segundo y el
                                                                                                        tercer patio y algunas escapadas por la puerta falsa. 1
y, eventualmente, preparar una presenta-                          Evocarlos: buscarlos en la
                                                                  memoria o la imaginación.             Eran los tiempos patriarcales en que el buen Dios no se sentía generoso al
ción en multimedia o una exposición fo-                           Claraboya: ventana de techo.          no enviarle de diez a doce hijos a cada matrimonio. En su infinita sabidu-
tográfica en el diario mural. Este recurso                         Reposteros: lugar para hacer          ría, Él sabe ahora que a lo sumo puede mandarle dos o tres, ya que en los
                                                                  o guardar dulces y pastas.            departamentos en que se escurre la vida moderna apenas caben las fotogra-
puede ser potenciado, posteriormente,                                                                   fías de los parientes más cercanos. ¡Cuánta diferencia con nuestras antiguas
si pide a sus estudiantes que describan                            ¿Cómo estás leyendo?                 mansiones, en que había salas, salitas, salones, salas de billares, comedores
                                                                                                        para diario, comedores para fiestas, piezas de costura, cocinas, reposteros,
las imágenes que observan y comparen                               1   ¿Por qué crees que el autor      conservatorios para ores, jardín, dormitorios para alojados, bodegas,
                                                                       recuerda tan bien esta casa?
los adjetivos que surgen a partir de estos
fragmentos del pasado.
             Sugerencia para obtener imágenes:             40    Unidad 2: Un lugar especial...

             http://www.nuestro.cl/chilectra/
                                o.cl/chilectra/

Información complementaria                                                                                                                        Estrategias diferenciadas
¿De qué habla un relato autobiográfico?                                                                                                            Pensando en los niños y niñas
No está de más aclarar que lo esencial del relato autobiográfico no consiste en narrar una vida, en recons-                                        que pueden tener dificultades en
truir un pasado. La ilusión que le atribuye al discurso la capacidad de reflejar algo externo a él no pasa de                                      su lectura comprensiva, abra la
ser una metáfora. Como quiera que definamos una “vida”, es evidente que el texto no la refleja, por ser ella                                        posibilidad de que seleccionen el
irreproducible, inaprehendible, irrecordable, incontable en su diversidad y multidimensionalidad.                                                 momento que más les llamó la
                                                                                                                                                  atención en el texto, y desde este
Pensemos por un momento en la enormidad que puede abarcar el referente de la expresión “una vida”.
                                                                                                                                                  pídales que diferencien hechos
Como sea que la concibamos, ella siempre será irrecuperable en su totalidad. El relato autobiográfico
                                                                                                                                                  importantes y secundarios.
no es, no puede ser, el reflejo fiel de algo exterior a él. No representa tampoco de modo necesario
(estadística o simbólicamente) la vida de alguien. De lo que se trata es de un material relativamente                                             Habilidades implicadas: relacio-
autónomo, que posee un cuerpo propio y que se constituye en algo nuevo, en el sentido de que no es la                                             nar, comparar, anticipar, modelar.
consecuencia directa, verbal y discursiva del acontecer histórico de un sujeto.
 Carlos Piña. Tiempo y memoria. Sobre los artificios del relato autobiográfico. [Artículo]. En: Proposiciones Vol.29. Santiago de
                                               Chile: Ediciones SUR, 1999. Tomado de: http://www.sitiosur.cl/r.php?id=522

64    Guía didáctica para el docente / Lenguaje 6º básico
Unidad 2

                                                                                                                                           Sugerencias metodológicas
                                                                                                                            2
                                                                                                                            Unidad


                                                                                                                                           En la primera lectura que usted realice
                                                                                                                                           con el curso, le proponemos que al fi-
                                                                                                                                           nalizar el cuarto párrafo de esta página
                                                                                            Nuevas palabras
       gallineros, pieza para guardar carbón, despensas, cocheras y caballerizas!                                                          (“Estos nacimientos […] trajo la Canta-
       Y no solamente los magnates podían ocupar aquellos caserones, sino que          Despensas: sitio para guar-
       cualquiera familia de clase media disponía de uno semejante. Sin embargo,       dar conservas y comestibles.                        licia.”) detenga la lectura y pregunte a
       hay que reconocer que no se le daba la debida importancia a la pieza de         Cocheras: lugar para guar-
                                                                                       dar los coches de caballos.
                                                                                                                                           los estudiantes cómo creen que seguirá
       baño. Para veinte dormitorios se contaba con una sola, a media cuadra de las
       habitaciones. 2                                                                 Caballerizas: sitio cubierto                        el relato. Interróguelos en este sentido
                                                                                       destinado al descanso de los
       Los “Verdejos” de ese entonces vivían en conventillos. Estos, a pesar de las    caballos.                                           acerca de la relación que pueden esta-
       protestas de los políticos extremistas de hoy día, eran palacios en compara-
       ción con las “poblaciones callampas “contemporáneas.
                                                                                       Magnates: personajes
                                                                                       destacados por su dinero y
                                                                                                                                           blecer entre las preguntas hechas por el
       Como en esa época no había clínicas, las guaguas eran “puestas a domici-
                                                                                       poder.                                              narrador y la ilustración que acompaña
                                                                                       Cavilaciones: pensamientos,
       lio”. Fue así cómo llegaron mis dos hermanos menores, hasta completar la
       decena, que era la cuota mínima exigida por los arquitectos y constructores
                                                                                       reflexiones, meditaciones.                           al texto.
                                                                                       Indagaciones: investigacio-
       de esos tiempos.
                                                                                       nes, búsquedas, averigua-                           Aproveche también este momento para
                                                                                       ciones.
       Estos nacimientos me sumieron en profundas cavilaciones. ¿De dónde ha-
       bían llegado y cómo los trajeron? Ante la insistencia de mis interrogatorios,   Caricaturista: dibujante
                                                                                                                                           incorporar el vocabulario nuevo en el
       papá me explicó que los niños eran traídos por una cigüeña, en un cajoncito.    de caricaturas o dibujos en
                                                                                       que se exageran los rasgos
                                                                                                                                           contexto lector, de modo que el cono-
       Sin embargo, yo, dotado con alma de periodista, exigía más detalles y prose-
       guía en mis indagaciones: ¿Dónde estaban las cigüeñas? Porque en el galli-
                                                                                       típicos de una persona.                             cimiento de estas nuevas palabras fa-
       nero veía solamente las gallinas, el gallo y el pavo que trajo la Cantalicia.                                                       cilite la lectura fluida y comprensiva de
       - La cigüeña se voló porque tiene que llevar guagüitas a otras casas, hijito,
       me respondía mamá, con mal disimulada impaciencia.
                                                                                                                                           sus estudiantes.
       Pero yo volvía a la carga: -¿Y los cajoncitos?                                  ¿Cómo estás leyendo?
       A la mama Aurelia no se le ocurrió otra cosa que traerme un cajón vacío de      2   ¿Qué diferencias aprecia
                                                                                                                                           Actividades complementarias
       la Refinería de Azúcar de Viña del Mar.                                              el narrador entre las casas
       Ahí empezaron mis dudas.                                                            que conoció durante su                          Invite a los y las estudiantes que ilustren
                                                                                           infancia y las que habitó
       La mayor de mis hermanas, que ya se había casado, venía a menudo a vi-              ya adulto?                                      en sus cuadernos algún momento recor-
       sitarnos. Para el ojo del futuro caricaturista                                  3   ¿Por qué al niño no le bas-
                                                                                           taban estas explicaciones?
                                                                                                                                           dado por el autor y que, bajo su crea-
       no podía pasar inadvertida la curva,
       cada vez más pronunciada, del vientre                                                                                               ción, fundamenten por qué lo eligieron.
       de su hermana.
                                                                                              Saber más...                                 Esta actividad los ayudará a revisar el
       El fenómeno se hacía más no-
       torio cuando, a instancias de mi
                                                                                       Conservatorios para flores:                          texto y potenciar la comprensión lecto-
                                                                                       invernaderos. Lugares para cul-
       papá, ella tocaba el violín. La re-                                             tivar o mantener flores.                             ra, así como a imaginar creativamente
       velación final me fue hecha por
       Lisímaco, el hijo de la lavan-
                                                                                       Verdejos: en la época de J.
                                                                                       Délano se llamaba así a las
                                                                                                                                           el periodo histórico en el que suceden
       dera. Un año después descu-
       bría que tampoco era real el
                                                                                       personas populares o de los
                                                                                       barrios más pobres de la ciu-
                                                                                                                                           los hechos relatados (vestuario, costum-
       Viejito de Pascua. Estos dos                                                    dad. El nombre derivó de un
                                                                                       personaje creado por el mis-
                                                                                                                                           bres, objetos, etc).
       engaños me hicieron perder
                                                                                       mo Jorge Délano para la revis-
       la confianza en todo el mun-                          Refinería de azúcar         ta Topaze. La inspiración sur-
       do y un negro escepticismo                              Viña del Mar            gió del contacto que este tuvo
       fue echando raíces en mi                                                        cuando niño con un ingenioso
       espíritu. 3                                                                     maestro albañil que trabajó en
                                                                                       su casa.



                                                                                           Unidad 2: Un lugar especial...   41



Información complementaria                                                                                                           Estrategias diferenciadas
Sobre los artificios del relato autobiográfico evocar                                                                                  En el penúltimo párrafo de esta página, el au-
El hablante, al seleccionar ciertas vivencias para construir su relato de vida, las significa desde                                   tor se refiere a él mismo en tercera persona
la actualidad. Ellas adquieren un sentido y una función al interior de la situación generadora de la                                 singular: “Para ojo del futuro caricaturista…”.
narración y del relato mismo. Lo que se evoca es recordado desde el presente y está compuesto                                        Puede ser que este estilo confunda a algunos
por aquello que para el hablante, o para su interrogador, hoy merece ser imperecedero. (…) La                                        alumnos y alumnas, por lo tanto, le sugerimos
repetición conduce a la generalización, la abstracción implica sepultar los detalles diferencia-                                     que compruebe si este párrafo se comprendió.
dores de cada vivencia. Pero aquello que se sale de lo común, lo extraordinario dentro de una                                        Abra la siguiente pregunta a todo el curso:
rutina particular, los hitos y accidentes biográficos, pueden asumir en la memoria el rango de im-                                    ¿Quién es el “futuro caricaturista”? ¿Qué es o
perecedero, conservando su unicidad y, en consecuencia, adquiriendo la forma de un recuerdo                                          qué hace un caricaturista? ¿Por qué el autor
perspicuo. Pero no por ser extraordinario, ese recuerdo es menos objeto de tipificación.                                              habrá usado este recurso?
      Carlos Piña. “Tiempo y memoria. Sobre los artificios del relato autobiográfico “. En: Proposiciones Vol.29.                      Habilidades implicadas: anticipar, relacionar,
              Santiago de Chile: Ediciones SUR, 1999. Obtenido desde: http://www.sitiosur.cl/r.php?id=522                            integrar, recrear.


                                                                                                            Guía didáctica para el docente / Lenguaje 6º básico                    65
Sugerencias metodológicas
Deténgase en el subtítulo de esta página             Lectura central
y pida a sus estudiantes que anticipen el
contenido del texto de acuerdo con este.
                                                                  Nuevas palabras
Aproveche de preguntarles, ¿cuál será la                                                         Un día, papá nos estaba dando una lección objetiva sobre la forma esférica
                                                              Objetiva: real, fiel a los          de la Tierra. Se valía de una pelota de fútbol. ¿Sería posible creer que media
función de los títulos y subtítulos en un re-                 rasgos del objeto.                 humanidad anduviera con la cabeza para abajo y que las aguas de los océa-
lato? Al mismo tiempo es conveniente que                      Paparruchas: tonterías,
                                                              estupideces.
                                                                                                 nos se pegaran a la tierra como si no fueran líquidas?
                                                                                                 No. Esto era demasiado, y me salí de la pieza, porque para paparruchas ya
los guíe a preguntarse por el uso de co-                      Pintorescas: originales,
                                                                                                 tenía suficiente con las de la cigüeña y Santa Claus.
                                                              atrayentes, vistosas.
millas en las palabras “huevos” y “aceitó”.                   Caricaturas: dibujos en que        AÑOS DESPUÉS EN EL COLEGIO…
Verán que estas se utilizan para indicar un                   se exageran los rasgos de
                                                              una persona.
                                                                                                 Alumno mediocre, profesores alemanes de dibujo me amargaron con
                                                                                                 sus “huevos”.
sentido especial. Al proseguir con la lec-                    Carecían: no tenían, les
                                                                                                 Un gallo que me “aceitó”.
                                                              faltaba, estaban privadas de.
tura podrán comprobar y confrontar sus                        Aversión: rechazo, antipatía,      Mientras mis hermanos mayores rendían brillantes exámenes, especialmente
respuestas con el propósito real.                             odio.                              Alfredo, que en todos los ramos era promovido con tres coloradas, yo“pasaba”
                                                                                                 apenas, arrastrando un pesado lastre de bolas negras.
                                                              Malogrado: infortunado,
                                                              desaprovechado, frustrado.
Actividades complementarias                                   Garrapatear: rayar,
                                                                                                 En dibujo tampoco obtenía el menor éxito. Los profesores de este ramo, que
                                                                                                 por rara casualidad siempre fueron alemanes, me provocaban, con sus pinto-
                                                              borronear, dibujar de modo
                                                              impreciso.
                                                                                                 rescas figuras, a caricaturizarlos.Y tanto don Federico Thum como don Gaspar
Invite a los y las estudiantes a seleccio-                    Lucubraciones: ideas,
                                                                                                 Moll, muchas veces me sorprendieron las caricaturas que yo les hacía en el
                                                                                                 bloc destinado a acuarelas con hojas de acanto y desabridas láminas que ca-
nar una de las nuevas palabras incluidas                      imágenes.
                                                                                                 recían de interés para mi exaltado temperamento en ciernes. Estos dibujos,
                                                              Musas: seres mitológicos
en esta lectura y a usarla, de manera                         que inspiraban a los artistas.     que no figuraban en los programas pedagógicos, eran acreedores a hermosos
                                                                                                 “huevos”, como llamábamos a los“ceros”. 4
creativa, en la clase siguiente (puede                                                           Como los recreos, con su ensordecedor bullicio de pajarera, se me hacían in-
que escriban una canción con ellas, que                                                          soportables, prefería quedarme durante ellos en la sala de clases. Jamás tuve
                                                             ¿Cómo estás leyendo?                interés por el juego del trompo, las bolitas, y ni siquiera jugué nunca al pillarse.
redacten un trabalenguas, que creen un                                                           A veces temo parecerme a ese estúpido personaje de la tira cómica “Don Ful-
                                                              4   ¿Por qué el narrador
chiste o que las presenten de manera                              no se interesaba en los        gencio, el hombre que no tuvo infancia”.
                                                                  dibujos que le proponían       Menos mal que jamás me faltó un compañero que compartiese mi aversión
plástica, por ejemplo).                                           sus profesores?                a los juegos. Uno de ellos fue el malogrado poeta Domingo Gómez Rojas.
                                                              5   ¿Qué importancia tuvo          Juntos empezamos a garrapatear nuestras primeras lucubraciones durante
                                                                  para este niño el encargo
Información complementaria                                                                       el lapso de los recreos; y en tanto nuestros bulliciosos compañeros jugaban

                                                                          Unidad 1
                                                                  de don César Rossetti?
                                                                                                 a la “barra” o se disputaban una “Troya” con bolitas de piedra, Gómez Rojas
                                                                                                 tomaba sus primeros contactos con las musas y yo dibujaba monos que eran
Coke Délano y Topaze (1931-1970)                                                                 reproducidos en“El Peneca”, ad honorem.
                                                                                                 Desde un principio adopté el seudónimo de“Coke”, aunque escrito ”Coque”, su-
La utilización del humor como un instru-                                                         gerido por mis hermanitos menores, que en su media lengua me llamaban así.
mento político está bien asentado en la                                                          Don César Rossetti, que conserva todavía su“Almacén Santa Carolina”en Ca-
                                                                     Saber más...                tedral esquina de García Reyes, al conocer mi afición por el dibujo me pidió
historia del país. Las primeras expresio-                                                        que le pintara un enorme gallo sobre un tablero para anunciar las excelencias
                                                              El Peneca: revista infantil chi-
nes de sátira política datan de los años                      lena, publicada con gran éxito     del aceite marca“Gallo”, del que era importador.
                                                              entre los años 1908-1960.
de la Independencia. Durante el siglo XIX                     Ad honorem: expresión lati-
                                                                                                 El gallo fue colocado en la puerta del almacén, y yo pasaba cuantas veces podía
                                                                                                 frente a él para contemplar “mi monumental” obra de arte. En pago, el buen
el género maduró, al calor de las dispu-                      na que significa: ”por el ho-
                                                              nor”. Se emplea para aludir
                                                                                                 don César me obsequió una lata con medio litro del exquisito producto. 5
tas político-religiosas. En las dos primeras                  a un trabajo por el que no se
                                                              paga dinero.
                                                                                                                      Jorge Délano. Yo soy tú. Santiago: Editorial Zig-Zag, 1966 (fragmento).

décadas del siglo XX el mercado de las re-
vistas se amplió y diversificó, haciendo las
delicias de un público muy crítico frente al           42   Unidad 2: Un lugar especial...


cuadro que presentó la política hacia fines
del período parlamentario. Ninguna de es-
tas revistas, sin embargo, logró tener tanta       Estrategias diferenciadas
resonancia como la que alcanzó Topaze, el          Para fortalecer la lectura comprensiva, pída a los estudiantes con mayor dificultad que investi-
auténtico “barómetro de la política chile-         guen algunos aspectos del contexto de lectura, como averiguar en qué consisten los juegos de
na”, tal como rezó su subtítulo.                   “La barra” o una “Troya de bolitas” o qué es caricaturizar. Guíelos para que discriminen cuál pue-
La publicación tuvo una línea editorial re-        den considerar información importante y cuál accesoria. Interróguelos acerca de estos hechos:
lativamente independiente, trató los temas         ¿quiénes jugaban estos juegos? ¿Por qué se nombran en la lectura? ¿Quién hacía caricaturas de
de actualidad con soltura y sin ninguna            sus profesores? ¿Por qué y para qué las hacía?
consideración para con sus víctimas. Los
principales blancos de su humor fueron,            Habilidades implicadas: anticipar, inferir, comprobar, confrontar, crear.
sin duda, los presidentes de la República.
 Tomado de: http://www.memoriachilena.cl/temas/
      index.asp?id_ut=revistatopaze(1931-1970)
                       (fragmento y adaptación).




66    Guía didáctica para el docente / Lenguaje 6º básico
Unidad 2

                                                                                                                                                       Sugerencias metodológicas
                                                                                                                                              2
                                                                                                                                              Unidad


                                                                                                                                                       Revise junto a sus estudiantes las respues-
                                                                                                                                                       tas a las actividades individuales y grupales
                                                                                                                                                       propuestas en esta página. Apóyelos cuan-
    Escribe en tu cuaderno                                                                                                                             do requieran precisar conceptos o aclarar
    1.   ¿Cuál es el tema o idea principal de este texto?                                                                                              dudas generadas por las preguntas.
    2.   ¿En qué tiempo y lugares se desarrollan los hechos narrados?
    3.   Compara la época del texto con la actual. ¿Qué cosas han cambiado?                                                                            En la pregunta 3, se pide a los y las es-
    4.   ¿Cómo es el personaje de este relato? Haz una lista con sus características.                                                                  tudiantes que comparen la época actual
    5.   Construye una línea de tiempo y ordena los hechos narrados de acuerdo con la                                                                  con el contexto que presenta Jorge Dé-
         vida del personaje.
    6. ¿A qué situaciones narradas en el texto leído, se refieren las ilustraciones pre-
                                                                                                                                                       lano. La comparación puede ser variada:
         sentadas en esta página? Explica.                                                                                                             invítelos a reflexionar en torno al tamaño
    7. ¿Cómo fue su vida de familia? ¿Crees que fue importante en su formación personal?                                                               de la familia, el uso de tecnologías, formas
    Trabaja en equipo                                                                                                                                  de entretención, relación padres e hijos,
    8. Compartan con dos compañeros o compañeras las situaciones que seleccio-
                                                                                                                                                       costumbres familiares, tipo de comercio o
         naron como importantes en la vida de Jorge Délano. Seleccionen una de ellas,                                                                  consumo, entre otras. Oriente la actividad
         inventen un diálogo y represéntenlo ante su curso.
                                                                                                                                                       hacia la reflexión en torno a los cambios en
    9. Investiguen acerca de la obra de Jorge Délano, consigan imágenes de sus carica-
         turas y hagan una presentación en su sala de clases (pueden usar un programa                                                                  los estilos de vida, sus ventajas y desven-
         de presentación de imágenes o imágenes impresas).
                                                                                                                                                       tajas con respecto a los actuales.
    10. Seleccionen algunas y coméntenlas con el grupo curso: ¿Qué les parece su obra?
         ¿A qué personajes importantes caricaturizó?¿Qué finalidad tenían estos dibujos?                                                                Ínstelos también a relacionar el estilo de
    11. Guiados por su profesor o profesora construyan el concepto de caricatura y la                                                                  vida familiar y el trato hacia los niños y
         finalidad que tiene este tipo de dibujos. Anótenlo en sus cuadernos.
    12. Para conocer el aporte de Jorge Délano al cine chileno pidan a su profesor o pro-                                                              niñas. Pregúnteles, ¿qué ha cambiado?
         fesora que les ayude a conseguir una de sus películas y la proyecte en el curso.                                                              ¿Los niños y niñas son más respetados
         Después escriban un comentario acerca de esta experiencia.
    13. En una puesta en común lean sus comentarios y comenten: ¿Qué les pareció el
                                                                                                                                                       hoy?
         texto leído? ¿La vida de Jorge Délano, les permitió aprender algo nuevo? ¿Qué
         experiencia les resultó cercana o interesante?                                                                                                Actividades complementarias
                                                                                                                                                       Puede cerrar la aproximación al texto,
         Autoevaluación                        revisa tu aprendizaje completando la siguiente pauta:
                                                                                                                Niveles de logros                      invitando a los propios estudiantes a que
                                                 Al terminar esta sección, yo:                             Sí No      Puedo mejorar                    recuerden los juegos y juguetes favori-
     1 Diferencio, al leer, ideas importantes de ideas secundarias.                                                                                    tos de su infancia.
     2 Comprendo el sentido global de lo leído y puedo opinar sobre él.
                                                                                                                                                       La actividad puede ser breve, pero
     3 Capto claramente el espacio y tiempo presentados en el texto.
                                                                                                                                                       si lo considera pertinente, puede en-
     4 Identifico al narrador y puedo entregar sus características.
                                                                                                                                                       riquecerse con la práctica de algún
     5 Diferencio afirmaciones hechas en el texto de ideas o conclusiones que pueden extraerse de él.
     6 Reconozco este texto como una narración de hechos.
                                                                                                                                                       juego o la presentación de los anti-
     7 Valoro la lectura como una experiencia que me permite ampliar mis experiencias y visión de mundo.
                                                                                                                                                       guos juguetes favoritos de sus es-
                                                                                                                                                       tudiantes. Estos pueden servir para
                                                                                                                                                       generar un breve relato oral en el que
                                                                                                             Unidad 2: Un lugar especial...   43
                                                                                                                                                       los y las estudiantes compartan sus
                                                                                                                                                       experiencias infantiles.
Información complementaria                                                                                     Estrategias diferenciadas
¿Qué es una caricatura?                                                                                        Después de la autoevaluación, converse con aquellos estudiantes
La caricatura ha sido desde el comienzo de la historia un tipo de re-                                          que manifestaron más debilidades al responder la pauta. Entrégue-
presentación exagerada de unos personajes o de unos hechos con el                                              les estrategias que les permitan mejorar aspectos evaluados en ella.
fin de poder trasmitir un mensaje, una idea, la mayoría de las veces                                            Para ello genere preguntas o actividades que les permitan diferen-
sarcástica sobre una cuestión determinada.                                                                     ciar: información relevante de accesoria, afirmaciones explícitas e
                                                                                                               implícitas, relación de las partes con su sentido global.
Es por este motivo que desde siempre, el hombre recurrió a realizar
una serie de trazos bien expresivos, bien simbólicos, pero tremenda-                                           Habilidades implicadas: revisar, precisar, comparar, reflexionar.
mente simples con los que trasmitir ideas por medio de las imágenes
y así llegar a un mayor número posible de espectadores a los que
convencer de tales ideas.
                                    J. Enrique Peláez Malagón. Historia de la caricatura
                         Tomado de: http://clio.rediris.es/arte/caricaturas/caricatura.htm



                                                                                                                              Guía didáctica para el docente / Lenguaje 6º básico                67
Sugerencias metodológicas
Para que apliquen la estructura narra-            Lectura central                         Conoce el texto
tiva descrita en esta página, pida a sus
estudiantes que narren en forma escrita
alguna situación real vivida en su escuela                                                   El texto narrativo autobiográfico
o curso durante la semana. Ínstelos a que                                                    En el texto que leíste en la sección anterior Jorge Délano contaba situaciones que
                                                                                             le ocurrieron durante su infancia. A través de la siguiente actividad te invitamos a
identifiquen e incorporen a este relato                                                       revisar las características que definen a este tipo de textos.
los componentes estructurales del texto
narrativo. Oriéntelos y ayúdelos a definir                                                    Características del texto narrativo
                                                         Actividad 1
previamente el acontecimiento central,
                                                          1. A partir de esta experiencia de lectura, intenta responder las siguientes preguntas en tu cuaderno:
para que desde este, organicen los otros                        • ¿En qué consiste narrar o contar algo?
elementos de la historia.                                       • ¿Qué cosas se pueden narrar? ¿Qué se narra en el texto Yo soy tú?
                                                                • ¿Qué se necesita para contar una historia? ¿Qué elementos componen el relato de Jorge Délano?
A partir de este ejercicio, muéstreles
                                                          2. Analiza junto a un compañero o compañera, el siguiente esquema y responde:
cómo un hecho, objetivo y concreto, pue-                           Texto narrativo                                                                  Texto autobiográfico Yo soy tú
de prestarse para diversas interpretacio-
nes y narraciones subjetivas. Aproveche                               Personajes             Personas o personajes que participan en la historia.                 Jorge

                                                                                                           Voz que cuenta la historia.                        Jorge Délano
también este actividad para demostrar                                  Narrador

                                                                  Acontecimientos                      Hechos que conforman la historia.                  Episodios de su vida
las diferencias entre narración literaria y
                                                                        Espacio                         Lugar en que ocurren los hechos.                  Ocurridos en Santiago
exposición informativa.
                                                                        Tiempo                         Ubicación temporal de los hechos.                   Durante su infancia

Actividades complementarias                                            Estructura                         Organización de los hechos.
                                                                                                                                                       El relato está ordenado en:
                                                                                                                                                        inicio - desarrollo - final.

Juegue con los personajes de los textos                   3. Un texto autobiográfico es a la vez un texto narrativo, ¿por qué?
literarios que los niños y niñas leen como                4. ¿Cómo te explicas que el autor sea personaje y narrador al mismo tiempo?
lectura domiciliaria. Pídales que escojan
uno de ellos y que se introduzcan en su
mente. A partir de este ejercicio, invítelos
                                                                      Unidad Integra tus conocimientos
                                                                              1              Narrar es:
a escribir una autobiografía del personaje,                                                  Contar hechos reales o imaginarios en forma secuenciada. Cuando se narran acon-
                                                                                             tecimientos reales y objetivos, se considera al texto como no-literario.
de no más de 20 líneas… ¿Cómo conta-                                                         En cambio si lo relatado son hechos imaginarios o subjetivos, se considera al texto
rá su historia el personaje elegido?                                                         como una narración literaria.
                                                                                             Para narrar se necesita:
Al finalizar la experiencia, abra la oportu-                                                  •   Una historia para contar.
nidad para compartir los textos creados                                                      •   Un narrador que cuente la historia.
y evaluar qué aspectos de la biografía del                                                   •   Hechos secuenciados que conforman la historia.
                                                                                             •   Personajes que participan en la historia.
personaje fueron los más comunes. Apli-                                                      •   Un lugar o escenario físico en que ocurren los hechos.
quen, finalmente, los contenidos aborda-                                                      •   Un tiempo en que transcurren los hechos narrados.
                                                                                             •   Un orden para contar la historia.
dos en esta sección.
                                                   44    Unidad 2: Un lugar especial...




Información complementaria                                                                Estrategias diferenciadas
Por ser un texto autobiográfico, el narrador del texto leído es el propio                  Pídale a los jóvenes con dificultades en el aprendizaje, que relacio-
autor. En este aspecto enfatice que en los demás textos narrativos no                     nen el término narrar con otras acciones que permitan describir la
existe necesariamente una correspondencia entre el autor y el narra-                      misma situación. Es probable que conceptos como relatar o contar
dor. Los textos literarios son creaciones artísticas; el autor es un ser                  aparecerán en la reflexión: explíqueles que esas tres palabras van de
real, de carne y hueso, que requiere construir una voz que logre ingresar                 la mano y que ayudan a presentar las historias.
al universo imaginado. Esa voz será ficticia y podrá ser desde un ente
                                                                                          Habilidades implicadas: secuenciar, identificar, comparar, concluir.
que lo sabe todo, que puede entrar en los pensamientos o predecir el
futuro hasta un pajarito que cuenta lo que ve desde la rama en que se
encuentra.




68    Guía didáctica para el docente / Lenguaje 6º básico
Unidad 2

                                                                                                                                                           Sugerencias metodológicas
                                                                                                                                                  2
                                                                                                                                                  Unidad


                                                                                                                                                           Ayude a sus estudiantes a diferenciar una
                                                                                                                                                           biografía de una autobiografía enfatizan-
                                                                                                                                                           do los aspectos subjetivos relevados en
     Actividad 2
                                                                                                                                                           la segunda aun cuando en la biografía la
      1. A partir de la lectura del texto Yo soy tú de Jorge Délano, establece si este                             Saber más
           texto es literario o no literario.                                                            Prosa y verso
                                                                                                                                                           selección de información también impli-
      2. Completa el siguiente esquema que presenta las características de la auto-                      La prosa es la forma que toma                     ca un sesgo subjetivo. Para describir los
                                                                                                         naturalmente el lenguaje para
           biografía e intenta, a partir de él, construir este concepto.                                 expresar los conceptos, y que no                  rasgos del texto autobiográfico, destaque
                                                  Autobiografía
                                                                                                         está sujeta a medidas determi-
                                                                                                         nadas. El verso en cambio, tiene
                                                                                                                                                           la selección de recuerdos evocados por
                                                   Pertenece al
                                                                                                         métrica, ritmo y rima.
                                                                                                                                                           el narrador, que normalmente apuntan
                                                                                                         La autobiografía se puede na-
                                                                                                         rrar en prosa o verso.                            a aspectos de significación subjetiva o
                                                                                                         La biografía
                                                Género
                                                                                                         Es la presentación objetiva de los
                                                                                                                                                           particular. Destaque, entre ellos, la anéc-
                                             Se caracteriza porque:                                      aspectos más relevantes de la vida
                                                                                                         de una persona, basada en una
                                                                                                                                                           dota privada con respaldo exclusivo en su
                                                                                                         recopilación de datos extraídos                   memoria.
                                                                                                         de diversas fuentes y expuestos
       Protagonista           Se escribe              El autor         Lo narrado    Normalmente
                                                                                                         por un emisor que no es el sujeto
                                                                                                         de la biografía. Por esta razón, se
                                                                                                                                                           Aproveche este momento para que sus
            y                     en                  cuenta              le ha      se escribe en
       narrador son                                   hechos            ocurrido         prosa.
                                                                                                         la considera un texto narrativo no
                                                                                                         literario.
                                                                                                                                                           estudiantes comprendan también que la
                                persona
                                                                      en un pasado
                                                                         lejano.                         No obstante, también existen bio-                 autobiografía puede adoptar la moda-
                                                                                                         grafías en las que el narrador ima-
                                                                                                         gina o reconstruye momentos de la                 lidad de la prosa o el verso y que esta
      3. En una puesta en común, guiados por su profesor o profesora, revisen los                        vida de un personaje asumiendo la
                                                                                                                                                           última forma tiene gran arraigo en la
           conceptos construidos.                                                                        voz del protagonista; en este caso
                                                                                                         la biografía es un texto literario co-
                                                                                                         nocido como biografía novelada.
                                                                                                                                                           tradición popular chilena. Apóyese en los
                                                                                                                                                           conceptos incorporados en la sección
    Integra tus conocimientos                                                                                                                              Saber más y entregue ejemplos. De este
                                                                                                                                                           modo podrán comprender más adelante
    La autobiografía
    Es un texto narrativo en que el narrador es a la vez el autor y protagonista (o per-
                                                                                                                                                           (Unidad 6), que la versificación no es un
    sonaje principal) de la historia. Los hechos que se cuentan en ella son reales, pero                                                                   recurso exclusivo del género lírico.
    expresan vivencias y recuerdos personales de lo vivido, es decir, corresponden a una
    experiencia subjetiva, por eso, se la considera un texto literario.
                                                                                                                                                           Actividades complementarias
         Autoevaluación                         revisa tu aprendizaje completando la siguiente pauta:                                                      Proponga a sus estudiantes un trabajo
                                                                                                                Niveles de logros
                                                                                                                                                           en parejas en que escojan escribir la bio-
                                                  Al terminar esta sección, yo:                          Sí No          Puedo mejorar
     1 Diferencio un texto literario de uno no literario.
                                                                                                                                                           grafía y autobiografía de uno de ellos. Es
     2 Reconozco un texto narrativo como un relato basado en una secuencia de hechos organizados.
                                                                                                                                                           recomendable que quien tenga más ha-
     3 Identifico los principales componentes de un texto narrativo.                                                                                        bilidades para el relato literario escriba la
     4 Identifico la autobiografía como un relato en que el autor cuenta su vida.                                                                           autobiografía y su par redacte la biogra-
     5 Diferencio una biografía de una autobiografía.                                                                                                      fía. Así cultivarán ambas formas y a la vez
                                                                                                                                                           podrán comparar sus diferencias.
                                                                                                             Unidad 2: Un lugar especial...       45



Información complementaria                                                                                                                                 Estrategias diferenciadas
                                                      Tipos de narraciones literarias                                                                      Para acompañar a los estudiantes que
                                                                                                                                                           requieran apoyo para comprender los
                      Verso                                                                          Prosa                                                 conceptos de biografía y autobiografía,
 Poema épico: relata las hazañas                                 Cuento: narración breve que desarrolla un solo asunto central.                            pregúnteles: ¿qué tipo de texto se crea
 heroicas de un pueblo. Ejemplo, La                              Incorpora pocos personajes y desarrolla escasamente el tiempo                             cuando alguien investiga y escribe so-
 Eneida, de Virgilio.                                            y el espacio. El cuento tradicional o popular tuvo un origen oral.                        bre tu vida? ¿Qué texto creas cuando
 Cantar de gesta: relato medieval,                               Novela: narración más extensa que el cuento, en donde apare-                              tú mismo cuentas tu vida? Apoye esta
 ensalzar destinado a un héroe. Por                              ce una trama compleja, personajes sólidamente trazados, am-                               estrategia con los textos creados que los
 ejemplo, el Poema de Mío Cid.                                   bientes detallados en un mundo autónomo e imaginario.                                     estudiantes han producido en la activi-
 Romance: poema épico-lírico usa-                                Leyenda: relata sucesos fabulosos transmitidos por tradición,                             dad complementaria.
 do para narrar hazañas o historias                              los cuales tienen algún sustento real.                                                    Habilidades implicadas: comparar, di-
 particulares.                                                                                                                                             ferenciar, relacionar, aplicar.
                                                             Tomado y adaptado de: http://sapiens.ya.com/auladelengua/ESO3.htm

                                                                                                                                 Guía didáctica para el docente / Lenguaje 6º básico                 69
Sugerencias metodológicas
Después de leer el título de esta pági-        Lectura central                         Palabras del texto
na, recuerde a sus estudiantes cómo se
identifica un verbo y qué función cumple
dentro de la oración gramatical.                                                        Persona, tiempo y modos del verbo
Por razones de espacio en esta sec-                                                     Ya sabes que el verbo es una palabra que señala el estado o las acciones del sujeto.
                                                                                        En la siguiente actividad, observa como varía la terminación verbal, y responde las
ción no aparece completa la conjuga-                                                    preguntas propuestas.
ción de los modos y tiempos verbales.                                                    Actividad 1
Por ello recomendamos que amplíe la                                                       1. Solo conservo recuerdos muy vagos. (Verbo: conservar).
información sobre este tema y entre-                                                           El sujeto de la acción es: a) yo, b) él, c) nosotros, d) ellos.

gue más ejemplos.                                                                         2. Mi padre adquirió una casa en la calle Catedral. (Verbo: adquirir).
                                                                                               La acción se expresa en tiempo: a) presente, b) pasado, c) futuro.
Indíqueles también que en la lengua cas-                                                  3. Me pidió que le pintara un enorme gallo sobre un tablero. (Verbo: pintar).
                                                                                               La acción del verbo expresa: a) mandato, b) deseo, c) duda.
tellana podemos distinguir otras formas
o modos verbales que no expresan a la
persona implicada en la acción; estas                                                   Integra tus conocimientos
                                                                                        El verbo posee terminaciones que aportan información acerca de la persona, el
son: Infinitivo, Gerundio y Participio (for-                                             tiempo y la forma o modo en que se expresa la acción.
mas no personales del verbo). Explique                                                  La persona
estas formas y ejemplifíquelas con mo-                                                  Puede expresarse en:

delos extraídos de la lectura central.                                                     Singular                    Plural
                                                                                        1ª: yo           1ª: nosotros o nosotras                Ejemplo:

Actividades complementarias                                                             2ª: tú
                                                                                        3ª: él o ella
                                                                                                         2ª: vosotros, vosotras o ustedes
                                                                                                         3ª: ellos o ellas
                                                                                                                                                (yo) (1ª p. sing.) solo conser-
                                                                                                                                                vo recuerdos muy vagos.

Proponga a sus estudiantes que trabajen                                                 El tiempo
                                                                                        Puede manifestarse en: presente, pasado o futuro. Ejemplos:
en grupos pequeños y que construyan                                                     Solo conservo recuerdos muy vagos. (Presente).
oraciones en las que ellos sean los su-
                                                                   Unidad 1
                                                                                        Mi padre adquirió una casa en la calle Catedral esquina de Esperanza. (Pasado).
jetos (ej.: Martín, Fernanda y Paula leen                                               Siempre recordaré mi infancia. (Futuro).

Harry Potter). A partir de estas trabajarán
             ).                                                                         La forma o modo
                                                                                        Puede manifestar mandato (Modo imperativo), deseo (Modo subjuntivo), o solo
los siguientes aspectos: a) identificar el                                               indicar la acción (Modo indicativo). Ejemplos:
sujeto, el predicado y sus respectivos                                                  Sólo conservo recuerdos muy vagos. (Modo indicativo).
núcleos, b) cambiar la persona gramati-                                                 Me pidió que le pintara un enorme gallo sobre un tablero. (Modo subjuntivo).
                                                                                        Pinta un cartel para este aceite. (Modo imperativo).
cal de la oración, c) trasladar la acción al
futuro, d) transformar la oración a Modo                                                 Actividad 2

Imperativo.                                                                               Junto a un compañero o compañera, reconoce en el siguiente ejemplo la perso-
                                                                                          na y tiempo de las formas verbales destacadas.
Después de compartir los ejercicios con                                                   “yo con alma de periodista, exigía más detalles y proseguía en mis indagacio-
                                                                                          nes: ¿Dónde estaban las cigüeñas?”
el curso, permítales explicitar qué estra-
tegias utilizaron para realizar los ejerci-
cios propuestos.                                 46   Unidad 2: Un lugar especial...




Información complementaria                                                                                                            Estrategias diferenciadas
Formas no personales del verbo                                                                                                        Solicite a los alumnos y alumnas
El infinitivo: es la forma verbal, que da el nombre a la acción realizada. En español lleva las termina-                               que evidencien dificultades con el
ciones -ar, -er, -ir. Ejemplos: comentar, leer, escribir.                                                                             contenido presentado, que revisen
                                                                                                                                      las páginas 20 y 21 (Unidad 1).
El gerundio: es la forma que indica la actualización permanente de la acción; su terminación regular
                                                                                                                                      Usando los mismos ejemplos an-
en español es: -ando en los verbos de la primera conjugación, -iendo o -yendo en los de la segunda
                                                                                                                                      teriores, ahora para avanzar en los
y tercera. Ejemplos: comentando, leyendo, escribiendo. Tiene generalmente un carácter adverbial,
                                                                                                                                      nuevos términos, los estudiantes
y puede expresar modo, condición, tiempo, motivo, concesión y otras circunstancias, como en el
                                                                                                                                      podrán establecer relaciones entre
siguiente ejemplo: “Estuvo comentando la película”.
                                                                                                                                      los aprendizajes ya logrados y los
El participio: forma no personal del verbo, susceptible de recibir marcas de género y número, que se                                  nuevos.
asimila frecuentemente al adjetivo en su funcionamiento gramatical. En español, puede formar tiempos
                                                                                                                                      Habilidades implicadas: identifi-
compuestos y perífrasis verbales. Expresa la acción concluida; ejemplo: comentado, leído, escrito.
                                                                                                                                      car, distinguir, aplicar.
                                                                              Fuente: Real Academia de la Lengua, RAE.


70    Guía didáctica para el docente / Lenguaje 6º básico
Unidad 2

                                                                                                                                                                           Sugerencias metodológicas
                                                                                                                                                                  2
                                                                                                                                                                  Unidad

                                                                                                                                                                           Antes de revisar esta página, invite a sus
                                                                                                                                                                           estudiantes a que describan su curso. En
                                                                                                                                                                           este ejercicio, implícitamente aparecerán
    El adjetivo: palabras para caracterizar                                                                                                                                adjetivos calificativos que usted puede
                                                                                                                                                                           escribir en el pizarrón alrededor del con-
     Actividad 3                                                                                                                                                           cepto “Nuestro curso”. Luego, pídales que
      Lee los siguientes ejemplos y completa las oraciones:                                                                                                                se centren en la palabra nuclear “curso”, a
      a) La gallina ponía un precioso huevo de lata.
                                                                                                                                                                           partir de esta vaya construyendo un orga-
         La palabra destacada indica una                  (cualidad, nombre, acción).
         Esta se refiere a la palabra                 (huevo - lata - gallina).
                                                                                                                                                                           nizador gráfico. A la vez vaya preguntán-
      b) Había dos parrones y cuartos para la servidumbre.                                                                                                                 doles, ¿qué tipo de palabra lo determina?
         La expresión destacada especifica la                      de                                                                                                       ¿Qué información agrega la palabra “nues-
         (cantidad - tiempo - persona) (cuartos - parrones - servidumbre).
                                                                                                                                                                           tro”? Prosiga con otros adjetivos que se
      c) Estos nacimientos me sumieron en profundas cavilaciones.
         La expresión “estos” sirve para        (indicar o reemplazar al sustantivo).
                                                                                                                                                                           hayan incluido en la descripción.
      d) Ahí empezaron mis dudas.                                                                                                                                          Posteriormente, guíe a sus estudiantes
         La palabra destacada indica con respecto a la palabra dudas una relación de                                                                                       para que construyan la definición de ad-
                        (pertenencia - orden - tiempo).
                                                                                                                                                                           jetivo, explicitando su función.
    Ordena e integra tus conocimientos                                                                                                                                     Para cerrar, proponga una oración de la lec-
    El adjetivo es una palabra cuya función es calificar o determinar al sustantivo, preci-                                                                                 tura central y pida al curso que la analice
    sando su significado. Siempre concuerda con este en género y número. Existen dos
    grandes tipos:
                                                                                                                                                                           incorporando todos los contenidos que ya
    a) Los adjetivos calificativos: señalan cualidades de los sustantivos que acompañan.                                                                                    conocen (sujeto y predicado, núcleos, per-
    b) Los adjetivos determinativos: precisan el significado del sustantivo, indicando:                                                                                     sona gramatical, tiempo verbal, modo ver-
        • distancia: esta casa, esa casa, aquella casa.      Adjetivos mostrativos.
                                                                                                                                                                           bal, adjetivos calificativos y determinativos).
        • pertenencia: mi vida, tu vida, su vida.     Adjetivos posesivos.
        • número o cantidad: dos pasajes, medio pasaje, doble pasaje.  Adjetivos numerales.
                                                                                                                                                                           Actividades complementarias
     Actividad 4
                                                                                                                                                                           Los adjetivos que se presenten en la ac-
      Responde en tu cuaderno, ¿qué adjetivos se han empleado en el siguiente ejemplo?
      • Mi vida se deslizaba entre el segundo y el tercer patio y algunas escapadas por
                                                                                                                                                                           tividad sugerida anteriormente, pueden
        la puerta falsa.                                                                                                                                                   generar una importante información sobre
                                                                                                                                                                           el ambiente de aprendizaje y afectivo que
         Autoevaluación                         revisa tu aprendizaje completando la siguiente pauta:
                                                                                                                                                                           existe al interior del curso. Conduzca la re-
                                                                                                                                   Niveles de logros
                                                                                                                                                                           flexión de sus estudiantes hacia este tema
                                                  Al terminar esta sección, yo:                                               Sí No       Puedo mejorar
                                                                                                                                                                           con preguntas como: ¿qué les parecen los
     1 Identifico en el texto leído verbos o palabras que indican acciones.
                                                                                                                                                                           adjetivos con que han calificado al curso?
     2 Reconozco la persona gramatical de las formas verbales.
     3 Identifico en las formas verbales el tiempo y modo de la acción.
                                                                                                                                                                           ¿Qué revelan? ¿Cómo es nuestro curso?
     4 Reconozco en el texto leído adjetivos o palabras que sirven para entregar las características de personas y objetos.
                                                                                                                                                                           ¿Están de acuerdo con estos calificativos?
                                                                                                                                                                           Incorpore las conclusiones en las re-
                                                                                                                                 Unidad 2: Un lugar especial...   47       flexiones formativas acerca del curso
                                                                                                                                                                           como grupo de pertenencia.

Información complementaria                                                                                                                  Estrategias diferenciadas
Dentro de los adjetivos calificativos, podemos encontrar los superlati-                                                                      Algunos estudiantes se sentirán más cómodos si comienzan el
vos absolutos, que denotan el sumo grado de cualidad que con ellos                                                                          trabajo de este contenido con un material concreto. Genere la
se expresa. Muchos pueden construirse con los sufijos -ísimo, -érrimo:                                                                       instancia de describir objetos cotidianos, (sala, patio, escuela);
Antiguo – antiquísimo//Nuevo – novísimo                                                                                                     ya sea dentro de la sesión o como actividad para desarrollar fue-
Pobre – paupérrimo// Libre – libérrimo// Fértil – ubérrimo                                                                                  ra de la clase. De esta manera, podrán apropiarse del concepto
                                                                                                                                            “adjetivo” a partir de su entorno cercano.
Otros pueden expresar grados comparativos:
                                                                                                                                            Habilidades implicadas: describir, identificar, deducir, analizar.
Grande – máximo (en su grado comparativo está “mayor”).
Pequeño – mínimo (en su grado comparativo está “menor).
Alto – altísimo (en su grado comparativo está “superior”).
Bueno – óptimo (en el grado comparativo está “mejor”).




                                                                                                                                                  Guía didáctica para el docente / Lenguaje 6º básico                 71
Sugerencias metodológicas
Proponga a sus estudiantes que lean                 Evaluación de                proceso
ambos textos presentes en esta página
y los comparen entre sí. A partir de esta
comparación deben lograr identificar y                       ¿Cómo va tu aprendizaje?
diferenciar un texto biográfico de uno
                                                                                                       I. Detente un momento y evalúa cómo va tu proceso de aprendizaje. Lee el
autobiográfico. Pídales que en el relato                                                                   siguiente texto:
autobiográfico subrayen con un color
                                                                 Conoce a la autora...
expresiones subjetivas y con otro dis-                                                                                                      ¿Quién soy?
                                                              Beatriz Concha Cosani
tinto, los datos objetivos. Mediante esta                     (1942-...)                                 ¡Hola! Yo soy Beatriz Concha, autora de este libro y de otros que podrás leer
                                                                                     Nació en San-       cuando seas un poco más grande. Voy a contarte algunas cosas de mi vida
técnica, aproveche de recoger y reforzar                                             tiago de Chile,     para que me conozcas mejor. Nací en Santiago el 14 de mayo de 1942. Soy hija
los conceptos de hecho y opinión.                                                    estudió Artes       de Esther Cosani quien, tal como yo, era ilustradora y escritora. De ella heredé
                                                                                     Plásticas en        la vocación por el dibujo y la literatura.
Conduzca el análisis con preguntas que per-                                          la Escuela de
                                                                                     Bellas Artes        Desde los dos años viví en el campo, con mi padre y mis hermanos, en
mitan reconocer a los emisores de ambos                                              de la Univer-       un hermoso lugar, cerca de Talagante, llamado “Rinconada de Requínoa”.
                                                              sidad de Chile. Durante más de             Allí aprendí a descubrir la naturaleza y fue mi papá —Ruperto Concha
textos y caracterizarlos: ¿quién relata el texto              dos décadas ha ilustrado libros            Varas— quien nos enseñó, a mis dos hermanos mayores y a mí, a amarla
                                                                                                         y respetarla.
¿Quién soy? ¿Cómo es el emisor del texto
            ?                                                 infantiles y textos escolares con
                                                              diferentes empresas editoriales.           A los once años regresé a Santiago para ir a un buen colegio. Este cambio
Conoce a la autora? ¿Tienen el mismo
                         ?                                    Obtuvo medalla en la Bienal
                                                                                                         no fue fácil. La ciudad no me gustaba y me sentía diferente a las otras niñas,
                                                              de Ilustración Infantil de Tokio,
propósito? ¿Por qué? Luego solicíteles que                    concurso Noma 1995. A lo largo
                                                                                                         tan señoritas y bien educadas, que se horrorizaban cuando me veían trepar
                                                                                                         un inmenso pino que había en el colegio. Esta costumbre me costó varios
desarrollen la actividad individual.                          de su carrera profesional ha ilus-
                                                              trado más de quinientos libros.            castigos y suspensiones. Tampoco fui una alumna aventajada y mis notas, si
                                                                                                         no del todo malas, eran mediocres, excepto en castellano, historia y geografía
Cuando revise la descripción que los niños                    En 1994 publica su primera obra
                                                              literaria, El país de las Ausencias,       y… ¡dibujo! En el dibujo tenía un eterno siete. A los dieciséis años ingresé a
y niñas realizaron sobre la autora (ejerci-                   el cual es adquirido por el Proyec-        estudiar Licenciatura en Artes Plásticas en la Escuela de Bellas Artes de la Uni-
                                                                                                         versidad de Chile. Allí aprendí lo suficiente como para desarrollar el oficio de
                                                              to Biblioteca de MECE.
cio 4), pregúnteles qué clase de palabras                     Actualmente reside en Francia              ilustradora. Con esta habilidad recorrí varios países de Sudamérica trabajando
                                                                                                         como dibujante, hasta que regresé a Chile, donde me instalé definitivamente.
usaron para caracterizarla, así integrarán                    y expone sus pinturas en la Ga-
                                                              leria Schwarzbach en Wuppertal
el adjetivo desde un contexto nuevo.                          (Alemania).
                                                                                                                 Beatriz Concha. Tontinas. Santiago, Editorial Zig-Zag, 2005 (Fragmento y adaptación).



Actividades complementarias                                            Unidad 1Después de leer
Solicite a sus estudiantes que integren                                                                II. Responde en tu cuaderno:
algunos datos personales de Beatriz Con-                                                                   1. ¿Quién escribe este texto y con qué fin?
cha incluidos en su relato autobiográfico,                                                                  2. ¿Qué relación puedes establecer entre el título y la finalidad del texto?
                                                                                                           3. Haz una lista que incluya los principales hechos narrados en este frag-
al recuadro Conoce a la autora. Pregúnte-
                               .                                                                               mento. Ordénalos de acuerdo con el tiempo en que suceden.
les ¿qué tipo de texto es aquel del recua-                                                                 4. ¿Cómo era Beatriz Concha cuando niña? Descríbela a partir de lo que
                                                                                                               ella cuenta en su relato.
dro? ¿Qué ajustes se necesitan para lo-
                                                                                                       III. Responde encerrando en un círculo la alternativa correcta.
grar que este texto mantenga el lenguaje
                                                                                                            1. ¿Qué tipo de texto es el leído?
objetivo y la persona gramatical?                                                                              A. Una biografía.              C. Un cuento.
Aproveche de integrar los conceptos de                                                                         B. Una autobiografía.          D. Una novela.

retrato, autorretrato y caricatura, vincu-           48   Unidad 2: Un lugar especial...

lados al concepto de descripción.

Información complementaria                                                                    Estrategias diferenciadas
Retrato: es una pintura, fotografía u otra representación artística de                        Aquellos estudiantes que se sientan cómodos explorando en el arte
una persona. A menudo se captan los rasgos del rostro del retratado.                          visual, pídales que a partir de las características extraídas para cons-
La intención es recoger los rasgos físicos de la persona, procurando                          truir la biografía y la autobiografía en actividades anteriores, ensayen
representar su personalidad. Cuando el artista crea un retrato de sí                          sus habilidades como dibujantes y creen un autorretrato. Este les
mismo se llama autorretrato.                                                                  podrá servir como complemento a las autobiografías que presenten
En literatura el término “retrato” o “caracterización” se aplica a una des-                   en el Taller de Comunicación Escrita.
cripción escrita de una persona. Un retrato a menudo da una visión pro-                       Habilidades implicadas: comparar, diferenciar, analizar, aplicar.
funda de una persona y excede la mera descripción física.
                                                     Tomado y adaptado de:
                 http://www.scribd.com/doc/2170063/DEFINICION-DE-RETRATO




72    Guía didáctica para el docente / Lenguaje 6º básico
Unidad 2

                                                                                                                                          Sugerencias metodológicas
                                                                                                                                 2
                                                                                                                                 Unidad

                                                                                                                                          Previo al desarrollo de esta evaluación
                                                                                                                                          revise con sus estudiantes la compren-
                                                                                                                                          sión de los conceptos abordados en ella:
                                                                                                                                          texto narrativo, biografía, autobiografía,
        2. ¿Quién es la narradora?                                                                                                        narrador, adjetivo y verbo. Luego expli-
            A.   Beatriz Concha niña.                                                                                                     que la modalidad de las preguntas de
            B.   Beatriz Concha adulta.
                                                                                                                                          selección múltiple y la estrategia para
            C.   Beatriz a los once años.
            D.   Otra persona que cuenta la vida de Beatriz.                                                                              responderlas adecuadamente, verifique
        3. ¿Cuál es la diferencia fundamental entre biografía y autobiografía?
                                                                                                                                          que diferencian claramente el enunciado
            A.   La biografía es un texto literario y la autobiografía un texto no-literario.
                                                                                                                                          y alternativas de respuesta, enfatice la
            B.   La autobiografía tiene narrador, las biografías no lo tienen.                                                            idea de que solo una de ellas es correcta.
            C.   En la autobiografía narrador y protagonista son la misma persona.
                                                                                                                                          Después de responder pídales que fun-
            D.   En ambos textos el propio autor habla de sí mismo.
                                                                                                                                          damenten oralmente sus respuestas y,
        4. En el siguiente ejemplo:                                                                                                       luego de corregidas en común, las ano-
             “Desde los dos años viví en el campo, con mi padre y mis hermanos, en un hermoso lugar”.                                     ten en sus cuadernos.
             ¿Cuál es la función de las palabras subrayadas?

            A.   Caracterizar personas.                                                                                                   Actividades complementarias
            B.   Indicar acciones.
            C.   Entregar el significado del sustantivo.
                                                                                                                                          Pídales que reconozcan todos los adjeti-
            D.   Calificar y precisar el significado del sustantivo.                                                                        vos y verbos incluidos en los dos textos
        5. En el siguiente ejemplo:
                                                                                                                                          (biografía y autobiografía). Para los adjeti-
                                                                                                                                          vos solicíteles diferenciar entre calificati-
             “La ciudad no me gustaba y me sentía diferente a las otras niñas, tan señoritas y bien educadas, que se
             horrorizaban cuando me veían trepar a un inmenso pino”                                                                       vos y determinativos, además de precisar
                                                                                                                                          la relación directa con el sustantivo al
            ¿Cuál es la función de las palabras subrayadas?
                                                                                                                                          que determinan. En el caso de los verbos
            A.   Adjetivos.
            B.   Sustantivos.
                                                                                                                                          pídales que diferencien: la persona, el
            C.   Verbos.                                                                                                                  tiempo y el modo de la forma verbal.
            D.   Adjetivos calificativos.
                                                                                                                                          Estrategias diferenciadas
    IV. Comenta con un compañero o compañera y luego respondan en su cuaderno:
                                                                                                                                          En la Unidad 1 ya describió a sus estu-
        1. ¿Por qué el texto leído es una narración? Fundamenten mencionando los rasgos que posee.
        2. Ordenen los hechos narrados en tres momentos: inicio-desarrollo-desenlace.
                                                                                                                                          diantes en qué consiste el ítem de selec-
        3. Determinen si este texto es una biografía o una autobiografía. Fundamenten por qué.                                            ción múltiple. Invite a los estudiantes de
                                                                                                                                          rendimiento más avanzado a crear ejerci-
    V. Preséntate ante tu curso.
                                                                                                                                          cios de selección múltiple. Proponga que
        1. Haz un ejercicio autobiográfico parecido al de la autora de este texto y preséntate en forma oral ante tu
            curso. Destaca una anécdota o situación que te refleje cómo eras cuando pequeño.                                               realicen esta tarea en parejas y vinculados
                                                                                                                                          a alumnos y alumnas de diferente ren-
                                                                                                                                          dimiento. Al finalizar, pídales que copien
                                                                                                Unidad 2: Un lugar especial...   49       en la pizarra las preguntas elaboradas en
                                                                                                                                          común, y luego que las respondan y expli-
                                                                                                                                          quen al curso.
Información complementaria
Ventajas y desventajas del ítem de selección múltiple                                             Desventajas:
Ventajas:                                                                                         • No evalúan aspectos de producción como los ítemes de respuesta
• Permite medir conocimientos generales, conocimientos especiali-                                   de desarrollo.
  zados, competencias, habilidades y destrezas pre-establecidas en                                • Presentan ciertas dificultades en su construcción, como saber de-
  una taxonomía.                                                                                    terminar con precisión qué contenido se está evaluando y cómo se
• Elimina el factor de ambigüedad (o de polisemia) propio de las                                    está haciendo (habilidad cognitiva).
  respuestas abiertas.                                                                            • A veces, no es fácil elaborar distractores posibles para los problemas.
• Su aplicación necesita de menos tiempo que las preguntas de desarrollo.                           Tomado y adaptado de: http://www.educarchile.cl/portal.herramientas/planifi-
• La cantidad de ítemes a utilizar depende del grado de medición que                                                                        caccion/1610/article-96050.html
  se vaya a utilizar: un contenido específico, la materia de un tema                               Habilidades implicadas: diferenciar, seleccionar, fundamentar.
  general, un control trimestral o semestral, una prueba final, etcétera.
• La corrección es rápida e incluso puede mecanizarse.

                                                                                                                 Guía didáctica para el docente / Lenguaje 6º básico                73
Sugerencias metodológicas
                                                                               Taller de
El siguiente taller se presenta con el título
“Escribo para hablar de mí”. Abra esta ex-                comunicación escrita
periencia de escritura, ofreciendo la oportu-
nidad de que sus estudiantes se pregunten                                                          Escribo para hablar de mí
por el propósito de escribir una autobiogra-
                                                                                                   En su autobiografía Jorge Délano habla de sí mismo, de su familia y de historias que
fía, así logrará que ellos valoren este ejercicio                                                  conformaron su entorno personal. En esta sección te invitamos a que escribas tu
como experiencia de autoconocimiento y de                                                          propia historia e investigues sobre tus raíces.

comunicación escrita.
                                                                                                   Preparando la autobiografía
Para ayudarles en la preparación de la en-                                                         1. Piensa sobre lo que sabes acerca de ti mismo, sobre lo que te gustaría saber y
trevista con fines informativos (puntos 2-4),                                                           a quién le puedes preguntar. Para esto anota en tu cuaderno todas las ideas o
                                                                                                       experiencias que quieras contar en tu autobiografía. Como seguramente te sur-
modele la situación comunicativa implicada.                                                            girán muchas ideas sin orden, organízalas en un cuadro como el siguiente:
Pida a un alumno o alumna que acepte ser
                                                                                                               ¿Qué sé sobre             ¿Qué otras cosas           ¿Quiénes pueden
entrevistado por usted ante el grupo curso,                                                                 mi historia personal?       me gustaría saber?            saber de mí?
(simule, por ejemplo, que trae un cuaderno
con preguntas pauteadas y una grabado-
ra). Genere una conversación con el o la
estudiante que participa en este ejercicio,
pregúntele por ejemplo, por la composición                                                         2. Consigue fotografías, pregunta a tus padres hermanos, tíos, abuelitos, amigos
de su familia, la importancia que tiene en                                                             de la familia, qué saben de ti y si te dan un tiempo para que los entrevistes. Esto
su vida, cuáles son sus gustos y pasatiem-                                                             puede sonarles a algo muy serio, por eso explícales que solo necesitas que te
                                                                                                       respondan algunas preguntas para escribir un relato acerca de tu vida. Diles que
pos, entre otros aspectos. También puede                                                               después puedes leérselos para que te ayuden a revisarlo.
proponer la situación inversa (estudiante                                                          3. Luego, elige a las personas de tu familia que vas a entrevistar. Para que no olvi-
entrevista al profesor o profesora), o que dos                                                         des preguntas importantes, prepara una pauta en que las anotes previamente,
                                                                                                       pero trata que la entrevista resulte una conversación espontánea.
estudiantes asuman los roles entrevistador-
                                                                                                   4. Si puedes consigue una grabadora, y luego, transcribe las respuestas. Si no es
entrevistado.                                                                                          así, simplemente toma notas de las ideas más importantes o de las respuestas

Actividades complementarias                                                    Unidad 1                que más te interesaron.
                                                                                                   5. Con la información recopilada ¡prepárate para escribir tu autobiografía!
Las fotografías son un importante testimo-                                                         Pasos para redactar la autobiografía
nio de momentos clave que uno ha vivido,                                                           1. Organiza en un esquema de desarrollo toda la información que has reunido,
pero para muchos de los y las jóvenes, un                                                              considerando los siguientes aspectos:

pañolín scout, un diario de vida, la camiseta                                                          a)   Nacimiento (día, hora, lugar).
                                                                                                       b)   Recuerdos de la niñez.
de su equipo favorito o una pulsera regalada                                                           c)   Anécdotas.
por una amiga especial pueden ayudarlos a                                                              d)   Vacaciones.
entrar en ellos mismos. Si es posible, invíte-                                                         e)   Juegos o pasatiempos.
los a traer estos “tesoros” que los conecta-                                                           f)   Amigos.
                                                                                                       g)   Metas futuras.
rán con su propia historia. En el proceso de
escritura posterior, estos objetos también
                          s
pueden ser el punto de partida para abrir y                50     Unidad 2: Un lugar especial...


cerrar etapas en sus vidas.

Información complementaria                                                                                                                   Estrategias diferenciadas
Propuestas de escritura narrativa                                                                                                            Aprovechando el término adjetivo con
• Evocar algún objeto, lugar, color, olor o momento vinculado al mundo familiar o escolar.                                                   aquellos estudiantes que se sientan
                                                                                                                                             un poco desconcertados con la ac-
• Seleccionar una foto del álbum familiar y contar con detalle las circunstancias que rodean el
                                                                                                                                             tividad que se abre, propóngales que
  momento.
                                                                                                                                             realicen una lista con los adjetivos
• ¿Qué recuerdan de los libros leídos? ¿Cuál de ellos dejó huella en su vida?                                                                que ellos creen que los describen.
• Evocar los recuerdos vinculados a objetos familiares y cotidianos (juguetes, ropa u otros).                                                Pueden abrir la actividad a los com-
• Buscar el recuerdo de lugares ya desaparecidos.                                                                                            pañeros y compañeras que sean cer-
• Escribir sobre la participación directa en algún acontecimiento histórico.                                                                 canos y puedan darles información de
                                                                                                                                             manera respetuosa y constructiva.
• Frases hechas, proverbios, refranes con los que los adultos les han inculcado ideas o valores.
                                                                                                                                             Habilidades implicadas: reflexionar,
• Canciones que van unidas a la evocación de momentos, sentimientos y emociones.                                                             modelar, crear.
                      Benigno Delmiro Coto. La escritura creativa en las aulas. España: Editorial Grao, 2002. (Adaptación).


74    Guía didáctica para el docente / Lenguaje 6º básico
Unidad 2

                                                                                                                                                               Sugerencias metodológicas
                                                                                                                                                      2
                                                                                                                                                      Unidad


                                                                                                                                                               En los textos A y B es posible observar
                                                                                                                                                               la subjetividad de quien describe. Pro-
                                                                                                                                                               póngale al curso que determinen por
     Prepara tu borrador                                                                                                                                       qué son textos subjetivos y cómo se
     1. Piensa en tus receptores, ¿a quién diriges tu autobiografía? De acuerdo con esto,                                                                      podrían modificar para que describan
         adecua tu lenguaje y estilo.
     2. Propón un título que refleje lo que quieres comunicar (Al final revisarás si es
                                                                                                                                                               y caractericen de manera objetiva.
         apropiado).
                                                                                                                                                               Le sugerimos preguntar a los niños y
     3. Cuando escribas, ordena tus ideas, teniendo en cuenta el sujeto y el predicado                                                                         niñas en qué contextos es deseable
         de cada oración.
     4. Redacta un primer borrador, considerando que en un relato autobiográfico se
                                                                                                                                                               una descripción subjetiva y cuándo es
                                                                                                                        Saber más...
         presentan las siguientes características:                                                                                                             preferible una con carácter objetivo. El
                                                                                                                  El párrafo es un conjunto de
        a) El autor nos habla de sí mismo, por eso, utiliza la primera persona singular.
                                                                                                                  oraciones separadas por pun-                 propósito no solo es abrir la reflexión
        b) Hace referencias a su entorno familiar real.
        c) Emplea la primera persona singular (yo) (Y las palabras que la sustituyen:
                                                                                                                  to aparte, que desarrolla solo
                                                                                                                  una idea específica del texto
                                                                                                                                                               en torno al proceso de escritura que
            mí, me, conmigo).                                                                                     mayor del que forma parte.
                                                                                                                                                               enfrentan, sino que también preparar-
        d) Las autobiografías se escriben normalmente en prosa, es decir, en el lengua-
            je cotidiano que se organiza y divide en conjuntos de oraciones denomina-
                                                                                                                                                               los como lectores activos y atentos a la
            dos párrafos. No olvides que estos se deben comenzar en mayúscula y                                                                                información que reciben.
            finalizar en punto aparte.
     5. Como sugerencia te recomendamos que selecciones alguna anécdota o episo-
        dio que resulte especial para ti. También que incorpores a tu relato experiencias                                                                      Actividades complementarias
        con personas que hayan sido importantes en tu vida.
     6. Para narrar es conveniente que combines la narración con la técnica de la                                                                              Invite a los alumnos y alumnas a compar-
        descripción.                                                                                                                                           tir alguna anécdota o situación personal
     ¿Sabes en qué consiste? Observa los siguientes ejemplos y responde las preguntas
     propuestas:
                                                                                                                                                               de manera oral. Pídales que incorporen
     ¿Qué finalidad tienen los textos A y B?                                                                                                                    la estructura inicio, desarrollo y cierre.
                                                                                                                                                               Será una forma para que logren conocer
                           A                                                      B
       El caserón contaba con tres grandes pa-             Mi madre era baja, bien formada, de                                                                 que impacto pueden provocar en los re-
       tios. El primero, un jardín rodeado por             rostro simpático: ojos grandes, nariz
       una gran galería de vidrios. El segundo             fina y boca pequeña. Su carácter osci-                                                               ceptores los episodios que seleccionan
       recibía la luz de una amplia claraboya,
       y en el tercero, pavimentado con piedra
                                                           laba entre la severidad y la alegría. Ha-
                                                           blaba suavemente, usaba un lenguaje                        Nuevas palabras                          para contar. También les será útil para
       de huevillo, había dos parrones y cuar-
       tos para la servidumbre. Allí se cocía en
                                                           comedido y era dadivosa. Nunca te-
                                                           mió al mañana.                                         Comedido: atento, amable,                    aproximarse a la experiencia narrativa,
                                                                                                                  cortés.
       grandes pailas de cobre el dulce de mem-
       brillo y cuajaban los helados de canela.
                                                             José Santos González Vera. Cuando era muchacho.
                                                                                                                  Dadivosa: generosa, despren-
                                                                                                                                                               corrigiendo aspectos o detalles que no
                                                                       Santiago: Editorial Universitaria, 1996.
                      Jorge Délano. Yo soy tú. Santiago:
                                                                                                                  dida.                                        atraen o confunden a los receptores.
                   Editorial Zig-Zag, 1966 (fragmento).




     ¿Qué objeto es presentado en el fragmento A? ¿Cómo se hace esta presentación?
     ¿A quién se presenta en el fragmento B? ¿Qué características se mencionan?




                                                                                                                     Unidad 2: Un lugar especial...   51



Información complementaria                                                                                                                                     Estrategias diferenciadas
La descripción y la caracterización pueden ser objetivas o subjetivas. Serán objetivas cuando se pre-                                                          Al finalizar esta etapa, los pasos que se
senta la realidad, proporcionando datos precisos y comprobables que permiten a todos los destinatarios                                                         sugieren en el texto para desarrollar el
comprender el mismo mensaje. Predomina en las descripciones de carácter informativo. Por ejemplo:                                                              borrador, también se pueden convertir
• “Cumplí 12 años el 10 de marzo (…) Con mi 1, 55 m soy el más alto del curso (…) Tengo dos                                                                    en indicadores para evaluar el proceso
   hermanos mayores: Matías y Natalia.”                                                                                                                        narrativo. Aquellos estudiantes que han
• “La mesa mide 1,80 m de largo por 1 m de ancho. De madera pintada de color blanco, sus                                                                       tenido más dificultades para escribir su
   líneas son rectas y lisas.”                                                                                                                                 relato, pueden reevaluar su tarea, re-
                                                                                                                                                               visando cada una de las acciones pro-
La subjetividad está condicionada por el punto de vista y los juicios de valor que pueda realizar el des-                                                      puestas en esta página.
criptor. Es frecuente en las descripciones literarias. Se puede observar en los siguientes ejemplos:
• “Soy grande y alto (…) Matías y Natalia son mis hermanos mayores, son buenos alumnos,                                                                        Habilidades implicadas: analizar, apli-
   aunque conmigo pelean mucho.”                                                                                                                               car, organizar, comunicar.
• “La mesa es preciosa, moderna y firme. Es bien amplia.”

                                                                                                                                      Guía didáctica para el docente / Lenguaje 6º básico              75
Sugerencias metodológicas
                                                                     Taller de
Ayude a sus estudiantes a desarrollar su         comunicación escrita
proceso de escritura, aportándole elementos
que les ayuden a organizar coherentemente
el relato. Recuérdeles la estructura básica:                                                   Ordena e integra tus conocimientos
introducción, desarrollo, conclusión y evaluar                                                 Lee la siguiente definición y responde: ¿A qué tipo de descripción corresponden los
                                                                                               textos A y B que leíste en la página anterior?
la coherencia de los párrafos y la cohesión de                                                 La descripción
las oraciones que los constituyen.                                                             Es una técnica narrativa que consiste en mostrar a través del lenguaje las ca-
                                                                    TICs                       racterísticas de algo o alguien, que puede ser una persona, un lugar o un objeto
Cuando incorporen descripciones re-                                                            inanimado.
                                                         Autobiografías en línea
cuérdeles aspectos y elementos como:                     Para inspirarte, puedes leer la au-
                                                                                               Se conoce como caracterización cuando entrega los rasgos de una persona y sim-
                                                                                               plemente como descripción cuando se refiere a un objeto.
objetividad y subjetividad de lo dicho (en               tobiografía de Jorge Délano en:
                                                         http://www.librosmaravillo-
relación al propósito de su relato), punto               sos.com/yosoytu/prologo.html          Durante la escritura
de vista, observación de hechos objetos                  O la de José Santos Vera titula-
                                                         da Cuando era muchacho en:
                                                                                               1. Después de escribir algunos párrafos detente y relee tu escrito. Revisa si:
o personas, selección del lenguaje (es-                  http://books.google.cl/books?             •   Los párrafos contienen una idea claramente expresada.
                                                         q=Cuando+era+muchacho&b                   •   Concuerdan los sujetos y predicados de las oraciones.
pecialmente adjetivos y verbos) y pre-                   tnG=Buscar+libros
                                                                                                   •   Los tiempos verbales corresponden a lo dicho.
sentación de los mismos.                                                                           •   Has usado expresiones inadecuadas o difíciles de entender para tu receptor.
                                                                                                   •   La puntuación y ortografía son correctas.
Colabore con ellos proporcionándoles in-
formación y ejemplos de distintas formas                                                       Después de escribir
de descripción.                                                                                2. Una vez que hayas redactado el primer borrador, relee tu escrito y evalúa si lo-
                                                                                                   graste comunicar lo que deseabas.

Actividades complementarias                                                                    3. Ponte en el lugar de tu receptor, ¿crees que ha comprendido tu mensaje? ¿Hay
                                                                                                   palabras o expresiones muy complejas, o que podrían resultarle desconocidas?
Juegue con los sentidos: Para estructu-                                                        4. Nuevamente revisa tu redacción, fíjate si no has repetido palabras, o si has omi-
                                                                                                   tido algunas. Corrige y busca la mayor claridad posible.
rar el concepto de descripción, cubra los
                                                                                               5. Da una última mirada a la ortografía. Revisa no solo las palabras sino también
ojos de un alumno o alumna y pídale que
                                                                      Unidad 1
                                                                                                   los acentos, el uso de mayúsculas y minúsculas, además de la puntuación.
de una bolsa o caja saque un objeto y                                                          6. Este es el momento para revisar si el título es el adecuado. ¿Responde al conte-
lo pueda describir. Oriéntelo diciéndole                                                           nido? ¿Es motivador?

qué sentidos puede emplear para des-                                                           7. Agrega fotografías que acompañen tu relato autobiográfico. No olvides escribir
                                                                                                   un pie de foto o breve explicación sobre su contenido, bajo cada una de ellas.
cribir el objeto, que podrá ser una fruta,
                                                                                               8. Comparte tu trabajo con tus compañeros y compañeras. Guiados por su profe-
una mota de algodón, una hoja seca,                                                                sor o profesora organicen una puesta en común de sus historias personales.
una piedra, un chocolate, etc. El ejerci-                                                      9. Escojan entre las autobiografías de sus compañeros, alguna que les haya gusta-
cio puede variar si, posteriormente, se                                                            do y escriban un comentario acerca de su trabajo.

le acercan objetos que solo mediante el                                                        10. Expongan en su sala las autobiografías que escribieron.

sentido del olfato y de la audición pueda
identificar (música, flor o hierba aromá-
tica, etc).
                                                  52   Unidad 2: Un lugar especial...




Información complementaria                                                                      Estrategias diferenciadas
Tipos de descripción                                                                            Pensando en los estudiantes que presenten dificultades para
Pictórica: tanto la persona que escribe como el objeto o sujeto de la                           construir su autobiografía, anímelos a compartir su tarea con al-
descripción están inmóviles. Es una especie de cuadro, con sus límites                          gún compañero o compañera que haya mostrado entusiasmo o
muy definidos, en el que la luz, el color y la distribución de los elementos                     especial interés en desarrollar esta actividad.
descritos juegan un rol fundamental.                                                            Este ejercicio es también una buena oportunidad para cap-
Topográfica: el objeto descrito está inmóvil y la persona que describe                           tar el sano desarrollo emocional de los niños y niñas. Si algu-
en movimiento. Es la descripción típica del cronista que viaja y observa el                     nos rechazan la idea de escribir sobre sí mismos o recordar
paisaje desde un vehículo en movimiento.                                                        experiencias vividas, rastree estas situaciones e invite a estos
                                                                                                estudiantes a aprovechar esta instancia para expresar lo que
Cinematográfica: el sujeto narrador está inmóvil y el objeto en movi-
                                                                                                sienten. Ofrézcales ser el receptor de su relato. Busque ayuda
miento. Se emplea para describir espectáculos o desfiles, entregando
                                                                                                para ellos si es necesario.
detalles de todas las sensaciones que se producen en estas circunstan-
cias: luz, color, sonidos y movimientos.                                                        Habilidades implicadas: ordenar, aplicar, crear.


76    Guía didáctica para el docente / Lenguaje 6º básico
Unidad 2

                                                                                                                                                               Sugerencias metodológicas
                                                                                                                                                      2
                                                                                                                                                      Unidad

                                                                                                                                                               En esta página se presenta un contenido
                                                                                                                                                               ortográfico referido al uso de cremillas y
                                                                                                                                                               una tabla de autoevaluación en que el o
                                                                                                                                                               la estudiante puede revisar el aprendizaje
       Cuando escribas...                                                                                                                                      adquirido a partir de las situaciones peda-
                                                                                                                                                               gógicas. En relación al primer contenido,
       Cuando leíste el texto central de esta unidad, pudiste apreciar que se emplearon varias palabras que
       requerían el uso de cremillas, recuerda los siguientes casos:                                                                                           pregunte a sus estudiantes si reconocen el
       La cigüeña se voló porque tiene que llevar guagüitas a otras casas, hijito, me respondía mamá.                                                          uso de este signo ortográfico, pídales que
       Las cremillas (¨) y el uso de la G.                                                                                                                     rastreen e identifiquen su uso en las situa-
       La letra g puede representar dos sonidos diferentes: uno fuerte y otro suave.                                                                           ciones de lectura ya trabajadas. A partir de
       • Cuando va seguida de e o i suena fuerte. Ej.: geranio, girasol.                                                                                       estas evidencias solicíteles que propongan
       • Cuando va seguida de a, o, u suena suave. Ej.: Gabriel, gotera, guante.
                                                                                                                                                               nuevos ejemplos contextualizados.
       • Para que suene suave delante de e, i hay que escribir gu. Ej.: hoguera, guisante.
       Para que la u suene en sílabas gue, gui, es necesario colocar dos puntos sobre ella (¨). Estos dos
                                              ,
                                                                                                                                                               En relación a la pauta de evaluación, ínstelos
       puntos se llaman cremillas o diéresis.                                                                                                                  a responderla reflexivamente deteniéndose
       Ejemplos: cigüeña, agüita, desagüe, antigüedad, vergüenza, lingüística, paragüero, pedigüeño.                                                           a medir el grado de aprendizaje logrado.
       ¿Qué otros ejemplos puedes mencionar? ¿Cuáles usas con frecuencia?                                                                                      Luego pídales que se detengan en aque-
                                                                                                                                                               llos aspectos no logrados y que propongan
                                                                                                                                                               alguna medida o acción, para acercarse al
                                                                                                                                                               logro buscado. Colabore con ellos orientan-
                                                                                                                                                               do sus ideas o proponiéndoles actividades
                                                                                                                                                               para ayudarlos en estos objetivos.

                                                                                                                                                               Actividades complementarias
          Autoevaluación                        revisa tu aprendizaje completando la siguiente pauta:
                                                                                                                       Niveles de logros                       Para cerrar la actividad de escritura puede
                                                  Al finalizar esta sección, yo:                                   Sí No       Puedo mejorar
                                                                                                                                                               proponer a sus estudiantes que organicen
     1 Identifico claramente el concepto de autobiografía y puedo reproducir un texto de este tipo.
                                                                                                                                                               un gran círculo en el que puedan evaluar
     2 Para escribir mi autobiografía, busqué previamente información acerca de mí mismo en diferentes fuentes.
                                                                                                                                                               la experiencia de escritura. Sugerimos que
     3 Entrevisté personas para obtener más información, siguiendo una pauta.
                                                                                                                                                               guíe esta evaluación conjunta con pregun-
     4 Ordené mis ideas según el esquema narrativo inicio-desarrollo desenlace.
     5 Redacté mi autobiografía en párrafos que desarrollaban una idea del texto completo.
                                                                                                                                                               tas como: a) ¿Disfrutaron la actividad de
     6 Al escribir, comencé cada párrafo con mayúscula y terminé en punto aparte.
                                                                                                                                                               creación? ¿Por qué?, b) ¿Qué etapa del
     7 Redacté mi autobiografía en primera persona singular.                                                                                                   proceso les costó más?, c) ¿Cómo solucio-
     8 Incorporé en mi relato la descripción y caracterización.                                                                                                naron los problemas que se presentaron
     9 Revisé cuidadosamente la ortografía de mi escrito.                                                                                                      en el proceso?, d) ¿Qué aprendieron de
     10 Incluí fotografías para complementar el mensaje escrito.                                                                                               ustedes mismos?, e) ¿Qué aprendieron de
                                                                                                                                                               sus demás compañeros y compañeras?,
                                                                                                                     Unidad 2: Un lugar especial...   53       f) Si tuvieran que escribir una biografía, ¿a
                                                                                                                                                               quién elegirían? ¿Por qué?

Información complementaria                                                                                             Estrategias diferenciadas
La autoevaluación                                                                                                      Observe a aquellos estudiantes que revelen más dificultades en el
Con el énfasis del modelo cognitivo en la adquisición de habilidades                                                   proceso de escritura y organización de relatos autobiográficos y am-
complejas, la autoconciencia del alumno(a) con respecto a su propio                                                    plíe sus posibilidades de expresión hacia las artes plásticas. Propón-
proceso de aprendizaje se volvió algo importante. Esto porque una de                                                   gales la creación de autorretratos escritos a partir de la experiencia
las habilidades consideradas más complejas y enriquecedoras es preci-                                                  con autorretratos plásticos, muéstreles algunos famosos como los
samente evaluar y evaluarse a uno mismo. De allí que recientemente el                                                  de Rembrandt, Picasso, Van Gogh o Frida Kahlo. Pregúnteles qué
estudiante haya aparecido como agente evaluador de su aprendizaje. Sin                                                 les parecen estas obras ¿Qué expresan estas obras de sus autores?
embargo, esta modalidad todavía es difícil de implementar en un sistema                                                Puede coordinar esta experiencia con el profesor de Artes Visuales,
demasiado creyente en las notas; por ello se recomienda acostumbrar                                                    para que le colabore en mostrar a sus estudiantes las coincidencias
poco a poco a los estudiantes a esta práctica, de manera que entiendan                                                 entre la expresión plástica y la literaria.
que lo importante no es tanto el buen resultado como el resultado real.                                                Habilidades implicadas: identificar, aplicar, ejemplificar, evaluar.
Tomado de: http://www.educarchile.cl/Portal.Base/Web/VerContenido.aspx?GUID=1
                                                    23.456.789.000&ID=97666


                                                                                                                                      Guía didáctica para el docente / Lenguaje 6º básico                 77
Sugerencias metodológicas
                                                                   Taller de
Modele la primera lectura, incorporando              comunicación oral
el ritmo y las pausas necesarias para
que el texto adquiera la musicalidad y la
expresión requeridas.                                                                             Voy a hablar de mí
En la segunda lectura, invite a sus es-                        Conoce al autor...                 En el taller anterior escribiste tu autobiografía en prosa, ¿sabías que también es posible
                                                                                                  contarla en verso y recitarla? Como ejemplo, lee el siguiente fragmento de la autobio-
tudiantes a leer las décimas alternada-                    Violeta Parra (1917-1967)              grafía en décimas que escribió nuestra gran artista, Violeta Parra.
mente por estrofas.                                                                Cantante,
                                                                                   composito-
                                                                                                                             Como Nací Pat`E Perro
Después de la lectura, pida a alguno de                                            ra, pintora,
                                                                                   escultora,
                                                                                                      Como nací pat`e perro,                   porqu`empezaron un baile,
sus estudiantes que narre los hechos                                               bordadora
                                                                                                      ni el diablo m`echaba el guante;         con las patitas al aire,
                                                                                   y ceramista
contados en las décimas, mientras tanto                    chilena, considerada por muchos            para la escuela inconstante,             molestos y fastidiosos.
                                                                                                      constante para ir al cerro.
otro alumno o alumna anotará en la piza-                   la folclorista más importante de
                                                           Chile. Su aporte al medio musical          Lo paso como en destierro                En otra ocasión partimos
                                                                                                                                               hacia el estero Las Toscas.
rra la secuencia de los hechos contados.                   y artístico chileno es de gran valor       feliz con los pajaritos,
                                                                                                      soñando con angelitos;                   ¿Por qué habría tanta mosca?
                                                           y trascendencia, y su trabajo
                                                                                                                                               yo nunca lo he comprendido.
Luego interrogue al curso acerca de es-                    sirvió de inspiración a muchos             así me pilla fin de año,
                                                                                                      sentada en unos escaños;                 Espérame por los guindos,
                                                           artistas posteriores de Chile y
tas dos formas de narrar: pregúnteles                      el mundo.                                  ¡quisiera ser arbolito!                  me dice de un de repente,
                                                                                                                                               voy a probar la corriente
primero por qué una narración versificada                                                              No hallaba fiesta mayor                   de tal famoso canal.
                                                                Nuevas palabras                       que andar con Tito en las rosas          Al punto yo empiezo a dar
como esta se considera igualmente au-                                                                 cazando mil mariposas,                   de susto, diente con diente.
                                                           Destierro: exilio o expulsión de
tobiográfica, cuáles son los elementos                      un lugar.                                  sanjuanes y moscardón,
                                                                                                                                               Cuando lo vi por los aires
                                                           Sanjuanes: insectos parecidos              palote y grillo cantor,
narrativos que contiene, qué la diferencia                 a los escarabajos.                         luciérnagas relumbrantes,                en dirección al raudal,
                                                                                                                                               llorando empecé a clamar:
de una narración en prosa, qué efectos                     Preponderantes: superiores,                arañas preponderantes,
                                                                                                                                               ampáralo, Santa Maire.
                                                           dominantes, poderosas.                     baratas y matapiojos,
sobre los receptores tiene una narración                   Silabario: texto escolar para              hasta el dañino gorgojo                  Mas él, con mucho donaire,
                                                           aprender a leer.                           para mi hermano estudiante.              navega cual soberano
versificada como las décimas. Concluya                      Raudal: fuerte corriente de agua.                                                   por el raudal inhumano,
relevando la idea de que las décimas                       Donaire: agilidad, fortaleza,              Para envolver los bichitos
                                                                                                      yo rompo mi silabario,
                                                                                                                                               que se ha tragado inclemente
                                                                                                                                               bañistas muy imprudentes
                                                           gracia.
constituyen creaciones populares de                                                                   porque un valioso insectario             verano sobre verano.

                                                                         Unidad 1
                                                           Inclemente: que no tiene com-
                                                                                                      está preparando el Tito.
antigua data en Chile, cuyo propósito es                   pasión o clemencia.
                                                           Murtillares: arbustos que dan              Les clava un alfilerito,                  Después de pasado el susto,
                                                                                                                                               seguimos por el camino
llegar a un público amplio y no necesaria-                 el fruto de la murtilla.                   los forma en el calabozo,
                                                                                                                                               sembrado de pasto fino,
                                                           Descomunales: enormes,                     parece qu`están rabiosos
mente lector.                                              gigantescas, extraordinarias.                                                       de refrescantes arbustos.
                                                                                                                                               Al cabo de unos minutos,
                                                                                                                                               diviso los murtillares
Información complementaria                                                                                                                     cayendo cual granizales
                                                                                                                                               pintando de rojo el suelo.
Violeta Parra (1917-1967) nació en San                                                                                                         Lo ha sacudido un chicuelo
                                                                                                                                               de fuerzas descomunales.
Carlos, en la Región de Chillán, al sur de
Chile. Su padre era profesor de música,                                                                                                                               Violeta Parra. Décimas.
                                                                                                                                                             Autobiografía en versos chilenos.
su madre una campesina guitarrera y                                                                                                             Buenos Aires: Editorial Sudamericana, 1988.

cantora. Vivió su infancia en el campo
junto a sus nueve hermanos. A los nueve
años se inició en la guitarra y el canto; a           54   Unidad 2: Un lugar especial...


los doce compuso sus primeras cancio-
nes. Tuvo una formación de profesora en
la Escuela Normal de Santiago.                    Actividades complementarias
A partir de 1952, Violeta, impulsada              Proponga a sus estudiantes que extraigan del texto de las Décimas, algunas expresiones popu-
por su hermano Nicanor Parra, empie-              lares chilenas como “Nací pat’e perro”, “Ni el diablo me echaba el guante”.
za a recorrer zonas rurales grabando y            Pídales además que reconozcan el uso popular del idioma español en Chile, de qué zonas es carac-
recopilando música folclórica. Esta in-           terística la forma empleada por Violeta Parra en estas décimas. Pídales que reconozcan y asocien
vestigación la hace descubrir la poesía           este uso a situaciones, personas y lugares.
y el canto popular de los más variados
rincones de Chile. Elabora así una sínte-         Estrategias diferenciadas
sis cultural chilena y hace emerger una
                                                  El lenguaje popular y la forma de las décimas pueden dificultar la comprensión de algunos es-
tradición de inmensa riqueza hasta ese
                                                  tudiantes. Pídales que, en parejas, y por estrofa, analicen los dichos y hechos implicados en el
momento escondida.
                                                  relato. Y luego que sinteticen el hecho narrado.
 Tomado y adaptado de: http://www.violetaparra.
                            scd.cl/biografa.htm   Habilidades implicadas: ordenar, secuenciar, comparar, relacionar.



78    Guía didáctica para el docente / Lenguaje 6º básico
Unidad 2

                                                                                                                                           Sugerencias metodológicas
                                                                                                                                  2
                                                                                                                                  Unidad


                                                                                                                                           Pregúnteles a sus estudiantes qué cono-
                                                                                                                                           cen de Violeta Parra, por qué su figura
                                                                                                                                           ha trascendido en nuestra historia artís-
    Después de leer                                                                                                                        tica y qué otros miembros de la familia
    I. Responde en tu cuaderno:                                                                                                            Parra han destacado en el folclor y en
       1. ¿De qué se habla en este texto?
       2. ¿Qué forma de escritura ha escogido la autora?
                                                                                                                                           las letras. Comparta con sus estudian-
       3. ¿Qué características del relato autobiográfico posee este texto? Haz una                                                          tes información referida a esta destaca-
             lista de ellas.                                                                                                               da folclorista y artista nacional.
        4.   ¿En qué se diferencia este texto de las autobiografías leídas anteriormente?
        5.   ¿Cómo es el lenguaje empleado? ¿Qué usos chilenos reconoces?                                                                  Independiente si se adoptan las estra-
        6.   Identifica el lugar, los hechos y las personas que componen este relato.                                                       tegias diferenciadas propuestas, anime
        7.   ¿Cómo se describe a sí misma la narradora? ¿Cómo es su hermano? Explica
             empleando adjetivos para caracterizar a ambos personajes.
                                                                                                                                           a todos sus estudiantes a comprender
    II. Comparte con tus compañeros:                                                                                                       la composición en décima. Es un con-
        1. ¿Qué impresión les causó la lectura de este texto?                                                                              tenido que les permitirá acercarse con
        2. ¿Qué efecto les produce la escritura en verso?                                                                                  propiedad al folclor nacional y al legado
        3. ¿A quién creen que está dirigido?                                                                                               de Violeta Parra.
    Prepara una autobiografía en verso
    Así como Violeta Parra contó en estos versos un episodio de su infancia, te invita-                                                    Actividades complementarias
    mos a hacer el mismo ejercicio.
    Como esta tarea puede resultar difícil, hazla junto a otros dos compañeros o com-                                                      “Volver a los diecisiete” es una creación
    pañeras con los que tengas afinidad. Una vez reunidos, les sugerimos que sigan los
    siguientes pasos.
                                                                                                                                           de la autora que los niños y niñas pue-
    Antes de crear
                                                                                                                                           den reconocer, por lo tanto, el ritmo es
    1. Escojan un momento que hayan vivido juntos e intenten escribirlo en versos.                                                         conocido. También es un ejemplo de dé-
                                                                                                        TICs
    2. Para apoyar su tarea lean el siguiente apartado sobre la composición con décimas:                                                   cima: Analice con sus alumnos por qué
                                                                                               Para saber más de Violeta
    La décima espinela                                                                         Parra, visita:                              estos versos también son décimas.
    Es un tipo de composición en que la estrofa está formada por diez versos de ocho sílabas   http://www.violetaparra.scd.cl/
    con rima consonante, es decir, las últimas sílabas de los versos tienen igual sonido.                                                     Volver a los diecisiete
    Esta rima se repite entre pares de versos. Observen el siguiente esquema:                                                                 después de vivir un siglo
    Cuan-do-lo-vi-por-los-ai-res                    8 sílabas                                                                                 es como descifrar signos
                     1.    Cuando lo vi por los aires                                                                                         sin ser sabio competente.
                     2.
                     3.
                           en dirección al raudal,
                           llorando empecé a clamar:
                                                                                                                                              Volver a ser de repente
                     4.    ampáralo, Santa Maire.                                                                                             tan frágil como un segundo.
                     5.    Mas él, con mucho donaire,        Predominio de la
     10 versos
                     6.    navega cual soberano              Rima consonante                                                                  Volver a sentir profundo
                     7.    por el raudal inhumano,                                                                                            como un niño frente a Dios.
                     8.    que se ha tragado inclemente
                     9.    bañistas muy imprudentes                                                                                           Eso es lo que siento yo
                     10.   verano sobre verano”.                                                                                              en este instante fecundo.
                                                                                                                                                Violeta Parra. Volver a los diecisiete. 1966.
                                                                                                 Unidad 2: Un lugar especial...   55



Información complementaria
En el texto se nombra a Tito. Se refiere al hermano de Violeta, llamado Roberto Parra (Santiago, 1921 - † Santiago, 1995). Fue dramaturgo,
escritor, músico y folclorista.

Estrategias diferenciadas
La experiencia de creación poética puede ser compleja para muchos estudiantes que no están habituados a leer y a producir este tipo de
textos. Por ello, ofrezca como alternativa crear rimas sueltas (tipo payas). Puede que el desafío y la dificultad se mantengan, pero lo importante
es lograr que los niños y niñas se sientan libres de explorar en este tipo de composición, y con el tiempo necesario, avancen a su propio ritmo.
Monitoree el proceso y estimule a aquellos que espontáneamente desean avanzar más rápido.
Para obtener información sobre el cultivo de las décimas autobiográficas consulte:
http://www.memoriachilena.cl/temas/index.asp?id_ut=cancionero

Habilidades implicadas: indagar, analizar, aplicar.


                                                                                                                   Guía didáctica para el docente / Lenguaje 6º básico                    79
Sugerencias metodológicas
                                                                       Taller de
El monitoreo que usted realice de la ac-            comunicación oral
tividad posterior a la lectura de las déci-
mas, será clave para que sus estudian-
tes disfruten de la experiencia creadora                                                       Preparando su autobiografía en décimas
con este tipo de composición. Revise en                                                        1. Pidan ayuda a su profesor o profesora para que les explique, cómo se rima con
                                                                                                   décimas y por qué en algunos versos puede haber menos o más de 8 sílabas.
común con ellos las preguntas de la ac-                                                        2. Observen cómo la décima permite narrar sin alterar la estructura narrativa de inicio,
tividad incluida en esta página, ayúdelos                                                          desarrollo y desenlace. Compruébenlo en las décimas de Violeta Parra que han leído.

a despejar dudas o a completar adecua-                                  TICs                   3. Las narraciones en décimas se componen para ser escuchadas más que leídas,
                                                                                                   por eso normalmente se recitan o cantan acompañadas de música. Evalúen la
damente las respuestas.                                      Para saber más sobre                  posibilidad de incorporar este recurso, para ello pidan ayuda a su profesor o
                                                             décimas
                                                                                                   profesora de Artes Musicales.
Los contenidos referidos a la estrofa y la                   Visita:
                                                                                               4. Escuchen en el hipertexto, la autobiografía en décimas de Violeta Parra en
rima, aparecen vinculados aquí a la na-                      http://www.cuatro-pr.org/
                                                             Home/Espan/Instrumusica/              versión musicalizada, para que tengan la experiencia musical de este tipo de
rración autobiográfica versificada. Antici-                    Generos/Decima/ladecima.htm           composiciones.

pe a sus estudiantes que estos recursos                                                        ¿Cómo construir una autobiografía en décimas?
no son exclusivos del género lírico, sino                                                      1. Una vez seleccionado el episodio de la autobiografía que versificarán en déci-
que también pueden incorporarse a for-                                                             mas, recuerden las características fundamentales del relato autobiográfico:
                                                                                                   a)   Es una narración que puede ordenarse en inicio, desarrollo y desenlace.
mas narrativas orales, en especial a mo-
                                                                                                   b)   Autor y narrador son la misma persona.
dalidades muy propias del folclor chileno                                                          c)   Narra hechos de la vida personal.
e hispanoamericano, tales como los ro-                                                             d)   Emplea la técnica descriptiva.

mances y el canto popular de lo humano                                                         2. Pueden asignarse la tarea por separado, después revisarla y recrearla juntos se-
                                                                                                   leccionando los mejores versos.
y lo divino que emplean la décima como
                                                                                               3. Ordenen los acontecimientos del episodio que narrarán. ¿A cuántas décimas
verso estructurante. Destaque la idea de                                                           corresponde?
la musicalidad del verso y la rima como                                                        4. Vayan contando cada hecho de modo que rime en pares de versos, según
recurso de los trovadores para provocar                                                            el modelo.

retención y fluidez en el relato oral.                                                          5. Prueben la gracia y musicalidad de lo expresado.
                                                                                               6. Procuren que cada diez versos relaten un hecho específico o menor que se
Actividades complementarias                                                                        incluye en el episodio o acontecimiento mayor (fíjense en la autobiografía de
                                                                                                   Violeta Parra).

Presente nuevas formas de narración con                                                        7. Relean y corrijan la expresión cuantas veces sea necesario, hasta lograr la clari-
                                                                                                   dad, síntesis y armonía sonora de los versos.
décimas, tales como algunos ejemplos
de la lira popular o romances. Puede do-
cumentarse sobre las décimas en: http://
www.memoriachilena.cl/temas/index.
asp?id_ut=literaturadecordelolirapopular
En los ejemplos que logre extraer, comprue-
be y reconozca la métrica y características
de la décima con sus alumnos y alumnas.              56    Unidad 2: Un lugar especial...




Información complementaria                                                                                                              Estrategias diferenciadas
Esquema de décimas                                                                                                                      Anime a aquellos estudiantes que
 Versos     Sílabas    1    2     3     4     5      6      7           8                   Si el verso termina en                      saben tocar guitarra a que ensayen
       1    Cuan           do    lo     vi    por   los     ai         res                  palabra aguda se suma                       su composición, para que la puedan
       2    en             di    rec   ción   al    rau    dal                              una sílaba.                                 presentar con acompañamiento mu-
       3    llo            ran   do    em     pe    cé a   cla         mar                                                              sical. Posteriormente, conversen por
       4    am             pá    ra     lo    San    ta    Mai          re                  Cuando una silaba termina                   el ritmo que acompaña al texto.
                                                                                            en vocal y la siguiente
       5    Más            él    con   mu     cho   do     nai          re                                                              Habilidades implicadas: identificar,
                                                                                            comienza también en vocal
       6    na             ve    ga    cual   so    be     ra          no
                                                                                            forman una sola sílaba.                     aplicar, crear.
       7    por            el    rau   dal    in    hu     ma          no
       8    que            se    ha    tra    ga    doin   cle         men     te
                                                                                            Cuando la última palabra es
       9    ba             ñis   tas   muy    im    pru    den         tes
                                                                                            grave se resta una sílaba.
      10    ve             ra    no    so     bre   ve     ra          no




80    Guía didáctica para el docente / Lenguaje 6º básico
Unidad 2

                                                                                                                                                    Sugerencias metodológicas
                                                                                                                                           2
                                                                                                                                           Unidad


                                                                                                                                                    Dentro de los recursos de esta Unidad,
                                                                                                                                                    le sugerimos una pauta para evaluar
                                                                                                                                                    este proceso.
    Presentación de la autobiografía en décimas
                                                                                                                                                    Revise formativamente la autoevaluación,
    8. Organícense para presentar su autobiografía en décimas ante su curso. Distribuyan
           tareas: musicalización, ambientación, ejecución (quién las recitará o cantará).                                                          en una puesta en común. Consúlteles:
    9. Hagan una breve introducción a la presentación de sus décimas, expliquen que                                                                 ¿qué indicadores son los más logrados?
           tomaron como modelo la Autobiografía en décimas de Violeta Parra. Presenten a
           esta folclorista chilena, explicando su obra y contextualizando su autobiografía
                                                                                                                                                    Si tuvieran que contarle a sus papás o
           en décimas (cuándo y por qué la escribe).                                                                                                hermanos qué han aprendido en esta ex-
    10. Dependiendo de si recitan o cantan sus décimas, busquen los recursos musica-                                                                periencia, ¿qué podrían decir? ¿qué han
           les más adecuados: música para ambientar recitación, guitarra para acompañar
           las décimas.                                                                                                                             descubierto de ellos mismos? ¿qué han
    11. Durante la presentación no olviden utilizar adecuadamente el lenguaje verbal                                                                aprendido sobre formas comunicativas
           (palabras), paraverbal (tono y volumen adecuados), no verbal (gestos o adema-                                                            populares? ¿Qué les parecen?
           nes para apoyar lo que se dice).

    Después de la presentación                                                                                                                      Actividades complementarias
    Guiados por su profesor o profesora de lenguaje organicen una puesta en común en
    donde evalúen esta actividad.                                                                                                                   Esta actividad permite publicar las com-
    En ella reflexionen en torno a los siguientes temas:                                                                                             posiciones creadas. Evalúe la posibilidad
    •   ¿Las autobiografías versificadas son igualmente narraciones?                                                                                 de invitar a los padres y apoderados (quizá
    •   ¿Qué importancia pueden tener las autobiografías orales?
                                                                                                                                                    como actividad de cierre de trimestre), de
    •   ¿Cuál es el efecto que provocan en el receptor?
    •   ¿Qué aprendieron en relación a la autobiografía y la palabra hablada?                                                                       presentar las creaciones a sus compañe-
                                                                                                                                                    ros y compañeras de escuela que perte-
                                                                                                                                                    nezcan a niveles inferiores (5° básico, por
                                                                                                                                                    ejemplo) o de compartirlas en un recreo,
            Autoevaluación                     revisa tu aprendizaje completando la siguiente pauta:
                                                                                                            Niveles de logros                       en un escenario preparado para otorgarle
                                                 Al terminar esta sección, yo:                         Sí No       Puedo mejorar                    dignidad al momento. Si es posible esta
        1 Comprendo el concepto de autobiografía oral.                                                                                              actividad, releve el momento del ensayo
     2 Identifico la décima como una composición en versos.
                                                                                                                                                    para conferirles seguridad y confianza a
     3 Reconozco y aplico el concepto de verso octosílabo.
                                                                                                                                                    sus estudiantes.
     4 Identifico y aplico el concepto de rima consonante.
     5 Puedo escribir décimas autobiográficas.
     6 Soy capaz de recitar o cantar décimas autobiográficas.
     7 Participo en la planificación y presentación oral de décimas autobiográficas.
     8 Reconozco en las décimas, la intención de comunicar oralmente un mensaje.
     9 Valoro el lenguaje hablado y comprendo su efecto sobre el receptor.
    10 Valoro el trabajo colectivo con mis compañeros y compañeras.


                                                                                                          Unidad 2: Un lugar especial...   57



Información complementaria                                                                                  Estrategias diferenciadas
Puesta en común inicial: La puesta en común inicial es una pues-                                            Le sugerimos que en esta presentación de las autobiografías orales,
ta en común de análisis. Debe haber una exposición motivadora                                               dé cabida a los textos escritos en el taller anterior y a los autorretra-
y sugerente por parte del profesor que motive una explosión de                                              tos plásticos o escritos que los niños y niñas hayan creado por inicia-
ideas por parte del estudiante. Se trata de despertar en el alum-                                           tiva propia. Será un momento para destacar las distintas habilidades
no el gusto por aprender.                                                                                   y talentos de los y las estudiantes, por lo tanto, es deseable que
Puesta en común final: La puesta en común final es una                                                      todos se sientan satisfechos con las experiencias vividas.
puesta en común de síntesis. El maestro es sencillamente un                                                 Habilidades implicadas: revisar, evaluar, analizar, concluir,
coordinador del grupo donde su intervención es simplemente                                                  sintetizar.
subrayar y aunar lo expuesto por los alumnos.
                             Tomado de: http://www.educandojuntos.cl/dms/cat_923.html




                                                                                                                           Guía didáctica para el docente / Lenguaje 6º básico              81
Sugerencias metodológicas
Antes de realizar la evaluación, familiarice            Evaluación final
a sus estudiantes con esta experiencia.
Explíqueles que después de leer el texto
                                                                Para que compruebes lo que has aprendido en esta unidad, desarrolla la siguiente evaluación final.
de manera individual y silenciosa, debe-
                                                                I. Lee el siguiente texto:
rán responder las siguientes actividades.
La última parte se abrirá al trabajo en                                                                                       Infancia y Poesía

parejas. Es conveniente que la primera                                        Saber más...
                                                                                                        Fui creciendo. Me comenzaron a interesar los libros. En las hazañas de Búffa-
                                                                                                        lo Bill, en los viajes de Salgari, se fue extendiendo mi espíritu por las regio-
lectura la realicen los y las estudiantes                              Búffalo Bill: famoso soldado,    nes del sueño. Los primeros amores, los purísimos, se desarrollaban en cartas
en silencio, para que la evaluación sea                                cazador y explorador del Viejo
                                                                       Oeste norteamericano.
                                                                                                        enviadas a Blanca Wilson. Esta muchacha era la hija del herrero, y uno de los
                                                                                                        muchachos, perdido de amor por ella, me pidió que le escribiera sus cartas de
respondida individualmente, sin apoyos.                                Salgari, Emilio: escritor ita-   amor. No recuerdo cómo serían esas cartas, pero tal vez fueron mis prime-
                                                                       liano que cultivó la novela de   ras obras literarias, pues, cierta vez, al encontrarme con la colegiala, esta me
De esta manera asumirán esta actividad                                 aventuras.
                                                                                                        preguntó si yo era el autor de las cartas que le llevaba su enamorado. No me
como desafío personal y se prepararán                                  Far West: referido al lejano o
                                                                       Viejo Oeste norteamericano del
                                                                                                        atreví a renegar de mis obras y muy turbado le respondí que sí. Entonces me
                                                                                                        pasó un membrillo que por supuesto no quise comer y guardé como un te-
para evaluaciones sumativas posteriores.                               S. XIX.
                                                                                                        soro. Desplazado así mi compañero en el corazón de la muchacha, continué
                                                                                                        escribiéndole a ella, interminables cartas de amor y recibiendo membrillos.
Recuerde la importancia de desplegar                                       Nuevas palabras              Los muchachos en el liceo no conocían ni respetaban mi condición de
las estrategias antes, durante y después                               Herrero: persona que trabaja
                                                                                                        poeta. La frontera tenía ese sello maravilloso de Far West sin prejuicios.
                                                                                                        Mis compañeros se llamaban Schnakes, Schelers, Hausers, Smiths, Taitos,
de la lectura.                                                         moldeando objetos de hierro.
                                                                                                        Seranis. Éramos iguales entre los Aracenas y los Ramírez y los Reyes. No
                                                                       Renegar: negar la pertenen-
                                                                                                        había apellidos vascos. Había sefarditas: Albalas, Francos. Había irlan-
Al revisar, la evaluación realice explícita-                           cia o vínculo con algo.
                                                                                                        deses: Mc Gyntis. Polacos: Yanichewkys. Brillaban con luz oscura los ape-
                                                                       Vascos: nacidos en el País
mente las estrategias trabajadas, dialo-                               Vasco, región Nor-Oriental       llidos araucanos, olorosos a madera y agua. Melivilus, Catrileos.
                                                                       de España.
gando con ellos acerca de cómo incor-                                  Sefarditas: judíos nacidos en
                                                                                                        Combatíamos, a veces en el gran galpón cerrado, con bellotas de encina. Nadie
                                                                                                        que no lo haya recibido sabe lo que duele un bellotazo. Antes de llegar al liceo
porarlas en sus procesos individuales.                                 España.
                                                                                                        nos llenábamos los bolsillos de armamentos.Yo tenía escasa capacidad, ningu-
                                                                       Astucia: ingenio, habilidad,
Realice una lectura modelada del primer                                maña.
                                                                                                        na fuerza y poca astucia. Siempre llevaba la peor parte. Mientras me entrete-
                                                                                                        nía observando la maravillosa bellota, verde y pulida, con su caperuza rugosa
párrafo y propóngales que prosigan le-                                 Rugosa: arrugada, surcada,
                                                                       estriada.
                                                                                                        y gris, mientras trataba de fabricarme con ella una de esas pipas que luego me
                                                                                                        arrebataban, ya me había caído un diluvio de bellotazos en la cabeza.
yendo los siguientes.                                                  Diluvio: lluvia muy abundan-

                                                                           Unidad 1
                                                                       te, aguacero.                     Pablo Neruda.“Infancia y poesía”, en: Confieso que he vivido. Buenos Aires: Losada, 1974.


Actividades complementarias
Invite a sus estudiantes a conversar en
grupos, comparando lo relatado por Pa-
blo Neruda en su texto autobiográfico
con las vivencias de su etapa escolar.
¿Qué diferencias y semejanzas advier-
ten entre ambas experiencias? Pídales
que anoten sus conclusiones como gru-
po y las compartan con el curso.
                                                         58   Unidad 2: Un lugar especial...




Información complementaria                                                                                             Estrategias diferenciadas
Evaluaciones sumativas. Es aquella mediante la cual se mide y juzga el aprendi-                                        Invíte a sus estudiantes con dificultades a realizar las
zaje con el fin de certificarlo, asignar calificaciones, determinar promociones, etc.                                     actividades de evaluación bajo su tutoría. Cerciórese
                                                                                                                       de que apliquen las estrategias antes, durante y des-
¿Qué evalúa? Los tipos y grados de aprendizaje establecidos en los objetivos, a
                                                                                                                       pués de la lectura. Monitoree los siguientes pasos: a)
propósito de los contenidos seleccionados para una fase de aprendizaje.
                                                                                                                       Análisis de la estructura del texto, b) Revisión del título
¿Cuándo se aplica? Al final de una fase de aprendizaje.                                                                 del texto, c) Lectura incorporando las claves (nuevas
¿Cómo evalúa? Registro e interpretación de respuestas de los educandos a pregun-                                       palabras y otros datos), d) Revisar cada pregunta y
tas que exigen la utilización de todos los contenidos tratados.                                                        contestarla mentalmente antes de volver al texto, e)
Instrumentos preferibles: pruebas objetivas que incluyan muestras proporcionales                                       Comprobar la respuesta mental al revisar el texto, f)
de todos los objetivos incorporados a la situación educativa que va a calificarse.                                      Responder la pregunta.
         Tomado y adaptado de: http://www.fceia.unr.edu.ar/labinfo/facultad/decanato/secretarias/                      Habilidades implicadas: identificar, diferenciar,
     desarr_institucional/visitas_tematicas_guiadas/visitas_archivos_pdf/b_Evaluacion_Tipos%20                         analizar, sintetizar.
                                                                            evaluaciones_Coll.pdf


82       Guía didáctica para el docente / Lenguaje 6º básico
Unidad 2

                                                                                                                                           Sugerencias metodológicas
                                                                                                                                  2
                                                                                                                                  Unidad


                                                                                                                                           Durante la revisión, la pregunta 8 puede
                                                                                                                                           trasladarse al propio curso. ¿Qué apelli-
                                                                                                                                           dos cohabitan en el curso? ¿Hay apelli-
    Después de leer                                                                                                                        dos extranjeros? ¿Hay apellidos que per-
    II. Responde en tu cuaderno:                                                                                                           tenecen a nuestros pueblos indígenas?
        1. ¿Quién escribe este relato?                                                                                                     ¿Hay apellidos que se repiten? Releve las
        2. ¿Qué tipo de escritura ha escogido? ¿Cómo la reconoces?                                                                         características del curso, promoviendo
        3. ¿Consideras a este relato una autobiografía? Fundamenta basándote en sus características.                                       el respeto por el origen de todos los que
        4. ¿Qué hechos relata el narrador? ¿A qué etapa de su vida corresponden?                                                           conforman el curso y la importancia de
        5. ¿Cómo era Neruda en esta etapa de su vida? Explica.                                                                             acoger a todas “las historias” que trae
        6. ¿Cómo se manifiesta en su etapa juvenil la habilidad y vocación por la escritura?                                                cada uno, a través de su familia. Ge-
        7. ¿Cómo describe la relación con sus compañeros?                                                                                  nere un ambiente en el que ninguno se
        8. ¿Qué crees que quiere decir cuando afirma?:                                                                                      sienta rechazado ni incómodo con sus
              “La frontera tenía ese sello maravilloso de Far West sin prejuicios. Mis compañeros se llamaban                              ancestros (si es así, a pesar del proceso
              Schnakes, Schelers, Hausers, Smiths, Taitos, Seranis. Éramos iguales entre los Aracenas y los
              Ramírez y los Reyes”.
                                                                                                                                           vivido durante la Unidad, será también el
                                                                                                                                           momento para volver a enfatizar el valor
            ¿Qué piensas de estas declaraciones?
                                                                                                                                           de la familia y de las propias historias de
    III. Marca con una cruz la alternativa correcta.                                                                                       cada una).
        1. Una autobiografía se escribe:
            A.   Solo en prosa.                                                                                                            Actividades complementarias
            B.   Únicamente en verso.
            C.   En prosa y verso.                                                                                                         ¿Quién es Pablo Neruda? Es probable
            D.   En forma de diálogo.
                                                                                                                                           que los niños y niñas ya conozcan as-
        2. La autobiografía en verso se escribe fundamentalmente para:                                                                     pectos biográficos del poeta y que ya se
            A.   Cantarla.
            B.   Recitarla.
                                                                                                                                           hayan aproximado a sus poemas (o sus
            C.   Leerla.                                                                                                                   preguntas poéticas). De todos modos,
            D.   Comunicarla en forma oral.                                                                                                consideramos deseable que después de
    IV. Comenta con un compañero o compañera y luego responde en tu cuaderno:
                                                                                                                                           revisar la evaluación, ofrezca una ins-
        1. ¿Qué diferencias aprecian entre el destinatario o receptor de la autobiografía versificada y una escrita en
                                                                                                                                           tancia para que los niños y niñas revisen
            prosa? ¿Cómo cambia la situación de recepción?                                                                                 la biografía del poeta (en Internet o en
        2. ¿Cuál forma les parece más adecuada para comunicar un hecho autobiográfico?                                                      libros), actividad que también los ayuda-
        3. ¿Cuál de estas formas escogerían ustedes si tuvieran que escribir su autobiografía?                                             rá a tener una experiencia significativa
        4. En una puesta en común, junto a su profesor o profesora, evalúen sus respuestas.                                                con los textos biográficos y a establecer
                                                                                                                                           conexiones con el texto leído.
                                                                                                                                           “Oda a la alegría” es un texto apropiado
                                                                                                 Unidad 2: Un lugar especial...   59       si desea profundizar en la obra del Pre-
                                                                                                                                           mio Nobel 1971.

Información complementaria                                                                         Estrategias diferenciadas
Confieso que he vivido es un libro póstumo, que fue escrito por Neru-                               Promueva la revisión como última etapa del proceso evaluativo. Que
da durante varios años hasta poco tiempo antes de su muerte, el 23                                 los estudiantes no cierren este momento cuando finalizan la actividad
de septiembre de 1973.                                                                             III, sino que previo a la actividad IV. Revisen y corroboren sus res-
Esta obra es un testimonio valioso para poder acceder al proceso                                   puestas con las de sus compañeros y compañeras, oriente y precise
creativo del poeta y acontencimientos relevantes de su vida, ocurri-                               usted las respuestas correctas, así contribuirá a que los alumnos y
dos en nuestro país y en el mundo. Su estancia como diplomático en                                 alumnas que hayan incurrido en errores los corrijan fundamentada y
Oriente, su labor tras la Guerra Civil española, los procesos políticos                            comprensivamente.
que se desarrollaban en nuestro continente, son algunos de los ám-                                 Habilidades implicadas: identificar, aplicar, discriminar, comparar
bitos que se pueden profundizar en los capítulos del libro.                                        y evaluar.




                                                                                                                  Guía didáctica para el docente / Lenguaje 6º básico              83
Sugerencias metodológicas
El organizador gráfico es una oportuni-          ¿Qué has aprendido?
dad para que los propios niños y niñas
revisen todos los contenidos conceptua-
                                                        Antes de desarrollar tu evaluación final revisa los contenidos tratados en esta unidad.
les y procedimentales que han aborda-
                                                        1. Observa atentamente el siguiente mapa conceptual, relacionando e integrando los contenidos tratados.
do. Al revisarlo, pregúnteles qué activi-
dades recuerdan que se relacionen con
los conceptos que observan.
Mediante un diálogo con sus estudian-                                                                           Texto narrativo
tes, complete el organizador. Consúlteles:                                                                            un ejemplo es la
¿qué otras obras narrativas conocen? De
este modo, ya instalarán algunas ideas y                                                                              Autobiografía
experiencias que podrán preparar el tra-                                                                          sus características son
bajo de la siguiente Unidad.

Actividades complementarias                                                    Narrador y pro-                                     Cuenta hechos             Los hechos han
                                                                                                           Se narra en 1ª
                                                                               tagonista son la                                   reales ocurridos           ocurrido en un
Reflexione con el curso acerca de los ar-                                       misma persona
                                                                                                          persona singular
                                                                                                                                     en su vida              pasado lejano
tistas que conocieron en esta Unidad, a
partir de sus propios testimonios (Manuel                                                                         puede estar escrita en
Rojas, Coke Délano, Beatriz Concha, Vio-
leta Parra y Pablo Neruda):
1. Pídales a algunos alumnos y alumnas                                                            Prosa                                              Verso
    que recuerden las historias y anéc-                                                                          en ambos casos se usan
    dotas leídas en esta Unidad.
2. ¿Con cuál de los artistas que cono-                              Unidad 1
    cieron se sintieron más próximos?                                                  Verbos                                                                    Adjetivos
    ¿Por qué?                                                               sus características son                                                             pueden ser
Ínstelos a responder en forma oral y lue-
go a crear un organizador gráfico que
                                                          Persona                      Tiempo                  Modo                      Calificativos                         Demostrativos
integre a todos estos creadores.

Información complementaria
                                                        2. Después de observar el mapa anterior, escribe en tu cuaderno una definición para el término “narración”.
Organizadores gráficos: son instru-
mentos visuales para ordenar infor-
mación, con el objeto de ayudar a los            60   Unidad 2: Un lugar especial...

estudiantes, mediante el trabajo con
ideas y conceptos, a pensar y a apren-
der más efectivamente. Además, estos         Estrategias diferenciadas
permiten identificar ideas erróneas y         Para que todos puedan comprender este organizador y, así, tener más posibilidades de compartir
visualizar patrones e interrelaciones en     y participar en las preguntas propuestas, puede invitar a los alumnos y alumnas a que se reúnan
la información, factores necesarios para     en grupos de cinco integrantes que “lean” y expliquen el organizador, de manera oral.
la comprensión e interiorización profun-
da de conceptos. Ejemplos de estos or-       También puede proponer que aquellos que han estado más frágiles en este proceso, transformen
ganizadores son: Mapas conceptuales,         este organizador en un texto escrito de carácter explicativo, en el que puedan relacionar los
Diagramas Causa-Efecto y Líneas de           conceptos presentados.
tiempo, entre otros.                         Pídales a los alumnos y alumnas que hayan demostrado un aprendizaje destacado, que reflexionen so-
                                             bre cómo el verbo y el adjetivo son conceptos que se pueden incorporar en este organizador gráfico.
 Tomado y adaptado de: http://www.eduteka.
     org/modulos.php?catx=4&idSubX=86        Habilidades implicadas: observar, identificar, relacionar, organizar.




84   Guía didáctica para el docente / Lenguaje 6º básico
Unidad 2

                                                                                                                                                                            Sugerencias metodológicas
                                                                                                                                                                   2
                                                                                                                                                                   Unidad


  Revisa tus               logros                                                                                                                                           Si para “leer” el organizador gráfico pi-
                                                                                                                                                                            dió a sus estudiantes que se reunieran
                                                                                                                                                                            en pequeños grupos (como lo sugerimos
             Autoevaluación                        Revisa si lograste los aprendizajes esperados                                                                            en la página anterior), proponemos que
             para esta unidad, completando la siguiente pauta. Marca con  tu respuesta.                                                                                    mantenga esos equipos para reflexionar
                                                                                                                                     Niveles de logros
                                                                                                                                                                            en torno a la autoevaluación final. Una
                               A partir de los contenidos y temas tratados en esta unidad, logré:                                 Sí No Puedo mejorar
                                                                                                                                                                            vez que revisaron los conceptos plan-
      1 Valorar y comprender el rol de la familia en la formación y desarrollo de las personas.
                                                                                                                                                                            teados en el esquema anterior, podrán
     2 Reconocer los componentes de un texto narrativo.
     3 Diferenciar una biografía de una autobiografía.
                                                                                                                                                                            compartir cómo fue el proceso vivido.
     4 Identificar a la autobiografía como un texto narrativo literario.                                                                                                     Las preguntas de cierre lo ayudarán a re-
     5 Conocer y diferenciar la autobiografía en verso de la escrita en prosa.                                                                                              troalimentar a los estudiantes. Escúchelos
     6 Producir un relato autobiográfico escrito.                                                                                                                            atentamente y, luego, plantee usted su
     7 Comprender y aplicar en una narración las técnicas de la descripción y la caracterización.                                                                           propio punto de vista. Comente cómo fue
     8 Reconocer y aplicar en la comunicación oral y escrita palabras que sirven para caracterizar personas y calificar objetos.                                             el ambiente de trabajo y de reflexión, sobre
     9 Reconocer y aplicar en la comunicación oral y escrita palabras que señalan acciones asociadas a persona, tiempo y modo.                                              todo cuando tenían que opinar e intercam-
     10 Identificar la décima como una composición de diez versos octosílabos.                                                                                               biar puntos de vista diferentes… ¿Respe-
     11 Componer un relato autobiográfico en décimas.                                                                                                                        taron el derecho a expresar la opinión en
     12 Escribir y recitar décimas autobiográficas.                                                                                                                          un clima de respeto y tolerancia? Al instalar
     13 Valorar la lectura como una práctica que me permite ampliar mi visión de mundo y experiencia personal.
                                                                                                                                                                            este tema, el curso vivenciará el recorrido
     14 Valorar el lenguaje hablado y comprender su efecto sobre el receptor.
                                                                                                                                                                            en espiral que mantiene este libro.
     15 Desarrollar y valorar el trabajo colectivo con mis compañeros y compañeras.
                                                                                                                                                                            Es el momento para felicitar al grupo por
                                                                                                                                                                            los avances realizados, especialmente
    Reflexiona sobre lo tratado en esta unidad                                                                                                                               en aquellos que incluyen los valores y el
    1. Reúnete en grupos de cinco compañeros y compañeras, junto a ellos reflexiona y comenta lo tratado en esta                                                             ambiente de sala. Desafíelos en aque-
         unidad. Pueden guiarse por las siguientes preguntas:
         •   ¿Cuál fue el tema más difícil de tratar? ¿Por qué?
                                                                                                                                                                            llos aspectos que implican continuar el
         •   ¿Qué información les resultó difícil de obtener? Expliquen.                                                                                                    trabajo de la siguiente Unidad.
         •   ¿Cuál es la actividad que más les costó desarrollar? ¿Por qué?
         •   ¿Cuáles fueron los resultados finales de su aprendizaje?                                                                                                        Actividades complementarias
         •   ¿A qué atribuyen estos resultados?
         •   ¿Consideran valiosos los temas tratados? ¿Por qué?                                                                                                             Si los estudiantes llevan años con el mis-
         •   ¿Los conocimientos adquiridos son aplicables a su entorno? ¿De qué manera?                                                                                     mo curso, puede proponerles que realicen
         •   El trabajo en equipo, ¿les permitió conocer mejor a sus compañeros o compañeras?                                                                               la biografía del curso, de manera colectiva.
    2. Guiados por su profesor o profesora, organicen una puesta en común con el curso. Compartan y evalúen sus                                                             (Destaque y aclare la idea de la personifi-
         respuestas.
                                                                                                                                                                            cación del grupo curso como ente colecti-
                                                                                                                                                                            vo). Podrán publicarla en el diario mural, o
                                                                                                                                                                            bien, si es en verso, podrán musicalizarla y
                                                                                                                                                                            presentarla en alguna instancia significativa
                                                                                                                                  Unidad 2: Un lugar especial...   61
                                                                                                                                                                            dentro de la comunidad escolar.


Información complementaria                                                                                                          Estrategias diferenciadas
La coevaluación                                                                                                                     En los casos en que usted lo estime conveniente (y, si es posible,
El modelo constructivista siempre se centra en el valor del diálogo                                                                 en coordinación con el profesor jefe), pida a los niños y niñas la pro-
(en sus diferentes formas) como dispositivo de aprendizaje. Es desde                                                                ducción de un texto escrito que los desafíe especialmente (cartas,
esta perspectiva que el estudiante aparece como agente evaluador                                                                    solicitudes, permisos, u otras de carácter literario), procure que sean
ya no únicamente de su propio aprendizaje, sino también del de sus                                                                  breves y posibles de concretar en el período de clases, para que
pares. El aporte que puede significar para un estudiante escuchar                                                                    pueda monitorearlo y evaluarlo con el alumno o alumna en particular.
correcciones en su mismo lenguaje, puede ser significativo. Además,                                                                  Esta experiencia, vivida de manera formativa y como acompaña-
todo el curso logra desarrollar de esta manera su capacidad crítica y                                                               miento cariñoso, puede ser una estrategia para que sus estudiantes
afianzar una nueva mirada acerca de la evaluación.                                                                                   se sientan responsables de su proceso de aprendizaje.
 http://www.educarchile.cl/Portal.Base/Web/VerContenido.aspx?GUID=123.456.7                                                         Habilidades implicadas: comentar, analizar, evaluar.
                                                           89.000&ID=97666




                                                                                                                                                   Guía didáctica para el docente / Lenguaje 6º básico                85
SOLUCIONARIO                                                              12. Tabla comparativa:


     Solucionario de la Unidad 2                                                Texto 1              Aspectos        Texto 2
                                                                                El recuerdo del al- Idea principal   El Premio Nacional de
     Página 38                                                                  macén de los pa-                     Literatura (1957), Manuel
                                                                                dres y las bolitas                   Rojas, desempeñó múlti-
     I.                                                                         de cristal que se                    ples oficios en su juven-
            1. En el texto se habla del recuerdo que el autor tiene de sus      vendían allí.                        tud hasta que finalmente
               primeros años en Chile, después de instalarse en nuestro                                              se dedicó a la escritura.
               país, a los cuatro años. El negocio de sus padres y las                                               Su vida personal estuvo
               bolitas que había en él, gatillan impresiones que el autor                                            marcada por la temprana
               transmite con nostalgia.                                                                              partida de su padre y por la
                                                                                                                     lejanía de su madre.
            2. Es posible decir que quien relata es un narrador que
                                                                                Coloquial, con len- Lenguaje         Formal.
               recuerda su infancia. Como proyección se puede decir
                                                                                guaje culto.
               que el narrador, en este caso, tiene correspondencia con
               el autor de carne y hueso, Manuel Rojas, quien escribe           El emisor es el que Rasgos del El emisor toma distancia.
               estas memorias.                                                  relata, nos habla emisor       Presenta la información en
                                                                                de su propia histo-            tercera persona singular.
            3. Los recuerdos se centran en la infancia del narrador.            ria. Lo vemos en la            Predomina la objetividad
            4. Respecto de su familia, sabemos que sus padres llegaron          persona gramati-               en los antecedentes pre-
               a Chile e instalaron un negocio, posiblemente modesto.           cal, en los verbos.            sentados.
               Su madre atendía el local.                                       Predomina la sub-
            5. Presenta una de las esquinas de las calles Coquimbo y            jetividad en los
                                                                                hechos.
               Nataniel, en Santiago. Se podían ver desde allí los árboles
               del Parque Cousiño. Ahora este parque tiene otro nombre,         Relatar una expe- Finalidad del Informar antecedentes de
               por lo tanto, podemos suponer que los recuerdos son              riencia significativa texto      la vida y obra de Manuel
                                                                                para el narrador.               Rojas.
               desde hace tiempo.
                                                                               13. En el caso de Manuel Rojas, la protección familiar fue clave
     Página 39
                                                                                   en sus primeros años de vida, espacio de formación que
     II.                                                                           sufrió un duro revés con el alejamiento de sus padres (el
            6. Este texto se escribió con el propósito de informarnos              padre muere y su madre vuelve a Argentina).
                acerca de la vida y obra de Manuel Rojas, el autor del texto
                de la página anterior, Imágenes de infancia y adolescencia.    Página 40
            7. Manuel Rojas fue Premio Nacional de Literatura, por lo          1. Claves de la ilustración: niño con vestuario poco corriente
                tanto, es uno de los destacados escritores chilenos.              en la actualidad (alguno podría mencionar que es antiguo);
                                                                                  cigüeña en el pensamiento del niño; caja que alude a la
            8. La muerte de su padre, que provocó el regreso de su
                                                                                  Refinería de Viña del Mar.
                madre a Argentina.
                                                                                  Anticipación del contenido del texto: niño del siglo pasado,
            9. Pierde a su padre y su madre se va, por lo tanto, el aban-
                                                                                  intenta establecer alguna conexión entre la cigüeña y la
                dono y la pobreza pueden haberlo acompañado en esta
                                                                                  caja. Pueden ser recuerdos de alguien.
                etapa.
            10. La precariedad diaria lo deben haber llevado a trabajar en     Página 43
                lo que encontrara. Sin estudios superiores y sin su familia    1. La idea principal del texto es contar algunos recuerdos que
                como respaldo cotidiano, debe haber luchado contra la             Jorge Délano tiene de su infancia. En estas anécdotas es
                pobreza.                                                          posible vislumbrar la imaginación, la creatividad del autor, su
     III.                                                                         capacidad para dibujar caricaturas y su sentido del humor.
            11. En ambos textos se nombra la llegada a Santiago, a los         2. El texto se desarrolla en Chile, específicamente en Santiago,
                cuatro años (en el segundo texto, el lector se informa            pues su casa se ubicaba en la esquina de las calles Cate-
                de que llega proveniente desde Buenos Aires).                     dral y Esperanza. Los recuerdos se remiten a los últimos



86   Guía didáctica para el docente / Lenguaje 6º básico
Unidad 2

     años del siglo XIX y los primeros años del siglo pasado: lo                desarrollo y cierre, para que el destinatario de la historia
     podemos saber porque el padre del autor compró la casa                     pueda comprender el relato.
     a fines del siglo XIX y Coke Délano nació en 1895 (según                • Se necesita: hechos, espacio, tiempo, personajes. Ade-
     la biografía complementaria). La descripción de las casas,                 más de un narrador y de una estructura que organice
     de la sociedad y del sistema educacional de aquel entonces                 el relato.
     nos ayudan a contextualizar las memorias.
                                                                         3. Hablamos de texto narrativo autobiográfico, porque en él se
3.   La comparación se puede establecer desde el tipo de casa,              cumple con todos los componentes que requiere un texto
     el tamaño de las familias, nacimiento de los niños, el sistema         narrativo, solo que los hechos se centran en el propio autor.
     educacional y juegos.                                                  Este cargará al relato de su subjetividad.
4.   Características del narrador: curioso, imaginativo, creativo, con   4. El autor puede introducirse en el relato de la mano del narrador
     habilidades para el dibujo (aunque sus dotes no “calzan” con las       en primera persona. Como es él el foco de los acontecimientos
     exigencias de sus profesores). Alejado de los juegos de moda.          que cuenta, se convierte en personaje. Eso sí, el destinatario
5.   En la línea de tiempo: adquisición de la casa de esquina Catedral      deberá tener en cuenta que la narración es subjetiva, por lo
     y Esperanza por el padre de Jorge Délano (fines del sigo XIX);          tanto, los hechos presentados no necesariamente son una fiel
     nacimiento de Jorge, en 1895; recuerdo de la gallina automá-           representación de lo que efectivamente sucedió. Accedemos
     tica de la “Casa Prá”; cavilaciones en torno al nacimiento de          al punto de vista del autor.
     los niños; Mama Aurelia le lleva caja de la Refinería de Viña del
     Mar; embarazo de hermana; cavilaciones sobre otros temas            Página 45
     de la infancia (Viejo Pascuero, forma de la Tierra); dificultades    1. Siguiendo la reflexión de la página anterior (estructura
     académicas en la escuela; profesores de dibujo descubren las           narrativa y elementos del mundo narrativo presentes en la
     caricaturas que Coke hace de ellos; se reproducen sus dibujos          autobiografía leída), los alumnos y alumnas podrán concluir
     en El Peneca; pinta gallo para el Almacén Santa Carolina;              que este texto es literario.
     contempla el gallo pintado afuera del almacén.                      2. Claves del organizador gráfico:
6.   Las ilustraciones se refieren a las cavilaciones que tiene              • Género narrativo.
     el autor en torno a las historias que, de pronto, los adultos          • Protagonista y narrador son la misma persona.
     le cambian: la cigüeña, el Viejo Pascuero y la forma de la             • Se escribe en primera persona (singular).
     Tierra hacen que el autor se sienta “estafado”.
                                                                            • El autor cuenta hechos vividos por él, subjetivos.
7.   En los recuerdos presentados, se habla del padre, que
                                                                         3. Complementen las definiciones propuestas con las presen-
     compró la gran casa, de Mama Aurelia, de su hermana
                                                                            tadas por la RAE:
     embarazada y de sus hermanos mayores, que tenían éxitos
     académicos. No sabemos nada de su madre y alcanzamos                   a. Autobiografía: vida de una persona escrita por ella
     a reconocer algún lazo afectivo profundo.                                 misma.
                                                                            b. Biografía: historia de la vida de una persona.
8.   Confronte la definición de caricatura que desarrollen en el
     curso con la de la RAE: dibujo satírico en que se deforman          Página 46
     las facciones y el aspecto de alguien.                              Actividad 1
Página 44                                                                1. a)
1. • Narrar o contar algo consiste en relatar acontecimientos            2. b)
     o hechos, en los que participan personajes y que se                 3. c)
     desarrollan en un lugar y tiempo determinados.                      Actividad 2
   • Se puede narrar cualquier acontecimiento. En el texto               Exigía: verbo exigir, 1ª persona singular, tiempo pasado (pretérito
     leído conocemos anécdotas de la infancia de Jorge                   imperfecto), modo indicativo.
     Délano. Podemos contar cómo fue el partido de fútbol,
     un día de clases, cómo dos países en conflicto comien-               Proseguía: verbo proseguir, 1ª persona singular, tiempo pasado
     zan una nueva etapa en paz, alguna historia graciosa                (pretérito imperfecto), modo indicativo.
     de las vacaciones o el nacimiento de una mariposa.                  Estaban: verbo estar, 3ª persona plural, tiempo pasado (pretérito
     Eso sí, será importante que los hechos presentados se               imperfecto), modo indicativo.
     puedan organizar y que tengan una estructura de inicio,



                                                                                   Guía didáctica para el docente / Lenguaje 6º básico         87
Página 47                                                                     2. Orden:
     Actividad 3                                                                      Inicio:
     a) cualidad / huevo                                                              • Nace en Santiago, el 14 de mayo de 1942.
     b) cantidad / parrones                                                           • Vive en el campo desde los dos años, donde descubre
     c) indicar                                                                          la naturaleza.
     d) pertenencia                                                                   Desarrollo:
                                                                                      • Regresa a los 11 años a Santiago.
     Actividad 4
                                                                                      • Se siente diferente a las demás niñas de su nuevo
     • Mi: adjetivo posesivo.                                                            colegio.
     • Segundo: adjetivo determinante (numeral ordinal).                              • Recibe castigos y suspensiones por trepar a un árbol,
     • Tercer: adjetivo determinante (numeral ordinal).                                  mientras se destaca en dibujo.
     • Algunas: adjetivo determinante (numeral).                                      • A los 16 ingresa a estudiar arte a la universidad.
     • Falsa: adjetivo calificativo.                                                   Desenlace:
     Página 48                                                                        • Desarrolla el oficio de ilustradora.
     II.                                                                              • Recorre varios países, trabajando como dibujante.
            1. El texto lo escribe la ilustradora Beatriz Concha con el               • Se instala en Chile.
               fin de contar quién es.                                              3. El texto leído es una autobiografía, porque la autora habla
            2. El título es una pregunta que se responde a lo largo del               de sí misma.
               texto.
                                                                              Página 51
            3. Hechos narrados:
                                                                              6. El texto A describe un caserón: el autor presenta un espacio
               • Nace en Santiago, el 14 de mayo de 1942.                        físico, “entrando y caminando” en la realidad que describe. En
               • Vive en el campo desde los dos años, donde descubre             cambio, el texto B caracteriza a la madre, como una mujer baja,
                  la naturaleza.                                                 bien formada, de rostro simpático y boca pequeña. Su carácter
               • Regresa a los 11 años a Santiago.                               oscilaba entre la severidad y la alegría. Hablaba suavemente,
               • Se siente diferente a las demás niñas de su nuevo colegio.      usaba un lenguaje amable y era generosa. Era valiente.
               • Recibe castigos y suspensiones por trepar a un árbol,
                                                                              Página 55
                  mientras se destaca en dibujo.
               • A los 16 ingresa a estudiar arte a la universidad.           I.
               • Desarrolla el oficio de ilustradora.                               1. En el texto se habla de anécdotas de la infancia, en las que
                                                                                      se expresan el carácter libre de Violeta, en contacto con la
               • Recorre varios países, trabajando como dibujante.
                                                                                      naturaleza, y la cercanía que tiene con su hermano Tito.
               • Se instala en Chile.
                                                                                   2. A diferencia de los otros textos compartidos, esta anéc-
            4. De niña, Beatriz Concha disfrutaba y respetaba la natura-
                                                                                      dota se escribe en verso.
               leza. Era inquieta y se sentía diferente a sus compañeras
               de Santiago. No era una alumna destacada, pero en                   3. Esta obra se sustenta sobre la primera persona gramatical, es
               dibujo sí se reconocía su capacidad.                                   subjetivo y se refiere a anécdotas, recuerdos y experiencias
                                                                                      que el emisor describe en su mensaje, con estructura inicio
     III.                                                                             – desarrollo – cierre. Hay correspondencia entre el autor y el
            1. b)                                                                     narrador.
     Página 49                                                                     4. A diferencia de las otras autobiografías, que están escri-
                                                                                      tas en prosa, este texto está escrito en verso. Posee rima
     2. b)   3. c)           4. d)      5. c)
                                                                                      y musicalidad. Además, el lenguaje no tiene el carácter
     IV.                                                                              formal de los anteriores.
            1. El texto leído es una narración, porque relata hechos               5. El lenguaje emplea expresiones populares que reflejan
               desde una perspectiva subjetiva. El autor, el narrador y               la cercanía con el folclor. Ya en el mismo título queda en
               el protagonista son coincidentes.                                      evidencia esta característica. Se observan contracciones



88   Guía didáctica para el docente / Lenguaje 6º básico
Unidad 2

         que suprimen vocales o sustituciones (de “madre” a                    4. Anécdotas de infancia y juventud, como el descubri-
         “maire”, por ejemplo).                                                   miento de los libros, la escritura de las primeras cartas
      6. En el texto aparecen Violeta y su hermano Tito, quienes                  de amor, los bellotazos.
         están en contacto con la naturaleza, atrapando bichitos para          5. Neruda era sensible, curioso, creativo, capaz de gozar y
         un insectario. También se menciona el estero Las Toscas,                 de expresarse a través de la palabra, con poca fuerza y
         donde Violeta teme que la corriente se lleve a su hermano.               astucia, características que se evidencian en su relación
      7. Violeta era inconstante para ir a la escuela, pues pre-                  con la escritura y su gusto por las hazañas de Búffalo Bill
         fiere estar en contacto con la naturaleza; disfruta de la                 y por los viajes de Salgari. También se observan en la nula
         compañía de su hermano. Es sensible y creyente. Tito                     capacidad para participar en los bellotazos realizados en
         también goza con la naturaleza: es curioso y osado.                      la escuela.
                                                                               6. En la etapa juvenil, su capacidad creadora se plasma
II.
                                                                                  en la escritura de cartas de amor que escribe a Blanca
      2. Las respuestas debieran orientarse a la musicalidad,
                                                                                  Wilson.
         al ritmo del texto. Eso sí, muchos podrán comentar la
         dificultad que tuvieron para comprender el mensaje,                    7. Neruda recuerda gratamente la inexistencia de prejui-
         dadas las expresiones y la estructura usadas.                            cios, que podrían asomarse por la diversidad de orígenes
                                                                                  de los compañeros de la escuela. También destaca la
      3. El texto se abre hacia los destinatarios desconocidos, a
                                                                                  diferente sensibilidad que lo diferencia de ellos, que no
         los lectores y auditores del mensaje. Sin embargo, pode-
                                                                                  comprendían su condición de poeta.
         mos suponer un “receptor ideal” para Violeta: ¿Será ella
         misma, que quiere revivir sus recuerdos? ¿Su familia?                 8. En este párrafo expresa la diversidad de orígenes y con-
                                                                                  diciones sociales, que conviven sin prejuicios dentro de la
Página 57                                                                         escuela.
Después de la presentación:                                             III.
• Las autobiografías versificadas son igualmente narraciones                    1. c)       2. d)
  al relatar experiencias y recuerdos con la estructura inicio
                                                                        IV.
  – desarrollo – cierre.
                                                                               1. La situación de recepción es diferente, porque la autobio-
• Las autobiografías orales permiten transmitir estos recuerdos
                                                                                  grafía versificada ofrece la posibilidad de complementar la
  con musicalidad y en instancias colectivas.
                                                                                  palabra con la música y el ritmo (incluso puede que emisor
• El receptor-lector logra incorporar la musicalidad gracias a la                 y receptor estén juntos en la transmisión del mensaje). La
  estructura de los versos y a la rima que opera. El receptor-                    autobiografía en prosa se lee, por lo tanto abre otra expe-
  auditor recibe la musicalidad de parte del emisor que transmite                 riencia íntima con la palabra: puede ser releída, ya que la
  el mensaje de manera oral. Esta situación puede provocar                        exposición al mensaje ocurre en otra situación comunicativa
  cercanía con el texto.                                                          (supone la lejanía entre emisor y destinatario). De este modo,
• La palabra hablada y la autobiografía son recursos que tiene                    mientras la autobiografía versificada se conecta con un
  el emisor para contar las experiencias y recuerdos que van                      receptor colectivo, la narración autobiográfica en prosa se
  configurando su carácter y su historia personal.                                 vincula con un receptor individual.
Página 59                                                                      2.
                                                                                   • La narración es un relato que cuenta una historia en la
II.
                                                                                      que participan personajes en un espacio y tiempo deter-
      1. Este relato lo escribe el poeta chileno Pablo Neruda.
                                                                                      minados. Puede adquirir la modalidad autobiográfica, en
      2. Escribe en prosa, porque la estructura en párrafo es la                      la que el narrador y el protagonista son la misma persona,
         misma utilizada por Manuel Rojas, Jorge Coke Délano                          por lo tanto, predomina la narración en primera persona
         y Beatriz Concha.                                                            gramatical (singular). En este caso, el narrador determina
      3. Es un relato autobiográfico, porque la narración puede                        qué hechos de su pasado lejano contará y qué modalidad
         estructurarse en inicio, desarrollo y desenlace; porque                      usará: si prosa o verso.
         el autor y el narrador son la misma persona; porque                       • El receptor de una autobiografía en prosa es indi-
         narra hechos de la vida personal con carácter subjetivo;                     vidual (experiencia íntima de lectura), a diferencia
         y porque emplea la técnica descriptiva.                                      del receptor de la autobiografía en verso, que es
                                                                                      colectivo.


                                                                                       Guía didáctica para el docente / Lenguaje 6º básico         89
Recursos adicionales                          Este recurso de evaluación le permitirá enriquecer las instancias de aprendizaje de los alumnos y
                                              alumnas, así como establecer los ajustes pertinentes durante el cierre del proceso.
       Material fotocopiable




            Evaluación final
            Nombre:
            Curso:                                                                            Fecha:


         I. Lee atentamente el siguiente texto.


                                                     A orillas de un sueño azul
                                                               Elicura Chihuailaf

             Elicura significa piedra transparente. Chihuailaf quiere decir neblina extendida sobre un lago. Nahuelpán: tigre-
             puma. Soy oriundo de Quechurewe, que es una reducción mapuche que está a setenta y cinco kilómetros -en
             dirección oriente, precordillerano de la ciudad de Temuko.
             La casa azul en que nací - y crecí - está situada en una colina, rodeada de hualles, un sauce, nogales, castaños,
             un aromo primaveral en otoño - un sol con dulzor a miel de ulmos -, chilcos rodeados a su vez de picaflores que
             no sabíamos si eran realidad o visión ¡tan efímeros! En invierno sentíamos caer los robles partidos por los rayos. En
             los atardeceres salíamos, bajo la lluvia o los arreboles, a buscar las ovejas - a veces teníamos que llorar la muerte
             de alguna de ellas, navegando sobre las aguas -. Por las noches oíamos los cantos, cuentos y adivinanzas a orillas
             del fogón, respirando el aroma del pan horneado por mi abuela, mi madre, o la tía María, mientras mi padre y mi
             abuelo - Lonko de la comunidad - observaban con atención y respeto. Hablo de mi memoria de mi niñez y no de una
             sociedad idílica. Allí, me parece, aprendí lo que era la poesía. Las grandezas de la vida cotidiana, pero sobre todo
             sus detalles, el destello del fuego, de los ojos, de las manos. Sentado en las rodillas de mi abuela oí las primeras
             historias de árboles y piedras que dialogan entre sí, con los animales, y con la gente. Nada más me decía, hay que
             aprender a interpretar sus signos y a percibir sus sonidos que suelen esconderse en el viento. Tal como mi madre
             ahora, ella era silenciosa y tenía una paciencia a toda prueba. Solía verla caminar de un lugar a otro haciendo girar
             el huso, retorciendo la blancura de la lana. Hilos que en el telar de las noches se iban convirtiendo en hermosos
             tejidos. Más de una vez - como mis hermanos y hermanas - intenté aprender ese arte, sin éxito. Pero guardé en mi
             memoria el contenido de los dibujos que hablaban de la creación y resurgimiento del mundo mapuche, de fuerzas
             protectoras, de volcanes, de flores y aves.

                                                  (Fragmento de escrito: “Ensoñándome en Rotterdam, bajo la luna de los brotes cenicientos”).
                                                                                                Teresa Calderón, Lila Calderón, Tomás Harris.
                                                                                              Veinticinco años de poesía chilena (1970-1995).
                                                                                                Santiago: Fondo de Cultura Económica, 1999.




  90     Guía didáctica para el docente / Lenguaje 6º básico
Recursos adicionales
                                                                                                   Material fotocopiable



II. En cada uno de los siguientes ejercicios, selec-          2.              En la autobiografía, el narrador es
    ciona la alternativa correcta.                                 diferente al protagonista de la historia.

   1. ¿Dónde se encontraba la casa azul que se
      menciona en el texto?
       a) A orillas del mar.                                  3.             La autobiografía se centra en un pa-
       b) Lejos de la precordillera                                sado lejano.
       c) A setenta y cinco kilómetros de Temuko.
        d) En Temuko.

   2. ¿Qué aprendió Elicura en la etapa que presen-
                                                              4.             El verso y la rima le dan sonoridad a
      ta de su vida?
                                                                   la expresión de la autobiografía versificada.
       a) Aprendió qué era la poesía.
       b) Aprendió a tejer a telar.
       c) Aprendió a navegar sobre las aguas.
       d) Aprendió a cocinar el pan horneado.                 5.             El receptor de la autobiografía en pro-
                                                                   sa es colectivo, mientras que el receptor de la
   3. ¿Cómo se transmitían las historias en la casa                autobiografía en verso es un receptor individual.
      de Elicura?
       a) Con la autorización del Lonko.
       b) De manera escrita.
       c) En verso.
       d) Oralmente.                                       IV. A partir de los antecedentes leídos, descri-
                                                               be el lugar donde creció Elicura Chihuailaf.
   4. Según el texto, ¿qué concepto explica la rela-           Considera:
      ción que existe entre el ser humano y la natu-           - Incorporar adjetivos calificativos y antecedentes
      raleza?                                                    que den cuenta del lugar.
       a) Armonía.                                             - Agregar ejemplos que expliquen las características
       b) Lucha.                                                 mencionadas.
       c) Confusión.                                           - Producir un texto de, aproximadamente, 10 líneas.
       d) Descuido.
                                                           V. Responde:
   5. ¿Cuál es el narrador que predomina en este texto?
       a) Tercera persona, singular.                          1. Señala tres razones por las que el texto leído
       b) Primera persona, singular.                             es una autobiografía.
       c) Segunda persona, plural.                            2. Explica cuál es el propósito de las autobiogra-
       d) Tercera persona, plural.                               fías.
                                                              3. Si quisieras transformar este texto en una au-
III. Frente a cada uno de los siguientes ejercicios,             tobiografía versificada, ¿qué ajustes deberías
     escribe una V si es verdadero y una F si es falso.          realizar en el texto?
     En ambos casos, justifica tu respuesta.

   1.            La autobiografía es un texto narrativo.




                                                                   Guía didáctica para el docente / Lenguaje 6º básico     91
Recursos adicionales
       Material fotocopiable



         Solucionario de la Evaluación Fotocopiable
         II.                                                             V.
                1.   c)                                                       1. Razones por las que el texto leído es una auto-
                2.   a)                                                          biografía (solo se piden dos de estas):
                3.   d)                                                           - Narrador es a la vez autor y protagonista del re-
                                                                                     lato (predomina narración en primera persona).
                4.   a)
                                                                                  - El texto se refiere a un pasado lejano.
                5.   b)
                                                                                  - El texto plantea estructura narrativa de inicio,
                                                                                     desarrollo y desenlace.
         III.
                                                                                  - Los hechos que se cuentan son reales, pero
                1. Verdadero. La autobiografía es un relato sub-                     desde una perspectiva subjetiva.
                   jetivo que transmite un narrador con la estruc-
                   tura inicio, desarrollo y desenlace. Participan                - Se emplea la técnica descriptiva.
                   personas en un tiempo y espacio determina-                 2. El propósito de las autobiografías es recordar
                   dos.                                                          las vivencias de la propia historia personal, se-
                2. Falso. En la autobiografía el narrador y el pro-              leccionar de ellas las que se quieren contar y
                   tagonista son coincidentes.                                   transmitirlas a un receptor.
                3. Verdadero. Los recuerdos son la base del rela-             3. La transformación de una autobiografía a una
                   to.                                                           versificada, supone un ajuste en el lenguaje,
                                                                                 pues al emplear el verso el lenguaje está en
                4. Verdadero. La musicalidad la confieren la rima                 función de la expresión, pero también de la so-
                   y el verso.                                                   noridad de la composición. La rima y el tipo de
                5. Falso. Es al revés: la autobiografía en prosa                 verso exigen escoger determinadas palabras
                   tiene un receptor individual, mientras que la                 que fortalecen la musicalidad del mensaje.
                   versificada se proyecta en un receptor colecti-
                   vo (gracias a la oralidad).

         IV. En la revisión, contemplar:
              - La extensión, que se aproxime a las 10 líneas.
              - La descripción centrada en los antecedentes ex-
                puestos en el texto leído. Entre los adjetivos usados
                pueden estar: natural, armónico, campestre, tran-
                quilo, hermoso, lluvioso, agradable.
              - Los ejemplos incorporados deben extraerse del tex-
                to y deben tener directa relación con la característi-
                ca que apoya.




  92     Guía didáctica para el docente / Lenguaje 6º básico
Recursos adicionales
                                                                                                      Material fotocopiable




 Modelo de Pauta de Evaluación
Rúbrica para evaluar una recitación

                   8 puntos              6 puntos             4 puntos             2 puntos             0 puntos
 Pronun-        Pronuncia y           Pronuncia y modu-    Pronuncia y modu-    Pronuncia y          No pronuncia ni
 ciación y      modula correcta-      la correctamente     la correctamente     modula correcta-     modula correc-
 modulación     mente todas las       todas las palabras   todas las palabras   mente la mayoría     tamente las
                palabras de la        de la composición,   de la composición,   de las palabras      palabras de la
                composición.          con excepción de     con excepción de     de la composi-       composición.
                                      dos errores.         tres errores.        ción.

 Volumen de     El volumen es el      Con excepción de     Con excepción de     No toda la           El mensaje no se
 la voz         adecuado para         algunos pequeños     varios momentos,     audiencia logra      escucha.
                que toda la au-       momentos, el         el volumen es el     escuchar el men-
                diencia escuche       volumen es el        adecuado para que    saje durante la
                con claridad          adecuado para        toda la audiencia    presentación.
                el mensaje,           que toda la au-      escuche con cla-
                durante toda la       diencia escuche      ridad el mensaje,
                presentación.         con claridad el      durante toda la
                                      mensaje.             presentación.
 Expresión y    Pronuncia con én-     Pronuncia con        No pronuncia con     No pronuncia con     No pronuncia
 entonación     fasis las palabras    énfasis las          énfasis todas las    énfasis todas las    con énfasis las
                clave. Considera      palabras clave.      palabras clave.      palabras clave.      palabras clave.
                los signos de orto-   En la entonación     En la entonación     En la entonación     En la entonación
                grafía, dando una     presenta algunas     presenta algunas     presenta varias      presenta graves
                entonación correc-    dificultades.         dificultades.         dificultades          dificultades
                ta al mensaje.


 Postura y      Se mantiene           Se mantiene          Se mantiene          No logra mante-      No logra mante-
 expresión      erguido(a) durante    erguido(a) durante   erguido(a). Rea-     nerse erguido(a).    nerse erguido(a).
 corporal       toda la presen-       gran parte de        liza movimientos     Realiza movi-        Tiende a apo-
                tación. Se evitan     la presenta-         repetitivos y/o      mientos que          yarse y a realizar
                movimientos           ción. Realiza        que distraen a la    interfieren con la    movimientos
                repetitivos y/o       un movimiento        audiencia.           transmisión del      constantemente,
                que distraen a la     que distrae a la     Denota inseguri-     mensaje. Denota      interfiriendo con
                audiencia.            audiencia.           dad.                 inseguridad.         la trasmisión del
                Su cuerpo denota      En general, evi-                                               mensaje.
                seguridad y con-      dencia seguridad                                               Su cuerpo denota
                fianza.                y confianza.                                                    malestar.
 Presentación                                              Su presentación      Su presentación      Su presentación
 personal                                                  personal (higiene    personal (higiene    personal (higiene
                                                           personal, orden      personal, orden      personal, orden
                                                           y limpieza) refleja   y limpieza) refleja   y limpieza) no
                                                           su preocupación      su preocupación      refleja preocupa-
                                                           y respeto por la     y respeto por la     ción ni respeto por
                                                           audiencia.           audiencia, con       la audiencia.
                                                                                excepción de un
                                                                                aspecto.




                                                                    Guía didáctica para el docente / Lenguaje 6º básico       93
Recursos adicionales                          Puede emplear el siguiente recurso didáctico para reforzar el tratamiento de la autobiografía y contrastarla
                                              con la biografía. Aplíquela en especial para los estudiantes que requieran consolidar este aprendizaje.
       Material fotocopiable




            Recurso Didáctico
         I. Lean el siguiente texto.


             Quienes me conocieron a los cuatro años dicen que era pálido y ensimisma-
             do, y que sólo hablaba para contar disparates, pero mis relatos eran en gran
             parte episodios simples de la vida cotidiana, que yo hacía más atractivos con
             detalles fantásticos para que los adultos me hicieran caso. Mi mejor fuente de
             inspiración eran las conversaciones que los mayores sostenían delante de mí,
             porque pensaban que no las entendía, o las que citaban aposta para que no
             las entendiera. Y era todo lo contrario: yo las absorbía como una esponja, las
             desmontaba en piezas, las trastocaba para escamotear el origen, y cuando
             se las contaba a los mismos que las habían contado se quedaban perplejos
             por las coincidencias entre lo que yo decía y lo que ellos pensaban. […]

             Mi primer paso en la vida real fue el descubrimiento del fútbol en medio de
             la calle o en algunas huertas vecinas. Mi maestro era Luis Carmelo Correa,
             que nació con un instinto propio para los deportes y un talento congénito
             para las matemáticas. Yo era cinco meses mayor, pero él se burlaba de mí
                                                                                                             Nuevas palabras
             porque crecía más rápido que yo. Empezamos a jugar con pelotas de trapo y
             alcancé a ser un buen portero, pero cuando pasamos al balón de reglamento,                  Ensimismado: introvertido.

             sufrí un golpe en el estómago con un tiro suyo tan potente, que hasta ahí                   Aposta: intencionadamente, a
                                                                                                         propósito.
             me llegaron las ínfulas. Las veces en que nos hemos encontrado de adultos                   Trastocaba: alteraba, revolvía.
             he comprobado con gran alegría que seguimos tratándonos como cuando                         Escamotear: robar o quitar
             éramos niños. Sin embargo mi recuerdo más impresionante de esa época fue                    algo con agilidad y astucia.
             el paso fugaz del superintendente de la compañía bananera en un suntuoso                    Perplejos: confundidos,
                                                                                                         dudosos.
             automóvil descubierto, junto a una mujer de largos cabellos dorados, sueltos
                                                                                                         Congénito: connatural, como
             al viento, y con un pastor alemán sentado como un rey en el asiento de honor.               nacido con uno mismo.
             Eran apariciones instantáneas de un mundo remoto e inverosímil que nos                      Ínfulas: presunción o vanidad.
             estaba vedado a los mortales.                                                               Suntuoso: grande y costoso.
                                                                                                         Remoto: lejano, distante.
                                           Gabriel García Márquez. Vivir para contarla. Buenos Aires:
                                                                                                         Inverosímil: increíble, impro-
                                                         Editorial Sudamericana, 2002. (Fragmento)       bable.
                                                                                                         Vedado: prohibido, inaccesible.



         II. Conversen en parejas en torno a las siguientes preguntas:

             1. ¿Por qué los mayores quedaban perplejos cuando el narrador contaba historias?
             2. ¿Qué característica del narrador conocemos mediante estas historias?
             3. ¿Qué significó el golpe en el estómago que sufrió el narrador?
             4. Expliquen con sus palabras cuál es el recuerdo más impresionante que el narrador guarda de esa época.
                Luego anoten este relato.


  94     Guía didáctica para el docente / Lenguaje 6º básico
La siguiente lectura permite complementar la presentación de esta Unidad. Aplíquelo después de que                      Recursos adicionales
sus estudiantes hayan comentado las fotografías de las distintas familias de las páginas de entrada.                                 Material fotocopiable




                Lectura fotocopiable
             I. Lee alternadamente el siguiente texto:


                                                              Pu wüneke che ñi xempafiel                                    Nuevas palabras
                                                               A los mayores que conocí                                Lof: lugar
                                                                                                                       Afanosamente: ansiosamente.
                                                                             Pascual Coña

                    Zewma kimpürapalu iñche, pepafiñ kiñe xem che, fentepun             Cuando tuve conocimiento, conocí a una anciana; era muy
                    kushefuy, niepefuy zoy pataka xipantu. Fente ñi kushen             anciana, ha de haber tenido más de cien años. Producto de
                    agkürke- fuy ñi kuralge yem, ka niewelafuy foro, re ürüm           los años se le habían secado las pupilas, tampoco le queda-
                    müt’en niewefuy. Ka ajküwelafuy, pilugewefuy; welu güxam-          ban dientes y sólo contaba con sus encías. No escuchaba,
                    kagey ina pilun; fey rume küme güxam-kakefuy. Feychi               había que hablarle cerca de los oídos, entonces conversaba
                    kushe, Pichoj pigefuy, iñche ñi furi rügkoy yem. Wechuñpag         muy bien. Ella se llamaba Pichoj, era mi bisabuela paterna.
                    pigerkefuy ñi füta yem, iñche ñi yom baku.                         Su esposo se llamaba Huechunpag, mi bisabuelo paterno.
                    Feychi Wechuñpag nierkefuy fotüm, Ayjapag pigerkefuy, iñ-          Huechunpag tenía un hijo llamado Ayllapan, quien era mi
                    cheñ ñi baku tüfa, kuregerkefuy, welu feychi kure, iñche ñi        abuelo paterno. Él era casado con la que era mi abuelita,
                    kuku, fey kimpalafin. Fey chi Ayjapag ñi fotüm Tomás Coña           a quien no alcancé a conocer. El hijo de Ayllapan, llamado
                    pigefuy, iñche ñi chaw em tüfa, jeqürkey, ina bafkeh mew,          Tomás Coña, era mi papá; él había nacido cerca del mar, en
                    Rawkenwe pigechi lof mapu mew.                                     las tierras denominadas Rauquenhue.
                    Iñche ñi ñuke yem jeqürkefuy Wapi, chew mületuy tüfa chi           Mi madre había nacido en la Isla, en donde hoy se encuen-
                    kapija, Kolwe pigey feychi mapu. Ñi chaw em Payjaw piger-          tra la capilla, en la tierra denominada Colhue; su padre se
                    kefuy. Fey tüfachi fücha wenxu, ñi ñuke yem ñi chaw em, fey        llamaba Paillao. Este anciano, el que fue padre de mi difunta
                    iñche ñi cheche yem.                                               madre, era mi abuelo materno.
                    Ñi ñuke yem ñi ñuke, iñche ñi chuchu, Wenter pigerkefuy;           Mi abuela materna, se llamaba Huenter. Vivía en el lof Mayay,
                    mülerkefuy Mayay, chew müley fewla Marta, bahtu Pichi Pa-          en donde está ahora Marta, que fue esposa del viudo Painemi-
                    ynemija em ñi zomo. Nierkefuy kiñe lamgen, Paynekew yem,           lla. Ella tenía un hermano, ahora difunto, llamado Painequeo,
                    welu feychi geh ñawe, iñche ñi yom cheche, kim- palafiñ.            quien fuera mi bisabuelo materno, a quien yo no conocí.
                    Feychi Payjaw ñi ñawe, ta ñi ñuke yem, Wenter ñi püñeñ,            La hija de Paillao, mi madre, fue raptada por mi padre; «una vez
                    gapiturkey ñi chaw; «zewma nyefilu mafün», pikelu kam. Fe-          raptada realizamos el matrimonio», era lo que decía. De esa
                    mgechi niewfuygu Rawkenwe pigechi mapu mew.                        forma se habían casado y vivido en las tierras de Rauquenhue.
                    Ñi ñuke yem fente küzawfegefuy, chofü- gelafuy; zewmake-           Mi madre era muy trabajadora, no era floja, fabricaba man-
                    fuy güpüñ makuñ, abüh xipa gümiñ kimniefuy.                        tas con diseños, ella conocía muchos diseños diferentes.
                    Zewma kim rakizuamlu iñche, mogeler- ken ñi chaw em iñ-            Cuando ya aprendí a pensar, me di cuenta que estaba viviendo
                    chiñ ka ñi ñuke yem ina bafkeh mew, Rawkenwe pigechi lof           con mi madre y mi padre, ahora difuntos, a orillas del mar, en el
                    mapu mew, fey mew xemün.                                           lof mapu denominado Rauquenhue; fue allí en donde crecí.
                    Nierkefuy ñi chaw kiñe füxa werta manshana; fij manshana            Mi padre tenía un gran huerto de manzanas en donde había
                    mülefuy ka fen- tepun fühkefuy. Amukefuyiñ pichikeche gelu         mucha variedad de esa fruta y que siempre cargaba mucho.
                    iñchiñ tüfa chi werta manshana mew. Ta iñ yemeal kochike           Cuando niños íbamos hasta esa huerta a elegir las manza-
                    manshana, güneltu- yiawkefuyiñ feychi aliweh manshana.             nas más dulces, las que vigilábamos bien primero. Cuando
                    Fey mew iñ ayüñmafiel ñi füh, ka ñi chozün zewma, re                nos gustaba una fruta, o cuando ya estaban amarillas, nos
                    müxowkefuyiñ mamüj mew. Kiñeke mew üxüftukefuyiñ pi-               gustaba moverlas con un palo. A veces le tirábamos pe-
                    chike mamüj mew, ka kiñeke mew winolutu püratu- kefuyiñ            queños palos, y a veces nos subíamos a los árboles. Otras
                    ti chi aliweh. «Zoy ñi naqay» iñ pifiel mu geykukefuyiñ feychi      veces decíamos: «Para que baje más» y movíamos un brazo
                    fühgechi chag mamüj. Fey mew fübfübükefuy ñi naqün tüfa-           del árbol. De esa forma bajaban las manzanas por cantidad
                    chi manshana ka ügarkütekefuiñ ta iñ ifiel.                         y las comíamos afanosamente.

                        José Quidel Lincoleo. Un niño llamado Pascual Coña. Pascual Koña Pigechi pichi wenxu. Santiago de Chile. Editorial Pehuén, 2003.




                                                                                             Guía didáctica para el docente / Lenguaje 6º básico             95
Recursos adicionales
       Material fotocopiable



         II. Respondan en común las siguientes preguntas:

             1. Pascual Coña vivió su infancia en:
                 A. Huechunpag.
                 B. Colhue.
                 C. Mayay.
                 D. Rauquenhue.

             2. En este relato Pascual Coña cuenta principalmente:
                 A. Aventuras que vivió cuando niño.
                 B. Como estaba organizada su familia.
                 C. Las historias que conoció de sus abuelos.
                 D. El origen de su familia.

             3. La idea de familia que tiene Pascual Coña incluye a:
                 A. Sus abuelos, padres y hermanos.
                 B. Sus familiares nacidos en Rauquenhue.
                 C. Todos sus parientes consanguíneos.
                 D. Toda la comunidad mapuche.

             4. De este relato pueden concluir que Pascual Coña:
                A. Conoce muy bien la historia de la comunidad mapuche.
                B. Vivió con sus abuelos y bisabuelos hasta adolescente.
                C. Conoce muy bien la historia y composición de su familia.
                D. Era el único nieto de sus abuelos.

             5. A partir del texto leído, y la reseña biográfica de la página 97 ¿que pueden concluir del origen Pascual
                Coña?
                 A. Pertenece a un pueblo originario de Chile.
                 B. Es mapuche.
                 C. Nació en una gran familia.
                 D. Todas las anteriores.

             6. De acuerdo con el fragmento leído, ¿cuál es el nombre de la madre de Pascual Coña?
                A. Pichoj.
                B. Juana.
                C. Huenter.
                D. No se entrega esta información.

             7. Los abuelos de Pascual Coña eran:
                 A. Ayllapan y Paillao.
                 B. Painemilla y Painequeo.
                 C. Pichoj y Huechunpag.
                 D. Ayllapan y Marta.




  96     Guía didáctica para el docente / Lenguaje 6º básico
Recursos adicionales
                                                                                                     Material fotocopiable



III. Después de leer, comenten en grupos y respondan en su cuaderno:

   1. ¿Qué relación existe entre las dos columnas del texto? ¿Por qué creen que se ha estructurado de esta
      manera la lectura?

   2. ¿En qué idioma está escrito el texto de la columna de la izquierda? Intenten leer en voz alta algunos
      fragmentos:
      • ¿Qué les llama la atención de estas palabras? ¿Cómo suenan?
      • ¿Qué dificultades tienen para leerlas?

   3. A partir de los nombres, situaciones y lugares que se presentan, ¿son capaces de identificar el pueblo
      originario que está presente en este relato? Compartan dentro del curso los antecedentes que conoz-
      can.


IV. Revisen el texto en español:

   1. ¿Cuál será el propósito del autor?

   2. El narrador afirma que a su bisabuela: “producto de los años se le habían secado sus pupilas”. ¿Qué quiere
      decir?

   3. ¿Cómo se imaginan a la mamá del narrador? ¿Cómo sería su papá?

   4. ¿Qué sensación creen que produce cosechar frutas de los árboles? ¿Han vivido esa experiencia? Expli-
      quen.

   5. Como curso, usando el pizarrón, establezcan las relaciones de parentesco en un árbol genealógico.
      Luego, complétenlo con los datos de sus familiares.

   6. Compartan la relación que tienen con un adulto que los quiera y los respete. ¿Por qué ha sido importan-
      te en sus vidas?


V. Lean la siguiente nota biográfica y comenten:


                            Pascual Coña († 1927)
                            Es considerado uno de los mejores narradores de la historia de
                            sus ancestros mapuches, observador de la naturaleza, de su
                            flora y de su fauna. Murió el 28 de octubre de 1927 y, según sus
                            memorias: “una cosa diré: estoy viejo ya, creo que tengo más de
                            80 años”. Aprendió sus primeras letras en la escuela del Padre
                            Constancio, en Puerto Saavedra. Posteriormente, fue aprendiz
                            de carpintero y oficial en el colegio San Vicente, en Santiago. En
                            estas memorias, él también recuerda los juegos que compartía
                            con otros niños y en qué consistía su alimentación.


   1. ¿Con qué fin creen que se escriben las memorias y las autobiografías?

   2. ¿Qué les permitió conocer la autobiografía de Pascual Coña?



                                                                     Guía didáctica para el docente / Lenguaje 6º básico     97
Unidad 3                                     El hogar de todos...

                                             Presentación de la Unidad
     Propuesta temática                                                       adquisición de habilidades comunicativas. En esta unidad este
                                                                              OFT se focaliza no solo en mejorar la interacción social, sino
     La temática de esta unidad pretende focalizar a los niños y niñas en
                                                                              también en que los estudiantes sean capaces de observar y
     la conciencia del autocuidado físico, mental y emocional, además
                                                                              comprender las necesidades de su entorno y se sientan actores
     de formar en ellos la responsabilidad colectiva orientada a la pro-
                                                                              responsables en él.
     tección del medio ambiente. Esta síntesis se refleja en el derecho
     orientador de este proceso: “derecho a crecer sanos física, mental
     y emocionalmente, y a vivir en un ambiente saludable”.                   Contenidos mínimos obligatorios
                                                                              Los contenidos mínimos obligatorios para el nivel de 6° Básico
     A partir de este tópico, se aborda la noticia como tipología textual
                                                                              considerados en esta unidad, son los siguientes:
     que permite informar y dar cuenta de la realidad circundante. La
     presentación de su propósito, estructura y características especí-
     ficas tienen la finalidad de ser un complemento para el desarrollo
                                                                              Comunicación oral
     de la lectura comprensiva, además de la práctica de la escritura y       1. Participación en situaciones comunicativas, tales como:
     la oralidad con fines comunicativos. El conocimiento del propósito           conversaciones, entrevistas y exposiciones.
     y función social de este tipo de textos permite y facilita la reflexión   2. Captación de temas, contenidos diversos y opiniones, pre-
     en torno a los mensajes emitidos por los medios de comunicación             sentados en los textos escuchados y vistos.
     social y a formar receptores críticos de estos.
                                                                              3. Uso de la comunicación paraverbal y no verbal en la ex-
                                                                                 presión de sentimientos, experiencias y opiniones funda-
     Propósito de la Unidad                                                      mentadas.
     Esta Unidad tiene como finalidad promover una vida sana, en               4. Manejo en sus intervenciones orales de un vocabulario
     contacto con la naturaleza, con conciencia medioambiental.                  variado y adecuado a la situación comunicativa y de ora-
     A partir de esta experiencia personal y de las reflexiones                   ciones compuestas de uso frecuente.
     que surjan sobre los peligros que existen si continuamos con
                                                                              5. Producción oral en situaciones comunicativas significati-
     prácticas que dañan el ecosistema, se pretende que el grupo
                                                                                 vas, de textos de intención literaria y no literarios, espe-
     asuma acciones concretas de cuidado ambiental.
                                                                                 cialmente para expresarse y narrar: manifestando emocio-
     La información es clave para que la sociedad asuma de manera                nes y sentimientos; caracterizando personas o personajes;
     constructiva esta tarea. Es por esto que el texto noticioso se              secuenciando las acciones o procesos; y describiendo ob-
     releva como una vía de conocimiento que debe ser analizado y                jetos y espacios.
     apropiado por los estudiantes. Conocer su propósito, el carácter
                                                                              6. Incorporan el lenguaje no verbal y paraverbal en la exposi-
     de su lenguaje, las implicancias de un hecho noticioso y los
                                                                                 ción de ideas orales.
     factores que inciden en que un acontecimiento se transforme
     en noticia, permitirán a los alumnos y alumnas a aproximarse             Lectura
     críticamente a los mensajes publicados.
     Por otra parte, la revisión del texto informativo ofrece una opor-       1. Lectura de obras literarias significativas, incluyendo al
     tunidad para potenciar las habilidades de relacionar, comparar              menos seis novelas apropiadas para el nivel, dos obras
     y transformar los diversos textos, integrando los contenidos                dramáticas y otros textos como cuentos y poemas, va-
     abordados en las unidades anteriores.                                       lorándolas como creaciones, expresión de sentimientos y
                                                                                 representaciones de realidad, que le permiten ampliar su
     Objetivo fundamental transversal                                            visión de mundo.
     Esta unidad se centra fundamentalmente en el OFT denominado              2. Lectura comprensiva frecuente de textos de estruc-
     La Persona y su Entorno, cuyo propósito es mejorar la inte-                 turas simples y complejas, con algunos elementos
     racción personal, familiar, laboral, social y cívica, a través de la        complejos (presentación del espacio, alusiones a
                                                                                 múltiples tiempos, entre otros), utilizando estrategias



98   Guía didáctica para el docente / Lenguaje 6º básico
antes, durante y después de la lectura, captando el            2. Aplicación del proceso general de escritura ajustándose al
     sentido global del texto, para: extraer información ex-           texto y a los requerimientos de la tarea, con énfasis en as-
     plícita relevante; realizar inferencias para establecer           pectos formales propios del nivel.
     relaciones de causa, efecto y secuencia de hechos;             3. Escritura individual y colectiva con énfasis en las capacida-
     integrar conocimientos específicos sobre el tema y                des de imaginar, expresar, organizar y comunicar.
     sus experiencias personales.
3.   Reconocimiento y caracterización de personajes, accio-         Aprendizajes esperados
     nes, tiempo y espacio al servicio de la comprensión de los     Comunicación oral
     textos literarios leídos.
                                                                    1. Hacen preguntas y dan respuestas adecuadas y pertinen-
4.   Demostración de la comprensión de lo leído, a través de           tes en una entrevista. Participan adecuadamente en situa-
     comentarios, transformaciones, dramatizaciones y otras            ciones de comunicación oral formales.
     formas de expresión artística.
                                                                    2. Saben dar y obtener información precisa en caso necesario.
5.   Reconocimiento en los textos leídos, de la comunicación
     de información (función referencial), la expresión de senti-   3. Participan adecuadamente en discusiones de problemas,
     mientos y emociones (función expresiva), las interacciones        organizando y argumentando su discurso.
     que se establecen entre personas y personajes (función         4. Describen con propiedad objetos y fenómenos observados
     apelativa) como herramienta de construcción de sentido.           o conocidos.
6.   Reconocimiento en los textos leídos, a través de pregun-       5. Participan en la planificación de acciones.
     tas como quién, qué, a quién, para quién, dónde, cuán-
                                                                    Lectura
     do, cómo, de palabras y expresiones que contribuyen a la
     construcción del sentido y sirven para:                        1. Utilizan habitualmente la lectura como medio de trabajo, infor-
                                                                       mación y estudio y saben seleccionar los textos adecuados.
     • Nombrar y reemplazar nombres (función sustantiva);
                                                                    2. Relacionan lo leído con sus conocimientos, vivencias y ex-
     • Señalar cualidades y características (función adjetiva);
                                                                       periencias.
     • Indicar acciones (función verbal);
                                                                    3. Identifican el propósito del autor, las ideas centrales y
7.   Descubrimiento del significado de nuevas palabras y expre-
                                                                       secundarias.
     siones, a partir de imágenes y de información clave entre-
     gada en el texto para facilitar la comprensión de lo leído.    4. Valoran la comprensión lectora y sus beneficios de acceso al
                                                                       conocimiento, alcanzando autonomía y eficacia. Comprenden
8.   Formulación de opiniones sobre variados temas, distin-
                                                                       el sentido valórico, estético y ético de los textos literarios.
     guiendo hechos de opiniones e información relevante de
     accesoria, en los mensajes de los textos leídos.               Escritura
                                                                    1. Producen y transforman diversos tipos de textos escritos
Escritura                                                              como respuestas a las exigencias de su vida personal,
1. Producción de textos escritos y audiovisuales ajustados a           escolar y social.
   propósitos y requerimientos del nivel, que pueden incluir,       2. Descubren los recursos del lenguaje que se necesitan
   por ejemplo: esquemas, transformaciones de cuentos,                 para escribir textos de diversos tipos, aplicando diferentes
   historietas, biografías de personas o personajes relevan-           estrategias de escritura.
   tes, presentaciones en multimedia, publicidad y propagan-
                                                                    3. Organizan las ideas y el desarrollo de sus textos a través
   da. Utilización adecuada, en los textos que escriben, de
                                                                       del análisis y el hábito de utilizar esquemas.
   oraciones coordinadas y subordinadas, conectores de uso
   frecuente respetando concordancias, y normas generales           4. Analizan sus escritos desde el punto de vista de sus con-
   de la ortografía.                                                   tenidos y son capaces de mejorarlos.
                                                                    5. Opinan sobre la producción de textos de otros con respeto
                                                                       y ayudan a mejorarlos.




                                                                            Guía didáctica para el docente / Lenguaje 6º básico          99
Unidad 3                                   Planificación

                                     CMO                                                         Aprendizajes esperados

                                                                  Comunicación oral
        1. Participación en situaciones comunicativas, tales como           Los alumnos y alumnas se expresan oralmente con claridad en
           conversaciones, realizando aclaraciones a través de              diferentes situaciones comunicativas, respetando los planteamientos
           ejemplos y explicaciones, expresando opiniones funda-            ajenos y demuestran que han captado las principales informaciones
           mentadas y respetando los momentos de intervención de            que contienen los textos informativos noticiosos y que son capaces
           cada participante.                                               de manejarlas.
        2. Captación de temas, contenidos diversos y opiniones,
           presentados en los textos escuchados y vistos, analizando y
           comparando las informaciones.
        3. Uso de la comunicación paraverbal y no verbal en la expre-
           sión de sentimientos, experiencias y opiniones fundamenta-
           das, valorando su capacidad para matizar sentidos.
        4. Manejo en sus intervenciones orales de un vocabulario va-
           riado y adecuado a la situación comunicativa y de oraciones
           compuestas de uso frecuente.
        5. Producción oral en situaciones comunicativas significati-
           vas, de textos de intención literaria, especialmente para
           expresar y narrar, manifestando emociones y sentimientos;
           caracterizando con precisión personas o personajes; se-
           cuenciando las acciones o procesos; y describiendo objetos
           y espacios.




                                                                           Lectura
        1. Lectura de obras literarias que permitan ampliar la visión       Los estudiantes identifican el propósito del autor del texto, las ideas
           de mundo.                                                        centrales y secundarias, relacionando lo leído con sus propios conoci-
        2. Lectura comprensiva frecuente de textos de estructuras           mientos, vivencias y experiencias. Para esto, aplican diversas estrate-
           simples y complejas, con algunos elementos complejos             gias para comprender mejor lo leído.
           (presentación del espacio, alusiones a múltiples tiempos,
           entre otros), utilizando estrategias antes, durante y después
           de la lectura, captando el sentido global del texto.
        3. Reconocimiento y caracterización de personajes, accio-
           nes, tiempo y espacio al servicio de la comprensión de los
           textos leídos.
        4. Demostración de la comprensión de lo leído, a través de
           comentarios, transformaciones, dramatizaciones y otras
           formas de expresión artística.




100 Guía didáctica para el docente / Lenguaje 6º básico
Tiempo
     Actividades asociadas                         Recursos didácticos                   Indicadores de evaluación
                                                                                                                              estimado
                                                            Comunicación oral
• Explorar en las vivencias que se           • Imágenes y preguntas de la presen-     • Los alumnos y alumnas captan
  relacionan con el contacto y el              tación de la Unidad.                     los temas, contenidos diversos y
  cuidado de la naturaleza.                  • Texto narrativo autobiográfico “His-      opiniones.
• Identificar los contenidos y propósi-
                                               toria del río que cambió de rumbo”,    • Los alumnos y alumnas usan
  tos de los textos leídos.
• Reconocer las diferencias y seme-            de Rigoberta Menchú.                     adecuadamente la comunicación
  janzas entre los textos presentados.       • Texto informativo noticioso “Prote-      paraverbal y verbal.
• Comentar las características de los          gen pesca en río Petrohué”.            • Los alumnos y alumnas manejan
  textos leídos.                             • Texto informativo noticioso “Niños       en sus intervenciones orales un
• Construir definiciones de conceptos                                                    vocabulario variado y adecuado a la
                                               de hasta 12 años ingresarán gratis
  presentados.                                                                          situación comunicativa.
• Comentar la importancia de la                a Parques Nacionales este fin de
  concordancia gramatical.                     semana”.
• Intercambiar opiniones e ideas en          • Texto informativo noticioso “Auto
  los trabajos en grupo.                       solar es atracción de Feria Tecnoló-
• Valorar en conjunto los mensajes             gica”.
  de los textos literarios y no literarios
  leídos.                                    • Texto informativo “Menos bolsas”.
• Aplicar las características del len-       • Texto narrativo “El viejo que quería
  guaje radial en avances noticiosos.          mover las montañas”.
• Divulgación de avances noticiosos,         • Texto no literario “El estremecedor
  respetando las características de la         discurso de Severn Suzuki, la niña
  situación comunicativa.
                                               que silenció a la ONU”.
• Evaluación oral de los contenidos
  aprendidos, como cierre del proceso.       • Titulares de la prensa nacional.
• Reconocer la importancia de la             • Texto informativo noticioso “En Qui-
  información en la vida personal y            llón se realizó encuesta “Mi Opinión
  social.                                      Cuenta 2009”.

                                                                   Lectura
• Realizar lectura silenciosa e indivi-      • Texto narrativo autobiográfico “His-    • Los alumnos y alumnas realizan
  dual de los textos presentados.              toria del río que cambió de rumbo”,      una lectura comprensiva de textos
• Realizar lectura compartida en voz           de Rigoberta Menchú.                     de estructura simple y compleja.
  alta de los textos presentados.            • Texto informativo noticioso “Prote-    • Los alumnos y alumnas aplican es-
• Predecir el contenido de los textos          gen pesca en río Petrohué”.              trategias antes, durante y después
  leídos a partir del título e imágenes                                                 de la lectura.
  presentadas.                               • Texto informativo noticioso “Niños
• Identificar experiencias e ideas pre-         de hasta 12 años ingresarán gratis
  vias que fortalecen la comprensión           a Parques Nacionales este fin de
  de los textos presentados.                   semana”.
• Reconocer la estructura formal del         • Texto informativo noticioso “Auto
  texto.                                       solar es atracción de Feria Tecnoló-
• Intervenir la lectura con preguntas          gica”.
  que ayudan a monitorear el proceso
                                             • Texto informativo “Menos bolsas”.
  de comprensión lectora.




                                                                                      Guía didáctica para el docente / Lenguaje 6º básico   101
Unidad 3

                                                     CMO                                                         Aprendizajes esperados

                                                                           Lectura
        5. Reconocimiento en los textos leídos, en función de la construcción del sentido, de:
           • La comunicación de información (función referencial).
           • La expresión de sentimientos y emociones (función expresiva).
           • Las interacciones que se establecen entre personas y personajes (función apelativa).
        6. Reconocimiento en los textos leídos, a través de preguntas, palabras y expresiones que
           contribuyen a la construcción del sentido y sirven para: nombrar (función sustantiva),
           indicar acciones (función verbal), representar a las personas, cosas e ideas sobre las que
           se habla y lo que se dice acerca de ellas (sujeto y predicado).
           Formulación de opiniones sobre variados temas, distinguiendo hechos y opiniones e
           información relevante de accesoria, en los mensajes de los textos leídos.



                                                                          Escritura
        1. Producción individual o colectiva de textos de intención literaria y no literarios, manuscri-   En la producción de textos, los alumnos
           ta y digital, que expresen, narren, describan o expliquen hechos, personajes, opiniones o       y alumnas producen y transforman diver-
           sentimientos, organizando varias ideas o informaciones, sobre un tema central apoyadas          sos textos escritos como respuestas a las
           por algunas ideas complementarias.                                                              exigencias de su vida personal, escolar
        2. Manejo, en sus textos escritos, en forma selectiva y adecuada a la situación comunicati-        y social, y descubren los recursos del
           va, de palabras y expresiones nuevas y variadas relacionadas con diversos temas.                lenguaje que se necesitan para escribir
                                                                                                           textos de diversos tipos, aplicando dife-
        3. Construcción adecuada de oraciones simples y complejas, respetando concordancias en
                                                                                                           rentes estrategias de escritura. En este
           sujeto y predicado, y normas generales de la ortografía acentual.
                                                                                                           contexto, analizan sus escritos desde
           Aplicación del proceso general de escritura (planificación, escritura, revisión, reescritura,    el punto de vista de sus contenidos y
           edición) ajustándose al texto y a los requerimientos de la tarea.                               son capaces de mejorarlos para ampliar
                                                                                                           sus propias destrezas y competencias
                                                                                                           comunicativas.




102 Guía didáctica para el docente / Lenguaje 6º básico
Tiempo
     Actividades asociadas                      Recursos didácticos                     Indicadores de evaluación
                                                                                                                                  estimado
                                                                     Lectura
• Reflexionar en torno a los temas            • Texto narrativo “El viejo que       • Los alumnos y alumnas reconocen
  propuestos en los textos leídos.             quería mover las montañas”.           características y elementos propios de
• Identifican ideas principales y             • Texto no literario “El estreme-       los textos presentados.
  secundarias de los textos leídos.            cedor discurso de Severn            • Los alumnos y alumnas demuestran
• Reconocer la función del lenguaje            Suzuki, la niña que silenció a        su comprensión lectora a través de la
  de los textos leídos.                        la ONU”.                              transformación de estos.
• Transformar textos en otra tipología       • Titulares de la prensa nacional.    • Los alumnos y alumnas reconocen pro-
  textual, de acuerdo a las instruccio-      • Texto informativo noticio-            pósito del texto y la función del lenguaje
  nes presentadas.                             so “En Quillón se realizó             predominante.
• Análisis de los textos leídos, a partir      encuesta “Mi Opinión Cuenta         • Los alumnos y alumnas comparan los
  de sus características específicas.           2009”.                                diversos textos conocidos, estableciendo
                                                                                     las semejanzas y diferencias entre ellos.

                                                                    Escritura
• Producir textos informativos noticiosos.   • Texto narrativo autobiográfico       • Los alumnos y alumnas producen
• Producir resumen que presente las            “Historia del río que cambió          individual y colectivamente textos de
  ideas principales de un texto.               de rumbo”, de Rigoberta               intención no literaria (informativos
                                               Menchú.                               noticiosos).
• Transformar un texto literario narra-
  tivo en un texto noticioso.                • Texto informativo noticioso “Pro-   • Los alumnos y alumnas emplean un
                                               tegen pesca en río Petrohué”.         lenguaje consistente con la situación
• Ajustar un texto noticioso escrito
                                             • Texto informativo noticioso “Ni-      educativa de producción textual.
  para transformarlo en un texto
  noticioso oral.                              ños de hasta 12 años ingresa-       • Los alumnos y alumnas planifican su
                                               rán gratis a Parques Nacionales       proceso de escritura, contemplando
• Escribir textos cohesionados y
                                               este fin de semana”.                   estrategias antes, durante y después.
  coherentes, respetando la situación
  comunicativa específica.                    • Texto informativo noticioso
                                               “Auto solar es atracción de
• Planificar el proceso de escritura
                                               Feria Tecnológica”.
  (antes, durante y después).
                                             • Texto informativo Menos
                                               bolsas.
                                             • Texto narrativo “El viejo que
                                               quería mover las montañas”.
                                             • Texto no literario “El estre-
                                               mecedor discurso de Severn
                                               Suzuki, la niña que silenció a
                                               la ONU”.
                                             • Titulares de la prensa nacional.
                                             • Texto informativo noticioso
                                               “En Quillón se realizó encues-
                                               ta “Mi Opinión Cuenta 2009”.




                                                                                         Guía didáctica para el docente / Lenguaje 6º básico   103
Orientaciones didácticas

  Sugerencias metodológicas
  En la Unidad anterior se abordó la fami-
  lia y la historia personal como fuente de
  autoconocimiento. En esta oportunidad
  la invitación es que los y las estudiantes
                                                                   El hogar de todos…
  reflexionen en torno a cómo los seres
  humanos se vinculan con la naturaleza
  y el planeta, entendidos como nuestro
  hogar natural en donde crecemos y nos
  desarrollamos como tales.
  Invítelos a leer los aprendizajes esperados
  para esta Unidad y pídales que relacionen
  el primer aprendizaje con las imágenes
  de las páginas de entrada, solicíteles que
  expliquen esta relación y den ejemplos.
  Permita que se expresen libremente y
  conduzca sus intervenciones hacia el
  tema y objetivos de la Unidad.

  Actividades complementarias
  Proponga a sus estudiantes salidas a
  terreno. Estas pueden realizarse para
  cumplir objetivos comunes a otros sub-
  sectores como Estudio y Comprensión
  de la Naturaleza. Pueden ser coordi-                                   Unidad 1
                                                             En esta unidad aprenderás a:
  nadas desde ambas asignaturas como
                                                              • Conocer y valorar el derecho a crecer sano y en un         • Reconocer las características de los avances noti-
  forma de abrir nuevas oportunidad es                          medioambiente que proteja la vida.                           ciosos radiales.
  de aprendizaje y de exploración de los                      • Identificar las características de un texto informativo.    • Crear y leer avances noticiosos radiales.
                                                              • Reconocer la noticia como un texto informativo e           • Valorar la lectura como una práctica que me permi-
  nuevos contenidos.                                            identificar sus componentes principales.                      te ampliar mi visión de mundo.
  De realizarse, promueva desde el sector                     • Reproducir en forma oral y escrita titulares noticiosos.   • Valorar la comunicación, especialmente la escrita,
                                                                                                                             comprendiendo sus efectos sobre el receptor.
                                                              • Producir un texto informativo escrito.
  Lenguaje y Comunicación, que los alum-                      • Comprender y aplicar los conceptos de concordan-           • Desarrollar y valorar el trabajo colectivo con mis
  nos y alumnas informen en qué consistió                       cia nominal y verbal.                                        compañeros y compañeras.

  la salida, quiénes participaron, cuándo,
  dónde, cómo y por qué se desarrolló la
  actividad. De este modo, podrán aproxi-
  marse de una manera espontánea a las                 62    Unidad 3: El hogar de todos…

  preguntas básicas del periodismo.

  Información complementaria                                                                                       Estrategias diferenciadas
  En 2004, Isabel Allende lanzó El bosque de los pigmeos, libro pionero por ser el primer                          Como tarea especial puede volver sobre la imagen
  título en el mercado español que forma parte del proyecto Greenpeace Libros, un pro-                             de entrada y pedir a los niños y niñas con más di-
  yecto que busca la complicidad de los escritores y editores con la conservación y el uso                         ficultad de expresión que la observen atentamente
  sostenido de los bosques y especialmente de los últimos bosques vírgenes del planeta,                            y la describan, luego que expliquen qué les sugiere
  los primarios. Este libro fue la última entrega de la trilogía que comenzó con Ciudad de                         o imaginan a partir de ella. De ese modo puede
  las Bestias y El Reino del Dragón de Oro, con los que ha llevado su viaje literario a las                        incorporarlos progresivamente a la reflexión sobre
  selvas del Amazonas, las cumbres del Himalaya o los bosques de África.                                           el medio ambiente y el nexo directo que esta con-
  Promueva la lectura de estas obras, que junto con afianzar el proceso de compren-                                 ducta tiene con la vida humana y planetaria.
  sión y el goce lector, ofrecen otra entrada al tema de esta Unidad y la reflexión en                              Habilidades implicadas: observar, relacionar,
  torno a la responsabilidad social de los escritores contemporáneos.                                              opinar, ejemplificar.
                              El País, Suplemento: “Cultura”, Madrid, septiembre, 2004 (fragmento).




104 Guía didáctica para el docente / Lenguaje 6º básico
Unidad 3

                                                                                                                                Sugerencias metodológicas
                                                                                                         Unidad


                                                                                                           3
                                                                                                                                Después de desarrollar las actividades I y
                                                                                                                                II haga explícito el nexo entre vida-natu-
                                                                                                                                raleza y planeta, enfatizando a sus estu-
             Declaración de los                      “Tenemos derecho                                                           diantes que la posibilidad de crecer en un
         Derechos del Niño, 1959               a crecer sanos física, mental y                                                  ambiente sano es fundamental para po-
                                                espiritualmente. A vivir en un                                                  tenciar la vida humana. Consúlteles si en
                                               medio ambiente sano y limpio                                                     cursos anteriores o por iniciativa propia,
                                                 y a disfrutar del contacto
                                                                                                                                han leído textos referidos a este tema.
                                                     con la naturaleza”.
                                                                                                                                Aborde las preguntas del Nº 4 abriendo
                                                                                                                                un diálogo con ellos. Oriente la reflexión
                                                                                                                                hacia el daño medioambiental poten-
                                                                                                                                ciando una actitud constructiva y propo-
                                                                                                                                sitiva en la vida cotidiana.
                                                                                                                                El derecho del niño abordado en esta Uni-
                                                                                                                                dad exige a los y las estudiantes tomar con-
                                                                                                                                ciencia de sus hábitos personales y sociales.
                                                                                                                                Invítelos a reflexionar en torno al sedentaris-
                                                                                                                                mo y la excesiva exposición a los medios.

                                                                                                                                Actividades complementarias
                                                                                                                                Si el tiempo atmosférico y la ubicación del
                                                                                                                                establecimiento lo permiten, realice una
                                                                                                                                motivación al aire libre. Salga al patio del
     Antes de comenzar...                                                                                                       colegio y pídales que anoten todo lo que
                                                                                                                                vean y lo relacionen con el derecho aborda-
     I. Observa las imágenes de estas páginas y responde:         3. ¿Creen que estamos en riesgo de no poder disfru-
        1. ¿Te gusta estar en contacto con la naturaleza?            tar de la naturaleza?                                      do en esta Unidad. De este modo, podrán
           Explica.                                               4. ¿Qué responsabilidad tienen ustedes en la con-
                                                                     servación del ambiente natural?
                                                                                                                                tomar contacto con su entorno natural y
        2. ¿Cuándo y cómo satisfaces este gusto?
                                                               III. Compartan y concluyan con su curso.
                                                                                                                                ver en terreno qué sentido tiene el tema
        3. ¿Qué relación adviertes entre crecer sano y dis-
           frutar de la naturaleza?                                 Este derecho es común a todos los niños del mundo,          abordado. Una vez en la sala pídales que
                                                                    ¿cómo es posible ejercer este derecho sin limitar el
     II. Comparte con un compañero o compañera:
                                                                    de los demás?
                                                                                                                                intercambien sus observaciones, oriente
         1. ¿Saben qué significa “crecer sano física, emocio-
                                                                  • ¿Respetan los derechos de los demás niños?                  el comentario con preguntas: ¿cómo es
            nal y espiritualmente”? Expliquen.
         2. ¿Creen que pueden ejercer este derecho con faci-
                                                                    ¿Cómo se dan cuenta?                                        el espacio que nos cobija? ¿Incluye espa-
                                                                  • Si cuidan el medioambiente, ¿qué derecho están
            lidad? ¿Por qué?
                                                                    respetando?                                                 cios naturales agradables? ¿Son suficien-
                                                                                                                                tes? ¿Los cuidamos en forma apropiada?
                                                                                            Unidad 3: El hogar de todos…   63   ¿Podemos involucrar a nuestras familias y
                                                                                                                                apoderados en esta tarea?

Información complementaria                                                                     Estrategias diferenciadas
La excesiva exposición a los medios constituye un dato objetivo, cuan-                         Muchas escuelas pueden encontrarse en un espacio poco favorable
tificado por las encuestas, las que señalan que tanto en Chile como                             para el contacto con la naturaleza. En estos casos, busque con los
en otros países los niños están frente al televisor en promedio más de                         propios alumnos y alumnas iniciativas que los ayuden a vivir el dere-
tres horas diarias, además de otras tantas navegando on line y en las                          cho a crecer física, mental y espiritualmente desde otras maneras.
consolas de juego. La sobreexposición se ha transformado en un serio                           Plantar un árbol o limpiar la basura de un camino pueden ser accio-
problema de salud. Niños obesos por pasar demasiado tiempo frente                              nes que, en conjunto con la jefatura de curso, pueden transformarse
al televisor, incitados a través de la publicidad a comer toda clase de                        en una forma de enlazar la responsabilidad individual y colectiva para
alimentación poco saludable. Se calcula que el setenta por ciento de la                        preservar el derecho aludido.
publicidad en la programación infantil es de alimentación indeseable.                          Habilidades implicadas: relacionar, comentar, observar, reflexio-
     Neva Milicic, El Mercurio, “Revista Ya”, 29 de diciembre de 2009 (fragmento).             nar, proponer.




                                                                                                            Guía didáctica para el docente / Lenguaje 6º básico           105
Sugerencias metodológicas
  Al revisar la Evaluación diagnóstica con             Evaluación diagnóstica
  sus estudiantes localice en un mapa el
  país de Guatemala y la localidad de Chi-
  mel. La ubicación espacial de esta zona                                                       I. Antes de comenzar evalúa cuánto sabes del tema y contenidos que trataremos
                                                                                                   en esta unidad. Para ello lee atentamente los siguientes textos:
  de Latinoamérica le permitirá contextua-
                                                               Conoce a la autora...
  lizar el relato y establecer un vínculo más                                                                  Historia del río que cambió de rumbo
  real con las enseñanzas de los pueblos                      Rigoberta Menchú Tum
                                                              (1959-...)
                                                                                                                                  Rigoberta Menchú

                                                                                                  Cuando yo era niña, por Chimel pasaba un río. No era muy grande, pero
  indígenas de nuestro continente.                                                                uno podía bañarse en él. También, sobre las piedras grandes y lisas como
                                                                                                  caparazones de tortuga gigante, las señoras lavaban la ropa. Lavaban la ropa
  Al final del texto, se habla de un “acto                                                         y conversaban y se reían. (…)
  de bondad”. Al momento de compartir la                                                          El río era transparente, parecía una hoja de papel celofán que se fuera
  lectura, pida a los estudiantes imaginar o                                                      desenrollando con el suave rumor del agua. Lo que más me gustaba era sal-
                                                                                                  tar de piedra en piedra. El río era un milagro. ¡Tanta agua corriendo sin cesar!
  proponer: ¿cuál sería el acto de bondad                                                         Era un regalo de la naturaleza.
  necesario para que el río vuelva?                                                               Había pequeños pececillos, que eran renacuajos. Los peces grandes esta-
                                                                                                  ban en las partes más hondas. El río venía bajando de las altas montañas,
                                                                                                  en donde siempre había nubes. Pasaba por el pueblo y luego seguía lejos,
  Actividades complementarias                                 Nació en Uspantán, De-              lejos, hasta ir a dar al mar. Mi abuelo decía “la mar”. Nosotros nunca vimos
                                                              partamento de El Quiché,            el mar. Mi papá decía que era inmenso, inmenso, como el cielo. Pero yo no
  Rigoberta Menchú realiza una descrip-                       Guatemala. Su padre Vicente         lo podía imaginar.
                                                              Menchú Pérez fue un activis-
  ción literaria del río de Chimel, su tierra                 ta en la defensa de las tierras     Las piedras pequeñas del río eran de todos colores, las había de color na-
                                                                                                  ranja, verduscas, azabache, blancas, ámbar, amarillas. Me encantaba verlas
  natal. Invite a los estudiantes a describir                 y los derechos indígenas y su
                                                              madre, Juana Tum Kótoja,            con la lupa del agua. Metía la mano bajo el agua y también mi mano pare-
  algún rincón de Chile que les atraiga por                   indígena experta en ayudar          cía grande. Cogía una piedra y me daba cuenta que era chiquita. Con mis
                                                              en los partos de los niños          hermanos jugábamos a salpicarnos, hasta que quedábamos completamente
  su belleza natural y en donde hayan vi-                     de su comunidad.                    mojados y nos bañábamos. (…)
  vido alguna experiencia de vida. Para                       Desde muy joven Rigoberta           El río atravesaba el pueblo. Pero vinieron las épocas malas, cuando vino la
                                                              se involucró en las luchas          guerra y la gente tuvo que ir a refugiarse a la montaña, pasó algo mágico,
  ayudarlos a construir su descripción, pre-                  reivindicativas de los pueblos      extraordinario. ¡El río se espantó! Se asustó de lo que había visto pasar en el
                                                              indígenas y de los campesi-
  gúnteles: ¿qué lugar escogieron? ¿Dónde                     nos de su región, hecho por
                                                                                                  pueblo, durante los años malos, y entonces se metió debajo de la montaña.
                                                                                                  Fue a salir del otro lado. Y ahora el río no pasa por Chimel. Pasa del otro lado
  se ubica? ¿Qué experiencia personal los
                                                                         Unidad 1
                                                              el que sufrió persecución
                                                                                                  de la montaña, a donde se fue a esconder, junto con la gente.
                                                              política y exilio.
  vincula a este espacio? ¿Con qué lo com-                    Recibió el Premio Nobel de          Yo quisiera que regresara. Pero así como un acto de maldad muy grande lo hizo
  pararían?                                                   la Paz en 1992, en recono-
                                                              cimiento a su trabajo por la
                                                                                                  huir, solo un acto de bondad muy grande lo puede hacer regresar. Muchas veces
                                                                                                  me pregunto cuál puede ser ese acto de bondad.Y quién lo puede hacer.
                                                              justicia social y reconcilia-                                              Rigoberta Menchú. Li’ M’in, una niña de Chimel.
  Información complementaria                                  ción etno-cultural basado en
                                                              el respeto a los derechos
                                                                                                                                         Buenos Aires: Sudamericana, 2001 (fragmento).


  Breve acercamiento a la cultura                             de los pueblos indígenas.

  maya-quiché                                                                                   Después de leer
                                                                  Nuevas palabras
  Rigoberta Menchú es descendiente de la                      Celofán: papel transparente
                                                                                                II. Responde en tu cuaderno:
  etnia quiché inserta en la cultura maya-                    y flexible.                            1. ¿De qué se habla en este texto?
                                                              Renacuajos: larvas de las             2. ¿Quién relata los hechos y con qué fin?
  quiché. A esta cultura pertenecieron los                    ranas.                                3. ¿Qué lugares presenta? ¿A qué época corresponden?
  pueblos indígenas que habitaron el área
  mesoamericana antes de la llegada de los
                                                        64   Unidad 3: El hogar de todos…
  españoles e incluidos en la familia lingüís-
  tica maya. Se extendieron por los actuales
  estados mexicanos de Yucatán, Campe-
  che, Tabasco y Chiapas, por un área ex-
                                                    Estrategias diferenciadas
  tensa de Guatemala y por determinadas             Prepare a los estudiantes que tienen dificultades en el aprendizaje, enseñándoles a extraer la
  regiones de Belice y Honduras. La civiliza-       idea principal de cada párrafo y las ideas secundarias que complementan la primera. Pregúnte-
  ción maya ocupó un área aproximada de             les: ¿de qué se habla en este párrafo? ¿Qué cosa dicha es la más importante? ¿Por qué? ¿Qué
  324.000 km2 y llegó a convertirse en uno          otras cosas se dicen? ¿Estas son más o menos importantes que lo anterior? El texto es breve y
  de los imperios más poderosos de Meso-            posee párrafos de dimensión moderada, por lo tanto, es un buen recurso para abordar esta habi-
  américa, durante 3.000 años. La grandeza          lidad. Cierre este análisis, pidiéndoles a los estudiantes que resuman el relato en sus cuadernos,
  de la cultura maya se evidencia en su ela-        a partir de la revisión de las ideas identificadas.
  borado sistema de escritura jeroglífica, su
                                                    Habilidades implicadas: comprender las ideas centrales y secundarias de un texto, interpretar
  talento arquitectónico y un impresionante
                                                    hechos narrados; recordar, comparar y comunicar experiencias personales.
  desarrollo científico y artístico.
     http://www.cervantesvirtual.com/historia/TH/
                     cosmogonia_maya.shtml#1




106 Guía didáctica para el docente / Lenguaje 6º básico
Unidad 3

                                                                                                                                                                     Unidad   Sugerencias metodológicas
                                                                                                                                                                     3        Guíe la lectura y el desarrollo de la acti-
                                                                                                                                                                              vidad II. En la pregunta Nº 3, pida a sus
                                                                                                                                                                              estudiantes que diferencien entre el
                                                                                                                   El Llanquihue Miércoles 18 de noviembre de 2009            emisor del texto y la fuente de la noti-
                                                   Director zonal de pesca prohibió extracción de salmones de pesca deportiva                                                 cia: ayúdeles a precisar que el primero
                                                  Protegen pesca en río Petrohué                                                                                              es un periodista que reportea la infor-
                                                                                                                                                                              mación, mientras que Brunetti y Gómez
                                                      El director zonal de pesca        En el resto de los ríos tri-        Gómez explicó que con
                                                  de la región de Los Lagos,        butarios de esta cuenca, sólo       la prohibición de extraer los                         son fuentes informativas autorizadas.
                                                  Pedro Brunetti emitió una         se podrá realizar pesca con         peces capturados “se está
                                                  resolución que protege a
                                                  la pesca deportiva del río
                                                                                    devolución y usando mosca.
                                                                                    Tampoco estará permitida la
                                                                                                                        protegiendo la sustentabi-
                                                                                                                        lidad del recurso, ya que
                                                                                                                                                                              En la pregunta Nº 4, pídales que compa-
                                                  Petrohué y en el lago Todos
                                                  los Santos.
                                                                                    pesca en el sector Los Patos y
                                                                                    el uso de anzuelo con rebar-
                                                                                                                        durante toda la temporada
                                                                                                                        el pescador se va a encon-
                                                                                                                                                                              ren aspectos como: autor, título y propó-
                                                                                    ba en el caso que la actividad      trar con la misma cantidad
                                                      El decreto vigente para
                                                  la temporada entre el 13 de       se realice en bote.                 de peces. Esto prestigia la                           sito del texto.
                                                  noviembre y mayo de 2010,             El presidente de la Agru-       pesca en el Petrohué”.
                                                  establece la obligación de        pación Turística del Re-                El dirigente aseguró que                          Oriente la actividad III, pregúnteles: ¿qué
                                                  realizar esta actividad con       loncaví, Ricardo Gómez,             esta protección se suma a la
                                                  devolución, limitando la cap-     valoró la medida adoptada           que el Ministerio de Obras                            cambios deben realizar en el texto de Ri-
                                                  tura a un solo ejemplar por       por el director de pesca, ya        Públicas realizó sobre las
                                                  pescador por jornada de pesca     que esta permitirá “proteger
                                                                                    el recurso pelágico del río
                                                                                                                        aguas del Petrohué, al decla-                         goberta Menchú para transformarlo en
                                                  en el río Petrohué en el sector                                       rarlas reserva.
                                                  denominado Los Arenales y
                                                  en el Lago Todos los Santos.
                                                                                    Petrohué que es el que nos
                                                                                    interesa”.
                                                                                                                                                                              noticia? ¿Por qué? ¿Cuál es el hecho ob-
                                                                                                                              Nuevas palabras
                                                                                                                                                                              jetivo para la información comunicada?
                                                                                                                         Resolución:
                                                                                                                         Resolución: decisión, deter-
    II. Después de leer comenta con un compañero o compañera:
                                                                                                                         minación.                                            Procure que en el desarrollo del texto em-
                                                                                                                         Vigente: actual y en uso.
        1. ¿Cuál es la principal idea que comunica este texto?                                                           Tributarios: ríos que desem-                         pleen un lenguaje formal. En este sentido,
        2. ¿Qué parte de él les ayuda a reconocer la idea principal?
                                                                                                                         bocan en otros.
                                                                                                                         Cuenca: territorio cuyas
                                                                                                                                                                              pregunte a sus estudiantes por qué es de-
        3. ¿Quién adoptó la medida que se comunica?                                                                      aguas vierten en un mismo
                                                                                                                         río, lago o mar.
                                                                                                                                                                              seable este lenguaje al usado en creacio-
        4. ¿En qué se diferencia el texto publicado en el diario El Llanquihue, del texto                                Rebarba: punta del anzuelo                           nes literarias o situaciones informales.
               de Rigoberta Menchú? Construyan una tabla y anoten sus diferencias.                                       que se incrusta en la boca
                                                                                                                         del pez.
    III. Intenten transformar el texto de Rigoberta en una información parecida a la                                     Pelágico: dicho de un animal                         Actividades complementarias
         entregada en este diario.                                                                                       o de un vegetal marino.

         1. Desarrollen su información a partir de uno de estos títulos:
                                                                                                                         Sustentabilidad: manten-
                                                                                                                         ción sin daño.
                                                                                                                                                                              Pregunte a sus estudiantes: ¿qué otros
                El río de Chimel, Desaparece río transparente, Río cambia su recorrido.                                  Reserva: lugar protegido.                            textos, canciones, películas o expresio-
         2. ¿Qué cosas debieron cambiar para presentar los hechos ocurridos?                                                                                                  nes artísticas conocen que también abor-
                                                                                                                                                                              den el cuidado de la naturaleza? Recoja
                                                                                                                                                                              y sintetice sus respuestas en el pizarrón.
          Autoevaluación                        revisa tu aprendizaje completando la siguiente pauta:
                                                                                                                                   Niveles de logros                          Permita que, desde sus propias experien-
                                          Después de desarrollar esta sección yo…                                          Sí No           Puedo mejorar                      cias, se expresen espontáneamente, trai-
      1 Identifico el lenguaje objetivo que caracteriza a la información.                                                                                                      gan ejemplos de las creaciones citadas y
     2 Identifico un texto narrativo como una secuencia de hechos que recrear una situación.                                                                                   a partir de ellas, reflexionen en torno al
     3 Diferencio un texto narrativo de otro que entrega información.                                                                                                         tema de esta Unidad.
     4 Reconozco el formato característico de una noticia.                                                                                                                    Vea junto a sus estudiantes el documen-
     5 Valoro el cuidado del medioambiente como protección de la vida.
                                                                                                                                                                              tal Home. Después de verlo, abra un foro
                                                                                                                                                                              en el que los y las estudiantes opinen
                                                                                                                                Unidad 3: El hogar de todos…         65       sobre lo planteado en él. Pídales que lo
                                                                                                                                                                              relacionen con el tema de esta Unidad.

Información complementaria                                                                                                                              Estrategias diferenciadas
Le recomendamos ver el documental Home del reconocido fotógrafo Yann                                                                                    Es probable que algunos estudiantes experimenten dificulta-
Arthus-Bertrand, que será un bello complemento para esta Unidad. Si no es                                                                               des con el texto informativo, dado el lenguaje y los tecnicismos
posible conseguirlo (los derechos de autor han sido liberados con fines educa-                                                                           que presenta. Invítelos a leer primero el texto sin ayuda, pro-
tivos), ingrese a la dirección que le indicamos al pie, en donde podrá escuchar                                                                         curando captar solo la idea central. Luego, en una 2ª lectu-
el audio en español o en diversos idiomas. La idea central de esta película es                                                                          ra revise con ellos el tema e incorpore a su comprensión las
que la tierra es nuestro hogar y está en peligro. El llamado es a actuar más que                                                                        nuevas palabras del vocabulario. Al finalizar, anímelos a que
a ser pesimistas, todos podemos hacer algo por nuestro planeta,                                                                                         – con sus propias palabras – señalen cuál es la información
Home, versión en español:                                                                                                                               más importante que se entrega en este texto. Pídales que la
                                                                                                                                                        resuman y anoten en sus cuadernos.
http://www.youtube.com/watch?v=SWRHxh6XepM&NR=1
Home, versión en varios idiomas:                                                                                                                        Habilidades implicadas: analizar, diferenciar, comparar,
                                                                                                                                                        transformar.
http://www.youtube.com/homeprojectFR,



                                                                                                                                                        Guía didáctica para el docente / Lenguaje 6º básico          107
Sugerencias metodológicas
  El encabezado de una noticia no es fácil            Lectura central
  leerlo de manera oral: modele la lectura
  del titular, del epígrafe y de la bajada del
  título, usando el siguiente orden:                                                             Tiempo de lectura
  1. Lectura del titular de la noticia.                                                          En esta sección te invitamos a leer un texto que nos comunica un hecho de interés públi-
                                                                                                 co ocurrido en nuestro país. Léelo atentamente y desarrolla las actividades propuestas.
  2. Lectura del epígrafe de la noticia.
  3. Lectura de la bajada de título.                                                             Antes de leer
                                                                                                 Responde en tu cuaderno:
  Cuando sea pertinente, explique por qué                                                        1. ¿Cuál de todos los encabezados destacados en negrita corresponde al título del
  la lectura personal, silenciosa (y, en defi-                                                        texto? ¿Por qué crees que este mensaje se presenta así?
  nitiva, visual) del encabezado de la noticia                                                   2. A partir de lo comunicado en este encabezado, ¿qué te parece esta forma de
                                                                                                     celebrar el día del niño?
  es diferente cuando se debe leer en voz                                                        3. ¿Cómo es el lugar en donde vives? ¿Crees que necesita ser cuidado y protegido
  alta. En este caso, ¿por qué se comienza                                                           de algún daño medioambiental?

  por el titular y no por el epígrafe? La res-
  puesta debe girar en torno a la compren-                                                                                                                                         7 de agosto de 2009


  sión del mensaje que realiza el receptor                                                         La decisión se enmarca dentro de la celebración del “Día del niño”
  de la información: el destinatario requiere                                                      Niños de hasta 12 años ingresarán gratis
  de la información clave para poder com-                                                          a Parques Nacionales este n de semana
  prender los antecedentes complemen-
                                                                                                   La Ministra de Agricultura realizó un especial llamado a
  tarios, por ello se hace primeramente la                                                         los niños y niñas para cuidar el medioambiente.
  lectura del titular.                                                                             Como una forma de incentivar a los menores a valorar la riqueza natural de
                                                                                                   Chile y al cuidado del medio ambiente, la Ministra de Agricultura, Marigen
  Actividades complementarias                                                                      Hornkohl, anunció que niños de hasta 12 años podrán ingresar gratuita-
                                                                                                   mente a los Parques y Reservas Nacionales y Monumentos Naturales a nivel
  Antes de la lectura, como actividad pro-                                                         nacional, para este sábado 8 y domingo 9 de agosto, en el marco de la cele-

  positiva, invite al curso a imaginar nuevas                              Unidad 1
                                                                   Nuevas palabras
                                                                                                   bración del “Día del niño”.
                                                                                                   La autoridad destacó que
  formas de celebrar el “Día del niño”, que                   Incentivar: motivar, estimu-         esta determinación, que se
                                                              lar, incitar.                        hace efectiva a través de la
  rescaten el derecho a crecer sanos física,                  Gratuitamente: libre de              Corporación Nacional Fores-
  mental y espiritualmente. Luego de reco-                    pago, gratis.                        tal (CONAF), responde a que
                                                              Relevante: importante,               “el Gobierno considera rele-
  ger y compartir las propuestas, consulte                    destacado, sobresaliente.            vante que la comunidad y en
  a sus estudiantes: ¿se animarían a fes-                                                          especial los niños conozcan
                                                                                                   estas áreas protegidas del
  tejar la próxima fecha con alguna de las                    ¿Cómo estás leyendo?                 Estado que preservan en el
                                                                                                   país ecosistemas y ambien-
  propuestas sugeridas?                                        1   De acuerdo a lo leído, ¿qué     tes culturales únicos a nivel     La autoridad de la cartera entregó árboles nativos para que fueran
                                                                   se entiende por Parques o                                         plantados en un centro educativo de Maipú.
                                                                                                   mundial”. 1
                                                                   Reservas Nacionales y Mo-
  Información complementaria                                       numentos Naturales?

  Un parque nacional es un área de extensión
  variada en donde existen recursos naturales           66   Unidad 3: El hogar de todos…

  únicos, que es preciso conservar y utilizar
  con especial cuidado, ya sea por la suscep-
  tibilidad de estos a sufrir degradación o por     Estrategias diferenciadas
  su importancia relevante en el resguardo del
                                                    Identifique a aquellos alumnos y alumnas que manifiestan un conocimiento previo del texto in-
  bienestar de la comunidad. Sus objetivos son
                                                    formativo noticioso. Pídales que asuman un área de interés (deporte, nacional, política, cultura,
  la conservación y protección del recurso del
                                                    entretención, ciencia, internacional, economía, etc.) y que, durante una semana, revisen las in-
  suelo, de las especies de fauna y flora sil-
                                                    formaciones en el ámbito de interés. Al finalizar el periodo, solicíteles que compartan con los
  vestre, la mantención o mejoramiento de la
                                                    compañeros y compañeras el seguimiento realizado y la idea central de las informaciones más
  producción hídrica, el desarrollo y aplicación
                                                    relevantes que conocieron.
  de tecnologías de aprovechamiento racional
  de la flora y la fauna. CONAF administra 48        Habilidades implicadas: modelar, identificar, analizar.
  Reservas Nacionales que cubren un total de
  5.405.127 hectáreas.
    http://www.gobiernodechile.cl/canal_regional/
                        parques_nacionales.asp
                                    www.conaf.cl



108 Guía didáctica para el docente / Lenguaje 6º básico
Unidad 3

                                                                                                                                     Unidad       Sugerencias metodológicas
                                                                                                                                     3            Le sugerimos que la lectura inicial sea
                                                                                                                                                  modelada por usted. A continuación, in-
                                                                                                                                                  vite a algunos de sus estudiantes a que
                                                                                                     Nuevas palabras
      La Ministra informó que este fin de semana los 33 parques, las 48 reservas                                                                   lean voluntariamente en voz alta, alter-
      y los 15 monumentos que existen en Chile “estarán abiertos para que las                    Preservan: conservan,
      familias puedan pasar un fin de semana en medio de la naturaleza, junto a                   protegen, cuidan.                                nando párrafos. Converse con el curso,
      especies milenarias y propias de nuestro país”.                                            Reiteró: repetir, insistir,
                                                                                                 recalcar.
                                                                                                                                                  ¿qué semejanzas y diferencias presenta
      En el marco de esta invitación, la titular de Agricultura reiteró el llamado a             Arborización: plantar                            este texto con respecto a la noticia que
      asumir un compromiso de cuidado con el medio ambiente, y colaborar con                     árboles en determinados
      los organismos como CONAF en la protección de estos lugares. Hornkohl                      terrenos.                                        presentamos en el diagnóstico inicial?
      señaló que“en esta ocasión, hacemos un llamado en especial a los niños que
      logran de mejor forma que sus padres, asumir la responsabilidad del cuidado
                                                                                                 Urbana: perteneciente a la
                                                                                                 ciudad.
                                                                                                                                                  Ayúdeles a constatar que el titular es
      de nuestra naturaleza”. 2                                                                  Nativos: originarios o propios                   diferente (en el texto anterior no se ob-
                                                                                                 del lugar en que han nacido.
      Por su parte, la Directora Ejecutiva de CONAF, Catalina Bau, explicó que                   Viveros: lugar en donde se
                                                                                                                                                  servaba bajada de título), que el verbo
      Chile posee uno de los mejores Sistemas Nacionales de Áreas Silvestres
      Protegidas a nivel mundial, y que los actuales planes de gobierno contem-
                                                                                                 cultivan árboles y plantas.
                                                                                                                                                  utilizado es impersonal (protegen), el tí-
                                                                                                 Camanchaca: niebla espesa
      plan integrar antes del año 2010, nuevos Parques y Reservas Nacionales y                   y baja.                                          tulo es más completo y permite conocer
      Monumentos Naturales al sistema.                                                           Nidificar: hacer el nido.
                                                                                                                                                  quiénes son los actores que participan en
      El anuncio de la gratuidad para los niños hasta 12 años en el ingreso a las
      Áreas Silvestres Protegidas fue realizado en el Jardín Infantil “Bernardo                                                                   este hecho noticioso. Motive el análisis
      O´Higgins”, de la población Patrona de Chile, en la comuna de Maipú, cen-                                                                   y el pensamiento resolutivo de sus es-
      tro educativo perteneciente a la red de la Fundación Integra. 3
                                                                                                                                                  tudiantes, consultándoles: ¿qué fuentes
      Las autoridades, entre quienes también estaba la Directora Ejecutiva de In-
      tegra, Loreto Amunátegui, entregaron en esta actividad árboles nativos de
                                                                                                 ¿Cómo estás leyendo?                             consultarían para ampliar o comprobar
      la especie quillay y peumo, que fueron plantados en el mismo jardín. Ade-
      más, se entregaron materiales del “Club Forestín” de CONAF, destinado a
                                                                                                 2   ¿Por qué el gobierno con-
                                                                                                     sidera importante que los
                                                                                                                                                  esta información?
      difundir la protección ambiental. 4                                                            niños y las niñas conozcan

      En la oportunidad, la Ministra de Agricultura, destacó que CONAF, en                       3
                                                                                                     estas áreas protegidas?
                                                                                                     ¿Qué invitación especial
                                                                                                                                                  Actividades complementarias
      el marco del programa de descontaminación, entregará un total de 25.                           hace Marigen Hornkohl a
      280 árboles para la arborización urbana en la Región Metropolitana,                            los niños y las niñas?                       Proponga a sus estudiantes una se-
      la mayoría de ellos producidos en sus propios viveros. 5                                   4   ¿Con qué propósito la Mi-
                                                                                                     nistra plantó arboles nati-                  sión de lectura en voz alta con todo el
      Entre algunas de las áreas que se pueden visitar destacan el bosque                            vos y entregó información
                                                                                                     de CONAF en este jardín
                                                                                                                                                  curso: organice pequeños grupos (de-
      nativo sureño que sobrevive en el norte gracias a la camanchaca en el
      Parque Nacional Fray Jorge, Región de Coquimbo. Asimismo, el alerce                            infantil?                                    pendiendo del tamaño de cada texto)
      de más de mil años de vida y que es uno de los seres vivos más antiguos                    5   ¿Cuál es la finalidad de
      del planeta, que se encuentra en la Reserva Nacional Alerce Costero,
                                                                                                     plantar miles de árboles en                  y comparta con cada uno de ellos una
                                                                                                     la Región Metropolitana?
      Región de Los Ríos.                                                                                                                         noticia reciente sobre la protección al
      También la Reserva Nacional Laguna Torca guarda uno de los mayores lu-                                                                      medio ambiente o que incentive a una
      gares que tienen los cisnes de cuello negro para nidi car, que se puede
      apreciar muy de cerca gracias a una pasarela de observación, en la Región                                                                   vida saludable. Planifique una sesión
      del Maule.                                                                                                                                  previa para el ensayo, en la que lean en
        Tomado y adaptado de: Secretaría de Comunicaciones de la Corporación Nacional Forestal                                                    voz alta siguiendo indicaciones suyas
                                                                      (CONAF) www.conaf.cl
                                                                                                                                                  respecto a: tono, volumen y pausas para
                                                                                                                                                  afianzar la comprensión del texto. Des-
                                                                                                                                                  pués de la sesión anime a los grupos a
                                                                                                  Unidad 3: El hogar de todos…        67
                                                                                                                                                  que coevalúen sus lecturas.



Información complementaria                                                                                                         Estrategias diferenciadas
Criterios de evaluación de calidad de lectura oral                                                                                 Tanto para la sesión de lectura oral como para las de
Lectura silábica: el niño o niña lee las palabras sílaba a sílaba, no respeta las                                                  lectura silenciosa, seleccione textos informativos de
palabras como Unidades. Ejemplo: La-me-sa-es-tá-muy-su-cia.                                                                        menor complejidad en su estructura y contenido, para
                                                                                                                                   que los asuman aquellos estudiantes que revelen difi-
Lectura palabra a palabra: el niño o niña lee las oraciones de un texto, palabra
                                                                                                                                   cultades en su comprensión lectora. Una vez logrado
por palabra sin respetar las unidades de sentido. Ejemplo: La-mesa-está-muy-
                                                                                                                                   los objetivos con estos textos sencillos puede aumen-
sucia.
                                                                                                                                   tar progresivamente el desafío lector con lecturas más
Lectura por unidades cortas: el niño o niña ya une algunas palabras forman-                                                        desafiantes. Oriéntelos para que vinculen la idea prin-
do pequeñas unidades. Lee, por ejemplo: La mesa-está-muy sucia.-El lunes                                                           cipal del texto noticioso con el titular del mismo, desta-
la-voy-a limpiar.                                                                                                                  que esta característica como central en la noticia.
Lectura fluida: el niño o niña lee en forma continua, da una inflexión de voz ade-
                                                                                                                                   Habilidades implicadas: modelar, comparar, anali-
cuada al contenido del texto, respeta las Unidades de sentido y la puntuación.
                                                                                                                                   zar, proponer.
Ejemplo: La mesa está muy sucia.-El lunes la voy a limpiar.

                                                                                                                       Guía didáctica para el docente / Lenguaje 6º básico               109
Sugerencias metodológicas
  Antes de que sus estudiantes respondan             Lectura central
  en el cuaderno la actividad I, revise en
  conjunto con ellos las preguntas. Orien-
  te las respuestas hacia una reflexión en                                                       Después de la lectura
  torno al derecho del niño tratado en esta                                                     I. Responde en tu cuaderno:

  Unidad. Luego pídales que desarrollen                                                             1. ¿Por qué crees que esta información está publicada por CONAF en su pági-
                                                                                                        na Web?
  individualmente las preguntas de selec-                                                           2. ¿Crees, como la ministra, que los niños se preocupan más del medioam-
  ción múltiple y las corrijan con el solu-                                                             biente que los adultos? ¿En qué se nota esto?

  cionarlo incorporado en la página 192                                                             3. ¿De qué manera pueden los niños colaborar con las tareas de CONAF?

  del texto del estudiante.                                         Saber más...                    4. ¿Cómo se relaciona esta lectura con el derecho de los niños a crecer sanos
                                                                                                        física, emocional y espiritualmente?
  Si los y las estudiantes ya conocen el                                                            5. ¿Cómo crees que recibirán la invitación de la ministra los niños y niñas?
  Club Forestín desde el curso anterior, y
                                                                                                II. En las siguientes preguntas, selecciona la alternativa correcta:
  desean profundizar más en los temas
                                                                                                    1. ¿Cuál es la finalidad de este texto?
  ambientales internacionales, ofrézcales la                                                            a) Presentar una opinión.
  oportunidad de conocer la Revista Natio-                                                              b) Entregar una información.
  nal Geographic en español, de acceso en                    La Corporación Nacional Fo-
                                                             restal (CONAF) es un organis-
                                                                                                        c) Relatar un hecho interesante.
                                                                                                        d) Motivar a los niños a plantar árboles.
  línea. De este modo podrá incentivar la                    mo estatal destinado a con-
                                                             servar el patrimonio silvestre
  lectura de textos informativos referidos al                y forestal de Chile.
                                                                                                    2. ¿Cuál es la principal información que entrega?
                                                                                                        a) Comunicar la decisión de la Ministra de Agricultura de plantar árboles en
  tema abordado por la Unidad. Se puede                      Entre sus múltiples tareas, cum-
                                                             ple una importante tarea edu-                 un jardín infantil.
  acceder a ella en la siguiente dirección:                  cativa con los niños y niñas en
                                                             relación al cuidado del medio-
                                                                                                        b) Informar que los niños tendrán entrada liberada para los parques nacio-
                                                                                                           nales el 8 y 9 de agosto de 2009.
  http://ngenespanol.com/                                    ambiente a través del Club de
                                                             Forestín.                                  c) Dar a conocer las diversas actividades que podrán realizar los niños y
                                                             Conócela visitando su página                  niñas durante el “Día del niño”.
  Actividades complementarias                                web en:
                                                             http://clubforestin.conaf.cl/
                                                                                                        d) Presentar los parques nacionales que poseen especies milenarias
                                                                                                           en Chile.

  Forme seis o siete grupos de trabajo y a                               Unidad 1                   3. ¿Dónde realizó este anuncio la Ministra de Agricultura?
  cada uno repártale una fotocopia de la                                                                a) En el “Club Forestín”.
                                                                                                        b) En la Corporación Nacional Forestal, CONAF.
  noticia leída. La diferencia es que la en-
                                                                                                        c) En el Parque Nacional Fray Jorge.
  tregará recortada por párrafos, de modo                                                               d) En el jardín infantil “Bernardo O’Higgins”.
  que los niños y niñas la reorganicen                                                              4. ¿Cuál es el principal aporte de la fotografía a la información entregada?
  como en un rompecabezas. Al finalizar,                                TICs                             a) Mostrar la realidad del hecho comunicado.
  pídales que evalúen por qué cada infor-                                                               b) Conservar el momento en que la Ministra entregó los árboles.
                                                             Conoce a Forestín en:                      c) Demostrar el compromiso de la Ministra con los niños y niñas.
  mación ocupa ese espacio y no otro.                        http://clubforestin.conaf.cl/
                                                                                                        d) Sirve para animar la lectura.




                                                      68    Unidad 3: El hogar de todos…




  Información complementaria                                                                                                  Estrategias diferenciadas
  ¿Qué es la Educación ambiental?                                                                                             Con aquellos estudiantes que haya traba-
  De acuerdo a la definición propuesta por la Comisión Nacional del Medio Ambiente - CONA-                                     jado la idea central de cada párrafo para,
  MA (1994) en la ley de Bases del Medio Ambiente, la Educación ambiental es un “proceso                                      posteriormente, identificar la idea principal
  permanente de carácter interdisciplinario, destinado a la formación de una ciudadanía que                                   del texto, recuerde aquel ejercicio cuando
  reconozca valores, aclare conceptos y desarrolle las habilidades y actitudes necesarias para                                revise la actividad II, 2.
  una convivencia armónica entre seres humanos, su cultura y su medio biofísico circundante”.                                 A los alumnos y alumnas que poseen una
  Los objetivos de la educación ambiental se relacionan con aspectos tales como: Conciencia                                   buena comprensión lectora, anímelos a
  (sensibilizar y responsabilizar a las personas), Conocimientos (entregar y recibir una informa-                             crear en parejas nuevos ejercicios de se-
  ción básica), Actitudes (ayudar a promover valores e interés por la protección), Aptitudes:                                 lección múltiple. Comparta las propuestas
  (ayudar a adquirir habilidades para la identificación y prevención) Participación (actuar indi-                              con el curso.
  vidual y colectivamente) en el cuidado y mejoramiento del medio ambiente.                                                   Habilidades implicadas: revisar, relacio-
                  Tomado de: http://www.ecoeduca.cl/portal/preguntas/default.asp?a=2&idcategoria=201#com                      nar, comentar, seleccionar.


110 Guía didáctica para el docente / Lenguaje 6º básico
Unidad 3

                                                                                                                                         Unidad     Sugerencias metodológicas
                                                                                                                                         3          La actividad IV permite establecer re-
                                                                                                                                                    laciones entre el texto noticioso leído y
                                                                                                                                                    los abordados en las Unidades anterio-
    III. Reúnete con dos compañeros o compañeras, revisen el texto leído y respondan
        en común:                                                                                                                                   res. Otras preguntas para profundizar la
        1. ¿Cuál es el hecho comunicado en este texto y dónde ocurrió?                                                                              reflexión pueden ser: ¿por qué tanto el
        2. ¿Qué razones hay para comunicar al público una información como esta?                                                                    texto de opinión como el texto informa-
        3. ¿Quiénes protagonizan este hecho?                                                                                                        tivo pueden encontrarse en la prensa
        4. Observen la forma en que se ha titulado y respondan:                                                                                     escrita? ¿Es posible que una noticia dé
              • ¿Qué se informa en el título destacado en letra más grande?                                                                         origen a un texto literario? ¿Conocen al-
              • ¿Qué se comunica en las oraciones destacados en letra más pequeña?                                                                  gunos ejemplos?
              • ¿Por qué creen que se ha empleado esta forma de presentar la infor-
                mación?                                                                                                                             Oriente la elaboración del resumen soli-
        5. ¿Cuál será la razón de incluir la fecha?                                                                                                 citado en la pregunta III.6, explicando su
        6. A partir de las respuestas, hagan un breve resumen de esta información y                                                                 sentido y pasos básicos.
              propongan un nuevo título que destaque el contenido principal.

    IV. En una puesta en común guiada por su profesor o profesora concluyan respec-                                                                 Actividades complementarias
        to al texto leído:
         • ¿En qué se diferencia este texto de aquellos que se han tratado en las dos                                                               Ofrezca diversos titulares noticiosos para
           unidades anteriores?                                                                                                                     que los alumnos y alumnas determinen
         • ¿Por qué este no puede ser considerado un texto de opinión?
         • ¿Es un texto narrativo?
                                                                                                                                                    en qué fuentes pueden consultar infor-
         • ¿Qué aspectos lo diferencian de una autobiografía?                                                                                       mación y construir el reporte noticioso.
                                                                                                               Saber más...
         • ¿Qué efecto sobre los lectores tiene un titular informativo?
                                                                                                        Resumir es reducir un texto
                                                                                                                                                    Algunos titulares posibles son:
    V. A partir del texto leído creen nuevos titulares que se relacionen con el conoci-                 conservando solo las ideas
                                                                                                        principales en forma breve y                • “Chilenos solidarios reconstruyen po-
        miento y cuidado de los parques y reservas forestales chilenas. Ilústrenlos con
        dibujos que motiven a leer estas informaciones. Seleccionen los más logrados
                                                                                                        precisa. O considerar tan solo
                                                                                                        el contenido principal de un
                                                                                                                                                      blaciones afectadas por el terremoto de
        y expóngalos en su diario mural.                                                                asunto o materia y entregarlo
                                                                                                        abreviadamente.
                                                                                                                                                      2010”.
                                                                                                                                                    • “Ministerio de Salud lanza campaña
                                                                                                                                                      para promover alimentación sana”.
         Autoevaluación                        revisa tu aprendizaje completando la siguiente pauta:
                                                                                                             Niveles de logros
                                           Después de trabajar esta sección yo…                        Sí No        Puedo mejorar
                                                                                                                                                    • “Selección chilena logra victoria en par-
     1 Distingo al leer, ideas importantes de ideas secundarias.
                                                                                                                                                      tido decisivo”.
     2 Pude identificar la finalidad informativa de este texto.                                                                                       • “Jóvenes a favor del reciclaje”.
     3 Comprendo la importancia de comunicar hechos de interés para las personas.
                                                                                                                                                    • “Pueblos indígenas se reúnen en en-
     4 Comprendí el sentido global de lo leído y pude resumirlo.
                                                                                                                                                      cuentro folclórico”.
     5 Comprendo la importancia de cuidar las especies de árboles nativos.




                                                                                                         Unidad 3: El hogar de todos…    69



Información complementaria                                                                                                                  Estrategias diferenciadas
Resumir es reescribir un texto cumpliendo tres requisitos para mantener la equivalencia                                                     La comparación entre el texto narrativo, el texto
informativa:                                                                                                                                de opinión y el texto informativo noticioso será
                                                                                                                                            constante a lo largo de esta Unidad. Si considera
1. Representar el pensamiento y principales contenidos propuestos por el autor.
                                                                                                                                            necesario, pídales a los alumnos y alumnas que
2. Economizar medios, es decir, presentar la misma información, pero con un número                                                          han tenido dificultades en el abordaje de los tex-
    menor de palabras, lo cual implica eliminar información redundante o secundaria.                                                        tos de las Unidades anteriores que vuelvan atrás
3. Adaptarse a una situación de comunicación nueva, teniendo en cuenta su destinatario.                                                     y que, con su orientación, vayan completando
Cuando un lector resume un texto, revela su comprensión del contenido y también su                                                          una tabla comparativa entre los tres tipos de tex-
capacidad de tomar decisiones sobre la importancia de los elementos que lo constituyen,                                                     to ya abordados.
los cuales él selecciona y jerarquiza.                                                                                                      Habilidades implicadas: relacionar, inferir, re-
   Mabel Condemarín y Alejandra Medina. Taller de Lenguaje 2. Santiago: Editorial Santillana, 2004.                                         flexionar, sintetizar.



                                                                                                                           Guía didáctica para el docente / Lenguaje 6º básico             111
Sugerencias metodológicas
  Luego de analizar cada uno de los ele-           Lectura central                              Conoce el texto
  mentos que conforman una noticia es-
  crita, pregunte a los y las estudiantes
  qué sucede si alguno de estos compo-                                                                La noticia
  nentes se omite. Observarán que el epí-                                                             En esta sección te invitamos a conocer las características del texto que has leído.
                                                                                                      Observa atentamente el siguiente esquema.
  grafe, la bajada de título y la imagen no                                                                                                                                                                            La fecha
  siempre se incluyen en el texto. Pregún-                El epígrafe in-
                                                          formación que
                                                                                                                                                                                                 7 de agosto de 2009   contextualiza la
                                                                                 La decisión se enmarca dentro de la celebración del “Día del niño”                                                                    información.
  teles entonces: ¿qué razones justifican                  complementa
                                                          al título.             Niños de hasta 12 años ingresarán gratis a Parques                                                                                    El título
  esta decisión? ¿Por qué algunas infor-                          Titular o      Nacionales este n de semana                                                                                                           presenta cuál
  maciones ocupan páginas completas y                          encabezado
                                                                                 La Ministra de Agricultura realizó un especial llamado a los niños y niñas para
                                                                                                                                                                                                                       es el hecho
                                                                                                                                                                                                                       noticioso.
  otras espacios muy pequeños? Explique                                          cuidar el medio ambiente.
                                                                                                                                                                                                                       La bajada de tí-
                                                          Primer párrafo         Como una forma de incentivar a los menores a valorar la rique-
  la importancia del espacio en la pren-                  o Lead expone          za natural de Chile y al cuidado del medio ambiente, la Ministra
                                                                                 de Agricultura, Marigen Hornkohl, anunció que niños de hasta
                                                                                                                                                                                                                       tulo especifica
                                                                                                                                                                                                                       la información
  sa escrita y cómo los periodistas deben                 una síntesis de
                                                          la información.
                                                                                 12 años podrán ingresar gratuitamente a los Parques y Reservas
                                                                                 Nacionales y Monumentos Naturales a nivel nacional, para este
                                                                                                                                                                                                                       del título.

  adecuar sus textos noticiosos al formato                           Cuerpo
                                                                                 sábado 8 y domingo 9 de agosto, en el marco de la celebración
                                                                                 del “Día del niño”.
                                                                                                                                                                                                                       La imagen es todo
                                                                                                                                                                                                                       elemento visual
  y extensión de las páginas de los diarios                                      La autoridad destacó que esta determinación, que se hace efec-
                                                                                 tiva a través de la Corporación Nacional Forestal (CONAF), res-
                                                                                                                                                                                                                       que complementa
                                                                                                                                                                                                                       la información. La
  o periódicos.                                                                  ponde a que “el Gobierno considera relevante que la comunidad
                                                                                 y en especial los niños conozcan estas áreas protegidas del Esta-                                                                     explicación que
                                                                                 do que preservan en el país ecosistemas y ambientes culturales              La autoridad de la cartera entregó árboles nativos para   la acompaña se
                                                                                                                                                             que fueran plantados en un centro educativo de Maipú.
                                                                                 únicos a nivel mundial”.                                                                                                              denomina “lectura de
  Actividades complementarias                                                    La Ministra informó que este fin de semana los 33 parques, las 48 reservas y los 15 monumentos que
                                                                                 existen en Chile “estarán abiertos para que las familias puedan pasar un fin de semana en medio de la
                                                                                                                                                                                                                       foto” o “pie de foto”.

                                                                                 naturaleza, junto a especies milenarias y propias de nuestro país”.
  Sugerimos que luego de analizar la es-                                                     Fuente: Secretaría de Comunicaciones de la Corporación Nacional Forestal (CONAF) en www.conaf.cl (adaptación)


  tructura del texto noticioso, ofrezca la
  oportunidad de observarla en recientes                                                                Actividad 1

  informaciones aparecidas en la prensa es-                                                              1. Junto a un compañero o compañera, revisen diarios o revistas que conten-
                                                                                                               gan textos noticiosos y comprueben si se organizan según la estructura pre-
  crita. En esta oportunidad, le proponemos                                                                    sentada en el esquema anterior.
  que realice esta actividad de aplicación en
  diarios que los alumnos y alumnas puedan
                                                                              Unidad 1                   2. De acuerdo con lo observado, construyan una definición de noticia. Anóten-
                                                                                                               la en su cuaderno.

  llevar a la clase o que usted pueda facili-
  tar: muchos no estarán familiarizados con                                                           Integra tus conocimientos
  el soporte impreso de los periódicos (la                                                            La noticia
                                                                                                      Es un tipo de texto informativo característico de los medios de comunicación perio-
  búsqueda en Internet, la radio o la televi-                                                         dísticos, cuyo objetivo es comunicar una información de interés público, en forma
  sión pueden ser las fuentes de información                                                          clara, breve, rápida y objetiva.
                                                                                                      La noticia debe informar los hechos que comunica de la manera más exacta y ve-
  más usadas por ellos). Por eso es conve-                                                            raz posible. Lo que intenta es reflejar la realidad en el texto para que sea el lector, el
  niente que los conozcan a través de esta                                                            televidente o el auditor quien se forme una opinión de los sucesos que se presentan.
                                                                                                      Considerando estas características, la función del lenguaje que predomina en la no-
  experiencia. El curso puede distribuirse en                                                         ticia es la función referencial o representativa.
  pequeños grupos de trabajo, que asuman
  el análisis de una sección determinada del         70       Unidad 3: El hogar de todos…

  diario.

  Información complementaria                                                                                             Estrategias diferenciadas
  La noticia es un texto que se ubica dentro de los “géneros periodísticos”. Esta                                        Para afianzar el aprendizaje de esta página, le sugeri-
  clasificación contempla tres tipos de textos periodísticos: los informativos, los de                                    mos que sean los propios niños y niñas quienes decidan
  opinión y los híbridos o de interpretación.                                                                            qué noticias seleccionar, les sugerimos que usted les
  Al respecto, precise que pese al objetivo del texto noticioso, este no es garantía de                                  defina solo los temas: medioambiente, música, políti-
  verdad absoluta o completa respecto de los hechos informados. Normalmente en                                           ca, deporte y ciencias. Ínstelos a conversar y explicar
  estos mediarán las fuentes consultadas y la profundidad en el conocimiento de los                                      por qué califican o no como hechos noticiosos. De este
  hechos. También se debe aclarar que es cada vez más evidente la intencionalidad                                        modo, podrán comprender por qué una información es o
  en dirigir y decidir qué informar y qué considerar noticia dentro de un determinado                                    no una noticia y prepararse para los factores de interés
  contexto. Del mismo modo, es frecuente definir el titular y las imágenes que se                                         periodístico de la siguiente página.
  incluirán como destacados.                                                                                             Habilidades implicadas: analizar, inferir, identificar,
  En definitiva, cada vez más el hecho noticioso depende de la selección del medio y                                      aplicar, seleccionar.
  de la edición periodística.


112 Guía didáctica para el docente / Lenguaje 6º básico
Unidad 3

                                                                                                                                           Unidad   Sugerencias metodológicas
                                                                                                                                           3        Para que los estudiantes puedan compren-
                                                                                                                                                    der a cabalidad la técnica de la “pirámide
                                                                                                                                                    invertida”, comience por visualizar una pirá-
    La estructura de la noticia                                                                                                                     mide normal y pregúnteles: ¿qué importan-
    La escritura de la noticia se organiza como una pirámide invertida, en donde se ex-                                                             cia tiene la base en la construcción de una
    pone primero el hecho central que se quiere comunicar, y luego se entregan datos
                                                                                                                Titular o encabezado                pirámide? Verán que la base o fundamento
    complementarios o secundarios que no afectan el núcleo de la información.
    Esto es así, porque muchas veces, el redactor de la noticia desconoce cuál será el
                                                                                                                                                    está en esta zona inferior. Por lo tanto, al
    espacio o tiempo que se le asignará a su texto en la prensa escrita (diarios o revistas)                      Lead o entradilla                 invertir la figura, la información relevante
    u otros medios de comunicación (radio o TV), debe considerar entonces, el riesgo de
    que su texto sea reducido. Por eso se asegura de que la información más importante                                                              queda en la sección superior.
    vaya al comienzo y la secundaria hacia el final.                                                                    Cuerpo
                                                                                                                                                    Explique el sentido de la pirámide noti-
    Las seis preguntas básicas                                                                                                                      ciosa relacionándola con el espacio dis-
    En cualquier medio de comunicación, la noticia debe responder a seis interrogantes                                                              ponible en la prensa escrita. Ahonde en
    que permiten al receptor comprender el hecho noticioso.                                                      Saber más
                                                                                                                                                    las tres partes que componen la pirámide
    1.   ¿Qué ha sucedido?                                                                               ¿Qué hace que un hecho se

    2.   ¿Quiénes participan en el hecho?
                                                                                                         convierta en noticia?                      invertida: el titular, el lead o entradilla y el
                                                                                                         Los periodistas manejan ocho
    3.   ¿Cuándo ha ocurrido?                                                                            factores de interés periodísti-            cuerpo de la noticia. Acláreles finalmente
                                                                                                         co, es decir, elementos que por
    4.   ¿Dónde se desarrolla el hecho?                                                                  sí solos o en conjunto definen              que al leer el titular el lector se informa in-
    5.   ¿Cómo sucedió?                                                                                  que un acontecimiento cobre
                                                                                                         relevancia informativa:
                                                                                                                                                    mediatamente de lo central del mensaje.
    6.   ¿Por qué ocurrió?                                                                               • Actualidad (el hecho
                                                                                                           acaba de ocurrir)
                                                                                                         • Proximidad (cercanía
                                                                                                                                                    Actividades complementarias
     Actividad 2
      Relee el texto de las páginas 66-67 y desarrolla en tu cuaderno.
                                                                                                           espacial)
                                                                                                         • Trascendencia (impacto
                                                                                                                                                    Sugerimos que para abordar los factores
      1. Revisa el titular de la noticia. ¿Es fácil de comprender la información que
                                                                                                           del hecho en el futuro)
                                                                                                         • Relevancia (importancia del
                                                                                                                                                    de interés periodístico, forme pequeños
            presenta? ¿Cómo redactarías tú este encabezado?                                                hecho)                                   grupos que puedan acceder a los medios
                                                                                                         • Conflicto (luchas entre
      2. Si fueses el reportero de esta noticia, ¿qué imagen presentarías como com-                                                                 digitales nacionales en Internet. De este
                                                                                                           personas, grupos, países,
            plemento?                                                                                      etc.)
      3. Comprueba si en esta noticia logras responder las seis preguntas básicas                        • Emoción (impacto emocional)              modo, ampliará el abanico de medios de
            del hecho noticioso.                                                                         • Rareza (lo extraño del
                                                                                                           suceso)
                                                                                                                                                    información (considerando que ya revisó
      4. ¿Qué factores de interés periodístico convierten este hecho en una noticia?                     • Suspenso (se desconoce                   la prensa escrita) y podrá sugerir el análi-
                                                                                                           cuándo o cómo finalizará)
                                                                                                                                                    sis de diversos medios y secciones. Cada
                                                                                                                                                    grupo analizará tres informaciones. Pídales
         Autoevaluación                         revisa tu aprendizaje completando la siguiente pauta:
                                                                                                              Niveles de logros                     que comprueben: ¿qué factores de interés
                                                  Al terminar esta sección yo:                          Sí No        Puedo mejorar                  periodístico predominan en las noticias re-
     1 Diferencio un texto narrativo de uno informativo.
                                                                                                                                                    visadas? Reflexione con el curso acerca de
     2 Identifico a la noticia como un texto informativo.
                                                                                                                                                    los factores que se repiten. Muchas veces,
     3 Identifico las características y estructura de la noticia.
                                                                                                                                                    la rareza, el conflicto o la emoción son más
     4 Reconozco en la noticia el predominio de la función referencial.
                                                                                                                                                    atractivos para los lectores que las infor-
                                                                                                                                                    maciones trascendentes y relevantes. En
                                                                                                          Unidad 3: El hogar de todos…     71
                                                                                                                                                    este sentido, pregúnteles qué actitud debe
                                                                                                                                                    tener el destinatario de las noticias.

Información complementaria                                                                                    Estrategias diferenciadas
La pirámide invertida es la modalidad más utilizada para infor-                                               Los estudiantes que requieran más apoyo para comprender las seis
mar los hechos noticiosos. Sin embargo, el “Nuevo periodismo”,                                                preguntas básicas, pueden trabajarlas a partir de situaciones cotidia-
corriente que se propagó con fuerza a fines de los ’80 y co-                                                  nas que hayan vivido durante el día. Es posible que las identifiquen
mienzos de los ’90, propuso contar las noticias con un hilo más                                               fácilmente si las confrontan con los factores de interés periodístico
narrativo. Este estilo podemos encontrarlo en la prensa escrita                                               (recuadro Saber más), y así determinar si son hechos noticiosos o
chilena, especialmente en aquellas noticias de alto impacto,                                                  no. Quienes hayan comprendido los contenidos, podrán continuar su
que comienzan por retratar el lado humano del mismo.                                                          aprendizaje, aplicando las seis preguntas en hechos noticiosos que
Estas son informaciones que se entregan saltándose los patro-                                                 descubran en la comunidad escolar.
nes impuestos por la pirámide invertida (y de paso, realzan el                                                Habilidades implicadas: observar, analizar, aplicar, seleccionar,
sello profesional del propio periodista). Si es posible, comparta                                             evaluar.
este tipo de noticias también, de modo que los estudiantes ten-
gan una mirada más global del manejo de información.


                                                                                                                             Guía didáctica para el docente / Lenguaje 6º básico                113
Sugerencias metodológicas
  Para ayudar a responder las interrogan-             Lectura central                            Palabras del texto
  tes planteadas en la actividad 1, repase
  con sus estudiantes los conceptos de
  género y número, que son conocimien-                                                              La concordancia
  tos previos para comprender la concor-                                                            Cuando te comunicas en forma oral o escrita necesitas no solo organizar los com-
                                                                                                    ponentes de tu mensaje, sino también procurar que estos concuerden entre sí para
  dancia nominal.                                                                                   que tengan claridad y sentido.
  Revise el conocimiento de los estudian-                                                            Actividad 1
  tes en torno al género del adjetivo en                                                              Revisa el encabezado de la noticia leída y luego comenta con tu curso:
  casos en que este no presenta las ter-                                                              1. ¿Por qué en el epígrafe dice “la decisión” y no “las decisión”?
  minaciones de género femenino en “a” o                                                              2. ¿Qué sucede si dices “la celebraciones”, en vez de “la celebración”?
  de género masculino en “o”; tales como                                                              3. ¿Por qué en el título dice “ingresarán” y no “ingresará”?
  los adjetivos que son invariables en el                                                             4. En la bajada de título, ¿por qué el verbo se conjuga en la tercera persona
  género, como el del ejemplo “infantil”,                    La decisión se enmarca dentro de
                                                                                                              singular?

  que es un adjetivo que puede deter-                        la celebración del “Día del niño”

                                                             Niños de hasta
  minar tanto a un sustantivo masculino                      12 años ingresarán
                                                                                                    ¿Qué es la concordancia gramatical?
  como a uno femenino. Así como otros                        gratis a Parques                       Es la coincidencia obligada del género, número y persona entre distintos elementos
                                                             Nacionales este                        variables de la oración. En nuestro idioma existen dos tipos de concordancia que nos
  ejemplos de adjetivos invariables que                       n de semana                           ayudan a expresar nuestras ideas con claridad y corrección:
  finalizan en vocal “e” (ej., pobre), o en                    La Ministra de Agricul-
                                                              tura realizó un especial              La concordancia nominal
                                                              llamado a los niños y ni-
  otras consonantes (ej., llorón).                            ñas para cuidar el medio              Es la correspondencia que debe existir entre el género (masculino o femenino) y el nú-
                                                              ambiente.
                                                                                                    mero (singular o plural) del sustantivo con sus determinantes, es decir, el artículo y los
  Proponga previamente varios ejemplos para                                                         adjetivos que lo acompañan. Observa el siguiente ejemplo:
  aclarar estos usos. Explique posteriormente                                                         Artículo        Adjetivo                        Artículo                   Adjetivo        Artículo
  el concepto de concordancia, ya que impli-                                                         masc., sing.    masc., sing.                    masc., sing.                masc., pl.     fem., sing.


  ca una relación más global e integrada entre                                                      El jardín infantil “Bernardo O’Higgins” es uno de los centros educativos de la fundación.

  estos elementos sintácticos.                                               Unidad 1                 Sustantivo                                              Sustantivo                                  Sustantivo


  Actividades complementarias                                                                       Género masculino, número singular          Género masculino, número plural        Género femenino, número singular

                                                                                                    Fíjate cómo el sustantivo coincide siempre en género y número con los adjetivos
  Pida a sus estudiantes que extraigan                                                              y artículos.

  nuevos ejemplos en el contexto de la                                                               Actividad 2
  lectura central (u otro texto noticioso) y                                                          Analiza la concordancia nominal en el siguiente ejemplo:
  expliquen la concordancia nominal en                                                                El bosque nativo sobrevive en el norte gracias a la camanchaca
  algunas oraciones, especificando cuáles                                                              1. ¿Qué género y número tienen los sustantivos destacados?
  son los sujetos o sustantivos empleados,                                                            2. ¿Concuerdan en género y número con las palabras subrayadas? ¿Por qué es
                                                                                                              necesario que coincidan con ellas?
  y si concuerdan en género y número con
  aquellas palabras que son sus determi-
  nantes (artículos y adjetivos).                      72    Unidad 3: El hogar de todos…




  Información complementaria                                                                     Estrategias diferenciadas
  Reglas generales de concordancia nominal                                                       Proponga a sus estudiantes de ritmo más lento algunos ejemplos
  Cuando el adjetivo se refiere a un solo sustantivo concierta con él en                          escogidos por usted, que sean especialmente claros en evidenciar
  género y número. Ejemplo: Pasó por mi calle un caballo blanco.//                               los casos expuestos en las dos reglas generales de concordancia.
  Pasaron por mi calle unos caballos blancos.                                                    Pídales que identifiquen la concordancia nominal y propongan nue-
                                                                                                 vos ejemplos para ambas reglas generales.
  Cuando el adjetivo se refiere a varios sustantivos, va en plural. Si
  los sustantivos son de diferente género, predomina el masculino.                               Habilidades implicadas: revisar, analizar, aplicar, ejemplificar.
  Ejemplos: Salieron en el examen problemas y preguntas muy di-
  ficultosos.
                     Real Academia Española, Ortografía de la lengua española.
                                              MAdrid: Espasa - Calpe, 1999.




114 Guía didáctica para el docente / Lenguaje 6º básico
Unidad 3

                                                                                                                                            Unidad   Sugerencias metodológicas
                                                                                                                                            3        Abra el contenido de la concordancia
                                                                                                                                                     verbal, estableciendo relaciones con la
                                                                                                                                                     Unidad 1, en la que se abordaron los
    La concordancia verbal                                                                                                                           conceptos de sujeto y predicado. Sobre
    Se refiere a la coincidencia entre persona y número. Se observa en la relación que                                                                la base de aquel aprendizaje, la concor-
    existe entre el sujeto de la oración y el verbo. Observa el siguiente ejemplo:
                                                                                                                                                     dancia se torna un concepto que integra
                             Sujeto Predicado
                                                                                                                                                     aspectos ya trabajados.
                   Los niños ingresarán gratis a los Parques Nacionales.
                                                                                                                                                     Pregunte a sus estudiantes: ¿por qué
                     Sustantivo
                    masc., plural.
                                            Verbo
                                         3ª p., plural.                                                                                              la concordancia ayuda a fortalecer la
                                                                                                                                                     cohesión de las ideas?
     Actividad 3                                                                                                                                     Aproveche la autoevaluación como posi-
      I. En el siguiente ejemplo, determina la concordancia verbal.                                                                                  bilidad de evaluación colectiva. Pregunte
           - CONAF, entregará esta temporada un total de 25 mil 280 árboles para la                                                                  a sus estudiantes qué dificultades logran
             arborización urbana.                                                                                                                    identificar en el aprendizaje de este con-
           1. ¿Cuál es el sujeto de esta oración? ¿Qué persona gramatical le corresponde?                                                            tenido: ¿cómo explicarían el concepto de
           2. ¿Cuál es la forma verbal conjugada?                                                                                                    concordancia gramatical a estudiantes de
           3. ¿Sujeto y verbo concuerdan en número? ¿Cómo lo compruebas?
                                                                                                                                                     5º básico? ¿Qué diferencia existe entre la
      II. Guiados por su profesor o profesora organicen una puesta en común
           con el curso y revisen el contenido tratado en esta sección a partir de
                                                                                                                                                     concordancia nominal y verbal? ¿Qué pa-
           las siguientes actividades:                                                                                                               labras deben coincidir en la concordancia
           1. Relean el ejemplo inicial y respondan nuevamente las cuatro preguntas                                                                  nominal? ¿Cuáles en la concordancia verbal?
                 de la actividad 1. ¿Con qué argumentos pueden apoyar sus respuestas?
           2. A partir de sus respuestas, determinen cuál es la importancia de la con-
                 cordancia en la comunicación oral y escrita.
                                                                                                                                                     Actividades complementarias
           3. ¿Cómo se resuelve el siguiente caso? ¿Cuál de las dos opciones esco-                                 Recuerda                          Al finalizar la sesión, comparta con sus es-
                 gerían para lograr una concordancia correcta?                                              En los textos informativos
                                                                                                            también son fundamentales
                                                                                                                                                     tudiantes una oración que sea significativa
                                                                           entusiasmados.
                 La Ministra habló ante niñas y niños
                                                                           entusiasmadas.
                                                                                                            los conceptos de coheren-                y funcional para explicar la concordancia
                                                                                                            cia y cohesión. La concor-
           4. Construyan la regla que podrá solucionar este problema.                                       dancia ayuda a fortalecer la             nominal y verbal (Ejemplo: Este curso es
                                                                                                            cohesión de las ideas.
                                                                                                                                                     un grupo acogedor). Diga en voz alta el
                                                                                                                                                     mensaje y escríbalo en el pizarrón, pen-
                                                                                                                                                     sando en los estudiantes con memoria vi-
         Autoevaluación                            revisa tu aprendizaje completando la siguiente pauta:
                                                                                                                Niveles de logros                    sual. Propóngales cambiar el sujeto (como
                                                     Al terminar esta sección yo…                          Sí No      Puedo mejorar                  “los alumnos y alumnas”, “nosotros”, “los
     1 Comprendo el concepto de concordancia gramatical.                                                                                             simpáticos alumnos y alumnas”) con las
     2 Diferencio la concordancia nominal de la concordancia verbal.
                                                                                                                                                     consiguientes modificaciones en el verbo
     3 Conozco qué palabras deben coincidir en la concordancia nominal.
                                                                                                                                                     y en los determinantes existentes. Asimis-
     4 Sé qué palabras deben corresponderse en la concordancia verbal.
                                                                                                                                                     mo, invítelos a ampliar la oración, incor-
                                                                                                                                                     porando nuevos adjetivos (siempre desde
                                                                                                             Unidad 3: El hogar de todos…   73       una perspectiva constructiva).


Información complementaria                                                                                      Estrategias diferenciadas
Reglas generales de concordancia verbal                                                                         Desafíe a los estudiantes que hayan comprendido este contenido a que
Cuando el verbo se refiere a un solo sujeto concierta con él en núme-                                            elaboren cinco ejercicios de verdadero o falso. Revise el material y, lue-
ro y persona. Ejemplo: el niño jugó toda la tarde en el jardín. // Los                                          go, solicíteles a los niños y niñas que aún manifiesten dificultades, que
niños jugaron toda la tarde en el jardín.                                                                       respondan estos ejercicios. El ciclo se puede cerrar si, posteriormente,
                                                                                                                ellos mismos pueden construir otros ejemplos para el mismo ítem, que
Cuando el verbo se refiere a varios sujetos, debe ir en plural. Si
                                                                                                                puedan compartir frente al curso, previa revisión del docente.
concurren personas verbales diferentes, la segunda es preferida
a la tercera y la primera a todas. Ejemplos: Juan y tú viajaréis                                                Habilidades implicadas: analizar, aplicar, comparar, evaluar.
juntos// Juan, tú y yo viajaremos juntos.
                                     Real Academia Española. Ortografía de la lengua española.
                                                               Madrid: Espasa - Calpe, 1999.




                                                                                                                              Guía didáctica para el docente / Lenguaje 6º básico           115
Sugerencias metodológicas
  Antes de iniciar la evaluación, revísela            Evaluación de            proceso
  con el curso, de modo que las activi-
  dades sean comprensibles y puedan
  abordarlas de manera autónoma. En una                       ¿Cómo va tu aprendizaje?
  primera instancia el trabajo es individual                  Detente un momento y evalúa cómo va tu proceso de aprendizaje.
  y silencioso. La segunda parte de la eva-                   I. Lee el siguiente texto.
  luación se abre al trabajo en parejas y
                                                                                                                                                                   Martes 25 de agosto de 2009
  la tercera a una experiencia como curso.
                                                                     Primer vehículo hecho en Chile estará mañana en la región
  Vele porque esta transición no interrum-
  pa el ejercicio personal.                                          Auto solar es atracción de Feria Tecnológica
                                                                     Con la traída de “Eolian”, como se llama el móvil construido por estudian-
  Al momento de revisar la evaluación de ma-                         tes de la Universidad de Chile, se busca incentivar que otros jóvenes se
  nera colectiva, ofrezca una instancia para                         motiven a utilizar este tipo de tecnología que emplea energía que abunda
  que los y las estudiantes compartan opinio-                        en el norte de Chile
  nes acerca de qué les parece la noticia y                          La presencia del primer automó-
                                                                     vil solar fabricado en Chile es la
                                                                                                                                                   Traslado
                                                                                                                                                   El móvil, tras su presentación en
  qué saben de las energías alternativas                             gran novedad de un encuentro                                                  la capital regional, se traslada hoy
                                                                     científico que busca debatir so-                                               a contar de las 9:00 a la explana-
  En la revisión del texto, pregunte qué                             bre las aplicaciones de la energía                                            da del Gimnasio Municipal de
                                                                     de este tipo en el Norte Grande y                                             Alto Hospicio, en donde, junto
  factores de interés periodístico transfor-                         que durante tres días tendrá a la                                             con poder ser visto, se realizará
                                                                     región como centro neurálgico
  man este hecho en una noticia.                                     de análisis, debate y uso de este    Imagen del “Eolian”, primer auto solar
                                                                                                                                                   una charla sobre la energía solar.

                                                                     tipo de tecnología.                  chileno.                                 Mañana viajará hasta Huara, don-

  Actividades complementarias                                        Este móvil, concebido en el mar-     Participación
                                                                                                                                                   de se procederá a demostrar cómo
                                                                                                                                                   funciona en la carretera, todo con
                                                                     co del proyecto “Eolian” por es-     Para esto, ayer la Plaza Prat se         el propósito de incentivar a otros
  Antes de la lectura colectiva que abrirá la                        tudiantes de Ingeniería Eléctrica
                                                                     y Diseño de la Universidad de
                                                                                                          llenó de alumnos de diversos
                                                                                                          establecimientos educacionales,
                                                                                                                                                   a construir un nuevo vehículo
                                                                                                                                                   y hacer uso de esta alternativa
  revisión, le sugerimos que invite al curso                         Chile, arribó a nuestra región       quienes mostraron a la comuni-           energética limpia y que abunda
                                                                     gracias a una iniciativa conjunta    dad parte del trabajo que realizan       en el norte del país.
  a cerrar los libros y a armar un rompe-                                                                 en las distintas academias cientí-

                                                                        Unidad 1
                                                                     entre la Agrupación de Profe-
                                                                                                                                                                       La Estrella de Iquique,
                                                                                                          ficas y tecnológicas en la región,
  cabezas de ocho piezas con el texto que                            sores de Tecnología de Tarapa-
                                                                     cá (APETT), el Colegio Lirima,       siendo el uso de la energía solar
                                                                                                                                                                      25 de agosto de 2009.

  leerán en la evaluación: presénteles el                            la UNAP, Minera Collahuasi, el       precisamente uno de los temas                     Nuevas palabras
                                                                     municipio iquiqueño y la coor-       más recurrentes a la hora de
  epígrafe, el titular, la bajada de título y                        dinación científica regional del      realizar sus experimentos.                 Neurálgico: central, decisivo,
                                                                     Explora Conicyt.                                                                fundamental.
  los cinco párrafos de manera desorde-                                                                                                              Recurrentes:
                                                                                                                                                     Recurrentes: repetitivos, reitera-
  nada. Si bien, puede entregar copias de                                                                                                            tivos.
                                                              Después de leer                                                                        Explanada: planicie, pista.
  los rompecabezas a grupos pequeños,
                                                              II. Responde las siguientes preguntas:
  es preferible que utilice un documen-                           1. De acuerdo con sus características, ¿qué tipo de texto es el que has leído?
  to word con diferentes recuadros, que                                 A.   Un texto de opinión.
  pueden ser manipulados y proyectados                                  B.   Una narración.
                                                                        C.   Una noticia.
  en un lienzo o pared. De esta manera                                  D.   Un resumen informativo.
  la actividad puede ser más ágil (también
  podría emplear un retroproyector).                   74   Unidad 3: El hogar de todos…




  Información complementaria                                                               Estrategias diferenciadas
  El avance de las energías alternativas (Cristián Frers)                                  Al momento de revisar, invite a los alumnos y alumnas con dificul-
  Cuando hablamos de energías alternativas nos referimos a aquellas                        tades en el aprendizaje a que analicen la estructura del texto leído.
  que, a diferencia de las energías convencionales, usan como fuente                       ¿Cómo se denominan las partes que lo conforman?
  de generación recursos renovables y poseen una fuente práctica-                          Invite a los alumnos y alumnas que se han destacado en su aprendi-
  mente inagotable en relación al tiempo de vida del hombre en el pla-                     zaje a que evalúen si el texto utiliza la pirámide invertida o no.
  neta. Se producen de manera continua, no se agotan, y tienen su ori-
                                                                                           Habilidades implicadas: revisar, analizar, aplicar, opinar.
  gen en los procesos ambientales y atmosféricos naturales: el viento,
  el sol, los cursos de agua, la descomposición de la materia orgánica,
  el movimiento de las olas en la superficie del mar y océanos, el calor
  interior de la tierra, todos son fuentes de energías alternativas.
                              http://www.ecoportal.net/content/view/full/64630




116 Guía didáctica para el docente / Lenguaje 6º básico
Unidad 3

                                                                                                                                                        Unidad   Sugerencias metodológicas
                                                                                                                                                        3        Si bien la actividad que se propone
                                                                                                                                                                 después del texto “Menos bolsas” pue-
                                                                                                                                                                 de ser realizada en parejas, sugerimos
        2. ¿Por qué crees que el hecho comunicado se consideró de interés periodístico?
                                                                                                                                                                 que evalúe la posibilidad de que, como
              A.   Porque es novedoso.
              B.   Porque tiene relación con el desarrollo tecnológico.                                                                                          curso, puedan construir la noticia final.
              C.   Es un aporte nacional al cuidado del medioambiente.                                                                                           Esto puede ayudarles a que en forma
              D.   Porque es extraño que Chile innove en tecnología.
                                                                                                                                                                 conjunta aprecien la estructura del texto
    III. Comenta estas preguntas con un compañero o compañera y respondan en su cuaderno:                                                                        noticioso, sus componentes y relacio-
        1. ¿Cuál es la principal idea comunicada por este texto?                                                                                                 nes. Las informaciones complementa-
        2. ¿En qué lugares será expuesto el Eolian?                                                                                                              rias que compartan los y las estudiantes
        3. ¿Qué pretenden demostrar los alumnos con la fabricación de este auto solar?
                                                                                                                                                                 (si tienen acceso a Internet o a textos
    IV. Luego, lean el siguiente texto y comenten su contenido.                                                                                                  actuales sobre Ecología) pueden enri-
                                                                                                                                                                 quecer el texto que construyan. De igual
                                                                     Menos bolsas
                                                                                                                                                                 modo, el aprendizaje puede potenciarse
            ¿Alguna vez te has puesto a pensar en que todo lo que compramos nos lo dan en bolsas? Incluso
            cuando es una sola cosa, como una golosina o una bolsa de papas fritas, nos dan una bolsa dentro
                                                                                                                                                                 con la discusión que se genere a partir
            de una bolsa, ¡qué locura!, ¿no?                                                                                                                     de los ejercicios planteados.
            Pues siempre se hace. Y después nosotros tiramos la bolsa.
            ¡Qué desperdicio! Las bolsas se hacen con los tesoros de la Tierra: las de plástico se hacen de petró-                                               Actividades complementarias
            leo, y las de papel, de los árboles. La fabricación de cualquiera de las dos, produce mucha contamina-
            ción. Pero tú puedes ayudar. Puedes decir que no, cuando te dan una bolsa que no necesitas.                                                          A partir del texto “Menos bolsas”, motive
                                                     50 cosas que los niños pueden hacer para salvar la Tierra. Barcelona: Emecé Editores., 1992.
                                                                                                                                                                 a los estudiantes a que investiguen otras
        Después de leer, transformen el texto en una noticia, o creen una nueva con el mismo tema. Para ello:
                                                                                                                                                                 acciones que pueden hacer en la vida coti-
        A.    Creen el titular de la noticia.
                                                                                                                                                                 diana, que tengan un impacto favorable en
        B.    Desarrollen el texto noticioso de modo que responda las seis preguntas básicas implicadas en la noticia.                                           la naturaleza. Más de alguno querrá leer el
        C.    Identifiquen qué factores de interés hacen que este acontecimiento sea una noticia.                                                                 libro del que se ha extraído esta informa-
        D.    Expliquen en qué consiste la concordancia verbal en la siguiente oración:                                                                          ción u otros textos que aborden el tema
              - Las bolsas se hacen con los tesoros de la Tierra.
                                                                                                                                                                 desde la perspectiva juvenil. Anímelos a
                                                                                                                                                                 leer textos informativos variados que am-
         Autoevaluación                        revisa tu aprendizaje completando la siguiente pauta:
                                                                                                                            Niveles de logros                    plíen su conocimiento del tema.
                                               Al terminar esta evaluación yo…                                       Sí No         Puedo mejorar
     1 Comprendí el contenido y finalidad de los textos leídos.
                                                                                                                                                                 También puede proponerles una activi-
     2 Diferencié las ideas principales de las secundarias.
                                                                                                                                                                 dad relacionada con esta temática, plan-
     3 Reconocí la concordancia nominal y verbal en las oraciones.                                                                                               tearles por ejemplo, un desafío semanal
     4 Comenté el texto y comprendí su interés noticioso.                                                                                                        como no usar bolsas de plástico ni de
     5 Redacté una noticia de acuerdo con su estructura, basada en seis preguntas básicas.                                                                       papel, para transportar sus colaciones u
                                                                                                                                                                 otros elementos. Anímelos y pregúnteles:
                                                                                                                         Unidad 3: El hogar de todos…   75       ¿se atreven a traer bolsas de género, tal
                                                                                                                                                                 como usaban sus padres y abuelos?

Información complementaria                                                                                                                  Estrategias diferenciadas
El problema de las bolsas plásticas                                                                                                         Cuando sus estudiantes deban identificar la idea principal
Están por todos lados y desde su fabricación hasta su desecho, generan                                                                      del texto, oriente a aquellos que tengan dificultades para
un gran impacto en nuestras ciudades y en el medio ambiente. Es nece-                                                                       realizar esta actividad: pídales que jerarquicen las ideas por
sario considerar, por ejemplo, que las bolsas de polietileno tardan cerca de                                                                párrafo (la principal y las secundarias). Una vez que hayan
200 años en biodegradarse en pequeñas partículas tóxicas, que generan un                                                                    realizado esta operación con cada uno de los cinco párrafos,
gran trastorno en nuestro ecosistema. Estas bolsas son desechadas en los                                                                    pídales que descubran su conexión temática, consúlteles:
basureros ya que implica un gran costo reciclarlas.                                                                                         ¿a qué aspecto de un mismo tema o asunto corresponde lo
                                                                                                                                            tratado en cada uno? Después de este ejercicio estarán en
No obstante, hay que tener en cuenta aún otros efectos negativos, como la
                                                                                                                                            condiciones de determinar cuál es la idea central del texto.
muerte de miles de animales al año intoxicados por las bolsas de polietileno.
Tampoco es menor el costo energético que implica su uso, ya que tan solo                                                                    Habilidades implicadas: analizar, indagar, organizar, cons-
6 bolsas contienen suficiente petróleo para manejar un auto durante 1km.                                                                     truir, comentar.
                                               Tomado y adaptado de: http://www.eco-bolsas.com/por.html


                                                                                                                                          Guía didáctica para el docente / Lenguaje 6º básico           117
Sugerencias metodológicas
                                                                         Taller de
  Antes de realizar la lectura inicial, detén-
  gase con sus estudiantes en el título y en          comunicación escrita
  la imagen que acompaña al texto, pídales
  que a partir de estos elementos hagan                                                         Escribo para informar
  predicciones del cuento que leerán. Tras                                                      Has revisado la noticia y los rasgos que la caracterizan como texto informativo. En
  finalizar la lectura, evalúe con sus estu-                                                     esta sección te invitamos a que ensayes tus dotes de periodista y escribas una noti-
                                                                                                cia. Para guiar tu tarea te proponemos la lectura del siguiente cuento.
  diantes con qué tipo de personas reales
  podrían relacionar o identificar a los per-
  sonajes presentados en este relato.                                                                          El viejo que quería mover las montañas
                                                                                                                                    (Cuento popular oriental)

  Relacione el carácter anónimo de esta                           Nuevas palabras                 En la antigua China, en una zona de montañas altas y nevadas, vivía un
  narración con el término “cuento popu-                      Cimas: parte más alta,              viejecito con su mujer y sus dos hijos casados. Por las ventanas del frente de
                                                                                                  su casa de madera podían verse las cimas de los montes Taijang y Wangwu.
                                                              cumbres.
  lar oriental”. Pregunte a sus estudiantes:                  Rodeo: desvío del camino            Detrás de ellos, el mar. Todos los días, el viejecito tenía que hacer un enorme
                                                                                                  rodeo para llegar hasta la aldea de pescadores que se apretujaba entre las
  ¿qué rasgos caracterizan a los cuentos                      recto.
                                                              Atareados: ocupados, afa-           montañas y la playa.
  populares sin autor conocido?                               nados.
                                                                                                  El día en que cumplió noventa años se reunió con toda la familia para feste-
                                                              Sabio: que posee la sabiduría,      jarlo. Y, mientras tomaba el té, los hijos le aconsejaron que ya no fuera más al
  Finalmente, releve la importancia del trabajo               es decir, el grado más alto del
                                                                                                  pueblo; debía caminar mucho y se cansaba demasiado. Fue entonces cuando
                                                              conocimiento.
  en equipo como valor transversal y relació-                                                     el viejo tuvo una idea genial. Les dijo:
  nelo con el tema de la lectura y de esta Uni-                                                     – ¿Y si todos juntos corriésemos las montañas? De ese modo podríamos
                                                                                                     abrir un camino hacia el este y llegar derecho al mar.
  dad. Interróguelos al respecto. ¿Cómo pen-
                                                                                                       Todos estuvieron de acuerdo. Solo su nuera dudada:
  só lograr el anciano una tarea tan enorme?                                                           – No tienen la fuerza necesaria – dijo –. ¿Cómo podrán mover las mon-

  Actividades complementarias                                                                          tañas? ¿Dónde van a llevar toda esa tierra y las piedras que saquen?
                                                                                                       – Vaciaremos los canastos y los baldes en el mar – contestó el viejecito.
  Muestre a sus estudiantes las siguientes                                                              Entonces el viejo, sus hijos y sus nietos empezaron el trabajo. Al verlos
  citas de dos destacados filósofos chinos                                                               tan atareados, algunos chicos de las casas vecinas se ofrecieron para
                                                                                                        ayudarlos.
  Lao-tsé y Confucio. Reflexione con ellos                                                               Un hombre llamado Zuang, cuya fama de sabio era bien conocida, se
  acerca del concepto de “sabio” en la
  cultura china. Pida a sus estudiantes que                               Unidad 1                    burló de ellos. Cierta mañana, cuando fue a verlos trabajar, le dijo al viejo:
                                                                                                    – ¡Basta ya con esa tontería! ¡Todo esto es estúpido! Tan viejo y tan débil
                                                                                                   como es usted… ¿Cree que podrá mover las montañas Taijang y Wangwu?
  relacionen este concepto con la conducta                                                         ¡No me haga reír!
  del protagonista del cuento leído. Consúl-                                                       Y el viejo respondió:
  teles: ¿quién es el verdadero “sabio”?                                                           – ¡Qué torpe es usted! Ni siquiera tiene la imaginación de los niños veci-
                                                                                                   nos. Cuando yo muera seguramente el trabajo estará aún sin terminar. Pero
  • El sabio no enseña con palabras, sino                                                          quedarán mis hijos y los hijos de mis hijos. Así continuará el trabajo por los
     con actos. Lao-tsé (570 aC-490 aC)                                                            años de los años. Y como, que yo sepa, las montañas no crecen, algún día
                                                                                                   terminaremos y habrá un camino directo entre mi casa y el mar.
  • Saber que no se sabe, eso es humil-                                                            Entonces el anciano que tenía fama de sabio no supo qué responder y se marchó.
     dad. Pensar que uno sabe lo que no
     sabe, eso es enfermedad. Lao-tsé
                                   .                                                                      En: Carlos Silveyra: Cuentos chinos y de sus vecinos. Santiago. Editorial Zig-Zag, 2004.

     (570 aC-490 aC).
                                 .
  • El sabio sabe que ignora. Confucio                 76    Unidad 3: El hogar de todos…
     (551 AC-478 AC).

  Información complementaria                                                                                                               Estrategias diferenciadas
  Los viejos -y siempre nuevos- cuentos populares (Miguel Díez R.)                                                                         Para ayudar a sus estudiantes a aproxi-
  El cuento popular es anónimo. Por supuesto que tuvo que haber, y hay, un autor inicial, pero cuan-                                       marse a la filosofía del personaje prin-
  do la comunidad se reconoce en el relato y lo hace suyo, el autor se olvida y, desde ese momento,                                        cipal, invítelos a comparar al anciano
  el cuento se convierte en un bien mostrenco, patrimonio colectivo de todo un pueblo. Precisamen-                                         con Zuang. Pídales que construyan una
  te por dicha anonimia, los cuentos están abiertos en su proceso de creación y recreación, y se                                           tabla comparativa con los rasgos de
  actualizan y acomodan continuamente a la diversidad del público y de las circunstancias, incluso                                         ambos personajes.
  en el mismo acto narrativo. Las variantes y modificaciones pueden deberse a la adaptación, a la
                                                                                                                                           Habilidades implicadas: observar,
  modernización o a la eliminación de elementos arcaicos, a la alteración en el orden de los episo-
                                                                                                                                           analizar, identificar, comparar, relacionar.
  dios, a la adición de algún pasaje, a la fusión y contaminación con otros cuentos y, por supuesto,
  al olvido de ciertos rasgos y detalles.
                                              Tomado de: http://www.ciudadseva.com/textos/teoria/hist/diez01.htm




118 Guía didáctica para el docente / Lenguaje 6º básico
Unidad 3

                                                                                                                                                                                    Unidad   Sugerencias metodológicas
                                                                                                                                                                                    3        Revise en común con sus estudiantes las
                                                                                                                                                                                             respuestas a las preguntas de la sección
                                                                                                                                                                                             Después de leer.
    Después de leer
    Con la ayuda de tu profesor o profesora comenta la lectura con tu grupo curso. Para
                                                                                                                                                                                             Luego oriente la actividad de transfor-
                                                                                                                                                    Saber más
    apoyar su comentario guíense por las siguientes preguntas.                                                                                                                               mación textual, invítelos a revisar la tabla
                                                                                                                                         ¿Qué diferencia a un cuento
    1. ¿Cómo es la familia del anciano? ¿Por qué creen que apoyó su idea de mover las                                                    de una noticia?                                     comparativa para que puedan visualizar
        montañas?                                                                                                                        Un cuento es un relato literario                    los cambios en los estilos de lenguaje.
    2. ¿Qué les parece la opinión de Zuang? ¿Consideran que es un hombre sabio?                                                          basado en la imaginación y sen-

    3. En la vida cotidiana, ¿cómo se puede llevar a la práctica la enseñanza del anciano?
                                                                                                                                         sibilidad especial de su autor,
                                                                                                                                         una noticia en cambio, un hecho
                                                                                                                                                                                             Pídales que subrayen aquellas expresio-
    Te invitamos a que junto con un compañero o compañera, empleen sus habilidades
                                                                                                                                         real que debe ser comunicado                        nes literarias que no son recogidas en la
                                                                                                                                         con objetividad para no alterar su
    y conocimientos con ambos tipos de textos y transformen el cuento leído en una                                                       realidad.                                           columna que ilustra el texto noticioso. So-
    noticia. ¿Es posible hacer esto?
                                                                                                                                                                                             licíteles que expliquen esta omisión.
    Transformando un cuento en noticia
                                                                                                                                                                                             Ínstelos a revisar la actividad realizada en
    1. El primer paso es que analicen algunos aspectos fundamentales del cuento leí-
        do, para ello:                                                                                                                                                                       la evaluación diagnóstica, en donde hicie-
        • Hagan una lista con los principales acontecimientos o hechos del cuento.                                                                                                           ron un primer acercamiento comparativo
        • ¿Cuál dirían que es el acontecimiento principal de este relato?
        • Presenten sus respuestas al curso. En conjunto, definan cuál es el hecho prin-
                                                                                                                                                                                             entre el cuento y la noticia. Pídales como
          cipal del texto leído.                                                                                                                                                             experiencia previa a la transformación de
    2. Como segundo paso tengan en cuenta que el objetivo principal de un texto no-                                                                                                          textos, que incorporen los contenidos tra-
        ticioso es informar, a diferencia de los textos narrativos literarios, que cuentan o
        relatan una historia ficticia, es decir, creada por la imaginación del autor.                                                                                                         tados y enriquezcan esta comparación,
    3. Finalmente, ensayen la transformación del cuento leído, cambiando las afirma-
        ciones subjetivas y literarias, por afirmaciones objetivas y precisas como las de
                                                                                                                                                                                             El ejercicio 3, posterior a la lectura, invita
        una noticia. Para ello apóyense en la siguiente tabla comparativa.                                                                                                                   a acercar las enseñanzas del relato a la
                                                                                                                                                                                             vida de los estudiantes. Considere esta
                                                                                Tabla comparativa
                                                                                                                                                                                             instancia como una oportunidad para
                    Texto noticioso                                            El cuento dice…                                        En lenguaje noticioso diría…
         Se prefiere un registro de lenguaje obje- Todos los días, el viejecito tenía que hacer un enorme rodeo para llegar has- Un anciano debe caminar diariamente extensos te-
                                                                                                                                                                                             profundizar en el derecho abordado en
         tivo y formal.                           ta la aldea de pescadores que se apretujaba entre las montañas y la playa. rritorios para llegar hasta una aldea de pescadores.            la Unidad.
         Predominan las oraciones enunciativas, es de- – ¿Y si todos juntos corriésemos las montañas? De ese modo podría- Juntos decidieron…
         cir aquellas que afirman o niegan algún hecho. mos abrir un camino hacia el este y llegar derecho al mar.                                                                            Actividades complementarias
         Se prefiere la tercera persona singular o ¿Cómo podrán mover las montañas? ¿Dónde van a llevar toda esa tie- Ellos comenzaron a trabajar…
         plural; él, ella, o ellos, ellas.        rra y las piedras que saquen?                                                                                                              Durante el Taller de escritura, en cada
         Los verbos de las ideas principales se ¡Tan viejo y tan débil como es usted…! ¿Cree que podrá mover las mon- Zuang se burló del anciano…
                                                                                                                                                                                             una de las sesiones planifique un momen-
         conjugan en modo indicativo.           tañas Taijang y Wangwu? ¡No me haga reír!                                                                                                    to breve para compartir las noticias del
         Se evitan expresiones subjetivas del Y como, que yo sepa, las montañas no crecen, algún día terminaremos Terminarán el trabajo porque …                                             día, (nacionales e internacionales). Anime
         autor.                               y habrá un camino directo entre mi casa y el mar.
                                                                                                                                                                                             a los estudiantes a informarse por diver-
         Se emplean términos específicos, técni- En la antigua China, en una zona de montañas altas y nevadas…
         cos o científicos.
                                                                                                                                En China en la zona de…
                                                                                                                                                                                             sos medios, contrastando las informa-
                                                                                                                                                                                             ciones recibidas. Promueva una actitud
                                                                                                                                                                                             crítica y reflexiva en torno a los hechos
                                                                                                                                             Unidad 3: El hogar de todos…           77       noticiosos que comparten.


Información complementaria                                                                                                                       Estrategias diferenciadas
Escribir es una actividad cognoscitiva compleja que requiere el de-                                                                              Los conceptos de subjetividad y objetividad, pueden ser nuevamen-
sarrollo de una serie de habilidades y estrategias. La escritura es                                                                              te discutidos con aquellos estudiantes que usted considere menos
una habilidad que se alimenta del habla y de la lectura. Existe una                                                                              preparados para la actividad propuesta. Así podrá ahondar con ellos
estrecha relación entre la lectura y la expresión escrita; una lectura                                                                           en el cuadro que presenta las diferencias entre el lenguaje empleado
frecuente y atenta conduce, en la mayoría de los casos, a una buena                                                                              en el relato literario y aquél que utilizarán en la producción de texto
expresión escrita. La lectura es el medio más útil para el perfeccio-                                                                            noticioso. A aquellos estudiantes que usted considere mejor prepa-
namiento de la expresión escrita: “el arte de escribir es una prolon-                                                                            rados para enfrentar la actividad propóngales, como desafío “extra”,
gación de leer, no su reverso […]                                                                                                                revisar la coherencia y la cohesión del texto que prepararán.
          Francisco Galera Noguera, “La lecto-escritura: métodos y procesos”,                                                                    Habilidades implicadas: revisar, comparar, transformar, relacionar.
               en: Antonio Mendoza Fillola. Didáctica de la Lengua y Literatura.
                                                  Madrid: Prentice Hall, 2003.




                                                                                                                                                                 Guía didáctica para el docente / Lenguaje 6º básico                   119
Sugerencias metodológicas
                                                                         Taller de
  Antes de comenzar el proceso de pro-              comunicación escrita
  ducción, explique a sus estudiantes cómo
  se desarrollarán las etapas de escritura.
  Lea con ellos las instrucciones y aclare                                                             Del cuento a la noticia
                                                                                                       ¡Ahora ya pueden transformar este texto narrativo en un texto noticioso! Para reali-
  las dudas que surjan en la revisión de los                     ¿Cómo aprendo?                        zar este ejercicio les recomendamos seguir los siguientes pasos:
  pasos propuestos.                                         El propósito de la noticia es              1. Relean el cuento y, tras esta lectura, respondan las seis preguntas básicas de un
                                                            informar, por lo tanto, el títu-              hecho noticioso:
  Pídales que señalen por qué en medio del                  lo debe entregar información
                                                            que ayude a comprender el                     a) ¿Qué ocurrió?
  proceso de producción deberán contestar                   hecho noticioso. Para que sea                 b) ¿Quiénes son los protagonistas de este suceso?
                                                            más comprensible, emplea la                   c) ¿Cuándo ocurrió? (Como es un texto narrativo, no aparecen antecedentes
  una coevaluación o evaluación conjunta:                   estructura sujeto + predicado.
                                                                                                             temporales específicos. En este caso, incorporen ustedes esa información).
  ¿cuál es el propósito de esta pauta? ¿Qué                                                               d) ¿Dónde sucedió?
                                                                                                          e) ¿Cómo ocurrió?
  sucede si se contesta de manera poco ri-                                                                f) ¿Por qué ocurrió?
  gurosa? Esta reflexión ayudará al grupo                                TICs
                                                                                                       2. Revisen cuál es el acontecimiento principal del relato: ¿qué factores permiten
                                                                                                          que este hecho sea de interés periodístico?
  a tomar conciencia del monitoreo mental
                                                            Conoce más de textos na-                   3. A partir del acontecimiento principal, escriban el encabezado de la noticia en su
  que deben realizar.                                       rrativos y noticiosos en:                         cuaderno: definan cuál será el título.
                                                            http://recursos.cnice.mec.es/
                                                                                                       4. Evalúen si su noticia necesita epígrafe y/o bajada de título, para que logre ser com-
  Actividades complementarias
                                                            lengua/profesores/eso1/t2/
                                                            teoria_1.htm                                      prendida por los receptores, ¿requiere de esta información complementaria?
                                                                                                       5. Escriban el lead del texto, seleccionando la información que consideren importante.
  Después de responder la pauta de au-                                                                 6. Desarrollen la escritura de los siguientes párrafos. En este proceso, recuerden
  toevaluación, planifique una puesta en co-                                                                   el concepto de “pirámide invertida”, que consiste en incorporar en los primeros
                                                                                                              párrafos la información fundamental, dejando para el cierre del texto anteceden-
  mún con sus estudiantes. Comparta con                                                                       tes menos importantes en el desarrollo del hecho noticioso.
  ellos las siguientes preguntas:¿qué forta-                                                           7. Determinen qué imagen complementará su noticia. Dibújenla y escriban el pie
                                                                                                              de foto respectivo.
  lezas y debilidades han detectado durante                                                            8. Una vez que hayan finalizado esta primera etapa, completen la siguiente pauta,
  la elaboración del borrador? ¿Cómo se                                                                       que les ayudará a evaluar en común aspectos del texto que deben ser revisados.
  pueden mejorar las debilidades? ¿Qué
                                                          Coevaluación
  contenidos periodísticos han aplicado en
  este proceso de escritura? ¿Qué aspectos
                                                                          Unidad 1           Al revisar nuestra noticia comprobamos que…                                   Sí No   Solo parcialmente
                                                          El titular de la noticia es informativo.
  nuevos aprendieron de esta experiencia?                 En el título está presente el acontecimiento central del cuento.
                                                          El lead resume la información más importante.
  Información complementaria                              El texto responde las preguntas básicas de la noticia, de acuerdo a los antecedentes que existen en el cuento.
                                                          El cuerpo de la noticia se construye sobre la base de la pirámide invertida.
  Una buena foto periodística habla con
                                                          La imagen que se presenta complementa la información presentada.
  la verdad. Un periódico es, sobre todo,                 El pie de foto explica la imagen que se presenta.
  el soporte del texto (tipografía), pero                 En el texto predomina la función referencial del lenguaje.
  las fotografías e ilustraciones, aunque                 El lenguaje empleado en el texto es fundamentalmente objetivo y formal.

  ocupan menos espacio que los textos,                    El texto presenta “hechos veraces” (se remite a los hechos del cuento, sin agregar información inventada).

  desempeñan una importante tarea in-
  formativa y documental. Además, en los             78   Unidad 3: El hogar de todos…

  tiempos que corren, las fotografías y las
  infografías han ido adquiriendo más im-
  portancia. Los defensores de la informa-       nacionales, etc), junto con otros acontecimientos como las olimpiadas o las catástrofes naturales,
  ción gráfica dicen que las fotos informan       han sido las que han despertado un mayor interés para los lectores.
  tanto como los textos, por lo que hay                                                    Tomado y adaptado de: http://recursos.cnice.mec.es/media/prensa/bloque8/pag9.html
  que tratarlas con el mismo respeto.
  Una buena foto es la que atrae la atención     Estrategias diferenciadas
  de inmediato. Su calidad está determina-       Acompañe el proceso de escritura de aquellos estudiantes que presenten dificultades de la pro-
  da por el impacto emocional que provoca        ducción del texto también debe apuntar a la coherencia y cohesión del trabajo en su escritura. Es
  en el lector. La fotografía obtenida será el   preferible que ellos prescindan de oraciones subordinadas y que prioricen oraciones sencillas y
  mejor documento para testimoniar la ve-        cortas (en lo posible de no más de 20 palabras). Aunque el tiempo es escaso, revise el proceso
  racidad de una información. Este hecho         de redacción, pidiéndoles que justifiquen las decisiones que tomaron en el borrador. Este diálogo
  provoca que muchos fotógrafos, todos           permitirá que el siguiente paso de reescritura se realice con mayor reflexión y confianza.
  los años, den su vida por informar. Las
  guerras (civiles, golpes de estado, inter-     Habilidades implicadas: analizar, evaluar.



120 Guía didáctica para el docente / Lenguaje 6º básico
Unidad 3

                                                                                                                                                          Unidad   Sugerencias metodológicas
                                                                                                                                                          3        Guíe la puesta en común, ayudando a
                                                                                                                                                                   sus estudiantes a que se detengan en
                                                                                                                                                                   los siguientes aspectos:
    Para finalizar mi texto noticioso
                                                                                                                                                                   1) Elección del acontecimiento que se
    1. Redacten el escrito final, incorporando los cambios y ajustes que detectaron en
        la autoevaluación.                                                                                                                                         transforma en noticia, 2) Tratamiento de
    2. Recuerden mantener la coherencia y cohesión al redactar los párrafos.                                                                                       las seis preguntas básicas y de la pirá-
    3. Respeten la concordancia nominal y verbal al construir las oraciones.                                                                                       mide invertida, 3) Características forma-
    4. Cuiden y revisen permanentemente la ortografía puntual y literal.                                                                                           les del texto, 4) Apropiación del lenguaje
    5. Organicen una puesta en común, en la que guiados por su profesor o profeso-                                                                                 noticioso, 5) Factores de interés perio-
        ra, compartan su noticia con el curso. Identifiquen las semejanzas y diferencias
        entre las diferentes versiones creadas por sus compañeros y compañeras.
                                                                                                                                                                   dístico predominantes.
                                                                                                                                                                   Apoye el proceso de revisión de la es-
      Cuando escribas...                                                                                                                                           critura, recordándoles aspectos como
      Reglas de acentuación                                                                                                                                        ortografía literal, puntual y acentual. Para
      En cursos anteriores has aprendido las reglas de acentuación, estas nos indican cuando hay que                                                               este último aspecto, recuérdeles apoyar-
      escribir las palabras con tilde. De acuerdo con estas reglas las palabras se agrupan en tres ca-
      tegorías: agudas, graves y esdrújulas. Observa el siguiente cuadro que te ayudará a recordarlas.                                                             se en el apartado Cuando escribas.

                                             Clase de
                                                          Reglas de acentuación
                                                                                                                                                                   Actividades complementarias
         Posición de la sílaba tónica                                       Llevan tilde                           Ejemplos
                                             palabra
                                                                                                                                                                   En caso de que sea posible, le sugerimos
                 Última sílaba                Agudas         Si terminan en vocal o en consonante -n o –s.        Burló, detrás
                                                                                                                                                                   que antes de la puesta en común de los
                Penúltima sílaba              Graves          Si terminan en consonante excepto -n o –s.          Árbol, cráter
                                                                                                                                                                   trabajos terminados, proponga el inter-
             Antepenúltima sílaba            Esdrújulas                  Siempre llevan tilde.                 Lámpara, plátano
        Antes de la antepenúltima sílaba   Sobresdrújulas                Siempre llevan tilde.               Cuéntaselo, explícaselo
                                                                                                                                                                   cambio de trabajos, entre las parejas for-
                                                                                                                                                                   madas. Esta actividad puede fortalecer el
      Lee estos ejemplos extraídos del cuento “El viejo que quería mover las montañas” y justifica el
      empleo de tilde en las palabras destacadas.                                                                                                                  proceso final, al recibir las sugerencias y
      • El día en que cumplió noventa años se reunió con toda la familia para festejarlo.                                                                          comentarios de los propios pares, pídales
      • ¿Y si todos juntos corriésemos las montañas?
      • ¡Todo esto es estúpido! Tan viejo y tan débil como es usted…
                                                                                                                                                                   que se consulten mutuamente: ¿se en-
      Reglas de acentuación
                                                                                                                                                                   tiende claramente la información? ¿Qué
      Cuando en una misma palabra se encuentran dos vocales juntas que se pronuncian en sílabas diferen-                                                           agregarían o quitarían? ¿Qué les agradó
      tes, estamos frente a un hiato. Estas vocales pueden ser iguales, o una abierta átona (sin acento) y otra                                                    o desagradó?
      cerrada tónica (con acento).
      Cuando se da este caso, se tilda la vocal cerrada, independientemente de lo que establezca la regla de
      acentuación general, ejemplo: río, día, debía.
      Esta regla se cumple aun en el caso de que exista una hache intercalada entre las vocales. Siempre
      debes poner tilde en la vocal tónica cerrada, ejemplo: búho, ahíto, prohíbe.
      ¡Busca nuevos ejemplos en las lecturas y aplica estas reglas cuando escribas!



                                                                                                                           Unidad 3: El hogar de todos…   79



Actividades complementarias                                                                                                                                        Estrategias diferenciadas
Clases de hiatos. ¿Cuándo llevan tilde?                                                                                                                            Antes de la puesta en común revise los
De dos vocales (a, e, i ,o, u) iguales. Según las reglas generales de acentuación.                                                                                 escritos de los estudiantes que conside-
Esdrújula: cré- e- me // grave: chi- í – ta // aguda: re - hén                                                                                                     ra más débiles. Establezca en conjunto
                                                                                                                                                                   con ellos las mejoras necesarias que
Vocal abierta (a, e, o) y vocal abierta distintas. Según las reglas generales de acentuación.                                                                      deben ser incorporadas.
Esdrújula: hé - ro – e // grave: a- or – ta // aguda: le - ón, Ja -én
                                                                                                                                                                   Durante la puesta en común, destaque
Combinación de una vocal abierta cerrada (i, u) tónica, seguida de una vocal abierta (a,                                                                           – incluso en los trabajos más débiles – al
e, o), átona. Siempre. Sin tener en cuenta las reglas generales de acentuación: por -fí –e // ac                                                                   menos un aspecto del escrito. Procure que
-tú – e // pú -a // e -va - lú – as // bú - ho                                                                                                                     los autores-periodistas y los compañeros co-
Combinación de una vocal abierta (a, e, o) átona, seguida de una vocal cerrada (i, u),                                                                             menten las noticias de manera respetuosa.
tónica. Siempre. Sin tener en cuenta las reglas generales de acentuación: re- ír // la - úd //                                                                     Habilidades implicadas: observar, ana-
ma - ú - lla // pa- ís // ma - íz                                                                                                                                  lizar, evaluar.
                                                                      Tomado de: http://www.reglasdeortografia.com/acenhiato03.html


                                                                                                                                           Guía didáctica para el docente / Lenguaje 6º básico             121
Sugerencias metodológicas
                                                                Taller de
  Le sugerimos que prepare esta lectura y         comunicación oral
  la comparta con el curso de la siguiente
  manera:
  a) Lea el título y, a partir de él, pida a                                            Voy a hablar de lo que pasa
      los estudiantes que predigan el con-                                              En el taller anterior escribiste un texto noticioso, ahora te invitamos a que ensayes
                                                                                        nuevos formatos para comunicar una noticia en medios de comunicación audiovi-
      tenido del texto.                                                                 suales como la radio o la TV. Para guiar tu tarea te proponemos que previamente leas
                                                           Conoce a la autora...        el siguiente discurso que fue noticia en 1992. ¿Sabes por qué?
  c) Ínstelos a que revisen los anteceden-
                                                         Severn Cullis-Suzuki
      tes biográficos de Severn Suzuki y, a               (1979-...)                                      El estremecedor discurso de
      partir de ellos, apoyen las prediccio-                                                     Severn Suzuki, la niña que silenció a la O.N.U
      nes expuestas.                                                                      “Hola, soy Severn Suzuki y hablo por ECO (Environmental Children’s Or-
                                                                                          ganization), Organización Infantil del Medio Ambiente. Somos un grupo
  d) Invite a algunos alumnos y alumnas                                                   de niños de 13 y 14 años de Canadá intentando lograr un cambio: Vanessa
      a leer en voz alta el texto. Al finali-                                              Suttie, Morgan Geisler, Michelle Quigg y yo. Recaudamos nosotros mismos
                                                                                          el dinero para venir aquí, a cinco mil millas para decirles a ustedes, adultos,
      zar, pídales a los niños y niñas que                                                que tienen que cambiar su forma de actuar.
      compartan sus impresiones acerca                   Nació en Vancouver, Cana-        Al venir aquí hoy, no tengo una agenda secreta. Lucho por mi futuro. Per-
                                                         dá en 1979. Tenía 10 años        der mi futuro no es como perder unas elecciones o unos puntos en el mer-
      del mensaje.                                       cuando fundó la Organiza-        cado de valores. Estoy aquí para hablar en nombre de todas las generacio-
                                                         ción Infantil del Medio Am-      nes por venir.
  Actividades complementarias                            biente, en la ciudad de Van-
                                                         couver, Canadá. Ella, junto      Estoy aquí para hablar en defensa de los niños hambrientos del mundo cuyo
                                                         a un grupo de amigos, que-       llanto sigue sin oírse. Estoy aquí para hablar por los incontables animales
  Tras la lectura, discuta con los alumnos               ría hacer algo por mejorar       que mueren en este planeta, porque no les queda ningún lugar adonde ir.
                                                         nuestro planeta. Dos años
  y alumnas por qué Severn Suzuki logró                  más tarde, reunió dinero
                                                                                          No podemos soportar no ser oídos. Tengo miedo de tomar el sol, debido a
                                                                                          los agujeros en la capa de ozono. Tengo miedo de respirar el aire, porque
  llegar a la conferencia internacional, a               y partió a Río de Janeiro
                                                         (Brasil), a la Conferencia
                                                                                          no sé qué sustancias químicas hay en él. Solía ir a pescar a Vancouver, mi
                                                                                          hogar, con mi padre hasta que hace unos años encontramos un pez lleno de
  pesar de su edad y de los obstáculos                   de Medioambiente y Desa-
                                                                                          cánceres. Y ahora oímos que los animales y las plantas se extinguen cada día,
                                                         rrollo “The Earth Summit”.
  que enfrentó. Anime al curso a identifi-                El 3 de junio de 1992,           desvaneciéndose para siempre.

  car las cualidades de ella y de su grupo.              ante las diversas dele-          Durante mi vida, he soñado con ver las grandes manadas de animales sal-

  Ínstelos a reconocer en sí mismos o en                            Unidad 1
                                                         gaciones de la Organi-
                                                         zación de las Naciones
                                                         Unidas, Severn realizó un
                                                                                          vajes y las junglas y bosques repletas de pájaros y mariposas, pero ahora
                                                                                          me pregunto si existirán siquiera para que mis hijos los vean. ¿Tuvieron que
                                                                                          preguntarse ustedes estas cosas cuando tenían mi edad?
  el curso como grupo, qué cualidades                    discurso de 6 minutos y
                                                         32 segundos.                     Todo esto ocurre ante nuestros ojos y seguimos actuando como si tuviéra-
  poseen o podrían potenciar con el fin de                Actualmente es bióloga,          mos todo el tiempo que quisiéramos y todas las soluciones. Soy solo una
  responder al llamado mundial a cuidar                  ecóloga y activa gestora de      niña y no tengo todas las soluciones, pero quiero que se den cuenta: ustedes
                                                         campañas por la defensa          tampoco las tienen. No saben cómo arreglar los agujeros en nuestra capa
  los recursos y la vida del planeta.                    medioambiental.                  de ozono. No saben cómo devolver a los salmones a aguas no contamina-
                                                                                          das. No saben cómo resucitar un animal extinto. Y no pueden recuperar los
  Pídales que hagan propuestas concretas                                                  bosques que antes crecían donde ahora hay desiertos. Si no saben cómo
                                                                                          arreglarlo, por favor, dejen de romperlo.
  y formulen un primer plan de trabajo.                      Nuevas palabras
                                                                                          Aquí, deben ser delegados de gobiernos, gente de negocios, organizadores,
                                                         Extinto: muerto, fallecido.
                                                                                          reporteros o políticos, pero en realidad son madres y padres, hermanos y
  Información complementaria                             Delegados: representantes,
                                                         emisarios.
                                                                                          hermanas, tías y tíos, y todos ustedes son el hijo de alguien.

  Día Mundial del Medio Ambiente
  (DMMA)                                           80   Unidad 3: El hogar de todos…

  Fue establecido por la Asamblea Ge-
  neral de la ONU en 1972 para mar-
  car la apertura de la Conferencia de         Estrategias diferenciadas
  Estocolmo sobre El Medioambiente
  Humano. Se conmemora cada año el             Este texto ofrece una nueva oportunidad para trabajar la idea principal y las ideas secundarias
  5 de junio.                                  de cada párrafo. Solicíteles a aquellos y aquellas estudiantes que requieran apoyo en la identi-
                                               ficación de estas ideas, que realicen el ejercicio párrafo por párrafo para que puedan relevar la
  Esta fecha se ha convertido en una           idea central del mensaje.
  de las instancias principales a través
  de la cual Naciones Unidas estimula          Enséñeles como técnica, el subrayado de palabras clave o el anotar al margen la idea principal.
  el conocimiento mundial del medio            Finalmente, pídales que las recojan y a partir de ellas, construyan un breve resumen del
  ambiente y aumenta la atención y ac-         texto. Reiterar este ejercicio es una buena manera de afianzar aprendizajes y mejorar la
  ción política.                               comprensión lectora.
    http://www.pnuma.org/dmma2009/about.php    Habilidades implicadas: observar, anticipar, relacionar, reflexionar, proponer.




122 Guía didáctica para el docente / Lenguaje 6º básico
Unidad 3

                                                                                                                                       Unidad         Sugerencias metodológicas
                                                                                                                                       3              El Taller de comunicación oral propone
                                                                                                                                                      como tarea la creación de titulares noticio-
                                                                                                                                                      sos a partir del discurso de Severn Suzuki.
                                                                                                            Saber más
       Aún soy solo una niña, y sé que todos somos parte de una familia formada                                                                       Aclare este objetivo y presente este texto
       por cinco billones de miembros, de hecho por treinta millones de especies, y                 O.N.U
       todos compartimos el mismo aire, agua y tierra. Las fronteras y los gobiernos                Es la abreviatura (o sigla) de
                                                                                                                                                      como una motivación a la tarea final.
       nunca cambiarán eso.                                                                         la Organización de la Nacio-
                                                                                                    nes Unidas, fundada en 1945                       Es conveniente que sus estudiantes se-
       Aún soy solo una niña, y sé que todos estamos juntos en esto y debemos
       actuar como un único mundo tras un único objetivo.
                                                                                                    después de la Segunda Guerra
                                                                                                    Mundial. Inicialmente se consti-
                                                                                                                                                      pan reconocer previamente, qué tipo de
       En mi rabia no estoy ciega y en mi miedo no estoy asustada de decir al mun-
                                                                                                    tuyó con 51 países que se com-
                                                                                                    prometieron a mantener la paz
                                                                                                                                                      texto es el que construye esta niña. Esto
       do cómo me siento.                                                                           y la seguridad mundiales; de-
                                                                                                    sarrollar relaciones amistosas
                                                                                                                                                      le permitirá evaluar los aprendizajes acer-
       En mi país derrochamos tanto… Compramos y despilfarramos, compramos
       y despilfarramos, y aún así los países del Norte no comparten con los necesi-
                                                                                                    entre las naciones, promover el                   ca del texto de opinión. Pregunte a los y
                                                                                                    progreso social y los derechos
       tados. Incluso teniendo más que suficiente, tenemos miedo de perder parte                     humanos. Actualmente la inte-                     las niñas: ¿qué tipo de texto es el que
       de nuestros bienes, tenemos miedo de compartir. En Canadá vivimos una                        gran 192 países.
       vida privilegiada, plena de comida, agua y protección. Tenemos relojes, bici-                Infórmate sobre ella en:                          construye Severn Suzuki? ¿Qué elemen-
                                                                                                    http://www.un.org/es/
       cletas, computadores y televisión. Hace dos días, aquí en Brasil, nos sorpren-
       dimos cuando pasamos algún tiempo con unos niños que viven en la calle. Y
                                                                                                                                                      tos o características del texto de opinión
       uno de esos niños nos dijo: “Desearía ser rico, y si lo fuera, daría a todos los                                                               pueden reconocer en él? ¿Qué derecho
       niños de la calle comida, ropas, medicinas, hogares y amor y afecto”.
                                                                                                        Nuevas palabras                               ejerce esta niña al hablar públicamente
       Si un niño de la calle que no tiene nada está deseoso de compartir, ¿por
       qué nosotros, que lo tenemos todo, somos tan codiciosos? No puedo dejar                      Codiciosos: mezquinos,                            en esta conferencia?
       de pensar que esos niños tienen mi edad, que el lugar donde naces marca                      egoístas, avaros.
       una diferencia tremenda, que podría ser uno de esos niños que viven en las                   Favelas: viviendas pobres,                        En esta página se ofrece la posibilidad de
                                                                                                    ubicadas en las zonas margi-
       favelas de Río; que podría ser un niño muriéndose de hambre en Somalia;
       una víctima de la guerra en Oriente Medio o un mendigo en India. Aún soy
                                                                                                    nales de la ciudad.                               escuchar el discurso de Severn Suzuki.
       solo una niña y sé que si todo el dinero gastado en guerras se utilizara para                                                                  Le sugerimos contemplar esta experien-
       acabar con la pobreza y buscar soluciones medioambientales, qué lugar ma-
       ravilloso sería la Tierra. (…)
                                                                                                            Saber más                                 cia dentro de su planificación y conversar
                  Discurso de Severn Cullis-Suzuki ante la ONU en junio de 1992. (Fragmento).
                                                                                                    Somalia: es un país ubicado
                                                                                                    al este del continente africano,
                                                                                                                                                      con el curso acerca de las diferencias
                                El repuertero, el diario ciudadano de la provincia de Llanquihue.
                              Tomado de http://www.elrepuertero.cl/admin/render/noticia/17011
                                                                                                    afectado por la inestabilidad
                                                                                                    política y pobreza económica.
                                                                                                                                                      que existen entre leer este discurso y es-
                                                                                                                                                      cucharlo, con ello reforzará el eje de la
     Después de leer                                                                                                                                  comunicación oral de este taller.
     I. Después de leer, comenta este discurso con tu profesor o profesora y grupo cur-
        so. Para apoyar el comentario les proponemos las siguientes preguntas.
                                                                                                                                                      Actividades complementarias
         1. ¿Cuál es la principal idea comunicada en el mensaje de Severn Cullis-Suzuki?                                                              Promueva la investigación proponiendo a
         2. ¿Qué ejemplos utiliza para expresar su descontento ante las desigualdades
             que existen entre los seres humanos?
                                                                                                                                                      sus estudiantes que en grupos pequeños,
         3. En este discurso, ¿qué derechos de los niños defiende Severn Cullis-Suzuki?                                                                busquen información acerca de los siguien-
         4. ¿Consideran que lo dicho por esta niña hace 19 años es un tema actual?                                                                    tes temas: a) ¿Qué organismos dependien-
             ¿Por qué?
         5. ¿Consideran que la declaración de esta niña ante la ONU es un hecho noti-
                                                                                                                                                      tes de la ONU velan por el derecho de los
             cioso? ¿Por qué?                                                                                                                         niños y niñas a crecer sanos física, mental y
         6. ¿Cuál es el hecho noticioso? ¿La intervención de esta niña ante la ONU o las                                                              emocionalmente? b) En la localidad que ha-
             declaraciones que hace? Fundamenten su respuesta.
                                                                                                                                                      bitan, ¿qué instituciones protegen este de-
                                                                                                      Unidad 3: El hogar de todos…     81             recho? Después de recopilada y ordenada,
                                                                                                                                                      pídales que la expongan ante el curso.

Información complementaria                                                                                                                      Estrategias diferenciadas
Fortaleza en la diversidad                                                                                                                      En caso de que algunos estudiantes se motiven
La diversidad es un recurso preciado: la interconexión e interdependencia de diferentes espe-                                                   con la iniciativa liderada por Severn Suzuki, in-
cies requiere de un cuidadoso manejo […] Un paso en la buena dirección ha sido el desarrollo                                                    vítelos a escribir una carta a las autoridades de
por algunos de los mejores científicos del mundo de la Convención para la Diversidad Biológi-                                                    su municipalidad o ciudad, en la que expongan
ca (CBS, sus siglas en inglés), que está a favor de un enfoque global, y ha sido ratificada por                                                  sus aprensiones y sus propuestas. Acompañe
180 países. La convención hace un llamamiento a la cooperación internacional para conservar                                                     este proceso para fortalecer la escritura, los
la diversidad biológica, utilizar los recursos biológicos de manera sostenible y asegurarse de                                                  valores y la crítica constructiva.
que los beneficios que se generen de su uso se distribuyan con justicia.                                                                         Habilidades implicadas: identificar, diferen-
Youth change – Jóvenes por el cambio, Manual de educación para un consumo sostenible.                                                           ciar, indagar, seleccionar.
Tomado de: http://www.ecodes.org/documentos/archivo/YXC_red.pdf (sugerido como material didáctico por la
                                                      Comisión Nacional del Medio Ambiente, CONAMA)




                                                                                                                        Guía didáctica para el docente / Lenguaje 6º básico                    123
Sugerencias metodológicas
                                                                   Taller de
  Abra una instancia para que sus estudian-          comunicación oral
  tes jueguen a ser periodistas a partir del
  mensaje leído y pregúnteles: aparte de las
  seis preguntas básicas que nos informan de                                                           Preparando un avance noticioso
                                                                                                       El discurso de Severn Cullis-Suzuki, fue uno de los momentos clave en la Cumbre de la
  un hecho noticioso, ¿qué otras preguntas le                                                          Tierra de 1992. Te proponemos que imagines que eres un periodista de ese momento
  habrían formulado a Severn Suzuki si hu-                                                             que debe transmitir esta información a través de un noticiario radial, ¿cómo lo harías?
                                                                                                       Para ello te proponemos que desarrolles previamente las siguientes actividades.
  biesen podido asistir a la sesión de la ONU?                                                         • Reúnete en grupo con dos integrantes más y en conjunto, lean en voz alta los titu-
  El texto leído, a pesar de haber sido divul-                                                           lares que les presentamos a continuación.

  gado hace casi 20 años, no ha perdido                            El Austral de Valdivia                                     El Mercurio                                  El Austral de Temuco

  vigencia. Reflexione con sus estudiantes                                   Miércoles 25 de noviembre de 2009

                                                           Actividad se iniciará el viernes en el Parque
                                                                                                                                    Viernes 30 de octubre de 2009

                                                                                                                Estará listo en los próximos dos meses:
                                                                                                                                                                                        Martes 25 de agosto de 2009

                                                                                                                                                                    Precipitaciones causan estragos en
  este aspecto y solicíteles que expliquen                 Saval de Valdivia
                                                                                                                Nuevo mapa de la
                                                                                                                                                                    La Araucanía

                                                           Todo listo para una                                                                                      Experto:
  acerca de por qué este mensaje sigue                                                                          Antártica permitirá
                                                           nueva versión de la                                                                                      lloverá hasta el sábado
  siendo tan potente.                                                                                           estudiar efectos del
                                                           tradicional “Expo                                                                                        Pese a la cantidad de agua caída en
                                                                                                                cambio climático                                    La Araucanía aún existe dé cit.
  Los ejercicios generados a partir de los                 Mapuche”                                             Cientí cos chinos están elaboran-
                                                           Sesenta serán los expositores que
  tres titulares presentados en esta pá-                   darán vida a esta nueva versión en
                                                                                                                do el detallado plano, que mostra-
                                                                                                                rá glaciares, lagos y grietas con una
  gina, se vinculan con la temática de la                  Valdivia de la “Expo Arte y Cultu-
                                                           ra Mapuche Williche”.
                                                                                                                precisión sin precedentes

  lectura, proponga a sus estudiantes que
  generen nuevos titulares a partir del dis-
  curso de Severn Suzuki.                                                                              Leer y escuchar noticias
                                                                                                       • Ahora reflexionen en torno a las diferencias entre la emisión y recepción de noti-
  Finalmente, pídales que lean en voz alta                                                               cias escritas y escuchadas.
                                                                                                       • ¿Qué diferencias existen entre un lector y un auditor de noticias?
  los titulares que han creado y comprue-
                                                                                                       • ¿Qué ajustes debiera realizar el periodista para que la noticia se adapte al formato
  ben su eficacia como avances de noticias                                                                de la radio?
  radiales. Explore la comprensión de los                                                              • Evalúen si un titular de diario puede producir el mismo efecto que un noticiario radial.

  conceptos: “titular” y “avance noticioso”.                            Unidad 1                       • Relean los titulares presentados y realicen los ajustes correspondientes, para que
                                                                                                         cada una de estas noticias pueda comunicarse a través de una radioemisora.
                                                                                                       • Luego lean en voz alta los titulares adaptados. Si ustedes fuesen los auditores de
  Actividades complementarias                                                                            estas noticias, ¿las comprenderían? ¿Qué les falta para ser noticias de radio?

  Evalúe la posibilidad de tener una radio                                                             Ordena tus conocimientos
  en la escuela. Contando con los recursos                      ¿Cómo aprendo?
                                                                                                       El avance noticioso
  materiales básicos (Internet es una buena                 En un avance noticioso radial,
                                                            se emplean oraciones sim-
                                                                                                       Es la presentación de los titulares de las principales noticias del día.

  posibilidad para simplificar los requeri-                  ples y breves, privilegiando
                                                            la estructura sujeto + predi-
                                                                                                       En la prensa escrita puede equivaler a la portada del periódico, donde se exponen las
                                                                                                       informaciones más destacadas. En los medios de comunicación audiovisuales, como
  mientos técnicos), se puede comenzar el                   cado. De este modo, los men-               la televisión y la radio, así como en algunos medios electrónicos, el avance noticio-
                                                            sajes entregados pueden ser                so es la lectura que hace el periodista de los principales titulares. Generalmente se
  proyecto con la emisión de un programa,                   fácilmente comprendidos y
                                                                                                       presentan en horario fijo y acompañados de una cortina musical característica, que
                                                            retenidos por los auditores.
  inicialmente una vez a la semana, en un                                                              permite al auditor o al televidente prepararse para recibir la información.

  recreo largo (de este modo, la iniciativa se
  mantendrá bajo control y podrá ser una             82    Unidad 3: El hogar de todos…

  experiencia positiva). La aplicación de los
  contenidos en actividades estimulantes
  como esta, pueden reportar un sinnúmero        ofrecen el cine, la televisión, la prensa, la fotografía o los videojuegos, por citar algunos ejemplos,
  de beneficios al grupo curso, pero también      no están limitadas por espacios, ni por pantallas, ni por colores, ni por sonidos. Y tampoco están
  a la comunidad educativa en general.           limitadas, ni mucho menos, por el lenguaje radiofónico; un lenguaje que, como luego veremos,
                                                 presenta una gran riqueza expresiva y unas extraordinarias posibilidades de explotación.
  Información complementaria                                                                                                   http://recursos.cnice.mec.es/media/radio/bloque2/pag1.html
  Características generales del medio
  radiofónico                                    Estrategias diferenciadas
  La radio, como muchas veces se ha di-          Pregunte a sus estudiantes si escuchan noticias en la radio y en qué ocasiones. En caso de que algunos
  cho, es un medio ciego, pero también           se sientan muy alejados de esta modalidad de información, invítelos a que en pequeños grupos escuchen
  es, al mismo tiempo, un mundo a todo           un noticiario radial durante la semana y a que emitan un breve informe acerca de lo que oyeron. Pida a
  color. La radio es todo eso porque, en         estos grupos que especifiquen: ¿qué diferencias pueden establecer entre las noticias transmitidas por la
  aquel que la escucha, genera cons-             radio y las que entregan otros medios de comunicación, como diarios, revistas, la TV, o Internet?
  tantemente imágenes mentales que, a            Habilidades implicadas: analizar, reflexionar, comentar, crear, evaluar.
  diferencia de esas otras imágenes que


124 Guía didáctica para el docente / Lenguaje 6º básico
Unidad 3

                                                                                                                                     Unidad   Sugerencias metodológicas
                                                                                                                                     3        Antes de escuchar la entrega de los
                                                                                                                                              titulares noticiosos, pida a sus estu-
                                                                                                                                              diantes que consideren los elementos
    El lenguaje radial
    ¿Qué elementos se emplean en la radio para entregar un mensaje noticioso?
                                                                                                                                              que son propios de la radio y que de-
    • La voz: en los noticieros radiales, una voz clara, fluida y segura es el mejor recurso para                                              ben incorporar en la producción de su
      transmitir la información. En el desarrollo de las noticias, pueden aparecer otras voces,                                               entrega noticiosa.
      que corresponden a las personas que fueron consultadas para construir la noticia.
    • El audio ambiente: el sonido del mar, la hinchada que grita en un estadio, las sirenas de                                               Una vez preparado el ejercicio, recuér-
      ambulancias, las campanadas de una iglesia o los pregones de los vendedores de una
      feria, permiten al auditor “vivir” la noticia y reconstruirla de mejor manera.                                                          deles que en caso de que se equivo-
    • Efectos sonoros: un gong o efectos de láser son algunos de los recursos de sonido                                                       quen durante la intervención, pueden
      que se emplean para pasar de un tema a otro en un programa de radio. Los efectos
      pueden ser variados, pero es recomendable emplear aquellos que mantienen la                                                             decir “corrijo” y retomar desde el último
      formalidad de la situación.                                                                                                             punto seguido o aparte en que se en-
    • Música: canciones y melodías pueden complementar la entrega informativa. Como
      “cortina” o apoyo en el avance noticioso, se prefieren melodías que aportan agili-                                                       cuentren. En caso de que la inseguri-
      dad en las transiciones o cambios de los titulares.                                                                                     dad sea mayor, pídales que realicen un
    • Silencio: las pausas o silencios sirven para entregar mensajes de reflexión, de tris-
      teza, de duda o de serenidad. Aunque se debe preferir una entrega ágil y fluida.                                                         silencio de tres segundos y que vuelvan
                                                                                                                                              a dar el avance.
    Ensayen su avance noticioso
    1. En el grupo ensayen alternadamente la lectura de su avance noticioso, procuren
        que todos participen y reciban comentarios para que mejoren su forma de co-
                                                                                                                                              Actividades complementarias
        municar la noticia.
                                                                                                                                              Si es posible, pida a sus estudiantes que
    2. Seleccionen o compongan una melodía atractiva para acompañar el avance no-
        ticioso (debe dar énfasis a la noticia, sin afectar la información), esta será su                                                     previamente graben la lectura de los a-
        cortina musical.
                                                                                                                                              vances noticiosos que creen y, en una
    3. Ordenen sus titulares por temas o tiempo en que ocurrieron y definan el orden
        en que los presentarán.                                                                                                               siguiente sesión, presenten al curso esta
    4. Realicen un ensayo general, incorporando su cortina musical.                                                                           experiencia ya corregida. Colabore con
        • Después de las presentaciones, comenten cómo fue el proceso de prepara-                                                             ellos en preparar el momento de la es-
          ción de los avancen noticiosos:
          a) ¿Qué fortalezas y debilidades reconocen en su equipo de trabajo?                                                                 cucha, recordando el respeto necesario y
          b) ¿Qué diferencias observan entre los titulares de la prensa escrita y aque-                                                       promoviendo un espacio de crítica cons-
             llos que se preparan para un informativo radial?
          c) ¿Por qué en el noticiario radial no funciona la misma estructura del titular
                                                                                                                                              tructiva. Evalúe en conjunto con el curso
             que presentan las noticias de la prensa escrita?                                                                                 los siguientes aspectos: a) La organiza-
        • Por último, cierren esta actividad, completando la siguiente tabla de evaluación.                                                   ción de los grupos, b) Los efectos sonoros
                     Al construir nuestro avance noticioso logramos…          Sí No Parcialmente                                              y la música incorporada, c) La voz y los
            Adaptar los titulares de la prensa escrita al lenguaje radial.                                                                    silencios, d) Las características del men-
            Seleccionar una melodía de apoyo que sirvió de cortina musical.
                                                                                                                                              saje presentado.
            Organizar la presentación ordenada de los titulares
            Crear transiciones ágiles entre las noticias.
            Ensayar el avance de nuestras presentaciones.


                                                                                                      Unidad 3: El hogar de todos…   83



Información complementaria                                                                         Estrategias diferenciadas
¿Qué es un podcast?                                                                                Mientras esta actividad puede resultar entretenida para algunos estudian-
Es un archivo de audio digital (generalmente en formato mp3) al                                    tes, para otros puede que genere el pánico escénico y se los paralicen. En
que se puede acceder en forma automática a través de internet.                                     los ensayos identifique a aquellos estudiantes que se sienten inseguros o
El contenido puede ser de lo más diverso: programas de radio,                                      que manifiestan problemas en su desempeño. Aparte, motívelos a disfru-
música, discursos, comentarios especializados, novelas habla-                                      tar la experiencia, a ensayar en sus casas (frente a un espejo o usando una
das, clases de idiomas y una infinidad de posibilidades.                                            grabadora) y a presentarse frente a usted antes de la actividad grupal.
Generalmente los podcasts son gratuitos y de libre acceso.                                         En caso de que un grupo se entusiasmen con esta actividad y quieran pro-
Cualquier persona, desde cualquier lugar del mundo, puede                                          fundizar en ella, permita que redacten más informaciones para el avance,
suscribirse o bajar contenido en audio a través de un podcast.                                     a partir de hechos noticiosos que hayan sucedido en la semana.
                      Tomado de: http://www.podcaster.cl/que-es-un-podcast/                        Habilidades implicadas: implicadas: analizar, aplicar, crear, evaluar.




                                                                                                                      Guía didáctica para el docente / Lenguaje 6º básico            125
Sugerencias metodológicas
  Antes de iniciar la evaluación, revíse-        Evaluación final
  la acuciosamente con sus estudiantes.
  La segunda parte se realiza en parejas:
                                                        Para que compruebes lo que has aprendido en esta unidad, desarrolla la siguiente evaluación final.
  organícelas antes de comenzar, de modo
                                                        I. Lee atentamente el siguiente texto.
  de agilizar el proceso posterior.
  Lea en voz alta, con ellos, la noticia pre-                   RADIO EL SEMBRADOR de Chillán, 104.7 FM

  sentada.                                                                     En Quillón se realizó encuesta “Mi Opinión Cuenta 2009”
  Promueva un trabajo silencioso hasta                                                                      La O cina de Protección a la Infancia de la comuna de Qui-
  la actividad IV. Posteriormente, solicite                                                                 llón (OPD), realizó con gran éxito entre el 24 de Noviembre
                                                                                                            y 1° de Diciembre la Tercera Consulta Nacional “Mi opinión
  al curso mantener un diálogo centrado                                                                     cuenta”, en el marco de la celebración de los 20 años de la
  en la actividad propuesta y con volumen                                                                   Convención Internacional sobre los Derechos del niño.

  moderado para no interferir en el trabajo                                                                 En forma entusiasta participaron en esta consulta niños y niñas
                                                                                                            que cursan entre 3º y 8º básico en los establecimientos educacio-
  de los demás.                                                                                             nes: Escuela Héroes del Itata, (del cual votaron 256 niñas y 124
                                                                Niña deposita su voto en una de las urnas   niños); Escuela G 337 Coyanco (en el que participaron 82 niñas) y
  Cuando revise la evaluación, pídale al                        habilitadas para la votación.               Colegio Quillón (en donde los votos se repartieron entre 18 niñas
                                                                                                            y 26 niños).
  curso que realice el avance noticioso
                                                                La consulta señalada tiene como objetivo conocer a través de un voto secreto la percepción que
  de la información compartida, como si                         los niños, niñas y adolescentes tienen respecto a sus derechos, además de saber cuáles son los
  tuvieran que transmitir para una radio.                       más respetados, en comparación a los datos recogidos en las consultas de los años anteriores
                                                                (2004 y 2006).
  Invítelos a sistematizar los contenidos                       La experiencia fue evaluada de manera favorable tanto por los niños y niñas que participaron, como
  aprendidos al respecto.                                       por las y los profesionales involucrados en el proceso, ya que les permitió participar, reflexionar y
                                                                opinar en torno a los derechos de la infancia.

  Actividades complementarias                                   Una vez tabulados los datos se difundirán los resultados a nivel comunal, regional y nacional. Los
                                                                materiales gráficos utilizados fueron aportados por la Municipalidad de Quillón y el Servicio Nacio-
                                                                nal de Menores.
  Durante la revisión de esta evaluación                                                                                                                                    Tomado de:
  genere diversas actividades que com-                                                                               http://www.radioelsembrador.cl/index.php/noticias-sembrador/642-


                                                                   Unidad 1
                                                                       Nuevas palabras                                       opd-valle-del-sol-realizo-encuesta-mi-opinion-cuenta-2009
  plementen el proceso y sean útiles para                          Tabulados: ordenados en
  aplicar los contenidos abordados en esta                         tablas.


  Unidad. Puede proponerlas a partir de
  preguntas tales como: ¿qué les parece
                                                        Después de leer
  que en esta noticia no aparezca la cita o el
                                                        II. Responde en tu cuaderno las siguientes preguntas:
  comentario de ninguno de los niños o ni-
                                                             1. ¿Cuál es la principal idea comunicada por este texto?
  ñas involucrados? (Solo se menciona que
                                                             2. ¿A través de qué medio se entregó esta información?
  evaluaron bien el proceso, de manera vaga
                                                             3. ¿Qué características propias de este medio se reflejan en el texto? ¿En qué lo notas?
  y general). Si hubiesen sido los reporteros
                                                             4. ¿Crees que es bueno consultar a los niños y niñas acerca del respeto hacia sus derechos? ¿Por qué?
  de esta información, ¿a quiénes habrían
  entrevistado? ¿Por qué? Señalen qué
  preguntas habrían realizado a las fuentes       84   Unidad 3: El hogar de todos…

  consultadas para enriquecer la noticia pu-
  blicada.
  Información complementaria                                                                                      Estrategias diferenciadas
  ¿Qué son las Oficinas de Protección de Derechos (OPD)?                                                           Para afianzar el proceso de comprensión lectora,
  Están definidas como instancias de atención ambulatoria de carácter local, que rea-                              de los estudiantes de ritmo más lento, reitere la
  lizan acciones de protección integral. Son operadas en convenio entre el SENAME y                               técnica del subrayado para identificar la idea cen-
  una o varias municipalidades, según sea el caso. Buscan contribuir a la generación de                           tral de cada párrafo. Posteriormente, pida a estos
  condiciones que favorezcan una cultura de reconocimiento y respeto de los derechos                              estudiantes que las ordenen y jerarquicen por im-
  de la infancia.                                                                                                 portancia. Desde allí solicíteles que identifiquen el
                                                                                                                  tema y verifiquen si el título es funcional a este.
  Sus acciones más relevantes son: la gestión interinstitucional hacia los sectores pú-
                                                                                                                  Solo después de este ejercicio, propóngales conti-
  blicos y privados en el ámbito local; la promoción de los derechos de la infancia; el
                                                                                                                  nuar con la evaluación.
  trabajo para implementar sistemas locales de protección y atención de niños, niñas y
  adolescentes que lo requieran.                                                                                  Habilidades implicadas: revisar, analizar, selec-
                                                       Tomado de: http://www.sename.gov.cl/                       cionar, construir.



126 Guía didáctica para el docente / Lenguaje 6º básico
Unidad 3

                                                                                                                            Unidad   Sugerencias metodológicas
                                                                                                                            3        Revise la evaluación con sus estudiantes
                                                                                                                                     y pregúnteles qué pasos realizaron para
                                                                                                                                     responder las preguntas de selección
    III. Encierra en un círculo la alternativa correcta.
                                                                                                                                     múltiple. Luego, solicíteles que resuel-
        1. ¿A qué tipo de texto corresponde el leído?
                                                                                                                                     van otros ejemplos de concordancia no-
             A.   De opinión.
             B.   Informativo.                                                                                                       minal y verbal, extractados del contexto
             C.   Narrativo.                                                                                                         de lectura.
             D.   Literario.
                                                                                                                                     La actividad V da la posibilidad de que
        2. ¿Por qué en este texto noticioso predomina la función referencial del lenguaje?
             A.   Porque comunica opiniones objetivas acerca de un hecho noticioso.
                                                                                                                                     sus estudiantes redacten una noticia de
             B.   Está destinado a receptores diversos y masivos.                                                                    acuerdo al formato de la prensa escrita
             C.   Comunica un hecho de interés en un lenguaje objetivo.                                                              o con los ajustes necesarios para ser
             D.   Destaca un hecho que impactará a los receptores.
                                                                                                                                     trasmitida por la radio. En ambos casos,
        3. Esta noticia fue transmitida por una radio, ¿por qué entonces se acompaña de una foto?
                                                                                                                                     evalúe la objetividad en la entrega de los
             A.   Porque fue publicada al mismo tiempo en la prensa escrita.
             B.   Porque se adaptó a una publicación en la página web de la radio.
                                                                                                                                     antecedentes, la estructura pertinente,
             C.   Era necesario mostrar el hecho noticioso.                                                                          los factores de interés periodístico, la
             D.   Para darle el formato de noticia.                                                                                  coherencia y la cohesión de las ideas.
    IV. En la siguiente oración:
                                                                                                                                     Actividades complementarias
          La Oficina de Protección a la Infancia de la comuna de Quillón, (OPD) realizó con gran éxito la Tercera
          Consulta Nacional “Mi opinión cuenta”.                                                                                     Al finalizar la evaluación, invite a los y
        Explica la concordancia verbal: ¿cuál es el sujeto? ¿A qué persona corresponde? ¿Cuál es la forma verbal                     las estudiantes a generar sus propias
        conjugada? ¿Concuerdan sujeto y verbo? Responde en tu cuaderno.
                                                                                                                                     preguntas de selección múltiple, tales
    V. Junto a un compañero o compañera imaginen una noticia que quisieran escuchar, ver o leer a través de un                       como: preguntas de respuesta breve,
        medio de comunicación. Redáctenla respetando la estructura de la noticia, respondiendo a las seis pregun-
        tas básicas que la constituyen.
                                                                                                                                     preguntas de afirmaciones verdaderas o
        • Compartan con el resto de sus compañeros las noticias creadas y preséntenlas en un noticiario común ante                   falsas, completar oraciones o relacionar
          su curso. Junto a su profesor o profesora de Lenguaje y Comunicación evalúen cuáles se acercan más al                      términos pareados, entre otras.
          formato de la noticia.
                                                                                                                                     Para realizar esta tarea, solicíteles que
    VI. Junto a un compañero o compañera evalúen lo aprendido respondiendo en común las siguientes preguntas:
                                                                                                                                     revisen los contenidos abordados en
        1. ¿Por qué las noticias no pueden considerarse opiniones?
                                                                                                                                     esta Unidad. Seleccionen al menos tres
        2. ¿En qué situaciones de la vida diaria, escuchan, ven o leen noticias? Mencionen ejemplos.
                                                                                                                                     aspectos que quisieran evaluar. Elaboren
        3. ¿Consideran importante estar informados? ¿Por qué?
                                                                                                                                     tres preguntas (una por cada aspecto
        4. Anoten sus respuestas en su cuaderno y en una puesta en común, compártanlas con su curso.
                                                                                                                                     elegido) que puedan compartir con sus
                                                                                                                                     compañeros y compañeras. Escríbanlas
                                                                                                                                     y respóndanlas en sus cuadernos.

                                                                                             Unidad 3: El hogar de todos…   85



Información complementaria                                                                   Estrategias diferenciadas
La enseñanza explícita: ¿qué se espera del profesor?                                         Pensando en el proceso de evaluación sumativa al que se enfrentarán
1. Que sea flexible y creativo en la enseñanza y evaluación.                                  sus estudiantes, fortalezca el aprendizaje de quienes manifiestan debi-
                                                                                             lidades en este proceso. Pídales que diariamente, además de la lectura
2. Que despierte en los alumnos y alumnas la necesidad de me-
                                                                                             personal, lean o escuchen al menos una noticia y que apliquen a ella los
   jorar el pensamiento.
                                                                                             siguientes contenidos trabajados: a) Identificación de las partes de la no-
3. Que enseñe modelando paso a paso.                                                         ticia, b) Presencia o ausencia de la pirámide invertida, con la correspon-
4. Que aplique en diferentes contenidos instruccionales.                                     diente fundamentación, c) Identificación de las preguntas respondidas
5. Que enseñe y evalúe la profundización del contenido.                                      por la información. d) Evaluación del titular y propuesta para mejorarlo,
6. Que enseñe y evalúe destrezas intelectuales.                                              e) Análisis de los factores de interés periodístico.

          Josefina Beas et al. Enseñar a pensar para aprender mejor. Santiago:                Habilidades implicadas: revisar, analizar, aplicar, construir, evaluar.
                                Ediciones Universidad Católica de Chile, 2003.




                                                                                                             Guía didáctica para el docente / Lenguaje 6º básico           127
Sugerencias metodológicas
  Invite al curso a leer el organizador. De         ¿Qué has aprendido?
  manera que comprendan que este tipo
  de recursos no solo es para visualizar
                                                          Antes de desarrollar tu evaluación final revisa los contenidos tratados en esta unidad.
  los conceptos sino para entender su re-
                                                          1. Observa atentamente el siguiente mapa conceptual, relacionando e integrando los contenidos tratados.
  lación integrada con otros afines.
  Evalúe la comprensión del organizador                                                                             Noticia
  preguntándoles qué nexos (palabras o
                                                                                                                 es un ejemplo de
  frases) incluirían para facilitar su lectura
  comprensiva. Al igual que en ocasiones
                                                                                                               Texto informativo
  anteriores, proponga enriquecer el orga-
                                                                                                                  su finalidad es
  nizador con otros conceptos y conteni-
  dos trabajados en la Unidad.                                                                                      Informar

  Actividades complementarias
                                                               en ella predomina la                                                                                   a partir de
  En el sitio de World Press puede encon-
  trar fotografías premiadas en diferentes                           Función referencial o                                                                         Factores de interés
                                                                  representativa del lenguaje                                                                         periodístico
  categorías. En este proceso de cierre
  puede ser interesante expandir los con-
  tenidos trabajados hacia la imagen.                                    se debe escribir con                                     su estructura básica tiene           Actualidad
                                                                                                                                                                      Proximidad
  Le sugerimos revisar previamente las fo-                                                                                                                           Trascendencia
                                                                                                                                                                       Relevancia
  tografías (algunas tienen un alto grado de                                                                                                                            Conflicto
                                                              Objetividad y                                                                           Cuerpo de         Emoción
  crudeza, por lo tanto, no son recomen-                     concisión en el
                                                                                                Coherencia y                  Titular
                                                                                                                                                      la noticia
                                                                                                 cohesión
  dables para que los y las estudiantes las                     lenguaje

  trabajen directa y autónomamente). Por                                                         a través de

  ello le sugerimos el sitio para que usted
  seleccione algunas y, a partir de ellas,
  les motive a redactar la noticia.                                            Concordancia                    Concordancia
                                                                                 nominal                          verbal
                       La dirección del sitio es:
               http://www.worldpressphoto.org             2. Responde en tu cuaderno:
                                                                • ¿En qué se diferencia una noticia de un cuento?
                                                                • ¿Cómo se relaciona el titular con el acontecimiento principal de un cuento?
                                                                • ¿Qué importancia tiene la imagen en las noticias publicadas en la prensa escrita? Relaciona estas imágenes
                                                                  con las empleadas en la televisión e Internet.
                                                                • ¿En qué lugar de este organizador incluirías la noticia radial? ¿Por qué?


                                                    86   Unidad 3: El hogar de todos…




  Información complementaria                                                                                                  Estrategias diferenciadas
  Algunos objetivos que deberíamos tener en consideración cuando abordamos el estudio                                         Pida a los y las estudiantes que requieran for-
  de los medios de comunicación son: a) Estimular el desarrollo de habilidades críticas en                                    talecer el contenido presentado que a partir del
  los alumnos y alumnas, b) Ampliar el mundo de la sala de clases, incorporando informa-                                      organizador gráfico, redacten una definición del
  ción relevante para su formación integral, c) El diálogo que se genere debe ser abierto. d)                                 término “noticia”. Guíe la redacción con frases
  El profesor debe estimular el desarrollo cognitivo de los estudiantes, para que exploren,                                   incompletas, tales como: Una noticia es un tex-
  descubran, se emocionen y elaboren juicios propios.                                                                         to… //Su finalidad es… //Sus componentes
  Se deben favorecer y valorar las opiniones que los estudiantes desarrollen de manera                                        principales son…
  individual y grupal, asumiendo una estrategia de neutralidad. Para ello, es necesario ha-                                   Evalúe si esta actividad es conveniente realizarla
  cer preguntas que no manifiesten juicios, tratando de no intencionar respuestas gratas                                       de manera personal, o bien, en voz alta.
  al mundo adulto, pero que se alejan del sentir juvenil.
                                                                                                                              Habilidades implicadas: observar, relacionar,
       Tomado de: http://www.educarchile.cl/Portal.Base/Web/VerContenido.aspx?GUID=6496d9ea-                                  integrar.
                                                      510b-4e20-80e1-af1cac7e3d3a&ID=183224



128 Guía didáctica para el docente / Lenguaje 6º básico
Unidad 3

                                                                                                                                         Unidad   Sugerencias metodológicas
  Revisa tus              logros                                                                                                         3        Pida a sus estudiantes, que al finalizar la
                                                                                                                                                  Unidad integren los ejes temáticos con
                                                                                                                                                  los contenidos curriculares conceptua-
    I.   Autoevaluación                         Revisa si lograste los aprendizajes esperados                                                     les. Para ello, pídales que relacionen las
         para esta unidad, completando la siguiente pauta. Marca con  tu respuesta.
                                                                                                             Niveles de logros                    ideas desarrolladas en torno a comuni-
                             A partir de los contenidos y temas tratados en esta unidad logré...          Sí No    Puedo mejorar                  car información, comprensión lectora y
     1 Conocer y valorar el derecho a crecer sano y en un medio ambiente que proteja la vida.                                                     producción escrita, cuidado responsable
     2 Identificar las características de un texto informativo.                                                                                    de la naturaleza y el derecho de los ni-
     3 Reconocer la noticia como un texto informativo e identificar sus componentes principales.                                                   ños y niñas a crecer sanos física, mental
     4 Producir en forma oral y escrita titulares noticiosos.
                                                                                                                                                  y emocionalmente.
     5 Comprender y aplicar los conceptos de concordancia nominal y verbal.
     6 Reconocer las características de los avances noticiosos radiales.
                                                                                                                                                  De esta manera logrará que integren
     7 Crear y leer avances noticiosos radiales.                                                                                                  todos los aspectos presentados en la
     8 Producir un texto informativo escrito.                                                                                                     propuesta didáctica de la Unidad.
     9 Valorar la lectura como una práctica que me permite ampliar mi visión de mundo.                                                            Para ello, ínstelos a desarrollar respon-
     10 Valorar la comunicación, especialmente la escrita, comprendiendo sus efectos sobre el receptor.
                                                                                                                                                  sablemente la pauta de autoevaluación
     11 Desarrollar y valorar el trabajo colectivo con mis compañeros y compañeras.
                                                                                                                                                  y a participar en la actividad final de
    II. Coevalúa tu aprendizaje junto con tu curso.                                                                                               carácter metacognitivo. En esta última,
        1. De acuerdo a las indicaciones que dé tu profesor o profesora, organicen grupos de cinco integrantes.                                   podrán compartir, valorar y reflexionar
        2. Al azar recibirán uno de los siguientes temas tratados en esta unidad:                                                                 sobre el interés o utilidad que han des-
               •   La noticia.
                                                                                                                                                  cubierto en esta propuesta didáctica.
               •   El lenguaje informativo.
               •   Las diferencias entre la prensa escrita y un noticiero radial.
               •   Las diferencias entre un texto narrativo y un texto informativo.                                                               Actividades complementarias
               •   La concordancia.
         3. Revisen los contenidos respectivos, prepárenlos y estructuren la información, de modo que sea fácil de                                Si es posible, coordine una visita a un me-
               comprender.                                                                                                                        dio de comunicación local, (diario, radio o
         4. Busquen o elaboren ejemplos nuevos que permitan afianzar los contenidos.
                                                                                                                                                  TV), de modo que sus estudiantes, puedan
         5. Presenten el tema a sus compañeros, como si fuesen profesores y profesoras.
                                                                                                                                                  vivenciar la experiencia real de una sala
    III. Para cerrar la actividad comenten en común, en torno a las preguntas que siguen:                                                         de prensa y la diversidad de profesionales
          A. ¿Es importante informarse?
                                                                                                                                                  que trabajan en ella. Antes de realizar la
          B. ¿Qué dificultades encuentro para lograr estar informado o informada?
          C. ¿Qué sucede cuando desconocen lo que sucede en las siguientes situaciones?                                                           salida a terreno, pída a los estudiantes que
              • En tu país.                                                                                                                       elaboren una pauta de preguntas previas
              • Tu familia.
              • Tu escuela.
                                                                                                                                                  que puedan plantear a los profesionales
              • Tu curso.                                                                                                                         o encargados del medio durante la visita.
              • En un grupo de amigos.                                                                                                            Asimismo, solicíteles que anoten sus im-
                                                                                                                                                  presiones para poder compartirlas poste-
                                                                                                          Unidad 3: El hogar de todos…   87       riormente en el curso.


Información complementaria                                                                                         Estrategias diferenciadas
Si bien en esta Unidad priorizamos la “pirámide invertida”, la redacción                                           Converse con aquellos estudiantes que no hayan alcanzado
de la noticia puede presentar diferentes modalidades tales como:                                                   logros suficientes. En conjunto con ellos, determine qué estra-
a) Pirámide invertida: presenta los sucesos en orden de importancia.                                               tegias se emplearán para afianzar los contenidos, dependiendo
   La respuesta a las seis preguntas formales va arriba en el lead. Hacia                                          de las debilidades que estos manifiesten. Según sea el caso,
   abajo y en orden decreciente se desarrolla el resto de la información.                                          puede solicitarles que: a) Revisen los ejercicios de producción
                                                                                                                   de textos realizados y que extraigan cinco oraciones para ana-
b) Pirámide normal: produce interés hasta el final. Aunque también se en-
                                                                                                                   lizar la concordancia gramatical, b) Reescriban el texto pro-
   tiende como pirámide normal a una nota redactada en forma cronológica,
                                                                                                                   ducido en el Taller de comunicación escrita, mejorando los
   es decir, colocando los hechos en el estricto orden en que ocurrieron.
                                                                                                                   aspectos necesarios, c) Preparen un nuevo avance noticioso,
c) Pirámide mixta o yunque: el elemento de mayor importancia cons-                                                 con tres noticias recientes que se relacionen con las temáticas
   tituirá el lead, luego se desarrolla la información en orden decreciente,                                       abordadas en esta Unidad.
   reservando para el final un nuevo elemento de valor o “remate”.
                                                                                                                   Habilidades implicadas: relacionar, integrar, aplicar, evaluar.
                                                Tomado de: http://periodismoescolar.iespana.es/3.html


                                                                                                                          Guía didáctica para el docente / Lenguaje 6º básico             129
SOLUCIONARIO                                                            III.
                                                                                      1. En la revisión, evalúe:
                                                                                         • La estructura empleada (construcción del titular, uso
       Solucionario de la Unidad 3                                                          de párrafos).
                                                                                         • El ajuste en el lenguaje empleado (del lenguaje literario
       Página 64                                                                            hacia el lenguaje conciso, con oraciones breves y simples).
       I.                                                                                • El propósito del texto (informar).
             1. En el texto se habla de un río que cambió de rumbo tras               2. Ajustes realizados en los ámbitos de la estructura (espe-
                la violencia generada en el pueblo de Chimel.                            cialmente título), lenguaje empleado, propósito del texto.
             2. El relato es un texto narrativo autobiográfico escrito
                                                                               Página 66
                por Rigoberta Menchú. En primera persona gramatical
                recuerda y reflexiona en torno a la naturaleza que la           Antes de leer
                rodeaba cuando era niña y a la armonía perdida entre           1. El título es: “Niños de hasta 12 años ingresarán gratis a
                esta y el pueblo, tras la maldad producida.                       Parques Nacionales este fin de semana”. La estructura del en-
             3. El relato presenta a Chimel, un pueblo que, dados                 cabezado permite al lector diversas entradas a la información:
                los antecedentes biográficos manejados de la autora,               al leerlo ya debiera quedar enterado de la noticia y, después,
                podemos localizar en Guatemala, América Central. La               podrá evaluar si desea o no profundizar en la información.
                autora se refiere a hechos ocurridos en su infancia, es         ¿Cómo estás leyendo?
                decir, en la década de los ’60.                                1. Los Parques o Reservas Nacionales y Monumentos Naturales
                                                                                  son “áreas protegidas por el Estado que preservan en el país
       Página 65
                                                                                  ecosistemas y ambientes culturales únicos a nivel mundial”.
       II.
             1. La idea principal del texto es que fue prohibida la extrac-    Página 67
                ción de salmones de pesca deportiva en el río Petrohué.        ¿Cómo estás leyendo?
             2. La idea principal se destaca en el título y en la oración      2. Al conocer estas áreas protegidas, los niños pueden asumir
                que lo precede (posteriormente, los niños y niñas sabrán          la responsabilidad del cuidado de la naturaleza.
                que esta parte se llama epígrafe). Dentro del cuerpo de        3. La gratuidad para los niños hasta 12 años en el ingreso a
                la noticia, la idea se desarrolla explica en el segundo           las Áreas Silvestres Protegidas.
                párrafo.
                                                                               4. Son acciones que fomentan el compromiso con el medio
             3. La medida fue adoptada por el director zonal de pesca             ambiente y difunden la protección de la naturaleza.
                de la Región de los Lagos, Pedro Brunetti.
                                                                               5. La arborización urbana es una acción concreta en el marco
             4. Tabla comparativa:                                                de la descontaminación.
              Historia del río que             Protegen pesca en río
              cambió al mundo.                 Petrohué.                       Página 68
              Rigoberta Menchú.      Autor     Desconocido (muchas ve-         I.
                                               ces, la noticia no va formada          1. La página Web de una institución recoge la información más
                                               por el periodista que la                  relevante de esta; se convierte en un medio de difusión.
                                               realiza).
                                                                                      2. Procure que la revisión no solo tienda a una crítica hacia los
              Lenguaje literario, Título       Lenguaje conciso, informa-
              propio del género                tivo. Se destaca el verbo                 adultos, sino que también ofrezca la oportunidad de revisar
              narrativo.                       “protegen”.                               acciones concretas que los niños y niñas puedan realizar
              Narrar                 Propósito Informar                                  como reflejo de su preocupación por el medio ambiente.
                                     del texto                                        3. Pueden ingresar al sitio Web o revisar las cartillas educativas
              Título y párrafos, Estructura Título (con información que                  del organismo. Verán que en todos los ámbitos de la vida diaria
              con estructura na- del texto lo precede) y párrafos. La                    pueden colaborar, no solo con CONAF, sino con el planeta.
              rrativa.                      información más importante                4. El texto se vincula con el derecho orientador en tres ámbitos:
                                            va al comienzo; al final,
                                            se entregan antecedentes                     vida sana, al aire libre y en contacto con la naturaleza; res-
                                            complementarios.                             ponsabilidad por el entorno personal y social; y lucha contra la
                                                                                         contaminación.


130 Guía didáctica para el docente / Lenguaje 6º básico
Unidad 3

II.                                                                          • La autobiografía se centra en el autor del relato, que es sub-
       1. b)      2. b)       3. d)       4. a)                                jetivo y que emplea un lenguaje literario, con una estructura
                                                                               narrativa. La lectura no contempla estos elementos.
III.
   1. El hecho comunicado es la invitación que el Ministerio             Página 70
       de Agricultura realiza a los niños de hasta 12 años para
                                                                         1. Las respuestas se complementarán para aproximarse a una
       ingresar gratuitamente a los Parques Nacionales, los días
                                                                            definición del concepto “noticia”. En esta página, verán que es “un
       8 y 9 de agosto de 2009, en el marco de la celebración
                                                                            tipo de texto informativo característico de los medios de comuni-
       del Día del niño. El anuncio se realiza en el jardín infantil
                                                                            cación periodísticos, cuyo objetivo es comunicar una información
       “Bernardo O’Higgins”.
                                                                            de interés público, en forma clara, breve, rápida y objetiva”.
   2. El interés público y la actualidad hacen que este hecho
                                                                         2. Ambos textos se escriben en prosa (párrafos) y están dirigi-
       se transforme en noticia. Si no se comunica, muchos
                                                                            dos a un destinatario, que incluso puede ser desconocido.
       niños y niñas no accederán a este ofrecimiento que
                                                                            La diferencia es que la noticia no es una creación literaria
       puede ser una oportunidad para estar en contacto con
                                                                            subjetiva. Su lenguaje es conciso y tiende a la objetividad. Si
       la naturaleza.
                                                                            revisamos la estructura formal del texto, también identifica-
   3. La Ministra de Agricultura, Marigen Hornkohl, es quien                remos el titular como una diferencia entre ambos textos.
       protagoniza la noticia por ser quien la anuncia y Catalina
       Bau, Directora Ejecutiva de CONAF. Involucrados también           Página 71
       en esta información, aunque no participan activamente             Respuestas a las seis preguntas básicas:
       en los antecedentes expuestos, son los propios niños y               1. ¿Qué ha sucedido? Ministra de Agricultura invitó a los
       niñas de hasta 12 años y los funcionarios de CONAF.                      niños de hasta 12 años a ingresar gratis a Parques
4. Respuestas:                                                                  Nacionales durante el 8 y 9 de agosto de 2009.
   • En el título destacado en letra más grande se informa del              2. ¿Quiénes participan en el hecho? Ministra de Agricul-
     hecho noticioso, es la idea central del texto.                             tura, Directora Ejecutiva de CONAF y los niños y niñas
   • Las oraciones destacadas que acompañan al título                           invitados.
     entregan antecedentes complementarios que ayudan a                     3. ¿Cuándo ha ocurrido? El 7 de agosto de 2009.
     comprender la información.                                             4. ¿Dónde se desarrolla el hecho? En el jardín infantil
   • Son muchas las noticias que se nos presentan. Los títu-                    “Bernardo O’Higgins” se anuncia la invitación, que se
     los y las oraciones destacadas nos permiten hacer una                      concretará en los Parques Nacionales.
     revisión general de las informaciones para detenernos en               5. ¿Cómo sucedió? En el marco de un encuentro con niños
     aquellas que nos interesa profundizar.                                     y niñas del jardín infantil “Bernardo O’Higgins”, dentro
5. La fecha ayuda a conocer cuándo se emitió la información                     del plan de protección ambiental.
   para evaluar su vigencia.                                                6. ¿Por qué ocurrió? Porque es una forma diferente de
                                                                                celebrar a los niños y niñas y de invitarlos a estar en
IV.
                                                                                contacto con la naturaleza, como una acción para que
       • Diferencias entre la lectura central y los textos de las Uni-
                                                                                asuman el cuidado del medio ambiente.
         dades anteriores: autor en anonimato (responsabilidad de
         la información la asume el medio que publica la noticia);       Actividad 2
         titular con diversas oraciones destacadas complementa-          4. Este hecho es una noticia, porque es actual (al momento
         rias; propósito de informar (en vez de persuadir o narrar);        de publicación), próximo, es trascendente y relevante.
         lenguaje conciso, breve y sencillo. Procura la objetividad
         en los hechos presentados.                                      Página 72
                                                                         Actividad 1
       • La lectura no corresponde a un texto de opinión, porque
         no busca persuadir al lector, sino informarlo. Quien            1. “Decisión” es un sustantivo femenino y singular, por lo tanto,
         informa mantiene un lenguaje objetivo.                             su determinante se ajusta a esta característica (“la” es un
       • La lectura no corresponde a un texto narrativo, porque no          artículo femenino y singular).
         es una creación literaria subjetiva. Su lenguaje es conciso     2. La celebración o festejo ya enmarca todas las actividades
         y tiende a la objetividad. Si revisamos la estructura formal       organizadas para el Día del niño. No se requiere el plural.
         del texto, también identificaremos el titular como una           3. “Ingresarán” es un verbo que está en tercera persona gra-
         diferencia entre ambos textos.                                     matical, plural, porque se refiere al sujeto “niños y niñas”.


                                                                                   Guía didáctica para el docente / Lenguaje 6º básico           131
4. En la bajada de título se alude a la Ministra de Agricultura                 que el desarrollo automotor sea amigable con el medio
          (tercera persona, singular).                                                 ambiente, al usar energía renovable y limpia.
       Actividad 2                                                            IV.
       1. Género y número de los sustantivos destacados:                            D. La forma verbal “hacen” determina concuerda en
          • bosque: masculino, singular                                                persona gramatical con el núcleo del sujeto (sustantivo
          • norte: masculino, singular                                                 “bolsas”).
          • camanchaca: femenino, singular                                    Página 77
       2. Los sustantivos sí concuerdan en género y número con las            Después de leer
          palabras subrayadas. Esto es necesario para resguardar la
                                                                              1. La familia del anciano es unida y preocupada por el anciano.
          claridad del mensaje y la cohesión de las ideas expuestas.
                                                                                 Es capaz de trabajar en equipo en una empresa que, a ojos
       Página 73                                                                 de algunos, puede parecer descabellada.
       Actividad 3                                                            2. Zuang tenía fama de sabio, pero que se queda sin respuesta
                                                                                 ante las palabras: no logra comprender la trascendencia de
       I.                                                                        la iniciativa del anciano.
              1. El sujeto de la oración es CONAF (tercera persona singu-
                                                                              3. El trabajo en equipo, creer en los sueños y tener un objetivo
                 lar).
                                                                                 por el cual vivir son algunas de las posibilidades que se
              2. La forma verbal conjugada es “entregará”.                       pueden considerar en esta respuesta.
              3. Sí concuerdan, porque tanto “CONAF”, como “Entregará”
                 están en tercera persona singular.                           Página 79
                                                                              Cuando escribas
       II.
              1. Sustantivos y sus determinantes requieren concordancia       Justificación del empleo de tildes:
                 nominal, que ayuda a cohesionar las partes de la oración.    • día: hiato (tilde en vocal cerrada tónica).
                 La concordancia verbal se expresa en la relación que         • cumplió: aguda terminada en vocal.
                 se establece entre la persona gramatical del núcleo del      • reunión: aguda terminada en consonante “n”.
                 sujeto y la forma verbal empleada.                           • corriésemos: esdrújula.
              2. La concordancia apunta a cohesionar las ideas. Si            • estúpido: esdrújula.
                 nuestro discurso tiene problemas en la concordancia,         • débil: grave terminada en consonante “l”.
                 puede que el mensaje sea confuso.
              3. La primera opción es la correcta: entusiasmados.             Página 81
              4. El adjetivo (respetando el número del sujeto), concuerda     I.
                 en género con el último sustantivo determinado.                    1. La principal idea comunicada en el mensaje de la joven
                                                                                       es que los niños y niñas necesitan que los adultos cam-
       Página 74                                                                       bien sus prioridades para que la vida del ser humano
       II.                                                                             pueda seguir desarrollándose en un medio ambiente
              1. c)                                                                    limpio, acogedor y seguro para todos.
                                                                                    2. Ejemplos utilizados para expresar el descontento ante las
                                                                                       desigualdades que existen entre los seres humanos: La vida
       Página 75                                                                       privilegiada en Canadá y en países del Norte, donde no se
         2. c)                                                                         comparte con los que necesitan, en contraposición al niño
                                                                                       que vive en una calle en Brasil y que desearía ser rico para
       III.
                                                                                       compartir con los demás, un niño muriendo de hambre en
              1. La principal idea es la exhibición del auto solar “Eolian”
                                                                                       Somalia, una víctima de la guerra en el Medio Oriente o un
                 en la Feria Tecnológica de Iquique.
                                                                                       mendigo en India.
              2. El “Eolian” se expondrá en Iquique y Huara.
                                                                                    3. Defiende el derecho a crecer sanos física, mental y
              3. Con la fabricación de este auto solar, los estudiantes                emocionalmente. Al presentarse frente a los represen-
                 pretenden demostrar que la energía solar puede hacer                  tantes mundiales de la conferencia, también defiende
                                                                                       el derecho a la libre expresión.


132 Guía didáctica para el docente / Lenguaje 6º básico
Unidad 3

      4. El mensaje no ha perdido vigencia, porque aún no se                 4. En las respuestas, establecer un vínculo con el derecho
         han tomado medidas que hayan logrado frenar el daño                    a expresarse.
         medioambiental y las desigualdades sociales que plantea
         la joven.                                                    Página 85
      5. El título tiende a la emoción y a la relevancia. El verbo    III.
         “silenciar” posee fuerza, sobre todo porque es realizado            1. b)       2. c)      3. b)
         por una niña frente a un auditorio adulto y poderoso.        IV. Análisis de la oración
      6. Es un hecho noticioso, porque es actual, trascendente,           • Sujeto: la Oficina de Protección a la Infancia de la co-
         relevante, emocionante. Presenta también un problema               muna de Quillón (OPD)
         que genera conflictos políticos, científicos, económicos y         • Persona gramatical del sujeto: tercera persona singular
         sociales. Aunque sucede el hecho no se produce cerca             • Forma verbal conjugada: realizó (tercera persona singu-
         de nosotros, sí no es próximo porque el mensaje también            lar)
         contempla desafíos que vemos cotidianamente.
                                                                          • Existe concordancia sujeto y predicado.
Página 82                                                             VI.
Leer y escuchar noticias                                                     1. Las noticias no pueden considerarse como opiniones,
• Un lector de noticias requiere dejar de hacer otras actividades               porque en estas predomina la subjetividad y el propósito de
  para acceder a la información; puede volver a revisar el mensaje              persuadir o convencer. En cambio, en la noticia se busca
  cuando y cuantas veces quiera; tiene claves visuales que ayudan               informar lo más objetivamente posible. Eso sí, una noticia
  a comprender la información (titular, imágenes). El auditor puede             puede incorporar las opiniones de las fuentes consultadas.
  escuchar el mensaje sin necesidad de interrumpir lo que hace        Página 86
  (puede manejar un auto, cocinar, trotar o bañarse, por ejemplo);
  requiere que el mensaje se reitere (al menos en sus aspectos        2.
  claves), porque no puede revisarlo por su cuenta; despliega su             1. Las noticias presentan un lenguaje objetivo, conciso y
  imaginación mediante la voz, música, silencios y efectos sonoros.             sencillo, pues tienen como interés informar de la manera
  (Además, la información que recibe el auditor puede ser más                   más clara posible. En cambio, los cuentos poseen un
  rápida que la que se pone a disposición del lector.)                          lenguaje literario y se crean desde la subjetividad del
• El ajuste debiera contemplar la adaptación del encabezado,                    autor. Su propósito es narrar una historia.
  frases breves, la reiteración de las ideas claves para que el              2. Durante la lectura de un cuento, podemos identificar el
  auditor las logre jerarquizar y recordar, y la incorporación de               acontecimiento principal, del cual el título no necesaria-
  efectos de sonido y grabaciones de las fuentes consultadas                    mente da cuenta. A diferencia de esto, en la noticia el
  para enriquecer el mensaje.                                                   hecho principal debiera ser parte del titular, pues el objetivo
• La fuerza de un titular en la prensa escrita puede ser muy                    del encabezado es informar.
  potente (tamaño de letra, color del título, imágenes de apoyo).            3. En la prensa escrita, las imágenes complementan la infor-
  Sin embargo, la voz es un recurso también potente, sobre                      mación: permiten que el lector pueda darle mayor crédito
  todo si el titular radial está bien escrito.                                  a la información que recibe. En ocasiones, una imagen
• Contemple los ajustes ya expuestos a la hora de revisar los ejer-             vale más que mil palabras, por lo tanto, muchas veces, la
  cicios propuestos. El titular debe ajustarse para que, cerrando               imagen puede ser tan o más potente que el mismo titular,
  los ojos, se pueda comprender la información transmitida.                     tal como ocurre con los medios audiovisuales.
                                                                             4. La noticia radial puede vincularse con la casilla de los
Página 84
                                                                                ejemplos de “Medios”. Específicamente desde la radio.
II.
      1. La principal idea comunicada es la realización de la         Página 87
         encuesta “Mi Opinión Cuenta 2009”, consulta que se           III.
         realiza entre niños y niñas de la comuna de Quillón.                a) Informarse es necesario, porque reduce el grado de in-
      2. Esta información se entrega en el sitio Web de la radio                certidumbre en el que vivimos. Al informarnos, podemos
         El Sembrador, de Chillán.                                              movernos mejor en la vida, tomar decisiones de manera
      3. Aunque es una radio, el sitio Web es un medio electrónico              fundamentada y formarnos una opinión completa de los
         que mantiene las características de la prensa escrita.                 acontecimientos que suceden.


                                                                                     Guía didáctica para el docente / Lenguaje 6º básico          133
Recursos adicionales                          Este recurso de evaluación le permitirá enriquecer las instancias de aprendizaje de sus
                                              estudiantes, así como establecer los ajustes pertinentes durante el cierre del proceso.
       Material fotocopiable




            Evaluación final
            Nombre:
            Curso:                                                                          Fecha:


         I. Lee atentamente el siguiente texto.


                                         Pan Gu, el gigante y el creador del mundo
                                                          Mito chino de la creación


             Cuando el Cielo y la Tierra todavía no existían en el Universo, en medio de la nada dormía un descomunal gigante:
             su nombre era Pan Gu. Había reposado en el centro de un huevo primordial durante dieciocho mil años.
             Un día, su cuerpo comenzó a crecer, hasta que el huevo ya no pudo contenerlo y estalló en millones de fragmentos.
             Las partes más livianas de la cáscara volaron hacia arriba y fueron a constituir el Cielo, mientras que las más pesa-
             das formaron la Tierra. En ese momento, el gigante se despertó y admiró su obra, asombrado y feliz. No obstante,
             como temía que el Cielo y la Tierra volvieran a mezclarse, se colocó entre los dos mundos, de manera tal que
             sostenía el Cielo y lo mantenía alejado de la Tierra.
             El tiempo transcurría así para el gigante, en tanto que el Cielo adquiría su forma definitiva, a la par del hemis-
             ferio terrestre. Un día, después de miles y miles de años, Pan Gu, incapaz de soportar un peso tan grande,
             murió. Su cuerpo, sin embargo, no dejó de producir vida: su cabeza se convirtió en una cadena de montañas;
             los dientes y los huesos, en rocas; los ojos se transformaron en los astros esplendentes del Sol y la Luna.
             Con su hálito de dios moribundo, fueron creados los vientos, y de su barba nacieron las estrellas. Su carne
             pasó a ser la Tierra, que fue recorrida por ríos y mares generados por su sangre. Finalmente, las pulgas de
             su cuerpo se transformaron en seres humanos, con lo cual terminó su tarea. Pero antes de morir, Pan Gu
             comprendió que su espíritu continuaría viviendo en un mortal, y por ese motivo eligió entrar en el cuerpo de
             un sabio eremita dotado de todas las virtudes.
             Una mañana, el eremita subió a la cumbre más alta de una montaña para respirar aire puro y, en este momento,
             Pan Gu penetró en él para permanecer allí doce años y renacer luego en el cuerpo de un niño.

                                                                    Mitología, Enciclopedia del Estudiante Larousse, Santiago de Chile, 2002.




  134 Guía didáctica para el docente / Lenguaje 6º básico
Recursos adicionales
                                                                                                     Material fotocopiable



II. En cada uno de los siguientes ejercicios, selecciona la alternativa correcta.

   1. ¿Cuál es el propósito de este texto?
       a) Informar al lector acerca de la vida de Pan Gu.
       b) Explicar cómo Pan Gu renació en el cuerpo de un niño.
       c) Relatar una explicación del origen del mundo.
       d) Convencer al lector de cómo se formó el mundo.

   2. ¿Qué tipo de texto es el leído?
       a) Narrativo.
       b) Autobiográfico.
       c) Biográfico.
       d) Persuasivo.

   3. ¿Cuál es el orden en el que se presentan las acciones que relata el texto?
       a) El espíritu de Pan Gu habita en el cuerpo de un eremita – El cuerpo de Pan Gu da forma al Cielo y la Tierra –
          Pan Gu duerme adentro de un huevo – Pan Gu muere y su cuerpo da vida a ríos y montañas.
       b) Pan Gu duerme adentro de un huevo – Pan Gu muere y su cuerpo da vida a ríos y montañas – El cuerpo
          de Pan Gu da forma al Cielo y la Tierra – El espíritu de Pan Gu habita en el cuerpo de un eremita.
       c) El cuerpo de Pan Gu da forma al Cielo y la Tierra – Pan Gu duerme adentro de un huevo – El espíritu de Pan
          Gu habita en el cuerpo de un eremita – Pan Gu muere y su cuerpo da vida a ríos y montañas.
       d) Pan Gu duerme adentro de un huevo – El cuerpo de Pan Gu da forma al Cielo y la Tierra – Pan Gu muere y
          su cuerpo da vida a ríos y montañas – El espíritu de Pan Gu habita en el cuerpo de un eremita.

III. Transforma este texto en una noticia. En tu trabajo, considera:
     - Escoger uno de los hechos que se cuentan.
     - Producir un texto de, aproximadamente, 15 líneas.
     - El título se complementa con un epígrafe.
     - Organizar las ideas sobre la base de la pirámide invertida.
     - Mantener la objetividad del mensaje.

IV. Responde:
   1. Explica cómo construiste el titular de tu noticia.
   2. ¿Por qué es importante mantener la objetividad del mensaje? ¿Cómo lo logras?
   3. Si tuvieras que escoger una imagen para acompañar tu noticia, ¿cuál incorporarías? ¿Qué información
      entregar?
   4. Señala un factor de interés periodístico que esté presente en tu texto. Fundamenta tu decisión.

V. Concordancia gramatical
    Lee la siguiente oración y responde las preguntas:
    El eremita subió a la cumbre más alta de una montaña para respirar aire puro.
    a) ¿Cuál es el sujeto de esta oración? ¿Qué persona gramatical le corresponde?
    b) ¿Sujeto y verbo concuerdan en personan y número? ¿Cómo lo compruebas?
    c) El sustantivo “aire”, ¿concuerda en género y número con el adjetivo que lo determina?


                                                                   Guía didáctica para el docente / Lenguaje 6º básico       135
Recursos adicionales
       Material fotocopiable



         Solucionario de la Evaluación Fotocopiable

         II.                                                          V.
               1. c)                                                          El eremita subió a la cumbre más alta de una
               2. a)                                                          montaña para respirar aire puro.
               3. d)                                                       a) El sujeto de la oración es “el eremita” (tercera per-
                                                                              sona singular).
         III. Aspectos evaluados:                                          b) El sujeto y el verbo concuerdan persona y número,
                                                                              porque el verbo “subió” también está en tercera
              - Hecho pertenece al texto leído.                               persona singular.
              - El texto tiene, aproximadamente, 15 líneas.                c) El sustantivo “aire” es masculino y singular, al igual
              - El título se complementa con un epígrafe.                     que el adjetivo que lo determina (“puro”).
              - El texto se organiza sobre la base de la pirámide
                 invertida.
              - El mensaje es objetivo.

         IV.
               1. La explicación debe contemplar el hecho de
                  que el título recoge la información principal y
                  que el epígrafe añade un antecedente comple-
                  mentario.
               2. La objetividad del mensaje ayuda a transmi-
                  tir una información lo más veraz posible, sin
                  intentar persuadir ni convencer al lector. Se
                  comprueba revisando que no se refleje en el
                  texto ni el punto de vista personal ni la propia
                  opinión.
               3. La imagen debe ser un complemento a la no-
                  ticia. Debe informar o mostrar aspectos de la
                  información entregada al receptor.
               4. El factor seleccionado debe ser justificado a
                  partir de la característica de cada uno de ellos.




  136 Guía didáctica para el docente / Lenguaje 6º básico
Esta pauta le servirá para evaluar la producción de textos noticiosos. También es aplicable a las           Recursos adicionales
situaciones de transformación de texto literario a informativo.                                                       Material fotocopiable




               Modelo de Pauta de Evaluación
             Rúbrica para evaluar un texto noticioso

                                                                                                              Puntaje      Puntaje
                                                          Aspecto                                              ideal       obtenido
               1. El titular informa el aspecto central de la noticia.                                            3

               2. El lead resume la información más importante.                                                   3

               3. El texto responde a las preguntas básicas de la noticia, de acuerdo con la situación y          6
                  los hechos informados.
               4. El cuerpo de la noticia se construye sobre la base de la pirámide invertida.                    3

               5. Las imágenes o fotografías que se presentan complementan o refuerzan la información             3
                  presentada.
               6. Las imágenes o fotografías tienen una frase explicativa o pie de foto.                          2

               7. En el texto predomina la función referencial del lenguaje.                                      3

               8. El lenguaje empleado en el texto es fundamentalmente objetivo y formal.                         3

               9. El texto presenta “hechos veraces” o posibles de constatar en la realidad.                      3

               10. En el texto se respeta la concordancia nominal y verbal al construir oraciones.                3

               11. El texto mantiene una correcta ortografía literal, puntual y acentual.                         3

               12. El trabajo se presenta limpio y ordenado.                                                      2

                                                                                            Puntaje final         37


             Comentarios:




                                                                                      Guía didáctica para el docente / Lenguaje 6º básico     137
Recursos adicionales                      Actividad colectiva que permite afianzar las características del lenguaje radial, antes de preparar
                                          los avances noticiosos radiales del Taller de comunicación oral (Págs. 82 y 83 del T. Estudiante).
       Material fotocopiable




              Recurso Didáctico
         I.   Completen el siguiente organizador gráfico.




                                 Lenguaje                                               Oraciones




                                       necesita                                     sustentada
                                                                                        en

                                                            Noticia radial


                                                         posee



                                                             Elementos


                                                                     que potencian
                                                                      el mensaje




  138 Guía didáctica para el docente / Lenguaje 6º básico
Recursos adicionales
                                                                                                             Material fotocopiable




II. Para aplicar la información del organizador gráfico, lean el siguiente texto.


                                           La hora del planeta
  La Hora del Planeta (LHP/Earth Hour) es la campaña más grande a nivel mundial en la lucha contra el cambio climático
  y es promovida por WWF, la organización mundial de conservación. Se trata de una iniciativa de sensibilización pública,
  que busca la participación de las ciudades, las corporaciones y principalmente las personas para que apaguen sus
  luces no esenciales y los aparatos eléctricos prescindibles durante una hora.
  Este gran evento, que se inició hace tres años en Sydney, Australia, se ha masificado a tal punto que en su última
  versión, en marzo de 2009, logró la participación de un billón de personas de más de 4.000 ciudades en 88 países.
  Además, esta última Hora del Planeta marcó el debut oficial de Chile en esta gran cruzada mundial, la cual fue
  promovida por WWF Chile en diversos niveles, sumando a actores públicos y privados, además de la sociedad civil,
  en conjunto con socios y voluntarios en Santiago y Valdivia, las dos ciudades en donde WWF cuenta con presencia
  institucional en Chile.
  El apoyo de todos resultó clave para el éxito del evento, que en la capital logró el apagado de edificios tan emble-
  máticos como La Moneda.
  Aún celebrando el gran impacto conseguido por La Hora del Planeta 2009, WWF Chile espera que LHP 2010 sea
  un evento aún más grande, el cual se realizará en todo el mundo entre las 8:30pm y las 9:30pm, hora local, del
  sábado 27 de marzo de 2010.
                                                               Fuente: http://chile.panda.org/que_hacemos/horadelplaneta/2010/




III. Realicen los siguientes ejercicios.

   1. En el texto leído, ¿cuál es la noticia?
   2. ¿Qué factores de la comunicación convierten la información central en una noticia?
   3. Como curso, determinen de qué manera se podría entregar esta información en una radio:
       a) ¿Cuál sería el avance noticioso? ¿Qué antecedentes incluirían en él?
       b) ¿Qué características del medio radial debieran tener en cuenta para que el mensaje se transmita eficazmente
          a los auditores?
       c) ¿Qué sucedería si en la radio esta información se entregase sin ningún ajuste?




                                                                      Guía didáctica para el docente / Lenguaje 6º básico            139
Recursos adicionales                        Este recurso permite reforzar el ejercicio de la compresión lectora y ahondar en la reflexión sobre
                                            el tema de la Unidad.
       Material fotocopiable




            Lectura fotocopiable
           Sección Vida, Ciencia y Tecnología                                                         El Mercurio, Viernes 5 de febrero de 2010


             Actividad toma fuerza en Santiago
             Vecinos se unen para trabajar en huertos
             comunitarios y repartirse las cosechas
             Vivir en medio de la ciudad ya no es excusa para no plantar. Distintas iniciativas buscan
             rescatar la siembra de verduras orgánicas y, de paso, lograr que los habitantes del mismo
             barrio se conozcan entre sí.
             Amalia Torres

             A cambio de ayudar a preparar
             el compost que servirá de abo-
             no para la huerta, varias tardes
             Javier Molina vuelve a su casa,
             cargando algunos tomates che-
             rry, lechugas y, si es temporada,
             sabrosos zapallos, entre otras




                                                                                                                                                  MACARENA PEREZ
             verduras frescas.
             Javier vive en una tranquila calle
             de Providencia y su vecina es         ENTORNO URBANO.– Al lado de la cancha de fútbol están las hierbas medicinales de la Villa
                                                   Cuatro Álamos. Los vecinos saben que pueden sacar lo que necesiten.
             Stephanie Holiman, quien desde
             hace cuatro años construyó en         Todos ayudan                                  cancha de fútbol del barrio.
             su jardín el huerto comunitario       En los 100 metros cuadrados del               “La idea es que cada uno saque
             Hada Verde.                           huerto Hada Verde crecen papas,               lo que estime conveniente y ha
                                                   acelgas, zapallos italianos, lavan-           funcionado. Aunque somos 330
             En su vergel hay días donde                                                         personas en la villa, nadie saca
                                                   das, salvia, entre decenas de otras
             vecinos y amigos voluntarios,         especies.                                     la mata completa”, explica Luis
             como Javier, pueden ayudar a ha-      Pero no siempre fue así. Años                 Márquez, presidente del centro
             cer almácigos, trasplantar, regar,    atrás, los cultivos de Stephanie              cultural, social y de medio am-
             controlar las plagas o aprender       estaban apretados en el balcón de             biente El Ceibo, que desde 2005
                                                   un departamento santiaguino.                  ha estado detrás de la mayoría de
             a fabricar fertilizantes naturales,                                                 las iniciativas ecológicas de este
             entre otras labores, que según        Luego, como eran muchos los                   sector de Maipú.
             Stephanie “son inagotables”.          amigos que querían participar en
                                                   el proceso, Stephanie pidió presta-           En su centro, por ejemplo, también
             “Siempre hay algo que se pueda        do el trozo de un patio que rápida-           tienen un huerto y un invernadero
             hacer. ¡Trabajo no falta! El fin de    mente les quedó chico. Finalmente             donde los vecinos pueden acer-
             semana también vienen algunos                                                       carse a cosechar ciboulette, ají,
                                                   llegó a esta casa donde hay espa-
                                                                                                 acelgas, entre
             vecinos oficinistas a relajarse un     cio suficiente para todos.
                                                                                                 otras verduras y          Nuevas palabras
             rato ayudando acá y a pasar un        Claro que su iniciativa no es la              donde, además,
             momento en contacto con la tie-       única que busca promover los                  se les enseña a       Compost: humus obtenido por
                                                                                                                                 :
             rra”, asegura Stephanie.              huertos colectivos.                           todos los intere-     descomposición bioquímica re-
                                                   En la Villa Cuatro Álamos, de                 sados sobre los       siduos orgánicos.
             Y agrega: “Me pasa mucho que          Maipú, los vecinos ya no compran              cuidados para         Vergel: huerto con flores y ár-
                                                                                                                              :
             cuando terminan su labor y les doy    menta, toronjil ni paico.                     crear una huer-       boles frutales.
             las gracias por haber venido a tra-   Todas estas hierbas medicinales               ta orgánica.
                                                                                                                             Almácigos: lugares donde se
                                                                                                                                        :
             bajar, ellos me dicen, “No gracias    las obtienen de una plantación                                            siembran los vegetales.
             a ti por tener este espacio””.        común que crearon al lado de la
                                                                                                                             Ciboulette: planta de la que se
                                                                                                                                         :
                                                                                                                             utilizan sobre todo las hojas pi-
                                                                                                                             cadas como hierba aromática.

  140 Guía didáctica para el docente / Lenguaje 6º básico
Recursos adicionales
                                                                                                              Material fotocopiable




                                                                                        El Mercurio, Viernes 5 de febrero de 2010


  Más amigos
  Tanto ha prendido la idea entre los        Su idea es replicar estas iniciativas
  vecinos, que “algunos llegan con           en otras zonas del país y por eso,
  plantitas que les regalan familiares del   cada mes, 250 dirigentes de Ran-
  campo y las plantan acá”, dice Luis.       cagua, Curicó y Santiago van a
  Todos trabajan en el cuidado de            aprender de este “ecobarrio”.
  las plantas: “Incluso tenemos una          “Con esta forma de vida puedo
  plaza donde pusimos puros árbo-            conseguir alimento sano, tener
  les frutales. Naranjos, limoneros,         medicina natural, aprender de la
  manzanos, duraznos, nogales,               tierra y además ayudar a que los
  entre muchos árboles nativos, y lo         vecinos nos conozcamos más. Hay         STEPHANIE HOLIMAN
  que hicimos fue que cada vecino            gente que llevaba años viviendo         La mayoría de las verduras que yo como son
                                             aquí y que la empezamos a conocer       de aquí. Solo compro las cosas que no se dan
  que vive cerca de la plaza apadri-                                                 bien, como los pimentones o los porotos.
  ne un árbol. Así, él da aviso si el        porque llegó atraída por el huerto”,    Pero todos los días hay algo que se puede
  árbol tiene pestes o cualquier otro        afirma Luis Márquez.                     comer de la huerta, y eso es muy bueno;
                                                                                     sobre todo porque el sabor es muy distinto a
  problema”, agrega Luis.                                                            lo que se compra en el supermercado”.



Orientaciones de la lectura
I. Reflexión y valoración.
   Responde individualmente en tu cuaderno:

   1. ¿Cómo se vincula la iniciativa de estos ciudadanos con el derecho a crecer sanos física, mental y emocionalmente?
   2. ¿Por qué esta medida es una acción concreta para promover la protección al medio ambiente?
   3. ¿De qué modo los estudiantes pueden aplicar la propuesta en su propia comunidad?


II. Aplicación de los contenidos trabajados en la unidad
    Trabaja en grupo, desarrollando las siguientes actividades:

   1. Analicen la estructura formal del texto leído.
   2. Identifiquen propósito del texto.
   3. Discutan: ¿la organización de las ideas se sustenta en la pirámide invertida?
   4. Apliquen las seis preguntas básicas.
   5. Identifiquen los factores de interés periodístico presentes en la noticia leída.
   6. Produzcan un avance noticioso radial a partir de esta información.
   7. Analicen la siguiente oración, a partir de la concordancia nominal y verbal:
      • Años atrás, los cultivos de Stephanie estaban apretados en el balcón de un departamento santiaguino.




                                                                       Guía didáctica para el docente / Lenguaje 6º básico            141
Para no perder los sueños,
  Unidad 4                                    ni la sonrisa...

                                             Presentación de la Unidad
       Propuesta temática                                                    estudiantes juicios e interpretaciones en torno a la realidad
                                                                             que experimentan, la información objetiva que reciben y las
       La sonrisa y los sueños debieran ser inherentes a todos los niños
                                                                             lecturas literarias que revisarán en torno a temas éticos y
       y niñas del mundo. La realidad, sin embargo, nos demuestra que
                                                                             valóricos. Por ello se espera que logren expresar su com-
       el ambiente nutritivo, acogedor y estimulante no es para todos. El
                                                                             promiso y formación en valores humanitarios, generando
       título de la unidad recoge esta situación desde una perspectiva
                                                                             respuestas en la producción de textos orales o escritos
       optimista y esperanzadora: supone que los estudiantes integrados
                                                                             orientados a la misma finalidad, y en especial, las actitudes
       a este proceso educativo, tienen una perspectiva futura positiva
                                                                             y acciones concretas relacionadas con la comunidad a la
       y están llenos de sueños. No obstante, se detiene en la idea de
                                                                             que pertenecen.
       la finalidad del derecho presentado: para mantener los sueños,
       deben tomar conciencia de su derecho a la protección, pero
       también de reconocer que este es un derecho vulnerado en Chile
                                                                             Contenidos mínimos obligatorios
       y en muchos otros países del mundo.                                   Los contenidos mínimos obligatorios para el nivel de 6° Básico
                                                                             considerados en esta unidad, son los siguientes:
       Desde hace décadas la literatura ha recogido este problema,
       levantando la voz para denunciar los atropellos de los que son        Comunicación oral
       víctimas miles de niños y niñas. Si bien, la mirada que entregan
       suele ser de desencanto e impotencia, el mensaje es capaz             1. Participación en situaciones comunicativas, tales como:
       de movilizar la reflexión de los lectores. De este modo, el eje           conversaciones, entrevistas y exposiciones.
       temático de la unidad se interrelaciona con los otros ejes de         2. Captación de temas, contenidos diversos y opiniones, pre-
       contenidos y valores, y contribuye a ampliar visión de mundo             sentados en los textos escuchados y vistos.
       de los y las estudiantes, conectándolos con una realidad con          3. Uso de la comunicación paraverbal y no verbal en la ex-
       la que, incluso, muchos enfrentan o conviven.                            presión de sentimientos, experiencias y opiniones funda-
                                                                                mentadas.
       Propósito de la Unidad                                                4. Manejo en sus intervenciones orales de un vocabulario
       Los textos narrativos y los textos informativos sustentan el             variado y adecuado a la situación comunicativa y de ora-
       recorrido que se realiza en esta etapa. Los cuentos comparti-            ciones compuestas de uso frecuente.
       dos abren la discusión y permiten aproximarnos al mundo del           5. Producción oral en situaciones comunicativas significati-
       trabajo infantil, que deja a muchos niños y niñas sin la debida          vas, de textos de intención literaria y no literarios, espe-
       protección y cariño. La información – esta vez visualizada desde         cialmente para expresarse y narrar: manifestando emocio-
       el formato de los organizadores gráficos – ofrece la oportunidad          nes y sentimientos; caracterizando personas o personajes;
       de profundizar en este problema y dar a los alumnos y alumnas            secuenciando las acciones o procesos; y describiendo ob-
       herramientas para discutir y afianzar los contenidos trabajados           jetos y espacios.
       durante estas sesiones.
                                                                             6. Incorporan el lenguaje no verbal y paraverbal en la exposi-
       Al finalizar, se espera que los estudiantes sean capaces de               ción de ideas orales.
       aproximarse a la realidad: la subjetiva e interpretable que cobra
       vida en los textos literarios, y aquella que se esconde en los rin-   Lectura
       cones de cada país, y que debe ser denunciada objetivamente,
       para informar al mundo de las tareas pendientes con un gran           1. Lectura de obras literarias significativas, incluyendo al
       porcentaje de la población infantil.                                     menos seis novelas apropiadas para el nivel, dos obras
                                                                                dramáticas y otros textos como cuentos y poemas, va-
       Objetivo fundamental transversal                                         lorándolas como creaciones, expresión de sentimientos y
                                                                                representaciones de realidad, que le permiten ampliar su
       Esta unidad se centra fundamentalmente en el OFT denomi-                 visión de mundo.
       nado Formación ética, cuyo propósito es formar en los y las



142 Guía didáctica para el docente / Lenguaje 6º básico
2. Lectura comprensiva frecuente de textos de estructuras         2. Aplicación del proceso general de escritura ajustándose al
   simples y complejas, con algunos elementos complejos              texto y a los requerimientos de la tarea, con énfasis en as-
   (presentación del espacio, alusiones a múltiples tiempos,         pectos formales propios del nivel.
   entre otros), utilizando estrategias antes, durante y des-     3. Escritura individual y colectiva con énfasis en las capacida-
   pués de la lectura, captando el sentido global del texto,         des de imaginar, expresar, organizar y comunicar.
   para: extraer información explícita relevante; realizar in-
   ferencias para establecer relaciones de causa, efecto y        Aprendizajes esperados
   secuencia de hechos; integrar conocimientos específicos
   sobre el tema y sus experiencias personales.                   Comunicación oral
3. Reconocimiento y caracterización de personajes, accio-         1. Hacen preguntas y dan respuestas adecuadas y pertinen-
   nes, tiempo y espacio al servicio de la comprensión de los        tes en una entrevista. Participan adecuadamente en situa-
   textos literarios leídos.                                         ciones de comunicación oral formales.
4. Demostración de la comprensión de lo leído, a través de        2. Saben dar y obtener información precisa en caso
   comentarios, transformaciones, dramatizaciones y otras            necesario.
   formas de expresión artística.                                 3. Participan adecuadamente en discusiones de problemas,
5. Reconocimiento en los textos leídos, de la comunicación           organizando y argumentando su discurso.
   de información (función referencial), la expresión de senti-   4. Describen con propiedad objetos y fenómenos observados
   mientos y emociones (función expresiva), las interacciones        o conocidos.
   que se establecen entre personas y personajes (función
                                                                  5. Participan en la planificación de acciones.
   apelativa) como herramienta de construcción de sentido.
6. Reconocimiento en los textos leídos, a través de pregun-       Lectura
   tas como quién, qué, a quién, para quién, dónde, cuán-         1. Utilizan habitualmente la lectura como medio de trabajo, infor-
   do, cómo, de palabras y expresiones que contribuyen a la          mación y estudio y saben seleccionar los textos adecuados.
   construcción del sentido y sirven para:
                                                                  2. Relacionan lo leído con sus conocimientos, vivencias y expe-
   • Nombrar y reemplazar nombres (función sustantiva);              riencias.
   • Señalar cualidades y características (función adjetiva);
                                                                  3. Identifican el propósito del autor, las ideas centrales y
   • Indicar acciones (función verbal);                              secundarias.
7. Descubrimiento del significado de nuevas palabras y expre-      4. Valoran la comprensión lectora y sus beneficios de acceso al
   siones, a partir de imágenes y de información clave entre-        conocimiento, alcanzando autonomía y eficacia. Comprenden
   gada en el texto para facilitar la comprensión de lo leído.       el sentido valórico, estético y ético de los textos literarios.
8. Formulación de opiniones sobre variados temas, distin-
   guiendo hechos de opiniones e información relevante de         Escritura
   accesoria, en los mensajes de los textos leídos.               1. Producen y transforman diversos tipos de textos escritos
                                                                     como respuestas a las exigencias de su vida personal, es-
Escritura                                                            colar y social.
1. Producción de textos escritos y audiovisuales ajustados a      2. Descubren los recursos del lenguaje que se necesitan
   propósitos y requerimientos del nivel, que pueden incluir,        para escribir textos de diversos tipos, aplicando diferentes
   por ejemplo: esquemas, transformaciones de cuentos,               estrategias de escritura.
   historietas, biografías de personas o personajes relevan-      3. Organizan las ideas y el desarrollo de sus textos a través
   tes, presentaciones multimedia, publicidad y propaganda.          del análisis y el hábito de utilizar esquemas.
   Utilización adecuada, en los textos que escriben, de ora-
                                                                  4. Analizan sus escritos desde el punto de vista de sus con-
   ciones coordinadas y subordinadas, conectores de uso
                                                                     tenidos y son capaces de mejorarlos.
   frecuente respetando concordancias, y normas generales
   de la ortografía.                                              5. Opinan sobre la producción de textos de otros con respeto
                                                                     y ayudan a mejorarlos.


                                                                           Guía didáctica para el docente / Lenguaje 6º básico         143
Unidad 4                                  Planificación

                                      CMO                                                        Aprendizajes esperados

                                                                 Comunicación oral
        1. Participación en situaciones comunicativas, tales como: conver-    Los alumnos y alumnas:
           saciones, entrevistas y exposiciones.                              1. Hacen preguntas y dan respuestas adecuadas y pertinentes en
        2. Captación de temas, contenidos diversos y opiniones, presenta-        una entrevista.
           dos en los textos escuchados y vistos, analizando y comparando     2. Participan adecuadamente en situaciones de comunicación oral
           las informaciones.                                                    formales.
        3. Uso de la comunicación paraverbal y no verbal en la expresión      3. Saben dar y obtener información precisa en caso necesario.
           de sentimientos, experiencias y opiniones fundamentadas.
                                                                              4. Participan adecuadamente en discusiones de problemas,
        4. Manejo en sus intervenciones orales de un vocabulario variado         organizando bien su discurso a través de un conjunto ordenado
           y adecuado a la situación comunicativa y de oraciones com-            de argumentos.
           puestas de uso frecuente.
                                                                              5. Describen con propiedad objetos y fenómenos observados o
        5. Producción oral en situaciones comunicativas significativas, de        conocidos.
           textos no literarios.
                                                                              6. Participan en la planificación de acciones.
                                                                              7. Incorporan el lenguaje no verbal y paraverbal en la exposición
                                                                                 de ideas orales.




                                                                       Lectura
        1. Lectura de obras literarias significativas, valorándolas como       Los alumnos y alumnas:
           creaciones, expresión de sentimientos y representaciones de        1. Utilizan habitualmente la lectura como medio de trabajo, infor-
           realidad, que le permiten ampliar su visión de mundo.                 mación y estudio y saben seleccionar los textos adecuados.
        2. Lectura comprensiva frecuente de textos de estructuras simples     2. Relacionan lo leído con sus propios conocimientos, sus viven-
           y complejas, con algunos elementos complejos, utilizando              cias y experiencias.
           estrategias antes, durante y después de la lectura, captando el
                                                                              3. Identifican el propósito del autor del texto, las ideas centrales y
           sentido global del texto, para:
                                                                                 secundarias.
          • Extraer información explícita relevante;
                                                                              4. Valoran la comprensión lectora y los beneficios que ella trae
          • Realizar inferencias para establecer relaciones de causa, efec-      para acceder al conocimiento, alcanzar la autonomía y la efica-
             to y secuencia de hechos, integrando detalles relevantes del        cia en el aprendizaje.
             texto;
                                                                              5. Comprenden el sentido valórico, estético y ético de los textos
          • Integrar conocimientos específicos sobre el tema y sus expe-          literarios.
             riencias personales.



144 Guía didáctica para el docente / Lenguaje 6º básico
Tiempo
    Actividades asociadas                   Recursos didácticos                   Indicadores de evaluación
                                                                                                                        estimado
                                                       Comunicación oral
• Participan oralmente en una acti-   • Imágenes.                               • El estudiante reconoce en la en-     13
  vidad de motivación e indagación    • Texto informativo (organizador            trevista una situación comunicati-
  en ideas, experiencias y aprendi-     gráfico): “Trabajo infantil en Chile”.     va en la que predomina la función
  zajes previos.                                                                  apelativa del lenguaje.
                                      • Texto narrativo: “La compuerta
• Comentan textos narrativos e          Nº 12”, Baldomero Lillo (fragmento).    • El estudiante es capaz de dar
  informativos (tema, punto de                                                    oralmente información precisa.
  vista personal, comunicación de     • Texto narrativo: “El fardo”, de
                                        Rubén Darío.                            • El estudiante es capaz de obtener
  respuestas).
                                                                                  información precisa, de manera
• Participan en puestas en común      • Mapa conceptual: Cuento “El
                                                                                  oral.
  para reflexionar en torno a temas      fardo”.
  y contenidos planteados.                                                      • El estudiante participa organiza
                                      • Texto informativo (organizador
                                                                                  sus ideas con coherencia y cohe-
• Construyen las ideas comunica-        gráfico): “Radiografía de niños y
                                                                                  sión.
  das con cohesión y coherencia.        adolescentes en trabajo inacepta-
                                        ble en Chile”.                          • El estudiante se expresa oralmen-
• Realizan entrevistas de inves-
                                                                                  te, empleando con pertinencia el
  tigación para profundizar en el     • Tabla SQA.
  tema de la Unidad y en el derecho                                               lenguaje paraverbal y no verbal.
                                      • Tabla: Organización de una expo-
  orientador.                           sición oral.
• Exponen información objetiva tras   • Texto narrativo: “Vanka”, de Anton
  trabajo de investigación.
                                        Chejov.
• Opinan acerca de los temas
                                      • Organizador gráfico de síntesis.
  planteados en las lecturas.
• Intervienen en actividades grupa-
  les de proceso y de síntesis.
• Comunican ideas y experiencias
  con adecuación al contexto del
  mensaje.

                                                              Lectura
• Reconocen el propósito del orga-    • Tabla SQA.                              • El estudiante comprende la infor-    19
  nizador gráfico.                     • Tabla: Organización de una expo-          mación presente en organizadores
• Leen organizadores gráficos para       sición oral.                              gráficos.
  acceder a información.              • Texto narrativo: “Vanka”, de Anton      • El estudiante identifica los
                                        Chejov.                                   elementos del mundo narrativo en
                                                                                  los relatos que lee.
                                      • Organizador gráfico de síntesis.




                                                                                    Guía didáctica para el docente / Lenguaje 6º básico   145
Unidad 4

                                          CMO                                                        Aprendizajes esperados

                                                                          Lectura
        3. Reconocimiento y caracterización de personajes, acciones, tiempo y
           espacio al servicio de la comprensión de los textos literarios leídos.
        4. Demostración de la comprensión de lo leído.
        5. Reconocimiento en los textos leídos, en función de la construcción
           del sentido, de:
          • La comunicación de información (función referencial);
          • Las interacciones que se establecen entre personas y personajes
             (función apelativa).
        6. Reconocimiento en los textos leídos, a través de preguntas de pala-
           bras y expresiones que contribuyen a la construcción del sentido y
           sirven para:
          • Nombrar y reemplazar nombres (f. sustantiva).
          • Señalar cualidades y características (f. adjetiva).
          • Indicar acciones (f. verbal).
        7. Descubrimiento del significado de nuevas palabras y expresiones, a
           partir de imágenes y de información clave.
        8. Formulación de opiniones sobre variados temas, distinguiendo
           hechos de opiniones e información relevante de accesoria.

                                                                         Escritura
        1. Producción de textos escritos ajustados a propósitos y requerimientos     Los alumnos y alumnas:
           del nivel, que pueden incluir, por ejemplo: esquemas, presentaciones      1. Producen y transforman diversos tipos de textos escritos
           multimedia, entre otros.                                                     como respuestas a las exigencias de su vida personal,
        2. Utilización adecuada, en los textos que escriben con intención comu-         escolar y social.
           nicativa, de oraciones coordinadas, usando conectores y una correcta      2. Descubren los recursos del lenguaje que se necesitan
           ortografía literal, acentual y puntual.                                      para escribir textos de diversos tipos, aplicando diferentes
        3. Aplicación del proceso general de escritura (planificación, escritura,        estrategias de escritura.
           revisión, reescritura, edición).                                          3. Organizan las ideas y el desarrollo de sus textos a
        4. Escritura individual y colectiva con énfasis en organizar y comunicar a      través del pensamiento analítico y el hábito de utilizar
           los demás: temas, ideas y opiniones personales.                              esquemas.
                                                                                     4. Analizan sus escritos desde el punto de vista de sus
                                                                                        contenidos y son capaces de mejorarlos.
                                                                                     5. Opinan sobre la producción de textos de otros con respe-
                                                                                        to y ayudan a mejorarlos.




146 Guía didáctica para el docente / Lenguaje 6º básico
Actividades                                                                                                                     Tiempo
                                                     Recursos didácticos                            Indicadores de evaluación
         asociadas                                                                                                                     estimado
                                                                    Lectura
                                                                                                                                       19




                                                                   Escritura
• Producen textos escritos en      • Texto informativo (organizador gráfico): “Trabajo infantil en   • El estudiante utiliza los        12
  forma cohesionada y cohe-          Chile”.                                                          recursos del lenguaje que se
  rente.                           • Texto narrativo: “La compuerta Nº 12”, Baldomero Lillo           necesitan para escribir textos
• Aplican estrategias antes,         (fragmento).                                                     informativos (en este caso,
  durante y después de la          • Texto narrativo: “El fardo”, de Rubén Darío.                     organizadores gráficos).
                                   • Mapa conceptual: Cuento “El fardo”.
  escritura.                                                                                        • El estudiante emplea
                                   • Texto informativo (organizador gráfico): “Radiografía de
• Construyen organizadores                                                                            estrategias antes, durante y
                                     niños y adolescentes en trabajo inaceptable en Chile”.
  gráficos.                                                                                            después en la producción de
                                   • Tabla SQA.
                                   • Tabla: Organización de una exposición oral.                      textos escritos.
• Responden por escrito las
  preguntas propuestas para el     • Texto narrativo: “Vanka”, de Anton Chejov. Imágenes.           • El estudiante produce textos
  trabajo individual, en parejas   • Texto informativo (organizador gráfico): “Trabajo infantil en     escritos con coherencia y
  o grupal.                          Chile”.                                                          cohesión.
                                   • Texto narrativo: “La compuerta Nº 12”, Baldomero Lillo
• Producen textos de apoyo
                                     (fragmento).
  para la exposición de la
                                   • Texto narrativo: “El fardo”, de Rubén Darío.
  investigación realizada.         • Mapa conceptual: Cuento “El fardo”.
• Usar el cuaderno de manera       • Texto informativo (organizador gráfico): “Radiografía de
  limpia y ordenada.                 niños y adolescentes en trabajo inaceptable en Chile”.
                                   • Tabla SQA.
                                   • Texto narrativo: “Vanka”, de Anton Chejov.
                                   • Organizador gráfico de síntesis.




                                                                                      Guía didáctica para el docente / Lenguaje 6º básico   147
Orientaciones didácticas

 Sugerencias metodológicas
 Le sugerimos que antes de abordar los
 contenidos y actividades de esta Unidad,                              Para no perder los
                                                                     sueños, ni la sonrisa…
 invite a sus estudiantes a detenerse en
 el título: “Para no perder los sueños ni la
 sonrisa”. Pregúnteles: ¿qué les sugiere
 este título de Unidad? ¿Qué relación pue-
 den establecer entre este y las imágenes
 que muestran a niños y niñas trabajando?
 ¿Qué actitudes tienen los niñas y niños de
 las fotografías? ¿Tendrán sueños como los
 demás niños que no trabajan y están pro-
 tegidos por sus familias? De acuerdo con
 estos elementos, pídales que anticipen el
 contenido de la Unidad e invítelos a revisar
 los aprendizajes esperados.

 Actividades complementarias
 Invite a sus estudiantes a leer – por tur-
 nos – los aprendizajes esperados. Antes
 de avanzar con el siguiente, pregunte al
 estudiante que leyó: ¿Por qué crees que
 trabajarás este contenido? ¿Qué sabes
 de él? ¿Qué te gustaría aprender sobre
 él? Puede también aprovechar de incor-
                                                                  En esta unidad aprenderás a:
 porar aquí el recurso de la tabla SQA que
 se abordará en el Taller de Comunicación                         • Valorar el derecho que protege a los niños y niñas     • Completar, leer y construir organizadores gráficos.
                                                                    contra el abandono y el trabajo infantil.              • Reconocer los elementos del mundo narrativo en los
 Escrita. (Ver Página 102)                                        • Investigar un tema, recurriendo a diversas fuentes y     relatos que leerás.
                                                                    recursos.                                              • Establecer vínculos entre los textos que leerás y el
 Información complementaria                                       • Planificar y realizar una entrevista para obtener in-     derecho a la protección contra el abandono y el tra-
                                                                    formación.                                               bajo infantil.
 “Millones de niños en el mundo trabajan en                       • Exponer información relevante, fortaleciendo la ex-    • Valorar la lectura como una práctica que te permite
                                                                    presión oral.                                            ampliar tu visión de mundo.
 condiciones que son un obstáculo para su                         • Identificar las características y las ventajas de los   • Trabajar en equipo para fortalecer la experiencia de
 educación, su desarrollo y su porvenir. Mu-                        organizadores gráficos.                                   investigación.

 chos de ellos están ocupados en las peores
 formas de trabajo infantil, las que les causan
 daños físicos y psicológicos irreversibles e,               88   Unidad 4: Para no perder los sueños, ni la sonrisa…
 incluso, ponen en peligro sus vidas. Esta
 situación, que es una violación inaceptable
 de los derechos del niño, perpetúa la pobre-            Estrategias diferenciadas
 za y compromete el crecimiento económico
                                                         Tratar el Derecho a la protección contra el abandono y el trabajo infantil puede ser una experien-
 y el desarrollo equitativo”.
                                                         cia difícil para algunos de sus estudiantes, que se vean involucrados o convivan con esta realidad.
 En el mundo, 246 millones de niños y                    Por lo tanto, es necesario que maneje con discreción la información entregada por el texto y la
 adolescentes entre 5 y 17 años trabajan.                que usted les proporcione. A la vez, es muy importante que canalice a la brevedad conductas
 Tres cuartas partes de ellos, están atra-               o comentarios que sean reveladores de situaciones de abuso o riesgo entre sus propios estu-
 pados en las peores formas de trabajo                   diantes. Para ello es conveniente que se contacte con el o la docente a cargo del curso o con el
 infantil. Veinte millones, entre 5 y 14 años,           Departamento de Psicoorientación de la escuela.
 habitan en Latinoamérica y el Caribe.
      Informe Mundial. Un futuro sin trabajo infantil.   Habilidades implicadas: observar, relacionar, anticipar, opinar.
                                         OIT, 2002.
 Tomado de: http://www.trabajoinfantil.cl/descar-
                           gables/tr_infantil.pdf




148        Guía didáctica para el docente / Lenguaje 6º básico
Unidad 4

                                                                                                                                            Sugerencias metodológicas
                                                                                                                       Unidad


                                                                                                                      4
                                                                                                                                            Promueva un ambiente acogedor y res-
                                                                                                                                            petuoso para que la actividad propuesta

…
                                                                                                                                            en esta página sea aprovechada por los y
                                                                          Declaración de los                                                las estudiantes. Como motivación puede
                                                                      Derechos del Niño, 1959                                               hacer una presentación con imágenes de
                                                                                                                                            niños y niñas de diversa condición social y
                                                                                                                                            cultural, rescatando incluso imágenes del
                                                                                               “Los niños
                                                                                       tenemos derecho a ser                                propio curso. Incorpore música que los
                                                                                    protegidos contra el abandono                           relaje e invite a la reflexión.
                                                                                         y el trabajo infantil”.                            Al finalizar la presentación, pídales que
                                                                                                                                            destaquen elementos, situaciones y accio-
                                                                                                                                            nes que les permitan relacionarlos con su
                                                                                                                                            situación de vida y sus propios sueños. .

                                                                                                                                            Actividades complementarias
                                                                                                                                            Aborde el rol de los adultos en la pro-
                                                                                                                                            tección de la infancia. Como recurso,
                                                                                                                                            puede emplear una lluvia de ideas que
                                                                                                                                            puede completarse en el pizarrón, cuyo
                                                                                                                                            título será “¿Cómo me protegen los
                                                                                                                                            adultos de mi familia?”
                                                                                                                                            En conjunto con sus estudiantes, iden-
                                                                                                                                            tifiquen aquellas ideas y palabras que
          Antes de comenzar...                                                                                                              más se reiteren, así como los conceptos
                                                                                                                                            que les llamen la atención.
          I. Observa las imágenes de estas páginas y describe           3. ¿Qué sucedería con ese futuro si ahora alguien te
             qué actividades realizan los niños y niñas presentes          dice que tienes que dejar de estudiar para comen-
             en ellas.                                                     zar a trabajar inmediatamente?
             1. ¿Cuáles de estos niños crees que tienen menos           4. Reflexiona con el curso: ¿Por qué los niños y niñas
                posibilidades de alcanzar sus sueños? ¿Por qué?            tienen derecho a ser protegidos contra el abando-
                                                                           no y el trabajo infantil?
             2. Cierra los ojos por unos momentos e imagina
                cómo te ves en 10 años más…
                • ¿Dónde estás? ¿Quiénes te rodean?
                • ¿Qué actividad desempeñas? ¿En qué trabajas?
                • ¿Tu inteligencia y tus talentos están al servicio
                  de los demás?



                                                                                 Unidad 4: Para no perder los sueños, ni la sonrisa…   89



    Información complementaria                                                                                                              Estrategias diferenciadas
    El trabajo inaceptable de niños y adolescentes en Chile                                                                                 Es probable que algún alumno o alum-
    En Chile, 107.676 niños y adolescentes trabajan en ocupaciones que vulneran sus derechos esenciales,                                    na no se haya logrado conectar con sus
    amenazan su acceso a la educación, al descanso y a la recreación y ponen en riesgo su normal desa-                                      sueños en la dinámica realizada. En es-
    rrollo. En nuestro país, el trabajo infantil se relaciona con la subsistencia en familias muy pobres, o con el                          tos casos, ofrezca la posibilidad que los
    apoyo a padres y familiares en sus actividades productivas (agricultura, microempresas y comercio).                                     dibujen, de modo que todos logren parti-
                                                                                                                                            cipar de esa experiencia que los proyecta
    Se han definido dos conceptos para el trabajo infantil y adolescente: aceptable e inaceptable.
                                                                                                                                            hacia el futuro de manera positiva. Per-
    El Trabajo aceptable es el que se realiza cumpliendo la ley, por parte de adolescentes de
                                                                                                                                            manentemente realice un seguimiento a
    15 años y más. También se incluye en esta categoría el trabajo liviano, de pocas horas, que
                                                                                                                                            los comentarios y actitudes que adopten
    pueden realizar los niños entre 12 a 14 años. Todas aquellas actividades que no se ajustan a
                                                                                                                                            los niños y niñas al abrir este tema.
    estas características constituyen Trabajo inaceptable.
                                                                      OIT. Trabajo infantil y adolescente en cifras. Chile, 2003.           Habilidades implicadas: observar, re-
                                                         Tomado de: http://www.trabajoinfantil.cl/descargables/tr_infantil.pdf              lacionar, opinar.


                                                                                                                       Guía didáctica para el docente / Lenguaje 6º básico         149
Sugerencias metodológicas
 Al inicio de la actividad I, observe sin in-       Evaluación diagnóstica
 tervenir como sus estudiantes se aproxi-
 man al organizador gráfico y si logran
 captar adecuadamente la información                        Antes de comenzar revisa cuánto sabes del tema y contenidos que trataremos en esta unidad. Para ello lee aten-
                                                            tamente los siguientes textos:
 contenida en él.
                                                            Texto 1                                                     Trabajo infantil en Chile
 Posteriormente, modele con el curso una
 lectura pertinente. Explique que estos                                                                                                afecta a
 instrumentos se consideran igualmente
 textos informativos y cómo pueden apro-                                                                                   238.000 niños, niñas y
 vecharlos, tanto para recoger información                                                                              adolescentes entre 5 y 17 años

 y comprender sus relaciones, como para
                                                                                                                                que trabajan en
 entregar información interrelacionada e
 integrada.
 Luego, invítelos a proseguir con la eva-                                                       Mercado                                                                    Hogar
 luación. Le recomendamos que en este
 momento aborde el contenido del orga-
 nizador, preguntándoles: a) ¿Qué opi-
 nan sobre la información presentada?,
 b) ¿Esta situación es cercana a ustedes?
 ¿Por qué?, c) ¿Es lo mismo trabajar en la
 casa que ayudar en ella?                                              • 196.000 niños, niñas y adolescentes trabajan para el                     • 42.000 niños, niñas y adolescentes realizan trabajos
                                                                         mercado más de una hora a la semana.                                       domésticos para su propio hogar (aseo, cocina, etc.)
 Actividades complementarias                                           • 107.000 de ellos lo hacen en condiciones inaceptables,
                                                                         es decir, no asisten a la escuela, trabajan en la calle y/o
                                                                                                                                                    más de 21 horas a la semana.


 Invite a sus estudiantes a estar atentos                                en jornadas extensas o nocturnas.

 a las noticias que aparecen en los me-                     Trabajo infantil y adolescente. Antecedentes y sugerencias para abordar el tema en escuelas del país. Ministerio de Educación (con la asesoría
 dios de comunicación sobre el tema del                     técnica de la OIT y del Ministerio del Trabajo y Previsión Social), 2008.

 trabajo infantil y comente con ellos sus                   Tomado de: http://www.mintrab.cl/trabajo_infantil/documentos/cartilla_docenteEM.pdf


 apreciaciones. Guíe sus comentarios y
                                                            Después de leer
 reflexiones con preguntas como: ¿se ha
                                                            I. Responde en tu cuaderno:
 entregado recientemente alguna noticia
                                                               1. ¿Es posible “leer” este texto como los que has visto en las unidades anteriores? Fundamenta tu respuesta.
 relacionada con el trabajo infantil en los                    2. ¿Qué información obtienes de su lectura?
 medios de comunicación? ¿Se aborda                            3. ¿Qué relación observas entre las palabras, las imágenes y la forma en que se presentan?
 frecuentemente esta realidad en ellos?                        4. ¿Por qué crees que el emisor de este mensaje organizó de este modo la información que intenta comunicar?
 ¿De qué manera? ¿Cómo se explican                             5. ¿Sabes qué nombre reciben los textos que tienen estas características?
 que esta realidad sea tan poco difundida?
 Aproveche para ir integrando los conte-             90   Unidad 4: Para no perder los sueños, ni la sonrisa…

 nidos tratados en la Unidades anteriores
 (texto de opinión, texto informativo), con
                              rmativo),
 las temáticas formativas de esta Unidad.
 Información complementaria                                                                                                            Estrategias diferenciadas
 Los organizadores gráficos                                                                                                             Genere las condiciones para que este primer
 Son métodos visuales para ordenar información, con el objeto de ayudar a los estudian-                                                organizador sea una experiencia positiva para el
 tes, mediante el trabajo con ideas y conceptos, a pensar y a aprender más efectivamente.                                              curso. En caso de que usted considere oportu-
 Además, estos permiten identificar ideas erróneas y visualizar patrones e interrelaciones                                              no, invite a estudiantes que tengan dificultades
 en la información, factores necesarios para la comprensión e interiorización profunda                                                 en la comprensión del texto, a que lo vuelvan
 de conceptos. Ejemplos de estos organizadores son: mapas conceptuales, diagramas                                                      a leer y lo transcriban en sus cuadernos, con
 causa-efecto y líneas de tiempo, entre otros.                                                                                         la estructura presentación, desarrollo y cierre.
 La elaboración de diagramas visuales ayuda a los y las estudiantes a procesar, organizar,                                             Habilidades implicadas: observar, identificar,
 retener y recordar nueva información, de manera que puedan integrarla significativamen-                                                relacionar, integrar.
 te a su base de conocimientos previos.
                         Tomado de: http://informaticaesb.pbworks.com/Organizadores+Gr%C3%A1ficos



150     Guía didáctica para el docente / Lenguaje 6º básico
Unidad 4

                                                                                                                                                                       Sugerencias metodológicas
                                                                                                                                                            4
                                                                                                                                                            Unidad


                                                                                                                                                                       Oriente la lectura del fragmento presen-
                                                                                                                                                                       tado, considere para ello la dificultad
                                                                                                                                                                       que implica la comprensión de un relato
      Texto 2                                                La compuerta Nº 12                                                                                        fragmentado. Antes de la primera lec-
                                                                        Baldomero Lillo                                                                                tura, active los conocimientos previos
      A cuarenta metros del pique se detuvieron ante una especie de gruta excavada en la roca. Del techo agrie-
      tado, de color de hollín, colgaba un candil de hoja de lata cuyo macilento resplandor daba a la estancia la
                                                                                                                                                                       con las siguientes preguntas: ¿conocen
      apariencia de una cripta enlutada y llena de sombras. En el fondo, sentado delante de una mesa, un hom-                                                          a Baldomero Lillo, el autor del texto?
      bre pequeño, ya entrado en años, hacía anotaciones en un enorme registro. Su negro traje hacía resaltar la
      palidez del rostro surcado por profundas arrugas. Al ruido de pasos levantó la cabeza y fijó una mirada in-                                                       ¿Dónde se ubica el pueblo de Lota?
      terrogadora en el viejo minero, quien avanzó con timidez, diciendo con voz llena de sumisión y de respeto:
      –Señor, aquí traigo el chico.
                                                                                                                                                                       ¿Qué riqueza natural hay en la zona de
      Los ojos penetrantes del capataz abarcaron de una ojeada el cuerpecillo endeble del muchacho. Sus                                                                Lota? ¿Qué importancia ha tenido para
      delgados miembros y la infantil inconsciencia del moreno rostro en el que brillaban dos ojos muy abier-
      tos como de medrosa bestezuela, lo impresionaron desfavorablemente, y su corazón endurecido por el
                                                                                                                                                                       nuestro país? Invítelos a leer el título y a
      espectáculo diario de tantas miserias, experimentó una piadosa sacudida a la vista de aquel pequeñuelo                                                           que observen la ilustración, pídales que
      arrancado de sus juegos infantiles y condenado, como tantas infelices criaturas, a languidecer miserable-
      mente en las humildes galerías, junto a las puertas de ventilación. Las duras líneas de su rostro se suavi-                                                      con estos elementos anticipen el conte-
      zaron y con fingida aspereza le dijo al viejo que muy inquieto por aquel examen
      fijaba en él una ansiosa mirada:
                                                                                                                                                                       nido de la lectura y la Unidad, consúlte-
      – ¡Hombre! Este muchacho es todavía muy débil para el trabajo. ¿Es hijo tuyo?                                                                                    les: ¿cuál será el tema o asunto tratado
      – Sí, señor.                                                                                                                                                     en este texto? ¿Cómo se relacionará con
      – Pues debías tener lástima de sus pocos años y antes de enterrarlo aquí
      enviarlo a la escuela por algún tiempo.                                                                                                                          el tema de la Unidad?
      –Señor – balbuceó la voz ruda del minero en la que vibraba un acento de
      dolorosa súplica-. Somos seis en casa y uno solo el que trabaja, Pablo cumplió
      ya los ocho años y debe ganar el pan que come y, como hijo de mineros, su
                                                                                                                                                                       Actividades complementarias
      oficio será el de sus mayores, que no tuvieron nunca otra escuela que la mina.
                             En: Baldomero Lillo. Subterra. Santiago: Editorial Zig-Zag, 2009 (fragmento).
                                                                                                                                                                       Seleccione y proyecte frente al cur-
                                                                                                                                                                       so, como cierre de la evaluación,algún
    Después de leer                                                                                                                                                    fragmento breve de la película Sub-terra
                                                                                                                       Nuevas palabras
    I. Responde en tu cuaderno:                                                                                                                                        (Marcelo Ferrari, 2004), en el que a tra-
                                                                                                                 Pique: en la minería, perforación
       1. ¿Qué relación tiene este relato con el derecho del niño tratado en las                                 vertical profunda.                                    vés de escenas apropiadas para el nivel,
              páginas de entrada? ¿Justificas la actitud del padre?                                               Candil: lamparilla manual de
                                                                                                                 aceite.
                                                                                                                                                                       los niños y niñas puedan aproximarse
        2. ¿Qué tipo de texto es este? ¿Cómo lo reconoces?
        3. ¿Qué semejanzas y diferencias reconoces entre el texto 1 y 2?
                                                                                                                 Macilento: flaco y descolorido.                        a la realidad social y del trabajo infantil
        4. ¿Qué información o comprensión al tema del trabajo infantil aportan
                                                                                                                 Cripta: tumba, bóveda.
                                                                                                                 Sumisión: obediencia, humildad.
                                                                                                                                                                       vivida en esa época (la película integra
              ambos textos?                                                                                      Balbuceó: murmuró, susurró.                           varios de los relatos de Sub-terra en su
                                                                                                                                                                       guión). Al finalizar pregúnteles qué re-
         Autoevaluación                        revisa tu aprendizaje completando la siguiente pauta:
                                                                                                                            Niveles de logros                          lación pueden establecer entre el frag-
                                          Después de desarrollar esta sección yo…                                     Sí No        Puedo mejorar                       mento leído y las imágenes que vieron.
     1 Comprendo con facilidad los textos que informan empleando palabras e imágenes.
     2 Soy capaz de construir textos que integran palabra e imagen para comunicar una información.
                                                                                                                                                                       Pídales a los estudiantes que investiguen
     3 Conozco información sobre la realidad del trabajo infantil en Chile.
                                                                                                                                                                       sobre la vida y obra de este destacado
                                                                                                                                                                       escritor. Reflexionen por qué Baldomero
                                                                                                     Unidad 4: Para no perder los sueños, ni la sonrisa…    91         Lillo y sus relatos son importantes para
                                                                                                                                                                       la literatura chilena.

Información complementaria                                                                                                                                 Estrategias diferenciadas
Baldomero Lillo (1867-1923)                                                                                                                                A los estudiantes que comprendieron el relato sin
Escritor nacional considerado el “padre del Realismo Social chileno”. Nació en Lota,                                                                       apoyo del docente, puede sugerirles que lean el
pequeña ciudad minera que le proporcionó las dramáticas experiencias que el autor                                                                          cuento completo, lo resuman y compartan el con-
llevó a sus cuentos. Tempranamente debió abandonar sus estudios para trabajar                                                                              tenido con el grupo curso. Pídales que lo comen-
como empleado en la pulpería de un establecimiento minero.                                                                                                 ten en común como un nuevo aporte al tema de la
                                                                                                                                                           Unidad. Para aquellos estudiantes que requieren
Ya adulto, se trasladó a Santiago buscando un espacio literario, en 1903, logró reco-
                                                                                                                                                           más apoyo en la lectura, promueva la revisión del
nocimiento con “Juan Fariña” Consiguió así, la primera publicación en La Revista Ca-
                                                                                                                                                           texto, a partir de fragmentos clave de la lectura
tólica de Santiago. Este hecho le posibilitó trabajar en El Mercurio y luego colaborar
                                                                                                                                                           que usted puede seleccionar.
en la revista Zig-Zag. Un año después publicó Sub-terra, una recopilación de ocho
cuentos mineros y en 1907, Sub-sole, trece relatos de vida campesina y del mar.                                                                            Habilidades implicadas: reflexionar, observar, anti-
                                                                       Tomado y adaptado de:                                                               cipar, relacionar, integrar.
                   http://www.memoriachilena.cl/temas/index.asp?id_ut=baldomerolillo(1867-1923)



                                                                                                                                            Guía didáctica para el docente / Lenguaje 6º básico                151
Sugerencias metodológicas
 Invite a sus estudiantes a situarse en el          Lectura central
 contexto de la lectura. Guíe el primer acer-
 camiento apoyándose en el título y en la
 imagen de la página 93. Esta muestra a un                      Conoce al autor...              Tiempo de lectura
 niño en una faena de descarga portuaria.                   Rubén Darío (1867-1916)             En esta sección te invitamos a leer un texto que aborda el tema del trabajo infantil en
                                                                                                las primeras décadas del siglo XX en el puerto chileno de Valparaíso. Léelo atenta-
 Invítelos a pensar o recordar experiencias                                                     mente y desarrolla las actividades propuestas.
 relacionadas con trabajos que se realizan
 en los puertos, y que pueden desempe-                                                          Antes de leer
                                                                                                Responde en tu cuaderno:
 ñar niños o adolescentes motivados por la
                                                                                                1. Lee la biografía del autor y relaciona su experiencia de vida en el puerto de Val-
 necesidad. Ayúdelos a comprender el sen-                                                             paraíso con las imágenes fotográficas de estas páginas. ¿Qué hechos pueden
 tido del título y que logren relacionarlo con              Poeta y prosista nicaragüense,
                                                                                                      haberle impactado?

 el trabajo de descarga.                                    que manifestó un temprano           2. Relaciona el título y la ilustración de la pág. 93, a partir de ellos, ¿cuál crees que
                                                            talento para las letras. Esto             es el tema o asunto tratado en este relato?
 Juegue con ellos a imaginar el contexto                    lo condujo a buscar nuevas
                                                            experiencias literarias. A los
                                                                                                3. Relaciona el tema o asunto tratado que imaginaste, con el derecho a proteger a
                                                                                                      los niños del trabajo infantil, ¿qué supones o imaginas que plantea este cuento
 de un puerto: el olor del mar y los pro-                   19 años viajó al puerto de Val-
                                                                                                      con respecto a este derecho?
                                                            paraíso, donde tomó contacto
 ductos marinos, los tipos de trabajos que                  con intelectuales chilenos y
 existen, etc. A partir de esta motivación,                 latinoamericanos y se afianzó
                                                            como poeta. En 1887 publicó,
                                                                                                                                       El fardo
                                                                                                                                        Rubén Darío
 pídales que hagan anticipaciones acerca                    Abrojos y en 1888, Azul. Desde
                                                                                                    Allá lejos, en la línea, como trazada por un lápiz azul, que separa las aguas y los
                                                            ese momento fue reconocido
 del contenido cuento, ¿por qué un fardo                    en toda Latinoamérica y en              cielos, se iba hundiendo el sol, con sus polvos de oro y sus torbellinos de chispas
                                                                                                    purpuradas, como un gran disco de hierro candente.Ya el muelle fiscal iba que-
 o bulto tendrá el lugar de un título? ¿Qué                 España. Sus múltiples viajes
                                                            entrelazan su interés por la            dando en quietud; los guardias pasaban de un punto a otro, las gorras metidas
 sucederá en las faenas de descarga?                        cultura, así como cargos de             hasta las cejas, dando aquí y allá sus vistazos. Inmóvil el enorme brazo de los
                                                            representación diplomática.             pescantes, los jornaleros se encaminaban a las casas. El agua murmuraba de-
                                                                                                    bajo del muelle, y el húmedo viento salado, que sopla de mar afuera a la hora en
 Actividades complementarias                                    Nuevas palabras
                                                                                                    que la noche sube, mantenía las lanchas cercanas en un continuo cabeceo. 1
                                                                                                    Todos los lancheros se habían ido ya; solamente el viejo tío Lucas, que por
 Invite a sus estudiantes a leer la nota                    Fardo: bulto, embalaje que
                                                            se transporta.
                                                                                                    la mañana se estropeara un pie al subir una barrica a un carretón, y que,
                                                                                                    aunque cojín cojeando, había trabajado todo el día, estaba sentado en una
 biográfica incluida en la página para co-                   Pescante(s): pieza de una
                                                                                                    piedra y, con la pipa en la boca, veía triste el mar.
                                                            grúa que sirve para colgar
 nocer otros aspectos de la vida y obra                     pesos.                                  –¡Eh, tío Lucas! ¿Se descansa?
 de Rubén Darío. Enfatice la idea de que                    Jornaleros: persona que
                                                            trabaja a jornal o pago diario.         –Sí, pues, patroncito.
 este autor destacó fundamentalmente                        Barrica: barril o tonel                 Y empezó la charla, esa charla agradable y suelta que me place entablar con
                                                            mediano.                                los bravos hombres toscos que viven la vida del trabajo fortificante, la que da
 como poeta y fue el gestor de una nueva                    Basto: tosco, inculto, bruto.           la buena salud y la fuerza del músculo, y se nutre con el grano del poroto y
 corriente poética llamada Modernismo.                                                              la sangre hirviente de la viña.
                                                           ¿Cómo estás leyendo?
 Aclare con sus alumnos que no obstan-                                                              Yo veía con cariño a aquel viejo, y le oía con interés sus relaciones, así todas
                                                            1   ¿A qué tipo de lugar co-            cortadas, todas como de hombre basto, pero de pecho ingenuo. ¡Ah, conque
 te su desarrollo como poeta, también                           rresponde el descrito?              fue militar! ¡Conque de mozo fue soldado de Bulnes! ¡Conque todavía tuvo
                                                                                                    resistencia para ir con su rifle hasta Miraflores! Y es casado, y tuvo un hijo
 escribió relatos en prosa, entre ellos el                  2   ¿Quién es el narrador de
                                                                este cuento? ¿Qué relación          y... 2
 cuento “El fardo”, incluido en su libro                        tiene con el viejo Lucas?

 Azul. Muéstreles alguno de sus poemas,
      .
 por ejemplo. A “Margarita Debayle”                  92   Unidad 4: Para no perder los sueños, ni la sonrisa…

 (1908) y destaque aspectos del lengua-
 je empleado, consúlteles: ¿les llama la
 atención el lenguaje? ¿Qué aspectos             determina un particular estilo del texto. Azul sostiene un planteamiento claro del artista, frente a
 narrativos reconocen en él? ¿Pueden             las estructuras sociales y los elementos transformadores de la sociedad de la época, por ejem-
 reconocer recursos del lenguaje poético         plo, el cosmopolitismo estético de la aristocracia, la secularización o el acercamiento a nuevas
 en el cuento “El Fardo”?                        creencias, entre otros, Darío los asimiló y transmutó en Azul.
                                                                            Tomado y adaptado de: http://www.memoriachilena.cl/temas/index.asp?id_ut=rubendarioazul
 Información complementaria
 La originalidad de Azul publicado en Val-       Estrategias diferenciadas
 paraíso el 30 de julio de 1888 radica,          Sugerimos que colabore con aquellos estudiantes que tienen dificultades de comprensión lectora
 entre otras cosas, en la atracción de ele-      y relea con ellos el cuento en voz alta. Deténgase en cada párrafo y consúlteles: ¿qué se ha na-
 mentos estéticos y de estilo desde otras        rrado aquí? ¿Cómo podemos resumirlo en una sola idea? ¿Cuál sería esa idea? Pídales que cada
 literaturas y culturas, especialmente de        vez que aclaren estos contenidos los anoten en sus cuadernos. Al final de la lectura, solicíteles
 Francia. Esto permite que los poemas y          que redacten un resumen.
 cuentos se enriquezcan con un amplio            Habilidades implicadas: observar, analizar, relacionar, identificar, anticipar.
 vocabulario y variadas imágenes, lo que


152     Guía didáctica para el docente / Lenguaje 6º básico
Unidad 4

                                                                                                                                             Sugerencias metodológicas
                                                                                                                                    4
                                                                                                                                    Unidad


                                                                                                                                             Tras la primera lectura, analice con
                                                                                                                                             sus estudiantes la estructura del texto:
                                                                                                                                             a) Inicio: presente (Incluye descripción
      Y aquí el tío Lucas:                                                                                                                   del espacio: el narrador se encuentra
      –¡Sí, patrón, hace dos años que se me murió!                                                                                           con tío Lucas); b) Desarrollo: pasado
      Aquellos ojos chicos y relumbrantes bajo las cejas grises y                                                                            (tío Lucas relata con estructura narrativa
      peludas, se humedecieron entonces.
      ¿Que cómo se murió? En el oficio, por darnos de comer
                                                                                                                                             lo que acontece con su hijo); c) Cierre o
      a todos: a mi mujer, a los chiquitos y a mí, patrón, que                                                                               desenlace: presente (narrador se des-
      entonces me hallaba enfermo.
                                                                                                                                             pide del tío Lucas). Pídales que enume-
      Y todo me lo refirió al comenzar aquella noche, mientras
      las olas se cubrían de brumas y la ciudad encendía sus                                                                                 ren todas las acciones implicadas en el
      luces; él, en la piedra que le servía de asiento, después de
      apagar su negra pipa y de colocársela en la oreja, y de es-
                                                                                                                                             proceso y las ordenen temporalmente.
      tirar y cruzar sus piernas flacas y musculosas, cubiertas por                                                                           Esto les facilitará la identificación de la
      los sucios pantalones arremangados hasta el tobillo. 3
                                                                                                                                             historia y podrán reconocer el recurso
      El muchacho era muy honrado y muy de trabajo. Se quiso ponerlo
      a la escuela desde grandecito; pero ¡los miserables no deben aprender a leer               ¿Cómo estás leyendo?                        que se emplea para narrarla.
      cuando se llora de hambre en el cuartucho! 4                                                3   ¿Qué le contará el viejo
      El tío Lucas era casado, tenía muchos hijos.
                                                                                                  4
                                                                                                      Lucas al narrador?
                                                                                                      ¿Quién es el “muchacho”
                                                                                                                                             Actividades complementarias
      Su mujer llevaba la maldición del vientre de los pobres: la fecundidad. Había,                  de quien se habla? ¿Cómo
      pues, mucha boca abierta que pedía pan, mucho chico sucio que se revolca-                       se explica que no haya es-             Invite a sus estudiantes a desarrollar
      ba en la basura, mucho cuerpo magro que temblaba de frío; era preciso ir a                      tudiado?
      llevar qué comer, a buscar harapos, y para eso, quedar sin alientos y trabajar
                                                                                                                                             diferentes ejercicios de escritura a partir
      como un buey.                                                                                   Nuevas palabras                        de este cuento. Asigne tareas por grupos:
      Cuando el hijo creció, ayudó al padre. Un vecino, el herrero, quiso enseñarle              Fuelle: instrumento emplea-                 el primero se ocupará de describir al tío
      su industria; pero como entonces era tan débil, casi un armazón de huesos,                 do en la herrería para dar
      y en el fuelle tenía que echar el bofe, se puso enfermo y volvió al conven-                aire al fogón.                              Lucas y a su hijo. Pídales que describan
      tillo. ¡Ah, estuvo muy enfermo! Pero no murió. ¡No murió! Y eso que vivía                  Echar el bofe: expresión que
      en uno de esos hacinamientos humanos, entre cuatro paredes destartaladas,                  significa “echar el alma”,                   a estos personajes y que ejemplifiquen
      viejas, feas, en la callejuela inmunda de las mujeres perdidas, hedionda a                 es decir, hacer un esfuerzo
                                                                                                 extremo.
                                                                                                                                             con situaciones del cuento, la relación de
      todas horas, alumbrada de noche por escasos faroles, y en donde resuenan
      en perpetua llamada a las zambras de echacorvería, las arpas y los acor-                   Zambras de echacorvería:                    cariño que existía entre ambos. Al se-
                                                                                                 fiestas para citas amorosas.
      deones, y en ruido de los marineros que llegan al burdel, desesperados con
      la castidad de las largas travesías, a emborracharse como cubas y a gritar y
                                                                                                 Burdel: lugar en donde se                   gundo grupo, solicíteles que informen el
      patalear como condenados. ¡Sí! entre la podredumbre y el estrépito de las
                                                                                                 ejerce la prostitución.
                                                                                                 Castidad: virtud del que no
                                                                                                                                             accidente ocurrido al hijo del tío Lucas,
      fiestas tunantescas; el chico vivió, y pronto estuvo sano y en pie.                         tiene relaciones sexuales.                  ajustándose al modelo de desarrollo de la
      Luego llegaron sus quince años.                                                            Cubas: recipiente de madera,
                                                                                                 para contener líquidos.                     noticia basado en seis preguntas básicas.
      El tío Lucas había logrado, tras mil privaciones, comprar una canoa. Se hizo
      pescador.
                                                                                                 Estrépito: ruido fuerte.
                                                                                                                                             Solicite a un tercer grupo que escriba un
                                                                                                 Mocetón: persona joven,
      Al venir el alba, iba con su mocetón al agua, llevando los enseres de la pes-              alta, corpulenta.                           comentario u opinión acerca del hecho
      ca. El uno remaba, el otro ponía en los anzuelos la carnada. Volvían a la costa            Enseres: utensilios, muebles,
      con buena esperanza de vender lo hallado, entre la brisa fría y las opacida-               instrumentos necesarios.                    central del cuento. Pídales que expongan
      des de la neblina, cantando en baja voz algún “triste”, y enhiesto el remo                 Opacidades: nublados,
                                                                                                 turbios.
                                                                                                                                             sus trabajos al curso.
      triunfante que chorreaba espuma.
                                                                                                 Enhiesto: levantado, derecho.



                                                                              Unidad 4: Para no perder los sueños, ni la sonrisa…   93



Información complementaria                                                                              Estrategias diferenciadas
El Modernismo                                                                                           Para facilitar la comprensión de los saltos temporales que se producen
El modernismo literario es un movimiento que, iniciado fragmentaria-                                    en el relato, pida a algunos de sus estudiantes que representen el diá-
mente, se consolida luego de la publicación de Azul (1888), libro con                                   logo inicial que enmarca la narración. Cuando el tío Lucas termina de
el logra dimensión continental, originando la vertiente «Rubendariana».                                 contar brevemente como murió su hijo, el personaje narrador explicará
Toda América Latina parece en este momento cruzada discursivamen-                                       que esa es la historia que él va a contar en un cuento y que se ha ins-
te por un interés común, vinculado al proceso de modernización social                                   pirado en escenas reales presenciadas en el puerto de Valparaíso.
y económica. La difusión del modernismo es simultánea a la consoli-                                     Luego interrogue a sus estudiantes, en particular a quienes hayan
dación de la prensa y al progresivo aumento de los índices de alfabe-                                   manifestado dificultades de comprensión lectora: ¿qué tiempos di-
tización en los países latinoamericanos. A través de periódicos como                                    ferentes se pueden apreciar en este diálogo? ¿Cuáles corresponden
La Nación, la nueva escritura se difunde y los intelectuales pueden leer                                al presente? ¿Qué situaciones aprovecha el narrador para contar la
las mismas cosas.                                                                                       historia? ¿Pueden identificarlos en el cuento?
                      Tomado de: http://www.stanford.edu/~kalu/Moderni.html                             Habilidades implicadas: analizar, identificar, secuenciar.


                                                                                                                     Guía didáctica para el docente / Lenguaje 6º básico            153
Sugerencias metodológicas
 La forma en que se describe el espa-             Lectura central
 cio en que se desarrollan los hechos es
 clave para crear la atmósfera o clima en
                                                               Nuevas palabras
 que se desarrollan los hechos narrados.                                                           Si había buena venta, otra salida por la tarde.
                                                           Magullados: lastimados,
 Pida a sus estudiantes que capten en                      golpeados.
                                                                                                   Un día de invierno había temporal. Padre e hijo, en la pequeña embarcación,
                                                                                                   sufrían en el mar la locura de la ola y del viento. Difícil era llegar a tierra.
 este cuento la atmósfera o clima que                      Sierpe: culebra de gran
                                                           tamaño.
                                                                                                   Pesca y todo se fue al agua, y se pensó en librar el pellejo. Luchaban como
 anticipa la desgracia ocurrida al hijo del                A horcajadas: montar, ca-
                                                                                                   desesperados por ganar la playa. Cerca de ella estaban; pero una racha mal-
                                                                                                   dita los empujó contra una roca, y la canoa se hizo astillas. Ellos salieron sólo
                                                           balgar o sentarse a caballo.
 tío Lucas, pregúnteles: ¿La descripción                   Chicote: látigo, correa, fusta.
                                                                                                   magullados, ¡gracias a Dios! como decía el tío Lucas al narrarlo. Después,
                                                                                                   ya son ambos lancheros.
 del ambiente anticipa o sugiere la des-                   Reumatismo: enfermedad
                                                           en que se inflaman las                   ¡Sí! lancheros; sobre las grandes embarcaciones chatas y negras; colgándose de
 gracia que ocurrirá?                                      articulaciones.                         la cadena que rechina pendiente como una sierpe de hierro del macizo pescan-
                                                           Faena: trabajo corporal.                te que semeja una horca; remando de pie y a compás; yendo con la lancha del
 Analice con los y las estudiantes el frag-                Poleas: ruedas que se usa               muelle al vapor y del vapor al muelle; gritando: ¡hiiooeep! cuando se empujan
 mento descriptivo: “Era un bello día de                   en las transmisiones por
                                                           correas.
                                                                                                   los pesados bultos para engancharlos en la uña potente que los levanta balan-
                                                                                                   ceándolos como un péndulo. ¡Sí! lancheros; el viejo y el muchacho, el padre y el
 luz clara, de sol de oro. En el muelle                    Jarcias: cuerdas y cabos de             hijo; ambos a horcajadas sobre un cajón, ambos forcejeando, ambos ganando
                                                           un buque.
                                                                                                   su jornal, para ellos y para sus queridas sanguijuelas del conventillo.
 rodaban los carros sobre sus rieles…”                     Roldana: en una polea, roda-
                                                           ja por donde corre la cuerda.           Íbanse todos los días al trabajo, vestidos de viejo, fajadas las cinturas con sen-
 que aborda los tres últimos párrafos de                   Badajo: pieza metálica que              das bandas coloradas, y haciendo sonar a una sus zapatos groseros y pesados
 la página 94 del texto. Consúlteles: ¿por                 pende en el interior de las
                                                           campanas y con la cual se
                                                                                                   que se quitaban al comenzar la tarea, tirándolos en un rincón de la lancha.

 qué creen que el narrador entrega una                     golpean estas para hacerlas             Empezaba el trajín, el cargar y el descargar. El padre era cuidadoso: –¡Mu-
                                                                                                   chacho, que te rompes la cabeza! ¡Que te coge la mano el chicote! ¡Que
                                                           sonar.
 descripción tan larga y detallada del en-                                                         te vas a perder una canilla!–. Y enseñaba, adiestraba, dirigía al hijo, con su
                                                                                                   modo, con sus bruscas palabras de obrero viejo y de padre encariñado. 5
 torno y las faenas de descarga? ¿Qué
                                                                                                   Hasta que un día el tío Lucas no pudo moverse de la cama, porque el reuma-
 efecto consigue en los lectores? ¿Qué                    ¿Cómo estás leyendo?                     tismo le hinchaba las coyunturas y le taladraba los huesos.
 se puede esperar?                                         5   ¿Cómo era la relación en-           ¡Oh! Y había que comprar medicinas y alimentos; eso, sí.
                                                               tre el viejo Lucas y su hijo?
 Explique el concepto de ambiente, ejem-                   6   ¿Por qué crees que el na-           –Hijo, al trabajo, a buscar plata; hoy es sábado.
                                                               rrador destaca este hecho?          Y se fue el hijo, solo, casi corriendo, sin desayunarse, a la faena diaria.   6
 plificando sus efectos sobre el lector.
                                                                                                   Era un bello día de luz clara, de sol de oro. En el muelle rodaban los carros
                                                                                                   sobre sus rieles, crujían las poleas, chocaban las cadenas. Era la gran confu-
 Actividades complementarias                                      Saber más...
                                                                                                   sión del trabajo que da vértigo; el son del hierro, traqueteos por doquiera, y el
                                                           En “El fardo” aparecen mu-              viento pasando por el bosque de árboles y jarcias de los navíos en grupo.
                                                           chas palabras desconocidas
 En este cuento se han empleado muchas                     o de poco uso. Esta caracte-            Debajo de uno de los pescantes del muelle estaba el hijo del tío Lucas con otros
 palabras nuevas. Ejercite su reemplazo                    rística del texto se explica en
                                                           parte por el gusto que experi-
                                                                                                   lancheros, descargando a toda prisa. Había que vaciar la lancha repleta de far-
                                                                                                   dos. De tiempo en tiempo bajaba la larga cadena que remata en un garfio, so-
 en el contexto de la lectura y solicite a                 mentaba Rubén Darío con la
                                                           lengua castellana. Antes de
                                                                                                   nando como una matraca al correr con la roldana; los mozos amarraban los
                                                                                                   bultos con una cuerda doblada en dos, los enganchaban en el garfio, y entonces
 sus estudiantes un aporte de, al menos,                   viajar a Chile trabajó por un
                                                           tiempo en la Biblioteca Nacio-          éstos subían a la manera de un pez en un anzuelo, o del plomo de una sonda, ya
 dos sinónimos más.                                        nal de Managua, oportunidad             quietos, ya agitándose de un lado a otro, como un badajo, en el vacío.
                                                           que le permitió abrirse a la
                                                           literatura hispanoamericana             La carga estaba amontonada. La ola movía pausadamente de cuando en
                                                           y universal y, así, descubrir           cuando la embarcación colmada de fardos. Éstos formaban una a modo
                                                           nuevos términos que enrique-            de pirámide en el centro. Había uno muy pesado, muy pesado. Era el más
                                                           cieron su arte.




                                                   94    Unidad 4: Para no perder los sueños, ni la sonrisa…




 Información complementaria                                                                                             Estrategias diferenciadas
 El ambiente                                                                                                            Los acontecimientos que se presentan en esta
 Es el espacio general en cual se desarrolla el relato; en él se mueven los personajes.                                 página, son fundamentales para comprender el
 Existe el ambiente físico y el ambiente sicológico.                                                                    desenlace. Apoye a aquellos estudiantes con di-
 Ambiente físico                                                                                                        ficultades en comprensión lectora, en el proceso
 Es el lugar propiamente tal; donde los personajes existen, viven o se mueven. Dentro de él                             de identificar los rasgos del ambiente, deténga-
 se pueden considerar dos aspectos: el local (lugar geográfico) y el temporal (época).                                   se con ellos a reconocer en las descripciones de
                                                                                                                        esta página los elementos que corresponden a
 Ambiente sicológico
                                                                                                                        aspectos del ambiente físico y explíqueles como
 Es la atmósfera o clima emocional, sicológico, en la cual se desarrollan los acontecimientos.
                                                                                                                        desde él se genera el ambiente sicológico.
 Este espacio está creado por todos los elementos presentes en la historia, aunque se hayan
 puesto en ella sin perseguir necesariamente ese fin. Los factores que influyen en la creación                            Habilidades implicadas: lectura comprensiva:
 de un ambiente sicológico no siempre pueden delimitarse con claridad.                                                  analizar, interpretar, aplicar.



154     Guía didáctica para el docente / Lenguaje 6º básico
Unidad 4

                                                                                                                                                         Sugerencias metodológicas
                                                                                                                                                4
                                                                                                                                                Unidad

                                                                                                                                                         Previo al desenlace, el narrador emplea
                                                                                                                                                         los términos: “monstruo”, “bruto” y “ba-
                                                                                                                                                         rrigón” para referirse al fardo que causa
      grande de todos, ancho, gordo y oloroso a brea. Venía en el fondo de la lan-
                                                                                                                                                         la muerte del hijo del tío Lucas, al res-
      cha. Un hombre de pie sobre él, era pequeña figura para el grueso zócalo.                                                                           pecto, converse con sus estudiantes:
      Era algo como todos los prosaísmos de la importación envueltos en lona y fa-
      jados con correas de hierro. Sobre sus costados, en medio de líneas y triángulos
                                                                                                                                                         ¿A qué objeto se refieren las palabras “mons-
      negros, había letras que miraban como ojos. –Letras en“diamante”– decía el tío                                                                     truo”, “bruto” y “barrigón”? ¿Qué se expresa
      Lucas. Sus cintas de hierro estaban apretadas con clavos cabezudos y ásperos; y
      en las entrañas tendría el monstruo, cuando menos, limones y percales.                                                                             con ellas? ¿Qué efecto provocan en el lec-
      Sólo él faltaba.                                                                                                                                   tor? ¿Cuál es su función gramatical? Expli-
      –¡Se va el bruto! –dijo uno de los lancheros. –¡El barrigón! –agregó el otro.Y el                                                                  que que aunque se emplean como nombres
      hijo de Lucas, que estaba ansioso de acabar pronto, se alistaba para ir a cobrar
      y desayunarse, anudándose un pañuelo a cuadros al pescuezo. Bajó la cadena
                                                                                                                                                         estos sirven para “visualizar negativamente”
                                                                                                                 Nuevas palabras
      danzando en el aire. Se amarró un gran lazo al fardo, se probó si estaba bien                                                                      al objeto que causará la desgracia.
      seguro, y se gritó: –¡Iza!– mientras la cadena tiraba de la masa chirriando y                         Brea: mezcla de color rojo
      levantándola en vilo. Los lancheros, de pie, miraban subir el enorme peso, y se                       hecha de sebo y aceite de
                                                                                                            pescado.
                                                                                                                                                         Pídales que hagan una descripción ob-
      preparaban para ir a tierra, cuando se vio una cosa horrible. El fardo, el grueso
      fardo, se zafó del lazo, como de un collar holgado saca el perro la cabeza; y
                                                                                                            Zócalo: parte inferior de un                 jetiva del fardo, incorporando adjetivos y
                                                                                                            edificio u obra.
      cayó sobre el hijo del tío Lucas, que entre el filo de la lancha y el gran bulto
                                                                                                            Prosaísmos: cosas ordina-
                                                                                                                                                         explicaciones que permitan apreciar los
      quedó con los riñones rotos, el espinazo desencajado y echando sangre negra
      por la boca. Aquel día no hubo pan ni medicinas en casa del tío Lucas, sino el
                                                                                                            rias, comunes, vulgares.                     rasgos de este objeto. Luego consúlteles:
                                                                                                            Cachaza: forma de ser y
      muchacho destrozado, al que se abrazaba llorando el reumático, entre la grite-                        conducirse.                                  ¿qué diferencias aprecian entre esta des-
      ría de la mujer y de los chicos, cuando llevaban el cadáver al cementerio. 7
                                                                                                                                                         cripción objetiva y la que hizo del fardo el
      Me despedí del viejo lanchero, y a pasos elásticos dejé el muelle, tomando el                         ¿Cómo estás leyendo?
      camino de la casa, y haciendo filosofía con toda la cachaza de un poeta, en                                                                         narrador? ¿Por qué este habrá hecho una
                                                                                                             7   ¿Qué efecto crees que pro-
      tanto que una brisa glacial, que venía de mar afuera, pellizcaba tenazmente
      las narices y las orejas.
                                                                                                                 vocó la historia del tío Lu-            descripción subjetiva?
                                                                                                                 cas en el narrador?

                                                                                                                                                         Actividades complementarias
                Rubén Darío, Los mejores cuentos de Rubén Darío, Buenos Aires, Dos editores, 2008.               ¿Qué te provocó a ti?


                                                                                                                                                         El cuento es una oportunidad para afianzar
    Después de leer
                                                                                                                                                         la comprensión de lectura a través de la ex-
    I. Responde en tu cuaderno:
                                                                                                                                                         presión artística: muchos de sus estudian-
       1. ¿Cuál es el propósito o finalidad de este texto?
       2. ¿Cuál es el hecho o acontecimiento principal narrado en él?
                                                                                                                                                         tes se entusiasmarán con la creación de
       3. ¿Quién narra? ¿Cómo conoce este narrador la historia que relata?                                                                               una historieta (cómic) sobre el cuento leído.
    II. Trabaja junto a un compañero o compañera:                                                                                                        Por eso propóngales dibujar 10 viñetas tipo
        1. Relean el cuento y anoten en orden los hechos que dan forma a la historia.                                                                    cómic, respetando el orden en el que se
            Construyan con ellos, una línea de tiempo.
                                                                                                                                                         desarrolla la historia. Ínstelos a Incorporar
        2. Evalúen si el relato del narrador, respeta el orden de los hechos ocurridos.                          ¿Cómo aprendo?
                                                                                                                                                         globos de diálogo con intervenciones claves
    III. Reflexionen y comenten en común con su curso:                                                       La línea de tiempo que ela-
         1. ¿Cómo se relaciona la realidad actual del trabajo infantil con los aconteci-                    borarás te permitirá organizar               de los personajes, y si es necesario pídales
            mientos narrados en el cuento “El fardo”?
                                                                                                            visualmente la información y
                                                                                                            retener con mayor facilidad                  que incorporen también un narrador que
        2. ¿Qué les parece que en el mundo, muchos niños, niñas y adolescentes, de-                         sus aspectos principales.
                                                                                                                                                         conecte las viñetas presentadas.
            ban trabajar en vez de estudiar?
                                                                                                                                                         Apóyelos revisando las creaciones y pre-
                                                                                         Unidad 4: Para no perder los sueños, ni la sonrisa…    95       sentándoles textos originales que sirvan
                                                                                                                                                         como modelo.

Información complementaria                                                                                         Estrategias diferenciadas
Los códigos del lector                                                                                             Para afianzar la compresión de lectura de los estudiantes que han mani-
La lectura determina un enriquecimiento del código lingüístico. Por                                                festado dificultades en la comprensión de este texto, analice con ellos la
este motivo no es necesario que el código lingüístico de los textos                                                siguiente expresión: “El fardo, el grueso fardo, se zafó del lazo, como de
coincida con el que en ese momento domina el lector, sino que basta                                                un collar holgado saca el perro la cabeza”.
con que permita o favorezca la comprensión, al mismo tiempo que                                                    Pídales que visualicen el momento descrito y lo relacionen nueva-
sirva para enriquecer el vocabulario, familiarizar con estructuras lin-                                            mente con el título. Solicíteles que expliquen ahora el sentido de
güísticas nuevas y con nuevas formas de expresión.                                                                 este. Luego, ínstelos a que propongan uno nuevo que recoja la idea
    Felipe Alliende y Mabel Condemarín. La lectura: teoría, evaluación y desarrollo.                               central del cuento.
                                          Editorial Andrés Bello, Santiago: 1993.
                                                                                                                   Habilidades implicadas: identificar, analizar, describir, diferenciar,
                                                                                                                   interpretar.




                                                                                                                                 Guía didáctica para el docente / Lenguaje 6º básico              155
Sugerencias metodológicas
 En la Unidad 2 los y las estudiantes ya                   Lectura central                           Conoce el texto
 se aproximaron – desde la autobiografía
 – a los elementos del mundo narrativo.
 Recuérdeles los contenidos que ya ma-                                                                   El género narrativo y el cuento
 nejan y las experiencias que los han co-                                                                El texto que leíste en la sección anterior corresponde a un tipo de texto literario de-
                                                                                                         nominado cuento. A través de las siguientes actividades te invitamos a revisar las
 nectado con este tipo de texto, de modo                                                                 características que definen a este tipo de textos.
 que logren integrar el nuevo contenido
                                                                                                           Actividad 1
 sobre la base del anterior.
                                                                                                            Completa el siguiente organizador gráfico y reconstruye el mundo narrativo
 En aquella oportunidad también organi-                                                                     de “El fardo”.
 zaron los contenidos visualmente: si lo
 considera pertinente, antes de comple-
 tar el siguiente organizador gráfico, revi-
 se el realizado en la página 45.                                                                                                  cuya finalidad es

 Una vez que hayan completado el organi-                                                                                          Género narrativo
 zador, pida a sus estudiantes que lo lean.                                       Autor:                                             pertenece al                             Narrador:
 Así podrá monitorear la comprensión del
                                                                                                               escrito por       Cuento “El fardo”        relatado por
 texto y la conexión de los contenidos.
                                                                                                                                         posee
 Actividades complementarias
 Puede aplicar este mismo organizador                                          Personajes:                  Un acontecimiento central:                Espacio:                 Tiempo:

 gráfico a otros relatos leídos. Puede
 emplear el fragmento de La compuerta
 Nº 12 (página 91), o bien, aprovechar
 este recurso para analizar las lecturas
 domiciliarias que realizan los niños y                                                                    Actividad 2
 niñas.                                                                                                     1. Junto a compañeros y compañeras de curso formen pequeños grupos de
                                                                                                                  trabajo. Guiados por su profesor o profesora asuman como grupo el análisis
 Es conveniente que revise con el grupo                                                                           de uno de los elementos del mundo narrativo del cuento “El fardo”.
 curso cómo ha sido completado el orga-                                                                     2. Revisen el organizador gráfico que han completado individualmente y res-
                                                                                                                  pondan las siguientes preguntas de acuerdo con el elemento narrativo que
 nizador, de modo que pueda pesquisar                                                                             han escogido analizar.
 posibles errores en la estructuración de
                                                                                                         Acerca del narrador…
 este contenido.
                                                                                                         1. En “El fardo”, hay alguien que cuenta su historia al narrador, ¿quién es? ¿Cómo
                                                                                                               aprovecha este recurso el narrador?



                                                             96    Unidad 4: Para no perder los sueños, ni la sonrisa…




 Información complementaria                                                                                     Estrategias diferenciadas
 En 1888, Rubén Darío incluyó el cuento “El fardo” en su libro Azul. El texto,                                  Pida a sus estudiantes que relacionen los conceptos e
 sobre la trágica muerte de un joven estibador en las labores portuarias, data                                  ideas incluidos en el organizador gráfico, de manera ge-
 de una corta temporada en que el escritor nicaragüense ocupó un cargo                                          neral, para que vayan integrando aprendizajes anteriores,
 subalterno en la Aduana de Valparaíso. Años después, lo repudia argumen-                                       Para ello pregúnteles:
 tando un error de orientación personal: “En “El fardo” triunfa la entonces en                                  a) ¿Cómo se relaciona el espacio con los acontecimientos de
 auge escuela naturalista. Acababa de conocer algunas obras de Zola y el                                           un relato?
 reflejo fue inmediato; mas no correspondiendo tal modo a mi temperamento                                        b) ¿Qué diferencias existen entre el autor y el narrador? ¿Por
 ni a mi fantasía, no volví a incursionar en tales desvíos” (Cuentos completos.                                    qué no sucedía lo mismo con los textos narrativos autobio-
 Buenos Aires: Fondo de Cultura Económica, 1950).                                                                  gráficos?
     Luis Bocaz, “Sub-terra de Baldomero Lillo y la gestación de una conciencia alternativa”,
 Universidad Austral de Chile, Instituto de Filosofía y Estudios Educacionales, Valdivia, 2005.
                                                                                                                c) ¿Cuál es el propósito del texto narrativo?
                                    Tomado en: http://www.scielo.cl/scielo.php?pid=S0071-                       Habilidades implicadas: analizar, comparar, ordenar,
                                                 17132005000100001&script=sci_arttext                           completar.

156     Guía didáctica para el docente / Lenguaje 6º básico
Unidad 4

                                                                                                                                                           Sugerencias metodológicas
                                                                                                                                                  4
                                                                                                                                                  Unidad


                                                                                                                                                           Es necesario que la actividad grupal se
                                                                                                                                                           cierre con una puesta en común de las
                                                                                                                                                           respuestas. Sugerimos que esta sea en-
     Acerca de los personajes…                                                                                     ¿Cómo aprendo?
     1. ¿Qué importancia tienen los personajes en un texto narrativo?                                                                                      sayada por los grupos, de modo que al
                                                                                                               ¿Qué ventajas poseen los tex-
     2. ¿Es posible que un cuento no tenga personajes? Fundamenten su respuesta.                               tos que organizan visualmente               exponer frente al curso sepan cuándo
     3. En los textos narrativos es posible identificar personajes principales y persona-                       la información que comuni-
                                                                                                               can? Comenta con tus com-
                                                                                                                                                           intervenir y qué dirán. Todos los alumnos
          jes secundarios, ¿quiénes son en “El fardo”?
     4. Caractericen física y psicológicamente a Lucas.
                                                                                                               pañeros y compañeras acerca
                                                                                                               de su utilidad.
                                                                                                                                                           y alumnas deberán comprender todas las
     Acerca de los acontecimientos…                                                                                                                        preguntas y las respuestas trabajadas,
     1. ¿Cuál es el acontecimiento más importante de este cuento?
                                                                                                                       Saber más
                                                                                                                                                           pues todos deberán estar disponibles
     2. ¿Qué relación existe entre este acontecimiento y el título del cuento?                                                                             para aclarar las dudas que surjan entre
                                                                                                               Textos literarios y géneros
     3. ¿Hay otros acontecimientos secundarios que se desarrollen en este relato? ¿Por
          qué creen que esto es así?
                                                                                                               Los textos literarios son aque-             sus compañeros y compañeras, así como
                                                                                                               llos que surgen de la imagina-
     Acerca del espacio…                                                                                       ción y de la interpretación que             también estar preparados para contestar
                                                                                                               un escritor o escritora hace del
     1. ¿Cómo es el espacio físico en donde se desarrollan los acontecimientos de este                         mundo, por eso se consideran                contrapreguntas.
          cuento? Identifiquen los adjetivos que emplea el narrador para describir el lugar.                    subjetivos y ficticios. De acuer-
                                                                                                               do con sus características se
     2. Dentro del espacio, también es posible analizar el ambiente social en el que se
          desarrollan los acontecimientos. ¿Cómo es este ambiente en “El fardo”?
                                                                                                               agrupan en tres grandes clases              Actividades complementarias
                                                                                                               llamados géneros literarios,
     3. El espacio psicológico nos permite comprender cuál es el sentimiento o la sen-                         estos son:
          sación que predomina en los personajes. Identifíquenlo en esta lectura.                              El género lírico que incluye
                                                                                                                                                           A partir de la actividad grupal, motive a
     Acerca del tiempo…
                                                                                                               a los poemas y las obras en
                                                                                                               prosa poética; el género dra-
                                                                                                                                                           sus estudiantes a detenerse en los com-
     1. Expliquen cómo el narrador organiza los acontecimientos presentados.                                   mático que incorpora a los
                                                                                                               textos escritos para ser repre-
                                                                                                                                                           ponentes del mundo narrado y a pro-
     2. Reorganicen los hechos que ocurren en el cuento, en orden temporal.                                    sentados en un escenario tea-               fundizar en estos conceptos. Ínstelos a
     3. ¿En cuánto tiempo se desarrolla la conversación entre Lucas y el “patroncito”?                         tral; y el género narrativo que
     4. ¿Es posible identificar en que época ocurren los hechos? Fundamenten su respuesta.
                                                                                                               incluye a las obras que relatan             definir con sus palabras y a partir de las
                                                                                                               una historia, tales como: cuen-
                                                                                                               tos, novelas, fábulas, mitos y              experiencias de textos narrativos litera-
     Integra tus conocimientos                                                                                 leyendas.
                                                                                                                                                           rios cada uno de estos componentes.
     El género narrativo
     Es un género literario que reúne a las obras narrativas, destinadas a contar en forma                                                                 A partir del tema de la Unidad, y con
     secuenciada, hechos de carácter subjetivo e imaginario que constituyen un relato.                                                                     una mirada esperanzadora, pida a sus
     El cuento                                                                                                                                             estudiantes que esbocen un relato co-
     Corresponde a un tipo de texto literario narrativo de extensión breve, que desarrolla
     un solo acontecimiento central.                                                                                                                       lectivo, centrado en alguna experiencia
                                                                                                                                                           real o ficticia relacionada con el tema del
          Autoevaluación                         revisa tu aprendizaje completando la siguiente pauta:
                                                                                                                     Niveles de logros
                                                                                                                                                           trabajo infantil. Pídales que en su relato
                                                   Al terminar esta sección yo:                              Sí No         Puedo mejorar
                                                                                                                                                           identifiquen cada uno de los elementos
      1 Comprendo el concepto de género literario.
                                                                                                                                                           narrativos abordados.
      2 Diferencio al género narrativo de los otros géneros literarios.
      3 Identifico al cuento como una narración literaria.
      4 Identifico los principales componentes y características de un cuento.


                                                                                            Unidad 4: Para no perder los sueños, ni la sonrisa…   97



Información complementaria                                                                                                                                 Estrategias diferenciadas
Tipos de narrador:                                                                                                                                         Para afianzar los contenidos, consulte a sus
El narrador es un personaje creado por el autor para contar la historia. Hay diferentes tipos de narrador                                                  estudiantes cuál es el elemento narrativo
según la información de que dispone y del punto de vista que adopta.                                                                                       ante cual experimentan dudas. Invítelos a
De 1 ª Persona                                                                                                                                             que escriban sus preguntas para aclararlas
Narrador protagonista. El narrador es también el protagonista de la historia (autobiografía real o ficticia).                                               en una futura sesión con otros estudiantes
                                                                                                                                                           que hayan obtenido un dominio avanzado.
Narrador personaje secundario. El narrador es un testigo que ha asistido al desarrollo de los hechos.
                                                                                                                                                           Sea un mediador en este intercambio, en
De 2 ª Persona                                                                                                                                             especialmente cuando los o las que expli-
Narra en 2ª persona. Simula contarse la historia a sí mismo.                                                                                               can no logran darse a entender por los es-
De 3ª persona                                                                                                                                              tudiantes que realizan las consultas.
Narrador omnisciente. Es aquel cuyo conocimiento de los hechos es total y absoluto.
                                                                                                                                                           Habilidades implicadas: comentar,
Narrador observador. Solo cuenta lo que observa, como una cámara de cine.
                                                                                                                                                           explicar, argumentar.
                                                                                       Tomado de: www.materialesdelengua.org/
                                                             LITERATURA/TEXTOS_LITERARIOS/CUENTOS/contar/tiposdenarrador.htm

                                                                                                                                   Guía didáctica para el docente / Lenguaje 6º básico            157
Sugerencias metodológicas
 Aproxime el contenido de esta página a              Lectura central                                         Palabras del texto
 sus estudiantes consultándoles:
 ¿En qué otras materias o asignaturas
 han empleado organizadores gráficos?                                                                               El organizador gráfico
 ¿Estos eran similares al que vemos en                                                                             En las unidades anteriores esta sección se ocupó de mostrarte cuál es la función
                                                                                                                   gramatical de ciertas palabras empleadas en la lectura central de cada unidad.
 esta página o presentaban otros dise-                                                                             En esta ocasión, te presentará una modalidad diferente de textos informativos basa-
                                                                                                                   dos en la presentación visual de la información.
 ños? ¿Los organizadores les resultan                                                                              Para ello observa las siguientes imágenes y desarrolla las actividades propuestas.
 recursos de aprendizaje útiles?
                                                                                            El fardo
 Pídales que desarrollen la actividad pro-                                                   Rubén Darío

                                                         Allá lejos, en la línea, como trazada por un lápiz azul, que separa las aguas y los                                          cuya finalidad es

 puesta, enfatice el ejercicio comparativo               cielos, se iba hundiendo el sol, con sus polvos de oro y sus torbellinos de chispas
                                                         purpuradas, como un gran disco de hierro candente.Ya el muelle fiscal iba que-                                               Género narrativo

 con ambos recursos. Indague en cómo                     dando en quietud; los guardias pasaban de un punto a otro, las gorras metidas
                                                         hasta las cejas, dando aquí y allá sus vistazos. Inmóvil el enorme brazo de los
                                                                                                                                                   Autor:                               pertenece al                        Narrador:
                                                         pescantes, los jornaleros se encaminaban a las casas. El agua murmuraba de-
 reconocen el propósito de cada texto y
                                                                                                                                                                 escrito por        Cuento “El fardo”        relatado por
                                                         bajo del muelle, y el húmedo viento salado, que sopla de mar afuera a la hora en
                                                         que la noche sube, mantenía las lanchas cercanas en un continuo cabeceo. 1                                                         posee

 relacione esta finalidad con la estructura               Todos los lancheros se habían ido ya; solamente el viejo tío Lucas, que por
                                                         la mañana se estropeara un pie al subir una barrica a un carretón, y que,
                                                                                                                                                 Personajes:   Un acontecimiento central:                Espacio:           Tiempo:
 y forma que poseen.
                                                         aunque cojín cojeando, había trabajado todo el día, estaba sentado en una
                                                         piedra y, con la pipa en la boca, veía triste el mar.
                                                         –¡Eh, tío Lucas! ¿Se descansa?


 Actividades complementarias
                                                         –Sí, pues, patroncito.




 Invite a los niños y niñas a abordar el                                                                              Actividad 1
 contenido desde sus propias vivencias.                                                                                Compara la forma escrita del cuento “El fardo” con el esquema u organizador
                                                                                                                       que explica su composición. Luego responde en tu cuaderno:
 Pídales que construyan un organizador
                                                                                                                       1. ¿Qué diferencias observas entre la escritura común o normal del cuento y la
 gráfico que muestre cómo está organi-                                                                                         forma en que lo explica el organizador gráfico? Explica.
 zado su curso, incluyendo cargos direc-                                                                               2. En la forma escrita del cuento:
 tivos, profesor o profesora jefe y encar-                                                                                    • ¿Para qué sirve el título? ¿Por qué se destaca con letra diferente y de ma-
                                                                                                                                yor tamaño?
 gados de asignaturas. Apoye el proceso                                                                                       • ¿Qué otros recursos como letras destacadas en diferente color, ennegrecidas,
 revisando aspectos nucleares como idea                                                                                         espacios en blanco, te permiten comprender u ordenar la información?

 global y conceptos subordinados. Aclarar                                                                              3. En el organizador gráfico:
                                                                                                                              • ¿Cuál es la casilla que se destaca más? ¿Por qué?
 dudas sobre su producción.                                                                                                   • ¿Con qué fin se emplean distintos colores y tipos de letras?
                                                                                                                              • ¿Qué explica el mapa conceptual?
 Información complementaria                                                                                            4. ¿En qué situaciones emplearías alguna de estas formas de presentar infor-
                                                                                                                              mación? Explica.
 Organizadores gráficos
 Los organizadores gráficos pueden ser                                                                              Integra tus conocimientos
 utilizados antes, durante o después de                                                                            El organizador gráfico
 la lectura.                                                                                                       El organizador gráfico es un texto informativo cuyo objetivo es presentar ideas o he-
                                                                                                                   chos ordenados y organizados visualmente, para facilitar la comprensión y retención
 Cuando un organizador gráfico se utiliza                                                                           de la información de parte del receptor.
 antes de leer, es construido por el maes-
 tro y sirve de preparación y estimulación             98      Unidad 4: Para no perder los sueños, ni la sonrisa…


 para la lectura. Por el contrario, cuando
 se utiliza durante la lectura, es elabora-
 do por los alumnos, al igual que cuando           Estrategias diferenciadas
 se utiliza después, en cuyo caso revela           Colabore con los estudiantes que evidencian dificultades y ayúdelos a construir organizadores
 su manera de comprender el texto.                 gráficos desde experiencias previas y cotidianeidad. Explíqueles que muchas veces se habrán
 Los organizadores gráficos realizados por          visto desafiados a tener que organizar visualmente una información, por ejemplo cuando dibujan
 los estudiantes son más eficaces que aque-         en un papel signos flechas y palabras para explicar a alguien cómo puede llegar a un lugar.
 llos realizados por el maestro, dado que de       cuando deben explicar como se desarrollará un evento o un programa que incluye varias etapas
 esta forma, son capaces de reflexionar so-         o momentos distintos, entre otros. Enfatice la idea de que la visualidad es una herramienta que
 bre la lectura, establecen relaciones entre       permite organizar ideas y, eventualmente, recordarlas con facilidad.
 los diversos elementos del texto, identifican
                                                   Habilidades implicadas: identificar, comparar, relacionar, aplicar, organizar.
 las ideas importantes y las secundarias,
 deciden qué información incluir, agrupan
 ciertas ideas y muestran las relaciones
 existentes entre ellas.
 Mabel Condemarín y Alejandra Medina. Taller de
     Lenguaje 2. Santiago: Ed. Santillana, 2004.

158     Guía didáctica para el docente / Lenguaje 6º básico
Unidad 4

                                                                                                                                                                                                 Sugerencias metodológicas
                                                                                                                                                                                        4
                                                                                                                                                                                        Unidad


                                                                                                                                                                                                 Invite a sus estudiantes a aplicar distin-
                                                                                                                                                                                                 tos tipos de organizadores gráficos en el
                                                                                                                                                                                                 aprendizaje de otras asignaturas y con-
    Tipos de organizadores gráficos                                                                                                                                                               tenidos. Promueva la presentación de
    Existen variados tipos de organizadores. Su empleo y elección depende del conteni-
    do y de los objetivos que desees alcanzar.
                                                                                                                                                       Saber más...                              estos textos funcionales y originales, que
    Algunos de los más usados son:                                                                                                              El organizador gráfico                            le permitirán monitorear el aprendizaje y
                                                                                                                                                Es un “dibujo mental” que per-
    • Mapa conceptual: organiza la información de conceptos e ideas por categorías e in-                                                        mite al receptor almacenar in-                   a sus estudiantes el desafío de proyectar
      corpora frases de enlaces o conectores, como: “dividido en”, “compuestos por”, “con
      el fin de”, “porque”, etc. Este te permite “leer” la información con claridad, compren-
                                                                                                                                                formación relevante y ayudarlo
                                                                                                                                                a asociar e integrar nuevas ideas                visualmente la información.
      diendo las relaciones que se establecen entre los conceptos e ideas presentados.                                                          con los conocimientos que ya
      El mapa conceptual de la página 96 es un ejemplo de este tipo de organizador.
    • Línea de tiempo: Si buscas establecer un orden temporal entre diversos aconteci-
                                                                                                                                                posee.
                                                                                                                                                La organización gráfica de la in-
                                                                                                                                                                                                 Actividades complementarias
                                                                                                                                                formación ofrece ventajas como:
      mientos, la línea de tiempo te permite secuenciar de manera lógica los hechos. Re-
      quiere que manejes algunas unidades temporales convencionales como: año, mes,
                                                                                                                                                presentar información ordenada
                                                                                                                                                en categorías, mostrar relaciones
                                                                                                                                                                                                 Proponga como actividad alternativa el
      década, siglo, y categorías temporales como Era Mesozoica, Período Jurásico, Época                                                        de dependencia o subordinación                   siguiente trabajo en parejas:
      Moderna, etc. Este organizador te ayudará a visualizar con claridad un proceso his-                                                       entre los elementos y facilitar el
      tórico o a ordenar eventos que en una lectura han sido alterados. Este era el objetivo                                                    recuerdo de las ideas y conceptos
                                                                                                                                                presentados.
                                                                                                                                                                                                 1. ¿Recuerdan cómo es Lucas, el an-
      de la línea de tiempo que realizaste en la sección “Después de leer” de la página 95.
                                                                                                                                                                                                     ciano personaje de “El fardo”? Revi-
     Actividad 2                                                                                                                                                                                     sen la lectura central y realicen una
      Junto con quien trabajaste en la construcción de la línea de tiempo, revisen y
      evalúen la cantidad de hechos que distinguieron en ella y compárenlos con los
                                                                                                                                                                                                     lista con la siguiente información:
      que se proponen en la siguiente. ¿Coinciden con los que ustedes diferenciaron?                                                                                                                • Aspecto físico.
      Complétenla y coméntenla con su curso.
                                                                                                                                                                                                    • Características psicológicas.
    Línea de tiempo del Cuento “El fardo”
                                                                                                                                                                                                    • Realidad social en la que vive.
                                                                                                                                                                                                    • Composición de su grupo familiar.
         Lucas es pobre y               El niño trabaja                  A los 15 años...                   En un accidente,                El muchacho
         tiene varios hijos                 como…                                                           pierden la canoa                 va solo y …                                            • Descripción de su trabajo en el
                                                                                                             salvando solo
                                                                                                               sus vidas.                                                                               puerto.
                                                                                                                                                                                                 2. Presenten esta información en un
                       El hijo mayor debe                    El niño                         Padre e hijo                  Lucas enferma y                   Después de dos años el
                        dejar la escuela.                 enferma por…                      trabajan en…                    falta al trabajo.               viejo Lucas recuerda a su                organizador gráfico.
                                                                                                                                                            hijo y cuenta como murió.
                                                                                                                                                                                                 3. Evalúen cómo fue el proceso de pro-
                                                                                                                                                                                                     ducción. Intercambien fortalezas y
         Autoevaluación                          revisa tu aprendizaje completando la siguiente pauta:
                                                                                                                                                      Niveles de logros                              dificultades.
                                                  Al terminar esta sección yo…                                                             Sí No             Puedo mejorar
     1 Comprendo el concepto de organizador gráfico.
     2 Diferencio varios tipos de organizadores gráficos, según su finalidad.
     3 Comprendo la finalidad y utilidad de emplear organizadores gráficos en mi proceso de aprendizaje,
     4 Considero a un organizador gráfico como un texto informativo.


                                                                                                                      Unidad 4: Para no perder los sueños, ni la sonrisa…               99



Información complementaria                                                                                                                            Estrategias diferenciadas
La producción del organizador gráfico, requiere que sus es-                                                                                           Ofrezca la posibilidad de que aquellos estudiantes con más difi-
tudiantes manejen la técnica del subrayado, que les permitirá                                                                                         cultad en este aprendizaje, creen organizadores gráficos de menor
relevar los antecedentes que consideran fundamentales para                                                                                            complejidad, tipo esquema, (sin palabras ni expresiones de enlace).
organizar visualmente.                                                                                                                                Para ello sugiera temas u objetos cuya presentación requiera menos
El subrayado es una técnica que te permite identificar palabras clave                                                                                  interrelaciones (un árbol genealógico por ejemplo). Posteriormente,
dentro de un texto. Como estrategia de estudios, se sugiere que                                                                                       avance con ellos hacia el mapa conceptual.
después de una primera lectura, se realice una segunda, en la que
                                                                                                                                                      Habilidades implicadas: aplicar, organizar, presentar.
se subrayen verbos, sustantivos y adjetivos que sean fundamentales
para determinar la información relevante.
                                         Cecilia García-Huidobro et al. A estudiar se aprende.
                                     Santiago: Ediciones Universidad Católica de Chile, 2000.




                                                                                                                                                                     Guía didáctica para el docente / Lenguaje 6º básico                159
Sugerencias metodológicas
 Monitoree la lectura del organizador grá-          Evaluación de                 proceso
 fico presentado en esta página. Si es ne-
 cesario explique sus elementos centrales.
 Deténgase en el título o concepto nuclear                  ¿Cómo va tu aprendizaje?
 y pregunte a sus estudiantes:                              Detente un momento y evalúa cuánto has aprendido hasta ahora.

 ¿Qué significa “radiografía” en este con-                   I. Revisa el siguiente mapa conceptual que muestra la realidad del trabajo infantil en Chile.
 texto? Explique que esta palabra se ha
 empleado en un sentido figurado para
                                                                                                                   Radiografía de niños y adolescentes
 expresar la mirada profunda que se ha
                                                                                                                     en trabajo inaceptable en Chile
 obtenido tras la investigación.
 Prosiga consultándoles: ¿qué información                                                                                             la cantidad es de

 entregan los tres recuadros inferiores?
 ¿Por qué se encuentran lejos del concepto                                                                                                107.676
 central del organizador gráfico?                                                                                                      se distribuyen así

 Finalmente, propóngales evaluar este
 organizador. Oriente esta actividad con
 preguntas cómo: ¿les resultó fácil de
                                                                         Niños de 5 a 11 años                                      Niños de 12 a 14 años                                     Jóvenes de 15 a 17 años
 leer? ¿Permite visualizar rápidamente la                               en trabajo inaceptable                                     en trabajo inaceptable                                     en trabajo inaceptable
 información? ¿Qué ajustes realizarían?
                                                                            con un total de                                             con un total de                                            con un total de

 Actividades complementarias                                                    36.542                                                     31.587                                                     39.547
 Pídales a los estudiantes que investiguen                                   repartidos en                                              repartidos en                                               repartidos en
 qué instituciones y organismos existen
 en Chile para defender los derechos de
 la infancia y se encargan de proteger a                       Antecedentes:                                             Antecedentes:                                              Antecedentes:

 niños y niñas del abandono y el trabajo                       • 5.127 trabajan en la calle.                             • 3.419 trabajan en la calle.                              • 4.754 trabajan en la calle.

 infantil. Realice con el curso una puesta                     • 3.086 trabajan en la noche.                             • 7.838 trabajan en la noche.                              • 11.719 trabajan en la noche.
                                                               • 9.563 trabajan 14 horas y más a la                      • 30.243 trabajan 14 horas y más a la                      • 17.573 trabajan 21 horas y más a la
 en común, sobre la base de las siguientes                       semana.                                                   semana.                                                    semana y no asisten a la escuela.
 preguntas:                                                                                                                                                                         • 14.913 trabajan 49 horas y más a la
                                                                                                                                                                                      semana.
 ¿Quiénes conforman estos organismos?
 ¿De qué tarea específica se ocupan?
 ¿Cómo consiguen ayuda para realizar
                                                            Fuente: Organización Internacional del Trabajo. Trabajo infantil y adolescente en cifras. Síntesis de la primera encuesta nacional y registro de sus peores formas, 2003.
 su labor?
 ¿Por qué es necesario que existan estos            100   Unidad 4: Para no perder los sueños, ni la sonrisa…

 organismos?

 Información complementaria                                                                                                                             Estrategias diferenciadas
 Encuesta nacional sobre actividades de niños y adolescentes en Chile, aplicada entre febrero y                                                         Atienda personalizadamente las dudas
 abril del 2003 por el Instituto Nacional de Estadísticas (INE).                                                                                        que manifiesten los estudiantes con di-
 Trabajo inaceptable, distribución por sexo y edad.                                                                                                     ficultades en la comprensión o lectura
                                                                                                                                                        del organizador gráfico. Para orientar o
   Sexo      5 a 14 años     15 a 17 años      Total de niños y adolescentes en trabajo inaceptable                                                     mejorar su comprensión explíqueles el
              Nº     Tasa     Nº      Tasa                Nº                                                  Tasa                                      sentido de los diferentes colores que se
                                                                                                                                                        emplean en este organizador, acláreles
 Hombre 44.300        3,1   29.336    7,1               73.636                                                  4,0                                     que corresponden a una jerarquía de los
   Mujer    23.829    1,7   10.211    2,6               34.040                                                  1,9                                     datos presentados.
   Total    68.129    2,4   39.547    4,9              107.676                                                  3,0                                     Habilidades implicadas: identificar, ana-
                                                                                                                                                        lizar, relacionar, integrar, evaluar.
 */ Expresa la tasa sobre el total de niños.
                                                              Fuente: Ministerio de Trabajo y Previsión Social.


160     Guía didáctica para el docente / Lenguaje 6º básico
Unidad 4

                                                                                                                                                                              Sugerencias metodológicas
                                                                                                                                                              4
                                                                                                                                                              Unidad

                                                                                                                                                                              Revise en común con los estudiantes las
                                                                                                                                                                              actividades evaluativas propuestas en
                                                                                                                                                                              esta página. La actividad III.3 que impli-
    I. A partir de la información proporcionada por el organizador gráfico, responde las siguientes preguntas,                                                                 ca la creación de un cuento grupal o en
        encerrando en un círculo la alternativa correcta.
                                                                                                                                                                              parejas, puede orientarse del siguiente
        1. ¿Cuál es el título o concepto nuclear de este organizador gráfico?
               A.   107.676.                                                                                                                                                  modo:
               B.   Total de niños y adolescentes en trabajo inaceptable.                                                                                                     Promueva en los niños y niñas una mira-
               C.   Radiografía de niños y adolescentes en trabajo inaceptable en Chile.
               D.   Distribución por rango de edad.                                                                                                                           da esperanzadora, pensando en que se
        2. ¿Qué información entrega el recuadro rojo? ¿Qué relación tiene con la información de los recuadros                                                                 cumplan los sueños de los personajes
              celestes?                                                                                                                                                       que formarán parte de su relato.
              A. El recuadro rojo presenta la cantidad de adultos en trabajo inaceptable, los recuadros celestes mues-
                  tran el número de niños y adolescentes en ese tipo de trabajo.                                                                                              Recuérdeles la inclusión de los cuatro
              B. El recuadro rojo muestra la cantidad de niños y adolescentes que hay en Chile y los recuadros celestes                                                       momentos de escritura:
                  presentan el número de niños y adolescentes en trabajo inaceptable.
              C. El recuadro rojo muestra la cantidad de niños y adolescentes que antes estaba en trabajos inacepta-                                                          a) Planificación y borrador antes de la
                  bles, mientras que los recuadros celestes presentan los nuevos casos.
              D. El recuadro rojo presenta el número de niños y adolescentes en trabajo inaceptable, mientras que los
                                                                                                                                                                                  producción.
                  recuadros celestes muestran cómo se divide esa cifra por edades.
                                                                                                                                                                              b) Producción de texto, contemplando la
    II. Junto a un compañero o compañera, desarrollen las siguientes preguntas y respóndalas en su cuaderno:                                                                      planificación.
        1. Expliquen para qué sirven las formas como óvalos, recuadros, líneas y flechas , los colores y tamaños de
              letra empleados en este organizador.                                                                                                                            c) Revisión del texto (puede ser en pe-
        2. Lean la información que les entrega este organizador y a partir de ella redacten un breve texto (10-12                                                                 queños grupos).
              líneas) en que comuniquen la información presentada.
                                                                                                                                                                              d) Reescritura del texto, incorporando
    III. Según la realidad chilena del trabajo infantil, presentada en este organizador gráfico :
                                                                                                                                                                                  sugerencias.
         1. Definan que entienden por “trabajo inaceptable”.
         2. Expresen su opinión fundamentada acerca de esta realidad.                                                                                                         Oriéntelos y apóyelos en la forma de
         3. Creen un cuento que trate la realidad del trabajo infantil, definan: ¿quién lo narrará y en qué persona gra-                                                       publicación: diario mural, lectura en voz
              matical? ¿Qué personajes, hechos, espacio y tiempo escogerán? ¿Por qué?                                                                                         alta de dos cuentos por cada sesión,
    IV. Guiados por su profesor o profesora compartan y revisen sus respuestas con el curso.                                                                                  presentación en el sitio web de colegio,
                                                                                                                                                                              producción de un libro del curso, etc.
         Autoevaluación                         revisa tu aprendizaje completando la siguiente pauta:
                                                                                                                                    Niveles de logros                         Actividades complementarias
                                                     Al terminar esta sección, yo:                                               Sí No    Puedo mejorar
                                                                                                                                                                              Invite a los estudiantes a que aclaren
     1 Comprendo la información presentada en un organizador gráfico.
                                                                                                                                                                              dudas que hayan surgido sobre la pro-
     2 Capto las relaciones que se establecen entre los contenidos de un organizador gráfico.
                                                                                                                                                                              ducción del texto narrativo. En la sección
     3 Identifico el propósito de un texto narrativo literario.
                                                                                                                                                                              Conoce el Texto cada uno de ellos se
     4 Distingo claramente el autor del narrador de un relato.
                                                                                                                                                                              “especializó” en uno de los elementos
     5 Conozco la importancia del narrador, los personajes, acontecimientos, espacio y tiempo presentes en un texto narrativo.
     6 Puedo explicar por qué un cuento es un texto de ficción.
                                                                                                                                                                              del mundo narrativo. Pídales que en esta
                                                                                                                                                                              oportunidad intercambien sus conoci-
                                                                                                                                                                              mientos se ayuden en la tarea de estruc-
                                                                                                        Unidad 4: Para no perder los sueños, ni la sonrisa…   101
                                                                                                                                                                              turar su narración. Supervise y oriente
                                                                                                                                                                              este proceso.
Información complementaria                                                                                                        Los niños tienen más probabilidades que las niñas de practicar el
                                                                                                                                  trabajo infantil por ser más propicios para la actividad económica,
Con fecha de 2006, se calcula que 158 millones de niñas y niños de                                                                mientras que las niñas se encargan de las tareas domésticas por
países en desarrollo, con edades comprendidas entre los 5 y los 14                                                                aplastante mayoría.
años, están sometidos al trabajo infantil.
                                                                                                                                                                       http://www.unicef.org/spanish/media/media_45451.html
En los países menos desarrollados, el 30% de todas las niñas y niños
están sometidos al trabajo infantil.                                                                                              Estrategias diferenciadas
En África subsahariana trabaja aproximadamente 1 de cada 3 niños                                                                  Ayude a sus estudiantes con más dificultad para crear la narración
con edades comprendidas entre los 5 y los 14 años, mientras que                                                                   solicitada, que organicen su relato empleando el recurso de un or-
en la región de Europa Central y del Este/Comunidad de Estados                                                                    ganizador gráfico. Puede serles útil una línea de tiempo que indique
Independientes (ECE/CEI) la proporción es 1 de cada 20. En cifras                                                                 los momentos clave de la acción. Sugiera que la empleen como or-
absolutas: 69 millones de niñas y niños de África subsahariana (o, lo                                                             denador de la historia.
que es lo mismo, el 35% de su población infantil) trabajan, lo que la                                                             Habilidades implicadas: revisar, seleccionar, organizar, crear.
convierte en la región donde esta práctica está más extendida.


                                                                                                                                              Guía didáctica para el docente / Lenguaje 6º básico                      161
Sugerencias metodológicas
                                                                     Taller de
 Explique la finalidad del taller de comunica-     comunicación escrita
 ción escrita. Enfatice la utilidad de emplear
 organizadores gráficos como instrumentos
 que organizan y sintetizan información.                                                      Comunico información a través de un
 Destaque la idea de que estos serán                                                          organizador gráfico
 empleados en el taller como recursos en                                                      Durante esta unidad te has aproximado a la realidad del trabajo infantil que padecen
                                                                                              más de 20 millones de niños y adolescentes en el mundo (OIT, 2002).
 un proceso de investigación.
                                                                                              En este taller de escritura te invitamos a que ensayes tus dotes de investigador o in-
 Oriente los pasos de la investigación                                                        vestigadora y recojas suficiente información respecto a este tema. Al mismo tiempo
                                                                                              que te ocupes de ordenar la información escrita y que apliques lo aprendido sobre
 propuesta y el uso de la tabla SQA.                                                          los organizadores gráficos sintetizando y presentando visualmente algunos datos de
                                                                                              tu investigación.
 Antes de planificar la entrevista que reali-
                                                                                              Te proponemos un trabajo en tres etapas, pon atención a la descripción de esta tarea:
 zarán, invite a sus estudiantes a recordar                                                   Formen grupos de cuatro o cinco integrantes y preparen una investigación eligiendo
 qué preguntas pueden hacer para acceder                                                      uno de los siguientes temas:
 a una información. En la Unidad anterior                                                     •   Formas de trabajo infantil.
                                                                                              •   Historia del trabajo infantil en Chile.
 fueron abordadas las preguntas periodísti-
                                                                                              •   El trabajo infantil en el mundo.
 cas (qué, quién, cómo, cuándo, dónde, por                                                    •   Relación entre trabajo infantil y pobreza.
 qué), oriénteles de tal modo que puedan                                                      •   Consecuencias del trabajo infantil.
 aprovechar estas mismas preguntas ajus-                                                      •   Acciones y campañas contra el trabajo infantil.

 tadas al contexto de la entrevista.                                                          Etapas de la investigación
                                                                                              Paso 1: Preparando la investigación
 Actividades complementarias                                 ¿Cómo aprendo?                   1. Conversen acerca del tema escogido y completen las dos primeras columnas de
                                                          La tabla SQA                              la siguiente tabla SQA:
 Evalúe la posibilidad de crear una carti-                Debe su nombre al propósito
                                                          que tiene cada columna:                      Tema:
 lla con los organizadores gráficos, cuyas                 S: Lo que SÉ.                                       ¿Qué sé?        ¿Qué es lo que queremos saber?   ¿Qué es lo que aprendimos?
 copias se puedan distribuir en el nivel o                Q: Lo que QUIERO saber.
                                                          A: Lo que APRENDÍ.
 en la comunidad escolar: de esta forma                   La última columna se com-
 la reflexión y la información que surja                   pleta al final del proceso de
                                                          aprendizaje.
 a partir del derecho orientador de esta                                                      2. Determinen qué otros aspectos y tareas abordarán en esta investigación.
 Unidad, podrá trascender a otros niños                                                       Paso 2: Durante la investigación
                                                                 Saber más
 y niñas. Otra posibilidad sería que los                  La entrevista de investigación
                                                                                              1. Revisen la segunda columna de la tabla SQA, de modo de recordar los énfasis de
                                                                                                    la investigación y de definir con claridad la búsqueda de información.
 grupos se pasearan por los quintos y/o                   Su objetivo es buscar infor-
                                                                                              2. Consulten, al menos, cuatro fuentes bibliográficas y/o digitales, que les propor-
                                                          mación que permita recoger
 cuartos básicos para compartir con ellos                 antecedentes acerca de un                 cionen información relativa al tema que investigan.
 la información incluida en el organizador                tema particular. La persona o
                                                          “fuente” consultada debe ser
                                                                                              3. Entrevisten a personas que tengan alguna relación o experiencia con el trabajo
                                                                                                    infantil, tales como:
 gráfico. Si no es posible, proponga a sus                 seleccionada de acuerdo con
                                                          su aporte a la investigación.             • Niños, jóvenes o adultos que trabajaron cuando fueron menores de edad;
 estudiantes otras actividades de difu-                                                               adultos que han presenciado o permitido el trabajo infantil.

 sión del Derecho del niño a ser protegido
 contra el abandono y el trabajo infantil.        102   Unidad 4: Para no perder los sueños, ni la sonrisa…




 Información complementaria                                                                Estrategias diferenciadas
 La tabla SQA                                                                              Durante la completación de la tabla SQA, algunos estudiantes po-
 Permite a los y las estudiantes la oportunidad de monitorear su pro-                      drán señalar que no saben nada del tema o que no desean saber-
 pio proceso de aprendizaje. Al completar la primera columna, pue-                         lo. En el primer caso, le sugerimos hacerles preguntas acerca del
 den comprender que no parten de cero en la construcción del nuevo                         tema orientador: verán que es imposible que no puedan completar
 conocimiento: experiencias, ideas, contenidos previos son el eslabón                      la primera columna. En el segundo caso, pídales que se pongan en
 que los conectará con el siguiente aprendizaje. La segunda columna                        el lugar de una niña o un niño trabajador para que empaticen con
 les permitirá visualizar el propósito que tienen respecto de los nuevos                   su realidad, al respecto pregúnteles: ¿qué les gustaría saber para
 contenidos; en este sentido asumirán una actitud propositiva y activa                     defender sus derechos y protegerse?
 en la etapa que se abre.                                                                  Habilidades implicadas: indagar, aplicar, evaluar, planificar.




162     Guía didáctica para el docente / Lenguaje 6º básico
Unidad 4

                                                                                                                                             Sugerencias metodológicas
                                                                                                                                    4
                                                                                                                                    Unidad

                                                                                                                                             Oriente el proceso de elaboración y pre-
                                                                                                                                             paración de la entrevista. Ayúdeles en el
                                                                                                                                             proceso de adecuación de las preguntas,
        • Especialistas que trabajan en organizaciones o fundaciones que protegen a los
          menores de edad del abandono y el trabajo.
                                                                                                                                             especialmente si la necesidad de infor-
        • Autoridades de tu comuna o lugar en donde vives que conocen esta realidad                                                          mación implica entrevistar a niños que
          y tratan de enfrentarla.
                                                                                                                                             trabajan, en cuyo caso es conveniente
    Para tener en cuenta en la entrevista                                                                                                    emplear un lenguaje informal o coloquial
    1. Infórmense previamente acerca de la persona que entrevistarán y centren el                                                            con los entrevistados. Promueva una en-
        diálogo en el tema que sirve a la investigación que realizan.
    2. Definan el registro de lenguaje que utilizarán, es decir, el trato que darán a la                                                      trevista semi-estructurada, es decir, que
        persona entrevistada si la conversación será formal o coloquial. La decisión                                                         contemple preguntas básicas, pero que
        dependerá del contexto de la entrevista y de la relación que establezcan con
        esta persona.                                                                                                                        dé pie a la oportunidad de profundizar en
    3. Planifiquen el cuestionario para no olvidar las preguntas más relevantes y evitar                                                      otros temas, de acuerdo con el curso de
        interrogantes que no aportan información.
    4. Cuando ya tengan las preguntas por escrito, ensáyenlas, expresándose libre-
                                                                                                                                             la conversación.
        mente. No obstante, procuren que durante la entrevista la conversación resulte
        natural y fluida.                                                                                                                     Actividades complementarias
    5. Definan cómo dejarán registrada su entrevista. La grabación requiere de la acep-
        tación previa del entrevistado y que los equipos (grabadoras, micrófonos, má-                                                        Para evaluar los resultados de las entre-
        quina fotográfica, baterías) se encuentren en buen estado.                                                                            vistas, recomendamos que Invite a sus
    6. Acuerden previamente el lugar y la hora de la entrevista. Sean puntuales.
                                                                                                                                             estudiantes a formar un gran círculo en
    Paso 3: Elaboración del organizador gráfico                                                                                               donde compartan sus resultados. Pída-
    El mapa conceptual
                                                                                                                                             les que:
    Considerando que el objetivo de la tarea de investigación es comunicar la infor-
                                                                                                         Saber más
    mación recogida, sugerimos que emplees como organizador gráfico, un mapa                                                                 • Describan la situación comunicativa en
    conceptual.                                                                                  En toda entrevista surge un
                                                                                                 diálogo que permite la trans-                  la que se produjo la entrevista. Pregún-
    ¿Qué elementos deben incluirse en un mapa conceptual?                                        misión del mensaje. En este
    Un mapa conceptual consta de tres elementos básicos:                                         ejercicio de comunicación se                   teles: ¿se sintieron cómodos al entre-
    • Conceptos: son las palabras o ideas principales del tema. Por ejemplo, un
                                                                                                 privilegia la función apelati-
                                                                                                 va o conativa del lenguaje,
                                                                                                                                                vistar? ¿Por qué? ¿Los entrevistados
      mapa conceptual que gire en torno al tema del “cuento”, incluirá relaciones
      con otros conceptos tales como: “géneros literarios”, “género narrativo”, “au-
                                                                                                 porque el emisor (en este
                                                                                                 caso, el entrevistador) espera
                                                                                                                                                cooperaron con ustedes? ¿Por qué?
                                                                                                 una respuesta del receptor (el
      tor”, “narrador”, por ejemplo.
                                                                                                 entrevistado).                              • Expliquen cómo condujeron la en-
    • Palabras o expresiones de enlace: son términos que permiten conectar los con-
      ceptos y las proposiciones para poder “leer” el organizador. Pueden ser palabras                                                          trevista. ¿Usaron las preguntas pau-
      de enlace o conectores tales como: con, por, desde, etc.; o verbos como: poseen,                                                          tadas? ¿Se abrieron a preguntas es-
      son, contienen, etc.; o pequeñas frases que también funcionan como conectores:
      pertenecen a, se dividen en, se producen por, etc.                                                                                        pontáneas?
    • Proposiciones: son ideas, significados, datos o ejemplos que adquieren sentido
      en relación con los conceptos clave del mapa conceptual, por ejemplo: “Personaje                                                       • ¿Qué recursos emplearon para reco-
      que conoce a Lucas, persona que relata la historia que este le cuenta”, “El puerto                                                        ger la información?
      de Valparaíso, etc.
                                                                                                                                             • Evalúen su proceso, consúlteles: ¿cómo
                                                                                                                                                calificarían el resultado de la entrevista?

                                                                              Unidad 4: Para no perder los sueños, ni la sonrisa…   103



Información complementaria                                                                                                                   Estrategias diferenciadas
El mapa conceptual como estrategia para potenciar valores educativos                                                                         Colabore con los estudiantes que pre-
                                                                                                                                             sentan más dificultades para planificar
Los mapas conceptuales contribuyen a desarrollar valores educativos. Poseen al menos dos
                                                                                                                                             la entrevista, apóyelos en la construc-
dimensiones respecto a su potencialidad educativa:
                                                                                                                                             ción de la pauta de preguntas y sugiera
Dimensión cognitiva: Los mapas conceptuales son una buena estrategia para el desarrollo de                                                   que orienten sus interrogantes hacia un
la capacidad de pensar: sintetizar, estructurar, relacionar, etc., que termina en un pensamiento                                             objetivo claro, por ejemplo, conocer la
autónomo e individual.                                                                                                                       vida o entorno del entrevistado, su per-
Dimensión personal y social: El dominio y aplicación de los mapas como estrategia de trabajo en el                                           sonalidad o el tipo de trabajo que des-
aula genera un progreso personal en las capacidades, como consecuencia de la dimensión cognitiva.                                            empeña, etcétera.
Los valores sociales se trabajan y desarrollan directamente cuando se aplica la elaboración de “ma-                                          Habilidades implicadas: crear pregun-
pas consensuados”. En ellos se intentan “compartir” los propios conocimientos con los de los demás.                                          tas, adecuar, pesquisar, organizar.
                                                                      Antonio Ontoria, Juan Pedro R. Gómez, Ana Molina,
                                           Potenciar la capacidad de aprender y pensar, Narcea Ediciones, Madrid, 2000.


                                                                                                                    Guía didáctica para el docente / Lenguaje 6º básico               163
Sugerencias metodológicas
                                                                     Taller de
 Colabore con sus estudiantes en la revi-         comunicación escrita
 sión del mapa conceptual que elabora-
 rán. Constate con ellos que estén presen-
 tes los elementos principales. Pídales que                                                    ¿Cómo realizar un mapa conceptual?
 los intercambien entre grupos diferentes,                                                     1. Considerando el tema central del organizador gráfico, determinen cuáles son los
                                                                                                     conceptos fundamentales.
 luego consúlteles: ¿comprenden el orga-
                                                                                               2. Observen qué relaciones se pueden establecer entre estos conceptos (orden de
 nizador o mapa conceptual del otro gru-                                                             importancia y vínculos posibles).
 po? ¿Pueden leerlo? ¿Tienen preguntas                                                         3. Definan qué proposiciones ayudan a comprender los conceptos clave y las rela-
 o vacíos importantes, que no se aclaran                         El mapa
                                                                                                     ciones que se establecen entre ellos.

 con el mapa conceptual?                                   conceptual permite                  4. Identifiquen también aquellos datos, antecedentes o ideas que se desprenden o
                                                        “leer” información orga-                     vinculan con algunos conceptos y que, al incluirlos, enriquecen el mensaje.
 Al cerrar este taller, explicite que el or-               nizada visualmente.
                                                                                               5. Seleccionen los enlaces que permiten comprender las relaciones entre los con-
 ganizador producido será un recurso                                                                 ceptos y entre estos y las proposiciones planteadas.

 fundamental para las actividades que se                                                       6. Elaboren un primer borrador del mapa conceptual, que ordene la información
                                                                                                     obtenida de las diversas fuentes consultadas.
 presentarán en el Taller de comunica-
                                                                                               7. Evalúen la claridad del borrador. Un alumno del grupo lo explicará a los de-
 ción oral.                                                                                          más integrantes del equipo para que determinen los ajustes y cambios que
                                                                                                     son necesarios.
 Actividades complementarias                                                                   8. Desarrollen en común la siguiente co-evaluación. Cada vez que respondan “No”
                                                                                                     o “A veces” realicen los ajustes que mejorarán su mapa conceptual final.
 Proponga a sus estudiantes que seleccio-
 nen noticias aparecidas en la prensa, que                                                                 Coevaluación
 aborden los temas propuestos y consúlte-                                                                                           En el borrador realizado:                                Sí No A veces
                                                                                                       1 Se comprende fácilmente la información que contiene el mapa conceptual.
 les: ¿qué tipos de fuentes observan? ¿Es-
                                                                                                       2 Las relaciones que se establecen entre los distintos datos son correctas.
 tas sirven para enriquecer la información?
                                                                                                       3 La información presentada proviene de, al menos, cuatro fuentes autorizadas.
 ¿Qué otras fuentes escogerían ustedes
                                                                                                           El mapa conceptual posee las tres partes que conforman a este tipo de organiza-
 para complementar los antecedentes?                                                                   4
                                                                                                           dores gráficos: conceptos, enlaces y proposiciones.


 Información complementaria                                                                    9. Comenten en el curso:
                                                                                                     • ¿Qué dificultades tuvieron durante la elaboración del mapa conceptual?
 ¿Qué fuentes pueden ser consideradas                                                                • ¿Cómo solucionaron las dificultades?
                                                                                                     • ¿Qué utilidad les ha proporcionado construir un mapa conceptual?
 en esta investigación?
                                                                                               10. Elaboren el mapa conceptual final en una hoja limpia. Revisen la redacción y la
 Algunas recomendadas son:                                                                           ortografía de cada casillero.

 • Organismos internacionales: Organiza-                                                       11. Una vez que hayan finalizado, evalúen lo que han aprendido acerca del tema
                                                                                                     investigado, completando la tercera columna de la tabla SQA presente en la
   ción Mundial del Trabajo (OIT), el Fondo                                                          página 102.
   de Naciones Unidas para la Infancia
   (UNICEF), Organización de las Nacio-
   nes Unidas (ONU), la Organización de
   los Estados Americanos (OEA).                  104    Unidad 4: Para no perder los sueños, ni la sonrisa…
 • Organismos e institucionales guber-
   namentales: Ministerio del Trabajo y
   Previsión Social (MINTRAB), Ministe-        Estrategias diferenciadas
   rio de Educación (MINEDUC), Servicio
   Nacional de Menores (SENAME), Ins-          Antes de cerrar este taller, evalúe la necesidad de que los grupos intercambien sus orga-
   tituto Nacional de la Juventud (INJUV),     nizadores. Al compartirlos, los estudiantes podrán objetivar el propio mapa conceptual,
   intendencias regionales.                    aclarar dudas y enriquecer su propuesta, a partir de los diferentes ordenamientos visuales
 • Organizaciones no gubernamentales:          que observarán en el trabajo de sus otros compañeros y compañeras. En caso de que
   Hogar de Cristo, Fundación, Corpora-        un grupo se encuentre muy débil en su proceso de producción, anímelo a rehacer o en-
   ción Opción, Fundación Mi Casa.             riquecer su trabajo modelando el de otro equipo de trabajo que resulte pertinente a su
 • Municipalidades.                            investigación.
 • Personas involucradas con el problema       Habilidades implicadas: revisar, comparar, evaluar.
   investigado: antropólogos, historiado-
   res, dueños de negocios que contrata
   menores de edad, padres y madres de
   menores de edad que trabajan, niños
   trabajadores.

164     Guía didáctica para el docente / Lenguaje 6º básico
Unidad 4

                                                                                                                                                                 Sugerencias metodológicas
                                                                                                                                                        4
                                                                                                                                                        Unidad
                Taller de
  comunicación oral                                                                                                                                              Aclare y precise con sus estudiantes el
                                                                                                                                                                 objetivo del Taller de comunicación oral.
                                                                                                                                                                 Colabore con ellos revisando el proceso de
    Comunico oralmente los resultados de mi investigación                                                                                                        organizar una exposición oral. Después de
    En la investigación realizada en el taller de comunicación escrita te informaste sobre
    la realidad del trabajo infantil. Ahora junto con tus compañeros de grupo transmitan                                                                         revisar la tabla, pregunte: ¿sabían que cada
    esta información a su curso mediante una exposición oral.                                                                                                    parte de la presentación tenía objetivos y
    Manteniendo los mismos equipos formados en el taller escrito, preparen la exposición
    del tema investigado. Les sugerimos que organicen esta tarea en tres pasos.
                                                                                                                                                                 procedimientos específicos? ¿Qué procedi-
    Paso 1: Antes de comenzar
                                                                                                                                                                 mientos para exponer han empleado ante-
    1. Revisen la siguiente tabla que les permitirá organizar con claridad la exposición oral.                                                                   riormente? ¿Cuál de estos les resultó más
                                                                                                                                                                 conveniente o apropiado? ¿Por qué creen
                                   Organización de una exposición oral
                                                                                                                                                                 que a veces las exposiciones orales no son
                                          Presentar el tema y despertar el interés del auditorio en él.
                           Objetivos
                                          Captar su atención.                                                                                                    motivadoras para la audiencia? ¿Cómo se
          Introducción                    Plantear una pregunta.                                                                                                 puede evitar este problema?
                                          Provocar suspenso.
                         Procedimientos
                                          Personalizar el tema, señalando cómo este afecta a los intereses
                                                                                                                                                                 Pida a sus estudiantes que durante este
                                          del público que escucha.                                                                                               proceso se pongan también en el lugar
                           Objetivos
                                          Desarrollar el tema.
                                                                                                                                                                 del público para ajustar tiempos, hacer
                                          Evitar la distracción de los oyentes.
                                          Seleccionar y desarrollar las ideas fundamentales.
                                                                                                                                                                 pausas o captar su atención.
           Desarrollo                     Utilizar medios audiovisuales.
                         Procedimientos   Usar ejemplos, anécdotas, etc. que despierten la atención del                                                          Actividades complementarias
                                          auditorio.
                                          Reorientar al auditorio, insistiendo permanentemente en las
                                          principales ideas de la exposición.
                                                                                                                                                                 Para abrir este taller, forme un gran círcu-
                                          Destacar en pocas palabras aquello que se ha tratado.
                                                                                                                              TICs                               lo y converse con sus estudiantes sobre
                           Objetivos
                                          Cerrar la exposición.                                                      Aprende más sobre cómo ex-
                                                                                                                     poner en:
                                                                                                                                                                 cómo han sido las experiencias anteriores
          Conclusión                      Resumir y encadenar en forma lógica las ideas fundamentales,               http://recursos.cnice.mec.es/               de exposición oral, consúlteles: ¿cómo se
                         Procedimientos   ordenándolas con claridad y sencillez.                                     lengua/profesores/eso2/t2/
                                          Extraer posibles conclusiones o consecuencias de lo expuesto.              teoria_1.htm                                sienten cuando van a realizar una expo-
                                                                                                                                                                 sición oral? ¿Por qué? Cuando exponen,
    2. ¿En qué consiste cada uno de los tres momentos básicos de una exposición
        oral? Expliquen.
                                                                                                                                                                 ¿cómo reaccionan ante ustedes los demás
    3. ¿Cómo distribuirán las intervenciones de los integrantes del grupo, respetando                                                                            compañeros y compañeras? Esta actitud,
        estos tres momentos?                                                                                                                                     ¿les favorece o los desconcentra? Cuando
    Paso 2: Durante la preparación                                                                                                                               exponen en presentaciones grupales, ¿se
    4. Desarrollen cada uno de los procedimientos que emplearán durante el inicio,                                                                               apoyan entre los miembros del equipo?
        desarrollo y cierre de la exposición.
    5. Dentro de los medios audiovisuales, incluyan el organizador gráfico realizado en                                                                           ¿Por qué es importante la contención de
        el Taller de comunicación escrita.                                                                                                                       los demás? Cuando son parte del público,
    6. Preparen pequeñas tarjetas que contengan palabras o ideas clave. Pueden usar-                                                                             ¿cómo se comportan con los expositores?
        las con discreción durante la presentación.
                                                                                                                                                                 ¿Qué compromiso podrían asumir como
                                                                                                  Unidad 4: Para no perder los sueños, ni la sonrisa…   105      curso para que esta experiencia sea sig-
                                                                                                                                                                 nificativa para todos?


Información complementaria                                                                                                 Estrategias diferenciadas
La situación comunicativa de una exposición oral (como la que rea-                                                         Es conveniente que con aquellos estudiantes que evidencian dificul-
lizaremos en esta oportunidad) se quiebra si el orador decide leer                                                         tades en la comunicación oral, aborde los siguientes aspectos:
su exposición. A diferencia de un texto escrito, la exposición oral                                                        • Lectura domiciliaria, en voz alta, al menos 10 minutos diarios.
tiene la potencialidad de ser modificada durante su desarrollo, si                                                          • Lectura frente al espejo para tomar conciencia del lenguaje corporal.
el auditorio evidencia incomprensión de las ideas o distanciamiento
                                                                                                                           • Presentación frente a un familiar o adulto responsable del tema
de la propuesta. En este contexto, la observación directa del expo-
                                                                                                                             trabajado en grupo (apertura para recibir comentarios y sugeren-
sitor le permitirá recibir la retroalimentación necesaria para realizar
                                                                                                                             cias que enriquezcan la presentación).
los cambios pertinentes (explicar, hacer preguntas, incorporar una
anécdota, etc).                                                                                                            • Presentación frente a compañero o compañera para ajustar el proceso.
                                                                                                                           • Presentación frente al docente, de modo de cerrar esta preparación.
                                                                                                                           Habilidades implicadas: revisar, analizar, evaluar, planificar.



                                                                                                                                        Guía didáctica para el docente / Lenguaje 6º básico              165
Sugerencias metodológicas
                                                                         Taller de
 Oriente el proceso del ensayo. Es de-                  comunicación oral
 seable que al menos durante uno de
 los momentos de preparación, los
                                                                                                       Paso 3: En el ensayo
 estudiantes tengan la posibilidad de                                                                  7. No es recomendable realizar una exposición oral sin haberla ensayado antes,
 conocer cómo se manejan los recur-                                                                          varias veces. Este paso es fundamental para lograr que todos los miembros del
                                                                                                             grupo sepan qué información deben comunicar y en qué momento les corres-
 sos técnicos de apoyo que requieran.                                                                        ponde intervenir.
 Este paso fortalecerá de dos maneras                                                                  8. Los ensayos son la instancia para probar la funcionalidad de los medios de
                                                                                                             apoyo (presentación de imágenes en computador, papelógrafos, videos,
 el trabajo grupal: primero, porque to-                                                                      entre otros), así como una oportunidad para poner en práctica un plan al-
 dos los alumnos y alumnas estarán en                                                                        ternativo en caso de que alguna situación se altere el día de la exposición
                                                                                                             (ausencia de un integrante, problemas con los equipos que proyectan los
 conocimiento de cómo se utilizan los                                                                        materiales de apoyo, etcétera).
 equipos (enchufes, cables, botones y                                                                  9. Los ensayos también posibilitan evaluar los recursos verbales, no verbales
                                                                                                             y paraverbales de la presentación, como apoyo revisen las siguientes reco-
 opciones para el correcto funciona-                                                                         mendaciones:
 miento), lo que agilizará las presen-                             Cuando expongas,                          Recursos verbales: La construcción del mensaje
 taciones; y, en segundo lugar, porque                         siente la responsabilidad                     • Utilicen oraciones breves, de modo que tanto el expositor como la au-
                                                                 de que comunicas un
 quitará parte de la ansiedad al proce-                          mensaje importante.
                                                                                                               diencia puedan mantener el hilo de la presentación (se sugiere el orden
                                                                                                               sujeto + predicado). La claridad es fundamental para que la comunica-
 so que vendrá (habrá más seguridad                                                                            ción del mensaje sea efectiva.
 para enfrentar la exposición).                                                                              • Empleen palabras variadas. No se trata de caer en un lenguaje rebusca-
                                                                                                               do, sino en ampliar el lenguaje. Procuren no repetir constantemente algu-
                                                                                                               na palabra (Ejemplos: “hacen”, “cosa” o “dijo”) refleja escasa rigurosidad
 Actividades complementarias                                                                                   en la fase de preparación.
                                                                                                             • Eviten calificaciones que reflejen un punto de vista personal (Ejemplos: “tris-
 Ofrezca la posibilidad de grabar algunos                                                                      te realidad”, “excelente decisión”, “increíble vida”). Debe ser el público quien
                                                                                                               debe construir su opinión, sin que influya la postura de ustedes como exposi-
 ensayos (con el debido consentimiento                                                                         tores.
 de los alumnos y alumnas que partici-                                                                       • Eviten muletillas como “eh”, “poh”, “a ver…”, “o sea…”, que distraen a los re-
 parán) y de revisar algunos aspectos de                                                                       ceptores y empobrecen el discurso oral.

 la grabación. De manera constructiva,                                                                         Recursos no verbales: La imagen proyectada
                                                                                                             • La presentación personal es importante a la hora de exponer. Una vestimenta
 conversen sobre los recursos verbales,                                                                        ordenada y sencilla ayudará a que la audiencia se concentre en la información
 no verbales y paraverbales presentes                                                                          que se entrega y no en él o la expositora.
                                                                                                             • Estudien cómo utilizarán el espacio disponible durante la exposición. Qué lugar
 en el fragmento revisado (esto proceso                                                                        ocuparán, de modo de no interferir con los materiales de apoyo que presenten,
 pueden seguirlo con la lista de aspec-                                                                        y qué movimientos realizarán durante sus intervenciones.

 tos descritos en esta páginas del Texto                                                                     • Los gestos que realicen deben ser naturales y moderados, con el mismo
                                                                                                               fin de no distraer a la audiencia. Dentro del grupo evalúen qué gestos,
 del Estudiante).                                                                                              movimientos o actitudes corporales deben ser corregidos o mejorados
                                                                                                               antes de la presentación.
                                                                                                             • La mirada es fundamental para cautivar al público. ¿Qué puntos de la sala les
                                                                                                               ayudan a abarcar con la vista a todo el curso? Definan esos puntos para lograr
                                                                                                               concentración durante la exposición, en otro, momentos miren directamente
                                                                                                               a sus receptores para lograr cercanía.


                                                         106     Unidad 4: Para no perder los sueños, ni la sonrisa…




 Información complementaria                                                                                 Estrategias diferenciadas
 La habilidad comunicativa más interesante implicada en la exposición oral                                  Explique a sus estudiantes que la apariencia personal ordena-
 es la de adaptar la exposición al discurso, a la audiencia. Los estudiantes                                da, que revele preocupación por el público, no se contrapone
 tienen que aprender que no es igual dirigirse a sus propios compañeros                                     al estilo personal de cada uno de ellos. Plantee al curso la ne-
 que a otros profesores o a un grupo de padres, por ejemplo. Por lo tanto, el                               cesidad de que el pelo no interfiera en la mirada, que la higiene
 docente, además de atender a que la exposición sea formalmente correc-                                     personal sea un aspecto básico de su presentación, que el
 ta (bien construida, inteligible…), debe subrayar los aspectos comunicati-                                 vestuario – aunque sea sencillo – debe estar limpio y cuidado.
 vos, es decir, la adecuación o no adecuación de la exposición al “público”                                 Anime a niños y niñas a tener en cuenta estos factores, enfa-
 que la escucha. La adecuación pragmática vendrá dirigida por aspectos                                      tizando el hecho de que si los omiten, arriesgan la distracción
 tales como la duración de la exposición, el nivel de abstracción empleado,                                 del público hacia estos focos de interés.
 el grado de formalidad, el respeto a las normas preestablecidas, etc.
                                                                                                            Habilidades implicadas: planificar, organizar, aplicar, evaluar.
          María José del Río. Psicopedagogía de la lengua oral: un enfoque comunicativo.
                                                             España: Horsori Ed., 1998.




166     Guía didáctica para el docente / Lenguaje 6º básico
Unidad 4

                                                                                                                                                                     Sugerencias metodológicas
                                                                                                                                                          4
                                                                                                                                                          Unidad


                                                                                                                                                                     Promueva un ambiente de respeto y
                                                                                                                                                                     compañerismo durante las presen-
                                                                                                                                                                     taciones.
         Recursos paraverbales: La importancia de la voz
         • La velocidad o el ritmo de la presentación debe ser moderada. Recuerden que si                                                                            Después de la exposición, colabore en
           se apuran transmitirán la sensación de nerviosismo y confusión. Por el contrario,
           si el ritmo es muy lento pueden desmotivar al auditorio.
                                                                                                                                                                     la evaluación de esta experiencia, re-
         • El volumen de la voz debe permitir que todo el público escuche con claridad                                                                               visando el paso 5 indicado en el tex-
           el mensaje. No es necesario gritar, sino tomar conciencia de la propia voz y
           prepararla para este tipo de actividad.
                                                                                                                                                                     to. Es recomendable que recopile los
         • La articulación de los sonidos es clave para que el mensaje se proyecte de manera cla-                                                                    resultados obtenidos de la pauta de
           ra y efectiva. En lo posible no te “comas” los sonidos, como las “s” finales, que aunque
           es una característica del español de Chile, al exponer, debes procurar corregirla, pero
                                                                                                                                                                     autoevaluación y los comparta en co-
           no al punto de forzar tu exposición y desconcentrarte de tu objetivo principal.                                                                           mún con el curso.
         • Las pausas y los silencios te ayudan a potenciar las ideas, y a los demás, a reci-
           bir el mensaje que transmites.
                                                                                                                                                                     Actividades complementarias
    Paso 4: Durante la presentación
    10. El día anterior a la presentación revisen los materiales de apoyo que usarán y                                                                               Al finalizar la presentación, entregue a
         déjenlos en un lugar estratégico, a prueba de olvidos.
                                                                                                                                                                     cada uno de los estudiantes un papel en
    11. Siéntanse responsables de comunicar un mensaje importante, que ayudará a
         los demás a profundizar en el ámbito del trabajo infantil y, así, a reflexionar en                                                                           blanco en el que anote cómo se sintió
         torno a este problema.                                                                                                                                      durante su exposición y explique por qué.
    Paso 5: Después de la presentación
                                                                                                                                                                     Los papeles, que pueden ser anóni-
    1. Al finalizar, evalúen como equipo y/o curso el proceso de preparación y la pre-
         sentación realizada. Para ello, les recomendamos que cada integrante responda                                                                               mos, serán recogidos por usted en una
         individualmente la siguiente pauta que le permitirá revisar el trabajo realizado.                                                                           bolsa o caja. Posteriormente léalos en
    2. Para responder la pauta: Sigue la tabla numérica del 1 al 7, en la que el 1 es la
         calificación más baja y el 7 corresponde al logro sobresaliente. Escribe una X en
                                                                                                                                                                     voz alta y a partir de esta información,
         la casilla correspondiente.                                                                                                                                 abra una conversación en torno al pro-
                                                                                                                                                                     ceso vivido.
          Autoevaluación                      revisa tu aprendizaje completando la siguiente pauta:

                                               En nuestra exposición oral:                                          1   2    3    4    5    6    7
                                                                                                                                                                     En común con sus estudiantes extraigan
     1   Fue posible identificar los tres momentos que organizan una exposición oral.
                                                                                                                                                                     fortalezas y desafíos que podrán aplicar a
     2 Los procedimientos usados en cada momento favorecieron la comunicación de la información.                                                                     una nueva experiencia de exposición oral
     3 Los procedimientos empleados permitieron mantener el interés del auditorio.                                                                                   (anímelos a integrar este aprendizaje a di-
     4 Los materiales de apoyo fueron un aporte para la comunicación de las ideas.                                                                                   sertaciones y presentaciones que realicen
     5 Usamos el espacio disponible con propiedad.                                                                                                                   en otros subsectores).
     6 Transmitimos la información, empleando un vocabulario variado.
     7 Evitamos las muletillas.
     8 Utilizamos la voz como un recurso paraverbal fundamental para que el mensaje se comprenda.
     9 Los expositores se presentaron en forma ordenada y sencilla.
     10 Los expositores mostraron interés y compromiso con la información que comunicaban.


                                                                                                    Unidad 4: Para no perder los sueños, ni la sonrisa…   107



Información complementaria                                                                                                                                Estrategias diferenciadas
Decálogo del oyente perfecto (André Coquet, 1983):                                                                                                        Si durante las exposiciones algún alumno o alumna
 1. Adoptar una actitud activa. Tener curiosidad.                                                                                                         omite las “s” finales, especialmente cuando sigue
 2. Mirar al orador.                                                                                                                                      una vocal, anímelo a encadenar la “s” a la vocal
 3. Ser objetivo. Escuchar lo que dice una persona distinta de nosotros mismos.                                                                           que sigue. Esta técnica sirve especialmente como
 4. Conectarse con el orador. Comprender su mensaje y su manera de ver las cosas.                                                                         estrategia de lectura oral, ejemplo: “Ayudará a los
 5. Descubrir en primer lugar la idea principal.                                                                                                          demás a profundizar en la reflexión”.
 6. Descubrir también los objetivos y el propósito del orador.                                                                                            Habilidades implicadas: observar, exponer, evaluar.
 7. Valorar el mensaje escuchado.
 8. Valorar la intervención del orador.
 9. Reaccionar al mensaje.
10. Hablar cuando el orador haya terminado.
                        Daniel Cassany, Marta Luna y Gloria Sanz. Enseñar Lengua. Barcelona: Ed. Grao, 2007.



                                                                                                                                           Guía didáctica para el docente / Lenguaje 6º básico              167
Sugerencias metodológicas
 Antes de comenzar con la lectura y eva-                  Evaluación final
 luación, revise con los estudiantes las par-
 tes que componen esta sección y cuánto
 tiempo emplearán en responderla.                                                                           I. Para que compruebes lo que has aprendido en esta unidad, desarrolla la
                                                                                                                 siguiente evaluación final. Lee atentamente el siguiente texto.
 Esta vez el Texto del Estudiante no in-
 corpora estrategias de lectura, por ello                                Conoce al autor...
 es recomendable que usted abra esta                                  Anton Chejov (1860-1904)
                                                                                                                                                Vanka
                                                                                                                                               Anton Chejov
 evaluación, invitando a los alumnos y
                                                                                                               Vanka Chukov, un muchacho de nueve años, a quien habían colocado
 alumnas a que:                                                                                                hacía tres meses en casa del zapatero Alojin para que aprendiese el o -
                                                                                                               cio, no se acostó la noche de Navidad. Cuando los amos y los oficiales
 1. Observen la estructura del texto y de-                                                                     se fueron, cerca de las doce, a la iglesia para asistir a la misa del Gallo,
                                                                                                               cogió del armario un frasco de tinta y un portaplumas con una pluma
     terminen a qué tipología corresponde.                                                                     enrobinada, y, colocando ante él una hoja muy arrugada de papel, se
 2. Lean el título del texto, revisen la ilus-                                                                 dispuso a escribir.
                                                                                                               Antes de empezar dirigió a la puerta una mirada en la que se pintaba el
     tración y propongan quién puede ser                              Médico, escritor y dramaturgo            temor de ser sorprendido, miró el ícono oscuro del rincón y exhaló un
                                                                      ruso, ha sido reconocido como
     Vanka.                                                           uno de los maestros del relato
                                                                                                               largo suspiro. El papel se hallaba sobre un banco, ante el cual estaba él
                                                                                                               de rodillas.
                                                                      breve. En su obra logró plasmar
 3. Lean la biografía del autor (su pro-                              parte de la realidad cotidiana de        «Querido abuelo Constantino Makarich –escribió– : Soy yo quien te es-
     cedencia rusa podrá explicar a los                               su país y de la incomunicación           cribe. Te felicito con motivo de las Navidades y le pido a Dios que te col-
                                                                                                               me de venturas. No tengo papá ni mamá; sólo te tengo a ti...”
                                                                      que viven sus personajes.
     niños y niñas por qué en el relato los                           Entre sus obras dramáticas               Vanka miró a la oscura ventana, en cuyos cristales se reflejaba la bujía,
     nombres son tan diferentes a los que                             destacan: Ivánov (1887), La
                                                                      gaviota (1896), Tío Vania
                                                                                                               y se imaginó a su abuelo Constantino Makarich, empleado a la sazón
                                                                                                               como guardia nocturno en casa de los señores Chivarev. Era un viejecito
     han escuchado anteriormente).                                    (1899-1900). Sus cuentos
                                                                                                               enjuto y vivo, siempre risueño y con ojos de bebedor. Tenía sesenta y cin-
                                                                      son numerosos, “La corista”,
                                                                                                               co años. Durante el día dormía en la cocina o bromeaba con los cocine-
 Le proponemos que la primera lectura                                 “Los extraviados”, “¡Chist!”,
                                                                                                               ros, y por la noche se paseaba, envuelto en una amplia pelliza, en torno
                                                                      “En navidad”, “La máscara”,
 sea silenciosa e individual para que los y                           “Vanka”, entre muchos otros.
                                                                                                               de la finca, y golpeaba de vez en cuando con un bastoncillo una pequeña
                                                                                                               plancha cuadrada, para dar fe de que no dormía y atemorizar a los ladro-
 las estudiantes puedan realizar un pro-                                                                       nes. Lo acompañaban dos perros: Canelo y Serpiente. Este último se me-
 ceso de evaluación autónomo. Antes de                                                                         recía su nombre: era largo de cuerpo y muy astuto,
                                                                                                               y siempre parecía ocultar malas intencio-
                                                                          Nuevas palabras
 la revisión de las actividades, invite a los                                                                  nes; aunque miraba a todo el mundo con
                                                                      Oficio: arte o práctica.                  ojos acariciadores, no le inspiraba a nadie
 niños y niñas a realizar una lectura oral                            Enrobinada: mohosa, en                   confianza. Se adivinaba, bajo aque-
 expresiva después de que usted modele                                desuso.                                  lla máscara de cariño, una per dia
                                                                      Ícono: representación reli-              jesuítica. Le gustaba acercarse a la
 el primer párrafo.                                                   giosa usada en las iglesias              gente con suavidad, sin ser notado,
                                                                      cristianas orientales.                   y morderla en las pantorrillas. Con
 Actividades complementarias
                                                                      Venturas: felicidad, suerte.             frecuencia robaba pollos de casa de
                                                                      Bujía: vela de cera blanca.              los campesinos. Le pegaban gran-
                                                                      A la sazón: en aquel tiempo.             des palizas; dos veces había estado
 Solicite a sus estudiantes que observen                              Enjuto: delgado, flaco.                   a punto de morir ahorcado; pero
                                                                                                               siempre salía con vida de los más
 la ilustración de esta página y que iden-                            Pelliza: chaqueta con el
                                                                      cuello y mangas reforzadas.              apurados trances y resucitaba cuan-
 tifiquen a qué momento del relato co-                                 Perfidia: deslealtad, traición.           do lo tenían ya por muerto.

 rresponde. Pídales que describan este
 momento y que luego expliquen qué im-                    108    Unidad 4: Para no perder los sueños, ni la sonrisa…

 portancia tiene en la historia relatada.

 Información complementaria                                                                                                       Estrategias diferenciadas
 La lectura expresiva                                                                                                             En el proceso de lectura silenciosa, monitoree
 Toda lectura, por naturaleza, debe ser comprensiva e interpretativa. Esta implica un diá-                                        la comprensión lectora de los estudiantes que
 logo entre lector y narrador. La lectura comprensiva se realizará normalmente de forma                                           puedan tener dificultades en este proceso.
 silenciosa (texto-ojo-cerebro) un lector posteriormente podrá hacerla expresiva.                                                 Cuando hayan terminado de leer esta página,
                                                                                                                                  pídales que le cuenten:
 La lectura expresiva es creativa, artística (persuade y conmueve a través de la entonación),
 estética (se intenta disfrutar de una obra y existe un aprecio por los valores emocionales y                                     • ¿Quién es Vanka? ¿Quién es Constantino
 literarios), cercana a la dramatización, al lector-actor y a la comunicación oral. El lector es un                                  Makarich?
 comunicador, siente lo que lee, sintoniza con el auditorio, no lee de memoria. Decía Pellison:                                   • ¿Qué le sucede a Vanka?
 “Abrid una colección: leed un cuento, no con los ojos, sino en voz alta; como si hubiéramos                                      • ¿Dónde se desarrollan los acontecimientos
 dado la nota, toma el tono, el acento, el paso del narrador. El texto que contáis no es un texto                                    principales?
 fijo y muerto, sino que lleva consigo el movimiento y el sonido de la palabra viva”.
                                                                                                                                  Habilidades implicadas: observar, analizar,
                                       Francisco Galera Noguera, “La lectoescritura: métodos y procesos”,
                en Antonio Mendoza Fillola. Didáctica de la Lengua y Literatura. Madrid: Prentice Hall, 2003.
                                                                                                                                  relacionar, anticipar, modelar.

168     Guía didáctica para el docente / Lenguaje 6º básico
Unidad 4

                                                                                                                                              Sugerencias metodológicas
                                                                                                                                     4
                                                                                                                                     Unidad


                                                                                                                                              Cuando realice con sus estudiantes la
                                                                                                                                              lectura en voz alta, le sugerimos que se
                                                                                                                                              detenga y cuide la expresión de lo que
         En aquel momento, el abuelo de Vanka estaría, de fijo, a la puerta, y mirando las ventanas iluminadas                                 se lee. Enfatice que en esta página se
         de la iglesia, embromaría a los cocineros y a las criadas, frotándose las manos para calentarse. Rien-
         do con risita senil les daría vaya a las mujeres.                                                                                    produce uno de los momentos más so-
         – ¿Quiere usted un polvito? –les preguntaría, acercándoles la tabaquera a la nariz.                                                  brecogedores del relato: cuando Vanka
         Las mujeres estornudarían. El viejo, regocijadísimo, prorrumpiría en carcajadas y se apretaría con                                   le cuenta a su abuelo las humillaciones
         ambas manos los ijares.
                                                                                                                                              que vive. Pídales que lean en voz alta,
         Luego les ofrecería un polvito a los perros. El Canelo estornudaría, sacudiría la cabeza, y, con el gesto
         huraño de un señor ofendido en su dignidad, se marcharía. El Serpiente, hipócrita, ocultando siem-                                   modelando la expresión y el tono, espe-
         pre sus verdaderos sentimientos, no estornudaría y menearía el rabo.                                                                 cialmente desde: “Vanka, imaginándose
         El tiempo sería soberbio. Habría una gran calma en la atmósfera, límpida y fresca. A pesar de la oscuridad
         de la noche, se vería toda la aldea con sus tejados blancos, el humo de las chimeneas, los árboles plateados
                                                                                                                                              todo esto, suspiraba…” hasta “…si no
         por la escarcha, los montones de nieve. En el cielo, miles de estrellas parecerían hacerle alegres guiños                            me sacas de aquí me moriré”.
         a la Tierra. La Vía Láctea se distinguiría muy bien, como si, con motivo de la fiesta, la hubieran lavado y
         frotado con nieve...
         Vanka, imaginándose todo esto, suspiraba. Tomó de nuevo la pluma y continuó escribiendo:
                                                                                                                                              Actividades complementarias
         «Ayer me pegaron. El maestro me cogió por los pelos y me dio unos cuantos correazos por haberme                                      Proponga a sus estudiantes contestar la
         dormido arrullando a su niño. El otro día la maestra me mandó destripar una sardina, y yo, en vez de
         empezar por la cabeza, empecé por la cola; entonces la maestra cogió la sardina y me dio en la cara                                  carta de Vanka, ofreciéndole solución y
         con ella. Los otros aprendices, como son mayores que yo, me morti can, me mandan por vodka a
         la taberna y me hacen robarle pepinos a la maestra, que, cuando se entera, me sacude el polvo. Casi
                                                                                                                                              esperanza para sus problemas, consúlte-
         siempre tengo hambre. Por la mañana me dan un mendrugo de pan; para comer, unas gachas de                                            les al respecto: ¿si Vanka fuese real y exis-
         alforfón; para cenar, otro mendrugo de pan. Nunca me dan otra cosa,
         ni siquiera una taza de té. Duermo en el portal y paso mucho frío;                                                                   tiera en la actualidad, qué podrían decirle?
                                                                                       Nuevas palabras
         además, tengo que arrullar al niño, que no me deja dormir con sus
                                                                                   Embromaría: hacer bromas
                                                                                                                                              ¿Cómo pueden relacionar la realidad de
         gritos... Abuelito: sé bueno, sácame de aquí, que no puedo soportar
         esta vida. Te saludo con mucho respeto y te prometo pedirle siempre       a alguien.                                                 Vanka con la declaración de los Derechos
                                                                                   Senil: persona de avanzada
         a Dios por ti. Si no me sacas de aquí, me moriré.»
                                                                                           edad.                                              del niño?
         Vanka hizo un puchero, se frotó los ojos con el puño y no pudo reprimir           Vaya: burla.
         un sollozo. «Te seré todo lo útil que pueda -continuó momentos des-               Prorrumpía: expresar algo
                                                                                                                                              Apoye el proceso de escritura, recor-
         pués-. Rogaré por ti, y si no estás contento conmigo puedes pegarme
         todo lo que quieras. Buscaré trabajo, guardaré el rebaño. Abuelito: te
                                                                                           con fuerza o violencia.                            dándoles el formato de la carta.
                                                                                           Ijares: cavidades ubicadas
         ruego que me saques de aquí si no quieres que me muera. Yo escaparía              entre las costillas y los
         y me iría a la aldea contigo; pero no tengo botas, y hace demasiado frío
         para ir descalzo. Cuando sea mayor te mantendré con mi trabajo y no
                                                                                           huesos de las caderas.                             Información complementaria
                                                                                           Límpida: limpia, pura.
         permitiré que nadie te ofenda.Y cuando te mueras, le rogaré a Dios por
         el descanso de tu alma, como le ruego ahora por el alma de mi madre.
                                                                                           Aprendices: personas que
                                                                                           aprenden algún arte u oficio.
                                                                                                                                              Sergio Pitol (Premio Cervantes 2005)
         Moscú es una ciudad muy grande. Hay muchos palacios, muchos ca-                   Mortifican: causan molestia                         cita al eslavista Angelo Ripellino para
                                                                                           o pesadumbre.
         ballos, pero ni una oveja. También hay perros, pero no son como los
         de la aldea: no muerden y casi no ladran. He visto en una tienda una              Gachas: comida compuesta                           sintetizar el mundo creado por Chejov:
                                                                                           de harina cocida con agua y
         caña de pescar con un anzuelo tan hermoso que se podrían pescar
         con ella los peces más grandes. Se venden también en las tiendas
                                                                                           sal, que se puede aderezar                         “Palpita en estas obras la música apagada
                                                                                           con leche, miel u otro aliño.
         escopetas de primer orden, como la de tu señor. Deben costar muy                  Rublos: moneda que en                              de la vida cotidiana; una vida sin ímpetus
         caras, lo menos cien rublos cada una. En las carnicerías venden per-
         dices, liebres, conejos, y no se sabe dónde los cazan”.
                                                                                           Rusia es la unidad monetaria.
                                                                                                                                              heroicos, un lentísimo arrastrarse; un flujo
                                                                                                                                              de vida angustiosa... Un universo donde los
                                                                                                                                              hombres, mónadas afligidas, se fastidian,
                                                                               Unidad 4: Para no perder los sueños, ni la sonrisa…   109      se vacían, gimen y se pierden en sueños
                                                                                                                                              estériles”... “A veces, el balbuceo de estas
                                                                                                                                              mónadas se organiza, y hacen lo posible
Estrategias diferenciadas                                                                                                                     para volver a juntarse, como hombres que
En el proceso de lectura silenciosa, continúe monitoreando la comprensión lectora de aquellos                                                 excavan una muralla por lados opuestos.
alumnos y alumnas que puedan tener dificultades con la lectura de este cuento. Cuando hayan                                                    Pero, con más frecuencia, sus golpes son
finalizado de leer esta página, pídales que le expliquen:                                                                                      pensamientos dispersos, fragmentos de
                                                                                                                                              frases escapadas de un mudo fluir de la
• ¿Quiénes son El Canelo y El Serpiente? ¿Cómo los describirían?
                                                                                                                                              conciencia. Se trasluce de sus palabras un
• ¿Por qué Vanka quiere volver a la aldea con su abuelo?                                                                                      oculto gorgoteo de vibraciones psicológi-
• ¿Vanka se siente a gusto en Moscú? ¿Por qué?                                                                                                cas, un subtexto que es como la sombra,
                                                                                                                                              la otra cara de lo que dice”... “El diálogo
Habilidades implicadas: identificar, relacionar, aplicar, modelar.
                                                                                                                                              deja de ser un medio de comprensión, es
                                                                                                                                              un collage de soliloquios divergentes”.
                                                                                                                                               Sergio Pitol. “Rusos de la edad de oro”. El país,
                                                                                                                                                                       11 de febrero de 2006.
                                                                                                                                               http://www.elpais.com/articulo/semana/Rusos/
                                                                                                                                              edad/oro/elpeputec/20060211elpbabese_9/Tes

                                                                                                                      Guía didáctica para el docente / Lenguaje 6º básico                   169
Sugerencias metodológicas
 Durante la revisión de la lectura, pida         Evaluación final
 a sus estudiantes que identifiquen los
 saltos temporales que se presentan en
 el relato: desde un presente, Vanka via-                        «Abuelito: cuando enciendan en casa de los señores el árbol de Navidad, coge para mí una nuez
                                                                 dorada y escóndela bien. Luego, cuando yo vaya, me la darás. Pídesela a la señorita Olga Ignatievna;
 ja a los recuerdos que permiten a los                           dile que es para Vanka. Verás cómo te la da.»
 lectores acceder a su historia personal.                        Vanka suspira otra vez y se queda mirando a la ventana. Recuerda que todos los años, en vísperas
 Solicite a sus estudiantes que luego de                         de la fiesta, cuando había que buscar un árbol de Navidad para los señores, iba él al bosque con su
                                                                 abuelo. ¡Dios mío, qué encanto! El frío le ponía rojas las mejillas; pero a él no le importaba. El abuelo,
 identificar estos momentos de ruptura                            antes de derribar el árbol escogido, encendía la pipa y decía algunas chirigotas acerca de la nariz he-
                                                                 lada de Vanka. Jóvenes abetos, cubiertos de escarcha, parecían, en su inmovilidad, esperar el hachazo
 temporal, ordenen cronológicamente                              que sobre uno de ellos debía descargar la mano del abuelo. De pronto, saltando por encima de los
 los hechos y reconstruyan la historia                           montones de nieve, aparecía una liebre en precipitada carrera. El abuelo, al verla, daba muestras de
                                                                 gran agitación y, agachándose, gritaba:– ¡Cógela, cógela! ¡Ah, diablo!
 de Vanka.                                                       Luego el abuelo derribaba un abeto, y entre los dos lo trasladaban a la casa señorial. Allí, el árbol
                                                                 era preparado para la fiesta. La señorita Olga Ignatievna ponía mayor entusiasmo que nadie en este
 Actividades complementarias                                     trabajo. Vanka la quería mucho. Cuando aún vivía su madre y servía en casa de los señores, Olga Ig-
                                                                 natievna le daba bombones y le enseñaba a leer, a escribir, a contar de uno a ciento y hasta a bailar.
                                                                 Pero, muerta su madre, el huérfano Vanka pasó a formar parte de la servidumbre culinaria, con su
 Proponga a sus estudiantes que creen                            abuelo, y luego fue enviado a Moscú, a casa del zapatero Alajin, para que aprendiese el oficio...
 un cuadro comparativo entre dos per-                            «¡Ven, abuelito, ven! –continuó escribiendo, tras una corta reflexión, el muchacho–. En nombre de
                                                                 Nuestro Señor te suplico que me saques de aquí. Ten piedad del pobrecito huérfano. Todo el mundo
 sonajes de los cuentos leídos en esta                           me pega, se burla de mí, me insulta. Y, además, siempre tengo hambre. Y, además, me aburro atroz-
 Unidad: el niño de La compuerta Nº 12 y                         mente y no hago más que llorar. Anteayer, el ama me dio un pescozón tan fuerte que me caí y estuve
                                                                 un rato sin poder levantarme. Esto no es vivir; los perros viven mejor que yo... Recuerdos a la cocinera
 el pequeño Vanka. Pídales que los com-                          Alena, al cochero Egorka y a todos nuestros amigos de la aldea. Mi acordeón guárdalo bien y no se
 paren a partir de los siguientes aspec-                         lo dejes a nadie. Sin más, sabes que te quiere tu nieto
                                                                 VANKA CHUKOV
 tos: características familiares, situación                      Ven en seguida, abuelito.»
 laboral y actitud del personaje. Después                        Vanka plegó en cuatro dobleces la hoja de papel y la metió en un sobre que había comprado el día
 de armar la tabla, comente con ellos en                         anterior. Luego, meditó un poco y escribió en el sobre la siguiente dirección:
                                                                 «En la aldea, a mi abuelo.»
 torno a la pregunta: ¿cómo podemos
                                                                    Unidad 1
                                                                 Tras una nueva meditación, añadió: «Constantino Makarich.»
 explicar que a pesar de las distancias es-                      Congratulándose de haber escrito la carta sin que nadie lo estorbase, se puso la gorra, y, sin otro
 paciales y temporales que separan estos                         abrigo, corrió a la calle.
 relatos, tengan aspectos en común?                                     Nuevas palabras
                                                                                                             El dependiente de la carnicería, a quien aquella tarde le había pregunta-
                                                                                                             do, le había dicho que las cartas debían echarse a los buzones, de donde
                                                                     Chirigotas: dichos festivos o           las recogían para llevarlas en troika a través del mundo entero.
                                                                     graciosos.
                                                                                                             Vanka echó su preciosa epístola en el buzón más próximo...
                                                                     Abetos: árboles que llegan
                                                                     hasta 50 m de altura,                   Una hora después dormía, mecido por dulces esperanzas.
                                                                     Plegó: hacer pliegues, doblar.
                                                                                                             Vio en sueños la cálida estufa aldeana. Sentado en ella, su abuelo les
                                                                     Troika: en Rusia, trineo
                                                                                                             leía a las cocineras la carta de Vanka. El perro Serpiente se paseaba en
                                                                     tirado por tres caballos.
                                                                                                             torno de la estufa y meneaba el rabo...
                                                                     Epístola: carta o misiva.
                                                                                                                                       En: Anton Chejov. Los mejores cuentos de Anton Chejov.
                                                                                                                                                          Buenos Aires: Dos Editores, 2008.




                                                 110   Unidad 4: Para no perder los sueños, ni la sonrisa…




 Información complementaria                                                              Estrategias diferenciadas
 El monólogo es uno de los recursos narrativos que predominan en la                      En el proceso de lectura silenciosa, monitoree la comprensión lec-
 obra de Chejov. En este cuento, sin embargo, hay un recurso narra-                      tora de aquellos alumnos y alumnas que puedan tener problemas
 tivo que permite conocer el mundo interior del niño, no porque él co-                   con el relato de Chejov. Cuando hayan finalizado de leer esta página,
 munique sus sentimientos en un monólogo, sino porque el narrador                        pídales que le cuenten:
 omnisciente puede acceder al mensaje escrito que construye el niño.                     • ¿Qué significa para Vanka su abuelo?
 No obstante, el recurso de la carta recoge el monologar del niño, aun
                                                                                         • ¿Qué gestos realiza Vanka mientras escribe la carta? ¿Quién ob-
 cuando, la comunicación se proyecte al abuelo ausente.
                                                                                            serva o recoge estos gestos? ¿Qué efecto provocan en el lector?
                                                                                         Habilidades implicadas: identificar, ordenar, comparar, comentar.




170     Guía didáctica para el docente / Lenguaje 6º básico
Unidad 4

                                                                                                                                               Sugerencias metodológicas
                                                                                                                                      4
                                                                                                                                      Unidad


                                                                                                                                               Revise con sus estudiantes las respues-
                                                                                                                                               tas a las actividades II y III, que son de
                                                                                                                                               carácter individual.
     Después de leer
                                                                                                                                               Apoye el desarrollo de las actividades
     II. Responde en tu cuaderno las siguientes preguntas:
         1. ¿Cuál es el acontecimiento central de este cuento? Fundamenta tu respuesta.
                                                                                                                                               IV y V, que se realizan en parejas, acla-
         2. ¿Por qué Vanka decide escribir a su abuelo?                                                                                        rando dudas o entregando información
         3. ¿Dónde ha vivido antes y qué extraña de ese lugar?                                                                                 necesaria.
         4. ¿Quién es el narrador y qué recurso emplea para transmitir la historia de Vanka?
                                                                                                                                               Organice y coordine la puesta en común
     III. Responde encerrando en un círculo la alternativa correcta.                                                                           en la que participa todo el grupo curso.
          1. ¿Qué tipo de texto es un organizador gráfico?
              A. Narrativo.
                                                                                                                                               Oriente y valide las respuestas correctas,
              B. Informativo.                                                                                                                  enriquezca la respuesta correcta cuando
              C. Literario.                                                                                                                    esta resulte parcial o incompleta.
              D. No es un texto.
         2. ¿Qué componentes fundamentales tiene un cuento?                                                                                    Oriente la reflexión de las lecturas es-
              A. Narrador, protagonista, acontecimiento central y estructura narrativa.                                                        tableciendo relaciones con aspectos
              B. Narrador, personajes, hechos, espacio y tiempo.
              C. Personajes, acontecimientos, espacio, tiempo y fuentes de información.
                                                                                                                                               temáticos, valóricos y de contenidos
              D. Narrador, personajes, acontecimientos, ambiente e historia.                                                                   abordados en la unidad. A la vez esta-
     IV. Junto a un compañero o compañera evalúen lo aprendido y respondan en común:                                                           blezca vínculos entre los relatos leídos
         1. ¿Cuánto tiempo transcurre desde que Vanka es separado de su abuelo?                                                                en esta Unidad, al respecto, pregúnte-
         2. ¿Cuál es la causa de su separación?                                                                                                les: los cuentos “La compuerta Nº 12” y
         3. ¿Cómo es el ambiente físico y social descrito por Vanka?
                                                                                                                                               “El fardo“ aluden situaciones en que los
         4. ¿Cuál creen que es la idea o creencia del valor y derecho de los niños en esa sociedad?
                                                                                                                                               padres permiten que sus hijos trabajen
     V. Comparen la experiencia de Vanka con la del hijo de Lucas, el personaje de “El fardo”. En su análisis, consi-
        deren los siguientes aspectos:
                                                                                                                                               siendo niños, ¿qué sucede en el cuento
        • Vida familiar.                                                                                                                       de Chejov?
        • Realidad social.
        • Características del trabajo que desempeña.                                                                                           Siguiendo las comparaciones, consúlte-
        • Concluyan, ¿cuál es la causa que genera el trabajo infantil en los niños de ambos relatos?                                           les: ¿cuál es el ambiente psicológico en
     VI. En una puesta en común organizada por su profesor o profesora, revisen las respuestas del item IV y con-                              el cuento “Vanka”? ¿Cuál en “El fardo”?
        cluyan su evaluación comentando con el curso las siguientes preguntas:
                                                                                                                                               Solicíteles que indiquen rasgos que apo-
         1.   ¿Por qué “Vanka” y “El fardo” se consideran cuentos?
         2.   ¿Además del tema del trabajo infantil, ¿qué otros elementos tienen en común “El fardo” y “Vanka”?
                                                                                                                                               yen su respuesta.
         3.   ¿Qué persona gramatical emplea cada narrador para contar la historia?
         4.   ¿Cuál es la principal causa de la tristeza de los protagonistas, en ambos cuentos?
         5.   ¿Qué circunstancias obligan a trabajar a estos niños?

     VII. Al finalizar la puesta en común construyan un organizador gráfico en que presenten una síntesis de los
        contenidos tratados en esta unidad.


                                                                                Unidad 4: Para no perder los sueños, ni la sonrisa…   111



Actividades complementarias                                                                              Estrategias diferenciadas
Anime a los niños y niñas a cambiar el desenlace del cuento leído                                        Refuerce los contenidos y temas tratados con los estudiantes que
para que sea un relato esperanzador, solicíteles que:                                                    hayan obtenido una evaluación insuficiente, invitándolos a realizar
• Trabajen en parejas una propuesta verosímil, creíble.                                                  nuevas lecturas que sean pertinentes. Le sugerimos al respecto el
• Propongan solo el cambio del desenlace, desde “Congratulándose                                         cuento “Trapito sucio” de Mariano Latorre, incluido en la Antología
  de haber escrito la carta sin que nadie lo estorbase”.                                                 del Texto del estudiante; o “La pequeña vendedora de fósforos”, de
                                                                                                         Hans Christian Andersen, por ejemplo. Invite a sus estudiantes a leer
• Compartan los nuevos finales con el curso.
                                                                                                         y a establecer puntos de encuentro entre estos relatos, que además
Información complementaria                                                                               pueden convertirse en nuevas situaciones de aprendizaje, si aplican
                                                                                                         a su análisis los elementos del mundo narrativo.
Aparte del espacio físico y social donde se desarrollan los aconte-
                                                                                                         Habilidades implicadas: revisar, comentar, evaluar, comparar.
cimientos de un relato, podemos identificar un espacio o ambiente
psicológico, definido como la “atmósfera” que respiran los persona-
jes. Estos, al enfrentarse al espacio físico y al espacio social, sienten,
reaccionan y actúan de una manera determinada.
                                                                                                                      Guía didáctica para el docente / Lenguaje 6º básico             171
Sugerencias metodológicas
 Permita que los estudiantes lean en voz                ¿Qué has aprendido?
 alta el organizador gráfico y que luego
 expliquen cómo está construido: Deje
                                                                Antes de desarrollar tu evaluación final revisa los contenidos tratados en esta unidad.
 en evidencia el avance que han logrado
                                                                1. Revisa el siguiente mapa conceptual que establece vínculos entre algunos contenidos revisados en esta unidad.
 durante esta unidad.
 Pida a los estudiantes que fundamenten
                                                                                                                                  Texto
 por qué este organizador gráfico es un
 mapa conceptual.                                                                                                                 puede ser
 Invítelos a que discutan por qué la li-
 teratura y textos informativos visuales
                                                                                                     Informativo                                               Literario
 como los organizadores gráficos, pue-
 den dar cuenta del Derecho de los ni-                                                                  como el                                                 como el
 ños y niñas a ser protegidos contra el
 abandono y el trabajo infantil. Pregún-                                                        Organizador Gráfico                                              Cuento
 teles: ¿qué propósito cumple cada uno
 de ellos en este sentido?                                                                         Se caracteriza por                                       Se caracteriza por


 Actividades complementarias                                                              Un texto que presenta información                       Una historia breve que desarrolla
                                                                                               ordenada gráficamente.                                  un solo acontecimiento.
 Solicite a los grupos que hayan mos-
 trado logros avanzados en el conteni-                                                      Sus componentes principales son                       Sus componentes principales son
 do referido a los elementos del mundo
 narrativo, que complementen o amplíen
                                                                                         Conceptos                                               Narrador
 el organizador gráfico con el aspecto
                                                                           Unidad 1
                                                                                                                    Palabras de
                                                                                                                                                                             Personajes
 narrativo que trabajaron en grupo en la                                                                              enlace
                                                                                                                                              Acontecimiento
 sección Conoce el texto.                                                              Proposiciones
                                                                                                                                                 principal

 Información complementaria                                                                                                                                                      Tiempo

                                                                                                                                                 Espacio
 Los mapas conceptuales constituyen una
 síntesis o resumen que contiene lo más
                                                                2. Responde las siguientes preguntas en tu cuaderno:
 importante o significativo de un mensaje,
                                                                     •   ¿Qué diferencia a un organizador gráfico de un resumen escrito?
 tema o texto. Previamente a la construc-                            •   ¿Cuál es el aporte de un organizador gráfico en una exposición oral?
 ción del mapa hay que elegir los términos                           •   ¿Por qué un cuento no es un texto informativo?
 que hagan referencia a los conceptos                                •   ¿De qué modo la literatura muestra o alude a la realidad social?

 en los que conviene centrar la atención.
 Como es obvio, si queremos recoger en                  112   Unidad 4: Para no perder los sueños, ni la sonrisa…


 un mapa conceptual un mensaje o texto
 extenso, quedarán excluidos muchos con-
 ceptos que podrían recogerse si nos cen-            Estrategias diferenciadas
 tráramos en una parte de ese mensaje.               Para apoyar a los estudiantes que hayan presentado menos logros en el contenido referido
      Antonio Ontoria, Juan Pedro R. Gómez, Ana      a los organizadores gráficos, le sugerimos que con ellos aborde un aspecto o subtema del
      Molina. Potenciar la capacidad de aprender y   organizador y lo desarrollen por separado. Por ejemplo, el concepto narrador se puede des-
         pensar. Madrid: Narcea Ediciones, 2000.
                                                     glosar en: función o rol, personas gramaticales que emplea para narrar, punto de vista, o los
                           Tomado y adaptado de:
                                                     tipos de narrador que identifican en los cuentos leídos en la Unidad, etc. Como este concepto,
      http://books.google.com/books?id=wiZdDa
                                                     puede abordar también otros en los que estos estudiantes se sientan menos seguros de su
      ZLudEC&pg=PA105&dq=mapa+conceptua
       l&hl=es&cd=2#v=onepage&q=mapa%20              aprendizaje.
                             conceptual&f=false      Habilidades implicadas: analizar, ordenar, relacionar, representar.




172       Guía didáctica para el docente / Lenguaje 6º básico
Unidad 4

                                                                                                                                                                           Sugerencias metodológicas
                                                                                                                                                                4
                                                                                                                                                                Unidad


  Revisa tus              logros                                                                                                                                           Para cerrar, acompañe la discusión gru-
                                                                                                                                                                           pal de sus estudiantes. Su presencia e
                                                                                                                                                                           interés en los temas que discutan será
    I.   Autoevaluación                        Revisa si lograste los aprendizajes esperados                                                                               para ellos un indicio de que su apren-
         para esta unidad, completando la siguiente pauta. Marca con  tu respuesta.
                                                                                                                                  Niveles de logros                        dizaje y sus opiniones son importantes
                             A partir de los contenidos y temas tratados en esta unidad logré...                               Sí No     Puedo mejorar                     para usted y de que sus aportes serán
     1 Saber más sobre la realidad del trabajo infantil, reconociendo la importancia de una infancia protegida.                                                            considerados en el cierre de la Unidad.
     2 Investigar y recoger información sobre el trabajo infantil.
                                                                                                                                                                           Concluya revisando los aspectos des-
     3 Realizar entrevistas que complementarán la investigación realizada.
                                                                                                                                                                           tacados y aquellos que representan un
     4 Reconocer las características y las ventajas de los organizadores gráficos para presentar una información.
     5 Elaborar organizadores gráficos para comunicar los resultados de una investigación.
                                                                                                                                                                           desafío para la siguiente Unidad.
     6 Identificar los elementos del mundo narrativo en los cuentos leídos.
         Valorar la lectura de obras literarias como creaciones que permiten un acercamiento sensible y profundo a problemas
                                                                                                                                                                           Actividades complementarias
     7
         humanos, como el abandono y el trabajo infantil.
                                                                                                                                                                           Proponga a sus estudiantes que en pe-
     8 Reconocer la importancia de preparar y organizar las exposiciones orales.
                                                                                                                                                                           queños grupos trabajen en la composi-
     9 En la exposición oral, incorporar conscientemente recursos verbales y paraverbales.
     10 Trabajar en equipo, colaborando con respeto y responsabilidad.
                                                                                                                                                                           ción de un collage que logre sintetizar lo
                                                                                                                                                                           que significa para ellos y ellas el Dere-
    II. Coevalúa tu aprendizaje junto a tu curso.                                                                                                                          cho a ser protegidos contra el abandono
        1. Junto a su profesor o profesora reúnanse en grupos pequeños y coevalúen los aprendizajes logrados en                                                            y el trabajo infantil.
              esta unidad. Pueden apoyarse en las siguientes preguntas.
              • ¿Qué aprendizajes propuestos consideran que aún deben reforzar? ¿Por qué?
                                                                                                                                                                           Pídales que al finalizar su tarea, presen-
              • ¿Cuál es el aporte de los cuentos leídos al tema del trabajo infantil?                                                                                     ten sus afiches al curso y expliquen su
              • ¿En qué nuevas situaciones podrían construir organizadores gráficos?                                                                                        propuesta. En esta instancia recuérde-
              • ¿Qué actividades sirvieron mejor al logro de sus aprendizajes?
              • ¿Cuáles les resultaron difíciles o no fueron un aporte a su aprendizaje?
                                                                                                                                                                           les aplicar sus conocimientos sobre la
              • ¿Qué otras actividades o ideas importantes debieron considerarse en el tratamiento del tema y conte-                                                       exposición oral.
                nidos de esta unidad? Propónganlas y fundamenten su incorporación.
                                                                                                                                                                           Apóyelos para que puedan exponer sus
    III. Reflexionen.
                                                                                                                                                                           creaciones en la sala, pasillo, biblioteca
          • ¿Qué información sobre el trabajo infantil les llamó la atención o impactó, especialmente?
          • ¿De qué manera pueden ustedes combatir esta realidad?
                                                                                                                                                                           u otro lugar de la escuela.




                                                                                                          Unidad 4: Para no perder los sueños, ni la sonrisa…   113



Información complementaria                                                                                                                                       Estrategias diferenciadas
Trabajo infantil para el propio hogar en Chile                                                                                                                   Aliente a los estudiantes que no hayan obtenido su-
Durante el año 2005 se realizó el estudio: “Niñas, niños y adolescentes: los riesgos de un                                                                       ficientes logros en esta Unidad, a que vuelvan sobre
trabajo invisible para el propio hogar”, el cual presenta un diagnóstico sobre las más de 42                                                                     aquellos contenidos problemáticos y analicen cuál
mil personas menores de edad, que realizan estas labores en condiciones de riesgo y sufren                                                                       es la causa que dificulta su aprendizaje. Ayúdeles a
sus consecuencias. El estudio muestra que este tipo de trabajo se basa en actividades que                                                                        descubrir estas causas con preguntas como: ¿qué
se plantean al interior del núcleo familiar, mayoritariamente a las niñas y madres adolescen-                                                                    situaciones extraescolares dificultaron su aprendi-
tes (85% del total). Asumir labores hogareñas, (planchar, cocinar, cuidar a hermanos y/o a                                                                       zaje? (Relaciones interpersonales con compañeros
parientes o enfermos), pone en riesgo la integridad física y psicológica de este grupo.                                                                          y/o profesores, lugar o espacio, etc.); ¿A qué recur-
                                                                                                                                                                 sos no tuvieron acceso? ¿Cuánto tiempo dedicaron
En el ámbito educacional, el estudio constató que el 33% de este grupo abandona la
                                                                                                                                                                 a este contenido? ¿Qué pueden hacer para mejorar
escuela y el 47% de los que asisten se atrasa más de un año, porque no pueden cum-
                                                                                                                                                                 sus logros?
plir en ambos planos satisfactoriamente.
          María Jesús Silva y Sonia Álvarez. Hacia un Chile sin trabajo infantil. Santiago: IPEC y OIT, 2009.                                                    Habilidades implicadas: analizar, ordenar, rela-
                                              Tomado y adaptado de: http://www.oitchile.cl/pdf/09-21.pdf                                                         cionar, reflexionar, evaluar.

                                                                                                                                                Guía didáctica para el docente / Lenguaje 6º básico                173
SOLUCIONARIO                                                           4. El trabajo infantil puede vulnerar el adecuado desarrollo
                                                                                 físico, mental y emocional de los niños y niñas. Puede
                                                                                 romper sus sueños.
       Solucionario de la Unidad 4
                                                                              Página 92
       Página 90                                                              1. Rubén Darío vivió una temporada en Chile. Esa experiencia
       1. Es posible “leer” el texto, aunque no igual a como se han              le permitió aproximarse a la realidad del puerto de Valparaíso
          leído los textos anteriores. El lector debe realizar un recorrido      y conocer las situaciones peligrosas a las que pueden haber
          visual diferente.                                                      estado expuestos sus trabajadores.
       2. Información obtenida:                                               2. El fardo que le da el título al cuento es un bulto o embalaje
                                                                                 que se transporta. Lo podemos ver en la ilustración sugerida
          • En Chile hay trabajo infantil.                                       (aunque el que provocará el desenlace será descrito de
          • En nuestro país, el trabajo infantil afecta a 238 mil niños          manera más “monstruosa”).
            y niñas, entre 5 y 17 años.
                                                                              ¿Cómo estás leyendo?
          • El trabajo infantil se desarrolla en dos ámbitos: en el
            mercado y en el hogar.                                            1. Un muelle.
          • 196 mil niños y niñas trabajan para el mercado más de             2. Un hombre que conoce al tío Lucas. Este lo trata como
            una hora a la semana; de ellos, más de 100 mil trabajan              “patroncito”.
            en condiciones inaceptables.
          • 42 mil niños y niñas realizan más de 21 horas a la semana         Página 93
            de trabajo doméstico, para el propio hogar.                       3. El tío Lucas contará cómo murió su hijo, hace dos años.
       3. La forma en que se presenta la información permite com-             4. El muchacho es el hijo del tío Lucas, que debió dejar sus
          prender el concepto central y cómo los demás antecedentes              estudios para trabajar con su padre.
          aclaran el concepto principal. Las imágenes apoyan el
          mensaje.                                                            Página 94
       4. El emisor del mensaje desea ordenar visualmente la infor-           5. La relación entre padre e hijo es cercana: ambos se cuidan
          mación para que esta pueda ser comprendida fácilmente                  y protegen. Hay palabras bruscas, pero cariñosas.
          (relaciones entre los conceptos, jerarquía de las ideas).
                                                                              6. Este hecho (la enfermedad del padre) hará que el muchacho
       5. Este es un mapa conceptual, porque incluye palabras de                 deba partir, solo, al trabajo.
          enlace. Términos como esquema y organizador gráfico
          también pueden ser mencionados en esta etapa del proceso.           Página 95

       Página 91                                                              I.
                                                                                    1. El propósito del texto es contar, relatar una historia.
       1. En el relato no se observa la protección contra el trabajo
          infantil, sobre todo en las condiciones en que se realizará.              2. La caída del fardo sobre el muchacho, a quien hiere de
                                                                                       muerte.
       2. El texto es un cuento. La estructura no ayuda a reconocer
          que está escrito en prosa por un autor, que posee un título               3. El narrador es un personaje que conoce al tío Lucas y
          y párrafos. La lectura permite conocer una historia (con                     con quien conversa. En esta conversación el hombre le
          personajes, espacio y tiempo determinados).                                  cuenta al narrador de la muerte de su hijo.
       3. En ambos el receptor puede “leer” los textos, en los                II.
          que se destaca una idea central con coherencia y                          1. Orden de los hechos como se presentan en el reato:
          cohesión de las ideas. Sin embargo, la disposición del
          texto, el propósito y los elementos que los componen                         • Tío Lucas contempla el mar, en el muelle.
          son diferentes.                                                              • Tío Lucas se encuentra con el narrador.




174 Guía didáctica para el docente / Lenguaje 6º básico
Unidad 4

          • Tío Lucas cuenta al narrador sobre cómo murió su hijo:    2. Un cuento requiere de personajes para que se desarrollen
            Lucas es pobre y tiene varios hijos, el hijo mayor debe      los acontecimientos, aunque ellos no necesariamente son
            dejar la escuela, el muchacho trabaja con su padre,          humanos: animales, objetos, fuerzas de la naturaleza, etc.,
            padre e hijo se salvan de un accidente en el mar, Lucas      pueden ser personajes.
            enferma y falta al trabajo, el muchacho parte solo al
                                                                      3. En “El fardo”, el muchacho es el personaje principal. El tío
            trabajo, el joven muere por la caída accidental de un
                                                                         Lucas, su familia, los lancheros, estibadores y el propio
            fardo sobre él, su familia llora su muerte.
                                                                         narrador son secundarios.
          • Tío Lucas y el narrador se despiden.
                                                                      4. Lucas es un hombre de piernas flacas y musculosas, que
          Para construir la línea de tiempo, el recuerdo de Lucas
                                                                         padece reumatismo y que tiene una mirada triste, producto
          debe preceder al encuentro y la conversación entre
                                                                         de la muerte de su hijo. Es un hombre basto, inculto, de
          Lucas y el narrador.
                                                                         corazón bondadoso.
       2. La narración no se dispone de acuerdo a la temporalidad
                                                                      Acerca de los acontecimientos
          de los hechos. Salta del presenta hacia el pasado y,
          desde este, vuelve al presente.                             1. La caída del fardo sobre el hijo de Lucas.

III.                                                                  2. El título alude al objeto que mata al muchacho.
       1. Actualmente también existen niños y niñas que deben         3. Los acontecimientos secundarios apoyan al acontecimiento
          dejar la escuela y enfrentar trabajos peligrosos, que          principal (otros, como la conversación entre Lucas y el na-
          incluso ponen en riesgo su vida.                               rrador, ayudan a que se produzca la situación comunicativa
                                                                         para que conozcamos la historia).
Página 96
                                                                      Acerca del espacio
2. Completación del mapa conceptual:
                                                                      1. El espacio físico es descrito con adjetivos que relevan la
       • Finalidad: relatar                                              tranquilidad del lugar cuando Lucas se encuentra con el
       • Autor: Rubén Darío                                              narrador. La descripción cambia cuando se producen acci-
                                                                         dentes: los adjetivos descritos muestran un espacio hostil
       • Narrador: personaje masculino (llamado como “patroncito”
                                                                         (racha maldita, por ejemplo).
         por Lucas)
       • Personajes: narrador, Lucas, el muchacho, su madre y         2. El ambiente es de pobreza, de precariedad, de inseguridad
         hermanos, otros lancheros y estibadores.                        respecto del futuro.
       • Acontecimiento central: caída del fardo sobre el mucha-      3. Se evidencia un ambiente psicológico de tristeza, de aba-
         cho, que le causa la muerte.                                    timiento después de la muerte del muchacho (antes se
       • Espacio: puerto (mar, muelle, casa de Lucas)                    observa un ambiente de fuerza, de energía).
       • Tiempo: el que se emplea durante la conversación y,          Acerca del tiempo
         dentro de esta, el recuerdo de hace dos años.
                                                                      1. La organización del relato es presente (inicio de conver-
Acerca del narrador                                                      sación) – pasado (recuerdo dentro de la conversación)
                                                                         – presente (fin de conversación).
1. Lucas cuenta la historia al narrador, la que este nos cuenta
   para que conozcamos cómo muere el muchacho.                        2. La organización comienza con el recuerdo de Lucas, desde
                                                                         que el niño es pequeño y ayuda a su padre hasta cuando
Página 97                                                                muerte. Dos años después, de producen la conversación y
Acerca de los personajes                                                 el recuerdo de Lucas.

1. Los personajes viven los acontecimientos, reciben sus              3. No lo sabemos con certeza, pero de acuerdo al frío que
   consecuencias y realizan acciones que influye en la historia           comienza a hacer al final, podemos suponer que la conver-
   que se cuenta.                                                        sación se desarrolla durante una hora, aproximadamente.




                                                                               Guía didáctica para el docente / Lenguaje 6º básico      175
4. La conversación no sabemos cuándo ocurre, pero sí                 II.
          la muerte del muchacho, quien ha muerto dos años                         1. Son diferentes recursos que facilitan al lector la lectura
          antes. No se menciona una maquinaria sofisticada                            y la jerarquización de ideas y los niveles que existen en
          del muelle y sabemos cuándo vivió Rubén Darío, por                          el organizador.
          lo tanto, podemos deducir que el encuentro entre
          Lucas y el narrador se produce en la segunda mitad                       2. El texto debe estar escrito en párrafos y presentar las
          del siglo XIX.                                                              mismas ideas del organizador, manteniendo el título
                                                                                      como eje de coherencia.
       Página 98
                                                                            Página 105
       1. Diferencias:
                                                                            2. Los tres momentos básicos de una exposición oral consisten
            • Es posible “leer” el segundo texto, aunque no igual a como       en las tres fases que permiten que una información sea
              se lee el de la izquierda, porque tiene recursos específicos      comunicada con eficacia. Primero se llama la atención del
              que nos guían la lectura.                                        auditorio, luego se desarrolla la información y finalmente
            • En el organizador, la forma en que se presenta la infor-         se cierra el tema.
              mación permite comprender el concepto central y cómo
              los demás antecedentes aclaran el concepto principal.         Página 111
              El emisor del mensaje desea ordenar visualmente la
                                                                            II.
              información para que esta pueda ser comprendida
              fácilmente (relaciones entre los conceptos, jerarquía de                Después de leer
              las ideas), a diferencia de lo que ocurre en la escritura            1. El acontecimiento central es la escritura de la carta que
              en prosa, en la que el receptor debe jerarquizar el                     Vanka quiere enviar a su abuelo.
              mensaje leído.
                                                                                   2. Vanka decide escribirle a su abuelo, porque quiere volver
       2. • El título sirve para aproximarnos inicialmente al texto;                  a vivir con él en la aldea; está cansado y triste por las
            desde ya nos anuncia que el fardo será un elemento                        humillaciones que recibe.
            clave en el relato.
                                                                                   3. La aldea es para él una forma de conectarse con los
          • El texto también incluye el nombre del autor y está escrito
                                                                                      afectos y la naturaleza.
            en prosa: posee dos párrafos y diálogos, que es posible
            identificar por los guiones empleados.                                  4. No conocemos al narrador. Sí sabemos que es capaz de
                                                                                      leer la carta y de acceder a los recuerdos y sentimientos
       3. • En el organizador se destaca la casilla Cuento “El fardo”,
                                                                                      del niño.
            pues desde él se ordenan las demás ideas y conceptos
            importantes.                                                    III.
          • Los distintos colores y tipos de letra apoyan la jerarqui-             1. b)
            zación y niveles del organizador.
                                                                                   2. b)
          • El mapa conceptual explica cómo el cuento es un relato
            que pertenece al género narrativo.                              IV.
       4. La producción de narraciones se remite a la estructura de                1. Han pasado tres meses desde que se separó de su abuelo.
          la izquierda, mientras que el organizador se puede emplear               2. En la aldea, tras la muerte de su madre, pasó a formar
          como estrategia de análisis y aprendizaje, así como recurso                 parte de la servidumbre de la cocina de la casa donde
          para informar.                                                              su madre trabajaba y, luego, fue enviado a Moscú a
                                                                                      aprender el oficio de zapatero.
       Página 101
                                                                                   3. El ambiente físico de la aldea (campo) se contrapone
       I.                                                                             a donde vive ahora (Moscú, ciudad grande y hostil) en
            1. c)                                                                     condiciones muy precarias. En ambos lugares él vive en
                                                                                      el mundo de los pobres, en contraposición a las personas
            2. d)
                                                                                      que tienen poder y comodidades.




176 Guía didáctica para el docente / Lenguaje 6º básico
Unidad 4

V.                                                                      Página 112
          Tabla comparativa:                                            2. • Un resumen escrito procura hacer una síntesis de las
         Hijo de Lucas                               Vanka                   ideas principales de un texto, empleando párrafos. En
                                                                             cambio, un organizador gráfico despliega la síntesis de
      A pesar del contexto    Vida familiar    Huérfano que solo             manera visual.
      adverso, los padres                      tenía a su abuelo,
      del muchacho lo                          del que es separa-          • Un organizador gráfico es un recurso que puede ayudar
      quieren e intentan                       do para aprender el           al expositor a clarificar la información.
      proteger. Cuando                         oficio de zapatero.          • Un cuento es un texto narrativo, no informativo, porque
      muere, toda su                                                         no “informa”, sino que cuenta una historia.
      familia lo llora.
                                                                           • El escritor puede ser sensible hacia un tema o ámbito de
      Pobreza, situación     Realidad social Pobreza y aban-
      familiar precaria,                     dono, donde las                 la realidad. De este modo, puede aproximarse a aconte-
      sustentada en lo                       humillaciones quie-             cimientos, personajes, espacios y tiempos que reflejen
      extraído del mar                       bran la posibilidad             esta conexión.
      y en el trabajo del                    de alcanzar los
                                                                        1. b)
      puerto.                                sueños.
      Lanchero y esti-       Características Aprendiz de
      bador. Actividades     del trabajo que zapatero. Recibe
      riesgosas.              desempeña humillaciones.


VI.
      1. “El fardo” y “Vanka” son cuentos, porque nos presen-
         tan un mundo narrativo en el que todos los elementos
         confluyen para contarnos una historia.
      2. La pobreza, la tristeza, la relación amorosa entre el adulto
         y el niño.
      3. En ambos la historia se centra en la realidad de un mu-
         chacho que no es el narrador, por lo tanto, predomina
         la narración en tercera persona. Sin embargo, en “El
         fardo” la disposición temporal permite que al comienzo y
         al final del relato, el narrador-personaje narre en primer
         persona.
      4. La tristeza del tío Lucas es la muerte de su hijo, mientras
         que en “Vanka”, el niño siente tristeza por estar lejos
         de su abuelo, abandonado. En definitiva, la tristeza no
         es por algo material, sino por no estar con los que se
         quieren.
      5. La pobreza y la precariedad familiar.




                                                                                 Guía didáctica para el docente / Lenguaje 6º básico    177
Recursos adicionales                          Este recurso de evaluación le permitirá enriquecer las instancias de aprendizaje de los estudian-
                                              tes, así como establecer los ajustes pertinentes durante el cierre del proceso.
       Material fotocopiable




            Evaluación final
            Nombre:
            Curso:                                                                       Fecha:


         I. Lee atentamente el siguiente texto.


            Definición de trabajo infantil
            No todo el trabajo efectuado por niños debe ser clasificado como trabajo infantil que deba ser seleccionado para su
            eliminación. La participación de niños o adolescentes en un trabajo que no afecta su salud y desarrollo personal o
            interfiere con su educación es considerado por lo general como algo positivo. Esto incluye actividades tales como
            ayudar a sus padres en la casa, asistir en un negocio familiar o ganarse dinero para gastos personales fuera de
            las horas de escuela y durante las vacaciones escolares. Estas clases de actividades contribuyen al desarrollo de
            los niños y al bienestar de sus familias; les hace obtener habilidades y experiencia, y ayudan a prepararlos para ser
            miembros productivos de la sociedad durante su vida adulta.
            El término “trabajo infantil” suele ser definido como el trabajo que priva a los niños de su infancia, su potencial y su
            dignidad, y que es nocivo para su desarrollo físico y mental. Se refiere al trabajo que:
             • es física, mental, social o moralmente perjudicial o dañino para el niño, e
             • interfiere en su escolarización:
             • privándole de la oportunidad de ir a la escuela;
             • obligándole a abandonar prematuramente las aulas, o
             • exigiendo que intente combinar la asistencia a la escuela con largas jornadas de trabajo pesado.
            En sus formas más extremas, el trabajo infantil implica niños que son esclavizados, separados de sus familias,
            expuestos a graves riesgos y enfermedades y/o abandonados a valerse por sí mismos en las calles de las grandes
            ciudades, a menudo a muy temprana edad.
            El que una forma particular de “trabajo” pueda ser
            llamada “trabajo infantil” depende de la edad del
                                                                       Nuevas palabras:
            niño, el tipo y horas de trabajo desempeñado, las          Priva: quita, despoja.
            condiciones bajo las que se efectúa y los objetivos        Nocivo: perjudicial, pernicioso, dañino.
            perseguidos por los países individuales. La respues-
            ta varía de país en país, así como entre sectores          Prematuramente: tempranamente, anticipadamente.
            dentro de los países.
            Trabajo infantil, un manual para estudiantes. Unión Interparlamentaria/ Oficina Internacional del Trabajo (OIT),
            2002.
                                                                              Tomado de: http://www.ilo.org/ipec/facts/lang--es/index.htm




  178 Guía didáctica para el docente / Lenguaje 6º básico
Recursos adicionales
                                                                                                     Material fotocopiable




II. A partir de la lectura, responde las siguientes         IV. Relee el texto y elabora un mapa conceptual
    preguntas.                                                  que permita comprender visualmente qué es el
                                                                trabajo infantil.
   1. ¿Por qué algunos trabajos realizados por los
      niños deben ser permitidos?                           V. Verdadero o falso. Frente a cada idea, escribe
       a) Porque existen trabajos que preparan a los ni-       una V si es verdadera o una F, si es falsa. En
          ños para el mundo laboral y fortalecen su de-        ambos casos, fundamenta tu decisión.
          sarrollo, sin provocarles daños.                      1.              El cuento pertenece al género narra-
       b) Porque en muchos casos los padres dependen                  tivo.
          del dinero que los niños y niñas ganan en el
          trabajo que realizan.                                 2.              El relato presenta un inicio, un desa-
       c) Porque hay niños que son esclavizados, sepa-                rrollo y un desenlace o cierre.
          rados de sus familias, expuestos a graves ries-       3.              Los cuentos son creaciones de un
          gos y enfermedades.                                         autor, por lo tanto, no tienen ninguna relación
       d) Porque cada país puede obligar a un niño a de-              con la realidad.
          jar de estudiar para realizar trabajos que son
          riesgosos para su vida.                               4.             En todo relato, el narrador y el prota-
                                                                      gonista son la misma persona.
   2. De acuerdo al texto, ¿cuál de las siguientes
      afirmaciones es verdadera?                                 5.            El tiempo y el espacio son elementos
       a) Actualmente, la mayoría de los países permiten              del mundo narrativo.
          el trabajo infantil.
                                                            VI. Escribe al dorso de esta página un breve relato
       b) Todavía no existe una definición para el término
                                                                que muestre la realidad del trabajo infantil des-
          “trabajo infantil”.
                                                                de una mirada esperanzadora, ¿qué personajes,
       c) Es necesario que los niños tengan dinero para         hechos, espacio y tiempo escogerías? En tu tra-
          sus gastos personales.                                bajo, considera:
       d) El trabajo que realice un niño debe permitirle        • Determinar en qué persona gramatical contará la
          seguir estudiando.                                      historia el narrador.
   3. El trabajo infantil puede provocar:                       • Producir un texto de, aproximadamente, 25 líneas.
       a) Alegría.                                              • Crear un título atractivo, de acuerdo a la historia.
       b) Riqueza.                                              • Incorporar los elementos del mundo narrativo.
       c) Ayuda.                                                • Recordar que tu texto debe mostrar la realidad del
       d) Abandono.                                               trabajo infantil.
                                                                • Destacar la mirada esperanzadora que debe entre-
III. Selecciona cinco palabras que aparecen en                    gar el texto.
     el texto que son fundamentales para com-                   • Mantener la estructura narrativa.
     prender el término “trabajo infantil”. Justifi-
     ca tu propuesta.




                                                                     Guía didáctica para el docente / Lenguaje 6º básico     179
Recursos adicionales
       Material fotocopiable



         Solucionario de la Evaluación Fotocopiable

         II.                                                      V. Verdadero y falso.
                                                                     1. Verdadero. El cuento es parte del género narrativo,
               1. a)
                                                                        porque su propósito es contar una historia.
               2. d)
               3. d)                                                  2. Verdadero. La estructura narrativa contempla estos
                                                                         tres momentos.
         III. Cinco de estos términos: privación, nocivo              3. Falso. Aunque son creaciones, los cuentos pueden
              (perjudicial), obligación, abandono, educa-                ser un reflejo de una realidad.
              ción, esclavitud.
                                                                      4. Falso. Solo en los relatos en primera persona gra-
                                                                         matical, el narrador y el protagonista coinciden.
         IV. El organizador gráfico debe mantener la cohe-
             rencia del tema y rescatar la información rele-          5. Verdadero. El espacio y el tiempo permiten que se
             vante del texto. Debe presentar:                            desarrollen los acontecimientos.
             • Concepto central: Trabajo infantil.
                                                                  VI. El cuento debe considerar:
             • Conceptos e ideas principales que apoyen el con-
                cepto central.                                        • Narración coherente con la persona gramatical
                                                                         escogida.
             • Palabras o expresiones de enlace.
                                                                      • Producción de un texto de, aproximadamente,
             • Proposiciones.
                                                                         25 líneas.
                (Se recomienda usar la rúbrica para evaluar un
                                                                      • Título atractivo, de acuerdo a la historia.
                mapa conceptual, incluida en los recursos de
                esta Unidad).                                         • Elementos del mundo narrativo: personajes, acon-
                                                                         tecimientos, tiempo y espacio.
                                                                      • Realidad del trabajo infantil.
                                                                      • Mirada esperanzadora que debe entregar el texto.
                                                                      • Estructura narrativa: inicio, desarrollo y desenla-
                                                                         ce o cierre.




  180 Guía didáctica para el docente / Lenguaje 6º básico
Recursos adicionales
                                                                                                              Material fotocopiable




 Modelo de Pauta de Evaluación
Rúbrica para evaluar un mapa conceptual
                       6 puntos                       4 puntos                     2 puntos                   0 puntos
Propósito del                                 El texto tiene como propó-                                El texto evidencia erro-
texto                                         sito informar, de manera                                  res importantes en la
                                              objetiva.                                                 situación comunicativa
                                                                                                        presentada.
                                                                                                        El autor no logra infor-
                                                                                                        mar de manera obje-
                                                                                                        tiva: incluye opiniones
                                                                                                        personales o de otros,
                                                                                                        sin aclarar que son opi-
                                                                                                        niones.
Concepto         El concepto principal        El concepto principal del       El concepto principal     No se logra identificar un
principal        del texto es su título. Se   texto es su título. Aunque no   del texto es su título.   concepto central a partir
                 destaca apropiadamen-        se destaca apropiadamente,      No se destaca apro-       del cual se estructuren
                 te para que el lector lo     el lector lo pueda reconocer.   piadamente, al lector     las demás ideas.
                 pueda reconocer fácil-       Los demás conceptos que se      le cuesta reconocerlo.
                 mente. Los demás con-        incluyen ayudan a compren-      Los demás conceptos
                 ceptos que se incluyen       der el concepto principal.      que se incluyen ayu-
                 ayudan a comprender el                                       dan a comprender el
                 concepto principal.                                          concepto principal.
Palabras o     Las palabras o expresio- Se emplean algunas palabras Se emplean palabras El mapa conceptual
expresiones de nes de enlace permiten o expresiones de enlace que o expresiones de en- carece de palabras o
enlace         conectar los conceptos permiten conectar los con- lace, pero estas no expresiones de enlace.
                 y proposiciones para         ceptos y proposiciones para permiten “leer” ade-
                 poder “leer” el mapa         poder “leer” el mapa con- cuadamente el orga-
                 conceptual. Dentro de        ceptual, aunque se advierten nizador gráfico.
                 ellas podemos encon-         algunas zonas del organizador
                 trar conectores, verbos      que carecen de estos enlaces.
                 y frases breves.             Dentro de estos podemos
                                              encontrar conectores, verbos
                                              y frases breves.

Proposiciones    El mapa conceptual           El mapa conceptual incluye      El mapa conceptual El texto no presenta
                 incluye ideas, signifi-      ideas, significados, datos      incluye ideas, signifi- proposiciones.
                 cados, datos o ejem-         o ejemplos, que se relacio-     cados, datos o ejem-
                 plos, que adquieren          nan medianamente con los        plos, que mínimamen-
                 sentido en relación con      conceptos clave del orga-       te se relacionan con
                 los conceptos clave del      nizador.                        el concepto clave del
                 organizador.                                                 organizador.


Visualidad       La disposición del texto La disposición del texto facili- La disposición del tex- La disposición impide la
                 facilita la lectura.     ta medianamente la lectura. to dificulta la lectura. lectura y el seguimiento
                                                                                                   de las ideas planteadas.




                                                                       Guía didáctica para el docente / Lenguaje 6º básico            181
Recursos adicionales                               El siguiente recurso, permite reforzar el tratamiento del tema de la Unidad desde un punto de
                                                   vista testimonial, con opiniones de niños reales, vulnerados en sus derechos.
       Material fotocopiable




              Recurso Didáctico
         Actividad grupal
         I.    Reúnanse en grupo y lean las siguientes opiniones de niños y niñas que trabajan:


                                          Qué quieren y qué sueñan los niños y niñas que trabajan

              “...pa’ salir adelante....No hay plata ni pa’ comer a veces.” (Jonathan, 14 años).
              “Desde recién nacida, a los 4 días, voy a trabajar a Franklin con mi mamá. Con la plata me compro cosas”.
              (Marisela, 11 años).
              “En mi caso, porque mi papá había quedado sin trabajo y yo vi a mi mamá que estaba urgida por la plata pa’ la
              comida, entonces un día salí a trabajar.” (Jesús, 12 años).
              “Lo hago, porque se siente mal cuando los padres no tienen cómo sacar plata para ellos”. (Lucía, 11 años).
              “Aprendí a valorar la importancia de estudiar y a tener técnicas de estudio”. (Sandra, 11 años).
              “Me gustaría estudiar para ser detective o ser de la fuerza aérea”. (Carlos, 13 años).
              “Para ser cantante estaría dispuesto a estudiar mucho. Si no puedo, ser profesora de niñitos chicos”.
              (Ale, 11 años).
              “Me gustaría actuar con mi hermano y por eso tengo que estudiar mucho en la universidad para ser eso”.
              (José, 9 años).
              “La infancia es cuando aprendes cosas buenas y tienes muchos amigos, es una etapa cuando nosotros estamos
              creciendo”. (Ramón, 13 años).
              “Nos gustaría que nuestra educación fuera igualitaria para niños y niñas, que no haya diferencia entre ricos y
              pobres”. (Pedro, 12 años).
                                       UNICEF - Vicaría de Pastoral Social, Qué quieren y qué sueñan los niños y niñas que trabajan, Santiago, 2009.
                     (Breve estudio de niños y niñas trabajadoras que se atienden en el Programa de Apoyo y Acogida de Niños, Niñas y Adolescentes
                                                                                Trabajadores de la Vicaría de la Pastoral Social y de los Trabajadores).




         II. Conversen en torno a las opiniones leídas:                                 5) ¿Por qué es importante para un país erradicar el
             1) ¿Cuál opinión les llamó la atención? ¿Por qué?                             trabajo infantil?

               2) ¿Qué les parece que algunos niños y niñas trabajen                    6) ¿Cuáles son los sueños de los niños y niñas que
                  en nuestro país?                                                         trabajan? ¿Cómo se pueden cumplir?

               3) ¿Por qué es importante que los jóvenes finalicen
                                                                                   III. Organicen la puesta en común de sus respues-
                  sus estudios?
                                                                                        tas y determinen cuál es la postura que el curso
               4) ¿Qué sucede cuando el trabajo realizado impide un                     tiene con respecto al trabajo infantil.
                  sano desarrollo físico, mental y emocional de los
                  niños y niñas?




  182 Guía didáctica para el docente / Lenguaje 6º básico
Este recurso permite reforzar el ejercicio de la compresión lectora y ahondar en la reflexión sobre         Recursos adicionales
el tema de la Unidad.                                                                                                  Material fotocopiable




               Lectura fotocopiable
                Cuadernos de Kabul, Afganistán
                El niño que vende zumos de fruta
                La capital afgana está inundada de vendedores callejeros, muchos de ellos niños que no acuden al colegio por
                ayudar a su familia.
                Ramón Lobo, Kabul 04/11/2009
                El niño Omid se esfuerza en meter las semillas de la granada, un fruto muy afgano, en una batidora de otro siglo.
                Se ayuda de una lata de zumo sin tapa para alcanzar la medida exacta, aquella que diferencia uno bueno de
                otro mediocre. Cada día abre el puesto de la calle Shani Now, en el corazón de Kabul, a las ocho de la mañana
                y lo cierra pasadas las nueve. Delante de él se mueve el tráfico infernal y los humos que se van quedando como
                parte del paisaje. Tiene 12 años, los ojos grandes y unos dientes que se le adelantaron al resto del cuerpo en eso
                de llegar a hombre. Asegura que acude a la escuela cuando su padre le da el relevo, pero son ya las once de la
                mañana y eso, al menos hoy, no ha sucedido.
                En su carromato de licuador profesional de zumos expone plátanos, manzanas, zanahorias y granadas. Sus
                cuatro frutas favoritas, que en esto de la miseria también funciona la especialización. Cada vaso se paga a 40
                afganis, algo menos de un dólar, y declara que al día hace una caja de mil afganis, unos 30 dólares.
                Omid es pobre, como la mayoría de los niños de esta ciudad llena de pequeñas historias de esperanza. Cuando
                se le pregunta qué desea ser de mayor dice que no sabe, aún no ha tenido tiempo para pensarlo. Después de
                preparar dos zumos para unos clientes encorbatados, pues aquí también se practica una especie de fast food
                callejero, como en Nueva York, el niño corrige la primera respuesta: “Me gustaría ser médico”.
                Trabaja seis días por semana. Cierran los viernes, el día santo de los musulmanes. Tiene suerte porque en
                muchos de los oficios que pueblan la ciudad descansar un día es cosa de ricos, o quizá mejor, de clase media,
                que los ricos libran dos.
                “Ese día me quedo muchas horas en casa, estoy demasiado cansado.
                A veces salgo con mis amigos y juego un poco al fútbol. Me gustan el Real Madrid y el Barcelona y también me
                gusta hacer volar cometas”.
                Omid es el mayor de cinco hermanos y sobre sus hombros ya siente una                    Nuevas palabras
                especie de peso familiar que le hace encorvarse hacia delante. Antes de co-
                                                                                                     Afgano: de Afganistán. País del
                menzar la charla, cuando el traductor le explicaba de qué quería conversar           centro de Asia.
                el extranjero, el niño licuador de zumos respondió con un enigmático “No             Zumo: jugo, néctar.
                estoy preparado”.                                                                    Relevo: reemplazo.
                                                                                                     Licuador: preparador de jugos.
                                                                                                     Fast food: expresión inglesa
                                                                                                          food
                                                                                                     que significa” comida rápida”.
                                                                                                     Musulmanes: creyentes en Alá
                                                                                                     y en el profeta Mohamed.
                                                                                                     Enigmático: misterioso, oculto.




                                                                                  Guía didáctica para el docente / Lenguaje 6º básico          183
Recursos adicionales
       Material fotocopiable




             La capital afgana está inundada de vendedores callejeros, muchos de ellos niños que se escapan de las horas
             de colegio para ganar unos afganis con los que ayudar a la familia, que el hambre tiene más agujeros y prio-
             ridades que la cultura. Pero en estas cosas de qué poner delante en la vida, si comer hoy o prepararse para
             comer mejor en un mañana que nunca llega, niños como Omid dan vueltas y vueltas a la pobreza sin hallar
             una puerta de salida, una escapatoria, y son tantos que al final es el país entero, con sus guerras y tradicio-
             nes, lo que da vueltas a un tiovivo.
             Todos esperan que la máquina de la miseria se pare, deje de girar, para bajarse de ella y correr, pero ninguno de
             los que dan vueltas a los zumos, a las armas, a las corrupciones es consciente de que nadie excepto ellos puede
             detener el tiovivo. El problema es el interruptor. Averiguar donde está para apagar de una vez el dolor y rabia que
             fabrican la guerra.
                                                                                                      Nuevas palabras
                                  http://www.elpais.com/articulo/internacional/nino/vende/zumos/fruta/
                                                                 elpepuint/20091104elpepuint_5/Tes       Tiovivo: carrusel.




         Orientaciones para la lectura
         Después de leer:
         I. Responde las siguientes preguntas encerrando en un círculo la alternativa correcta.


             1. Según el texto leído, ¿por qué muchos niños                         4. ¿Qué puedes concluir de la siguiente afirma-
                afganos no van a la escuela?                                           ción? “Asegura que acude a la escuela cuando
                A. Porque en Afganistán no están interesados en                        su padre le da el relevo, pero son ya las once
                   la educación.                                                       de la mañana y eso, al menos hoy, no ha suce-
                B. Debido a las múltiples ofertas comerciales de                       dido”.
                   Kabul, la capital afgana.                                           A. A Omid no le gusta ir a la escuela.
                C. Porque deciden ayudar a sus familias.                               B. Que Omid frecuentemente no va la escuela.
                D. Debido a la pobreza de los colegios.                                C. Que el padre de Omid se retrasó ese día.
                                                                                       D. Que su padre tiene otro trabajo.
             2. ¿Cuál es la actividad de Omid?
                A. Vendedor ambulante de jugos.                                     5. ¿Qué piensa el narrador de la realidad de
                B. Vendedor callejero de frutas.                                       Omid?
                C. Comerciante de fast food.                                           A. Que es injusta y sin salida.
                D. Licuador de helados de fruta.                                       B. Que es irremediable.
                                                                                       C. Que es típica en los países pobres.
             3. ¿Cuántas horas trabaja Omid?                                           D. Que se debe actuar para cambiarla.
                A. 8 horas.
                B. Más de 13 horas.                                                 6. ¿Qué tipo de texto es el leído?
                C. 10 horas.                                                           A. Cuento.
                D. Mediodía.                                                           B. Noticia.
                                                                                       C. Texto informativo.
                                                                                       D. Texto de opinión.




  184 Guía didáctica para el docente / Lenguaje 6º básico
Recursos adicionales
                                                                                                     Material fotocopiable



II. Comenten en común y luego respondan en sus cuadernos:

         1. ¿Quién es el autor de este texto?                  5. ¿Cómo se relaciona este texto con el derecho
                                                                  de los niños y niñas que se ha trabajado en
         2. De acuerdo con el texto, describan cómo               esta Unidad?
            es Kabul, la capital afgana.
                                                               6. Representen ante su curso el diálogo que ge-
         3. ¿Cuál es el sueño de Omid? ¿Creen que po-             nera la entrevista a Omid.
            drá alcanzarlo? ¿Por qué?
                                                                  Para ello determinen previamente qué compa-
         4. Como cierre a la actividad escriban una               ñero será Omid y quién de ustedes lo entrevis-
            entrevista imaginaria a Omid:                         tará.
             • ¿Qué desean preguntarle?                        7. Evalúen las actividades asociadas a esta lec-
             • ¿Qué creen que responderá?                         tura en una puesta en común con su profesor
                                                                  profesora.




Solucionario de la Evaluación Fotocopiable
I.                                                             3. Ser médico.
      1. C                                                     4. Item de respuesta abierta.
      2. A                                                     5. El artículo expone la fragilidad y desprotección de la
      3. B                                                        vida de Omid, que es la situación contraria a la que
      4. B                                                        se promueve en el derecho a soñar, a ser protegido
      5. D                                                        y nutrido (alimenticia, ética, social y culturalmente),
      6. D                                                        de manera de asegurar su desarrollo y seguridad.
II.                                                            6. Se espera que los estudiantes apliquen los conte-
                                                                  nidos previos relacionados a la representación tea-
      1. Ramón Lobo.                                              tral, al guión, etcétera.
      2. Se espera que los estudiantes refieran las carac-
         terísticas mencionadas textualmente en el artículo:
         tráfico infernal, paisaje con humos diversos, ven-
         dedores callejeros de comida y zumos; así como
         otras que se infieren: muchos niños trabajando en
         puestos callejeros, pobreza, falta de oportunidades
         y el clima de guerra e incertidumbre que recorre la
         ciudad.




                                                                 Guía didáctica para el docente / Lenguaje 6º básico         185
Unidad 5                                     Y a mí... ¿qué me dicen?

                                              Presentación de la Unidad
       Propuesta temática                                                      Objetivo fundamental transversal
       En el marco de la Declaración de los Derechos del niño, el tema         Los OFT trabajados en esta unidad están presentes en las lectu-
       de esta unidad está centrado en el “Derecho a crecer sano física,       ras, los contextos y las actividades de aprendizaje relacionados
       mental y espiritualmente. A pedir y difundir la información nece-       con el derecho que tiene cada niño y niña a crecer y desarro-
       saria que promueva su bienestar y desarrollo como persona”.             llarse en un ambiente saludable. Estos son los siguientes:
       Considerando ambos aspectos explícitos en este derecho, se              Desarrollo del pensamiento: focalizado en la gestación de
       abordan los medios de comunicación como principales canales             una actitud que estimule su capacidad de reflexión, análisis,
       de difusión de información y se realizan lecturas valorativas           cuestionamiento y crítica frente a la realidad que observa.
       y críticas de los mensajes publicitarios. También se realizan           La persona y su entorno: adquisición de habilidades comunicati-
       análisis de textos literarios que hacen alusión a las necesidades       vas que permitan mejorar la interacción personal, familiar y social,
       de comunicación e información que tienen los niños y jóvenes            asumiendo una observación crítica de los medios de comunicación.
       en relación con su crecimiento y autocuidado.
       Al respecto se enfatiza el efecto que los medios de comunica-           Contenidos mínimos obligatorios
       ción masiva (MCM), prensa escrita, radio, televisión y publicidad       Los contenidos mínimos obligatorios para el nivel de 6° Básico
       producen en la vida cotidiana de las personas y la sociedad,            considerados en esta unidad, son los siguientes:
       desfigurando muchas veces la imagen real de los reales actores
       sociales, incluidos niños y adolescentes. En este sentido tam-
                                                                               Comunicación oral
       bién se trata el tema de la imagen social y de las apariencias
       por sobre la autenticidad. A partir del análisis de fragmentos          1. Participación en situaciones comunicativas, tales como:
       de obras dramáticas y de anuncios publicitarios,                           conversaciones, entrevistas y exposiciones.
       Los contenidos, las lecturas, las actividades y las habilidades abor-   2. Captación de temas, contenidos diversos y opiniones, pre-
       dadas en esta unidad, están orientadas a desarrollar los objetivos         sentados en los textos escuchados y vistos.
       fundamentales, transversales y complementarios, en interrelación        3. Uso de la comunicación paraverbal y no verbal en la expresión
       con los contenidos específicos correspondientes al nivel.                   de sentimientos, experiencias y opiniones fundamentadas.
                                                                               4. Manejo en sus intervenciones orales de un vocabulario
       Propósito de la Unidad                                                     variado y adecuado a la situación comunicativa y de ora-
       A partir de textos literarios y publicitarios, relacionados tanto          ciones compuestas de uso frecuente.
       en el tema como en la forma discusiva con los contenidos                5. Producción oral en situaciones comunicativas significativas, de
       curriculares abordados en esta unidad, se tratan los mensajes              textos de intención literaria y no literarios, especialmente para
       emitidos por los medios de comunicación de masas, con el fin                expresarse y narrar: manifestando emociones y sentimientos;
       de que los alumnos conozcan y valoren el derecho a recibir                 caracterizando personas o personajes; secuenciando las ac-
       información oportuna que les permita desarrollarse en un                   ciones o procesos; y describiendo objetos y espacios.
       ambiente saludable.                                                     6. Incorporan el lenguaje no verbal y paraverbal en la exposi-
       Se espera además, que los y las estudiantes reconozcan la                  ción de ideas orales.
       importancia de los Medios de Comunicación y su influencia en
       nuestro comportamiento, tanto a través de la lectura compren-           Lectura
       siva de obras dramáticas y anuncios publicitarios, como de              1. Lectura de obras literarias significativas, incluyendo al menos
       la producción de este tipo de textos. El propósito final es que             seis novelas apropiadas para el nivel, dos obras dramáticas
       logren estimular su creatividad, desarrollar un espíritu crítico           y otros textos como cuentos y poemas, valorándolas como
       frente a los medios y enfatizar la autenticidad como un principio          creaciones, expresión de sentimientos y representaciones de
       valórico rector de la conducta personal y social.                          realidad, que le permiten ampliar su visión de mundo.



186 Guía didáctica para el docente / Lenguaje 6º básico
2. Lectura comprensiva frecuente de textos de estructuras           2. Aplicación del proceso general de escritura ajustándose al
   simples y complejas, con algunos elementos complejos                texto y a los requerimientos de la tarea, con énfasis en as-
   (presentación del espacio, alusiones a múltiples tiempos,           pectos formales propios del nivel.
   entre otros), utilizando estrategias antes, durante y des-       3. Escritura individual y colectiva con énfasis en las capacida-
   pués de la lectura, captando el sentido global del texto,           des de imaginar, expresar, organizar y comunicar.
   para: extraer información explícita relevante; realizar in-
   ferencias para establecer relaciones de causa, efecto y          Aprendizajes esperados
   secuencia de hechos; integrar conocimientos específicos
   sobre el tema y sus experiencias personales.                     Comunicación oral
3. Reconocimiento y caracterización de personajes, accio-           1. Hacen preguntas y dan respuestas adecuadas y pertinen-
   nes, tiempo y espacio al servicio de la comprensión de los          tes en una entrevista. Participan adecuadamente en situa-
   textos literarios leídos.                                           ciones de comunicación oral formales.
4. Demostración de la comprensión de lo leído, a través de          2. Saben dar y obtener información precisa en caso necesario.
   comentarios, transformaciones, dramatizaciones y otras           3. Participan adecuadamente en discusiones de problemas,
   formas de expresión artística.                                      organizando y argumentando su discurso.
5. Reconocimiento en los textos leídos, de la comunicación          4. Describen con propiedad objetos y fenómenos observados
   de información (función referencial), la expresión de senti-        o conocidos.
   mientos y emociones (función expresiva), las interacciones       5. Participan en la planificación de acciones.
   que se establecen entre personas y personajes (función
   apelativa) como herramienta de construcción de sentido.          Lectura
6. Reconocimiento en los textos leídos, a través de pregun-         1. Utilizan habitualmente la lectura como medio de trabajo, infor-
   tas como quién, qué, a quién, para quién, dónde, cuán-              mación y estudio y saben seleccionar los textos adecuados.
   do, cómo, de palabras y expresiones que contribuyen a la         2. Relacionan lo leído con sus conocimientos, vivencias y expe-
   construcción del sentido y sirven para:                             riencias.
   • Nombrar y reemplazar nombres (función sustantiva);             3. Identifican el propósito del autor, las ideas centrales y
   • Señalar cualidades y características (función adjetiva);          secundarias.
   • Indicar acciones (función verbal);                             4. Valoran la comprensión lectora y sus beneficios de acceso al
7. Descubrimiento del significado de nuevas palabras y expre-           conocimiento, alcanzando autonomía y eficacia. Comprenden
   siones, a partir de imágenes y de información clave entre-          el sentido valórico, estético y ético de los textos literarios.
   gada en el texto para facilitar la comprensión de lo leído.
                                                                    Escritura
8. Formulación de opiniones sobre variados temas, distin-
                                                                    1. Producen y transforman diversos tipos de textos escritos
   guiendo hechos de opiniones e información relevante de
                                                                       como respuestas a las exigencias de su vida personal, es-
   accesoria, en los mensajes de los textos leídos.
                                                                       colar y social.
Escritura                                                           2. Descubren los recursos del lenguaje que se necesitan
                                                                       para escribir textos de diversos tipos, aplicando diferentes
1. Producción de textos escritos y audiovisuales ajustados a
                                                                       estrategias de escritura.
   propósitos y requerimientos del nivel, que pueden incluir, por
   ejemplo: esquemas, transformaciones de cuentos, historie-        3. Organizan las ideas y el desarrollo de sus textos a través
   tas, biografías de personas o personajes relevantes, presen-        del análisis y el hábito de utilizar esquemas.
   taciones en PowerPoint, publicidad y propaganda. Utilización     4. Analizan sus escritos desde el punto de vista de sus con-
   adecuada, en los textos que escriben, de oraciones coordina-        tenidos y son capaces de mejorarlos.
   das y subordinadas, conectores de uso frecuente respetando       5. Opinan sobre la producción de textos de otros con respeto
   concordancias, y normas generales de la ortografía.                 y ayudan a mejorarlos.

                                                                             Guía didáctica para el docente / Lenguaje 6º básico         187
Unidad 5                                  Planificación

                                                 CMO                                                        Aprendizajes esperados

                                                                  Comunicación oral
        1. Participación en situaciones comunicativas, tales como: conversaciones, entrevistas     Los y las estudiantes:
           y exposiciones.                                                                         • Desarrollan la expresión a partir de pensa-
        2. Captación de temas, contenidos diversos y opiniones, presentados en los textos            mientos e ideas personales.
           escuchados y vistos, analizando y comparando las informaciones.                         • Participan en conversaciones entre pares.
        3. Uso de la comunicación paraverbal y no verbal en la expresión de sentimientos,          • Demuestran respeto, tolerancia e interés
           experiencias y opiniones fundamentadas.                                                   hacia las ideas ajenas en sus conversacio-
        4. Manejo en sus intervenciones orales de un vocabulario variado y adecuado a la             nes formales e informales.
           situación comunicativa y de oraciones compuestas de uso frecuente.                      • Escuchan con comprensión y disfrutan cuan-
        5. Producción oral, en situaciones comunicativas significativas, de textos no literarios.     do les leen textos literarios.
                                                                                                   • Utilizan oraciones bien construidas en sus
                                                                                                     conversaciones formales e informales.
                                                                                                   • Participan en la organización de actividades
                                                                                                     grupales.
                                                                                                   • Participan de dramatizaciones de spots
                                                                                                     publicitarios.




                                                                         Lectura
        1. Lectura de obras literarias significativas, valorándolas como creaciones, expresión      Los y las estudiantes:
           de sentimientos y representaciones de realidad, que le permiten ampliar su visión       • Leen comprensivamente textos literarios y no
           de mundo.                                                                                 literarios.
        2. Lectura comprensiva frecuente de textos de estructuras simples y complejas, con         • Valoran las obras dramáticas como ejemplo
           algunos elementos complejos, utilizando estrategias antes, durante y después de la        de los temas tratados en la unidad.
           lectura, captando el sentido global del texto, para:
                                                                                                   • Identifican los elementos del género dramático.
           • extraer información explícita relevante;
                                                                                                   • Distinguen la diferencia entre publicidad y
           • realizar inferencias para establecer relaciones de causa, efecto y secuencia de         propaganda.
              hechos, integrando detalles relevantes del texto;
                                                                                                   • Relacionan la función apelativa con el propósi-
           • integrar conocimientos específicos sobre el tema y sus experiencias personales.
                                                                                                     to persuasivo de los mensajes publicitarios.
        3. Reconocimiento y caracterización de personajes, acciones, tiempo y espacio al servi-
                                                                                                   • Identifican los componentes de un mensaje
           cio de la comprensión de los textos literarios leídos.
                                                                                                     publicitario.
        4. Demostración de la comprensión de lo leído.
                                                                                                   • Identifican los mensajes y propósitos que
        5. Reconocimiento en los textos leídos, en función de la construcción del sentido, de:       se transmiten en determinados anuncios
           • la comunicación de información (función referencial);                                   publicitarios.
           • las interacciones que se establecen entre personas y personajes (función              • Analizan obras dramáticas.
              apelativa).                                                                          • Reconocen la función conativa del lenguaje.




188 Guía didáctica para el docente / Lenguaje 6º básico
Tiempo
        Actividades asociadas                            Recursos didácticos                      Indicadores de evaluación
                                                                                                                                      estimado
                                                              Comunicación oral
• Exponer oralmente sus opiniones, ideas          • Textos e imágenes visuales.                 Los y las estudiantes                 10 horas
  y experiencias sobre un tema determi-           • Fragmento de texto dramático: Ve-           • Se expresan con claridad, seguri-
  nado                                              raneando en Zapallar de Eduardo               dad y respeto.
• Realizar lectura dramatizada del frag-            Valenzuela.                                 • Emiten juicios coherentes y
  mento de una obra dramática.                    • Imágenes de anuncios publicitarios            justificados.
• Expresar comentarios sobre lecturas               y campañas sociales (extraídas de           • Regulan tono, ritmo y volumen de
  dramatizadas.                                     la realidad).                                 la voz.
• Exponer explicaciones de la función y           • Cuadros informativos referidos a
  el uso de los adjetivos y pronombres                                                          • Utilizan recursos no verbales y
                                                    conocimientos previos sobre la                paraverbales al exponer o drama-
  mostrativos.                                      exposición oral.                              tizar.
• Exponer comentarios de mensajes pu-
                                                  • Mapa conceptual de la obra dramáti-         • Crean afiches alusivos al derecho
  blicitarios en cuanto a la relación entre
                                                    ca.                                           del niño tratado en la unidad.
  componentes y finalidad.
• Discutir y organizar en grupo la realiza-       • Cuadros informativos referidos a            • Crean spots publicitarios, promo-
  ción de un afiche.                                 adjetivos y pronombres mostrativos.           viendo campañas sociales.
• Discutir y organizar en grupo la realiza-                                                     • Presentan diálogos ágiles y
  ción de un spot.                                                                                fluidos.
• Exponer spots publicitarios.
• Dramatizar un spot publicitario.

                                                                      Lectura
• Leer textos literarios y no literarios: obras   • Imágenes y textos visuales.                 Los y las estudiantes                 13 horas
  dramáticas y mensajes publicitarios.            • Texto dramático: Perico y el viajero        • Reconocen elementos del género
• Reconocer las características del géne-           (Anónimo).                                    dramático.
  ro dramático en fragmentos de obras             • Fragmento de texto dramático: Ve-           • Distinguen entre publicidad y
  leídas.                                           raneando en Zapallar de Eduardo               propaganda.
• Analizar y comentar los elementos y               Valenzuela.                                 • Identifican la función apelativa
  la finalidad de determinados avisos              • Cuadros informativos referidos a              del lenguaje.
  publicitarios.                                    autores y a vocabularios.                   • Reconocen e interpretan los
• Distinguir la diferencia entre publicidad       • Esquema explicativo de los compo-             mensajes publicitarios.
  y propaganda.                                     nentes del género dramático.
• Analizar y comentar obras dramáticas            • Cuadro explicativo de la estructura in-
  que abordan el tema de la imagen                  terna y externa de la obra dramática.
  social y de las apariencias.
                                                  • Texto dramático El paraíso semi-
• Aplicar la estrategia de lectura que              perdido de Alejandro Sieveking.
  diferencia 3 momentos: antes, durante
                                                  • Fragmento de la obra dramática
  y después de leer.
                                                    La pérgola de las flores de Isidora
• Analizar obras de teatro relacionadas             Aguirre.
  con el derecho del niño a crecer y
  desarrollarse en un ambiente saludable.



                                                                                              Guía didáctica para el docente / Lenguaje 6º básico   189
Unidad 5

                                                  CMO                                                         Aprendizajes esperados

                                                                          Lectura
        6. Reconocimiento en los textos leídos, a través de preguntas de palabras y expresio-
           nes que contribuyen a la construcción del sentido y sirven para:
           • nombrar y reemplazar nombres (función sustantiva);
           • señalar cualidades y características (función adjetiva);
           • indicar acciones (función verbal);
        7. Descubrimiento del significado de nuevas palabras y expresiones, a partir de imáge-
           nes y de información clave.
        8. Formulación de opiniones sobre variados temas, distinguiendo hechos de opiniones
           e información relevante de accesoría.

                                                                         Escritura
        1. Producción de textos escritos ajustados a propósitos y requerimientos del nivel, que       Los y las estudiantes:
           pueden incluir, por ejemplo: esquemas, presentaciones en PowerPoint, entre otros.          • Escriben variados textos en forma coherente
        2. Utilización adecuada, en los textos que escriben con intención comunicativa, de              y estructurada.
           oraciones coordinadas, usando conectores y una correcta ortografía literal, acentual       • Identifican y usan los adjetivos y pronombres
           y puntual.                                                                                   mostrativos.
        3. Aplicación del proceso general de escritura (planificación, escritura, revisión, reescri-   • Valoran la ortografía como un medio de
           tura, edición).                                                                              producción de textos coherentes.
        4. Escritura individual y colectiva con énfasis en organizar y comunicar a los demás:         • Identifican y describen los componentes de
           temas, ideas y opiniones personales.                                                         un mensaje publicitario.
                                                                                                      • Distinguen la diferencia entre publicidad y
                                                                                                        propaganda.
                                                                                                      • Incrementan sus habilidades de redacción,
                                                                                                        de expresión estética.
                                                                                                      • Valoran la creación literaria personal como
                                                                                                        una manera de comunicarse y de desarrollar
                                                                                                        la creatividad.




190 Guía didáctica para el docente / Lenguaje 6º básico
Tiempo
     Actividades asociadas                    Recursos didácticos                    Indicadores de evaluación
                                                                                                                               estimado
                                                               Lectura
• Diferenciar obras literarias perte-   • Mapa conceptual de la obra dra-
  necientes a distintos géneros.          mática.
• Realizar lectura dramatizada de un    • Cuadros de autoevaluación.
  fragmento de una obra dramática.




                                                              Escritura
• Identificar pronombres mostrativos     • Texto dramático:Perico y el viajero.     Los estudiantes:                            21 horas
  en diálogos breves.                   • Fragmento de texto dramático: Ve-        • Crean textos literarios y no literarios
• Aplicar conocimientos del género        raneando en Zapallar de Eduardo            de acuerdo a los contenidos abor-
  dramático.                              Valenzuela.                                dados.
• Escribir en relación al tema de la    • Cuadro explicativo de la estruc-         • Identifican y aplican sustantivos y
  imagen social y de las apariencias.     tura interna y externa de la obra          adjetivos mostrativos en sus textos.
• Escribir un diálogo dramático que       dramática.                               • Crean afiches alusivos al derecho
  contenga el conflicto de mantener      • Cuadro explicativo de los adjetivos        del niño tratado en la unidad.
  las apariencias.                        y pronombres mostrativos.                • Escriben guión de un spot publici-
• Escribir nuevo final de una obra      • Cuadros ayudamemorias de                   tario.
  dramática.                              contenido (adjetivos y pronombres        • Crean spots publicitarios, promo-
• Escribir autoevaluación de diálogos     mostrativos).                              viendo campañas sociales.
  creados.                              • Cuadro explicativo de la forma y
• Construir mensajes publicitarios,       función de los mostrativos.
  creando un afiche o cartel.            • Imágenes de anuncios publicitarios
• Exponer en diario mural los afiches      y campañas sociales (extraídas de
  creados.                                la realidad).
• Elaborar guión de un spot publici-    • Texto informativo sobre principales
  tario.                                  aspectos de la publicidad audiovisual.
                                        • Cuadro de ejemplo de un guión de
                                          spot publicitario.
                                        • Cuadros de autoevaluación




                                                                                     Guía didáctica para el docente / Lenguaje 6º básico   191
Orientaciones didácticas

  Sugerencias metodológicas
  Inicie esta unidad proponiendo a sus estu-

                                                                Y a mí... ¿qué me dicen?
  diantes observar las imágenes publicitarias
  que aparecen en esta página, consúlteles:
  ¿han observado avisos como estos? ¿Dón-
  de? ¿Qué relación pueden establecer entre
  estas imágenes y el título de la unidad?
  ¿Qué les dicen a ustedes estos mensajes?
  Guíe la conversación hacia el Derecho del
  niño a recibir información y relaciónelo con
  el avisaje publicitario, pregúnteles: ¿consi-
  deran que la publicidad es información?
  Puede también realizar un breve análisis
  de estos avisos pidiendo a sus estudian-
  tes que se fijen en los colores e imágenes
  predominantes, los rasgos de la figura
  principal, gestos, mensaje escrito, etc.
  Aclare que estos avisos publicitarios
  son reales. Concluya, ¿cuál es la fina-
  lidad de estos avisos?

  Actividad complementaria
  Proponga a los estudiantes observar anun-
  cios o spots publicitarios nacionales o inter-
  nacionales. Estas imágenes pueden prove-
  nir de diarios, revistas o sitios de Internet.
  En el caso de las campañas sociales pue-
                                                                            Unidad 1
                                                                En esta unidad aprenderás a:

                                                                • Reconocer las características y componentes del             • Construir mensajes publicitarios, tanto escritos como
  de considerar, por ejemplo, algunas reali-                      texto dramático.                                              audiovisuales.
  zadas durante el terremoto de febrero de                      • Identificar las principales etapas de la acción dramática.   • Conocer y valorar el derecho a crecer sanos y en un
  2010 en nuestro país. Pídales que señalen                     • Emplear con propiedad los adjetivos y pronombres              ambiente que nos favorezca.
                                                                  mostrativos.                                                • Reconocer la función apelativa o conativa del lenguaje.
  el mensaje que entregan estos avisos y                        • Comprender y analizar los anuncios publicitarios.           • Relacionar la función apelativa con el propósito per-
  que determinen cuál es su intención final:                     • Distinguir la publicidad de la propaganda.                    suasivo de los mensajes publicitarios.
  informar, entretener, educar, conmover,
  etc. Solicite, además, que identifiquen a
  quién están dirigidos. Realice una puesta
  en común para establecer las característi-
  cas y finalidad de estos mensajes.                       114   Unidad 5: Y a mí... ¿qué me dicen?


  Información complementaria
  La publicidad es un sistema de comuni-
  cación que tiene como fin persuadir de
                                                       Estrategias diferenciadas
  algo al receptor. También se dice que es             Invite a los estudiantes que hayan manifestado mayor dificultad en identificar la finalidad de los
  una actividad propia de la economía, pues            mensajes publicitarios, a que se detengan en aspectos de la situación comunicativa implícitos en
  las empresas la utilizan como un medio               ellos. Guíe el análisis con preguntas como: ¿quién es el emisor de este mensaje? ¿A quién está
  importante para su quehacer comercial y              dirigido? ¿Cuál es el mensaje comunicado? ¿Qué espera del receptor? Propóngales comparar
  económico. Es un conjunto de técnicas y              los textos estudiados anteriormente (de opinión, autobiográficos, e informativos; y desde ellos
  métodos que permiten la comunicación                 ayúdeles a establecer diferencias de intención y propósito.
  entre el anunciante que vende y el recep-
  tor social al que está destinado.                    Habilidades implicadas: observar, identificar, analizar, relacionar.

  Fuente: Varios autores, 2007. Manual de Prepa-
             ración Lenguaje y Comunicación PSU.
  Santiago: Ediciones Universidad Católica de Chile.




192 Guía didáctica para el docente / Lenguaje 6º básico
Unidad 5

                                                                                                                                       Sugerencias metodológicas
                                                                                                               Unidad


                                                                                                                5
                                                                                                                                       En esta página se explicita el derecho

n?                                                                     Declaración de los
                                                                                                                                       tratado en la Unidad. Al respecto invite a
                                                                                                                                       sus estudiantes a leer el texto completo
                                                                                                                                       de este derecho en el recurso incluido
                                                                   Derechos del Niño, 1959                                             en las páginas adicionales de la Unidad
                                                                                                                                       1 de esta guía, o en las direcciones Web
                                                                                                                                       incluidas en la bibliografía.
                                                  “Tenemos derecho
                                               a crecer sanos y a recibir                                                              Introduzca el tema del derecho a la in-
                                           información para desarrollarnos                                                             formación preguntándoles si reconocen
                                               como personas plenas y                                                                  alguna información incluida en los avisos
                                                     saludables”.                                                                      publicitarios y reitere la pregunta acerca de
                                                                                                                                       si estos mensajes contienen información.
                                                                                                                                       Pídales que diferencien la información con-
                                                                                                                                       tenida en ellos de su propósito específico
                                                                                                                                       y que fundamenten sus respuestas. Fi-
                                                                                                                                       nalmente, propóngales que relacionen los
                                                                                                                                       mensajes publicitarios con los informativos
                                                                                                                                       y pregúnteles: ¿en qué se diferencian?
                                                                                                                                       ¿Existe publicidad que incluya información
                                                                                                                                       con la intención de proteger o advertir a
                                                                                                                                       los receptores de algún peligro? ¿Conocen
                                                                                                                                       mensajes que promuevan el cuidado de la
                                                                                                                                       salud o el desarrollo de los niños y jóvenes?
                                                                                                                                       ¿Cuáles?
          Antes de comenzar...
          I. Observa las imágenes de estas páginas y responde      II. Comenta con tu compañero o compañera:                           Actividades complementarias
             en tu cuaderno.                                          1. ¿Creen que los niños cuentan con suficiente infor-
             1. ¿Has visto imágenes como las de la página 114?           mación para crecer y desarrollarse sanamente?                 Invite a sus estudiantes a diferenciar
                ¿Dónde?
             2. ¿Cuál crees que es su propósito?
                                                                      2. ¿Conocen algunas fuentes de información como:                 los objetivos de los anuncios incluidos
                                                                         páginas Web, revistas, suplementos de diarios,
             3. ¿Qué elementos de ellas te comunican mensajes            boletines ministeriales o comunales), cuyo fin sea             en la página 114 y a buscar ejemplos
                más allá de las palabras?                                apoyar a los niños en su proceso de crecimiento?
                                                                                                                                       semejantes, guíe el análisis hasta que
             4. ¿Algunos de estos mensajes están dirigidos espe-         Nómbrenlas y expliquen qué contenidos tratan.
                cialmente a niños y adolescentes? ¿Cuáles?         III. Junto a su profesor o profesora compartan sus res-
                                                                                                                                       construyan y diferencien los conceptos
             5. ¿Qué te parece que los niños reciban información        puestas con el curso y propongan medidas para                  de publicidad y propaganda. Pídales que
                                                                        obtener información actualizada sobre: salud, cre-
                que contribuya a su bienestar y desarrollo?
                                                                        cimiento y autocuidado.                                        en parejas creen un aviso oral de ambos
                                                                                                                                       tipos y lo compartan con el curso.
                                                                                            Unidad 5: Y a mí... ¿qué me dicen?   115



     Información complementaria                                                                     Estrategias diferenciadas
     Publicidad y propaganda                                                                        Proponga a los estudiantes que no hayan logrado diferenciar entre
     La primera apunta solo a la venta de objetos de consumo o ser-                                 publicidad y propaganda que busquen nuevos avisos en diarios y
     vicios particulares y la segunda promueve ideologías sociales o                                revistas, los recorten y clasifiquen de acuerdo con sus emisores y
     políticas, teniendo como finalidad educar, advertir o promover ac-                              propósitos en publicidad o propaganda. Guíe este proceso con pre-
     titudes valóricas.                                                                             guntas como: ¿en qué lugar pondrían avisos del Hogar de Cristo o
                                                                                                    del Ministerio de Salud? ¿Por qué?
     La publicidad tiene un fin comercial; la propaganda trata de con-
     vertir a los demás a unas ideas, creencias y opiniones. Por ello,                              Habilidades implicadas: observar, identificar, analizar, comparar,
     se habla de propaganda política, si bien con la cada vez mayor                                 ejemplificar.
     utilización de los medios de comunicación de masas por parte de
     las fuerzas políticas.
      Tomado y adaptado de: http://ricoveri.ve.tripod.com/ricoverimarketing2/id80.html




                                                                                                                 Guía didáctica para el docente / Lenguaje 6º básico            193
Sugerencias metodológicas
  Antes de la lectura solicite a sus estudian-         Evaluación diagnóstica
  tes que observen la manera en que está
  escrita esta obra, Guíe el análisis para que
                                                               Antes de comenzar examina cuánto sabes del tema y contenidos que verás en esta unidad. Para ello lee atenta-
  reconozcan el género dramático, o iden-                      mente el siguiente texto:
  tifiquen el diálogo de los personajes. En-
  fatice la idea de que en este tipo de texto                                                                  Perico y el viajero
                                                                                                                          Anónimo
  literario no existe un narrador. Invite a sus                   Personajes: Perico y Viajero

  estudiantes a leer el texto dramático y pí-                     Se ve una calle cualquiera de la ciudad. Entra el Viajero, con una maleta y mirando en todas direcciones. Al poco
                                                                  rato aparece Perico.
  dales que los lectores asuman personajes                        Viajero: (Con voz amable). Por favor, niño, ¿qué debo tomar para ir a la estación?
  para simular el diálogo presentado. Solicite                    Perico: No debe tomar nada. Si toma algo, en lugar de ir a la estación se va a ir a la cárcel.
  también que alguno o alguna suma la lec-                        Viajero: (Algo extrañado). Quiero decir en qué bus tengo que subirme.
                                                                  Perico: Bueno, en el que va a la estación.
  tura de las acotaciones. Pregúnteles por                        Viajero: Escúchame, niño: que para ir a la estación tengo que tomar un bus ya lo sabía muy bien. Lo que
  qué creen que estas instrucciones están                         quiero saber es dónde tengo que tomar el bus.
                                                                  Perico: (Despreciativo). ¡Qué pregunta! En la parada de los bu-
  entre paréntesis y si se deben leer en voz                      ses, por supuesto. A no ser que usted lo sepa tomar cuando se
  alta. Desde esta respuesta, perfile poste-                       va moviendo.
                                                                  Viajero: Sí, sí, pero ¿por dónde pasa el bus?
  riormente el concepto de acotación.                             Perico: ¡Por la calle! ¡Eso lo sabe todo el mundo! ¿Por dónde
                                                                  quiere que pase? ¿Por la vereda?
                                                                  Viajero: (Poniéndose nervioso). Mira: si tú tuvieras que ir a la
  Actividades complementarias                                     estación para salir de viaje, ¿qué harías?
                                                                  Perico: Iría a despedirme de mi papá y mi mamá.
  Invite a sus estudiantes a prolongar el                         Viajero: Bien, bien, ¿y después?
  diálogo leído, proponiendo un final dife-                        Perico: Después me despediría de mi tía Rosa, que siempre me
                                                                  da mil pesos cada vez que voy a verla, y después iría donde...
  rente para la obra Perico y el viajero. Íns-
                                          .                       Viajero: (Desesperado, gritando). ¡Mamma mía!
  telos a que creen también acotaciones                           Perico: No, a ver a su mamá no iría, porque ni siquiera la co-
                                                                  nozco.
  que complementen la acción.                                     Viajero: Pero dime: ¿nunca has estado en la estación?

  A partir de esta experiencia, pídales que de-                           Unidad 1
                                                                  Perico: Sí, muchas veces.
                                                                  Viajero: ¿Y te fuiste en bus?
  finan “diálogo dramático”, explicando su im-                     Perico: ¡Claro!
                                                                  Viajero: (Con cara de alivio). ¡Por fin! ¿Y qué decía el letrero del
  portancia en el texto leído. En una puesta en                   bus?
  común, ayúdelos a precisar este concepto.                       Perico: Decía:“Prohibido hablar con el conductor”.
                                                                  Viajero: ¡Por fuera! ¡Quiero decir por fuera! Cuando te subiste, ¿no te fijaste qué decía el bus por fuera?
                                                                  Perico: Decía que los jabones Alba son los que limpian mejor. Era un letrero enorme.
  Información complementaria                                      Viajero: ¡El letrero del recorrido! ¿Qué decía el letrero del recorrido del bus?
                                                                  Perico: Los letreros nunca dicen nada.
  Diálogo dramático                                               Viajero: (Mirando el reloj). Por tu culpa voy a perder el tren.
                                                                  Perico: Bueno, en qué quedamos: ¿quiere subirse al bus o al tren?
  El diálogo dramático y la conversación com-                     Viajero: (Mordiéndose los dedos). ¡¡¡Aaaaahhhh!!! (Sale de escena, seguido de Perico).
  parten convenciones y reglas de uso que                                                         En: Rubén Unda Ureta. Teatro escolar representable I. Santiago de Chile: Editorial Zig-Zag, 2009.
  hacen comprensible el discurso lingüístico
  en el teatro. Podemos encontrar tres tipos:          116   Unidad 5: Y a mí... ¿qué me dicen?

  • Esticomitias: son frases breves y se usan
     para conferir ritmo al texto. Ej: es el tipo
     de diálogo en que se juega con una pre-        Estrategias diferenciadas
     gunta y respuesta muy breves, ejemplo:
     A: “era mi sol”. B: “ahora es tu sombra”       Apoye a los y las estudiantes con más dificultades en identificar los rasgos del género dramáti-
                                                    co. Destaque la ausencia del narrador como rasgo diferenciador, pregúnteles: ¿hay alguien que
  • Cuasimonólogo: habla uno de los persona-
                                                    cuente al lector lo que les sucede a los personajes? ¿Cómo se enteran los lectores de lo que
     jes mientras que el otro permanece casi
                                                    ocurre en este mundo presentado?
     ausente, respondiendo con frases muy
     cortas, ejemplo: “ah, sí, sí, entiendo”.       Pídales que distingan entre dichos de personajes y algunas acotaciones. Oriéntelos para que
                                                    las diferencien, con preguntas como: ¿quién dice esto? ¿A quién se lo dice? ¿Para qué lo dice?
  • Diálogos simétricos: uno de los per-
     sonajes habla y el otro como en eco            Habilidades implicadas: observar, identificar, analizar, relacionar, construir.
     repite lo que dice el primero. Ejemplo,
     A: ¡Ha sido un día maravilloso! B: ¡¡ Sí,
     un día maravilloso!!
    Tomado de: (www.iacat.com/revista/recrearte/
        recrearte03/Motos/creacion_drama.htm)



194 Guía didáctica para el docente / Lenguaje 6º básico
Unidad 5

                                                                                                                                                                  Unidad   Sugerencias metodológicas
                                                                                                                                                                  5        Antes de realizar las actividades en el
                                                                                                                                                                           cuaderno, comente con sus estudian-
                                                                                                                                                                           tes sus opiniones con respecto al texto
    Después de leer                                                                                                                                                        leído. Se recomienda recapitular breve-
    I. Responde en tu cuaderno.                                                                                                                                            mente lo sucedido en la obra.
       1. ¿Quiénes son los personajes de esta obra literaria?¿De qué hablan?
       2. ¿Cómo logras comprender lo que les sucede? ¿Cuál es el medio para comunicar el mundo y sus conflictos                                                             Asegúrese de la correcta comprensión
              en estas obras?                                                                                                                                              de las preguntas, leyéndolas en voz
        3. ¿A qué género literario pertenecen las obras basadas en el diálogo?
                                                                                                                                                                           alta e indique el tiempo destinado a su
        4. ¿Cuál es la finalidad de ellas? ¿Cómo puedes darte cuenta de este propósito?
        5. ¿Para qué sirven las instrucciones entre paréntesis y en letra cursiva?
                                                                                                                                                                           realización. Fomente en sus estudiantes
                                                                                                                                                                           la importancia de una autoevaluación
    II. Comenta la lectura con un compañero o compañera:
                                                                                                                                                                           consciente, para lograr un avance con-
        1. El niño recuerda el mensaje de los jabones Alba. ¿Por qué crees que no lo ha olvidado?
        2. ¿Cómo se imaginan el letrero de los jabones Alba? Observen la ilustración de
                                                                                                                                                                           creto en los aprendizajes esperados.
              esta página, y a partir de ella, propongan mejoras o cambios, de acuerdo a cómo
              ustedes habrían hecho la publicidad de estos jabones. Expliquen:
                                                                                                                                                                           En una puesta en común, evalúe los
              • ¿Qué imágenes se les ocurre cambiar?                                                                                                                       aprendizajes previos para que desde
              • ¿Qué colores destacarán o incluirán?                                                                                                                       ellos pueda entrar a los contenidos de
              • ¿Qué frase complementará el mensaje de este cartel?
                                                                                                                                                                           esta unidad.
        3. ¿Por qué creen que en la obra leída, este letrero se ha puesto en el exterior de un bus?
        4. En su entorno, ¿dónde encuentran avisos, carteles o letreros semejantes al de
              jabón Alba?                                                                                                                                                  Actividad complementaria
        5. ¿Cuál es la finalidad de esos mensajes? ¿Qué importancia tienen las imágenes,
              sonidos o música en ellos?                                                                                                                                   Invite a sus estudiantes a que en pa-
        6. En la publicidad, ¿cómo se relaciona, el uso de las palabras con el empleo de                                                                                   rejas, dibujen, pinten o construyan con
              imágenes, música o sonidos, para construir mensajes?
                                                                                                                                                                           recortes de diarios o revistas, una re-
        7. ¿Notan diferencias entre avisos publicitarios con fines comerciales, y otros que educan, advierten de un
              peligro, o sirven para solicitar ayuda? Mencionen algunos ejemplos.                                                                                          creación del cartel o anuncio publicitario
    III. Anoten sus respuestas en el cuaderno para luego, junto a su profesor o profesora, comentarlas en el curso.
                                                                                                                                                                           mencionado por el personaje Perico en
                                                                                                                                                                           el texto dramático leído. Pídales también
    IV. Amplíen sus comentarios respondiendo la siguiente pregunta: ¿de qué modo la publicidad puede contribuir
        a que los niños se informen para lograr un desarrollo saludable?                                                                                                   que construyan un nuevo eslogan para
                                                                                                                                                                           este cartel, indague previamente acerca
         Autoevaluación                         revisa tu aprendizaje completando la siguiente pauta:
                                                                                                                                   Niveles de logros                       del conocimiento de este concepto.
                                          Después de desarrollar esta sección yo…                                            Sí No       Puedo mejorar
     1 Diferencio obras literarias pertenecientes a distintos géneros.
     2 Identifico al diálogo como la forma de presentar a los personajes, el mundo y sus conflictos en las obras dramáticas.
     3 Comprendo el propósito de la publicidad.
     4 Diferencio en la publicidad, los mensajes comerciales de los avisos que advierten o educan.
     5 Puedo explicar por qué los niños y niñas tienen derecho a recibir información que proteja su salud y desarrollo.


                                                                                                                             Unidad 5: Y a mí... ¿qué me dicen?   117



Información complementaria                                                                                                                                  Estrategias diferenciadas
Tipos de publicidad                                                                                                                                         Explique y ayude a sus estudiantes menos aventaja-
La publicidad se puede clasificar según los siguientes factores:                                                                                             dos a comprender el concepto de autoevaluación y de
                                                                                                                                                            diagnóstico evaluativo. Explíqueles el sentido de “diag-
El objeto anunciado, es decir, si se trata de un producto tangible (comida, ves-
                                                                                                                                                            nosticar” en este caso, y de conocer los aprendizajes
tuario, cosméticos, etc), o intangible (servicios al ciente).
                                                                                                                                                            previos. Una vez aclarado el concepto, pídales que lo
La función del anunciante, fundamentalmente existen tres tipos de anunciantes:                                                                              apliquen a su aprendizaje. Oriéntelos con preguntas
empresas, ya sea privadas o públicas, asociaciones o fundaciones y, la publicidad                                                                           como: ¿cuánto sé de publicidad? ¿Qué conozco del gé-
del gobierno de un país.                                                                                                                                    nero dramático? ¿Cómo se relaciona la publicidad con
En función del alcance: la difusión de la campaña permite hablar de publicidad                                                                              mi derecho a ser informado para crecer sano? Luego
local, pública o estatal, nacional, internacional e incluso global.                                                                                         pídales que respondan la pauta de autoevaluación.
                      Tomado y adaptado de: http://publiworld.buscamix.com/web/content/view/26/94/                                                          Habilidades implicadas: identificar, analizar, resumir,
                                                                                                                                                            aplicar, recrear.


                                                                                                                                                  Guía didáctica para el docente / Lenguaje 6º básico             195
Sugerencias metodológicas
  Sugerimos que estimule la lectura oral              Lectura central
  de sus estudiantes y que acompañe este
  proceso, aplicando la estrategia que dife-
  rencia tres momentos: antes, durante y                                                          Tiempo de lectura
  después de leer. Para el primer momento                                                         En esta sección te invitamos a leer un texto que aborda el tema de la imagen social
  es recomendable que formule preguntas                                                           y las apariencias por sobre la autenticidad. Léelo atentamente y luego desarrolla las
                                                                                                  actividades propuestas.
  de activación del conocimiento: ¿alguien
  conoce Zapallar? ¿Dónde está ubicado?                                                           Antes de leer
  ¿Por qué se habrá elegido este balneario                                                        Responde en tu cuaderno:
  para plantear el conflicto de esta obra?                                                         1. ¿Qué imagen crees que proyectas?¿Coincide con lo que tú realmente eres?
  Luego, solicíteles una mirada preliminar del                                                    2. ¿Conoces el efecto que provoca tu aspecto y tu comportamiento en las perso-
                                                                                                      nas que te rodean?
  texto para identificar sus características for-
                                                                                                  3. ¿Qué piensas acerca de las personas que fabrican una imagen falsa de sí mismos?
  males. Pídales identificar el propósito de la                                                    4. ¿Qué sucede con esas personas cuando queda en evidencia su engaño?
  lectura. Proponga hacer predicciones sobre                                                      5. De acuerdo a la reflexión anterior y a las ilustraciones que acompañan este tex-
  el desarrollo del mismo: ¿qué sucederá…?                       Conoce al autor...                   to, ¿cuál crees que es el tema o asunto que plantea esta lectura?

  Refiérase al autor y relacione la obra con                    Eduardo Valenzuela
  su estilo. Guíe a sus estudiantes para que                   Olivos (1882 -1948)                                         Veraneando en Zapallar
                                                                                                                                    Eduardo Valenzuela
  capten la organización del texto: ¿qué ele-                  Dramaturgo chileno, su
                                                               obra más conocida es Vera-           Personajes:
  mentos lo componen? Incorpore el léxico                      neando en Zapallar, (1915).          Procopio    Esperanza           Robustiana           Luchito
                                                               Posteriormente escribió, El          Amparo      Ernesto             Consuelo             Carabinero
  nuevo pidiéndoles que lo reemplacen por                      Porvenir de los hijos (1917)
  sinónimos en el contexto de lectura.                         y luego se dedicó al teatro
                                                               para niños. En esta línea
                                                                                                    La escena representa el último patio de la casa de don Procopio Rabadilla. En pri-
                                                                                                    mer término, a ambos lados, puertas que dan acceso a habitaciones interiores. Al
  Actividades complementarias                                  escribió cuatro volúmenes
                                                               de monólogos, diálogos y
                                                                                                    fondo, el muro blanqueado y cubierto de tejas. Hay una escala apoyada en el muro.
                                                                                                    Alegran el patio diversas plantas, y principalmente, numerosas matas de zapallo,
                                                               pequeñas comedias, entre
  Invite a sus estudiantes a leer el texto                     ellas: Una aventura de Ma-
                                                                                                    con sus frutos destacándose visiblemente.
                                                                                                    Al levantarse el telón, don Procopio, que es un hombre sencillo y bonachón, está
  completo de esta obra y pídales que la                       nuel Rodríguez, La epopeya

  comenten relacionando la conducta de                         Quemada.   Unidad 1
                                                               de Iquique, Doña Paula Jara          sentado en una mecedora, leyendo atentamente el diario; doña Robustiana, que es
                                                                                                    una señora presuntuosa y ridícula, examina unos gurines de modas, junto a
                                                                                                    una mesita de bambú.
  Robustiana con el tema de la imagen. Pí-
                                                                  Nuevas palabras                   Hay varias sillas en amable desorden. La acción se desarrolla en Santiago. Época
  dales que vinculen este tema con la idea                                                          actual. Hora del atardecer. Se supone que han terminado de comer hace poco rato.
                                                               Presuntuosa: creída, vanido-
  del bienestar y lucimiento social. Oriente el                sa, presumida.                       Procopio: (Leyendo en un diario).“Se encuentra veraneando en Zapallar el ta-
  análisis para que lo trasladen a otras situa-                Figurines: patrones, mode-
                                                               los, moldes.
                                                                                                    lentoso jurisconsulto don Procopio Rabadilla, su distinguida esposa doña
                                                                                                    Robustiana Jaramillo, y sus encantadoras hijas Amparo, Consuelo y Esperan-
  ciones como la idea que se forjan muchos                     Jurisconsulto: abogado o             za...”. ¡Qué tal el parrafito!, ¿eh...? No se podrá decir que escasean los adjeti-
                                                               licenciado en leyes.
  receptores de las personas que aparecen                      Distinguida: ilustre, noble,
                                                                                                    vos. ¡Ah, Robustiana, cómo se nota que has metido la mano en esto...!
                                                                                                    Robustiana: Procopio..., no me saques de mis casillas. En lugar de agrade-
  en TV o de “famosos” de los medios.                          de alcurnia.
                                                                                                    cerme lo que hago por prestigiar nuestro nombre..., por asegurar el porve-
                                                               Prestigiar: realzar, destacar,
  Aborde aspectos como, la imitación irre-                     sobresalir.                          nir de nuestras hijas..., por darte brillo...
  flexiva, el menosprecio por lo propio y ori-                  Porvenir: situación futura.

  ginal. Solicíteles que comenten esta obra,
  proponiendo causas o razones de por qué              118   Unidad 5: Y a mí... ¿qué me dicen?

  para Robustiana es necesario “inventar o
  simular” que está de vacaciones.
  Información complementaria                        Estrategias diferenciadas
  Función de los medios de comunicación             Pida a sus estudiantes con más dificultades para asimilar los conceptos de imagen falsa y au-
  Informar: antes de las TICs, eran la              tenticidad, que busquen ejemplos cotidianos de personas o amigos que fingen o aparentan tener
  fuente básica de noticias, opinión y con-         bienes o relaciones sociales que en realidad no poseen. Colabore con ellos para construir el
  trol de los poderes políticos.                    concepto de “falsa imagen” con preguntas como: ¿quién dice ser esta persona sin serlo? ¿Por
  Formar o educar: son un canal funda-              qué imita o quiere parecerse a otros? ¿Cuáles son las imágenes o modelos preferidos en nuestra
  mental para la recepción de conoci-               sociedad actual? ¿Por qué?
  mientos y productos culturales.                   Habilidades implicadas: observar, analizar, identificar, opinar.
  Entretener: son plataformas de difusión
  de contenidos deportivos o programas
  de variedades.
                                       Tomado de:
  www.hiru.com/es/gizarte-zientziak/gz_00650.html



196 Guía didáctica para el docente / Lenguaje 6º básico
Unidad 5

                                                                                                                               Unidad   Sugerencias metodológicas
                                                                                                                               5        Mantenga la estrategia de lectura iniciada
                                                                                                                                        en la página anterior, focalícela ahora en
                                                                                                                                        el momento referido a durante la lectura.
      Procopio: Sí..., ya lo tengo en la tela de mis trajes.                                                                            En el texto este momento se aborda con
      Robustiana: Intentas burlarte de mí... Procopio                                                                                   el apartado ¿Cómo estás leyendo? que
      vulgar, hombre inútil. 1
                                                                                                                                        contiene 3 preguntas. Es recomendable
      Procopio: Mujer, no me insultes, si no quieres que...
      Robustiana: Infame. Abogado sin pleitos...
                                                                                                                                        que cuando realice la lectura oral, haga
      Procopio: (Sin hacerle caso). ...Veraneando en Zapa-                                                                              las respectivas pausas para responder
      llar... Afortunadamente no mentimos porque este                                                                                   estas preguntas. En este momento pue-
      último patio de la casa ostenta unas hermosas ma-
      tas de esa sabrosa legumbre. Pero no sé de dónde                                                                                  de revisar además: a) Asociaciones entre
      se te ocurrió meternos en este berenjenal, o, más
      apropiadamente dicho, en este Zapallar. Ya que no
                                                                                                                                        los conceptos del texto, b) Confirmación
      podíamos salir a la costa, o al campo, debido a la in-                                                                            o rechazo de las predicciones realizadas
      flación, con habernos quedado en Santiago –como
      lo estamos– y haber vivido la vida de costumbre, lo                                                                               en el primer momento, c) Explicitación de
      habríamos pasado bien. Pero se te metió entre ceja                                                                                imágenes mentales y afectivas genera-
      y ceja el anunciar por los diarios que habíamos salido fuera de la capital, y
      estamos condenados a prisión hasta principios de marzo. 2                                                                         das por el texto.
      Robustiana: Claro. Muy justo. Muy natural. ¿Qué habrían dicho las amista-
      des del Barrio Alto si hubieran sabido que nos quedábamos en Santiago...?           ¿Cómo estás leyendo?                          Al responder la pregunta 1 de ¿Cómo
      Se habrían burlado de nosotras. Habríamos sido el hazmerreír de todas                1   ¿Qué características de los              estas leyendo? releve la importancia
      nuestras distinguidas relaciones.                                                        personajes se reflejan en
                                                                                               este diálogo?                            del diálogo como sustento y acceso al
      Procopio: Eres insoportable, mujer, con tus pretensiones ridículas. Tan bien
      que estaría yo a estas horas dándome un paseo por los jardines del Parque
                                                                                           2   ¿Cuál es el plan de Robus-               conflicto dramático.
                                                                                               tiana? ¿Qué opina Proco-
      Cousiño, por las frescas avenidas del Santa Lucía o por las piscinas...                  pio de esto?
      Robustiana: ...Atisbando a las polluelas, a las amas de cría... Sí, te conozco,
      Procopio. Sí, sé que eres un eterno enamorado.
                                                                                           3   ¿Qué quiere decir Procopio
                                                                                               con la expresión “teorías fe-
                                                                                                                                        Actividades complementarias
                                                                                               ministas”? ¿Qué crees que
      Procopio: Exageras, mujer. Lo que hay es que soy aficionado a la geometría,               piensa de las mujeres?                   Invite a sus estudiantes a revisar las
      y estudio en el terreno las rectas, las curvas, los catetos y las hipotenusas.
      Robustiana: Pues, si quieres estudiar geometría, no tienes más que ence-
                                                                                                                                        páginas sociales de algún diario de su
      rrarte en tu cuarto.                                                                     Nuevas palabras                          región, por ejemplo la sección “Eventos
      Procopio: ¡Ay, la suspirada libertad! Y se dice que las mujeres no mandan. Yo       Vulgar: ordinario, común,
                                                                                          corriente.
                                                                                                                                        Sociales” de El Mercurio y consúlteles,
      no sé qué más pretenden las señoras con sus teorías feministas. 3
                                                                                          Infame: malvado, perverso,                    qué imagen se forman de las personas
      Robustiana: Nosotras somos las mártires del deber.                                  maligno.
      Procopio: Y nosotros los mártires por pagar las cuentas de la modista, del          Pleitos: juicios, litigios,
                                                                                                                                        incluídas o mencionadas en esas sec-
      zapatero, del sombrerero, del lechero, del casero y de todo. ¡Ah! Esta vida         disputas.                                     ciones. A partir de esa información,
      es horrible, desesperante. (En alta voz y paseándose a grandes pasos). ¡Cómo        Ostenta: exhibe, luce,
      encontrar consuelo, cómo hallar una esperanza, en dónde buscar amparo a             muestra.                                      pídales que interpreten el recurso de
      esta crítica situación!                                                             Hazmerreír: ser ridículo, que
                                                                                          produce risa.
                                                                                                                                        Robustiana. Guíe la reflexión con pre-
      Amparo: (Entrando). ¿Nos llamabas, papá?                                            Mártires: víctimas, sacrifica-                 guntas como: ¿qué pretendía Robustia-
      Consuelo: (Entrando). Aquí estamos...                                               dos, inmolados.
                                                                                          Amparo: protección, refugio,                  na? ¿Quiénes publican en estas pági-
      Esperanza: (Entrando). ¿Qué desea?                                                  defensa.
                                                                                                                                        nas? ¿Cuál es el círculo social de estas
                                                                                                                                        personas? ¿En qué medida era útil para
                                                                                        Unidad 5: Y a mí... ¿qué me dicen?     119      Robustiana ser confundida con estas
                                                                                                                                        personas?
                                                                                                                                        Solicíteles que cierren su reflexión con
Información complementaria                                                                                                              un comentario acerca de la creación
Además del diálogo existen otras vías de expresión en el arte dramático:                                                                de imagen falsa y la conducta en los
                                                                                                                                        medios masivos de comunicación.
El monólogo (o soliloquio): el personaje habla a solas. Así, los espectadores pueden saber qué
piensa o cómo se siente.
El aparte: es una revelación o comentario que realiza un personaje, pero solo para que se entere
el público. Los demás personajes no escuchan lo dicho.

Estrategias diferenciadas
Para facilitar la entrada al diálogo dramático, ensaye con sus estudiantes de rendimiento más
lento, una entrevista imaginaria a los dos personajes, principales de esta obra dramática, don
Procopio y doña Robustiana, consúlteles: ¿qué preguntas les harían?¿Qué creen que responderá
doña Robustiana si le preguntan: Por qué publicó un aviso falso?
Habilidades implicadas: analizar, identificar, relacionar.

                                                                                                                Guía didáctica para el docente / Lenguaje 6º básico            197
Sugerencias metodológicas
  Prosiga con la estrategia de lectura cen-           Lectura central
  trándola en el momento posterior a ella.
  Después de la lectura de un texto se puede
  proceder a: 1) Recordar pasajes interesan-                                                         Procopio: (Primero extrañado y recordando después). Ah, de veras. Me olvida-
                                                                                                     ba, hijas mías, que os llamáis Amparo, Consuelo y Esperanza, aunque preci-
  tes o llamativos; 2) Sintetizarla, es decir,                                                       samente sois la antítesis de esos dulces nombres. 4
  reconocer y recoger las ideas o hechos                      ¿Cómo estás leyendo?                   Amparo: ¿De qué conversabais...?
  principales; 3) Parafrasearla o pedir que                   4   De acuerdo a lo dicho por Pro-     Robustiana: ¿De qué ha de ser, hijas mías...? De nuestra situación: de que
                                                                  copio, ¿cómo crees que son         tu padre no cesa de protestar por el encierro voluntario a que nos hemos
  los y las estudiantes la expliquen con sus                      sus hijas?                         sometido para guardar las apariencias.
  propias palabras; 4) Comentarla o criticarla;                                                      Consuelo: Es una situación atroz...
                                                                   Nuevas palabras
  5) Complementarla o asociar a ella situacio-                                                       Esperanza: Horrible.
                                                               Antítesis: opuesto, contrario,
  nes que la enriquezcan; 6) Transformarla de                  inverso.
                                                                                                     Consuelo: (A don Procopio). ¿Cómo no lograste, papá, juntar dinero para
                                                                                                     salir a las playas...?
  un género a otro, o de un estilo a otro; 7)                  Litiga: reclama, pleita o
                                                               disputa en juicio.                    Procopio: Porque los juicios son pocos. Ya la gente no litiga como antes. Ya
  Realizar inferencias e interpretaciones del                  Aforismo: dicho o sentencia           se está convenciendo de la verdad de ese aforismo de que “más vale un mal
                                                               breve que se propone como
  texto, sacando conclusiones entorno a él;                    norma de vida.
                                                                                                     arreglo que un buen pleito”. Y porque finalmente todo os lo habéis gastado
                                                                                                     vosotras en trajes, sombreros, bailes, etcétera.
  8)Utilizar ordenadores gráficos para sinteti-                 Percal: tela de algodón,
                                                               barata.                               Amparo: (Escandalizada). ¿Has oído, mamá?
  zar o explicar su estructura.                                Estirpe: linaje, alcurnia,            Robustiana: No le hagas caso. Por él, ojalá salierais vosotras con trajes de
                                                               ascendencia.                          percal, o sin trajes. Vuestro padre no sabe de lujo, ni de distinción. (Despre-
  Actividad complementaria                                     Chic: elegante, distinguido, a
                                                               la moda.
                                                                                                     ciativamente). Desciende de la familia de los Rabadilla... mientras que yo soy
                                                                                                     de noble y antigua estirpe... (Con mucha dignidad y orgullo). Soy de los Ja-
                                                               Elite: grupo selecto que              ra-mi-llos... Entre mis antepasados se encuentran un general y un obispo.
  Pida a sus estudiantes que trabajen en pa-                   lidera una sociedad.
                                                                                                     Sería pedir peras al olmo pedirle a tu padre distinción, chic, savoir faire...,
                                                               Savoir faire: expresión fran-
  rejas, aplicando el contenido de la Unidad                   cesa, que significa “saber
                                                                                                     confort. No pertenecerá jamás a la elite.
                                                               hacer”. Se usa para indicar                                     En: Rubén Unda Ureta. Teatro escolar representable I. Santiago de Chile:
  4 referido a los organizadores gráficos, so-                  que alguien se sabe compor-                                                                     Editorial Zig -Zag, 2009 (fragmento).

  licíteles que generen uno que evidencie el                   tar con distinción y tacto.

  conflicto y las relaciones de los personajes
                                                                                                   Después de leer
  de esta obra. Propóngales que una vez ter-
  minado lo expliquen ante el curso.                                       Unidad 1                I. Responde en tu cuaderno:
                                                                                                      1. ¿Qué le ocurre a la familia presentada en este texto? ¿Cómo se relaciona la
  Información complementaria                                                                           2.
                                                                                                            situación que viven con el título de la obra leída?
                                                                                                            ¿Quién idea el plan de veraneo y con qué fin?
                                                                                                       3.   ¿Cómo es Robustiana?¿Cuál es la diferencia entre ella y su marido?
  Comentario de Veraneando en Zapallar
                                                                                                       4.   ¿Según Robustiana que diferencia a los Rabadilla de los Jaramillo?
  Veraneando en Zapallar fue uno de los                                                                5.   ¿Qué piensas de la conducta de Robustiana y sus hijas? ¿Por qué Procopio
                                                                                                            acepta ser parte de esta simulación?
  sainetes más aplaudidos en su tiempo, los
  años de la primera guerra mundial, que                                                           II. Comenta y desarrolla junto con tu compañero o compañera:
                                                                                                       1. El texto leído corresponde al inicio de la obra. ¿Cómo creen que terminará?
  trajeron la crisis económica a Chile. Origi-
                                                                                                       2. Imaginen y escriban un final posible, incorporando a algunos de los perso-
  nal de Eduardo Valenzuela Olivos, cuenta                                                                  najes que en el fragmento leído aparecen solo en el reparto.
  en un solo acto, la historia de reclusión ve-
  raniega de la familia Rabadilla Retamales.           120   Unidad 5: Y a mí... ¿qué me dicen?

  El marido, don Procopio Rabadilla, es un
  abogado sencillo y bonachón, que soporta
  como puede a su esposa, Robustiana Re-            Estrategias diferenciadas
  tamales, arribista y pretenciosa.
                                                    Inste a sus estudiantes con más dificultad para que diferencien la estructura de la obra, a que
  El éxito de Veraneando en Zapallar, se de-        se centren en un personaje importante y capten su motivación. Al respecto, propóngales escribir
  bió a que ridiculizó en la escena teatral         una carta a Robustiana, aconsejándole que cambie de actitud y a que valore la autenticidad. En-
  una práctica de simulación social: la de          tre los conocimientos previos esperados debiera estar la carta. Se sugiere pedir a los estudiantes
  las familias que para guardar las aparien-        continuar el mismo tema de la imagen y las apariencias. Luego la leerán en voz alta y comentarán
  cias de distinción y solvencia, anunciaban        las diferencias entre ambos textos.
  que se iban de veraneo, permaneciendo
  ocultas en sus casas de Santiago. Esta            Habilidades implicadas: analizar, ordenar, relacionar, sintetizar, opinar.
  situación, desde luego recrudeció con la
  crisis económica que produjo la primera
  guerra mundial en Chile.
   Tomado de: http://www.bicentenario.cl/opinion/
                         columnas/verano2.htm



198 Guía didáctica para el docente / Lenguaje 6º básico
Unidad 5

                                                                                                                                                   Unidad   Sugerencias metodológicas
                                                                                                                                                   5        Para cerrar el proceso de lectura, invite
                                                                                                                                                            a sus estudiantes a resumir el contenido
                                                                                                                                                            de las páginas anteriores. Realice una
    III. Organicen pequeños grupos de discusión para analizar y comentar la lectura.
         Apoyen la discusión y comentarios en las siguientes preguntas:                                                                                     síntesis global de la lectura que impli-
         1. ¿Qué importancia tiene “el qué dirán” para Robustiana?                                                                                          que valorarla y comentarla a partir de
         2. ¿Cómo se relaciona el siguiente pensamiento con el conflicto presentado en                                                                       preguntas como: ¿cuál es el conflicto
               este texto?
                                                                                                                                                            presente en la obra? ¿Quiénes lo en-
                 Pocos ven lo que somos, pero todos ven lo que aparentamos.
                                                                                                                                                            carnan? ¿Qué hecho ha generado este
                                   Nicolás Maquiavelo (1469-1527) Historiador, político y teórico italiano.
                                                                                                                                                            conflicto?
         3. El conflicto presentado en esta obra, ¿está presente en la sociedad chi-
               lena actual?                                                                                                                                 Al finalizar esta sección recuerde fo-
         4. ¿Qué intención tiene el aviso que Robustiana publica en el diario?                                                                              mentar en sus estudiantes la importan-
         5. ¿Qué efectos creen que tiene este aviso en quienes conocen a la familia?                                                                        cia de una autoevaluación consciente y
         6. ¿Qué consecuencias pueden provocar las informaciones falsas en los me-                                                                          responsable, con el fin de no caer en
               dios de comunicación?
         7. Anoten las conclusiones en su cuaderno.                                                                                                         el autoengaño y lograr reconocer los
                                                                                                                                                            avances reales sin desconocer los no
    IV. Realicen una lectura dramatizada del fragmento de “Veraneando en Zapallar”.
        1. Determinen quiénes personificarán a Procopio, Robustiana y a las tres hijas.
                                                                                                                                                            logrados.
        2. ¿Les parece importante incorporar a su lectura las indicaciones que están en
               cursiva? ¿Cómo las incorporarán?                                                                                                             Actividades complementarias
         3. Evalúen la experiencia y confróntela con la lectura oral de un cuento. ¿Qué
               diferencia existe entre ambas situaciones?                                                                                                   Invite a los alumnos y alumnas a recrear
    V. Guiados por su profesor o profesora, organicen una puesta en común con su                                                                            una continuación de la historia. Dicha
         curso, en donde:                                                                                                                                   recreación podría ser de modo narrativo
         • compartan y revisen las respuestas a las preguntas planteadas en esta                                                                            o dramático. Es importante que recal-
            sección.
         • comenten el efecto de la lectura dramatizada, relacionándola con el género                                                                       que el hecho de que esta prolongación
            dramático.                                                                                                                                      debe mantener la coherencia temática y
                                                                                                                                                            sintáctica.

         Autoevaluación                         revisa tu aprendizaje completando la siguiente pauta:
                                                                                                                      Niveles de logros
                                                  Al terminar esta sección yo:                                Sí No         Puedo mejorar
     1 Distingo al leer, ideas importantes de ideas secundarias.
     2 Reconozco la importancia del diálogo en este texto.
     3 Logré captar el conflicto y el carácter de los personajes a través de la lectura dramatizada.
     4 Puedo diferenciar la narración del diálogo literario.
     5 Comprendo la importancia de un medio de comunicación como el diario y su efecto en los lectores.


                                                                                                              Unidad 5: Y a mí... ¿qué me dicen?   121



Información complementaria                                                                                            Estrategias diferenciadas
Conflicto dramático                                                                                                    Con aquellos estudiantes que han tenido más dificultades en la com-
El conflicto dramático es lo característico de la acción. Se entien-                                                   prensión del conflicto central de la obra, explíqueles que el asunto
de por conflicto toda situación de choque, desacuerdo, permanente                                                      temático en una obra dramática se da como una confrontación de
oposición o lucha entre personas o cosas. El conflicto dramático vie-                                                  fuerzas opuestas. Ínstelos a identificar esas fuerzas opuestas con
ne definido por el enfrentamiento de dos fuerzas antagónicas, con-                                                     preguntas orientadoras: ¿quiénes tienen ideas o opiniones diferentes
frontación de dos o más personajes, visiones del mundo o actitudes                                                    con respecto al veraneo? ¿Están de acuerdo Robustiana y Procopio
ante una misma situación. Hay conflicto cuando a un sujeto (fuerza                                                     en cómo veranear? ¿Quiénes piensan como Robustiana? ¿Quiénes
en pugna 1) que persigue un cierto objeto (causa o motivo general)                                                    apoyan a Procopio?
se le opone en su empresa otro sujeto (fuerza en pugna 2).                                                            Habilidades implicadas: sintetizar, identificar, aplicar.
                                                                  Tomado de:
        www.iacat.com/revista/recrearte/recrearte03/Motos/creacion_drama.htm




                                                                                                                                   Guía didáctica para el docente / Lenguaje 6º básico            199
Sugerencias metodológicas
  En esta sección es fundamental que              Lectura central                             Conoce el texto
  aclare a sus estudiantes, la tipología tex-
  tual a la que pertenece el texto abordado
  en la lectura central. Invítelos a observar                                                     El género dramático y el teatro
  las características formales del texto y                                                        El texto Veraneando en Zapallar es una obra literaria que pertenece al género dramá-
                                                                                                  tico. A través de las siguientes actividades te invitamos a revisar las características
  guíe el análisis hasta que produzcan o                                                          que definen a este tipo de creaciones.
  reconozcan el concepto de obra y género
                                                                                                   Actividad 1
  dramático. Es importante que el estu-
                                                                                                     1. En el pizarrón, realicen un mapa de ideas en torno al concepto “obra
  diante reconozca las características es-                                                                  dramática”.
  tructurales propias de este género tanto                                                           2. ¿Qué diferencias y qué semejanzas existen entre un texto dramático y un
                                                                                                            texto narrativo?
  internas como externas. Para ello revise
                                                                                                     3. ¿Cuál es el elemento que lo diferencia a estos textos más notoriamente?
  con el curso el esquema presentado en
                                                                                                     4. ¿Qué relación adviertes entre las obras dramáticas y el teatro? ¿Son lo mismo?
  esta página.
                                                                                                     5. Después de responder analiza junto a un compañero o compañera, el
                                                                                                            siguiente esquema:
  Actividades complementarias
  Proponga a los estudiantes realizar una                       El título abre la experiencia de lectura.
  dramatización del fragmento leído de Ve-
                                                                                                                                            Veraneando en Zapallar
  raneando en Zapallar o de algún otro tex-                          El autor se llama dramaturgo.                                                    Eduardo Valenzuela

  to dramático incluido en la antología del                   Es él quien crea el mundo ficticio en el que            Personajes:
                                                                          transcurrirá la acción.                    Procopio Esperanza             Robustiana Luchito
  Texto del Estudiante. Ayúdelos a organi-                                                                           Amparo      Ernesto            Consuelo Carabinero

  zar los roles de personaje y de produc-                                                                            La escena representa el último patio de la casa de don Procopio Rabadilla. En pri-
                                                                                                                     mer término, a ambos lados, puertas que dan acceso a habitaciones interiores. Al
  ción escénica (escenografía, vestuario,                    Los personajes son fundamentales para que               fondo, el muro blanqueado y cubierto de tejas. Hay una escala apoyada en el muro.
                                                                                                                     Alegran el patio diversas plantas, y principalmente, numerosas matas de zapallo,
                                                             se desarrolle la acción dramática. Cuando la
  sonido), además del rol de director, quien                  obra se monta en un escenario, los actores
                                                                                                                     con sus frutos destacándose visiblemente.


                                                                      Unidad 1
                                                                   serán quienes los representarán.                  Al levantarse el telón, don Procopio, que es un hombre sencillo y bonachón, está
  debe introducir las acotaciones. La idea                                                                           sentado en una mecedora, leyendo atentamente el diario; doña Robustiana, que es
                                                                                                                     una señora presuntuosa y ridícula, examina unos gurines de modas, junto a
  es que los estudiantes identifiquen los                                                                             una mesita de bambú.

  componentes estructurales de una obra                     Las acotaciones son aclaraciones del drama-
                                                            turgo, para dar fuerza a la acción dramática y
                                                                                                                     Hay varias sillas en amable desorden. La acción se desarrolla en Santiago. Época
                                                                                                                     actual. Hora del atardecer. Se supone que han terminado de comer hace poco rato.
  dramática y también practiquen los re-                    para facilitar la comprensión y la representa-           Procopio: (Leyendo en un diario).“Se encuentra veraneando en Zapallar el ta-
                                                                              ción del texto.
  cursos verbales y paraverbales, teniendo                                                                           lentoso jurisconsulto don Procopio Rabadilla, su distinguida esposa doña
                                                                                                                     Robustiana Jaramillo, y sus encantadoras hijas Amparo, Consuelo y Esperan-
  en cuenta la necesidad de adecuar el                                                                               za...”. ¡Qué tal el parrafito!, ¿eh...? No se podrá decir que escasean los adjeti-
                                                                                                                     vos. ¡Ah, Robustiana, cómo se nota que has metido la mano en esto...!
  diálogo escrito al diálogo oral. Ínstelos a                El texto dramático se sustenta en el diálogo            Robustiana: Procopio..., no me saques de mis casillas. En lugar de agrade-
                                                               de los personajes. A diferencia de lo que             cerme lo que hago por prestigiar nuestro nombre..., por asegurar el porve-
  presentar su realización ante el curso y                  sucede en una obra narrativa, en el texto dra-           nir de nuestras hijas..., por darte brillo...

  finalmente a evaluar su experiencia.                        mático no hay un narrador que nos presente
                                                            lo que ocurre. Aquí nos enteramos mediante
                                                                     las acotaciones y los diálogos.



                                                   122   Unidad 5: Y a mí... ¿qué me dicen?




  Información complementaria                                                               Estrategias diferenciadas
  Acotaciones y lenguaje escénico                                                          Solicite a sus estudiantes que transcriban en su cuaderno, ejem-
  Las acotaciones no solo hacen referencia al espacio, sino que                            plos de acotaciones de la lectura central Veraneando en Zapallar
  pueden proporcionar antecedentes sobre objetos presentes en el                           y representen la escena o pasaje con los gestos indicados en
  escenario, música o efectos especiales, época, vestuario y ma-                           ellas, o que recreen los elementos escenográficos, solicitados
  quillaje de los personajes, tono de voz, expresión o movimientos                         y asociados a determinadas escenas. En una puesta en común
  y gestos que deben realizar los actores, iluminación, etc. La letra                      evalúen la experiencia.
  en cursiva y la información entre paréntesis permiten identificar                        Habilidades implicadas: analizar, construir concepto, ordenar y
  estas instrucciones.                                                                     aplicar.
  Los recursos empleados en la representación, destinados a estimu-
  lar los sentidos del receptor y captar su atención sobre el escenario,
  se conocen como “lenguaje escénico”.



200 Guía didáctica para el docente / Lenguaje 6º básico
Unidad 5

                                                                                                                                                                   Unidad   Sugerencias metodológicas
                                                                                                                                                                   5        Analice con sus estudiantes el esque-
                                                                                                                                                                            ma que describe la estructura interna y
                                                                                                                                                                            externa de la obra dramática. Converse
    Ordena e integra tus conocimientos                                                                                                                                      con sus estudiantes la relación existen-
    La obra dramática se caracteriza por presentar personajes en conflicto, es decir, en
    una lucha de opuestos que se da a conocer a través de la acción y del diálogo. Dada                                              Saber más                              te entre los géneros literarios y las tres
    sus características, ofrece la posibilidad de ser representada en un escenario. Esta ca-                                Las obras dramáticas y la fun-                  funciones principales del lenguaje. En el
    pacidad de concretarse en una obra de teatro se denomina “virtualidad teatral”.                                         ción apelativa del lenguaje. La

    Los personajes, de una obra dramática, se dividen en principales y secundarios. En-
                                                                                                                            finalidad de esta función es llamar              caso de la instancia dramática, al estar
                                                                                                                            la atención y modificar la conducta
    tre los principales encontrarás al protagonista que encarna la fuerza principal y al                                    del receptor con un propósito de-               basada en el diálogo y llamar permanen-
    antagonista, que es su oponente. Habrá personajes secundarios que ayudarán al                                           terminado: preguntar, pedir, acon-
    protagonista y otros que apoyarán al antagonista.                                                                       sejar, etc. Para ello emplea oracio-            temente la atención del receptor, se re-
    En las obras dramáticas la atención del receptor es permanentemente estimulada por el
                                                                                                                            nes interrogativas y exclamativas,
                                                                                                                            vocativos (llamados al receptor) y              laciona con la función apelativa del len-
    diálogo de los personajes, por eso predomina en ellas la función apelativa del lenguaje.                                verbos en modo imperativo (man-
                                                                                                                            dato).
                                                                                                                                                                            guaje. Es importante, por esto, que sus
    Observa cómo se organiza la acción en estas obras en el siguiente esquema:
                                                                                                                                                                            alumnos y alumnas reconozcan al diá-
                                                                Obra dramática                                                                                              logo como un componente fundamental
                                                                                                                                                                            del género. Explíqueles también cómo
                              Estructura formal                                              Estructura interna o instancias dramáticas
                                                                                                                                                                            los recursos escenográficos contribuyen
     Acto: corresponde a cada una de las partes en que se divide la obra.             Presentación del conflicto: parte inicial de la obra, que presenta a los
     Normalmente el número de actos coincide con su estructura interna. Los           personajes y el conflicto que se desarrollará.
                                                                                                                                                                            a la apelación permanente al recep-
     actos se reconocen por la subida y bajada del telón.                             Desarrollo del conflicto: la acción dramática se sostiene en la lucha                  tor (escenografía, iluminación, música)
     Cuadro: relacionado con la escenografía que se presenta. Cada cambio             de los personajes o de las fuerzas que están en pugna. El momento de
     de la ambientación física señala un nuevo cuadro.                                mayor tensión se denomina “clímax”.                                                   entre otros.
     Escena: parte en las que se divide un acto, determinada por cada entra-          Desenlace del conflicto: en esta parte se resuelve el conflicto.
     da o salida de personajes.                                                                                                                                             Revise en común con su curso el desa-
                                                                                                                                                                            rrollo y resultado de la actividad 2, in-
     Actividad 2                                                                                                                                                            cluida en esta página.
      1. Trabaja junto con dos compañeros o compañeras creando un diálogo dra-
            mático que trate el tema de la imagen y las apariencias.
                                                                                                                                                                            Actividades complementarias
      2. Procuren que el texto no se extienda más allá de un acto. En él apliquen
            todos los contenidos que han revisado en esta sección.
                                                                                                                                                                            Proponga a sus estudiantes la lectura
      3. Evalúen cada uno su creación, empleando la siguiente pauta. Comenten en
            común su evaluación y propongan correcciones, si es necesario.                                                                                                  completa de esta obra y que distingan
                                                                                                                                                                            en ella los componentes descritos en el
         Autoevaluación                          revisa tu aprendizaje completando la siguiente pauta:
                                                                                                                                                                            organizador gráfico. Pídales que apli-
                                                                                                                                  Niveles de logros
                                                                                                                                                                            quen los conceptos de escena, acto y
                                           Después de leer el diálogo, observo que:                                       Sí No           Puedo mejorar
                                                                                                                                                                            cuadro. Así como los de presentación,
     1 El diálogo se centra en la lucha por mantener las apariencias.
     2 En él se distinguen dos fuerzas en conflicto lideradas por el protagonista y el antagonista.
                                                                                                                                                                            desarrollo y desenlace del conflicto.
     3 Este presenta claramente la primera instancia dramática (presentación del conflicto).
                                                                                                                                                                            Guíe el proceso con preguntas como:
     4 El texto posee acotaciones que permiten representarlo.                                                                                                               ¿cuántos actos tiene esta obra? ¿En qué
     5 El diálogo es ágil y fluido, lo que facilita su representación.                                                                                                       escena aparece un carabinero? ¿Cuál es
                                                                                                                                                                            el desenlace del conflicto?
                                                                                                                         Unidad 5: Y a mí... ¿qué me dicen?        123



Información complementaria                                                                                                        Estrategias diferenciadas
Virtualidad teatral                                                                                                               Invite a los estudiantes que presentan más dificultades para partici-
El texto dramático presenta todas las facilidades para ser puesto en                                                              par en representaciones dramáticas a que hagan ejercicios previos
escena, lo que se conoce como “virtualidad teatral”, pero deja de ser                                                             de improvisación teatral, en que puedan recrear escenas muy breves
una obra literaria, ya que el uso del lenguaje guarda directa relación                                                            o simplemente imitar distintos estados afectivos tales como: alegría,
con las obras de los otros géneros: su carácter estético. La obra                                                                 tristeza, vergüenza, temor, utilizando libremente la gestualidad. Esto
teatral, en tanto, es la puesta en práctica de esta virtualidad, para                                                             les permitirá lograr soltura y liberar el pánico escénico que implica
lo cual necesita elementos propios del teatro: escenario, auditorio,                                                              la dramatización.
vestuario, escenografía y maquillaje.                                                                                             Habilidades implicadas: analizar, relacionar, aplicar conceptos.
                                          (www.scribd.com/doc/14644751/Genero-Dramatico)




                                                                                                                                                   Guía didáctica para el docente / Lenguaje 6º básico             201
Sugerencias metodológicas
  Explique a los estudiantes que las pala-              Lectura central                             Palabras del texto
  bras no son entes meramente léxicos,
  sino que cumplen distintas “funciones” al
  interrelacionarse en la cadena discursiva.                                                         Los demostrativos:
  Al respecto explique la función de las pa-                                                         palabras para señalar o mostrar
  labras llamadas “demostrativos” y su rol                                                           En esta sección analizaremos la función que cumplen ciertas palabras que sirven
  de indicadores, al mismo tiempo que su                                                             para señalar o mostrar aquello de lo que se habla.
                                                                                                     Observa atentamente la siguiente ilustración y desarrolla la actividad propuesta.
  función sintáctica específica como ad-
  jetivos o pronombres. Proponga nuevos                          ¡Ah, Robustiana,                     Actividad 1
                                                                cómo se nota que
  ejemplos para ilustrar sus aplicaciones,                     has metido la mano                      1. ¿A qué se refiere Procopio cuando dice has metido la mano en “esto”?
  de preferencia contextualizados.                                  en esto...!                        2. ¿Por qué crees que en vez de volver a mencionar la situación a la que alude,
                                                                                                             prefirió usar la palabra “esto”?
                                                                                                       3. En la siguiente tabla, observa cómo se emplean las palabras destacadas en rojo.
  Actividad complementaria
  Proponga a sus estudiantes la lectura de                                                                                Columna 1                                               Columna 2
                                                                                                      Se te ocurrió meternos en este berenjenal, o, más
  textos breves en que se aprecie claramente                                                          apropiadamente dicho, en este Zapallar.
                                                                                                                                                             Ya habías tenido ideas parecidas, pero ¡esta!

  el empleo de adjetivos y pronombres demos-                                                          Este patio de la casa ostenta unas hermosas matas de   No conocían patios con zapallos. En ese habían
  trativos, pídales que los identifiquen y subra-                                                      esa legumbre.                                          muchísimos.

  yen. Dé como clave para identificar la función                                                       Aquellas mujeres lo único que deseaban era transmitir
                                                                                                                                                            Las mujeres que he conocido son prudentes y sencillas,
                                                                                                                                                            sin embargo, aquellas lo único que deseaban era
                                                                                                      un nivel de vida que no tenían.
  de adjetivo demostrativo, reconocer cuál es                                                                                                               guardar las apariencias.

  el sustantivo o nombre que este muestra. En
                                                                                                      Actividad 2
  el caso del pronombre la ausencia del sus-
                                                                                                       1. Responde en tu cuaderno:
  tantivo o aquel al que reemplaza.                                                                          En la columna 1:
  Pídales que a partir de estos casos y                                                                      a) ¿Qué tipo de palabras son las subrayadas?

  ejemplos, propongan otros y los anoten                                    Unidad 1
                                                                    ¿Cómo aprendo?
                                                                                                             b) ¿Qué función cumplen las palabras destacadas en rojo con respecto a
                                                                                                                 las subrayadas?
  en sus cuadernos escribiendo con dis-                                                                      En la columna 2:
                                                                 Los demostrativos cumplen
  tinto color la función de adjetivo demos-                      la función de adjetivos cuando
                                                                                                             a) ¿A qué situación, idea u objeto se refieren las palabras destacadas en rojo?
                                                                                                             b) ¿Qué cosa o idea se deja de nombrar y es sustituida por las palabras
  trativo y la de pronombre demostrativo.                        el sustantivo está presente
                                                                 en la oración y es especificado                  destacadas en rojo?
                                                                 por el adjetivo demostrativo.
                                                                 Este es el caso, de los ejem-
  Información complementaria                                     plos de la columna 1.
                                                                                                     Ordena e integra tus conocimientos
                                                                 Cuando un demostrativo cum-

  Adjetivos demostrativos                                        ple la función de pronombre
                                                                 el sustantivo no aparece en la      Adjetivos y pronombres demostrativos
                                                                 oración, puesto que es susti-       En nuestro idioma existen palabras cuya función es señalar o mostrar aquello de lo
  Los adjetivos van delante del nombre al                        tuido por el pronombre de-          que se habla especificando la distancia en que nos encontramos con respecto a él.
                                                                 mostrativo. Ese es el caso de
  que determinan y concuerdan en género                          los ejemplos de la columna 2.
                                                                                                     Estas palabras se conocen como sustantivos y pueden cumplir, tanto la función de
                                                                                                     adjetivos como de pronombres.
  y número con él.
  Éstos pueden establecer una relación                   124   Unidad 5: Y a mí... ¿qué me dicen?

  temporal o espacial con el hablante.
  1º grado de distancia: relativamente
  cerca de a la persona que habla, este               Estrategias diferenciadas
  niño (esta, estos, estas).
                                                      Apoye a los estudiantes con más dificultad para lograr los aprendizajes de contenido gramatical,
  2º grado de distancia: ni cerca ni lejos,           propóngales que analicen ejercicios de estructura simple. Compruebe que manejen claramente
  muchas veces se sitúa en función de los             los conceptos de adjetivo y pronombre y solo después incorpore los conceptos específicos de
  otros dos, ese niño (esa, esos, esas).              adjetivos y pronombres demostrativos. Sugiera que destaquen estas palabras con diferente color
  3º grado de distancia: relativamente                para recordar su función diferente, o que en el caso del adjetivo demostrativo ubiquen primero al
  lejos de la persona que habla, aquel                sustantivo que este determina y lo subrayen.
  niño (aquella, aquellos, aquellas)
                                                      Habilidades implicadas: analizar, identificar, construir y aplicar conceptos.
      Tomado y adaptado de: http://eljuego.free.fr/
        Fichas_gramatica/FG_demostrativos.htm




202 Guía didáctica para el docente / Lenguaje 6º básico
Unidad 5

                                                                                                                                                              Unidad   Sugerencias metodológicas
                                                                                                                                                              5        Revise y explique a sus estudiantes el
                                                                                                                                                                       cuadro explicativo de esta página. Ilus-
                                                                                                                                                                       tre con ejemplos los distintos casos de
    Los demostrativos                                                                                                                                                  demostrativos. Para reforzar la función
    Observa el siguiente cuadro que describe la forma y función de los demostrativos.
                                                                                                                                                                       de adjetivo o pronombre de un mostra-
                                                             Los mostrativos                                                                                           tivo, transforme las oraciones ejemplo
                                                                                           Designa lo que física o
                     Cercanía física o mental         Cercanía física o mental
                                                                                         mentalmente está lejos de
                                                                                                                                                                       desde usos de adjetivo demostrativo a
                     de lo mostrado o señalado        de lo mostrado o señalado
                        respecto del emisor             respecto del receptor
                                                                                        la persona que habla y de la                                                   pronombre demostrativo y viceversa.
                                                                                         persona con quien se habla
                      Singular           Plural         Singular          Plural          Singular             Plural
      Femenino           Esta             Estas            Esa             Esas           Aquella          Aquellas
                                                                                                                                                                       Actividades complementarias
     Masculino                                             Ese             Esos            Aquel           Aquellos
                         Este             Estos
                                                                                                                                                                       Estimule a los estudiantes a trabajar en
     Neutro (*)                  Esto                              Eso                               Aquello
                                             (*) La forma neutra funciona siempre como pronombre.
                                                                                                                                                                       parejas o pequeños grupos, a que bus-
                                                                                                                                                                       quen en la prensa escrita usos contex-
    Observa las siguientes ilustraciones y desarrolla la actividad propuesta.
                                                                                                                                                                       tualizados de los adjetivos y pronombres
     ¿Vieron el anuncio                 ¿Por qué lo publi-            ¡Mira la vida que                     Es preferible                                              demostrativos. Pídales que seleccionen
     que publiqué en el                  caste en      ?              nos estás dando
                                                                          Procopio!
                                                                                                           a la que tú inventas                                        ejemplos y jueguen a transformar el
           diario?                                                                                             en tu cabeza.
                                                                                                                                                                       uso del adjetivo demostrativo al de pro-
                                                                                                                                                                       nombre demostrativo. En una puesta en
                                                                                                                                                                       común con todo el curso, revise los re-
                                                                                                                                    Saber más
                                                                                                                                                                       sultados de esta actividad.
                                                                                                                           El pronombre
     Actividad 3                                                                                                           El término pronombre sig-

      1. En los diálogos de las ilustraciones anteriores, escribe el pronombre corres-
                                                                                                                           nifica “en lugar del nombre”.
                                                                                                                           Su función es reemplazar al
                                                                                                                                                                       Información complementaria
            pondiente, de acuerdo a la situación en que se expresa.                                                        sustantivo o nombre. Esto es,

      2. ¿Cómo le explicarías a alguien la función y el uso de los adjetivos y pronom-
                                                                                                                           sustituir a aquello que ya se               Pronombres demostrativos
                                                                                                                           ha mencionado en el discurso
            bres mostrativos? Trabaja con un compañero o compañera y juntos ensayen
            una explicación clara, con ejemplos que encuentren en su vida diaria.
                                                                                                                           oral o escrito. De esta manera,
                                                                                                                           logramos dar mayor claridad a
                                                                                                                                                                       Los pronombres demostrativos sirven
      3. Revisen los ejercicios anteriores con el curso. Aclaren nuevas dudas.
                                                                                                                           lo dicho, evitando repeticiones
                                                                                                                           innecesarias.
                                                                                                                                                                       para nombrar y distinguir elementos que
                                                                                                                                                                       ya se han mencionado anteriormente,
         Autoevaluación                           revisa tu aprendizaje completando la siguiente pauta:
                                                                                                                                                                       pero sin repetirlos. La forma de esos
                                                                                                                                  Niveles de logros
                                                                                                                                                                       pronombres demostrativos varía según
                                                   Al terminar esta sección yo…                                          Sí No         Puedo mejorar
                                                                                                                                                                       el género y el número, así como de los
     1 Identifico en el texto leído palabras que sirven para señalar o mostrar.
     2 Diferencio en los mostrativos su función de adjetivos o pronombres.
                                                                                                                                                                       seres o las cosas que representan. La
     3 Comprendo que la función del pronombre es reemplazar al sustantivo que refiere.                                                                                  función que ocupan en la frase no con-
     4 Comprendo que los adjetivos funcionan en presencia del sustantivo que determinan.                                                                               lleva ningún cambio en su forma.
                                                                                                                                                                       Nota 1: Los adjetivos demostrativos
                                                                                                                         Unidad 5: Y a mí... ¿qué me dicen?   125
                                                                                                                                                                       acompañan siempre a un sustantivo,
                                                                                                                                                                       mientras que los pronombres reempla-
                                                                                                                                                                       zan un nombre.
Estrategias diferenciadas                                                                                                                                              Es por este motivo que no existe un
                                                                                                                                                                       adjetivo demostrativo neutro (en espa-
Solicite a los estudiantes más avanzados que creen nuevos ejemplos en que empleen demostra-                                                                            ñol no hay ningún nombre neutro) y en
tivos, ya sea como adjetivos o como pronombres. Pídales que expliquen su aplicación a aquellos                                                                         cambio sí un pronombre neutro.
o aquellas estudiantes que no han logrado aún asimilar este aprendizaje. Apoye este intercambio,
                                                                                                                                                                       Nota 2: Las formas neutras del pronom-
si aún quedan dudas o ampliando las explicaciones que hayan sido insuficientes.
                                                                                                                                                                       bre en español son las siguientes:
Habilidades implicadas: analizar, identificar y aplicar conceptos.                                                                                                      • Esto: Esto no puede continuar así.
                                                                                                                                                                       • Eso: Eso lo hago yo en cinco minutos.
                                                                                                                                                                       • Aquello: ¿Qué es aquello que se ve
                                                                                                                                                                          detrás de las montañas.
                                                                                                                                                                          Tomado y adaptado de: http://eljuego.free.fr/
                                                                                                                                                                            Fichas_gramatica/FG_demostrativos.htm




                                                                                                                                               Guía didáctica para el docente / Lenguaje 6º básico                 203
Sugerencias metodológicas
  Invite a sus estudiantes a una lectura pre-             Evaluación de               proceso
  via del texto incorporado a esta evalua-
  ción. Pídales que lean asumiendo alterna-
  damente los roles de Adán y Eva, además                          ¿Cómo va tu aprendizaje?
  del de acotador. Detenga la lectura para                                                              I. Detente un momento y revisa como va tu proceso de aprendizaje. Para ello
  destacar situaciones relevantes para la                                                                  desarrolla la siguiente evaluación. Lee el siguiente texto.

  comprensión del texto, por ejemplo, la                                Conoce al autor...                                     El paraíso semiperdido
  actitud persuasiva del diablo con respec-                           Alejandro Sieveking                                              Alejandro Sieveking
  to a Eva. Conecte este comportamiento                               (1934-...)                          Diablo: ¡Eva! ¡Qué gusto de verla!
                                                                                                          Eva: Una serpiente que habla. Es lo más raro que he visto en mi vida.
  con la idea de la seducción publicitaria,  ,                                                            Diablo: Soy de una variedad nueva.
  característica de los mensajes persua-                                                                  Eva: ¡Aah! ¿Cómo está usted? Pensé que no había en el mundo alguien con
                                                                                                          quien se pudiera hablar.
  sivos de los medios de comunicación.                                                                    Diablo: ¿Cómo? ¿Y Adán?
                                                                                                          Eva: Es distinto, con él converso.
  La finalidad de esta evaluación, no es lograr                                                            Diablo: Perdone, pero parece que no le entendí muy bien, mire.
  que los estudiantes interpreten cabalmente                                                              Eva: ¡Ay! Es que tengo tan poco trato social. Arrástrese hasta aquí y podre-
                                                                                                          mos hablar mejor. Realmente nunca había visto una variedad tan especial
  el sentido de la obra, pues su temática y                           Dramaturgo chileno, cuyas           de serpiente como la suya. Tan desarrolladito, ¿no?
                                                                      obras se caracterizan por
  presentación fragmentada excede las com-                            combinar diversos recursos
                                                                                                          Diablo: Sí. Criado con una dieta especial de manzanas.
                                                                                                          Eva: ¡No me diga!
  petencias del nivel. La inserción de esta es                        escénicos y el lenguaje po-
                                                                      pular para mostrar la idiosin-
                                                                                                          Diablo: Sí. Aclara la inteligencia y las cuerdas vocales. Da movilidad a la
  funcional a que reconozcan el texto dramá-                          crasia nacional.
                                                                                                          lengua y despierta la imaginación. Hasta me permite adivinar lo que usted
                                                                                                          está pensando ahora.
  tico y el tema central de la unidad.                                Ha desarrollado una extensa
                                                                      e importante labor teatral
                                                                                                          Eva: ¿Qué estoy pensando?
                                                                                                          Diablo: ¡Que quiere comerse la manzana!
                                                                      en Chile y en Costa Rica.
                                                                                                          Eva: Sí, exacto… Oiga, pero… ¿cómo? Esto es increíble.
  Actividades complementarias                                         Algunas de sus numerosas
                                                                      obras son: Encuentro con la         Diablo: (Modesto.) No tanto.
                                                                      sombra (1955)), El paraíso          Eva: Por eso es que está prohibido comer manzanas, ¿ah? Ya me parecía
  Sugiera a sus estudiantes que investi-                              semiperdido (1960), Pare-           que algo raro había en todo eso. Mire, no es por pelar, ¿no?, pero a mí eso
                                                                                                          de la prohibición de comer manzanas siempre me pareció medio egoísta.
                                                                      cido a la felicidad (1960),
  guen sobre el relato de la Creación en el                           Ánimas de día claro (1962),         Estoy segura de que Dios y el ángel guardián se dan buenos atracones de
  libro del Génesis que forma parte de La                                     Unidad 1
                                                                      Tres tristes tigres (1967), La
                                                                      sal del desierto (1972), Li-
                                                                                                          manzanas en las noches, cuando nadie los ve. Si una serpiente habla, yo
                                                                                                          podré volar y quién sabe cuántas cosas más. Y no sólo habla. ¡Hasta adivina
  Biblia cristiana. Pídales que lo resuman y                          bres de polvo y paja (1988).        el pensamiento!
                                                                                                          Diablo: También adivino el futuro.
  luego lo relaten oralmente ante el curso.                                                               Eva: ¡Qué estupendo! A ver, a ver, adivíneme el futuro.
  Evalúe la experiencia dando lugar a co-                                 Nuevas palabras                 Diablo: (Mirándole la mano.) Por su mano puedo ver que usted, una persona
                                                                                                          sensible, agradable y simpática… ¿Pero qué es lo que veo Eva: Casi se me
  mentarios como: ¿qué aspectos desco-                                Atracones: excesos, gran
                                                                      cantidad.
                                                                                                          olvida… ¿Le puedo hacer una preguntita? Fíjese que anoche tuve un sueño
                                                                                                          muy raro. Soné que tenía un hombrecito chico aquí adentro.
  nocidos de este relato pudieron compren-                                                                Diablo: No me diga, ¡un hombrecito!... Claro… (Declaración importante.)
  der? ¿Conocían el origen de este relato?                                                                Usted está esperando guagua.
                                                                                                          Eva: ¿Qué es eso?
  ¿Sabían que es considerado un mito para                                                                 Diablo: ¿Ha visto a los conejos tener conejitos?
  explicar el origen de la humanidad? ¿A                                                                  Eva: No, pero tengo una gata que tuvo gatitos.
                                                                                                          Diablo: Es lo mismo.
  qué características propias del ser huma-
  no alude? Como conclusión, pídales que
  relacionen el mito original con la lectura              126    Unidad 5: Y a mí... ¿qué me dicen?

  del texto dramático leído.

  Información complementaria                                                                      Estrategias diferenciadas
  Convencer / Persuadir                                                                           Inste a los estudiantes más avanzados a identificar los elementos
  «Cuando queremos que una persona mude de conducta u opinión,                                    persuasivos del discurso del diablo en esta lectura. Pídales que
  nos procuramos valer de razones que le precisen o fuercen a hacer                               expliquen a sus compañeros por qué este discurso es persuasivo,
  lo que le proponemos, y a esto llamamos convencer (...).Se ve, pues,                            sugiérales preguntas como: ¿qué efecto produce este discurso en
  que la acción del convencedor se dirige principalmente a la inteli-                             Eva? ¿Cuál es la intención del diablo? Cierre la actividad entregando
  gencia. Muy semejante al convencimiento es la persuasión, pues el                               el concepto de persuasión, pídales que lo anoten en sus cuadernos.
  persuadir se define generalmente como la acción dirigida a mover,                                Habilidades implicadas: observar, relacionar, analizar, identificar,
  excitar, obligar a uno a que ejecute lo que se propone, valiéndose de                           resumir.
  razones y discursos, no sólo que venzan su razón, sino más bien aun
  que conmuevan su corazón.»
      Pedro María Olivé. Diccionario Manual de Sinónimos y Antónimos de la Lengua
                            Española Vox. España: Larousse Editorial, S.L., © 2007.



204 Guía didáctica para el docente / Lenguaje 6º básico
Unidad 5

                                                                                                                                                    Unidad   Sugerencias metodológicas
                                                                                                                                                    5        Recoja las impresiones que tuvieron los
                                                                                                                                                             estudiantes con respecto a la obra leída.
                                                                                                                                                             Intégrelas si es pertinente a los resulta-
       Eva: ¿Sí? ¿Eso es lo que me va a pasar a mí? ¿Cuántos gatitos voy a tener?                                                                            dos de la evaluación.
       Diablo: No, no van a ser gatitos. Van a ser niñitos como Adán, pero más chi-
       quititos.                                                                                                                                             Revise conjuntamente con sus estudian-
       Eva: (Emocionada.) ¡Qué lindo! Como en el sueño.Y yo seré como una
       gran gata, cariñosa y dulce. Será como volar y tener un rayo de sol para
                                                                                                                                                             tes las actividades II y III, aclare dudas
       el invierno. (Tocándose el vientre dulcemente y repentinamente cambiada.)                                                                             y oriente las respuestas correctas. Fi-
       Esto es maravilloso, oiga… es… Está triste. ¿Por qué está triste?
       Diablo: Es que nunca podré tener serpientitas chicas… Es la va-                                                                                       nalmente ínstelos a que desarrollen la
       riedad, ¿sabe usted?
       Eva: A lo mejor, la dieta de manzanas le impide tener serpientitas.
                                                                                                                                                             autoevaluación de modo objetivo y res-
       Diablo: (Recuperándose con brío). No, las manzanas no tienen nada                                                                                     ponsable, de modo que les sea útil para
       que ver con esto… es la variedad. Las manzanas mejoran el cutis y acla-
       ran el cabello.
                                                                                                                                                             avanzar en su aprendizaje.
       Eva: ¡Qué maravilla! Siempre quise ser rubia y tener bonito cutis. Quiero
       que Adán me quiera cada día más. ¡Me quiere harto el pobre, pero de todos
       modos quiero ser cada día más bonita!                                                                                                                 Actividades complementarias
                                                                                                                     Nuevas palabras
                                       En: Alejandro Sieveking. Ánimas de día claro y otras obras de teatro.
                                                     Santiago: Editorial Universitaria, 2003 (fragmento).        Brío: fuerza, valor, energía.
                                                                                                                                                             Pida a sus estudiantes que hagan una
                                                                                                                                                             caracterización de Eva y de El Diablo.
    Después de leer                                                                                                                                          Pídales que creen una tabla comparativa
    II. Responde las siguientes preguntas:
                                                                                                                                                             con los dos personajes, luego pregúnte-
        1. ¿Cuál es el conflicto que se presenta en este fragmento?                                                                                           les, ¿podemos suponer al Diablo como
        2. ¿Qué imagen desea proyectar el Diablo frente a Eva? ¿Cuál crees que es su intención?                                                              el personaje opositor a Eva? ¿Por qué?
        3. ¿Cómo reacciona Eva frente a las palabras del Diablo?
                                                                                                                                                             ¿Qué nos hace pensar que la engaña?
    III. Junto con un compañero o compañera, comenten y desarrollen las siguientes preguntas en su cuaderno:
                                                                                                                                                             Integre entonces a esta reflexión el co-
         1. ¿Por qué este texto no posee narrador?
         2. ¿En qué consiste la virtualidad teatral? ¿El fragmento leído posee esta característica?                                                          nocimiento de mito del paraíso perdido.
         3. ¿Qué función cumple la palabra destacada dentro de la siguiente oración?                                                                         Guíe con preguntas: ¿qué situación del
                “¿Eso es lo que me va a pasar a mí?”                                                                                                         relato del mito del paraíso recrea este
    IV. Guiados por su profesor o profesora compartan y revisen sus respuestas con el curso.
                                                                                                                                                             fragmento? ¿Qué peligro representa para
                                                                                                                                                             Eva la serpiente que encarna al Diablo?
         Autoevaluación                        revisa tu aprendizaje completando la siguiente pauta:
                                                                                                                         Niveles de logros
                                                                                                                                                             Centre el interés en el lenguaje persua-
                                                  Al terminar esta evaluación yo…                                    Sí No      Puedo mejorar                sivo de este personaje y cómo induce a
     1 Comprendo la importancia del diálogo en las obras dramáticas.                                                                                         Eva a comer las manzanas prohibidas.
     2 Identifico los componentes de una obra dramática.                                                                                                      Explique que desde esta acción se ge-
     3 Entiendo el concepto de conflicto dramático.                                                                                                           nera el conflicto de la obra.
     4 Puedo explicar que es la virtualidad teatral.
                                                                                                                                                             Vincule la idea del lenguaje persuasivo
     5 Diferencio entre pronombre mostrativo y adjetivo mostrativo.
                                                                                                                                                             al de la publicidad, cuyos recursos sue-
                                                                                                                                                             len ser emotivos y persuasivos más que
                                                                                                               Unidad 5: Y a mí... ¿qué me dicen?   127      racionales para inducir a comprar bie-
                                                                                                                                                             nes que resultan deseables.

Información complementaria                                                                                             Estrategias diferenciadas
Conflicto dramático                                                                                                     Pida a sus estudiantes que han tenido dificultades para diferenciar
El conflicto dramático es lo característico de la acción. Se entien-                                                    el concepto de persuasión, que inventen un nuevo diálogo en que
de por conflicto toda situación de choque, desacuerdo, permanente                                                       persuadan a Eva para que no le crea a la serpiente, pregúnteles:
oposición o lucha entre personas o cosas. El conflicto dramático vie-                                                   ¿qué le dirían? ¿A qué sentimientos de ella recurrirían para hacerla
ne definido por el enfrentamiento de dos fuerzas antagónicas, con-                                                      cambiar de actitud?
frontación de dos o más personajes, visiones del mundo o actitudes                                                     Después de la experiencia refuerce el concepto de persuasión.
ante una misma situación. Hay conflicto cuando a un sujeto (fuerza
                                                                                                                       Habilidades implicadas: revisar, caracterizar, comparar, integrar y
en pugna 1) que persigue un cierto objeto (causa o motivo general)
                                                                                                                       aplicar conceptos.
se le opone en su empresa otro sujeto (fuerza en pugna).
     (www.iacat.com/revista/recrearte/recrearte03/Motos/creacion_drama.htm).




                                                                                                                                     Guía didáctica para el docente / Lenguaje 6º básico            205
Sugerencias metodológicas
                                                                       Taller de
  Explique la finalidad del taller de comu-          comunicación escrita
  nicación escrita. Esto es, lograr que los
  estudiantes construyan un afiche publi-
  citario y desde esa experiencia, com-                                                          Combino escritura e imágenes
  prendan el fenómeno de la publicidad y                                                         para apelar a mi receptor
  sus recursos.                                                                                  En los medios de comunicación existe un tipo de mensaje que emplea recursos si-
                                                                                                 milares a los que se usan en las representaciones dramáticas para captar la atención
  La actividad de entrada está destinada a                                                       inmediata del receptor, estos son los avisos publicitarios. En este taller te invitamos a
  lograr que mediante dos avisos tengan un                                                       que conozcas un tipo de publicidad común en diarios y revistas: los afiches o carteles
                                                                                                 publicitarios. Como primer acercamiento, observa las siguientes imágenes y luego,
  primer acercamiento a los conceptos de                                                         desarrolla la actividad propuesta.
  publicidad y propaganda. La tarea que se
                                                                                                                 Afiche 1                                       Afiche 2
  propone es de análisis y se sugiere reali-
  zarla en parejas, inste a sus estudiantes a
  desarrollarla y apóyelos en sus consultas
  o dudas para que logren las respuestas
  correctas.

  Actividades complementarias
  Pida a sus alumnos y alumnas que selec-
  cionen avisos de diarios o revistas cen-
  trados en temáticas ecológicas y de au-
  tocuidado. Solicíteles que los analicen de
  acuerdo con las preguntas planteadas en
  la actividad 1. Ayude y supervise el pro-
                                                                        Unidad 1
                                                                                                  Actividad 1
  ceso para precisar o aportar información.                           TICs                         Junto con un compañero o compañera, analicen los afiches presentados en esta
                                                             Conoce más sobre avisos pu-
                                                                                                   página. Para ello guíense por las siguientes preguntas y respóndanlas en su cua-
                                                             blicitarios en:                       derno:
                                                             http://www.memoriachilena.            1.   ¿Qué mensaje comunican ambos avisos?
                                                             cl/temas/index.asp?id_ut=inic
                                                             ioydesarrollodelapublicidaden-        2.   ¿Cuál es el emisor y cuál el destinatario de cada uno de estos mensajes?
                                                             chile(1810-1950)
                                                                                                   3.   ¿Qué se hace en estos avisos para llamar la atención del receptor?
                                                                                                   4.   ¿Cuál es la importancia de las imágenes en estos avisos?
                                                                                                   5.   ¿Qué valor creen que tienen las palabras que acompañan a las imágenes?
                                                                                                        ¿Son importantes o están de más?
                                                                                                   6. ¿En qué medios suelen incluirse avisos como estos?
                                                                                                   7. Mirando estos avisos respondan, según ustedes, ¿qué busca la publicidad
                                                                                                        en los receptores?


                                                     128   Unidad 5: Y a mí... ¿qué me dicen?




  Información complementaria                                                                  Estrategias diferenciadas
  El afiche                                                                                    A sus estudiantes de aprendizaje más lento, pídales que obser-
  Un afiche es un aviso que comunica algún evento futuro o situación                           ven atentamente ambos afiches y luego describan cada uno por
  actual y una deliberada intención artística que buscará atraer más                          separado. Pídales que identifiquen los elementos básicos de una
  de lo ordinario; por ello, generalmente ostenta una considerable                            situación comunicativa en ellos (emisor, mensaje, receptor, contex-
  dimensión para que sea bien apreciado y notado por el público al                            to y canal). Desde ese análisis, guíe la reflexión hacia la finalidad
  cual va dirigido.                                                                           de ambos afiches. Como cierre proponga descubrir diferencias en
                                                                                              su propósito final.
  El afiche es una de las principales herramientas con las que cuenta
  la publicidad a la hora de la comunicación visual urbana.                                   Habilidades implicadas: observar, analizar, comparar, identificar,
                                                                                              aplicar.
           Tomado y adaptado de: www.definiciónabc.com/comunicación/afich.php




206 Guía didáctica para el docente / Lenguaje 6º básico
Unidad 5

                                                                                                                                   Unidad       Sugerencias metodológicas
                                                                                                                                   5            Apoye el proceso de elaboración del aviso
                                                                                                                                                publicitario. Previamente asegure la com-
                                                                                                                                                prensión del concepto de mensaje publi-
     Preparando tu aviso publicitario                                                                                                           citario y su finalidad persuasiva. Luego,
     Ahora te proponemos que ensayes tus habilidades como emisor y comuniques un
     mensaje llamativo a tu destinatario, por medio de un afiche o cartel publicitario. Para                                                     guíe la descripción de los componentes
     ello examina primero las características y componentes de los mensajes publicitarios.                                                      de un aviso publicitario para que puedan
                                                                                                                                                identificarlos claramente. A partir de la
     El mensaje publicitario                                                                                                                    actividad 2, que es de análisis y aplica-
     Es un tipo de texto llamado persuasivo, busca convencer a sus receptores, no por
     medio de razones, sino a través de recursos que provocan reacciones emocionales,                  Saber más...                             ción de conceptos, los estudiantes deben
     tales como: alegría, compasión, simpatía, placer, deseo de ayudar o participar, etc.                  Eslogan                              ser capaces de identificar rasgos propios
     Los mensajes publicitarios se adaptan al medio en que son emitidos, por eso sus
     recursos varían de acuerdo con el canal en que se emiten. Los hay desde aquellos
                                                                                                Palabra que proviene del in-glés
                                                                                                slogan. Corresponde a una fra-
                                                                                                                                                del afiche.
     que emplean solo la escritura, (anuncios y volantes impresos), los que combinan            se breve y original, fácilmente
                                                                                                memorizable, utilizada en publi-
     palabra escrita e imágenes como los afiches o carteles, los que usan solo el lenguaje
     hablado, matizado con música como los anuncios de radio; hasta complejas creacio-
                                                                                                cidad o propaganda para llamar
                                                                                                la atención del receptor y fijar
                                                                                                                                                Actividades complementarias
     nes para el cine o la TV, en que se incorporan imágenes, música, palabras habladas         el producto promocional en su
     y escritas, además de otros efectos especiales.                                            memoria.                                        Pida a sus alumnos y alumnas que con-
     No obstante estas diferencias, todos presentan los siguientes componentes básicos:
                                                                                                                                                feccionen una lista con los eslóganes que
     Componentes del mensaje publicitario
                                                                                                                                                recuerden. Luego ínstelos a reconocer
     • Diseño: es la disposición de los elementos del mensaje como el sentido horizontal                                                        en ellos argumentos persuasivos (como
                                                                                                    ¿Cómo aprendo?
       o vertical de una página o cartel, tamaño, enfoques o punto de vista, líneas, fondos
       y formas de las imágenes o las letras, etcétera.                                         En los afiches publicitarios o
                                                                                                                                                intentos de convencer emotivamente). A
     • Componente verbal: se refiere al empleo del lenguaje oral o escrito: frases breves        propagandísticos predomina la                   partir de esta experiencia, pídales que en
                                                                                                función función apelativa del
       que repiten una idea, (eslogan), rimas y figuras literarias (son frecuentes las metá-
       foras, comparaciones, hipérboles y personificaciones).
                                                                                                lenguaje.                                       grupos pequeños creen eslóganes publi-
     • Componente visual: imágenes como fotos, dibujos, filmaciones o animaciones,
                                                                                                En muchos casos, se com-
                                                                                                plementa con ella, la función                   citarios. Aproveche de conectar esta acti-
       color, logotipos o marcas, por ejemplo.                                                  referencial, es decir, aquella
                                                                                                que nos informa objetivamente
                                                                                                                                                vidad con el tema de la unidad, e ínstelos
     • Componente sonoro: sonidos como voces humanas o de un ambiente determina-
       do, música, efectos sonoros (imitación o creación de sonidos), entre otros.
                                                                                                acerca de algo.                                 a que sus eslóganes promuevan causas
                                                                                                                                                ecológicas o saludables.
      Actividad 2
       Detente un momento, y junto con un compañero o compañera, consideren los
       componentes de los avisos publicitarios y respondan en su cuaderno las si-
       guientes preguntas.
       1. ¿A qué tipo de mensaje publicitario corresponde el afiche? ¿Cuáles son sus
           componentes principales?
       2. ¿Cuál de estos componentes predominan en los afiches de la página 128?
       3. ¿A qué componente del mensaje publicitario corresponden las expresiones:
           “Lo natural puede ser aun mejor” y “Sin tu ayuda volvemos atrás”?
       4. De acuerdo con el objeto presentado en cada afiche, ¿consideran que su
           finalidad o propósito es distinto?



                                                                                              Unidad 5: Y a mí... ¿qué me dicen?   129



Información complementaria                                                                                                               Estrategias diferenciadas
Concepto y acepciones de cartel o afiche                                                                                                  Apoye a sus estudiantes de aprendizaje más
El nacimiento y significado de la palabra afiche, lo encontramos en el siglo XIII en Fran-                                                 lento en el reconocimiento de los componen-
cia. De hecho el término afiche que usamos en nuestro idioma, es un galicismo francés.                                                    tes de un aviso publicitario. Guíe el análisis de
Etimológicamente affiche (afiche) quiere decir “lo que uno fija”, derivado de la palabra                                                    los ejemplos presentados en la página y pída-
affiquet: lo cual significaba, “corchete, argolla”.                                                                                        les que identifiquen los componentes: verbal,
                                                                                                                                         visual y sonoro.
Por otro lado tenemos la palabra cartel derivada de italiano Cartello, a través del catalán Cartell.
Existe una palabra asociada a cartel y es; cartela (del italiano cartella y que deriva de                                                Habilidades implicadas: identificar, analizar,
carta). Se trata de un pedazo de cartón, madera u otra materia destinado a escribir o                                                    aplicar, recrear.
poner alguna cosa.
Por último el uso del término Póster: Del Inglés Poster que significa cartel que se cuelga
en la pared con motivo decorativo.
         Tomado de; www.plataforma.uchile.cl/fg/semestre2/2002/diseño/modulo3/clase1/texto/afiche.htm


                                                                                                                     Guía didáctica para el docente / Lenguaje 6º básico               207
Sugerencias metodológicas
                                                                      Taller de
  Colabore con sus estudiantes en la dis-         comunicación escrita
  tinción de los conceptos de publicidad y
  de propaganda.
                                                                                               ¿Publicidad o propaganda?
  Constate la comprensión de estos con-                                                        Otro aspecto que debes aclarar es la diferencia entre los conceptos de publicidad y
  ceptos a través del desarrollo y respecti-                                                   propaganda.
  va revisión de la actividad 2.                                                               El primero, corresponde a los mensajes publicitarios destinados a la venta de objetos
                                                                                               de consumo o servicios particulares, y se denomina simplemente publicidad. Un
  Oriente y apoye la elaboración del afi-                                                       ejemplo de este tipo es el afiche 1 de la página 128. La segunda tiene como finalidad
                                                                                               educar, advertir o promover una respuesta del receptor en torno a ideas políticas,
  che, sugiérales guiarse por las indica-                                                      sociales o de grupos comunitarios, esta se conoce como propaganda. Una muestra
  ciones paso a paso.                                                                          es el afiche 2 de la página 128.

  Al terminar, constate con ellos que estén                                                    Para aplicar los conceptos descritos
  presentes los elementos principales.                                                         Como preparación para la construcción de su afiche, reúnete en grupos pequeños
                                                                                               de tres o cuatro compañeros y compañeras, y desarrollen previamente la siguiente
  Finalmente pídales que intercambien en-                                                      actividad. Anoten las respuestas en su cuaderno.

  tre grupos sus afiches y los coevalúen.
                                                                                                Actividad 3

  Actividades complementarias                                                                    Observa el afiche.
                                                                                                 1. ¿Quién es el emisor de este mensaje? ¿Cómo pueden identificarlo en el
  Proponga a sus estudiantes recono-                                                                  mismo afiche?

  cer en los mensajes publicitarios de                                                           2.   ¿Cuál es el mensaje comunicado?
                                                                                                 3.   ¿A quién o quiénes está dirigido?
  la prensa, radio o TV, recursos retó-
                                                                                                 4.   ¿Qué impresión creen que busca provocar en los receptores?
  ricos como hipérbole, comparación y                                                            5.   Describan los componentes propios de los mensajes publicitarios que reco-
  personificación. Entregue y ejempli-                                                                nocen en este afiche.

  fique previamente estos conceptos a                                                            6. Evalúen si este mensaje corresponde al concepto de publicidad o de propa-
                                                                                                      ganda. Fundamenten tu respuesta.
  sus estudiantes. Explique que en la                    Todo lo que ahorras tú,
                                                                                                 7. Guiados por su profesor o profesora, comenten con su curso: ¿los com-

                                                                       Unidad 1
                                                         también lo ahorra el planeta.
  siguiente Unidad serán abordados en                                                                 ponentes descritos en los mensajes publicitarios, ayudan a comprender la
                                                                                                      finalidad de los mensajes publicitarios?¿Logran diferenciar la publicidad de
  mayor profundidad y en el contexto del                                                              la propaganda?
  género lírico
                                                                                               Para construir tu afiche paso a paso
                                                                                               Conservando los mismos integrantes del grupo que participaron en la actividad 3
                                                                                               ¡Construyan su afiche! Para ello, les sugerimos que traten en el derecho del niño a
                                                                                               recibir información que promueva su bienestar y desarrollo.
                                                                                               Para apoyar su tarea guíense por los siguientes pasos:
                                                                                               1. Intercambien ideas acerca de cuál será la idea o producto presentado en su
                                                                                                   afiche: ¿qué aspectos destacarán de este producto o idea?
                                                                                               2. ¿El afiche que crearán se enmarca dentro de la publicidad o de la propaganda?
                                                                                                   ¿Por qué eligieron esa opción?


                                                   130    Unidad 5: Y a mí... ¿qué me dicen?




  Información complementaria                                                              Estrategias diferenciadas
  La publicidad, en su afán de atraer y mantener la atención del recep-                   Inste a los estudiantes de ritmo más lento, a crear un afiche o es-
  tor, emplea los recursos literarios propios de la lengua para resaltar                  logan que emplee alguna de las figuras literarias que usted explicó
  las características del producto promocionado. Los recursos retóri-                     en la actividad complementaria. Pida que expliquen su creación y la
  cos o figuras literarias, empleadas con más frecuencia son: compa-                       figura empleada en una puesta en común con el curso.
  ración, personificación, antítesis, metáfora e hipérbole.
                                                                                          Habilidades implicadas: identificar, diferenciar, aplicar, recrear.




208 Guía didáctica para el docente / Lenguaje 6º básico
Unidad 5

                                                                                                                                                 Unidad      Sugerencias metodológicas
                                                                                                                                                 5           Continúe con la actividad de elaboración
                                                                                                                                                             del afiche, iniciada en la página anterior.
                                                                                                                                                             Es muy importante que los studiantes
    3. ¿Quiénes serán los destinatarios de su afiche? ¿Los colegios? ¿Los niños y jóve-
        nes de su comuna? ¿Las familias de su ciudad o región?                                                                                               tengan claridad acerca de la tarea que
    4. Discutan sobre los elementos que formarán parte del afiche:                                                                                            realizarán y con qué fin. Prosiga expli-
        •   ¿Qué imágenes y colores incorporará?                                                                                                             cándoles básicamente qué es un afiche,
        •   ¿Cómo será el componente escrito? (Tipo de letra, tamaño, ubicación).                                                                            para qué se emplea y cuál es el propó-
        •   ¿Cuál será el eslogan que potenciará el mensaje?
        •   ¿Cómo distribuirán estos elementos en el diseño de su afiche?
                                                                                                                                                             sito de confeccionar uno en este taller.
    5. Cada integrante del grupo realizará un borrador o boceto del afiche, según las
                                                                                                                                                             Finalmente revise junto a sus estudiantes
        ideas acordadas. Posteriormente compartirá y explicará su propuesta al grupo.                                                                        todos los pasos implicados en la elabora-
    6. Evalúen en común cuál es el afiche más logrado y si pueden mejorarlo aun más.                                                                          ción del afiche, de manera que puedan
        Para evaluar, apóyense en la siguiente pauta.
                                                                                                                                                             iniciar el trabajo de producción. Conteste
        Marca con un  los aspectos logrados en el afiche que revisaste:
                                                                                                                                                             todas las dudas y supervise este proceso.
                                                                                    Propuesta   Propuesta       Propuesta      Propuesta
                              Indicadores. Considero que el afiche:
                                                                                        1           2               3              4
         Contiene un mensaje claro y está dirigido hacia un destinatario definido.                                                                            Actividades complementarias
         Resulta novedoso y original.
         Logra una clara relación entre el mensaje y la imagen.
                                                                                                                                                             Invite a sus alumnos y alumnas a investi-
            Relaciona bien los colores con el mensaje sugerido.                                                                                              gar y luego realizar una selección de los
         Posee concordancia entre el mensaje y el diseño.                                                                                                    mejores afiches publicados en diarios y
         Tiene un eslogan fácil de memorizar.                                                                                                                revistas de las últimas épocas, de pre-
         Contiene textos escritos que dan claridad al mensaje.                                                                                               ferencia nacionales, cuyo mensaje esté
    7. Expongan en el diario mural los afiches mejor logrados de cada grupo.                                                                                  dirigido a niños y/o a jóvenes. En grupos,
                                                                                                                                                             pídales que expongan su investigación
      Cuando escribas...                                                                                                                                     frente al curso, justificando sus eleccio-
       Uso de la coma                                                                                                                                        nes. Comente cómo ha cambiado (o se
       Un afiche es un mensaje que incluye como recurso el lenguaje escrito.                                                                                  ha mantenido) la visión del mundo y de
       En este ámbito, la puntuación tiene un rol muy importante porque da claridad y fluidez al
       mensaje. Pon atención al uso de la coma.
                                                                                                                                                             las personas en los carteles más anti-
       La coma (,) es un signo ortográfico que indica una pausa breve al hablar. Se escribe:                                                                  guos.
       • Para separar las palabras de una enumeración, excepto si van unidas por y, e, o, ni.
         Ejemplo: "Eran altos, buenos honrados y listos".
       • Cuando se interrumpe el sentido de una oración y se intercalan palabras o frases.
         Ejemplo: "Se retrasó el autobús y, claro, llegó tarde".
       • Para separar del resto de la oración el nombre de la persona a la que nos dirigimos.
         Ejemplo: "Esteban, apaga el computador".
       • Antes y después de expresiones como: por ejemplo, por último, es decir…



                                                                                                            Unidad 5: Y a mí... ¿qué me dicen?   131



Información complementaria                                                                                                                             Estrategias diferenciadas
Formas de la persuasión publicitaria                                                                                                                   Solicite a sus estudiantes de ritmo más len-
En esta tarea orientada al conocimiento de los usos y formas de la persuasión publicitaria,                                                            to que recolecten fotografías (propias, de fa-
es conveniente evitar […] un acercamiento exclusivamente lingüístico a los mensajes de                                                                 miliares o de amigos) que les inspiren para
la comunicación publicitaria (…)                                                                                                                       promover una campaña publicitaria. Ínstelos a
                                                                                                                                                       que a partir de esta fotografía imaginen el tipo
Tal estrategia educativa contiene el riesgo de olvidar que los artificios retóricos constituyen
                                                                                                                                                       de afiche que confeccionarán. Colabore para
tan solo una de las formas de uso de los códigos verbales y no verbales en juego persua-
                                                                                                                                                       que, paso a paso, ellos incorporen elementos
sivo. De ahí la necesidad de ocuparse a la vez de los códigos iconográficos, de los códigos
                                                                                                                                                       verbales, colores, formas y disposición gráfica
del gusto y de la sensibilidad, de los códigos retóricos (y, por lo tanto, de las figuras, de las
                                                                                                                                                       a su afiche.
premisas y argumentos retóricos visuales), de los códigos estilísticos y de los eventuales
códigos del inconsciente de forma que un análisis de este tipo nos permita abordar “las                                                                Habilidades implicadas: revisar, aplicar, seguir
relaciones entre retórica e ideología” (Eco, 1968a [1972: 2941).                                                                                       instrucciones, investigar, seleccionar.
                                              Carlos Lomas. El espectáculo del deseo. Usos y formas de la persuasión publicitaria,
                                                                                          Barcelona: Ediciones Octaedro, 1996.


                                                                                                                                 Guía didáctica para el docente / Lenguaje 6º básico                209
Sugerencias metodológicas
                                                                       Taller de
  Aclare y precise con sus estudiantes el               comunicación oral
  objetivo del Taller de comunicación oral.
  Colabore con sus estudiantes en el desa-
  rrollo de la actividad inicial que les propone                                                    Combino palabras habladas
  observar y analizar una imagen que fue                                                            e imágenes para apelar a mi receptor
  empleada en una campaña ecológica de la                                                           En el taller anterior construiste un afiche para comunicarte con tu receptor llamando
                                                                    Nuevas palabras                 su atención. Ahora te proponemos que, integrado a un equipo de trabajo, crees un
  World Wildlife Found (WWF), o Fundación                        Spot: película de muy corta        spot publicitario, es decir, un aviso destinado a los medios audiovisuales como la TV,
  Vida Silvestre Mundial.                                        duración, generalmente de          cine o Internet. Estos medios emplean recursos similares a las representaciones tea-
                                                                 carácter publicitario.             trales que, como ya viste, requieren de un diálogo dramático y “lenguaje escénico”
  Supervise el trabajo y oriente el desa-                                                           para estimular los sentidos del receptor.

  rrollo. La finalidad de esta actividad es                                                          El siguiente aviso es un afiche de la WWF (“World Wildlife Fund”, es decir, la Fun-
                                                                                                    dación Mundial para la vida salvaje) y nos plantea un problema medioambiental.
  introducir al taller oral y preparar la en-                                                       Obsérvalo atentamente y desarrolla la actividad propuesta.
  trada de los y las estudiantes en el con-
  cepto de publicidad audiovisual.

  Actividades complementarias
  Pida a sus estudiantes que expliquen
  el significado de la imagen de esta
  página, que si gusta puede proyectar
  en el curso y bajarla desde: www.ta-
  ringa.net/posts/imagenes/4438003/                                       TICs
  Campaña-W_W_F_.html: al respecto
                             :                                   Conoce más sobre la organi-
                                                                 zación WWF Chile en:
  coménteles que esta imagen no tiene                            http://chile.panda.org/
  texto explicativo y sin embargo comu-
  nica por sí sola. Pregúnteles: ¿necesita                                   Unidad 1                Actividad 1
  un texto que la explique? ¿Por qué?                                                                 1. ¿Cuál es el mensaje que comunica este afiche?
  A partir de esta observación refiérase a                                                             2. ¿Cómo te imaginas que sería mostrado si se presentara este mismo aviso
                                                                                                          en televisión o cine?
  la fuerza persuasiva de la imagen y cómo                                                            3. ¿Entregaría un ejemplo o informaría algo específico?
  puede emplearse para comunicar men-                                                                 4. ¿La información estaría escrita o se entregaría en forma hablada?
  sajes visuales. Pídales que busquen nue-                                                            5. ¿Si alguien habla, a quién se dirige y de qué manera? ¿Cómo crees que lo
                                                                                                          recibiría el receptor?
  vas imágenes o compongan otras con el
                                                                                                      6. ¿Qué música o efectos de sonido incorporarían para dar fuerza al mensaje?
  fin de expresar o comunicar un mensaje                                                               7. Siguiendo lo que imaginaste, ¿qué diferencias habría entre un afiche y un
  con signos fundamentalmente visuales.                                                                   aviso en TV o cine?

  Ínstelos a que compartan sus bocetos
  o proyectos iniciales en una puesta en                132    Unidad 5: Y a mí... ¿qué me dicen?
  común, coordinada por usted.

  Información complementaria                                                                   Estrategias diferenciadas
  El spot                                                                                      Invite a sus estudiantes a escoger diversos aspectos implicados en
  Es seguramente la pieza publicitaria más característica de nuestra                           la creación de un spot. Pídales que imaginen esta tarea a partir de
  época, y la más influyente a nivel social. Los anuncios audiovisuales                         la imagen de la página. En pequeños grupos y de acuerdo con sus
  en televisión son vanguardia de la innovación técnica y retrato de los                       gustos e intereses algunos pueden encargarse de buscar la música
  estereotipos sociales del momento. Estas circunstancias los convier-                         que complemente esta imagen, otros pueden crear el eslogan para
  ten en un interesante (y poliédrico) objeto de estudio, capaz de aportar                     el mensaje, otros la presentación gráfica de la imagen (y el texto del
  datos hasta ahora no tenidos en cuenta.                                                      eslogan), otros pueden imaginar una voz en off, incluso otros pueden
                                                                                               personalizarla y dramatizarla.
    Tomado de: http://www.cem.itesm.mx/dacs/publicaciones/logos/anteriores/n56/
                                                                hellinperez.html               Habilidades implicadas: observar, analizar, interpretar.




210 Guía didáctica para el docente / Lenguaje 6º básico
Unidad 5

                                                                                                                                  Unidad   Sugerencias metodológicas
                                                                                                                                  5        Esta página se destina a la presentación
                                                                                                                                           y descripción analítica del concepto de
                                                                                                                                           publicidad audiovisual.
    ¿Cómo son los anuncios audiovisuales?
    Los anuncios audiovisuales son aquellos destinados a ser exhibidos en medios de
                                                                                                                                           Guíe a sus alumnos en el proceso de
    comunicación como el cine, la TV o Internet, por eso emplean recursos propios de                                                       construir los conceptos presentados,
    estos medios.
                                                                                                                                           Asegure su comprensión con ejemplos y
    Los principales son:
                                                                                                                                           preguntas que afiancen su aprendizaje.
    • Elementos visuales: como las imágenes, que pueden ser figuras que imitan lo real,
      formas creadas por la imaginación, símbolos o íconos conocidos por los recepto-                                                      Pregúnteles: ¿qué es un anuncio audio-
      res (banderas, señales de tránsitos, marcas o logos de empresas), o simplemente
      palabras escritas.
                                                                                                                                           visual ¿Cómo está construido? ¿Cuál es
    • Elementos sonoros: corresponden a música, efectos de sonido, lenguaje hablado,                                                       su finalidad? ¿Recuerdan algunos? ¿Po-
      silencios o pausas.
                                                                                                                                           drían decir en qué consisten o cuál es
    ¿Cómo se construye la publicidad audiovisual?                                                                                          su mensaje?
    Expertos en publicidad recomiendan tener en cuenta algunos aspectos cuando se                                                          Explique las orientaciones o recomen-
    trata de construir publicidad audiovisual, en especial, para televisión:
                                                                                                                                           daciones presentadas en la página, re-
    1. Las imágenes deben explicar la historia casi por sí solas: un anuncio
        audiovisual debe entenderse básicamente por sus imágenes. Para compro-                                                             feridas a la construcción de un anuncio
        barlo, se recomienda revisarlo sin sonido. Esto mostrará la fuerza comuni-                                                         audiovisual.
        cativa de las imágenes.

    2. Los primeros segundos son vitales: un buen aviso atrae la atención del espec-
        tador desde el principio, pero debe atraer y también comunicar. Se debe lograr
                                                                                                                                           Actividades complementarias
        que los receptores recuerden no solo la imagen más espectacular, sino también
        el producto que se vende o promueve.                                                                                               Proyecte varios anuncios en la sala, de
    3. Lo ideal es presentar una única idea: el tema debe ser claro y centrado en una                                                      preferencia en un proyector multimedia,
        idea desarrollada en forma clara y sencilla.                                                                                       de modo que los estudiantes modelen su
    4. Busquen una clave visual: los anuncios no deben presentar demasiados deta-                                                          tarea. Explíqueles que pueden escoger
        lles, sino focalizarse en una imagen central, tampoco deben ser muy rápidos ni
        difíciles de entender.                                                                                                             el estilo de aviso en términos de imagen,
    5. Procuren que el espectador recuerde el nombre del producto: para ello es nece-
                                                                                                                                           texto, diseño o música. Mantenga el tema
        sario repetir muchas veces la marca, a través de envases, logos de la empresa o                                                    que debe estar referido al derecho del
        institución que se publicita. En este sentido es muy importante el rol del eslogan
        que creen.                                                                                                                         niño, abordado en esta Unidad.
    6. Es mejor emplear personas en vez de objetos: emplear personas e imágenes
        reales es siempre más impactante para los receptores, porque son más sensi-
        bles a las personas o se identifican con ellas.

    7. Muestren el momento decisivo: por ejemplo, si la promoción fuese de un deter-
        gente se debería mostrar la satisfacción por la ropa limpia.

    8. Evitar los anuncios con excesivo diálogo: lo mejor es comunicar el mensaje con           Momentos de la filmación de un spot.
        palabras más sencillas y breves. Es preferible repetir ideas simples en vez de un
        discurso largo y complicado.


                                                                                             Unidad 5: Y a mí... ¿qué me dicen?   133



Información complementaria                                                                           Estrategias diferenciadas
La publicidad audiovisual contemporánea, y su representación más                                     Apoye a los estudiantes que hayan tenido más dificultades en la
difundida el spot de televisión, ha pasado de ser una publicidad                                     comprensión de los conceptos descritos en esta página y guíe su
referencial, centrada en la narración de las características del pro-                                proceso cognitivo con preguntas concretas: ¿cuáles son los elemen-
ducto a una publicidad de la significación, donde lo importante es                                    to visuales en este aviso? ¿Cuáles los sonoros? ¿Cuál dirían que es
el contexto de consumo y sus elementos socioculturales; por la                                       predominante? ¿Por qué?
importancia que para el individuo tienen en la (re)construcción de                                   Acoja las respuestas y precise la información.
su realidad.
                                                                                                     Habilidades implicadas: identificar, construir, analizar.
                                                                     Tomado de:
http://www.cem.itesm.mx/dacs/publicaciones/logos/anteriores/n56/hellinperez.html




                                                                                                                  Guía didáctica para el docente / Lenguaje 6º básico            211
Sugerencias metodológicas
                                                                      Taller de
  Oriente el proceso de elaboración del spot,          comunicación oral
  sugiera a sus estudiantes recoger las
  recomendaciones entregadas en la pági-
  na. Propicie, en las diferentes etapas de                                                        Creando una propaganda televisiva
                                                                                                   Recogiendo las indicaciones anteriores, te invitamos a que te atrevas a crear un spot
  producción, el trabajo colaborativo, como                                                        publicitario, del tipo propaganda. Para ello, forma junto con compañeros y compa-
  también el respeto hacia las ideas y tareas                                                      ñeras un equipo de más o menos 4 integrantes. Definan su spot de acuerdo con las
                                                                                                   siguientes recomendaciones.
  individuales, enfatice la responsabilidad
  individual y colectiva que sustenta los ob-                                                      Antes de construir el spot
  jetivos de un equipo de trabajo.                                     Saber más
                                                                                                   1. Reflexionen en torno a las necesidades de comunicación e información que tienen
                                                                                                       los niños y jóvenes en relación con su crecimiento y autocuidado. De acuerdo con
                                                               ¿Qué es el autocuidado?                 ello, seleccionen y definan el tema de la campaña social que promoverá su spot:
  Actividades complementarias                                  La palabra “autocuidado” está
                                                               formada por la palabra griega
                                                                                                       • Cuidado del entorno natural (lugares que conocen o visitan): plazas, parques,
                                                                                                          ríos, lagos, entre otros.
                                                               auto, que significa “propio” o
  Proponga a sus estudiantes realizar una                      “por uno mismo”, y cuidado,             • Autocuidado y vida sana: alimentación sana, ejercicio saludable, cuidados sa-
                                                               del latín cogit
                                                                         cogitatus que significa           nitarios.
  visita a un canal de televisión, con el fin                   “pensamiento”.                          • Servicio social: ayuda o asistencia a personas enfermas, ancianas o necesitadas.
  de que los niños y niñas puedan obser-                       Autocuidado significa, entonces,
                                                               el cuidado propio o el que reali-   2. Una vez definido el tema, reflexionen en torno al mensaje que ustedes desean trans-
  var en terreno cómo se trabaja en este                       za una persona, para lograr su          mitir y los elementos que emplearán. Para ello, le sugerimos algunas preguntas:
                                                               propio bienestar y desarrollo.
  medio, que es uno de los emisores más                        Cuidados sanitarios: acciones
                                                                                                       • Dentro del tema seleccionado, ¿qué mensaje específico queremos transmitir?
                                                               orientadas a proteger la higie-         • ¿A quiénes lo destinaremos? ¿Cómo son estas personas?
  importantes de publicidad audiovisual.                       ne de objetos o lugares, con el         • ¿Qué imagen o imágenes son apropiadas para transmitir el mensaje a nues-
  Antes de la visita, construya una pauta                      fin de preservar la salud de las
                                                               personas y animales.
                                                                                                         tros receptores?
  de observación para que los alumnos                                                                  • ¿Qué mensaje hablado o escrito vamos a incluir?
                                                                                                       • ¿Incluiremos música y efectos de sonido?
  se centren en observar aquellos aspec-                                                               • ¿En qué situación concreta desarrollaremos el mensaje?
  tos pertinentes a su tarea. Después de                                                               • ¿Qué esperamos de nuestros receptores? ¿El mensaje provoca su respuesta?
  esta salida evalúe la experiencia en una
                                                                                                   Durante la elaboración
  puesta en común en donde los estu-
                                                                           Unidad 1
                                                                                                   A continuación, elaboren el guión del spot, es decir, el documento que incluirá el diá-
  diantes entreguen sus observaciones y                                                            logo de los personajes, la voz del locutor en off, las indicaciones dramáticas y técnicas
                                                                                                   (música, efectos de sonido, tiempo, etc). Revisen el siguiente ejemplo de guión.
  comentarios acerca de los aprendizajes
  obtenidos en esta actividad.                                                                                                                         Guión
                                                                                                    Campaña social:                  Síntesis del mensaje:
  Información complementaria                                                                        Locutor en off                  Diálogo dramático                     Indicaciones técnicas      Tiempo
                                                                                                                      En el living de una casa, dos jóvenes conversan.    De noche, ambiente rela-      30
  Publicidad                                                           Saber más                                      El joven 1 le ofrece una cerveza a su amigo. El     jado, escuchan música.     segundos.
                                                              Locutor en off: voz que intervie-                       joven 2 lo queda mirando.
  Término utilizado para referirse a cual-                    ne en el mensaje, proporcionan-                         Joven 1: Compadre, si una cervecita no hace nada…
                                                              do información complementaria,
  quier anuncio destinado al público y cuyo                   interactuando con los persona-                                                                              La imagen se va a negro.
                                                                                                      Y tú, ¿qué
  objetivo es promover la venta de bienes                     jes o reforzando las ideas clave
                                                              que se desea transmitir.                 harías?
                                                                                                                                                                          Aparece un mensaje
                                                                                                                                                                          escrito.
  y servicios. La publicidad está dirigida a
  grandes grupos humanos y suele recurrir-
                                                       134   Unidad 5: Y a mí... ¿qué me dicen?
  se a ella cuando la venta directa –de ven-
  dedor a comprador– es ineficaz. Es pre-
  ciso distinguir entre la publicidad y otras
  actividades que también pretenden influir          Estrategias diferenciadas
  en la opinión pública, como la propaganda         Apoye a sus alumnos y alumnas con más dificultades para adoptar el proceso de cons-
  o las relaciones públicas. Hay una enorme         trucción del spot. Recoja consultas y oriéntelos en situaciones de búsqueda de informa-
  variedad de técnicas publicitarias, desde         ción u organización del trabajo.
  un simple anuncio en una pared hasta              Sugiérales la construcción de un programa de trabajo en que planifiquen sus tareas y ob-
  una campaña simultánea que emplea pe-             jetivos diarios.
  riódicos, revistas, televisión, radio, folletos
  distribuidos por correo y otros medios            Ofrezca ayuda o mediación en casos en que el trabajo colaborativo no resulta.
  de comunicación de masas. Desde sus               Habilidades implicadas: planificar, organizar, colaborar.
  inicios en la Edad Antigua, la publicidad
  ha evolucionado hasta convertirse en una
  enorme industria.
           Enciclopedia Encarta, 2001, Microsoft.




212 Guía didáctica para el docente / Lenguaje 6º básico
Unidad 5

                                                                                                                                     Unidad   Sugerencias metodológicas
                                                                                                                                     5        Apoye la etapa final que contempla la
                                                                                                                                              evaluación y exposición del spot que han
                                                                                                                                              preparado sus estudiantes.
    Para finalizar la tarea
                                                                                                                                              Una vez cerrada la etapa de producción,
    1. Evalúen si el guión preparado cumple con las recomendaciones entregadas por
         los expertos en publicidad audiovisual y realicen las modificaciones necesarias.                                                      ínstelos a evaluar su spot, de acuerdo con
    2. Revisen especialmente si su spot es realizable en 30 segundos.                                                                         los requerimientos y sugerencias entrega-
    3. Ensayen el anuncio, empleando las indicaciones técnicas del guión.                                                                     dos en el texto u otros que hayan seguido
    4. Una vez revisado proyéctenlo frente al curso.
                                                                                                                                              en esta tarea.
                                                                                                      ¿Cómo aprendo?
                                                                                                                                              En la etapa de exposición o presenta-
                                                                                                 Recuerden que en la dramatiza-
                                                                                                 ción del spot, es necesario des-             ción, recuerde a los estudiantes aplicar lo
                                                                                                 plegar todos los conocimientos
                                                                                                 que ustedes poseen sobre la
                                                                                                                                              aprendido respecto de las exposiciones
                                                                                                 exposición oral:
                                                                                                                                              orales.
                                                                                                 • Hablen con claridad y con un
                                                                                                   volumen adecuado.
                                                                                                 • Recuerden los movimientos
                                                                                                                                              En la evaluación, coordine las activida-
                                                                                                   y gestos que realizarán con                des internas del grupo y las que van a
                                                                                                   sus cuerpos para fortalecer el
                                                                                                   mensaje.                                   realizar después de las presentaciones.
                                                                                                 • Los ensayos previos los ayu-
                                                                                                   darán a mantener la fluidez
                                                                                                                                              Enfatice el respeto por el trabajo de los
                                                                                                   de la presentación, sin silen-
                                                                                                                                              otros y la crítica constructiva.
     Evalúen la experiencia                                                                        cios incómodos.

     Al finalizar las presentaciones, completa en tu cuaderno las siguientes oraciones. Luego,
                                                                                                 • Los actores deben tener una
                                                                                                   adecuada presentación per-
                                                                                                                                              Destaque los logros de los y las estudian-
     comparte tus comentarios con el curso.                                                        sonal. Si es necesario carac-
                                                                                                   terizarse, incorporando ves-
                                                                                                                                              tes y sondee las debilidades para que cada
                                                                                                   tuario y maquillaje.                       grupo establezca remediales que aplicará
       1. El mensaje que más me impactó fue el del grupo                                ,
                                                                                                                                              en una próxima actividad oral.
           porque                                                                       .

       2. La dramatización más convincente fue la del grupo                             ,                                                     Actividades complementarias
           porque                                                                       .
                                                                                                                                              Sugiera a los alumnos y alumnas la crea-
       3. El diálogo que mejor complementa el mensaje que se desea transmi-
                                                                                                                                              ción de un anuncio radial o jingle, presen-
           tir fue el del grupo                                                 , porque
                                                                                                                                              tándolo en una grabación de audio al cur-
                                                                                        .
                                                                                                                                              so. Para esta actividad, recomiéndeles
       4. La música o efecto de sonido que me pareció un acierto fue el del grupo                          TICs                               integrar lo aprendido respecto al uso de
                                   , porque                                             .         Conoce más sobre autocui-
                                                                                                  dado y salud en:
                                                                                                                                              la voz y del lenguaje radial en la Unidad 3
       5. Considero que el grupo                                                 debiera          http://vivirsanoespulento.                  (página 83), ínstelos a planificar su tarea
                                                                                                  redsalud.gov.cl/
           revisar                                            para potenciar el mensaje
                                                                                                  http://www.alimentatusalud.
                                                                                                                                              en etapas y a crear una pauta que incluya
           que desea transmitir.                                                                  cl/home.html                                los requerimientos básicos de un anuncio
                                                                                                                                              radial, para que a partir de esta, evalúen
                                                                                                Unidad 5: Y a mí... ¿qué me dicen?   135      el resultado de su anuncio radial.



Información complementaria                                                                              Estrategias diferenciadas
Producción escénica                                                                                     Proponga a sus estudiantes que manifiesten intereses y habilidades
Concepto que hace referencia a los diversos medios por los cuales se                                    especiales para el dibujo o las artes plásticas, que construyan un
organiza y se presenta cualquiera de las formas teatrales ante el públi-                                anuncio empleando la técnica del cómic. Ínstelos a dibujar las imá-
co. El término teatro se suele aplicar solo a producciones dramáticas,                                  genes del anuncio en una breve secuencia narrativa. Puede sumar a
pero incluye asimismo la ópera, la danza, el circo, el mimo, el vodevil,                                esta tarea también a quienes manifiesten habilidades verbales más
los espectáculos de marionetas, entre otros. La relación entre ellos se                                 avanzadas y pedirles que incorporen un diálogo a las situaciones
basa en que son fundamentalmente visuales, se viven en directo y se                                     creadas en el cómic. Así esta tarea puede ser útil para el desarrollo
rigen por elementos comunes —como el guión, el escenario, el mon-                                       de habilidades comunicacionales integradas.
taje o la coreografía— que determinan el lenguaje y la acción de los                                    Habilidades implicadas: evaluar, aplicar, exponer.
intérpretes. Las distintas posibilidades léxicas, la acción y el ambiente
se utilizan para provocar respuestas emocionales en el público.
                                                   Enciclopedia Encarta, 2001, Microsoft.



                                                                                                                     Guía didáctica para el docente / Lenguaje 6º básico             213
Sugerencias metodológicas
  Antes de comenzar con la lectura y                Evaluación final
  la evaluación de esta página, revise
  en común con sus estudiantes las
  partes que componen esta sección y
                                                                                               I. Para que compruebes lo que has aprendido en esta unidad, desarrolla la
  determine cuánto tiempo deben em-                                                               siguiente evaluación final. Lee atentamente el siguiente texto.
  plear en responderla.
                                                                Conoce a la autora...
  Recuerde a sus estudiantes la impor-                                                                                   La pérgola de las ores
                                                               Isidora Aguirre (1919-...)
  tancia de las evaluaciones finales como                                                                       Isidora Aguirre,textos; Música de Francisco Flores del Campo

  instrumentos de medición de logros en                                                                                            Primera parte
                                                                                                                                     Cuadro I
  etapas globales o de finalización de un                                                         La pérgola, a mediodía: se ven las torres de San Francisco y la pila de agua en-
  proceso de aprendizaje. Explíqueles que                                                        tre kioscos, tal como estaba en los años 30. Las floristas en sus puestos: Rosau-
                                                                                                 ra, mediana edad, alegre, dominante simpática; Ramona, más vieja, pequeñita,
  los aspectos centrales abordados por                                                           chismosa, vivaracha, beata; Charo, gordita, romántica, mediana edad, más
  esta evaluación son los contenidos y te-                     Dramaturga chilena. Estudió
                                                               técnica fílmica en Francia y
                                                                                                 calmada y muy risueña; Rufino, el maestro coronero, simpático, borracho,
                                                                                                 flojo, mediana edad.
  mas tratados en esta Unidad 5.                               dramaturgia en la Academia
                                                                                                 (…)
                                                               Chilena del Ministerio de
  Para apoyar la lectura desde la que se                       Educación. Fue profeso-           Ramona: ¿Artista? ¡Ocioso querrá decir! Es de los que se deja crecer la
                                                               ra de Teatro Chileno y de         chasca y que lo mantenga su papá. Es“re-conocido”por sus fechorías.
  generan las preguntas de esta evalua-                        Construcción Dramática en
                                                               la Universidad de Chile. Sus      Charo: Dicen que los pintores sacan retratadas a las mujeres como Dios
  ción, inste a sus estudiantes a aplicar la                   obras teatrales han sido          las echó al mundo. ¿Será cierto señora Ramona?
  estrategia de lectura empleada perma-                        representadas en diver-
                                                               sos países, como Alemania,        Ramona: Y cosas peores, señora Charo. Ese don Carlucho, chiquilla que
  nentemente en la lectura central. Enfa-                      Holanda, Austria, Uruguay,        conoce le pide que vaya a… “reposar” … y le diré que … ¡Estate callá
                                                               Argentina y Cuba.                 Ramona, que no hay peor loca que la boca!
  tice aspectos tales como: leer el título                     Entre sus numerosas obras
                                                                                                 Vendedor: (Pasa voceando). ¡Las paltas, tremendas paltas!...
  del texto, revisar la biografía del autor,                   se encuentran: La pérgola de
                                                               las flores. Comedia musical        Ramona: Ya llegó ese cargoso a meter bulla.
  observar la estructura y tipología del                       (1960) Los que van que-
                                                                                                 Vendedor: (Grita en su oído) ¡Las paltas, tremendas paltas!
  texto, etcétera.                                             dando en el camino (1969)


                                                                       Unidad 1
                                                               y Lautaro (1982).
                                                                                                 Ramona: ¡Vaya a estafar a la gente a otra parte!

  Actividades complementarias                                                                    Vendedor: ¿Acaso es suya la calle? ¡Las paltas, las tremendas paltas,
                                                                   Nuevas palabras               pura mantequilla las paltas! (Sale gritando).
  Sugerimos que lleve a la clase alguna                        Coronero: persona que hace        Rosaura: (Amenazándolo). ¡Aguárdese no más! (A Rufino, que entra).Y us-
                                                               coronas de flores.                 ted, ¿dónde se había metido? Yo afanada aquí con las coronas. La mane-
  de las versiones grabadas de La pérgola                      Chasca: cabello abundante y       rita que tienen algunos maestros de ganarse el sueldo.
  de las flores (puede ser a través de la                       desordenado.
                                                                                                 Rufino: (Sonriente). Ya no me palabree tanto, si fui ahí no mas, donde mi
                                                               Retratadas: pintadas o
  dirección: www.youtube.com). Véala y
                               ).                              copiadas.                         compadre que me debía un“papel”de a cinco. (Le enseña un billete).
  coméntela junto a sus estudiantes en la                      Afanada: aplicada, concen-
                                                               trada en el trabajo.
                                                                                                           Isidora Aguirre. La pérgola de las flores. Santiago: Editorial Andrés Bello, 1986.
  sala de clases. Aproveche este recurso                       Palabree: decir a otro pala-
                                                               bras duras u ofensivas.
  como una instancia evaluadora de los
  contenidos tratados en esta unidad.

  Información complementaria                        136   Unidad 5: Y a mí... ¿qué me dicen?



  La pérgola de las flores es uno de los
  hitos de la historia del teatro chileno de
                                                 Estrategias diferenciadas
  la segunda mitad del siglo XX. Escrita
  por Isidora Aguirre y musicalizada por         Solicite a los niños y niñas que hayan tenido más dificultades en asimilar los contenidos referidos
  Francisco Flores del Campo, presentó           a la representación dramática y recursos del lenguaje escénico, que vean una versión grabada de
  una trama que desplegó un heterogéneo          La pérgola de las flores, de preferencia sugerida y seleccionada por usted. Acompáñelos en esta
  retrato de la identidad urbana de Chile        experiencia y pídales que analicen e identifiquen estos contenidos en la obra ya representada.
  en las primeras décadas del siglo XX,          A través de esta actividad, los estudiantes tendrán la posibilidad de apreciar especialmente, los
  situado en un determinado contexto his-        recursos del lenguaje escénico, el diálogo directo del teatro y la organización de la obra, entre
  tórico, con una contemporánea reflexión         otros aspectos.
  de contenido social.                           Habilidades implicadas: revisar, analizar, relacionar, opinar, evaluar.
            Tomado y adaptado de: http://www.
         memoriachilena.cl/temas/index.asp?id_
                        ut=lapergoladelasflores




214 Guía didáctica para el docente / Lenguaje 6º básico
Unidad 5

                                                                                                                                          Unidad       Sugerencias netodológicas
                                                                                                                                          5            Una vez terminada la evaluación realice
                                                                                                                                                       una puesta en común en que revisen
                                                                                                                                                       sus respuestas. Determine, oriente o
    Después de leer                                                                                                                                    valide la corrección de éstas. Inste a
    I. Responde en tu cuaderno las siguientes preguntas:                                                                                               sus estudiantes a que identifiquen los
       1. ¿A qué género literario pertenece esta obra? ¿Cómo lo reconoces?                                                                             temas, contenidos y habilidades que
       2. En el siguiente ejemplo, ¿qué función cumplen las indicaciones entre paréntesis?
                                                                                                                                                       fueron evaluados en esta actividad. Inví-
             Rosaura: (Amenazándolo). ¡Aguárdese no más! (A Rufino, que entra).Y usted, ¿dónde se había metido?
                                                                                                                                                       telos a reflexionar acerca de sus resulta-
       3. ¿Qué componente del género narrativo es sustituido en las obras dramáticas por el diálogo de los perso-                                      dos y proponer fórmulas para fortalecer
            najes y las acotaciones?
       4. ¿Qué relación tiene con la publicidad, el pregón o la forma de anunciar su mercadería, del vendedor
                                                                                                                                                       aspectos no logrados.
            de paltas?

    II. Observa atentamente el siguiente afiche:
                                                                                                                                                       Actividades complementarias
       1. ¿Cuál es el mensaje de este afiche?                                                                                                           Proponga a sus estudiantes la lectura de
       2. ¿Corresponde al concepto de publicidad o propaganda? ¿Por qué?                                                                               un fragmento de obra dramática perti-
       3. ¿Qué importancia tienen en este afiche, los mensajes escritos? ¿Qué
            sucedería si se quitaran?                                                                                                                  nente a su nivel de comprensión lectora.
       4. ¿Cuál de los textos escritos corresponde al nombre de la campaña                                                                             Pídales que se organicen en pequeños
            antitabaco?
                                                                                                                                                       grupos y que a partir de la lectura rea-
       5. ¿Cómo se entregaría este mensaje en un spot para TV? ¿Qué otros
            recursos debieran emplearse?                                                                                                               lizada, generen un instrumento de eva-
                                                                                       ESTA NIÑA FUMA                                                  luación de la Unidad 5 que acaban de
    III. Junto con un compañero o compañera creen un spot que incluya un diá-
       logo dramático muy breve, en que esta niña converse con un fumador.              UN PAQUETE AL DÍA                                              terminar. Ínstelos a proponer preguntas
                                                                                     Cada vez que alguien fuma delante de un niño
       Para ello consideren:                                                                   está obligándole a fumar.                               abiertas y cerradas, actividades que
        • ¿Qué diría la niña? ¿Qué le respondería su interlocutor?                                                                                     impliquen desarrollar la comprensión
        • ¿En qué situación cotidiana estarían?
                                                                                                                                                       lectora, la escritura y las habilidades de
        • Incorporen a este diálogo el texto: “Elige espacios sin humo. Por lo que    Elige espacios sin humo. Por lo que más quieras.

          más quieras”.                                                                                                                                comunicación oral. Motívelos para que
    IV. Coordinados por su profesor o profesora, presenten su diálogo ante el curso y pidan a sus compañeros que
                                                                                                                                                       posteriormente intercambien su instru-
       evalúen el efecto del mensaje. ¿Logra conmover o impactar a los receptores?                                                                     mento evaluativo con otros grupos y lo
    V. Finalmente, en una puesta en común con su curso, examinen lo tratado en esta unidad, apoyándose en las                                          resuelvan. Cierre la actividad revisando
       siguientes preguntas:                                                                                                                           y discutiendo las preguntas y respuestas
        • ¿Qué recursos empleados en las representaciones teatrales se asemejan a los de la publicidad?                                                en común.
        • ¿Por qué la publicidad necesita emplear recursos tan diversos?
        • ¿Estos avisos entregan información o solo son llamativos?
        • ¿Qué importancia tienen la publicidad y la propaganda en la sociedad actual?
        • ¿Qué otros mensajes consideran necesarios divulgar?
        • ¿Qué medios escogerían para entregarlos? ¿Cuándo usarían afiches?


                                                                                             Unidad 5: Y a mí... ¿qué me dicen?           137



Información complementaria                                                                                                               Estrategias diferenciadas
¿Qué es evaluar?                                                                                                                         Apoye a sus estudiantes de logros más lentos y pídales
Calificar (y por tanto clasificar) no es un asunto de especial relevancia pedagó-                                                          que al igual que el resto del curso, propongan activi-
gica para quienes entendemos la evaluación desde un punto de vista formativo                                                             dades evaluativas. Es preferible que encargue tareas
y defendemos los fines emancipadores de la educación frente a los obvios fines                                                             específicas del instrumento evaluador y no uno com-
selectivos que cumple en nuestras sociedades. De ahí que evaluar sea sobre todo                                                          pleto. Por ejemplo, puede solicitarles un cuestionario
conocer cómo se han producido los aprendizajes en relación con las finalidades                                                            de respuestas abiertas, algún ítem de respuestas de
que pretendemos, con la selección de contenidos que hemos realizado y con las                                                            selección múltiple, la organización de un foro o diálogo,
tareas que hemos desarrollado con los alumnos y con las alumnas. Lo demás                                                                etcétera. Esto estimulará su desarrollo y su integración
(calificar y sancionar) es –digámoslo con claridad– algo que quienes enseñamos                                                            a una tarea común.
hacemos por mandato de una sociedad que exige de la institución escolar selección                                                        Habilidades implicadas: identificar, reflexionar, evaluar.
y clasificación.
         Carlos Lomas. 1996, El espectáculo del deseo. Usos y formas de la persuasión publicitaria.
                                                           Barcelona: Ediciones Octaedro, 1996.


                                                                                                                         Guía didáctica para el docente / Lenguaje 6º básico                  215
Sugerencias metodológicas
  Lea en voz alta y en común con sus es-          ¿Qué has aprendido?
  tudiantes el organizador gráfico de esta
  página. Ayude a su comprensión con pre-
                                                           Antes de desarrollar tu evaluación final revisa los contenidos tratados en esta unidad.
  guntas como: ¿cuál es el tema expuesto
                                                           1. Observa atentamente el siguiente mapa conceptual, relacionando e integrando los contenidos tratados.
  en este organizador? ¿Cuál es la idea
  principal? ¿Cuáles son los elementos di-                                                                         Obra dramática
  rectamente relacionados con esta idea?                                                                                predomina la

  Ínstelos a identificar aspectos de su
                                                                                                               Función apelativa del lenguaje
  aprendizaje expuestos en el organizador,
                                                                                                                       su estructura es
  pregúnteles por ejemplo:
  ¿Cuáles de los contenidos expuestos en
  este organizador les resultaron más com-                                            Interna                                                                   Externa
                                                                                                                                                             se divide en
  plejos? Al observar cómo se relaciona                                             se divide en

  con el resto, ¿se dan cuenta por qué este
  contenido puede resultar más difícil?                       Presentación         Desarrollo del        Desenlace                              Escena          Cuadro             Acto
                                                              del conflicto           conflicto           del conflicto
  Pregúnteles por qué esta vez se presen-
  tan dos organizadores. Y desafíelos a in-                                     utiliza recursos como
  tegrar ambos.                                                                                                                                 Mensaje publicitario
                                                              Diálogo teatral                            Acotaciones                                      puede ser
  Actividades complementarias
  Invite a los estudiantes a crear un orga-                                  en su escritura se usan                                   Publicidad                                  Propaganda
  nizador gráfico que represente o expli-                                                                                             destinada a                                   destinada a
  que los aspectos logrados o no logrados
                                                                      Unidad 1
                                                                                    Pronombres
                                                                                   demostrativos
  de su aprendizaje. Sugiérales que pue-                                                                                     Vender un producto o servicio         Educar, advertir o promover una idea

  den hacer una modificación del mismo
  que está en esta página, pero asignando                                                                                                           usan los siguientes recursos

  colores distintos a los aspectos débiles
  y a los logrados. Indíqueles cómo crear                                                                                                    Componente             Componente             Componente
                                                                                                                          Diseño
  una simbología al pie que permita leer                                                                                                       verbal                 visual                 sonoro

  este significado.                                         2. Responde en tu cuaderno:
                                                                • Dentro del mapa conceptual, ¿dónde ubicarías el “conflicto dramático"? ¿Qué elementos en común tienen
                                                                  las creaciones dramáticas con los mensajes publicitarios? ¿Es posible incorporar el mensaje publicitario al
                                                                  mismo organizador que explica la obra dramática? ¿Cómo lo harías?


                                                   138   Unidad 5: Y a mí... ¿qué me dicen?




  Información complementaria                                                               Estrategias diferenciadas
  Los organizadores gráficos ofrecen grandes ventajas al proceso de                         Estimule a los estudiantes con rendimiento más lento a crear organi-
  aprendizaje. Su elaboración desafía a quien los construye, puesto                        zadores con estructuras más simples, o en su defecto, propóngales
  que para lograrlo debe sintetizar y organizar una gran cantidad de in-                   mapas mudos o incompletos que ellos puedan terminar.
  formación, seleccionando e identificando los elementos principales,
                                                                                           Habilidades implicadas: identificar, relacionar, aplicar, crear, organizar.
  para luego presentarlos en un orden que represente sus vínculos y
  relaciones. Por otra parte, el beneficio de contar con este recurso,
  permite a los estudiantes ubicar y apreciar en una mirada global
  todos los contenidos en un orden y una jerarquía determinados. Esto
  favorece a quienes tienen memoria visual, pero también facilita y
  estimula el desarrollo de quienes carecen de ella.




216 Guía didáctica para el docente / Lenguaje 6º básico
Unidad 5

                                                                                                                                            Unidad   Sugerencias metodológicas
  Revisa tus               logros                                                                                                           5        Para comenzar estimule el interés de
                                                                                                                                                     sus estudiantes instándolos a valorar
                                                                                                                                                     este proceso; puede preguntarles: ¿qué
    I.   Autoevaluación                        Revisa si lograste los aprendizajes esperados                                                         experimentan frente a una autoevalua-
         para esta unidad, completando la siguiente pauta. Marca con  tu respuesta.
                                                                                                              Niveles de logros                      ción? ¿Consideran necesario este pro-
                              A partir de los contenidos y temas tratados en esta unidad logré...         Sí No      Puedo mejorar                   ceso? ¿Por qué? ¿A qué otras situacio-
     1 Reconocer las características del texto dramático.                                                                                            nes o contenidos lo aplicarían?
     2 Identificar las principales etapas de la acción dramática.                                                                                     Explíqueles que esta es una instancia
     3 Emplear con propiedad los pronombres mostrativos.                                                                                             que les permitirá darse cuenta de sus
     4 Captar el mensaje que se transmite en los anuncios publicitarios.                                                                             logros y debilidades, además de tener
     5 Identificar los componentes de un mensaje publicitario.
                                                                                                                                                     una actitud activa y responsable frente
                                                                                                                                                     a su propio aprendizaje.
     6 Distinguir la publicidad de la propaganda.

     7 Construir mensajes publicitarios, tanto escritos como audiovisuales.
                                                                                                                                                     Actividades complementarias
     8 Conocer y valorar el derecho a crecer sanos y en un ambiente que nos favorezca.
                                                                                                                                                     Una vez completada la pauta de auto-
     9 Reconocer la función apelativa o conativa del lenguaje.
                                                                                                                                                     evaluación invite a sus estudiantes a que
     10 Relacionar la función apelativa con el propósito persuasivo de los mensajes publicitarios.
                                                                                                                                                     en grupos pequeños analicen el proceso
    II. Reflexiona sobre lo tratado en esta unidad
                                                                                                                                                     de aprendizaje experimentado en esta
         1. Reúnete en grupos de cuatro o cinco compañeros y compañeras, junto con ellos reflexiona y comenta lo
                                                                                                                                                     unidad, considerando los resultados co-
               tratado en esta unidad. Pueden guiarse por las siguientes preguntas:                                                                  lectivos e individuales.
               • ¿Las lecturas y actividades trabajadas en esta unidad te permitieron comprender mejor el derecho a
                 crecer y desarrollarse en un ambiente saludable? ¿Por qué?                                                                          Explíqueles que esta es una muy buena ins-
               • ¿La información y actividades referidas a las creaciones dramáticas les permitió comprenderlas y valo-                              tancia para que no solo ellos conozcan sus
                 rarlas? ¿A qué atribuyen ese resultado?                                                                                             logros, sino también para que usted pueda
               • ¿Cuál fue la actividad que más les agradó desarrollar? ¿Por qué?
                                                                                                                                                     evaluar el proceso. Acláreles que esta ac-
               • ¿Qué cosas lograron aprender a través de ella?
                                                                                                                                                     tividad le permitirá captar directamente las
               • Lo aprendido en esa actividad, ¿es aplicable a su entorno o vida diaria? ¿De qué manera?
               • ¿Consideran valiosos e interesantes los temas tratados? ¿Qué otros habrían incorporado?
                                                                                                                                                     debilidades, crear estrategias de aprendi-
               • El trabajo en equipo, ¿les permitió conocer mejor a sus compañeros o compañeras?
                                                                                                                                                     zaje diferenciadas, o ajustar la metodología
                                                                                                                                                     empleada. Pídales que a partir de su con-
         2. Guiados por su profesor o profesora, organicen una puesta en común con el curso. Compartan y evalúen
               sus respuestas.                                                                                                                       versación generen propuestas o algunos
                                                                                                                                                     instrumentos remediales. Guíe el proceso
                                                                                                                                                     con algunas preguntas clave como: ¿qué
                                                                                                                                                     puede hacer nuestro profesor o profesora
                                                                                                                                                     para mejorar este aspecto? ¿Qué ofrece-
                                                                                                                                                     mos o proponemos nosotros? ¿Con qué
                                                                                                       Unidad 5: Y a mí... ¿qué me dicen?   139      recursos contamos para lograrlo?


Información complementaria
Metacognición
Manera de aprender a razonar sobre el propio razonamiento, aplicación del pensamiento al acto de
pensar, aprender a aprender, es mejorar las actividades y las tareas intelectuales que uno lleva a cabo
usando la reflexión para orientarlas y asegurarse una buena ejecución. (Yael Abramovicz Rosenblatt)
                                                                                                     Tomado de: www.psicopedagogía.com

Estrategias diferenciadas
Empatice con los estudiantes que están preocupados de su rendimiento y propóngales algunas activi-
dades remediales. Para cada aprendizaje por lograr, pídales que sugieran (o escojan) dos posibilidades
de remediales. De este modo se sentirán involucrados y responsables de su aprendizaje.
Habilidades implicadas: evaluar, analizar, interactuar, proponer.



                                                                                                                            Guía didáctica para el docente / Lenguaje 6º básico              217
SOLUCIONARIO                                                             6. Todos los componentes que utiliza el lenguaje publicitario
                                                                                   se diseñan con el fin de apelar al receptor. Algunos de
                                                                                   estos componentes responden a determinadas normas,
       Solucionario de la Unidad 5                                                 como por ejemplo, la concisión del lenguaje.
       Se sugiere evaluar el nivel de acercamiento al tema, a partir
                                                                                7. Distinguen, en términos generales, la diferencia entre
       de los siguientes criterios:
                                                                                   publicidad y propaganda.
       Reconocen, identifican anuncios publicitarios y campañas socia-
       les y sus características: propósitos, emisor, tipo de receptor al    III. Registran las respuestas en sus cuadernos.
       cual están dirigidos, en qué medios se observan, etcétera. Co-        IV. La publicidad, en particular la propaganda, debiera contribuir
       mentan la importancia de la información destinada al desarrollo            al desarrollo saludable de los niños a partir de campañas
       y bienestar de los niños y niñas. Aportan con datos de fuentes             sociales que fomenten valores o hábitos positivos de ali-
       de información que conozcan, que apoyen su crecimiento.                    mentación, de higiene y de autocuidado en general. Otra
                                                                                  manera de contribuir sería evitando los estereotipos que
       Página117                                                                  tergiversan la realidad del niño o niña.
       Evaluación diagnóstica
                                                                             Página 118
       I.                                                                    Antes de leer:
            1. Los personajes son Perico y el Viajero. El diálogo consiste
                                                                             1, 2, 3 y 4 son preguntas abiertas, en donde deben opinar sobre
               en que el viajero consulta al niño cómo dirigirse hacia la
                                                                             el tema de la imagen social y de las apariencias.
               estación de trenes.
                                                                             5. Deben predecir a partir del título, cuál será el tema de la
            2. Conversando, intentan comprender lo que les sucede.
                                                                                 lectura que se presentará a continuación.
               El diálogo es el medio de comunicación.
            3. Género dramático.                                             Página 119
            4. La finalidad es llamar la atención del receptor (apelación)    ¿Cómo estás leyendo?
               y ser representadas sobre un escenario.                       1. Procopio: hombre tranquilo, sencillo, bonachón, sincero y
            5. Las instrucciones entre paréntesis y en letra cursiva            con sentido del humor, etcétera.
               aportan datos al receptor para comprender la historia            Robustiana: vanidosa, arribista, finge una apariencia falsa,
               y además son indicaciones para el director teatral, si           le gusta aparentar lo que no es, etcétera.
               decide montar la obra.                                        2. El plan de Robustiana es hacer creer a la opinión pública que
       II. Preguntas de respuesta abierta. Los estudiantes deberían             está vacacionando en Zapallar; por lo tanto, toda la familia deberá
           ser capaces de identificar o inferir los siguientes elementos:        permanecer encerrada para que no se descubra la verdad.
           1. Características y propósitos de los anuncios publicitarios.       Procopio no está de acuerdo, considera que no era nece-
           2. Deben imaginarse cómo es el anuncio mencionado                    sario mentir, que igual lo habrían pasado bien en Santiago;
               en el texto. En la página aparece una ilustración como           lamenta tener que estar encerrado todo el verano.
               ejemplo, pero ellos deben proponer cambios en relación        3. Una alternativa es que son teorías que otorgan más derechos
               a la imagen, colores y texto.                                    y consideraciones a las mujeres que a los hombres. Procopio
           3. Propósito del anuncio publicitario: llamar la atención            cree que con estas teorías el hombre pierde su libertad y
               (apelación) lo que está relacionado con el sitio donde se        son las mujeres las que mandan.
               publica o muestra un anuncio, pues debe ser claramente
                                                                             Página 120
               visible para el receptor.
                                                                             ¿Cómo estás leyendo?
           4. Lugares, sitios donde se encuentran avisos publicitarios.
                                                                             4. Las hijas de Procopio son todo lo contrario a lo que sus
               Deben dar ejemplos de su entorno.
                                                                                nombres indican, es decir: conflictivas, desanimadas, in-
           5. La finalidad de los mensajes es llamar la atención del             seguras. Son personas en las cuales no se puede confiar,
               receptor para que este adquiera un producto. Todos los           ni pedir apoyo o protección.
               elementos que componen un aviso están orientados a
               lograr ese fin.




218 Guía didáctica para el docente / Lenguaje 6º básico
Unidad 5

Página 120                                                                5. Considerarlos como una familia con mucho éxito, dinero
Después de la lectura:                                                       y prestigio.
I.                                                                        6. Toda mentira provoca daños en el individuo y en la
   1. Robustiana decide publicar en un medio de comuni-                      comunidad, ya que altera la percepción que se tiene de
      cación, la falsa noticia de que ella y su familia están                la realidad, incitando la búsqueda de necesidades que
      veraneando en Zapallar. El título hace alusión directa                 no son reales. También se pierde la confianza en los
      al lugar donde supuestamente se desarrollarían sus                     medios.
      vacaciones.                                                         7. Registran las conclusiones en sus cuadernos.
   2. Es Robustiana quien idea el plan, con el fin de mantener
                                                                       IV. 1, 2 y 3: Realizan una lectura dramatizada del fragmento.
      las apariencias de la familia.
                                                                       V. Realizan puesta en común de las respuestas en general y
   3. Robustiana es vanidosa, mentirosa, preocupada por lo
                                                                           de la lectura dramatizada.
      que dicen los demás, le gusta aparentar lo que no es y
      se empeña en mantener un nivel alto en la sociedad. Su           Página 122
      personalidad es totalmente opuesta a la de su marido.            Lectura central
   4. Pertenecer a la elite, a un linaje noble, pues en sus            Actividad 1
      antepasados se encuentran un general y un obispo.                1. Realizan esta actividad en el aula (en la pizarra).
      También el poseer lujo y distinción.
                                                                       2. Diferencian entre un texto dramático y un texto narrativo:
   5. Reflexionan sobre la conducta de Robustiana y sus hijas
                                                                          • Un texto dramático no posee narrador.
      y del por qué Procopio acepta ser parte del engaño. Es la
      lucha por mantener las apariencias lo que caracteriza a             • El autor de un texto dramático se denomina dramaturgo;
      Robustiana y sus hijas; Procopio en un comienzo protesta               el del texto narrativo, escritor.
      contra la situación, pero al parecer, no le queda más               • El texto dramático es dialógico; el texto narrativo está
      alternativa que aceptar ser parte del engaño.                          sustentado y organizado por un narrador.
                                                                          • La finalidad de un texto dramático es ser representado
II. Ítem abierto. 1 y 2: Realizan predicciones sobre el término
                                                                             sobre un escenario.
    de la historia. Imaginan y escriben un posible final.
                                                                          Semejanzas entre un texto dramático y un texto narrativo:
Página 121
                                                                          • Ambos se encuentran dentro del ámbito de la literatura.
III. Organizan grupos de discusión para analizar y comentar               • Ambos poseen estructura, personajes, espacio y acciones.
     la lectura.                                                       3. El diálogo en el texto dramático y la presencia del narrador
     1. Para Robustiana el “qué dirán” es fundamental en su               en el texto narrativo.
         vida, pues es capaz de simular una situación y más aún,
                                                                       4. Están relacionadas, pero no son lo mismo: la obra dramá-
         de publicarla en un diario, con tal de hacer creer a los
                                                                          tica corresponde exclusivamente al texto y el teatro es la
         demás su pertenencia a la élite.
                                                                          representación de ese texto en un escenario, implicando
     2. La gran mayoría de las personas se preocupa por las               la puesta en escena de elementos como: escenografía,
         apariencias, porque es lo que se ve a primera vista y la         vestuario, iluminación, etcétera.
         impresión que dejamos en los demás.
                                                                       5. Deben analizar un esquema sobre los componentes de un
         El énfasis de Maquiavelo es destacar cuánto importa              texto dramático.
         la imagen en la sociedad renacentista que da forma y
         sustento al pensamiento moderno.                              Página 123
     3. Sí está presente. Debido a los estereotipos creados            Actividad 2:
         por los MCM, que modelan el comportamiento de las             1, 2 y 3: Deben crear un diálogo dramático, de un acto, que trate
         personas.                                                     el conflicto de la lucha por mantener las apariencias (actividad
     4. Hacer creer a sus parientes, amigos y a la opinión pública     grupal). Autoevalúan su creación.
         en general, que ella y su familia pertenecen a la elite, lo
         que les permite vacacionar todo el verano en Zapallar.




                                                                                 Guía didáctica para el docente / Lenguaje 6º básico       219
Página 124:                                                           Página 128
       Actividad 1:                                                          Taller de comunicación escrita
       1. A la publicación en el diario. Y especialmente a que Robus-        Actividad 1:
           tiana es la autora de ese hecho.                                  1. Afiche 1: tomar néctar Soprole, se ofrece como el más
       2. Para no volver a repetir la idea. Para mantener una cohe-              natural y el que tiene mejor sabor.
           rencia y cohesión de lo expuesto.                                     Afiche 2: ayudar a seguir con la labor del Hogar de Cristo
       3. Deben observar una tabla explicativa del uso de adjetivos              de acoger a los niños que no tienen un hogar y que viven
           y pronombres demostrativos.                                           en la calles.
       Actividad 2:                                                          2. Afiche 1. Emisor: néctar Soprole. Receptor: niños (se deduce
       En la columna 1:                                                          principalmente por el diseño)
       a) sustantivos                                                            Afiche 2: Emisor: campaña de ayuda social. Receptor:
       b) adjetivos                                                              adultos.
       En la columna 2:                                                      3. Se apela al receptor. En el afiche 1 a comprar un producto
                                                                                 y en el afiche 2 a tomar conciencia social y ayudar.
       a) idea (la de publicar), patio, mujeres (sustantivos)
       b) idea (esta), patio (ese), mujeres (aquellas)                       4. Son fundamentales para llamar la atención del respectivo
                                                                                 receptor; lo invitan a realizar acciones (comprar y colabo-
       Página 125                                                                rar).
       Actividad 3:                                                          5. Las palabras son muy importantes, porque nos ayudan a
       1. Ese – esa.                                                             entender y precisar el mensaje del afiche.
       2. Deben explicar con sus palabras las funciones y usos de            6. Diarios y revistas.
          los adjetivos y pronombres demostrativos.                          7. La publicidad induce a comprar un producto o servicio,
       3. Comparten el ejercicio anterior con el curso.                          pero también quiere provocar ciertas emociones con el fin
                                                                                 de motivar a realizar acciones.
       Página 126
                                                                             Página 129
       I. Deben leer el texto.
                                                                             Actividad 2:
       Página 127
                                                                             1. Pertenece a aquellos que combinan la palabra escrita con
       II.                                                                      las imágenes.
              1. El diablo es el poseedor del conocimiento y Eva repre-      2. El diseño, componente visual y componente verbal.
                 senta la ignorancia.
                                                                             3. Componente verbal.
              2. El diablo desea proyectar una buena imagen, de querer
                                                                             4. Sí; en el primer afiche el propósito es comprar néctar
                 ayudar a Eva. Su intención verdadera es persuadir a Eva
                                                                                Soprole y en el segundo afiche es colaborar para que los
                 para que coma una manzana.
                                                                                niños indigentes no vivan en las calles.
              3. Reacciona de forma inocente, pues le cree al diablo todo
                 lo que le dice.                                             Página 130
       III.                                                                  Actividad 3:
              1. Porque pertenece al género dramático, cuya finalidad         1. LG. Lo identificamos a partir de la marca y de la imagen de
                 es ser representado.                                           la lavadora.
              2. Consiste en la posibilidad del texto, de ser representado   2. Si compras lavadoras LG ahorras energía y contribuyes con
                 sobre un escenario. Este texto sí posee esta caracterís-       nuestro planeta.
                 tica.                                                       3. A mujeres adultas, dueñas de casa, madres.
              3. Pronombre demostrativo.                                     4. La sensación de apoyar con el ahorro de energía del planeta,
       IV. Comparten y revisan las respuestas con el curso.                     si compramos este tipo de lavadora.




220 Guía didáctica para el docente / Lenguaje 6º básico
Unidad 5

5. Diseño: sentido vertical, aparece la línea del horizonte en la   II.
   parte inferior de la página.                                           1. No fumar. No fumar delante de los niños.
   Componente verbal: frase muy breve.                                    2. Es una propaganda, porque intenta cambiar en el re-
   Componente visual: imagen de un niño, de la naturaleza                    ceptor, un hábito dañino. Es una campaña.
   (lago); predominio de colores azul y celeste.                          3. Los mensajes escritos ayudan a clarificar el mensaje. Si
6. Publicidad, porque ofrece un producto (lavadora).                         se quitaran, tal vez existiría una confusión con la imagen,
                                                                             que pareciera mostrar una niña fumando.
7. Todos los componentes de un afiche publicitario están
   destinados a llamar la atención del receptor y contribuyen             4. ”Espacio sin humo”.
   a la claridad del mensaje.                                             5. Debieran emplearse recursos sonoros como lenguaje
                                                                             hablado, música y efectos de sonido, entre otros.
Página 130 y 131
                                                                    III. Crean un spot publicitario que incluye un diálogo entre una
En esta página se dan las instrucciones paso a paso para la
                                                                         niña y un fumador.
construcción grupal de un afiche.
                                                                    IV. Presentan el diálogo anterior frente al curso.
Página 132                                                          V. Realizan una puesta en común sobre los contenidos tratados
Taller de comunicación oral                                              en la Unidad.
Actividad 1:                                                        Página 138
1. Estar alertas frente a un serio problema medioambiental.         ¿Qué has aprendido?
    Nos invita a cuidar la naturaleza en general, a cuidar los
                                                                    1. Observan un mapa conceptual.
    bosques.
                                                                    2. Ubican en el mapa conceptual el concepto de “conflicto
En las preguntas 2, 3, 4, 5, 6 y 7 se solicita a los estudiantes
                                                                       dramático”.
imaginarse el mismo aviso, pero mostrado en la televisión o en el
cine. Por ende, reflexionan sobre las diferencias existentes entre      Elementos en común entre las creaciones dramáticas y los
elementos como emisor y receptor, recursos utilizados, etcétera.       mensajes publicitarios:
                                                                       • Ambos utilizan recursos del lenguaje.
Página 134
                                                                       • Ambos utilizan recursos visuales y sonoros.
1 y 2: se dan instrucciones para construir el spot publicitario.       • Se podría incorporar desde el concepto “Lenguaje escé-
Definen el tema y reflexionan sobre las necesidades de comu-               nico”, porque puede formar parte de este.
nicación e información que tienen los niños en relación con su
crecimiento y autocuidado.                                          Página 139

Página 135                                                          I. Los alumnos y alumnas autoevalúan sus aprendizajes
                                                                        esperados en esta unidad.
En las actividades 1, 2, 3 y 4 los estudiantes revisan, ensayan
y finalmente, proyectan al curso el spot publicitario.               II.
                                                                        1. Reflexionan en grupo sobre los contenidos tratados en
Página 137                                                                 la Unidad.
Después de leer                                                         2. Realizan una puesta en común a partir de las reflexiones
                                                                           anteriores.
I.
     1. Pertenece al género dramático; se le reconoce por su
        estructura en donde prevalece el diálogo y además, es
        posible representar esta obra en un escenario.
     2. Entregar información al actor o actriz en relación a su
        actitud o a las acciones que debe realizar.
     3. El narrador.
     4. Llamar la atención del receptor.




                                                                                Guía didáctica para el docente / Lenguaje 6º básico        221
Recursos adicionales                            Esta evaluación está orientada a recoger los principales contenidos y temas abordados en la
                                                Unidad 5. También puede emplearse como recurso remedial para la misma unidad.
       Material fotocopiable




            Evaluación final
            Nombre:
            Curso:                                                                            Fecha:



             Instrucciones para cambiar de piel
             Jorge Díaz
             VOZ 1: –(Masculina, en off). ¡Por última vez te lo digo, Nacho: tienes que cambiar!
             VOZ 2: –(Femenina, en off). ¿Qué he hecho yo para merecer un hijo como tú?... ¡Qué cruz!...pero, ¿es que no te
             miras en el espejo?
             NACHO: –(Tomando un espejo y mirándose). La lavadora no se atranca, el que tiene una “tranca” soy yo. (Saca la lengua
             y se la mira en el espejo. Hace morisquetas. Se desordena el pelo, gesticula), ¿Por qué justo a mí me tocó ser yo? Todos
             me dicen: tienes que cambiar. ¿Por qué? Así estoy bien, ¿O no?...No sé (Levantando la voz). Sí, estoy bien! (Dudando). O
             quizás no.
             Tienes que cambiar, tienes que cambiar…Tengo la oreja como una empanada de oír siempre lo mismo. ¿Cambiar qué? No
             puedo cambiar la nariz ni el color del pelo ni mi esqueleto. Y entonces, ¿Qué puedo cambiar? La manera de ser. ¿Y cómo es
             mi manera de ser?...No tengo idea. Soy como soy. Y no estoy tan mal. La Loreto dice que tengo una voz bonita cuando hablo
             por teléfono. Y la Beatriz dice que bailo bien. ¿Por qué tengo que cambiar? Bueno, me gustaría no tener caspa ni espinillas,
             pero no sé si se refieren a eso cuando me dicen…
             VOZ 1: –(Femenina en off). ¡Nacho, tienes que cambiar!
             VOZ 2: –(Masculina, en off). ¡Nacho, tienes que cambiar!
             NACHO: –¿Por qué justo a mí me tocó ser yo?...Parece que yo tendría que ser como ese, como aquel o como usted,
             sí, señor…pero, jamás como soy yo, o como yo creo que soy yo…¡Qué enredo! Me gusta ser como soy, pero lo que
             me gusta a mí no les gusta a los demás. ¡Mierda! ¿Por qué justo a mí me tocó ser yo?
                                                                                                         “Instrucciones para cambiar de piel”,
                                                                                      en: Jorge Díaz. Teatro Escolar Representable, Volumen II.
                                                                                                Santiago: Editorial Arrayán, 1997 (fragmento).


         I. Lee atentamente el texto anterior y luego responde las preguntas encerrando en un círculo la opción
            que consideres correcta.

             1. ¿A qué género literario corresponde este texto?
                 a) Narrativo.
                 b) Lírico.
                 c) Dramático.
                 d) Literario.

             2. ¿Cuál de las siguientes afirmaciones explica lo que le sucede al protagonista?
                 a) Recibe críticas, porque sus padres no lo quieren.
                 b) Está describiendo una pesadilla que tuvo.
                 c) Se encuentra en una etapa de cambios, es decir, en la adolescencia.
                 d) Está enloqueciendo, porque se imagina voces que le llaman la atención.


  222 Guía didáctica para el docente / Lenguaje 6º básico
Recursos adicionales
                                                                                             Material fotocopiable




   3. ¿Cuál de las siguientes expresiones corresponde a una acotación del texto?
       a) (Tomando un espejo y mirándose).
       b) ¿Es que no te miras en el espejo?
       c) No puedo cambiar la nariz ni el color del pelo.
       d) Me gusta ser como soy.

II. Responde desarrollando brevemente tu respuesta.
    1. ¿Se presenta en este fragmento el conflicto de la obra? ¿Cuál dirías que es?




   2. ¿Qué es una voz en off? ¿A quiénes representan las dos voces en off que aparecen en el texto?




   3. Si tuvieras que inventar el final de esta obra, ¿cómo sería? Intenta escribirlo en diálogo para mantener
      la estructura del texto. Puedes continuar al dorso de esta página si te falta espacio.




                                                             Guía didáctica para el docente / Lenguaje 6º básico     223
Recursos adicionales
       Material fotocopiable



         Solucionario de la Evaluación Fotocopiable
         I.

              1. C
              2. C
              3. A

         Todas las demás actividades corresponden a preguntas abiertas.




  224 Guía didáctica para el docente / Lenguaje 6º básico
Recursos adicionales
                                                                                             Material fotocopiable




 Modelo de Pauta de Evaluación
Rúbrica para la creación de afiches
        Categoría/nivel de desempeño                 4                 3              2                1
Organización grupal de las ideas.
Claridad en el mensaje.
Llama la atención del receptor.
Existe relación entre mensaje e imagen.
Existe relación entre colores y el mensaje.
Posee eslogan fácil de memorizar.
Creatividad.
Ortografía.
Presentación.


Rúbrica para la creación de un spot
        Categoría/nivel de desempeño                 4                 3              2                1
Organización de las ideas.
Las imágenes comunican por sí solas.
Llama la atención del receptor.
El tema es claro. Presenta una sola idea.
Presenta una sola imagen central.
El nombre del producto es fácil de recordar.
Posee eslogan fácil de memorizar.
Posee diálogo preciso.
Incluye música y efectos sonoros.
Incluye texto.
Incluye lenguaje hablado.
Creatividad.
Presentación.


    1         = Por mejorar       2    = Aceptable       3        = Logrado            4      = Muy bien logrado




                                                             Guía didáctica para el docente / Lenguaje 6º básico     225
Recursos adicionales                           Este recurso contiene una síntesis de los conceptos fundamentales referidos a la publicidad, que
                                               puede ser útil como recordatorio para sus estudiantes.
       Material fotocopiable




            Recurso Didáctico
                                         Ficha Resumen: LA PUBLICIDAD
         Propósito o finalidad
         El propósito fundamental de la publicidad es convencer y persuadir afectivamente para vender un producto. Esta no puede
         ser observada como un conjunto de técnicas, sino como una actividad que se ha introducido en el contexto de los medios
         y que contribuye a configurar los nuevos espacios de la cultura. Su objetivo principal es vender o posicionar un producto
         o un servicio, y para esto considera tres variables:
         • Moda (estar al día).
         • Estatus (categoría).
         • Esnobismo (ser diferente).

         Clasificación
         a) Según tratamiento del producto: de presentación (descriptiva) o de cualificación: retórica, connotativa, afectiva, emo-
            cional, pasional. Dota al producto de valores o atributos no necesariamente objetivos.
         b) Según la intención de la campaña: de expectación, de lanzamiento o de mantenimiento.
         c) Según la situación comunicativa: discursiva (si el emisor es explícito) o relato (si se cuenta una historia)
         d) Según el medio: televisiva, radial, impresa o móvil.

         ¿Qué posee un spot publicitario televisivo?
         En general, los spots publicitarios son NARRATIVOS y tienen PERSONAJES (transfieren valores al producto). Estos son
         deseables: hombres por su virilidad, mujeres por su belleza, por ejemplo.
         a) Entorno: rural o urbano, abierto o cerrado, pobre o rico, por ejemplo.
         b) Retórica: mecanismo persuasivo o seductor (capacidad para conferirle al lenguaje eficacia suficiente para deleitar,
            persuadir o conmover). Aquí aparecen figuras retóricas (metáfora, hipérbole, antítesis, elipsis, entre otras).
         c) Tratamiento: cómo logra seducir en relación a una idea o producto.
         d) Venta de valores: la publicidad refleja un tipo de sociedad: consumista, crea más necesidades de las que satisface;
            materialista, clasista, masificada.

                                      Curso: “Situaciones de comunicación y discursos en la sociedad, la literatura y en los medios de comunicación”.
                                                                 Profesores Paula Miranda, Carmen Julia Coloma, David Wallace y Sergio Caruman.
                                                                         Universidad de Chile, Facultad de Filosofía y Humanidades. Santiago 2003.




  226 Guía didáctica para el docente / Lenguaje 6º básico
Esta lectura puede aplicarla como reforzamiento al contenido del género dramático y como recur-         Recursos adicionales
so para medir la comprensión lectora de sus estudiantes.                                                             Material fotocopiable




               Lectura fotocopiable
            I. Lean dramatizadamente el siguiente texto:


               Don Anacleto Avaro
               Farsa en un acto
               La casa de Anacleto: ventana al fondo. Se oyen afuera los pregones del manisero y del motero, y una melodía del
               organillero. Don Anacleto está leyendo el diario. Llama:

               ANACLETO: –¡Mariquita! ¡Mariquita!
               MARIQUITA: –(Entrando) ¿Don Anacleto?
               ANACLETO: –¡Dale un peso al organillero y compra maní!
               MARIQUITA: –¡No nos queda ni un solo peso, Don Anacleto!
               ANACLETO: –Bueno, ¡Anda a tus quehaceres entonces!

               Sale Mariquita, se oyen golpes en la puerta.

               ANACLETO: –¡Mariquita! (Entra Mariquita). Asómate a ver quién está golpeando.
               MARIQUITA: –(Se asoma a la ventana) ¡Ave María! ¡Es un señor desconocido, vestido de negro, de abajo a arriba!
               ANACLETO: –Ábrele la puerta.
               MARIQUITA: –(Abre la puerta y entra el Notario. Mariquita se acerca a Anacleto y le dice) ¡Le abrí!
               ANACLETO: –Pregúntale que quién es.
               MARIQUITA: –(Al Notario) Pregunta don Anacleto que quién es.
               NOTARIO: –(Carraspea) Soy el honorable Notario de este pueblo.
               MARIQUITA: –(A Anacleto) Dice que es el honorable Notario de este pueblo.
               ANACLETO: –Pregúntale qué se le ofrece.
               MARIQUITA: –(Yendo rápidamente hacia el Notario) Pregunta qué se le ofrece.
               NOTARIO: –Vengo a darle una buena noticia y una mala noticia.
               MARIQUITA: –(Yendo hacia Anacleto) Viene a darle una buena noticia y una mala noticia.
               ANACLETO: –Dile que me dé la buena noticia y se guarde la mala noticia.
               MARIQUITA: –(Yendo hacia el Notario) Dice que le dé la buena noticia y se guarde la mala noticia.
               NOTARIO: –Pregúntele si puedo hablar directamente con él.
               MARIQUITA: –(Yendo hacia Anacleto) Pregunta si puede hablar directamente con usted.
               ANACLETO: –Dile que eres de confianza y que para eso te pago, para que me sirvas.
               MARIQUITA: –(Al Notario) Dice que soy de confianza y que para eso me paga, para que le sirva, aunque la ver-
               dad, señor Notario, es que ya me debe 33 meses de sueldo y si la cosa sigue así, me voy a retirar en marzo.
               ANACLETO: –Cállate. Y vete. Espera: sírvenos helados.
               MARIQUITA: –No hay helados, señor.



                                                                                 Guía didáctica para el docente / Lenguaje 6º básico         227
Recursos adicionales
       Material fotocopiable




             ANACLETO: –Entonces limonada.
             MARIQUITA: –No hay limonada, señor.
             ANACLETO: –Entonces, déjanos solos que tengo que hablar con el señor.
             MARIQUITA: –Está bien, señor. (Sale)
             ANACLETO: –(Al Notario) Y bien, señor Notario, ¿cuál es esa buena noticia?
             NOTARIO: –Lo siento, pero para respetar el orden de los acontecimientos, tengo que darle primero la mala
             noticia.
             ANACLETO: –Bueno, dígala entonces, lo más rápidamente posible, porque me desagradan las malas noticias.
             NOTARIO: –(Tan rápido que no se entiende) El lunes 30 de abril, a las 10 horas, 30 minutos, 5 segundos, falleció
             en la localidad de Ruri-Ruri su tío político de usted, avaro de profesión, millonario y sin descendientes, de un
             ataque general a la salud del cuerpo humano.
             ANACLETO: –Ah…muy mala noticia, señor Notario, ¿pero podría repetirla, no tan rápido?
             NOTARIO: –(Repite lo mismo, esta vez, claramente).
             ANACLETO: –Ah, ah. Es en efecto una mala noticia. Que descanse en paz el pobre sujeto, y que Dios lo tenga en
             su gloria. ¿Dónde dice que falleció?
             NOTARIO: –En la localidad de Ruri-Ruri.
             ANACLETO: –¿Dónde está eso?
             NOTARIO: –Diez kilómetros al Norte.
             ANACLETO: –¿Al norte de qué?
             NOTARIO: –No me informaron.
             ANACLETO: –Ah, ah. Y ahora dígame, señor Notario, ¿cuál es la buena noticia?
             NOTARIO: –Como su tío político, avaro y millonario, no tenía descendientes en línea directa y consanguínea, us-
             ted, don Anacleto, resulta ser heredero indirecto y sinsanguíneo, y recibe una bolsa que contiene varios millones
             auténticos de pesos. (Le pasa la bolsa). En dinero contante y sonante. (Lo hace sonar). He dicho.
             ANACLETO: –Ah, ah. (La toma y de pronto reacciona; tartamudeando). ¿¡C-co-có-mo dijo!? (Lo palpa). Este que,
             este que, este que, millones señor Notario ¡Esto es de-de-de-demasiado para mí! (Cae desmayado).
             NOTARIO: –¡Empleada! ¡Empleada!
             MARIQUITA: –Me llamo Mariquita, qué se ha imaginado, no soy perro para que me llame de ese modo.
             NOTARIO: –¡Se ha desmayado!
             MARIQUITA: –Ave María (lo toca). Está difunto. (Empieza a llorar).
             NOTARIO: –¡No! ¡Solo es un desmayo!
             MARIQUITA: –¡Asesino! ¡Usted lo ha matado con la mala noticia!
             NOTARIO: –No, por el contrario, la mala noticia le cayó muy bien, fue con la buena…
             ANACLETO: –(Volviendo). Mariquita…¡mi bolsa! (La busca y la encuentra). ¡Mariquita soy multi-multi-multi millonario!
             NOTARIO: –Habiendo cumplido con mi honorable misión, me retiro. (Mientras habla, Mariquita y Anacleto se
             abrazan y como no le hacen caso se retira).
                                              Selección de Floridor Pérez. Teatro chileno en un acto. Obras para escolares y grupos de aficionados.
                                                                                                      Santiago: Editorial Zig-Zag, 1990 (fragmento).




  228 Guía didáctica para el docente / Lenguaje 6º básico
Recursos adicionales
                                                                                               Material fotocopiable



II. Después de leer desarrolla las siguientes preguntas:

   1. ¿Qué noticia impactante recibe Don Anacleto?




   2. Relaciona las noticias recibidas por Don Anacleto con el título y a partir de estas anticipa: ¿qué le sucede
      a Don Anacleto después de heredar la fortuna de su tío? ¿Qué significa ser avaro? ¿Por qué crees que le
      sucede esto?




   3. ¿A qué género literario pertenece la obra Don Anacleto Avaro? Entrega tres características que justifiquen
      su pertenencia a ese género.




   4. Busca en el texto leído una expresión en la que predomine la función apelativa del lenguaje.




   5. Escribe tres ejemplos de acotaciones presentes en el texto.




   6. A partir del fragmento leído, inventa un final para esta obra ¿cómo sería? Escríbelo en no más de 15 líneas.




   7. Crea un aviso para promocionar el montaje teatral de esta obra. Dibújalo al dorso de esta página.




                                                               Guía didáctica para el docente / Lenguaje 6º básico     229
Unidad 6                                    ¡Por la paz y la vida!

                                             Presentación de la Unidad
       Propuesta temática                                                    Contenidos mínimos obligatorios
       Esta Unidad está centrada en el derecho del niño a ser educado        Los contenidos mínimos obligatorios para el nivel de 6° Básico
       en la tolerancia, paz y fraternidad universal, como un derecho        considerados en esta unidad, son los siguientes:
       inapelable. Se recoge este derecho en la Unidad de cierre del
       texto con el fin de enfatizar que los derechos de la infancia          Comunicación oral
       superan el marco personal y nacional, y se extienden a la
                                                                             1. Participación en situaciones comunicativas, tales como:
       necesidad de un enfoque nuevo y global de la Humanidad que
                                                                                conversaciones, entrevistas y exposiciones.
       ponga al centro de las preocupaciones la protección de la vida y
       el fomento de la paz. Tal exigencia se explicita en este derecho      2. Captación de temas, contenidos diversos y opiniones, pre-
       no solo como una tarea de los adultos aisladamente, sino como            sentados en los textos escuchados y vistos.
       educadores de niños que crecerán valorando y aportando su             3. Uso de la comunicación paraverbal y no verbal en la ex-
       energía y su originalidad al servicio de la Humanidad.                   presión de sentimientos, experiencias y opiniones funda-
                                                                                mentadas.
       Para el tratamiento de este derecho se incorporan a este texto
       lecturas temáticamente conectadas con el mismo, e interrelacio-       4. Manejo en sus intervenciones orales de un vocabulario
       nadas con contenidos curriculares que abordan los tres ejes de           variado y adecuado a la situación comunicativa y de ora-
       habilidades básicas: lectura, escritura y comunicación oral.             ciones compuestas de uso frecuente.
                                                                             5. Producción oral en situaciones comunicativas significati-
       Propósito de la Unidad                                                   vas, de textos de intención literaria y no literarios, espe-
                                                                                cialmente para expresarse y narrar: manifestando emocio-
       A través del análisis de textos líricos poéticos, la Unidad procura
                                                                                nes y sentimientos; caracterizando personas o personajes;
       llevar a los alumnos y alumnas hacia la reflexión, sobre el tema
                                                                                secuenciando las acciones o procesos; y describiendo ob-
       del derecho de los niños a ser educados en la paz y la fraterni-
                                                                                jetos y espacios.
       dad; la estimulación de la creatividad literaria, específicamente
       la poética; el desarrollo de la comprensión lectora y el desarrollo   6. Incorporan el lenguaje no verbal y paraverbal en la exposi-
       de habilidades de comunicación oral y escrita manifestadas en            ción de ideas orales.
       situaciones formales e informales integradas al contexto de
       los estudiantes. De esta forma, se busca que se encaminen al
                                                                             Lectura
       estudio, observación y valoración de la realidad circundante,         1. Lectura de obras literarias significativas, incluyendo al
       posibilitando su formación humana y social.                              menos seis novelas apropiadas para el nivel, dos obras
                                                                                dramáticas y otros textos como cuentos y poemas, va-
       Objetivo fundamental transversal                                         lorándolas como creaciones, expresión de sentimientos y
       Esta Unidad, al igual que la Unidad 4, se centra fundamental-            representaciones de realidad, que le permiten ampliar su
       mente en el OFT denominado Formación ética, cuyo propósito               visión de mundo.
       es formar en los estudiantes juicios e interpretaciones en torno      2 Lectura comprensiva frecuente de textos de estruc-
       a la realidad que experimentan, la información objetiva que              turas simples y complejas, con algunos elementos
       reciben y las lecturas literarias que revisarán en torno a temas         complejos (presentación del espacio, alusiones a
       éticos y valóricos. Por ello se espera que logren expresar su            múltiples tiempos, entre otros), utilizando estrategias
       compromiso y formación en valores humanitarios, generando                antes, durante y después de la lectura, captando el
       respuestas en la producción de textos orales o escritos orien-           sentido global del texto, para: extraer información ex-
       tados a la misma finalidad, y en especial actitudes y acciones            plícita relevante; realizar inferencias para establecer
       concretas relacionadas con la comunidad a la que pertenecen.             relaciones de causa, efecto y secuencia de hechos;
       En especial, su relación o apego a la nación chilena y sus vín-          integrar conocimientos específicos sobre el tema y
       culos más cercanos con los pueblos latinoamericanos.                     sus experiencias personales.



230 Guía didáctica para el docente / Lenguaje 6º básico
3. Reconocimiento y caracterización de personajes, accio-          Aprendizajes esperados
   nes, tiempo y espacio al servicio de la comprensión de los
   textos literarios leídos.                                       Comunicación oral
4. Demostración de la comprensión de lo leído, a través de         1. Hacen preguntas y dan respuestas adecuadas y pertinen-
   comentarios, transformaciones, dramatizaciones y otras             tes en una entrevista. Participan adecuadamente en situa-
   formas de expresión artística.                                     ciones de comunicación oral formales.
5. Reconocimiento en los textos leídos, de la comunicación         2. Saben dar y obtener información precisa en caso
   de información (función referencial), la expresión de senti-       necesario.
   mientos y emociones (función expresiva), las interacciones      3. Participan adecuadamente en discusiones de problemas,
   que se establecen entre personas y personajes (función             organizando y argumentando su discurso.
   apelativa) como herramienta de construcción de sentido.
                                                                   4. Describen con propiedad objetos y fenómenos observados
6. Reconocimiento en los textos leídos, a través de pregun-           o conocidos.
   tas como quién, qué, a quién, para quién, dónde, cuán-
                                                                   5. Participan en la planificación de acciones.
   do, cómo, de palabras y expresiones que contribuyen a la
   construcción del sentido y sirven para:                         Lectura
   • Nombrar y reemplazar nombres (función sustantiva);            1. Utilizan habitualmente la lectura como medio de trabajo, infor-
   • Señalar cualidades y características (función adjetiva);         mación y estudio y saben seleccionar los textos adecuados.
   • Indicar acciones (función verbal);                            2. Relacionan lo leído con sus conocimientos, vivencias y expe-
7. Descubrimiento del significado de nuevas palabras y                riencias.
   expresiones, a partir de imágenes y de información cla-         3. Identifican el propósito del autor, las ideas centrales y
   ve entregada en el texto para facilitar la comprensión             secundarias.
   de lo leído.
                                                                   4. Valoran la comprensión lectora y sus beneficios de acceso al
8. Formulación de opiniones sobre variados temas, distin-             conocimiento, alcanzando autonomía y eficacia. Comprenden
   guiendo hechos de opiniones e información relevante de             el sentido valórico, estético y ético de los textos literarios.
   accesoria, en los mensajes de los textos leídos.
                                                                   Escritura
Escritura
                                                                   1. Producen y transforman diversos tipos de textos escritos
1. Producción de textos escritos y audiovisuales ajustados a          como respuestas a las exigencias de su vida personal, es-
   propósitos y requerimientos del nivel, que pueden incluir,         colar y social.
   por ejemplo: esquemas, transformaciones de cuentos,             2. Descubren los recursos del lenguaje que se necesitan
   historietas, biografías de personas o personajes relevan-          para escribir textos de diversos tipos, aplicando diferentes
   tes, presentaciones en PowerPoint, publicidad y propa-             estrategias de escritura.
   ganda. Utilización adecuada, en los textos que escriben,
                                                                   3. Organizan las ideas y el desarrollo de sus textos a través
   de oraciones coordinadas y subordinadas, conectores de
                                                                      del análisis y el hábito de utilizar esquemas.
   uso frecuente respetando concordancias, y normas gene-
   rales de la ortografía.                                         4. Analizan sus escritos desde el punto de vista de sus con-
                                                                      tenidos y son capaces de mejorarlos.
2. Aplicación del proceso general de escritura ajustándose al
   texto y a los requerimientos de la tarea, con énfasis en as-    5. Opinan sobre la producción de textos de otros con respeto
   pectos formales propios del nivel.                                 y ayudan a mejorarlos.
3. Escritura individual y colectiva con énfasis en las capacida-
   des de imaginar, expresar, organizar y comunicar.




                                                                            Guía didáctica para el docente / Lenguaje 6º básico         231
Unidad 6                                 Planificación

                            CMO                                                        Aprendizajes esperados

                                                                Comunicación oral
        1. Participación en situaciones comunicativas,    • Participan en conversaciones entre pares, prestando atención a lo expresado por los
           tales como: conversaciones, entrevistas y        demás, con respeto y sin interrumpir innecesariamente.
           exposiciones.                                  • Captan los matices de significación dados por el lenguaje paraverbal (tono, énfasis).
        2. Captación de temas, contenidos diversos y      • Demuestran que han captado las principales informaciones que contienen los textos
           opiniones, presentados en los textos escu-       informativos noticiosos y que son capaces de manejarlas.
           chados y vistos, analizando y comparando
                                                          • Participan en discusiones formales e informales de problemas y demuestran que
           las informaciones.
                                                            han escuchado los argumentos expuestos durante los mismos.
        3. Uso de la comunicación paraverbal y no
                                                          • Escuchan con comprensión y disfrutan cuando les leen textos literarios con apoyos
           verbal en la expresión de sentimientos,
                                                            visuales o sin ellos.
           experiencias y opiniones fundamentadas.
                                                          • Evalúan su capacidad de escuchar a través de una reflexión sobre sus actuaciones y
        4. Manejo en sus intervenciones orales de un
                                                            del cambio en sus conocimientos, prejuicios o esquemas cognitivos.
           vocabulario variado y adecuado a la situa-
           ción comunicativa y de oraciones compues-      • Participan en conversaciones propias de la vida diaria, utilizando el vocabulario y
           tas de uso frecuente.                            registro adecuados.
        5. Producción oral en situaciones comunicati-     • Utilizan oraciones bien construidas en sus conversaciones informales.
           vas significativas, de textos no literarios.    • Hacen preguntas y dan respuestas adecuadas y pertinentes en una entrevista.
                                                          • Participan adecuadamente en situaciones de comunicación oral formales.
                                                          • Saben dar y obtener información precisa en caso necesario.
                                                          • Participan adecuadamente en discusiones de problemas, organizando bien su
                                                            discurso a través de un conjunto ordenado de argumentos.
                                                          • Describen con propiedad objetos y fenómenos observados o conocidos.
                                                          • Participan en la planificación de acciones.
                                                          • Describen creativamente hechos y objetos reales o imaginarios.
                                                          • Narran cuentos, fábulas, anécdotas y chistes, inventados por ellos o conocidos a
                                                            través de relatos orales o lecturas.
                                                          • Recitan poemas de su propia invención o escritos por otros.
                                                          • Demuestran respeto, tolerancia e interés hacia las ideas ajenas en sus conversacio-
                                                            nes formales e informales.

                                                                       Lectura
        1. Lectura de obras literarias significativas,     • Utilizan habitualmente la lectura como medio de trabajo, información y estudio, y
           valorándolas como creaciones, expresión          saben seleccionar los textos adecuados.
           de sentimientos y representaciones de          • Relacionan lo leído con sus propios conocimientos, sus vivencias y experiencias.
           realidad, que les permiten ampliar su visión
                                                          • Identifican el propósito del autor del texto, las ideas centrales y secundarias.
           de mundo.
                                                          • Distinguen e identifican hechos, puntos de vista y opiniones al interpretar los textos.
                                                          • Aplican diversas estrategias para comprender mejor lo leído.




232 Guía didáctica para el docente / Lenguaje 6º básico
Tiempo
    Actividades asociadas                      Recursos didácticos                 Indicadores de evaluación
                                                                                                                          estimado
                                                          Comunicación oral
• Escuchar textos líricos: canciones     • Texto poético “¿En dónde tejemos      • Escuchan textos líricos con aten-    13 horas
  y poemas.                                la ronda?” de Gabriela Mistral.         ción y respeto hacia sus pares.
• Escuchar con respeto comenta-          • Imágenes y textos visuales.           • Escuchan con respeto comenta-
  rios de compañeros sobre textos        • Texto musical (letra de la canción)     rios de compañeros sobre textos
  líricos.                                 “Todos juntos” de Los Jaivas.           líricos.
• Escuchar con respeto exposicio-        • Texto poético “Mimbre y poesía”       • Escuchan con respeto exposicio-
  nes de compañeros.                       de Efraín Barquero.                     nes de compañeros.
• Exponer oralmente trabajos escritos.   • Texto poético “Cultivo una rosa       • Se expresan con seguridad,
• Declamar poemas.                         blanca” de José Martí.                  claridad y respeto.
• Comentar y lecturas con sus            • Texto musical (letra de la canción)   • Expresan juicios coherentes y
  pares.                                   “Si somos Americanos” de Rolan-         justificados.
• Intercambiar opiniones con sus           do Alarcón.                           • Manejan el volumen, ritmo y tono
  pares.                                 • Texto poético.                          de sus expresiones.
• Reflexionar sobre temas de              • “Canción con todos” de Armando        • Usan elementos paraverbales
  textos poéticos.                         Tejada y César Isella.                  (gestos y ademanes) para com-
                                                                                   plementar y enfatizar sus dichos.




                                                                 Lectura
• Leer poemas y letras de canciones.     • Texto poético “¿En dónde tejemos      • Reconocen elementos del género       17 horas
• Analizar guía paso a paso sobre          la ronda?” De Gabriela Mistral.         lírico.
  tipos de pregunta de la compren-       • Cápsulas informativas(autores,        • Reconocen y comprenden tipos
  sión lectora.                            elementos referidos en las              de pregunta de comprensión
• Analizar poemas que presentan            lecturas, vocabularios y ayuda          lectora.
  el tema de la educación en la            memoria de contenido).                • Identifican y distinguen las carac-
  paz y la hermandad.                    • Texto musical (letra de la canción)     terísticas del género lírico.
                                           “Todos juntos” de Los Jaivas.




                                                                                    Guía didáctica para el docente / Lenguaje 6º básico   233
Unidad 6

                                            CMO                                                          Aprendizajes esperados

                                                                           Lectura
        2. Lectura comprensiva frecuente de textos de estructuras simples y comple-      • Valoran la comprensión lectora y los beneficios que ella
           jas, con algunos elementos complejos, utilizando estrategias antes, durante     trae para acceder al conocimiento, alcanzar la autonomía
           y después de la lectura, captando el sentido global del texto, para             y la eficacia en el aprendizaje.
           • extraer información explícita relevante;                                    • Captan las diferencias entre el lenguaje escuchado y ha-
           • realizar inferencias para establecer relaciones de causa, efecto y
                                                                                           blado en la vida diaria y el lenguaje propio de los textos
              secuencia de hechos, integrando detalles relevantes del texto;
           • integrar conocimientos específicos sobre el tema y sus experiencias            literarios.
              personales.                                                                • Comprenden el sentido valórico, estético y ético de los
        3. Reconocimiento y caracterización de personajes, acciones, tiempo y              textos literarios.
           espacio al servicio de la comprensión de los textos literarios leídos.        • Reconocen las diferentes maneras de acercarse a un
        4. Demostración de la comprensión de lo leído.                                     texto literario.
        5. Reconocimiento en los textos leídos, en función de la construcción del        • Captan la proyección de los textos literarios sobre sí
           sentido, de
                                                                                           mismos y su entorno.
           • la comunicación de información (función referencial);
           • las interacciones que se establecen entre personas y personajes             • Identifican las características propias de los textos
              (función apelativa).                                                         dramáticos y los diferencian de otros textos literarios.
        6. Reconocimiento en los textos leídos, a través de preguntas de palabras y
           expresiones que contribuyen a la construcción del sentido y sirven para
           • nombrar y reemplazar nombres (f. sustantiva);
           • señalar cualidades y características (f. adjetiva);
           • indicar acciones (f. verbal).
        7. Descubrimiento del significado de nuevas palabras y expresiones, a
           partir de imágenes y de información clave.
        8. Formulación de opiniones sobre variados temas, distinguiendo hechos
           de opiniones, e información relevante de accesoria.

                                                                          Escritura
        1. Producción de textos escritos ajustados a propósitos y requerimientos         • Producen y transforman diversos tipos de texto escritos.
           del nivel, que pueden incluir, por ejemplo, esquemas, presentaciones en       • Descubren los recursos del lenguaje que se necesitan
           PowerPoint, entre otros.                                                        para escribir textos de diversos tipos, aplicando diferen-
        2. Utilización adecuada, en los textos que escriben con intención comu-            tes estrategias de escritura.
           nicativa, de oraciones coordinadas, usando conectores y una correcta          • Organizan las ideas y el desarrollo de sus textos a través del
           ortografía literal, acentual y puntual.                                         pensamiento analítico y del hábito de utilizar esquemas.
                                                                                         • Analizan sus escritos desde el punto de vista de sus
        3. Aplicación del proceso general de escritura (planificación, escritura,
                                                                                           contenidos y son capaces de mejorarlos.
           revisión, reescritura, edición).
                                                                                         • Opinan sobre la producción de textos de otros con
        4. Escritura individual y colectiva con énfasis en organizar y comunicar a         respeto, y ayudan a mejorarlos.
           los demás temas, ideas y opiniones personales.                                • Se habitúan a escribir textos literarios en los que puedan
                                                                                           dar curso a su imaginación y creatividad.
                                                                                         • Distinguen e incorporan en sus producciones escritas,
                                                                                           las diferencias entre el propósito, contenido, estructura y
                                                                                           recursos del lenguaje.
                                                                                         • Reflexionan sobre sus logros y buscan nuevos modos
                                                                                           para mejorar su creación de textos literarios.



234 Guía didáctica para el docente / Lenguaje 6º básico
Tiempo esti-
    Actividades asociadas                  Recursos didácticos                 Indicadores de evaluación
                                                                                                                     mado
                                                             Lectura
                                     • Texto poético “¿En dónde tejemos      • Identifican los pronombres perso-
                                       la ronda?” de Gabriela Mistral.         nales.
                                     • Cápsulas informativas (auto-
                                       res, elementos referidos en las
                                       lecturas, vocabularios y ayuda
                                       memoria de contenido).
                                     • Texto musical (letra de la canción)
                                       “Todos juntos” de Los Jaivas.




                                                            Escritura
• Crear grupalmente textos poéti-    • Texto poético “¿En dónde tejemos      • Escriben poemas supervisando
  cos escritos.                        la ronda?” de Gabriela Mistral.         estructura y coherencia.
• Analizar en forma escrita textos   • Texto musical (letra de la canción)   • Identifican y aplican pronombres
  poéticos.                            “Todos juntos” de Los Jaivas.           personales a sus textos.
• Escribir respuestas de compren-    • Texto poético “Mimbre y poesía”       • Crean textos basados en los
  sión lectora de textos poéticos.     de Efraín Barquero.                     contenidos abordados.
                                     • Cuadro de autoevaluación.             • Analizan en forma escrita textos
                                     • Esquema explicativo del género          poéticos.
                                       lírico.                               • Escriben respuestas de compren-
                                                                               sión lectora de textos poéticos.




                                                                                Guía didáctica para el docente / Lenguaje 6º básico   235
Orientaciones didácticas

  Sugerencias metodológicas
  Le sugerimos que antes de abordar los
  contenidos y actividades de esta Unidad,
  invite a sus estudiantes a detenerse en el
  título: “¡Por la Paz y la Vida!” Pregúnteles:
  ¿qué les sugiere este título de Unidad?
                                                                       ¡Por la paz y la vida!
  ¿Qué relación advierten entre este título
  y las imágenes que muestran a niños y
  niñas de diferentes culturas y países en
  una ronda sobre el mundo? ¿Es posible
  lograr que todos los pueblos del mundo
  convivan en paz y hermandad? ¿Qué se-
  ría necesario para lograrlo?
  Aproveche las respuestas para introducir el
  tema de la Unidad, centrado en el derecho
  N°10 de la Declaración de los Derechos del
  niño. Este es el “derecho a ser educados
  en la paz y la hermandad con plena con-
  ciencia del servicio a sus semejantes”.
  Luego invítelos a revisar los aprendiza-
  jes que se espera logren en esta Unidad.
  Pídales que comenten cuál o cuáles de
  ellos les resultan más interesantes de
  lograr, cuáles incorporarían y por qué.
  Actividades complementarias
  Pídales que, en parejas, describan la
  imagen de esta página, deteniéndose en                                  Unidad 1
                                                             En esta unidad aprenderás a:
  detalles como: foto satelital del planeta
                                                             • Conocer y valorar el derecho a ser educado en la paz y    • Conocer los principales componentes de los poemas
  en el espacio, niños y niñas con trajes                      la fraternidad entre los pueblos.                           líricos.
  típicos de diferentes culturas y países,                   • Disfrutar de lecturas que profundizan en los valores de   • Identificar y utilizar algunas figuras literarias.
  el juego de la ronda. ¿Qué impresión les                     la hermandad y la paz entre las personas y los pueblos
                                                               del mundo.
                                                                                                                         • Conocer y emplear los pronombres personales como
                                                                                                                           recursos para clarificar y abreviar mensajes.
  provoca? ¿Cómo interpretan la idea de                      • Reconocer las principales características del género      • Participar en un ejercicio de escritura colectiva de un
  presentar la Tierra como un planeta glo-                     lírico.                                                     poema.
  bal, y no por regiones y países?                           • Analizar poemas a partir del mensaje que transmiten.      • Declamar poemas, relevando la importancia de la voz
                                                             • Identificar la función del lenguaje que predomina en el      y del cuerpo.
  Solicíteles que en grupos creen una nue-                     género lírico.
  va imagen (dibujo, pintura, collage) que
  represente el derecho aludido. Ínstelos a
  que en una puesta en común, muestren y               140   Unidad 6: ¡Por la paz y la vida!
  expliquen sus creaciones ante el curso.

  Información complementaria                                                                    Estrategias diferenciadas
  Declaración Universal de los Derechos del Niño                                                Motive a sus estudiantes a expresar de diferentes formas el derecho
  Derecho N° 10                                                                                 del niño tratado en esta Unidad. Los que no son suficientemente há-
                                                                                                biles para el dibujo, pueden construir alguna manualidad como flores
  El niño debe ser protegido contra las prácticas que puedan fo-
                                                                                                de papel, tarjetas ilustradas o marcadores de libros. Aquellos con
  mentar la discriminación racial, religiosa o de cualquier otra índo-
                                                                                                habilidades verbales o musicales, poemas y canciones, por ejemplo,
  le. Debe ser educado en un espíritu de comprensión, tolerancia,
                                                                                                deben hacer lo mismo.
  amistad entre los pueblos, paz y fraternidad universal, y con plena
  conciencia de que debe consagrar sus energías y aptitudes al ser-                             Habilidades implicadas: observar, relacionar, opinar, crear y re-
  vicio de sus semejantes.                                                                      presentar.
            Tomado de: http://www.educar.org/comun/derechoshumanos/infantiles/




236 Guía didáctica para el docente / Lenguaje 6º básico
Unidad 6

                                                                                                                                   Sugerencias metodológicas
                                                                                                            Unidad


                                                                                                           6
                                                                                                                                   Invite a los estudiantes a leer el derecho
                                                                                                                                   del niño que guiará esta Unidad. Pídales
                                                                                                                                   que lo relacionen con el título, guíe el
                                                                   Declaración de los                                              comentario con preguntas como: ¿qué
                                                               Derechos del Niño, 1959                                             aspecto del derecho N°10 recoge el título
                                                                                                                                   de la Unidad? ¿Cómo se relacionan la paz
                                                                                                                                   y la vida? ¿Quiénes deben cuidar la paz y
                                                                                                                                   la vida? ¿Por qué es necesario que los
                                                                                     “Tenemos derecho
                                                                                                                                   niños y niñas la defiendan activamente?
                                                                                    a ser educados para
                                                                                      construir la paz y                           Prosiga su análisis con la imagen de los
                                                                                       la fraternidad”.                            niños que llevan la bandera de la Marcha
                                                                                                                                   mundial por la paz. Consúlteles:¿cuándo
                                                                                                                                   y dónde se inició esta marcha? ¿Cuál es
                                                                                                                                   su propósito? ¿Cuándo pasó por Chile?
                                                                                                                                   ¿Cómo fue recibida? Cierre la actividad
                                                                                                                                   relacionando esta imagen de la marcha
                                                                                                                                   con el derecho que enmarca la Unidad.

                                                                                                                                   Actividades complementarias
                                                                                                                                   Invite a sus estudiantes a pintar un mu-
                                                                                                                                   ral con este motivo en las paredes del
                                                                                                                                   patio de su colegio o en aquellas pare-
                                                                                                                                   des que lo circunden por el exterior. Íns-
      Antes de comenzar...                                                                                                         telos a participar en esta tarea colectiva
                                                                                                                                   aportando su creatividad en las imáge-
        Observa las imágenes de estas páginas y responde:                                                                          nes que pintarán, los textos o frases que
        1. ¿Qué te sugiere la imagen de esta ronda sobre
           la Tierra?
                                                               5. ¿Sabes que crecer y ser educado en la paz y her-
                                                                  mandad es un derecho de los niños reconocido
                                                                                                                                   pueden agregar y los colores o símbolos
        2. ¿Crees que sea posible que todos los pueblos del       por la mayoría de las naciones del mundo?                        que pueden incorporar. Como una ma-
           mundo puedan vivir en hermandad?                    6. ¿Qué piensas de este derecho? ¿Crees que es                      nera de firmar la creación, pídales que
        3. En tu opinión, ¿qué se necesita para que la huma-      respetado?
           nidad sea capaz de alcanzar la paz?¿Qué propon-     7. Comenta con tu curso estas imágenes y las res-
                                                                                                                                   estampen sus manos con diferentes co-
           drías tú?                                              puestas que has dado a estas preguntas. Luego                    lores en el mismo muro.
        4. ¿Hay hechos que te entristezcan y te impidan so-       reflexiona en común cuánto y cómo se respeta
           ñar con la paz mundial?                                este derecho.




                                                                                          Unidad 6: ¡Por la paz y la vida!   141



Información complementaria                                                                    Estrategias diferenciadas
La marcha Mundial por la Paz y la No Violencia fue lanzada durante el Sim-                    Para que sus estudiantes comprendan mejor la relación entre el de-
posio del Centro Mundial de Estudios Humanistas en Parques de Estudio y                       recho abordado en esta Unidad y la necesidad de promover la paz
Reflexión – Punta de Vacas (Argentina) el 15 de noviembre de 2008.                             mundial, puede proyectar en clases el siguiente recurso audiovisual:
Esta Marcha pretende crear conciencia frente a la peligrosa situación                         Adhesión a la Marcha Mundial por la Paz: http://www.youtube.com/
mundial que atravesamos, marcada por la elevada probabilidad de                               watch?v=E4e3c97YwVw
conflicto nuclear, por el armamentismo y por la violenta ocupación
militar de territorios. Es una propuesta de movilización social sin pre-                      Habilidades implicadas: observar, relacionar, opinar, crear y representar.
cedentes, impulsada por el Movimiento Humanista a través de uno
de sus organismos: Mundo sin guerras.
En la página web, www.theworldmarch.org/index.php?lang=esp (ac-
ceso 07 de octubre 2010) podrá encontrar noticias e informaciones
referidas al tema.


                                                                                                            Guía didáctica para el docente / Lenguaje 6º básico           237
Sugerencias metodológicas
  Modele usted la primera lectura de este                Evaluación diagnóstica
  poema. Luego, interróguelos acerca de la
  experiencia de escuchar poesía. Pregúnte-
  les: ¿qué sintieron? ¿Advirtieron la repeti-                                                        I. Antes de comenzar, revisa cuánto sabes del tema y contenidos que se tratan
                                                                                                         esta unidad. Para ello lee atentamente los siguientes textos:
  ción de sonidos al final de cada verso? ¿Qué
  efecto les provocó? Pregúnteles también                          Conoce a la autora...
  acerca del contenido del poema, sugiéra-                                                                                       ¿En dónde tejemos la ronda?
                                                                  Gabriela Mistral                                                                 Gabriela Mistral
  les que se apoyen en la ilustración que lo                      (1889 -1957)
                                                                                                        ¿En dónde tejemos la ronda?
  complementa. Guíe el análisis e interpreta-                                                           ¿La haremos a orillas del mar?
  ción con preguntas como: ¿qué les sugiere                                                             El mar danzará con mil olas
                                                                                                        haciendo una trenza de azahar.
  una ronda? ¿Amistad, unión, alegría? ¿Qué
  propósito o finalidad tiene esta ronda? ¿Por                                                           ¿La haremos al pie de los montes?
                                                                                                        El monte nos va a contestar.
  qué participan en ella los elementos de la                                                            ¡Será cual si todas quisiesen,
  naturaleza unidos a los niños y niñas?                                                                las piedras del mundo, cantar!
                                                                  Poetisa y escritora chi-
  Finalmente, promueva una segunda lec-                           lena,nacida en Vicuña. Des-           ¿La haremos, mejor, en el bosque?
  tura silenciosa y dé paso a la evaluación.                      de muy joven escribió poesía
                                                                  y ejerció como maestra rural.
                                                                                                        La voz y la voz va a trenzar,
                                                                                                        y cantos de niños y de aves
                                                                  En 1914 ganó el concurso              se irán en el viento a besar.
  Actividad complementaria                                        Premios Florales organizado
                                                                  por la Sociedad de artistas y
                                                                  escritores de Chile. Desde            ¡Haremos la ronda infinita!
  Proponga a sus estudiantes una in-                              entonces, desarrolló una              ¡La iremos al bosque a trenzar,
  vestigación en torno a la vida y obra de                        destacada trayectoria como
                                                                  poeta, educadora y escritora
                                                                                                        la haremos al pie de los montes
                                                                                                        y en todas las playas del mar!
  Gabriela Mistral. Sugiérales alguna in-                         hasta alcanzar el premio
                                                                  nobel en 1945.
  formación pertinente y colabore en la                           En Chile recibió el pre-
                                                                                                        Gabriela Mistral. Ternura.
                                                                                                        Santiago: Editorial Universitaria, 2004.
  organización de la misma, para que esta                         mio Nacional Literatura en


                                                                              Unidad Después de leer
                                                                                     1
                                                                  1951. Entre sus numerosas
  se concentre en aspectos centrales de la                        obras, destacan: Desolación
                                                                  (1922), Ternura (1924),Tala
  obra mistraliana, sus aportes relevantes a                      (1938), Lagar (1954), Poema
                                                                                                      II. Responde:
  la literatura y la educación.                                   de Chile (1967).                       1.    ¿De qué se habla en este texto?
                                                                                                         2.    ¿Cómo puedes identificar a su emisor?
  Recomiende la búsqueda de información                                                                  3.    ¿Qué propone este emisor y qué decide hacer?
  tanto en bibliotecas (incluida la de su es-                         Nuevas palabras                    4.    ¿Qué cosas dichas te parecen extrañas o difíciles de realizar? ¿Por qué?
  cuela o municipalidad), como en Internet.                       Azahar: flor del limonero y             5.    ¿En qué sentido se usa la palabra “tejer”?
                                                                  del naranjo; pequeña, aromá-
  Para finalizar, pídales que expongan oral-                       tica y de color blanco.                6.    ¿Cómo es el lenguaje y la forma de ordenar lo escrito?

  mente sus resultados ante el curso.                                                                    7.    ¿En qué se diferencia este lenguaje del empleado en otros textos que has
                                                                                                               leído? Menciona ejemplos.
  Al exponer información, recomiende el em-                                                              8. ¿Te gustó esta lectura? ¿Por qué? Escoge alguna expresión que te sirva de
                                                                                                               ejemplo y explica por qué te gustó o no te agradó.
  pleo de organizadores gráficos y fichas- sín-
  tesis, que sus estudiantes pueden crear en
  el programa de presentaciones multimedia,              142    Unidad 6: ¡Por la paz y la vida!


  para luego presentarlas en un proyector.

  Información complementaria                                                                       Estrategias diferenciadas
  Cantos y rondas (G. Mistral)                                                                     A quienes les haya resultado difícil la comprensión del mensaje del
  El canto tiene, entre otros efectos, el de unir las rondas de niños de                           poema, recomiéndeles analizar por separado solo algunos aspectos
  países enemigos, se acercan y rompen juntos a cantar (Ternura, p. 65).                           centrales, tales como la construcción basada en una pregunta rei-
  Pero la ronda no solo une niños distantes, une además niños y na-                                terativa: “¿En donde tejemos la ronda?”. Al respecto, pregunte a sus
  turaleza (Desolación, p. 111 y 113). La ronda lleva a cantar un verso                            estudiantes: ¿quién hace esta pregunta? ¿Se logra responder? ¿Es
  idéntico a toda la comunidad y “todos cantando se unieron” (Desola-                              real esta ronda? ¿Qué significará hacer una ronda infinita?
  ción p. 112) y “Haremos la ronda infinita” (Desolación, p. 111). Tam-                             Habilidades implicadas: escuchar, relacionar, analizar, interpretar.
  bién, el hombre, gracias a esta acción, puede bañar de cantos su
  propia tierra (Desolación p. 114) y elevarse, en una universalización
  ascendente, a cantar bajo la sombra del Creador (Ternura p. 71).
                Tomado de: http://www.gabrielamistral.uchile.cl/estudiosframe.html




238 Guía didáctica para el docente / Lenguaje 6º básico
Unidad 6

                                                                                                                                                                   Sugerencias metodológicas
                                                                                                                                                          6
                                                                                                                                                          Unidad

                                                                                                                                                                   Como experiencia previa a la evaluación
                                                                                                                                                                   escuche junto a sus estudiantes la can-
                                                                                                                                                                   ción “Todos juntos” del conjunto chileno
                                                                        Todos juntos                                                                               Los Jaivas. Después de oírla, interrógue-
                                                                           Los Jaivas                                                                              los acerca de su sentido o mensaje con
      Hace mucho tiempo que yo vivo preguntándome                                   Tantas penas que nos van llevando a todos al final,                             preguntas como: ¿les gustó esta canción?
      para qué la tierra es tan redonda y una sola no más.                          cuántas noches, cada noche, de ternura tendremos
      Si vivimos todos separados                                                    que dar.
                                                                                                                                                                   ¿Por qué creen que se titula “Todos Jun-
      para qué son el cielo y el mar.                                               Para qué vivir tan separados                                                   tos”? ¿Quiénes son los que deben estar
      Para qué es el sol que nos alumbra                                            si la tierra nos quiere juntar
      si no nos queremos ni mirar.                                                  si este mundo es uno y para todos
                                                                                                                                                                   juntos? ¿Por qué?
                                                                                    todos juntos vamos a vivir.
                                                                                                                                                                   Luego, pídales que comparen el mensaje
                                                                                                              En: Los Jaivas, Todos juntos, 1972.
                                                                                                                                                                   del poema. “¿En dónde tejemos la ron-
    II. Después de la lectura responde:
                                                                                                                                                                   da?” con la canción escuchada y conclu-
        1. ¿Conoces esta canción?                                                                                                                                  yan: ¿Qué elementos tienen en común?
        2. ¿Quién es el sujeto hablante en ella? ¿En qué persona gramatical se expresa?                                                                            ¿Cómo se relacionan ambas creaciones
        3. ¿Cuál dirías que es el sentimiento expresado en ella?                                                                                                   con el derecho del niño tratado en esta
        4. ¿Qué relación tiene con el derecho a ser educado en la paz y la hermandad?                                                                              Unidad?
    III. Con un compañero o compañera responde las siguientes preguntas, y luego anótalas en tu cuaderno:
                                                                                                                                                                   Posteriormente, invítelos a proseguir
         1. ¿Qué semejanzas hay entre las obras leídas en esta sección? Comparen el lenguaje empleado, el tema o
              asunto del que hablan y el sentimiento que expresan.                                                                                                 con la evaluación diagnóstica propuesta
        2. ¿Qué impresión les causaron ambas obras? ¿Les gustaron? ¿Por qué?                                                                                       en esta página.
        3. ¿Qué relación tienen ambos textos con la paz y la hermandad entre las personas y los pueblos?
    IV. Guiados por su profesor o profesora, compartan con su curso:                                                                                               Actividades complementarias
        1. Escuchen la canción “Todos juntos” del conjunto chileno Los Jaivas y relean en común el poema “Todo es
              ronda” de Gabriela Mistral.                                                                                                                          Después de escuchar el tema original
        2. Luego de esta experiencia, expresen en un afiche, poema, cuento, diálogo dramático u otra canción, el                                                    de la canción “Todos Juntos”, pída a
              sentimiento que les producen las obras tratadas en esta sección.
        3. Hagan una exposición en el curso con los trabajos obtenidos. Inviten a sus padres o aprovechen instan-
                                                                                                                                                                   los alumnos que en grupos pequeños
              cias de reunión, para que puedan compartir sus creaciones con ellos.                                                                                 ideen una imagen que ilustre el men-
                                                                                                                                                                   saje de esta canción. Pregúnteles: ¿qué
         Autoevaluación                         revisa tu aprendizaje completando la siguiente pauta:
                                                                                                                         Niveles de logros                         elementos y colores incorporarán a esta
                                          Después de desarrollar esta sección yo…                                  Sí No        Puedo mejorar                      composición? ¿Por qué? En una puesta
     1 Reconozco diferencias entre los textos leídos en esta sección y los tratados en unidades anteriores.                                                        en común, pídales que las intercambien
     2 Puedo identificar las ideas y sentimientos que se expresan en estos textos.                                                                                  y evalúen.
     3 Soy capaz de reconocer la voz que se expresa en cada uno de ellos.
     4 Puedo crear textos similares que se aproximen al contenido y a la forma de estas lecturas.
     5 Identifico el género literario al cual pertenecen estos textos.


                                                                                                                       Unidad 6: ¡Por la paz y la vida!   143



Información complementaria                                                                                                 Estrategias diferenciadas
Evaluación diagnóstica                                                                                                     Proponga a sus estudiantes con mayor dificultad en captar los
M. Scriven incluye la función de diagnóstico dentro de la eva-                                                             mensajes de las composiciones líricas, que hagan un juego de libre
luación formativa. A pesar de que tiende a asociarse la función                                                            asociación en que liberen ideas y emociones a partir de las siguien-
diagnóstica como una evaluación inicial, M. Scriven no la considera                                                        tes palabras: ronda, planeta, sol, mar, bosques, monte, playas, in-
de este modo, sino que la concibe como una función recursiva, parte                                                        finito. Pida que hagan esta actividad en parejas. Uno propondrá las
integrante de la evaluación formativa. Se lleva a cabo al inicio de                                                        palabras y las irá anotando, mientras el otro hace el juego de libre
cualquier proceso de enseñanza-aprendizaje, para saber el punto                                                            asociación. Pida que, luego, intercambien los roles. Esto les facilitará
de partida de los estudiantes, así como también para conocer sus                                                           tomar contacto con las emociones y evocar imágenes.
necesidades de aprendizaje.                                                                                                Habilidades implicadas: escuchar, analizar, comparar, interpretar, crear.
          Tomado de: http://cvc.cervantes.es/ensenanza/biblioteca_ele/diccio_ele/
                                                diccionario/funcionevaluacion.htm




                                                                                                                                         Guía didáctica para el docente / Lenguaje 6º básico             239
Sugerencias metodológicas
  Antes de la lectura invite a sus estudiantes a        Lectura central
  relacionar el título del poema y las ilustracio-
  nes que lo complementan (página 145) con
  el posible mensaje del texto. Converse con                         Conoce al autor...               Tiempo de lectura
  ellos indagando acerca de sus conocimien-                       Efraín Barquero (1931-...)
                                                                                                      En esta sección te invitamos a leer un texto que alude a uno de los oficios artesa-
                                                                                                      nales más antiguos del mundo. En nuestro país es practicado, especialmente, por
  tos previos con la actividad del mimbre.                                                            artesanos de las regiones del centro y sur. Léelo atentamente, revisa las imágenes y
                                                                                                      desarrolla las actividades propuestas.
  Puede proponerles anticipadamente que
  traigan a esta clase algunos pequeños                                                               Antes de leer
  objetos de este material, para que tomen                                                            Observa atentamente la ilustración que acompaña la lectura y responde:
  contacto con este tipo de artesanía. Otra                                                           1.    ¿Qué trabajo realiza esta persona? ¿Sabes cómo se llama este oficio?
                                                                  Es el seudónimo de Efraín           2.
  posibilidad es que proyecte algún video                         Barahona Jofré. Tomó el
                                                                                                            ¿Tienes o conoces objetos de mimbre? ¿Para qué se emplean comúnmente?
                                                                                                      3.    ¿Conoces lugares de Chile en que practique este oficio?
  que muestre el oficio de los mimbreros.                          nombre de “barquero” del re-
                                                                  cuerdo de sus vacaciones de         4.    ¿Ves alguna relación entre el mimbre y la poesía?
  Posteriormente, modele la primera lectura                       infancia cerca del río Maule
                                                                  en la ciudad de Constitución.
                                                                                                      5.    ¿Por qué crees que este texto relacionará ambas ocupaciones? Anticipa una
  del poema. Después de ella consúlteles si                       Nació en Piedra Blanca, Cu-
                                                                                                            posible respuesta y anótala en tu cuaderno.

  les gustó este poema, indague en su com-                        ricó, Chile. Estudió Derecho
                                                                  y Pedagogía en Castellano                                          Mimbre y poesía
  prensión con preguntas como: ¿de qué o                          en la Universidad de Chile.                                              Efraín Barquero
                                                                  Fue Jefe de Redacción de La
  de quién se habla en este poema? ¿Qué                           Gaceta de Chile y Agregado               Mimbrero, sentémonos aquí en la calle,
                                                                                                           y armemos con tus hilos blancos y con mis hilos azules
  importancia se da al oficio del mimbrero?                        Cultural en Colombia (1970-
                                                                  1973). Viajó a China, Cuba,              los esenciales artefactos de uso diario:
  ¿Están de acuerdo con esta valorización?                        México. Se exilió en París               la paz, la mesa, la poesía, la cuna,
                                                                  (1975) donde vivió hasta                 el canasto para el pan, la voz para el amor. 1
  Posteriormente, invítelos a participar en                       1999.
                                                                  Desde entonces vive en                   Armemos juntos las cosas más esenciales y más simples,
  una segunda lectura. En esta vaya incor-                        Marsella, Francia. En 1958               más hermosas y útiles, más verdaderas y económicas,
  porando el vocabulario nuevo al contexto.                       recibió el primer premio del
                                                                  Concurso Gabriela Mistral y
                                                                                                           para que cualquiera que pase nos comprenda y nos lleve.
                                                                                                           Nos ame, y se pueda servir de nosotros. Nos necesite,
                                                                  en 1999 obtuvo el Premio                 y podamos alegrarlo sin ninguna condición. 2
  Actividades complementarias                                     Municipal de Literatura con el
                                                                  libro La mesa de la Tierra. En           Tú armarás el canasto que la lavandera
                                                                  agosto de 2008 fue galardo-
                                                                                                           necesita para sembrar la camisa más blanca,
  Proponga una visita a un lugar en don-                          nado con el Premio Nacional
                                                                                                           y yo armaré una canción con olor a jabón y a pureza
                                                                  de Literatura.
  de se trabaje la artesanía del mimbre o                                                                  para que ella junto al río halle más dulce su trabajo.
                                                                                                           Tú tejerás la maleta para que el minero regrese,
  invite a algún artesano a que explique                                                                   para que los novios se casen, para que el hijo pobre
  su oficio ante sus estudiantes. Otra                                 Nuevas palabras                      vaya a la ciudad a conquistar un oficio.
                                                                                                           Y yo tejeré con los hilos más férreos de mi poesía
  opción alternativa es preparar una en-                          Esenciales: básicos, funda-
                                                                                                           el descanso más digno, el amor más profundo, la esperanza
                                                                  mentales.
  trevista a un mimbrero. En cualquier de                         Artefactos: aparatos,
                                                                                                           más grande,
                                                                                                           para que el obrero mire confiado su casa,
  los casos, releve la importancia de este                        utensilios.
                                                                  Férreos: fuertes, resistentes.           y no parta el pan con recelo y a oscuras,
  oficio como una actividad sencilla, y al                         Recelo: temor, desconfianza.              para que los recién casados puedan anidar todos los pájaros

  servicio de la vida. Presente al tejedor
  de mimbre como un “tejedor de vida y
                                                         144    Unidad 6: ¡Por la paz y la vida!
  esperanza”. Explique esta idea.


  Información complementaria                                                                       Estrategias diferenciadas
  Chimbarongo, capital del mimbre                                                                  Refuerce la experiencia de lecturas poéticas en aquellos estudiantes
  Chimbarongo es la cuna de la artesanía en mimbre del país. Junto                                 con mayor dificultad en captar las características de este género. Pí-
  con la actividad agrícola, constituye una de la principales fuentes                              dales que subrayen las expresiones que se salen de la lógica normal
  económicas de los habitantes de esta ciudad, ubicada en la Sex-                                  y cotidiana, y colabore con ellos en su interpretación.
  ta Región. Esta comuna es conocida nacional e internacionalmente                                 Habilidades implicadas: escuchar, relacionar, analizar, comparar,
  debido a la fama alcanzada por la artesanía en mimbre desarrollada                               interpretar.
  familiarmente por habitantes de la comuna. Estas artesanías se exhi-
  ben y se venden en forma permanente en locales ubicados a ambos
  lados de la Carretera Panamericana, en las afueras de la comuna de
  Chimbarongo.
             Tomado de: http://www.biblioredes.cl/BiblioRed/Nosotros+en+Internet/
                                               juan+pablo+vega+morales/Mimbre



240 Guía didáctica para el docente / Lenguaje 6º básico
Unidad 6

                                                                                                                                           Sugerencias metodológicas
                                                                                                                                  6
                                                                                                                                  Unidad


                                                                                                                                           Invite a los estudiantes a contestar la
                                                                                                                                           actividad de comprensión lectora, in-
                                                                                                                                           dicándoles que subrayen en el Texto
      y no tengan que apartarse por una gota de agua,                                                                                      la o las expresiones que sean clave
      para que el hijo menor halle la herramienta en su sitio
      y no tenga que volverse porque otros la escondieron.
                                                                                                                                           para las respuestas. Terminada la ac-
                                                                                                                                           tividad, evalúe las respuestas y valide
      Mimbrero, hermano mío, qué es bello nuestro oficio
      cuando a ti te encargan una cuna y a mí una esperanza,                                                                               las correctas.
      cuando a ti te piden una mesa, un velador, un canasto,
      y a mí un arma que defienda ese amoblado tan simple. 3
                                                                                                                                           Actividades complementarias
      Qué es bella la jornada cuando tocamos con el mimbre
      o las canciones                                                                                                                      Oriente a las alumnas y alumnos para
      la forma desnuda de la vida: su cintura de trigo,
      sus senos llenos de luna, su vientre cubierto de musgo,                                                                              que realicen una coreografía del poema
      sus muslos como ríos, sus brazos como ramas,                                                                                         leído. Pida a sus estudiantes que se co-
      sus ojos como un camino en paz bajo la noche.
                                                                                                                                           ordinen y asesoren por los docentes de
      Qué es bello nuestro oficio cuando tentamos este cuerpo
      y yo le pongo el nombre más dulce del amor,
                                                                                                                                           Educación Musical y Educación Física
      y con mi verbo le digo: levántate, eres libre,                                                                                       para realizar esta tarea.
      labora en paz, procrea primaveras y veranos,
      y lega a toda la tierra tu apellido
      Y tú, oh mimbrero hermano, le vas tejiendo                                                                                           Información complementaria
      todos los artefactos que ella necesita
      para repartir el pan entre sus hijos:                                                                                                Coreografía
      canastos para almacenar la nieve y la salud,
      pequeños cestos para guardar polen y semillas                                           ¿Cómo estás leyendo?                         1. Arte de componer bailes. 2. f. Arte
      de una primavera a otra, cunas para continuar
                                                                                              1   ¿Qué elementos entre los                 de representar en el papel un baile por
      el sol fecundo, maletas para traer la lluvia,
      mesas para que las hojas caigan y vuelvan a ser verdes,
                                                                                                  nombrados no pueden te-
                                                                                                  jerse con mimbre?                        medio de signos, como se representa un
      y sillas para descansar delante de la paz ganada.                                       2   ¿Qué propone el hablante
                                                                                                  al mimbrero?
                                                                                                                                           canto por medio de notas. 3. f. Arte de
                                           Efraín Barquero. Antología. Santiago: Lom, 2000.   3   ¿Por qué el hablante con-                la danza. 4. f. Conjunto de pasos y figu-
                                                                                                  siderará bello su oficio?
                                                                                                                                           ras de un espectáculo de danza o baile.
                                                                                                                                                   Tomada de: http://buscon.rae.es/draeI/
    Después de leer
                                                                                                  Nuevas palabras
    I. Responde en tu cuaderno.
                                                                                              Musgo: planta muy pequeña
       1. ¿Cuál es el oficio del hablante de este texto? ¿A qué invita al mimbrero?            que crece en lugares
                                                                                              húmedos.
       2. ¿Qué expresiones del texto describen el trabajo del mimbrero? ¿Cuáles se
           refieren al de poeta? Subraya ambas con diferente color.                            Procrea: del verbo procrear.
                                                                                              Reproducir, engendrar.
       3. ¿Qué importancia le da el hablante, al oficio del mimbrero?                          Lega: del verbo legar. Dejar
       4. Según él, ¿en qué se parece el oficio de mimbrero al de poeta?                       herencia en testamento.
                                                                                              Fecundo: fértil, que produce
       5. ¿Para qué escribe el hablante? ¿Por qué considera como su hermano al                muchos frutos.
           mimbrero?


                                                                                               Unidad 6: ¡Por la paz y la vida!   145



Estrategias diferenciadas
Acompañe en el aprendizaje a aquellos alumnos y alumnas de rendimiento más lento, para que
logren interpretar las imágenes y figuras literarias e incorporarlas al poema. Pídales que subrayen
expresiones que les llamen la atención, les resulten bellas o no tengan lógica. Propóngales ejem-
plos como: “El canasto que la lavandera necesita para sembrar la camisa más blanca”, “canastos
para almacenar la nieve y la salud”. Explique la libertad del hablante para predicar de sujetos
animados o inanimados, acciones imposibles o ilógicas.
Habilidades implicadas: analizar, evaluar, crear.




                                                                                                                 Guía didáctica para el docente / Lenguaje 6º básico                 241
Sugerencias metodológicas
  Revise con sus estudiantes el ítem de          Lectura central
  selección múltiple; reevalúe si han incor-
  porado a sus aprendizajes esta modalidad
  de pregunta. Pregúnteles si siguieron las                                                   II. Responde las siguientes preguntas encerrando en un círculo la alterna-
                                                                                                 tiva correcta.
  indicaciones para responder los ejercicios;                                                    1. De acuerdo con la lectura, ¿a qué crees que se refiere el hablante cuando
  explíqueles que es posible responder en el                                                         dice que el mimbrero teje con hilos blancos y él con “hilos azules”?
  mismo texto. Como estrategia que favo-                                                             a) Los hilos blancos son las varillas de mimbre, los azules corresponden a
                                                                                                        los sueños del hablante.
  rece la comprensión de estas preguntas,                                                            b) Los hilos blancos corresponden al mimbre, los azules a la tinta con que
  recomiende cotejar sus respuestas con el                                                              escribe el poeta.
                                                                                                     c) Los blancos son hilos de verdad, los azules son imaginarios.
  texto leído, especialmente cuando se pide                                                          d) Las varillas son la materia blanca y pura, las palabras soñadoras y azules.
  identificar afirmaciones hechas en el texto.                                                     2. ¿Qué situaciones y objetos se nombran en el texto?
  Pídales que subrayen los versos de donde                                                           a) Situaciones cotidianas.
  se extrajeron las opciones correctas.                                                              b) Situaciones tristes.
                                                                                                     c) Situaciones divertidas.
  Introduzca los conceptos de afirmación                                                              d) Situaciones extraordinarias.
  literal y de inferencia aplicados al proceso                                                   3. ¿Cuál de estas verdades se expresa en el texto?
  de comprensión lectora del nivel. (Mapa 3                                                          a) La fraternidad o hermandad con los demás.
                                                                                                     b) La responsabilidad ante el trabajo.
  de progreso de lectura). Inste a que co-
                               .                                                                     c) La honradez de un hombre sencillo.
  menten sus respuestas y expliquen cómo                                                             d) La poca importancia de un oficio.
  llegaron a ellas.                                                                              4. En este texto, ¿qué acción realizan en común el mimbrero y el hablante?
                                                                                                     a) Cantar.
  Actividades complementarias                                                                        b) Tejer.
                                                                                                     c) Conversar.
  Proponga a los estudiantes que reuni-                                                              d) Pensar.
  dos en parejas confeccionen otras pre-                                                         5. Las siguientes características:
  guntas de selección múltiple. Esto les
                                                                      Unidad 1
                                                                                                      “…cintura de trigo,…senos llenos de luna,…vientre cubierto de mus-
  ayudará a familiarizarse con esta mo-                                                               go,… muslos como ríos, …brazos como ramas,… ojos como un cami-
                                                                                                      no en paz bajo la noche”.
  dalidad de evaluación, a la vez que les
  permitirá entrenar habilidades de com-                                                             El hablante las atribuye a:
                                                                                                     a) Una lavandera.
  prensión, análisis y síntesis implicadas                                                           b) La poesía.
  en su construcción.                                                                                c) La vida.
                                                                                                     d) La Tierra.
  Sugiera que intercambien sus preguntas
                                                                                                 6. De acuerdo con el texto se puede proponer que la expresión “cunas para
  con otros compañeros y compañeras,                                                                 continuar el sol fecundo", significa:
  solicitándoles que las respondan. Así po-                                                          a) Guardar la vida.
  drán coevaluar sus preguntas. Finalmen-                                                            b) Aprovechar la vida.
                                                                                                     c) Proteger la vida.
  te, en una puesta en común invítelos a                                                             d) Continuar con la vida.
  revisar la actividad con el curso. En esta
  instancia, reevalúe las preguntas y valide      146   Unidad 6: ¡Por la paz y la vida!

  las respuestas correctas.

  Información complementaria                                                               Estrategias diferenciadas
  La lectura presenta tres niveles de comprensión, que se pueden en-                       A los alumnos y alumnas que presenten dificultades en la com-
  señar a los estudiantes con “nombres de fantasía” que les ayuden a                       prensión del nivel inferencial de lectura puede exhibirles lámi-
  comprender de dónde pueden extraer la respuesta.                                         nas en donde observen una situación, que deban interpretar
  El literal o textual: se puede llamar “ahí mismo”, esto quiere decir,                    para comprender.
  que la respuesta se encuentra en la misma lectura y que, incluso,                        Un buen ejemplo es la imagen de entrada a esta Unidad (página
  puede ser subrayada.                                                                     140). En esta no se afirma literalmente que los niños y niñas deban
  El inferencial: puede nominarse como “pensar y buscar”, esto sig-                        aceptar y convivir en paz y armonía con otros niños y niñas del
  nifica que, frente a una pregunta inferencial, el estudiante debe pen-                    mundo. Sin embargo, existen en él “claves visuales” que permiten
  sar y buscar marcas textuales para hallar la respuesta.                                  “inferir” (deducir o extraer) esta idea. Estas son las distintas razas
                                                                                           y vestimentas de los niños, el hecho de estar juntos en una ronda
  El valorativo: que puede llamarse “en mí mismo”. Esto quiere decir
                                                                                           y en una actitud de alegría y aceptación.
  que el estudiante encontrará la respuesta en sí mismo, porque la
  respuesta pedida se basa en sus valores y opiniones personales.                          Habilidades implicadas: analizar, identificar, seleccionar, evaluar.


242 Guía didáctica para el docente / Lenguaje 6º básico
Unidad 6

                                                                                                                                                     Sugerencias metodológicas
                                                                                                                                            6
                                                                                                                                            Unidad


                                                                                                                                                     Prosiga con la actividad de comprensión
                                                                                                                                                     lectora, permitiendo a los estudiantes
                                                                                                                                                     comentar sus respuestas. Oriente los
    III. Organicen pequeños grupos de discusión para analizar y comentar la lectura.
        Apoyen sus comentarios en las siguientes preguntas.
                                                                                                                                                     comentarios para que justifiquen sus
        1. ¿Qué sentimientos o sensaciones experimentaron al leer este texto?                                                                        resultados.
        2. ¿Qué les ha parecido que alguien destaque el oficio del mimbrero y dé im-
              portancia a los utensilios de uso diario que él fabrica?
                                                                                                                                                     Apóyelos en la tarea de investigación,
        3. ¿Con qué relaciona el hablante a estos objetos?¿Están de acuerdo con que                                                                  proporcionándoles algunas fuentes o
              esos elementos son esenciales? Mencionen ejemplos.
                                                                                                                                                     datos útiles. Oriente y revise la presen-
        4. ¿Cómo se relaciona lo expresado en este texto con la paz y la hermandad?
              ¿Contribuyen los oficios de poeta y mimbrero a estos valores?                                                                           tación de la misma.
        5. Seleccionen en la columna B, la expresión que caracterice a la persona y su
              oficio presente en la columna A.
                                                                                                                                                     Cierre la actividad solicitándoles a los
                                          A                                                B                                                         estudiantes que respondan la pauta de
                 Lavandera                                          Servicial, honesto y sencillo.                                                   autoevaluación, después de que escri-
                 Poeta                                              Amor que produce vida.                                                           ban en sus cuadernos una reflexión de
                 Mimbrero                                           Anima y da esperanza para vivir.
                                                                                                                                                     por qué consideran que obtienen esa
                 Novios                                             Trabajadora y esforzada.
                                                                                                                                                     evaluación. Pida que comenten al curso
        6. De acuerdo con lo afirmado por el hablante:
                                                                                                                                                     sus conclusiones.
                “yo tejeré con los hilos más férreos de mi poesía//el descanso más dig-
                no, el amor más profundo, la esperanza//más grande,…”

              La misión o tarea del poeta es:
                                                                                                                                                     Actividades complementarias
              a) Proteger la vida.
              b) Dar esperanza.
                                                                                                                                                     Organice un foro donde los estudian-
              c) Provocar alegría.                                                                                                                   tes expresen sus opiniones sobre la
              d) Servir de refugio.                                                                                                                  importancia del derecho del niño a ser
    IV. Guiados por su profesor o profesora , comenten sus respuestas con el curso.                                                                  educado en la paz y la hermandad de
        Luego investiguen sobre el oficio del mimbrero, construyan una presentación mul-
        timedia, en donde puedan ver imágenes y las creaciones de estos artesanos.                                                                   los pueblos.
                                                                                                                                                     Puede también trabajar con los alumnos
         Autoevaluación                        revisa tu aprendizaje completando la siguiente pauta:
                                                                                                             Niveles de logros                       y alumnas en la creación de un collage.
                                                 Al terminar esta sección yo:                          Sí No        Puedo mejorar                    Pida que recorten revistas y extraigan
     1 Sentí agrado al leer este texto.                                                                                                              diversas palabras: verbos, sustantivos,
     2 Logré identificar los sentimientos e ideas presentes en él.
                                                                                                                                                     adjetivos, o pequeñas frases y oraciones
     3 Pude imaginar y sentir lo expresado en el texto.
                                                                                                                                                     que consideren se relacionan o pueden
     4 Logré comprender el sentido del título.
                                                                                                                                                     vincularse con el tema tratado. Pídales
     5 Identifiqué a este texto como un poema.
     6 Logré valorar el oficio del mimbrero.
                                                                                                                                                     que las peguen y ordenen de tal manera
     7 Me gustaría leer otros poemas de Efraín Barquero.
                                                                                                                                                     que creen nuevos menajes referidos al
                                                                                                                                                     tema de la paz y la hermandad entre los
                                                                                                                                                     pueblos. Ínstelos a compartir y exponer
                                                                                                         Unidad 6: ¡Por la paz y la vida!   147
                                                                                                                                                     sus trabajos como curso.


Información complementaria                                                                                   Estrategias diferenciadas
El collage consiste en la yuxtaposición de elementos dispersos y                                             Invite a los estudiantes con mayor dificultad en la comprensión del
dispares sin proponerse una intrínseca unión entre ellos, a través                                           poema leído a que observen las ilustraciones que aparecen en las
de un expresivo elemento de asociación, por lo cual se entrega una                                           páginas 145-147. Pregúnteles: ¿a qué momentos o situaciones alu-
imagen fragmentada, sin posibilidad de abarcarla en una unidad glo-                                          didas en el poema corresponden las ilustraciones de estas páginas?
bal de sentido.                                                                                              Pídales que busquen los versos correspondientes y luego pregúnte-
 Carmen Balart e Irma Césped. Estrategias para estimular la creatividad a través de                          les: ¿qué importancia tienen estos personajes en el poema? ¿Estas
                      la enseñanza de la lengua materna. Santiago: UMCE, 1997.                               imágenes ayudan a comprender el mensaje del poema? ¿Cuál crees
                                                                                                             que es ese mensaje?
                                                                                                             Habilidades implicadas: analizar, seleccionar, investigar, evaluar,
                                                                                                             crear.




                                                                                                                           Guía didáctica para el docente / Lenguaje 6º básico             243
Sugerencias metodológicas
  Inicie esta sesión explorando en los co-             Lectura central                            Conoce el texto
  nocimientos previos que poseen sus es-
  tudiantes en torno al género lírico. Dirija
  las preguntas hacia la finalidad y género                                                           El género lírico y la obra poética
  (rasgos) del poema leído. Anote en la pi-                                                          Los textos que has leído en las secciones anteriores forman parte del género
                                                                                                     lírico, ¿cuánto sabes de este género literario? ¿Qué características tienen las
  zarra las características que mencionen                                                            obras que pertenecen a él? Para responder a estas preguntas observa el siguien-
  los estudiantes. Luego vaya leyendo con                                                            te organizador gráfico.

  ellos el organizador gráfico que presen-                                                            El título del poema, siempre       El autor es el poeta, hombre o mujer
  ta los contenidos del género lírico. Para                                                          abre la experiencia poética.       real, que ha escrito la obra lírica.

  que sea clarificadora la explicación puede
  crear un cuadro comparativo en la piza-                                                                                  Mimbre y poesía
                                                                                                                                    Efraín Barquero

  rra, en donde se aprecien los tres géne-                                                           Mimbrero, sentémonos aquí en la calle,
                                                                                                                                                                               Hablante lírico: persona
  ros literarios: lírico, narrativo y dramático.                                                     y armemos con tus hilos blancos y con mis hilos azules
                                                                                                     los esenciales artefactos de uso diario:                                  o voz hablante que crea
  Procure que este cuadro lo completen los                         Objeto lírico: es el objeto,      la paz, la mesa, la poesía, la cuna,
                                                                                                     el canasto para el pan, la voz para el amor.
                                                                                                                                                                               el poeta, para expresar el
                                                                   persona o situación que                                                                                     motivo lírico.
  propios estudiantes a través de una llu-                         provoca la expresión lírica
                                                                                                     Armemos juntos las cosas más esenciales y más simples,
  via de ideas. Finalmente, indíqueles que                         del poeta, manifestada a
                                                                                                     más hermosas y útiles, más verdaderas y económicas,
                                                                   través del hablante lírico.
  desarrollen la actividad 1 de esta página.                                                         para que cualquiera que pase nos comprenda y nos lleve.
                                                                                                     Nos ame, y se pueda servir de nosotros. Nos necesite,                     Motivo lírico: emoción
                                                                                                     y podamos alegrarlo sin ninguna condición.                                particular del poeta frente

  Actividades complementarias                                                                        Tú armarás el canasto que la lavandera
                                                                                                                                                                               a un objeto, que lo mueve
                                                                                                                                                                               a escribir una obra lírica.
                                                                                                     necesita para sembrar la camisa más blanca,
                                                                  Estrofa: es el conjunto                                                                                      El motivo lírico correspon-
  Proponga a los estudiantes la lectura y                         de versos, que se separa
                                                                                                     y yo armaré una canción con olor a jabón y a pureza
                                                                                                     para que ella junto al río halle más dulce su trabajo.
                                                                                                                                                                               de al mensaje esencial del
                                                                  visualmente de los demás                                                                                     poema lírico.
  análisis de algún otro poema en el que                          por un espacio.
                                                                                                     Tú tejerás la maleta para que el minero regrese,
                                                                                                     para que los novios se casen, para que el hijo pobre
  puedan reconocer los principales compo-                                                            vaya a la ciudad a conquistar un oficio.

  nentes del género lírico: hablante, objeto,
  motivo y temple de ánimo. Apoye el tra-                                                           El verso es cada línea del poema. Los versos poseen un número de-
                                                                                                    terminado de sílabas, que da ritmo a la obra lírica. También es común
  bajo, sugiera que lo desarrollen en pare-                                                         ver que se encadenan con otros por el sonido final, esto es lo que se
  jas. Posteriormente, revise los resultados                                                        conoce como rima.

  en una puesta en común con el curso.
                                                                                                      Actividad 1
                                                                                                       Después de observar el organizador gráfico, responde en tu cuaderno:
                                                                                                       1.    ¿Cuál es el motivo lírico del poema "Mimbre y poesía"?
                                                                                                       2.    ¿En qué estrofa se encuentra este motivo?
                                                                                                       3.    ¿Qué diferencia hay entre poeta y hablante lírico en un poema?
                                                                                                       4.    ¿En qué verso el hablante invita al mimbrero a trabajar juntos?



                                                        148    Unidad 6: ¡Por la paz y la vida!




  Información complementaria                                                                      Estrategias diferenciadas
  Temple de ánimo del hablante                                                                    Sugiera a los estudiantes, con mayor dificultad para diferenciar y
  Corresponde al estado anímico del hablante, aquel que logra trans-                              retener los conceptos presentados en el organizador gráfico, que
  mitir en el poema. Corresponde a la manifestación de las emociones                              confeccionen juegos de memorización e identificación con los con-
  o sentimientos que invaden al hablante y que se reflejan en su escri-                            ceptos clave. Pueden crear, por ejemplo: crucigramas, sopas de le-
  tura: temor o inseguridad, dicha, regocijo, pesimismo, pesadumbre,                              tras, fichas o tarjetas-resumen, entre otros.
  rabia, incertidumbre, entre otros.                                                              Habilidades implicadas: lectura comprensiva de textos visuales,
     Tomado y adaptado de: http://www.escolares.net/trabajos_interior.php?Id=526                  identificar, relacionar, sintetizar.




244 Guía didáctica para el docente / Lenguaje 6º básico
Unidad 6

                                                                                                                                                       Sugerencias metodológicas
                                                                                                                                              6
                                                                                                                                              Unidad


                                                                                                                                                       Explique el concepto de género lírico, de
                                                                                                                                                       rima y verso libre, entregado en esta pá-
                                                                                                                                                       gina.
    Ordena y sintetiza tu aprendizaje
                                                                                                                                                       Le sugerimos que comience por desa-
    El género lírico
    Es aquel que incluye a todos los textos poéticos: poemas, canciones o prosa poética; cuya                                                          fiarlos a reconocer las partes externas de
                                                                                                                 Saber más
    finalidad es romper con el lenguaje común, asociando imágenes, sonidos y significados de                                                             algún otro poema que usted les muestre
    un modo libre, dando mayor importancia a la expresión de las emociones del hablante y la           La rima es la igualdad o seme-
    forma que adquiere el mensaje, para expresar con fuerza lo que este quiere comunicar.              janza de sonido entre dos o más                 como ejemplo (verso, estrofa, rima).
                                                                                                       versos, a partir de la última sílaba
    En estas obras las palabras son escogidas cuidadosamente por el emisor, no solo por
    su significado, sino también por la armonía de sus sonidos. Debido a estas caracterís-
                                                                                                       acentuada. Existen básicamente
                                                                                                       dos formas:
                                                                                                                                                       Posteriormente ejemplifique otros aspec-
    ticas, en los textos poéticos predomina la función expresiva o emotiva del lenguaje.               La rima consonante o perfecta                   tos entregados en la definición: libertad
                                                                                                       presenta sonido idéntico (igualdad
     Actividad 2                                                                                       de vocales y consonantes). Ejem-                de expresión, predominio de las emocio-
      En parejas, examinen los siguientes ejemplos y respondan en su cuaderno:
                                                                                                       plo: espera – madera,
                                                                                                       La rima asonante o vocal ofrece
                                                                                                                                                       nes, ruptura con el lenguaje común.
      1. ¿Es posible hacer lo afirmado en estos versos?                                                 un sonido parecido, porque solo
                                                                                                       las vocales son iguales. Ejemplo:               Finalice esta sesión solicitándoles que
             “Cuando tocamos con el mimbre // o las canciones, // la forma desnu-                      ronda – olas, trenzar – mar.
                                                                                                                                                       respondan la pauta de autoevaluación.
             da de la vida”                                                                            El poema “Mimbre y Poesía”, ana-

           ¿Qué significado pueden dar a esta expresión? Expliquen.
                                                                                                       lizado en esta sección, no tiene                En una puesta en común, comente los
                                                                                                       rima, porque corresponde al lla-
      2. En los siguientes versos:                                                                     mado “verso libre”                              resultados de ella.
             “su cintura de trigo//sus ojos como un camino en paz bajo la noche”.
           ¿Qué cualidades o características se atribuyen a la vida?                                                                                   Actividades complementarias
                                                                                                                                                       Invite a los estudiantes a investigar acer-
    Recursos para la creación poética                                                                                                                  ca de otro tipo de forma poética. Por
    Las obras del género lírico emplean varios recursos para lograr un efecto de sentido
    y cierta musicalidad en el mensaje que construyen. Entre estos recursos destacan
                                                                                                                 Saber más                             ejemplo: los caligramas, odas, sonetos,
    fundamentalmente: la rima, el ritmo, y las figuras literarias.                                      El verso libre es un verso sin
                                                                                                       rima ni cantidad preestablecida
                                                                                                                                                       etcétera, para que delimiten su investi-
     Actividad 3                                                                                       de sílabas. Empezó a utilizarse a
                                                                                                       mediados del S.XIX y se consolidó
                                                                                                                                                       gación.Sugiérales buscar algunas formas
      1. En parejas, busquen información acerca de qué son las figuras literarias y                     a principios del S.XX.                          que sean pertinentes para el nivel. Pída-
           den algunos ejemplos.
                                                                                                                                                       les que entreguen esta información en
      2. Apliquen su conocimiento al poema leído y reconozcan en él algunas figuras
           literarias. Ejemplifiquen con el verso en que estas se hayan utilizado.                                                                      una exposición oral frente al curso.

         Autoevaluación                        revisa tu aprendizaje completando la siguiente pauta:
                                                                                                              Niveles de logros
                                                 Al terminar esta sección, yo:                         Sí No         Puedo mejorar
     1 Identifico el género lírico y las obras que pertenecen a él.
     2 Reconozco los principales elementos de un poema lírico.
     3 Comprendo la finalidad de este género y la relaciono con la función expresiva del lenguaje.
     4 Identifico algunos recursos empleados en los poemas líricos leídos.



                                                                                                          Unidad 6: ¡Por la paz y la vida!    149



Información complementaria                                                                                    Estrategias diferenciadas
Poema colectivo                                                                                               Solicite a los estudiantes menos aventajados o con más dificultades
Los surrealistas buscaban una creación colectiva, que entroncara con                                          en la comprensión de textos líricos, que en algún poema trabajado
el inconsciente colectivo. Para ello se reunían en grupos pequeños y al                                       previamente (puede ser la misma lectura centra), subrayen todas
circular de un papel nacía un poema. Cada línea correspondía a uno                                            las palabras que aludan a sentimientos y objetos nombrados, y que
de los integrantes que doblaba lo escrito, para que continuara el otro                                        las anoten en sus cuadernos. Luego, ínstelos a que evalúen: ¿quién
y así sucesivamente.                                                                                          expresa estos sentimientos? ¿Cuántas veces se mencionan? ¿Quién
                                             (Balart, Carmen y Césped, Irma., 1997,                           nombra esos objetos? ¿Para qué los nombra? A partir de este ejer-
     Estrategias para estimular la creatividad a través de la enseñanza de la lengua                          cicio, puede pedirles que deduzcan quién es el hablante, cuál es su
                                                              materna, Chile, UMCE.)                          temple de ánimo y su objeto lírico.
                                                                                                              Habilidades implicadas: comprender, identificar, relacionar, sintetizar.




                                                                                                                             Guía didáctica para el docente / Lenguaje 6º básico              245
Sugerencias metodológicas
  Conecte este contenido con el tratado en             Lectura central                           Palabras del texto
  la página 124, respecto a los pronombres
  mostrativos. Reitere o refuerce la función
  básica del pronombre, referida a sustituir                                                        Los pronombres:
  al nombre. Escriba en la pizarra algunos                                                          palabras en lugar del nombre
  ejemplos. Luego, invite a sus estudiantes                                                         En la unidad anterior revisaste los pronombres demostrativos, encargados de mos-
  a desarrollar la actividad 1 de esta página.                                                      trar dónde están situados los seres, cosas o ideas con respecto al emisor y al recep-
                                                                                                    tor. En esta unidad nos ocuparemos de otro tipo de pronombres cuya finalidad es
  Posteriormente, explíqueles el concepto                                                           evitar la repetición de un mismo nombre cuando construímos un texto.

  de pronombre personal. Relaciónelo con                                                             Actividad 1
  las personas gramaticales; explíqueles                                                              1. En los siguientes versos del poema leído:
  cómo puede reemplazar a las personas                                                                    ¿A quiénes corresponden los nombres destacados “tú” y “yo”?
                                                                                                            “(…)Tú armarás el canasto que la lavandera necesita
  cuando son sujetos (yo, tú, él, etcéte-                                                                     y yo armaré una canción con olor a jabón y a pureza”
  ra), cuando son objetos directos (nos,                                                              2. En el siguiente ejemplo:
  te, lo, la, etcétera), cuando son objetos                                                                 le vas tejiendo
  indirectos (mí, te, le, etcétera) u objetos                                                               todos los artefactos que ella necesita.

  circunstanciales (conmigo, contigo, con-                                                                ¿A qué personas se refieren las palabras “le” y “ella”?

  sigo).                                                                                              3. ¿A quiénes pueden nombrar simultáneamente, o al mismo tiempo, las pa-
                                                                                                          labras destacadas en rojo?
                                                                                                            para que cualquiera que pase nos comprenda y nos lleve.
  Actividades complementarias                                                                               Nos ame, y se pueda servir de nosotros.
                                                                                                      4. ¿Puedes adelantar cómo se llaman estas palabras y cuál es su función?
  Proponga a sus estudiantes buscar ejem-
  plos que ilustren las diversas situaciones
  en que el pronombre reemplaza al sus-                                                             Ordena y sintetiza tu aprendizaje
  tantivo referido a personas gramaticales.                                                         Los pronombres personales
                                                                                                    Son palabras cuya función es reemplazar los nombres o sustantivos que se refieren
  De preferencia emplee las obras líricas                                                           a las personas o sujetos de una oración. En los ejemplos anteriores pudiste com-
  tratadas en esta Unidad.                                                                          probar cómo con la palabra “tú”, se hacía una referencia directa al mimbrero, con la
                                                                                                    palabra “yo” una alusión al hablante, y con la expresión “le” otra alusión al mimbrero,
  Ejemplo: “yo vivo preguntándome”, “el                                                             pero agregando la idea de lo que él hace para otro. La palabra “ella” se refería a la
                                                                                                    lavandera sin nombrarla, y finalmente, la expresión “nos” podía aludir al mimbrero y
  sol que nos alumbra”/, “la tierra nos                                                             hablante juntos.
  quiere juntar”/.                                                                                  ¿Para qué empleamos los pronombres?
                                                                                                    Los pronombres, en general, se emplean para sustituir los nombres (sustantivos o
                                                                                                    sujetos) que ya hemos mencionado en un texto con el fin de evitar repeticiones mo-
                                                                                                    nótonas, de modo que el mensaje resulte más claro y sencillo.
                                                                                                    Los pronombres personales, tienen como función básica sustituir a las tres personas
                                                                                                    gramaticales: la primera referida a la persona que habla (yo); la segunda, destinada
                                                                                                    a la persona con quien se habla (tú); y la tercera, que alude a otra persona o cosa de
                                                                                                    quién se habla (él, ella, ello).


                                                        150   Unidad 6: ¡Por la paz y la vida!




  Información complementaria                                                                     Estrategias diferenciadas
  Pronombre personal: los pronombres personales son los que hacen                                Un método didáctico que fomenta la comprensión de lectura es la
  referencia a alguna de las tres personas gramaticales –primera: la                             entrega de textos incompletos. En este caso puede aplicarlo a los
  persona que habla; segunda: la persona a quien se habla; y terce-                              pronombres personales omitidos en el enunciado. Proponga a sus
  ra: la que se refiere a cualquier otra persona o cosa–. Pueden ser                              estudiantes, que necesiten reforzar este contenido, que ejerciten
  átonos: me, te, se, nos, os, lo(s), la(s), le(s); o tónicos: yo, tú, vos, él,                  completando enunciados u oraciones en las que deban reponer el
  ella(s), ello(s), usted(es), nosotros/as, vosotros/as, mí, ti, sí.                             pronombre omitido.
  Para ampliar la información puede visitar la página web www.profe-                             Habilidades implicadas: identificar, relacionar, aplicar.
  sorenlinea.cl/castellano/Pronombre.htm




246 Guía didáctica para el docente / Lenguaje 6º básico
Unidad 6

                                                                                                                                                                       Sugerencias metodológicas
                                                                                                                                                              6
                                                                                                                                                              Unidad


                                                                                                                                                                       Explique el cuadro que describe los ca-
                                                                                                                                                                       sos o tipos de pronombres personales.
     También pueden cumplir otras funciones como: complementar o formar parte de una pre-                                                                              Comparta con sus estudiantes suficien-
     posición (conmigo, contigo), ser complemento directo (persona sobre la que recae la ac-                                                                           tes ejemplos que sirvan para ilustrar
     ción: te llamé), o complemento indirecto (persona a quien se destina la acción: le llamé).
     Observa el siguiente cuadro que describe estos casos o situaciones gramaticales.
                                                                                                                                                                       cada caso.
                                                                       Los pronombres personales
                                                                                                                                                                       También puede aprovechar esta ins-
       Persona        Número            Género
                                                        Cuando es        Cuando acompaña a              Cuando es                    Cuando es                         tancia para corregir algunas expresio-
                                                          sujeto           una preposición          complemento directo         complemento indirecto
                                                                                                                                                                       nes incultas de uso frecuente entre
                      Singular                              Yo                                               Me
       Primera                         Masculino         Nosotros            Mí, conmigo                                                                               los hablantes chilenos, tales como:
                       Plural                                                                               Nos
                                       Femenino          Nosotras                                                                                                      “se me le cayó”, “me voy a operarme”,
                      Singular                              Tú                                               Te
      Segunda                                                                 Ti, contigo
                                                                                                                                                                       que implican un uso incorrecto por la
                                       Masculino         Vosotros
                       Plural
                                       Femenino          Vosotras
                                                                                                             Os
                                                                                                                                                                       reiteración del mismo pronombre o la
                      Singular
                                       Masculino
                                       Femenino
                                                            Él
                                                           Ella
                                                                                                             Lo
                                                                                                             La
                                                                                                                                          Le, se
                                                                                                                                          Le, se
                                                                                                                                                                       presencia de dos pronombres juntos
       Tercera                          Neutro             Ello                                              Lo                           Le, se                       en una misma expresión.
                                       Masculino           Ellos                                             Los                          Le, se
                       Plural
                                       Femenino            Ellas                                             Las                          Le, se                       A través ejemplos como estos pida a
     La pronominalización                                                                                                                                              sus estudiantes que rastreen otros. Para
     Cuando empleamos un pronombre para reemplazar el nombre de un sujeto que ya
                                                                                                                                 Saber más
                                                                                                                                                                       destacar el uso culto enfatice la función
     hemos nombrado, estamos aplicando un recurso llamado pronominalización. Nom-
     bre que deriva del uso de los pronombres personales, para evitar las repeticiones                                    Los pronombres personales:
                                                                                                                                                                       del pronombre y su empleo correcto.
     innecesarias al construir un mensaje verbal oral o escrito.                                                          tú, él, mí llevan tilde, para
                                                                                                                          diferenciarlos de otros mo-
      Actividad 2                                                                                                         nosílabos.                                   Actividades complementarias
       1. En el siguiente ejemplo identifica los sujetos que son reemplazados por los                                                                                   Explique a sus estudiantes casos de
            pronombres destacados.
              cuando a ti te encargan una cuna y a mí una esperanza.
                                                                                                                                                                       correferencia; entre ellos, la pronomi-
       2. ¿A qué persona y número gramatical corresponden estos pronombres?
                                                                                                                                                                       nalización, en donde pueden aplicar el
       3. ¿Qué sucedería si en el contexto del poema, no se emplearan los pronom-                                                                                      contenido del pronombre a situaciones
            bres personales?                                                                                                                                           de expresión en que este sirve para
                                                                                                                                                                       evitar las repeticiones innecesarias de
          Autoevaluación revisa tu aprendizaje completando la siguiente pauta:                                                 Niveles de logros
                                                                                                                                                                       un mismo sujeto o nombre. Proponga
                                                 Al terminar esta sección yo…                                           Sí No        Puedo mejorar                     ejemplos y pida que los resuelvan, iden-
      1 Identifico la función del pronombre personal.                                                                                                                   tificando los pronombres y su función en
      2
          Diferencio distintos pronombres personales de acuerdo con la persona, el número y la función gramatical que                                                  casos de correferencia pronominal.
          desempeñan.
      3 Comprendo en qué consiste la pronominalización y puedo aplicarla a la redacción de mis mensajes.
      4 Comprendí su empleo en el poema leído y pude recoger ejemplos.


                                                                                                                           Unidad 6: ¡Por la paz y la vida!   151



Información complementaria                                                                                                     Estrategias diferenciadas
La pronominalización es el uso textual de los diferentes tipos de                                                              Ensaye con los estudiantes de aprendizaje más lento, casos en que
pronombres. Constituye un mecanismo de cohesión textual ya que                                                                 deban completar oraciones que contengan series de pronombres.
está más emparentada con la correferencia que con los conectores,                                                              Pídales que, luego de completarlas, expliciten la persona, número y
en tanto que su función es evitar la repetición de palabras dentro de                                                          género de los pronombres empleados.
un enunciado.
                                                                                                                               Habilidades implicadas: identificar, relacionar, aplicar.
                                                        Tomado y adaptado de:
www.educarchile.cl/.../P0001%5CFile%5Carticles104779_ArchivoPowerPoint_0.ppt –




                                                                                                                                              Guía didáctica para el docente / Lenguaje 6º básico            247
Sugerencias metodológicas
  Antes de resolver esta evaluación con-               Evaluación de                proceso
  verse con sus estudiantes para que
  comprendan el propósito de la misma
  y la modalidad de las preguntas aplica-                       ¿Cómo va tu aprendizaje?
  das. Recuérdeles la estrategia de lec-
  tura empleada a lo largo del Texto del                                                               I. Detente un momento y revisa cómo va tu proceso de aprendizaje. Para ello
                                                                                                          desarrolla la siguiente evaluación. Lee el siguiente texto.
  Estudiante, que contempla: relacionar el
  título con el sentido o tema de la obra                              Conoce al autor...                                      Cultivo una rosa blanca
  que van a leer; realizar anticipaciones                           José Martí (1853-1895)                                                    José Martí
                                                                                                         Cultivo una rosa blanca
  a partir de elementos clave como ilus-                                                                 en junio como en enero,
  traciones, palabras o presentación for-                                                                para el amigo sincero,
                                                                                                         que me da su mano franca.
  mal del texto, entre otros aspectos. De
  la misma forma, recuérdeles que una                                                                    Y para el cruel que me arranca
                                                                                                         el corazón con que vivo,
  manera recomendable de abordar las                                                                     cardo ni ortiga cultivo
  preguntas de selección múltiple es el                                                                  cultivo una rosa blanca.

  reconocimiento de preguntas literales,                            Escritor cubano, es conside-                        En: José Martí, Obras Completas.
                                                                    rado una figura clave en el                              Nueva York: Dos Ríos, 2001.
  inferenciales y valorativas.                                      proceso de Independencia
                                                                    de su país. Su literatura es
                                                                    de una gran sencillez y ter-
  Actividades complementarias                                       nura, con un gran manejo de        Después de leer
                                                                    la lengua castellana. Entre
                                                                                                       II. Responde en tu cuaderno:
  Invite a sus alumnos y alumnas a leer la                          sus numerosas obras se en-
                                                                    cuentran: Ismaelillo (1882),           1. ¿De qué se habla en este texto?
  reseña biográfica del autor José Martí.                            Versos sencillos (1891), La            2. ¿Qué crees que significa la rosa blanca que cultiva el hablante?
                                                                    edad de oro (1889) (revista
  A partir de ella, pídales que profundicen                         infantil), Versos libres (1913),       3. ¿Qué piensas acerca de su actitud de cultivar la misma rosa blanca,
                                                                                                               para quién le hace daño?
  la investigación sobre su vida, y resca-                          entre otras.
                                                                                                           4. Según el hablante, ¿la idea de cultivar cardos y ortigas, se opone al cul-
  ten la importancia de este escritor en la                                                                    tivo de rosas? ¿Por qué?
  independencia de Cuba y sus aportes al                                                                   5. De acuerdo a lo que dice y hace, ¿cómo es el hablante? Descríbelo.
  desarrollo del pensamiento e identidad                                                               III. Responde encerrando en un círculo la alternativa correcta.
  de América. Pídales que expongan esta                                                                     1. ¿Qué tipo de texto es el leído?
                                                                                                               A.   Una canción.
  información ante el curso.                                                                                   B.   Un poema.
                                                                                                               C.   Una oda.
                                                                                                               D.   Una elegía.
                                                                                                           2. ¿A qué género literario pertenece este texto?
                                                                                                               A.   Al género lírico.
                                                                                                               B.   Al género narrativo.
                                                                                                               C.   Al género informativo.
                                                                                                               D.   Al género dramático.

                                                        152   Unidad 6: ¡Por la paz y la vida!




  Información complementaria                                                                           Estrategias diferenciadas
  La utilización de los colores en los Versos sencillos de José Martí.                                 Colabore con los estudiantes que manifiesten más dificulta-
  Martí confiere al blanco, los valores tradicionales de: perfección, pureza, casti-                    des en la comprensión de este poema, orientándolos hacia el
  dad, belleza, moral, etc., y de la unión de este con otros símbolos literarios crea                  descubrimiento del simbolismo de la rosa y el color blanco.
  diferentes nuevos caminos de expresión. Veamos cómo Blanco se idealiza mucho                         Permita que recurran para ello a su propia experiencia e in-
  más al lado del símbolo rosa (…) La defensa que hace el poeta de la amistad y la                     tuición. Guíe la interpretación con preguntas como: ¿Con qué
  fidelidad, forman una unión apacible y a la vez fuerte. La rosa blanca simboliza en                   asocian el color blanco? ¿Por qué las novias, los ángeles y los
  ella toda, los más puros principios morales; y aunque el cardo y la oruga se contra-                 sacerdotes, suelen vestirse de blanco? ¿Por qué la bandera
  ponen a rosa para dar el elemento negativo, el poeta sale airoso una vez más y nos                   de la paz es blanca? ¿Con qué relacionan las rosas y su culti-
  entrega, aparte de uno de los más bellos poemas en lengua española, la expresión                     vo? ¿Qué significará una rosa de color blanco? ¿Si la hubieras
  mejor lograda de “rosa blanca” dentro de toda su obra escrita.                                       cultivado tú mismo, a quién se la regalarías?
                                 Tomado de: http://jose-marti.org/jose_marti/arte/artejm/              Habilidades implicadas: analizar, relacionar, discriminar, in-
                                    articulosarte/columbie/coloresversossencillos01.htm                terpretar.


248 Guía didáctica para el docente / Lenguaje 6º básico
Unidad 6

                                                                                                                                                            Sugerencias metodológicas
                                                                                                                                                   6
                                                                                                                                                   Unidad


                                                                                                                                                            Considere que un proceso de evaluación
                                                                                                                                                            se ve enriquecido cuando los alumnos y
                                                                                                                                                            alumnas comentan las respuestas y ex-
        3. ¿Quién es el hablante lírico en este poema?
               A.   El poeta.
                                                                                                                                                            plican verbalmente cómo llegaron a las
               B.   José Martí.                                                                                                                             correctas. Incentive el comentario de
               C.   La voz que se expresa en el poema.                                                                                                      esta evaluación intermedia, para que sus
               D.   Un jardinero.
                                                                                                                                                            estudiantes se den cuenta del proceso
        4. En los versos “Cultivo una rosa blanca//en junio como en enero”, ¿qué significan los meses nombrados para
              la comprensión del poema?                                                                                                                     cognitivo y las estrategias que han em-
              A. Enero el comienzo del año, junio el final.                                                                                                  pleado para alcanzar sus logros.
              B. Enero el buen tiempo, junio los momentos difíciles.
              C. Enero los buenos momentos, junio los tiempos difíciles.                                                                                    Finalmente, pida a sus estudiantes que
              D. Enero el calor, junio el frío y la lluvia.                                                                                                 respondan la autoevaluación, y que pos-
    IV. En las siguientes oraciones, anota en el espacio en blanco el pronombre personal que puede reemplazar a la                                          teriormente, propongan estrategias re-
        expresión destacada.                                                                                                                                mediales para superar los aspectos con
        • Una rosa blanca cultivo:                                                               cultivo.
        • El amigo sincero me da su mano franca:                                                            me da su mano franca.
                                                                                                                                                            bajo rendimiento.
        • No cultivo                                                            cardo ni ortiga.

    V. Comenta con un compañero o compañera y luego respondan en su cuaderno:
                                                                                                                                                            Actividades complementarias
       1. ¿Qué relación tiene este poema con la paz y la hermandad entre las personas?                                                                      Invite a los estudiantes a que, en peque-
       2. ¿Están de acuerdo con las ideas y sentimientos expresados por el hablante?
                                                                                                                                                            ños grupos, lean más poemas de Versos
       3. Según lo afirmado en el poema, ¿qué significa cultivar rosas blancas?
       4. ¿Con qué asocian el color blanco? Den ejemplos.
                                                                                                                                                            Sencillos de José Martí, y que propon-
       5. ¿Este poema tiene rima? Ejemplifiquen con algunos versos.                                                                                          gan para ellos una interpretación basada
       6. ¿Captaron cierta musicalidad y ritmo? ¿Por qué creen que se produce?                                                                              en la estrategia de descubrir elementos
    VI. Guiados por su profesor o profesora, comenten con el curso sus respuestas y revisen lo tratado en esta sec-
                                                                                                                                                            clave en la lectura, potenciando el nivel
        ción. Para guiar su evaluación apóyense en la siguiente pauta.                                                                                      de comprensión valorativo de la misma.

         Autoevaluación                         revisa tu aprendizaje completando la siguiente pauta:
                                                                                                                       Niveles de logros
                                                   Al terminar esta evaluación yo…                                Sí No      Puedo mejorar
     1 Diferencio al género lírico de otros géneros literarios.
     2 Reconozco la forma del poema lírico y su finalidad.
     3 Identifico al hablante lírico de un poema .
     4 Identifico recursos líricos como la rima y el ritmo.
     5 Comprendo y reconozco la función gramatical del pronombre personal.
     6 Comprendo y valoro los contenidos expresados en el poema leído.
     7 Relacioné estos contenidos con los valores de la paz y la hermandad entre las personas.


                                                                                                                Unidad 6: ¡Por la paz y la vida!   153



Información complementaria                                                                                          Estrategias diferenciadas
Versos sencillos                                                                                                    Solicite a sus estudiantes que manifiesten con más dificultad la com-
Estos versos “sencillos”, mientras más transparentes parecen, más                                                   prensión de la poesía de José Martí, que esta vez sean ellos mismos
oscuros, y más simples, mientras más profundos; son como dice el                                                    quienes creen preguntas para interrogar y acceder al texto poético.
propio Martí: “la necesidad de poner el sentimiento en formas llanas                                                A partir de ellas, solicíteles una interpretación para el texto leído.
y sinceras”. Esta Poesía, no obstante su espontaneidad, no es aque-                                                 Habilidades implicadas: analizar, comentar, evaluar, interpretar.
lla que fluía libre, sin ataduras ni tropiezos; es una poesía pensada,
sentida, reposada, que reafirmó su estatura de poeta mayor.
                                          Tomado de: http://jose-marti.org/jose_marti/arte/
                                artejm/articulosarte/columbie/coloresversossencillos01.htm




                                                                                                                                  Guía didáctica para el docente / Lenguaje 6º básico             249
Sugerencias metodológicas
                                                                        Taller de
  Explique a sus estudiantes la finalidad            comunicación escrita
  de este taller; esto es: lograr componer
  un poema colectivo.
  Para sintonizar en la temática pedida,                                                       Escribo para expresar
  escuche junto a ellos la canción “Si so-                                                     lo que siento y pienso
  mos Americanos”.                                                                             Has leído poemas y canciones en las que has podido observar las características de
                                                                                               las obras que pertenecen al género lírico. En esta sección te invitamos a que pongas
  Pídales que vinculen esta canción con el                                                     en práctica lo aprendido y junto a tus compañeros y compañeras ensayen sus habili-
                                                                                               dades como poetas o poetisas en la composición de un poema colectivo.
  tema del derecho del niño a vivir en paz
                                                                                               Les sugerimos que su creación aborde como tema el derecho del niño tratado en
  y hermandad entre los pueblos. Orien-                                                        esta unidad, desde su propia mirada. ¿Qué piensan, qué sienten en relación a la paz
  te este ejercicio con preguntas como:                                                        y hermandad mundiales?

  ¿de qué se habla en esta canción? ¿A                                                         Para apoyar su trabajo,les proponemos que lean el texto, y a la vez escuchen, la can-
                                                                                               ción "Si somos Americanos" del cantautor chileno Rolando Alarcón.
  qué pueblos se menciona en ella y con
                                                               Conoce al autor...
  qué fin? ¿Qué relación tiene esta can-                                                                                   Si Somos Americanos
                                                             Rolando Alarcón                                          Texto y música de Rolando Alarcón (Cachimbo)
  ción con el tema de la paz y hermandad                     (1929-1973)                         Si somos americanos,
  entre los pueblos? Pídales que, a conti-                                                       somos hermanos, señores,
                                                                                                 tenemos las mismas flores,
  nuación, desarrollen la actividad desti-                                                       tenemos las mismas manos.
                                                                                                 Si somos americanos,
  nada al momento posterior a la lectura                                                         seremos buenos vecinos,
  y comenten en común el mensaje de la                                                           compartiremos el trigo,
                                                                                                 seremos buenos hermanos.
  canción.                                                                                       Bailaremos marinera,
                                                                                                 refalosa, samba y son.
  Aproveche la reseña biográfica para                        Profesor básico, compositor         //: Si somos americanos,
                                                                                                 seremos una canción. ://
  presentar a Rolando Alarcón, desta-                        y folclorista chileno de des-
                                                             tacada trayectoria nacional e       Si somos americanos,
  cado folclorista que integró el movi-                      internacional. Dirigió el con-      no miraremos fronteras,
                                                                                                 cuidaremos las semillas,
                                                             junto Cuncumén desde 1955
  miento renovador del folclor chileno y                     hasta 1965, con el que grabó        miraremos las banderas.
                                                                                                 Si somos americanos,
  latinoamericano denominado “Nueva                          numerosos discos, recorrió
                                                             Europa y Latinoamérica. Su          seremos todos iguales,
  canción chilena”.                                          música y canciones en favor         el blanco, el mestizo, el indio
                                                                                                 y el negro son como tales.
                                                             de la paz y la igualdad le
                                                             hicieron merecedor de im-           Bailaremos marinera, (Se repite estribillo)
                                                                                                                         Se
  Actividades complementarias                                portantes premios en Chile y
                                                             el extranjero. Murió en febrero
                                                             de 1973 a los 44 años.            Después de leer y escuchar
  Solicite a los estudiantes que investi-                                                      Guiados por su profesor o profesora conversen como curso:
  guen sobre otros folcloristas chilenos                                                       1. ¿Conocían esta canción? ¿Qué imágenes o experiencias les ha sugerido?
  que hayan compuesto canciones con la                                                         2. ¿Qué situaciones o sentimientos relacionan ustedes con la solidaridad, la com-
                                                                                                   prensión, la amistad y la justicia entre los pueblos?
  temática de la paz y hermandad conti-                                                        3. ¿Cómo aborda ese tema esta canción?
  nental o mundial. Propóngales que, una                                                       4. ¿Qué piensan de estas obras líricas? ¿Son capaces de transmitir ideas y emocio-
  vez finalizada su investigación, expongan                                                         nes al mismo tiempo?

  oralmente esta información al curso.
                                                     154   Unidad 6: ¡Por la paz y la vida!




  Información complementaria                                                                                               Estrategias diferenciadas
  La Nueva canción chilena                                                                                                 Apoye a los estudiantes que manifiesten
  Se desarrolló desde la década de 1960 hasta los primeros años de la década siguiente.                                    más dificultades para lograr su aprendizaje
  Basada en la recuperación de la música folclórica, sus cultores agregaron factores propios                               en esta evaluación, con información que les
  de la música continental, incorporando instrumentos y ritmos de toda el área hispanoame-                                 ayude a comprender mejor el sentido de la
  ricana. Sin embargo, sus principales antecedentes lo constituyeron importantes folcloristas,                             canción, desde la cual se generan las pre-
  compositores e investigadores nacionales, entre los que destacaron: Violeta Parra, Margot                                guntas. Aclare la referencia a los diferentes
  Loyola, Gabriela Pizarro y Héctor Pavez.                                                                                 bailes típicos de países americanos y la mez-
                                                                                                                           cla racial. Relacione el contenido con la ilus-
  (…) Este movimiento de carácter eminentemente masivo, conocido como Neofolclor, pau-
                                                                                                                           tración que complementa el Texto.
  latinamente fue decantando hasta distinguirse la Nueva canción como una manifestación
  particular. Desde esa línea provenían intérpretes como Patricio Mans y Rolando Alarcón.                                  Habilidades implicadas: escuchar, relacio-
                   Tomado de: http://www.memoriachilena.cl/temas/index.asp?id_ut=lanuevacancionchilena                     nar, analizar, evaluar, interpretar.



250 Guía didáctica para el docente / Lenguaje 6º básico
Unidad 6

                                                                                                                                         Sugerencias metodológicas
                                                                                                                                6
                                                                                                                                Unidad


                                                                                                                                         Apoye el proceso de elaboración del
                                                                                                                                         poema colectivo. Previamente indague
                                                                                                                                         en la comprensión del concepto de
    ¡A crear un poema colectivo!                                                                                                         creación o composición colectiva. Des-
    Junto con un grupo de compañeros y compañeras, creen
    un poema inspirado en la temática de la canción de Ro-                                                                               peje dudas entregando una definición
    lando Alarcón u otros aspectos relacionados con la paz y                                                                             sencilla y funcional a los objetivos del
    la hermandad entre los pueblos. Les sugerimos realizar su
    tarea de acuerdo con los siguientes pasos.                                                                                           taller. Recomiéndeles seguir los pasos
    Paso 1: Antes de escribir
                                                                                                                                         descritos en la página, para construir el
    1. Reúnanse en grupos de cuatro o cinco integrantes.                                                                                 poema.
        Siéntense en círculo y compartan ideas para definir
        el tema de su poema colectivo.
                                                                                                                                         Actividades complementarias
    2. A partir del tema: “derecho de los niños a ser edu-
        cados en la paz y la fraternidad entre los pueblos”,
        seleccionen un aspecto o tema específico que les in-
                                                                                                                                         Para que tengan mayor familiaridad con
        terese especialmente. Les sugerimos los siguientes:                                                                              las composiciones líricas, invite a sus
        • La solidaridad o colaboración entre los pueblos                                                                                estudiantes a realizar una antología de
          vecinos.
        • El respeto por la diversidad de las culturas. La com-                                                                          poemas y canciones que incluya a dis-
          prensión y acogida a extranjeros.                                                                                              tintos autores, y cuyo tema sea la paz y
        • La amistad entre los pueblos. El intercambio cul-
          tural como una forma de enriquecer nuestra com-
                                                                                                                                         la hermandad entre los pueblos. Sugiera
          prensión del mundo.                                                                                                            que la confeccionen en un cuadernillo
    Paso 2: Durante la escritura                                                                                                         anillado que incluya una portada moti-
    1. En esta etapa les sugerimos que empleen la siguiente técnica de creación                                                          vadora. Pídales que, además, escriban
        colectiva:
                                                                                                                                         una introducción a su trabajo, otorgán-
        • Definido el tema, cada integrante se hará cargo de un verso, para ello pensará
          en el tema o palabra que aluda directamente a este. Por ejemplo, si es la amis-                                                dole un sentido que trascienda el mero
          tad, pensará y recordará experiencias y sentimientos que relacione con esta
          idea. De acuerdo a ello escribirá un verso.
                                                                                                                                         ejercicio particular (regalo a la biblioteca
        • Todos los integrantes escribirán su verso en una hoja de papel individual.                                                     a los alumnos y alumnas de grados in-
        • Cuando todos hayan escrito, uno recogerá las hojas y propondrá al grupo que                                                    feriores, a sus padres o familiares, entre
          sugiera cómo ordenar los versos para componer el poema.
    2. A continuación, definan una actitud en que se exprese el hablante, es decir, qué
                                                                                                                                         otras acciones).
        persona gramatical empleará. Si conversará con su objeto lírico tratándolo de
        “tú” o si empleará mayor distancia y se referirá a una tercera persona (él o ella)
        o formará causa común y hablará desde un “nosotros”, etcétera.
    3. Ordenen los versos buscando armonía de sonidos e imágenes. Para apoyar
        este aspecto lean el siguiente apartado que les servirá para conocer y em-
        plear uno de los recursos más frecuentes en la composición de poemas: las
        figuras literarias.




                                                                                             Unidad 6: ¡Por la paz y la vida!   155



Información complementaria                                                                       Estrategias diferenciadas
Creación colectiva                                                                               Con los estudiantes que hayan mostrado mayor interés y habilidad
Los surrealistas buscaban una creación colectiva, que entroncara                                 en la composición poética avance hacia el cultivo de formas poéticas
con el inconsciente colectivo. Para ello se reunían en grupos pe-                                definidas, como la oda o la elegía. Entregue la definición de estas
queños y, al circular de un papel, nacía un poema. Cada línea co-                                formas poéticas y sus respectivos ejemplos. Motive a sus estudian-
rrespondía a uno de los integrantes que doblaba lo escrito, para que                             tes a recrear estas composiciones.
continuara el otro, y así sucesivamente.                                                         Habilidades implicadas: comprender, modelar, recrear.
 Carmen Balart e Irma Césped. Estrategias para estimular la creatividad a través de
                      la enseñanza de la lengua materna. Santiago: UMCE, 1997.




                                                                                                               Guía didáctica para el docente / Lenguaje 6º básico               251
Sugerencias metodológicas
                                                                       Taller de
  Lea junto con sus estudiantes el cuadro          comunicación escrita
  explicativo de las figuras literarias que
  aparecen en esta página. Explique los
  ejemplos y, si es necesario, entregue                                                              Las figuras literarias
                                                                                                     Son recursos que emplea el hablante en las obras líricas para dar mayor expresión a
  otros más simples para aclarar los con-                                                            su mensaje. Estas formas abarcan desde combinaciones libres de las palabras, hasta
  ceptos.                                                                                            repeticiones de sonidos que producen nuevos efectos y significados. En el siguiente
                                                                                                     cuadro te describimos algunas de estas figuras.
  Propóngales varias muestras de poemas
                                                                                                                                Algunas figuras literarias
  que contengan distintas figuras litera-
                                                                 Nombre                          Definición                                                                          Ejemplos
  rias. Pídales que las reconozcan a partir
                                                                                  Se produce cuando se nombra un objeto           “y armemos con tus hilos blancos y con mis hilos azules” (*)
  de las definiciones y ejemplos incluidas                     Metáfora
                                                                                  con la intención de referirse a otro con el
                                                                                                                                  (*) Los hilos azules corresponden a las líneas de tinta con las que el poeta escribe.
                                                                                  cual comparte cualidades comunes, pero
  en el cuadro de esta página.                                                    sin establecer una comparación directa.                                                                                                 Mimbre y poesía


  Ínstelos a emplear estos recursos en la                                                                                         “para que el obrero mire confiado su casa,
                                                                                                                                  y no parta el pan con recelo y a oscuras,
  composición colectiva que crearán en                        Repetición          Consiste en repetir una palabra o frase al
                                                                                                                                  para que los recién casados puedan anidar todos
                                                                                                                                                                          los pájaros
                                                                                  inicio de cada verso o de cada estrofa, de
  este taller.                                                o Anáfora           modo que destaque esa idea.
                                                                                                                                  y no tengan que apartarse por una gota de agua,
                                                                                                                                  para que el hijo menor halle la herramienta en su sitio
                                                                                                                                  y no tenga que volverse porque otros la escondieron.”

  Actividades complementarias                                                     Presenta una relación de semejanza di-          “sus muslos como ríos, sus brazos como ramas,
                                                                                                                                                                                                                          Mimbre y poesía


                                                              Comparación         recta. Se puede usar el adverbio “como”         sus ojos como un camino en paz bajo la noche.”
  Proponga a sus estudiantes indagar                                              o el verbo “parecer”.                                                                                                                   Mimbre y poesía

  en el uso de las figuras retóricas en                                            Consiste en nombrar seguidamente las
                                                                                                                                  “los esenciales artefactos de uso diario:
                                                                                                                                  la paz, la mesa, la poesía, la cuna,
                                                              Enumeración
  otros ámbitos de la comunicación; por                                           ideas u objetos que se quieren destacar.        el canasto para el pan, la voz para el amor.”
                                                                                                                                                                                                                          Mimbre y poesía
  ejemplo en la publicidad o los dichos                                                                                           “¿En dónde tejemos la ronda?
                                                                                                                                  ¿La haremos a orillas del mar?
  populares. Explique algunos casos de                        Interrogación
                                                                                  Pregunta que ayuda a enfatizar la
                                                                                  expresión.
                                                                                                                                  El mar danzará con mil olas
                                                                                                                                  haciendo una trenza de azahar.”
  publicidad audiovisual en que se suele                                                                                                                                                                    ¿En dónde tejemos la ronda?

  exagerar en demasía las virtudes de un                                          Consiste en dar vida a objetos inanima-         “¿La haremos al pie de los montes?
                                                                                                                                  El monte nos va a contestar.
                                                                                  dos o a entregar propiedades humanas
  producto en promoción: una servilleta                       Personificación
                                                                                  a animales u otros seres vivos, como la
                                                                                                                                  ¡Será cual si todas quisiesen,
                                                                                                                                  las piedras del mundo, cantar!”
  que absorbe toda el agua del mar, un                                            vegetación.                                                                                                               ¿En dónde tejemos la ronda?

  cereal que permite ganar competencias                                                                                           “¡Haremos la ronda infinita!
                                                                                                                                  ¡La iremos al bosque a trenzar,
                                                                                  Exageración de un pensamiento, persona
  atléticas, entre otras.                                     Hipérbole
                                                                                  o cosa para reforzar la idea expresada.
                                                                                                                                  la haremos al pie de los montes
                                                                                                                                  y en todas las playas del mar!”
                                                                                                                                                                                                            ¿En dónde tejemos la ronda?
  En cuanto a los dichos populares, men-
  cione refranes como: “De noche todos                                                               Para finalizar lo escrito
  los gatos son negros” o “A río revuelto,                                                           6. Escojan un título que refuerce el sentido o significado del mensaje del poema.
  ganancia de pescadores”. En ambos ca-                                                              7. Una vez ordenado y titulado, léanlo completo ante el grupo. ¿Qué les parece?
                                                                                                     8. Revisen la ortografía y la puntuación que dificulte la lectura o comprensión del mensaje.
  sos las figuras retóricas exigen una inter-
                                                                                                           ¡Ya tienen su creación colectiva!
  pretación del mensaje y que el receptor
  no pueda quedarse en el nivel de la com-
                                                    156   Unidad 6: ¡Por la paz y la vida!
  prensión literal.


  Información complementaria                                                                                      Estrategias diferenciadas
  Figuras literarias o retóricas                                                                                  Inste a los alumnos y alumnas que hayan manifestado ma-
  Entendemos por figura retórica toda modificación del uso normal y corriente del                                   yor interés y habilidad para la comprensión y composición
  lenguaje. Para que dicha modificación se considere realmente como una figura                                      de textos líricos, que se atrevan a crear poemas breves,
  retórica debe obedecer al propósito de alcanzar una expresión innovadora y                                      o avisos publicitarios en los que empleen algunas de las
  atrayente. Las figuras aparecen, sobre todo, en el ámbito del lenguaje litera-                                   figuras literarias expuestas o revisadas en clases. Pídales
  rio, lo cual no significa que solo podamos encontrarlas en él. Tanto en el uso                                   que las expongan y expliquen ante el curso.
  cotidiano como en los distintos lenguajes especializados es posible hallar un                                   Habilidades implicadas: comprender, identificar, mode-
  inventario rico y variado de figuras; algunas de ellas se utilizan casi inconscien-                              lar, recrear.
  temente; otras son deliberadas, y responden a los más diversos propósitos: la
  persuasión (en el mundo de la publicidad), la necesidad de captar rápidamente
  la atención del lector y de saber mantenerla (en el periodismo), el afán de crear
  un efecto estético (en la literatura), etcétera.


252 Guía didáctica para el docente / Lenguaje 6º básico
Unidad 6

                                                                                                                                                         Sugerencias metodológicas
                                                                                                                                                6
                                                                                                                                                Unidad


                                                                                                                                                         Una vez terminado el proceso de es-
                                                                                                                                                         critura del poema colectivo propuesto
                                                                                                                                                         en el taller, señale a los estudiantes
    Paso 3: Después de escribir
    9. Juntos revisen el proceso de escritura:
                                                                                                                                                         la conveniencia de que respondan la
         • ¿Cómo ha resultado esta experiencia creativa? ¿Qué aspectos les resultaron                                                                    pauta de autoevaluación incluida en
           positivos?                                                                                                                                    esta página.
         • ¿Qué cosas fueron difíciles de solucionar?
         • ¿Esta experiencia les resultó útil para conocer mejor a sus compañeros y com-                                                                 Sugiérales que, una vez evaluada, inter-
           pañeras de grupo?                                                                                                                             cambien sus producciones poéticas con
         • ¿Consideran que su creación cumple con las exigencias de una obra
           lírica? Evalúen su creación con la siguiente pauta y comenten en común                                                                        los otros grupos y empleen la misma
           sus resultados.                                                                                                                               pauta anterior para evaluar los poemas
          Autoevaluación                                                                                                                                 de otros compañeros y compañeras.
          revisa tu aprendizaje completando la siguiente pauta:                         Niveles de logros                                                Finalmente, en una puesta en común
                       Después de leer el poema considero que:                       Sí No   Puedo mejorar                                               guiada por usted, comente y evalúe con
      1 El poema se ajusta al tema escogido.
                                                                                                                                                         el curso los resultados del taller.
     2 El poema logró integrar bien los versos de todos los integrantes del grupo.
     3 El texto presenta armonía e imágenes atrayentes.
                                                                                                                                                         Actividades complementarias
     4 El poema incluye figuras literarias que embellecen la expresión.
     5 La creación colectiva presenta un hablante lírico común.                                                                                          Proponga a los distintos grupos que,
                                                                                                                                                         una vez concluida la escritura del poema
    10. Publiquen la versión revisada de los poemas de cada grupo en el diario mural.
                                                                                                                                                         colectivo, intenten ilustrarlo. Sugiérales
    11. Si lo prefieren, cada grupo puede construir una versión ilustrada de sus poemas
         y reunirlos en un pequeño volumen o libro, para el que crearán una portada y                                                                    que incluyan imágenes o dibujos que
         una introducción que explique el origen de sus creaciones. Pueden dejarlo como
         lectura para su sala o regalarlo en su biblioteca de escuela.
                                                                                                                                                         recojan momentos, gestos, sentimien-
         ¡Atrévanse a publicar!
                                                                                                                                                         tos, personas u objetos vinculados a la
                                                                                                                                                         temática o motivo lírico del poema. De
       Cuando escribas...                                                                                                                                tal modo que la ilustración refuerce o
       Aunque la poesía tiene una puntuación libre, que se relaciona con el propósito del hablante, te en-                                               enriquezca el mensaje comunicado.
       tregamos nuevos recursos acerca de cómo puntuar correctamente con el fin de que logres dar
       expresión y claridad a lo que escribes.
       Uso del punto y coma
       El punto y coma (;) representa una pausa mayor que la coma y menor que el punto.
       Se escribe punto y coma:
       • Para separar oraciones cuyos significados tienen relación.
         Ejemplo: "Está muy contento; ha superado todas sus pruebas".
       • Para separar, en una oración, distintas partes cuando ya hay alguna coma.
         Ejemplo: "La leona, vigilante, cuidaba de su cachorro; presentía el peligro".




                                                                                                             Unidad 6: ¡Por la paz y la vida!   157



Información complementaria                                                                                       Estrategias diferenciadas
Función de las figuras literarias                                                                                 Encargue a los estudiantes que hayan demostrado un mayor dominio
A la hora de analizar una determinada figura retórica no basta con                                                y habilidad en el empleo del lenguaje escrito, que redacten una intro-
identificarla, sino que es preciso valorar y explicar la importancia y                                            ducción o presentación al volumen que crearán con las producciones
significación que dicha figura alcanza en un texto concreto. El objetivo                                           líricas del curso. Instelos también a cooperar en la edición y revisión
que tenemos que perseguir no es, no debe ser, la confección de una                                               de este libro.
lista o inventario inconexo y deslavazado de recursos retóricos, sino la                                         Habilidades implicadas: evaluar, comparar, contrastar, corregir.
adquisición de la capacidad para determinar en cada caso el significa-
do de una figura, es decir, para explicar qué función desempeña o qué
efecto artístico produce, y por qué ha sido utilizada por el autor.
Tomado de: http://www.lenguayliteratura.org/ltr/index.php?option=com_content&v
       iew=article&id=1654:figuras-literarias-teoria&catid=551&Itemid=100006




                                                                                                                               Guía didáctica para el docente / Lenguaje 6º básico              253
Sugerencias metodológicas
                                                                       Taller de
  Aclare y precise con sus estudiantes el              comunicación oral
  objetivo del Taller de comunicación
  oral. Esto es, escuchar y declamar poe-
  mas de varios autores. Antes de la pre-                                                           Declamemos y escuchemos poemas
  sentación y ensayo de este recital, mues-                                                         En el taller anterior, pudiste experimentar junto a tus compañeros y compañeras lo
                                                                                                    que es escribir poesía. Te invitamos ahora a que compartas con ellos, un ejercicio
  tre a los estudiantes algunos ejemplos de                                                         de declamación y escucha de poemas, que es una experiencia de comunicación tan
  declamación grabada en audio o video,                                                             eficaz como la lectura y escritura que has hecho de estas creaciones.

  para que puedan modelar la experiencia.                                                           Para ello revisa previamente en qué consiste “declamar un poema”, luego prepara
                                                                                                    junto con tu grupo un recital de poesía. Les sugerimos organizarse de acuerdo con
  Durante la etapa previa, colabore en                                                              los siguientes pasos.

  la planificación y organización del re-                                                            ¿Recitar o declamar?
  cital. Supervise el trabajo y oriente su
                                                                                                    Paso 1: Antes del recital
  desarrollo. Participe en los ensayos,                                                             Muchas veces estos conceptos se emplean como sinónimos, atribuyéndoles el mis-
  sugiera, apoye y mejore los aspectos                                                              mo significado. No obstante, es posible precisar diferencias:
  que lo requieran. De esta manera sus                                    TICs                      • Recitar: es pronunciar de memoria y en voz alta los versos de un poema.
                                                                                                    • Declamar: significa recitar obras líricas, pero agregando la entonación y los gestos
  estudiantes se sentirán respaldados en                        Conoce más sobre declama-             corporales y faciales que se asocian al mensaje contenido en estas creaciones.
                                                                ción en:
  esta tarea.                                                   http://www.declamando.com/          Aclarado el concepto, pueden iniciar la preparación de un recital de declamación
                                                                declamadores/index.php              poética. Entonces... ¡Manos a la obra!

  Actividades complementarias                                                                       ¿Cómo preparar la declamación de un poema?
  Solicite a los estudiantes que, en la eta-                                                        Paso 2: El acercamiento al poema
  pa de preparación, confeccionen un díp-                                                           Cuando declamamos un poema, ponemos en acción tanto la voz como el cuerpo. En
                                                                                                    este caso, el poema no solo se escucha, sino que también se ve: al declamar se invita
  tico informativo del recital poético. Su-                                                         al lector a un mundo poético mediante las palabras y las imágenes creadas por los
  giérales que este contenga tres partes                                                            propios movimientos y gestos del declamador. Para ello, les recomendamos:

  básicas: una introducción que plantee                                                             1. Imprimir el poema y leerlo en silencio un par de veces, de modo que puedan
                                                                                                        aproximarse al mensaje e identificar al hablante lírico.
  los objetivos, un desarrollo que explique
                                                                                                    2. ¿Qué creen que intenta expresar el hablante? ¿A quién le habla?
  o reseñe los poemas y autores que se
                                                                                                    3. ¿Cómo imaginan al hablante? ¿Frágil, fuerte, amistoso, solitario? Anoten estos
  leerán, y, finalmente, una conclusión o                                                                datos en su cuaderno.
  cierre del recital.                                                                               Paso 3: La identificación de los gestos y movimientos
                                                                                                    4. En cada verso identifiquen qué movimientos o gestos podrán acompañar la ex-
                                                                                                        presión oral del poema. ¿Qué palabras del texto requieren más énfasis o ayudan
                                                                                                        a la interpretación del poema?
                                                                                                    5. Escriban al lado de cada verso el gesto o movimiento que consideren pertinente.




                                                       158    Unidad 6: ¡Por la paz y la vida!




  Información complementaria                                                                     Estrategias diferenciadas
  Bases para el declamador                                                                       Con aquellos estudiantes que hayan manifestado mayor interés
  El buen declamador debe dominar algunos aspectos que son base                                  y habilidad para emplear el lenguaje oral y gestual, ensaye una
  para la expresión de cualquier pieza poética, sea cual fuere su gé-                            lectura dramatizada de los poemas que declamarán. Esta activi-
  nero. Las cualidades básicas que deben dominarse para lograr el                                dad servirá de preparación para la puesta en escena del recital
  virtuosismo en el arte declamatorio, son:                                                      y, especialmente, para que los estudiantes tomen un primer con-
                                                                                                 tacto con los recursos verbales y paraverbales implicados en la
  • Ser un excelente lector.
                                                                                                 presentación poética.
  • Tener una buena memoria.
  • Ejecutar perfectamente la mímica.                                                            Habilidades implicadas: escuchar, modelar, expresar emociones.
  • Dominar las cualidades de la voz (volumen, dicción y modulación).
  • Saber contagiar la emotividad del poema.
      Tomado y adaptado de: http://www.itesca.edu.mx/publicaciones/brunopablos/
                                         libros/D_02_basesparaeldeclamador.pdf



254 Guía didáctica para el docente / Lenguaje 6º básico
Unidad 6

                                                                                                                                          Sugerencias metodológicas
                                                                                                                                 6
                                                                                                                                 Unidad


                                                                                                                                          Ayude a sus estudiantes a que prepa-
                                                                                                                                          ren adecuadamente el recurso de la voz.
                                                                                                                                          Recomiéndeles y enséñeles ejercicios de
    Paso 4: La preparación de la voz
                                                                                                                                          respiración y vocalización. Ínstelos a leer
    6. Lean en voz alta el poema. Ayúdense de los signos de puntuación (como las
        comas, los puntos, los signos de exclamación e interrogación y los puntos sus-                                                    sus poemas frente al curso, respetando la
        pensivos) para dar sentido a la expresión oral.                                                                                   fluidez y ritmo de la lectura, además de
    7. Una vez que puedan leer con fluidez el texto, incorporen a esta preparación las                                                     los elementos paraverbales y no verbales.
        características del hablante lírico.
    8. Antes de declamar, realicen ejercicios de respiración que les ayudarán a con-
                                                                                                                                          Evalúe en conjunto con el curso estas in-
        trolar mejor el aire (Por ejemplo, diez veces inhala el aire por la nariz, durante                                                tervenciones.
        cinco segundos, y exhala durante dos segundos, por la boca). Tal como ocurre
        con los actores o los cantantes, el cuidado de la voz es fundamental para poder
        transmitir adecuadamente el mensaje al público.                                                                                   Actividades complementarias
    Paso 5: La preparación del cuerpo                                                                                                     Inste a los estudiantes a buscar música
    El cuerpo es una herramienta de expresión. Tal como la voz, requiere que conozcan
    su potencial para que puedan transmitir con claridad las emociones y sentimientos                                                     grabada o algún ejecutante que pueda
    plasmados en el texto. Ejerciten, entonces, los gestos y movimientos que han iden-                                                    acompañar musicalmente al declama-
    tificado anteriormente. Para ello:
                                                                                                                                          dor. Pídales que ensayen varias piezas
    9. Ensayen sus gestos frente a un espejo. ¿Son fluidos o forzados? ¿Complemen-
        tan el mensaje o son una fuente de distracción para el público?                                                                   y seleccionen las que sean pertinentes
    10. Practiquen varias veces hasta que encuentren el “tono” que les ayude a expresar                                                   para cada poema.
        el texto.
    11. Una vez que se sientan cómodos con los gestos y movimientos que realizan,
        ejerciten frente al grupo del poema colectivo.
    12. Guiados por su profesor o profesora escuchen atentamente las sugerencias
        que reciban y ajusten sus movimientos corporales a las recomendaciones que
        les hagan.

    Paso 6: La integración voz – cuerpo
    13. Finalmente, ejerciten la declamación integrando todos los aspectos anteriores.
        Recuerden que la voz y el cuerpo son los medios que les permiten transmitir el
        mensaje poético.
    14. Antes de su presentación, revisen su aspecto personal.
    15. Antes, durante y después de la declamación (durante todo el tiempo que estén
        sobre el “escenario”) mantengan una postura corporal derecha y natural, sin
        movimientos antojadizos ni posturas que desconcentren al auditorio.
    16. El ejercicio vocal previo facilitará que su voz, sin gritar, pueda llegar a toda la
        asamblea. Respiren en los puntos o en las pausas que hayan ensayado para que
        no se queden sin aire durante la declamación.
    17. Los gestos y movimientos que realicen durante la declamación tienen que ser na-
        turales. La exageración puede tender a desviar la atención del mensaje del poema
        hacia la persona del declamador, provocando un distanciamiento del público.



                                                                                              Unidad 6: ¡Por la paz y la vida!   159



Información complementaria                                                                        Estrategias diferenciadas
Gesticulación y declamación                                                                       Invite a los estudiantes, que manifiesten dificultad o inhibición,
                                                                                                  participar en las declamaciones, a que colaboren en la ambienta-
La forma en que se dice algo y el aspecto que uno tiene al de-
                                                                                                  ción y animación del recital. Sugiérales que preparen reseñas de
cirlo, son mucho más importantes que las palabras que de hecho
                                                                                                  los poemas y autores, que pueden ir leyendo paulatinamente mien-
se pronuncian. Es tanto el significado que transmiten aspectos de
                                                                                                  tras se suceden las declamaciones. Esto les ayudará a entrenar la
la comunicación no verbal, tales como las expresiones faciales, el
                                                                                                  lectura oral, y a familiarizarse con el contacto y la proyección de
contacto ocular, el movimiento, así como otras que no entran en
                                                                                                  su voz en público.
nuestro estudio como tacto, color de piel, entre otras, que “el as-
pecto” del declamador constituye más de la mitad del mensaje. Sor-                                Habilidades implicadas: modelar, comunicar y expresar emociones.
prendentemente, un 55% del significado lo transmiten solamente las
expresiones faciales y el lenguaje corporal, sin que uno haya abierto
siquiera la boca.
 Tomado de: http://www.scribd.com/doc/6960962/abel-cortese-enciclopedia-de-
                             desarrollo-personal-parte-2-inteligencia-emocional


                                                                                                                Guía didáctica para el docente / Lenguaje 6º básico              255
Sugerencias metodológicas
                                                                     Taller de
  Colabore con sus estudiantes durante el             comunicación oral
  proceso de ensayo. Dé oportunidad su-
  ficiente para probar el uso de la voz, el
                                                                                               Paso 7: El ensayo
  volumen, la gestualidad y el tiempo que
                                                                                               18. Practiquen los pasos anteriores. Evalúense mutuamente escuchando atenta-
  implica la declamación de los poemas;                                                            mente las recomendaciones de sus compañeros y compañeros.
  además de otros recursos como luz,                                                           19. Cuando hayan finalizado, reúnanse con otras dos parejas y presenten sus decla-
  ambientación musical o escenográfica.                                                             maciones en el grupo ampliado.

  Entregue observaciones que les ayuden                                                        Paso 8: Preparando el recital
  a superar las debilidades y realzar las                                                      20. Ayudados por su profesor o profesora, seleccionen por grupo un poema
                                                                                                   que sea de su agrado. También pueden incorporar a estas declamacio-
  fortalezas.                                                                                      nes los poemas creados por los propios grupos en el taller de escritura
                                                                                                   anterior.

  Actividades complementarias                                                                  21. Elijan en cada grupo a uno o dos declamadores que hayan logrado integrar a su
                                                                                                   expresión el dominio equilibrado de la voz y la gestualidad.
  Sugiérales ambientar el lugar, de modo                                                       22. Seleccionen también dentro del curso a quien asuma el rol de conductor o
  que se logre un “efecto acogedor” que                                                            conductora del recital. Es conveniente que este alumno o alumna, motive
                                                                                                   brevemente al público al inicio del recital, entregando alguna información
  contribuya a la concentración del públi-                                                         sobre la obra que se presentará (autor, título, temática, año de creación o
                                                                                                   publicación, etcétera).
  co. Algunos estudiantes pueden ocupar-
                                                                                               23. Para realizar su recital, busquen dentro de su escuela, el lugar más apropiado.
  se de esta tarea pegando fragmentos de                                                           Esto es, donde haya silencio y suficiente espacio para que el público esté senta-
  poemas en las paredes, fotos o dibujos                                                           do cómodamente y pueda escuchar bien.

  de autores, instalar o adecuar una luz                                                       24. Aseguren la escucha, y consigan algún micrófono que les ayude en este objetivo.
  suave, etcétera.                                                                             25. Finalmente, es recomendable “ambientar” el lugar escogido. Es decir, acondi-
                                                                                                   cionarlo para que produzca un efecto acogedor y ayude a la concentración del
                                                                                                   público en los poemas declamados. Por ejemplo, instalar una luz suave sobre el
                                                                                                   recitador y dejar la sala a oscuras o alumbrar solo con velas ubicadas en mesas
                                                                                                   en las que se ubica el público, incorporar música grabada o acompañarse de
                                                                                                   algún guitarrista u otro ejecutante musical, colocar poemas o versos en las pa-
                                                                                                   redes, fotos de poetas, etcétera.
                                                                                               26. Inviten a sus padres o familiares, profesores y profesoras, amigos u otros com-
                                                                                                   pañeros y compañeras de escuela a este recital.

                                                                                               Paso 9: ¡El día del recital!
                                                                                               27. Si es posible entreguen versiones escritas de los poemas que recitarán, déjenlas
                                                                                                   sobre las mesas o sillas en que se ubicará el público.
                                                                                               28. Dependiendo de la época en que hagan su recital, sirvan café, chocolate o algún
                                                                                                   refresco. ¡Será muy bien recibido por los asistentes!




                                                      160   Unidad 6: ¡Por la paz y la vida!




  Información complementaria                                                                                            Estrategias diferenciadas
  Preparar la memorización del poema                                                                                    Integre a todos los alumnos y alumnas al pro-
  Como preparación para la memorización, debemos hacer una lectura adecuada. En el caso                                 ceso de preparación del recital. Los estudiantes
  de los niños y niñas, es conveniente que el asesor lea la pieza en su mejor modo, y pedirle al                        que no participan directamente en la declama-
  aprendiz que haga lo propio, y no pasar al siguiente paso, que sería entender perfectamente                           ción pueden contribuir preparando invitaciones
  el significado de cada palabra, frase y contexto de ideas (el diccionario es básico), si antes                         que estimulen en el público el gusto por la poe-
  no se comprende perfectamente lo que el poeta plasmó en su pieza. Un detalle importante,                              sía: pueden crear tarjetas con fragmentos de
  pocas veces respetado por los inexpertos, resulta el hecho de que se dice que ya se aprendió                          los poemas que se leerán o versos alusivos que
  el poema, cuando no se ha dicho con el recurso mímico; recordemos que el cerebro debe                                 otorguen belleza al mensaje y creen expectati-
  captar la expresión del discurso poético en su totalidad, no solo al “recitarlo”, sino al decirlo                     vas de un buen espectáculo poético.
  con todos los recursos, aunque no se haya conseguido hasta este punto dominar la emotividad                           Habilidades implicadas: escuchar, modelar,
  completa.                                                                                                             memorizar, comunicar y expresar emociones.
    Tomado de: http://www.itesca.edu.mx/publicaciones/brunopablos/libros/D_02_basesparaeldeclamador.pdf



256 Guía didáctica para el docente / Lenguaje 6º básico
Unidad 6

                                                                                                                                                               Sugerencias metodológicas
                                                                                                                                                      6
                                                                                                                                                      Unidad


                                                                                                                                                               Después del recital organice una puesta
                                                                                                                                                               en común con sus estudiantes y evalúe
                                                                                                                                                               con ellos los resultados de esta experien-
    Paso 10: Después del recital
                                                                                                                                                               cia. Pídales que identifiquen los aspectos
    29. Junto con su profesor o profesora, reúnanse en una puesta en común con su
         curso y evalúen la experiencia vivida:                                                                                                                logrados y no logrados, y que analicen las
         •   ¿Qué aprendieron?                                                                                                                                 causas que impidieron o dificultaron los
         •   ¿Qué aspectos no pudieron realizarse como esperaban?                                                                                              objetivos propuestos.
         •   ¿Qué otros resultaron improvisados y novedosos?
         •   ¿Hubo la asistencia esperada? ¿Cómo creen que los recibió el público?                                                                             Deténgase en la experiencia de la decla-
         •   ¿A qué causa atribuyen esto?                                                                                                                      mación como tal y comente con ellos qué
         •   ¿Repetirían esta experiencia? ¿Por qué?
         •   Anoten las conclusiones en su cuaderno.
                                                                                                                                                               aprendizajes del ámbito de la comunica-
    30. Una vez finalizada la experiencia, completen individualmente la siguiente pauta                                                                         ción oral pueden rescatar, guíe el comen-
         de autoevaluación.                                                                                                                                    tario con preguntas como: ¿crees que
                                                                                                                                                               esta experiencia contribuyó al desarrollo
                                                                                                                                                               de tus habilidades comunicacionales?
                                                                                                                                                               ¿Qué lograste aprender? ¿Qué habilida-
                                                                                                                                                               des de comunicación pudiste descubrir
                                                                                                                                                               en tu persona? ¿Qué sensaciones resca-
                                                                                                                                                               tas del contacto con el público? ¿Repeti-
                                                                                                                                                               rías esta experiencia? ¿Por qué?
                                                                                                                                                               Cierre la reflexión y comentarios invitando a
                                                                                                                                                               sus estudiantes a anotar las conclusiones de
                                                                                                                                                               esta puesta en común y a responder la pauta
                                                                                                                                                               de autoevaluación incluída en esta página.

         Autoevaluación                        revisa tu aprendizaje completando la siguiente pauta:
                                                                                                                                                               Actividades complementarias
                                                                                                                      Niveles de logros
                                          Después de participar en este taller, yo:                              Sí No       Puedo mejorar                     Pida a sus estudiantes que anoten las con-
     1 Comprendí la diferencia entre recitar y declamar.                                                                                                       clusiones más importantes de la puesta en
     2 Aprendí a conectarme con el mensaje y el hablante lírico del poema declamado.                                                                           común en un papelógrafo o cartulina que
     3 Practiqué los ejercicios vocales para ayudar a mejorar y potenciar mi voz.                                                                              las destaque y haga visibles; pídales que las
     4 Aprendí a declamar respirando en los momentos adecuados.                                                                                                publiquen en el diario mural del curso o en la
     5 Supe emplear el volumen de mi voz para permitir que el público escuchara claramente el poema declamado.
                                                                                                                                                               sala junto a fotografías o algunos elementos
     6 Aprendí a incorporar gestos y movimientos para complementar el mensaje poético.
                                                                                                                                                               que les recuerden el momento vivido.
     7 Aprendí a declamar manteniendo una postura corporal acorde a la presentación oral.
                                                                                                                                                               Revise la redacción y ortografía del es-
                                                                                                                                                               crito. Si es pertinente, haga sugerencias
                                                                                                                   Unidad 6: ¡Por la paz y la vida!   161
                                                                                                                                                               que mejoren la presentación visual.


Información complementaria                                                                                                                Estrategias diferenciadas
Duración del recital                                                                                                                      Proponga a los estudiantes que no hayan obtenido logros
Un recital agradable no debe pasar de una hora; estamos hablando de más                                                                   suficientes en esta actividad que recojan los resultados de
o menos doce a quince poemas, con un intermedio de cinco minutos como                                                                     su autoevaluación y las conclusiones del grupo curso, y
máximo; hacer una presentación más larga podría cansar a los escuchas,                                                                    que, a partir de la identificación clara de sus debilidades o
acaso solo en aras de presumir de una memoria privilegiada, además de                                                                     dificultades, planteen las tareas remediales más eficaces
que “de lo bueno poco”. Hay exposiciones intermedias, de seis a doce                                                                      y apropiadas.
piezas con un intermedio, o los llamados recitales breves, de tres o seis                                                                 Habilidades implicadas: compartir, analizar identificar,
poesías. En otras ocasiones, si en un evento se declama una o dos piezas                                                                  evaluar.
poéticas, sin ser ello el motivo central del suceso, lo llamaremos interven-
ción declamatoria o poética, pero no propiamente recital, ya que no es una
sesión artística dedicada a un solo género.
                                                     Tomado de: http://www.itesca.edu.mx/publicaciones/
                                                    brunopablos/libros/D_02_basesparaeldeclamador.pdf


                                                                                                                                     Guía didáctica para el docente / Lenguaje 6º básico                 257
Sugerencias metodológicas
  Antes de comenzar la evaluación, re-                   Evaluación final
  vísela con sus estudiantes; explíque-
  les cómo está organizada y la mo-
  dalidad de preguntas que contiene.                                                                     I. Para que compruebes lo que has aprendido en esta unidad, desarrolla la
  Refiérase a sus objetivos didácticos                                                                      siguiente evaluación final. Lee atentamente el siguiente texto.
  y la conveniencia de responderla res-
                                                                    Conoce a los autores...
  ponsable y honestamente.                                                                                                          Canción con todos
                                                                     Armando Tejada Gómez                                              Armando Tejada y César Isella
  Deténgase en el texto inicial y léalo mo-                          (1929-1992)

  delando la primera lectura. Aclare dudas                                                                 Salgo a caminar
                                                                                                           por la cintura cósmica del sur
  acerca de su contenido central y forma                                                                   piso en la región
  textual. Pregúnteles si conocen esta                                                                     más vegetal del viento y de la luz
                                                                                                           siento al caminar
  canción, cuál creen que es su temáti-                                                                    toda la piel de América en mi piel
                                                                                                           y anda en mi sangre un río
  ca o motivo central y si pueden incluir                            Poeta, escritor y locutor ar-
                                                                                                           que libera en mi voz su caudal.
                                                                     gentino. Es el autor de la letra
  la forma de la canción en algún género                             de "Canción con todos", con-          Sol de Alto Perú
                                                                                                           rostro Bolivia, estaño y soledad
  literario. Deje espacio para preguntas y                           siderado el himno de Amé-
                                                                     rica Latina. Ha sido incluido         un verde Brasil
  respóndalas. Aclare que estas se acep-                             entre las cinco máximas               besa mi Chile cobre y mineral.
                                                                                                           Subo desde el sur
                                                                     figuras autorales del folklore
  tarán solo en este momento previo y no                             argentino.                            hacia la entraña América y total
                                                                                                           pura raíz de un grito destinado a crecer y estallar.
  durante la evaluación.                                             César Isella (1938-...)
                                                                                                           Todas las voces, todas
  Prosiga leyendo la prueba completa;                                                                      todas las manos, todas
  aclare dudas o consultas acerca de la                                                                    toda la sangre puede
                                                                                                           ser canción en el viento.
  modalidad de respuesta, no sobre la re-                                                                  canta conmigo, canta,
  solución de ellas.                                                                                       hermano americano,
                                                                                                           libera tu esperanza
  Finalmente, invite a una lectura silenciosa                        Cantautor argentino de mú-
                                                                     sica folklórica. Integró el
                                                                                                           con un grito en la voz.
                                                                                                                                       Letra de Armando Tejada Gómez y música de César Isella.
  y al desarrollo de esta evaluación final.                           conjunto Los Fronterizos                                          Tomado de: www.cancioneros.com/ct/20/0/mercedes-sosa
                                                                     (1956-1966). Es consi-
                                                                     derado una de las figuras
  Actividades complementarias                                        del Movimiento del Nuevo
                                                                     Cancionero argentino.

  Lleve a la sala de clases alguna radio                                                                 Después de leer
                                                                                                         II. Responde en tu cuaderno las siguientes preguntas:
  o reproductor de audio y escuche en el                                 Nuevas palabras
                                                                                                            1. ¿Qué sentimientos expresa esta canción? ¿A quién están destinados?
  momento inicial de la evaluación la ver-                           Cósmica: relacionada con el
                                                                     cosmos o mundo.
                                                                                                            2. ¿Cuál crees que es el motivo que impulsa al hablante a escribirla?
  sión cantada de esta canción, en espe-                             Entraña: parte más íntima o
                                                                     esencial de una cosa o asunto.         3. De acuerdo con lo tratado en esta unidad, ¿a qué género literario perte-
  cial la interpretada por Mercedes Sosa.                            Himno: composición musical                  nece esta canción? ¿Por qué?
  Pida a sus estudiantes que, simultánea-                            que representa y une a una
                                                                     colectividad.
  mente, vayan siguiendo la letra incluida
  en esta página del Texto del Estudiante.
                                                         162    Unidad 6: ¡Por la paz y la vida!




  Información complementaria                                                                       Estrategias diferenciadas
  Evaluación sumativa                                                                              Recuerde a sus estudiantes, en especial a los de ritmo más lento,
  Tiene como fin verificar, al término de una actividad o conjunto de                                aplicar la estrategia de lectura que han empleado a lo largo de este
  actividades de enseñanza-aprendizaje, hasta qué punto se han ad-                                 texto, Pídales que aprovechen todos los recursos incluidos en esta
  quirido los aprendizajes evaluados. La evaluación sumativa tiene, en                             página (reseña biográfica, vocabulario e ilustración), puesto que su
  muchas ocasiones, función acreditativa, esto es, certificar ante la                               propósito es contribuir a la comprensión de lectura y al logro de la
  sociedad los aprendizajes adquiridos.                                                            evaluación final.
  Tomado de: http://cvc.cervantes.es/ensenanza/biblioteca_ele/diccio_ele/dicciona-                 Habilidades implicadas: observar, analizar, identificar, seleccionar.
                                                         rio/funcionevaluacion.htm




258 Guía didáctica para el docente / Lenguaje 6º básico
Unidad 6

                                                                                                                                               Sugerencias metodológicas
                                                                                                                                   6
                                                                                                                                   Unidad


                                                                                                                                               Una vez finalizada la evaluación, revise
                                                                                                                                               en común con sus alumnos las respues-
                                                                                                                                               tas y valide las correctas.
     III. Responde encerrando en un círculo la alternativa correcta.
          1. ¿Cuál es el objeto lírico en esta canción?                                                                                        Las preguntas abiertas de la evaluación
              A. América del Sur.                                                                                                              pueden ser llevadas a un contexto de
              B. Chile.                                                                                                                        reflexión grupal, en donde ellos puedan
              C. Perú, Bolivia, Brasil y Chile.
              D. América.
                                                                                                                                               compartirlas y evaluarlas. De hacerlo así,
         2. En tu opinión, ¿qué intenta expresar el hablante lírico en esta composición?
                                                                                                                                               invítelos a reflexionar sobre el contex-
            A. La riqueza y belleza de América.                                                                                                to latinoamericano en que se sitúa esta
            B. La esperanza de América.                                                                                                        canción. Pregúnteles si se reconocen
            C. La historia común de América.                                                                                                   hermanos de los pueblos vecinos y qué
            D. El canto común de América.
                                                                                                                                               importancia tiene para Chile y los chilenos
         3. ¿A qué invita el hablante lírico a su receptor?
            A. A cantar por la hermandad de América.
                                                                                                                                               esta relación.
            B. A liberar la tierra americana.                                                                                                  Cierre la evaluación respondiendo en
            C. A vivir en paz.                                                                                                                 común la pregunta final: ¿cómo se re-
            D. A tener esperanza.
                                                                                                                                               laciona esta canción con el derecho del
     IV. Junto con un compañero o compañera comenten y respondan en común las siguientes preguntas. Anoten                                     niño a ser educado en un espíritu de paz
        las respuestas en su cuaderno.
         1. ¿Qué relación advierten entre el título de esta canción y el mensaje que comunica?
                                                                                                                                               y de fraternidad entre los pueblos?
         2. En su opinión, ¿qué intenta comunicar el hablante con los versos:”siento al caminar// toda la piel de Amé-
             rica en mi piel”?                                                                                                                 Actividades complementarias
         3. ¿Qué figura literaria se aprecia en los siguientes versos?
                                                                                                                                               Pida a sus alumnos y alumnas que traba-
              “Todas las voces, todas//todas las manos, todas//toda la sangre puede//ser canción en el viento.”
                                                                                                                                               jen en pequeños grupos recreando algu-
         4. ¿Qué expresa el hablante con respecto a los países nombrados en estos versos?                                                      no de los tipos de pregunta incluidos en
              Sol de Alto Perú//rostro Bolivia, estaño y soledad//un verde Brasil//besa mi Chile cobre y mineral.                              esta evaluación. Pídales que, al construir-
         5. ¿Qué clase de pronombre está presente en el siguiente verso? ¿Cuál es su función?
                                                                                                                                               las, aborden los tres ejes de habilidades
                                                                                                                                               básicas: lectura, escritura y comunica-
              “canta conmigo, canta”
                                                                                                                                               ción oral.
     V. Guiados por su profesor o profesora escuchen esta canción en su versión musical. Relacionen esta expe-                                 Considerando que esta es la última
        riencia con las respuestas que han dado a las preguntas anteriores, revisen e intercambien opiniones con
        respecto a estas.                                                                                                                      Unidad permita que los contenidos o
        Luego, abran una discusión común en torno a la pregunta:                                                                               temas de las preguntas elaboradas
        ¿Cómo se relaciona el contenido de esta canción, con el derecho del niño a ser educado en un espíritu de paz                           por sus estudiantes contemplen cual-
        y hermandad entre los pueblos?
                                                                                                                                               quiera de los Derechos del niño trata-
                                                                                                                                               dos a lo largo de las seis unidades del
                                                                                                                                               Texto del Estudiante.
                                                                                                Unidad 6: ¡Por la paz y la vida!   163



Información complementaria                                                                                                           Estrategias diferenciadas
Las relaciones con el contexto                                                                                                       Solicite a sus estudiantes con mayor dificultad para
Los actos de emisión comunicativa, como lo es la literatura, no acontecen en un espa-                                                alcanzar los logros de esta Unidad, que intercam-
cio abstracto sino que son situaciones comunicativas concretas en torno a las cuales                                                 bien sus resultados con aquellos que obtuvieron
se forma el contexto.                                                                                                                logros avanzados y se propongan alguna tarea en
                                                                                                                                     común.
(…) Cultura e ideología son áreas del quehacer humano omnicomprensivas que todo
lo permean, y a cuyos límites y mecanismos de funcionamiento siempre conviene estar                                                  Una posible es la relectura de esta canción dete-
lo más atento posible. Tampoco hay que formarse la imagen de que la ideología y la                                                   niéndose a reconocer las figuras literarias inclui-
cultura son necesariamente extratextuales, porque en verdad también son parte íntima                                                 das en ella. Oriente este análisis con preguntas
de la trama del texto literario. La cuestión del contexto, además, puede ser enfocada                                                como: ¿con qué figura literaria se relaciona la
a partir de la relación entre textos literarios y otras series artísticas o culturales, tales                                        imagen que acompaña a esta canción?
como las artes visuales, o la filosofía, de un lugar y momento determinado, las cuales                                                Habilidades implicadas: revisar, evaluar, reflexionar.
son también una parte importantísima del contexto.
                          Jofré, Manuel. Teoría literaria y semiótica. Santiago: Editorial Universitaria, 1990.

                                                                                                                  Guía didáctica para el docente / Lenguaje 6º básico                  259
Sugerencias metodológicas
  Lea en común con sus estudiantes el            ¿Qué has aprendido?
  organizador gráfico que aparece en esta
  página. Pídales que identifiquen el con-
                                                         Antes de desarrollar tu evaluación final revisa los contenidos tratados en esta unidad.
  cepto central y aquellos con los que se
                                                         1. Observa atentamente el siguiente mapa conceptual, relacionando e integrando los contenidos tratados.
  relaciona directamente.
  Oriéntelos a descubrir una jerarquía o                                                                                     Texto poético
  significado en los colores. Pregúnteles,
  por ejemplo: ¿a qué concepto central se                                                                                        pertenece al

  refieren los conceptos que aparecen en
  los recuadros verdes?                                                                                                         Género lírico

  Revise y valide las respuestas de la ac-                                                                                       predomina la
  tividad 2.
                                                                                                                        Función expresiva del lenguaje
  Actividades complementarias
                                                                                                                                   presenta
  Invite a sus alumnos y alumnas a redac-
  tar un pequeño informe acerca de la po-
  pularidad de esta canción. Pídales que                                                      Lenguaje poético                                            Estructura

  consulten a personas de diferentes eda-                                                 a través del que se expresa                                    compuesta por
  des y actividades si conocen esta com-
  posición, si identifican a sus autores, si                                                    Hablante lírico
                                                                                                                                                            Versos
  les gusta y por qué. Una vez recogida                                                         manifiesta un
  la información, pídales que construyan                                                                                                                 que conforman

  algún tipo de organizador gráfico con                                                          Motivo lírico
  estos datos. Ínstelos a que expongan                                                                                                                     Estrofas
                                                                                      que emplea los recursos de
  este organizador ante el curso.

  Información complementaria                               Figuras literarias                        Rima                      Ritmo
  Principales funciones de los organi-
  zadores gráficos:                                       2. Responde en tu cuaderno:
  • Explicar un proceso o un procedimiento.                    • ¿Qué recursos forman parte del lenguaje poético?
                                                               • ¿Cuál es la diferencia entre objeto lírico y motivo lírico?
  • Ejemplificar la apariencia, funciona-                       • ¿Qué elementos del texto poético presentados en este organizador gráfico, pueden estar ausentes en algu-
    miento u organización de algo.                               nas obras líricas? Menciona ejemplos.

  • Comparar o contrastar información.
                                                 164   Unidad 6: ¡Por la paz y la vida!
  • Planificar la escritura de un texto.
  • Apoyar una presentación oral.
  • Resumir una lectura.                      Estrategias diferenciadas
  • Representar las relaciones entre las      Proponga a los estudiantes, que hayan manifestado dificultad en comprender o construir organi-
    ideas de un texto.                        zadores gráficos, que realicen la siguiente actividad:
  • Graficar la organización estructural de    Pídales que anoten los principales conceptos del organizador gráfico en tarjetas de cartulina del
    un texto.                                 tamaño de una carta de naipe. Los nombres deben ser claramente visibles: solicíteles que pinten
                                              esas tarjetas con los colores empleados en el organizador. Pídales que cuando tengan todas las
                                              tarjetas intenten reconstruir el organizador gráfico explicando el porqué de las relaciones entre
                                              distintos conceptos.
                                              Habilidades implicadas: leer, identificar, relacionar, organizar.




260 Guía didáctica para el docente / Lenguaje 6º básico
Unidad 6

                                                                                                                                                                          Sugerencias metodológicas
                                                                                                                                                                 6
                                                                                                                                                                 Unidad


  Revisa tus             logros                                                                                                                                           Antes de iniciar esta autoevaluación
                                                                                                                                                                          invite a sus estudiantes a releer los
                                                                                                                                                                          aprendizajes propuestos para esta Uni-
    I.   Autoevaluación                        Revisa si lograste los aprendizajes esperados                                                                              dad (página 140). Instelos a reflexionar
         para esta unidad, completando la siguiente pauta. Marca con  tu respuesta.
                                                                                                                                 Niveles de logros                        si creen que los han logrado adquirir.
                               A partir de los contenidos y temas tratados en esta unidad logré...                            Sí No     Puedo mejorar                     Explíqueles que esta sección tiene esa
          1 Conocer y valorar el derecho a ser educado en la paz y la fraternidad entre los pueblos.                                                                      finalidad; esto es, ayudarlos a que se
          2 Disfrutar de lecturas que profundizan en los valores de la hermandad y la paz entre las personas y los pueblos.                                               den cuenta de cuáles son los aprendi-
          3 Reconocer las principales características del género lírico.                                                                                                  zajes realmente logrados y cuáles van a
          4 Analizar poemas a partir del mensaje que transmiten.
                                                                                                                                                                          tener que reforzar.
          5 Identificar la función del lenguaje que predomina en el género lírico.                                                                                         Luego, motívelos a responder objetiva-
          6 Conocer los principales componentes de los poemas líricos.
                                                                                                                                                                          mente la autoevaluación y a que valoren
                                                                                                                                                                          la utilidad de conocer las debilidades y
          7 Identificar y utilizar algunas figuras literarias.
                                                                                                                                                                          fortalezas de su proceso de aprendizaje.
          8 Conocer y emplear los pronombres personales como recursos para clarificar y abreviar mensajes.
                                                                                                                                                                          Cierre esta evaluación con la actividad II,
          9 Participar en un ejercicio de escritura colectiva de un poema.
                                                                                                                                                                          que es de carácter metacognitivo.
          10 Declamar poemas, relevando la importancia de la voz y del cuerpo.
                                                                                                                                                                          Estimule las reflexiones finales de sus
    II. Reflexiona sobre lo tratado en esta unidad
                                                                                                                                                                          estudiantes, estimando un tiempo sufi-
         1. Reúnete en grupos de cinco compañeros y compañeras, junto con ellos reflexiona y comenta lo tratado
                                                                                                                                                                          ciente para desarrollarlas; favorezca el
              en esta unidad. Pueden guiarse por las siguientes preguntas:                                                                                                clima de diálogo y respeto para que los
             • ¿Qué aprendizajes obtenidos en esta unidad valoran especialmente? ¿Por qué?                                                                                estudiantes se expresen libremente.
             • ¿Qué contenidos o situaciones de aprendizaje les resultaron lejanos o difíciles?
             • ¿Qué tipo de lecturas les agradaron y deseas continuar leyendo?
             • Los contenidos y lecturas tratados en esta unidad, ¿contribuyeron a que lograran un mejor conocimien-
                                                                                                                                                                          Actividades complementarias
               to del derecho a ser educados en la paz y fraternidad, entre las personas y los pueblos?
                                                                                                                                                                          Proponga a sus estudiantes que es-
             • Los contenidos y actividades desarrollados, ¿les ayudaron a mejorar sus habilidades en lectura, escri-
               tura y comunicación oral?                                                                                                                                  criban nuevas preguntas para evaluar
             • ¿Hay alguna de estas habilidades que haya sido estimulada especialmente?                                                                                   esta Unidad y las incorporen a su re-
             • Los resultados finales de su aprendizaje, ¿les satisfacen? ¿Por qué?                                                                                        flexión final.
             • ¿Consideran valiosos los temas tratados? ¿Por qué?
             • ¿Los conocimientos adquiridos son aplicables a su entorno? ¿De qué manera?                                                                                 Recomiéndeles anotar sus conclusiones
             • El trabajo en equipo, ¿les permitió conocer mejor a sus compañeros o compañeras?                                                                           y propósitos para que puedan conside-
         2. Guiados por su profesor o profesora, organicen una puesta en común con el curso, Compartan y evalúen                                                          rarlos en nuevas situaciones de apren-
              sus respuestas.                                                                                                                                             dizaje.


                                                                                                                              Unidad 6: ¡Por la paz y la vida!   165



Información complementaria                                                                                                        Estrategias diferenciadas
Metacognición                                                                                                                     Invite a todos los estudiantes a que propongan, de acuerdo con sus
Modo de conocimiento y reflexión sobre el propio razonamiento,                                                                    gustos, habilidades e intereses, algunos temas, realidades o puntos
aplicación del pensamiento al acto de pensar, aprender a apren-                                                                   de vista que no hayan sido abordados en esta Unidad. De preferen-
der. Es mejorar las actividades y las tareas intelectuales que uno                                                                cia pídales que anoten lecturas, juegos, técnicas, destrezas que les
lleva a cabo usando la reflexión para orientarlas y asegurarse una                                                                interese incorporar a su aprendizaje escolar.
buena ejecución.
                                                                         Yael Abramovicz Rosenblatt
                                                                Tomado de: www.psicopedagogía.com




                                                                                                                                                Guía didáctica para el docente / Lenguaje 6º básico              261
SOLUCIONARIO                                                                5. La palabra tejer significa, dentro del texto “formar”o,
                                                                                      “crear”, “instaurar”.
                                                                                   6. El estudiante debe ser capaz de reconocer el lenguaje
       Solucionario de la Unidad 6                                                    poético y la estructura escrita de un poema: versos y
                                                                                      estrofas.
       Página 141                                                                  7. El estudiante es capaz de reconocer el lenguaje formal
       1. Los alumnos y alumnas deben ser capaces de señalar que                      y poético que utiliza el texto. Por ejemplo señalar que
          la ronda simboliza unión entre los pueblos de la Tierra.                    es poética la expresión “la voz y la voz va a trenzar” y
       2. Es necesario señalar que toda opinión es válida siempre                     “¡Será cual si todas quisiesen,/ Las piedras del mundo,
          que esté bien argumentada, sin embargo, los estudiantes                     cantar”. Esta última expresa un cambio gramatical que
          pueden señalar que sí es posible que los pueblos pue-                       en el habla coloquial no es utilizado.
          den vivir en hermandad. Si respetamos la cultura de las                  8. El estudiante debe ser capaz de argumentar su opinión,
          naciones, y formamos organismos internacionales que                         señalando por qué le agradó el poema o por qué no le
          produzcan unión entre los pueblos, es posible mantener                      agradó, y utilizar razonamientos objetivos y no emotivos.
          la paz.
                                                                            II.
       3. Los estudiantes pueden dar opiniones tales como: respeto                 1. El estudiante puede señalar que sí la conoce, porque
          de los pueblos más desarrollados por los menos desarro-                     pertenece al folclor de nuestro país; pero también puede
          llados, mantener las fronteras abiertas, etc.                               expresar que no la conoce, ya que solo está relacionado
       4. Los estudiantes pueden señalar elementos como la guerra,                    con la música popular del momento.
          el terrorismo, la discriminación racial, etc.                            2. El sujeto hablante es un habitante del mundo que re-
       5. Puede que las alumnos y alumnas no conocieran este dere-                    flexiona sobre la desunión de la Humanidad. Se expresa
          cho del niño, y planteen que consideran que no es patente                   en primera persona singular y plural.
          que los países respeten.                                                 3. El sentimiento expresado literalmente es la pena, pero
       6. Siguiendo con el planteamiento anterior, el estudiante puede                también se puede señalar que el hablante expresa
          considerar que es un muy buen derecho para la protección                    angustia y sufrimiento frente a la desunión del planeta.
          del niño, pero que sienten que no es respetado por todas                 4. La relación del tema del poema con el derecho del
          las naciones.                                                               niño es que la pena que siente el hablante se produce
       7. Los estudiantes deben ser capaces de reconocer que la                       porque no existe paz en el mundo ni hermandad entre
          comunidad internacional hace un esfuerzo por respetar                       los pueblos. Es decir, la negación del derecho del niño.
          este derecho del niño, ya que toman medidas y represalias
                                                                            III.
          hacia los países que no respetan la paz.
                                                                                   1. Los alumnos y alumnas deben llegar al siguiente
       Página142                                                                      análisis: ambos textos presentan interrogaciones
                                                                                      como recurso del lenguaje, ambos están expre-
       I.
                                                                                      sados en versos, los dos presentan el tema de la
            1. El texto presenta la pregunta: “¿En dónde tejemos la
                                                                                      paz y hermandad de los pueblos. Con respecto
               ronda?”, la cual se interpreta como, ¿dónde ubicamos
                                                                                      al sentimiento que expresan los hablantes, en el
               la paz o hermandad? De esta forma, el poema habla de
                                                                                      primero hay una actitud de acción y de positivismo,
               crear unión entre los pueblos del mundo.
                                                                                      ya que busca crear paz y hermandad, en cambio
            2. Se reconoce al hablante lírico por los verbos “haremos”,               en la canción existe una reflexión por parte del
               “iremos”; es decir, el hablante realiza la acción al igual             hablante y un estado de contemplación.
               que las personas, por lo cual es una persona del mundo.
                                                                                   2. El alumno y alumna debe llegar a percibir el tema de
            3. Propone instaurar la paz y la unión de los pueblos en el               las obras: la necesidad de crear paz y hermandad en
               mundo: en el mar, en los montes, en los cielos, etc.                   el mundo.
            4. Siguiendo la lógica literal de la lectura, el estudiante            3. La relación se presenta en la necesidad de los hablan-
               puede señalar que es difícil que el mar pueda hacer                    tes; por una parte, crear paz y hermandad entre los
               una trenza de azahar.                                                  pueblos del mundo y, por otra, la angustia de ver la
                                                                                      desunión de los pueblos.



262 Guía didáctica para el docente / Lenguaje 6º básico
Unidad 6

Página 144                                                           Página 147
1. Realiza un trabajo artesanal, trabaja con el mimbre.              III.
2. El estudiante debe ser capaz de reconocer objetos de                   1. Los alumnos y alumnas pueden señalar que los senti-
   mimbre, señalando elementos como sillas, canastos,                        mientos que afloraron tras la lectura del poema son el
   adornos, cestas, etc.                                                     cariño, la ternura, el respeto por un trabajo artesanal,
                                                                             etc.
3. El estudiante puede que no conozca lugares donde se
   trabaja con el mimbre, sin embargo debe tener claro que                2. Los alumnos y alumnas deben llegar a considerar
   esta artesanía se trabaja en lugares rurales.                             valorable el actuar del poeta al mostrar como
                                                                             protagonista a un personaje de la vida tradicional
4. El estudiante puede que no encuentre la relación, ya que
                                                                             que trabaja creando objetos utilizados en la vida
   posee una mirada ontológica y no poética, como se pre-
                                                                             cotidiana por la población.
   senta en el poema.
                                                                          3. Los relaciona con los valores de la hermandad, el amor,
5. El estudiante puede predecir que el mimbre es el material
                                                                             la esperanza, la paz, etc. Los alumnos y alumnas deben
   con el cual el mimbrero trabaja y construye sus obras. Para
                                                                             llegar a la conclusión de que estos elementos son im-
   el poeta, el símil del mimbre es la palabra, ya que con ella
                                                                             portantes para vivir en armonía entre los humanos.
   también construye su obra.
                                                                          4. Se relaciona con el trabajo que hacen tanto el
Página 145                                                                   mimbrero como el poeta, ya que ambos trabajan
I.                                                                           para el otro, los ayudan y entregan elementos
      1. Su oficio es ser poeta e invita al mimbrero a armar los              esenciales para el diario vivir.
         esenciales artefactos de uso diario.                             5. Lavandera = trabajadora y esforzada.
      2. Las palabras que describen el trabajo del mimbrero                  Poeta = anima y da esperanza para vivir.
         son: tú armarás el canasto, tú tejerás la maleta, a ti te           Mimbrero = servicial, honesto y sencillo.
         encargan una cuna, cuando a ti te piden una mesa, un                Novios = amor que produce vida.
         velador, un canasto, canastos para almacenar, cestos             6. B
         para guardar, cunas para continuar, maletas para traer,
                                                                     Página 148
         mesas para que las hojas, sillas para descansar.
                                                                     Actividad 1
         Las palabras que se refieren al poeta son: yo armaré
         una canción, yo tejeré con los hilos, y a mí un arma        1. El motivo lírico del poema es la entrega de un servicio que
         que defienda.                                                   beneficia al otro.
      3. Le da la importancia de confeccionar elementos impor-       2. Se encuentra en la segunda estrofa.
         tantes para el diario vivir de la población.                3. El poeta es el emisor del texto, es decir, quien lo escribe;en
      4. Se parecen en que los dos arman las cosas más esen-            cambio, el hablante lírico es la voz ficticia que expresa
         ciales y más simples.                                          sentimientos a través de las palabras.
      5. Escribe para armar una canción con olor de jabón y a        4. En el primer verso.
         pureza para que la lavandera halle más dulce su trabajo;    Actividad 2
         tejerá con los hilos más férreos el descanso más digno,
                                                                     1. Lo afirmado en el verso es una metáfora, por lo cual no se
         el amor más profundo, la esperanza, etc.
                                                                        puede, ontológicamente, realizar. La explicación puede estar
Página 146                                                              referida a que con la materia prima del trabajo del mimbrero,
                                                                        el mimbre, y del poeta, las canciones, se logra llegar a la
II.                                                                     esencia de la vida y la naturaleza.
      1.   B
                                                                     2. Se le atribuyen las características de una mujer.
      2.   A
                                                                     Actividad 3
      3.   D
                                                                     1. Las figuras literarias son recursos retóricos que favorecen
      4.   B
                                                                        la musicalidad y colorido del lenguaje poético. Algunos
      5.   C                                                            ejemplos son la comparación: “Hermosa como una flor”,
      6.   A                                                            antítesis: “Tu frialdad encendió mi corazón”, aliteración:
                                                                        “Suenan los claros clarines”.

                                                                              Guía didáctica para el docente / Lenguaje 6º básico        263
2. Enumeración: “la paz, la mesa, la poesía, la cuna”.                   V.
          Comparación: “sus ojos como un camino en paz bajo la noche”.               1. La relación se expresa en la actitud del hablante, por ser
                                                                                        hermanable y cultivar el amor entre hermanos. Esto puede
          Reiteración: “cuando a ti te encargan…”,
                                                                                        ser llevado al amor y hermandad que los pueblos deben
          Cuando a ti te piden…”.                                                       practicar.
       Página 150                                                                    2. Los alumnos y alumnas deben ser capaces de considerar
       Actividad 1                                                                      estos valores y actitudes del hablante como beneficiosos
                                                                                        tanto para ellos como para la humanidad.
       1. Tú corresponde al mimbrero y Yo al poeta.
                                                                                     3. Significa cultivar la paz, el amor y la hermandad.
       2. Se refiere a la lavandera.
                                                                                     4. Los alumnos y alumnas deberían asociarlos con la
       3. Nombra al poeta y al mimbrero.
                                                                                        pureza, la paz y la sinceridad.
       4. Pronombres personales que cumplen la función de reem-
                                                                                     5. En junio como en enero,
          plazar al nombre.
                                                                                        Para el amigo sincero,
       Página 151                                                                       Cultivo una rosa blanca
       Actividad 2                                                                      Que me da su mano franca
       1. Ti, te se refieren al mimbrero. Mí al poeta.                                   Y para el cruel que me arranca
       2. Ti, te corresponde a la segunda persona singular. Mí co-                      Cultivo una rosa blanca
          rresponde a la primera persona singular.
                                                                                        El corazón con que vivo
       3. Si no se emplearan los pronombres personales, habría
                                                                                        Cardo ni ortiga cultivo (…).
          constantemente repeticiones del nombre, es decir, del poeta
          y del mimbrero.                                                            6. El estudiante debe concluir que la misma cantidad de
                                                                                        sílabas métricas ayuda a la musicalidad del poema.
       Página 152
                                                                                Página 154
       II.
                                                                                1. Los alumnos y alumnas deben ser capaces de señalar
              1. De la hermandad y el amor de hermano.
                                                                                   imágenes y experiencias de unidad y hermandad entre
              2. La paz, hermandad, amor.                                          pueblos.
              3. El estudiante debe lograr valorar la actitud del hablante de   2. Los alumnos y alumnas deben ser capaces de relacionar,
                 no cultivar el odio, sino el amor para alguien que le hace        por ejemplo, la solidaridad, la amistad y comprensión con
                 daño.                                                             la ayuda internacional frente a un país devastado por una
              4. El cardo y las ortigas representan el odio, en cambio, la         guerra o catástrofe.
                 rosa, el amor, por lo cual son elementos opuestos.             3. Aborda el tema a través de compartir el pan entre pueblos,
              5. Una persona pacífica que entrega amor al prójimo.                  ser buenos vecinos, no mirar fronteras, no discriminar el
                                                                                   color de la piel, etc.
       III.
              1.   B                                                            4. Los alumnos y alumnas deben ser capaces de reconocer
                                                                                   que el texto logra transmitir ideas y emociones, ya que la
              2.   A
                                                                                   melodía ayuda a la producción de sentimientos.
              3.   C
              4.   D                                                            Página 162

       IV.                                                                      I.
              1. Yo                                                                  1. Expresa el sentimiento de hermandad y amor al prójimo.
                                                                                        Está destinado a los pueblos sudamericanos.
              2. Él
                                                                                     2. El sentimiento y conciencia por una identidad latinoa-
              3. Yo
                                                                                        mericana.
                                                                                     3. Pertenece al género lírico, ya que está escrito en versos
                                                                                        y estrofas, además de utilizar un lenguaje poético.




264 Guía didáctica para el docente / Lenguaje 6º básico
Unidad 6

Página 163                                                           Página 164
III.                                                                 1. Figuras literarias, rima y ritmo.
     1. D                                                            2. El objeto lírico es el objeto, persona o situación a quien
     2. D                                                               se dirige el hablante. En cambio, el motivo lírico es la
     3. D                                                               razón o causa que produce al hablante expresarse ante
                                                                        el objeto lírico.
IV.
                                                                     3. Las figuras líricas, la rima y el ritmo. Por ejemplo: los poemas
      1. El estudiante debe relacionar el título “Canción con
                                                                        de Nicanor Parra no utilizan rimas.
         todos”, que significa que todas las voces americanas
         se unen en una sola voz, con el mensaje que expresa
         hermandad y unión entre los pueblos americanos.
      2. El hablante logra conectarse con el sentimiento lati-
         noamericano, con la unión de los pueblos, con la sola
         identidad continental.
      3. Con las expresiones, el hablante caracteriza a cada país:
         Perú, nación del pueblo incaico que poseía al sol como
         su Dios máximo. El rostro de Bolivia de estaño, es el
         color de la piel de los bolivianos; la soledad, producto
         de la altura en que se encuentra ubicado, además que
         no posee mar. El verde de Brasil está referido a su
         naturaleza, el Amazonas. Chile posee cobre y mineral
         como característica típica.
      4. Personificación: besa mi Chile cobre y mineral.
      5. Pronombre personal, reemplaza al nombre.




                                                                              Guía didáctica para el docente / Lenguaje 6º básico         265
Recursos adicionales                                 Esta evaluación está orientada a recoger los principales contenidos y temas abordados en la
                                                     Unidad 6. También puede emplearse como recurso remedial para la misma unidad.
       Material fotocopiable




            Evaluación final
            Nombre:
            Curso:                                                                                Fecha:


         I. Lee el texto, luego responde las siguientes preguntas:

                Flor y canto
                (adaptación)
                Del interior del cielo vienen
                las bellas flores y los bellos pájaros.
                La amistad es lluvia de flores preciosas.
                Blancas vedijas de pluma de garza
                                                                                            Nuevas palabras
                se entrelazan con hermosas flores rojas
                en las ramas de los árboles.                                             Vedija: mechón de pelo o lana.
                Y siento paz.

                Su hermoso canto es
                como un dorado cascabel alado.
                Los pájaros están en un cercado de flores.
                Sobre las ramas floridas cantan.
                Tan pronto como ven la aurora,
                se han puesto a cantar.

                ¡Gocemos!, oh amigos,
                ¡abracémonos!
                Ahora andamos sobre la tierra florida.
                Nadie hará que terminen aquí
                las flores y los cantos.
                Siempre perdurarán aquí,
                en la casa del Dador de Vida.
                 Poema de la cultura mexica, en: Varios autores. Despertar del jaguar.
                                            Vida y palabras de los indios de América.
                               México: Editorial Fondo de Cultura Económica, 2003.



             1. Explica brevemente, ¿por qué este texto es un poema?




  266 Guía didáctica para el docente / Lenguaje 6º básico
Recursos adicionales
                                                                                                 Material fotocopiable




2. ¿Cuál es el motivo lírico?




3. ¿Cuál es el temple de ánimo del hablante lírico? ¿Qué provoca este sentimiento?




4. De acuerdo al contenido del poema, responde:
 a) ¿De dónde vienen las cosas bellas que ve el hablante?




b) ¿A qué nos invita el hablante lírico en la tercera estrofa?




5. ¿Cuál es la figura literaria manifestada en los siguientes versos? Explica.
 a) “La amistad es lluvia de flores preciosas”.




b) “Su hermoso canto es como un dorado cascabel dorado”.




6. Establece una relación entre este poema y el derecho del niño a crecer en paz y hermandad.
   ¿Puede llegar a ser el mundo como el que presenta el hablante en este poema? Explica esta relación
   posible y fundamenta en qué te basas para proponerla. Puedes responder al dorso de esta página.




                                                                 Guía didáctica para el docente / Lenguaje 6º básico     267
Recursos adicionales
       Material fotocopiable



         Solucionario de la Evaluación Fotocopiable
         1. Este texto es un poema por su estructura, los recursos lingüísticos empleados y porque predomina la expresión de
            emociones y sentimientos del autor.

         2. La experiencia de paz y armonía fraternal vivenciada en la naturaleza.

         3. Paz y armonía interior. La experiencia de perfección de lo natural.

         4. Respuesta abierta.

         5. a) metáfora.
            b) comparación.

         6. Respuesta abierta.




  268 Guía didáctica para el docente / Lenguaje 6º básico
Esta pauta contiene los criterios básicos que se requieren para evaluar una declamación poética.       Recursos adicionales
No obstante, permite modificar o agregar otros criterios que se consideren pertinentes.                           Material fotocopiable




               Modelo de Pauta de Evaluación
             Rúbrica para una declamación poética
                 Criterios de           No se observa           Se observa                Se observa           Total puntaje
                 Evaluación                0 punto             medianamente               claramente          (máximo de 24)
              El declamador o                                    2 puntos                   4 puntos
               declamadora:
              Pronuncia con
              claridad y cuidado
              cada palabra del
              poema.



              Respira y proyecta
              su voz adecuada-
              mente.




              Emplea gestos
              adecuados al con-
              tenido del poema.




              Revela plena
              comprensión del
              contenido del poe-
              ma que declama.



              Logra que los
              oyentes focalicen
              su interés en el
              poema y no en su
              persona.


              Logra comunicar
              los sentimientos o
              emociones conte-
              nidos en el poema.




                                                                                 Guía didáctica para el docente / Lenguaje 6º básico     269
Recursos adicionales                          Este recurso didáctico puede emplearse para profundizar y aplicar el contenido referido a la
                                              comunicación oral, o específicamente para apoyar la práctica de la declamación poética.
       Material fotocopiable




            Recurso Didáctico
                                                   Bases para declamar
         En suma, las cualidades básicas que deben dominarse para lograr el virtuosismo en el arte declamatorio, son:

         Ser un excelente lector
         Se recomienda practicar la lectura frecuente y en voz alta, escuchar la propia voz para hacer conscientes errores de
         fraseo como: omitir o agregar letras, tartamudear, quedarnos cortos con la respiración y dejar trunca la idea del poema,
         dar una entonación inadecuada, etc.
         La vista es más rápida que la voz, y entonces, vemos letras de más o de menos; ese defecto se puede corregir practican-
         do la lectura frecuente o repitiendo diferentes trabalenguas e ir aumentando la velocidad al pronunciarlos.

         Una buena memorización
         Preparar la memorización del poema es parte de la declamación. Para ello es recomendable “escuchar y ver” una lectura
         declamada. De ese modo se podrá memorizar el conjunto de ella, incluidos los gestos. Es conveniente que, en el caso de
         los aprendices, un asesor modele la primera lectura.
         Para recordar y declamar adecuadamente se debe buscar una lectura plenamente comprensiva del texto; ayudarse con
         el diccionario si es necesario, hasta lograr captar el sentido de lo que el poeta plasmó en su obra.

         Ejecutar perfectamente la mímica
         La forma en que se dice algo y el aspecto que uno tiene al decirlo, son mucho más importantes que las palabras que de
         hecho se pronuncian. Los signos de la comunicación no verbal, tales como las expresiones faciales, el contacto ocular,
         el movimiento del cuerpo, entre otros, son fundamentales. Por ello se debe considerar que “el aspecto” del declamador
         constituye más de la mitad del mensaje.
         Los gestos o mímica no deben ser exagerados, ya que pueden distraer a los oyentes.
         Hay que adaptar la gestualidad a cada poema. El contenido de este nos orientará a emplear los gestos adecuados al
         mensaje. Hay que tener presente que la columna vertebral de una declamación es la palabra, no la mímica. El declamador
         no debe ser el centro, sino el mensaje poético.

         Dominar las cualidades de la voz (volumen, dicción y modulación)
         Es recomendable ejercitar la buena respiración. Estos ejercicios alivian el nerviosismo, el miedo al público y el estrés. Los
         ejercicios de respiración más adecuados deben tender a enseñarnos a sostener el aire mientras se dice un poema, lo cual
         ayuda a que la voz no se debilite, sobre todo en lo que los instructores en declamación llaman “fin de verso”.
         Cada voz es original (en rapidez, altura, tono y articulación). Estos elementos dan al que escucha más información sobre el
         que habla que las palabras que dice. Uno puede aprender a reconocer los signos de tensión y estrés en su propia voz y en la
         de otros, y también a usar una o varias características vocales qué tono o qué altura, para estimular a los oyentes.

         Saber contagiar la emotividad del poema
         Comunicarse no es transmitir información, sino que es transmitir un significado. Una comunicación coherente es un
         poderoso instrumento.
         Es imposible no comunicar. Cualquier cosa que uno diga o haga – o no diga ni haga –, comunica algo. Dionisio
         Ortiz nos dice que la práctica hará del declamador un buen intérprete de cada sentimiento humano, para lograr
         transmitirlo artísticamente.
                                         Tomado de: http://www.itesca.edu.mx/publicaciones/brunopablos/libros/D_02_basesparaeldeclamador.pdf



  270 Guía didáctica para el docente / Lenguaje 6º básico
Esta lectura puede ser empleada para reforzar el tema y contenido de la Unidad o como recurso                  Recursos adicionales
adicional para remediales.                                                                                                   Material fotocopiable




               Lectura fotocopiable
            I. Lee el siguiente poema y luego responde las preguntas que siguen.


                   A Niebla, mi perro
                   Rafael Alberti
                                                                                                  Rafael Alberti
                   ”Niebla”, tú no comprendes: lo cantan tus orejas,
                                                                               Poeta y dramaturgo español, nacido en el puerto de Santa
                   el tabaco inocente, tonto de tu mirada,                     María, Cádiz, en 1902.
                   los largos resplandores que por el monte dejas              Considerado como uno de los grandes poetas del panora-
                   al saltar, rayo tierno de brizna despeinada.                ma literario español, fue el último poeta de la Generación
                                                                               del 27, ganador del Premio Nacional de Literatura en
                                                                               1925 y del Premio Cervantes en 1983.
                   Mira esos perros turbios, huérfanos, reservados,            Durante la guerra civil militó activamente en la política y
                   que de improviso surgen de las rotas neblinas               dirigió varias revistas de orientación comunista.
                                                                               Vivió en el exilio hasta el año de 1977.
                   arrastrar en sus tímidos pasos desorientados
                                                                               Entre sus obras más importantes se cuentan Marinero
                   todo el terror reciente de su casa en ruinas.               en Tierra, Sobre los Ángeles, Cal y Canto y Sermones
                                                                               y Moradas.
                   A pesar de esos coches fugaces, sin cortejo,
                   que transportan la muerte en un cajón desnudo,
                   de ese niño que observa lo mismo que un festejo                 Nuevas palabras
                   la batalla en el aire, que asesinarle pudo.                  Brizna: hilo, filamento, hebra.
                                                                                Turbios: borrosos, nublados.
                   A pesar del mejor compañero perdido,                         Fugaces: pasajeros, efímeros.
                   de mi más tristísima familia que no entiende                 Cortejo: acompañamiento, com-
                                                                                parsa.
                   lo que yo más quisiera que hubiera comprendido,
                                                                                Deserta: abandonar, renunciar.
                   y a pesar del amigo que deserta y nos vende.

                   “Niebla”, mi camarada,
                   aunque tú no lo sabes, nos queda todavía,
                   en medio de esta heroica pena bombardeada,
                   la fe, que es alegría, alegría, alegría.




                1. ¿Quién es el hablante lírico del poema?
                    A. Un perro.
                    B. Niebla.
                    C. Un niño.
                    D. Un soldado.




                                                                               Guía didáctica para el docente / Lenguaje 6º básico                   271
Recursos adicionales
       Material fotocopiable



             2. ¿Cuál es el objeto lírico del poema?
                 A. Un perro.
                 B. Un gato.
                 C. Una familia.
                 D. Un niño.


             3. Con el verso “el tabaco inocente, tonto de tu mirada”, ¿a qué crees que se refiere el hablante?
                 A. La mirada inocente de un amigo.
                 B. Los ojos café de su perro Niebla.
                 C. El humo que se ve en los ojos de su perro.
                 D. El humo que hay por todos lados.


             4. ¿Por qué crees que en el poema se dice que “los perros caminan turbios, huérfanos y reservados”?
                 A. Porque están enfermos.
                 B. Porque no tienen qué comer.
                 C. Porque los habían echado de sus casas.
                 D. Porque habían perdido sus casas y sus amos.


             5. ¿Qué simbolizan los siguientes versos?

                   A pesar de esos coches fugaces, sin cortejo,
                   que transportan la muerte en un cajón desnudo,
                   de ese niño que observa lo mismo que un festejo
                   la batalla en el aire, que asesinarle pudo.

                 A. Un niño mira fuegos artificiales en el aire.
                 B. Un niño va a una fiesta con un cortejo.
                 C. Un niño va muerto en un ataúd producto de una bomba.
                 D. Una niño contempla un bombardeo.


             6. ¿Qué sentimiento manifiesta el hablante?
                 A. Entusiasmo.
                 B. Alegría.
                 C. Esperanza.
                 D. Felicidad.
                 E. Tristeza.




  272 Guía didáctica para el docente / Lenguaje 6º básico
Recursos adicionales
                                                                                                  Material fotocopiable



   7. ¿En qué contexto histórico se encuentra el hablante?
      A. En una catástrofe natural.
      B. En un carnaval.
      C. En una guerra.
      D. En un duelo.

   8. Según el tema del texto, ¿crees que se respeta el derecho del niño a ser educado en la paz y hermandad?
      A. Sí, porque existe la hermandad del hablante con su perro, Niebla.
      B. No, porque los perros desorientados no quieren relacionarse con Niebla.
      C. No, porque mataron a sus padres.
      D. No, porque el niño vive en un país en guerra.


   9. El mensaje del texto es:
      A. No a la guerra ni la violencia.
      B. Hay que sobrevivir a la guerra.
      C. Tener esperanza, a pesar de la guerra.
      D. La gente debe preocuparse por la guerra.


   10. ¿Qué simboliza la niebla en el poema?
      A. Lo oscuro de la noche.
      B. Lo intangible de la vida.
      C. Lo difuso del futuro.
      D. La muerte.


   11. ¿Qué no entiende la familia del hablante?
      A. La deserción del enemigo.
      B. La deserción del amigo.
      C. La traición de Niebla.
      D. El miedo de la gente a la guerra.
      E. El dolor de la traición.


II. Comenta en grupo este poema, en torno a las siguientes preguntas:
    - ¿Cuál es el motivo lírico de este poema?
    - ¿Qué elementos o expresiones del texto te permiten comprobarlo?
    - ¿Cómo se relaciona este poema con el derecho del niño a crecer en paz y hermandad entre los pueblos?
    Después del comentario, redacta un texto breve en el que opines sobre el sentimiento que te provocó
    este poema. Explica qué idea o imagen te vino a la mente, y por qué crees que te ocurrió esto.




                                                                 Guía didáctica para el docente / Lenguaje 6º básico      273
?
       Bibliografía recomendada para los docentes
       General y didáctica
       • Beas, Josefina et al.. Enseñar a pensar para aprender mejor, Santiago: Ediciones Universidad Católica de Chile, 2003.
       • Benigno Delmiro Coto. La escritura creativa en las aulas, España: Editorial Grao, 2002.
       • Blache-Benveniste, C. Estudios lingüísticos sobre la relación entre oralidad y escritura, Barcelona, Gediza (lea), 1998.
       • Cassandy, D. La cocina de la escritura, México, SEP/FCE, 2002.
       • Cassany, Daniel; Marta Luna y Gloria Sanz. Enseñar Lengua, Barcelona: Editorial Grao, 2007.
       • Colomer Martínez, Teresa. “La adquisición de la competencia literaria”, en Revista Textos de didáctica de la lengua y la literatura,
         Nº4, Barcelona, abril de 1995.
       • Coseriu, Eugenio. Lecciones de lingüística general. Madrid: Gredos, 1986.
       • De Alonso, María y M. Gómez. La biblioteca y la formación de lectores. Buenos Aires: Aique, 1992.
       • Díaz, Jorge y Genovese, Carlos. Manual de teatro escolar. Santiago: Editorial Salesiana, 1994.
       • Eco, Umberto, México. Apocalípticos e integrados. Barcelona: Fábula/Tusquets, 1995.
       • Fernández Fraile, Maximino. Historia de la literatura chilena. Santiago: Editorial Salesiana, 1996.
       • Jolibert, Josette. Formar niños productores de textos. Buenos Aires: Hachette, 1990.
       • Lomas, Carlos. Cómo enseñar a hacer cosas con palabras. Barcelona: Paidós, 1999, Vols. I y II.
       • Mabel Condemarín y Alejandra Medina. Taller de Lenguaje 2. Santiago: Editorial Santillana, 2004.
       • McEntee, Eileen. Comunicación oral para el liderazgo en el mundo moderno. México D.F: Mc Graw-Hill Interame-
         ricana Editores, 1999.
       • Salazar Negrón, Miriam. Trabajo Infantil y Pueblos Originarios en Chile. Experiencia en zonas aimara y mapuche (Tarapacá y
         Araucanía). Santiago: OIT/IPEC, 2005.

       Ortografía. Gramática
       • Alarcos Llorach, Emilio. La gramática de la lengua española. Madrid: Espasa Calpe, 2004.
       • Alcina, J.-Blecua, J.M. Gramática Española. Barcelona: Ariel, 1983.
       • Benito de Lobo. José Antonio. La puntuación: usos y funciones. Madrid: Edinumen, 1992.
       • Bosque, Ignacio y Demonte, Violeta, Gramática descriptiva de la lengua española. Tomo 1,2,3. Madrid: Espasa Calpe, 1999.
       • Casado, Manuel. El castellano actual. Usos y normas, Ediciones Universidad de Navarra. España: 2008.
       • Casado, Manuel. El castellano actual. Usos y normas. Universidad de Navarra (Eunsa) 1993.
       • Castro F., Uso de la gramática española. Nivel Elemental. Madrid: Edelsa, 1996.
       • Castro F., Uso de la gramática española. Nivel Intermedio. Madrid: Edelsa, 2000.
       • Gómez Borrego, Leonardo. Manual de español correcto II. Morfología y sintaxis, estilo. Madrid: Arco Libros, 1989.
       • Gómez Torrego, Leonardo. Manual de español correcto I. Madrid: Arco Libros, 1989.
       • Gómez Torrego, Leonardo. El léxico en el español actual: uso y norma. Madrid: Arco Libros, 1998.
       • Gómez Torrego, Leonardo. Ortografía de uso del español actual. Madrid: SM. 2000.
       • López García, Ángel. Gramática cognitiva para profesores de L 2. Madrid: Arco Libros, 2005.



274 Guía didáctica para el docente / Lenguaje 6º básico
• Martínez Menéndez, Pablo. Ejercicios de léxico. Niveles Inicial e Intermedio. Madrid: Anaya, 2008.
• Real Academia Española. Ortografía de la lengua española. Madrid: Espasa - Calpe, 1999.
• Tierno, Bernabé. Dudas y errores del lenguaje. Madrid: Bolsistemas, 1993.

Diccionarios
• Buitrago Jiménez, A. Diccionario de dichos y frases hechas. Madrid: Espasa-Calpe, 1995.
• Diccionario de sinónimos y antónimos. Madrid: Espasa-Calpe, 1999.
• Diccionario panhispánico de dudas. Real Academia Española. Madrid: Santillana.2005.
• Ducrot, O. y T. Todorov. Diccionario enciclopédico de las ciencias del lenguaje. México: Ed. Siglo XXI, 1980.
• Martínez de Sousa, José. Diccionario de ortografía. Madrid: Anaya, 1985.
• Real Academia Española. Diccionario de la Lengua Española (2 Vols.). R.A.E. Madrid: Espasa Calpe, 2001.
• Seco, Manuel. Diccionario de dudas y dificultades de la lengua española. Madrid: Espasa Calpe,1987.

Direcciones Web
Para consultar dudas de gramática y ortografía
• http://www.elcastellano.org/gramatic.htlm
• http://www.academia.org.mx/ortografia.php
• http://www.uchile.cl/instituto/lengua/notasindex.htm
• http://www.el-castellano.com
• http://rae.es
• http://dpd.rae.es
• http://www.livingspanish.com/Bibliografia-nivel-A-I-B

Bibliotecas Virtuales
• http://www.cuidadseva.com
• http://www.biblioweb.dgsca.unam.mx
• http://www.cervantesvirtual.com
• http://www.ua.es/es/bibliotecas/referencia/electronica/biddigi.html




                                                                            Guía didáctica para el docente / Lenguaje 6º básico   275
Bibliografía comentada
       Imágenes de infancia y adolescencia
       Manuel Rojas
       En Imágenes de infancia... está Manuel Rojas entero. Sus vivencias, desde luego, pero también sus temas y su estilo. Conocer
       lo que el niño y el adolescente Manuel Rojas fue y lo que el adulto Manuel Rojas llegó a ser, es sin duda un ejemplo que debe
       llamar a la reflexión sobre las posibilidades del hombre cuando se esfuerza, trabaja, sueña. El niño pobre nacido en Combate de
       los Pozos, llegó a ser, como señaló uno de los mayores críticos nacionales, “un poeta de la más delicada, de la más exquisita
       sensibilidad y luego un autor de cuentos y novelas, donde la ternura se apoya en ironía y la observación aguda, tranquila, se
       prolonga en imaginaciones llenas de gracia”. En la comparación de ambos momentos está la postrera enseñanza que nos legó
       Rojas al trabajar hasta sus últimos días en Imágenes de infancia...
                                                                                                                               Maximino Fernández Fraile.
                                                        En prólogo a: Manuel Rojas. Imágenes de Infancia y Adolescencia. Santiago: Editorial Zig-Zag, 1994.



       El último grumete de la Baquedano
       Francisco Coloane
       El último grumete de la Baquedano es una novela breve, llena de aventuras, no inventadas, sino reales. Asistimos al último viaje
       de la corbeta. La embarcación empieza a navegar, un niño se ha escondido entre las cadenas y los rollos de las jarcias. Y lo
       descubre un perro. La suerte está echada, el mar canta como un torbellino de espumas, los ojos de los marinos comienzan a
       vislumbrar lejanías. El muchacho evoca su infancia, la voz narrativa del autor que deja de escucharse, porque los recuerdos no
       pueden inventarse (…) El último Grumete de la Baquedano, con una trama novelística mínima, es un canto a los mares y a las
       tierras. Hay en estas páginas un contenido romanticismo que levanta la figura de los marinos, de unos hombres que “barren” los
       mares y que se gobiernan con un sentido de responsabilidad patriótica.
                                                                                                                                          Vicente Mengod.
                                                       En: prólogo a: Francisco Coloane. El último Grumete de la Baquedano. Santiago: Editorial Orbe, 1996.



       La comarca del jazmín
       Oscar Castro
       La comarca del jazmín nos da, junto a la fantasía del niño, el vuelo poético de aquel que –por poeta– siempre conservara en las
       más intimas zonas del alma un redentor espíritu de niñez. Y aunque el volantín “se va cortado” , su imagen de sueño y elevación,
       de sustancia inestable y perfecta, acuña nuestro espíritu en la moneda inapreciable de la nostalgia.
       La comarca del jazmín, con diversas y tal vez dolorosas variaciones, está en cada uno de nosotros, quizás escondida en ese
       rincón del espíritu al que la madurez no nos permite penetrar fácilmente.
       Leyendo este breve y luminoso relato podremos, Dios mediante, acercarnos a nuestra propia intimidad.
                                                                                                                                     Hernán Poblete Varas.
                                                                         En prólogo a: Oscar Castro. La Comarca del Jazmín. Santiago: Andrés Bello, 2005.


276 Guía didáctica para el docente / Lenguaje 6º básico
El bosque de los pigmeos
Isabel Allende
El bosque de los pigmeos, es el último libro de la trilogía que comenzó con Ciudad de las bestias y El reino del dragón de oro,
con los que ha llevado su viaje literario a las selvas del Amazonas, las cumbres del Himalaya o los bosques de África. Esta publi-
cación, además de ser noticia por ser el último libro de Isabel Allende, es también pionero por ser el primer título en el mercado
español que forma parte del proyecto Greenpeace Libros, un proyecto que busca la complicidad de los escritores y editores con
la conservación y el uso sostenido de los bosques y especialmente de los últimos bosques vírgenes del planeta, los primarios.
En el bosque de los pigmeos, Allende cuenta cómo Kate y su nieto Alex Cold se ven envueltos en una nueva aventura cuando
se quedan aislados en el corazón de Africa junto a un variopinto grupo de amigos. Buscando a unos religiosos desaparecidos se
topan con el asombroso pueblo de los pigmeos. Unos pequeños seres en comunión con la naturaleza que sufren la masacre de
popes congoleños. “África es uno de continentes donde se están sucediendo las peores masacres, como la de los pigmeos”, ha
subrayado. Y es en este libro, junto con los otros dos que forman la trilogía, donde la escritora incluye sus tan celebrados toques
de realismo mágico, que tanto éxito le reportaron en La casa de los espíritus.
                                               Comentario tomado de: Diario El País, Suplemento: “Cultura”, Madrid, septiembre de 2004 (fragmento).



Teatro escolar representable 1
Rubén Unda
“¡Hagamos teatro, señor!” “¡Señorita, hagamos teatro!”
Es frecuente escuchar este pedido en todos los colegios y liceos.
El dilema de los educadores es, por lo general, la obra: dicen no contar con textos dramáticos adecuados para sus niveles.
Con el presente libro pretendemos ayudar a solucionar en parte este problema. En este volumen de teatro escolar repre-
sentable encontrarán una selección de obras simples de montar, pensadas específicamente para el segundo ciclo de la
educación básica.
No es difícil llevar a cabo estas puestas en escena; basta tener alguna utilería muy simple, la decisión de hacerlo y dosis de ima-
ginación. Si contamos con las tres unidades esenciales del teatro (texto, actor, público) y si enseñamos a nuestros alumnos que
caracterizar un personaje significa encarnarlo con amor, verdad y respeto, los resultados que obtendremos serán sorprendentes,
pues la magia del arte teatral surgirá de todas maneras desde el escenario.
Pues bien, aquí están las obras. En los colegios contamos con miles de actores en potencia. Busquemos un lugar para representar
y… hagamos teatro.
                                                                                                                                        Rubén Unda.
                                                         En prólogo a: Rubén Unda. Teatro escolar representable 1. Santiago: Editorial Zig-Zag, 2009.




                                                                                  Guía didáctica para el docente / Lenguaje 6º básico                   277
Antología poética para jóvenes
       Hugo Montes
       Cuando yo creía cumplidas mis obligaciones de divulgador de la poesía, caí en la tentación de hacer una nueva antología. ¿Cómo
       resistirla, si se trataba de entregar poemas a jóvenes y adolescentes, destinatarios naturales y primeros del quehacer poético?
       Sí, la poesía ha de ir naturalmente a la juventud, cuya sensibilidad y cuya apertura interior facilitan enormemente la captación
       de la palabra artística.
       Se trata de una selección restringida a la poesía escrita en español, no importa si en España o en Hispanoamérica. Inevitable-
       mente, atendidas la calidad y la vecindad, se prefirió a los chilenos. Hubo incursiones por los clásicos —fundamento de todo—,
       pero en gran mayoría aparecen poetas contemporáneos y aún actuales.
       La clasificación va por temas: soledad, amistad, amor, poesía, dolor y solidaridad, tiempo y muerte, Dios. No es una clasifi-
       cación científica, sino práctica. Se ha buscado llegar con lo esencial de cada texto a la categoría correspondiente, olvidando
       aspectos secundarios.
       (…) Se busca con esta antología llegar a lectores antes que a estudiosos. Por lo demás, mal podría darse el análisis sin el previo
       conocimiento personal de los poemas. De esto se trata. La experiencia permite confiar en la capacidad lectora del joven inteligente,
       no menos que en la eficacia alteradora del buen poema. Esta doble confianza nos hace augurar éxito a la presente antología.
                                                                                                                                             Hugo Montes.
                                                               En prólogo a: Hugo Montes. Antología poética para jóvenes. Santiago: Editorial Zig-Zag,2009.



       Geografía del mito y la leyenda chilenos
       Oreste Plath
       Este libro hace un fantástico recorrido por los más diversos mitos y leyendas chilenos, agrupados de acuerdo a la zona del país
       a la cual pertenecen. Escrito de manera simple y clara, es un valioso trabajo recopilatorio de su autor, quien fue uno de los
       escritores más destacados en el rescate del folclor y las tradiciones nacionales.
                                                                                                                                  Equipo Editorial Zig-Zag.



       Fábulas y leyendas americanas
       Ciro Alegría
       Las fábulas y leyendas que componen esta antología se inspiran en el folclor indígena americano y describen una naturaleza
       exuberante, grandiosa en sus proporciones y en la diversidad de sus paisajes. Las antiguas y poderosas culturas incas, los mayas
       o los aztecas perviven en estas leyendas, que también reflejan muchos aspectos de la vida cotidiana del indio y de su sentido
       mágico de la vida. El peruano Ciro Alegría (1909-1967) es uno de los grandes escritores de América. Toda su obra literaria está
       dedicada a contar la marginación que sufre el indio americano, y a revalorizar sus tradiciones y su folclor.
                                                                                                                                  Equipo Editorial Zig-Zag.



278 Guía didáctica para el docente / Lenguaje 6º básico
Anexo 1
Este anexo constituye un apoyo al docente, para que potencie en sus estudiantes el desarrollo de competencias y
habilidades de producción textual en el ámbito de la narración.



                        Más sobre textos narrativos y su aplicación
                                  didáctica en primaria
                                                         Teodoro Álvarez Angulo

        Introducción
        Este trabajo es continuación de lo ya expuesto en el anterior número de esta misma revista; en aquella ocasión hicimos
        un estudio y aplicación didáctica a partir de un texto narrativo literario; ya decíamos allí que convenía considerar tanto los
        textos literarios como los no literarios, ateniéndolos a la realidad comunicativa del uso del lenguaje en la sociedad.
        En esta ocasión haremos especial hincapié en los textos narrativos no literarios; no cabe la menor duda que
        nos encontramos ante un tipo de textos —como tendremos ocasión de ver más adelante— muy frecuentes y
        abundantes en la relación entre individuos. Por ello, para nosotros, en situación de enseñanza, es especialmente
        importante considerar las múltiples formas que adoptan estos textos, particularmente en la expresión oral.

        1. Marco teórico
        1.1. Importancia del texto narrativo
        Coincidimos con Roland Barthes y Paul Ricoeur en que son los inumerables los relatos existentes (orales,
        escritos, gráficos, gestuales); hasta el punto que podemos perfectamente hablar de “universalidad del relato”,
        ya que, como bien afirman Mc Cabe y Peterson “Narrative is a vitla human activity”; o también –siguiendo a
        Feu Guijarro “el discurso narrativo es una de las formas más genuinamente humana de organizar y trasmitir
        la experiencia”. O, dicho con las palabras de Ong:
                La narración es en todas partes un género muy importante de arte verbal, que aparece
                regularmente desde las culturas orales primarias hasta el avanzado conocimiento de la escri-
                tura y procesamiento electrónico de la información. En cierto sentido, la narración es capital
                entre todas las formas de arte verbales porque constituye el fundamento de tantas otras a
                menudo incluso las más abstractas. El saber humano procede del tiempo.
        Parece, pues, que nos encontramos ante una manera o vía que utiliza habitualmente el ser humano para
        transmitir y entrar en contacto con la compleja experiencia de su especie.
        Desde un punto de vista cognitivo, Chafe otorga al relato (narratives) relevancia especial, en cuanto que estos
        textos proporcionan evidencias sobre la naturaleza y el funcionamiento de la mente.
        Todavía más: la idea de Olson, el relato (narrative) se concibe, en la tradición clásica, dominante en nuestra
        sociedad, como la antítesis del conocimiento. El relato es una forma natural, irreflexiva, acrítica de discurso; lo
        contrario que sucede con la historia o la filosofía, formas de discurso reflexivas por excelencia.
        Muchas más aportaciones podríamos hacer desde el campo de la antropología, ciencia cognitiva, semiótica
        y ciencias literarias particularmente, que pudieran justificar la importancia de la narración, el relato, en la
        vida social de un individuo, y más concretamente en la adquisición de hábitos y destrezas que contribuyen a
        dotarlo de la correspondiente competencia comunicativa.




                                                                                   Guía didáctica para el docente / Lenguaje 6º básico   279
Anexos

               1.2. Indicadores lingüístico-textuales
               De igual manera que veíamos en los textos literarios la relevancia que tienen los “tiempos del mundo narrado
               o tiempos de la narración” (Harald Wein-rich), igualmente importante son en los textos no literarios, ya que
               participan plenamente del concepto de “cronofanía” , característica de la novela, según Villanueva, en cuanto
               que el tiempo adquiere relevancia sustancial.
               Dicho con palabras de Paul Ricoeur:

                          El mundo desplegado por toda obra narrativa es siempre un mundo temporal.
                          …el tiempo se hace tiempo en cuanto se articula de modo narrativo…

               Continuando con la temporalidad, habrá que destacar la importancia del verbo; así lo hacen estudiosos de la
               narración, tales como Criado de Val y Garrido Domínguez. El primero entiende que la expresión más compleja
               del tiempo está en el lenguaje, y dentro de este en el verbo. Este, el verbo, a su vez, es la más perfecta ima-
               gen, el más natural testigo y la primera conciencia del tiempo.
               Para Garrido Domínguez resulta obvio que los soportes discursivos del relato, en cuánto narración de accio-
               nes, son el verbo y los deícticos adverbiales.
               Son también características de los textos narrativos la presencia de organizadores textuales que indican
               temporalidad, así como la ausencia en la estructura superficial de pronombres y adjetivos deícticos de la
               segunda persona.

               2. Aplicación didáctica
               Hechas las oportunas consideraciones teóricas necesarias, nos planteamos a continuación la aplicación
               práctica al campo de la enseñanza, en los niveles obligatorios, y particularmente en Primaria.
               Parece conveniente, primero de todo, plantear la narración en su sentido más amplio, de manera que contem-
               ple al escolar en su contexto social (individuo, familia, amigos. escuela, etc.).
               Con el fin de aplicar a la enseñanza estos textos, y a efectos de método, proponemos el siguiente esquema:
               1. Recogida de materiales
                  1.1. Tipos de relato
                       1.1.1. Cuentos
                       1.1.2. Relatos de la vida cotidiana
                       1.1.3. Sucesos personales
                       1.1.4. Chistes
                  1.2. Soportes de expresión del relato
                       1.2.1. Verbal (oral/escrito)
                       1.2.2. Imágenes
                       1.2.3. Verbo-icónico
                       1.2.4. Gestos
                       1.2.5. Sonidos y ruidos




280 Guía didáctica para el docente / Lenguaje 6º básico
Anexos

  2. Análisis de una selección de material recogido.
  3. Búsqueda de una estructura común.
     Superestructura (Van Dijk), estructuras secuenciales de base (Adam).
  4. indicadores textuales y marcas lingüísticas.
  5. Planteamiento de enseñanza (estrategias didácticas).

  Por lo que respecta al punto primero –recogida de materiales- utilizamos la ficha que figura en el anexo I.
  Para el análisis de los textos seguimos particularmente el prototipo de la secuencia narrativa de Jean-Michel
  Adam, quien lo representa de la siguiente manera:

                                                 SECUENCIA NARRATIVA




                 Situación inicial                     Acciones                        Situación final

                                       Complicación                    Resolución


  A continuación aplicaremos el antedicho esquema a dos tipos de relato: el primero se trata de un suceso
  personal (“Mi nuevo colegio”) y el segundo es una pequeña muestra de chistes (cinco).
  El primer texto pertenece a un alumno de 7° de EGB (12 años) que relata su experiencia de la siguiente manera:


     Rafael de la Viuda Daganzo -7 ° A – N° 14

                                                   Mi nuevo colegio
     Semanas antes de que termine el curso 92-93 ya sabía que iba a tener que cambiar de pueblo y colegio.
     Hasta que no nos mudamos mis padres y yo, no me daba cuenta del cambio tan grande que esto su-
     pondría. Los días anteriores a empezar el curso 92-93 empezaba a imaginarme todo mucho.
     El primer día de clase, fui acompañado por mi madre. Una vez en el centro, a las 9:30 horas en la que
     se entra en las clases, mi tutor me llevó a la mía. Cuando entré me invadió la timidez y no me atrevía a
     decir una palabra. Mis compañeros, no se parecían en nada a los que tuve en mi otro colegio. Ese día
     no hice muchos amigos y me acordaba de los que había tenido durante los anteriores seis años.
     Poco a poco me fui acostumbrando a mi nuevo ambiente.
     Cuando pasó un mes, ya me había acostumbrado e integrado bien.
     No se me dieron muy bien los primeros exámenes pues la nota más alta fue un 5,25, pero he conse-
     guido reponerme y he llegado a sacar un 9,9. Ahora solo faltan días para las vacaciones de Navidades
     y estoy contento por haber tenido unos compañeros y profesores tan agradables.




                                                                       Guía didáctica para el docente / Lenguaje 6º básico   281
Este es el análisis que hacemos del texto:
                                                            “Mi nuevo colegio”
               1. Marcas/ indicadores lingüísticos
                    — 1° persona/ 3° persona.
                    — Verbos en pasado (imperf. e Indef., fundamentalmente).
                    — Organizadores textuales de temporalidad.
               II. Superestructura textual
               (Representación esquemática de las MES)


                                                               Situación inicial

                                             (Situación previa al cambio de colegio y de localidad)

               Semanas antes…                                                       Predominan formas
                                                                                    verbales de imperfecto
               Hasta que no…
               Los días anteriores a…
               El primer día…
               Una vez en el Centro, a las 9’30…                                    (+ Indef.)



                                                                   Acción
                                                      (Cambio de localidad y de colegio)


               Cuando entré/invadió/ no me atrevía/                                   Cuando pasó un mes, ya me habían
               parecían tuve                                                          acostumbrado e integrado bien dieron/
               Ese día no hice/ me acordaba/ había                                    pero he conseguido/he llegado.
               tenido los anteriores años
               Poco a poco me fui acostumbrando



                                                               Situación final
                                                               Ahora… estoy
                                                                  contento




282 Guía didáctica para el docente / Lenguaje 6º básico
El segundo tipo de relatos lo constituyen una serie de chistes a saber:

        Título          Situación Inicial          Acción            Complicación           Resolución
 El hombre pequeño     Este es un hombre                                                 Que no le cabía la
                       tan pequeño, tan pe-                                              menor duda.
                       queño, y su cabeza
                       era tan pequeña, tan
                       pequeña



 El hombre alto        Este es un hombre Que una vez se co- Cuando llegó al es- Ya había caducado.
                       tan alto, tan alto mió un yogur y    tómago



 El súper chicle       Este es un niño        Que va a una tienda Y le dice el depen-    Y le responde el
                                              de caramelos y dice: diente:               niño:
                                              deme un paquete de -¡Bang, bang!           -Vale, ya me ha
                                              chicles                                    matado, ¿me da un
                                                                                         paquete de chicles?



 El cabezón            Este es un niño        Que dice a su ma- -y ¿por qué no vas -Porque se meten
                                              dre:              detrás de ellos?   por calles muy es-
                                              -Mamá, mamá en el                    trechas.
                                              colegio me llaman
                                              cabezón




 La histérica          Esta es una niña       Que dice a su madre: Y le dice la madre:   Y la niña se echa las
                                              -Mamá, mamá en el -no les hagas caso       manos a la cara y se
                                              colegio me llaman                          empieza a estirar la
                                              histérica                                  piel y dice: -¡No me
                                                                                         mientas!




                                                                  Guía didáctica para el docente / Lenguaje 6º básico   283
En los tres últimos chistes propuestos, y de manera recurrente en los chistes que cuentan los chicos y chicas
               de estas edades, es frecuente la aparición del siguiente esquema:

               Esto es + (Art. Ind + Nombre) + Inordinada Adjetiva
                                               portadora de la acción)
               Y le dice (algo) (a alguien)

               Lo podemos representar como sigue

                        A dice a B
                     B responde a A
                    A dice (concluye)

               Éstas son las marcas lingüísticas:

               3° persona del singular
               Verbos en presente (valor de pasado)
               Organizadores textuales: en estas muestras no son muy abundantes, dado que predomina un estilo tele-
               gráfico.
               Valor polisémico de “y”

               3. Actividades posibles
               Entre las múltiples actividades que se pueden llevar a cabo, destacamos las siguientes:

               3.1. Localizar la(s) acción(es) de una narración dada. Indicar textualmente cuál es la complicación y
                    cuál la resolución.

               3.2. Dada una narración, precisar cuál es la situación inicial y cuál es la situación final.

               3.3. Entregar secuencias narrativas desordenadas para que el alumno las reconstruya.

               3.4. Componer narraciones a partir exclusivamente de los organizadores textuales.

               3.5. Partir de narraciones -literarias o no- (cuentos, chistes, relatos de acontecimientos varios: de-
                    portivos, travesuras, sucesos, etc.) y detectar:
                    a) La o las personas gramaticales en que está escrita.
                    b) Los tiempos verbales que predominan.
                    c) Los organizadores textuales de tiempo y lugar que aparecen.




284 Guía didáctica para el docente / Lenguaje 6º básico
Algunos organizadores textuales de la narración

                 Temporales                                                Espaciales
                 Al principio…                                             Ya en el lugar…
                 Un poco después…                                          En ese mismo sitio…
                 En ese momento…                                           Desde allí…
                 Finalmente…
                                         Relaciones con otros sucesos
                                                Mientras tanto…
                                                Por otra parte…
                                                 En cambio…


3.6. Establecer la lista de organizadores que aparecen en textos de los propios alumnos: expresio-
     nes temporales del tipo de:
     a) Expresiones que contienen un nombre que expresa la temporalidad (estación, año, día, momento,
        tiempo).
     b) Expresiones en las que la dimensión temporal aparece expresada a través de una preposición o de un
        sintagma preposicional.
3.7. Detectar y reflexionar sobre los tiempos verbales que predominan en estos textos.
3.8. Elaborar un corpus textual (oral y escrito) de textos narrativos.

4. Conclusiones
Indudablemente que lo primero se impone a la hora de concluir este trabajo es que la narración o relato es
un género o tipo de texto suficientemente complejo como para que se contemple en toda su extensión, inclu-
yendo también lo no literario.

No cabe duda, por otra parte, que el estudio del relato, el no literario también, desde el punto de vista de su
análisis y aplicación a la enseñanza, nos lleva a considerarlo bajo una óptica interdisciplinar en la que inter-
vienen de manera directa, además de las disciplinas que veíamos anteriormente, el análisis del discurso y de
la conversación.

Huelga comentar que nos encontrarnos ante materiales fáciles de conseguir, y que, por otra parte, suponen un
reconocimiento a la producción textual del alumno; lo cual ha de reanudar en una mayor motivación en cuanto
que atiende a su competencia comunicativa y también a un uso más reflexivo de la lengua.




                                                                   Guía didáctica para el docente / Lenguaje 6º básico   285
5. Bibliografía

               ADAM, Jean-Michel. Les textes: types et prototypes, Paris: Nathan, 1992.

               ALBALADEJO, Tomás. Semántica de la narración: la ficción realista. Madrid: Taurus,1992.

               BARTHES, Roland. “Introducción al análisis estructural de los relatos”, en: BARTHES, Roland y otros. Análisis
               estructural del relato. Buenos Aires: Tiempo Contemporáneo, 1974.

               BRONCKART, Jean-Paul. Le fonctionnement des discours (Un modele psychologique et une methode
               d´analyse). Neuchâtel-Paris: Delachaux & Niestlé, 1985.

               CRIADO DE VAL, Manuel. La imagen del tiempo: verbo y relatividad. Madrid: Itismo, 1992.

               CHAFE, Wallace. “Some Things That Narratives Tell Us About The Mind”, en: Bruce K. BRITTION y A.D. PE-
               LLEGRINI (Eds), Narrative thought and Narrative Language, Hillsdale, New Jersey: 1990, pp.78-79.

               FEU GUIJARRO, Maria José. Estudios sobre los fundamentos lingüísticos de la narración (Tesis doctoral in-
               édita, UAM), 1993.

               GARRIDO DOMÍNGEZ, Antonio. El texto narrativo. Madrid: Síntesis, 1993.

               LORENZINI, Esther y Claudia FERMAN. Estrategias discursivas. Práctica de la comprensión y producción de
               textos en castellano. Buenos Aires: Club de Estudio, 1998.

               LLEDÓ, Emilio. El surco del tiempo. Barna: Crítica, 1992.

               Mc CABE, Allysa y Carlote PETERSON (Eds). Developing narrative structure. Hillsdale, New Jersey: LEA, 1991.

               OLSON, David R. “Thinking About Narrative”, en: BRITTON, Brunce K, y A.D. PELLEGRINI (Eds), Narrative
               Thounght and Narrative Language. Hillsdale, New Jersey: LEA, 1990, pp.99-111.

               ONG, Walter. Oralidad y escritura, Tecnologías de la palabra. México: Fondo de Cultura Económica, 1987.

               RICOEUR, Paul. Tiempo y narración. 3 vols. Madrid: Ediciones Cristiandad, 1987.

               VILLANUEVA, Darío. Semántica de la narración: la ficción realista. Madrid: Taurus, 1992.

                              Tomado de: http://www.docstoc.com/docs/26565848/Más-sobre-textos-narrativos-y-su-aplicación-didáctica-en




286 Guía didáctica para el docente / Lenguaje 6º básico
Guía didáctica 6° año
Guía didáctica 6° año

Guía didáctica 6° año

  • 1.
    6 básico L Lenguaje j y comunicación CECILIA FANTA FREDES LICENCIATURA EN CIENCIAS DE LA EDUCACIÓN PONTIFICIA UNIVERSIDAD CATÓLICA DE CHILE LICENCIATURA EN LETRAS CON MENCIÓN EN LINGÜÍSTICA Y LITERATURAS HISPÁNICAS PONTIFICIA UNIVERSIDAD CATÓLICA DE CHILE GUÍA DIDÁCTICA PARA EL DOCENTE Guía didáctica para el docente / Lenguaje 6º básico 1
  • 2.
    I.S.B.N.: 978-956-12-2110-9 LENGUAJE Y COMUNICACIÓN 1ª edición: octubre 2010 6º BÁSICO Nº de ejemplares: 10.800 UN PROYECTO DE EMPRESA EDITORA ZIG-ZAG S.A. © 2010 por Empresa Editora Zig-Zag, S.A. Inscripción Nº 194.604. Santiago de Chile. Gerente General Derechos exclusivos de edición reservados por Ramón Olaciregui Empresa Editora Zig-Zag, S.A. Directora Editorial Editado por Empresa Editora Zig-Zag, S.A. Mirta Jara Abarzúa Los Conquistadores 1700. Piso 10. Providencia. Autores Teléfono 8107400. Fax 8107455. Cecilia Fanta Fredes E-mail:zigzag@zigzag.cl Santiago de Chile. Editora Elizabeth Quiroz Muñoz Asesora pedagógica El presente libro no puede ser reproducido ni Carmen Vargas en todo ni en parte, ni archivado ni transmitido por ningún medio mecánico, ni electrónico, de Correctores de estilo grabación, CD-Rom, fotocopia, microfilmación Marcelo Miranda u otra forma de reproducción, sin la Héctor Toledo autorización escrita de su editor. Director de arte Juan Manuel Neira Impreso por RR Donnelley. Director de producción Antonio Escobar Williams 590. Cerrillos. Franco Giordano Santiago de Chile. Diseñador José Luis Grez Equipo de diseño de apoyo Daniel Brown Pamela Buben Claudio Silva Ilustrador Rodrigo López Rubio Imágenes Archivo editorial Guía didáctica para el docente / Lenguaje 6º básico
  • 3.
    Índice Índice .............................................................................. 3 Unidad 4 Para no perder los sueños, ni la sonrisa... Propuesta didáctica.......................................................... 4 Estructura del texto del estudiante .................................... 6 Presentación de la Unidad ............................................ 142 • Subsecciones complementarias .................................... 8 Contenidos mínimos obligatorios ................................... 142 • Propuesta didáctica del Hipertexto................................. 8 Aprendizajes esperados................................................ 143 Estructura de la guía didáctica del profesor ....................... 9 Planificación de la Unidad 4 .......................................... 144 Orientaciones didácticas............................................... 148 Unidad 1 Mi opinión cuenta Solucionario de la Unidad 4 .......................................... 174 Material fotocopiable Presentación de la Unidad .............................................. 10 • Evaluación final ........................................................ 178 Contenidos mínimos obligatorios ..................................... 10 • Solucionario de la Evaluación Fotocopiable ................ 180 Aprendizajes esperados.................................................. 11 • Modelo de Pauta de Evaluación ................................. 181 Planificación de la Unidad 1 ............................................ 12 • Recurso Didáctico .................................................... 182 Orientaciones didácticas................................................. 16 • Lectura fotocopiable ................................................. 183 Solucionario de la Unidad 1 ............................................ 42 Material fotocopiable Unidad 5 Y a mí... ¿qué me dicen? .......................... • Evaluación final .......................................................... 46 • Solucionario de la Evaluación Fotocopiable .................. 48 Presentación de la Unidad ............................................ 186 • Modelo de Pauta de Evaluación ................................... 49 Contenidos mínimos obligatorios ................................... 186 • Recurso Didáctico ...................................................... 50 Aprendizajes esperados................................................ 187 • Lectura fotocopiable ................................................... 51 Planificación de la Unidad 5 .......................................... 188 Orientaciones didácticas............................................... 192 Solucionario de la Unidad 5 .......................................... 218 Unidad 2 Un lugar especial... Material fotocopiable Presentación de la Unidad .............................................. 54 • Evaluación final ........................................................ 222 Contenidos mínimos obligatorios ..................................... 54 • Solucionario de la Evaluación Fotocopiable ................ 224 Aprendizajes esperados.................................................. 55 • Modelo de Pauta de Evaluación ................................. 225 Planificación de la Unidad 2 ............................................ 56 • Recurso Didáctico .................................................... 226 Orientaciones didácticas................................................. 60 • Lectura fotocopiable ................................................. 227 Solucionario de la Unidad 2 ............................................ 86 Material fotocopiable Unidad 6 ¡Por la paz y la vida! • Evaluación final .......................................................... 90 • Solucionario de la Evaluación Fotocopiable .................. 92 Presentación de la Unidad ............................................ 230 • Modelo de Pauta de Evaluación ................................... 93 Contenidos mínimos obligatorios ................................... 230 • Recurso Didáctico ...................................................... 94 Aprendizajes esperados................................................ 231 • Lectura fotocopiable ................................................... 95 Planificación de la Unidad 6 .......................................... 232 Orientaciones didácticas............................................... 236 Solucionario de la unidad ............................................. 262 Unidad 3 El hogar de todos Material fotocopiable Presentación de la Unidad .............................................. 98 • Evaluación final ........................................................ 266 Contenidos mínimos obligatorios ..................................... 98 • Solucionario de la Evaluación Fotocopiable ................ 268 Aprendizajes esperados.................................................. 99 • Modelo de Pauta de Evaluación ................................. 269 Planificación de la Unidad 3 .......................................... 100 • Recurso Didáctico .................................................... 270 Orientaciones didácticas............................................... 104 • Lectura fotocopiable ................................................. 271 Solucionario de la Unidad 3 .......................................... 130 Material fotocopiable • Evaluación final ........................................................ 134 Bibliografía recomendada para los docentes .................. 274 • Solucionario de la Evaluación Fotocopiable ................ 136 Bibliografía comentada ................................................. 276 • Modelo de Pauta de Evaluación ................................. 137 Anexo 1....................................................................... 279 • Recurso Didáctico .................................................... 138 • Lectura fotocopiable ................................................. 140
  • 4.
    Propuesta didáctica Texto Lenguaje y Comunicación para 6° año de Enseñanza Básica Actualmente, podemos decir que desde el ámbito educativo los derechos del niño han sido promovidos desde los primeros años de escolarización. Los estudiantes han ido tomando conciencia de los derechos que los protegen y les permiten un desarrollo integral para participar en la sociedad de manera consciente y responsable. Dada su relevancia, este tema ofrece a nuestro subsector una oportunidad única para abordar los Objetivos Fundamentales Transversales (OFT) delineados por el Ministerio de Educación, así como para instalar los Contenidos Mínimos Obligatorios (CMO) de una manera significativa, en la que las propias vivencias de los niños y niñas dialoguen con su presente y su capacidad para transformar el mundo que habitan. La revisión de la Declaración de los Derechos del Niño de 1959 y de la Conven- ción de los Derechos del Niño, firmada en 1989, nos ha permitido estructurar seis Unidades temáticas, en las que se integran derechos complementarios. Estos son, en definitiva, la piedra angular sobre la que se basa la experiencia de aprendizaje de nuestros estudiantes, quienes son capaces de reflexionar en torno al derecho orientador y, a partir de este, abrirse a la reflexión y la acción. En este contexto, el lenguaje –hablado y escrito– constituye el recurso fundamen- tal para que este proceso se lleve a cabo. La palabra permite construir mensajes eficaces en la vida cotidiana de los jóvenes, aquella que se transmite en los medios de comunicación social, informando y persuadiendo, la misma que nos revela un mundo subjetivo, desde la literatura. Validación de la experiencia Esta propuesta didáctica permite que cada derecho orientador pueda llegar a la realidad de cada estudiante. Los Derechos del Niño no son tratados como construcciones lejanas que le hablan a otro, sino que son hechos que interpelan directamente a los y las alumnas, junto con sus vivencias e ideas. La experiencia es constantemente el punto de partida, ya sea para la exploración de los nuevos contenidos, como para la evaluación de los procesos que se realizan. 4 Guía didáctica para el docente / Lenguaje 6º básico
  • 5.
    Objetivo fundamental transversal Tantolas actividades como las lecturas propuestas se abren al otro, porque el ser humano está llamado a establecer lazos que lo protegen y lo potencian. En aquellos textos donde se presentan el abandono y la soledad, la esperanza de los persona- jes está puesta en el otro (amigo, familiar), que los complementa. Este sentido de pertenencia es el que se invita a trabajar a lo largo de las seis Unidades de este texto. Lo anterior también posibilita la interacción con los demás compañeros y compañeras, en un ambiente de respeto y de diálogo constructivo. Lectura como llave Cada Unidad invita a los alumnos y alumnas a aproximarse a otras experiencias, sentimientos y opiniones. En este contexto, la lectura de textos literarios y no li- terarios, les permite conectarse con su mundo personal, pero también con otras personas, planteamientos, estilos de vida y costumbres. La lectura, silenciosa y colectiva, abre la reflexión y la oportunidad de aproximarse a los textos de manera crítica, aprendiendo de ellos tanto el propósito del mensaje, como los elementos y recursos empleados en su construcción. Capacidad creativa Las experiencias, las reflexiones y las lecturas necesariamente deben dar paso a la experiencia creativa. Los dos talleres que se plantean en cada Unidad modelan la producción escrita y oral, respectivamente, incorporando todas las vivencias y contenidos abordados en la etapa previa. La creatividad promueve un espacio significativo para aplicar los CMO y para dar cuenta de los aprendizajes realizados. De igual modo, favorecen el intercambio con los demás integrantes del curso, la comunidad educativa y/o el grupo familiar. Reflexión permanente La reflexión se considera en esta propuesta didáctica, no solo en el ámbito del derecho orientador, sino que se plantea como un monitoreo continuo, en el que el o la estudiante toma conciencia de su propio aprendizaje, realizando los ajustes necesarios para lograr los objetivos esperados. En este camino, el docente y el grupo curso, son agentes indispensables que retroalimentan el proceso, permitiendo que los estudiantes se sientan permanentemente desafiados. Guía didáctica para el docente / Lenguaje 6º básico 5
  • 6.
    Estructura del textodel estudiante El Texto del Estudiante propone las siguientes secciones • En esta Unidad aprenderás a: recuadro que para organizar los aprendizajes y contenidos: anuncia los aprendizajes esperados que se Unidad trabajarán a continuación. Al finalizar la Unidad, Mi opinión cuenta Mi opinión cuenta Declaración de los Derechos del Niño, 1959 1 se retomarán estos aprendizajes para evaluar el proceso vivido. Queremos que se nos escuche • Antes de comenzar: actividades que integran “Tengo derecho a decir lo que todas las partes de esta presentación y que en la familia y en la escuela siento y pienso”. Necesita mos (Declaración de los Derechos del Niño, 1959) Podemos y un barri Queremos participar en el cuidado de nuestro entorno queremos s solidar ios er seguro o promueven el involucramiento de todos los niños En esta unidad aprenderás a: Antes de comenzar... y niñas con el tema que sustenta la Unidad. • Valorar la opinión y expresión personal como parte • Identificar al verbo como la palabra principal del I. Observa las imágenes de esta página y responde II. Reúnete con dos compañeros o compañeras y co- de tu desarrollo y el de los demás. predicado. en tu cuaderno: menta tus respuestas a las preguntas anteriores. • Diferenciar los conceptos de hecho y opinión. • Organizar un foro, aportar tu opinión y respetar la Luego, piensen en común qué temas les preocu- 1. ¿Por qué crees que la opinión de los niños y niñas de los demás. pan y en qué les gustaría que los escucharan. • Conocer las características de un texto de opinión. es un derecho reconocido internacionalmente? 2 • Valorar la lectura como una práctica que te permite Les sugerimos algunos temas como los siguientes: Unidad • Escribir un texto de opinión. 2. ¿Crees que los niños pueden hacer aportes para ampliar tu visión de mundo. • Superación de la pobreza. Evaluación diagnóstica • Reconocer los concepto de sujeto y predicado en mejorar la vida? ¿Por qué? las oraciones que lees y produces. • Valorar el lenguaje hablado y comprender su efecto • Respeto y no discriminación. 3. ¿Experimentas la necesidad de hacer oír tu opi- sobre el receptor. • Protección del medioambiente. • Identificar al sustantivo como la palabra principal nión? ¿Por qué? del sujeto. • Desarrollar y valorar el trabajo colectivo con mis • Fomento de la lectura. compañeros y compañeras. 4. ¿Sobre qué asuntos opinarías? ¿Por qué? • Espacios de recreación y áreas verdes. 5. ¿Consideras que tienes espacios para opinar? Antes de comenzar nuestra unidad revisa cuánto sabes del tema de los contenidos que trataremos. Para ello lee Biografía Explica. atentamente los siguientes textos: Nuevas palabras Manuel Rojas (1896-1973) Escritor chileno, nació el 8 de enero de 1896 en la ciudad de Buenos Aires. Estibador: trabajador que 10 Unidad 1: Mi opinión cuenta Unidad 1: Mi opinión cuenta 11 Imágenes de infancia y adolescencia En 1899 la familia se instala en Santiago, pero en 1903 la madre, viuda, carga y descarga buques. vuelve a Buenos Aires. Estudió hasta los 11 años. A los 16 cruza la cordillera Vendimiador: encargado de Llegué a Chile, por primera vez, quizá a los cuatro años. En Santiago mis padres instalaron, en una de de los Andes, realizando en Chile una seguidilla de trabajos: pintor, electri- cosechar la uva. las esquinas de las calles Coquimbo y Nataniel un almacén desde cuyas puertas podían verse los árboles cista, vendimiador, peón del Ferrocarril Trasandino, estibador, aprendiz de Talabartero: persona que del Parque Cousiño, a unas cuadras de distancia. No recuerdo si aquel negocio era chico o grande, bien sastre, talabartero, cuidador de faluchos en Valparaíso, consueta y actor hace objetos de cuero como en compañías teatrales que recorren el país. Contrajo matrimonio con María maletas, bolsos, correas, etc. puesto o a la diabla. Me inclino a creer que era chico y modesto. Baeza con quien tuvo tres hijos. Posteriormente trabaja en las prensas de la Faluchos: embarcaciones En su interior no había nada extraordinario: era un almacén como tantos otros. Lo extraordinario estaba en la pequeñas que se usan para Universidad de Chile, en la Biblioteca Nacional, es articulista en Los Tiempos calle, en las cantinas y conventillos del barrio. Aunque la verdad es que en algún rincón hubo durante cierto y en Las Ultimas Noticias, labora en el Hipódromo Chile. Enviuda, vuelve a casarse, recorre Europa, transporte desde los barcos tiempo algo que me gustó mucho: un saco lleno de bolitas de vidrio, con muchas combinaciones de colores y hacia los puertos y viceversa. Sudamérica y Oriente Medio. Dicta cátedras sobre literatura chilena y americana en universidades dibujos. Nunca robé ni pedí ninguna; sólo jugaba con ellas, tomándolas a puñados y haciéndolas rodar por mi Consueta: apuntador. En el de Estados Unidos. Recibió el premio Nacional de Literatura en 1957. teatro persona que anota los 1. Páginas de inicio de la Unidad mano hacia el saco. No me gustaba que mi madre las vendiera; cuando estaban fuera del saco ya no eran tan Entre sus novelas destacan: Lanchas en la bahía (1932), Hijo de ladrón (1951), Mejor que el vino parlamentos de los actores bonitas: desaparecían el color y el dibujo de las otras y, peor aún, disminuía hasta casi desaparecer la luz que (1958), Punta de rieles (1960). Escribió también numerosos cuentos reunidos en antologías. y se los recuerda si alguno parecía haber en el saco, tan clara que podía verse hasta el fondo a través de las bolitas. sufre un olvido. Manuel Rojas. Imágenes de infancia y adolescencia. Articulista: Persona que Santiago: Editorial Zig-Zag, 1994. escribe artículos para II. Después de esta lectura responde: periódicos o publicaciones 6. ¿Con que fin se escribió este texto? análogas. Nuevas palabras 7. ¿Qué importancia tiene Manuel Rojas en la literatura chilena? Cantinas: tabernas, esta- Las dos primeras páginas de cada Unidad permiten blecimientos públicos, de 8. ¿Qué hecho doloroso e irreparable afectó su infancia? carácter popular, donde se 9. ¿Qué consecuencias crees que pudo tener este hecho en su vida? sirven y venden bebidas y, a veces, comidas. 10. ¿Por qué crees que Manuel Rojas desempeñó en su juventud tantos oficios distintos? Conventillos: lugares que contienen muchas viviendas III. Comenta con tu compañero o compañera y luego responde en tu cuaderno: a los alumnos y alumnas: reducidas, con un acceso común a patios y corredores. 11. ¿Qué hecho se menciona en ambos textos? 12. ¿Qué diferencias aprecian entre ambas lecturas? Construyan una tabla en donde comparen: idea princi- pal, lenguaje, rasgos del emisor y finalidad del texto. Otros datos 13. ¿Qué importancia tiene la familia como espacio de crecimiento y formación? Reflexionen en torno a esta pre- Parque Cousiño: actual parque gunta y compartan sus comentarios con su curso. Relacionen lo conversado con la vida de Manuel Rojas. O’Higgins de Santiago. a) Explorar en el tema de la Unidad, específica- Autoevaluación revisa tu aprendizaje completando la siguiente pauta: Niveles de logros Después de leer Al terminar esta sección, yo: Sí No Puedo mejorar I. Responde: 1 Diferencio un texto destinado a contar hechos secuencialmente de otro destinado a entregar información. 1. ¿De qué se habla en este texto? 2 Reconozco el carácter objetivo de un texto informativo. mente en el derecho del niño que orienta las 2. ¿Quién relata los hechos? ¿Cómo puedes comprobarlo? 3 Identifico en un texto narrativo una secuencia ordenada de hechos destinados a recrear una situación. 3. ¿A qué etapa de la vida de este narrador corresponden los hechos que cuenta? 4 Reconozco técnicas narrativas destinadas a presentar las características de los objetos y las personas. 4. ¿Qué cosas relata acerca de su familia? 5. ¿Qué lugares presenta? ¿A qué época corresponden? 5 Valoro el rol de la familia en mi vida y en la formación de personas. reflexiones y las actividades propuestas. 38 Unidad 2: Un lugar especial... Unidad 2: Un lugar especial... 39 b) Motivarse a profundizar en el tema propuesto y 2. Evaluación diagnóstica: las actividades, que en los aprendizajes que se anuncian. pueden ser individuales, en pareja o grupales, per- Las partes de esta presentación apoyan estos dos miten al docente reconocer el punto de partida y los objetivos: aprendizajes previos del grupo respecto del tema y • Título: cada Unidad contempla un título que de los objetivos propuestos en los ejes curriculares interpela a los niños y niñas, a partir del derecho de lectura, oralidad y escritura. que orienta el proceso que se abre. 2 Unidad Lectura central • Imágenes: las fotografías e ilustraciones Conoce al autor... Jorge Délano Frederick (1895-1980) Tiempo de lectura En esta sección te invitamos a leer un texto que relata momentos de la infancia de gallineros, pieza para guardar carbón, despensas, cocheras y caballerizas! Y no solamente los magnates podían ocupar aquellos caserones, sino que cualquiera familia de clase media disponía de uno semejante. Sin embargo, Nuevas palabras Despensas: sitio para guar- dar conservas y comestibles. aluden al tema propuesto, invitando a los y un talentoso chileno, cuya vocación como dibujante se manifestó desde niño. Lee hay que reconocer que no se le daba la debida importancia a la pieza de Cocheras: lugar para guar- atentamente este relato. baño. Para veinte dormitorios se contaba con una sola, a media cuadra de las dar los coches de caballos. habitaciones. 2 Caballerizas: sitio cubierto destinado al descanso de los Antes de leer Los “Verdejos” de ese entonces vivían en conventillos. Estos, a pesar de las caballos. Responde en tu cuaderno: protestas de los políticos extremistas de hoy día, eran palacios en compara- Magnates: personajes ción con las “poblaciones callampas “contemporáneas. destacados por su dinero y las estudiantes a conectarse con el derecho 1. Observa la ilustración que complementa la lectura y anticipa su contenido. Como en esa época no había clínicas, las guaguas eran “puestas a domici- poder. Dibujante, pintor, periodista Cavilaciones: pensamientos, y cineasta chileno, nacido 2. Lee el título de este texto y explica, ¿por qué crees que está titulado así? lio”. Fue así cómo llegaron mis dos hermanos menores, hasta completar la reflexiones, meditaciones. en Santiago. Manifestó tem- decena, que era la cuota mínima exigida por los arquitectos y constructores 3. Lee la biografía de Jorge Délano y comenta con un compañero o compañera, qué de esos tiempos. Indagaciones: investigacio- pranamente su vocación por nes, búsquedas, averigua- impresión les causa la vida de este autor. el dibujo y desde sus años Estos nacimientos me sumieron en profundas cavilaciones. ¿De dónde ha- ciones. de estudiante en el Instituto orientador y a activar sus propias experiencias, bían llegado y cómo los trajeron? Ante la insistencia de mis interrogatorios, Caricaturista: dibujante Nacional colaboró en las de caricaturas o dibujos en papá me explicó que los niños eran traídos por una cigüeña, en un cajoncito. revistas infantiles El Peneca Yo soy tú que se exageran los rasgos Sin embargo, yo, dotado con alma de periodista, exigía más detalles y prose- y Corre-Vuela. típicos de una persona. Jorge Délano guía en mis indagaciones: ¿Dónde estaban las cigüeñas? Porque en el galli- Ingresó a la Escuela de Bellas nero veía solamente las gallinas, el gallo y el pavo que trajo la Cantalicia. Artes en 1913. Trabajó como Primeros recuerdos: Una gallina que ponía huevos de lata. dibujante en la revista ZigZag Un caserón de tres patios - La cigüeña se voló porque tiene que llevar guagüitas a otras casas, hijito, ideas y conocimientos previos. y en los diarios El Mercurio, me respondía mamá, con mal disimulada impaciencia. Del período que va desde el “gateo” hasta los primeros pasos, solo conser- La Nación y El Ilustrado de vo recuerdos muy vagos. Uno de ellos es el de una enorme gallina auto- Pero yo volvía a la carga: -¿Y los cajoncitos? ¿Cómo estás leyendo? Santiago. En 1931 fundó el semanario político Topaze, mática que había en la “Casa Prá”, ubicada frente a la nuestra. Mi mama A la mama Aurelia no se le ocurrió otra cosa que traerme un cajón vacío de ¿Qué diferencias aprecia que se publicó regularmente Aurelia me alzaba para alcanzar la ranura y depositar una moneda de cinco 2 la Refinería de Azúcar de Viña del Mar. el narrador entre las casas hasta 1970. centavos, con los que la gallina ponía un precioso huevo de lata lleno con que conoció durante su pastillas de chocolate. Ahí empezaron mis dudas. Recibió el Premio Interna- infancia y las que habitó cional de Periodismo María Al terminar el siglo XIX, mi padre adquirió una casa en la calle Catedral La mayor de mis hermanas, que ya se había casado, venía a menudo a vi- ya adulto? Moors Cabot de la Univer- esquina de Esperanza. Los acontecimientos ocurridos en ella se mantienen, sitarnos. Para el ojo del futuro caricaturista ¿Por qué al niño no le bas- • Cartel con el derecho orientador: explicita 3 sidad de Columbia en 1952 todavía, nítidos en mi mente y puedo evocarlos como si fueran fotografías no podía pasar inadvertida la curva, taban estas explicaciones? y el Premio Nacional de de uno de esos viejos álbumes familiares. El caserón contaba con tres gran- cada vez más pronunciada, del vientre Periodismo en 1964. des patios. El primero, un jardín rodeado por una gran galería de vidrios. de su hermana. Saber más... El segundo recibía la luz de una amplia claraboya, y en el tercero, pavi- El fenómeno se hacía más no- Nuevas palabras mentado con piedra de huevillo, había dos parrones y cuartos para la ser- Conservatorios para flores: torio cuando, a instancias de mi vidumbre. Allí se cocía en grandes pailas de cobre el dulce de membrillo y invernaderos. Lugares para cul- papá, ella tocaba el violín. La re- cuál es el derecho que se abordará en las próxi- Vagos: poco claros, imprecisos. tivar o mantener flores. cuajaban los helados de canela. Mi vida se deslizaba entre el segundo y el Nítidos: claros, precisos. velación final me fue hecha por Verdejos: en la época de J. tercer patio y algunas escapadas por la puerta falsa. 1 Evocarlos: buscarlos en la Lisímaco, el hijo de la lavan- Délano se llamaba así a las memoria o la imaginación. Eran los tiempos patriarcales en que el buen Dios no se sentía generoso al dera. Un año después descu- personas populares o de los Claraboya: ventana de techo. no enviarle de diez a doce hijos a cada matrimonio. En su infinita sabidu- bría que tampoco era real el barrios más pobres de la ciu- ría, Él sabe ahora que a lo sumo puede mandarle dos o tres, ya que en los Viejito de Pascua. Estos dos dad. El nombre derivó de un Reposteros: lugar para hacer o guardar dulces y pastas. departamentos en que se escurre la vida moderna apenas caben las fotogra- engaños me hicieron perder personaje creado por el mis- mas sesiones. Su presencia ayuda a los jóvenes mo Jorge Délano para la revis- fías de los parientes más cercanos. ¡Cuánta diferencia con nuestras antiguas la confianza en todo el mun- Refinería de azúcar ta Topaze. La inspiración sur- ¿Cómo estás leyendo? mansiones, en que había salas, salitas, salones, salas de billares, comedores do y un negro escepticismo Viña del Mar gió del contacto que este tuvo para diario, comedores para fiestas, piezas de costura, cocinas, reposteros, fue echando raíces en mi cuando niño con un ingenioso 1 ¿Por qué crees que el autor conservatorios para ores, jardín, dormitorios para alojados, bodegas, espíritu. 3 maestro albañil que trabajó en recuerda tan bien esta casa? su casa. a establecer una interrelación entre el título, el 40 Unidad 2: Un lugar especial... Unidad 2: Un lugar especial... 41 derecho y las imágenes que acompañan. 3. Lectura central: a partir de un texto literario o no literario, los niños y niñas seguirán reflexionando en 6 Guía didáctica para el docente / Lenguaje 6º básico
  • 7.
    torno a susderechos, mientras que despliegan estra- c) Palabras del texto: el conocimiento del len- tegias para abordar la lectura y aprenden a analizar guaje, a partir de las palabras y de cómo estas los textos presentados, desde la estructura formal, se ponen al servicio del mensaje coherente y sus componentes y el conocimiento de la lengua. cohesionado. a) Tiempo de lectura: recoge el tema de la Unidad y la tipología textual que se abordará en las sec- Evaluación de proceso Unidad 1 ciones posteriores. Aplicando las estrategias de ¿Cómo va tu aprendizaje? I. Detente un momento y evalúa cómo va tu proceso de aprendizaje. Lee el III. Responde encerrando en un círculo la alternativa correcta. 1. El texto leído corresponde a: A. Una noticia. comprensión lectora, esta subsección se divide siguiente texto. B. Una columna de opinión. C. Un cuento. D. Una narración. Conoce a la autora... Mahia Saracostti Schwartzman blogs 2. La idea principal expresada en este texto es: Mahia Saracostti Schwartzman A. Los niños son más solidarios que los adultos. (1972 -... ) ¿Qué visión aportan nuestros niños y niñas? en tres momentos: B. Los adultos son menos sabios que los niños y niñas. Domingo 30 de agosto de 2009 C. Los niños y niñas tienen una opinión que conviene escuchar. Los niños y niñas tienen opinión. Y, muchas veces esta D. Los niños y niñas no son escuchados. opinión puede ser bastante más sabia y honesta que la de muchos adultos. Un tema distinto es que no 3. En el siguiente ejemplo: queramos escucharla, aunque la Declaración In- “Muchos adultos olvidan la sabiduría de los niños y niñas”. Trabajadora Social de la Pontifi- ternacional de los Derechos del Niño la incluya El sujeto es: cia Universidad Católica de Chile. entre sus estipulaciones. En el Mes de la Soli- A. Muchos adultos. Doctorada en Filosofía y Bienes- daridad, me ha tocado asistir a seminarios, com- • Antes de leer: preguntas y actividades que tar Social por la Universidad de partir con mis estudiantes universitarios y revisar B. Olvidan la sabiduría de los niños y niñas. Nueva York. literatura en el tema. Sin embargo, de quienes más C. Muchos adultos olvidan. Directora de la Escuela de Tra- logré aprender en este Mes de la Solidaridad fue de un D. Adultos. bajo Social Universidad Andrés grupo de niños y niñas de 11 años de un colegio de Santiago, Bello. Editora de la revista In- en el cual me pidieron hacer una clase sobre“Solidaridad y Trabajo Social”. 4. En este mismo ejemplo el núcleo del predicado es: ternational Social Work. Escribe Uno de los aspectos que más me llamó la atención de estos niños y niñas fue A. Olvidan. promueven la vinculación con el texto, desde columnas de opinión en diversos la sensatez que tenían al reconocer que lo que muchas veces limita nuestras B. Sabiduría. medios nacionales y en revistas oportunidades de experimentar la solidaridad se relaciona con una profunda C. Niños y niñas. especializadas nacionales y desconfianza en el otro. Una niña me describía con gran precisión que el pro- D. Adultos. extranjeras. blema estaba en el dador y no en el receptor de“solidaridad”, un dador descon- fiado y que no alcanzaba a darse cuenta de lo grati cante que era ser dador, ni IV. Para finalizar tu evaluación, junto a un compañero o compañera, comenten esta lectura abordando las si- Nuevas palabras mucho menos lograba gozar en la relación de solidaridad. guientes preguntas: la propia experiencia, el título, imágenes y Estipulaciones: convenios, (…) Lo que muestran las opiniones de estos niños y niñas es que estamos frente 1. ¿Por qué creen que muchos adultos aún no escuchan la opinión de los niños? acuerdos, disposiciones. a sujetos que buscan encontrar y generar sentido a las experiencias de solidaridad 2. ¿Piensan, como la autora, que los niños tienen una sabiduría que aportar? Sensatez: cordura, prudencia, que les toca vivir en la cotidianeidad del colegio y de la casa, con sus amigos, com- 3. ¿Qué es la solidaridad? ¿Cómo la practican? discreción. pañeros y familiares. Si bien la moderna aparición de los derechos de los niños y niñas ha permitido un cambio en la comprensión social de la infancia, no hemos te- 4. Propongan un nuevo título para esta lectura. ¿Por qué la titularían así? Gratificante: grato, satisfacto- rio, agradable. nido la capacidad para darnos cuenta – o no hemos querido develar – el potencial V. Guiados por su profesor o profesora organicen una puesta en común y revisen las respuestas de esta eva- Develar: descubrir, revelar, dar y la sabiduría que existe en las experiencias y opiniones de los niños y niñas. luación con su grupo curso. estructura formal. Cuando es pertinente, se a conocer. Potencial: fuerza, poder, Tomado de: http://blog.latercera.com/blog/msaracostti/entry/en_el_mes_de_la (Fragmento). energía. Autoevaluación revisa tu aprendizaje completando la siguiente pauta: Niveles de logros Después de leer Al terminar esta evaluación, yo: Sí No Puedo mejorar 1 Reconozco una columna de opinión y su propósito. incluye la biografía del autor, que también se II. Responde en tu cuaderno: 2 Diferencio las ideas principales de las secundarias. 1. ¿De qué trata el texto leído? ¿Qué plantea sobre el asunto tratado? 3 Distingo en las oraciones del texto el sujeto del predicado. 2. ¿Qué hecho menciona la autora para mostrar el valor de la opinión de los niños y niñas? 4 Identifico en estas oraciones el núcleo del sujeto y del predicado. 3. ¿Cuál es el propósito de este texto? 5 Puedo manifestar mi opinión de lo leído y respetar la que tienen mis compañeros o compañeras. enmarca dentro del contexto de la lectura. 22 Unidad 1: Mi opinión cuenta Unidad 1: Mi opinión cuenta 23 • Lectura: texto literario o no literario que enlaza con la reflexión del tema de la Unidad 4. Evaluación de proceso: evaluación que tanto al y que, al mismo tiempo, permite trabajar los docente como a los propios niños y niñas permite aprendizajes esperados planteados. Para monitorear el proceso de aprendizaje a partir de un afianzar este proceso, el estudiante cuenta texto similar al de la lectura central. con tres recursos: a) Nuevas palabras (vocabulario). Unidad Taller de comunicación escrita 1 ¿Cómo escribo mi opinión? Escribo para dar mi opinión b) ¿Cómo estás leyendo? (preguntas que ¡Es el momento para que tú redactes tu propia columna de opinión! ¿Estás de acuer- Todos somos Hasta ahora has podido conocer opiniones de niños y adultos, que te han permitido do con la afirmación del aguador? ¿Qué opinas tú? vasijas agrietadas por reflexionar sobre tu derecho a opinar. Te invitamos a que emplees ese derecho y te Antes de comenzar tu trabajo, revisa los contenidos sobre el texto de opinión, de alguna parte, pero siempre atrevas a entregar tu propia opinión por escrito. Para guiar tu tarea te proponemos la modo que puedas abordar esta actividad con seguridad y confianza. existe la posibilidad de lectura del siguiente cuento. aprovechar las grietas para obtener buenos Nuevas palabras Pasos para construir mi columna de opinión intervienen el texto para acompañar el Las dos vasijas resultados. Aguador: persona que tiene por oficio llevar o vender agua. Cuento hindú. Anónimo Antes de escribir el texto Vasijas: contenedor de agua o Un aguador de la India tenía solo dos grandes vasijas que colgaba en los extre- 1. Escribe de manera espontánea todas las ideas, datos, experiencias y hechos que líquidos, hecho de barro cocido mos de un palo y que llevaba sobre los hombros. Una tenía varias grietas por vengan a tu mente, a partir de la afirmación del aguador. ¿Qué opinas tú? u otras materias impermeables. las que se escapaba el agua, de modo que al final de camino solo conservaba la Intacto: que no ha sufrido mitad, mientras que la otra era perfecta y mantenía intacto su contenido. Esto 2. Piensa en tu destinatario. ¿A quién dirigirás tu opinión? proceso de lectura). sucedía diariamente. La vasija sin grietas estaba muy orgullosa de sus logros alteración o deterioro. pues se sabía idónea para los fines para los que fue creada. Pero la pobre vasija 3. Revisa la información que posees. ¿En qué te basas para opinar? Idónea: adecuada o apropia- agrietada estaba avergonzada de su propia imperfección y de no poder cumplir da para algo. 4. Organiza la información en dos grupos: información subjetiva e información objetiva. correctamente su cometido. Así que al cabo de dos años le dijo al aguador: Cometido: encargo, tarea, –Estoy avergonzada y me quiero disculpar contigo porque debido a mis grie- 5. Establece relaciones entre la información que posees. Encontrarás que algunas misión. ideas pueden relacionarse entre sí o con alguna experiencia que hayas vivido, tas solo obtienes la mitad del valor que deberías recibir por tu trabajo. otras pueden surgir solo de la impresión que te causó el cuento. El aguador le contestó: –Cuando regresemos a casa quiero que notes las bellísimas flores que crecen Durante la producción del texto a lo largo del camino. c) Ilustraciones (apoyo visual que ayuda a 6. Determina cómo comenzarás tu escrito. Recuerda que si cuidas el lenguaje y Así lo hizo la tinaja y, en efecto, vio muchísimas flores hermosas a lo largo generas un lazo con tus lectores, tus ideas llegarán mejor. de la vereda; pero siguió sintiéndose apenada porque al final solo guardaba dentro de sí la mitad del agua del principio. 7. Propón un título tentativo que después evaluarás cuando releas tu columna. El aguador le dijo entonces: 8. Construye tus ideas aplicando los principios de la coherencia y la cohesión. –¿Te diste cuenta de que las flores solo crecen en tu lado del camino? ¿Sabes en qué consisten y cómo aplicarlos? Pon atención a su descripción. construir el sentido del texto) Quise sacar el lado positivo de tus grietas y sembré semillas de flores. Todos a) La coherencia, se relaciona con la organización y el hilo conductor de las los días las has regado y durante dos años yo he podido recogerlas. Si no ideas planteadas, esto significa que: fueras exactamente como eres, con tu capacidad y tus limitaciones, no hubiera sido posible crear esa belleza. Todos somos vasijas agrietadas • Entregues tus ideas siguiendo una organización básica: Introducción, de- por alguna parte, pero siempre existe la posibilidad de aprovechar las sarrollo y conclusión. En el caso del texto de opinión sigue la estructura u grietas para obtener buenos resultados. organización de la columna de opinión. Para ello revisa los contenidos de la página 18 de este texto. Aquiles Julián. Cuentos hindúes. Santo Domingo: Biblioteca Digital e-libro, 2008. Versión digital en: http://www.ciudadseva.com/textos/cuentos/otras/anon/india/ • Cuides la unidad temática, es decir que mantengas un mismo tema o vasijas.htm idea central a lo largo del texto. No comiences hablando de un asunto y termines refiriéndote a otro. Después de leer • No te contradigas en lo que planteas. Por ejemplo, no digas que estás de acuerdo con algo y luego afirmes que no lo apruebas. • Después de la lectura: preguntas y activi- I. Con la ayuda de tu profesor o profesora comenta la lectura con tu grupo curso. • Uses el lenguaje más adecuado para tus receptores y la situación en que Pueden apoyarse en las siguientes preguntas. te reciben. Esto se llama adecuación. 1. ¿Cuál es la idea principal de este cuento? b) La cohesión, se refiere a cómo construyes tus oraciones y párrafos. 2. ¿Qué te parece la actitud que adopta la vasija sin grietas? En estos las palabras deben relacionarse entre sí con orden y sentido 3. El aguador ha visto el lado positivo de la vasija con grietas. ¿Qué te parece lógico. Para ello se emplean palabras llamadas conectores. Estas son ver- dades que recogen la experiencia de lectura, su forma de ver la vida? daderos nexos que unen las palabras, oraciones o párrafos dándoles un 4. ¿Con cuál de los personajes de este cuento te identificas? ¿Por qué? significado específico. II. A partir de esta experiencia preparen la escritura de su opinión. 24 Unidad 1: Mi opinión cuenta Unidad 1: Mi opinión cuenta 25 monitoreando su comprensión y preparando las experiencias que seguirán en torno al 5. Taller de comunicación escrita: la producción texto. Permiten al alumno y alumna trabajar escrita se pone al servicio del tema orientador, los diferentes niveles de comprensión lectora. tomando en cuenta las características propias del b) Conoce el texto: análisis del texto, des- tipo de texto de la lectura central. Es una oportu- de su propósito, estructura y componentes. nidad para aplicar los contenidos y aprendizajes La relación con las funciones del lenguaje permite esperados, empleando la estrategia de un trabajo a los alumnos y alumnas comprender la situación guiado y organizado en etapas: antes, durante y comunicativa que se plantea en la lectura central. después de la producción escrita. Guía didáctica para el docente / Lenguaje 6º básico 7
  • 8.
    Taller de comunicación oral 2 Unidad tenidos y aprendizajes esperados, empleando la Conoce al autor... Voy a hablar de mí En el taller anterior escribiste tu autobiografía en prosa, ¿sabías que también es posible contarla en verso y recitarla? Como ejemplo, lee el siguiente fragmento de la autobio- Después de leer I. Responde en tu cuaderno: 1. ¿De qué se habla en este texto? estrategia de un trabajo guiado y organizado en etapas: antes, durante y después de la producción Violeta Parra (1917-1967) grafía en décimas que escribió nuestra gran artista, Violeta Parra. 2. ¿Qué forma de escritura ha escogido la autora? Cantante, 3. ¿Qué características del relato autobiográfico posee este texto? Haz una composito- lista de ellas. ra, pintora, Como Nací Pat`E Perro 4. ¿En qué se diferencia este texto de las autobiografías leídas anteriormente? escultora, bordadora Como nací pat`e perro, porqu`empezaron un baile, 5. ¿Cómo es el lenguaje empleado? ¿Qué usos chilenos reconoces? ni el diablo m`echaba el guante; con las patitas al aire, de discurso oral. y ceramista 6. Identifica el lugar, los hechos y las personas que componen este relato. para la escuela inconstante, molestos y fastidiosos. chilena, considerada por muchos constante para ir al cerro. 7. ¿Cómo se describe a sí misma la narradora? ¿Cómo es su hermano? Explica la folclorista más importante de En otra ocasión partimos empleando adjetivos para caracterizar a ambos personajes. Chile. Su aporte al medio musical Lo paso como en destierro feliz con los pajaritos, hacia el estero Las Toscas. y artístico chileno es de gran valor II. Comparte con tus compañeros: soñando con angelitos; ¿Por qué habría tanta mosca? y trascendencia, y su trabajo 1. ¿Qué impresión les causó la lectura de este texto? así me pilla fin de año, yo nunca lo he comprendido. sirvió de inspiración a muchos artistas posteriores de Chile y sentada en unos escaños; Espérame por los guindos, 2. ¿Qué efecto les produce la escritura en verso? el mundo. ¡quisiera ser arbolito! me dice de un de repente, 3. ¿A quién creen que está dirigido? voy a probar la corriente Nuevas palabras No hallaba fiesta mayor que andar con Tito en las rosas de tal famoso canal. Al punto yo empiezo a dar Prepara una autobiografía en verso Destierro: exilio o expulsión de cazando mil mariposas, de susto, diente con diente. Así como Violeta Parra contó en estos versos un episodio de su infancia, te invita- un lugar. sanjuanes y moscardón, mos a hacer el mismo ejercicio. palote y grillo cantor, Cuando lo vi por los aires Sanjuanes: insectos parecidos Como esta tarea puede resultar difícil, hazla junto a otros dos compañeros o com- a los escarabajos. luciérnagas relumbrantes, en dirección al raudal, pañeras con los que tengas afinidad. Una vez reunidos, les sugerimos que sigan los Preponderantes: superiores, arañas preponderantes, llorando empecé a clamar: siguientes pasos. dominantes, poderosas. baratas y matapiojos, ampáralo, Santa Maire. Silabario: texto escolar para hasta el dañino gorgojo Mas él, con mucho donaire, Antes de crear aprender a leer. navega cual soberano para mi hermano estudiante. 1. Escojan un momento que hayan vivido juntos e intenten escribirlo en versos. 2 TICs Unidad Raudal: fuerte corriente de agua. por el raudal inhumano, 2. Para apoyar su tarea lean el siguiente apartado sobre la composición con décimas: Revisa tus logros Para envolver los bichitos que se ha tragado inclemente ¿Qué has aprendido? Donaire: agilidad, fortaleza, Para saber más de Violeta gracia. yo rompo mi silabario, bañistas muy imprudentes La décima espinela Parra, visita: Inclemente: que no tiene com- porque un valioso insectario verano sobre verano. Es un tipo de composición en que la estrofa está formada por diez versos de ocho sílabas http://www.violetaparra.scd.cl/ pasión o clemencia. está preparando el Tito. Después de pasado el susto, con rima consonante, es decir, las últimas sílabas de los versos tienen igual sonido. Murtillares: arbustos que dan Les clava un alfilerito, seguimos por el camino el fruto de la murtilla. Descomunales: enormes, los forma en el calabozo, parece qu`están rabiosos sembrado de pasto fino, Esta rima se repite entre pares de versos. Observen el siguiente esquema: Antes de desarrollar tu evaluación final revisa los contenidos tratados en esta unidad. Autoevaluación Revisa si lograste los aprendizajes esperados de refrescantes arbustos. Cuan Cuan-do-lo-vi-por-los-ai-res 8 sílabas para esta unidad, completando la siguiente pauta. Marca con  tu respuesta. gigantescas, extraordinarias. 1. Observa atentamente el siguiente mapa conceptual, relacionando e integrando los contenidos tratados. Niveles de logros Al cabo de unos minutos, diviso los murtillares 1. Cuando lo vi por los aires A partir de los contenidos y temas tratados en esta unidad, logré: Sí No Puedo mejorar cayendo cual granizales 2. en dirección al raudal, pintando de rojo el suelo. 3. llorando empecé a clamar: 1 Valorar y comprender el rol de la familia en la formación y desarrollo de las personas. Lo ha sacudido un chicuelo 4. ampáralo, Santa Maire. 2 Reconocer los componentes de un texto narrativo. de fuerzas descomunales. 10 versos 5. Mas él, con mucho donaire, Predominio de la Texto narrativo 6. navega cual soberano Rima consonante 3 Diferenciar una biografía de una autobiografía. Violeta Parra. Décimas. 7. por el raudal inhumano, un ejemplo es la 4 Identificar a la autobiografía como un texto narrativo literario. Autobiografía en versos chilenos. 8. que se ha tragado inclemente Buenos Aires: Editorial Sudamericana, 1988. 9. bañistas muy imprudentes 5 Conocer y diferenciar la autobiografía en verso de la escrita en prosa. 10. verano sobre verano”. Autobiografía 6 Producir un relato autobiográfico escrito. 7 Comprender y aplicar en una narración las técnicas de la descripción y la caracterización. sus características son 54 Unidad 2: Un lugar especial... Unidad 2: Un lugar especial... 55 8 Reconocer y aplicar en la comunicación oral y escrita palabras que sirven para caracterizar personas y calificar objetos. 9 Reconocer y aplicar en la comunicación oral y escrita palabras que señalan acciones asociadas a persona, tiempo y modo. 10 Identificar la décima como una composición de diez versos octosílabos. Narrador y pro- Cuenta hechos Los hechos han Se narra en 1ª 11 Componer un relato autobiográfico en décimas. tagonista son la reales ocurridos ocurrido en un persona singular misma persona en su vida pasado lejano 12 Escribir y recitar décimas autobiográficas. 13 Valorar la lectura como una práctica que me permite ampliar mi visión de mundo y experiencia personal. puede estar escrita en 14 Valorar el lenguaje hablado y comprender su efecto sobre el receptor. 15 Desarrollar y valorar el trabajo colectivo con mis compañeros y compañeras. 6. Taller de comunicación oral: para expresarse Prosa en ambos casos se usan Verso Reflexiona sobre lo tratado en esta unidad 1. Reúnete en grupos de cinco compañeros y compañeras, junto a ellos reflexiona y comenta lo tratado en esta unidad. Pueden guiarse por las siguientes preguntas: oralmente, los alumnos y alumnas también nece- • ¿Cuál fue el tema más difícil de tratar? ¿Por qué? • ¿Qué información les resultó difícil de obtener? Expliquen. Verbos Adjetivos • ¿Cuál es la actividad que más les costó desarrollar? ¿Por qué? • ¿Cuáles fueron los resultados finales de su aprendizaje? sus características son pueden ser • ¿A qué atribuyen estos resultados? sitan reconocer la situación comunicativa en la que • ¿Consideran valiosos los temas tratados? ¿Por qué? • ¿Los conocimientos adquiridos son aplicables a su entorno? ¿De qué manera? Persona Tiempo Modo Calificativos Demostrativos • El trabajo en equipo, ¿les permitió conocer mejor a sus compañeros o compañeras? 2. Guiados por su profesor o profesora, organicen una puesta en común con el curso. Compartan y evalúen sus participan y cómo se articulan en ella los factores respuestas. 2. Después de observar el mapa anterior, escribe en tu cuaderno una definición para el término “narración”. 60 Unidad 2: Un lugar especial... Unidad 2: Un lugar especial... 61 de la comunicación y las funciones del lenguaje. La experiencia práctica, ligada al derecho que sustenta la reflexión de la Unidad y al tipo de texto que se 8. ¿Qué has aprendido?: un organizador gráfico que analiza, promueve la estructuración de un mensaje sintetiza los contenidos trabajados en la Unidad es coherente y cohesionado. el recurso que invita a los niños y niñas a revisar el proceso que termina. Las preguntas y actividades que lo acompañan ofrecen otra oportunidad para Evaluación final 2 Unidad establecer vínculos entre los diversos contenidos. Para que compruebes lo que has aprendido en esta unidad, desarrolla la siguiente evaluación final. Después de leer I. Lee el siguiente texto: II. Responde en tu cuaderno: 1. ¿Quién escribe este relato? Infancia y Poesía 9. Revisa tus logros: cada alumno y alumna evalúa 2. ¿Qué tipo de escritura ha escogido? ¿Cómo la reconoces? Fui creciendo. Me comenzaron a interesar los libros. En las hazañas de Búffa- Saber más... lo Bill, en los viajes de Salgari, se fue extendiendo mi espíritu por las regio- 3. ¿Consideras a este relato una autobiografía? Fundamenta basándote en sus características. Búffalo Bill: famoso soldado, nes del sueño. Los primeros amores, los purísimos, se desarrollaban en cartas 4. ¿Qué hechos relata el narrador? ¿A qué etapa de su vida corresponden? cazador y explorador del Viejo enviadas a Blanca Wilson. Esta muchacha era la hija del herrero, y uno de los Oeste norteamericano. muchachos, perdido de amor por ella, me pidió que le escribiera sus cartas de 5. ¿Cómo era Neruda en esta etapa de su vida? Explica. su propio proceso, retomando los aprendizajes Salgari, Emilio: escritor ita- amor. No recuerdo cómo serían esas cartas, pero tal vez fueron mis prime- liano que cultivó la novela de ras obras literarias, pues, cierta vez, al encontrarme con la colegiala, esta me 6. ¿Cómo se manifiesta en su etapa juvenil la habilidad y vocación por la escritura? aventuras. preguntó si yo era el autor de las cartas que le llevaba su enamorado. No me 7. ¿Cómo describe la relación con sus compañeros? Far West: referido al lejano o atreví a renegar de mis obras y muy turbado le respondí que sí. Entonces me Viejo Oeste norteamericano del 8. ¿Qué crees que quiere decir cuando afirma?: S. XIX. pasó un membrillo que por supuesto no quise comer y guardé como un te- soro. Desplazado así mi compañero en el corazón de la muchacha, continué esperados presentados al comienzo de la Unidad. escribiéndole a ella, interminables cartas de amor y recibiendo membrillos. “La frontera tenía ese sello maravilloso de Far West sin prejuicios. Mis compañeros se llamaban Schnakes, Schelers, Hausers, Smiths, Taitos, Seranis. Éramos iguales entre los Aracenas y los Nuevas palabras Los muchachos en el liceo no conocían ni respetaban mi condición de Ramírez y los Reyes”. Herrero: persona que trabaja poeta. La frontera tenía ese sello maravilloso de Far West sin prejuicios. moldeando objetos de hierro. Mis compañeros se llamaban Schnakes, Schelers, Hausers, Smiths, Taitos, ¿Qué piensas de estas declaraciones? Renegar: negar la pertenen- Seranis. Éramos iguales entre los Aracenas y los Ramírez y los Reyes. No había apellidos vascos. Había sefarditas: Albalas, Francos. Había irlan- La coevaluación que sigue a este momento, es una cia o vínculo con algo. deses: Mc Gyntis. Polacos: Yanichewkys. Brillaban con luz oscura los ape- III. Marca con una cruz la alternativa correcta. Vascos: nacidos en el País Vasco, región Nor-Oriental llidos araucanos, olorosos a madera y agua. Melivilus, Catrileos. 1. Una autobiografía se escribe: de España. Combatíamos, a veces en el gran galpón cerrado, con bellotas de encina. Nadie A. Solo en prosa. Sefarditas: judíos nacidos en que no lo haya recibido sabe lo que duele un bellotazo. Antes de llegar al liceo España. B. Únicamente en verso. nos llenábamos los bolsillos de armamentos.Yo tenía escasa capacidad, ningu- Astucia: ingenio, habilidad, C. En prosa y verso. na fuerza y poca astucia. Siempre llevaba la peor parte. Mientras me entrete- experiencia colectiva, que permite compartir con maña. nía observando la maravillosa bellota, verde y pulida, con su caperuza rugosa D. En forma de diálogo. Rugosa: arrugada, surcada, y gris, mientras trataba de fabricarme con ella una de esas pipas que luego me estriada. arrebataban, ya me había caído un diluvio de bellotazos en la cabeza. 2. La autobiografía en verso se escribe fundamentalmente para: Diluvio: lluvia muy abundan- te, aguacero. Pablo Neruda.“Infancia y poesía”, en: Confieso que he vivido. Buenos Aires: Losada, 1974. A. Cantarla. B. Recitarla. los demás el recorrido realizado, sus logros y los C. Leerla. D. Comunicarla en forma oral. IV. Comenta con un compañero o compañera y luego responde en tu cuaderno: 1. ¿Qué diferencias aprecian entre el destinatario o receptor de la autobiografía versificada y una escrita en desafíos que quedan. prosa? ¿Cómo cambia la situación de recepción? 2. ¿Cuál forma les parece más adecuada para comunicar un hecho autobiográfico? 3. ¿Cuál de estas formas escogerían ustedes si tuvieran que escribir su autobiografía? 4. En una puesta en común, junto a su profesor o profesora, evalúen sus respuestas. 58 Unidad 2: Un lugar especial... Unidad 2: Un lugar especial... 59 7. Evaluación final: hacia el cierre del proceso, nuevamente los y las estudiantes se enfrentarán a un proceso formativo de evaluación que los invita a monitorear el trabajo realizado, de manera indi- vidual y colectiva. El texto que abre esta sección dialoga con el presentado en la lectura central. Es también una oportunidad para aplicar los con- 8 Guía didáctica para el docente / Lenguaje 6º básico
  • 9.
    Estructura de laguía didáctica del profesor El Texto del Estudiante propone las siguientes secciones aprendizajes y potenciar el Texto del Estudiante para organizar los aprendizajes y contenidos: como recurso dentro de la sala de clases. 1. Descripción del Texto del Estudiante b) Actividades complementarias: instancias que Presentación de la propuesta temática del texto y se pueden incorporar en la planificación, antes, de la estructura general de las seis Unidades. El durante o después de la propuesta metodológica objetivo es que el docente se familiarice con las del Texto del Estudiante, con el fin de profundizar orientaciones y la metodología, de modo que el y expandir su proceso de aprendizaje, individual abordaje de los contenidos y de los aprendizajes y grupalmente. esperados se realice promoviendo los Derechos del c) Información complementaria: antecedentes Niño y explicitando a los alumnos y alumnas en qué que se ponen a disposición del docente con el consisten los diferentes momentos del proceso. propósito de fortalecer el proceso de enseñanza 2. Presentación de la Unidad y aprendizaje. Se ofrecen recursos conceptuales y bibliográficos que facilitan la transposición • Propuesta temática: cada Unidad plantea un didáctica, es decir, cómo los contenidos se problema en torno a los derechos del niño. ¿Qué actualizarán en el aula. sucede cuando no se respeta el derecho que orienta la Unidad? Las reflexiones, las lecturas y d) Estrategias diferenciadas: tienen como propósito los contenidos se articulan en torno al derecho acompañar el proceso de los alumnos y alumnas, que abre la Unidad. contemplando la diversidad de ritmos de aprendizaje • Propósito de la Unidad: cada Unidad, a partir del (conceptual, procedimental y actitudinal). derecho orientador, busca determinar diversos 4. Solucionario aprendizajes. A partir de este diálogo surge el Respuestas correctas a los ejercicios de respuesta propósito de cada etapa. cerrada presentes en el Texto del Estudiante, así • Objetivo Fundamental Transversal: si bien en como lineamientos que permiten revisar las activi- cada Unidad subyacen todos los OFT, se destaca dades de respuesta abierta. uno de ellos de acuerdo al derecho abordado y a los aprendizajes esperados. 5. Recursos • Contenidos mínimos obligatorios: los ajustes • Evaluación final: Evaluación que integra los curriculares se expresan en la selección de los contenidos trabajados durante la Unidad. CMO, en los ejes de Comunicación Oral, Lectura • Solucionario de la Evaluación final: claves para y Escritura. la revisión de este instrumento. • Aprendizajes esperados: aprendizajes de • Recurso de aprendizaje: instrumento que acuerdo a los desafíos propuestos por el Minis- complementa o refuerza la propuesta didáctica terio de Educación. desarrollada en el Texto del Estudiante. • Tabla de síntesis: cuadro que permite visuali- • Modelo de pauta o rúbrica de evaluación: zar, en los tres ejes, los CMO, los aprendizajes recurso que permite monitorear el desempeño esperados, las actividades asociadas, los recur- de los alumnos y alumnas, de acuerdo a los sos didácticos, los indicadores de evaluación y contenidos específicos de cada Unidad. el tiempo estimado que se empleará en cada • Lectura fotocopiable con orientaciones di- Unidad. dácticas: texto que, desde el tema orientador 3. Orientaciones didácticas de la Unidad, permite a los alumnos y alumnas aplicar los contenidos abordados en el proceso a) Sugerencias metodológicas: entregan al docen- de enseñanza y aprendizaje. te una propuesta de trabajo para promover mejores Guía didáctica para el docente / Lenguaje 6º básico 9
  • 10.
    Unidad 1 Mi opinión cuenta Presentación de la Unidad Propuesta temática posteriores. Por otra parte, la elaboración de discursos claros, organizados con cohesión y coherencia promoverá en ellos una El Derecho del Niño que estructura esta unidad permite que experiencia de encuentro con el otro y ofrecerá la posibilidad los estudiantes reconozcan que su decir, sentir y pensar es de que establezcan conexiones entre los contenidos trabajados una facultad inseparable de su reconocimiento y respeto como y el entorno en que se desarrollan. personas. La incorporación de este derecho como eje temático articulador del inicio de año escolar, ofrece al curso la opor- tunidad de reflexionar en torno a la participación que tendrán Objetivo fundamental transversal en el desarrollo de este tema, partiendo del concepto base Esta unidad se centra fundamentalmente en el OFT denomi- del respeto y la capacidad de dialogar para compartir ideas nado: Persona y su entorno, orientado al mejoramiento de la comunes o resolver diferencias. Se pretende que los educandos interacción personal, familiar, laboral, social y cívica: a través no solo puedan construir un ambiente escolar favorable, sino del conjunto del programa, orientado a la adquisición de unas que también logren proyectar sus aprendizajes y contenidos habilidades comunicativas y de valoración del diálogo y el a otros ámbitos de interacción y desarrollo como la familia, la respeto por el otro, por sus ideas y creencias. participación ciudadana, comunitaria y social. En este sentido, las lecturas seleccionadas que orientan el Contenidos mínimos obligatorios proceso, abren la posibilidad de trabajar el derecho escogido Los contenidos mínimos obligatorios para el nivel de 6° Básico y los contenidos mínimos obligatorios definidos para este nivel, considerados en esta unidad, son los siguientes: relacionándolos directamente con el protagonismo de los y las estudiantes en la construcción de una sociedad más huma- Comunicación oral na. A partir de los temas que plantean los textos de opinión 1. Participación en situaciones comunicativas, tales como: presentados, los niños y niñas reflexionarán en torno a su rol conversaciones, entrevistas y exposiciones. dentro de la comunidad; a la vez, estos mismos textos serán 2. Captación de temas, contenidos diversos y opiniones, pre- el sustento para abordar estrategias y habilidades delineadas sentados en los textos escuchados y vistos. en el proceso de aprendizaje de esta unidad. 3. Uso de la comunicación paraverbal y no verbal en la ex- La invitación es a comunicar una opinión constructiva, fun- presión de sentimientos, experiencias y opiniones funda- damentada y respetuosa, que dé cabida al diálogo como mentadas. posibilidad de enriquecer el punto de vista personal. Esta ex- 4. Manejo en sus intervenciones orales de un vocabulario periencia, se orienta a su vez a desarrollar las tres habilidades variado y adecuado a la situación comunicativa y de ora- comunicacionales básicas: lectura, escritura y palabra hablada. ciones compuestas de uso frecuente. El diálogo y la escritura se complementarán con la lectura de 5. Producción oral en situaciones comunicativas significati- cuentos que permitirán a los y las estudiantes elaborar sus vas, de textos de intención literaria y no literarios, espe- opiniones y a establecer semejanzas y diferencias entre los cialmente para expresarse y narrar: manifestando emocio- diferentes tipos de textos propuestos. nes y sentimientos; caracterizando personas o personajes; secuenciando las acciones o procesos; y describiendo ob- Propósito de la Unidad jetos y espacios. Desde el texto de opinión, oral o escrito, los alumnos y alum- 6. Incorporan el lenguaje no verbal y paraverbal en la exposi- nas podrán reconocer en la función apelativa del lenguaje la ción de ideas orales. posibilidad de transformar el mundo, mediante la fuerza de la opinión y los fundamentos con que logren progresivamente Lectura respaldarla. De este modo, avanzarán en la fase previa de 1. Lectura de obras literarias significativas, incluyendo al la experiencia de la argumentación que revisarán en ciclos menos seis novelas apropiadas para el nivel, dos obras 10 Guía didáctica para el docente / Lenguaje 6º básico
  • 11.
    dramáticas y otrostextos como cuentos y poemas, valo- 2. Aplicación del proceso general de escritura ajustándose al rándolas como creaciones, que les permiten ampliar su texto y a los requerimientos de la tarea, con énfasis en as- visión de mundo. pectos formales propios del nivel. 2. Lectura comprensiva frecuente de textos de estructu- 3. Escritura individual y colectiva con énfasis en las capacida- ras simples y complejas, con algunos elementos com- des de imaginar, expresar, organizar y comunicar. plejos (presentación del espacio, alusiones a múltiples tiempos, entre otros), utilizando estrategias antes, Aprendizajes esperados durante y después de la lectura, captando el sentido global del texto. Comunicación oral 3. Reconocimiento y caracterización de personajes, accio- 1. Hacen preguntas y dan respuestas adecuadas y pertinen- nes, tiempo y espacio al servicio de la comprensión de los tes en una entrevista. Participan adecuadamente en situa- textos literarios leídos. ciones de comunicación oral formales. 4. Demostración de la comprensión de lo leído, a través de 2. Saben dar y obtener información precisa en caso comentarios, transformaciones, dramatizaciones y otras necesario. formas de expresión artística. 3. Participan adecuadamente en discusiones de problemas, 5. Reconocimiento en los textos leídos de: la comunicación organizando y argumentando su discurso. de información (función referencial), la expresión de sen- 4. Describen con propiedad objetos y fenómenos observados timientos y emociones (función expresiva), y las interac- o conocidos. ciones que se establecen entre personas y personajes 5. Participan en la planificación de acciones. (función apelativa) como herramienta para la construcción de sentido. Lectura 6. Reconocimiento en los textos leídos, a través de pregun- 1. Utilizan habitualmente la lectura como medio de trabajo, infor- tas como quién, qué, a quién, para quién, dónde, cuán- mación y estudio y saben seleccionar los textos adecuados. do, cómo, de palabras y expresiones que contribuyen a la 2. Relacionan lo leído con sus conocimientos, vivencias y expe- construcción del sentido y sirven para: riencias. • Nombrar y reemplazar nombres (función sustantiva); 3. Identifican el propósito del autor, las ideas centrales y • Señalar cualidades y características (función adjetiva); secundarias. • Indicar acciones (función verbal); 4. Valoran la comprensión lectora y sus beneficios de acceso al 7. Descubrimiento del significado de nuevas palabras y conocimiento, alcanzando autonomía y eficacia. expresiones, a partir de imágenes y de información cla- ve entregada en el texto para facilitar la comprensión Escritura de lo leído. 1. Producen y transforman textos escritos como respuestas 8. Formulación de opiniones sobre variados temas, distin- a las exigencias de su vida personal y social. guiendo hechos de opiniones e información relevante de 2. Descubren los recursos del lenguaje necesarios para accesoria, en los mensajes de los textos leídos. escribir textos, aplicando estrategias. 3. Organizan las ideas y el desarrollo de sus textos a través Escritura del análisis y el hábito de utilizar esquemas. 1. Producción de textos escritos y audiovisuales ajustados a 4. Analizan sus escritos desde el punto de vista de sus con- propósitos y requerimientos del nivel, que pueden incluir, por tenidos y son capaces de mejorarlos. ejemplo: esquemas, transformaciones de cuentos, historie- 5. Opinan sobre la producción de textos de otros con respeto tas, biografías de personas o personajes relevantes, presen- y ayudan a mejorarlos. taciones en multimedia, publicidad y propaganda. Utilización adecuada, en los textos que escriben, de oraciones coordina- das y subordinadas, conectores de uso frecuente, respetando concordancias y normas generales de la ortografía. Guía didáctica para el docente / Lenguaje 6º básico 11
  • 12.
    Unidad 1 Planificación CMO Aprendizajes esperados Comunicación oral 1. Participación en situaciones comunicativas, tales como 1. Participan en discusiones formales e informales de problemas conversaciones y exposiciones. y demuestran que han escuchado y comprendido las opiniones 2. Captación de temas, contenidos diversos y opiniones, expuestas. presentados en los textos escuchados y vistos, analizando y 2. Participan adecuadamente en situaciones de comunicación oral comparando las informaciones. formales e informales. 3. Uso de la comunicación paraverbal y no verbal en la expre- 3. Participan adecuadamente en discusiones o comentarios organi- sión de sentimientos, experiencias y opiniones fundamenta- zando y manifestando coherentemente su opinión. das, valorando su capacidad para matizar sentidos. 4. Demuestran respeto, tolerancia e interés hacia las ideas ajenas en sus conversaciones formales e informales. Lectura 1. Reconocimiento en los textos leídos, de las interacciones 1. Distinguen e identifican hechos, puntos de vista y opiniones al que se establecen entre personas o personajes (función interpretar los textos. apelativa). 2. Distinguen las diferencias de propósito, contenido, estructura y 2. Reconocimiento en los textos leídos, a través de preguntas destinatarios de los textos literarios y no literarios leídos. y expresiones, para nombrar y reemplazar nombres (función sustantiva), indicar acciones (función verbal) y representar a las personas, cosas o ideas sobre las que se habla y lo que se dice acerca de estas (sujeto y predicado). 3. Descubrimiento del significado de nuevas palabras y expre- siones, a partir de imágenes y de información clave. 4. Formulación de opiniones sobre variados temas, distin- guiendo hechos de opiniones e información relevante de accesoria. 5. Identificación de las funciones de informar, entretener y, especialmente, persuadir en los medios de comunicación y sus mensajes. 12 Guía didáctica para el docente / Lenguaje 6º básico
  • 13.
    Tiempo Actividades asociadas Recursos didácticos Indicadores de evaluación estimado Comunicación oral • Participan oralmente en actividad • Imágenes. • Escucha con respeto las opiniones 13 horas de motivación e indagación en • Texto narrativo: Papelucho historia- expuestas. ideas, experiencias y aprendizajes dor, de Marcela Paz (fragmento). • Manifiesta respetuosamente sus previos. argumentos. • Texto de opinión: Jóvenes prota- • Comentan textos narrativos y de gonistas, de Felipe Berríos. • Comunica sus opiniones de opinión (tema, punto de vista per- manera organizada, con • Texto de opinión: ¿Qué visión sonal, comunicación de respues- coherencia y cohesión. aportan nuestros niños y niñas? tas). (Mahia Saracostti). • Participan en puestas en común • Texto narrativo: Las dos vasijas, y foros para reflexionar en torno a anónimo. temas y contenidos planteados. • Texto narrativo: Mil grullas, de • Construyen las ideas comunica- Elsa Bornemann. das con cohesión y coherencia. • Texto de opinión: Mensaje de • Exponen información objetiva des- Ernesto Sábato (Comisión de pués de un trabajo de investigación. Personalidades por la Infancia). • Opinan acerca de los temas • Organizador gráfico de síntesis. planteados en las lecturas. • Intervienen en actividades grupa- les de proceso y de síntesis. • Comunican ideas y experiencias con adecuación al contexto del mensaje. Lectura • Leen comprensivamente textos • Texto narrativo: Papelucho historia- • Distingue hecho de opinión. 19 horas literarios y no literarios. dor, de Marcela Paz (fragmento). • Diferencia el propósito del texto • Aplican estrategias antes, durante • Texto de opinión: Jóvenes de opinión. y después de la lectura. protagonistas, de Felipe Berríos. • Distingue la estructura del texto • Reconocen el propósito y las • Texto de opinión: ¿Qué visión de opinión. partes del texto de opinión. aportan nuestros niños y niñas? • Identifica los destinatarios del • Distinguen hechos de opiniones (Mahia Saracostti). texto de opinión. en los textos leídos. • Texto narrativo: Las dos vasijas, • Evalúan producciones escritas de anónimo. compañeros y compañeras. • Texto narrativo: Mil grullas, de Elsa Bornemann. • Texto de opinión: Mensaje de Ernesto Sábato (Comisión de Personalidades por la Infancia) • Organizador gráfico de síntesis. Guía didáctica para el docente / Lenguaje 6º básico 13
  • 14.
    Unidad 1 CMO Aprendizajes esperados Escritura 1. Producción individual o colectiva de textos de intención 1. Descubren los recursos del lenguaje que se necesitan para literaria y no literaria, que expresen, narren, describan o escribir textos de diversos tipos, aplicando diferentes estrategias expliquen hechos, personajes, opiniones o sentimientos, de escritura. organizando varias ideas o informaciones, sobre un tema 2. Opinan sobre la producción de textos de otros con respeto y ayudan central, apoyada por algunas ideas complementarias. a mejorarlos. 2. Producción de textos escritos y audiovisuales ajustados a propósitos y requerimientos del nivel. 3. Manejo, en sus textos escritos, en forma selectiva y ade- cuada a la situación comunicativa, de palabras y expresio- nes nuevas y variadas relacionadas con diversos temas. 4. Utilización adecuada, en los textos que escriben con inten- ción comunicativa, de oraciones coordinadas y subordina- das, bien construidas, utilizando conectores de coordinación y subordinación de uso frecuente y respetando concor- dancias, tiempos y modos principales de la conjugación y normas generales de la ortografía. 5. Aplicación del proceso general de escritura (planificación, escritura, revisión, reescritura, edición). 6. Escritura individual y colectiva con énfasis en las capaci- dades de imaginar, expresar, organizar y comunicar a los demás: temas, ideas y opiniones personales. 14 Guía didáctica para el docente / Lenguaje 6º básico
  • 15.
    Tiempo Actividades asociadas Recursos didácticos Indicadores de evaluación estimado Escritura • Producir textos escritos en forma • Texto narrativo: Papelucho historia- • Utiliza los recursos del lenguaje 12 horas cohesionada y coherente. dor, de Marcela Paz (fragmento). que se necesitan para escribir • Aplicar estrategias antes, durante • Texto de opinión: Jóvenes prota- textos de opinión. y después de la escritura. gonistas, de Felipe Berríos. • Emplea estrategias antes, durante • Producir textos de opinión a partir • Texto de opinión: ¿Qué visión y después en la producción de de temas planteados. aportan nuestros niños y niñas? textos escritos. • Transmitir por escrito sugerencias (Mahia Saracostti). • Produce textos escritos con que enriquecen los textos de los • Texto narrativo: Las dos vasijas, coherencia y cohesión. compañeros y compañeras. anónimo. • Responder por escrito las pre- • Texto narrativo: Mil grullas, de guntas propuestas para el trabajo Elsa Bornemann. individual, en parejas o grupal. • Texto de opinión: Mensaje de • Producir textos de apoyo para Ernesto Sábato (Comisión de la exposición de la investigación Personalidades por la Infancia). realizada. • Organizador gráfico de síntesis. • Utilizar con propiedad los conteni- dos de sujeto y predicado durante la producción de textos escritos. • Usar el cuaderno de manera limpia y ordenada. Guía didáctica para el docente / Lenguaje 6º básico 15
  • 16.
    Orientaciones didácticas Sugerencias metodológicas Inicieesta Unidad analizando su título y la imagen que enmarca esta presentación: Deténganse y comente con sus estu- diantes: ¿qué les parece esta imagen? Mi opinión cuenta ¿Qué es opinar? ¿Es importante mani- festar nuestra opinión? ¿A qué se refiere el título de esta Unidad? ¿De quién es la opinión que cuenta? Invítelos a leer los carteles que sostie- nen los niños y niñas de la imagen y pregúnteles: ¿qué acciones se expresan en estos textos? Le sugerimos también preguntar por el Queremos que se nos escuche lugar donde se encuentran los niños y en la familia y en la escuela niñas de la imagen. ¿Reconocen este lugar? ¿Dónde se encuentra? ¿Qué sim- boliza este edificio? Podemos y Se espera que la reflexión sobre el tí- Queremos participar queremos s tulo contemple que la opinión de todos er en el cuidado de solida cuenta. rios nuestro entorno Asimismo, el título es una oración que se puede completar: “Mi opinión cuenta para…”, “Mi opinión cuenta, porque…”, “Mi opinión cuenta, pero…”, “Mi opinión Unidad 1 En esta unidad aprenderás a: cuenta, por lo tanto…” • Valorar la opinión y expresión personal como parte • Identificar al verbo como la palabra principal del de tu desarrollo y el de los demás. predicado. Finalmente, revise con los estudiantes • Diferenciar los conceptos de hecho y opinión. • Organizar un foro, aportar tu opinión y respetar la los aprendizajes que se desarrollarán • Conocer las características de un texto de opinión. de los demás. • Escribir un texto de opinión. • Valorar la lectura como una práctica que te permite durante la Unidad. • Reconocer los concepto de sujeto y predicado en ampliar tu visión de mundo. las oraciones que lees y produces. • Valorar el lenguaje hablado y comprender su efecto Actividades complementarias • Identificar al sustantivo como la palabra principal del sujeto. sobre el receptor. • Desarrollar y valorar el trabajo colectivo con mis compañeros y compañeras. Si es posible, organice una visita al Palacio de La Moneda. Actividad, que puede ser coordinada con el subsector de Estudio y Comprensión de la Socie- 10 Unidad 1: Mi opinión cuenta dad. Abra la posibilidad de “sentirse ciudadanos”, de proyectar el derecho a opinar en la construcción de una socie- Información complementaria dad democrática. El Palacio de La Moneda es la sede del Poder Ejecutivo de nuestro país. Construido entre 1786 y 1812 Posteriormente, en una puesta en co- de acuerdo al concepto del arquitecto italiano Joaquín Toesca, se levantó inicialmente para albergar a mún con el curso, evalúe la experien- la Real Casa de Moneda. En 1845 pasó a ser la sede de gobierno bajo la presidencia de Manuel Bulnes cia, y como cierre pídales que escriban Prieto. El Palacio La Moneda simboliza la Unidad de la nación y el centro de la vida republicana, por eso un comentario en torno a las preguntas: se ha puesto su imagen como símbolo de que los niños deben sentirse miembros respetados y con ¿qué significa ser ciudadano? ¿Por qué derechos (también con deberes), como verdaderos ciudadanos de la nación chilena. la opinión ciudadana es importante? Si no es posible realizar la visita, de- Estrategias diferenciadas sarrolle solo la última actividad a par- Pídales a los niños y niñas que tengan más dificultades en asimilar el concepto de ciudadanía que desa- tir de una presentación multimedia de rrollen un comentario escrito orientado por la pregunta: ¿Cómo quiero que sea mi país en 10 años más? imágenes o de la imagen de entrada a Oriente el sentido de ella, agregando que esa será la realidad de Chile cuando ellos sean adultos. la Unidad 1. Habilidades implicadas: Observar, relacionar, opinar. 16 Guía didáctica para el docente / Lenguaje 6º básico
  • 17.
    Unidad 1 Sugerencias metodológicas Unidad 1 Como ejercicio metacognitivo, al revisar la primera actividad del Antes de co- menzar (ejercicios del 1 al 5), pregunte Declaración de los a sus estudiantes qué acción han reali- Derechos del Niño, 1959 zado al participar en este diálogo. Guíelos a que descubran por sí mismos que han ejercitado el derecho a opinar. Abra la oportunidad para que reconozcan los co- nocimientos, ideas y experiencias previas que manejan en relación a este concepto. Revise con los alumnos y alumnas cuáles fueron los temas más recurrentes para opinar. Pregúnteles: ¿Por qué creen que “Tengo derecho a decir lo que se han reiterado estos temas? ¿Qué inte- reses o preocupaciones revelan? siento y pienso”. Necesita Actividades complementarias mos (Declaración de los Derechos del Niño, 1959) un barri Una vez que han hablado de La Mone- o segu da como símbolo del encuentro y del ro diálogo democrático, invite a sus estu- diantes a identificar qué otros lugares de Chile, de su ciudad o comuna, pue- den ser símbolo de encuentro a pesar Antes de comenzar... de las diferencias. Si no surgen otras ideas (como la municipalidad, la plaza, I. Observa las imágenes de esta página y responde II. Reúnete con dos compañeros o compañeras y co- el centro comunitario, monumentos…) en tu cuaderno: menta tus respuestas a las preguntas anteriores. 1. ¿Por qué crees que la opinión de los niños y niñas Luego, piensen en común qué temas les preocu- reflexionen en torno a la necesidad de es un derecho reconocido internacionalmente? pan y en qué les gustaría que los escucharan. “ganar” espacio que reflejen el encuen- Les sugerimos algunos temas como los siguientes: 2. ¿Crees que los niños pueden hacer aportes para • Superación de la pobreza. tro respetuoso. Pregúnteles al respecto: mejorar la vida? ¿Por qué? 3. ¿Experimentas la necesidad de hacer oír tu opi- • Respeto y no discriminación. ¿qué sucede en el colegio? ¿Qué instan- nión? ¿Por qué? • Protección del medioambiente. cias tienen para dar sus opiniones? • Fomento de la lectura. 4. ¿Sobre qué asuntos opinarías? ¿Por qué? • Espacios de recreación y áreas verdes. 5. ¿Consideras que tienes espacios para opinar? Explica. Unidad 1: Mi opinión cuenta 11 Información complementaria Estrategias diferenciadas Acerca de los Derechos del Niño: Las Naciones Unidas establecieron una serie de Pídales a los niños y niñas con dificultad para iden- derechos comunes a toda la Humanidad, cuando aprobaron en 1948 la Declaración tificar o aplicar el concepto de opinión ciudadana, Universal de Derechos Humanos. Aunque esta Declaración no forma parte de la que se detengan en la palabra opinar. Pregúnteles: ley internacional vinculante, (no todos los Estados están obligados jurídicamente) su ¿con qué situaciones relacionan la palabra opinar? aceptación por parte de todos los países del mundo supone un apoyo moral al prin- ¿Cuándo la utilizan? Permita y facilite que desde la cipio fundamental de que todos los seres humanos, ricos y pobres, fuertes y débiles, experiencia cotidiana se aproximen a este término, hombres y mujeres, de todas las razas y religiones, deben ser tratados con igualdad de modo que puedan sentir que este contenido for- y es preciso respetar su valor natural como seres humanos. ma parte de sus conocimientos previos. Algunos instrumentos del marco internacional de Derechos Humanos son: la Decla- Habilidades implicadas: analizar, relacionar, eva- ración Universal de Derechos Humanos; el Pacto Internacional de Derechos Civiles luar, opinar. y Políticos; el Pacto Internacional de Derechos Económicos, Sociales y Culturales; la Convención sobre los Derechos del Niño; entre otros. Tomado de: http://www.unicef.org/spanish/crc/index_framework.html Guía didáctica para el docente / Lenguaje 6º básico 17
  • 18.
    Sugerencias metodológicas Antes decomenzar la evaluación diag- Evaluación diagnóstica nóstica, le sugerimos que se detenga , en el título del texto “Mensaje de Pape- Antes de comenzar examina cuánto sabes del tema y contenidos que verás en esta lucho” y en su característico rostro. Pre- unidad. Para ello lee atentamente el siguiente texto: gunte a sus estudiantes: ¿conocen a este Conoce a la autora... personaje?¿Han visto la película que pro- Marcela Paz (1902-1985) Mensaje de Papelucho tagoniza este personaje? Es muy probable Seudónimo La gente grande no se acuerda ya de lo mucho que cuesta estudiar. Creen que sus relatos sean conocidos por los de Esther Hunneus, que uno no tiene nada en la cabeza… niños y niñas, por lo tanto puede ser una escritora Y hay que ver lo difícil que es poner chilena de atención y no pensar en otra cosa. oportunidad para ejercitar la opinión. literatura Porque hay tanto en qué pensar. infantil y juvenil, creadora del Si no es así, en el fragmento presen- personaje Papelucho. Obra que Cuando alguien nos explica bien, tado, el personaje señala que hay marcó un hito en la literatura chilena y que escribió en un le entendemos; si ese alguien nos explica algo entretenido, ponemos historias que no se olvidan nunca y conjunto de 12 títulos. atención y si ese alguien nos cuenta La popularidad de Papelucho una historia que nos gusta de veras, que permiten aprender. En el caso de alcanzó fama internacional con la aprendemos y no la olvidamos sus alumnos y alumnas, consúlteles: 400 ediciones y traducciones al nunca. francés, ruso, griego y japonés. ¿Qué han aprendido y que no se les Por esta y otras creaciones ha olvidado nunca? ¿Qué piensan de más su aporte al fomento de la lectura infantil y juvenil, Marcela Paz. Papelucho historiador. la opinión de Papelucho? recibió entre otras importantes Santiago: Editorial Universitaria, distinciones, el Premio Nacio- 1990 (fragmento). Le sugerimos también que modele con nal de literatura en 1982. sus estudiantes cómo responder las pre- I. Después de leer responde en tu cuaderno: guntas de selección múltiple. Probable- 1. ¿Quién es Papelucho? mente esta no es la primera vez que sus 2. ¿Estás de acuerdo con lo que dice? ¿Por qué? estudiantes se encuentran con este tipo 3. ¿Puede opinar un personaje imaginario? Explica. de ejercicios, sin embargo, es necesario que identifique con ellos las principales Unidad 1 II. Responde encerrando en un círculo la alternativa que consideres correcta. 1. ¿De qué habla Papelucho en este texto? dificultades que se producen al momento A. Cuenta cosas que le han sucedido. de seleccionar la alternativa considerada B. Opina acerca de lo que le cuesta aprender. correcta. Este acompañamiento permitirá C. Relata un episodio ocurrido en su escuela. D. Entrega una información acerca de cómo son los adultos. que corrijan sus estrategias o empleen una sugerida por usted. 2. ¿Cómo consideras la opinión de Papelucho? A. Es la opinión de un personaje imaginario. Actividad complementaria B. Real porque dice la verdad. C. Equivocada porque es imaginaria. D. Verdadera porque lo dice un personaje famoso. Profundizar en el seudónimo que emplea la autora puede ser una experiencia que les permita a los estudiantes apropiarse 12 Unidad 1: Mi opinión cuenta de este concepto y actualizarlo duran- te el año, cuando lean textos de Pablo Neruda o Gabriela Mistral. ¿Por qué Estrategias diferenciadas un autor inventará un nombre artístico, Con aquellos alumnos y alumnas que presentan más dificultades para resolver las pruebas de ocultando el verdadero? ¿Qué seudóni- selección múltiple, guíe personalmente este proceso revisando las estrategias empleadas y pro- mo escogerían ellos? poniéndoles alguna adecuada. Sugerimos como estrategia básica la siguiente: 1. Releer el texto. Información complementaria 2. Leer la pregunta. Papelucho historiador es uno de los doce 3. Antes de leer las alternativas, responder la pregunta de manera personal. libros que contempla la serie creada por 4. Confrontar la respuesta personal con el texto. Marcela Paz con este personaje. En este 5. A continuación, leer las alternativas. texto, el protagonista decide escribir él 6. Seleccionar la alternativa considerada correcta. mismo la historia de Chile, desde la lle- Cuando revise el ejercicio 1 de selección múltiple, deténgase en los verbos empleados en las gada de los españoles a América hasta distintas alternativas. Muchas veces ellos ayudarán a identificar la respuesta correcta. la Batalla de Maipú. Habilidades implicadas: analizar, identificar, diferenciar y seleccionar. 18 Guía didáctica para el docente / Lenguaje 6º básico
  • 19.
    Unidad 1 Unidad Sugerencias metodológicas 1 Revise el ítem de selección múltiple y evalúe la experiencia con sus estu- diantes. Pregunte si siguieron los pasos 3. De acuerdo con lo que sabes hasta ahora, ¿qué es opinar? propuestos para responder los ejercicios A. Decir una verdad acerca de una persona o cosa. e indague en los conocimientos previos B. Manifestar lo que se cree o piensa con respecto a algo o alguien. C. Entregar una información acerca de algo o alguien. que manejan, de acuerdo a las respues- D. Expresar desacuerdo respecto de algo. tas acertadas y erradas que emiten. 4. ¿Qué diferencia existe entre una opinión y un hecho? Cuando sea el momento de redactar el A. Las opiniones son conocimientos, los hechos experiencias personales. B. Opinar es decir lo que se piensa, un hecho es algo que ha sucedido en alguna parte. texto solicitado (actividad 6), revise la pau- C. Una opinión es un sentimiento, un hecho una idea comprobada. ta de coevaluación que se empleará en la D. Opinar es decir algo sin conocimiento, un hecho es una prueba de algo. revisión del escrito. De esta manera, los 5. De acuerdo a lo anterior, ¿qué son las siguientes declaraciones? estudiantes conocerán previamente los “A nosotros no nos dejan opinar; los grandes solo tienen derecho a opinar.” (Alumna de 6º año criterios que debe tener en cuenta. de enseñanza básica, colegio particular subvencionado). Antes de escribir el texto de la actividad 6, “Yo creo que nosotros no somos respetados en la casa, porque piensan que nosotros hablamos puras tonterías.” (Alumno de 6º año de enseñanza básica, colegio municipal). releve los conocimientos y experiencias pre- Tomado de: http://600.mineduc.cl/resguardo/resg_nino/nino_opin.php vias del grupo: ¿Qué requerimientos tendrá el texto? Observe cómo se dispone el tra- A. Opiniones reales. B. Hechos reales. bajo en el cuaderno (espaciado, caligrafía, C. Opiniones falsas. ortografía, orden y limpieza). Procure que el D. Hechos verdaderos. proceso de coevaluación sea una experien- 6. Escoge una de las afirmaciones anteriores y redacta un texto de aproximadamente 25 líneas, en el que cia positiva y una instancia más de aprendi- comuniques cuál es la opinión que tienes respecto de las ideas expuestas por estos niños y niñas. zaje, en especial, porque esta modalidad se • Cuando hayas terminado, intercambia tu trabajo con un compañero o compañera. Después de leer su texto, completa la pauta de coevaluación, que le permitirá mejorar su trabajo. repite con frecuencia a lo largo del texto. • Posteriormente, revisa las observaciones que recibiste. Con ellas, redacta la versión final de tu escrito. 7. Coevaluación: evalúa el texto de tu compañera o compañero marcando un  en el casillero que corresponda. Actividades complementarias Medianamente No Las parejas que primero terminen la Pauta de coevaluación Logrado logrado logrado coevaluación pueden crear diálogos (de al I. Presentación menos cinco intervenciones cada uno) en El texto respeta la extensión solicitada. El texto presenta un título. los que se desarrollen situaciones cotidia- El texto se presenta sin faltas de ortografía. nas que integren hechos y opiniones. De- El texto se encuentra limpio y ordenado. pendiendo del tiempo del que dispongan y II. Opinión de las dificultades que diagnostique: El texto surge a partir una de las afirmaciones presentadas. El texto presenta una opinión. • Pida a las parejas que subrayen los El título propuesto es atractivo para el lector. hechos y las opiniones con lápices de diferente color. Unidad 1: Mi opinión cuenta 13 • Invite a dramatizar frente al curso los diálogos creados. Información complementaria Estrategias diferenciadas La coevaluación consiste en evaluar el desempeño Sugiere que con los estudiantes que tengan dificultades en su aprendizaje, de un estudiante a través de sus propios pares. Esta converse previamente el ítem de selección múltiple. En la página anterior, es una forma innovadora de evaluar, la cual tiene por sugerimos seis pasos para abordar esta actividad: profundice con ellos el meta involucrar a los estudiantes en la evaluación de punto 3. Pídales que expresen con sus propias palabras sus respuestas, de los aprendizajes y proporcionar retroalimentación a sus modo que, posteriormente, puedan enfrentar con propiedad las alternativas compañeros y compañeras. El uso de la coevaluación que se proponen. anima a que los estudiantes se sientan parte de una co- Si lo considera pertinente, forme parejas integradas por estudiantes con lo- munidad e invita a que participen en los aspectos clave gros destacados y con dificultades, así quienes tienen un ritmo avanzado se del proceso educativo, haciendo juicios críticos acerca sentirán desafiados a acompañar el proceso de sus pares con dificultades, del trabajo de sus compañeros y compañeras. mientras estos últimos, podrán avanzar gracias a los aportes de los primeros. Habilidades implicadas: analizar, identificar, seleccionar, evaluar. Guía didáctica para el docente / Lenguaje 6º básico 19
  • 20.
    Sugerencias metodológicas Antes dela lectura, los estudiantes se , Lectura central conectan con el título del texto. Releve el título como una información que permite predecir de qué se tratará la lectura. Conoce al autor... Tiempo de lectura Felipe Berríos (1956-...) Prepare el momento de la lectura. In- . En esta sección te invitamos a leer un texto de un destacado chileno que ha volcado su vocación en obras sociales y abrir temas de debate y reflexión a través de los vite a sus estudiantes a guardar todos los medios de comunicación. materiales que puedan ser distractores y Antes de leer a que dejen solo el texto escolar sobre la Responde en tu cuaderno: mesa. Explíqueles que la primera lectu- 1. Relaciona el título de la lectura con el significado de la palabra “protagonistas”. ra (solo parcial) la modelará usted para ¿En qué pueden ser protagonistas los jóvenes? Fundamenta. que ellos tomen conciencia del lenguaje Sacerdote jesuita chileno que ha sido impulsor de 2. ¿Te sientes protagonista de tu vida? Entrega un ejemplo que apoye tu reflexión. –verbal y paraverbal– y para que la lec- obras sociales como Infocap, 3. ¿Qué sucede en tu escuela? ¿Eres protagonista o visita en ella? la Universidad del Trabajador tura intervenida sea una estrategia fluida. y Un techo para Chile. Desde el año 2001 ha sido Proponga una segunda lectura e in- blogs Felipe Berríos columnista de la “Revista del vite a algunos de sus estudiantes a que sábado” del diario El Mercu- Sábado 2 de mayo de 2009 rio y desde 2010, misionero Jóvenes protagonistas lean por párrafos. Antes de comenzar, en Burundí, África. pida al curso que señale las caracterís- Nuevas palabras Recuerdo que siendo niño acompañaba a mi mamá junto a mis hermanos ticas que debe tener la lectura oral que Protagonistas: quienes para ir de visita. Antes que abrieran la puerta de donde íbamos, ella nos se realizará (volumen adecuado, modu- desempeñan el papel o rol principal en un asunto o hecho indicaba que nos portáramos bien y agregaba severamente: “No toquen nada”. Aunque la intimidación de su advertencia producía en nosotros un lación, expresividad, respeto de signos cualquiera. efecto pasajero; sin embargo, aún persiste en mí el recuerdo de la sensación Severamente: con dureza y de puntuación, por ejemplo). rigidez. de inhibición al “estar de visita”. 1 Intimidación: provocación y Al finalizar la lectura, puede abordar las , sensación de miedo. Los adultos, satisfechos con la tranquilidad imperante en Chile, subliminal- mente hemos traspasado a la juventud la misma advertencia de mi mamá nuevas palabras que aparecen en el texto. Inhibición: represión, freno, Unidad 1 impedimento. de “no tocar nada”, tal como si estuvieran de visita en el país. Tememos que Cree juegos con ellas, trasládelas al con- Imperante: dominante, reinan- los jóvenes, que tienen más futuro que pasado y con la irreverencia que eso te, mandante. les otorga, puedan tocar el equilibrio social actual que, aunque tiene muchos texto de los propios estudiantes e intente, Subliminalmente: inconscien- defectos e injusticias, nos brinda cierta seguridad y orden. 2 en la siguiente sesión, incorporarlas en su temente, sin darse cuenta. Irreverencia: falta de respeto. Pero deberíamos confiar más en la juventud, pues ella no es sinónimo de discurso, de modo que ellos puedan recor- Ímpetu: fuerza, impulso, energía. irresponsabilidad y no podemos negarles a ellos la posibilidad de ser jó- dar los conceptos y sus significados. venes. Démosles la oportunidad de querer cambiar las cosas que no están ¿Cómo estás leyendo? bien y a las cuales los mayores ya nos hemos acostumbrado o hacemos vista gorda de ellas, por comodidad o por defender intereses creados. 3 Más Actividades complementarias 1 ¿Cómo se sentía el autor cuando “estaba de visita”? aún, tenemos situaciones que son injustas en nuestra sociedad, que sin el ímpetu de los jóvenes para provocar un cambio a tiempo en ellas pueden Pida a los niños y niñas que enumeren 2 ¿Quiénes sienten temor de los jóvenes? ¿Por qué? traernos conflictos mayores y más graves que aquellos que pretendemos situaciones cotidianas en las que se 3 ¿Qué pide Felipe Berríos evitar haciéndolas intocables. con respecto a los jóvenes? sienten protagonistas. Lleve estas expe- riencias a situaciones de lectura. Pregún- teles: cuando leemos o escuchamos una 14 Unidad 1: Mi opinión cuenta opinión, ¿qué actitud debemos tener? ¿Qué sucede si no estamos de acuerdo con la opinión que se comunica? Estrategias diferenciadas Información complementaria Para que se pueda entender la expresión “estar de visita” en el contexto de la opinión vertida en esta columna, puede aprovechar la jerga futbolística para instalar la imagen. En el fútbol “estar A mediados de los ’90 surgen los weblogs de visita y estar de local” expresa una diferencia sustancial: se supone que el equipo visitante o blogs, que son sitios en Internet cuyo está en desventaja con respecto al equipo local. Este último se siente cómodo, en su propia casa. origen se remonta a las bitácoras o cua- Esta imagen se puede relacionar con la pregunta 3 del Antes de leer: Cuando entran a su sala, dernos de navegación de los barcos. Ini- ¿se sienten parte del equipo local? cialmente, estos sitios se dedicaron a re- gistrar la vida del autor del sitio Web, pero Durante la segunda lectura, observe quiénes mantienen una lectura silenciosa con apoyo rápidamente se diversificaron en temas y (dedo, lápiz, regla). Se sugiere que converse con aquellos estudiantes, de modo que pueda propósitos. En la actualidad, existen blogs fijar un plan de acción (un mes, por ejemplo) para que paulatinamente comiencen a leer sin personales, blogs corporativos y de sitios apoyos visuales. de noticias. No obstante, aún prevalece el Habilidades implicadas: observar, modelar, relacionar, predecir. punto de vista del autor o los autores. 20 Guía didáctica para el docente / Lenguaje 6º básico
  • 21.
    Unidad 1 Unidad Sugerencias metodológicas 1 Al finalizar la lectura pregunte a los estudiantes qué opinan sobre el texto leído. ¿Comparten las expresiones del Exigirles a los jóvenes autor? ¿Existen algunos comentarios de que se comporten como los que ustedes disienten? Solicite a los si estuvieran de visita en su patria es matarles la niños y niñas que fundamenten sus opi- espontaneidad, los sue- niones, es decir, que expliquen por qué ños y los ideales propios de la misma juventud. están de acuerdo o no con los plantea- 4 Además, no hay nada mientos de Felipe Berríos. más triste y peligroso que los jóvenes pertenecien- A continuación, puede preguntar por las tes a un país se sientan ajenos a él, no lo hagan dificultades que identificaron durante el Voluntarios de Un Techo para Chile ayudando a levantar una suyo, no enfrenten sus vivienda en la región del Biobío. proceso de lectura. Pueden aparecer desafíos y no estén dis- puestos al sacrificio. problemas en el lenguaje, en el segui- miento de la lectura, en párrafos que Por esto, Un techo para Chile es un espacio donde los jóvenes no son in- vitados, sino que son ellos los protagonistas; donde nunca más se sentirán Nuevas palabras resultaron complejos. Ofrezca el tiempo visitas en su propio país, sino que responsable de él; donde su trabajo sea su Espontaneidad: impulso, propia iniciativa. necesario para aclarar las dudas res- protesta y donde puedan hacer realidad sus sueños. Me atrevo a hablar con libertad de esta organización, pues les pertenece a los ciento cincuenta mil Pluralistas: abiertos a la pecto de la lectura, de modo que el gru- inclusión de todos. jóvenes que en su historia le han dado vida. 5 Ulterior: posterior o después. po pueda avanzar en el análisis con la El Techo tiene sus raíces en la Doctrina Social de la Iglesia Católica. Los seguridad de haber entendido el texto. jóvenes viven en él la Iglesia que soñó el Vaticano II, Medellín, Puebla y Aparecida, y porque no somos ambiguos es que podemos ser pluralistas y convocar a muchos y diversos. Actividades complementarias En el Techo jamás nos hemos identificado con un partido político. Pero sí ¿Cómo estás leyendo? La cuarta pregunta que interviene la lec- que valoramos el servicio público y nos interesa influir en las políticas de la sociedad para que esta sea más justa. Apreciamos la diversidad, ella es 4 ¿Qué quiere decir Felipe tura, pregunta por la expresión “matar la Berríos con “matar la parte de la vida, de tal modo que en el Techo conviven jóvenes con inclina- espontaneidad”? espontaneidad”. Explique a los alumnos ciones diversas, de derecha, centro e izquierda, y todos se sienten en su casa y aprenden a trabajar juntos. 6 Esperamos que, como un paso ulterior, 5 Según lo dicho, ¿qué es Un techo para Chile? Chile y alumnas que esta oración habla en algunos jóvenes apliquen lo aprendido sirviendo al país desde la política, y 6 ¿Cuál es el objetivo de sentido figurado. ¿Qué otras expresio- aunque para eso deben abandonar el Techo nos sentiremos orgullosos de esta organización? ellos cualquiera sea la opción que adopten. Sólo les exigiremos que sean nes utilizadas por ellos también juegan honestos, que trabajen por su país y que sirvan a los pobres. con el lenguaje? (“Me muero de lata”, Desde el Techo ningún joven se sentirá de visita en su país; todos podrán “Matamos el tiempo conversando”, imprimir su huella en él. “¡Sácate esa idea de la cabeza!”, “No te Revista Sábado. El Mercurio, 2 de mayo de 2009. comas la rabia”, “¡Deja que tu imagina- ción vuele!”). Unidad 1: Mi opinión cuenta 15 Información complementaria las actividades posteriores) a releerla y a parafrasearla en sus cua- dernos. Pídales que le cuenten con sus propias palabras cuál es el Sentido figurado: sentido o significado no literal de una expresión, en contenido de la lectura. el que normalmente se emplean figuras literarias como metáforas, comparaciones u otras, ejemplo: “matar el tiempo”. Información acerca del texto trabajado Estrategias diferenciadas En el texto, el autor hace referencia a la Doctrina Social de la Iglesia Católica como raíz de “Un techo para Chile”. Para profundizar en ella y Con aquellos estudiantes que manifiesten dificultad en la compren- poder responder algunas inquietudes que surjan durante la lectura de sión del texto, se sugiere detenerse con ellos a analizar la fotografía los estudiantes, le sugerimos revisar el siguiente sitio de Internet: que acompaña la lectura. Ella les permitirá visualizar el propósito de “Un techo para Chile”. Pregúnteles: de acuerdo al texto, ¿qué otras http://www.vatican.va/roman_curia/pontifical_councils/justpeace/documents/ rc_pc_justpeace_doc_20060526_compendio-dott-soc_sp.html imágenes incorporarían? Invite a los alumnos y alumnas que tuvieron dificultades en la lectura Habilidades implicadas: identificar, analizar, comprender, relacio- (y que usted considera que aún no están preparados para avanzar a nar, inferir, concluir. Guía didáctica para el docente / Lenguaje 6º básico 21
  • 22.
    Sugerencias metodológicas Al revisarel ítem de selección múltiple, Lectura central invite a los estudiantes a ubicar en el texto las respuestas planteadas. Permita que tomen conciencia de que existen res- Después de la lectura puestas explícitas o literales (Ejemplo, I. Responde las siguientes preguntas encerrando en un círculo la alternativa correcta. ¿quién es el autor del texto?) e implícitas 1. ¿Cuál es la principal idea expresada en este texto? o inferenciales, que exigen del lector , a) Es necesario escuchar la opinión de los jóvenes. b) Un techo para Chile es una organización de jóvenes. mayor atención y manejo del texto. c) Es muy importante que los jóvenes contribuyan a resolver los problemas del país. Coménteles a los niños y niñas que en es- d) Los adultos tienen miedo de que los jóvenes se involucren en problemas tas preguntas comenzarán a trabajar con sociales. la tríada Emisor (autor) – Mensaje (texto) – 2. ¿Cuál es la finalidad o propósito del autor? Destinatario (lector). Ellos, como lectores, a) Contar una experiencia que marcó la infancia del autor. se han aproximado al texto desde su pro- b) Informar sobre la labor de Un techo para Chile. c) Opinar respecto de la participación de los jóvenes en los problemas del país. pia experiencia y contexto; es por esto que d) Entregar la opinión de los jóvenes respecto a los problemas que les pre- cada uno se puede formar su propia opi- ocupan. nión del texto. Los lectores tampoco son 3. De acuerdo con su finalidad, ¿qué tipo de texto es este? “visitas”, sino que están llamados a com- a) Un texto informativo. b) Un texto narrativo. prender las ideas expuestas y a evaluar el c) Un texto literario. mensaje presentado. Revisen momentos d) Un texto de opinión. de la vida cotidiana: ¿qué sucede cuando 4. ¿Quiénes son sus destinatarios? Podemos y alguien les expresa la opinión sobre una a) Los lectores de esta revista del diario El Mercurio. película, un libro, una noticia o una situa- s ser b) Los jóvenes que participan en Un techo para Chile. ción vivida? ¿Permanecen pasivos? queremo c) Los adultos que tienen hijos jóvenes. solidario d) Todos los jóvenes y niños de Chile. s Actividades complementarias Unidad 1 5. ¿Qué quiere decir el autor cuando afirma que los adultos esperan que los jóvenes se comporten “como si estuvieran de visita”? a) Los adultos desean proteger a los jóvenes. Comparta con sus alumnos y alumnas la b) Los mayores esperan que los jóvenes sean respetuosos. siguiente cita atribuida al filósofo y escritor c) Es necesario ponerles pocas exigencias y darles lo mejor. francés Voltaire (1694-1778): “No estoy de d) Los adultos esperan que los jóvenes no se comprometan. acuerdo con lo que dices, pero defenderé 6. ¿Qué piensa el autor con respecto a la participación de los jóvenes en los problemas de nuestro país? con mi vida tu derecho a expresarlo.” a) Que no es necesaria. 1. ¿Cómo se relaciona esta cita con la b) Que no debe ser reprimida por los adultos. libertad de expresar la opinión? c) Que es escasa. d) Que no están preparados para participar. 2. ¿Qué sucede en una sociedad cuan- do las personas no pueden decir lo 16 Unidad 1: Mi opinión cuenta que piensan? Información complementaria Estrategias diferenciadas Pruebas Objetivas: Ítem o preguntas de Selección Múltiple. Este Al finalizar la revisión de cada ejercicio de selección múltiple, soli- tipo de ítem consiste en un enunciado, representado por una frase o cítele a un estudiante más avanzado que identifique los distracto- una situación, también denominado “raíz”, seguido de alternativas, res y los explique al resto del curso. Esto ayudará a los estudiantes entre las cuales solo una debe ser escogida. de ritmo lento a comprender mejor la fundamentación de las res- Estructura: puestas correctas. Enunciado o raíz: frase donde se presenta la situación y/o pregunta. Habilidades implicadas: identificar, analizar, comprender, selec- cionar, inferir, concluir. Alternativas: conjunto de respuestas que se dividen en: • Clave: alternativa de respuesta correcta (solo una). • Distractor es: alternativas de respuestas incorrectas (tres o cuatro). 22 Guía didáctica para el docente / Lenguaje 6º básico
  • 23.
    Unidad 1 Unidad Sugerencias metodológicas 1 Colabore con sus alumnos en el desa- rrollo de la sección II, entregándoles información sobre la organización Un II. Comenta y desarrolla junto a tu compañero o compañera las siguientes preguntas: techo para Chile incluida en esta página. 1. Investiguen sobre la finalidad, labor y logros de la institución Un techo para Yo Para introducir la actividad III y la puesta Chile. Resuman la información y anótenla en sus cuadernos. también en común de la actividad IV, comente 2. ¿Creen que una organización como Un techo para Chile, logra que los jóve- quiero con sus estudiantes el mensaje comu- nes se hagan responsables de los problemas del país? ayudar nicado por el ex Secretario General de 3. ¿Estás de acuerdo con su labor? ¿Colaborarías en un proyecto como este? ¿Por qué? las Naciones Unidas, Kofi Annan, en III. Formen grupos de cinco compañeros y compañeras y comenten en grupo las una alocución dirigida a la Conferencia respuestas del ítem II. A partir de sus comentarios propongan alternativas de participación y compromiso con los problemas que afectan a su comunidad Mundial de Ministros responsables de escolar o barrio. la Juventud en la que manifestó que ¿En qué podrían contribuir ustedes para solucionar estos problemas? Les suge- “una sociedad que aísla a sus jóvenes rimos las siguientes instancias de participación: y corta sus amarras está condenada a Brigadas de vigilancia contra agresiones o asaltos. desangrarse”. Después de pedirles que Cuidado o mejoramiento del colegio o entorno (construcción o manteni- ¿Cómo aprendo? expliquen aquel mensaje y que expresen miento de plazas y jardines, limpieza de calles, rayados, etc). • ¿Qué dificultades tuviste al qué opinan al respecto, anímelos a re- Recolección de ayuda para familias más necesitadas. leer el texto de Felipe Be- rríos? flexionar sobre el protagonismo real de Visitas a hogares de ancianos o de niños y niñas. • En la lectura, ¿cómo logras- te diferenciar los hechos de la juventud en la construcción de una Donaciones a hospitales o consultorios. las opiniones? sociedad más justa y participativa. IV. Guiados por su profesor o profesora, organicen una puesta en común en donde Procure cerrar la actividad con una o recojan y compartan las conclusiones del foro con su grupo curso. dos acciones concretas, de modo que puedan vivenciar el protagonismo que ellos tienen, que manifestado con res- peto, puede ayudarlos a potenciarse Autoevaluación revisa tu aprendizaje completando la siguiente pauta: como grupo. Niveles de logros Al terminar esta sección, yo: Sí No Puedo mejorar 1 Identifiqué al emisor de la lectura central y sus destinatarios. Actividades complementarias 2 Capté la idea principal de esta lectura, diferenciándola de las ideas secundarias. Las propuestas de las actividades III y 3 Identifiqué la finalidad del texto a partir de sus características. IV pueden concretarse en instancias 4 Reconocí la opinión entregada en él, diferenciándola de los hechos presentados. reales que promueven la participación 5 Comprendí el sentido global de lo leído y pude opinar sobre él. de los jóvenes. Junto con los estudian- 6 Valoré la lectura como una experiencia que me permite ampliar mis experiencias de mundo y conocer otros puntos de vista. tes, evalúe la posibilidad de presentar proyectos a la directiva del curso o al Unidad 1: Mi opinión cuenta 17 centro de alumnos. Información complementaria Estrategias diferenciadas Un techo para Chile (UTPCh) es una organización privada con fines A aquellos estudiantes que presentan niveles de logro destacados, humanitarios y de emprendimiento, orientada a reinsertar social- estimúlelos a identificar aspectos que puedan ser posibles de mejo- mente a las personas más pobres de Chile. rar, o bien, desafíelos a leer en la prensa escrita, o en los medios de La fundación fue formada en 1997 por jóvenes universitarios y el comunicación electrónicos, blogs y columnas de opinión con temas sacerdote jesuita Felipe Berríos S.J. Desde entonces ha crecido pro- que puedan nutrir el debate sobre la participación de los jóvenes. gresivamente y ya está presente en todo Chile. Actualmente, “Un A los estudiantes con ritmo más lento pídales que investiguen acer- Techo para Chile” trabaja para lograr un 2010 sin campamentos. ca de otras organizaciones que contribuyan a la integración y promo- Esta forma completamente nueva de enfrentar el tema (sin asisten- ción social de las personas más vulnerables de nuestro país. Ínstelos cialismo y con voluntarios) ha permitido que este proyecto se haya a preguntarse qué les parece esta labor y si les gustaría contribuir replicado con el nombre de Un techo para mi país en 15 países de a esta tarea. Latinoamérica y América Central. Habilidades implicadas: investigar, analizar, opinar, proponer. www.untechoparachile.cl Guía didáctica para el docente / Lenguaje 6º básico 23
  • 24.
    Sugerencias metodológicas Antes deentrar en esta sección, pida a sus Lectura central Conoce el texto estudiantes que identifiquen de manera es- pontánea las partes de un texto de opinión. Pregúnteles: ¿qué partes deben estar pre- La columna de opinión sentes en un texto para concluir que es de En esta sección te invitamos a conocer las características del texto que has leído. Observa atentamente el siguiente esquema: opinión? ¿Es aplicable esta misma estruc- tura tanto a textos orales como escritos? Felipe Berríos El autor se iden- blogs tifica. Pídales que en parejas redacten una opi- Sábado 2 de mayo de 2009 nión acerca de algún tema complementario Jóvenes protagonistas La fecha de publi- cación permite co- Recuerdo que siendo niño acompañaba a mi mamá junto a mis hermanos para ir de visita. Antes que abrieran la puer- nocer el contexto al que aborda la columna de Felipe Berríos. Introducción o pre- ta de donde íbamos, ella nos indicaba que nos portáramos bien y agregaba severamente: “No toquen nada”. Aunque la intimidación de su advertencia producía en nosotros un efecto pasajero; sin embargo, aún persiste en mí el recuerdo en que se produce. sentación del tema. Ínstelos a que empleen la estructura del de la sensación de inhibición al “estar de visita”. El título debe ser Los adultos, satisfechos con la tranquilidad imperante en Chile, subliminalmente hemos traspasado a la juventud la atractivo para cap- texto de opinión entregada en la página 18. Presentación de la opinión misma advertencia de mi mamá de “no tocar nada”, tal como si estuvieran de visita en el país. Tememos que los jóve- nes, que tienen más futuro que pasado y con la irreverencia que eso les otorga, puedan tocar el equilibrio social actual tar la atención del que, aunque tiene muchos defectos e injusticias, nos brinda cierta seguridad y orden. lector. A continuación solicíteles que construyan En este caso hay además una expli- Pero deberíamos confiar más en la juventud, pues ella no es sinónimo de irresponsabilidad y no podemos negarles a una tabla comparativa en la que muestren cación de ella. ellos la posibilidad de ser jóvenes. Démosles la oportunidad de querer cambiar las cosas que no están bien y a las cua- les los mayores ya nos hemos acostumbrado o hacemos vista gorda de ellas, por comodidad o por defender intereses creados. Más aún, tenemos situaciones que son injustas en nuestra sociedad, que sin el ímpetu de los jóvenes para las diferencias entre hecho y opinión, fun- Desarrollo provocar un cambio a tiempo en ellas pueden traernos conflictos mayores y más graves que aquellos que pretendemos evitar haciéndolas intocables. El lenguaje debe ajustarse a los re- damentando su inserción en cada caso. Recursos para de- fender la opinión. Exigirles a los jóvenes que se comporten como si estuvieran de visita en su patria es matarles la espontaneidad, los sueños y los ideales propios de la misma juventud. Además, no hay nada más triste y peligroso que los jóvenes pertenecientes a ceptores y al con- texto o situación un país se sientan ajenos a él, no lo hagan suyo, no enfrenten sus desafíos y no estén dispuestos al sacrificio. de comunicación. Actividades complementarias Por esto, Un techo para Chile es un espacio donde los jóvenes no son invitados, sino que son ellos los protagonistas; donde nunca más se sentirán visitas en su propio país, sino que responsable de él; donde su trabajo sea su protesta y donde puedan hacer realidad sus sueños. Me atrevo a hablar con libertad de esta organización, pues les pertenece a los ciento cincuenta mil jóvenes que en su historia le han dado vida. Presente a los estudiantes editoriales de la El Techo tiene sus raíces en la Doctrina Social de la Iglesia Católica. Los jóvenes viven en él la Iglesia que soñó el Vaticano II, Medellín, Puebla y Aparecida, y porque no somos ambiguos es que podemos ser pluralistas y convocar a prensa nacional y/o extranjera que aludan a muchos y diversos. En el Techo jamás nos hemos identificado con un partido político. Pero sí que valoramos el servicio público y nos in- la participación juvenil, a la construcción de teresa influir en las políticas de la sociedad para que ésta sea más justa. Apreciamos la diversidad, ella es parte de la vida, de tal modo que en el Techo conviven jóvenes con inclinaciones diversas, de derecha, centro e izquierda, y todos se sienten en su casa y aprenden a trabajar juntos. una sociedad más solidaria, a la libertad de Conclusión Esperamos que, como un paso ulterior, algunos jóvenes apliquen lo aprendido sirviendo al país desde la política, y Cierre del tema con aunque para eso deben abandonar el Techo nos sentiremos orgullosos de ellos cualquiera sea la opción que adopten. expresión o algún otro tema que enriquezca una síntesis o ideas Sólo les exigiremos que sean honestos, que trabajen por su país y que sirvan a los pobres. la discusión del derecho abordado en esta finales que se des- prenden de lo dicho. Unidad 1 Desde el Techo ningún joven se sentirá de visita en su país; todos podrán imprimir su huella en él. Tomado de: Revista Sábado, El Mercurio, 2 de mayo de 2009. Unidad. Guíe la construcción del concepto con preguntas como: ¿quién es el respon- Integra tus conocimientos sable de las opiniones vertidas en un edito- En este texto es posible distinguir los hechos de las opiniones. rial? ¿Qué información les entrega el medio Los hechos son actos, sucesos o situaciones ocurridas dentro de la realidad comunicada. de comunicación a través de su editorial? Ejemplo: “Recuerdo que siendo niño acompañaba a mi mamá junto a mis hermanos para ir de visita”. ¿Qué diferencia existe entre la columna edi- Las opiniones, en cambio, son dichos o declaraciones subjetivas, que hace una per- torial y otras secciones de opinión dentro de sona para dar a conocer lo que piensa respecto de algo. Estas varían de acuerdo con las experiencias y valoraciones de cada cual. un medio de prensa escrito? Ejemplo: “Exigirles a los jóvenes que se comporten como si estuvieran de visita en su patria Finalmente, pídales que realicen una es matarles la espontaneidad, los sueños y los ideales propios de la misma juventud”. definición de columna de opinión y otra de editorial, explicitando las diferencias 18 Unidad 1: Mi opinión cuenta que observan. Información complementaria Estrategias diferenciadas Diferencias entre hecho y opinión Con los estudiantes que presenten dificultades para diferenciar hecho de opinión, propóngales Hecho Opinión oraciones más sencillas que constituyan hechos y opiniones: Pídales que las diferencien y luego las transformen de hecho a opinión y viceversa. Pregúnteles: ¿qué elementos incorporaron para Objetivo Subjetiva producir este cambio? Concreto y real Punto de vista Habilidades implicadas: identificar, analizar, aplicar, opinar, diferenciar, transformar. Comprobable Cuestionable Indiscutible 24 Guía didáctica para el docente / Lenguaje 6º básico
  • 25.
    Unidad 1 Unidad Sugerencias metodológicas 1 Solicite a sus estudiantes que en sus textos de opinión incluyan de modo explícito recursos para convencer al re- Actividad 1 Saber más... ceptor. Aclare con ellos y ellas el con- 1. Busca en la columna leída otros ejemplos de hecho y opinión, y anótalos en En la columna de opinión pre- cepto de persuasión y relaciónelo con tu cuaderno. domina la función apelativa 2. En este texto, ¿predominan los hechos o las opiniones? Explica. del lenguaje. Es decir, aque- lla en que el autor se dirige al las técnicas persuasivas presentadas receptor (lector o auditor), con el propósito de influir en sus en el punto d) de esta página. Propor- La columna de opinión ideas, creencias o comporta- cióneles ejemplos para cada una de mientos. Es un tipo de texto en que un autor comunica su personal punto de vista sobre un estas técnicas. tema generalmente polémico y de actualidad. Quien opina desea convencer al re- ceptor de la validez de sus ideas, por lo tanto, emplea recursos para provocar y man- TICs Entre los recursos que se pueden em- tener el interés de los receptores. Algunos de estos son: a) Hechos (situaciones objetivas). La columna de opinión “Jóvenes plear en una columna de opinión en- protagonistas” fue publicada en b) Evidencias (pruebas para validar la opinión). un blog que puede ser leído en In- contramos hechos (realidad objetiva), ternet. Esto es un ejemplo del uso c) Ejemplos que sirvan para ilustrar ideas o situaciones. de las TICs en nuestra vida coti- ejemplos y evidencias, que pueden ser d) Técnicas de persuasión, tales como: diana. ¿Sabes qué son las TICs? • Crear un lazo de cercanía o familiaridad con sus receptores. Las nuevas tecnologías de la In- subjetivos, mediados por la perspectiva • Recordar la tradición o las creencias, señalando que la opinión que se defiende formación y Comunicación (TICs) son aquellas herramientas com- del propio autor. es la que posee la mayoría de las personas. putacionales e informáticas que • Redactar el texto no solo cuidando la claridad y organización, sino también cultivando un estilo particular. procesan, almacenan, sintetizan, recuperan y presentan infor- Actividades complementarias mación. Es un conjunto de he- • Emplear información para demostrar que la opinión se apoya en datos concre- tos y verdaderos. rramientas, soportes y canales para el tratamiento y acceso a Invite a sus estudiantes a identificar en Actividad 2 la información. Algunos ejem- plos de estas tecnologías son la qué momentos de la vida diaria trans- pizarra digital (ordenador per- miten mensajes en los que predomina Trabaja junto con un compañero o compañera y responde en tu cuaderno: sonal + proyector multimedia), 1. Reconozcan en los siguientes ejemplos, algunos recursos empleados por Felipe los blogs, el podcast (archivo de la función apelativa. Pregúnteles: ¿en audio digital) y, por supuesto, la Berríos en su columna para defender su opinión y convencer a sus lectores. red Internet. qué tono se expresan? ¿Mantienen una a) “Recuerdo que siendo niño acompañaba a mi mamá junto a mis herma- nos para ir de visita.” En el ámbito educativo, las TICs son herramientas y materiales actitud respetuosa? ¿Qué sucede en el b) “Me atrevo a hablar con libertad de esta organización, pues les pertenece de construcción que facilitan el aprendizaje y el desarrollo de receptor cuando el tono de ustedes es a los ciento cincuenta mil jóvenes que en su historia le han dado vida”. habilidades en distintas formas y ritmos. inadecuado? 2. Comenten: la columna de opinión de Felipe Berríos, ¿logra persuadir a los lectores? ¿Qué reacción provocó en ustedes? ¡Utilízalas para buscar la información que necesitas! Existe la posibilidad de leer las opiniones que los lectores de la columna de Berríos Autoevaluación revisa tu aprendizaje completando la siguiente pauta: Niveles de logros escribieron en su blog. Si tiene acceso, Al terminar esta sección, yo: Sí No Puedo mejorar revise con el curso la página Web suge- 1 Diferencio hecho de opinión. rida. De lo contrario, seleccione las opi- 2 Reconozco la finalidad y características de una columna de opinión. niones que usted considera que pueden 3 Puedo explicar el carácter subjetivo de una columna de opinión. potenciar el uso de los blogs como he- 4 Reconozco en ella el predominio de la función apelativa. rramienta de reflexión colectiva y análisis textual. Luego pregúnteles: ¿cómo se Unidad 1: Mi opinión cuenta 19 construyen estas opiniones? ¿Qué recur- sos emplean para validar su opinión? Finalice la actividad, pidiendo a sus es- Información complementaria formación tudiantes que incorporen a la discusión La función apelativa del blog, sus propias opiniones. En cada proceso de comunicación, podemos identificar la intención que el emisor tiene al transmitir Lea la columna de Felipe Berríos en: su mensaje. Cuando el proceso se centra en el receptor, diremos que estamos frente a la función ape- http://blogs.elmercurio.com/revistasaba- lativa o conativa del lenguaje. En estos casos, el propósito del emisor es influir o actuar sobre el des- do/2009/05/02/jovenes-protagonistas. tinatario del mensaje, esperando que el receptor responda verbal o no verbalmente (conducta, gesto, asp#comments movimiento, acción). Para relevar esta función, el emisor empleará un tono imperativo o conminatorio. Estrategias diferenciadas Trabaje con sus alumnos de ritmo más lento el tema de cómo el lenguaje se ajusta al receptor y al contexto. Le sugerimos bajar este planteamiento a su realidad cotidiana, preguntándoles: ¿ha- blan igual frente a un compañero o un profesor? Cuando escriben, ¿emplean el mismo lenguaje en el chat que en la redacción de un trabajo de investigación? ¿Qué sucedería si así fuese? Condúzcalos a la idea de cómo el mensaje persuasivo se ajusta cuidadosamente a su receptor. Habilidades implicadas: observar, analizar, aplicar, opinar. Guía didáctica para el docente / Lenguaje 6º básico 25
  • 26.
    Sugerencias metodológicas Para presentarlos conceptos de Sujeto Lectura central Palabras del texto y Predicado, explique a sus estudiantes que ambos son los componentes fun- damentales de la oración, y que para El sujeto y el predicado construir un mensaje claro y eficaz esta En esta unidad, nos detendremos en las dos partes fundamentales que poseen las estructura bimembre es la más reco- oraciones: el sujeto y el predicado. Reconocerlos te ayudará a transmitir tus ideas con eficacia y a comprender fácilmente los mensajes que recibes. Observa atenta- mendable. Explíqueles también que el Muchos jóvenes mente la ilustración que está a la izquierda. núcleo del sujeto debe concordar en trabajan en Un techo para Chile. Actividad 1 persona y número con el verbo o núcleo del predicado. De este modo, oraciones 1. ¿De quiénes habla este joven? como “Leí la columna de Felipe Berríos” 2. Identifica de qué o de quién se habla principalmente, en las siguientes ora- ciones. Luego subraya esta expresión: podrán ser analizadas sintácticamente Nosotros acompañábamos a la mamá. de manera adecuada. Mis hermanos y yo visitamos otras casas. Cuando los ejemplos con el sujeto al inicio de Un techo para Chile acoge a jóvenes de diversos sectores políticos. Nuestro país necesita niños y niñas comprometidos. la oración han sido comprendidos (actividad La solidaridad permite construir los sueños de todos. 2.2), le sugerimos que cambie el orden gra- Leí la columna de Felipe Berríos. matical y demuestre lo confuso que resulta Felipe Berríos habla del protagonismo de los jóvenes. para el receptor alterar esta estructura. 3. Con un lápiz de color diferente al anterior, subraya ahora la expresión que corresponda a lo que se dice de la persona o cosa de la cual se habla. Actividades complementarias 4. ¿Cuál de ellas crees que es el sujeto en cada oración? ¿Cuál el predicado? ¿Por qué? Como actividad complementaria puede in- vitar a sus estudiantes a una actividad de mímica en que unos adivinan las acciones ¿Cómo reconocerlos? que realizan otros. Invítelos a formar un En la actividad anterior, la parte de cada oración que identificaste haciendo la pre- Unidad 1 gunta, ¿de qué o quién se habla? es el sujeto. En estas oraciones también pudiste gran círculo alrededor de los que harán la reconocer el predicado cuando respondiste a la pregunta, ¿qué se dice del sujeto? mímica. Los estudiantes deberán adivinar cuál es la acción que realizan. Quien acier- Actividad 2 te, pasa al pizarrón y escribe la acción en 1. Teniendo en cuenta la explicación anterior construye una definición para una oración completa S + P. sujeto y predicado. Oriente y prepare la actividad de modo que 2. A partir de estas definiciones, construye predicados para cada uno de los siguientes sujetos, es decir, predica o di algo con respecto a ellos: las acciones imitadas que se vayan anotan- • Un techo para Chile do en el pizarrón, posean diferentes tipos de • La opinión de los niños y niñas sujeto, persona y número gramatical. • Los jóvenes de un Techo para Chile Al finalizar el ejercicio, lea con los estudian- tes las oraciones escritas. ¿Quién o quiénes scritas. realizan la acción en cada una de ellas? 20 Unidad 1: Mi opinión cuenta ¿Qué características tienen estos sujetos? Información complementaria Estrategias diferenciadas Sujeto Acompañe a los estudiantes que tengan un ritmo de aprendizaje más lento a centrarse en experien- 1. Función sintáctica ejercida por la palabra o grupo de palabras de cuyo referente se cias propias para construir oraciones con la estruc- predica algo. Es, con el predicado ( predicado), el otro constituyente fundamental tura S + P. Luego, abra otras posibilidades para el de la oración e impone al verbo la concordancia en número y persona. Por extensión, núcleo del sujeto. Ejemplos: 1. Yo aprendo un con- se denomina sujeto a los elementos de una oración que desempeñan esta función: tenido nuevo. 2. Aprendí un contenido nuevo. 3. Tú MIS PADRES son profesores; ESO lo cambia todo; Es necesario QUE VENGAS. aprendiste un contenido nuevo. 3. Mis compañeros 2. Sujeto agente. Sujeto que designa a la entidad que realiza la acción denotada por y yo aprendemos un contenido nuevo. 4. Mi curso el verbo: EL PORTERO nos impidió el paso; EL VIENTO derribó el muro. aprende un contenido nuevo. 5. ¡Todos nosotros 3. Sujeto paciente. Sujeto que designa a la entidad que recibe o padece la acción aprendimos un contenido nuevo! del verbo de su predicado: MI PRIMO fue operado ayer; Se han construido NUEVOS Habilidades implicadas: identificar, aplicar, re- CHALÉS en mi barrio. presentar. Tomado de: http://buscon.rae.es/dpdI/html/glosario.htm 26 Guía didáctica para el docente / Lenguaje 6º básico
  • 27.
    Unidad 1 Unidad Sugerencias metodológicas 1 Antes de entrar a la actividad 3, vuelva a la actividad 2 de la página anterior y diga en voz alta las tres oraciones que Núcleos del sujeto y el predicado se presentan, omitiendo el núcleo del Tanto en el sujeto como el predicado poseen un núcleo, es decir, una palabra central que nos permite comprender el mensaje. Compruébalo en la siguiente actividad. sujeto. Pida a sus estudiantes que rea- licen el mismo ejercicio para hallar el Actividad 3 núcleo del predicado. Responde en tu cuaderno. En la opinión del joven, presentada en la página anterior: • ¿Cuál es la palabra más importante del sujeto? ¿Por qué? Modele el análisis de las oraciones, de • ¿Cuál es la palabra más importante del predicado? ¿Por qué? modo que los estudiantes conozcan “el • ¿Cuál es la función de los sustantivos? • ¿Qué expresamos con los verbos? paso a paso” para identificar el sujeto y el predicado. Ordena tus conocimientos 1. Subrayar el verbo (núcleo del pre- El sujeto es aquello de lo que se está diciendo algo y el sustantivo es la palabra que dicado) es el punto de partida para permite nombrar esa realidad. En este ejemplo, “jóvenes” es el núcleo del sujeto. hallar, por concordancia, el sujeto En la oración presentada, la palabra “trabajan” nos indica la acción que realizan los jóvenes. El núcleo del predicado es un verbo que te permite identificar la acción que aludido. realiza el sujeto. Muchos jóvenes trabajan en Un techo para Chile. 2. A continuación, revise cuál(es) es(son) S P el(los) núcleo(s) del sujeto. La concor- El núcleo del sujeto es el sustantivo “jóvenes”. El núcleo del predicado es la forma verbal “trabajan”. dancia gramatical los puede ayudar a comprender por qué no todos los Actividad 4 sustantivos del sujeto son suscep- 1. Junto a un compañero o compañera identifiquen el sujeto, el predicado y los tibles de ser núcleos (Ej.: Muchos respectivos núcleos de las siguientes oraciones. • El Techo tiene sus raíces en la Doctrina Social de la Iglesia Católica. jóvenes de nuestro país trabajan en • Ningún joven se sentirá de visita en su país. proyectos sociales). 2. Escojan una de las oraciones y reconozcan en ella el núcleo del sujeto y del predicado. ¿Qué función cumplen las palabras núcleos. ¿Qué sucede si las eliminan? Actividades complementarias Comunique a sus alumnos y alumnas Autoevaluación revisa tu aprendizaje completando la siguiente pauta: Niveles de logros que, si bien el núcleo del sujeto es Al terminar esta sección, yo: Sí No Puedo mejorar un sustantivo, también puede ser un 1 Distingo el sujeto del predicado. pronombre que reemplace la realidad 2 Identifico el núcleo del sujeto y del predicado. aludida (Ej.: La opinión es discutible / 3 Sé qué palabras pueden ser núcleo del sujeto. Esta es discutible). Ejercite con ellos 4 Sé qué palabras pueden ser núcleo del predicado. esta posibilidad con las oraciones que se han trabajado. Unidad 1: Mi opinión cuenta 21 Información complementaria Estrategias diferenciadas Sustantivo. Palabra con género inherente que designa personas, A los alumnos y alumnas que evidencien dificultad en este aprendi- animales o cosas y es capaz de funcionar como núcleo del sujeto zaje, pídales que redacten oraciones a partir de lo que observan en la ( sujeto). Equivale a nombre ( nombre). ilustración de la página, con la estructura S + P (deberán identificar Verbo. 1. Palabra que denota acción, estado o proceso, capaz de ambos núcleos). funcionar como núcleo del predicado y cuyas desinencias expresan A aquellos estudiantes que hayan estructurado el contenido, invíte- modo, tiempo, número y persona. los a que, a partir de la misma imagen, escriban oraciones con la Pronombre. 1. Palabra que funciona sintácticamente como un sus- estructura P + S + P. tantivo, pero que, a diferencia de este, carece de contenido léxico Habilidades implicadas: identificar, analizar, aplicar. propio y cuyo referente lo determina su antecedente o la situación comunicativa. Tomado de: http://buscon.rae.es/dpdI/html/glosario.htm Guía didáctica para el docente / Lenguaje 6º básico 27
  • 28.
    Sugerencias metodológicas Explicite elpropósito formativo de esta Evaluación de proceso sección. Recuerde a sus estudiantes que esta les permite monitorear los avances y los aspectos que requieren ajustes para ¿Cómo va tu aprendizaje? poder avanzar a paso seguro. I. Detente un momento y evalúa cómo va tu proceso de aprendizaje. Lee el siguiente texto. Antes de leer el texto, deténgase con el curso en la fisonomía del texto. ¿Qué Conoce a la autora... semejanzas observan entre esta lectura Mahia Saracostti Schwartzman blogs Mahia Saracostti Schwartzman y la columna de Felipe Berríos? (1972 -... ) ¿Qué visión aportan nuestros niños y niñas? Domingo 30 de agosto de 2009 Le sugerimos que la primera lectura sea Los niños y niñas tienen opinión. Y, muchas veces esta silenciosa, para que los estudiantes se opinión puede ser bastante más sabia y honesta que la de muchos adultos. Un tema distinto es que no enfrenten de manera individual al texto. queramos escucharla, aunque la Declaración In- Posteriormente, realice usted la lectura Trabajadora Social de la Pontifi- cia Universidad Católica de Chile. ternacional de los Derechos del Niño la incluya entre sus estipulaciones. En el Mes de la Soli- en voz alta. Doctorada en Filosofía y Bienes- daridad, me ha tocado asistir a seminarios, com- tar Social por la Universidad de partir con mis estudiantes universitarios y revisar Al finalizar la segunda lectura, trabaje Nueva York. literatura en el tema. Sin embargo, de quienes más logré aprender en este Mes de la Solidaridad fue de un con sus estudiantes el vocabulario pro- Directora de la Escuela de Tra- bajo Social Universidad Andrés grupo de niños y niñas de 11 años de un colegio de Santiago, puesto. Reemplace las palabras nuevas Bello. Editora de la revista In- en el cual me pidieron hacer una clase sobre“Solidaridad y Trabajo Social”. ternational Social Work. Escribe Uno de los aspectos que más me llamó la atención de estos niños y niñas fue por las sugeridas en las definiciones columnas de opinión en diversos la sensatez que tenían al reconocer que lo que muchas veces limita nuestras medios nacionales y en revistas para facilitar la comprensión textual. De- especializadas nacionales y oportunidades de experimentar la solidaridad se relaciona con una profunda desconfianza en el otro. Una niña me describía con gran precisión que el pro- téngase en el significado de la palabra extranjeras. blema estaba en el dador y no en el receptor de“solidaridad”, un dador descon- fiado y que no alcanzaba a darse cuenta de lo grati cante que era ser dador, ni “sabiduría” y pídales que lo relacionen Nuevas palabras mucho menos lograba gozar en la relación de solidaridad. con la palabra “sabio”. Estipulaciones: convenios, (…) Lo que muestran las opiniones de estos niños y niñas es que estamos frente acuerdos, disposiciones. a sujetos que buscan encontrar y generar sentido a las experiencias de solidaridad Antes de comenzar el trabajo, lea con Unidad 1 Sensatez: cordura, prudencia, que les toca vivir en la cotidianeidad del colegio y de la casa, con sus amigos, com- discreción. pañeros y familiares. Si bien la moderna aparición de los derechos de los niños y sus estudiantes las instrucciones de las Gratificante: grato, satisfacto- niñas ha permitido un cambio en la comprensión social de la infancia, no hemos te- rio, agradable. nido la capacidad para darnos cuenta – o no hemos querido develar – el potencial actividades, señale cuánto es el tiempo Develar: descubrir, revelar, dar y la sabiduría que existe en las experiencias y opiniones de los niños y niñas. del que disponen y responda preguntas a conocer. Potencial: fuerza, poder, Tomado de: http://blog.latercera.com/blog/msaracostti/entry/en_el_mes_de_la (Fragmento). sobre la forma de contestar o de realizar energía. algunos ejercicios. Después de leer Durante la evaluación promueva un am- II. Responde en tu cuaderno: biente de silencio y concentración. 1. ¿De qué trata el texto leído? ¿Qué plantea sobre el asunto tratado? 2. ¿Qué hecho menciona la autora para mostrar el valor de la opinión de los niños y niñas? 3. ¿Cuál es el propósito de este texto? 22 Unidad 1: Mi opinión cuenta Información complementaria Estrategias diferenciadas Mes de la solidaridad Apoye a los estudiantes que presenten dificultades en su comprensión Día del joven solidario: se celebra el 15 de agosto. Jóvenes, de lectora. Pídales que, después de cada párrafo, escriban en sus cuader- distintas zonas de Santiago, recorren hospitales, cárceles y hogares nos el mensaje que comprendieron. Revise sus respuestas y en caso de de ancianos y niños, con el fin de llevar alegría y esperanza a quienes que sus textos no logren incorporar la idea principal del párrafo, desa- más lo necesitan. fíelos a profundizar. Una vez concluida esta etapa, anímelos a avanzar en la evaluación. Día de la solidaridad: se conmemora el 18 de agosto, día de la muerte del padre Hurtado. Se celebra una misa y posterior cami- A aquellos alumnos que están en condiciones de profundizar aún más nata, para invitar a toda la comunidad chilena a unirse en torno a en este tipo de texto, invítelos a escribir en sus cuadernos un comen- su mensaje. tario respecto de la opinión de la autora, incorporando los contenidos que ya manejan acerca de la situación comunicativa que se presenta. Tomado de: www.educarchile.cl Habilidades implicadas: observar, identificar, analizar, comprender. 28 Guía didáctica para el docente / Lenguaje 6º básico
  • 29.
    Unidad 1 Unidad Sugerencias metodológicas 1 Establezca los puntos de encuentro entre este texto y el de Felipe Berríos. Constru- ya en común con sus alumnos y alumnas III. Responde encerrando en un círculo la alternativa correcta. 1. El texto leído corresponde a: una tabla comparativa en que reconoz- A. Una noticia. can semejanzas y diferencias entre am- B. Una columna de opinión. bos textos. C. Un cuento. D. Una narración. En el proceso de revisión colectiva de 2. La idea principal expresada en este texto es: la evaluación, pida a un alumno o alum- A. Los niños son más solidarios que los adultos. na que explicite qué pasos realizó para B. Los adultos son menos sabios que los niños y niñas. C. Los niños y niñas tienen una opinión que conviene escuchar. contestar el ítem de selección múltiple. D. Los niños y niñas no son escuchados. Las dudas que surjan durante la revi- 3. En el siguiente ejemplo: “Muchos adultos olvidan la sabiduría de los niños y niñas”. sión de los ejercicios son una instancia El sujeto es: que se puede relevar para que sean los A. Muchos adultos. propios compañeros y compañeras los B. Olvidan la sabiduría de los niños y niñas. C. Muchos adultos olvidan. que ayuden a construir el aprendizaje de D. Adultos. sus pares. Al finalizar las intervenciones, 4. En este mismo ejemplo el núcleo del predicado es: sintetice las ideas y las observaciones A. Olvidan. principales. B. Sabiduría. C. Niños y niñas. D. Adultos. Actividades complementarias IV. Para finalizar tu evaluación, junto a un compañero o compañera, comenten esta lectura abordando las si- guientes preguntas: Al finalizar la evaluación, reflexione jun- 1. ¿Por qué creen que muchos adultos aún no escuchan la opinión de los niños? to a sus estudiantes en torno al signi- 2. ¿Piensan, como la autora, que los niños tienen una sabiduría que aportar? ficado de la palabra “solidaridad” y su 3. ¿Qué es la solidaridad? ¿Cómo la practican? 4. Propongan un nuevo título para esta lectura. ¿Por qué la titularían así? raíz etimológica. Busque algún recurso, V. Guiados por su profesor o profesora organicen una puesta en común y revisen las respuestas de esta eva- como una canción, un poema o una fá- luación con su grupo curso. bula, en donde el motivo principal sea Autoevaluación revisa tu aprendizaje completando la siguiente pauta: la unión o reacción solidaria frente a Niveles de logros grandes problemas. Esta actividad le Al terminar esta evaluación, yo: Sí No Puedo mejorar permitirá trabajar oralmente el conte- 1 Reconozco una columna de opinión y su propósito. 2 Diferencio las ideas principales de las secundarias. nido de la opinión. Es conveniente que 3 Distingo en las oraciones del texto el sujeto del predicado. analice sus respuestas a partir de: a) la 4 Identifico en estas oraciones el núcleo del sujeto y del predicado. función del lenguaje predominante, b) 5 Puedo manifestar mi opinión de lo leído y respetar la que tienen mis compañeros o compañeras. las partes de un texto de opinión, c) los recursos empleados. Unidad 1: Mi opinión cuenta 23 Información complementaria Estrategias diferenciadas Etimología del término solidaridad A quienes se han destacado durante el proceso vivi- Hoy se entiende por solidaridad el principio, la virtud o el valor por medio de la cual do, anímelos a continuar el aprendizaje con desafíos una persona reacciona frente a la necesidad o el dolor de otra de forma generosa, personales. Pregúnteles: ¿se animarán a escribir una cooperativa y comprometida. La etimología de la palabra solidaridad procede de columna de opinión sobre la participación de los jóvenes solidus en latín, término con el que se designaba a una moneda de oro sólida, con- en su región, ciudad, comuna o barrio? A los que no solidada, no variable; y del verbo solidare que significa reunir sólidamente. se han involucrado lo suficiente en el proceso anterior, transmítales que se espera de ellos un cambio de ac- Como derivaciones de lo anterior (de los términos castellanos soldada, soldado, sol- titud, ya que su aporte es necesario para completar el dar, consolidar, solidez), se llega, hacia mediados del siglo XIX, a los términos solidario aprendizaje integral de todo el curso. y solidaridad, aludiendo a una realidad firme, sólida, potente, lograda mediante la conjunción de seres diversos. Este tipo de estructura sólida, pero a la vez dinámica, se Habilidades implicadas: relacionar, comparar, identi- consigue en el ensamblaje de relaciones que constituyen la vida en sociedad. ficar, seleccionar, opinar. Tomado de: www.ciudadpolitica.com Guía didáctica para el docente / Lenguaje 6º básico 29
  • 30.
    Sugerencias metodológicas Taller de Inicie el taller comunicando a sus estu- comunicación escrita diantes el propósito que tiene: ejercer el derecho a opinar, aplicado a la produc- ción de un texto escrito. Antes de iniciar la Escribo para dar mi opinión lectura, prepare su comprensión a partir Hasta ahora has podido conocer opiniones de niños y adultos, que te han permitido reflexionar sobre tu derecho a opinar. Te invitamos a que emplees ese derecho y te de la imagen que complementa el relato, atrevas a entregar tu propia opinión por escrito. Para guiar tu tarea te proponemos la haciendo preguntas como; ¿qué relación lectura del siguiente cuento. existe entre el título y la ilustración? Nuevas palabras Las dos vasijas Integre también los términos del recua- Aguador: persona que tiene por oficio llevar o vender agua. Cuento hindú. Anónimo dro Nuevas palabras, a esta relación , Vasijas: contenedor de agua o Un aguador de la India tenía solo dos grandes vasijas que colgaba en los extre- mos de un palo y que llevaba sobre los hombros. Una tenía varias grietas por líquidos, hecho de barro cocido con la imagen. Con estos conceptos su- u otras materias impermeables. las que se escapaba el agua, de modo que al final de camino solo conservaba la mitad, mientras que la otra era perfecta y mantenía intacto su contenido. Esto giera a los niños predecir el contenido Intacto: que no ha sufrido alteración o deterioro. sucedía diariamente. La vasija sin grietas estaba muy orgullosa de sus logros pues se sabía idónea para los fines para los que fue creada. Pero la pobre vasija del cuento. Idónea: adecuada o apropia- agrietada estaba avergonzada de su propia imperfección y de no poder cumplir da para algo. correctamente su cometido. Así que al cabo de dos años le dijo al aguador: Le sugerimos modelar la primera lectura Cometido: encargo, tarea, –Estoy avergonzada y me quiero disculpar contigo porque debido a mis grie- misión. en voz alta. La segunda lectura debe ser tas solo obtienes la mitad del valor que deberías recibir por tu trabajo. El aguador le contestó: hecha por los estudiantes en forma alter- –Cuando regresemos a casa quiero que notes las bellísimas flores que crecen nada. Después de esta, invite al comentario a lo largo del camino. de la misma aprovechando las preguntas Así lo hizo la tinaja y, en efecto, vio muchísimas flores hermosas a lo largo de la vereda; pero siguió sintiéndose apenada porque al final solo guardaba propuestas y generando la instancia que dentro de sí la mitad del agua del principio. prepara la escritura de la opinión. El aguador le dijo entonces: –¿Te diste cuenta de que las flores solo crecen en tu lado del camino? Quise sacar el lado positivo de tus grietas y sembré semillas de flores. Todos Actividades complementarias los días las has regado y durante dos años yo he podido recogerlas. Si no fueras exactamente como eres, con tu capacidad y tus limitaciones, no hubiera sido posible crear esa belleza. Todos somos vasijas agrietadas Muchos relatos orientales dejan una en- por alguna parte, pero siempre existe la posibilidad de aprovechar las señanza. Propóngales a sus estudiantes Unidad 1 grietas para obtener buenos resultados. Aquiles Julián. Cuentos hindúes. Santo Domingo: Biblioteca Digital e-libro, 2008. otra historia de características similares Versión digital en: http://www.ciudadseva.com/textos/cuentos/otras/anon/india/ a la leída, que logre potenciar la misma vasijas.htm reflexión que propone este cuento. Puede Después de leer ser alguna fábula o relato moral (apólogo) I. Con la ayuda de tu profesor o profesora comenta la lectura con tu grupo curso. que corresponda a la tradición occiden- Pueden apoyarse en las siguientes preguntas. 1. ¿Cuál es la idea principal de este cuento? tal. Sugerimos la fábula de El León y el 2. ¿Qué te parece la actitud que adopta la vasija sin grietas? ratón, recogida en los escritos de Esopo, , 3. El aguador ha visto el lado positivo de la vasija con grietas. ¿Qué te parece cuya enseñanza se puede relacionar con su forma de ver la vida? 4. ¿Con cuál de los personajes de este cuento te identificas? ¿Por qué? la historia leída. Destaque la idea de la II. A partir de esta experiencia preparen la escritura de su opinión. fuerza y el valor que pueden mostrar se- res aparentemente débiles o inútiles. 24 Unidad 1: Mi opinión cuenta Información complementaria Estrategias diferenciadas Literatura india Pida a sus estudiantes de ritmo más La literatura india tiene una larga data; la más antigua tiene inspiración religiosa y filosófica. Su desarrollo lento que se centren en la enseñanza abarca varios períodos; uno de ellos es el período Búdico, basado en las enseñanzas de Buda (S. VI a.C). del cuento explicando su sentido. Ins- te a los de rendimiento más rápido a La literatura india se caracteriza por el desarrollo de un género literario de fines didácticos conocido que opinen sobre el relato leído, es- como cuentos o apólogos morales, basados en fuentes budistas. Las más famosas fábulas están tableciendo comparaciones entre lo recogidas en el Panchatantra (Cinco libros), y el Hidopadesa (Libro de los consejos útiles). Ambos se afirmado por el personaje del agua- difundieron por Asia Menor y por toda Europa. dor y la manera cómo se valora a las El Hidopadesa reúne una serie de pequeñas historias tradicionales de la cultura milenaria de la personas débiles o con defectos en India. Se estima que los relatos que incluye dieron origen al género que hoy denominamos fábula. nuestra sociedad occidental. Tomado y adaptado de: http://www.scribd.com/doc/2526996/LITERATURA-HINDU Habilidades implicadas: relacio- nar, anticipar, opinar. 30 Guía didáctica para el docente / Lenguaje 6º básico
  • 31.
    Unidad 1 Unidad Sugerencias metodológicas 1 La idea principal del texto se lee en el globo de diálogo de la ilustración. Le su- gerimos ahondar en ella hasta que todo ¿Cómo escribo mi opinión? el grupo comprenda el sentido literal y ¡Es el momento para que tú redactes tu propia columna de opinión! ¿Estás de acuer- do con la afirmación del aguador? ¿Qué opinas tú? Todos somos metafórico del relato leído. Teniendo claro vasijas agrietadas por Antes de comenzar tu trabajo, revisa los contenidos sobre el texto de opinión, de alguna parte, pero siempre este mensaje, los niños y niñas estarán modo que puedas abordar esta actividad con seguridad y confianza. existe la posibilidad de aprovechar las grietas en condiciones de avanzar en el paso Pasos para construir mi columna de opinión para obtener buenos a paso. resultados. Antes de escribir el texto Explicite que, al igual que en el proceso 1. Escribe de manera espontánea todas las ideas, datos, experiencias y hechos que de lectura que ya han realizado, durante vengan a tu mente, a partir de la afirmación del aguador. ¿Qué opinas tú? la escritura también existen tres momen- 2. Piensa en tu destinatario. ¿A quién dirigirás tu opinión? tos clave que los ayudarán a producir sus 3. Revisa la información que posees. ¿En qué te basas para opinar? textos. Aliéntelos a escribir el borrador, 4. Organiza la información en dos grupos: información subjetiva e información objetiva. 5. Establece relaciones entre la información que posees. Encontrarás que algunas con la idea clara de lo que se quiere ex- ideas pueden relacionarse entre sí o con alguna experiencia que hayas vivido, presar, pero sin miedo a equivocarse. Al otras pueden surgir solo de la impresión que te causó el cuento. finalizar el escrito, podrán observarlo de Durante la producción del texto manera global y evaluar cuál puede ser 6. Determina cómo comenzarás tu escrito. Recuerda que si cuidas el lenguaje y generas un lazo con tus lectores, tus ideas llegarán mejor. el mejor inicio; si es necesario modificar- 7. Propón un título tentativo que después evaluarás cuando releas tu columna. lo, será el momento. 8. Construye tus ideas aplicando los principios de la coherencia y la cohesión. ¿Sabes en qué consisten y cómo aplicarlos? Pon atención a su descripción. Actividades complementarias a) La coherencia, se relaciona con la organización y el hilo conductor de las ideas planteadas, esto significa que: Para profundizar en el concepto de co- • Entregues tus ideas siguiendo una organización básica: Introducción, de- sarrollo y conclusión. En el caso del texto de opinión sigue la estructura u herencia, propóngales a los alumnos y organización de la columna de opinión. Para ello revisa los contenidos de alumnas que identifiquen qué ideas se la página 18 de este texto. • Cuides la unidad temática, es decir que mantengas un mismo tema o pueden desarrollar, a partir de temas idea central a lo largo del texto. No comiences hablando de un asunto y que ellos mismos propongan. Ejemplo termines refiriéndote a otro. • No te contradigas en lo que planteas. Por ejemplo, no digas que estás de de tema: comida chatarra. acuerdo con algo y luego afirmes que no lo apruebas. • Uses el lenguaje más adecuado para tus receptores y la situación en que Ideas: definición, origen, -ejemplos, -con- te reciben. Esto se llama adecuación. secuencias. b) La cohesión, se refiere a cómo construyes tus oraciones y párrafos. En estos las palabras deben relacionarse entre sí con orden y sentido lógico. Para ello se emplean palabras llamadas conectores. Estas son ver- Información complementaria daderos nexos que unen las palabras, oraciones o párrafos dándoles un significado específico. Características de un texto coherente: • Tiene sentido unitario. El título debe Unidad 1: Mi opinión cuenta 25 corresponder al contenido. No debe ser ni demasiado general ni demasia- do parcial. Estrategias diferenciadas • No debe aparecer ninguna idea no Es posible que los conceptos de coherencia y cohesión sean complejos de abordar para algunos de los pertinente. estudiantes. Si considera pertinente, realice una analogía entre el texto que se escribe y un chaleco que se • El texto coherente ordena las ideas: teje (de hecho, la palabra texto proviene del latín textus, texere, que significa tejer, trenzar, entrelazar). - Jerárquicamente (por orden de Tanto el texto como el chaleco se “tejen”: el primero utiliza las palabras, y el segundo los hilos. importancia). La coherencia tiene que ver con el sentido global del texto. Si se va a hablar de la solidaridad, por - Cronológicamente, si se trata de ejemplo, que todas las situaciones, ejemplos e ideas, apunten a desarrollar ese tema sin desviarse hacia una narración. otro. De igual modo, el chaleco será siempre el mismo objeto que se teja, aun cuando se teja la espalda, - Espacialmente, si se trata de una el cuello o las mangas, pero sería impertinente referirse al tejido de una bufando o un calcetín. descripción. La cohesión refleja cómo están unidas las ideas en un mensaje. Siguiendo la analogía, es ne- cesario saber cómo se une el tejido en cada hilera, cómo se teje el chaleco, para que no queden vacíos o nudos. Habilidades implicadas: identificar, interpretar, aplicar, construir. Guía didáctica para el docente / Lenguaje 6º básico 31
  • 32.
    Sugerencias metodológicas Taller de Explique a sus estudiantes la importancia comunicación escrita del uso de los conectores en la redacción de textos. Destaque en forma especial el Fíjate cómo cambia el sentido de esta expresión al cambiar sus conectores: uso de los conectores de causa y conse- El aguador llevaba agua y una vasija estaba agrietada cuencia, empleados preferentemente en Pero los textos de opinión. Entrégueles ejem- Porque Conectores plos que ilustren este uso. Cuando Pida a sus alumnos y alumnas que dife- ¿Qué sucede al cambiar los conectores? ¿Por qué crees que ocurre esto? En la columna de opinión se emplean preferentemente los conectores cau- rencien entre la causa y la consecuencia sales, que son los que entregan la razón o causa de algo, algunos ejemplos de algo proponiendo nuevos ejemplos, de estos son: porque, ya que, a causa de, debido a, entre otros. También se emplean los llamados conectores de consecuencia, que establecen el efecto que se originen a partir de opiniones. provocado por un hecho, algunos ejemplos son: por lo tanto, por consiguien- Por ejemplo: veo muy poca TV, porque la te, en consecuencia, en efecto, etc. mayoría de los programas son malos.// 9. Fundamenta tu opinión. La mayoría de los programas de TV son Así como es importante cuidar la coherencia y la cohesión al escribir un texto, cuando este tiene como finalidad comunicar una opinión, tienen gran importan- malos; por lo tanto, veo muy poca TV. cia los recursos que empleas para fundamentarla. Recuerda aquellos que viste en la página 19. Actividades complementarias Entre ellos puedes emplear: a) Hechos o situaciones ocurridas de las que tengas información. Para ejemplificar con los estudiantes el uso b) Evidencias: datos o información que te sirven como pruebas para validar tu de conectores, le sugerimos que trabaje opinión (estadísticas, fechas clave u otras informaciones). con la idea central del relato indio, ejemplo: c) Ejemplos que te sirvan para ilustrar ideas o situaciones. d) Técnicas para convencer o persuadir a tus receptores, tales como: Todos somos vasijas agrietadas por alguna • Crear un lazo de cercanía o familiaridad con tus lectores (puedes lograrlo parte, pero siempre existe la posibilidad de con el trato o también compartiendo algún recuerdo o experiencia perso- aprovechar las grietas para obtener buenos nal con ellos). Unidad 1 • Recordarles la tradición o las creencias, señalando que la opinión que de- resultados (en globo de diálogo de pág. 25). fiendes (o rechazas) es la que posee la mayoría de las personas. Pídales que identifiquen el conector que • Redactar el texto con un estilo personal que permita que te reconozcan. permite unir las dos ideas, que expliquen 10. La conclusión. cuál es la relación que se establece en- ¿Cómo aprendo? En la última parte debes cerrar con fuerza tu escrito, presentando conclu- siones o ideas que desprendes de lo dicho, resumiendo las ideas principa- tre ambas y que reemplacen el conector La coherencia te ayudará a les que has comunicado, retomando algún aspecto del inicio o proponiendo desarrollar tu opinión, a lo lar- preguntas que dejen al lector con ánimo de seguir reflexionando en torno a original por otros que cumplen la misma go de todo tu escrito, evitando tu opinión. que te desvíes de tu tema. función adversativa. La cohesión se refiere a cómo se construyen las oraciones y 11. Finalmente, revisa el título. ¿Es apropiado? ¿Cuál escogerás? Piensa en un men- Luego, solicíteles que evalúen por qué cómo se organizan para que saje relacionado con el contenido y a la vez atractivo para tus lectores. el mensaje se comprenda. los siguientes conectores no unen ade- 12. Por último, firma tu columna y escribe la fecha de producción. cuadamente las ideas expresadas en las oraciones del ejemplo: ya que, porque, por lo tanto, por eso. 26 Unidad 1: Mi opinión cuenta Información complementaria Estrategias diferenciadas Los conectores permiten unir partes de un enunciado o dos oraciones, estableciendo un deter- A los estudiantes que tienen dificulta- minado tipo de relación entre las ideas planteadas. (*) des para entrar en el contenido de los Clasificación Conectores conectores, pídales que expliquen en sus cuadernos en qué ocasiones utili- Adversativos o de oposición pero, no obstante, sin embargo, aunque, zan los siguientes conectores: pero, y, (oposición entre los elementos que relaciona) mas, a pesar de, sino… aunque, porque, por lo tanto, sin em- Consecutivos o de consecuencia por lo tanto, pues, por consiguiente, por bargo, ya que, al igual que. Solicíteles (continuación de un razonamiento, o una conse- eso, luego, así que, conque... que escriban un ejemplo para cada cuencia o derivación) explicación. Causales porque, ya que, debido a, con motivo Habilidades implicadas: analizar, (motivo, razón o causa de lo dicho) de… identificar, aplicar, ejemplificar. 32 Guía didáctica para el docente / Lenguaje 6º básico
  • 33.
    Unidad 1 Unidad Sugerencias metodológicas 1 En la revisión, deténgase a comentar con el curso cada uno de los aspectos del paso Nº 11. Puede formar grupos para Después de escribir el texto 13. Relee tu texto y revisa los siguientes aspectos: que reflexionen en torno a uno de los ¿Cómo aprendo? • Coherencia del texto (todas las ideas ayudan a reafirmar tu opinión). aspectos presentados. Posteriormente, • Revisa los medios de comu- • Cohesión del texto (las ideas se presentan de manera clara). nicación escrita: ¿En qué sec- en una puesta en común, cada repre- • Llegada al lector (tu objetivo es persuadir, convencer al lector). • Repetición de palabras (amplía tu vocabulario con el uso de sinónimos). ciones encuentras opiniones? ¿Quiénes las emiten? sentante de grupo plantea las claves • Claridad de la escritura (legibilidad). • ¿Qué sucede en la televisión específicas para mejorar su escrito. • Ortografía (literal, puntual y acentual). y la radio? ¿Cómo puedo di- 14. Pídele a otra persona (compañero, hermano mayor, mamá) que lea y comente ferenciar la información obje- tiva y la opinión? Es importante que los escritos finales, tu texto. Recibe con respeto estas nuevas sugerencias. una vez revisados por el docente, sean publicados. El mensaje del relato llama a Cuando escribas... reflexionar en torno a las potencialidades Acento y tilde: sílabas tónicas y átonas que tienen todos los seres humanos, pese ¿Sueles confundir acento con tilde? Las siguientes líneas te ayudarán a diferenciar claramen- te estos conceptos. a sus diferencias; por tanto, la posibilidad Acento es el mayor relieve o intensidad con que se pronuncia una sílaba dentro de una de opinar es una oportunidad para crecer palabra. Este se llama acento ortográfico o tilde cuando se escribe como una pequeña raya sobre la sílaba de una palabra, ejemplo: comió, canción, último. y reflexionar con la comunidad. Se conoce como acento prosódico cuando solo se marca con la voz, ejemplo: cantar, calor, Solicite a sus estudiantes, que incorporen total. La sílaba que lleva el acento se llama tónica y las demás átonas. Busca otros ejemplos en los textos leídos y ensaya leerlos identificando en qué silaba va el acento. también los conceptos de ortografía inclui- La tilde en el diptongo dos en esta página. Ínstelos a revisar cui- Diptongo es la unión de dos vocales que se pronuncian en una misma sílaba. Una de las vocales dadosamente su texto antes de publicarlo. debe ser abierta (a, e, o) y la otra cerrada (i, u), o las dos cerradas. Cuando el diptongo esté formado por una vocal abierta y una cerrada, la tilde irá sobre la vocal abierta. Ejemplo: huéspedes, diáfano, reunión. Actividades complementarias Cuando el diptongo esté formado por dos vocales cerradas, la tilde irá sobre la segunda vocal cerrada. Ejemplo: jesuítico, cuídate, benjuí. Explique a sus estudiantes que los tex- tos que se les pide revisar en el recua- dro ¿Cómo aprendo? deben ser en- Autoevaluación revisa tu aprendizaje completando la siguiente pauta: Niveles de logros tregados en el contexto de los diarios y Al terminar esta evaluación, yo: Sí No Puedo mejorar revistas en que hayan sido publicados, 1 Organicé mi escritura en etapas, planteándome objetivos claros. para evidenciar su función. 2 Comprendí el concepto de coherencia y pude aplicarlo a mi escrito. La segunda pregunta puede ser una 3 Comprendí el concepto de cohesión y pude aplicarlo a mi columna. actividad para que sus estudiantes com- 4 Planteé claramente una opinión escrita, ajustándome a la estructura de un texto de opinión. partan con su familia. Pregúnteles: ¿ven 5 Fundamenté mi opinión empleando algunos recursos para convencer o persuadir. noticias en familia? ¿En qué momentos 6 Escogí un título adecuado y atractivo para mis lectores. la información objetiva pasó a la opinión? ¿Qué claves tiene el espectador para re- Unidad 1: Mi opinión cuenta 27 conocer una noticia? ¿Qué programas de televisión comunican opiniones? Información complementaria Estrategias diferenciadas Géneros periodísticos de opinión Le sugerimos abrir una puesta en común para que los estudiantes La labor periodística se manifiesta en diferentes tipos de texto que puedan comentar la pauta de autoevaluación. Converse con aquellos se han agrupado en tres géneros, de acuerdo con su finalidad y que tienen la percepción de que su trabajo aún puede mejorar y los rasgos que presentan. Estos son: el género informativo, que planifique ese segundo momento con ellos. Esta actividad de pro- incluye los textos cuyo fin es entregar información objetiva, entre ducción brinda la posibilidad de aplicar los contenidos trabajados en los que destacan la noticia y el reportaje; el género de opinión, un contexto nuevo, por lo tanto, es un momento fundamental para que recoge los textos destinados a manifestar o generar opinión, avanzar en el aprendizaje. Eso sí, es importante que ellos sean capa- entre los que relevan el editorial y la columna de opinión; finalmente, ces de identificar las dificultades concretas que debieron enfrentar el género híbrido, cuya construcción se basa en una mixtura de antes de acceder a esta nueva oportunidad. textos de opinión e información clara representante de estos es Habilidades implicadas: analizar, identificar, reflexionar, opinar. la crónica. Guía didáctica para el docente / Lenguaje 6º básico 33
  • 34.
    Sugerencias metodológicas Taller de Antes de iniciar este taller active los comunicación oral conocimientos y experiencias previas de sus estudiantes respecto de la lec- tura que genera la actividad de comu- Mi opinión cuenta nicación oral. Al respecto, pregúnteles En la sección anterior lograste escribir un texto de opinión. Ahora te invitamos a re- flexionar sobre la experiencia de la guerra y a comunicar oralmente tu opinión. ¿qué saben de Japón y de su cultura? Para guiar el tema les proponemos opinar sobre el contenido de la siguiente lectura. ¿Conocen el arte japonés que consiste Leánla en voz alta alternando diferentes lectores del grupo curso. en crear figuras con papeles doblados? ¿Reconocen esa técnica en la ilustra- Mil grullas ción? ¿Por qué creen que el texto se Elsa Bornemann llamará “Mil grullas”? Naomi Watanabe y Toshiro Ueda creían que el mundo era nuevo. Le sugerimos invitar a los niños y niñas Como todos los chicos. Porque ellos eran nuevos a que realicen la primera lectura en si- en el mundo (…) y esperaban ansiosos cada día Conoce a la autora... para descubrirlo. lencio. El texto se puede dividir en tres ¡Ah… y también se estaban descubriendo el uno al secciones (presentación de los persona- Elsa Bornemann (1952-...) otro! jes en su realidad cotidiana, caída de la Se contemplaban de reojo durante la caminata hacia la escuela, cuando suponían que sus miradas levan- bomba nuclear y situación de los niños taban murallas y nadie más que ellos podía transitar ese imaginario senderito de ojos a ojos. después de la bomba). Pida a tres estu- Apenas si habían intercambiado algunas frases. El afecto de los dos no buscaba diantes que preparen una determinada las palabras. Estaban acostumbrados al silencio (…) Nació en Buenos Aires, sección del texto en voz alta para la lec- Argentina. Se tituló como Ocho de la mañana del seis de agosto en el cielo de Hiroshima. Naomi se ajusta el obi de su kimono y recuerda a su amigo: tura compartida. profesora en Letras en la Facultad de Filosofía y Letras – ¿Qué estará haciendo ahora? Después de la lectura puede explicitar de la Universidad Nacional de Buenos Aires, donde obtuvo “Ahora”, Toshiro pesca en la isla mientras se pregunta: cómo se dividió el texto, de modo que además, el doctorado en la – ¿Qué estará haciendo Naomi? Unidad 1 misma especialidad. sus estudiantes reconozcan los cambios Ha realizado numerosos cur- En el mismo momento, un avión enemigo sobrevuela el cielo de Hiroshima. temporales presentes en el relato. sos y talleres sobre literatura En el avión, hombres blancos que pulsan botones y la bomba atómica surca por primera vez un cielo. El cielo de Hiroshima. para niños y jóvenes, tanto en Argentina como en el Un repentino resplandor ilumina extrañamente la ciudad. Actividades complementarias exterior. Además de publicar traducciones y antologías, En ella, una mamá amamanta a su hijo por última vez. escribe cuentos, novelas y Dos viejos trenzan bambúes por última vez. Aplique el instrumento de lectura foto- poemas. Compone canciones y piezas teatrales y colabora Una docena de niños canturrea una canción por última vez. copiable anexo a las páginas de recur- en la creación de guiones y Cientos de mujeres repiten sus gestos habituales por última vez. sos de la guía destinados a esta Unidad en la narración de cuentos para televisión. Miles de hombres piensan en mañana por última vez (…). (p.51). Este contiene la parte final del Ha obtenido numerosos pre- Naomi sale para hacer unos recados. cuento leído, le servirá para completar la mios y distinciones por sus libros. Silenciosa explota la bomba. Hierven, de repente, las aguas del río. experiencia de lectura de sus estudian- tes, y evaluar con ellos la comprensión que efectivamente han logrado de este 28 Unidad 1: Mi opinión cuenta texto. Información complementaria Estrategias diferenciadas El frente del Pacífico y el fin de la Segunda Guerra Mundial Pida a los estudiantes de rendimiento más len- Tras la derrota alemana, en mayo de 1945, los norteamericanos se deciden a usar un to que identifiquen y caractericen a los perso- arma terrible, en la que han estado investigando secretamente. najes. A los de ritmo más avanzado solicíteles que relacionen el término de la Segunda Guerra El 6 de agosto de 1945, el avión “Enola Gay” lanza la bomba atómica “Little boy” sobre la Mundial con la experiencia de muerte vivida por ciudad de Hiroshima. El resultado es atroz: 100.000 muertos y miles de heridos por el efecto los personajes del cuento. Pídales que opinen de una única bomba. El 8 de agosto, la URSS declara la guerra a Japón, ocupa Manchuria y sobre este hecho, explicando qué noción o idea parte de Corea. Al día siguiente, Estados Unidos lanza una segunda bomba atómica sobre la de la guerra tenían los niños del cuento, y si es- ciudad de Nagasaki. El horror nuclear precipita la capitulación de Japón. Los representantes tán de acuerdo con el empleo de esta arma ató- del emperador japonés, Hiro-Hito, firman, ante MacArthur, la rendición incondicional en el mica para haber puesto fin al conflicto mundial. buque de guerra Missouri. La Segunda Guerra Mundial había terminado. Habilidades implicadas: recordar, relacionar, Tomado de: http://www.historiasiglo20.org/IIGM/guerra3.htm comprender, reflexionar, opinar. 34 Guía didáctica para el docente / Lenguaje 6º básico
  • 35.
    Unidad 1 Unidad Sugerencias metodológicas 1 Una vez compartidas las respuestas a las preguntas que evalúan la compren- sión lectora, le sugerimos leer en voz Y medio millón de japoneses, medio millón de seres humanos, se desintegran alta la segunda parte del cuento, que se esa mañana.Y con ellos, desaparecen edificios, árboles, calles, animales, puentes y el pasado de Hiroshima. centra en Toshiro y en su deseo de que Ya, ninguno de los supervivientes podrá volver a reflejarse en el mismo espejo, su amiga alcance la paz. Pregunte a sus ni abrir nuevamente la puerta de su casa, ni retomar ningún camino querido. estudiantes cómo creen que continuará Nadie será ya quien era. Hiroshima arrasada por un hongo atómico. la historia. Las propuestas deben ser Hiroshima es el sol ese seis de agosto de 1945. Un sol estallando. (…) verosímiles, pues el relato se centra en En diciembre logró Toshiro averiguar dónde estaba Naomi. ¡Y que aún estaba un acontecimiento real y concreto. viva, Dios! Ella y su familia, internados en el hospital de una localidad próxima a Hiroshi- Lea en voz alta la segunda parte del cuen- ma.Y hacia ese hospital marchó Toshiro una mañana. to (que se encuentra en la páginas de re- Naomi se hallaba en una cama situada junto a la ventana. Ya no tenía sus tren- cursos de esta Unidad). A partir de esta zas. Apenas una tenue pelusita oscura. Sobre su mesilla, unas cuantas grullas de papel desparramadas. segunda parte, usted podrá profundizar en – Voy a morirme, Toshiro… –susurró, cuando su amigo se paró, en silencio, al la reflexión ya realizada y podrá darle más lado de su cama. –Nunca llegaré a plegar las mil grullas que me hacen falta… sentido al título del relato. Al respecto, pre- Mil grullas…o Semba-Tsuru, como se dice en japonés. gunte a sus estudiantes: ¿qué representan Con el corazón encogido, Toshiro contó las que se hallaban dispersas sobre la mesilla. Solo veinte. Después, las juntó cuidadosamente antes de guardarlas en las grullas para Toshiro? ¿Qué les parece un bolsillo de su chaqueta. el regalo que Toshiro le hace a Naomi? – Te vas a curar, Naomi –le dijo entonces, pero su amiga no le oía ya: se había quedado dormida. ¿Cómo es la vida adulta de Toshiro? El muchachito salió del hospital, bebiéndose las lágrimas. Elsa Bornemann. No somos irrompibles. Madrid: Editorial Anaya, 1991 (fragmento). Actividades complementarias Después de leer Grullas para el curso I. Comenta la lectura con tu grupo curso. Para guiar el comentario sugerimos las Los alumnos y alumnas pueden co- siguientes preguntas. nectarse con la cultura japonesa y con 1. ¿De qué trata este cuento? 2. ¿Con qué acontecimiento de la historia universal se relaciona el asunto tratado? la triste historia de Naomi y Toshiro, 3. ¿Quiénes lo protagonizan? ¿Cómo son estos niños? Expliquen indicando plegando sus propias grullas de papel. sus características. Puede ser que sus coloridas creacio- 4. ¿Qué les parece la amistad que existe entre Naomi y Toshiro? ¿Cómo la describirían? nes las regalen a diferentes personas 5. ¿Qué sucede con la vida de estos niños, después del lanzamiento de la de la comunidad escolar, las incluyan bomba atómica? 6. “Mil grullas” es un cuento, es decir, un texto narrativo. ¿Qué diferencias ob- en un proyecto por la paz más amplio servan entre este tipo de texto y una columna de opinión? Construyan una o las coloquen en su diario mural como tabla comparativa. símbolo de la amistad y la alegría. En Internet encontrará varios sitios que en- Unidad 1: Mi opinión cuenta 29 tregan instrucciones y videos con tutoria- les para crear grullas de papel. Un ejemplo es el sitio http://www.comohacerorigami. Información complementaria com/video-de-grulla-en-origami/ Cuenta la tradición japonesa que quien pliegue mil grullas de papel tendrá larga vida y felicidad. Esta idea se convirtió en una historia sobre una niña japonesa que enferma por culpa de la bomba nuclear lanzada sobre Hiroshima, y que comienza a plegar grullas para salvarse. Varios autores han escrito este cuento con algunas variantes y lo cierto es que las grullas de papel se convirtie- ron en un símbolo de la paz y de la unión. http://www.educared.org.ar/biblioteca/guiadeletras/archivos/bornemann_elsa/index.htm Estrategias diferenciadas De acuerdo con las habilidades de sus estudiantes invítelos a que desarrollen diferentes activida- des relacionadas con la paz y la guerra; algunas de ellas pueden ser de carácter artístico, tales como: dibujar y pintar, crear figuras de origami, escribir poesías, canciones o dramatizaciones; otras, de carácter más abstracto, pueden ser escribir comentarios u opiniones, o inventar titula- res noticiosos relacionados con la paz. Habilidades implicadas: analizar, reflexionar, opinar, recrear. Guía didáctica para el docente / Lenguaje 6º básico 35
  • 36.
    Sugerencias metodológicas Taller de Guíe la investigación que realizarán sus comunicación oral estudiantes. Apóyelos en la búsqueda de material en Internet. Explíqueles las ventajas y desventajas de este recurso, Investigando acerca del tema El cuento que has leído surge a partir de un hecho real que marcó definitiva- leyendo con ellos el apartado referido mente la historia de la humanidad. Antes de opinar sobre esta lectura, infórmate a las TICs que está en esta página acerca de este hecho desarrollando junto con tus compañeros y compañeras la siguiente actividad: del Texto. Procure que este tema sea 1. Hagan una breve investigación acerca de este tema. Para ello dividan el curso en considerado responsablemente por los pequeños grupos. Cada uno de los cuales escogerá solo uno de los siguientes estudiantes. aspectos relacionados con el tema central de la lectura. • ¿Qué es una bomba atómica? ¿Cuándo y con qué fin se fabricaron estas bom- Destaque la importancia de que anoten bas? ¿Dónde se han empleado? todas las fuentes bibliográficas o elec- • Causas y consecuencias de la caída de la bomba atómica en Hiroshima y Nagasaki. trónicas empleadas en su investigación. • Líderes por la paz. Premio Nobel de la Paz. Y que, una vez recopilada la informa- • La Organización de las Naciones Unidas: Un compromiso por la paz mundial. ción, hagan referencia a ellas cuando 2. Preparen una breve presentación del tema que han escogido, consultando libros, revistas o páginas de Internet con información confiable, o algún expongan su tema. Es importante que otro material audiovisual. aprendan también a transmitir adecua- 3. Guiados por su profesor o profesora, seleccionen la información y las imágenes que quieran compartir con su curso. Anímense a utilizar los recursos tecnológi- damente ideas con contenido subjetivo. cos que tengan disponibles en su escuela o colegio (dispositivos, como proyec- TICs De este modo, la información se trans- tor multimedia, y programas de presentación de imágenes). Búsquedas seguras parentará y permitirá instalar la impor- No todas las páginas de Inter- ¿Cómo exponer una información? tancia de las citas. net, ofrecen información ver- dadera y confiable, por esto te Ten en cuenta que para exponer es necesario: Destaque la estructura de la exposi- recomendamos comprobar: Si la página corresponde a una • Ordenar la información y sintetizarla, dejando solo las ideas más importantes. • Hacer un esquema en el que organices la información que expondrán en: inicio, ción: presentación, desarrollo y cierre. institución reconocida y de desarrollo y cierre. prestigio. Explicite que esta estructura también Si la dirección Web se ha • Al iniciar no olvides presentar el tema y el objetivo de tu exposición. está presente en los textos de opinión. Unidad 1 mantenido en el tiempo, es decir, qué antigüedad tiene. Si los datos que entrega pue- • En el desarrollo explica los contenidos principales mencionando algunos ejemplos para aclarar las ideas que sean más complejas. den verificarse, es decir, si • En el cierre o conclusión debes terminar de exponer tu información entregando algu- Actividades complementarias los autores o emisores de la na idea final que se desprenda de lo dicho o simplemente sintetizando lo expuesto. información facilitan el acceso • En una exposición oral es determinante el uso adecuado de la voz, por eso ajusta a las fuentes desde las que Refiérase al Memorial de la Paz, levan- originaron su información. el tono de acuerdo con lo que dices (serio, triste, alegre, de pregunta o duda, etc.) y regula el volumen para que tu auditorio te escuche sin dificultad. tado en Hiroshima. Relaciónelo con otros Si la información está basada en estudios o estadísticas se- • También son importantes los gestos que acompañan a tus palabras, estos deben memoriales y con el Museo de la memo- rias, es decir, si están hechas por profesionales o especialis- ser naturales y apoyar tu mensaje reforzando lo que intentas comunicar. ria recientemente inaugurado en Chile. tas con suficiente experiencia o Dialoguemos en grupo respaldo académico. Vincule estas realidades con la promo- Si los autores y editores fir- 1. Después de la información objetiva que han recibido a partir de las diferentes exposi- ción de la paz y el respeto a los Derechos man sus trabajos o respon- den por sus declaraciones. ciones de sus compañeros y compañeras, organícense en grupos pequeños e inter- cambien sus puntos de vista u opiniones con respecto a la información expuesta. Humanos que hace Naciones Unidas. Una segunda opción es lograr que hagan 30 Unidad 1: Mi opinión cuenta una presentación del Memorial de Hiroshi- ma, de preferencia empleando un proyector multimedia. Colabore en la selección de imágenes que hagan sus alumnos y alum- Información complementaria nas, puesto que algunas pueden resultar Características de una fuente confiable muy impactantes para los niños y niñas de Exactitud: menciona el autor y/o a la institución y facilita el contacto con él/ella. esta edad. Autoridad: representa las referencias del autor y se relaciona con .edu, . gov, .org, o .net. Objetividad: brinda información precisa con publicidad limitada. Obtenga información de: http://locurajapon. Actualidad: es actualizada regularmente junto con los enlaces. com/memorial-de-la-paz-de-hiroshima/ comment-page-1/ Cobertura: usted puede ver la información sin limitaciones (pagos, tecnología, software). Tomado de: http://www.slideshare.net/jmvelezmontas/identificando-fuentes-confiables-y-gratuitas-adem Estrategias diferenciadas Solicite a los estudiantes más avanzados que seleccionen una buena cantidad de sitios Web que cumplan con las características descritas. Pídales que fundamenten su elección de acuerdo con las recomendaciones entregadas. Los demás harán acopio de información desde estas páginas. Habilidades implicadas: investigar, seleccionar, sintetizar, exponer. 36 Guía didáctica para el docente / Lenguaje 6º básico
  • 37.
    Unidad 1 Unidad Sugerencias metodológicas 1 Al igual que en la actividad de investi- gación, apoye a sus estudiantes en el proceso de organizar un foro en el que 2. Dentro de cada uno de los grupos de trabajo, conversen acerca del rol que tie- nen los niños y niñas del siglo XXI en el mantenimiento de la paz mundial. todos participarán integrados a peque- Guíense por las siguientes preguntas: ños grupos de discusión. Al finalizar el • ¿Qué piensan de las guerras y el empleo de armas atómicas? • ¿Cómo podemos evitar las guerras entre los países u otro tipo de conflictos foro, realice un proceso de metacogni- violentos? ción, de modo que los estudiantes pue- • Compartan sus opiniones y puntos de vista, mientras un responsable del equi- po toma apuntes de las principales ideas que surjan. dan evaluar la experiencia, destacando • Luego, a partir de lo conversado, definan tres acciones concretas que pueden los aciertos e identificando los proble- realizar para contribuir a cuidar y mantener la paz en su entorno: sala de cla- ses, colegio o escuela, vecinos, barrio, ciudad o pueblo en donde viven. mas. Pídales también que reflexionen en 3. Finalmente, organicen un foro como curso. Cada equipo elige un representante torno a la actitud que mantuvieron a lo para que participe en el foro general. largo de la actividad. ¿Cómo desarrollamos nuestro foro? Recomendamos los siguientes pasos: Actividades complementarias • Presentación del moderador, quien abre el foro, presenta el tema de discusión y a los demás participantes. (5 minutos). Cuando opines Proponga a sus alumnos y alumnas hacer • Cada representante expone las conclusiones de su grupo y explica el rol que tienen • Organiza tus ideas procurando mantener los tres momentos una exposición en el curso con el tema los niños y niñas del siglo XXI en el mantenimiento de la paz mundial. (5 minutos cada uno, 25 minutos en total). básicos de todo discurso: pre- sentación de la opinión, expli- de la guerra y la paz. En esta pueden • Cada expositor presenta las tres acciones concretas que, como grupo, han defini- do para mantener la paz en su entorno. Se apoya en un papelógrafo en donde estas cación o desarrollo de ella y presentar trabajos artísticos como: dibu- cierre del planteamiento. han sido escritas de modo destacado. (3 minutos cada uno, 15 minutos en total). • Emplea recursos (ejemplos, jos, pinturas, collages, afiches, poemas • Cierre del foro a cargo del moderador. Este dará término al diálogo, sinteti- datos, evidencias, etc.) que fundamenten tu opinión. ilustrados, entre otros. Sugerimos que zando las ideas fundamentales y destacando los puntos de encuentro que se hayan producido. • Aplica los principios de la co- herencia y la cohesión al pre- incorporen pequeños textos, fotografías Integra tus conocimientos sentar tus ideas. Comunica tu y titulares noticiosos, que den cohrencia opinión transmitiendo seguri- El foro es una técnica de comunicación que tiene como propósito intercambiar pun- dad y acogida con tus gestos. al tema de la exposición. Pueden incor- Emplea tu voz en un tono y tos de vista y opiniones con otras personas, acerca de un tema específico. Consti- volumen adecuado para que porar también la información recogida tuye un encuentro a través del diálogo, por lo tanto, requiere que los participantes no todos te escuchen. entren en descalificaciones ni faltas de respeto. del Memorial de Hiroshima, u otros que hayan conocido o visitado en el contexto nacional. Autoevaluación revisa tu aprendizaje completando la siguiente pauta: Niveles de logros Al terminar esta sección, yo: Sí No Puedo mejorar 1 Pude relacionar el tema del cuento con el acontecimiento histórico al que alude. 2 Reflexioné en torno a la guerra rechazando la violencia. 3 Comprendí este fenómeno y opiné sobre él. 4 Valoré la paz y comprendí mi labor de cuidarla. 5 Opiné con seguridad, valorando mi aporte al diálogo. Unidad 1: Mi opinión cuenta 31 Información complementaria Estrategias diferenciadas Una exposición es una presentación de colecciones u objetos orga- Monitoree el proceso de los alumnos y alumnas que han eviden- nizados en torno a una temática común, que se propone como una ciado un ritmo más lento: “Mil grullas” es un cuento, es decir, un muestra ofrecida al público interesado en ella. En una exposición texto narrativo. ¿Qué diferencias existen entre este tipo de texto y pueden presentarse objetos de diversa índole, tales como: obras de una columna de opinión? Una vez que han logrado establecer las arte, fotografías, hallazgos arqueológicos, objetos de interés históri- diferencias que existen entre un texto narrativo y un texto de opinión, co, maquetas de experimentos científicos, entre muchos otros. pídale que narren algo relacionado con el cuento leído y luego que Una exposición permanente, organizada y estructurada en torno a opinen sobre lo escrito. temáticas específicas, constituye una institución llamada museo. Habilidades implicadas: opinar, reflexionar, evaluar. Guía didáctica para el docente / Lenguaje 6º básico 37
  • 38.
    Sugerencias metodológicas Antes dela lectura, promueva un clima Evaluación final de apertura y de reflexión: ¿cuáles con- sideran que son las necesidades básicas del ser humano? ¿Estamos capacitados I. Para que compruebes lo que has aprendido en esta unidad, desarrolla la para vivir aislados? ¿Es una necesidad siguiente evaluación final. Lee atentamente el siguiente texto. encontrarme con otros seres humanos Conoce al autor... Mensaje de Ernesto Sábato para construir un mundo más acogedor? Ernesto Sábato (1911-...) Comisión de Personalidades por la Infancia Cuando revise la evaluación, analice con Te hablo a ti y, a través de ti, a todos los chicos que me escriben o me paran los niños y niñas la construcción del men- en la calle. No quiero morirme sin decirles estas palabras: Tengo fe en ustedes, no podemos hundirnos en la depresión, porque es de saje: “Te hablo a ti…”, “Tengo fe en us- alguna manera un lujo que no pueden darse los padres de los chiquitos que tedes…”, “Sí, muchachos…”, “Les pro- se mueren de hambre. Y no es posible que nos encerremos cada vez con más seguridades en nuestras casas. Tenemos que abrirnos al mundo. No pongo…”, “A ver qué hacemos…”, son Escritor argentino, se doctoró en considerar que el desastre está afuera, sino que arde como una fogata en el propio comedor de nuestras casas; es la vida y nuestro mundo los que están los comienzos que usa el autor para es- Física y Filosofía en la Uni- en peligro. versidad de La Plata. Trabajó tructurar cada párrafo. A partir de estas luego en el Laboratorio Curie, Sí, muchachos. La vida del mundo hay que tomarla como una tarea propia y salir a defenderla, esa es nuestra misión. Por eso te hablo, con el deseo de oraciones, converse con el curso sobre el en París, y abandonó definiti- vamente la ciencia en 1945 generar en ti no solo la provocación, sino también el convencimiento. Son estilo de Sábato y la eficacia de su texto para dedicarse exclusivamen- muchos los que en medio de la tempestad continúan ofreciendo su tiempo te a la literatura. y hasta su propia vida por el otro, en las calles, en las cárceles, en las villas para interpelar y persuadir al receptor. La obra de Sábato, prestigia- miserables, en los hospitales. da con numerosos premios Les propongo, entonces, con la gravedad de las palabras finales de mi vida, Actividades complementarias internacionales y difundida en múltiples traducciones, que nos abracemos en un compromiso: salgamos a los espacios abiertos, arriesguémonos por el otro. Esperemos con quienes tienden sus brazos que incluye tres novelas: El túnel una nueva ola de la historia nos levante. Ernesto Sábato es un escritor nacido (1948), Sobre héroes y tumbas A ver qué hacemos, a dónde vamos. Si va a (1961), y Abbadón el extermi- en 1911 y, a pesar de lo que muchos nador (1974). Además, escribió haber un cambio, este va a ser hecho por la juventud. numerosos ensayos sobre el podrían pensar, es un hombre que está hombre en la crisis de nuestro conectado con los niños y jóvenes del tiempo y sobre el sentido de la Alma Flor Ada y Unidad 1 actividad literaria: El escritor y F. Isabel Campoy. mundo. Él no “está de visita”, él – ade- sus fantasmas (1963), Apolo- Derecho a la Igualdad. Madrid: Editorial Alfaguara y UNICEF, . gías y rechazos (1979), Antes más de su quehacer en las Letras y en del fin (1998), La resistencia 2000). (Adaptación). las Ciencias – ha sido una potente voz (2000), entre otros. para defender los Derechos Humanos. Después de leer II. Responde en tu cuaderno las siguientes preguntas: Anime a sus estudiantes a conversar o en- 1. ¿A quién está dirigido este mensaje de Ernesto Sábato? trevistar a personas de la tercera edad, en 2. ¿Qué pide Sábato a los jóvenes? especial a las más cercanas. Pídales que 3. ¿Qué piensa respecto de los peligros que enfrenta el mundo? consulten a estas personas acerca de qué 4. ¿Por qué crees que confía en la gente joven para provocar los cambios nece- piensan de la opinión de Ernesto Sábato, sarios? 5. ¿Cuál es su propuesta para resolver los problemas del mundo? referida a que los jóvenes son la esperan- za del mundo. Ínstelos a que anoten sus respuestas y, en una puesta en común, las 32 Unidad 1: Mi opinión cuenta compartan y comenten en el curso. Información complementaria Estrategias diferenciadas A partir de la década de 1970, más que un escritor, Sábato ha representado una conciencia moral Aquellos alumnos y alumnas que ten- que actúa como un llamado de alerta frente a una época que él no ha dudado en calificar de gan dificultades en la comprensión “sombría”. Esa identificación entre Sábato y la autoridad ética quedó muy reforzada por su labor lectora pueden, antes de realizar los como presidente de la Comisión Nacional sobre la Desaparición de Personas (CONADEP), para la ejercicios de evaluación, escribir en que fue designado en 1983 por el entonces Presidente de la república argentina, Raúl Alfonsín. sus cuadernos qué les dice Sábato a Las conclusiones de la Comisión quedaron recogidas en el llamado Informe Sábato. En 1984 este los jóvenes. Comenzarán: “A los jóve- autor fue galardonado con el Premio Cervantes. nes, Ernesto Sábato les dice que…”. La obra de Sábato, que ha sido prestigiada con numerosos premios internacionales y difundida en Continuarán el texto, con sus palabras, múltiples traducciones, incluye además multitud de ensayos como Hombres y engranajes (1951), siguiendo el mensaje del autor. La ex- El escritor y sus fantasmas (1963), El otro rostro del peronismo (1956), Tango: discusión y clave tensión debiera ser de un párrafo. (1963), La cultura en la encrucijada nacional (1973), Tres aproximaciones a la literatura de nuestro Habilidades implicadas: reflexionar, tiempo (1974), Apologías y rechazos (1979), Antes del fin (1998) y La resistencia (2000). analizar, opinar. Tomado y adaptado de: www.biografiasyvidas.com/biografia/s/sabato.htm 38 Guía didáctica para el docente / Lenguaje 6º básico
  • 39.
    Unidad 1 Unidad Sugerencias metodológicas 1 La evaluación final también puede ser una instancia para evaluar formativa- mente las estrategias que se han tra- III. Marca con una cruz la alternativa correcta. bajado en esta Unidad. Le sugerimos 1. ¿Cuál es la finalidad de este texto? acompañar a sus alumnos y alumnas A. Entregar una opinión. B. Exponer una información. con las siguientes preguntas, de modo C. Narrar acontecimientos o hechos. que el trabajo individual que desarrollen D. Responder a una pregunta. en esta sección se pueda potenciar: 2. ¿Qué representan los jóvenes para Ernesto Sábato? A. Debilidad. • Antes de leer, ¿qué información te B. Esperanza. ayuda a acercarte al texto? C. Tristeza. D. Respeto. • ¿Qué actitud debes tener al momento 3. ¿En qué etapa de su vida escribe Ernesto Sábato este mensaje? de leer? A. En su vida adulta. • ¿Por qué es deseable que en tu cua- B. En su vejez. C. Durante su juventud. derno respondas las preguntas de D. No se puede precisar. manera completa? 4. ¿Qué recurso persuasivo emplea el autor en la afirmación: ”Te hablo a ti y, a través de ti, a todos los chicos que • ¿Recuerdas cómo se responden las me escriben o me paran en la calle”? A. Cercanía o familiaridad con los receptores. preguntas de selección múltiple? B. Un ejemplo para probar su popularidad. C. Un estilo personal. Actividades complementarias D. Un ejemplo para conmover. 5. ¿Cómo se manifiesta la función apelativa en este texto? Sábato se dirige a los jóvenes. Al finali- A. Cuando informa de hechos que suceden en el mundo. zar la evaluación de esta sección, puede B. En las experiencias que comparte con los receptores. ofrecerles a los estudiantes que le res- C. Cuando Sábato anima a los jóvenes a realizar un cambio. D. Al escribir con coherencia y cohesión sus ideas. pondan al autor. De acuerdo a su plan 6. En la oración “(Yo) Tengo fe en ustedes”, ¿cuál es el núcleo del predicado? de trabajo y al tiempo disponible, puede A. Ustedes. realizar esta actividad de manera indivi- B. Fe. dual o colectiva, oral o escrita. C. Tengo. D. Yo. Estrategias diferenciadas IV. Junto a un compañero o compañera evalúen lo aprendido respondiendo en común las siguientes preguntas: Si durante la Unidad identificó alumnos y 1. ¿Por qué las opiniones no pueden considerarse como hechos objetivos? alumnas que tuvieron dificultades para 2. ¿En qué situaciones de la vida diaria, escuchan o manifiestan opiniones? Mencionen ejemplos. 3. ¿Consideran importante expresar su opinión y considerar las de otras personas? distinguir hecho de opinión, ofrézcales la 4. Anoten sus respuestas, y en una puesta en común, compártanlas con su curso. oportunidad de compartir con el curso la diferencia que existe entre estos dos con- Unidad 1: Mi opinión cuenta 33 ceptos. Así les podrá demostrar el avance que han logrado a lo largo de las sesiones. Información complementaria El fragmento presentado en el Texto del Estudiante corresponde a (…) Testimonio, legado o epílogo, casi un testamento espiritual de una producción de UNICEF, que recoge un extracto de las páginas quien, viendo llegar el fin, siente la necesidad imperiosa de decir, de finales de la obra de Sábato, titulada Antes del fin (Buenos Aires, gritar aún frente a la civilización que se derrumba; tratando de unir Seix Barral, 1998). en una especie de ruego, a todos aquellos que todavía podemos Esta obra que textualmente oscila entre las memorias y el ensayo, hacer algo por rescatar los restos de la Humanidad. es una especie de testamento donde nos abruma con su valor, su El epílogo de la obra culmina con estas palabras: […]“Solo quienes persistencia incorruptible, su pasión y su lucha frente a las adver- sean capaces de encarnar la utopía serán aptos para el combate sidades de la vida, su solidaridad con los desposeídos, su compro- decisivo, el de recuperar cuanto de humanidad hayamos perdido”. miso, su entrega total al arte, y su permanente y sólida esperanza Tomado y adaptado de: en los jóvenes. http://www.luventicus.org/articulos/03V001/antes_del_fin.html Habilidades implicadas: reflexionar, analizar, opinar. Guía didáctica para el docente / Lenguaje 6º básico 39
  • 40.
    Sugerencias metodológicas Oriente alos estudiantes a comprender ¿Qué has aprendido? el organizador. Pídales a algunos que lo lean, incorporando palabras que los Antes de desarrollar tu evaluación final revisa los contenidos tratados en esta unidad. ayuden a darle sentido a la información 1. Observa atentamente el siguiente mapa conceptual, relacionando e integrando los contenidos tratados. que leen. La pregunta 5 es una oportunidad para seguir construyendo conocimiento. Es- Texto de opinión timule a sus alumnos y alumnas a res- su finalidad es ponderla, a tener una actitud activa en su aprendizaje y a compartir las ideas Convencer o persuadir que enriquecen este proceso. en ellos predomina la Actividades complementarias Proponga a sus estudiantes que, a par- Función apelativa del lenguaje tir del tema del derecho a opinar de los niños y niñas, escriban un breve texto se construyen con con inicio, desarrollo y cierre, en el que se puedan apreciar todos los conceptos Coherencia y cohesión expuestos en el organizador gráfico. El título del texto debe corresponder al para manifestar a través de concepto central de este organizador. Interróguelos previamente y solicíteles Recursos que lo identifiquen. Predominio de la Información complementaria Unidad 1 subjetividad Hechos Evidencias Ejemplos Técnicas de persuasión Artículo 12. Derecho a opinar 1. Los Estados Partes garantizarán al niño que esté en condiciones de for- 2. Con ayuda del mapa conceptual, escribe en tu cuaderno una definición para los conceptos de opinión y columna de opinión. marse un juicio propio, el derecho de 3. En esta unidad, ¿pudiste apreciar ejemplos de opiniones en forma oral y escrita? expresar su opinión libremente en to- 4. Dentro de una columna de opinión, ¿cómo se relacionan las distintas partes del texto? dos los asuntos que afectan al niño, 5. ¿Qué otra información habrías agregado en el organizador para enriquecerlo? teniéndose debidamente en cuenta las opiniones del niño, en función de la edad y madurez del niño. 34 Unidad 1: Mi opinión cuenta 2. Con tal fin, se dará en particular al niño oportunidad de ser escuchado, en todo procedimiento judicial o ad- Estrategias diferenciadas ministrativo que afecte al niño, ya sea directamente o por medio de un re- A quienes presentaron más dificultades en la evaluación final, sugiérales identificar, dentro del presentante o de un órgano apropia- organizador gráfico, cuál(es) es(son) el(los) contenido(s) que deben profundizar (los colores son do, en consonancia con las normas de una manera de distinguir los distintos tópicos). Invítelos a presentarles a sus compañeros y procedimiento de la ley nacional. compañeras, de manera creativa, este contenido (durante la clase siguiente o antes del cierre de la Unidad). Convención sobre los Derechos del Niño. Adoptada y abierta a la firma y ratificación A quienes han avanzado con más rapidez y de manera consistente, solicíteles que en sus por la Asamblea General en su resolución respectivos cuadernos expliquen con sus palabras cada uno de los conceptos presentes en 44/25, de 20 de noviembre de 1989. En- el organizador. trada en vigor: 2 de septiembre de 1990, Habilidades implicadas: observar, identificar, analizar, integrar. de conformidad con el artículo 49. Tomada de: http://www2.ohchr.org/spanish/law/ crc.htm 40 Guía didáctica para el docente / Lenguaje 6º básico
  • 41.
    Unidad 1 Unidad Sugerencias metodológicas Revisa tus logros 1 Le sugerimos que la sección Revisa tus logros sea relevada como la ins- tancia final del proceso de aprendizaje I. Autoevaluación revisa si lograste los aprendizajes esperados realizado. Les permite ver “qué traen para esta unidad, completando la siguiente pauta. Marca con  tu respuesta. Niveles de logros ahora en sus mochilas” y comprobar A partir de los contenidos y temas tratados en esta unidad logré: Sí No Puedo mejorar que ya no son los mismos. Las lectu- 1 Valorar mi opinión y la de los demás como parte de mi desarrollo. ras, las actividades, los contenidos y 2 Diferenciar los conceptos de hecho y opinión. las reflexiones compartidas, les han 3 Conocer las características de una columna de opinión. permitido entrar en los Derechos del 4 Escribir un texto de opinión. Niño y ejercer con propiedad uno de 5 Reconocer el sujeto y el predicado en las oraciones que leo y produzco. ellos. Transmítales que cada derecho 6 Identificar al sustantivo como el núcleo del sujeto. siempre va acompañado por un deber. 7 Identificar al verbo como el núcleo del predicado. 8 Organizar un foro, aportar mi opinión y respetar la de los demás. Entonces, después de haber abordado 9 Valorar la lectura como una práctica que me permite ampliar mi visión de mundo. el derecho a expresar la propia opinión, 10 Valorar el lenguaje hablado y comprender su efecto sobre el receptor. ¿qué deberes asumen? 11 Desarrollar y valorar el trabajo colectivo con mis compañeros y compañeras. Al responder la pauta de autoevalua- ción, pida a sus estudiantes que no re- II. Coevalúa tu aprendizaje junto a tu curso. visen las páginas trabajadas. Es nece- 1. Junto a su profesor o profesora organicen y participen en la siguiente actividad: • Organicen la sala de modo que puedan sentarse todos en un gran círculo. sario que el proceso de metacognición • Todos participarán en la actividad. Seguirán el sentido del reloj a partir del alumno que el profesor nom- les permita identificar aquellos apren- bre para abrir el ejercicio. dizajes que aún están en la fase de es- • En la primera ronda iniciarán sus intervenciones diciendo: “Aprendí que la opinión…” • En la segunda ronda empezarán así: “Cada vez que opine tendré en cuenta que…” tructuración, de modo que el siguiente ¡Atención! Estén atentos para no repetir las ideas ya dichas. paso sea fijar desafíos para mejorar el proceso. Oriéntelos en este sentido. 2. Para cerrar la actividad comenten en común, en torno a las preguntas que siguen: A. ¿Es importante opinar? En la última actividad de la coeva- B. ¿Qué aporta mi opinión? luación, le proponemos que explicite C. ¿Qué sucede cuando no podemos opinar en los siguientes ámbitos? a sus estudiantes que pueden par- • En tu país. • Tu familia. ticipar activamente en cada una de • Tu escuela. estas esferas sociales, sin embargo, • Tu curso. para opinar hay que evaluar en qué • En un grupo de amigos. contexto me expreso: ¿mi opinión es constructiva? ¿Qué gestos y actitudes acompañan mis opiniones? Unidad 1: Mi opinión cuenta 35 Actividades complementarias La coevaluación la pueden cerrar creativamente, realizando un mural trabajaron juntos, para llegar a conclusiones respecto a cómo se (varios papeles kraft unidos, que después pueden ser desplegados podría mejorar la calidad de la infancia en el mundo. Este acuerdo en distintos espacios de la escuela) en el que expresen el derecho se titula: “Un mundo apropiado para nosotros”. a opinar y los deberes que implica. Permita que todos se puedan Consulte el documento original de esta sesión en: http://www.unicef. expresar en él, velando para que ninguno de los estudiantes menos- org/lac/Un_mundo_apropiado_para_los_ninos_y_las_ninas.pdf precie la propuesta de alguno de sus compañeros. Estrategias diferenciadas Información complementaria Esta es una instancia formal que le permitirá revisar el proceso de En mayo de 2002 se llevó a cabo una sesión especial a favor de la sus alumnas y alumnos. Durante el proceso de esta Unidad, usted ya infancia, en la que por primera vez niños y niñas de todo el mundo ha fijado algunos desafíos específicos (conceptuales, actitudinales y se reunieron oficialmente en una Asamblea General de las Nacio- procedimentales). Aproveche de monitorearlos en este cierre. nes Unidas. Fueron en total 404 niños de 154 países distintos que Habilidades implicadas: reflexionar, analizar, evaluar, opinar. Guía didáctica para el docente / Lenguaje 6º básico 41
  • 42.
    SOLUCIONARIO III. Promueva acciones de corto y mediano plazo, de modo que algunas de las propuestas puedan ser “bajadas” al curso o a la comunidad escolar. Solucionario de la Unidad 1 Página 19 Página 12 Actividad 1 I. 1. Ejemplos de hechos: 1. Papelucho es el personaje principal de la serie homónima • “Antes de que abrieran la puerta de donde íbamos, ella escrita por Marcela Paz. Es un niño chileno, de ocho nos indicaba que nos portáramos bien y agregaba seve- años, que nos cuenta sus aventuras y nos revela su ramente: ‘No toquen nada’”. gran capacidad de imaginación. • “El Techo tiene sus raíces en la Doctrina Social de la 2. Respuesta abierta. Iglesia Católica”. • “En el Techo conviven jóvenes con inclinaciones diversas, 3. Un personaje imaginario puede expresar su opinión en de derecha, centro e izquierda”. el mundo literario del cual forma parte. Sus opiniones, comentarios y puntos de vista pueden ser o no compar- 2. Ejemplos de opiniones: tidos por el autor del texto y por el receptor del mensaje. • “Los adultos, satisfechos con la tranquilidad imperante en Chile, subliminalmente hemos traspasado a la juventud II. la misma advertencia de mi mamá de ‘no tocar nada’, tal 1. b) como si estuvieran de visita en el país”. 2. a) • “Pero deberíamos confiar más en la juventud, pues ella no es sinónimo de irresponsabilidad y no podemos negarles Página 13 a ellos la posibilidad de ser jóvenes”. II. • “No hay nada más triste y peligroso que los jóvenes per- tenecientes a un país se sientan ajenos a él, no lo hagan 3. b) suyo, no enfrenten sus desafíos y no estén dispuestos al 4. b) sacrificio”. 5. a) Actividad 2 Página 16 1. a) “Recuerdo que siendo niño acompañaba a mi mamá junto a mis hermanos para ir de visita.” 1. c) • Hechos: situación objetiva (visitas realizadas en la 2. c) infancia). 3. d) • Técnica de persuasión: creación de lazo de cercanía o familiaridad con los lectores (muchos recordarán 4. a) también las visitas realizas en la infancia). 5. d) b) “Me atrevo a hablar con libertad de esta organización, 6. b) pues les pertenece a los ciento cincuenta mil jóvenes que en su historia le han dado vida”. Página 17 • Evidencia: prueba que valida la opinión (miles de II. Le sugerimos revisar la información complementaria de la jóvenes se han comprometido cuando se les brinda página 17 que se incluye en la Guía para el docente para la oportunidad de ser protagonistas). que pueda contrastarla con los antecedentes que expongan los estudiantes. 42 Guía didáctica para el docente / Lenguaje 6º básico
  • 43.
    Unidad 1 • Técnica de persuasión: empleo de información para 2. La palabra más importante del predicado es el verbo, que demostrar que la opinión se apoya en datos concretos es el núcleo, porque da cuenta de la acción que realiza (o y verdaderos (ciento cincuenta mil jóvenes han pasado padece) el sujeto. por la organización Un techo para Chile). 3. Sintácticamente, el sustantivo en el núcleo del sintagma 2. Respuesta abierta. nominal (o frase nominal). Página 20 4. Con los verbos expresamos las acciones que realiza o padece el sujeto. Actividad 1 Actividad 4 1. El muchacho habló de “muchos jóvenes” que trabajan en Un techo para Chile. 1. • El Techo tiene sus raíces en la Doctrina Social de la Iglesia Católica. 2. Subrayar: Sujeto: El Techo (núcleo: Techo). • Nosotros. Predicado: tiene sus raíces en la Doctrina Social de la • Mis hermanos y yo. Iglesia Católica (núcleo: tiene). • Un techo para Chile. • Ningún joven se sentirá de visita en su país. • Nuestro país. Sujeto: Ningún joven (núcleo: joven). • La solidaridad. Predicado: se sentirá de visita en su país (núcleo: • No se subraya, pero se puede identificar el sujeto desi- sentir(se)). nencial “Yo”. 2. Los núcleos son las palabras que sustentan la oración. Si • Felipe Berríos. no contamos con ellas (el sujeto puede ser implícito, pero 3. Subrayar: igual somos capaces de identificarlo), la oración carece • acompañábamos a la mamá. de sentido. • visitamos otras casas. Página 22 • acoge a jóvenes de diversos sectores políticos. • necesita niños y niñas comprometidos. II. • permite construir los sueños de todos. 1. El texto se centra en la potencia que guardan las opi- niones de los niños y niñas, a quienes el mundo adulto • Leí la columna de Felipe Berríos. muchas veces no abre espacios de participación. • habla del protagonismo de los jóvenes. 2. La experiencia que tuvo la autora con un grupo de 4. Lo que han subrayado en el ejercicio Nº 2 es el sujeto, estudiantes de 11 años de un colegio de Santiago, en mientras que el predicado es lo que han subrayado en el el cual le pidieron hacer una clase sobre “Solidaridad y Nº 3. Trabajo Social”, en el marco del Mes de la Solidaridad. Actividad 2 3. Convencer al lector de la importante visión que aportan 1. El sujeto es la palabra (o conjunto de palabras) con que se los niños y niñas en la construcción de la sociedad. designa al ser o cosa del que se dice algo. El predicado es aquello que se afirma del sujeto en una proposición. Ambos Página 23 constituyen una oración gramatical. III. Pagina 21 1. b) Actividad 3 2. c) 1. La palabra más importante del sujeto es su núcleo (sustan- 3. a) tivo o pronombre), porque indica quién o qué es el sujeto 4. a) de la acción que se predica. Guía didáctica para el docente / Lenguaje 6º básico 43
  • 44.
    IV. Cuento Diferencias Texto de opinión 3. Como antecedente para la revisión y puesta en común, contemple que la solidaridad se define como “la adhe- Narrar, relatar Propósito Convencer, persuadir sión circunstancial a la causa o a la empresa de otros”. Literaria Intención No literaria (Medios de comunicación Página 24 y comunicación cotidiana) 1. La idea principal del cuento es plantear que somos seres imperfectos, pero siempre existe la posibilidad de Imaginación Ámbito Realidad aprovechar las fragilidades que tenemos, con optimismo Semejanzas: y sabiduría. - Ambos tienen un autor que puede escribir con su particular 2. Si bien en la respuesta a esta pregunta se espera una estilo. opinión de los estudiantes, es importante destacar que - Ambos pueden partir de una situación real, concreta una actitud orgullosa, en ocasiones, puede confundirse (como sucede con este cuento). con egoísmo y soberbia. Destaque la necesidad de - Ambos requieren ser construidos con coherencia y cohe- la empatía como recurso para fijar la atención de sión. los demás. - Ambos cuentan con un título, un inicio, un desarrollo y un Página 29 cierre. 1. Este cuento trata de una niña y un niño que viven en Hiros- hima (Japón), inocentes testigos de la bomba nuclear que Página 32 destruye la ciudad y que pone a prueba la profunda amistad que los une. II. 1. A todos los jóvenes, incluyendo a los que leen el mensaje 2. La caída de la bomba nuclear sobre Hiroshima, Japón, el y a los que le escriben o lo detienen en la calle. 6 de agosto de 1945. La bomba “Little boy” es lanzada por el “Enola Gay”, de la fuerza área estadounidense. 2. Sábato les dice a los jóvenes que si habrá un cambio, este será protagonizado por ellos. Los alienta, entonces, 3. Naomi Watanabe, una niña japonesa que mantiene una a que se abran al mundo y se comprometan con sus profunda amistad con Toshiro Ueda (el texto nos da pistas dolores y miserias. para pensar que están enamorados). El muchacho le intenta dar fuerzas a su amiga moribunda. 3. Los peligros del mundo se deben enfrentar; no nos pode- mos quedar hundidos en la depresión o esperando que 4. La respuesta pide la opinión de los alumnos y alumnas. otro solucione los problemas. Es necesario arriesgarse Se debiera contemplar el naciente enamoramiento en- por el otro. tre ambos personajes, el cariño y la preocupación que sienten el uno por el otro y la incondicionalidad de la 4. La gente joven es la esperanza, porque Sábato ve en ellos amistad, que se pone a prueba después de la caída de entusiasmo (lo paran en la calle, le escriben) y el riesgo la bomba nuclear. que implica abrirse al otro, ganarse los espacios abiertos. Al no hablar de los adultos, se puede deducir que estos 5. Después de la caída de la bomba la vida no vuelve a ser la no han realizado ningún cambio en las instancias que misma. Podríamos deducir que han perdido a otras personas han tenido para hacerlo. y bienes materiales, dada la magnitud de la tragedia, pero lo más importante es que se quiebra la inocencia de estos 5. La propuesta, en definitiva, es arriesgarse por el otro, niños. La enfermedad de Naomi, consecuencia de la bomba, vencer los obstáculos y salir al encuentro del otro, con los enfrenta a la muerte y al dolor. todos sus dolores y problemas. 6. Revisar la tabla comparativa. 44 Guía didáctica para el docente / Lenguaje 6º básico
  • 45.
    Unidad 1 Página 33 Página 34 III. 2. Definiciones: 1. a) a) Opinión: mensaje subjetivo, que mediante diversos recursos intenta convencer. 2. b) b) Columna de opinión: texto subjetivo en el que predo- 3. b) mina la función del lenguaje apelativa, por lo tanto, su 4. a) propósito es convencer a los destinatarios. Ya sea oral 5. c) o escrita, debe construirse con cohesión y coherencia. 6. c) 3. A lo largo de toda la Unidad, los estudiantes se han aproximado a las opiniones orales y escritas. De ma- IV. nera formal, los talleres de comunicación tuvieron ese 1. Las opiniones no pueden ser consideradas como hechos propósito. objetivos, porque estos son irrefutables, no dependen del 4. Todo texto de opinión debe ser cohesionado y coherente, de emisor ni del receptor (ej.: La Tierra gira alrededor del modo que el mensaje subjetivo sea comunicado con eficacia Sol). Las opiniones, en cambio, son subjetivas, pueden y comprendido con precisión. En su construcción, el autor variar, no solo de persona a persona, sino que la misma contará con diversos recursos formales que le ayudarán a persona, por las nuevas experiencias que la enriquecen, estructurar las ideas que desea transmitir y a fortalecer el puede modificar su punto de vista a través del tiempo. propósito de convencer o persuadir. 2. En la vida diaria están constantemente recibiendo y emi- 5. En el organizador se podrían incorporar los medios de tiendo opiniones. Desde las conversaciones en el recreo comunicación como fuente de transmisión de textos de hasta la discusión que pueden tener con algún hermano opinión (las columnas, las editoriales y las críticas, por por el orden del dormitorio. El sabor de la comida, si ejemplo, pueden ser ejemplos que se ubiquen en este hace o no frío, si el día está lindo o si la profesora es ámbito). Desde la construcción, específicamente desde la amable, también son opiniones que pueden expresar cohesión, se pueden desprender los conceptos de sujeto, o recibir. Por otro lado, los medios de comunicación predicado y conectores. social también son fuente de opiniones, dependiendo del programa que se sintonice o de la sección que se lea: el comentarista que acompaña la transmisión del fútbol, el “opinólogo” que comenta cómo estuvo el espectáculo de un cantante, el jurado de concurso de talentos que evalúa la presentación de un participante, el político que comenta la decisión del partido contrario, etc. Guía didáctica para el docente / Lenguaje 6º básico 45
  • 46.
    Recursos adicionales Esta evaluación final le permitirá enriquecer las instancias de aprendizaje de sus estudiantes, así como establecer los ajustes pertinentes durante el cierre del proceso. Material fotocopiable Evaluación final Nombre: Curso: Fecha: I. Lee atentamente el siguiente texto: Educación en movimiento Hasta hace muy poco, Amna Elsafi, de 10 años, no conocía otra forma de vida que la existencia nómada de su familia. Ayudaba a su madre con las tareas domésticas y se ocupaba de los camellos. No iba a la escuela ni recibía ningún tipo de enseñanza oficial. Sus progenitores no consideraban necesario permitirle viajar tres kilómetros en camello a la escuela del poblado más cercano, como hacía su hermano más joven. En el Sudán hay alrededor de 2 millones de personas nómadas, y la situación de Amna es la más típica. La matrí- cula en la escuela entre la población nómada es de solo un 5% entre los varones y cerca de 0% para las niñas. Pero hace dos años, los funcionarios del proyecto educativo para las comunidades nómadas convencieron a la familia de Amna y otros miembros de la comunidad de que permitieran a sus hijas asistir a una escuela especial para nómadas. En estas escuelas, los maestros viajan con las comunidades nómadas y celebran las clases en una tienda de campaña, bajo los árboles o en una estructura temporal. Los horarios son flexibles para acomodarlos a las actividades de la comunidad. Amna está ahora en cuarto básico y puede leer, escribir y resolver algunos problemas de aritmética. Y además transmite esta información a otras personas. Amna en escuela El padre de Amna nunca se ha lamentado de su decisión de matricularla a ella y a sus otros hijos en la escuela. Junto a otros progenitores, muestra su compromiso con el proyecto contribuyendo en el salario del maestro, en forma de productos de ganadería y artículos para el hogar. Y ahora se opone firmemente a la idea de que su hija se case antes de terminar la educación básica. “Queremos que nuestras hijas sean doctoras, abogadas y madres instruidas”, dice Ahmed Nasr, uno de los miembros de la comunidad. http://www.unicef.org/voy/spanish/explore/education/explore_222.html (adaptación) 46 Guía didáctica para el docente / Lenguaje 6º básico
  • 47.
    Recursos adicionales Material fotocopiable II. Para cada una de las siguientes preguntas, selecciona la alternativa correcta. 5. ¿Qué sentimiento le provoca el proyecto edu- 1. ¿Por qué los padres de Amna no la enviaban a cativo al padre de Amna ? la escuela? a) Molestia. a) Porque estaba a más de tres kilómetros. b) Confusión. b) Porque solo podían ir los niños, no las niñas. c) Tristeza. c) Porque sus padres no lo consideraban impor- d) Alegría. tante. d) Porque no había profesores en el pueblo. III. Responde las siguientes preguntas: 1. ¿Por qué esta lectura no es un texto de opi- 2. ¿Qué realizaba Amna durante el día antes de nión? Plantea dos razones que sustenten tu asistir a la escuela? respuesta. a) Viajaba en camello hacia los pueblos cercanos. 2. En cada una de las siguientes oraciones, iden- b) Se preocupaba de tareas de la casa y de los tifica el sujeto y el predicado correspondiente: camellos. a) Hasta hace muy poco, Amna Elsafi, de 10 años, c) Leía, escribía y resolvía algunos problemas de no conocía otra forma de vida que la existencia aritmética. nómada de su familia. d) Ayudaba a su padre a conseguir dinero. b) Sus progenitores no consideraban necesario permitirle viajar tres kilómetros en camello a la escuela del poblado más cercano. 3. Según el texto, ¿cuál es la situación más típica en Sudán? c) El padre de Amna nunca se ha lamentado de su decisión de matricularla a ella y a sus otros a) Todos los niños van a la escuela, pero las niñas hijos en la escuela. se quedan en sus casas. IV. A partir del texto leído, escribe detrás de esta b) En Sudán hay dos millones de habitantes y solo página tu opinión sobre la importancia de la el 5% de ellos va a la escuela. educación. Procura que la extensión de tu texto c) Los hermanos mayores van a la escuela más no sea inferior a 25 líneas. Cuando lo termines, cercana, en camello. revísalo y fíjate que tenga las siguientes carac- d) Hay más de dos millones de nómadas, que casi terísticas: no reciben educación. • El texto presenta la estructura del texto de opinión (incluye todos sus componentes). 4. ¿En qué consiste el proyecto educativo que se • En el texto predomina la función apelativa. presenta en el texto? • El texto incluye hechos, evidencias, ejemplos y/o a) Acercar la escuela a las comunidades nóma- recursos que ayudan a desarrollar la opinión. des, con horarios flexibles. • El texto plantea ideas coherentes y cohesionadas. b) Pedir a los padres que envíen a sus hijas a la escuela del pueblo más cercano. c) En que los niños y niñas aprendan a construir tiendas de campaña. d) Invitar a madres y padres que sean los profeso- res de sus hijos. Guía didáctica para el docente / Lenguaje 6º básico 47
  • 48.
    Recursos adicionales Material fotocopiable Solucionario de la Evaluación Fotocopiable II. 1. c) 2. b) 3. d) 4. a) 5. d) III. 3. Esta lectura no es un texto de opinión, porque: • Informa hechos de manera objetiva (texto informativo). • En su estructura no hay una opinión que se desarrolle a lo largo del texto. • En su estructura no observamos ni el autor ni la fecha, que den cuenta de la autoría y del contexto en que se produce el texto (en la respuesta se esperan dos razones). 4. En cada una de las siguientes oraciones, identifica el sujeto y el predicado correspondiente: a) Sujeto: Amna Elsafi, de 10 años. Predicado: hasta hace muy poco, / no conocía otra forma de vida que la existencia nómada de su familia. b) Sujeto: Sus progenitores. Predicado: no consideraban necesario permitirle viajar tres kilómetros en camello a la escuela del poblado más cercano. c) Sujeto: El padre de Amna. Predicado: nunca se ha lamentado de su decisión de matricularla a ella y a sus otros hijos en la escuela. IV. En la revisión contemplar: • La estructura del texto de opinión (incluye todos sus componentes). • El predominio de la función apelativa. • La incorporación de hechos, evidencias, ejemplos y/o recursos que ayudan a desarrollar la opinión. • El planteamiento de ideas coherentes y cohesionadas. • La extensión se aproxima a las 25 líneas. 48 Guía didáctica para el docente / Lenguaje 6º básico
  • 49.
    Recursos adicionales Material fotocopiable Modelo de final Evaluación Pauta de Evaluación Rúbrica para evaluar un texto de opinión 6 puntos 4 puntos 2 puntos 0 puntos Situación comuni- El texto evidencia con El texto evidencia la El texto evidencia El texto evidencia cativa y propósito claridad la situación situación comunicati- errores menores en errores importantes del texto comunicativa. El au- va. El autor logra me- la situación comuni- en la situación comu- tor produce el efecto dianamente el efecto cativa. El autor pro- nicativa presentada. buscado a través del buscado a través del duce medianamente El autor no logra pro- discurso. discurso. el efecto buscado a ducir el efecto buscado través del discurso. a través del discurso. Estructura general El texto presenta el tí- El texto no presenta El texto carece de del texto tulo, la fecha y explicita uno de los compo- dos o tres de los el nombre del autor. nentes mencionados componentes de la El discurso se desa- como deseables en estructura general. rrolla en párrafos. este ámbito. Estructura del En el texto se identi- El texto no logra deli- El texto no logra deli- El texto no logra cuerpo del texto fican introducción al near adecuadamente near adecuadamente delinear adecuada- tema, presentación uno de estos aspec- dos de estos aspec- mente tres o más de la opinión, desa- tos: introducción al tos: introducción al de estos aspectos: rrollo y conclusión. tema, presentación tema, presentación introducción al tema, de la opinión, desa- de la opinión, desa- presentación de la rrollo y conclusión. rrollo y conclusión. opinión, desarrollo y conclusión. Planteamiento de El texto plantea con El texto plantea con En el texto es difícil El texto no presenta la opinión claridad la opinión mediana claridad la distinguir la opinión la opinión del autor. del autor. opinión del autor. del autor. Recursos La opinión se apoya La opinión se apoya La opinión se apo- La opinión no se empleados adecuadamente en medianamente en ya con dificultad en apoya en hechos (si- hechos (situaciones hechos (situaciones hechos (situaciones tuaciones objetivas), objetivas), evidencias objetivas), evidencias objetivas), evidencias evidencias (pruebas (pruebas para validar (pruebas para validar (pruebas para validar para validar la opi- la opinión), ejemplos la opinión), ejemplos la opinión), ejemplos nión), ejemplos que que sirvan para ilus- que sirvan para ilus- que sirvan para ilus- sirvan para ilustrar trar ideas o situacio- trar ideas o situacio- trar ideas o situacio- ideas o situaciones nes y/o en técnicas nes y/o en técnicas nes y/o en técnicas y/o en técnicas de de persuasión. de persuasión. de persuasión. persuasión. Coherencia y El texto es coherente El texto es coheren- El texto es coheren- El texto es incoheren- cohesión y presenta ideas co- te. Presenta ideas te. Sus ideas están te. Sus ideas están hesionadas. medianamente co- débilmente cohesio- débilmente cohesio- hesionadas. nadas. nadas. Guía didáctica para el docente / Lenguaje 6º básico 49
  • 50.
    Recursos adicionales Puede emplear el siguiente recurso para dar a conocer a sus estudiantes el texto completo sobre los Derechos del niño, y generar alguna actividad complementaria. Material fotocopiable Recurso Didáctico Declaración Universal de los Derechos del Niño. Aprobada por la Asamblea General de las Naciones Unidas, 20 de noviembre de 1959. 1) El niño disfrutará de todos los derechos enunciados en esta declaración. Estos derechos serán reconocidos a todos los niños sin excepción alguna ni distinción o discriminación por motivos de raza, color, sexo, idioma, religión opiniones políticas o de otra índole, origen nacional o social, posición económica, nacimiento u otra condición, ya sea del propio niño o de su familia. 2) El niño gozará de una protección especial y dispondrá de oportunidad es y servicios, dispensado de todo ello por la ley y por otros medios, para que pueda desarrollarse física, mental, moral, espiritual y socialmente, en forma saludable y normal, así como en condiciones de libertad y dignidad. Al promulgar leyes con este fin, la consideración fundamental a que se atenderá será el interés superior del niño. 3) El niño tiene derecho desde su nacimiento a un nombre y a una nacionalidad. 4) El niño debe gozar de los beneficios de la seguridad social. Tendrá derecho a crecer y a desarrollarse en buena salud: con este fin deberán proporcionarse, tanto a él como a su madre, cuidados especiales, incluso atención prenatal y postnatal. El niño tendrá derecho a disfrutar de alimentación, vivienda, recreo y servicios médicos adecuados. 5) El niño física o mentalmente impedido o que sufra algún impedimento social debe recibir el tratamiento, la educación y el cuidado especiales que requiere su caso particular. 6) El niño, para el pleno y armonioso desarrollo de su personalidad, necesita amor y comprensión. Siempre que sea posible, deberá crecer al amparo y bajo la responsabilidad de sus padres y, en todo caso en un ambiente de afecto y de seguridad moral y material; salvo circunstancias excepcionales, no deberá separarse al niño de corta edad de su madre. La sociedad y las autoridades públicas tendrán la obligación de cuidar especial- mente a los niños sin familia, o que carezcan de medios adecuados de subsistencia. Para el mantenimiento de los hijos de familias numerosas, conviene conceder subsidios estatales o de otra índole. 7) El niño tiene derecho a recibir educación que será gratuita y obligatoria por lo menos en las etapas elemen- tales. Se le dará una educación que favorezca su cultura general y le permita, en condiciones de igualdad de oportunidades, desarrollar sus aptitudes y su juicio individual, su sentido de responsabilidad moral y social y llegar a ser un miembro útil de la sociedad. El interés superior del niño debe ser el principio rector de quienes tienen la responsabilidad de su educación y orientación: dicha responsabilidad incumbe, en primer término, a sus padres. El niño debe disfrutar plenamente de juegos y recreaciones, los cuales deberán estar orientados hacia los fines perseguidos por la educación; la sociedad y las autoridades públicas se esforzarán por pro- mover el goce de este derecho. 8) El niño debe, en todas las circunstancias, figurar entre los primeros que reciban protección y socorro. 9) El niño debe ser protegido contra toda forma de abandono, crueldad y explotación. No será objeto de ningún tipo de trata. No deberá permitirse al niño trabajar antes de una edad mínima adecuada; en ningún caso se lo dedicará ni se le permitirá que se dedique a ocupación o empleo alguno que pueda perjudicar su salud o educación, o impedir su desarrollo físico, mental o moral. 10) El niño debe ser protegido contra las prácticas que puedan fomentar la discriminación racial, religiosa o de cualquier otra índole. Debe ser educado en un espíritu de comprensión, tolerancia, amistad entre los pueblos, paz y fraternidad universal, y con plena conciencia de que debe consagrar sus energías y aptitudes al servicio de sus semejantes. http://www.educar.org/comun/derechoshumanos/infantiles/ 50 Guía didáctica para el docente / Lenguaje 6º básico
  • 51.
    Este recurso permitereforzar el ejercicio de la compresión lectora y ahondar en la reflexión sobre Recursos adicionales el tema de la Unidad. Material fotocopiable Lectura fotocopiable I. Antes de leer el siguiente texto, realiza las siguientes actividades: 1. Recuerda con tus compañeros y compañeras la primera parte de este relato, leída en tu texto de Lenguaje y Comunicación de 6° Básico. 2. ¿Cómo crees que continuará este cuento? ¿Qué crees que sucederá con la amistad entre Naomi y Toshiro? II. Lee la continuación del relato “Mil grullas”. MIL GRULLAS Elsa Bornemann (Continuación) Ni la madre, ni el padre, ni los tíos de Toshiro (en cuya casa se encontraban temporalmente alojados) enten- dieron aquella noche el porqué de la misteriosa desaparición de casi todos los papeles que, hasta ese día, había habido allí. Hojas de diario, pedazos de papel para envolver, viejos cuadernos y hasta algunos libros parecían haberse esfu- mado mágicamente. Pero ya era tarde para preguntar. Todos los mayores se durmieron, sorprendidos. En la habitación que compartía con sus primos, Toshiro velaba entre las sombras. Esperó hasta que tuvo la certeza de que nadie más que él continuaba despierto. Entonces, se incorporó con sigilo y abrió el armario donde se solían acomodar las mantas. Mordiéndose la punta de la lengua, extrajo la pila de papeles que había recolectado en secreto y volvió a su lecho. La tijera la llevaba oculta entre sus ropas. Y así, en el silencio y la oscuridad de aquellas horas, Toshiro recortó primero novecientos ochenta cuadraditos y luego los plegó, uno por uno hasta completar las mil grullas que ansiaba Naomi, tras sumarles las que ella misma había hecho. Ya amanecía, el muchacho se encontraba pasando hilos a través de las siluetas de papel. Separó en grupos de diez las frágiles grullas del milagro y las aprestó para que imitaran el vuelo, suspendidas como estaban de un leve hilo de coser, una encima de la otra. Con los dedos pasmados y el corazón temblando, Toshiro colocó las cien tiras dentro de su furoshiki y partió rumbo al hospital antes de que su familia se despertara. Por esa única vez, tomó sin pedir permiso la bicicleta de sus primos. No había tiempo que perder. Imposible recorrer a pie, como el día anterior, los kilómetros que lo separaban del hospital. La vida de Naomi dependía de esas grullas. –Prohibidas las visitas a esta hora –le dijo una enfermera, impidiéndole el acceso a la enorme sala en uno de cuyos extremos estaba la cama de su querida amiga. Toshiro insistió: –Solo quiero colgar estas grullas sobre su lecho, Por favor... Ningún gesto denunció la emoción de la enfermera cuando el chico le mostró las avecitas de papel. Con la mis- ma aparente impasibilidad con que momentos antes le había cerrado el paso, se hizo a un lado y le permitió que entrara: –Pero cinco minutos, ¿eh? Naomi dormía. Guía didáctica para el docente / Lenguaje 6º básico 51
  • 52.
    Recursos adicionales Material fotocopiable Tratando de no hacer el mínimo ruidito, Toshiro puso una silla sobre la mesa de luz y luego se subió. Tuvo que estirarse a más no poder para alcanzar el cielorraso. Pero lo alcanzó. Y en un rato estaban las mil grullas pendiendo del techo; los cien hilos entrelazados, firmemente sujetos con alfileres. Fue al bajarse de su improvisada escalera cuando advirtió que Naomi lo estaba observando. Tenía la cabecita echada hacia un lado y una sonrisa en los ojos. Tosi–can: diminutivo de Toshiro –Son hermosas, Tosi-can... Gracias... –Hay un millar. Son tuyas, Naomi. Tuyas –y el muchacho abandonó la sala sin darse vuelta. En la luminosidad del mediodía que ahora ocupaba todo el recinto, mil grullas empezaron a balancearse impulsa- das por el viento que la enfermera también dejó colar, al entreabrir por unos instantes la ventana. Los ojos de Naomi seguían sonriendo. La niña murió al día siguiente. Un ángel a la intemperie frente a la impiedad de los adultos. ¿Cómo podían mil frágiles avecitas de papel vencer el horror instalado en su sangre? Febrero de 1976. Toshiro Ueda cumplió cuarenta y dos años y vive en Inglaterra. Se casó, tiene tres hijos y es gerente de sucursal de un banco establecido en Londres. Serio y poco comunicativo como es, ninguno de sus empleados se atreve a preguntarle por qué, entre el aluvión de papeles con importantes informes y mensajes telegráficos que habitualmente se juntan sobre su escritorio, siempre se encuentran algunas grullas de origami dispersas al azar. Grullas seguramente hechas por él, pero en algún momento en que nadie consigue sorprenderlo. Grullas desplegando alas en las que se descubren las cifras de las máquinas de calcular. Grullas surgidas de servilletas con impresos de los más sofisticados restaurantes... Grullas y más grullas. Y los empleados comentan, divertidos, que el gerente debe de creer en aquella superstición japonesa. –Algún día completará las mil... –cuchicheaban entre risas– ¿Se animará entonces a colgarlas sobre su escrito- rio? Ninguno sospechaba, siquiera, la entrañable relación que esas grullas tienen con la perdida Hiroshima de su niñez. Con su perdido amor primero. http://www.chicos.net.ar/paz/milgrullas.htm 52 Guía didáctica para el docente / Lenguaje 6º básico
  • 53.
    Recursos adicionales Material fotocopiable I. Actividad individual: opina sobre la amistad de Naomi y Toshiro. ¿Qué te pareció al gesto de Toshiro hacia su amiga? ¿Por qué crees que Toshiro adulto aún construye grullas de papel? ¿Qué crees que significan para él? II. Conversa en grupo con tus compañeros y compañeras: 1. Expliquen el título del relato, relacionándolo con los hechos narrados en el cuento y la tradición japonesa a la que alude (pueden consultar a su profesor o profesora al respecto). 2. ¿Qué han aprendido sobre Japón y su cultura? En sus respuestas incluyan ejemplos que complementen las ideas. Guía didáctica para el docente / Lenguaje 6º básico 53
  • 54.
    Unidad 2 Un lugar especial... Presentación de la Unidad Propuesta temática Contenidos mínimos obligatorios El propósito de esta Unidad es lograr que los niños y niñas Los contenidos mínimos obligatorios para el nivel de 6° Básico empleen el lenguaje oral y escrito como medio a través del considerados en esta Unidad, son los siguientes: cual expresen sus experiencias y motivaciones en torno a las vivencias que han compartido en su grupo familiar y entorno Comunicación oral social más cercano, de modo que puedan proyectarlas positi- 1. Participación en situaciones comunicativas, tales como: vamente a su vida adulta. conversaciones, entrevistas y exposiciones. Sugerimos por ello que se abra el tema que aborda esta 2. Captación de temas, contenidos diversos y opiniones, pre- Unidad con preguntas como: ¿por qué es importante sentados en los textos escuchados y vistos. promover el derecho a tener una familia que nos brinde 3. Uso de la comunicación paraverbal y no verbal en la ex- protección y amor? ¿Cómo nos vinculamos con nuestro presión de sentimientos, experiencias y opiniones funda- grupo familiar? ¿Qué experiencias y vivencias recogerán mentadas. y llevarán a su adultez? 4. Manejo en sus intervenciones orales de un vocabulario Con este fin se han incorporado lecturas que abordan la variado y adecuado a la situación comunicativa y de ora- experiencia infantil de destacados creadores chilenos, na- ciones compuestas de uso frecuente. rradas desde sí mismos. Esta experiencia, unida a la propia 5. Producción oral en situaciones comunicativas significati- revisión de la historia personal de los y las estudiantes, vas, de textos de intención literaria y no literarios, espe- permitirá valorar y relevar la autobiografía como relato cialmente para expresarse y narrar: manifestando emocio- vivencial y expresivo. nes y sentimientos; caracterizando personas o personajes; secuenciando las acciones o procesos; y describiendo ob- Propósito de la Unidad jetos y espacios. El recorrido temático de esta Unidad afianza las habilidades 6. Incorporan el lenguaje no verbal y paraverbal en la exposi- orales y escritas de los alumnos y alumnas. Los textos selec- ción de ideas orales. cionados no solo permiten descubrir a chilenos reconocidos, sino también modelar los ejercicios de escritura creativa que se Lectura proponen en esta Unidad: la autobiografía en prosa y la autobio- 1. Lectura de obras literarias significativas, incluyendo al grafía versificada, son textos que tienen como propósito relatar menos seis novelas apropiadas para el nivel, dos obras momentos de un pasado lejano, y también una oportunidad dramáticas y otros textos como cuentos y poemas, va- para abordar el texto narrativo como una experiencia subjetiva lorándolas como creaciones, expresión de sentimientos y y personal que se transmite a receptores individuales (palabra representaciones de realidad, que le permiten ampliar su escrita) y colectivos (palabra oral). visión de mundo. Objetivo fundamental transversal 2. Lectura comprensiva frecuente de textos de estruc- turas simples y complejas, con algunos elementos Esta Unidad se centra fundamentalmente en el OFT denomina- complejos (presentación del espacio, alusiones a do: conocimiento de sí mismo, cuyo propósito es el descubri- múltiples tiempos, entre otros), utilizando estrategias miento y desarrollo de la sensibilidad y capacidades expresivas antes, durante y después de la lectura, captando el de los y las estudiantes, así como la lectura e interpretación de sentido global del texto, para: extraer información ex- obras literarias. Se busca que niñas y niños descubran y apren- plícita relevante; realizar inferencias para establecer dan a desarrollar su capacidad de expresión de sentimientos relaciones de causa, efecto y secuencia de hechos; y estados de ánimo a través de la palabra, escrita y hablada. integrar conocimientos específicos sobre el tema y sus experiencias personales. 54 Guía didáctica para el docente / Lenguaje 6º básico
  • 55.
    3. Reconocimiento ycaracterización de personajes, accio- Aprendizajes esperados nes, tiempo y espacio al servicio de la comprensión de los textos literarios leídos. Comunicación oral 4. Demostración de la comprensión de lo leído, a través de 1. Hacen preguntas y dan respuestas adecuadas y pertinen- comentarios, transformaciones, dramatizaciones y otras tes en una entrevista. Participan adecuadamente en situa- formas de expresión artística. ciones de comunicación oral formales. 5. Reconocimiento en los textos leídos, para la construcción 2. Saben dar y obtener información precisa en caso del sentido, de la comunicación de información (función necesario. referencial), la expresión de sentimientos y emociones 3. Participan adecuadamente en discusiones de problemas, (función expresiva) y las interacciones que se establecen organizando y argumentando su discurso. entre personas y personajes (función apelativa) como he- 4. Describen con propiedad objetos y fenómenos observados rramienta para la construcción de sentido. o conocidos. 6. Reconocimiento en los textos leídos, a través de pregun- 5. Participan en la planificación de acciones. tas como quién, qué, a quién, para quién, dónde, cuán- do, cómo, de palabras y expresiones que contribuyen a la Lectura construcción del sentido y sirven para: 1. Utilizan habitualmente la lectura como medio de trabajo, infor- • Nombrar y reemplazar nombres (función sustantiva); mación y estudio y saben seleccionar los textos adecuados. • Señalar cualidades y características (función adjetiva); 2. Relacionan lo leído con sus conocimientos, vivencias y expe- • Indicar acciones (función verbal); riencias. 7. Descubrimiento del significado de nuevas palabras y 3. Identifican el propósito del autor, las ideas centrales y expresiones, a partir de imágenes y de información cla- secundarias. ve entregada en el texto para facilitar la comprensión 4. Valoran la comprensión lectora y sus beneficios de acceso al de lo leído. conocimiento, alcanzando autonomía y eficacia. Comprenden 8. Formulación de opiniones sobre variados temas, distin- el sentido valórico, estético y ético de los textos literarios. guiendo hechos de opiniones e información relevante de accesoria, en los mensajes de los textos leídos. Escritura 1. Producen y transforman diversos tipos de textos escritos Escritura como respuestas a las exigencias de su vida personal, es- 1. Producción de textos escritos y audiovisuales ajustados a colar y social. propósitos y requerimientos del nivel, que pueden incluir, por 2. Descubren los recursos del lenguaje que se necesitan ejemplo: esquemas, transformaciones de cuentos, historie- para escribir textos de diversos tipos, aplicando diferentes tas, biografías de personas o personajes relevantes, presen- estrategias de escritura. taciones multimedia, publicidad y propaganda. Utilización 3. Organizan las ideas y el desarrollo de sus textos a través adecuada, en los textos que escriben, de oraciones coordi- del análisis y el hábito de utilizar esquemas. nadas y subordinadas, conectores de uso frecuente respe- tando concordancias y normas generales de la ortografía. 4. Analizan sus escritos desde el punto de vista de sus con- tenidos y son capaces de mejorarlos. 2. Aplicación del proceso general de escritura ajustándose al texto y a los requerimientos de la tarea, con énfasis en as- 5. Opinan sobre la producción de textos de otros con respeto pectos formales propios del nivel. y ayudan a mejorarlos. 3. Escritura individual y colectiva con énfasis en las capacida- des de imaginar, expresar, organizar y comunicar. Guía didáctica para el docente / Lenguaje 6º básico 55
  • 56.
    Unidad 2 Planificación CMO Aprendizajes esperados Comunicación oral 1. Participación en situaciones comunicativas, tales como conversaciones, realizando aclaraciones Los y las estudiantes: a través de ejemplos y explicaciones, expresando opiniones fundamentadas y respetando los 1. Participan adecuadamente en momentos de intervención de cada participante. situaciones de comunicación 2. Captación de temas, contenidos diversos y opiniones, presentados en los textos escuchados y oral formales, demostrando vistos, analizando y comparando las informaciones. respeto, tolerancia e interés 3. Uso de la comunicación paraverbal y no verbal en la expresión de sentimientos, experiencias y hacia las ideas ajenas en sus opiniones fundamentadas, valorando su capacidad para matizar sentidos. conversaciones formales e informales. 4. Manejo en sus intervenciones orales de un vocabulario variado y adecuado a la situación comu- nicativa y de oraciones compuestas de uso frecuente. 2. Describen con propiedad personas, objetos y fenómenos 5. Producción oral en situaciones comunicativas significativas, de textos de intención literaria, es- observados o conocidos. pecialmente para expresar y narrar, manifestando emociones y sentimientos, caracterizando con precisión personas o personajes, secuenciando las acciones o procesos, y describiendo objetos 3. Narran anécdotas y expe- y espacios. riencias vividas por ellos o conocidas a través de relatos orales o lecturas. 4. Recitan poemas de su propia invención o escritos por otros. Lectura 1. Lectura de obras literarias que permitan ampliar la visión de mundo. Los alumnos y alumnas: 2. Lectura comprensiva frecuente de textos de estructuras simples y complejas, con algunos 1. Aplican diversas estrategias de elementos complejos (presentación del espacio, alusiones a múltiples tiempos, entre otros), utili- comprensión (antes, durante y zando estrategias antes, durante y después de la lectura, captando el sentido global del texto. después). 3. Reconocimiento y caracterización de personajes, acciones, tiempo y espacio al servicio de la 2. Identifican el propósito del comprensión de los textos leídos. autor del texto, las ideas 4. Demostración de la comprensión de lo leído, a través de comentarios, transformaciones, drama- centrales y secundarias, así tizaciones y otras formas de expresión artística. como hechos, puntos de vista y opiniones al interpretar los 5. Reconocimiento en los textos leídos, en función de la construcción del sentido, de: textos. • La comunicación de información (función referencial); 3. Distinguen las diferencias de • La expresión de sentimientos y emociones (función expresiva); propósito, contenido, estructu- • Las interacciones que se establecen entre personas y personajes (función apelativa). ra y destinatarios de los textos 6. Reconocimiento en los textos leídos, a través de preguntas, palabras y expresiones que contribu- literarios. yen a la construcción del sentido y sirven para: nombrar (función sustantiva), indicar acciones 4. Captan las diferencias entre el (función verbal), representar a las personas, cosas e ideas sobre las que se habla y lo que se lenguaje escuchado y hablado dice acerca de ellas (sujeto y predicado). en la vida diaria y el lenguaje 7. Formulación de opiniones sobre variados temas, distinguiendo hechos y opiniones e información propio de los textos literarios. relevante de accesoria, en los mensajes de los textos leídos. 56 Guía didáctica para el docente / Lenguaje 6º básico
  • 57.
    Tiempo Actividades asociadas Recursos didácticos Indicadores de evaluación estimado Comunicación oral • Comentan imágenes y organiza- • Imágenes presentes en el texto • El estudiante interviene de mane- 13 horas dores gráficos. (Unidad 2). ra respetuosa y organizada en las • Narran anécdotas y experiencias • Antecedentes biográficos de Ma- conversaciones. vividas por ellos. nuel Rojas, Jorge Délano y Beatriz • El estudiante narra oralmente • Leen en voz alta textos autobio- Concha. anécdotas y experiencias. gráficos presentados. • Texto autobiográfico: Imágenes • El estudiante recita poemas. • Analizan los temas, propósito y de infancia y adolescencia, de • El estudiante se expresa con un estructura de los textos leídos. Manuel Rojas. vocabulario variado y adecuado • Describen personas, objetos y • Texto autobiográfico: Yo soy tú, de a la situación comunicativa y de situaciones. Jorge Délano. oraciones compuestas de uso • Texto autobiográfico: ¿Quién soy frecuente. • Recitan o cantan los textos auto- biográficos en décimas producidos. yo?, de Beatriz Concha. • Texto autobiográfico: Cómo nací pat’e perro, de Violeta Parra. • Texto autobiográfico: Infancia y Poesía, de Pablo Neruda. • Organizadores gráficos de síntesis de contenidos. Lectura • Leen comprensivamente textos • Antecedentes biográficos de Ma- • El estudiante lee comprensi- 19 horas autobiográficos y biográficos. nuel Rojas, Jorge Délano y Beatriz vamente textos literarios y no • Aplican estrategias antes, durante Concha. literarios. y después de la lectura. • Texto autobiográfico Imágenes • El estudiante aplica estrategias • Comparan contenidos, estructura de infancia y adolescencia, de antes, durante y después de la y situación comunicativa de los Manuel Rojas. lectura. textos leídos. • Texto autobiográfico Yo soy tú, de • El estudiante compara los • Opinan sobre los textos leídos, Jorge Délano. contenidos, estructura y situación fundamentadamente. • Texto autobiográfico ¿Quién soy comunicativa de los textos leídos. • Leen y complementan organi- yo?, de Beatriz Concha. • El estudiante comprende y enri- zadores gráficos de síntesis de • Texto autobiográfico Cómo nací quece organizadores gráficos. contenidos. pat’e perro, de Violeta Parra. • Texto autobiográfico Infancia y Poesía, de Pablo Neruda. • Organizadores gráficos de síntesis. Guía didáctica para el docente / Lenguaje 6º básico 57
  • 58.
    Unidad 2 CMO Aprendizajes esperados Escritura 1. Producción individual o colectiva de textos de intención literaria y no literarios, manuscrita y di- Los estudiantes: gital, que expresen, narren, describan o expliquen hechos, personajes, opiniones o sentimientos, 1. Descubren los recursos del organizando varias ideas o informaciones, sobre un tema central apoyadas por algunas ideas lenguaje que se necesitan complementarias. para escribir textos de diversos 2. Manejo, en sus textos escritos, en forma selectiva y adecuada a la situación comunicativa, de tipos, aplicando diferentes palabras y expresiones nuevas y variadas relacionadas con diversos temas. estrategias de escritura. 3. Construcción adecuada de oraciones simples y complejas, respetando concordancias en sujeto y 2. Distinguen e incorporan en predicado, y normas generales de la ortografía acentual. sus producciones escritas las 4. Aplicación del proceso general de escritura (planificación, escritura, revisión, reescritura, edición) diferencias esenciales entre el ajustándose al texto y a los requerimientos de la tarea. propósito, contenido, estructu- ra y recursos del lenguaje de los diferentes textos literarios. 3. Reflexionan sobre sus logros y buscan nuevos modos para mejorar su creación de textos literarios. 58 Guía didáctica para el docente / Lenguaje 6º básico
  • 59.
    Tiempo Actividades asociadas Recursos didácticos Indicadores de evaluación estimado Escritura • Producen texto autobiográfico en • Antecedentes biográficos de Ma- • El estudiante produce textos 12 horas prosa. nuel Rojas, Jorge Délano y Beatriz autobiográficos en prosa. • Producen texto autobiográfico Concha. • El estudiante produce textos versificado (décimas). • Texto autobiográfico Imágenes autobiográficos en verso. • Aplican estrategias antes, durante de infancia y adolescencia, de • El estudiante incorpora en sus y después en la producción de Manuel Rojas. producciones escritas las diferen- textos. • Texto autobiográfico Yo soy tú, de cias esenciales entre el propósito, • Narran manteniendo la estruc- Jorge Délano. contenido, estructura y recursos tura narrativa inicio, desarrollo y • Texto autobiográfico ¿Quién soy del lenguaje de los diferentes desenlace. yo?, de Beatriz Concha. textos literarios creados. • Describen personas, objetos y • Texto autobiográfico Cómo nací • El estudiante escribe textos cohe- situaciones, utilizando con propie- pat’e perro, de Violeta Parra. rentes y cohesionados. dad un vocabulario variado. • Texto autobiográfico Infancia y • Comentan por escrito aspectos de Poesía, de Pablo Neruda. los textos leídos. • Organizadores gráficos de síntesis. • Escriben textos contemplando la situación comunicativa, el lenguaje correspondiente a ella, un vocabulario variado y las reglas de ortografía. • Escriben textos cohesionados y coherentes. Guía didáctica para el docente / Lenguaje 6º básico 59
  • 60.
    Orientaciones didácticas Sugerencias metodológicas Ofrezcala oportunidad de establecer un Un lugar especial... nexo entre el título de la Unidad y las imá- genes que se presentan en esta página. Pídales a los alumnos y alumnas que describan las fotografías que observan: a) Inicie la experiencia preguntando por la información objetiva que se des- prende de las imágenes: 1. ¿Cuántas personas observan? 2. ¿En qué etapa de la vida están las personas retratadas? 3. ¿Qué expresión tienen los rostros? ¿Qué actitud corporal mantienen las personas? b) Continúe, abriendo paso –de manera explícita– a la aproximación subjetiva: 1. ¿Son fotografías alegres, tristes? 2. Los niños y niñas que se observan, ¿qué relación establecen con los mayores? Actividades complementarias Converse con el curso sobre la diferen- cia entre casa y hogar. ¿Toda casa es un hogar? ¿Todo hogar necesita una casa? En el curso o en la escuela, ¿se cuidan como en una gran familia? Unidad 1 En esta unidad aprenderás a: • Valorar el rol de la familia en la formación y desarro- • Reconocer y usar correctamente palabras que se- Pida a sus estudiantes que construyan y llo de las personas. ñalan acciones, considerando su persona, tiempo y anoten estos conceptos, explicando sus • Diferenciar una biografía de una autobiografía. modo. • Reconocer los componentes de un texto narrativo. • Identificar la décima como una composición de diez diferencias. • Identificar a la autobiografía como un texto narrati- versos octosílabos. vo literario. • Escribir y recitar décimas autobiográficas. Información complementaria • Conocer y diferenciar la autobiografía en verso de la • Valorar la lectura como una práctica que te permite escrita en prosa. ampliar tu visión de mundo. Tipos de familias • Producir un relato autobiográfico escrito. • Valorar el lenguaje hablado y comprender su efecto sobre el receptor. • Unipersonal: integrado por una sola • Comprender y aplicar en una narración la descrip- ción y la caracterización. • Desarrollar y valorar el trabajo colectivo con mis persona. • Reconocer y aplicar palabras que sirven para carac- compañeros y compañeras. terizar. • Nuclear monoparental: integrado por uno de los padres y uno o más hijos. 36 Unidad 2: Un lugar especial... • Nuclear biparental: pareja unida o ca- sada legalmente con o sin hijos. • Extenso o compuesto: corresponde a Estrategias diferenciadas cualquiera de los tipos definidos ante- • Antes de comenzar esta Unidad, usted ya ha realizado un camino con el grupo. Indague pre- riormente, más la presencia de uno o viamente si alguno de sus estudiantes tiene dificultades en sus relaciones familiares para que más parientes (extenso) o no parien- tes (compuesto) del jefe de hogar. esté atento a las emociones que puedan surgir en esta etapa. • Si alguno de sus alumnos o alumnas no cuenta con una familia, ha perdido a algún familiar • Sin núcleo familiar: constituido por un hogar en que no está presente el núcleo cercano o está interferido por otros problemas familiares, anímelo(a) a identificar a los fa- familiar primario (hogar nuclear). Puede miliares o cercanos que igualmente siguen siendo referentes en sus vidas. El curso, en este tomar las siguientes formas: jefe(a) de sentido, también puede ser una instancia para estrechar lazos afectivos, lo que puede ser hogar y no pariente(s); jefe(a) de hogar y trabajado con el grupo. cualquier otro pariente; jefe(a) de hogar Habilidades implicadas: observar, relacionar, describir. y cualquier otro pariente y no pariente(s). Tomado de: http://www.unicef.cl/unicef/index.php/Familia 60 Guía didáctica para el docente / Lenguaje 6º básico
  • 61.
    Unidad 2 Sugerencias metodológicas Unidad 2 Revise con sus estudiantes las pregun- tas iniciales, que son de carácter indi- vidual. El propósito es que previo a la Declaración de los “Tenemos derecho experiencia grupal, compartan ideas y Derechos del Niño, 1959 a tener una familia que experiencias personales respecto de la nos brinde protección familia. y amor”. En la puesta en común de los relatos creados, puede organizar las presenta- ciones de acuerdo a la fotografía selec- cionada. Verán que para la misma ima- gen, la subjetividad personal establece distintas posibilidades de expresión. Actividades complementarias Invite a sus estudiantes a compartir una fotografía de su grupo familiar. Ellos mismos reconocerán las diferencias que poseen sus familias respecto de otras. En caso de que sea posible, usted pue- de almacenar digitalmente las imágenes y proyectarlas, de modo que todos pue- dan verlas con claridad. Pídales a los jóvenes que indaguen en Antes de comenzar... las diferencias que existen entre las fa- I. Observa las imágenes de estas páginas y responde: 6. Escoge una de las fotografías y entrega las ca- milias de hace cincuenta años y las ac- 1. ¿Por qué crees que se ha reconocido mundial- racterísticas de las personas que componen esa tuales. Verán que el número de hijos ha familia. Imagina la situación, lugar y motivo, por mente como un derecho de los niños y niñas el el cual crees que tomaron esa foto. Relata la situa- disminuido con los años, lo que también tener una familia? 2. ¿Cuál es la importancia y la tarea de la familia con ción imaginada y anótala en tu cuaderno. ha influido en el tamaño de las casas II. Reúnete en grupo con aquellos compañeros o compa- los niños y las niñas? ñeras que hayan escogido la misma fotografía y com- que se construyen. 3. ¿Qué te parece la diversidad de familias presenta- paren sus apreciaciones. Comenten y concluyan: das? ¿Cambia tu idea de familia al observar gru- • ¿Por qué creen que han hecho relatos diferentes? pos familiares diferentes? • ¿Valoran y comprenden el hecho de que existan 4. ¿Cuál de ellas te recuerda a tu propia familia? familias distintas? 5. ¿A cuál de ellas te gustaría pertenecer o conocer? • ¿Qué importancia tiene la familia para ustedes? Unidad 2: Un lugar especial... 37 Información complementaria Estrategias diferenciadas Crear un ambiente protector para la infancia En esta fase inicial, la imagen es la base para La creación de un ambiente protector para la infancia que ayude a prevenir y responder explorar las ideas, experiencias y conocimientos a la violencia, el abuso y la explotación incluye ocho elementos esenciales: fortalecer el previos. ¿Qué sucede si un estudiante es no vi- compromiso y la capacidad del gobierno de satisfacer el derecho a la protección de la dente? Le sugerimos que, en este caso, oriente infancia; fomentar la sanción y aplicación de normas judiciales adecuadas; contrarrestar las o amplíe la actividad hacia otros sentidos… ¿Qué aptitudes, costumbres y prácticas perjudiciales; promover un debate franco y abierto sobre sabores, olores, texturas, sonidos los conectan estas cuestiones que incluya a los medios de comunicación y los aliados de la sociedad con la familia? Estas preguntas se pueden abrir civil; desarrollar las aptitudes necesarias para la vida práctica, así como los conocimientos a todo el curso, porque las respuestas entrega- y la participación de niños y niñas; fomentar la capacidad de las familias y comunidades; rán una información tanto o más valiosa que la prestar servicios esenciales de prevención, recuperación y reintegración, incluidos la salud imagen. básica, educación y protección; y establecer y ejecutar medidas constantes y eficaces de Habilidades implicadas: observar, revisar, co- seguimiento, presentación de informes y supervisión. mentar. http://www.unicef.org/spanish/protection/files/What_is_child_protection_sp.pdf Guía didáctica para el docente / Lenguaje 6º básico 61
  • 62.
    Sugerencias metodológicas Antes decomenzar el proceso de lectura, Evaluación diagnóstica invite a los niños y niñas a poner en co- mún de qué modo se prepararán para leer Antes de comenzar nuestra unidad revisa cuánto sabes del tema de los contenidos que trataremos. Para ello lee el texto presentado. En la conversación, atentamente los siguientes textos: debieran nombrarse las siguientes accio- nes y estrategias: disposición corporal y Imágenes de infancia y adolescencia mental (eliminar todo estímulo innecesa- Llegué a Chile, por primera vez, quizá a los cuatro años. En Santiago mis padres instalaron, en una de rio que los distraigan); lectura del título; las esquinas de las calles Coquimbo y Nataniel un almacén desde cuyas puertas podían verse los árboles del Parque Cousiño, a unas cuadras de distancia. No recuerdo si aquel negocio era chico o grande, bien revisión de las imágenes complementa- puesto o a la diabla. Me inclino a creer que era chico y modesto. rias; reconocimiento de la estructura del En su interior no había nada extraordinario: era un almacén como tantos otros. Lo extraordinario estaba en la calle, en las cantinas y conventillos del barrio. Aunque la verdad es que en algún rincón hubo durante cierto texto (tipo de texto, características y pro- tiempo algo que me gustó mucho: un saco lleno de bolitas de vidrio, con muchas combinaciones de colores y yección del propósito del texto). dibujos. Nunca robé ni pedí ninguna; sólo jugaba con ellas, tomándolas a puñados y haciéndolas rodar por mi mano hacia el saco. No me gustaba que mi madre las vendiera; cuando estaban fuera del saco ya no eran tan Permita que la primera lectura sea indivi- bonitas: desaparecían el color y el dibujo de las otras y, peor aún, disminuía hasta casi desaparecer la luz que parecía haber en el saco, tan clara que podía verse hasta el fondo a través de las bolitas. dual y silenciosa, de modo que cada uno Manuel Rojas. Imágenes de infancia y adolescencia. pueda desplegar en la práctica las accio- Santiago: Editorial Zig-Zag, 1994. nes y estrategias mencionadas. Nuevas palabras Le sugerimos modelar la segunda lectu- Cantinas: tabernas, esta- ra, antes de que los alumnos y alumnas blecimientos públicos, de carácter popular, donde se respondan la evaluación. Solo aclare ex- sirven y venden bebidas y, a veces, comidas. presiones que pueden ser extrañas o con- Conventillos: lugares que contienen muchas viviendas fusas, como “a la diabla”. reducidas, con un acceso común a patios y corredores. Antes de la revisión de las actividades de diagnóstico, invite a tres alumnos o alum- Unidad 1 Otros datos nas a que realicen una tercera lectura. Parque Cousiño: actual parque O’Higgins de Santiago. Revise la preguntas del ítem I, oriente las respuestas correctas. Después de leer Actividades complementarias I. Responde: Expresiones populares 1. ¿De qué se habla en este texto? 2. ¿Quién relata los hechos? ¿Cómo puedes comprobarlo? A propósito de la expresión “a la diabla”, 3. ¿A qué etapa de la vida de este narrador corresponden los hechos que cuenta? puede proponer a sus alumnos que in- 4. ¿Qué cosas relata acerca de su familia? daguen en otras expresiones populares 5. ¿Qué lugares presenta? ¿A qué época corresponden? que ya han caído en desuso. Pídales que pregunten a personas mayores que cono- 38 Unidad 2: Un lugar especial... cen sobre otras expresiones semejantes. Luego en clases ínstelos a que, en grupos, intenten traducir aquellas locuciones al Información complementaria lenguaje que ellos emplean actualmente. En sus memorias, Manuel Rojas no recuerda si el negocio de sus padres era bien puesto o “a la Dejamos como referencia, algunos ejem- diabla”. Esta expresión, es una locución adverbial coloquial que la R.A.E. define como: “dicho de plos, extraídos del libro Dichos, frases y hacer algo: sin esmero, mal”. En el contexto del negocio, podría no estar regularizado. refranes con historia, de Héctor Vélis-Me- za (Ed. Feria Chilena del Libro, Santiago, Estrategias diferenciadas 2008): A aquellos jóvenes que usted considera que pueden tener dificultades en la comprensión lecto- • Andar al tres y al cuatro. ra, invítelos a parafrasear en sus cuadernos el texto leído. Que narren, en primera persona, la • Andar de capa caída. situación presentada. • Estar hasta la tusa. Identifique a quienes leen con objetos de apoyo (igual como sucedió en la Unidad I). Establezca • Le viene de perillas. los nuevos desafíos para esta etapa. • Tener ñeque. Habilidades implicadas: comentar, modelar, revisar, evaluar. 62 Guía didáctica para el docente / Lenguaje 6º básico
  • 63.
    Unidad 2 Sugerencias metodológicas 2 Unidad Mientras que la actividad II es individual, la III se abre para trabajar en parejas. Le sugerimos que, después de terminar el Biografía ejercicio Nº 13, proponga al curso que Nuevas palabras Manuel Rojas (1896-1973) Estibador: trabajador que se conformen tres grandes grupos y que Escritor chileno, nació el 8 de enero de 1896 en la ciudad de Buenos Aires. En 1899 la familia se instala en Santiago, pero en 1903 la madre, viuda, carga y descarga buques. al interior de ellos revisen la evaluación Vendimiador: encargado de vuelve a Buenos Aires. Estudió hasta los 11 años. A los 16 cruza la cordillera de los Andes, realizando en Chile una seguidilla de trabajos: pintor, electri- cosechar la uva. diagnóstica. PÍdales que determinen qué cista, vendimiador, peón del Ferrocarril Trasandino, estibador, aprendiz de Talabartero: persona que hace objetos de cuero como preguntas les resultaron más complejas sastre, talabartero, cuidador de faluchos en Valparaíso, consueta y actor en compañías teatrales que recorren el país. Contrajo matrimonio con María maletas, bolsos, correas, etc. y por qué, también que se fijen en qué Faluchos: embarcaciones Baeza con quien tuvo tres hijos. Posteriormente trabaja en las prensas de la Universidad de Chile, en la Biblioteca Nacional, es articulista en Los Tiempos pequeñas que se usan para estrategias usaron para llegar a sus res- y en Las Ultimas Noticias, labora en el Hipódromo Chile. Enviuda, vuelve a casarse, recorre Europa, transporte desde los barcos hacia los puertos y viceversa. puestas. De esta manera, sus estudian- Sudamérica y Oriente Medio. Dicta cátedras sobre literatura chilena y americana en universidades de Estados Unidos. Recibió el premio Nacional de Literatura en 1957. Consueta: apuntador. En el teatro persona que anota los tes podrán discutir con sus pares sobre Entre sus novelas destacan: Lanchas en la bahía (1932), Hijo de ladrón (1951), Mejor que el vino parlamentos de los actores su propio aprendizaje y reconocer los (1958), Punta de rieles (1960). Escribió también numerosos cuentos reunidos en antologías. y se los recuerda si alguno sufre un olvido. contenidos que ya manejan para estruc- Articulista: Persona que escribe artículos para turar los próximos contenidos. II. Después de esta lectura responde: periódicos o publicaciones 6. ¿Con que fin se escribió este texto? análogas. Cierre preguntando qué conexiones tie- 7. ¿Qué importancia tiene Manuel Rojas en la literatura chilena? nen estas lecturas con la presentación 8. ¿Qué hecho doloroso e irreparable afectó su infancia? de la Unidad que ya han visto. 9. ¿Qué consecuencias crees que pudo tener este hecho en su vida? 10. ¿Por qué crees que Manuel Rojas desempeñó en su juventud tantos oficios distintos? Actividades complementarias III. Comenta con tu compañero o compañera y luego responde en tu cuaderno: Para trabajar la oralidad durante esta 11. ¿Qué hecho se menciona en ambos textos? sección, le sugerimos que los niños y 12. ¿Qué diferencias aprecian entre ambas lecturas? Construyan una tabla en donde comparen: idea princi- pal, lenguaje, rasgos del emisor y finalidad del texto. niñas simulen una entrevista en pa- 13. ¿Qué importancia tiene la familia como espacio de crecimiento y formación? Reflexionen en torno a esta pre- rejas a Manuel Rojas, de acuerdo a la gunta y compartan sus comentarios con su curso. Relacionen lo conversado con la vida de Manuel Rojas. información leída en la biografía. Si bien esta actividad les ayudará a interrogar al Autoevaluación revisa tu aprendizaje completando la siguiente pauta: texto, puede ser un momento adecuado Niveles de logros para el pensamiento divergente: ¿qué Al terminar esta sección, yo: Sí No Puedo mejorar 1 Diferencio un texto destinado a contar hechos secuencialmente de otro destinado a entregar información. otras preguntas les habría gustado for- 2 Reconozco el carácter objetivo de un texto informativo. mular a Manuel Rojas? ¿Por qué? 3 Identifico en un texto narrativo una secuencia ordenada de hechos destinados a recrear una situación. 4 Reconozco técnicas narrativas destinadas a presentar las características de los objetos y las personas. 5 Valoro el rol de la familia en mi vida y en la formación de personas. Unidad 2: Un lugar especial... 39 Información complementaria Estrategias diferenciadas Otra aproximación a Manuel Rojas, esta vez de la mano de Hugo Montes Con los y las estudiantes que tengan “Evoco con agrado la figura de Manuel Rojas, al que conocí en un congreso de escritores treinta años dificultades para establecer la diferen- atrás. Alto, firme, moreno, de rostro anguloso, cabello abundante y ya canoso. Tipo de pueblo, solo que cia entre biografía y autobiografía, pre- más fornido que la mayoría de los chilenos. No se prodigaba al hablar, pero no podría decirse que fuera gúnteles cuál es el punto de vista desde callado ni tímido. Al contrario, parecía seguro de sí mismo, con conciencia de escritor de prestigio. (…) el que parten cuando hablan de ellos mismos: ¿es como una cámara que los De familia modesta, nació en Argentina y fue lo más de su vida hombre andariego. Cruzó la cordi- graba desde afuera? ¿Hablan desde su llera varias veces, algunas a pie. Desempeñó oficios variados, desde imprentero hasta empleado propia experiencia? en la Biblioteca Nacional. No hizo estudios sistemáticos, pero alcanzó a tener una amplia cultura literaria. Y, más que eso, una suerte de sabiduría que bien se muestra en los soliloquios del pro- Habilidades implicadas: comentar, tagonista de Hijo de ladrón, su gran novela.” revisar, relacionar. Proyecto patrimonio, “Fuerza y Ternura en Manuel Rojas”, por Hugo Montes Brunet, en El Mercurio, 3 de marzo de 1996. En www.letras.s5.com Guía didáctica para el docente / Lenguaje 6º básico 63
  • 64.
    Sugerencias metodológicas Antes deiniciar la lectura pregunte a sus Lectura central estudiantes qué relación pueden estable- cer entre los textos que observan en esta página y los dos textos que leyeron en la Conoce al autor... Tiempo de lectura evaluación de diagnóstico. Pregúnteles, Jorge Délano Frederick En esta sección te invitamos a leer un texto que relata momentos de la infancia de ¿qué semejanzas pueden establecer en- (1895-1980) un talentoso chileno, cuya vocación como dibujante se manifestó desde niño. Lee atentamente este relato. tre la biografía de Manuel Rojas y la de Jorge Délano? Lea con el curso los dos Antes de leer subtítulos destacados que tiene el texto (el Responde en tu cuaderno: 2º está en la página 42). A partir de ellos, 1. Observa la ilustración que complementa la lectura y anticipa su contenido. propóngales que realicen sus propias pro- Dibujante, pintor, periodista y cineasta chileno, nacido 2. Lee el título de este texto y explica, ¿por qué crees que está titulado así? yecciones de la lectura. Es recomendable en Santiago. Manifestó tem- 3. Lee la biografía de Jorge Délano y comenta con un compañero o compañera, qué pranamente su vocación por que la primera sea modelada por usted, el dibujo y desde sus años impresión les causa la vida de este autor. para que los niños y niñas recojan el mo- de estudiante en el Instituto Nacional colaboró en las delo en una segunda lectura en voz alta. revistas infantiles El Peneca Yo soy tú y Corre-Vuela. Actividades complementarias Jorge Délano Ingresó a la Escuela de Bellas Artes en 1913. Trabajó como Primeros recuerdos: Una gallina que ponía huevos de lata. Una atractiva forma de motivar la siguien- dibujante en la revista ZigZag Un caserón de tres patios y en los diarios El Mercurio, te lectura (y de establecer un puente con La Nación y El Ilustrado de Del período que va desde el “gateo” hasta los primeros pasos, solo conser- vo recuerdos muy vagos. Uno de ellos es el de una enorme gallina auto- las memorias leídas de Manuel Rojas) es Santiago. En 1931 fundó el mática que había en la “Casa Prá”, ubicada frente a la nuestra. Mi mamá semanario político Topaze, acceder a archivos fotográficos de co- que se publicó regularmente Aurelia me alzaba para alcanzar la ranura y depositar una moneda de cinco hasta 1970. centavos, con los que la gallina ponía un precioso huevo de lata lleno con mienzos del siglo pasado, que permitan pastillas de chocolate. Recibió el Premio Interna- a los estudiantes aproximarse al contexto cional de Periodismo María Al terminar el siglo XIX, mi padre adquirió una casa en la calle Catedral Moors Cabot de la Univer- histórico y social en el que crecieron es- sidad de Columbia en 1952 esquina de Esperanza. Los acontecimientos ocurridos en ella se mantienen, todavía, nítidos en mi mente y puedo evocarlos como si fueran fotografías tas dos destacadas figuras de las letras. y el Premio Nacional de de uno de esos viejos álbumes familiares. El caserón contaba con tres gran- El archivo patrimonial disponible en Inter- Unidad 1 Periodismo en 1964. Nuevas palabras des patios. El primero, un jardín rodeado por una gran galería de vidrios. El segundo recibía la luz de una amplia claraboya, y en el tercero, pavi- mentado con piedra de huevillo, había dos parrones y cuartos para la ser- net, le permitirá seleccionar las imágenes vidumbre. Allí se cocía en grandes pailas de cobre el dulce de membrillo y Vagos: poco claros, imprecisos. que quiere compartir con sus estudiantes Nítidos: claros, precisos. cuajaban los helados de canela. Mi vida se deslizaba entre el segundo y el tercer patio y algunas escapadas por la puerta falsa. 1 y, eventualmente, preparar una presenta- Evocarlos: buscarlos en la memoria o la imaginación. Eran los tiempos patriarcales en que el buen Dios no se sentía generoso al ción en multimedia o una exposición fo- Claraboya: ventana de techo. no enviarle de diez a doce hijos a cada matrimonio. En su infinita sabidu- tográfica en el diario mural. Este recurso Reposteros: lugar para hacer ría, Él sabe ahora que a lo sumo puede mandarle dos o tres, ya que en los o guardar dulces y pastas. departamentos en que se escurre la vida moderna apenas caben las fotogra- puede ser potenciado, posteriormente, fías de los parientes más cercanos. ¡Cuánta diferencia con nuestras antiguas si pide a sus estudiantes que describan ¿Cómo estás leyendo? mansiones, en que había salas, salitas, salones, salas de billares, comedores para diario, comedores para fiestas, piezas de costura, cocinas, reposteros, las imágenes que observan y comparen 1 ¿Por qué crees que el autor conservatorios para ores, jardín, dormitorios para alojados, bodegas, recuerda tan bien esta casa? los adjetivos que surgen a partir de estos fragmentos del pasado. Sugerencia para obtener imágenes: 40 Unidad 2: Un lugar especial... http://www.nuestro.cl/chilectra/ o.cl/chilectra/ Información complementaria Estrategias diferenciadas ¿De qué habla un relato autobiográfico? Pensando en los niños y niñas No está de más aclarar que lo esencial del relato autobiográfico no consiste en narrar una vida, en recons- que pueden tener dificultades en truir un pasado. La ilusión que le atribuye al discurso la capacidad de reflejar algo externo a él no pasa de su lectura comprensiva, abra la ser una metáfora. Como quiera que definamos una “vida”, es evidente que el texto no la refleja, por ser ella posibilidad de que seleccionen el irreproducible, inaprehendible, irrecordable, incontable en su diversidad y multidimensionalidad. momento que más les llamó la atención en el texto, y desde este Pensemos por un momento en la enormidad que puede abarcar el referente de la expresión “una vida”. pídales que diferencien hechos Como sea que la concibamos, ella siempre será irrecuperable en su totalidad. El relato autobiográfico importantes y secundarios. no es, no puede ser, el reflejo fiel de algo exterior a él. No representa tampoco de modo necesario (estadística o simbólicamente) la vida de alguien. De lo que se trata es de un material relativamente Habilidades implicadas: relacio- autónomo, que posee un cuerpo propio y que se constituye en algo nuevo, en el sentido de que no es la nar, comparar, anticipar, modelar. consecuencia directa, verbal y discursiva del acontecer histórico de un sujeto. Carlos Piña. Tiempo y memoria. Sobre los artificios del relato autobiográfico. [Artículo]. En: Proposiciones Vol.29. Santiago de Chile: Ediciones SUR, 1999. Tomado de: http://www.sitiosur.cl/r.php?id=522 64 Guía didáctica para el docente / Lenguaje 6º básico
  • 65.
    Unidad 2 Sugerencias metodológicas 2 Unidad En la primera lectura que usted realice con el curso, le proponemos que al fi- nalizar el cuarto párrafo de esta página Nuevas palabras gallineros, pieza para guardar carbón, despensas, cocheras y caballerizas! (“Estos nacimientos […] trajo la Canta- Y no solamente los magnates podían ocupar aquellos caserones, sino que Despensas: sitio para guar- cualquiera familia de clase media disponía de uno semejante. Sin embargo, dar conservas y comestibles. licia.”) detenga la lectura y pregunte a hay que reconocer que no se le daba la debida importancia a la pieza de Cocheras: lugar para guar- dar los coches de caballos. los estudiantes cómo creen que seguirá baño. Para veinte dormitorios se contaba con una sola, a media cuadra de las habitaciones. 2 Caballerizas: sitio cubierto el relato. Interróguelos en este sentido destinado al descanso de los Los “Verdejos” de ese entonces vivían en conventillos. Estos, a pesar de las caballos. acerca de la relación que pueden esta- protestas de los políticos extremistas de hoy día, eran palacios en compara- ción con las “poblaciones callampas “contemporáneas. Magnates: personajes destacados por su dinero y blecer entre las preguntas hechas por el Como en esa época no había clínicas, las guaguas eran “puestas a domici- poder. narrador y la ilustración que acompaña Cavilaciones: pensamientos, lio”. Fue así cómo llegaron mis dos hermanos menores, hasta completar la decena, que era la cuota mínima exigida por los arquitectos y constructores reflexiones, meditaciones. al texto. Indagaciones: investigacio- de esos tiempos. nes, búsquedas, averigua- Aproveche también este momento para ciones. Estos nacimientos me sumieron en profundas cavilaciones. ¿De dónde ha- bían llegado y cómo los trajeron? Ante la insistencia de mis interrogatorios, Caricaturista: dibujante incorporar el vocabulario nuevo en el papá me explicó que los niños eran traídos por una cigüeña, en un cajoncito. de caricaturas o dibujos en que se exageran los rasgos contexto lector, de modo que el cono- Sin embargo, yo, dotado con alma de periodista, exigía más detalles y prose- guía en mis indagaciones: ¿Dónde estaban las cigüeñas? Porque en el galli- típicos de una persona. cimiento de estas nuevas palabras fa- nero veía solamente las gallinas, el gallo y el pavo que trajo la Cantalicia. cilite la lectura fluida y comprensiva de - La cigüeña se voló porque tiene que llevar guagüitas a otras casas, hijito, me respondía mamá, con mal disimulada impaciencia. sus estudiantes. Pero yo volvía a la carga: -¿Y los cajoncitos? ¿Cómo estás leyendo? A la mama Aurelia no se le ocurrió otra cosa que traerme un cajón vacío de 2 ¿Qué diferencias aprecia Actividades complementarias la Refinería de Azúcar de Viña del Mar. el narrador entre las casas Ahí empezaron mis dudas. que conoció durante su Invite a los y las estudiantes que ilustren infancia y las que habitó La mayor de mis hermanas, que ya se había casado, venía a menudo a vi- ya adulto? en sus cuadernos algún momento recor- sitarnos. Para el ojo del futuro caricaturista 3 ¿Por qué al niño no le bas- taban estas explicaciones? dado por el autor y que, bajo su crea- no podía pasar inadvertida la curva, cada vez más pronunciada, del vientre ción, fundamenten por qué lo eligieron. de su hermana. Saber más... Esta actividad los ayudará a revisar el El fenómeno se hacía más no- torio cuando, a instancias de mi Conservatorios para flores: texto y potenciar la comprensión lecto- invernaderos. Lugares para cul- papá, ella tocaba el violín. La re- tivar o mantener flores. ra, así como a imaginar creativamente velación final me fue hecha por Lisímaco, el hijo de la lavan- Verdejos: en la época de J. Délano se llamaba así a las el periodo histórico en el que suceden dera. Un año después descu- bría que tampoco era real el personas populares o de los barrios más pobres de la ciu- los hechos relatados (vestuario, costum- Viejito de Pascua. Estos dos dad. El nombre derivó de un personaje creado por el mis- bres, objetos, etc). engaños me hicieron perder mo Jorge Délano para la revis- la confianza en todo el mun- Refinería de azúcar ta Topaze. La inspiración sur- do y un negro escepticismo Viña del Mar gió del contacto que este tuvo fue echando raíces en mi cuando niño con un ingenioso espíritu. 3 maestro albañil que trabajó en su casa. Unidad 2: Un lugar especial... 41 Información complementaria Estrategias diferenciadas Sobre los artificios del relato autobiográfico evocar En el penúltimo párrafo de esta página, el au- El hablante, al seleccionar ciertas vivencias para construir su relato de vida, las significa desde tor se refiere a él mismo en tercera persona la actualidad. Ellas adquieren un sentido y una función al interior de la situación generadora de la singular: “Para ojo del futuro caricaturista…”. narración y del relato mismo. Lo que se evoca es recordado desde el presente y está compuesto Puede ser que este estilo confunda a algunos por aquello que para el hablante, o para su interrogador, hoy merece ser imperecedero. (…) La alumnos y alumnas, por lo tanto, le sugerimos repetición conduce a la generalización, la abstracción implica sepultar los detalles diferencia- que compruebe si este párrafo se comprendió. dores de cada vivencia. Pero aquello que se sale de lo común, lo extraordinario dentro de una Abra la siguiente pregunta a todo el curso: rutina particular, los hitos y accidentes biográficos, pueden asumir en la memoria el rango de im- ¿Quién es el “futuro caricaturista”? ¿Qué es o perecedero, conservando su unicidad y, en consecuencia, adquiriendo la forma de un recuerdo qué hace un caricaturista? ¿Por qué el autor perspicuo. Pero no por ser extraordinario, ese recuerdo es menos objeto de tipificación. habrá usado este recurso? Carlos Piña. “Tiempo y memoria. Sobre los artificios del relato autobiográfico “. En: Proposiciones Vol.29. Habilidades implicadas: anticipar, relacionar, Santiago de Chile: Ediciones SUR, 1999. Obtenido desde: http://www.sitiosur.cl/r.php?id=522 integrar, recrear. Guía didáctica para el docente / Lenguaje 6º básico 65
  • 66.
    Sugerencias metodológicas Deténgase enel subtítulo de esta página Lectura central y pida a sus estudiantes que anticipen el contenido del texto de acuerdo con este. Nuevas palabras Aproveche de preguntarles, ¿cuál será la Un día, papá nos estaba dando una lección objetiva sobre la forma esférica Objetiva: real, fiel a los de la Tierra. Se valía de una pelota de fútbol. ¿Sería posible creer que media función de los títulos y subtítulos en un re- rasgos del objeto. humanidad anduviera con la cabeza para abajo y que las aguas de los océa- lato? Al mismo tiempo es conveniente que Paparruchas: tonterías, estupideces. nos se pegaran a la tierra como si no fueran líquidas? No. Esto era demasiado, y me salí de la pieza, porque para paparruchas ya los guíe a preguntarse por el uso de co- Pintorescas: originales, tenía suficiente con las de la cigüeña y Santa Claus. atrayentes, vistosas. millas en las palabras “huevos” y “aceitó”. Caricaturas: dibujos en que AÑOS DESPUÉS EN EL COLEGIO… Verán que estas se utilizan para indicar un se exageran los rasgos de una persona. Alumno mediocre, profesores alemanes de dibujo me amargaron con sus “huevos”. sentido especial. Al proseguir con la lec- Carecían: no tenían, les Un gallo que me “aceitó”. faltaba, estaban privadas de. tura podrán comprobar y confrontar sus Aversión: rechazo, antipatía, Mientras mis hermanos mayores rendían brillantes exámenes, especialmente respuestas con el propósito real. odio. Alfredo, que en todos los ramos era promovido con tres coloradas, yo“pasaba” apenas, arrastrando un pesado lastre de bolas negras. Malogrado: infortunado, desaprovechado, frustrado. Actividades complementarias Garrapatear: rayar, En dibujo tampoco obtenía el menor éxito. Los profesores de este ramo, que por rara casualidad siempre fueron alemanes, me provocaban, con sus pinto- borronear, dibujar de modo impreciso. rescas figuras, a caricaturizarlos.Y tanto don Federico Thum como don Gaspar Invite a los y las estudiantes a seleccio- Lucubraciones: ideas, Moll, muchas veces me sorprendieron las caricaturas que yo les hacía en el bloc destinado a acuarelas con hojas de acanto y desabridas láminas que ca- nar una de las nuevas palabras incluidas imágenes. recían de interés para mi exaltado temperamento en ciernes. Estos dibujos, Musas: seres mitológicos en esta lectura y a usarla, de manera que inspiraban a los artistas. que no figuraban en los programas pedagógicos, eran acreedores a hermosos “huevos”, como llamábamos a los“ceros”. 4 creativa, en la clase siguiente (puede Como los recreos, con su ensordecedor bullicio de pajarera, se me hacían in- que escriban una canción con ellas, que soportables, prefería quedarme durante ellos en la sala de clases. Jamás tuve ¿Cómo estás leyendo? interés por el juego del trompo, las bolitas, y ni siquiera jugué nunca al pillarse. redacten un trabalenguas, que creen un A veces temo parecerme a ese estúpido personaje de la tira cómica “Don Ful- 4 ¿Por qué el narrador chiste o que las presenten de manera no se interesaba en los gencio, el hombre que no tuvo infancia”. dibujos que le proponían Menos mal que jamás me faltó un compañero que compartiese mi aversión plástica, por ejemplo). sus profesores? a los juegos. Uno de ellos fue el malogrado poeta Domingo Gómez Rojas. 5 ¿Qué importancia tuvo Juntos empezamos a garrapatear nuestras primeras lucubraciones durante para este niño el encargo Información complementaria el lapso de los recreos; y en tanto nuestros bulliciosos compañeros jugaban Unidad 1 de don César Rossetti? a la “barra” o se disputaban una “Troya” con bolitas de piedra, Gómez Rojas tomaba sus primeros contactos con las musas y yo dibujaba monos que eran Coke Délano y Topaze (1931-1970) reproducidos en“El Peneca”, ad honorem. Desde un principio adopté el seudónimo de“Coke”, aunque escrito ”Coque”, su- La utilización del humor como un instru- gerido por mis hermanitos menores, que en su media lengua me llamaban así. mento político está bien asentado en la Don César Rossetti, que conserva todavía su“Almacén Santa Carolina”en Ca- Saber más... tedral esquina de García Reyes, al conocer mi afición por el dibujo me pidió historia del país. Las primeras expresio- que le pintara un enorme gallo sobre un tablero para anunciar las excelencias El Peneca: revista infantil chi- nes de sátira política datan de los años lena, publicada con gran éxito del aceite marca“Gallo”, del que era importador. entre los años 1908-1960. de la Independencia. Durante el siglo XIX Ad honorem: expresión lati- El gallo fue colocado en la puerta del almacén, y yo pasaba cuantas veces podía frente a él para contemplar “mi monumental” obra de arte. En pago, el buen el género maduró, al calor de las dispu- na que significa: ”por el ho- nor”. Se emplea para aludir don César me obsequió una lata con medio litro del exquisito producto. 5 tas político-religiosas. En las dos primeras a un trabajo por el que no se paga dinero. Jorge Délano. Yo soy tú. Santiago: Editorial Zig-Zag, 1966 (fragmento). décadas del siglo XX el mercado de las re- vistas se amplió y diversificó, haciendo las delicias de un público muy crítico frente al 42 Unidad 2: Un lugar especial... cuadro que presentó la política hacia fines del período parlamentario. Ninguna de es- tas revistas, sin embargo, logró tener tanta Estrategias diferenciadas resonancia como la que alcanzó Topaze, el Para fortalecer la lectura comprensiva, pída a los estudiantes con mayor dificultad que investi- auténtico “barómetro de la política chile- guen algunos aspectos del contexto de lectura, como averiguar en qué consisten los juegos de na”, tal como rezó su subtítulo. “La barra” o una “Troya de bolitas” o qué es caricaturizar. Guíelos para que discriminen cuál pue- La publicación tuvo una línea editorial re- den considerar información importante y cuál accesoria. Interróguelos acerca de estos hechos: lativamente independiente, trató los temas ¿quiénes jugaban estos juegos? ¿Por qué se nombran en la lectura? ¿Quién hacía caricaturas de de actualidad con soltura y sin ninguna sus profesores? ¿Por qué y para qué las hacía? consideración para con sus víctimas. Los principales blancos de su humor fueron, Habilidades implicadas: anticipar, inferir, comprobar, confrontar, crear. sin duda, los presidentes de la República. Tomado de: http://www.memoriachilena.cl/temas/ index.asp?id_ut=revistatopaze(1931-1970) (fragmento y adaptación). 66 Guía didáctica para el docente / Lenguaje 6º básico
  • 67.
    Unidad 2 Sugerencias metodológicas 2 Unidad Revise junto a sus estudiantes las respues- tas a las actividades individuales y grupales propuestas en esta página. Apóyelos cuan- Escribe en tu cuaderno do requieran precisar conceptos o aclarar 1. ¿Cuál es el tema o idea principal de este texto? dudas generadas por las preguntas. 2. ¿En qué tiempo y lugares se desarrollan los hechos narrados? 3. Compara la época del texto con la actual. ¿Qué cosas han cambiado? En la pregunta 3, se pide a los y las es- 4. ¿Cómo es el personaje de este relato? Haz una lista con sus características. tudiantes que comparen la época actual 5. Construye una línea de tiempo y ordena los hechos narrados de acuerdo con la con el contexto que presenta Jorge Dé- vida del personaje. 6. ¿A qué situaciones narradas en el texto leído, se refieren las ilustraciones pre- lano. La comparación puede ser variada: sentadas en esta página? Explica. invítelos a reflexionar en torno al tamaño 7. ¿Cómo fue su vida de familia? ¿Crees que fue importante en su formación personal? de la familia, el uso de tecnologías, formas Trabaja en equipo de entretención, relación padres e hijos, 8. Compartan con dos compañeros o compañeras las situaciones que seleccio- costumbres familiares, tipo de comercio o naron como importantes en la vida de Jorge Délano. Seleccionen una de ellas, consumo, entre otras. Oriente la actividad inventen un diálogo y represéntenlo ante su curso. hacia la reflexión en torno a los cambios en 9. Investiguen acerca de la obra de Jorge Délano, consigan imágenes de sus carica- turas y hagan una presentación en su sala de clases (pueden usar un programa los estilos de vida, sus ventajas y desven- de presentación de imágenes o imágenes impresas). tajas con respecto a los actuales. 10. Seleccionen algunas y coméntenlas con el grupo curso: ¿Qué les parece su obra? ¿A qué personajes importantes caricaturizó?¿Qué finalidad tenían estos dibujos? Ínstelos también a relacionar el estilo de 11. Guiados por su profesor o profesora construyan el concepto de caricatura y la vida familiar y el trato hacia los niños y finalidad que tiene este tipo de dibujos. Anótenlo en sus cuadernos. 12. Para conocer el aporte de Jorge Délano al cine chileno pidan a su profesor o pro- niñas. Pregúnteles, ¿qué ha cambiado? fesora que les ayude a conseguir una de sus películas y la proyecte en el curso. ¿Los niños y niñas son más respetados Después escriban un comentario acerca de esta experiencia. 13. En una puesta en común lean sus comentarios y comenten: ¿Qué les pareció el hoy? texto leído? ¿La vida de Jorge Délano, les permitió aprender algo nuevo? ¿Qué experiencia les resultó cercana o interesante? Actividades complementarias Puede cerrar la aproximación al texto, Autoevaluación revisa tu aprendizaje completando la siguiente pauta: Niveles de logros invitando a los propios estudiantes a que Al terminar esta sección, yo: Sí No Puedo mejorar recuerden los juegos y juguetes favori- 1 Diferencio, al leer, ideas importantes de ideas secundarias. tos de su infancia. 2 Comprendo el sentido global de lo leído y puedo opinar sobre él. La actividad puede ser breve, pero 3 Capto claramente el espacio y tiempo presentados en el texto. si lo considera pertinente, puede en- 4 Identifico al narrador y puedo entregar sus características. riquecerse con la práctica de algún 5 Diferencio afirmaciones hechas en el texto de ideas o conclusiones que pueden extraerse de él. 6 Reconozco este texto como una narración de hechos. juego o la presentación de los anti- 7 Valoro la lectura como una experiencia que me permite ampliar mis experiencias y visión de mundo. guos juguetes favoritos de sus es- tudiantes. Estos pueden servir para generar un breve relato oral en el que Unidad 2: Un lugar especial... 43 los y las estudiantes compartan sus experiencias infantiles. Información complementaria Estrategias diferenciadas ¿Qué es una caricatura? Después de la autoevaluación, converse con aquellos estudiantes La caricatura ha sido desde el comienzo de la historia un tipo de re- que manifestaron más debilidades al responder la pauta. Entrégue- presentación exagerada de unos personajes o de unos hechos con el les estrategias que les permitan mejorar aspectos evaluados en ella. fin de poder trasmitir un mensaje, una idea, la mayoría de las veces Para ello genere preguntas o actividades que les permitan diferen- sarcástica sobre una cuestión determinada. ciar: información relevante de accesoria, afirmaciones explícitas e implícitas, relación de las partes con su sentido global. Es por este motivo que desde siempre, el hombre recurrió a realizar una serie de trazos bien expresivos, bien simbólicos, pero tremenda- Habilidades implicadas: revisar, precisar, comparar, reflexionar. mente simples con los que trasmitir ideas por medio de las imágenes y así llegar a un mayor número posible de espectadores a los que convencer de tales ideas. J. Enrique Peláez Malagón. Historia de la caricatura Tomado de: http://clio.rediris.es/arte/caricaturas/caricatura.htm Guía didáctica para el docente / Lenguaje 6º básico 67
  • 68.
    Sugerencias metodológicas Para queapliquen la estructura narra- Lectura central Conoce el texto tiva descrita en esta página, pida a sus estudiantes que narren en forma escrita alguna situación real vivida en su escuela El texto narrativo autobiográfico o curso durante la semana. Ínstelos a que En el texto que leíste en la sección anterior Jorge Délano contaba situaciones que le ocurrieron durante su infancia. A través de la siguiente actividad te invitamos a identifiquen e incorporen a este relato revisar las características que definen a este tipo de textos. los componentes estructurales del texto narrativo. Oriéntelos y ayúdelos a definir Características del texto narrativo Actividad 1 previamente el acontecimiento central, 1. A partir de esta experiencia de lectura, intenta responder las siguientes preguntas en tu cuaderno: para que desde este, organicen los otros • ¿En qué consiste narrar o contar algo? elementos de la historia. • ¿Qué cosas se pueden narrar? ¿Qué se narra en el texto Yo soy tú? • ¿Qué se necesita para contar una historia? ¿Qué elementos componen el relato de Jorge Délano? A partir de este ejercicio, muéstreles 2. Analiza junto a un compañero o compañera, el siguiente esquema y responde: cómo un hecho, objetivo y concreto, pue- Texto narrativo Texto autobiográfico Yo soy tú de prestarse para diversas interpretacio- nes y narraciones subjetivas. Aproveche Personajes Personas o personajes que participan en la historia. Jorge Voz que cuenta la historia. Jorge Délano también este actividad para demostrar Narrador Acontecimientos Hechos que conforman la historia. Episodios de su vida las diferencias entre narración literaria y Espacio Lugar en que ocurren los hechos. Ocurridos en Santiago exposición informativa. Tiempo Ubicación temporal de los hechos. Durante su infancia Actividades complementarias Estructura Organización de los hechos. El relato está ordenado en: inicio - desarrollo - final. Juegue con los personajes de los textos 3. Un texto autobiográfico es a la vez un texto narrativo, ¿por qué? literarios que los niños y niñas leen como 4. ¿Cómo te explicas que el autor sea personaje y narrador al mismo tiempo? lectura domiciliaria. Pídales que escojan uno de ellos y que se introduzcan en su mente. A partir de este ejercicio, invítelos Unidad Integra tus conocimientos 1 Narrar es: a escribir una autobiografía del personaje, Contar hechos reales o imaginarios en forma secuenciada. Cuando se narran acon- tecimientos reales y objetivos, se considera al texto como no-literario. de no más de 20 líneas… ¿Cómo conta- En cambio si lo relatado son hechos imaginarios o subjetivos, se considera al texto rá su historia el personaje elegido? como una narración literaria. Para narrar se necesita: Al finalizar la experiencia, abra la oportu- • Una historia para contar. nidad para compartir los textos creados • Un narrador que cuente la historia. y evaluar qué aspectos de la biografía del • Hechos secuenciados que conforman la historia. • Personajes que participan en la historia. personaje fueron los más comunes. Apli- • Un lugar o escenario físico en que ocurren los hechos. quen, finalmente, los contenidos aborda- • Un tiempo en que transcurren los hechos narrados. • Un orden para contar la historia. dos en esta sección. 44 Unidad 2: Un lugar especial... Información complementaria Estrategias diferenciadas Por ser un texto autobiográfico, el narrador del texto leído es el propio Pídale a los jóvenes con dificultades en el aprendizaje, que relacio- autor. En este aspecto enfatice que en los demás textos narrativos no nen el término narrar con otras acciones que permitan describir la existe necesariamente una correspondencia entre el autor y el narra- misma situación. Es probable que conceptos como relatar o contar dor. Los textos literarios son creaciones artísticas; el autor es un ser aparecerán en la reflexión: explíqueles que esas tres palabras van de real, de carne y hueso, que requiere construir una voz que logre ingresar la mano y que ayudan a presentar las historias. al universo imaginado. Esa voz será ficticia y podrá ser desde un ente Habilidades implicadas: secuenciar, identificar, comparar, concluir. que lo sabe todo, que puede entrar en los pensamientos o predecir el futuro hasta un pajarito que cuenta lo que ve desde la rama en que se encuentra. 68 Guía didáctica para el docente / Lenguaje 6º básico
  • 69.
    Unidad 2 Sugerencias metodológicas 2 Unidad Ayude a sus estudiantes a diferenciar una biografía de una autobiografía enfatizan- do los aspectos subjetivos relevados en Actividad 2 la segunda aun cuando en la biografía la 1. A partir de la lectura del texto Yo soy tú de Jorge Délano, establece si este Saber más texto es literario o no literario. Prosa y verso selección de información también impli- 2. Completa el siguiente esquema que presenta las características de la auto- La prosa es la forma que toma ca un sesgo subjetivo. Para describir los naturalmente el lenguaje para biografía e intenta, a partir de él, construir este concepto. expresar los conceptos, y que no rasgos del texto autobiográfico, destaque Autobiografía está sujeta a medidas determi- nadas. El verso en cambio, tiene la selección de recuerdos evocados por Pertenece al métrica, ritmo y rima. el narrador, que normalmente apuntan La autobiografía se puede na- rrar en prosa o verso. a aspectos de significación subjetiva o La biografía Género Es la presentación objetiva de los particular. Destaque, entre ellos, la anéc- Se caracteriza porque: aspectos más relevantes de la vida de una persona, basada en una dota privada con respaldo exclusivo en su recopilación de datos extraídos memoria. de diversas fuentes y expuestos Protagonista Se escribe El autor Lo narrado Normalmente por un emisor que no es el sujeto de la biografía. Por esta razón, se Aproveche este momento para que sus y en cuenta le ha se escribe en narrador son hechos ocurrido prosa. la considera un texto narrativo no literario. estudiantes comprendan también que la persona en un pasado lejano. No obstante, también existen bio- autobiografía puede adoptar la moda- grafías en las que el narrador ima- gina o reconstruye momentos de la lidad de la prosa o el verso y que esta 3. En una puesta en común, guiados por su profesor o profesora, revisen los vida de un personaje asumiendo la última forma tiene gran arraigo en la conceptos construidos. voz del protagonista; en este caso la biografía es un texto literario co- nocido como biografía novelada. tradición popular chilena. Apóyese en los conceptos incorporados en la sección Integra tus conocimientos Saber más y entregue ejemplos. De este modo podrán comprender más adelante La autobiografía Es un texto narrativo en que el narrador es a la vez el autor y protagonista (o per- (Unidad 6), que la versificación no es un sonaje principal) de la historia. Los hechos que se cuentan en ella son reales, pero recurso exclusivo del género lírico. expresan vivencias y recuerdos personales de lo vivido, es decir, corresponden a una experiencia subjetiva, por eso, se la considera un texto literario. Actividades complementarias Autoevaluación revisa tu aprendizaje completando la siguiente pauta: Proponga a sus estudiantes un trabajo Niveles de logros en parejas en que escojan escribir la bio- Al terminar esta sección, yo: Sí No Puedo mejorar 1 Diferencio un texto literario de uno no literario. grafía y autobiografía de uno de ellos. Es 2 Reconozco un texto narrativo como un relato basado en una secuencia de hechos organizados. recomendable que quien tenga más ha- 3 Identifico los principales componentes de un texto narrativo. bilidades para el relato literario escriba la 4 Identifico la autobiografía como un relato en que el autor cuenta su vida. autobiografía y su par redacte la biogra- 5 Diferencio una biografía de una autobiografía. fía. Así cultivarán ambas formas y a la vez podrán comparar sus diferencias. Unidad 2: Un lugar especial... 45 Información complementaria Estrategias diferenciadas Tipos de narraciones literarias Para acompañar a los estudiantes que requieran apoyo para comprender los Verso Prosa conceptos de biografía y autobiografía, Poema épico: relata las hazañas Cuento: narración breve que desarrolla un solo asunto central. pregúnteles: ¿qué tipo de texto se crea heroicas de un pueblo. Ejemplo, La Incorpora pocos personajes y desarrolla escasamente el tiempo cuando alguien investiga y escribe so- Eneida, de Virgilio. y el espacio. El cuento tradicional o popular tuvo un origen oral. bre tu vida? ¿Qué texto creas cuando Cantar de gesta: relato medieval, Novela: narración más extensa que el cuento, en donde apare- tú mismo cuentas tu vida? Apoye esta ensalzar destinado a un héroe. Por ce una trama compleja, personajes sólidamente trazados, am- estrategia con los textos creados que los ejemplo, el Poema de Mío Cid. bientes detallados en un mundo autónomo e imaginario. estudiantes han producido en la activi- Romance: poema épico-lírico usa- Leyenda: relata sucesos fabulosos transmitidos por tradición, dad complementaria. do para narrar hazañas o historias los cuales tienen algún sustento real. Habilidades implicadas: comparar, di- particulares. ferenciar, relacionar, aplicar. Tomado y adaptado de: http://sapiens.ya.com/auladelengua/ESO3.htm Guía didáctica para el docente / Lenguaje 6º básico 69
  • 70.
    Sugerencias metodológicas Después deleer el título de esta pági- Lectura central Palabras del texto na, recuerde a sus estudiantes cómo se identifica un verbo y qué función cumple dentro de la oración gramatical. Persona, tiempo y modos del verbo Por razones de espacio en esta sec- Ya sabes que el verbo es una palabra que señala el estado o las acciones del sujeto. En la siguiente actividad, observa como varía la terminación verbal, y responde las ción no aparece completa la conjuga- preguntas propuestas. ción de los modos y tiempos verbales. Actividad 1 Por ello recomendamos que amplíe la 1. Solo conservo recuerdos muy vagos. (Verbo: conservar). información sobre este tema y entre- El sujeto de la acción es: a) yo, b) él, c) nosotros, d) ellos. gue más ejemplos. 2. Mi padre adquirió una casa en la calle Catedral. (Verbo: adquirir). La acción se expresa en tiempo: a) presente, b) pasado, c) futuro. Indíqueles también que en la lengua cas- 3. Me pidió que le pintara un enorme gallo sobre un tablero. (Verbo: pintar). La acción del verbo expresa: a) mandato, b) deseo, c) duda. tellana podemos distinguir otras formas o modos verbales que no expresan a la persona implicada en la acción; estas Integra tus conocimientos El verbo posee terminaciones que aportan información acerca de la persona, el son: Infinitivo, Gerundio y Participio (for- tiempo y la forma o modo en que se expresa la acción. mas no personales del verbo). Explique La persona estas formas y ejemplifíquelas con mo- Puede expresarse en: delos extraídos de la lectura central. Singular Plural 1ª: yo 1ª: nosotros o nosotras Ejemplo: Actividades complementarias 2ª: tú 3ª: él o ella 2ª: vosotros, vosotras o ustedes 3ª: ellos o ellas (yo) (1ª p. sing.) solo conser- vo recuerdos muy vagos. Proponga a sus estudiantes que trabajen El tiempo Puede manifestarse en: presente, pasado o futuro. Ejemplos: en grupos pequeños y que construyan Solo conservo recuerdos muy vagos. (Presente). oraciones en las que ellos sean los su- Unidad 1 Mi padre adquirió una casa en la calle Catedral esquina de Esperanza. (Pasado). jetos (ej.: Martín, Fernanda y Paula leen Siempre recordaré mi infancia. (Futuro). Harry Potter). A partir de estas trabajarán ). La forma o modo Puede manifestar mandato (Modo imperativo), deseo (Modo subjuntivo), o solo los siguientes aspectos: a) identificar el indicar la acción (Modo indicativo). Ejemplos: sujeto, el predicado y sus respectivos Sólo conservo recuerdos muy vagos. (Modo indicativo). núcleos, b) cambiar la persona gramati- Me pidió que le pintara un enorme gallo sobre un tablero. (Modo subjuntivo). Pinta un cartel para este aceite. (Modo imperativo). cal de la oración, c) trasladar la acción al futuro, d) transformar la oración a Modo Actividad 2 Imperativo. Junto a un compañero o compañera, reconoce en el siguiente ejemplo la perso- na y tiempo de las formas verbales destacadas. Después de compartir los ejercicios con “yo con alma de periodista, exigía más detalles y proseguía en mis indagacio- nes: ¿Dónde estaban las cigüeñas?” el curso, permítales explicitar qué estra- tegias utilizaron para realizar los ejerci- cios propuestos. 46 Unidad 2: Un lugar especial... Información complementaria Estrategias diferenciadas Formas no personales del verbo Solicite a los alumnos y alumnas El infinitivo: es la forma verbal, que da el nombre a la acción realizada. En español lleva las termina- que evidencien dificultades con el ciones -ar, -er, -ir. Ejemplos: comentar, leer, escribir. contenido presentado, que revisen las páginas 20 y 21 (Unidad 1). El gerundio: es la forma que indica la actualización permanente de la acción; su terminación regular Usando los mismos ejemplos an- en español es: -ando en los verbos de la primera conjugación, -iendo o -yendo en los de la segunda teriores, ahora para avanzar en los y tercera. Ejemplos: comentando, leyendo, escribiendo. Tiene generalmente un carácter adverbial, nuevos términos, los estudiantes y puede expresar modo, condición, tiempo, motivo, concesión y otras circunstancias, como en el podrán establecer relaciones entre siguiente ejemplo: “Estuvo comentando la película”. los aprendizajes ya logrados y los El participio: forma no personal del verbo, susceptible de recibir marcas de género y número, que se nuevos. asimila frecuentemente al adjetivo en su funcionamiento gramatical. En español, puede formar tiempos Habilidades implicadas: identifi- compuestos y perífrasis verbales. Expresa la acción concluida; ejemplo: comentado, leído, escrito. car, distinguir, aplicar. Fuente: Real Academia de la Lengua, RAE. 70 Guía didáctica para el docente / Lenguaje 6º básico
  • 71.
    Unidad 2 Sugerencias metodológicas 2 Unidad Antes de revisar esta página, invite a sus estudiantes a que describan su curso. En este ejercicio, implícitamente aparecerán El adjetivo: palabras para caracterizar adjetivos calificativos que usted puede escribir en el pizarrón alrededor del con- Actividad 3 cepto “Nuestro curso”. Luego, pídales que Lee los siguientes ejemplos y completa las oraciones: se centren en la palabra nuclear “curso”, a a) La gallina ponía un precioso huevo de lata. partir de esta vaya construyendo un orga- La palabra destacada indica una (cualidad, nombre, acción). Esta se refiere a la palabra (huevo - lata - gallina). nizador gráfico. A la vez vaya preguntán- b) Había dos parrones y cuartos para la servidumbre. doles, ¿qué tipo de palabra lo determina? La expresión destacada especifica la de ¿Qué información agrega la palabra “nues- (cantidad - tiempo - persona) (cuartos - parrones - servidumbre). tro”? Prosiga con otros adjetivos que se c) Estos nacimientos me sumieron en profundas cavilaciones. La expresión “estos” sirve para (indicar o reemplazar al sustantivo). hayan incluido en la descripción. d) Ahí empezaron mis dudas. Posteriormente, guíe a sus estudiantes La palabra destacada indica con respecto a la palabra dudas una relación de para que construyan la definición de ad- (pertenencia - orden - tiempo). jetivo, explicitando su función. Ordena e integra tus conocimientos Para cerrar, proponga una oración de la lec- El adjetivo es una palabra cuya función es calificar o determinar al sustantivo, preci- tura central y pida al curso que la analice sando su significado. Siempre concuerda con este en género y número. Existen dos grandes tipos: incorporando todos los contenidos que ya a) Los adjetivos calificativos: señalan cualidades de los sustantivos que acompañan. conocen (sujeto y predicado, núcleos, per- b) Los adjetivos determinativos: precisan el significado del sustantivo, indicando: sona gramatical, tiempo verbal, modo ver- • distancia: esta casa, esa casa, aquella casa. Adjetivos mostrativos. bal, adjetivos calificativos y determinativos). • pertenencia: mi vida, tu vida, su vida. Adjetivos posesivos. • número o cantidad: dos pasajes, medio pasaje, doble pasaje. Adjetivos numerales. Actividades complementarias Actividad 4 Los adjetivos que se presenten en la ac- Responde en tu cuaderno, ¿qué adjetivos se han empleado en el siguiente ejemplo? • Mi vida se deslizaba entre el segundo y el tercer patio y algunas escapadas por tividad sugerida anteriormente, pueden la puerta falsa. generar una importante información sobre el ambiente de aprendizaje y afectivo que Autoevaluación revisa tu aprendizaje completando la siguiente pauta: existe al interior del curso. Conduzca la re- Niveles de logros flexión de sus estudiantes hacia este tema Al terminar esta sección, yo: Sí No Puedo mejorar con preguntas como: ¿qué les parecen los 1 Identifico en el texto leído verbos o palabras que indican acciones. adjetivos con que han calificado al curso? 2 Reconozco la persona gramatical de las formas verbales. 3 Identifico en las formas verbales el tiempo y modo de la acción. ¿Qué revelan? ¿Cómo es nuestro curso? 4 Reconozco en el texto leído adjetivos o palabras que sirven para entregar las características de personas y objetos. ¿Están de acuerdo con estos calificativos? Incorpore las conclusiones en las re- Unidad 2: Un lugar especial... 47 flexiones formativas acerca del curso como grupo de pertenencia. Información complementaria Estrategias diferenciadas Dentro de los adjetivos calificativos, podemos encontrar los superlati- Algunos estudiantes se sentirán más cómodos si comienzan el vos absolutos, que denotan el sumo grado de cualidad que con ellos trabajo de este contenido con un material concreto. Genere la se expresa. Muchos pueden construirse con los sufijos -ísimo, -érrimo: instancia de describir objetos cotidianos, (sala, patio, escuela); Antiguo – antiquísimo//Nuevo – novísimo ya sea dentro de la sesión o como actividad para desarrollar fue- Pobre – paupérrimo// Libre – libérrimo// Fértil – ubérrimo ra de la clase. De esta manera, podrán apropiarse del concepto “adjetivo” a partir de su entorno cercano. Otros pueden expresar grados comparativos: Habilidades implicadas: describir, identificar, deducir, analizar. Grande – máximo (en su grado comparativo está “mayor”). Pequeño – mínimo (en su grado comparativo está “menor). Alto – altísimo (en su grado comparativo está “superior”). Bueno – óptimo (en el grado comparativo está “mejor”). Guía didáctica para el docente / Lenguaje 6º básico 71
  • 72.
    Sugerencias metodológicas Proponga asus estudiantes que lean Evaluación de proceso ambos textos presentes en esta página y los comparen entre sí. A partir de esta comparación deben lograr identificar y ¿Cómo va tu aprendizaje? diferenciar un texto biográfico de uno I. Detente un momento y evalúa cómo va tu proceso de aprendizaje. Lee el autobiográfico. Pídales que en el relato siguiente texto: autobiográfico subrayen con un color Conoce a la autora... expresiones subjetivas y con otro dis- ¿Quién soy? Beatriz Concha Cosani tinto, los datos objetivos. Mediante esta (1942-...) ¡Hola! Yo soy Beatriz Concha, autora de este libro y de otros que podrás leer Nació en San- cuando seas un poco más grande. Voy a contarte algunas cosas de mi vida técnica, aproveche de recoger y reforzar tiago de Chile, para que me conozcas mejor. Nací en Santiago el 14 de mayo de 1942. Soy hija los conceptos de hecho y opinión. estudió Artes de Esther Cosani quien, tal como yo, era ilustradora y escritora. De ella heredé Plásticas en la vocación por el dibujo y la literatura. Conduzca el análisis con preguntas que per- la Escuela de Bellas Artes Desde los dos años viví en el campo, con mi padre y mis hermanos, en mitan reconocer a los emisores de ambos de la Univer- un hermoso lugar, cerca de Talagante, llamado “Rinconada de Requínoa”. sidad de Chile. Durante más de Allí aprendí a descubrir la naturaleza y fue mi papá —Ruperto Concha textos y caracterizarlos: ¿quién relata el texto dos décadas ha ilustrado libros Varas— quien nos enseñó, a mis dos hermanos mayores y a mí, a amarla y respetarla. ¿Quién soy? ¿Cómo es el emisor del texto ? infantiles y textos escolares con diferentes empresas editoriales. A los once años regresé a Santiago para ir a un buen colegio. Este cambio Conoce a la autora? ¿Tienen el mismo ? Obtuvo medalla en la Bienal no fue fácil. La ciudad no me gustaba y me sentía diferente a las otras niñas, de Ilustración Infantil de Tokio, propósito? ¿Por qué? Luego solicíteles que concurso Noma 1995. A lo largo tan señoritas y bien educadas, que se horrorizaban cuando me veían trepar un inmenso pino que había en el colegio. Esta costumbre me costó varios desarrollen la actividad individual. de su carrera profesional ha ilus- trado más de quinientos libros. castigos y suspensiones. Tampoco fui una alumna aventajada y mis notas, si no del todo malas, eran mediocres, excepto en castellano, historia y geografía Cuando revise la descripción que los niños En 1994 publica su primera obra literaria, El país de las Ausencias, y… ¡dibujo! En el dibujo tenía un eterno siete. A los dieciséis años ingresé a y niñas realizaron sobre la autora (ejerci- el cual es adquirido por el Proyec- estudiar Licenciatura en Artes Plásticas en la Escuela de Bellas Artes de la Uni- versidad de Chile. Allí aprendí lo suficiente como para desarrollar el oficio de to Biblioteca de MECE. cio 4), pregúnteles qué clase de palabras Actualmente reside en Francia ilustradora. Con esta habilidad recorrí varios países de Sudamérica trabajando como dibujante, hasta que regresé a Chile, donde me instalé definitivamente. usaron para caracterizarla, así integrarán y expone sus pinturas en la Ga- leria Schwarzbach en Wuppertal el adjetivo desde un contexto nuevo. (Alemania). Beatriz Concha. Tontinas. Santiago, Editorial Zig-Zag, 2005 (Fragmento y adaptación). Actividades complementarias Unidad 1Después de leer Solicite a sus estudiantes que integren II. Responde en tu cuaderno: algunos datos personales de Beatriz Con- 1. ¿Quién escribe este texto y con qué fin? cha incluidos en su relato autobiográfico, 2. ¿Qué relación puedes establecer entre el título y la finalidad del texto? 3. Haz una lista que incluya los principales hechos narrados en este frag- al recuadro Conoce a la autora. Pregúnte- . mento. Ordénalos de acuerdo con el tiempo en que suceden. les ¿qué tipo de texto es aquel del recua- 4. ¿Cómo era Beatriz Concha cuando niña? Descríbela a partir de lo que ella cuenta en su relato. dro? ¿Qué ajustes se necesitan para lo- III. Responde encerrando en un círculo la alternativa correcta. grar que este texto mantenga el lenguaje 1. ¿Qué tipo de texto es el leído? objetivo y la persona gramatical? A. Una biografía. C. Un cuento. Aproveche de integrar los conceptos de B. Una autobiografía. D. Una novela. retrato, autorretrato y caricatura, vincu- 48 Unidad 2: Un lugar especial... lados al concepto de descripción. Información complementaria Estrategias diferenciadas Retrato: es una pintura, fotografía u otra representación artística de Aquellos estudiantes que se sientan cómodos explorando en el arte una persona. A menudo se captan los rasgos del rostro del retratado. visual, pídales que a partir de las características extraídas para cons- La intención es recoger los rasgos físicos de la persona, procurando truir la biografía y la autobiografía en actividades anteriores, ensayen representar su personalidad. Cuando el artista crea un retrato de sí sus habilidades como dibujantes y creen un autorretrato. Este les mismo se llama autorretrato. podrá servir como complemento a las autobiografías que presenten En literatura el término “retrato” o “caracterización” se aplica a una des- en el Taller de Comunicación Escrita. cripción escrita de una persona. Un retrato a menudo da una visión pro- Habilidades implicadas: comparar, diferenciar, analizar, aplicar. funda de una persona y excede la mera descripción física. Tomado y adaptado de: http://www.scribd.com/doc/2170063/DEFINICION-DE-RETRATO 72 Guía didáctica para el docente / Lenguaje 6º básico
  • 73.
    Unidad 2 Sugerencias metodológicas 2 Unidad Previo al desarrollo de esta evaluación revise con sus estudiantes la compren- sión de los conceptos abordados en ella: texto narrativo, biografía, autobiografía, 2. ¿Quién es la narradora? narrador, adjetivo y verbo. Luego expli- A. Beatriz Concha niña. que la modalidad de las preguntas de B. Beatriz Concha adulta. selección múltiple y la estrategia para C. Beatriz a los once años. D. Otra persona que cuenta la vida de Beatriz. responderlas adecuadamente, verifique 3. ¿Cuál es la diferencia fundamental entre biografía y autobiografía? que diferencian claramente el enunciado A. La biografía es un texto literario y la autobiografía un texto no-literario. y alternativas de respuesta, enfatice la B. La autobiografía tiene narrador, las biografías no lo tienen. idea de que solo una de ellas es correcta. C. En la autobiografía narrador y protagonista son la misma persona. Después de responder pídales que fun- D. En ambos textos el propio autor habla de sí mismo. damenten oralmente sus respuestas y, 4. En el siguiente ejemplo: luego de corregidas en común, las ano- “Desde los dos años viví en el campo, con mi padre y mis hermanos, en un hermoso lugar”. ten en sus cuadernos. ¿Cuál es la función de las palabras subrayadas? A. Caracterizar personas. Actividades complementarias B. Indicar acciones. C. Entregar el significado del sustantivo. Pídales que reconozcan todos los adjeti- D. Calificar y precisar el significado del sustantivo. vos y verbos incluidos en los dos textos 5. En el siguiente ejemplo: (biografía y autobiografía). Para los adjeti- vos solicíteles diferenciar entre calificati- “La ciudad no me gustaba y me sentía diferente a las otras niñas, tan señoritas y bien educadas, que se horrorizaban cuando me veían trepar a un inmenso pino” vos y determinativos, además de precisar la relación directa con el sustantivo al ¿Cuál es la función de las palabras subrayadas? que determinan. En el caso de los verbos A. Adjetivos. B. Sustantivos. pídales que diferencien: la persona, el C. Verbos. tiempo y el modo de la forma verbal. D. Adjetivos calificativos. Estrategias diferenciadas IV. Comenta con un compañero o compañera y luego respondan en su cuaderno: En la Unidad 1 ya describió a sus estu- 1. ¿Por qué el texto leído es una narración? Fundamenten mencionando los rasgos que posee. 2. Ordenen los hechos narrados en tres momentos: inicio-desarrollo-desenlace. diantes en qué consiste el ítem de selec- 3. Determinen si este texto es una biografía o una autobiografía. Fundamenten por qué. ción múltiple. Invite a los estudiantes de rendimiento más avanzado a crear ejerci- V. Preséntate ante tu curso. cios de selección múltiple. Proponga que 1. Haz un ejercicio autobiográfico parecido al de la autora de este texto y preséntate en forma oral ante tu curso. Destaca una anécdota o situación que te refleje cómo eras cuando pequeño. realicen esta tarea en parejas y vinculados a alumnos y alumnas de diferente ren- dimiento. Al finalizar, pídales que copien Unidad 2: Un lugar especial... 49 en la pizarra las preguntas elaboradas en común, y luego que las respondan y expli- quen al curso. Información complementaria Ventajas y desventajas del ítem de selección múltiple Desventajas: Ventajas: • No evalúan aspectos de producción como los ítemes de respuesta • Permite medir conocimientos generales, conocimientos especiali- de desarrollo. zados, competencias, habilidades y destrezas pre-establecidas en • Presentan ciertas dificultades en su construcción, como saber de- una taxonomía. terminar con precisión qué contenido se está evaluando y cómo se • Elimina el factor de ambigüedad (o de polisemia) propio de las está haciendo (habilidad cognitiva). respuestas abiertas. • A veces, no es fácil elaborar distractores posibles para los problemas. • Su aplicación necesita de menos tiempo que las preguntas de desarrollo. Tomado y adaptado de: http://www.educarchile.cl/portal.herramientas/planifi- • La cantidad de ítemes a utilizar depende del grado de medición que caccion/1610/article-96050.html se vaya a utilizar: un contenido específico, la materia de un tema Habilidades implicadas: diferenciar, seleccionar, fundamentar. general, un control trimestral o semestral, una prueba final, etcétera. • La corrección es rápida e incluso puede mecanizarse. Guía didáctica para el docente / Lenguaje 6º básico 73
  • 74.
    Sugerencias metodológicas Taller de El siguiente taller se presenta con el título “Escribo para hablar de mí”. Abra esta ex- comunicación escrita periencia de escritura, ofreciendo la oportu- nidad de que sus estudiantes se pregunten Escribo para hablar de mí por el propósito de escribir una autobiogra- En su autobiografía Jorge Délano habla de sí mismo, de su familia y de historias que fía, así logrará que ellos valoren este ejercicio conformaron su entorno personal. En esta sección te invitamos a que escribas tu como experiencia de autoconocimiento y de propia historia e investigues sobre tus raíces. comunicación escrita. Preparando la autobiografía Para ayudarles en la preparación de la en- 1. Piensa sobre lo que sabes acerca de ti mismo, sobre lo que te gustaría saber y trevista con fines informativos (puntos 2-4), a quién le puedes preguntar. Para esto anota en tu cuaderno todas las ideas o experiencias que quieras contar en tu autobiografía. Como seguramente te sur- modele la situación comunicativa implicada. girán muchas ideas sin orden, organízalas en un cuadro como el siguiente: Pida a un alumno o alumna que acepte ser ¿Qué sé sobre ¿Qué otras cosas ¿Quiénes pueden entrevistado por usted ante el grupo curso, mi historia personal? me gustaría saber? saber de mí? (simule, por ejemplo, que trae un cuaderno con preguntas pauteadas y una grabado- ra). Genere una conversación con el o la estudiante que participa en este ejercicio, pregúntele por ejemplo, por la composición 2. Consigue fotografías, pregunta a tus padres hermanos, tíos, abuelitos, amigos de su familia, la importancia que tiene en de la familia, qué saben de ti y si te dan un tiempo para que los entrevistes. Esto su vida, cuáles son sus gustos y pasatiem- puede sonarles a algo muy serio, por eso explícales que solo necesitas que te respondan algunas preguntas para escribir un relato acerca de tu vida. Diles que pos, entre otros aspectos. También puede después puedes leérselos para que te ayuden a revisarlo. proponer la situación inversa (estudiante 3. Luego, elige a las personas de tu familia que vas a entrevistar. Para que no olvi- entrevista al profesor o profesora), o que dos des preguntas importantes, prepara una pauta en que las anotes previamente, pero trata que la entrevista resulte una conversación espontánea. estudiantes asuman los roles entrevistador- 4. Si puedes consigue una grabadora, y luego, transcribe las respuestas. Si no es entrevistado. así, simplemente toma notas de las ideas más importantes o de las respuestas Actividades complementarias Unidad 1 que más te interesaron. 5. Con la información recopilada ¡prepárate para escribir tu autobiografía! Las fotografías son un importante testimo- Pasos para redactar la autobiografía nio de momentos clave que uno ha vivido, 1. Organiza en un esquema de desarrollo toda la información que has reunido, pero para muchos de los y las jóvenes, un considerando los siguientes aspectos: pañolín scout, un diario de vida, la camiseta a) Nacimiento (día, hora, lugar). b) Recuerdos de la niñez. de su equipo favorito o una pulsera regalada c) Anécdotas. por una amiga especial pueden ayudarlos a d) Vacaciones. entrar en ellos mismos. Si es posible, invíte- e) Juegos o pasatiempos. los a traer estos “tesoros” que los conecta- f) Amigos. g) Metas futuras. rán con su propia historia. En el proceso de escritura posterior, estos objetos también s pueden ser el punto de partida para abrir y 50 Unidad 2: Un lugar especial... cerrar etapas en sus vidas. Información complementaria Estrategias diferenciadas Propuestas de escritura narrativa Aprovechando el término adjetivo con • Evocar algún objeto, lugar, color, olor o momento vinculado al mundo familiar o escolar. aquellos estudiantes que se sientan un poco desconcertados con la ac- • Seleccionar una foto del álbum familiar y contar con detalle las circunstancias que rodean el tividad que se abre, propóngales que momento. realicen una lista con los adjetivos • ¿Qué recuerdan de los libros leídos? ¿Cuál de ellos dejó huella en su vida? que ellos creen que los describen. • Evocar los recuerdos vinculados a objetos familiares y cotidianos (juguetes, ropa u otros). Pueden abrir la actividad a los com- • Buscar el recuerdo de lugares ya desaparecidos. pañeros y compañeras que sean cer- • Escribir sobre la participación directa en algún acontecimiento histórico. canos y puedan darles información de manera respetuosa y constructiva. • Frases hechas, proverbios, refranes con los que los adultos les han inculcado ideas o valores. Habilidades implicadas: reflexionar, • Canciones que van unidas a la evocación de momentos, sentimientos y emociones. modelar, crear. Benigno Delmiro Coto. La escritura creativa en las aulas. España: Editorial Grao, 2002. (Adaptación). 74 Guía didáctica para el docente / Lenguaje 6º básico
  • 75.
    Unidad 2 Sugerencias metodológicas 2 Unidad En los textos A y B es posible observar la subjetividad de quien describe. Pro- póngale al curso que determinen por Prepara tu borrador qué son textos subjetivos y cómo se 1. Piensa en tus receptores, ¿a quién diriges tu autobiografía? De acuerdo con esto, podrían modificar para que describan adecua tu lenguaje y estilo. 2. Propón un título que refleje lo que quieres comunicar (Al final revisarás si es y caractericen de manera objetiva. apropiado). Le sugerimos preguntar a los niños y 3. Cuando escribas, ordena tus ideas, teniendo en cuenta el sujeto y el predicado niñas en qué contextos es deseable de cada oración. 4. Redacta un primer borrador, considerando que en un relato autobiográfico se una descripción subjetiva y cuándo es Saber más... presentan las siguientes características: preferible una con carácter objetivo. El El párrafo es un conjunto de a) El autor nos habla de sí mismo, por eso, utiliza la primera persona singular. oraciones separadas por pun- propósito no solo es abrir la reflexión b) Hace referencias a su entorno familiar real. c) Emplea la primera persona singular (yo) (Y las palabras que la sustituyen: to aparte, que desarrolla solo una idea específica del texto en torno al proceso de escritura que mí, me, conmigo). mayor del que forma parte. enfrentan, sino que también preparar- d) Las autobiografías se escriben normalmente en prosa, es decir, en el lengua- je cotidiano que se organiza y divide en conjuntos de oraciones denomina- los como lectores activos y atentos a la dos párrafos. No olvides que estos se deben comenzar en mayúscula y información que reciben. finalizar en punto aparte. 5. Como sugerencia te recomendamos que selecciones alguna anécdota o episo- dio que resulte especial para ti. También que incorpores a tu relato experiencias Actividades complementarias con personas que hayan sido importantes en tu vida. 6. Para narrar es conveniente que combines la narración con la técnica de la Invite a los alumnos y alumnas a compar- descripción. tir alguna anécdota o situación personal ¿Sabes en qué consiste? Observa los siguientes ejemplos y responde las preguntas propuestas: de manera oral. Pídales que incorporen ¿Qué finalidad tienen los textos A y B? la estructura inicio, desarrollo y cierre. Será una forma para que logren conocer A B El caserón contaba con tres grandes pa- Mi madre era baja, bien formada, de que impacto pueden provocar en los re- tios. El primero, un jardín rodeado por rostro simpático: ojos grandes, nariz una gran galería de vidrios. El segundo fina y boca pequeña. Su carácter osci- ceptores los episodios que seleccionan recibía la luz de una amplia claraboya, y en el tercero, pavimentado con piedra laba entre la severidad y la alegría. Ha- blaba suavemente, usaba un lenguaje Nuevas palabras para contar. También les será útil para de huevillo, había dos parrones y cuar- tos para la servidumbre. Allí se cocía en comedido y era dadivosa. Nunca te- mió al mañana. Comedido: atento, amable, aproximarse a la experiencia narrativa, cortés. grandes pailas de cobre el dulce de mem- brillo y cuajaban los helados de canela. José Santos González Vera. Cuando era muchacho. Dadivosa: generosa, despren- corrigiendo aspectos o detalles que no Santiago: Editorial Universitaria, 1996. Jorge Délano. Yo soy tú. Santiago: dida. atraen o confunden a los receptores. Editorial Zig-Zag, 1966 (fragmento). ¿Qué objeto es presentado en el fragmento A? ¿Cómo se hace esta presentación? ¿A quién se presenta en el fragmento B? ¿Qué características se mencionan? Unidad 2: Un lugar especial... 51 Información complementaria Estrategias diferenciadas La descripción y la caracterización pueden ser objetivas o subjetivas. Serán objetivas cuando se pre- Al finalizar esta etapa, los pasos que se senta la realidad, proporcionando datos precisos y comprobables que permiten a todos los destinatarios sugieren en el texto para desarrollar el comprender el mismo mensaje. Predomina en las descripciones de carácter informativo. Por ejemplo: borrador, también se pueden convertir • “Cumplí 12 años el 10 de marzo (…) Con mi 1, 55 m soy el más alto del curso (…) Tengo dos en indicadores para evaluar el proceso hermanos mayores: Matías y Natalia.” narrativo. Aquellos estudiantes que han • “La mesa mide 1,80 m de largo por 1 m de ancho. De madera pintada de color blanco, sus tenido más dificultades para escribir su líneas son rectas y lisas.” relato, pueden reevaluar su tarea, re- visando cada una de las acciones pro- La subjetividad está condicionada por el punto de vista y los juicios de valor que pueda realizar el des- puestas en esta página. criptor. Es frecuente en las descripciones literarias. Se puede observar en los siguientes ejemplos: • “Soy grande y alto (…) Matías y Natalia son mis hermanos mayores, son buenos alumnos, Habilidades implicadas: analizar, apli- aunque conmigo pelean mucho.” car, organizar, comunicar. • “La mesa es preciosa, moderna y firme. Es bien amplia.” Guía didáctica para el docente / Lenguaje 6º básico 75
  • 76.
    Sugerencias metodológicas Taller de Ayude a sus estudiantes a desarrollar su comunicación escrita proceso de escritura, aportándole elementos que les ayuden a organizar coherentemente el relato. Recuérdeles la estructura básica: Ordena e integra tus conocimientos introducción, desarrollo, conclusión y evaluar Lee la siguiente definición y responde: ¿A qué tipo de descripción corresponden los textos A y B que leíste en la página anterior? la coherencia de los párrafos y la cohesión de La descripción las oraciones que los constituyen. Es una técnica narrativa que consiste en mostrar a través del lenguaje las ca- TICs racterísticas de algo o alguien, que puede ser una persona, un lugar o un objeto Cuando incorporen descripciones re- inanimado. Autobiografías en línea cuérdeles aspectos y elementos como: Para inspirarte, puedes leer la au- Se conoce como caracterización cuando entrega los rasgos de una persona y sim- plemente como descripción cuando se refiere a un objeto. objetividad y subjetividad de lo dicho (en tobiografía de Jorge Délano en: http://www.librosmaravillo- relación al propósito de su relato), punto sos.com/yosoytu/prologo.html Durante la escritura de vista, observación de hechos objetos O la de José Santos Vera titula- da Cuando era muchacho en: 1. Después de escribir algunos párrafos detente y relee tu escrito. Revisa si: o personas, selección del lenguaje (es- http://books.google.cl/books? • Los párrafos contienen una idea claramente expresada. q=Cuando+era+muchacho&b • Concuerdan los sujetos y predicados de las oraciones. pecialmente adjetivos y verbos) y pre- tnG=Buscar+libros • Los tiempos verbales corresponden a lo dicho. sentación de los mismos. • Has usado expresiones inadecuadas o difíciles de entender para tu receptor. • La puntuación y ortografía son correctas. Colabore con ellos proporcionándoles in- formación y ejemplos de distintas formas Después de escribir de descripción. 2. Una vez que hayas redactado el primer borrador, relee tu escrito y evalúa si lo- graste comunicar lo que deseabas. Actividades complementarias 3. Ponte en el lugar de tu receptor, ¿crees que ha comprendido tu mensaje? ¿Hay palabras o expresiones muy complejas, o que podrían resultarle desconocidas? Juegue con los sentidos: Para estructu- 4. Nuevamente revisa tu redacción, fíjate si no has repetido palabras, o si has omi- tido algunas. Corrige y busca la mayor claridad posible. rar el concepto de descripción, cubra los 5. Da una última mirada a la ortografía. Revisa no solo las palabras sino también ojos de un alumno o alumna y pídale que Unidad 1 los acentos, el uso de mayúsculas y minúsculas, además de la puntuación. de una bolsa o caja saque un objeto y 6. Este es el momento para revisar si el título es el adecuado. ¿Responde al conte- lo pueda describir. Oriéntelo diciéndole nido? ¿Es motivador? qué sentidos puede emplear para des- 7. Agrega fotografías que acompañen tu relato autobiográfico. No olvides escribir un pie de foto o breve explicación sobre su contenido, bajo cada una de ellas. cribir el objeto, que podrá ser una fruta, 8. Comparte tu trabajo con tus compañeros y compañeras. Guiados por su profe- una mota de algodón, una hoja seca, sor o profesora organicen una puesta en común de sus historias personales. una piedra, un chocolate, etc. El ejerci- 9. Escojan entre las autobiografías de sus compañeros, alguna que les haya gusta- cio puede variar si, posteriormente, se do y escriban un comentario acerca de su trabajo. le acercan objetos que solo mediante el 10. Expongan en su sala las autobiografías que escribieron. sentido del olfato y de la audición pueda identificar (música, flor o hierba aromá- tica, etc). 52 Unidad 2: Un lugar especial... Información complementaria Estrategias diferenciadas Tipos de descripción Pensando en los estudiantes que presenten dificultades para Pictórica: tanto la persona que escribe como el objeto o sujeto de la construir su autobiografía, anímelos a compartir su tarea con al- descripción están inmóviles. Es una especie de cuadro, con sus límites gún compañero o compañera que haya mostrado entusiasmo o muy definidos, en el que la luz, el color y la distribución de los elementos especial interés en desarrollar esta actividad. descritos juegan un rol fundamental. Este ejercicio es también una buena oportunidad para cap- Topográfica: el objeto descrito está inmóvil y la persona que describe tar el sano desarrollo emocional de los niños y niñas. Si algu- en movimiento. Es la descripción típica del cronista que viaja y observa el nos rechazan la idea de escribir sobre sí mismos o recordar paisaje desde un vehículo en movimiento. experiencias vividas, rastree estas situaciones e invite a estos estudiantes a aprovechar esta instancia para expresar lo que Cinematográfica: el sujeto narrador está inmóvil y el objeto en movi- sienten. Ofrézcales ser el receptor de su relato. Busque ayuda miento. Se emplea para describir espectáculos o desfiles, entregando para ellos si es necesario. detalles de todas las sensaciones que se producen en estas circunstan- cias: luz, color, sonidos y movimientos. Habilidades implicadas: ordenar, aplicar, crear. 76 Guía didáctica para el docente / Lenguaje 6º básico
  • 77.
    Unidad 2 Sugerencias metodológicas 2 Unidad En esta página se presenta un contenido ortográfico referido al uso de cremillas y una tabla de autoevaluación en que el o la estudiante puede revisar el aprendizaje Cuando escribas... adquirido a partir de las situaciones peda- gógicas. En relación al primer contenido, Cuando leíste el texto central de esta unidad, pudiste apreciar que se emplearon varias palabras que requerían el uso de cremillas, recuerda los siguientes casos: pregunte a sus estudiantes si reconocen el La cigüeña se voló porque tiene que llevar guagüitas a otras casas, hijito, me respondía mamá. uso de este signo ortográfico, pídales que Las cremillas (¨) y el uso de la G. rastreen e identifiquen su uso en las situa- La letra g puede representar dos sonidos diferentes: uno fuerte y otro suave. ciones de lectura ya trabajadas. A partir de • Cuando va seguida de e o i suena fuerte. Ej.: geranio, girasol. estas evidencias solicíteles que propongan • Cuando va seguida de a, o, u suena suave. Ej.: Gabriel, gotera, guante. nuevos ejemplos contextualizados. • Para que suene suave delante de e, i hay que escribir gu. Ej.: hoguera, guisante. Para que la u suene en sílabas gue, gui, es necesario colocar dos puntos sobre ella (¨). Estos dos , En relación a la pauta de evaluación, ínstelos puntos se llaman cremillas o diéresis. a responderla reflexivamente deteniéndose Ejemplos: cigüeña, agüita, desagüe, antigüedad, vergüenza, lingüística, paragüero, pedigüeño. a medir el grado de aprendizaje logrado. ¿Qué otros ejemplos puedes mencionar? ¿Cuáles usas con frecuencia? Luego pídales que se detengan en aque- llos aspectos no logrados y que propongan alguna medida o acción, para acercarse al logro buscado. Colabore con ellos orientan- do sus ideas o proponiéndoles actividades para ayudarlos en estos objetivos. Actividades complementarias Autoevaluación revisa tu aprendizaje completando la siguiente pauta: Niveles de logros Para cerrar la actividad de escritura puede Al finalizar esta sección, yo: Sí No Puedo mejorar proponer a sus estudiantes que organicen 1 Identifico claramente el concepto de autobiografía y puedo reproducir un texto de este tipo. un gran círculo en el que puedan evaluar 2 Para escribir mi autobiografía, busqué previamente información acerca de mí mismo en diferentes fuentes. la experiencia de escritura. Sugerimos que 3 Entrevisté personas para obtener más información, siguiendo una pauta. guíe esta evaluación conjunta con pregun- 4 Ordené mis ideas según el esquema narrativo inicio-desarrollo desenlace. 5 Redacté mi autobiografía en párrafos que desarrollaban una idea del texto completo. tas como: a) ¿Disfrutaron la actividad de 6 Al escribir, comencé cada párrafo con mayúscula y terminé en punto aparte. creación? ¿Por qué?, b) ¿Qué etapa del 7 Redacté mi autobiografía en primera persona singular. proceso les costó más?, c) ¿Cómo solucio- 8 Incorporé en mi relato la descripción y caracterización. naron los problemas que se presentaron 9 Revisé cuidadosamente la ortografía de mi escrito. en el proceso?, d) ¿Qué aprendieron de 10 Incluí fotografías para complementar el mensaje escrito. ustedes mismos?, e) ¿Qué aprendieron de sus demás compañeros y compañeras?, Unidad 2: Un lugar especial... 53 f) Si tuvieran que escribir una biografía, ¿a quién elegirían? ¿Por qué? Información complementaria Estrategias diferenciadas La autoevaluación Observe a aquellos estudiantes que revelen más dificultades en el Con el énfasis del modelo cognitivo en la adquisición de habilidades proceso de escritura y organización de relatos autobiográficos y am- complejas, la autoconciencia del alumno(a) con respecto a su propio plíe sus posibilidades de expresión hacia las artes plásticas. Propón- proceso de aprendizaje se volvió algo importante. Esto porque una de gales la creación de autorretratos escritos a partir de la experiencia las habilidades consideradas más complejas y enriquecedoras es preci- con autorretratos plásticos, muéstreles algunos famosos como los samente evaluar y evaluarse a uno mismo. De allí que recientemente el de Rembrandt, Picasso, Van Gogh o Frida Kahlo. Pregúnteles qué estudiante haya aparecido como agente evaluador de su aprendizaje. Sin les parecen estas obras ¿Qué expresan estas obras de sus autores? embargo, esta modalidad todavía es difícil de implementar en un sistema Puede coordinar esta experiencia con el profesor de Artes Visuales, demasiado creyente en las notas; por ello se recomienda acostumbrar para que le colabore en mostrar a sus estudiantes las coincidencias poco a poco a los estudiantes a esta práctica, de manera que entiendan entre la expresión plástica y la literaria. que lo importante no es tanto el buen resultado como el resultado real. Habilidades implicadas: identificar, aplicar, ejemplificar, evaluar. Tomado de: http://www.educarchile.cl/Portal.Base/Web/VerContenido.aspx?GUID=1 23.456.789.000&ID=97666 Guía didáctica para el docente / Lenguaje 6º básico 77
  • 78.
    Sugerencias metodológicas Taller de Modele la primera lectura, incorporando comunicación oral el ritmo y las pausas necesarias para que el texto adquiera la musicalidad y la expresión requeridas. Voy a hablar de mí En la segunda lectura, invite a sus es- Conoce al autor... En el taller anterior escribiste tu autobiografía en prosa, ¿sabías que también es posible contarla en verso y recitarla? Como ejemplo, lee el siguiente fragmento de la autobio- tudiantes a leer las décimas alternada- Violeta Parra (1917-1967) grafía en décimas que escribió nuestra gran artista, Violeta Parra. mente por estrofas. Cantante, composito- Como Nací Pat`E Perro Después de la lectura, pida a alguno de ra, pintora, escultora, Como nací pat`e perro, porqu`empezaron un baile, sus estudiantes que narre los hechos bordadora ni el diablo m`echaba el guante; con las patitas al aire, y ceramista contados en las décimas, mientras tanto chilena, considerada por muchos para la escuela inconstante, molestos y fastidiosos. constante para ir al cerro. otro alumno o alumna anotará en la piza- la folclorista más importante de Chile. Su aporte al medio musical Lo paso como en destierro En otra ocasión partimos hacia el estero Las Toscas. rra la secuencia de los hechos contados. y artístico chileno es de gran valor feliz con los pajaritos, soñando con angelitos; ¿Por qué habría tanta mosca? y trascendencia, y su trabajo yo nunca lo he comprendido. Luego interrogue al curso acerca de es- sirvió de inspiración a muchos así me pilla fin de año, sentada en unos escaños; Espérame por los guindos, artistas posteriores de Chile y tas dos formas de narrar: pregúnteles el mundo. ¡quisiera ser arbolito! me dice de un de repente, voy a probar la corriente primero por qué una narración versificada No hallaba fiesta mayor de tal famoso canal. Nuevas palabras que andar con Tito en las rosas Al punto yo empiezo a dar como esta se considera igualmente au- cazando mil mariposas, de susto, diente con diente. Destierro: exilio o expulsión de tobiográfica, cuáles son los elementos un lugar. sanjuanes y moscardón, Cuando lo vi por los aires Sanjuanes: insectos parecidos palote y grillo cantor, narrativos que contiene, qué la diferencia a los escarabajos. luciérnagas relumbrantes, en dirección al raudal, llorando empecé a clamar: de una narración en prosa, qué efectos Preponderantes: superiores, arañas preponderantes, ampáralo, Santa Maire. dominantes, poderosas. baratas y matapiojos, sobre los receptores tiene una narración Silabario: texto escolar para hasta el dañino gorgojo Mas él, con mucho donaire, aprender a leer. para mi hermano estudiante. navega cual soberano versificada como las décimas. Concluya Raudal: fuerte corriente de agua. por el raudal inhumano, relevando la idea de que las décimas Donaire: agilidad, fortaleza, Para envolver los bichitos yo rompo mi silabario, que se ha tragado inclemente bañistas muy imprudentes gracia. constituyen creaciones populares de porque un valioso insectario verano sobre verano. Unidad 1 Inclemente: que no tiene com- está preparando el Tito. antigua data en Chile, cuyo propósito es pasión o clemencia. Murtillares: arbustos que dan Les clava un alfilerito, Después de pasado el susto, seguimos por el camino llegar a un público amplio y no necesaria- el fruto de la murtilla. los forma en el calabozo, sembrado de pasto fino, Descomunales: enormes, parece qu`están rabiosos mente lector. gigantescas, extraordinarias. de refrescantes arbustos. Al cabo de unos minutos, diviso los murtillares Información complementaria cayendo cual granizales pintando de rojo el suelo. Violeta Parra (1917-1967) nació en San Lo ha sacudido un chicuelo de fuerzas descomunales. Carlos, en la Región de Chillán, al sur de Chile. Su padre era profesor de música, Violeta Parra. Décimas. Autobiografía en versos chilenos. su madre una campesina guitarrera y Buenos Aires: Editorial Sudamericana, 1988. cantora. Vivió su infancia en el campo junto a sus nueve hermanos. A los nueve años se inició en la guitarra y el canto; a 54 Unidad 2: Un lugar especial... los doce compuso sus primeras cancio- nes. Tuvo una formación de profesora en la Escuela Normal de Santiago. Actividades complementarias A partir de 1952, Violeta, impulsada Proponga a sus estudiantes que extraigan del texto de las Décimas, algunas expresiones popu- por su hermano Nicanor Parra, empie- lares chilenas como “Nací pat’e perro”, “Ni el diablo me echaba el guante”. za a recorrer zonas rurales grabando y Pídales además que reconozcan el uso popular del idioma español en Chile, de qué zonas es carac- recopilando música folclórica. Esta in- terística la forma empleada por Violeta Parra en estas décimas. Pídales que reconozcan y asocien vestigación la hace descubrir la poesía este uso a situaciones, personas y lugares. y el canto popular de los más variados rincones de Chile. Elabora así una sínte- Estrategias diferenciadas sis cultural chilena y hace emerger una El lenguaje popular y la forma de las décimas pueden dificultar la comprensión de algunos es- tradición de inmensa riqueza hasta ese tudiantes. Pídales que, en parejas, y por estrofa, analicen los dichos y hechos implicados en el momento escondida. relato. Y luego que sinteticen el hecho narrado. Tomado y adaptado de: http://www.violetaparra. scd.cl/biografa.htm Habilidades implicadas: ordenar, secuenciar, comparar, relacionar. 78 Guía didáctica para el docente / Lenguaje 6º básico
  • 79.
    Unidad 2 Sugerencias metodológicas 2 Unidad Pregúnteles a sus estudiantes qué cono- cen de Violeta Parra, por qué su figura ha trascendido en nuestra historia artís- Después de leer tica y qué otros miembros de la familia I. Responde en tu cuaderno: Parra han destacado en el folclor y en 1. ¿De qué se habla en este texto? 2. ¿Qué forma de escritura ha escogido la autora? las letras. Comparta con sus estudian- 3. ¿Qué características del relato autobiográfico posee este texto? Haz una tes información referida a esta destaca- lista de ellas. da folclorista y artista nacional. 4. ¿En qué se diferencia este texto de las autobiografías leídas anteriormente? 5. ¿Cómo es el lenguaje empleado? ¿Qué usos chilenos reconoces? Independiente si se adoptan las estra- 6. Identifica el lugar, los hechos y las personas que componen este relato. tegias diferenciadas propuestas, anime 7. ¿Cómo se describe a sí misma la narradora? ¿Cómo es su hermano? Explica empleando adjetivos para caracterizar a ambos personajes. a todos sus estudiantes a comprender II. Comparte con tus compañeros: la composición en décima. Es un con- 1. ¿Qué impresión les causó la lectura de este texto? tenido que les permitirá acercarse con 2. ¿Qué efecto les produce la escritura en verso? propiedad al folclor nacional y al legado 3. ¿A quién creen que está dirigido? de Violeta Parra. Prepara una autobiografía en verso Así como Violeta Parra contó en estos versos un episodio de su infancia, te invita- Actividades complementarias mos a hacer el mismo ejercicio. Como esta tarea puede resultar difícil, hazla junto a otros dos compañeros o com- “Volver a los diecisiete” es una creación pañeras con los que tengas afinidad. Una vez reunidos, les sugerimos que sigan los siguientes pasos. de la autora que los niños y niñas pue- Antes de crear den reconocer, por lo tanto, el ritmo es 1. Escojan un momento que hayan vivido juntos e intenten escribirlo en versos. conocido. También es un ejemplo de dé- TICs 2. Para apoyar su tarea lean el siguiente apartado sobre la composición con décimas: cima: Analice con sus alumnos por qué Para saber más de Violeta La décima espinela Parra, visita: estos versos también son décimas. Es un tipo de composición en que la estrofa está formada por diez versos de ocho sílabas http://www.violetaparra.scd.cl/ con rima consonante, es decir, las últimas sílabas de los versos tienen igual sonido. Volver a los diecisiete Esta rima se repite entre pares de versos. Observen el siguiente esquema: después de vivir un siglo Cuan-do-lo-vi-por-los-ai-res 8 sílabas es como descifrar signos 1. Cuando lo vi por los aires sin ser sabio competente. 2. 3. en dirección al raudal, llorando empecé a clamar: Volver a ser de repente 4. ampáralo, Santa Maire. tan frágil como un segundo. 5. Mas él, con mucho donaire, Predominio de la 10 versos 6. navega cual soberano Rima consonante Volver a sentir profundo 7. por el raudal inhumano, como un niño frente a Dios. 8. que se ha tragado inclemente 9. bañistas muy imprudentes Eso es lo que siento yo 10. verano sobre verano”. en este instante fecundo. Violeta Parra. Volver a los diecisiete. 1966. Unidad 2: Un lugar especial... 55 Información complementaria En el texto se nombra a Tito. Se refiere al hermano de Violeta, llamado Roberto Parra (Santiago, 1921 - † Santiago, 1995). Fue dramaturgo, escritor, músico y folclorista. Estrategias diferenciadas La experiencia de creación poética puede ser compleja para muchos estudiantes que no están habituados a leer y a producir este tipo de textos. Por ello, ofrezca como alternativa crear rimas sueltas (tipo payas). Puede que el desafío y la dificultad se mantengan, pero lo importante es lograr que los niños y niñas se sientan libres de explorar en este tipo de composición, y con el tiempo necesario, avancen a su propio ritmo. Monitoree el proceso y estimule a aquellos que espontáneamente desean avanzar más rápido. Para obtener información sobre el cultivo de las décimas autobiográficas consulte: http://www.memoriachilena.cl/temas/index.asp?id_ut=cancionero Habilidades implicadas: indagar, analizar, aplicar. Guía didáctica para el docente / Lenguaje 6º básico 79
  • 80.
    Sugerencias metodológicas Taller de El monitoreo que usted realice de la ac- comunicación oral tividad posterior a la lectura de las déci- mas, será clave para que sus estudian- tes disfruten de la experiencia creadora Preparando su autobiografía en décimas con este tipo de composición. Revise en 1. Pidan ayuda a su profesor o profesora para que les explique, cómo se rima con décimas y por qué en algunos versos puede haber menos o más de 8 sílabas. común con ellos las preguntas de la ac- 2. Observen cómo la décima permite narrar sin alterar la estructura narrativa de inicio, tividad incluida en esta página, ayúdelos desarrollo y desenlace. Compruébenlo en las décimas de Violeta Parra que han leído. a despejar dudas o a completar adecua- TICs 3. Las narraciones en décimas se componen para ser escuchadas más que leídas, por eso normalmente se recitan o cantan acompañadas de música. Evalúen la damente las respuestas. Para saber más sobre posibilidad de incorporar este recurso, para ello pidan ayuda a su profesor o décimas profesora de Artes Musicales. Los contenidos referidos a la estrofa y la Visita: 4. Escuchen en el hipertexto, la autobiografía en décimas de Violeta Parra en rima, aparecen vinculados aquí a la na- http://www.cuatro-pr.org/ Home/Espan/Instrumusica/ versión musicalizada, para que tengan la experiencia musical de este tipo de rración autobiográfica versificada. Antici- Generos/Decima/ladecima.htm composiciones. pe a sus estudiantes que estos recursos ¿Cómo construir una autobiografía en décimas? no son exclusivos del género lírico, sino 1. Una vez seleccionado el episodio de la autobiografía que versificarán en déci- que también pueden incorporarse a for- mas, recuerden las características fundamentales del relato autobiográfico: a) Es una narración que puede ordenarse en inicio, desarrollo y desenlace. mas narrativas orales, en especial a mo- b) Autor y narrador son la misma persona. dalidades muy propias del folclor chileno c) Narra hechos de la vida personal. e hispanoamericano, tales como los ro- d) Emplea la técnica descriptiva. mances y el canto popular de lo humano 2. Pueden asignarse la tarea por separado, después revisarla y recrearla juntos se- leccionando los mejores versos. y lo divino que emplean la décima como 3. Ordenen los acontecimientos del episodio que narrarán. ¿A cuántas décimas verso estructurante. Destaque la idea de corresponde? la musicalidad del verso y la rima como 4. Vayan contando cada hecho de modo que rime en pares de versos, según recurso de los trovadores para provocar el modelo. retención y fluidez en el relato oral. 5. Prueben la gracia y musicalidad de lo expresado. 6. Procuren que cada diez versos relaten un hecho específico o menor que se Actividades complementarias incluye en el episodio o acontecimiento mayor (fíjense en la autobiografía de Violeta Parra). Presente nuevas formas de narración con 7. Relean y corrijan la expresión cuantas veces sea necesario, hasta lograr la clari- dad, síntesis y armonía sonora de los versos. décimas, tales como algunos ejemplos de la lira popular o romances. Puede do- cumentarse sobre las décimas en: http:// www.memoriachilena.cl/temas/index. asp?id_ut=literaturadecordelolirapopular En los ejemplos que logre extraer, comprue- be y reconozca la métrica y características de la décima con sus alumnos y alumnas. 56 Unidad 2: Un lugar especial... Información complementaria Estrategias diferenciadas Esquema de décimas Anime a aquellos estudiantes que Versos Sílabas 1 2 3 4 5 6 7 8 Si el verso termina en saben tocar guitarra a que ensayen 1 Cuan do lo vi por los ai res palabra aguda se suma su composición, para que la puedan 2 en di rec ción al rau dal una sílaba. presentar con acompañamiento mu- 3 llo ran do em pe cé a cla mar sical. Posteriormente, conversen por 4 am pá ra lo San ta Mai re Cuando una silaba termina el ritmo que acompaña al texto. en vocal y la siguiente 5 Más él con mu cho do nai re Habilidades implicadas: identificar, comienza también en vocal 6 na ve ga cual so be ra no forman una sola sílaba. aplicar, crear. 7 por el rau dal in hu ma no 8 que se ha tra ga doin cle men te Cuando la última palabra es 9 ba ñis tas muy im pru den tes grave se resta una sílaba. 10 ve ra no so bre ve ra no 80 Guía didáctica para el docente / Lenguaje 6º básico
  • 81.
    Unidad 2 Sugerencias metodológicas 2 Unidad Dentro de los recursos de esta Unidad, le sugerimos una pauta para evaluar este proceso. Presentación de la autobiografía en décimas Revise formativamente la autoevaluación, 8. Organícense para presentar su autobiografía en décimas ante su curso. Distribuyan tareas: musicalización, ambientación, ejecución (quién las recitará o cantará). en una puesta en común. Consúlteles: 9. Hagan una breve introducción a la presentación de sus décimas, expliquen que ¿qué indicadores son los más logrados? tomaron como modelo la Autobiografía en décimas de Violeta Parra. Presenten a esta folclorista chilena, explicando su obra y contextualizando su autobiografía Si tuvieran que contarle a sus papás o en décimas (cuándo y por qué la escribe). hermanos qué han aprendido en esta ex- 10. Dependiendo de si recitan o cantan sus décimas, busquen los recursos musica- periencia, ¿qué podrían decir? ¿qué han les más adecuados: música para ambientar recitación, guitarra para acompañar las décimas. descubierto de ellos mismos? ¿qué han 11. Durante la presentación no olviden utilizar adecuadamente el lenguaje verbal aprendido sobre formas comunicativas (palabras), paraverbal (tono y volumen adecuados), no verbal (gestos o adema- populares? ¿Qué les parecen? nes para apoyar lo que se dice). Después de la presentación Actividades complementarias Guiados por su profesor o profesora de lenguaje organicen una puesta en común en donde evalúen esta actividad. Esta actividad permite publicar las com- En ella reflexionen en torno a los siguientes temas: posiciones creadas. Evalúe la posibilidad • ¿Las autobiografías versificadas son igualmente narraciones? de invitar a los padres y apoderados (quizá • ¿Qué importancia pueden tener las autobiografías orales? como actividad de cierre de trimestre), de • ¿Cuál es el efecto que provocan en el receptor? • ¿Qué aprendieron en relación a la autobiografía y la palabra hablada? presentar las creaciones a sus compañe- ros y compañeras de escuela que perte- nezcan a niveles inferiores (5° básico, por ejemplo) o de compartirlas en un recreo, Autoevaluación revisa tu aprendizaje completando la siguiente pauta: Niveles de logros en un escenario preparado para otorgarle Al terminar esta sección, yo: Sí No Puedo mejorar dignidad al momento. Si es posible esta 1 Comprendo el concepto de autobiografía oral. actividad, releve el momento del ensayo 2 Identifico la décima como una composición en versos. para conferirles seguridad y confianza a 3 Reconozco y aplico el concepto de verso octosílabo. sus estudiantes. 4 Identifico y aplico el concepto de rima consonante. 5 Puedo escribir décimas autobiográficas. 6 Soy capaz de recitar o cantar décimas autobiográficas. 7 Participo en la planificación y presentación oral de décimas autobiográficas. 8 Reconozco en las décimas, la intención de comunicar oralmente un mensaje. 9 Valoro el lenguaje hablado y comprendo su efecto sobre el receptor. 10 Valoro el trabajo colectivo con mis compañeros y compañeras. Unidad 2: Un lugar especial... 57 Información complementaria Estrategias diferenciadas Puesta en común inicial: La puesta en común inicial es una pues- Le sugerimos que en esta presentación de las autobiografías orales, ta en común de análisis. Debe haber una exposición motivadora dé cabida a los textos escritos en el taller anterior y a los autorretra- y sugerente por parte del profesor que motive una explosión de tos plásticos o escritos que los niños y niñas hayan creado por inicia- ideas por parte del estudiante. Se trata de despertar en el alum- tiva propia. Será un momento para destacar las distintas habilidades no el gusto por aprender. y talentos de los y las estudiantes, por lo tanto, es deseable que Puesta en común final: La puesta en común final es una todos se sientan satisfechos con las experiencias vividas. puesta en común de síntesis. El maestro es sencillamente un Habilidades implicadas: revisar, evaluar, analizar, concluir, coordinador del grupo donde su intervención es simplemente sintetizar. subrayar y aunar lo expuesto por los alumnos. Tomado de: http://www.educandojuntos.cl/dms/cat_923.html Guía didáctica para el docente / Lenguaje 6º básico 81
  • 82.
    Sugerencias metodológicas Antes derealizar la evaluación, familiarice Evaluación final a sus estudiantes con esta experiencia. Explíqueles que después de leer el texto Para que compruebes lo que has aprendido en esta unidad, desarrolla la siguiente evaluación final. de manera individual y silenciosa, debe- I. Lee el siguiente texto: rán responder las siguientes actividades. La última parte se abrirá al trabajo en Infancia y Poesía parejas. Es conveniente que la primera Saber más... Fui creciendo. Me comenzaron a interesar los libros. En las hazañas de Búffa- lo Bill, en los viajes de Salgari, se fue extendiendo mi espíritu por las regio- lectura la realicen los y las estudiantes Búffalo Bill: famoso soldado, nes del sueño. Los primeros amores, los purísimos, se desarrollaban en cartas en silencio, para que la evaluación sea cazador y explorador del Viejo Oeste norteamericano. enviadas a Blanca Wilson. Esta muchacha era la hija del herrero, y uno de los muchachos, perdido de amor por ella, me pidió que le escribiera sus cartas de respondida individualmente, sin apoyos. Salgari, Emilio: escritor ita- amor. No recuerdo cómo serían esas cartas, pero tal vez fueron mis prime- liano que cultivó la novela de ras obras literarias, pues, cierta vez, al encontrarme con la colegiala, esta me De esta manera asumirán esta actividad aventuras. preguntó si yo era el autor de las cartas que le llevaba su enamorado. No me como desafío personal y se prepararán Far West: referido al lejano o Viejo Oeste norteamericano del atreví a renegar de mis obras y muy turbado le respondí que sí. Entonces me pasó un membrillo que por supuesto no quise comer y guardé como un te- para evaluaciones sumativas posteriores. S. XIX. soro. Desplazado así mi compañero en el corazón de la muchacha, continué escribiéndole a ella, interminables cartas de amor y recibiendo membrillos. Recuerde la importancia de desplegar Nuevas palabras Los muchachos en el liceo no conocían ni respetaban mi condición de las estrategias antes, durante y después Herrero: persona que trabaja poeta. La frontera tenía ese sello maravilloso de Far West sin prejuicios. Mis compañeros se llamaban Schnakes, Schelers, Hausers, Smiths, Taitos, de la lectura. moldeando objetos de hierro. Seranis. Éramos iguales entre los Aracenas y los Ramírez y los Reyes. No Renegar: negar la pertenen- había apellidos vascos. Había sefarditas: Albalas, Francos. Había irlan- Al revisar, la evaluación realice explícita- cia o vínculo con algo. deses: Mc Gyntis. Polacos: Yanichewkys. Brillaban con luz oscura los ape- Vascos: nacidos en el País mente las estrategias trabajadas, dialo- Vasco, región Nor-Oriental llidos araucanos, olorosos a madera y agua. Melivilus, Catrileos. de España. gando con ellos acerca de cómo incor- Sefarditas: judíos nacidos en Combatíamos, a veces en el gran galpón cerrado, con bellotas de encina. Nadie que no lo haya recibido sabe lo que duele un bellotazo. Antes de llegar al liceo porarlas en sus procesos individuales. España. nos llenábamos los bolsillos de armamentos.Yo tenía escasa capacidad, ningu- Astucia: ingenio, habilidad, Realice una lectura modelada del primer maña. na fuerza y poca astucia. Siempre llevaba la peor parte. Mientras me entrete- nía observando la maravillosa bellota, verde y pulida, con su caperuza rugosa párrafo y propóngales que prosigan le- Rugosa: arrugada, surcada, estriada. y gris, mientras trataba de fabricarme con ella una de esas pipas que luego me arrebataban, ya me había caído un diluvio de bellotazos en la cabeza. yendo los siguientes. Diluvio: lluvia muy abundan- Unidad 1 te, aguacero. Pablo Neruda.“Infancia y poesía”, en: Confieso que he vivido. Buenos Aires: Losada, 1974. Actividades complementarias Invite a sus estudiantes a conversar en grupos, comparando lo relatado por Pa- blo Neruda en su texto autobiográfico con las vivencias de su etapa escolar. ¿Qué diferencias y semejanzas advier- ten entre ambas experiencias? Pídales que anoten sus conclusiones como gru- po y las compartan con el curso. 58 Unidad 2: Un lugar especial... Información complementaria Estrategias diferenciadas Evaluaciones sumativas. Es aquella mediante la cual se mide y juzga el aprendi- Invíte a sus estudiantes con dificultades a realizar las zaje con el fin de certificarlo, asignar calificaciones, determinar promociones, etc. actividades de evaluación bajo su tutoría. Cerciórese de que apliquen las estrategias antes, durante y des- ¿Qué evalúa? Los tipos y grados de aprendizaje establecidos en los objetivos, a pués de la lectura. Monitoree los siguientes pasos: a) propósito de los contenidos seleccionados para una fase de aprendizaje. Análisis de la estructura del texto, b) Revisión del título ¿Cuándo se aplica? Al final de una fase de aprendizaje. del texto, c) Lectura incorporando las claves (nuevas ¿Cómo evalúa? Registro e interpretación de respuestas de los educandos a pregun- palabras y otros datos), d) Revisar cada pregunta y tas que exigen la utilización de todos los contenidos tratados. contestarla mentalmente antes de volver al texto, e) Instrumentos preferibles: pruebas objetivas que incluyan muestras proporcionales Comprobar la respuesta mental al revisar el texto, f) de todos los objetivos incorporados a la situación educativa que va a calificarse. Responder la pregunta. Tomado y adaptado de: http://www.fceia.unr.edu.ar/labinfo/facultad/decanato/secretarias/ Habilidades implicadas: identificar, diferenciar, desarr_institucional/visitas_tematicas_guiadas/visitas_archivos_pdf/b_Evaluacion_Tipos%20 analizar, sintetizar. evaluaciones_Coll.pdf 82 Guía didáctica para el docente / Lenguaje 6º básico
  • 83.
    Unidad 2 Sugerencias metodológicas 2 Unidad Durante la revisión, la pregunta 8 puede trasladarse al propio curso. ¿Qué apelli- dos cohabitan en el curso? ¿Hay apelli- Después de leer dos extranjeros? ¿Hay apellidos que per- II. Responde en tu cuaderno: tenecen a nuestros pueblos indígenas? 1. ¿Quién escribe este relato? ¿Hay apellidos que se repiten? Releve las 2. ¿Qué tipo de escritura ha escogido? ¿Cómo la reconoces? características del curso, promoviendo 3. ¿Consideras a este relato una autobiografía? Fundamenta basándote en sus características. el respeto por el origen de todos los que 4. ¿Qué hechos relata el narrador? ¿A qué etapa de su vida corresponden? conforman el curso y la importancia de 5. ¿Cómo era Neruda en esta etapa de su vida? Explica. acoger a todas “las historias” que trae 6. ¿Cómo se manifiesta en su etapa juvenil la habilidad y vocación por la escritura? cada uno, a través de su familia. Ge- 7. ¿Cómo describe la relación con sus compañeros? nere un ambiente en el que ninguno se 8. ¿Qué crees que quiere decir cuando afirma?: sienta rechazado ni incómodo con sus “La frontera tenía ese sello maravilloso de Far West sin prejuicios. Mis compañeros se llamaban ancestros (si es así, a pesar del proceso Schnakes, Schelers, Hausers, Smiths, Taitos, Seranis. Éramos iguales entre los Aracenas y los Ramírez y los Reyes”. vivido durante la Unidad, será también el momento para volver a enfatizar el valor ¿Qué piensas de estas declaraciones? de la familia y de las propias historias de III. Marca con una cruz la alternativa correcta. cada una). 1. Una autobiografía se escribe: A. Solo en prosa. Actividades complementarias B. Únicamente en verso. C. En prosa y verso. ¿Quién es Pablo Neruda? Es probable D. En forma de diálogo. que los niños y niñas ya conozcan as- 2. La autobiografía en verso se escribe fundamentalmente para: pectos biográficos del poeta y que ya se A. Cantarla. B. Recitarla. hayan aproximado a sus poemas (o sus C. Leerla. preguntas poéticas). De todos modos, D. Comunicarla en forma oral. consideramos deseable que después de IV. Comenta con un compañero o compañera y luego responde en tu cuaderno: revisar la evaluación, ofrezca una ins- 1. ¿Qué diferencias aprecian entre el destinatario o receptor de la autobiografía versificada y una escrita en tancia para que los niños y niñas revisen prosa? ¿Cómo cambia la situación de recepción? la biografía del poeta (en Internet o en 2. ¿Cuál forma les parece más adecuada para comunicar un hecho autobiográfico? libros), actividad que también los ayuda- 3. ¿Cuál de estas formas escogerían ustedes si tuvieran que escribir su autobiografía? rá a tener una experiencia significativa 4. En una puesta en común, junto a su profesor o profesora, evalúen sus respuestas. con los textos biográficos y a establecer conexiones con el texto leído. “Oda a la alegría” es un texto apropiado Unidad 2: Un lugar especial... 59 si desea profundizar en la obra del Pre- mio Nobel 1971. Información complementaria Estrategias diferenciadas Confieso que he vivido es un libro póstumo, que fue escrito por Neru- Promueva la revisión como última etapa del proceso evaluativo. Que da durante varios años hasta poco tiempo antes de su muerte, el 23 los estudiantes no cierren este momento cuando finalizan la actividad de septiembre de 1973. III, sino que previo a la actividad IV. Revisen y corroboren sus res- Esta obra es un testimonio valioso para poder acceder al proceso puestas con las de sus compañeros y compañeras, oriente y precise creativo del poeta y acontencimientos relevantes de su vida, ocurri- usted las respuestas correctas, así contribuirá a que los alumnos y dos en nuestro país y en el mundo. Su estancia como diplomático en alumnas que hayan incurrido en errores los corrijan fundamentada y Oriente, su labor tras la Guerra Civil española, los procesos políticos comprensivamente. que se desarrollaban en nuestro continente, son algunos de los ám- Habilidades implicadas: identificar, aplicar, discriminar, comparar bitos que se pueden profundizar en los capítulos del libro. y evaluar. Guía didáctica para el docente / Lenguaje 6º básico 83
  • 84.
    Sugerencias metodológicas El organizadorgráfico es una oportuni- ¿Qué has aprendido? dad para que los propios niños y niñas revisen todos los contenidos conceptua- Antes de desarrollar tu evaluación final revisa los contenidos tratados en esta unidad. les y procedimentales que han aborda- 1. Observa atentamente el siguiente mapa conceptual, relacionando e integrando los contenidos tratados. do. Al revisarlo, pregúnteles qué activi- dades recuerdan que se relacionen con los conceptos que observan. Mediante un diálogo con sus estudian- Texto narrativo tes, complete el organizador. Consúlteles: un ejemplo es la ¿qué otras obras narrativas conocen? De este modo, ya instalarán algunas ideas y Autobiografía experiencias que podrán preparar el tra- sus características son bajo de la siguiente Unidad. Actividades complementarias Narrador y pro- Cuenta hechos Los hechos han Se narra en 1ª tagonista son la reales ocurridos ocurrido en un Reflexione con el curso acerca de los ar- misma persona persona singular en su vida pasado lejano tistas que conocieron en esta Unidad, a partir de sus propios testimonios (Manuel puede estar escrita en Rojas, Coke Délano, Beatriz Concha, Vio- leta Parra y Pablo Neruda): 1. Pídales a algunos alumnos y alumnas Prosa Verso que recuerden las historias y anéc- en ambos casos se usan dotas leídas en esta Unidad. 2. ¿Con cuál de los artistas que cono- Unidad 1 cieron se sintieron más próximos? Verbos Adjetivos ¿Por qué? sus características son pueden ser Ínstelos a responder en forma oral y lue- go a crear un organizador gráfico que Persona Tiempo Modo Calificativos Demostrativos integre a todos estos creadores. Información complementaria 2. Después de observar el mapa anterior, escribe en tu cuaderno una definición para el término “narración”. Organizadores gráficos: son instru- mentos visuales para ordenar infor- mación, con el objeto de ayudar a los 60 Unidad 2: Un lugar especial... estudiantes, mediante el trabajo con ideas y conceptos, a pensar y a apren- der más efectivamente. Además, estos Estrategias diferenciadas permiten identificar ideas erróneas y Para que todos puedan comprender este organizador y, así, tener más posibilidades de compartir visualizar patrones e interrelaciones en y participar en las preguntas propuestas, puede invitar a los alumnos y alumnas a que se reúnan la información, factores necesarios para en grupos de cinco integrantes que “lean” y expliquen el organizador, de manera oral. la comprensión e interiorización profun- da de conceptos. Ejemplos de estos or- También puede proponer que aquellos que han estado más frágiles en este proceso, transformen ganizadores son: Mapas conceptuales, este organizador en un texto escrito de carácter explicativo, en el que puedan relacionar los Diagramas Causa-Efecto y Líneas de conceptos presentados. tiempo, entre otros. Pídales a los alumnos y alumnas que hayan demostrado un aprendizaje destacado, que reflexionen so- bre cómo el verbo y el adjetivo son conceptos que se pueden incorporar en este organizador gráfico. Tomado y adaptado de: http://www.eduteka. org/modulos.php?catx=4&idSubX=86 Habilidades implicadas: observar, identificar, relacionar, organizar. 84 Guía didáctica para el docente / Lenguaje 6º básico
  • 85.
    Unidad 2 Sugerencias metodológicas 2 Unidad Revisa tus logros Si para “leer” el organizador gráfico pi- dió a sus estudiantes que se reunieran en pequeños grupos (como lo sugerimos Autoevaluación Revisa si lograste los aprendizajes esperados en la página anterior), proponemos que para esta unidad, completando la siguiente pauta. Marca con  tu respuesta. mantenga esos equipos para reflexionar Niveles de logros en torno a la autoevaluación final. Una A partir de los contenidos y temas tratados en esta unidad, logré: Sí No Puedo mejorar vez que revisaron los conceptos plan- 1 Valorar y comprender el rol de la familia en la formación y desarrollo de las personas. teados en el esquema anterior, podrán 2 Reconocer los componentes de un texto narrativo. 3 Diferenciar una biografía de una autobiografía. compartir cómo fue el proceso vivido. 4 Identificar a la autobiografía como un texto narrativo literario. Las preguntas de cierre lo ayudarán a re- 5 Conocer y diferenciar la autobiografía en verso de la escrita en prosa. troalimentar a los estudiantes. Escúchelos 6 Producir un relato autobiográfico escrito. atentamente y, luego, plantee usted su 7 Comprender y aplicar en una narración las técnicas de la descripción y la caracterización. propio punto de vista. Comente cómo fue 8 Reconocer y aplicar en la comunicación oral y escrita palabras que sirven para caracterizar personas y calificar objetos. el ambiente de trabajo y de reflexión, sobre 9 Reconocer y aplicar en la comunicación oral y escrita palabras que señalan acciones asociadas a persona, tiempo y modo. todo cuando tenían que opinar e intercam- 10 Identificar la décima como una composición de diez versos octosílabos. biar puntos de vista diferentes… ¿Respe- 11 Componer un relato autobiográfico en décimas. taron el derecho a expresar la opinión en 12 Escribir y recitar décimas autobiográficas. un clima de respeto y tolerancia? Al instalar 13 Valorar la lectura como una práctica que me permite ampliar mi visión de mundo y experiencia personal. este tema, el curso vivenciará el recorrido 14 Valorar el lenguaje hablado y comprender su efecto sobre el receptor. en espiral que mantiene este libro. 15 Desarrollar y valorar el trabajo colectivo con mis compañeros y compañeras. Es el momento para felicitar al grupo por los avances realizados, especialmente Reflexiona sobre lo tratado en esta unidad en aquellos que incluyen los valores y el 1. Reúnete en grupos de cinco compañeros y compañeras, junto a ellos reflexiona y comenta lo tratado en esta ambiente de sala. Desafíelos en aque- unidad. Pueden guiarse por las siguientes preguntas: • ¿Cuál fue el tema más difícil de tratar? ¿Por qué? llos aspectos que implican continuar el • ¿Qué información les resultó difícil de obtener? Expliquen. trabajo de la siguiente Unidad. • ¿Cuál es la actividad que más les costó desarrollar? ¿Por qué? • ¿Cuáles fueron los resultados finales de su aprendizaje? Actividades complementarias • ¿A qué atribuyen estos resultados? • ¿Consideran valiosos los temas tratados? ¿Por qué? Si los estudiantes llevan años con el mis- • ¿Los conocimientos adquiridos son aplicables a su entorno? ¿De qué manera? mo curso, puede proponerles que realicen • El trabajo en equipo, ¿les permitió conocer mejor a sus compañeros o compañeras? la biografía del curso, de manera colectiva. 2. Guiados por su profesor o profesora, organicen una puesta en común con el curso. Compartan y evalúen sus (Destaque y aclare la idea de la personifi- respuestas. cación del grupo curso como ente colecti- vo). Podrán publicarla en el diario mural, o bien, si es en verso, podrán musicalizarla y presentarla en alguna instancia significativa Unidad 2: Un lugar especial... 61 dentro de la comunidad escolar. Información complementaria Estrategias diferenciadas La coevaluación En los casos en que usted lo estime conveniente (y, si es posible, El modelo constructivista siempre se centra en el valor del diálogo en coordinación con el profesor jefe), pida a los niños y niñas la pro- (en sus diferentes formas) como dispositivo de aprendizaje. Es desde ducción de un texto escrito que los desafíe especialmente (cartas, esta perspectiva que el estudiante aparece como agente evaluador solicitudes, permisos, u otras de carácter literario), procure que sean ya no únicamente de su propio aprendizaje, sino también del de sus breves y posibles de concretar en el período de clases, para que pares. El aporte que puede significar para un estudiante escuchar pueda monitorearlo y evaluarlo con el alumno o alumna en particular. correcciones en su mismo lenguaje, puede ser significativo. Además, Esta experiencia, vivida de manera formativa y como acompaña- todo el curso logra desarrollar de esta manera su capacidad crítica y miento cariñoso, puede ser una estrategia para que sus estudiantes afianzar una nueva mirada acerca de la evaluación. se sientan responsables de su proceso de aprendizaje. http://www.educarchile.cl/Portal.Base/Web/VerContenido.aspx?GUID=123.456.7 Habilidades implicadas: comentar, analizar, evaluar. 89.000&ID=97666 Guía didáctica para el docente / Lenguaje 6º básico 85
  • 86.
    SOLUCIONARIO 12. Tabla comparativa: Solucionario de la Unidad 2 Texto 1 Aspectos Texto 2 El recuerdo del al- Idea principal El Premio Nacional de Página 38 macén de los pa- Literatura (1957), Manuel dres y las bolitas Rojas, desempeñó múlti- I. de cristal que se ples oficios en su juven- 1. En el texto se habla del recuerdo que el autor tiene de sus vendían allí. tud hasta que finalmente primeros años en Chile, después de instalarse en nuestro se dedicó a la escritura. país, a los cuatro años. El negocio de sus padres y las Su vida personal estuvo bolitas que había en él, gatillan impresiones que el autor marcada por la temprana transmite con nostalgia. partida de su padre y por la lejanía de su madre. 2. Es posible decir que quien relata es un narrador que Coloquial, con len- Lenguaje Formal. recuerda su infancia. Como proyección se puede decir guaje culto. que el narrador, en este caso, tiene correspondencia con el autor de carne y hueso, Manuel Rojas, quien escribe El emisor es el que Rasgos del El emisor toma distancia. estas memorias. relata, nos habla emisor Presenta la información en de su propia histo- tercera persona singular. 3. Los recuerdos se centran en la infancia del narrador. ria. Lo vemos en la Predomina la objetividad 4. Respecto de su familia, sabemos que sus padres llegaron persona gramati- en los antecedentes pre- a Chile e instalaron un negocio, posiblemente modesto. cal, en los verbos. sentados. Su madre atendía el local. Predomina la sub- 5. Presenta una de las esquinas de las calles Coquimbo y jetividad en los hechos. Nataniel, en Santiago. Se podían ver desde allí los árboles del Parque Cousiño. Ahora este parque tiene otro nombre, Relatar una expe- Finalidad del Informar antecedentes de por lo tanto, podemos suponer que los recuerdos son riencia significativa texto la vida y obra de Manuel para el narrador. Rojas. desde hace tiempo. 13. En el caso de Manuel Rojas, la protección familiar fue clave Página 39 en sus primeros años de vida, espacio de formación que II. sufrió un duro revés con el alejamiento de sus padres (el 6. Este texto se escribió con el propósito de informarnos padre muere y su madre vuelve a Argentina). acerca de la vida y obra de Manuel Rojas, el autor del texto de la página anterior, Imágenes de infancia y adolescencia. Página 40 7. Manuel Rojas fue Premio Nacional de Literatura, por lo 1. Claves de la ilustración: niño con vestuario poco corriente tanto, es uno de los destacados escritores chilenos. en la actualidad (alguno podría mencionar que es antiguo); cigüeña en el pensamiento del niño; caja que alude a la 8. La muerte de su padre, que provocó el regreso de su Refinería de Viña del Mar. madre a Argentina. Anticipación del contenido del texto: niño del siglo pasado, 9. Pierde a su padre y su madre se va, por lo tanto, el aban- intenta establecer alguna conexión entre la cigüeña y la dono y la pobreza pueden haberlo acompañado en esta caja. Pueden ser recuerdos de alguien. etapa. 10. La precariedad diaria lo deben haber llevado a trabajar en Página 43 lo que encontrara. Sin estudios superiores y sin su familia 1. La idea principal del texto es contar algunos recuerdos que como respaldo cotidiano, debe haber luchado contra la Jorge Délano tiene de su infancia. En estas anécdotas es pobreza. posible vislumbrar la imaginación, la creatividad del autor, su III. capacidad para dibujar caricaturas y su sentido del humor. 11. En ambos textos se nombra la llegada a Santiago, a los 2. El texto se desarrolla en Chile, específicamente en Santiago, cuatro años (en el segundo texto, el lector se informa pues su casa se ubicaba en la esquina de las calles Cate- de que llega proveniente desde Buenos Aires). dral y Esperanza. Los recuerdos se remiten a los últimos 86 Guía didáctica para el docente / Lenguaje 6º básico
  • 87.
    Unidad 2 años del siglo XIX y los primeros años del siglo pasado: lo desarrollo y cierre, para que el destinatario de la historia podemos saber porque el padre del autor compró la casa pueda comprender el relato. a fines del siglo XIX y Coke Délano nació en 1895 (según • Se necesita: hechos, espacio, tiempo, personajes. Ade- la biografía complementaria). La descripción de las casas, más de un narrador y de una estructura que organice de la sociedad y del sistema educacional de aquel entonces el relato. nos ayudan a contextualizar las memorias. 3. Hablamos de texto narrativo autobiográfico, porque en él se 3. La comparación se puede establecer desde el tipo de casa, cumple con todos los componentes que requiere un texto el tamaño de las familias, nacimiento de los niños, el sistema narrativo, solo que los hechos se centran en el propio autor. educacional y juegos. Este cargará al relato de su subjetividad. 4. Características del narrador: curioso, imaginativo, creativo, con 4. El autor puede introducirse en el relato de la mano del narrador habilidades para el dibujo (aunque sus dotes no “calzan” con las en primera persona. Como es él el foco de los acontecimientos exigencias de sus profesores). Alejado de los juegos de moda. que cuenta, se convierte en personaje. Eso sí, el destinatario 5. En la línea de tiempo: adquisición de la casa de esquina Catedral deberá tener en cuenta que la narración es subjetiva, por lo y Esperanza por el padre de Jorge Délano (fines del sigo XIX); tanto, los hechos presentados no necesariamente son una fiel nacimiento de Jorge, en 1895; recuerdo de la gallina automá- representación de lo que efectivamente sucedió. Accedemos tica de la “Casa Prá”; cavilaciones en torno al nacimiento de al punto de vista del autor. los niños; Mama Aurelia le lleva caja de la Refinería de Viña del Mar; embarazo de hermana; cavilaciones sobre otros temas Página 45 de la infancia (Viejo Pascuero, forma de la Tierra); dificultades 1. Siguiendo la reflexión de la página anterior (estructura académicas en la escuela; profesores de dibujo descubren las narrativa y elementos del mundo narrativo presentes en la caricaturas que Coke hace de ellos; se reproducen sus dibujos autobiografía leída), los alumnos y alumnas podrán concluir en El Peneca; pinta gallo para el Almacén Santa Carolina; que este texto es literario. contempla el gallo pintado afuera del almacén. 2. Claves del organizador gráfico: 6. Las ilustraciones se refieren a las cavilaciones que tiene • Género narrativo. el autor en torno a las historias que, de pronto, los adultos • Protagonista y narrador son la misma persona. le cambian: la cigüeña, el Viejo Pascuero y la forma de la • Se escribe en primera persona (singular). Tierra hacen que el autor se sienta “estafado”. • El autor cuenta hechos vividos por él, subjetivos. 7. En los recuerdos presentados, se habla del padre, que 3. Complementen las definiciones propuestas con las presen- compró la gran casa, de Mama Aurelia, de su hermana tadas por la RAE: embarazada y de sus hermanos mayores, que tenían éxitos académicos. No sabemos nada de su madre y alcanzamos a. Autobiografía: vida de una persona escrita por ella a reconocer algún lazo afectivo profundo. misma. b. Biografía: historia de la vida de una persona. 8. Confronte la definición de caricatura que desarrollen en el curso con la de la RAE: dibujo satírico en que se deforman Página 46 las facciones y el aspecto de alguien. Actividad 1 Página 44 1. a) 1. • Narrar o contar algo consiste en relatar acontecimientos 2. b) o hechos, en los que participan personajes y que se 3. c) desarrollan en un lugar y tiempo determinados. Actividad 2 • Se puede narrar cualquier acontecimiento. En el texto Exigía: verbo exigir, 1ª persona singular, tiempo pasado (pretérito leído conocemos anécdotas de la infancia de Jorge imperfecto), modo indicativo. Délano. Podemos contar cómo fue el partido de fútbol, un día de clases, cómo dos países en conflicto comien- Proseguía: verbo proseguir, 1ª persona singular, tiempo pasado zan una nueva etapa en paz, alguna historia graciosa (pretérito imperfecto), modo indicativo. de las vacaciones o el nacimiento de una mariposa. Estaban: verbo estar, 3ª persona plural, tiempo pasado (pretérito Eso sí, será importante que los hechos presentados se imperfecto), modo indicativo. puedan organizar y que tengan una estructura de inicio, Guía didáctica para el docente / Lenguaje 6º básico 87
  • 88.
    Página 47 2. Orden: Actividad 3 Inicio: a) cualidad / huevo • Nace en Santiago, el 14 de mayo de 1942. b) cantidad / parrones • Vive en el campo desde los dos años, donde descubre c) indicar la naturaleza. d) pertenencia Desarrollo: • Regresa a los 11 años a Santiago. Actividad 4 • Se siente diferente a las demás niñas de su nuevo • Mi: adjetivo posesivo. colegio. • Segundo: adjetivo determinante (numeral ordinal). • Recibe castigos y suspensiones por trepar a un árbol, • Tercer: adjetivo determinante (numeral ordinal). mientras se destaca en dibujo. • Algunas: adjetivo determinante (numeral). • A los 16 ingresa a estudiar arte a la universidad. • Falsa: adjetivo calificativo. Desenlace: Página 48 • Desarrolla el oficio de ilustradora. II. • Recorre varios países, trabajando como dibujante. 1. El texto lo escribe la ilustradora Beatriz Concha con el • Se instala en Chile. fin de contar quién es. 3. El texto leído es una autobiografía, porque la autora habla 2. El título es una pregunta que se responde a lo largo del de sí misma. texto. Página 51 3. Hechos narrados: 6. El texto A describe un caserón: el autor presenta un espacio • Nace en Santiago, el 14 de mayo de 1942. físico, “entrando y caminando” en la realidad que describe. En • Vive en el campo desde los dos años, donde descubre cambio, el texto B caracteriza a la madre, como una mujer baja, la naturaleza. bien formada, de rostro simpático y boca pequeña. Su carácter • Regresa a los 11 años a Santiago. oscilaba entre la severidad y la alegría. Hablaba suavemente, • Se siente diferente a las demás niñas de su nuevo colegio. usaba un lenguaje amable y era generosa. Era valiente. • Recibe castigos y suspensiones por trepar a un árbol, Página 55 mientras se destaca en dibujo. • A los 16 ingresa a estudiar arte a la universidad. I. • Desarrolla el oficio de ilustradora. 1. En el texto se habla de anécdotas de la infancia, en las que se expresan el carácter libre de Violeta, en contacto con la • Recorre varios países, trabajando como dibujante. naturaleza, y la cercanía que tiene con su hermano Tito. • Se instala en Chile. 2. A diferencia de los otros textos compartidos, esta anéc- 4. De niña, Beatriz Concha disfrutaba y respetaba la natura- dota se escribe en verso. leza. Era inquieta y se sentía diferente a sus compañeras de Santiago. No era una alumna destacada, pero en 3. Esta obra se sustenta sobre la primera persona gramatical, es dibujo sí se reconocía su capacidad. subjetivo y se refiere a anécdotas, recuerdos y experiencias que el emisor describe en su mensaje, con estructura inicio III. – desarrollo – cierre. Hay correspondencia entre el autor y el 1. b) narrador. Página 49 4. A diferencia de las otras autobiografías, que están escri- tas en prosa, este texto está escrito en verso. Posee rima 2. b) 3. c) 4. d) 5. c) y musicalidad. Además, el lenguaje no tiene el carácter IV. formal de los anteriores. 1. El texto leído es una narración, porque relata hechos 5. El lenguaje emplea expresiones populares que reflejan desde una perspectiva subjetiva. El autor, el narrador y la cercanía con el folclor. Ya en el mismo título queda en el protagonista son coincidentes. evidencia esta característica. Se observan contracciones 88 Guía didáctica para el docente / Lenguaje 6º básico
  • 89.
    Unidad 2 que suprimen vocales o sustituciones (de “madre” a 4. Anécdotas de infancia y juventud, como el descubri- “maire”, por ejemplo). miento de los libros, la escritura de las primeras cartas 6. En el texto aparecen Violeta y su hermano Tito, quienes de amor, los bellotazos. están en contacto con la naturaleza, atrapando bichitos para 5. Neruda era sensible, curioso, creativo, capaz de gozar y un insectario. También se menciona el estero Las Toscas, de expresarse a través de la palabra, con poca fuerza y donde Violeta teme que la corriente se lleve a su hermano. astucia, características que se evidencian en su relación 7. Violeta era inconstante para ir a la escuela, pues pre- con la escritura y su gusto por las hazañas de Búffalo Bill fiere estar en contacto con la naturaleza; disfruta de la y por los viajes de Salgari. También se observan en la nula compañía de su hermano. Es sensible y creyente. Tito capacidad para participar en los bellotazos realizados en también goza con la naturaleza: es curioso y osado. la escuela. 6. En la etapa juvenil, su capacidad creadora se plasma II. en la escritura de cartas de amor que escribe a Blanca 2. Las respuestas debieran orientarse a la musicalidad, Wilson. al ritmo del texto. Eso sí, muchos podrán comentar la dificultad que tuvieron para comprender el mensaje, 7. Neruda recuerda gratamente la inexistencia de prejui- dadas las expresiones y la estructura usadas. cios, que podrían asomarse por la diversidad de orígenes de los compañeros de la escuela. También destaca la 3. El texto se abre hacia los destinatarios desconocidos, a diferente sensibilidad que lo diferencia de ellos, que no los lectores y auditores del mensaje. Sin embargo, pode- comprendían su condición de poeta. mos suponer un “receptor ideal” para Violeta: ¿Será ella misma, que quiere revivir sus recuerdos? ¿Su familia? 8. En este párrafo expresa la diversidad de orígenes y con- diciones sociales, que conviven sin prejuicios dentro de la Página 57 escuela. Después de la presentación: III. • Las autobiografías versificadas son igualmente narraciones 1. c) 2. d) al relatar experiencias y recuerdos con la estructura inicio IV. – desarrollo – cierre. 1. La situación de recepción es diferente, porque la autobio- • Las autobiografías orales permiten transmitir estos recuerdos grafía versificada ofrece la posibilidad de complementar la con musicalidad y en instancias colectivas. palabra con la música y el ritmo (incluso puede que emisor • El receptor-lector logra incorporar la musicalidad gracias a la y receptor estén juntos en la transmisión del mensaje). La estructura de los versos y a la rima que opera. El receptor- autobiografía en prosa se lee, por lo tanto abre otra expe- auditor recibe la musicalidad de parte del emisor que transmite riencia íntima con la palabra: puede ser releída, ya que la el mensaje de manera oral. Esta situación puede provocar exposición al mensaje ocurre en otra situación comunicativa cercanía con el texto. (supone la lejanía entre emisor y destinatario). De este modo, • La palabra hablada y la autobiografía son recursos que tiene mientras la autobiografía versificada se conecta con un el emisor para contar las experiencias y recuerdos que van receptor colectivo, la narración autobiográfica en prosa se configurando su carácter y su historia personal. vincula con un receptor individual. Página 59 2. • La narración es un relato que cuenta una historia en la II. que participan personajes en un espacio y tiempo deter- 1. Este relato lo escribe el poeta chileno Pablo Neruda. minados. Puede adquirir la modalidad autobiográfica, en 2. Escribe en prosa, porque la estructura en párrafo es la la que el narrador y el protagonista son la misma persona, misma utilizada por Manuel Rojas, Jorge Coke Délano por lo tanto, predomina la narración en primera persona y Beatriz Concha. gramatical (singular). En este caso, el narrador determina 3. Es un relato autobiográfico, porque la narración puede qué hechos de su pasado lejano contará y qué modalidad estructurarse en inicio, desarrollo y desenlace; porque usará: si prosa o verso. el autor y el narrador son la misma persona; porque • El receptor de una autobiografía en prosa es indi- narra hechos de la vida personal con carácter subjetivo; vidual (experiencia íntima de lectura), a diferencia y porque emplea la técnica descriptiva. del receptor de la autobiografía en verso, que es colectivo. Guía didáctica para el docente / Lenguaje 6º básico 89
  • 90.
    Recursos adicionales Este recurso de evaluación le permitirá enriquecer las instancias de aprendizaje de los alumnos y alumnas, así como establecer los ajustes pertinentes durante el cierre del proceso. Material fotocopiable Evaluación final Nombre: Curso: Fecha: I. Lee atentamente el siguiente texto. A orillas de un sueño azul Elicura Chihuailaf Elicura significa piedra transparente. Chihuailaf quiere decir neblina extendida sobre un lago. Nahuelpán: tigre- puma. Soy oriundo de Quechurewe, que es una reducción mapuche que está a setenta y cinco kilómetros -en dirección oriente, precordillerano de la ciudad de Temuko. La casa azul en que nací - y crecí - está situada en una colina, rodeada de hualles, un sauce, nogales, castaños, un aromo primaveral en otoño - un sol con dulzor a miel de ulmos -, chilcos rodeados a su vez de picaflores que no sabíamos si eran realidad o visión ¡tan efímeros! En invierno sentíamos caer los robles partidos por los rayos. En los atardeceres salíamos, bajo la lluvia o los arreboles, a buscar las ovejas - a veces teníamos que llorar la muerte de alguna de ellas, navegando sobre las aguas -. Por las noches oíamos los cantos, cuentos y adivinanzas a orillas del fogón, respirando el aroma del pan horneado por mi abuela, mi madre, o la tía María, mientras mi padre y mi abuelo - Lonko de la comunidad - observaban con atención y respeto. Hablo de mi memoria de mi niñez y no de una sociedad idílica. Allí, me parece, aprendí lo que era la poesía. Las grandezas de la vida cotidiana, pero sobre todo sus detalles, el destello del fuego, de los ojos, de las manos. Sentado en las rodillas de mi abuela oí las primeras historias de árboles y piedras que dialogan entre sí, con los animales, y con la gente. Nada más me decía, hay que aprender a interpretar sus signos y a percibir sus sonidos que suelen esconderse en el viento. Tal como mi madre ahora, ella era silenciosa y tenía una paciencia a toda prueba. Solía verla caminar de un lugar a otro haciendo girar el huso, retorciendo la blancura de la lana. Hilos que en el telar de las noches se iban convirtiendo en hermosos tejidos. Más de una vez - como mis hermanos y hermanas - intenté aprender ese arte, sin éxito. Pero guardé en mi memoria el contenido de los dibujos que hablaban de la creación y resurgimiento del mundo mapuche, de fuerzas protectoras, de volcanes, de flores y aves. (Fragmento de escrito: “Ensoñándome en Rotterdam, bajo la luna de los brotes cenicientos”). Teresa Calderón, Lila Calderón, Tomás Harris. Veinticinco años de poesía chilena (1970-1995). Santiago: Fondo de Cultura Económica, 1999. 90 Guía didáctica para el docente / Lenguaje 6º básico
  • 91.
    Recursos adicionales Material fotocopiable II. En cada uno de los siguientes ejercicios, selec- 2. En la autobiografía, el narrador es ciona la alternativa correcta. diferente al protagonista de la historia. 1. ¿Dónde se encontraba la casa azul que se menciona en el texto? a) A orillas del mar. 3. La autobiografía se centra en un pa- b) Lejos de la precordillera sado lejano. c) A setenta y cinco kilómetros de Temuko. d) En Temuko. 2. ¿Qué aprendió Elicura en la etapa que presen- 4. El verso y la rima le dan sonoridad a ta de su vida? la expresión de la autobiografía versificada. a) Aprendió qué era la poesía. b) Aprendió a tejer a telar. c) Aprendió a navegar sobre las aguas. d) Aprendió a cocinar el pan horneado. 5. El receptor de la autobiografía en pro- sa es colectivo, mientras que el receptor de la 3. ¿Cómo se transmitían las historias en la casa autobiografía en verso es un receptor individual. de Elicura? a) Con la autorización del Lonko. b) De manera escrita. c) En verso. d) Oralmente. IV. A partir de los antecedentes leídos, descri- be el lugar donde creció Elicura Chihuailaf. 4. Según el texto, ¿qué concepto explica la rela- Considera: ción que existe entre el ser humano y la natu- - Incorporar adjetivos calificativos y antecedentes raleza? que den cuenta del lugar. a) Armonía. - Agregar ejemplos que expliquen las características b) Lucha. mencionadas. c) Confusión. - Producir un texto de, aproximadamente, 10 líneas. d) Descuido. V. Responde: 5. ¿Cuál es el narrador que predomina en este texto? a) Tercera persona, singular. 1. Señala tres razones por las que el texto leído b) Primera persona, singular. es una autobiografía. c) Segunda persona, plural. 2. Explica cuál es el propósito de las autobiogra- d) Tercera persona, plural. fías. 3. Si quisieras transformar este texto en una au- III. Frente a cada uno de los siguientes ejercicios, tobiografía versificada, ¿qué ajustes deberías escribe una V si es verdadero y una F si es falso. realizar en el texto? En ambos casos, justifica tu respuesta. 1. La autobiografía es un texto narrativo. Guía didáctica para el docente / Lenguaje 6º básico 91
  • 92.
    Recursos adicionales Material fotocopiable Solucionario de la Evaluación Fotocopiable II. V. 1. c) 1. Razones por las que el texto leído es una auto- 2. a) biografía (solo se piden dos de estas): 3. d) - Narrador es a la vez autor y protagonista del re- lato (predomina narración en primera persona). 4. a) - El texto se refiere a un pasado lejano. 5. b) - El texto plantea estructura narrativa de inicio, desarrollo y desenlace. III. - Los hechos que se cuentan son reales, pero 1. Verdadero. La autobiografía es un relato sub- desde una perspectiva subjetiva. jetivo que transmite un narrador con la estruc- tura inicio, desarrollo y desenlace. Participan - Se emplea la técnica descriptiva. personas en un tiempo y espacio determina- 2. El propósito de las autobiografías es recordar dos. las vivencias de la propia historia personal, se- 2. Falso. En la autobiografía el narrador y el pro- leccionar de ellas las que se quieren contar y tagonista son coincidentes. transmitirlas a un receptor. 3. Verdadero. Los recuerdos son la base del rela- 3. La transformación de una autobiografía a una to. versificada, supone un ajuste en el lenguaje, pues al emplear el verso el lenguaje está en 4. Verdadero. La musicalidad la confieren la rima función de la expresión, pero también de la so- y el verso. noridad de la composición. La rima y el tipo de 5. Falso. Es al revés: la autobiografía en prosa verso exigen escoger determinadas palabras tiene un receptor individual, mientras que la que fortalecen la musicalidad del mensaje. versificada se proyecta en un receptor colecti- vo (gracias a la oralidad). IV. En la revisión, contemplar: - La extensión, que se aproxime a las 10 líneas. - La descripción centrada en los antecedentes ex- puestos en el texto leído. Entre los adjetivos usados pueden estar: natural, armónico, campestre, tran- quilo, hermoso, lluvioso, agradable. - Los ejemplos incorporados deben extraerse del tex- to y deben tener directa relación con la característi- ca que apoya. 92 Guía didáctica para el docente / Lenguaje 6º básico
  • 93.
    Recursos adicionales Material fotocopiable Modelo de Pauta de Evaluación Rúbrica para evaluar una recitación 8 puntos 6 puntos 4 puntos 2 puntos 0 puntos Pronun- Pronuncia y Pronuncia y modu- Pronuncia y modu- Pronuncia y No pronuncia ni ciación y modula correcta- la correctamente la correctamente modula correcta- modula correc- modulación mente todas las todas las palabras todas las palabras mente la mayoría tamente las palabras de la de la composición, de la composición, de las palabras palabras de la composición. con excepción de con excepción de de la composi- composición. dos errores. tres errores. ción. Volumen de El volumen es el Con excepción de Con excepción de No toda la El mensaje no se la voz adecuado para algunos pequeños varios momentos, audiencia logra escucha. que toda la au- momentos, el el volumen es el escuchar el men- diencia escuche volumen es el adecuado para que saje durante la con claridad adecuado para toda la audiencia presentación. el mensaje, que toda la au- escuche con cla- durante toda la diencia escuche ridad el mensaje, presentación. con claridad el durante toda la mensaje. presentación. Expresión y Pronuncia con én- Pronuncia con No pronuncia con No pronuncia con No pronuncia entonación fasis las palabras énfasis las énfasis todas las énfasis todas las con énfasis las clave. Considera palabras clave. palabras clave. palabras clave. palabras clave. los signos de orto- En la entonación En la entonación En la entonación En la entonación grafía, dando una presenta algunas presenta algunas presenta varias presenta graves entonación correc- dificultades. dificultades. dificultades dificultades ta al mensaje. Postura y Se mantiene Se mantiene Se mantiene No logra mante- No logra mante- expresión erguido(a) durante erguido(a) durante erguido(a). Rea- nerse erguido(a). nerse erguido(a). corporal toda la presen- gran parte de liza movimientos Realiza movi- Tiende a apo- tación. Se evitan la presenta- repetitivos y/o mientos que yarse y a realizar movimientos ción. Realiza que distraen a la interfieren con la movimientos repetitivos y/o un movimiento audiencia. transmisión del constantemente, que distraen a la que distrae a la Denota inseguri- mensaje. Denota interfiriendo con audiencia. audiencia. dad. inseguridad. la trasmisión del Su cuerpo denota En general, evi- mensaje. seguridad y con- dencia seguridad Su cuerpo denota fianza. y confianza. malestar. Presentación Su presentación Su presentación Su presentación personal personal (higiene personal (higiene personal (higiene personal, orden personal, orden personal, orden y limpieza) refleja y limpieza) refleja y limpieza) no su preocupación su preocupación refleja preocupa- y respeto por la y respeto por la ción ni respeto por audiencia. audiencia, con la audiencia. excepción de un aspecto. Guía didáctica para el docente / Lenguaje 6º básico 93
  • 94.
    Recursos adicionales Puede emplear el siguiente recurso didáctico para reforzar el tratamiento de la autobiografía y contrastarla con la biografía. Aplíquela en especial para los estudiantes que requieran consolidar este aprendizaje. Material fotocopiable Recurso Didáctico I. Lean el siguiente texto. Quienes me conocieron a los cuatro años dicen que era pálido y ensimisma- do, y que sólo hablaba para contar disparates, pero mis relatos eran en gran parte episodios simples de la vida cotidiana, que yo hacía más atractivos con detalles fantásticos para que los adultos me hicieran caso. Mi mejor fuente de inspiración eran las conversaciones que los mayores sostenían delante de mí, porque pensaban que no las entendía, o las que citaban aposta para que no las entendiera. Y era todo lo contrario: yo las absorbía como una esponja, las desmontaba en piezas, las trastocaba para escamotear el origen, y cuando se las contaba a los mismos que las habían contado se quedaban perplejos por las coincidencias entre lo que yo decía y lo que ellos pensaban. […] Mi primer paso en la vida real fue el descubrimiento del fútbol en medio de la calle o en algunas huertas vecinas. Mi maestro era Luis Carmelo Correa, que nació con un instinto propio para los deportes y un talento congénito para las matemáticas. Yo era cinco meses mayor, pero él se burlaba de mí Nuevas palabras porque crecía más rápido que yo. Empezamos a jugar con pelotas de trapo y alcancé a ser un buen portero, pero cuando pasamos al balón de reglamento, Ensimismado: introvertido. sufrí un golpe en el estómago con un tiro suyo tan potente, que hasta ahí Aposta: intencionadamente, a propósito. me llegaron las ínfulas. Las veces en que nos hemos encontrado de adultos Trastocaba: alteraba, revolvía. he comprobado con gran alegría que seguimos tratándonos como cuando Escamotear: robar o quitar éramos niños. Sin embargo mi recuerdo más impresionante de esa época fue algo con agilidad y astucia. el paso fugaz del superintendente de la compañía bananera en un suntuoso Perplejos: confundidos, dudosos. automóvil descubierto, junto a una mujer de largos cabellos dorados, sueltos Congénito: connatural, como al viento, y con un pastor alemán sentado como un rey en el asiento de honor. nacido con uno mismo. Eran apariciones instantáneas de un mundo remoto e inverosímil que nos Ínfulas: presunción o vanidad. estaba vedado a los mortales. Suntuoso: grande y costoso. Remoto: lejano, distante. Gabriel García Márquez. Vivir para contarla. Buenos Aires: Inverosímil: increíble, impro- Editorial Sudamericana, 2002. (Fragmento) bable. Vedado: prohibido, inaccesible. II. Conversen en parejas en torno a las siguientes preguntas: 1. ¿Por qué los mayores quedaban perplejos cuando el narrador contaba historias? 2. ¿Qué característica del narrador conocemos mediante estas historias? 3. ¿Qué significó el golpe en el estómago que sufrió el narrador? 4. Expliquen con sus palabras cuál es el recuerdo más impresionante que el narrador guarda de esa época. Luego anoten este relato. 94 Guía didáctica para el docente / Lenguaje 6º básico
  • 95.
    La siguiente lecturapermite complementar la presentación de esta Unidad. Aplíquelo después de que Recursos adicionales sus estudiantes hayan comentado las fotografías de las distintas familias de las páginas de entrada. Material fotocopiable Lectura fotocopiable I. Lee alternadamente el siguiente texto: Pu wüneke che ñi xempafiel Nuevas palabras A los mayores que conocí Lof: lugar Afanosamente: ansiosamente. Pascual Coña Zewma kimpürapalu iñche, pepafiñ kiñe xem che, fentepun Cuando tuve conocimiento, conocí a una anciana; era muy kushefuy, niepefuy zoy pataka xipantu. Fente ñi kushen anciana, ha de haber tenido más de cien años. Producto de agkürke- fuy ñi kuralge yem, ka niewelafuy foro, re ürüm los años se le habían secado las pupilas, tampoco le queda- müt’en niewefuy. Ka ajküwelafuy, pilugewefuy; welu güxam- ban dientes y sólo contaba con sus encías. No escuchaba, kagey ina pilun; fey rume küme güxam-kakefuy. Feychi había que hablarle cerca de los oídos, entonces conversaba kushe, Pichoj pigefuy, iñche ñi furi rügkoy yem. Wechuñpag muy bien. Ella se llamaba Pichoj, era mi bisabuela paterna. pigerkefuy ñi füta yem, iñche ñi yom baku. Su esposo se llamaba Huechunpag, mi bisabuelo paterno. Feychi Wechuñpag nierkefuy fotüm, Ayjapag pigerkefuy, iñ- Huechunpag tenía un hijo llamado Ayllapan, quien era mi cheñ ñi baku tüfa, kuregerkefuy, welu feychi kure, iñche ñi abuelo paterno. Él era casado con la que era mi abuelita, kuku, fey kimpalafin. Fey chi Ayjapag ñi fotüm Tomás Coña a quien no alcancé a conocer. El hijo de Ayllapan, llamado pigefuy, iñche ñi chaw em tüfa, jeqürkey, ina bafkeh mew, Tomás Coña, era mi papá; él había nacido cerca del mar, en Rawkenwe pigechi lof mapu mew. las tierras denominadas Rauquenhue. Iñche ñi ñuke yem jeqürkefuy Wapi, chew mületuy tüfa chi Mi madre había nacido en la Isla, en donde hoy se encuen- kapija, Kolwe pigey feychi mapu. Ñi chaw em Payjaw piger- tra la capilla, en la tierra denominada Colhue; su padre se kefuy. Fey tüfachi fücha wenxu, ñi ñuke yem ñi chaw em, fey llamaba Paillao. Este anciano, el que fue padre de mi difunta iñche ñi cheche yem. madre, era mi abuelo materno. Ñi ñuke yem ñi ñuke, iñche ñi chuchu, Wenter pigerkefuy; Mi abuela materna, se llamaba Huenter. Vivía en el lof Mayay, mülerkefuy Mayay, chew müley fewla Marta, bahtu Pichi Pa- en donde está ahora Marta, que fue esposa del viudo Painemi- ynemija em ñi zomo. Nierkefuy kiñe lamgen, Paynekew yem, lla. Ella tenía un hermano, ahora difunto, llamado Painequeo, welu feychi geh ñawe, iñche ñi yom cheche, kim- palafiñ. quien fuera mi bisabuelo materno, a quien yo no conocí. Feychi Payjaw ñi ñawe, ta ñi ñuke yem, Wenter ñi püñeñ, La hija de Paillao, mi madre, fue raptada por mi padre; «una vez gapiturkey ñi chaw; «zewma nyefilu mafün», pikelu kam. Fe- raptada realizamos el matrimonio», era lo que decía. De esa mgechi niewfuygu Rawkenwe pigechi mapu mew. forma se habían casado y vivido en las tierras de Rauquenhue. Ñi ñuke yem fente küzawfegefuy, chofü- gelafuy; zewmake- Mi madre era muy trabajadora, no era floja, fabricaba man- fuy güpüñ makuñ, abüh xipa gümiñ kimniefuy. tas con diseños, ella conocía muchos diseños diferentes. Zewma kim rakizuamlu iñche, mogeler- ken ñi chaw em iñ- Cuando ya aprendí a pensar, me di cuenta que estaba viviendo chiñ ka ñi ñuke yem ina bafkeh mew, Rawkenwe pigechi lof con mi madre y mi padre, ahora difuntos, a orillas del mar, en el mapu mew, fey mew xemün. lof mapu denominado Rauquenhue; fue allí en donde crecí. Nierkefuy ñi chaw kiñe füxa werta manshana; fij manshana Mi padre tenía un gran huerto de manzanas en donde había mülefuy ka fen- tepun fühkefuy. Amukefuyiñ pichikeche gelu mucha variedad de esa fruta y que siempre cargaba mucho. iñchiñ tüfa chi werta manshana mew. Ta iñ yemeal kochike Cuando niños íbamos hasta esa huerta a elegir las manza- manshana, güneltu- yiawkefuyiñ feychi aliweh manshana. nas más dulces, las que vigilábamos bien primero. Cuando Fey mew iñ ayüñmafiel ñi füh, ka ñi chozün zewma, re nos gustaba una fruta, o cuando ya estaban amarillas, nos müxowkefuyiñ mamüj mew. Kiñeke mew üxüftukefuyiñ pi- gustaba moverlas con un palo. A veces le tirábamos pe- chike mamüj mew, ka kiñeke mew winolutu püratu- kefuyiñ queños palos, y a veces nos subíamos a los árboles. Otras ti chi aliweh. «Zoy ñi naqay» iñ pifiel mu geykukefuyiñ feychi veces decíamos: «Para que baje más» y movíamos un brazo fühgechi chag mamüj. Fey mew fübfübükefuy ñi naqün tüfa- del árbol. De esa forma bajaban las manzanas por cantidad chi manshana ka ügarkütekefuiñ ta iñ ifiel. y las comíamos afanosamente. José Quidel Lincoleo. Un niño llamado Pascual Coña. Pascual Koña Pigechi pichi wenxu. Santiago de Chile. Editorial Pehuén, 2003. Guía didáctica para el docente / Lenguaje 6º básico 95
  • 96.
    Recursos adicionales Material fotocopiable II. Respondan en común las siguientes preguntas: 1. Pascual Coña vivió su infancia en: A. Huechunpag. B. Colhue. C. Mayay. D. Rauquenhue. 2. En este relato Pascual Coña cuenta principalmente: A. Aventuras que vivió cuando niño. B. Como estaba organizada su familia. C. Las historias que conoció de sus abuelos. D. El origen de su familia. 3. La idea de familia que tiene Pascual Coña incluye a: A. Sus abuelos, padres y hermanos. B. Sus familiares nacidos en Rauquenhue. C. Todos sus parientes consanguíneos. D. Toda la comunidad mapuche. 4. De este relato pueden concluir que Pascual Coña: A. Conoce muy bien la historia de la comunidad mapuche. B. Vivió con sus abuelos y bisabuelos hasta adolescente. C. Conoce muy bien la historia y composición de su familia. D. Era el único nieto de sus abuelos. 5. A partir del texto leído, y la reseña biográfica de la página 97 ¿que pueden concluir del origen Pascual Coña? A. Pertenece a un pueblo originario de Chile. B. Es mapuche. C. Nació en una gran familia. D. Todas las anteriores. 6. De acuerdo con el fragmento leído, ¿cuál es el nombre de la madre de Pascual Coña? A. Pichoj. B. Juana. C. Huenter. D. No se entrega esta información. 7. Los abuelos de Pascual Coña eran: A. Ayllapan y Paillao. B. Painemilla y Painequeo. C. Pichoj y Huechunpag. D. Ayllapan y Marta. 96 Guía didáctica para el docente / Lenguaje 6º básico
  • 97.
    Recursos adicionales Material fotocopiable III. Después de leer, comenten en grupos y respondan en su cuaderno: 1. ¿Qué relación existe entre las dos columnas del texto? ¿Por qué creen que se ha estructurado de esta manera la lectura? 2. ¿En qué idioma está escrito el texto de la columna de la izquierda? Intenten leer en voz alta algunos fragmentos: • ¿Qué les llama la atención de estas palabras? ¿Cómo suenan? • ¿Qué dificultades tienen para leerlas? 3. A partir de los nombres, situaciones y lugares que se presentan, ¿son capaces de identificar el pueblo originario que está presente en este relato? Compartan dentro del curso los antecedentes que conoz- can. IV. Revisen el texto en español: 1. ¿Cuál será el propósito del autor? 2. El narrador afirma que a su bisabuela: “producto de los años se le habían secado sus pupilas”. ¿Qué quiere decir? 3. ¿Cómo se imaginan a la mamá del narrador? ¿Cómo sería su papá? 4. ¿Qué sensación creen que produce cosechar frutas de los árboles? ¿Han vivido esa experiencia? Expli- quen. 5. Como curso, usando el pizarrón, establezcan las relaciones de parentesco en un árbol genealógico. Luego, complétenlo con los datos de sus familiares. 6. Compartan la relación que tienen con un adulto que los quiera y los respete. ¿Por qué ha sido importan- te en sus vidas? V. Lean la siguiente nota biográfica y comenten: Pascual Coña († 1927) Es considerado uno de los mejores narradores de la historia de sus ancestros mapuches, observador de la naturaleza, de su flora y de su fauna. Murió el 28 de octubre de 1927 y, según sus memorias: “una cosa diré: estoy viejo ya, creo que tengo más de 80 años”. Aprendió sus primeras letras en la escuela del Padre Constancio, en Puerto Saavedra. Posteriormente, fue aprendiz de carpintero y oficial en el colegio San Vicente, en Santiago. En estas memorias, él también recuerda los juegos que compartía con otros niños y en qué consistía su alimentación. 1. ¿Con qué fin creen que se escriben las memorias y las autobiografías? 2. ¿Qué les permitió conocer la autobiografía de Pascual Coña? Guía didáctica para el docente / Lenguaje 6º básico 97
  • 98.
    Unidad 3 El hogar de todos... Presentación de la Unidad Propuesta temática adquisición de habilidades comunicativas. En esta unidad este OFT se focaliza no solo en mejorar la interacción social, sino La temática de esta unidad pretende focalizar a los niños y niñas en también en que los estudiantes sean capaces de observar y la conciencia del autocuidado físico, mental y emocional, además comprender las necesidades de su entorno y se sientan actores de formar en ellos la responsabilidad colectiva orientada a la pro- responsables en él. tección del medio ambiente. Esta síntesis se refleja en el derecho orientador de este proceso: “derecho a crecer sanos física, mental y emocionalmente, y a vivir en un ambiente saludable”. Contenidos mínimos obligatorios Los contenidos mínimos obligatorios para el nivel de 6° Básico A partir de este tópico, se aborda la noticia como tipología textual considerados en esta unidad, son los siguientes: que permite informar y dar cuenta de la realidad circundante. La presentación de su propósito, estructura y características especí- ficas tienen la finalidad de ser un complemento para el desarrollo Comunicación oral de la lectura comprensiva, además de la práctica de la escritura y 1. Participación en situaciones comunicativas, tales como: la oralidad con fines comunicativos. El conocimiento del propósito conversaciones, entrevistas y exposiciones. y función social de este tipo de textos permite y facilita la reflexión 2. Captación de temas, contenidos diversos y opiniones, pre- en torno a los mensajes emitidos por los medios de comunicación sentados en los textos escuchados y vistos. social y a formar receptores críticos de estos. 3. Uso de la comunicación paraverbal y no verbal en la ex- presión de sentimientos, experiencias y opiniones funda- Propósito de la Unidad mentadas. Esta Unidad tiene como finalidad promover una vida sana, en 4. Manejo en sus intervenciones orales de un vocabulario contacto con la naturaleza, con conciencia medioambiental. variado y adecuado a la situación comunicativa y de ora- A partir de esta experiencia personal y de las reflexiones ciones compuestas de uso frecuente. que surjan sobre los peligros que existen si continuamos con 5. Producción oral en situaciones comunicativas significati- prácticas que dañan el ecosistema, se pretende que el grupo vas, de textos de intención literaria y no literarios, espe- asuma acciones concretas de cuidado ambiental. cialmente para expresarse y narrar: manifestando emocio- La información es clave para que la sociedad asuma de manera nes y sentimientos; caracterizando personas o personajes; constructiva esta tarea. Es por esto que el texto noticioso se secuenciando las acciones o procesos; y describiendo ob- releva como una vía de conocimiento que debe ser analizado y jetos y espacios. apropiado por los estudiantes. Conocer su propósito, el carácter 6. Incorporan el lenguaje no verbal y paraverbal en la exposi- de su lenguaje, las implicancias de un hecho noticioso y los ción de ideas orales. factores que inciden en que un acontecimiento se transforme en noticia, permitirán a los alumnos y alumnas a aproximarse Lectura críticamente a los mensajes publicados. Por otra parte, la revisión del texto informativo ofrece una opor- 1. Lectura de obras literarias significativas, incluyendo al tunidad para potenciar las habilidades de relacionar, comparar menos seis novelas apropiadas para el nivel, dos obras y transformar los diversos textos, integrando los contenidos dramáticas y otros textos como cuentos y poemas, va- abordados en las unidades anteriores. lorándolas como creaciones, expresión de sentimientos y representaciones de realidad, que le permiten ampliar su Objetivo fundamental transversal visión de mundo. Esta unidad se centra fundamentalmente en el OFT denominado 2. Lectura comprensiva frecuente de textos de estruc- La Persona y su Entorno, cuyo propósito es mejorar la inte- turas simples y complejas, con algunos elementos racción personal, familiar, laboral, social y cívica, a través de la complejos (presentación del espacio, alusiones a múltiples tiempos, entre otros), utilizando estrategias 98 Guía didáctica para el docente / Lenguaje 6º básico
  • 99.
    antes, durante ydespués de la lectura, captando el 2. Aplicación del proceso general de escritura ajustándose al sentido global del texto, para: extraer información ex- texto y a los requerimientos de la tarea, con énfasis en as- plícita relevante; realizar inferencias para establecer pectos formales propios del nivel. relaciones de causa, efecto y secuencia de hechos; 3. Escritura individual y colectiva con énfasis en las capacida- integrar conocimientos específicos sobre el tema y des de imaginar, expresar, organizar y comunicar. sus experiencias personales. 3. Reconocimiento y caracterización de personajes, accio- Aprendizajes esperados nes, tiempo y espacio al servicio de la comprensión de los Comunicación oral textos literarios leídos. 1. Hacen preguntas y dan respuestas adecuadas y pertinen- 4. Demostración de la comprensión de lo leído, a través de tes en una entrevista. Participan adecuadamente en situa- comentarios, transformaciones, dramatizaciones y otras ciones de comunicación oral formales. formas de expresión artística. 2. Saben dar y obtener información precisa en caso necesario. 5. Reconocimiento en los textos leídos, de la comunicación de información (función referencial), la expresión de senti- 3. Participan adecuadamente en discusiones de problemas, mientos y emociones (función expresiva), las interacciones organizando y argumentando su discurso. que se establecen entre personas y personajes (función 4. Describen con propiedad objetos y fenómenos observados apelativa) como herramienta de construcción de sentido. o conocidos. 6. Reconocimiento en los textos leídos, a través de pregun- 5. Participan en la planificación de acciones. tas como quién, qué, a quién, para quién, dónde, cuán- Lectura do, cómo, de palabras y expresiones que contribuyen a la construcción del sentido y sirven para: 1. Utilizan habitualmente la lectura como medio de trabajo, infor- mación y estudio y saben seleccionar los textos adecuados. • Nombrar y reemplazar nombres (función sustantiva); 2. Relacionan lo leído con sus conocimientos, vivencias y ex- • Señalar cualidades y características (función adjetiva); periencias. • Indicar acciones (función verbal); 3. Identifican el propósito del autor, las ideas centrales y 7. Descubrimiento del significado de nuevas palabras y expre- secundarias. siones, a partir de imágenes y de información clave entre- gada en el texto para facilitar la comprensión de lo leído. 4. Valoran la comprensión lectora y sus beneficios de acceso al conocimiento, alcanzando autonomía y eficacia. Comprenden 8. Formulación de opiniones sobre variados temas, distin- el sentido valórico, estético y ético de los textos literarios. guiendo hechos de opiniones e información relevante de accesoria, en los mensajes de los textos leídos. Escritura 1. Producen y transforman diversos tipos de textos escritos Escritura como respuestas a las exigencias de su vida personal, 1. Producción de textos escritos y audiovisuales ajustados a escolar y social. propósitos y requerimientos del nivel, que pueden incluir, 2. Descubren los recursos del lenguaje que se necesitan por ejemplo: esquemas, transformaciones de cuentos, para escribir textos de diversos tipos, aplicando diferentes historietas, biografías de personas o personajes relevan- estrategias de escritura. tes, presentaciones en multimedia, publicidad y propagan- 3. Organizan las ideas y el desarrollo de sus textos a través da. Utilización adecuada, en los textos que escriben, de del análisis y el hábito de utilizar esquemas. oraciones coordinadas y subordinadas, conectores de uso frecuente respetando concordancias, y normas generales 4. Analizan sus escritos desde el punto de vista de sus con- de la ortografía. tenidos y son capaces de mejorarlos. 5. Opinan sobre la producción de textos de otros con respeto y ayudan a mejorarlos. Guía didáctica para el docente / Lenguaje 6º básico 99
  • 100.
    Unidad 3 Planificación CMO Aprendizajes esperados Comunicación oral 1. Participación en situaciones comunicativas, tales como Los alumnos y alumnas se expresan oralmente con claridad en conversaciones, realizando aclaraciones a través de diferentes situaciones comunicativas, respetando los planteamientos ejemplos y explicaciones, expresando opiniones funda- ajenos y demuestran que han captado las principales informaciones mentadas y respetando los momentos de intervención de que contienen los textos informativos noticiosos y que son capaces cada participante. de manejarlas. 2. Captación de temas, contenidos diversos y opiniones, presentados en los textos escuchados y vistos, analizando y comparando las informaciones. 3. Uso de la comunicación paraverbal y no verbal en la expre- sión de sentimientos, experiencias y opiniones fundamenta- das, valorando su capacidad para matizar sentidos. 4. Manejo en sus intervenciones orales de un vocabulario va- riado y adecuado a la situación comunicativa y de oraciones compuestas de uso frecuente. 5. Producción oral en situaciones comunicativas significati- vas, de textos de intención literaria, especialmente para expresar y narrar, manifestando emociones y sentimientos; caracterizando con precisión personas o personajes; se- cuenciando las acciones o procesos; y describiendo objetos y espacios. Lectura 1. Lectura de obras literarias que permitan ampliar la visión Los estudiantes identifican el propósito del autor del texto, las ideas de mundo. centrales y secundarias, relacionando lo leído con sus propios conoci- 2. Lectura comprensiva frecuente de textos de estructuras mientos, vivencias y experiencias. Para esto, aplican diversas estrate- simples y complejas, con algunos elementos complejos gias para comprender mejor lo leído. (presentación del espacio, alusiones a múltiples tiempos, entre otros), utilizando estrategias antes, durante y después de la lectura, captando el sentido global del texto. 3. Reconocimiento y caracterización de personajes, accio- nes, tiempo y espacio al servicio de la comprensión de los textos leídos. 4. Demostración de la comprensión de lo leído, a través de comentarios, transformaciones, dramatizaciones y otras formas de expresión artística. 100 Guía didáctica para el docente / Lenguaje 6º básico
  • 101.
    Tiempo Actividades asociadas Recursos didácticos Indicadores de evaluación estimado Comunicación oral • Explorar en las vivencias que se • Imágenes y preguntas de la presen- • Los alumnos y alumnas captan relacionan con el contacto y el tación de la Unidad. los temas, contenidos diversos y cuidado de la naturaleza. • Texto narrativo autobiográfico “His- opiniones. • Identificar los contenidos y propósi- toria del río que cambió de rumbo”, • Los alumnos y alumnas usan tos de los textos leídos. • Reconocer las diferencias y seme- de Rigoberta Menchú. adecuadamente la comunicación janzas entre los textos presentados. • Texto informativo noticioso “Prote- paraverbal y verbal. • Comentar las características de los gen pesca en río Petrohué”. • Los alumnos y alumnas manejan textos leídos. • Texto informativo noticioso “Niños en sus intervenciones orales un • Construir definiciones de conceptos vocabulario variado y adecuado a la de hasta 12 años ingresarán gratis presentados. situación comunicativa. • Comentar la importancia de la a Parques Nacionales este fin de concordancia gramatical. semana”. • Intercambiar opiniones e ideas en • Texto informativo noticioso “Auto los trabajos en grupo. solar es atracción de Feria Tecnoló- • Valorar en conjunto los mensajes gica”. de los textos literarios y no literarios leídos. • Texto informativo “Menos bolsas”. • Aplicar las características del len- • Texto narrativo “El viejo que quería guaje radial en avances noticiosos. mover las montañas”. • Divulgación de avances noticiosos, • Texto no literario “El estremecedor respetando las características de la discurso de Severn Suzuki, la niña situación comunicativa. que silenció a la ONU”. • Evaluación oral de los contenidos aprendidos, como cierre del proceso. • Titulares de la prensa nacional. • Reconocer la importancia de la • Texto informativo noticioso “En Qui- información en la vida personal y llón se realizó encuesta “Mi Opinión social. Cuenta 2009”. Lectura • Realizar lectura silenciosa e indivi- • Texto narrativo autobiográfico “His- • Los alumnos y alumnas realizan dual de los textos presentados. toria del río que cambió de rumbo”, una lectura comprensiva de textos • Realizar lectura compartida en voz de Rigoberta Menchú. de estructura simple y compleja. alta de los textos presentados. • Texto informativo noticioso “Prote- • Los alumnos y alumnas aplican es- • Predecir el contenido de los textos gen pesca en río Petrohué”. trategias antes, durante y después leídos a partir del título e imágenes de la lectura. presentadas. • Texto informativo noticioso “Niños • Identificar experiencias e ideas pre- de hasta 12 años ingresarán gratis vias que fortalecen la comprensión a Parques Nacionales este fin de de los textos presentados. semana”. • Reconocer la estructura formal del • Texto informativo noticioso “Auto texto. solar es atracción de Feria Tecnoló- • Intervenir la lectura con preguntas gica”. que ayudan a monitorear el proceso • Texto informativo “Menos bolsas”. de comprensión lectora. Guía didáctica para el docente / Lenguaje 6º básico 101
  • 102.
    Unidad 3 CMO Aprendizajes esperados Lectura 5. Reconocimiento en los textos leídos, en función de la construcción del sentido, de: • La comunicación de información (función referencial). • La expresión de sentimientos y emociones (función expresiva). • Las interacciones que se establecen entre personas y personajes (función apelativa). 6. Reconocimiento en los textos leídos, a través de preguntas, palabras y expresiones que contribuyen a la construcción del sentido y sirven para: nombrar (función sustantiva), indicar acciones (función verbal), representar a las personas, cosas e ideas sobre las que se habla y lo que se dice acerca de ellas (sujeto y predicado). Formulación de opiniones sobre variados temas, distinguiendo hechos y opiniones e información relevante de accesoria, en los mensajes de los textos leídos. Escritura 1. Producción individual o colectiva de textos de intención literaria y no literarios, manuscri- En la producción de textos, los alumnos ta y digital, que expresen, narren, describan o expliquen hechos, personajes, opiniones o y alumnas producen y transforman diver- sentimientos, organizando varias ideas o informaciones, sobre un tema central apoyadas sos textos escritos como respuestas a las por algunas ideas complementarias. exigencias de su vida personal, escolar 2. Manejo, en sus textos escritos, en forma selectiva y adecuada a la situación comunicati- y social, y descubren los recursos del va, de palabras y expresiones nuevas y variadas relacionadas con diversos temas. lenguaje que se necesitan para escribir textos de diversos tipos, aplicando dife- 3. Construcción adecuada de oraciones simples y complejas, respetando concordancias en rentes estrategias de escritura. En este sujeto y predicado, y normas generales de la ortografía acentual. contexto, analizan sus escritos desde Aplicación del proceso general de escritura (planificación, escritura, revisión, reescritura, el punto de vista de sus contenidos y edición) ajustándose al texto y a los requerimientos de la tarea. son capaces de mejorarlos para ampliar sus propias destrezas y competencias comunicativas. 102 Guía didáctica para el docente / Lenguaje 6º básico
  • 103.
    Tiempo Actividades asociadas Recursos didácticos Indicadores de evaluación estimado Lectura • Reflexionar en torno a los temas • Texto narrativo “El viejo que • Los alumnos y alumnas reconocen propuestos en los textos leídos. quería mover las montañas”. características y elementos propios de • Identifican ideas principales y • Texto no literario “El estreme- los textos presentados. secundarias de los textos leídos. cedor discurso de Severn • Los alumnos y alumnas demuestran • Reconocer la función del lenguaje Suzuki, la niña que silenció a su comprensión lectora a través de la de los textos leídos. la ONU”. transformación de estos. • Transformar textos en otra tipología • Titulares de la prensa nacional. • Los alumnos y alumnas reconocen pro- textual, de acuerdo a las instruccio- • Texto informativo noticio- pósito del texto y la función del lenguaje nes presentadas. so “En Quillón se realizó predominante. • Análisis de los textos leídos, a partir encuesta “Mi Opinión Cuenta • Los alumnos y alumnas comparan los de sus características específicas. 2009”. diversos textos conocidos, estableciendo las semejanzas y diferencias entre ellos. Escritura • Producir textos informativos noticiosos. • Texto narrativo autobiográfico • Los alumnos y alumnas producen • Producir resumen que presente las “Historia del río que cambió individual y colectivamente textos de ideas principales de un texto. de rumbo”, de Rigoberta intención no literaria (informativos Menchú. noticiosos). • Transformar un texto literario narra- tivo en un texto noticioso. • Texto informativo noticioso “Pro- • Los alumnos y alumnas emplean un tegen pesca en río Petrohué”. lenguaje consistente con la situación • Ajustar un texto noticioso escrito • Texto informativo noticioso “Ni- educativa de producción textual. para transformarlo en un texto noticioso oral. ños de hasta 12 años ingresa- • Los alumnos y alumnas planifican su rán gratis a Parques Nacionales proceso de escritura, contemplando • Escribir textos cohesionados y este fin de semana”. estrategias antes, durante y después. coherentes, respetando la situación comunicativa específica. • Texto informativo noticioso “Auto solar es atracción de • Planificar el proceso de escritura Feria Tecnológica”. (antes, durante y después). • Texto informativo Menos bolsas. • Texto narrativo “El viejo que quería mover las montañas”. • Texto no literario “El estre- mecedor discurso de Severn Suzuki, la niña que silenció a la ONU”. • Titulares de la prensa nacional. • Texto informativo noticioso “En Quillón se realizó encues- ta “Mi Opinión Cuenta 2009”. Guía didáctica para el docente / Lenguaje 6º básico 103
  • 104.
    Orientaciones didácticas Sugerencias metodológicas En la Unidad anterior se abordó la fami- lia y la historia personal como fuente de autoconocimiento. En esta oportunidad la invitación es que los y las estudiantes El hogar de todos… reflexionen en torno a cómo los seres humanos se vinculan con la naturaleza y el planeta, entendidos como nuestro hogar natural en donde crecemos y nos desarrollamos como tales. Invítelos a leer los aprendizajes esperados para esta Unidad y pídales que relacionen el primer aprendizaje con las imágenes de las páginas de entrada, solicíteles que expliquen esta relación y den ejemplos. Permita que se expresen libremente y conduzca sus intervenciones hacia el tema y objetivos de la Unidad. Actividades complementarias Proponga a sus estudiantes salidas a terreno. Estas pueden realizarse para cumplir objetivos comunes a otros sub- sectores como Estudio y Comprensión de la Naturaleza. Pueden ser coordi- Unidad 1 En esta unidad aprenderás a: nadas desde ambas asignaturas como • Conocer y valorar el derecho a crecer sano y en un • Reconocer las características de los avances noti- forma de abrir nuevas oportunidad es medioambiente que proteja la vida. ciosos radiales. de aprendizaje y de exploración de los • Identificar las características de un texto informativo. • Crear y leer avances noticiosos radiales. • Reconocer la noticia como un texto informativo e • Valorar la lectura como una práctica que me permi- nuevos contenidos. identificar sus componentes principales. te ampliar mi visión de mundo. De realizarse, promueva desde el sector • Reproducir en forma oral y escrita titulares noticiosos. • Valorar la comunicación, especialmente la escrita, comprendiendo sus efectos sobre el receptor. • Producir un texto informativo escrito. Lenguaje y Comunicación, que los alum- • Comprender y aplicar los conceptos de concordan- • Desarrollar y valorar el trabajo colectivo con mis nos y alumnas informen en qué consistió cia nominal y verbal. compañeros y compañeras. la salida, quiénes participaron, cuándo, dónde, cómo y por qué se desarrolló la actividad. De este modo, podrán aproxi- marse de una manera espontánea a las 62 Unidad 3: El hogar de todos… preguntas básicas del periodismo. Información complementaria Estrategias diferenciadas En 2004, Isabel Allende lanzó El bosque de los pigmeos, libro pionero por ser el primer Como tarea especial puede volver sobre la imagen título en el mercado español que forma parte del proyecto Greenpeace Libros, un pro- de entrada y pedir a los niños y niñas con más di- yecto que busca la complicidad de los escritores y editores con la conservación y el uso ficultad de expresión que la observen atentamente sostenido de los bosques y especialmente de los últimos bosques vírgenes del planeta, y la describan, luego que expliquen qué les sugiere los primarios. Este libro fue la última entrega de la trilogía que comenzó con Ciudad de o imaginan a partir de ella. De ese modo puede las Bestias y El Reino del Dragón de Oro, con los que ha llevado su viaje literario a las incorporarlos progresivamente a la reflexión sobre selvas del Amazonas, las cumbres del Himalaya o los bosques de África. el medio ambiente y el nexo directo que esta con- Promueva la lectura de estas obras, que junto con afianzar el proceso de compren- ducta tiene con la vida humana y planetaria. sión y el goce lector, ofrecen otra entrada al tema de esta Unidad y la reflexión en Habilidades implicadas: observar, relacionar, torno a la responsabilidad social de los escritores contemporáneos. opinar, ejemplificar. El País, Suplemento: “Cultura”, Madrid, septiembre, 2004 (fragmento). 104 Guía didáctica para el docente / Lenguaje 6º básico
  • 105.
    Unidad 3 Sugerencias metodológicas Unidad 3 Después de desarrollar las actividades I y II haga explícito el nexo entre vida-natu- raleza y planeta, enfatizando a sus estu- Declaración de los “Tenemos derecho diantes que la posibilidad de crecer en un Derechos del Niño, 1959 a crecer sanos física, mental y ambiente sano es fundamental para po- espiritualmente. A vivir en un tenciar la vida humana. Consúlteles si en medio ambiente sano y limpio cursos anteriores o por iniciativa propia, y a disfrutar del contacto han leído textos referidos a este tema. con la naturaleza”. Aborde las preguntas del Nº 4 abriendo un diálogo con ellos. Oriente la reflexión hacia el daño medioambiental poten- ciando una actitud constructiva y propo- sitiva en la vida cotidiana. El derecho del niño abordado en esta Uni- dad exige a los y las estudiantes tomar con- ciencia de sus hábitos personales y sociales. Invítelos a reflexionar en torno al sedentaris- mo y la excesiva exposición a los medios. Actividades complementarias Si el tiempo atmosférico y la ubicación del establecimiento lo permiten, realice una motivación al aire libre. Salga al patio del Antes de comenzar... colegio y pídales que anoten todo lo que vean y lo relacionen con el derecho aborda- I. Observa las imágenes de estas páginas y responde: 3. ¿Creen que estamos en riesgo de no poder disfru- 1. ¿Te gusta estar en contacto con la naturaleza? tar de la naturaleza? do en esta Unidad. De este modo, podrán Explica. 4. ¿Qué responsabilidad tienen ustedes en la con- servación del ambiente natural? tomar contacto con su entorno natural y 2. ¿Cuándo y cómo satisfaces este gusto? III. Compartan y concluyan con su curso. ver en terreno qué sentido tiene el tema 3. ¿Qué relación adviertes entre crecer sano y dis- frutar de la naturaleza? Este derecho es común a todos los niños del mundo, abordado. Una vez en la sala pídales que ¿cómo es posible ejercer este derecho sin limitar el II. Comparte con un compañero o compañera: de los demás? intercambien sus observaciones, oriente 1. ¿Saben qué significa “crecer sano física, emocio- • ¿Respetan los derechos de los demás niños? el comentario con preguntas: ¿cómo es nal y espiritualmente”? Expliquen. 2. ¿Creen que pueden ejercer este derecho con faci- ¿Cómo se dan cuenta? el espacio que nos cobija? ¿Incluye espa- • Si cuidan el medioambiente, ¿qué derecho están lidad? ¿Por qué? respetando? cios naturales agradables? ¿Son suficien- tes? ¿Los cuidamos en forma apropiada? Unidad 3: El hogar de todos… 63 ¿Podemos involucrar a nuestras familias y apoderados en esta tarea? Información complementaria Estrategias diferenciadas La excesiva exposición a los medios constituye un dato objetivo, cuan- Muchas escuelas pueden encontrarse en un espacio poco favorable tificado por las encuestas, las que señalan que tanto en Chile como para el contacto con la naturaleza. En estos casos, busque con los en otros países los niños están frente al televisor en promedio más de propios alumnos y alumnas iniciativas que los ayuden a vivir el dere- tres horas diarias, además de otras tantas navegando on line y en las cho a crecer física, mental y espiritualmente desde otras maneras. consolas de juego. La sobreexposición se ha transformado en un serio Plantar un árbol o limpiar la basura de un camino pueden ser accio- problema de salud. Niños obesos por pasar demasiado tiempo frente nes que, en conjunto con la jefatura de curso, pueden transformarse al televisor, incitados a través de la publicidad a comer toda clase de en una forma de enlazar la responsabilidad individual y colectiva para alimentación poco saludable. Se calcula que el setenta por ciento de la preservar el derecho aludido. publicidad en la programación infantil es de alimentación indeseable. Habilidades implicadas: relacionar, comentar, observar, reflexio- Neva Milicic, El Mercurio, “Revista Ya”, 29 de diciembre de 2009 (fragmento). nar, proponer. Guía didáctica para el docente / Lenguaje 6º básico 105
  • 106.
    Sugerencias metodológicas Al revisar la Evaluación diagnóstica con Evaluación diagnóstica sus estudiantes localice en un mapa el país de Guatemala y la localidad de Chi- mel. La ubicación espacial de esta zona I. Antes de comenzar evalúa cuánto sabes del tema y contenidos que trataremos en esta unidad. Para ello lee atentamente los siguientes textos: de Latinoamérica le permitirá contextua- Conoce a la autora... lizar el relato y establecer un vínculo más Historia del río que cambió de rumbo real con las enseñanzas de los pueblos Rigoberta Menchú Tum (1959-...) Rigoberta Menchú Cuando yo era niña, por Chimel pasaba un río. No era muy grande, pero indígenas de nuestro continente. uno podía bañarse en él. También, sobre las piedras grandes y lisas como caparazones de tortuga gigante, las señoras lavaban la ropa. Lavaban la ropa Al final del texto, se habla de un “acto y conversaban y se reían. (…) de bondad”. Al momento de compartir la El río era transparente, parecía una hoja de papel celofán que se fuera lectura, pida a los estudiantes imaginar o desenrollando con el suave rumor del agua. Lo que más me gustaba era sal- tar de piedra en piedra. El río era un milagro. ¡Tanta agua corriendo sin cesar! proponer: ¿cuál sería el acto de bondad Era un regalo de la naturaleza. necesario para que el río vuelva? Había pequeños pececillos, que eran renacuajos. Los peces grandes esta- ban en las partes más hondas. El río venía bajando de las altas montañas, en donde siempre había nubes. Pasaba por el pueblo y luego seguía lejos, Actividades complementarias Nació en Uspantán, De- lejos, hasta ir a dar al mar. Mi abuelo decía “la mar”. Nosotros nunca vimos partamento de El Quiché, el mar. Mi papá decía que era inmenso, inmenso, como el cielo. Pero yo no Rigoberta Menchú realiza una descrip- Guatemala. Su padre Vicente lo podía imaginar. Menchú Pérez fue un activis- ción literaria del río de Chimel, su tierra ta en la defensa de las tierras Las piedras pequeñas del río eran de todos colores, las había de color na- ranja, verduscas, azabache, blancas, ámbar, amarillas. Me encantaba verlas natal. Invite a los estudiantes a describir y los derechos indígenas y su madre, Juana Tum Kótoja, con la lupa del agua. Metía la mano bajo el agua y también mi mano pare- algún rincón de Chile que les atraiga por indígena experta en ayudar cía grande. Cogía una piedra y me daba cuenta que era chiquita. Con mis en los partos de los niños hermanos jugábamos a salpicarnos, hasta que quedábamos completamente su belleza natural y en donde hayan vi- de su comunidad. mojados y nos bañábamos. (…) vido alguna experiencia de vida. Para Desde muy joven Rigoberta El río atravesaba el pueblo. Pero vinieron las épocas malas, cuando vino la se involucró en las luchas guerra y la gente tuvo que ir a refugiarse a la montaña, pasó algo mágico, ayudarlos a construir su descripción, pre- reivindicativas de los pueblos extraordinario. ¡El río se espantó! Se asustó de lo que había visto pasar en el indígenas y de los campesi- gúnteles: ¿qué lugar escogieron? ¿Dónde nos de su región, hecho por pueblo, durante los años malos, y entonces se metió debajo de la montaña. Fue a salir del otro lado. Y ahora el río no pasa por Chimel. Pasa del otro lado se ubica? ¿Qué experiencia personal los Unidad 1 el que sufrió persecución de la montaña, a donde se fue a esconder, junto con la gente. política y exilio. vincula a este espacio? ¿Con qué lo com- Recibió el Premio Nobel de Yo quisiera que regresara. Pero así como un acto de maldad muy grande lo hizo pararían? la Paz en 1992, en recono- cimiento a su trabajo por la huir, solo un acto de bondad muy grande lo puede hacer regresar. Muchas veces me pregunto cuál puede ser ese acto de bondad.Y quién lo puede hacer. justicia social y reconcilia- Rigoberta Menchú. Li’ M’in, una niña de Chimel. Información complementaria ción etno-cultural basado en el respeto a los derechos Buenos Aires: Sudamericana, 2001 (fragmento). Breve acercamiento a la cultura de los pueblos indígenas. maya-quiché Después de leer Nuevas palabras Rigoberta Menchú es descendiente de la Celofán: papel transparente II. Responde en tu cuaderno: etnia quiché inserta en la cultura maya- y flexible. 1. ¿De qué se habla en este texto? Renacuajos: larvas de las 2. ¿Quién relata los hechos y con qué fin? quiché. A esta cultura pertenecieron los ranas. 3. ¿Qué lugares presenta? ¿A qué época corresponden? pueblos indígenas que habitaron el área mesoamericana antes de la llegada de los 64 Unidad 3: El hogar de todos… españoles e incluidos en la familia lingüís- tica maya. Se extendieron por los actuales estados mexicanos de Yucatán, Campe- che, Tabasco y Chiapas, por un área ex- Estrategias diferenciadas tensa de Guatemala y por determinadas Prepare a los estudiantes que tienen dificultades en el aprendizaje, enseñándoles a extraer la regiones de Belice y Honduras. La civiliza- idea principal de cada párrafo y las ideas secundarias que complementan la primera. Pregúnte- ción maya ocupó un área aproximada de les: ¿de qué se habla en este párrafo? ¿Qué cosa dicha es la más importante? ¿Por qué? ¿Qué 324.000 km2 y llegó a convertirse en uno otras cosas se dicen? ¿Estas son más o menos importantes que lo anterior? El texto es breve y de los imperios más poderosos de Meso- posee párrafos de dimensión moderada, por lo tanto, es un buen recurso para abordar esta habi- américa, durante 3.000 años. La grandeza lidad. Cierre este análisis, pidiéndoles a los estudiantes que resuman el relato en sus cuadernos, de la cultura maya se evidencia en su ela- a partir de la revisión de las ideas identificadas. borado sistema de escritura jeroglífica, su Habilidades implicadas: comprender las ideas centrales y secundarias de un texto, interpretar talento arquitectónico y un impresionante hechos narrados; recordar, comparar y comunicar experiencias personales. desarrollo científico y artístico. http://www.cervantesvirtual.com/historia/TH/ cosmogonia_maya.shtml#1 106 Guía didáctica para el docente / Lenguaje 6º básico
  • 107.
    Unidad 3 Unidad Sugerencias metodológicas 3 Guíe la lectura y el desarrollo de la acti- vidad II. En la pregunta Nº 3, pida a sus estudiantes que diferencien entre el El Llanquihue Miércoles 18 de noviembre de 2009 emisor del texto y la fuente de la noti- Director zonal de pesca prohibió extracción de salmones de pesca deportiva cia: ayúdeles a precisar que el primero Protegen pesca en río Petrohué es un periodista que reportea la infor- mación, mientras que Brunetti y Gómez El director zonal de pesca En el resto de los ríos tri- Gómez explicó que con de la región de Los Lagos, butarios de esta cuenca, sólo la prohibición de extraer los son fuentes informativas autorizadas. Pedro Brunetti emitió una se podrá realizar pesca con peces capturados “se está resolución que protege a la pesca deportiva del río devolución y usando mosca. Tampoco estará permitida la protegiendo la sustentabi- lidad del recurso, ya que En la pregunta Nº 4, pídales que compa- Petrohué y en el lago Todos los Santos. pesca en el sector Los Patos y el uso de anzuelo con rebar- durante toda la temporada el pescador se va a encon- ren aspectos como: autor, título y propó- ba en el caso que la actividad trar con la misma cantidad El decreto vigente para la temporada entre el 13 de se realice en bote. de peces. Esto prestigia la sito del texto. noviembre y mayo de 2010, El presidente de la Agru- pesca en el Petrohué”. establece la obligación de pación Turística del Re- El dirigente aseguró que Oriente la actividad III, pregúnteles: ¿qué realizar esta actividad con loncaví, Ricardo Gómez, esta protección se suma a la devolución, limitando la cap- valoró la medida adoptada que el Ministerio de Obras cambios deben realizar en el texto de Ri- tura a un solo ejemplar por por el director de pesca, ya Públicas realizó sobre las pescador por jornada de pesca que esta permitirá “proteger el recurso pelágico del río aguas del Petrohué, al decla- goberta Menchú para transformarlo en en el río Petrohué en el sector rarlas reserva. denominado Los Arenales y en el Lago Todos los Santos. Petrohué que es el que nos interesa”. noticia? ¿Por qué? ¿Cuál es el hecho ob- Nuevas palabras jetivo para la información comunicada? Resolución: Resolución: decisión, deter- II. Después de leer comenta con un compañero o compañera: minación. Procure que en el desarrollo del texto em- Vigente: actual y en uso. 1. ¿Cuál es la principal idea que comunica este texto? Tributarios: ríos que desem- pleen un lenguaje formal. En este sentido, 2. ¿Qué parte de él les ayuda a reconocer la idea principal? bocan en otros. Cuenca: territorio cuyas pregunte a sus estudiantes por qué es de- 3. ¿Quién adoptó la medida que se comunica? aguas vierten en un mismo río, lago o mar. seable este lenguaje al usado en creacio- 4. ¿En qué se diferencia el texto publicado en el diario El Llanquihue, del texto Rebarba: punta del anzuelo nes literarias o situaciones informales. de Rigoberta Menchú? Construyan una tabla y anoten sus diferencias. que se incrusta en la boca del pez. III. Intenten transformar el texto de Rigoberta en una información parecida a la Pelágico: dicho de un animal Actividades complementarias entregada en este diario. o de un vegetal marino. 1. Desarrollen su información a partir de uno de estos títulos: Sustentabilidad: manten- ción sin daño. Pregunte a sus estudiantes: ¿qué otros El río de Chimel, Desaparece río transparente, Río cambia su recorrido. Reserva: lugar protegido. textos, canciones, películas o expresio- 2. ¿Qué cosas debieron cambiar para presentar los hechos ocurridos? nes artísticas conocen que también abor- den el cuidado de la naturaleza? Recoja y sintetice sus respuestas en el pizarrón. Autoevaluación revisa tu aprendizaje completando la siguiente pauta: Niveles de logros Permita que, desde sus propias experien- Después de desarrollar esta sección yo… Sí No Puedo mejorar cias, se expresen espontáneamente, trai- 1 Identifico el lenguaje objetivo que caracteriza a la información. gan ejemplos de las creaciones citadas y 2 Identifico un texto narrativo como una secuencia de hechos que recrear una situación. a partir de ellas, reflexionen en torno al 3 Diferencio un texto narrativo de otro que entrega información. tema de esta Unidad. 4 Reconozco el formato característico de una noticia. Vea junto a sus estudiantes el documen- 5 Valoro el cuidado del medioambiente como protección de la vida. tal Home. Después de verlo, abra un foro en el que los y las estudiantes opinen Unidad 3: El hogar de todos… 65 sobre lo planteado en él. Pídales que lo relacionen con el tema de esta Unidad. Información complementaria Estrategias diferenciadas Le recomendamos ver el documental Home del reconocido fotógrafo Yann Es probable que algunos estudiantes experimenten dificulta- Arthus-Bertrand, que será un bello complemento para esta Unidad. Si no es des con el texto informativo, dado el lenguaje y los tecnicismos posible conseguirlo (los derechos de autor han sido liberados con fines educa- que presenta. Invítelos a leer primero el texto sin ayuda, pro- tivos), ingrese a la dirección que le indicamos al pie, en donde podrá escuchar curando captar solo la idea central. Luego, en una 2ª lectu- el audio en español o en diversos idiomas. La idea central de esta película es ra revise con ellos el tema e incorpore a su comprensión las que la tierra es nuestro hogar y está en peligro. El llamado es a actuar más que nuevas palabras del vocabulario. Al finalizar, anímelos a que a ser pesimistas, todos podemos hacer algo por nuestro planeta, – con sus propias palabras – señalen cuál es la información Home, versión en español: más importante que se entrega en este texto. Pídales que la resuman y anoten en sus cuadernos. http://www.youtube.com/watch?v=SWRHxh6XepM&NR=1 Home, versión en varios idiomas: Habilidades implicadas: analizar, diferenciar, comparar, transformar. http://www.youtube.com/homeprojectFR, Guía didáctica para el docente / Lenguaje 6º básico 107
  • 108.
    Sugerencias metodológicas El encabezado de una noticia no es fácil Lectura central leerlo de manera oral: modele la lectura del titular, del epígrafe y de la bajada del título, usando el siguiente orden: Tiempo de lectura 1. Lectura del titular de la noticia. En esta sección te invitamos a leer un texto que nos comunica un hecho de interés públi- co ocurrido en nuestro país. Léelo atentamente y desarrolla las actividades propuestas. 2. Lectura del epígrafe de la noticia. 3. Lectura de la bajada de título. Antes de leer Responde en tu cuaderno: Cuando sea pertinente, explique por qué 1. ¿Cuál de todos los encabezados destacados en negrita corresponde al título del la lectura personal, silenciosa (y, en defi- texto? ¿Por qué crees que este mensaje se presenta así? nitiva, visual) del encabezado de la noticia 2. A partir de lo comunicado en este encabezado, ¿qué te parece esta forma de celebrar el día del niño? es diferente cuando se debe leer en voz 3. ¿Cómo es el lugar en donde vives? ¿Crees que necesita ser cuidado y protegido alta. En este caso, ¿por qué se comienza de algún daño medioambiental? por el titular y no por el epígrafe? La res- puesta debe girar en torno a la compren- 7 de agosto de 2009 sión del mensaje que realiza el receptor La decisión se enmarca dentro de la celebración del “Día del niño” de la información: el destinatario requiere Niños de hasta 12 años ingresarán gratis de la información clave para poder com- a Parques Nacionales este n de semana prender los antecedentes complemen- La Ministra de Agricultura realizó un especial llamado a tarios, por ello se hace primeramente la los niños y niñas para cuidar el medioambiente. lectura del titular. Como una forma de incentivar a los menores a valorar la riqueza natural de Chile y al cuidado del medio ambiente, la Ministra de Agricultura, Marigen Actividades complementarias Hornkohl, anunció que niños de hasta 12 años podrán ingresar gratuita- mente a los Parques y Reservas Nacionales y Monumentos Naturales a nivel Antes de la lectura, como actividad pro- nacional, para este sábado 8 y domingo 9 de agosto, en el marco de la cele- positiva, invite al curso a imaginar nuevas Unidad 1 Nuevas palabras bración del “Día del niño”. La autoridad destacó que formas de celebrar el “Día del niño”, que Incentivar: motivar, estimu- esta determinación, que se lar, incitar. hace efectiva a través de la rescaten el derecho a crecer sanos física, Gratuitamente: libre de Corporación Nacional Fores- mental y espiritualmente. Luego de reco- pago, gratis. tal (CONAF), responde a que Relevante: importante, “el Gobierno considera rele- ger y compartir las propuestas, consulte destacado, sobresaliente. vante que la comunidad y en a sus estudiantes: ¿se animarían a fes- especial los niños conozcan estas áreas protegidas del tejar la próxima fecha con alguna de las ¿Cómo estás leyendo? Estado que preservan en el país ecosistemas y ambien- propuestas sugeridas? 1 De acuerdo a lo leído, ¿qué tes culturales únicos a nivel La autoridad de la cartera entregó árboles nativos para que fueran se entiende por Parques o plantados en un centro educativo de Maipú. mundial”. 1 Reservas Nacionales y Mo- Información complementaria numentos Naturales? Un parque nacional es un área de extensión variada en donde existen recursos naturales 66 Unidad 3: El hogar de todos… únicos, que es preciso conservar y utilizar con especial cuidado, ya sea por la suscep- tibilidad de estos a sufrir degradación o por Estrategias diferenciadas su importancia relevante en el resguardo del Identifique a aquellos alumnos y alumnas que manifiestan un conocimiento previo del texto in- bienestar de la comunidad. Sus objetivos son formativo noticioso. Pídales que asuman un área de interés (deporte, nacional, política, cultura, la conservación y protección del recurso del entretención, ciencia, internacional, economía, etc.) y que, durante una semana, revisen las in- suelo, de las especies de fauna y flora sil- formaciones en el ámbito de interés. Al finalizar el periodo, solicíteles que compartan con los vestre, la mantención o mejoramiento de la compañeros y compañeras el seguimiento realizado y la idea central de las informaciones más producción hídrica, el desarrollo y aplicación relevantes que conocieron. de tecnologías de aprovechamiento racional de la flora y la fauna. CONAF administra 48 Habilidades implicadas: modelar, identificar, analizar. Reservas Nacionales que cubren un total de 5.405.127 hectáreas. http://www.gobiernodechile.cl/canal_regional/ parques_nacionales.asp www.conaf.cl 108 Guía didáctica para el docente / Lenguaje 6º básico
  • 109.
    Unidad 3 Unidad Sugerencias metodológicas 3 Le sugerimos que la lectura inicial sea modelada por usted. A continuación, in- vite a algunos de sus estudiantes a que Nuevas palabras La Ministra informó que este fin de semana los 33 parques, las 48 reservas lean voluntariamente en voz alta, alter- y los 15 monumentos que existen en Chile “estarán abiertos para que las Preservan: conservan, familias puedan pasar un fin de semana en medio de la naturaleza, junto a protegen, cuidan. nando párrafos. Converse con el curso, especies milenarias y propias de nuestro país”. Reiteró: repetir, insistir, recalcar. ¿qué semejanzas y diferencias presenta En el marco de esta invitación, la titular de Agricultura reiteró el llamado a Arborización: plantar este texto con respecto a la noticia que asumir un compromiso de cuidado con el medio ambiente, y colaborar con árboles en determinados los organismos como CONAF en la protección de estos lugares. Hornkohl terrenos. presentamos en el diagnóstico inicial? señaló que“en esta ocasión, hacemos un llamado en especial a los niños que logran de mejor forma que sus padres, asumir la responsabilidad del cuidado Urbana: perteneciente a la ciudad. Ayúdeles a constatar que el titular es de nuestra naturaleza”. 2 Nativos: originarios o propios diferente (en el texto anterior no se ob- del lugar en que han nacido. Por su parte, la Directora Ejecutiva de CONAF, Catalina Bau, explicó que Viveros: lugar en donde se servaba bajada de título), que el verbo Chile posee uno de los mejores Sistemas Nacionales de Áreas Silvestres Protegidas a nivel mundial, y que los actuales planes de gobierno contem- cultivan árboles y plantas. utilizado es impersonal (protegen), el tí- Camanchaca: niebla espesa plan integrar antes del año 2010, nuevos Parques y Reservas Nacionales y y baja. tulo es más completo y permite conocer Monumentos Naturales al sistema. Nidificar: hacer el nido. quiénes son los actores que participan en El anuncio de la gratuidad para los niños hasta 12 años en el ingreso a las Áreas Silvestres Protegidas fue realizado en el Jardín Infantil “Bernardo este hecho noticioso. Motive el análisis O´Higgins”, de la población Patrona de Chile, en la comuna de Maipú, cen- y el pensamiento resolutivo de sus es- tro educativo perteneciente a la red de la Fundación Integra. 3 tudiantes, consultándoles: ¿qué fuentes Las autoridades, entre quienes también estaba la Directora Ejecutiva de In- tegra, Loreto Amunátegui, entregaron en esta actividad árboles nativos de ¿Cómo estás leyendo? consultarían para ampliar o comprobar la especie quillay y peumo, que fueron plantados en el mismo jardín. Ade- más, se entregaron materiales del “Club Forestín” de CONAF, destinado a 2 ¿Por qué el gobierno con- sidera importante que los esta información? difundir la protección ambiental. 4 niños y las niñas conozcan En la oportunidad, la Ministra de Agricultura, destacó que CONAF, en 3 estas áreas protegidas? ¿Qué invitación especial Actividades complementarias el marco del programa de descontaminación, entregará un total de 25. hace Marigen Hornkohl a 280 árboles para la arborización urbana en la Región Metropolitana, los niños y las niñas? Proponga a sus estudiantes una se- la mayoría de ellos producidos en sus propios viveros. 5 4 ¿Con qué propósito la Mi- nistra plantó arboles nati- sión de lectura en voz alta con todo el Entre algunas de las áreas que se pueden visitar destacan el bosque vos y entregó información de CONAF en este jardín curso: organice pequeños grupos (de- nativo sureño que sobrevive en el norte gracias a la camanchaca en el Parque Nacional Fray Jorge, Región de Coquimbo. Asimismo, el alerce infantil? pendiendo del tamaño de cada texto) de más de mil años de vida y que es uno de los seres vivos más antiguos 5 ¿Cuál es la finalidad de del planeta, que se encuentra en la Reserva Nacional Alerce Costero, plantar miles de árboles en y comparta con cada uno de ellos una la Región Metropolitana? Región de Los Ríos. noticia reciente sobre la protección al También la Reserva Nacional Laguna Torca guarda uno de los mayores lu- medio ambiente o que incentive a una gares que tienen los cisnes de cuello negro para nidi car, que se puede apreciar muy de cerca gracias a una pasarela de observación, en la Región vida saludable. Planifique una sesión del Maule. previa para el ensayo, en la que lean en Tomado y adaptado de: Secretaría de Comunicaciones de la Corporación Nacional Forestal voz alta siguiendo indicaciones suyas (CONAF) www.conaf.cl respecto a: tono, volumen y pausas para afianzar la comprensión del texto. Des- pués de la sesión anime a los grupos a Unidad 3: El hogar de todos… 67 que coevalúen sus lecturas. Información complementaria Estrategias diferenciadas Criterios de evaluación de calidad de lectura oral Tanto para la sesión de lectura oral como para las de Lectura silábica: el niño o niña lee las palabras sílaba a sílaba, no respeta las lectura silenciosa, seleccione textos informativos de palabras como Unidades. Ejemplo: La-me-sa-es-tá-muy-su-cia. menor complejidad en su estructura y contenido, para que los asuman aquellos estudiantes que revelen difi- Lectura palabra a palabra: el niño o niña lee las oraciones de un texto, palabra cultades en su comprensión lectora. Una vez logrado por palabra sin respetar las unidades de sentido. Ejemplo: La-mesa-está-muy- los objetivos con estos textos sencillos puede aumen- sucia. tar progresivamente el desafío lector con lecturas más Lectura por unidades cortas: el niño o niña ya une algunas palabras forman- desafiantes. Oriéntelos para que vinculen la idea prin- do pequeñas unidades. Lee, por ejemplo: La mesa-está-muy sucia.-El lunes cipal del texto noticioso con el titular del mismo, desta- la-voy-a limpiar. que esta característica como central en la noticia. Lectura fluida: el niño o niña lee en forma continua, da una inflexión de voz ade- Habilidades implicadas: modelar, comparar, anali- cuada al contenido del texto, respeta las Unidades de sentido y la puntuación. zar, proponer. Ejemplo: La mesa está muy sucia.-El lunes la voy a limpiar. Guía didáctica para el docente / Lenguaje 6º básico 109
  • 110.
    Sugerencias metodológicas Antes de que sus estudiantes respondan Lectura central en el cuaderno la actividad I, revise en conjunto con ellos las preguntas. Orien- te las respuestas hacia una reflexión en Después de la lectura torno al derecho del niño tratado en esta I. Responde en tu cuaderno: Unidad. Luego pídales que desarrollen 1. ¿Por qué crees que esta información está publicada por CONAF en su pági- na Web? individualmente las preguntas de selec- 2. ¿Crees, como la ministra, que los niños se preocupan más del medioam- ción múltiple y las corrijan con el solu- biente que los adultos? ¿En qué se nota esto? cionarlo incorporado en la página 192 3. ¿De qué manera pueden los niños colaborar con las tareas de CONAF? del texto del estudiante. Saber más... 4. ¿Cómo se relaciona esta lectura con el derecho de los niños a crecer sanos física, emocional y espiritualmente? Si los y las estudiantes ya conocen el 5. ¿Cómo crees que recibirán la invitación de la ministra los niños y niñas? Club Forestín desde el curso anterior, y II. En las siguientes preguntas, selecciona la alternativa correcta: desean profundizar más en los temas 1. ¿Cuál es la finalidad de este texto? ambientales internacionales, ofrézcales la a) Presentar una opinión. oportunidad de conocer la Revista Natio- b) Entregar una información. nal Geographic en español, de acceso en La Corporación Nacional Fo- restal (CONAF) es un organis- c) Relatar un hecho interesante. d) Motivar a los niños a plantar árboles. línea. De este modo podrá incentivar la mo estatal destinado a con- servar el patrimonio silvestre lectura de textos informativos referidos al y forestal de Chile. 2. ¿Cuál es la principal información que entrega? a) Comunicar la decisión de la Ministra de Agricultura de plantar árboles en tema abordado por la Unidad. Se puede Entre sus múltiples tareas, cum- ple una importante tarea edu- un jardín infantil. acceder a ella en la siguiente dirección: cativa con los niños y niñas en relación al cuidado del medio- b) Informar que los niños tendrán entrada liberada para los parques nacio- nales el 8 y 9 de agosto de 2009. http://ngenespanol.com/ ambiente a través del Club de Forestín. c) Dar a conocer las diversas actividades que podrán realizar los niños y Conócela visitando su página niñas durante el “Día del niño”. Actividades complementarias web en: http://clubforestin.conaf.cl/ d) Presentar los parques nacionales que poseen especies milenarias en Chile. Forme seis o siete grupos de trabajo y a Unidad 1 3. ¿Dónde realizó este anuncio la Ministra de Agricultura? cada uno repártale una fotocopia de la a) En el “Club Forestín”. b) En la Corporación Nacional Forestal, CONAF. noticia leída. La diferencia es que la en- c) En el Parque Nacional Fray Jorge. tregará recortada por párrafos, de modo d) En el jardín infantil “Bernardo O’Higgins”. que los niños y niñas la reorganicen 4. ¿Cuál es el principal aporte de la fotografía a la información entregada? como en un rompecabezas. Al finalizar, TICs a) Mostrar la realidad del hecho comunicado. pídales que evalúen por qué cada infor- b) Conservar el momento en que la Ministra entregó los árboles. Conoce a Forestín en: c) Demostrar el compromiso de la Ministra con los niños y niñas. mación ocupa ese espacio y no otro. http://clubforestin.conaf.cl/ d) Sirve para animar la lectura. 68 Unidad 3: El hogar de todos… Información complementaria Estrategias diferenciadas ¿Qué es la Educación ambiental? Con aquellos estudiantes que haya traba- De acuerdo a la definición propuesta por la Comisión Nacional del Medio Ambiente - CONA- jado la idea central de cada párrafo para, MA (1994) en la ley de Bases del Medio Ambiente, la Educación ambiental es un “proceso posteriormente, identificar la idea principal permanente de carácter interdisciplinario, destinado a la formación de una ciudadanía que del texto, recuerde aquel ejercicio cuando reconozca valores, aclare conceptos y desarrolle las habilidades y actitudes necesarias para revise la actividad II, 2. una convivencia armónica entre seres humanos, su cultura y su medio biofísico circundante”. A los alumnos y alumnas que poseen una Los objetivos de la educación ambiental se relacionan con aspectos tales como: Conciencia buena comprensión lectora, anímelos a (sensibilizar y responsabilizar a las personas), Conocimientos (entregar y recibir una informa- crear en parejas nuevos ejercicios de se- ción básica), Actitudes (ayudar a promover valores e interés por la protección), Aptitudes: lección múltiple. Comparta las propuestas (ayudar a adquirir habilidades para la identificación y prevención) Participación (actuar indi- con el curso. vidual y colectivamente) en el cuidado y mejoramiento del medio ambiente. Habilidades implicadas: revisar, relacio- Tomado de: http://www.ecoeduca.cl/portal/preguntas/default.asp?a=2&idcategoria=201#com nar, comentar, seleccionar. 110 Guía didáctica para el docente / Lenguaje 6º básico
  • 111.
    Unidad 3 Unidad Sugerencias metodológicas 3 La actividad IV permite establecer re- laciones entre el texto noticioso leído y los abordados en las Unidades anterio- III. Reúnete con dos compañeros o compañeras, revisen el texto leído y respondan en común: res. Otras preguntas para profundizar la 1. ¿Cuál es el hecho comunicado en este texto y dónde ocurrió? reflexión pueden ser: ¿por qué tanto el 2. ¿Qué razones hay para comunicar al público una información como esta? texto de opinión como el texto informa- 3. ¿Quiénes protagonizan este hecho? tivo pueden encontrarse en la prensa 4. Observen la forma en que se ha titulado y respondan: escrita? ¿Es posible que una noticia dé • ¿Qué se informa en el título destacado en letra más grande? origen a un texto literario? ¿Conocen al- • ¿Qué se comunica en las oraciones destacados en letra más pequeña? gunos ejemplos? • ¿Por qué creen que se ha empleado esta forma de presentar la infor- mación? Oriente la elaboración del resumen soli- 5. ¿Cuál será la razón de incluir la fecha? citado en la pregunta III.6, explicando su 6. A partir de las respuestas, hagan un breve resumen de esta información y sentido y pasos básicos. propongan un nuevo título que destaque el contenido principal. IV. En una puesta en común guiada por su profesor o profesora concluyan respec- Actividades complementarias to al texto leído: • ¿En qué se diferencia este texto de aquellos que se han tratado en las dos Ofrezca diversos titulares noticiosos para unidades anteriores? que los alumnos y alumnas determinen • ¿Por qué este no puede ser considerado un texto de opinión? • ¿Es un texto narrativo? en qué fuentes pueden consultar infor- • ¿Qué aspectos lo diferencian de una autobiografía? mación y construir el reporte noticioso. Saber más... • ¿Qué efecto sobre los lectores tiene un titular informativo? Resumir es reducir un texto Algunos titulares posibles son: V. A partir del texto leído creen nuevos titulares que se relacionen con el conoci- conservando solo las ideas principales en forma breve y • “Chilenos solidarios reconstruyen po- miento y cuidado de los parques y reservas forestales chilenas. Ilústrenlos con dibujos que motiven a leer estas informaciones. Seleccionen los más logrados precisa. O considerar tan solo el contenido principal de un blaciones afectadas por el terremoto de y expóngalos en su diario mural. asunto o materia y entregarlo abreviadamente. 2010”. • “Ministerio de Salud lanza campaña para promover alimentación sana”. Autoevaluación revisa tu aprendizaje completando la siguiente pauta: Niveles de logros Después de trabajar esta sección yo… Sí No Puedo mejorar • “Selección chilena logra victoria en par- 1 Distingo al leer, ideas importantes de ideas secundarias. tido decisivo”. 2 Pude identificar la finalidad informativa de este texto. • “Jóvenes a favor del reciclaje”. 3 Comprendo la importancia de comunicar hechos de interés para las personas. • “Pueblos indígenas se reúnen en en- 4 Comprendí el sentido global de lo leído y pude resumirlo. cuentro folclórico”. 5 Comprendo la importancia de cuidar las especies de árboles nativos. Unidad 3: El hogar de todos… 69 Información complementaria Estrategias diferenciadas Resumir es reescribir un texto cumpliendo tres requisitos para mantener la equivalencia La comparación entre el texto narrativo, el texto informativa: de opinión y el texto informativo noticioso será constante a lo largo de esta Unidad. Si considera 1. Representar el pensamiento y principales contenidos propuestos por el autor. necesario, pídales a los alumnos y alumnas que 2. Economizar medios, es decir, presentar la misma información, pero con un número han tenido dificultades en el abordaje de los tex- menor de palabras, lo cual implica eliminar información redundante o secundaria. tos de las Unidades anteriores que vuelvan atrás 3. Adaptarse a una situación de comunicación nueva, teniendo en cuenta su destinatario. y que, con su orientación, vayan completando Cuando un lector resume un texto, revela su comprensión del contenido y también su una tabla comparativa entre los tres tipos de tex- capacidad de tomar decisiones sobre la importancia de los elementos que lo constituyen, to ya abordados. los cuales él selecciona y jerarquiza. Habilidades implicadas: relacionar, inferir, re- Mabel Condemarín y Alejandra Medina. Taller de Lenguaje 2. Santiago: Editorial Santillana, 2004. flexionar, sintetizar. Guía didáctica para el docente / Lenguaje 6º básico 111
  • 112.
    Sugerencias metodológicas Luego de analizar cada uno de los ele- Lectura central Conoce el texto mentos que conforman una noticia es- crita, pregunte a los y las estudiantes qué sucede si alguno de estos compo- La noticia nentes se omite. Observarán que el epí- En esta sección te invitamos a conocer las características del texto que has leído. Observa atentamente el siguiente esquema. grafe, la bajada de título y la imagen no La fecha siempre se incluyen en el texto. Pregún- El epígrafe in- formación que 7 de agosto de 2009 contextualiza la La decisión se enmarca dentro de la celebración del “Día del niño” información. teles entonces: ¿qué razones justifican complementa al título. Niños de hasta 12 años ingresarán gratis a Parques El título esta decisión? ¿Por qué algunas infor- Titular o Nacionales este n de semana presenta cuál maciones ocupan páginas completas y encabezado La Ministra de Agricultura realizó un especial llamado a los niños y niñas para es el hecho noticioso. otras espacios muy pequeños? Explique cuidar el medio ambiente. La bajada de tí- Primer párrafo Como una forma de incentivar a los menores a valorar la rique- la importancia del espacio en la pren- o Lead expone za natural de Chile y al cuidado del medio ambiente, la Ministra de Agricultura, Marigen Hornkohl, anunció que niños de hasta tulo especifica la información sa escrita y cómo los periodistas deben una síntesis de la información. 12 años podrán ingresar gratuitamente a los Parques y Reservas Nacionales y Monumentos Naturales a nivel nacional, para este del título. adecuar sus textos noticiosos al formato Cuerpo sábado 8 y domingo 9 de agosto, en el marco de la celebración del “Día del niño”. La imagen es todo elemento visual y extensión de las páginas de los diarios La autoridad destacó que esta determinación, que se hace efec- tiva a través de la Corporación Nacional Forestal (CONAF), res- que complementa la información. La o periódicos. ponde a que “el Gobierno considera relevante que la comunidad y en especial los niños conozcan estas áreas protegidas del Esta- explicación que do que preservan en el país ecosistemas y ambientes culturales La autoridad de la cartera entregó árboles nativos para la acompaña se que fueran plantados en un centro educativo de Maipú. únicos a nivel mundial”. denomina “lectura de Actividades complementarias La Ministra informó que este fin de semana los 33 parques, las 48 reservas y los 15 monumentos que existen en Chile “estarán abiertos para que las familias puedan pasar un fin de semana en medio de la foto” o “pie de foto”. naturaleza, junto a especies milenarias y propias de nuestro país”. Sugerimos que luego de analizar la es- Fuente: Secretaría de Comunicaciones de la Corporación Nacional Forestal (CONAF) en www.conaf.cl (adaptación) tructura del texto noticioso, ofrezca la oportunidad de observarla en recientes Actividad 1 informaciones aparecidas en la prensa es- 1. Junto a un compañero o compañera, revisen diarios o revistas que conten- gan textos noticiosos y comprueben si se organizan según la estructura pre- crita. En esta oportunidad, le proponemos sentada en el esquema anterior. que realice esta actividad de aplicación en diarios que los alumnos y alumnas puedan Unidad 1 2. De acuerdo con lo observado, construyan una definición de noticia. Anóten- la en su cuaderno. llevar a la clase o que usted pueda facili- tar: muchos no estarán familiarizados con Integra tus conocimientos el soporte impreso de los periódicos (la La noticia Es un tipo de texto informativo característico de los medios de comunicación perio- búsqueda en Internet, la radio o la televi- dísticos, cuyo objetivo es comunicar una información de interés público, en forma sión pueden ser las fuentes de información clara, breve, rápida y objetiva. La noticia debe informar los hechos que comunica de la manera más exacta y ve- más usadas por ellos). Por eso es conve- raz posible. Lo que intenta es reflejar la realidad en el texto para que sea el lector, el niente que los conozcan a través de esta televidente o el auditor quien se forme una opinión de los sucesos que se presentan. Considerando estas características, la función del lenguaje que predomina en la no- experiencia. El curso puede distribuirse en ticia es la función referencial o representativa. pequeños grupos de trabajo, que asuman el análisis de una sección determinada del 70 Unidad 3: El hogar de todos… diario. Información complementaria Estrategias diferenciadas La noticia es un texto que se ubica dentro de los “géneros periodísticos”. Esta Para afianzar el aprendizaje de esta página, le sugeri- clasificación contempla tres tipos de textos periodísticos: los informativos, los de mos que sean los propios niños y niñas quienes decidan opinión y los híbridos o de interpretación. qué noticias seleccionar, les sugerimos que usted les Al respecto, precise que pese al objetivo del texto noticioso, este no es garantía de defina solo los temas: medioambiente, música, políti- verdad absoluta o completa respecto de los hechos informados. Normalmente en ca, deporte y ciencias. Ínstelos a conversar y explicar estos mediarán las fuentes consultadas y la profundidad en el conocimiento de los por qué califican o no como hechos noticiosos. De este hechos. También se debe aclarar que es cada vez más evidente la intencionalidad modo, podrán comprender por qué una información es o en dirigir y decidir qué informar y qué considerar noticia dentro de un determinado no una noticia y prepararse para los factores de interés contexto. Del mismo modo, es frecuente definir el titular y las imágenes que se periodístico de la siguiente página. incluirán como destacados. Habilidades implicadas: analizar, inferir, identificar, En definitiva, cada vez más el hecho noticioso depende de la selección del medio y aplicar, seleccionar. de la edición periodística. 112 Guía didáctica para el docente / Lenguaje 6º básico
  • 113.
    Unidad 3 Unidad Sugerencias metodológicas 3 Para que los estudiantes puedan compren- der a cabalidad la técnica de la “pirámide invertida”, comience por visualizar una pirá- La estructura de la noticia mide normal y pregúnteles: ¿qué importan- La escritura de la noticia se organiza como una pirámide invertida, en donde se ex- cia tiene la base en la construcción de una pone primero el hecho central que se quiere comunicar, y luego se entregan datos Titular o encabezado pirámide? Verán que la base o fundamento complementarios o secundarios que no afectan el núcleo de la información. Esto es así, porque muchas veces, el redactor de la noticia desconoce cuál será el está en esta zona inferior. Por lo tanto, al espacio o tiempo que se le asignará a su texto en la prensa escrita (diarios o revistas) Lead o entradilla invertir la figura, la información relevante u otros medios de comunicación (radio o TV), debe considerar entonces, el riesgo de que su texto sea reducido. Por eso se asegura de que la información más importante queda en la sección superior. vaya al comienzo y la secundaria hacia el final. Cuerpo Explique el sentido de la pirámide noti- Las seis preguntas básicas ciosa relacionándola con el espacio dis- En cualquier medio de comunicación, la noticia debe responder a seis interrogantes ponible en la prensa escrita. Ahonde en que permiten al receptor comprender el hecho noticioso. Saber más las tres partes que componen la pirámide 1. ¿Qué ha sucedido? ¿Qué hace que un hecho se 2. ¿Quiénes participan en el hecho? convierta en noticia? invertida: el titular, el lead o entradilla y el Los periodistas manejan ocho 3. ¿Cuándo ha ocurrido? factores de interés periodísti- cuerpo de la noticia. Acláreles finalmente co, es decir, elementos que por 4. ¿Dónde se desarrolla el hecho? sí solos o en conjunto definen que al leer el titular el lector se informa in- 5. ¿Cómo sucedió? que un acontecimiento cobre relevancia informativa: mediatamente de lo central del mensaje. 6. ¿Por qué ocurrió? • Actualidad (el hecho acaba de ocurrir) • Proximidad (cercanía Actividades complementarias Actividad 2 Relee el texto de las páginas 66-67 y desarrolla en tu cuaderno. espacial) • Trascendencia (impacto Sugerimos que para abordar los factores 1. Revisa el titular de la noticia. ¿Es fácil de comprender la información que del hecho en el futuro) • Relevancia (importancia del de interés periodístico, forme pequeños presenta? ¿Cómo redactarías tú este encabezado? hecho) grupos que puedan acceder a los medios • Conflicto (luchas entre 2. Si fueses el reportero de esta noticia, ¿qué imagen presentarías como com- digitales nacionales en Internet. De este personas, grupos, países, plemento? etc.) 3. Comprueba si en esta noticia logras responder las seis preguntas básicas • Emoción (impacto emocional) modo, ampliará el abanico de medios de del hecho noticioso. • Rareza (lo extraño del suceso) información (considerando que ya revisó 4. ¿Qué factores de interés periodístico convierten este hecho en una noticia? • Suspenso (se desconoce la prensa escrita) y podrá sugerir el análi- cuándo o cómo finalizará) sis de diversos medios y secciones. Cada grupo analizará tres informaciones. Pídales Autoevaluación revisa tu aprendizaje completando la siguiente pauta: Niveles de logros que comprueben: ¿qué factores de interés Al terminar esta sección yo: Sí No Puedo mejorar periodístico predominan en las noticias re- 1 Diferencio un texto narrativo de uno informativo. visadas? Reflexione con el curso acerca de 2 Identifico a la noticia como un texto informativo. los factores que se repiten. Muchas veces, 3 Identifico las características y estructura de la noticia. la rareza, el conflicto o la emoción son más 4 Reconozco en la noticia el predominio de la función referencial. atractivos para los lectores que las infor- maciones trascendentes y relevantes. En Unidad 3: El hogar de todos… 71 este sentido, pregúnteles qué actitud debe tener el destinatario de las noticias. Información complementaria Estrategias diferenciadas La pirámide invertida es la modalidad más utilizada para infor- Los estudiantes que requieran más apoyo para comprender las seis mar los hechos noticiosos. Sin embargo, el “Nuevo periodismo”, preguntas básicas, pueden trabajarlas a partir de situaciones cotidia- corriente que se propagó con fuerza a fines de los ’80 y co- nas que hayan vivido durante el día. Es posible que las identifiquen mienzos de los ’90, propuso contar las noticias con un hilo más fácilmente si las confrontan con los factores de interés periodístico narrativo. Este estilo podemos encontrarlo en la prensa escrita (recuadro Saber más), y así determinar si son hechos noticiosos o chilena, especialmente en aquellas noticias de alto impacto, no. Quienes hayan comprendido los contenidos, podrán continuar su que comienzan por retratar el lado humano del mismo. aprendizaje, aplicando las seis preguntas en hechos noticiosos que Estas son informaciones que se entregan saltándose los patro- descubran en la comunidad escolar. nes impuestos por la pirámide invertida (y de paso, realzan el Habilidades implicadas: observar, analizar, aplicar, seleccionar, sello profesional del propio periodista). Si es posible, comparta evaluar. este tipo de noticias también, de modo que los estudiantes ten- gan una mirada más global del manejo de información. Guía didáctica para el docente / Lenguaje 6º básico 113
  • 114.
    Sugerencias metodológicas Para ayudar a responder las interrogan- Lectura central Palabras del texto tes planteadas en la actividad 1, repase con sus estudiantes los conceptos de género y número, que son conocimien- La concordancia tos previos para comprender la concor- Cuando te comunicas en forma oral o escrita necesitas no solo organizar los com- ponentes de tu mensaje, sino también procurar que estos concuerden entre sí para dancia nominal. que tengan claridad y sentido. Revise el conocimiento de los estudian- Actividad 1 tes en torno al género del adjetivo en Revisa el encabezado de la noticia leída y luego comenta con tu curso: casos en que este no presenta las ter- 1. ¿Por qué en el epígrafe dice “la decisión” y no “las decisión”? minaciones de género femenino en “a” o 2. ¿Qué sucede si dices “la celebraciones”, en vez de “la celebración”? de género masculino en “o”; tales como 3. ¿Por qué en el título dice “ingresarán” y no “ingresará”? los adjetivos que son invariables en el 4. En la bajada de título, ¿por qué el verbo se conjuga en la tercera persona género, como el del ejemplo “infantil”, La decisión se enmarca dentro de singular? que es un adjetivo que puede deter- la celebración del “Día del niño” Niños de hasta minar tanto a un sustantivo masculino 12 años ingresarán ¿Qué es la concordancia gramatical? como a uno femenino. Así como otros gratis a Parques Es la coincidencia obligada del género, número y persona entre distintos elementos Nacionales este variables de la oración. En nuestro idioma existen dos tipos de concordancia que nos ejemplos de adjetivos invariables que n de semana ayudan a expresar nuestras ideas con claridad y corrección: finalizan en vocal “e” (ej., pobre), o en La Ministra de Agricul- tura realizó un especial La concordancia nominal llamado a los niños y ni- otras consonantes (ej., llorón). ñas para cuidar el medio Es la correspondencia que debe existir entre el género (masculino o femenino) y el nú- ambiente. mero (singular o plural) del sustantivo con sus determinantes, es decir, el artículo y los Proponga previamente varios ejemplos para adjetivos que lo acompañan. Observa el siguiente ejemplo: aclarar estos usos. Explique posteriormente Artículo Adjetivo Artículo Adjetivo Artículo el concepto de concordancia, ya que impli- masc., sing. masc., sing. masc., sing. masc., pl. fem., sing. ca una relación más global e integrada entre El jardín infantil “Bernardo O’Higgins” es uno de los centros educativos de la fundación. estos elementos sintácticos. Unidad 1 Sustantivo Sustantivo Sustantivo Actividades complementarias Género masculino, número singular Género masculino, número plural Género femenino, número singular Fíjate cómo el sustantivo coincide siempre en género y número con los adjetivos Pida a sus estudiantes que extraigan y artículos. nuevos ejemplos en el contexto de la Actividad 2 lectura central (u otro texto noticioso) y Analiza la concordancia nominal en el siguiente ejemplo: expliquen la concordancia nominal en El bosque nativo sobrevive en el norte gracias a la camanchaca algunas oraciones, especificando cuáles 1. ¿Qué género y número tienen los sustantivos destacados? son los sujetos o sustantivos empleados, 2. ¿Concuerdan en género y número con las palabras subrayadas? ¿Por qué es necesario que coincidan con ellas? y si concuerdan en género y número con aquellas palabras que son sus determi- nantes (artículos y adjetivos). 72 Unidad 3: El hogar de todos… Información complementaria Estrategias diferenciadas Reglas generales de concordancia nominal Proponga a sus estudiantes de ritmo más lento algunos ejemplos Cuando el adjetivo se refiere a un solo sustantivo concierta con él en escogidos por usted, que sean especialmente claros en evidenciar género y número. Ejemplo: Pasó por mi calle un caballo blanco.// los casos expuestos en las dos reglas generales de concordancia. Pasaron por mi calle unos caballos blancos. Pídales que identifiquen la concordancia nominal y propongan nue- vos ejemplos para ambas reglas generales. Cuando el adjetivo se refiere a varios sustantivos, va en plural. Si los sustantivos son de diferente género, predomina el masculino. Habilidades implicadas: revisar, analizar, aplicar, ejemplificar. Ejemplos: Salieron en el examen problemas y preguntas muy di- ficultosos. Real Academia Española, Ortografía de la lengua española. MAdrid: Espasa - Calpe, 1999. 114 Guía didáctica para el docente / Lenguaje 6º básico
  • 115.
    Unidad 3 Unidad Sugerencias metodológicas 3 Abra el contenido de la concordancia verbal, estableciendo relaciones con la Unidad 1, en la que se abordaron los La concordancia verbal conceptos de sujeto y predicado. Sobre Se refiere a la coincidencia entre persona y número. Se observa en la relación que la base de aquel aprendizaje, la concor- existe entre el sujeto de la oración y el verbo. Observa el siguiente ejemplo: dancia se torna un concepto que integra Sujeto Predicado aspectos ya trabajados. Los niños ingresarán gratis a los Parques Nacionales. Pregunte a sus estudiantes: ¿por qué Sustantivo masc., plural. Verbo 3ª p., plural. la concordancia ayuda a fortalecer la cohesión de las ideas? Actividad 3 Aproveche la autoevaluación como posi- I. En el siguiente ejemplo, determina la concordancia verbal. bilidad de evaluación colectiva. Pregunte - CONAF, entregará esta temporada un total de 25 mil 280 árboles para la a sus estudiantes qué dificultades logran arborización urbana. identificar en el aprendizaje de este con- 1. ¿Cuál es el sujeto de esta oración? ¿Qué persona gramatical le corresponde? tenido: ¿cómo explicarían el concepto de 2. ¿Cuál es la forma verbal conjugada? concordancia gramatical a estudiantes de 3. ¿Sujeto y verbo concuerdan en número? ¿Cómo lo compruebas? 5º básico? ¿Qué diferencia existe entre la II. Guiados por su profesor o profesora organicen una puesta en común con el curso y revisen el contenido tratado en esta sección a partir de concordancia nominal y verbal? ¿Qué pa- las siguientes actividades: labras deben coincidir en la concordancia 1. Relean el ejemplo inicial y respondan nuevamente las cuatro preguntas nominal? ¿Cuáles en la concordancia verbal? de la actividad 1. ¿Con qué argumentos pueden apoyar sus respuestas? 2. A partir de sus respuestas, determinen cuál es la importancia de la con- cordancia en la comunicación oral y escrita. Actividades complementarias 3. ¿Cómo se resuelve el siguiente caso? ¿Cuál de las dos opciones esco- Recuerda Al finalizar la sesión, comparta con sus es- gerían para lograr una concordancia correcta? En los textos informativos también son fundamentales tudiantes una oración que sea significativa entusiasmados. La Ministra habló ante niñas y niños entusiasmadas. los conceptos de coheren- y funcional para explicar la concordancia cia y cohesión. La concor- 4. Construyan la regla que podrá solucionar este problema. dancia ayuda a fortalecer la nominal y verbal (Ejemplo: Este curso es cohesión de las ideas. un grupo acogedor). Diga en voz alta el mensaje y escríbalo en el pizarrón, pen- sando en los estudiantes con memoria vi- Autoevaluación revisa tu aprendizaje completando la siguiente pauta: Niveles de logros sual. Propóngales cambiar el sujeto (como Al terminar esta sección yo… Sí No Puedo mejorar “los alumnos y alumnas”, “nosotros”, “los 1 Comprendo el concepto de concordancia gramatical. simpáticos alumnos y alumnas”) con las 2 Diferencio la concordancia nominal de la concordancia verbal. consiguientes modificaciones en el verbo 3 Conozco qué palabras deben coincidir en la concordancia nominal. y en los determinantes existentes. Asimis- 4 Sé qué palabras deben corresponderse en la concordancia verbal. mo, invítelos a ampliar la oración, incor- porando nuevos adjetivos (siempre desde Unidad 3: El hogar de todos… 73 una perspectiva constructiva). Información complementaria Estrategias diferenciadas Reglas generales de concordancia verbal Desafíe a los estudiantes que hayan comprendido este contenido a que Cuando el verbo se refiere a un solo sujeto concierta con él en núme- elaboren cinco ejercicios de verdadero o falso. Revise el material y, lue- ro y persona. Ejemplo: el niño jugó toda la tarde en el jardín. // Los go, solicíteles a los niños y niñas que aún manifiesten dificultades, que niños jugaron toda la tarde en el jardín. respondan estos ejercicios. El ciclo se puede cerrar si, posteriormente, ellos mismos pueden construir otros ejemplos para el mismo ítem, que Cuando el verbo se refiere a varios sujetos, debe ir en plural. Si puedan compartir frente al curso, previa revisión del docente. concurren personas verbales diferentes, la segunda es preferida a la tercera y la primera a todas. Ejemplos: Juan y tú viajaréis Habilidades implicadas: analizar, aplicar, comparar, evaluar. juntos// Juan, tú y yo viajaremos juntos. Real Academia Española. Ortografía de la lengua española. Madrid: Espasa - Calpe, 1999. Guía didáctica para el docente / Lenguaje 6º básico 115
  • 116.
    Sugerencias metodológicas Antes de iniciar la evaluación, revísela Evaluación de proceso con el curso, de modo que las activi- dades sean comprensibles y puedan abordarlas de manera autónoma. En una ¿Cómo va tu aprendizaje? primera instancia el trabajo es individual Detente un momento y evalúa cómo va tu proceso de aprendizaje. y silencioso. La segunda parte de la eva- I. Lee el siguiente texto. luación se abre al trabajo en parejas y Martes 25 de agosto de 2009 la tercera a una experiencia como curso. Primer vehículo hecho en Chile estará mañana en la región Vele porque esta transición no interrum- pa el ejercicio personal. Auto solar es atracción de Feria Tecnológica Con la traída de “Eolian”, como se llama el móvil construido por estudian- Al momento de revisar la evaluación de ma- tes de la Universidad de Chile, se busca incentivar que otros jóvenes se nera colectiva, ofrezca una instancia para motiven a utilizar este tipo de tecnología que emplea energía que abunda que los y las estudiantes compartan opinio- en el norte de Chile nes acerca de qué les parece la noticia y La presencia del primer automó- vil solar fabricado en Chile es la Traslado El móvil, tras su presentación en qué saben de las energías alternativas gran novedad de un encuentro la capital regional, se traslada hoy científico que busca debatir so- a contar de las 9:00 a la explana- En la revisión del texto, pregunte qué bre las aplicaciones de la energía da del Gimnasio Municipal de de este tipo en el Norte Grande y Alto Hospicio, en donde, junto factores de interés periodístico transfor- que durante tres días tendrá a la con poder ser visto, se realizará región como centro neurálgico man este hecho en una noticia. de análisis, debate y uso de este Imagen del “Eolian”, primer auto solar una charla sobre la energía solar. tipo de tecnología. chileno. Mañana viajará hasta Huara, don- Actividades complementarias Este móvil, concebido en el mar- Participación de se procederá a demostrar cómo funciona en la carretera, todo con co del proyecto “Eolian” por es- Para esto, ayer la Plaza Prat se el propósito de incentivar a otros Antes de la lectura colectiva que abrirá la tudiantes de Ingeniería Eléctrica y Diseño de la Universidad de llenó de alumnos de diversos establecimientos educacionales, a construir un nuevo vehículo y hacer uso de esta alternativa revisión, le sugerimos que invite al curso Chile, arribó a nuestra región quienes mostraron a la comuni- energética limpia y que abunda gracias a una iniciativa conjunta dad parte del trabajo que realizan en el norte del país. a cerrar los libros y a armar un rompe- en las distintas academias cientí- Unidad 1 entre la Agrupación de Profe- La Estrella de Iquique, ficas y tecnológicas en la región, cabezas de ocho piezas con el texto que sores de Tecnología de Tarapa- cá (APETT), el Colegio Lirima, siendo el uso de la energía solar 25 de agosto de 2009. leerán en la evaluación: presénteles el la UNAP, Minera Collahuasi, el precisamente uno de los temas Nuevas palabras municipio iquiqueño y la coor- más recurrentes a la hora de epígrafe, el titular, la bajada de título y dinación científica regional del realizar sus experimentos. Neurálgico: central, decisivo, Explora Conicyt. fundamental. los cinco párrafos de manera desorde- Recurrentes: Recurrentes: repetitivos, reitera- nada. Si bien, puede entregar copias de tivos. Después de leer Explanada: planicie, pista. los rompecabezas a grupos pequeños, II. Responde las siguientes preguntas: es preferible que utilice un documen- 1. De acuerdo con sus características, ¿qué tipo de texto es el que has leído? to word con diferentes recuadros, que A. Un texto de opinión. pueden ser manipulados y proyectados B. Una narración. C. Una noticia. en un lienzo o pared. De esta manera D. Un resumen informativo. la actividad puede ser más ágil (también podría emplear un retroproyector). 74 Unidad 3: El hogar de todos… Información complementaria Estrategias diferenciadas El avance de las energías alternativas (Cristián Frers) Al momento de revisar, invite a los alumnos y alumnas con dificul- Cuando hablamos de energías alternativas nos referimos a aquellas tades en el aprendizaje a que analicen la estructura del texto leído. que, a diferencia de las energías convencionales, usan como fuente ¿Cómo se denominan las partes que lo conforman? de generación recursos renovables y poseen una fuente práctica- Invite a los alumnos y alumnas que se han destacado en su aprendi- mente inagotable en relación al tiempo de vida del hombre en el pla- zaje a que evalúen si el texto utiliza la pirámide invertida o no. neta. Se producen de manera continua, no se agotan, y tienen su ori- Habilidades implicadas: revisar, analizar, aplicar, opinar. gen en los procesos ambientales y atmosféricos naturales: el viento, el sol, los cursos de agua, la descomposición de la materia orgánica, el movimiento de las olas en la superficie del mar y océanos, el calor interior de la tierra, todos son fuentes de energías alternativas. http://www.ecoportal.net/content/view/full/64630 116 Guía didáctica para el docente / Lenguaje 6º básico
  • 117.
    Unidad 3 Unidad Sugerencias metodológicas 3 Si bien la actividad que se propone después del texto “Menos bolsas” pue- de ser realizada en parejas, sugerimos 2. ¿Por qué crees que el hecho comunicado se consideró de interés periodístico? que evalúe la posibilidad de que, como A. Porque es novedoso. B. Porque tiene relación con el desarrollo tecnológico. curso, puedan construir la noticia final. C. Es un aporte nacional al cuidado del medioambiente. Esto puede ayudarles a que en forma D. Porque es extraño que Chile innove en tecnología. conjunta aprecien la estructura del texto III. Comenta estas preguntas con un compañero o compañera y respondan en su cuaderno: noticioso, sus componentes y relacio- 1. ¿Cuál es la principal idea comunicada por este texto? nes. Las informaciones complementa- 2. ¿En qué lugares será expuesto el Eolian? rias que compartan los y las estudiantes 3. ¿Qué pretenden demostrar los alumnos con la fabricación de este auto solar? (si tienen acceso a Internet o a textos IV. Luego, lean el siguiente texto y comenten su contenido. actuales sobre Ecología) pueden enri- quecer el texto que construyan. De igual Menos bolsas modo, el aprendizaje puede potenciarse ¿Alguna vez te has puesto a pensar en que todo lo que compramos nos lo dan en bolsas? Incluso cuando es una sola cosa, como una golosina o una bolsa de papas fritas, nos dan una bolsa dentro con la discusión que se genere a partir de una bolsa, ¡qué locura!, ¿no? de los ejercicios planteados. Pues siempre se hace. Y después nosotros tiramos la bolsa. ¡Qué desperdicio! Las bolsas se hacen con los tesoros de la Tierra: las de plástico se hacen de petró- Actividades complementarias leo, y las de papel, de los árboles. La fabricación de cualquiera de las dos, produce mucha contamina- ción. Pero tú puedes ayudar. Puedes decir que no, cuando te dan una bolsa que no necesitas. A partir del texto “Menos bolsas”, motive 50 cosas que los niños pueden hacer para salvar la Tierra. Barcelona: Emecé Editores., 1992. a los estudiantes a que investiguen otras Después de leer, transformen el texto en una noticia, o creen una nueva con el mismo tema. Para ello: acciones que pueden hacer en la vida coti- A. Creen el titular de la noticia. diana, que tengan un impacto favorable en B. Desarrollen el texto noticioso de modo que responda las seis preguntas básicas implicadas en la noticia. la naturaleza. Más de alguno querrá leer el C. Identifiquen qué factores de interés hacen que este acontecimiento sea una noticia. libro del que se ha extraído esta informa- D. Expliquen en qué consiste la concordancia verbal en la siguiente oración: ción u otros textos que aborden el tema - Las bolsas se hacen con los tesoros de la Tierra. desde la perspectiva juvenil. Anímelos a leer textos informativos variados que am- Autoevaluación revisa tu aprendizaje completando la siguiente pauta: Niveles de logros plíen su conocimiento del tema. Al terminar esta evaluación yo… Sí No Puedo mejorar 1 Comprendí el contenido y finalidad de los textos leídos. También puede proponerles una activi- 2 Diferencié las ideas principales de las secundarias. dad relacionada con esta temática, plan- 3 Reconocí la concordancia nominal y verbal en las oraciones. tearles por ejemplo, un desafío semanal 4 Comenté el texto y comprendí su interés noticioso. como no usar bolsas de plástico ni de 5 Redacté una noticia de acuerdo con su estructura, basada en seis preguntas básicas. papel, para transportar sus colaciones u otros elementos. Anímelos y pregúnteles: Unidad 3: El hogar de todos… 75 ¿se atreven a traer bolsas de género, tal como usaban sus padres y abuelos? Información complementaria Estrategias diferenciadas El problema de las bolsas plásticas Cuando sus estudiantes deban identificar la idea principal Están por todos lados y desde su fabricación hasta su desecho, generan del texto, oriente a aquellos que tengan dificultades para un gran impacto en nuestras ciudades y en el medio ambiente. Es nece- realizar esta actividad: pídales que jerarquicen las ideas por sario considerar, por ejemplo, que las bolsas de polietileno tardan cerca de párrafo (la principal y las secundarias). Una vez que hayan 200 años en biodegradarse en pequeñas partículas tóxicas, que generan un realizado esta operación con cada uno de los cinco párrafos, gran trastorno en nuestro ecosistema. Estas bolsas son desechadas en los pídales que descubran su conexión temática, consúlteles: basureros ya que implica un gran costo reciclarlas. ¿a qué aspecto de un mismo tema o asunto corresponde lo tratado en cada uno? Después de este ejercicio estarán en No obstante, hay que tener en cuenta aún otros efectos negativos, como la condiciones de determinar cuál es la idea central del texto. muerte de miles de animales al año intoxicados por las bolsas de polietileno. Tampoco es menor el costo energético que implica su uso, ya que tan solo Habilidades implicadas: analizar, indagar, organizar, cons- 6 bolsas contienen suficiente petróleo para manejar un auto durante 1km. truir, comentar. Tomado y adaptado de: http://www.eco-bolsas.com/por.html Guía didáctica para el docente / Lenguaje 6º básico 117
  • 118.
    Sugerencias metodológicas Taller de Antes de realizar la lectura inicial, detén- gase con sus estudiantes en el título y en comunicación escrita la imagen que acompaña al texto, pídales que a partir de estos elementos hagan Escribo para informar predicciones del cuento que leerán. Tras Has revisado la noticia y los rasgos que la caracterizan como texto informativo. En finalizar la lectura, evalúe con sus estu- esta sección te invitamos a que ensayes tus dotes de periodista y escribas una noti- cia. Para guiar tu tarea te proponemos la lectura del siguiente cuento. diantes con qué tipo de personas reales podrían relacionar o identificar a los per- sonajes presentados en este relato. El viejo que quería mover las montañas (Cuento popular oriental) Relacione el carácter anónimo de esta Nuevas palabras En la antigua China, en una zona de montañas altas y nevadas, vivía un narración con el término “cuento popu- Cimas: parte más alta, viejecito con su mujer y sus dos hijos casados. Por las ventanas del frente de su casa de madera podían verse las cimas de los montes Taijang y Wangwu. cumbres. lar oriental”. Pregunte a sus estudiantes: Rodeo: desvío del camino Detrás de ellos, el mar. Todos los días, el viejecito tenía que hacer un enorme rodeo para llegar hasta la aldea de pescadores que se apretujaba entre las ¿qué rasgos caracterizan a los cuentos recto. Atareados: ocupados, afa- montañas y la playa. populares sin autor conocido? nados. El día en que cumplió noventa años se reunió con toda la familia para feste- Sabio: que posee la sabiduría, jarlo. Y, mientras tomaba el té, los hijos le aconsejaron que ya no fuera más al Finalmente, releve la importancia del trabajo es decir, el grado más alto del pueblo; debía caminar mucho y se cansaba demasiado. Fue entonces cuando conocimiento. en equipo como valor transversal y relació- el viejo tuvo una idea genial. Les dijo: nelo con el tema de la lectura y de esta Uni- – ¿Y si todos juntos corriésemos las montañas? De ese modo podríamos abrir un camino hacia el este y llegar derecho al mar. dad. Interróguelos al respecto. ¿Cómo pen- Todos estuvieron de acuerdo. Solo su nuera dudada: só lograr el anciano una tarea tan enorme? – No tienen la fuerza necesaria – dijo –. ¿Cómo podrán mover las mon- Actividades complementarias tañas? ¿Dónde van a llevar toda esa tierra y las piedras que saquen? – Vaciaremos los canastos y los baldes en el mar – contestó el viejecito. Muestre a sus estudiantes las siguientes Entonces el viejo, sus hijos y sus nietos empezaron el trabajo. Al verlos citas de dos destacados filósofos chinos tan atareados, algunos chicos de las casas vecinas se ofrecieron para ayudarlos. Lao-tsé y Confucio. Reflexione con ellos Un hombre llamado Zuang, cuya fama de sabio era bien conocida, se acerca del concepto de “sabio” en la cultura china. Pida a sus estudiantes que Unidad 1 burló de ellos. Cierta mañana, cuando fue a verlos trabajar, le dijo al viejo: – ¡Basta ya con esa tontería! ¡Todo esto es estúpido! Tan viejo y tan débil como es usted… ¿Cree que podrá mover las montañas Taijang y Wangwu? relacionen este concepto con la conducta ¡No me haga reír! del protagonista del cuento leído. Consúl- Y el viejo respondió: teles: ¿quién es el verdadero “sabio”? – ¡Qué torpe es usted! Ni siquiera tiene la imaginación de los niños veci- nos. Cuando yo muera seguramente el trabajo estará aún sin terminar. Pero • El sabio no enseña con palabras, sino quedarán mis hijos y los hijos de mis hijos. Así continuará el trabajo por los con actos. Lao-tsé (570 aC-490 aC) años de los años. Y como, que yo sepa, las montañas no crecen, algún día terminaremos y habrá un camino directo entre mi casa y el mar. • Saber que no se sabe, eso es humil- Entonces el anciano que tenía fama de sabio no supo qué responder y se marchó. dad. Pensar que uno sabe lo que no sabe, eso es enfermedad. Lao-tsé . En: Carlos Silveyra: Cuentos chinos y de sus vecinos. Santiago. Editorial Zig-Zag, 2004. (570 aC-490 aC). . • El sabio sabe que ignora. Confucio 76 Unidad 3: El hogar de todos… (551 AC-478 AC). Información complementaria Estrategias diferenciadas Los viejos -y siempre nuevos- cuentos populares (Miguel Díez R.) Para ayudar a sus estudiantes a aproxi- El cuento popular es anónimo. Por supuesto que tuvo que haber, y hay, un autor inicial, pero cuan- marse a la filosofía del personaje prin- do la comunidad se reconoce en el relato y lo hace suyo, el autor se olvida y, desde ese momento, cipal, invítelos a comparar al anciano el cuento se convierte en un bien mostrenco, patrimonio colectivo de todo un pueblo. Precisamen- con Zuang. Pídales que construyan una te por dicha anonimia, los cuentos están abiertos en su proceso de creación y recreación, y se tabla comparativa con los rasgos de actualizan y acomodan continuamente a la diversidad del público y de las circunstancias, incluso ambos personajes. en el mismo acto narrativo. Las variantes y modificaciones pueden deberse a la adaptación, a la Habilidades implicadas: observar, modernización o a la eliminación de elementos arcaicos, a la alteración en el orden de los episo- analizar, identificar, comparar, relacionar. dios, a la adición de algún pasaje, a la fusión y contaminación con otros cuentos y, por supuesto, al olvido de ciertos rasgos y detalles. Tomado de: http://www.ciudadseva.com/textos/teoria/hist/diez01.htm 118 Guía didáctica para el docente / Lenguaje 6º básico
  • 119.
    Unidad 3 Unidad Sugerencias metodológicas 3 Revise en común con sus estudiantes las respuestas a las preguntas de la sección Después de leer. Después de leer Con la ayuda de tu profesor o profesora comenta la lectura con tu grupo curso. Para Luego oriente la actividad de transfor- Saber más apoyar su comentario guíense por las siguientes preguntas. mación textual, invítelos a revisar la tabla ¿Qué diferencia a un cuento 1. ¿Cómo es la familia del anciano? ¿Por qué creen que apoyó su idea de mover las de una noticia? comparativa para que puedan visualizar montañas? Un cuento es un relato literario los cambios en los estilos de lenguaje. 2. ¿Qué les parece la opinión de Zuang? ¿Consideran que es un hombre sabio? basado en la imaginación y sen- 3. En la vida cotidiana, ¿cómo se puede llevar a la práctica la enseñanza del anciano? sibilidad especial de su autor, una noticia en cambio, un hecho Pídales que subrayen aquellas expresio- Te invitamos a que junto con un compañero o compañera, empleen sus habilidades real que debe ser comunicado nes literarias que no son recogidas en la con objetividad para no alterar su y conocimientos con ambos tipos de textos y transformen el cuento leído en una realidad. columna que ilustra el texto noticioso. So- noticia. ¿Es posible hacer esto? licíteles que expliquen esta omisión. Transformando un cuento en noticia Ínstelos a revisar la actividad realizada en 1. El primer paso es que analicen algunos aspectos fundamentales del cuento leí- do, para ello: la evaluación diagnóstica, en donde hicie- • Hagan una lista con los principales acontecimientos o hechos del cuento. ron un primer acercamiento comparativo • ¿Cuál dirían que es el acontecimiento principal de este relato? • Presenten sus respuestas al curso. En conjunto, definan cuál es el hecho prin- entre el cuento y la noticia. Pídales como cipal del texto leído. experiencia previa a la transformación de 2. Como segundo paso tengan en cuenta que el objetivo principal de un texto no- textos, que incorporen los contenidos tra- ticioso es informar, a diferencia de los textos narrativos literarios, que cuentan o relatan una historia ficticia, es decir, creada por la imaginación del autor. tados y enriquezcan esta comparación, 3. Finalmente, ensayen la transformación del cuento leído, cambiando las afirma- ciones subjetivas y literarias, por afirmaciones objetivas y precisas como las de El ejercicio 3, posterior a la lectura, invita una noticia. Para ello apóyense en la siguiente tabla comparativa. a acercar las enseñanzas del relato a la vida de los estudiantes. Considere esta Tabla comparativa instancia como una oportunidad para Texto noticioso El cuento dice… En lenguaje noticioso diría… Se prefiere un registro de lenguaje obje- Todos los días, el viejecito tenía que hacer un enorme rodeo para llegar has- Un anciano debe caminar diariamente extensos te- profundizar en el derecho abordado en tivo y formal. ta la aldea de pescadores que se apretujaba entre las montañas y la playa. rritorios para llegar hasta una aldea de pescadores. la Unidad. Predominan las oraciones enunciativas, es de- – ¿Y si todos juntos corriésemos las montañas? De ese modo podría- Juntos decidieron… cir aquellas que afirman o niegan algún hecho. mos abrir un camino hacia el este y llegar derecho al mar. Actividades complementarias Se prefiere la tercera persona singular o ¿Cómo podrán mover las montañas? ¿Dónde van a llevar toda esa tie- Ellos comenzaron a trabajar… plural; él, ella, o ellos, ellas. rra y las piedras que saquen? Durante el Taller de escritura, en cada Los verbos de las ideas principales se ¡Tan viejo y tan débil como es usted…! ¿Cree que podrá mover las mon- Zuang se burló del anciano… una de las sesiones planifique un momen- conjugan en modo indicativo. tañas Taijang y Wangwu? ¡No me haga reír! to breve para compartir las noticias del Se evitan expresiones subjetivas del Y como, que yo sepa, las montañas no crecen, algún día terminaremos Terminarán el trabajo porque … día, (nacionales e internacionales). Anime autor. y habrá un camino directo entre mi casa y el mar. a los estudiantes a informarse por diver- Se emplean términos específicos, técni- En la antigua China, en una zona de montañas altas y nevadas… cos o científicos. En China en la zona de… sos medios, contrastando las informa- ciones recibidas. Promueva una actitud crítica y reflexiva en torno a los hechos Unidad 3: El hogar de todos… 77 noticiosos que comparten. Información complementaria Estrategias diferenciadas Escribir es una actividad cognoscitiva compleja que requiere el de- Los conceptos de subjetividad y objetividad, pueden ser nuevamen- sarrollo de una serie de habilidades y estrategias. La escritura es te discutidos con aquellos estudiantes que usted considere menos una habilidad que se alimenta del habla y de la lectura. Existe una preparados para la actividad propuesta. Así podrá ahondar con ellos estrecha relación entre la lectura y la expresión escrita; una lectura en el cuadro que presenta las diferencias entre el lenguaje empleado frecuente y atenta conduce, en la mayoría de los casos, a una buena en el relato literario y aquél que utilizarán en la producción de texto expresión escrita. La lectura es el medio más útil para el perfeccio- noticioso. A aquellos estudiantes que usted considere mejor prepa- namiento de la expresión escrita: “el arte de escribir es una prolon- rados para enfrentar la actividad propóngales, como desafío “extra”, gación de leer, no su reverso […] revisar la coherencia y la cohesión del texto que prepararán. Francisco Galera Noguera, “La lecto-escritura: métodos y procesos”, Habilidades implicadas: revisar, comparar, transformar, relacionar. en: Antonio Mendoza Fillola. Didáctica de la Lengua y Literatura. Madrid: Prentice Hall, 2003. Guía didáctica para el docente / Lenguaje 6º básico 119
  • 120.
    Sugerencias metodológicas Taller de Antes de comenzar el proceso de pro- comunicación escrita ducción, explique a sus estudiantes cómo se desarrollarán las etapas de escritura. Lea con ellos las instrucciones y aclare Del cuento a la noticia ¡Ahora ya pueden transformar este texto narrativo en un texto noticioso! Para reali- las dudas que surjan en la revisión de los ¿Cómo aprendo? zar este ejercicio les recomendamos seguir los siguientes pasos: pasos propuestos. El propósito de la noticia es 1. Relean el cuento y, tras esta lectura, respondan las seis preguntas básicas de un informar, por lo tanto, el títu- hecho noticioso: Pídales que señalen por qué en medio del lo debe entregar información que ayude a comprender el a) ¿Qué ocurrió? proceso de producción deberán contestar hecho noticioso. Para que sea b) ¿Quiénes son los protagonistas de este suceso? más comprensible, emplea la c) ¿Cuándo ocurrió? (Como es un texto narrativo, no aparecen antecedentes una coevaluación o evaluación conjunta: estructura sujeto + predicado. temporales específicos. En este caso, incorporen ustedes esa información). ¿cuál es el propósito de esta pauta? ¿Qué d) ¿Dónde sucedió? e) ¿Cómo ocurrió? sucede si se contesta de manera poco ri- f) ¿Por qué ocurrió? gurosa? Esta reflexión ayudará al grupo TICs 2. Revisen cuál es el acontecimiento principal del relato: ¿qué factores permiten que este hecho sea de interés periodístico? a tomar conciencia del monitoreo mental Conoce más de textos na- 3. A partir del acontecimiento principal, escriban el encabezado de la noticia en su que deben realizar. rrativos y noticiosos en: cuaderno: definan cuál será el título. http://recursos.cnice.mec.es/ 4. Evalúen si su noticia necesita epígrafe y/o bajada de título, para que logre ser com- Actividades complementarias lengua/profesores/eso1/t2/ teoria_1.htm prendida por los receptores, ¿requiere de esta información complementaria? 5. Escriban el lead del texto, seleccionando la información que consideren importante. Después de responder la pauta de au- 6. Desarrollen la escritura de los siguientes párrafos. En este proceso, recuerden toevaluación, planifique una puesta en co- el concepto de “pirámide invertida”, que consiste en incorporar en los primeros párrafos la información fundamental, dejando para el cierre del texto anteceden- mún con sus estudiantes. Comparta con tes menos importantes en el desarrollo del hecho noticioso. ellos las siguientes preguntas:¿qué forta- 7. Determinen qué imagen complementará su noticia. Dibújenla y escriban el pie de foto respectivo. lezas y debilidades han detectado durante 8. Una vez que hayan finalizado esta primera etapa, completen la siguiente pauta, la elaboración del borrador? ¿Cómo se que les ayudará a evaluar en común aspectos del texto que deben ser revisados. pueden mejorar las debilidades? ¿Qué Coevaluación contenidos periodísticos han aplicado en este proceso de escritura? ¿Qué aspectos Unidad 1 Al revisar nuestra noticia comprobamos que… Sí No Solo parcialmente El titular de la noticia es informativo. nuevos aprendieron de esta experiencia? En el título está presente el acontecimiento central del cuento. El lead resume la información más importante. Información complementaria El texto responde las preguntas básicas de la noticia, de acuerdo a los antecedentes que existen en el cuento. El cuerpo de la noticia se construye sobre la base de la pirámide invertida. Una buena foto periodística habla con La imagen que se presenta complementa la información presentada. la verdad. Un periódico es, sobre todo, El pie de foto explica la imagen que se presenta. el soporte del texto (tipografía), pero En el texto predomina la función referencial del lenguaje. las fotografías e ilustraciones, aunque El lenguaje empleado en el texto es fundamentalmente objetivo y formal. ocupan menos espacio que los textos, El texto presenta “hechos veraces” (se remite a los hechos del cuento, sin agregar información inventada). desempeñan una importante tarea in- formativa y documental. Además, en los 78 Unidad 3: El hogar de todos… tiempos que corren, las fotografías y las infografías han ido adquiriendo más im- portancia. Los defensores de la informa- nacionales, etc), junto con otros acontecimientos como las olimpiadas o las catástrofes naturales, ción gráfica dicen que las fotos informan han sido las que han despertado un mayor interés para los lectores. tanto como los textos, por lo que hay Tomado y adaptado de: http://recursos.cnice.mec.es/media/prensa/bloque8/pag9.html que tratarlas con el mismo respeto. Una buena foto es la que atrae la atención Estrategias diferenciadas de inmediato. Su calidad está determina- Acompañe el proceso de escritura de aquellos estudiantes que presenten dificultades de la pro- da por el impacto emocional que provoca ducción del texto también debe apuntar a la coherencia y cohesión del trabajo en su escritura. Es en el lector. La fotografía obtenida será el preferible que ellos prescindan de oraciones subordinadas y que prioricen oraciones sencillas y mejor documento para testimoniar la ve- cortas (en lo posible de no más de 20 palabras). Aunque el tiempo es escaso, revise el proceso racidad de una información. Este hecho de redacción, pidiéndoles que justifiquen las decisiones que tomaron en el borrador. Este diálogo provoca que muchos fotógrafos, todos permitirá que el siguiente paso de reescritura se realice con mayor reflexión y confianza. los años, den su vida por informar. Las guerras (civiles, golpes de estado, inter- Habilidades implicadas: analizar, evaluar. 120 Guía didáctica para el docente / Lenguaje 6º básico
  • 121.
    Unidad 3 Unidad Sugerencias metodológicas 3 Guíe la puesta en común, ayudando a sus estudiantes a que se detengan en los siguientes aspectos: Para finalizar mi texto noticioso 1) Elección del acontecimiento que se 1. Redacten el escrito final, incorporando los cambios y ajustes que detectaron en la autoevaluación. transforma en noticia, 2) Tratamiento de 2. Recuerden mantener la coherencia y cohesión al redactar los párrafos. las seis preguntas básicas y de la pirá- 3. Respeten la concordancia nominal y verbal al construir las oraciones. mide invertida, 3) Características forma- 4. Cuiden y revisen permanentemente la ortografía puntual y literal. les del texto, 4) Apropiación del lenguaje 5. Organicen una puesta en común, en la que guiados por su profesor o profeso- noticioso, 5) Factores de interés perio- ra, compartan su noticia con el curso. Identifiquen las semejanzas y diferencias entre las diferentes versiones creadas por sus compañeros y compañeras. dístico predominantes. Apoye el proceso de revisión de la es- Cuando escribas... critura, recordándoles aspectos como Reglas de acentuación ortografía literal, puntual y acentual. Para En cursos anteriores has aprendido las reglas de acentuación, estas nos indican cuando hay que este último aspecto, recuérdeles apoyar- escribir las palabras con tilde. De acuerdo con estas reglas las palabras se agrupan en tres ca- tegorías: agudas, graves y esdrújulas. Observa el siguiente cuadro que te ayudará a recordarlas. se en el apartado Cuando escribas. Clase de Reglas de acentuación Actividades complementarias Posición de la sílaba tónica Llevan tilde Ejemplos palabra En caso de que sea posible, le sugerimos Última sílaba Agudas Si terminan en vocal o en consonante -n o –s. Burló, detrás que antes de la puesta en común de los Penúltima sílaba Graves Si terminan en consonante excepto -n o –s. Árbol, cráter trabajos terminados, proponga el inter- Antepenúltima sílaba Esdrújulas Siempre llevan tilde. Lámpara, plátano Antes de la antepenúltima sílaba Sobresdrújulas Siempre llevan tilde. Cuéntaselo, explícaselo cambio de trabajos, entre las parejas for- madas. Esta actividad puede fortalecer el Lee estos ejemplos extraídos del cuento “El viejo que quería mover las montañas” y justifica el empleo de tilde en las palabras destacadas. proceso final, al recibir las sugerencias y • El día en que cumplió noventa años se reunió con toda la familia para festejarlo. comentarios de los propios pares, pídales • ¿Y si todos juntos corriésemos las montañas? • ¡Todo esto es estúpido! Tan viejo y tan débil como es usted… que se consulten mutuamente: ¿se en- Reglas de acentuación tiende claramente la información? ¿Qué Cuando en una misma palabra se encuentran dos vocales juntas que se pronuncian en sílabas diferen- agregarían o quitarían? ¿Qué les agradó tes, estamos frente a un hiato. Estas vocales pueden ser iguales, o una abierta átona (sin acento) y otra o desagradó? cerrada tónica (con acento). Cuando se da este caso, se tilda la vocal cerrada, independientemente de lo que establezca la regla de acentuación general, ejemplo: río, día, debía. Esta regla se cumple aun en el caso de que exista una hache intercalada entre las vocales. Siempre debes poner tilde en la vocal tónica cerrada, ejemplo: búho, ahíto, prohíbe. ¡Busca nuevos ejemplos en las lecturas y aplica estas reglas cuando escribas! Unidad 3: El hogar de todos… 79 Actividades complementarias Estrategias diferenciadas Clases de hiatos. ¿Cuándo llevan tilde? Antes de la puesta en común revise los De dos vocales (a, e, i ,o, u) iguales. Según las reglas generales de acentuación. escritos de los estudiantes que conside- Esdrújula: cré- e- me // grave: chi- í – ta // aguda: re - hén ra más débiles. Establezca en conjunto con ellos las mejoras necesarias que Vocal abierta (a, e, o) y vocal abierta distintas. Según las reglas generales de acentuación. deben ser incorporadas. Esdrújula: hé - ro – e // grave: a- or – ta // aguda: le - ón, Ja -én Durante la puesta en común, destaque Combinación de una vocal abierta cerrada (i, u) tónica, seguida de una vocal abierta (a, – incluso en los trabajos más débiles – al e, o), átona. Siempre. Sin tener en cuenta las reglas generales de acentuación: por -fí –e // ac menos un aspecto del escrito. Procure que -tú – e // pú -a // e -va - lú – as // bú - ho los autores-periodistas y los compañeros co- Combinación de una vocal abierta (a, e, o) átona, seguida de una vocal cerrada (i, u), menten las noticias de manera respetuosa. tónica. Siempre. Sin tener en cuenta las reglas generales de acentuación: re- ír // la - úd // Habilidades implicadas: observar, ana- ma - ú - lla // pa- ís // ma - íz lizar, evaluar. Tomado de: http://www.reglasdeortografia.com/acenhiato03.html Guía didáctica para el docente / Lenguaje 6º básico 121
  • 122.
    Sugerencias metodológicas Taller de Le sugerimos que prepare esta lectura y comunicación oral la comparta con el curso de la siguiente manera: a) Lea el título y, a partir de él, pida a Voy a hablar de lo que pasa los estudiantes que predigan el con- En el taller anterior escribiste un texto noticioso, ahora te invitamos a que ensayes nuevos formatos para comunicar una noticia en medios de comunicación audiovi- tenido del texto. suales como la radio o la TV. Para guiar tu tarea te proponemos que previamente leas Conoce a la autora... el siguiente discurso que fue noticia en 1992. ¿Sabes por qué? c) Ínstelos a que revisen los anteceden- Severn Cullis-Suzuki tes biográficos de Severn Suzuki y, a (1979-...) El estremecedor discurso de partir de ellos, apoyen las prediccio- Severn Suzuki, la niña que silenció a la O.N.U nes expuestas. “Hola, soy Severn Suzuki y hablo por ECO (Environmental Children’s Or- ganization), Organización Infantil del Medio Ambiente. Somos un grupo d) Invite a algunos alumnos y alumnas de niños de 13 y 14 años de Canadá intentando lograr un cambio: Vanessa a leer en voz alta el texto. Al finali- Suttie, Morgan Geisler, Michelle Quigg y yo. Recaudamos nosotros mismos el dinero para venir aquí, a cinco mil millas para decirles a ustedes, adultos, zar, pídales a los niños y niñas que que tienen que cambiar su forma de actuar. compartan sus impresiones acerca Nació en Vancouver, Cana- Al venir aquí hoy, no tengo una agenda secreta. Lucho por mi futuro. Per- dá en 1979. Tenía 10 años der mi futuro no es como perder unas elecciones o unos puntos en el mer- del mensaje. cuando fundó la Organiza- cado de valores. Estoy aquí para hablar en nombre de todas las generacio- ción Infantil del Medio Am- nes por venir. Actividades complementarias biente, en la ciudad de Van- couver, Canadá. Ella, junto Estoy aquí para hablar en defensa de los niños hambrientos del mundo cuyo a un grupo de amigos, que- llanto sigue sin oírse. Estoy aquí para hablar por los incontables animales Tras la lectura, discuta con los alumnos ría hacer algo por mejorar que mueren en este planeta, porque no les queda ningún lugar adonde ir. nuestro planeta. Dos años y alumnas por qué Severn Suzuki logró más tarde, reunió dinero No podemos soportar no ser oídos. Tengo miedo de tomar el sol, debido a los agujeros en la capa de ozono. Tengo miedo de respirar el aire, porque llegar a la conferencia internacional, a y partió a Río de Janeiro (Brasil), a la Conferencia no sé qué sustancias químicas hay en él. Solía ir a pescar a Vancouver, mi hogar, con mi padre hasta que hace unos años encontramos un pez lleno de pesar de su edad y de los obstáculos de Medioambiente y Desa- cánceres. Y ahora oímos que los animales y las plantas se extinguen cada día, rrollo “The Earth Summit”. que enfrentó. Anime al curso a identifi- El 3 de junio de 1992, desvaneciéndose para siempre. car las cualidades de ella y de su grupo. ante las diversas dele- Durante mi vida, he soñado con ver las grandes manadas de animales sal- Ínstelos a reconocer en sí mismos o en Unidad 1 gaciones de la Organi- zación de las Naciones Unidas, Severn realizó un vajes y las junglas y bosques repletas de pájaros y mariposas, pero ahora me pregunto si existirán siquiera para que mis hijos los vean. ¿Tuvieron que preguntarse ustedes estas cosas cuando tenían mi edad? el curso como grupo, qué cualidades discurso de 6 minutos y 32 segundos. Todo esto ocurre ante nuestros ojos y seguimos actuando como si tuviéra- poseen o podrían potenciar con el fin de Actualmente es bióloga, mos todo el tiempo que quisiéramos y todas las soluciones. Soy solo una responder al llamado mundial a cuidar ecóloga y activa gestora de niña y no tengo todas las soluciones, pero quiero que se den cuenta: ustedes campañas por la defensa tampoco las tienen. No saben cómo arreglar los agujeros en nuestra capa los recursos y la vida del planeta. medioambiental. de ozono. No saben cómo devolver a los salmones a aguas no contamina- das. No saben cómo resucitar un animal extinto. Y no pueden recuperar los Pídales que hagan propuestas concretas bosques que antes crecían donde ahora hay desiertos. Si no saben cómo arreglarlo, por favor, dejen de romperlo. y formulen un primer plan de trabajo. Nuevas palabras Aquí, deben ser delegados de gobiernos, gente de negocios, organizadores, Extinto: muerto, fallecido. reporteros o políticos, pero en realidad son madres y padres, hermanos y Información complementaria Delegados: representantes, emisarios. hermanas, tías y tíos, y todos ustedes son el hijo de alguien. Día Mundial del Medio Ambiente (DMMA) 80 Unidad 3: El hogar de todos… Fue establecido por la Asamblea Ge- neral de la ONU en 1972 para mar- car la apertura de la Conferencia de Estrategias diferenciadas Estocolmo sobre El Medioambiente Humano. Se conmemora cada año el Este texto ofrece una nueva oportunidad para trabajar la idea principal y las ideas secundarias 5 de junio. de cada párrafo. Solicíteles a aquellos y aquellas estudiantes que requieran apoyo en la identi- ficación de estas ideas, que realicen el ejercicio párrafo por párrafo para que puedan relevar la Esta fecha se ha convertido en una idea central del mensaje. de las instancias principales a través de la cual Naciones Unidas estimula Enséñeles como técnica, el subrayado de palabras clave o el anotar al margen la idea principal. el conocimiento mundial del medio Finalmente, pídales que las recojan y a partir de ellas, construyan un breve resumen del ambiente y aumenta la atención y ac- texto. Reiterar este ejercicio es una buena manera de afianzar aprendizajes y mejorar la ción política. comprensión lectora. http://www.pnuma.org/dmma2009/about.php Habilidades implicadas: observar, anticipar, relacionar, reflexionar, proponer. 122 Guía didáctica para el docente / Lenguaje 6º básico
  • 123.
    Unidad 3 Unidad Sugerencias metodológicas 3 El Taller de comunicación oral propone como tarea la creación de titulares noticio- sos a partir del discurso de Severn Suzuki. Saber más Aún soy solo una niña, y sé que todos somos parte de una familia formada Aclare este objetivo y presente este texto por cinco billones de miembros, de hecho por treinta millones de especies, y O.N.U todos compartimos el mismo aire, agua y tierra. Las fronteras y los gobiernos Es la abreviatura (o sigla) de como una motivación a la tarea final. nunca cambiarán eso. la Organización de la Nacio- nes Unidas, fundada en 1945 Es conveniente que sus estudiantes se- Aún soy solo una niña, y sé que todos estamos juntos en esto y debemos actuar como un único mundo tras un único objetivo. después de la Segunda Guerra Mundial. Inicialmente se consti- pan reconocer previamente, qué tipo de En mi rabia no estoy ciega y en mi miedo no estoy asustada de decir al mun- tuyó con 51 países que se com- prometieron a mantener la paz texto es el que construye esta niña. Esto do cómo me siento. y la seguridad mundiales; de- sarrollar relaciones amistosas le permitirá evaluar los aprendizajes acer- En mi país derrochamos tanto… Compramos y despilfarramos, compramos y despilfarramos, y aún así los países del Norte no comparten con los necesi- entre las naciones, promover el ca del texto de opinión. Pregunte a los y progreso social y los derechos tados. Incluso teniendo más que suficiente, tenemos miedo de perder parte humanos. Actualmente la inte- las niñas: ¿qué tipo de texto es el que de nuestros bienes, tenemos miedo de compartir. En Canadá vivimos una gran 192 países. vida privilegiada, plena de comida, agua y protección. Tenemos relojes, bici- Infórmate sobre ella en: construye Severn Suzuki? ¿Qué elemen- http://www.un.org/es/ cletas, computadores y televisión. Hace dos días, aquí en Brasil, nos sorpren- dimos cuando pasamos algún tiempo con unos niños que viven en la calle. Y tos o características del texto de opinión uno de esos niños nos dijo: “Desearía ser rico, y si lo fuera, daría a todos los pueden reconocer en él? ¿Qué derecho niños de la calle comida, ropas, medicinas, hogares y amor y afecto”. Nuevas palabras ejerce esta niña al hablar públicamente Si un niño de la calle que no tiene nada está deseoso de compartir, ¿por qué nosotros, que lo tenemos todo, somos tan codiciosos? No puedo dejar Codiciosos: mezquinos, en esta conferencia? de pensar que esos niños tienen mi edad, que el lugar donde naces marca egoístas, avaros. una diferencia tremenda, que podría ser uno de esos niños que viven en las Favelas: viviendas pobres, En esta página se ofrece la posibilidad de ubicadas en las zonas margi- favelas de Río; que podría ser un niño muriéndose de hambre en Somalia; una víctima de la guerra en Oriente Medio o un mendigo en India. Aún soy nales de la ciudad. escuchar el discurso de Severn Suzuki. solo una niña y sé que si todo el dinero gastado en guerras se utilizara para Le sugerimos contemplar esta experien- acabar con la pobreza y buscar soluciones medioambientales, qué lugar ma- ravilloso sería la Tierra. (…) Saber más cia dentro de su planificación y conversar Discurso de Severn Cullis-Suzuki ante la ONU en junio de 1992. (Fragmento). Somalia: es un país ubicado al este del continente africano, con el curso acerca de las diferencias El repuertero, el diario ciudadano de la provincia de Llanquihue. Tomado de http://www.elrepuertero.cl/admin/render/noticia/17011 afectado por la inestabilidad política y pobreza económica. que existen entre leer este discurso y es- cucharlo, con ello reforzará el eje de la Después de leer comunicación oral de este taller. I. Después de leer, comenta este discurso con tu profesor o profesora y grupo cur- so. Para apoyar el comentario les proponemos las siguientes preguntas. Actividades complementarias 1. ¿Cuál es la principal idea comunicada en el mensaje de Severn Cullis-Suzuki? Promueva la investigación proponiendo a 2. ¿Qué ejemplos utiliza para expresar su descontento ante las desigualdades que existen entre los seres humanos? sus estudiantes que en grupos pequeños, 3. En este discurso, ¿qué derechos de los niños defiende Severn Cullis-Suzuki? busquen información acerca de los siguien- 4. ¿Consideran que lo dicho por esta niña hace 19 años es un tema actual? tes temas: a) ¿Qué organismos dependien- ¿Por qué? 5. ¿Consideran que la declaración de esta niña ante la ONU es un hecho noti- tes de la ONU velan por el derecho de los cioso? ¿Por qué? niños y niñas a crecer sanos física, mental y 6. ¿Cuál es el hecho noticioso? ¿La intervención de esta niña ante la ONU o las emocionalmente? b) En la localidad que ha- declaraciones que hace? Fundamenten su respuesta. bitan, ¿qué instituciones protegen este de- Unidad 3: El hogar de todos… 81 recho? Después de recopilada y ordenada, pídales que la expongan ante el curso. Información complementaria Estrategias diferenciadas Fortaleza en la diversidad En caso de que algunos estudiantes se motiven La diversidad es un recurso preciado: la interconexión e interdependencia de diferentes espe- con la iniciativa liderada por Severn Suzuki, in- cies requiere de un cuidadoso manejo […] Un paso en la buena dirección ha sido el desarrollo vítelos a escribir una carta a las autoridades de por algunos de los mejores científicos del mundo de la Convención para la Diversidad Biológi- su municipalidad o ciudad, en la que expongan ca (CBS, sus siglas en inglés), que está a favor de un enfoque global, y ha sido ratificada por sus aprensiones y sus propuestas. Acompañe 180 países. La convención hace un llamamiento a la cooperación internacional para conservar este proceso para fortalecer la escritura, los la diversidad biológica, utilizar los recursos biológicos de manera sostenible y asegurarse de valores y la crítica constructiva. que los beneficios que se generen de su uso se distribuyan con justicia. Habilidades implicadas: identificar, diferen- Youth change – Jóvenes por el cambio, Manual de educación para un consumo sostenible. ciar, indagar, seleccionar. Tomado de: http://www.ecodes.org/documentos/archivo/YXC_red.pdf (sugerido como material didáctico por la Comisión Nacional del Medio Ambiente, CONAMA) Guía didáctica para el docente / Lenguaje 6º básico 123
  • 124.
    Sugerencias metodológicas Taller de Abra una instancia para que sus estudian- comunicación oral tes jueguen a ser periodistas a partir del mensaje leído y pregúnteles: aparte de las seis preguntas básicas que nos informan de Preparando un avance noticioso El discurso de Severn Cullis-Suzuki, fue uno de los momentos clave en la Cumbre de la un hecho noticioso, ¿qué otras preguntas le Tierra de 1992. Te proponemos que imagines que eres un periodista de ese momento habrían formulado a Severn Suzuki si hu- que debe transmitir esta información a través de un noticiario radial, ¿cómo lo harías? Para ello te proponemos que desarrolles previamente las siguientes actividades. biesen podido asistir a la sesión de la ONU? • Reúnete en grupo con dos integrantes más y en conjunto, lean en voz alta los titu- El texto leído, a pesar de haber sido divul- lares que les presentamos a continuación. gado hace casi 20 años, no ha perdido El Austral de Valdivia El Mercurio El Austral de Temuco vigencia. Reflexione con sus estudiantes Miércoles 25 de noviembre de 2009 Actividad se iniciará el viernes en el Parque Viernes 30 de octubre de 2009 Estará listo en los próximos dos meses: Martes 25 de agosto de 2009 Precipitaciones causan estragos en este aspecto y solicíteles que expliquen Saval de Valdivia Nuevo mapa de la La Araucanía Todo listo para una Experto: acerca de por qué este mensaje sigue Antártica permitirá nueva versión de la lloverá hasta el sábado siendo tan potente. estudiar efectos del tradicional “Expo Pese a la cantidad de agua caída en cambio climático La Araucanía aún existe dé cit. Los ejercicios generados a partir de los Mapuche” Cientí cos chinos están elaboran- Sesenta serán los expositores que tres titulares presentados en esta pá- darán vida a esta nueva versión en do el detallado plano, que mostra- rá glaciares, lagos y grietas con una gina, se vinculan con la temática de la Valdivia de la “Expo Arte y Cultu- ra Mapuche Williche”. precisión sin precedentes lectura, proponga a sus estudiantes que generen nuevos titulares a partir del dis- curso de Severn Suzuki. Leer y escuchar noticias • Ahora reflexionen en torno a las diferencias entre la emisión y recepción de noti- Finalmente, pídales que lean en voz alta cias escritas y escuchadas. • ¿Qué diferencias existen entre un lector y un auditor de noticias? los titulares que han creado y comprue- • ¿Qué ajustes debiera realizar el periodista para que la noticia se adapte al formato ben su eficacia como avances de noticias de la radio? radiales. Explore la comprensión de los • Evalúen si un titular de diario puede producir el mismo efecto que un noticiario radial. conceptos: “titular” y “avance noticioso”. Unidad 1 • Relean los titulares presentados y realicen los ajustes correspondientes, para que cada una de estas noticias pueda comunicarse a través de una radioemisora. • Luego lean en voz alta los titulares adaptados. Si ustedes fuesen los auditores de Actividades complementarias estas noticias, ¿las comprenderían? ¿Qué les falta para ser noticias de radio? Evalúe la posibilidad de tener una radio Ordena tus conocimientos en la escuela. Contando con los recursos ¿Cómo aprendo? El avance noticioso materiales básicos (Internet es una buena En un avance noticioso radial, se emplean oraciones sim- Es la presentación de los titulares de las principales noticias del día. posibilidad para simplificar los requeri- ples y breves, privilegiando la estructura sujeto + predi- En la prensa escrita puede equivaler a la portada del periódico, donde se exponen las informaciones más destacadas. En los medios de comunicación audiovisuales, como mientos técnicos), se puede comenzar el cado. De este modo, los men- la televisión y la radio, así como en algunos medios electrónicos, el avance noticio- sajes entregados pueden ser so es la lectura que hace el periodista de los principales titulares. Generalmente se proyecto con la emisión de un programa, fácilmente comprendidos y presentan en horario fijo y acompañados de una cortina musical característica, que retenidos por los auditores. inicialmente una vez a la semana, en un permite al auditor o al televidente prepararse para recibir la información. recreo largo (de este modo, la iniciativa se mantendrá bajo control y podrá ser una 82 Unidad 3: El hogar de todos… experiencia positiva). La aplicación de los contenidos en actividades estimulantes como esta, pueden reportar un sinnúmero ofrecen el cine, la televisión, la prensa, la fotografía o los videojuegos, por citar algunos ejemplos, de beneficios al grupo curso, pero también no están limitadas por espacios, ni por pantallas, ni por colores, ni por sonidos. Y tampoco están a la comunidad educativa en general. limitadas, ni mucho menos, por el lenguaje radiofónico; un lenguaje que, como luego veremos, presenta una gran riqueza expresiva y unas extraordinarias posibilidades de explotación. Información complementaria http://recursos.cnice.mec.es/media/radio/bloque2/pag1.html Características generales del medio radiofónico Estrategias diferenciadas La radio, como muchas veces se ha di- Pregunte a sus estudiantes si escuchan noticias en la radio y en qué ocasiones. En caso de que algunos cho, es un medio ciego, pero también se sientan muy alejados de esta modalidad de información, invítelos a que en pequeños grupos escuchen es, al mismo tiempo, un mundo a todo un noticiario radial durante la semana y a que emitan un breve informe acerca de lo que oyeron. Pida a color. La radio es todo eso porque, en estos grupos que especifiquen: ¿qué diferencias pueden establecer entre las noticias transmitidas por la aquel que la escucha, genera cons- radio y las que entregan otros medios de comunicación, como diarios, revistas, la TV, o Internet? tantemente imágenes mentales que, a Habilidades implicadas: analizar, reflexionar, comentar, crear, evaluar. diferencia de esas otras imágenes que 124 Guía didáctica para el docente / Lenguaje 6º básico
  • 125.
    Unidad 3 Unidad Sugerencias metodológicas 3 Antes de escuchar la entrega de los titulares noticiosos, pida a sus estu- diantes que consideren los elementos El lenguaje radial ¿Qué elementos se emplean en la radio para entregar un mensaje noticioso? que son propios de la radio y que de- • La voz: en los noticieros radiales, una voz clara, fluida y segura es el mejor recurso para ben incorporar en la producción de su transmitir la información. En el desarrollo de las noticias, pueden aparecer otras voces, entrega noticiosa. que corresponden a las personas que fueron consultadas para construir la noticia. • El audio ambiente: el sonido del mar, la hinchada que grita en un estadio, las sirenas de Una vez preparado el ejercicio, recuér- ambulancias, las campanadas de una iglesia o los pregones de los vendedores de una feria, permiten al auditor “vivir” la noticia y reconstruirla de mejor manera. deles que en caso de que se equivo- • Efectos sonoros: un gong o efectos de láser son algunos de los recursos de sonido quen durante la intervención, pueden que se emplean para pasar de un tema a otro en un programa de radio. Los efectos pueden ser variados, pero es recomendable emplear aquellos que mantienen la decir “corrijo” y retomar desde el último formalidad de la situación. punto seguido o aparte en que se en- • Música: canciones y melodías pueden complementar la entrega informativa. Como “cortina” o apoyo en el avance noticioso, se prefieren melodías que aportan agili- cuentren. En caso de que la inseguri- dad en las transiciones o cambios de los titulares. dad sea mayor, pídales que realicen un • Silencio: las pausas o silencios sirven para entregar mensajes de reflexión, de tris- teza, de duda o de serenidad. Aunque se debe preferir una entrega ágil y fluida. silencio de tres segundos y que vuelvan a dar el avance. Ensayen su avance noticioso 1. En el grupo ensayen alternadamente la lectura de su avance noticioso, procuren que todos participen y reciban comentarios para que mejoren su forma de co- Actividades complementarias municar la noticia. Si es posible, pida a sus estudiantes que 2. Seleccionen o compongan una melodía atractiva para acompañar el avance no- ticioso (debe dar énfasis a la noticia, sin afectar la información), esta será su previamente graben la lectura de los a- cortina musical. vances noticiosos que creen y, en una 3. Ordenen sus titulares por temas o tiempo en que ocurrieron y definan el orden en que los presentarán. siguiente sesión, presenten al curso esta 4. Realicen un ensayo general, incorporando su cortina musical. experiencia ya corregida. Colabore con • Después de las presentaciones, comenten cómo fue el proceso de prepara- ellos en preparar el momento de la es- ción de los avancen noticiosos: a) ¿Qué fortalezas y debilidades reconocen en su equipo de trabajo? cucha, recordando el respeto necesario y b) ¿Qué diferencias observan entre los titulares de la prensa escrita y aque- promoviendo un espacio de crítica cons- llos que se preparan para un informativo radial? c) ¿Por qué en el noticiario radial no funciona la misma estructura del titular tructiva. Evalúe en conjunto con el curso que presentan las noticias de la prensa escrita? los siguientes aspectos: a) La organiza- • Por último, cierren esta actividad, completando la siguiente tabla de evaluación. ción de los grupos, b) Los efectos sonoros Al construir nuestro avance noticioso logramos… Sí No Parcialmente y la música incorporada, c) La voz y los Adaptar los titulares de la prensa escrita al lenguaje radial. silencios, d) Las características del men- Seleccionar una melodía de apoyo que sirvió de cortina musical. saje presentado. Organizar la presentación ordenada de los titulares Crear transiciones ágiles entre las noticias. Ensayar el avance de nuestras presentaciones. Unidad 3: El hogar de todos… 83 Información complementaria Estrategias diferenciadas ¿Qué es un podcast? Mientras esta actividad puede resultar entretenida para algunos estudian- Es un archivo de audio digital (generalmente en formato mp3) al tes, para otros puede que genere el pánico escénico y se los paralicen. En que se puede acceder en forma automática a través de internet. los ensayos identifique a aquellos estudiantes que se sienten inseguros o El contenido puede ser de lo más diverso: programas de radio, que manifiestan problemas en su desempeño. Aparte, motívelos a disfru- música, discursos, comentarios especializados, novelas habla- tar la experiencia, a ensayar en sus casas (frente a un espejo o usando una das, clases de idiomas y una infinidad de posibilidades. grabadora) y a presentarse frente a usted antes de la actividad grupal. Generalmente los podcasts son gratuitos y de libre acceso. En caso de que un grupo se entusiasmen con esta actividad y quieran pro- Cualquier persona, desde cualquier lugar del mundo, puede fundizar en ella, permita que redacten más informaciones para el avance, suscribirse o bajar contenido en audio a través de un podcast. a partir de hechos noticiosos que hayan sucedido en la semana. Tomado de: http://www.podcaster.cl/que-es-un-podcast/ Habilidades implicadas: implicadas: analizar, aplicar, crear, evaluar. Guía didáctica para el docente / Lenguaje 6º básico 125
  • 126.
    Sugerencias metodológicas Antes de iniciar la evaluación, revíse- Evaluación final la acuciosamente con sus estudiantes. La segunda parte se realiza en parejas: Para que compruebes lo que has aprendido en esta unidad, desarrolla la siguiente evaluación final. organícelas antes de comenzar, de modo I. Lee atentamente el siguiente texto. de agilizar el proceso posterior. Lea en voz alta, con ellos, la noticia pre- RADIO EL SEMBRADOR de Chillán, 104.7 FM sentada. En Quillón se realizó encuesta “Mi Opinión Cuenta 2009” Promueva un trabajo silencioso hasta La O cina de Protección a la Infancia de la comuna de Qui- la actividad IV. Posteriormente, solicite llón (OPD), realizó con gran éxito entre el 24 de Noviembre y 1° de Diciembre la Tercera Consulta Nacional “Mi opinión al curso mantener un diálogo centrado cuenta”, en el marco de la celebración de los 20 años de la en la actividad propuesta y con volumen Convención Internacional sobre los Derechos del niño. moderado para no interferir en el trabajo En forma entusiasta participaron en esta consulta niños y niñas que cursan entre 3º y 8º básico en los establecimientos educacio- de los demás. nes: Escuela Héroes del Itata, (del cual votaron 256 niñas y 124 Niña deposita su voto en una de las urnas niños); Escuela G 337 Coyanco (en el que participaron 82 niñas) y Cuando revise la evaluación, pídale al habilitadas para la votación. Colegio Quillón (en donde los votos se repartieron entre 18 niñas y 26 niños). curso que realice el avance noticioso La consulta señalada tiene como objetivo conocer a través de un voto secreto la percepción que de la información compartida, como si los niños, niñas y adolescentes tienen respecto a sus derechos, además de saber cuáles son los tuvieran que transmitir para una radio. más respetados, en comparación a los datos recogidos en las consultas de los años anteriores (2004 y 2006). Invítelos a sistematizar los contenidos La experiencia fue evaluada de manera favorable tanto por los niños y niñas que participaron, como aprendidos al respecto. por las y los profesionales involucrados en el proceso, ya que les permitió participar, reflexionar y opinar en torno a los derechos de la infancia. Actividades complementarias Una vez tabulados los datos se difundirán los resultados a nivel comunal, regional y nacional. Los materiales gráficos utilizados fueron aportados por la Municipalidad de Quillón y el Servicio Nacio- nal de Menores. Durante la revisión de esta evaluación Tomado de: genere diversas actividades que com- http://www.radioelsembrador.cl/index.php/noticias-sembrador/642- Unidad 1 Nuevas palabras opd-valle-del-sol-realizo-encuesta-mi-opinion-cuenta-2009 plementen el proceso y sean útiles para Tabulados: ordenados en aplicar los contenidos abordados en esta tablas. Unidad. Puede proponerlas a partir de preguntas tales como: ¿qué les parece Después de leer que en esta noticia no aparezca la cita o el II. Responde en tu cuaderno las siguientes preguntas: comentario de ninguno de los niños o ni- 1. ¿Cuál es la principal idea comunicada por este texto? ñas involucrados? (Solo se menciona que 2. ¿A través de qué medio se entregó esta información? evaluaron bien el proceso, de manera vaga 3. ¿Qué características propias de este medio se reflejan en el texto? ¿En qué lo notas? y general). Si hubiesen sido los reporteros 4. ¿Crees que es bueno consultar a los niños y niñas acerca del respeto hacia sus derechos? ¿Por qué? de esta información, ¿a quiénes habrían entrevistado? ¿Por qué? Señalen qué preguntas habrían realizado a las fuentes 84 Unidad 3: El hogar de todos… consultadas para enriquecer la noticia pu- blicada. Información complementaria Estrategias diferenciadas ¿Qué son las Oficinas de Protección de Derechos (OPD)? Para afianzar el proceso de comprensión lectora, Están definidas como instancias de atención ambulatoria de carácter local, que rea- de los estudiantes de ritmo más lento, reitere la lizan acciones de protección integral. Son operadas en convenio entre el SENAME y técnica del subrayado para identificar la idea cen- una o varias municipalidades, según sea el caso. Buscan contribuir a la generación de tral de cada párrafo. Posteriormente, pida a estos condiciones que favorezcan una cultura de reconocimiento y respeto de los derechos estudiantes que las ordenen y jerarquicen por im- de la infancia. portancia. Desde allí solicíteles que identifiquen el tema y verifiquen si el título es funcional a este. Sus acciones más relevantes son: la gestión interinstitucional hacia los sectores pú- Solo después de este ejercicio, propóngales conti- blicos y privados en el ámbito local; la promoción de los derechos de la infancia; el nuar con la evaluación. trabajo para implementar sistemas locales de protección y atención de niños, niñas y adolescentes que lo requieran. Habilidades implicadas: revisar, analizar, selec- Tomado de: http://www.sename.gov.cl/ cionar, construir. 126 Guía didáctica para el docente / Lenguaje 6º básico
  • 127.
    Unidad 3 Unidad Sugerencias metodológicas 3 Revise la evaluación con sus estudiantes y pregúnteles qué pasos realizaron para responder las preguntas de selección III. Encierra en un círculo la alternativa correcta. múltiple. Luego, solicíteles que resuel- 1. ¿A qué tipo de texto corresponde el leído? van otros ejemplos de concordancia no- A. De opinión. B. Informativo. minal y verbal, extractados del contexto C. Narrativo. de lectura. D. Literario. La actividad V da la posibilidad de que 2. ¿Por qué en este texto noticioso predomina la función referencial del lenguaje? A. Porque comunica opiniones objetivas acerca de un hecho noticioso. sus estudiantes redacten una noticia de B. Está destinado a receptores diversos y masivos. acuerdo al formato de la prensa escrita C. Comunica un hecho de interés en un lenguaje objetivo. o con los ajustes necesarios para ser D. Destaca un hecho que impactará a los receptores. trasmitida por la radio. En ambos casos, 3. Esta noticia fue transmitida por una radio, ¿por qué entonces se acompaña de una foto? evalúe la objetividad en la entrega de los A. Porque fue publicada al mismo tiempo en la prensa escrita. B. Porque se adaptó a una publicación en la página web de la radio. antecedentes, la estructura pertinente, C. Era necesario mostrar el hecho noticioso. los factores de interés periodístico, la D. Para darle el formato de noticia. coherencia y la cohesión de las ideas. IV. En la siguiente oración: Actividades complementarias La Oficina de Protección a la Infancia de la comuna de Quillón, (OPD) realizó con gran éxito la Tercera Consulta Nacional “Mi opinión cuenta”. Al finalizar la evaluación, invite a los y Explica la concordancia verbal: ¿cuál es el sujeto? ¿A qué persona corresponde? ¿Cuál es la forma verbal las estudiantes a generar sus propias conjugada? ¿Concuerdan sujeto y verbo? Responde en tu cuaderno. preguntas de selección múltiple, tales V. Junto a un compañero o compañera imaginen una noticia que quisieran escuchar, ver o leer a través de un como: preguntas de respuesta breve, medio de comunicación. Redáctenla respetando la estructura de la noticia, respondiendo a las seis pregun- tas básicas que la constituyen. preguntas de afirmaciones verdaderas o • Compartan con el resto de sus compañeros las noticias creadas y preséntenlas en un noticiario común ante falsas, completar oraciones o relacionar su curso. Junto a su profesor o profesora de Lenguaje y Comunicación evalúen cuáles se acercan más al términos pareados, entre otras. formato de la noticia. Para realizar esta tarea, solicíteles que VI. Junto a un compañero o compañera evalúen lo aprendido respondiendo en común las siguientes preguntas: revisen los contenidos abordados en 1. ¿Por qué las noticias no pueden considerarse opiniones? esta Unidad. Seleccionen al menos tres 2. ¿En qué situaciones de la vida diaria, escuchan, ven o leen noticias? Mencionen ejemplos. aspectos que quisieran evaluar. Elaboren 3. ¿Consideran importante estar informados? ¿Por qué? tres preguntas (una por cada aspecto 4. Anoten sus respuestas en su cuaderno y en una puesta en común, compártanlas con su curso. elegido) que puedan compartir con sus compañeros y compañeras. Escríbanlas y respóndanlas en sus cuadernos. Unidad 3: El hogar de todos… 85 Información complementaria Estrategias diferenciadas La enseñanza explícita: ¿qué se espera del profesor? Pensando en el proceso de evaluación sumativa al que se enfrentarán 1. Que sea flexible y creativo en la enseñanza y evaluación. sus estudiantes, fortalezca el aprendizaje de quienes manifiestan debi- lidades en este proceso. Pídales que diariamente, además de la lectura 2. Que despierte en los alumnos y alumnas la necesidad de me- personal, lean o escuchen al menos una noticia y que apliquen a ella los jorar el pensamiento. siguientes contenidos trabajados: a) Identificación de las partes de la no- 3. Que enseñe modelando paso a paso. ticia, b) Presencia o ausencia de la pirámide invertida, con la correspon- 4. Que aplique en diferentes contenidos instruccionales. diente fundamentación, c) Identificación de las preguntas respondidas 5. Que enseñe y evalúe la profundización del contenido. por la información. d) Evaluación del titular y propuesta para mejorarlo, 6. Que enseñe y evalúe destrezas intelectuales. e) Análisis de los factores de interés periodístico. Josefina Beas et al. Enseñar a pensar para aprender mejor. Santiago: Habilidades implicadas: revisar, analizar, aplicar, construir, evaluar. Ediciones Universidad Católica de Chile, 2003. Guía didáctica para el docente / Lenguaje 6º básico 127
  • 128.
    Sugerencias metodológicas Invite al curso a leer el organizador. De ¿Qué has aprendido? manera que comprendan que este tipo de recursos no solo es para visualizar Antes de desarrollar tu evaluación final revisa los contenidos tratados en esta unidad. los conceptos sino para entender su re- 1. Observa atentamente el siguiente mapa conceptual, relacionando e integrando los contenidos tratados. lación integrada con otros afines. Evalúe la comprensión del organizador Noticia preguntándoles qué nexos (palabras o es un ejemplo de frases) incluirían para facilitar su lectura comprensiva. Al igual que en ocasiones Texto informativo anteriores, proponga enriquecer el orga- su finalidad es nizador con otros conceptos y conteni- dos trabajados en la Unidad. Informar Actividades complementarias en ella predomina la a partir de En el sitio de World Press puede encon- trar fotografías premiadas en diferentes Función referencial o Factores de interés representativa del lenguaje periodístico categorías. En este proceso de cierre puede ser interesante expandir los con- tenidos trabajados hacia la imagen. se debe escribir con su estructura básica tiene Actualidad Proximidad Le sugerimos revisar previamente las fo- Trascendencia Relevancia tografías (algunas tienen un alto grado de Conflicto Objetividad y Cuerpo de Emoción crudeza, por lo tanto, no son recomen- concisión en el Coherencia y Titular la noticia cohesión dables para que los y las estudiantes las lenguaje trabajen directa y autónomamente). Por a través de ello le sugerimos el sitio para que usted seleccione algunas y, a partir de ellas, les motive a redactar la noticia. Concordancia Concordancia nominal verbal La dirección del sitio es: http://www.worldpressphoto.org 2. Responde en tu cuaderno: • ¿En qué se diferencia una noticia de un cuento? • ¿Cómo se relaciona el titular con el acontecimiento principal de un cuento? • ¿Qué importancia tiene la imagen en las noticias publicadas en la prensa escrita? Relaciona estas imágenes con las empleadas en la televisión e Internet. • ¿En qué lugar de este organizador incluirías la noticia radial? ¿Por qué? 86 Unidad 3: El hogar de todos… Información complementaria Estrategias diferenciadas Algunos objetivos que deberíamos tener en consideración cuando abordamos el estudio Pida a los y las estudiantes que requieran for- de los medios de comunicación son: a) Estimular el desarrollo de habilidades críticas en talecer el contenido presentado que a partir del los alumnos y alumnas, b) Ampliar el mundo de la sala de clases, incorporando informa- organizador gráfico, redacten una definición del ción relevante para su formación integral, c) El diálogo que se genere debe ser abierto. d) término “noticia”. Guíe la redacción con frases El profesor debe estimular el desarrollo cognitivo de los estudiantes, para que exploren, incompletas, tales como: Una noticia es un tex- descubran, se emocionen y elaboren juicios propios. to… //Su finalidad es… //Sus componentes Se deben favorecer y valorar las opiniones que los estudiantes desarrollen de manera principales son… individual y grupal, asumiendo una estrategia de neutralidad. Para ello, es necesario ha- Evalúe si esta actividad es conveniente realizarla cer preguntas que no manifiesten juicios, tratando de no intencionar respuestas gratas de manera personal, o bien, en voz alta. al mundo adulto, pero que se alejan del sentir juvenil. Habilidades implicadas: observar, relacionar, Tomado de: http://www.educarchile.cl/Portal.Base/Web/VerContenido.aspx?GUID=6496d9ea- integrar. 510b-4e20-80e1-af1cac7e3d3a&ID=183224 128 Guía didáctica para el docente / Lenguaje 6º básico
  • 129.
    Unidad 3 Unidad Sugerencias metodológicas Revisa tus logros 3 Pida a sus estudiantes, que al finalizar la Unidad integren los ejes temáticos con los contenidos curriculares conceptua- I. Autoevaluación Revisa si lograste los aprendizajes esperados les. Para ello, pídales que relacionen las para esta unidad, completando la siguiente pauta. Marca con  tu respuesta. Niveles de logros ideas desarrolladas en torno a comuni- A partir de los contenidos y temas tratados en esta unidad logré... Sí No Puedo mejorar car información, comprensión lectora y 1 Conocer y valorar el derecho a crecer sano y en un medio ambiente que proteja la vida. producción escrita, cuidado responsable 2 Identificar las características de un texto informativo. de la naturaleza y el derecho de los ni- 3 Reconocer la noticia como un texto informativo e identificar sus componentes principales. ños y niñas a crecer sanos física, mental 4 Producir en forma oral y escrita titulares noticiosos. y emocionalmente. 5 Comprender y aplicar los conceptos de concordancia nominal y verbal. 6 Reconocer las características de los avances noticiosos radiales. De esta manera logrará que integren 7 Crear y leer avances noticiosos radiales. todos los aspectos presentados en la 8 Producir un texto informativo escrito. propuesta didáctica de la Unidad. 9 Valorar la lectura como una práctica que me permite ampliar mi visión de mundo. Para ello, ínstelos a desarrollar respon- 10 Valorar la comunicación, especialmente la escrita, comprendiendo sus efectos sobre el receptor. sablemente la pauta de autoevaluación 11 Desarrollar y valorar el trabajo colectivo con mis compañeros y compañeras. y a participar en la actividad final de II. Coevalúa tu aprendizaje junto con tu curso. carácter metacognitivo. En esta última, 1. De acuerdo a las indicaciones que dé tu profesor o profesora, organicen grupos de cinco integrantes. podrán compartir, valorar y reflexionar 2. Al azar recibirán uno de los siguientes temas tratados en esta unidad: sobre el interés o utilidad que han des- • La noticia. cubierto en esta propuesta didáctica. • El lenguaje informativo. • Las diferencias entre la prensa escrita y un noticiero radial. • Las diferencias entre un texto narrativo y un texto informativo. Actividades complementarias • La concordancia. 3. Revisen los contenidos respectivos, prepárenlos y estructuren la información, de modo que sea fácil de Si es posible, coordine una visita a un me- comprender. dio de comunicación local, (diario, radio o 4. Busquen o elaboren ejemplos nuevos que permitan afianzar los contenidos. TV), de modo que sus estudiantes, puedan 5. Presenten el tema a sus compañeros, como si fuesen profesores y profesoras. vivenciar la experiencia real de una sala III. Para cerrar la actividad comenten en común, en torno a las preguntas que siguen: de prensa y la diversidad de profesionales A. ¿Es importante informarse? que trabajan en ella. Antes de realizar la B. ¿Qué dificultades encuentro para lograr estar informado o informada? C. ¿Qué sucede cuando desconocen lo que sucede en las siguientes situaciones? salida a terreno, pída a los estudiantes que • En tu país. elaboren una pauta de preguntas previas • Tu familia. • Tu escuela. que puedan plantear a los profesionales • Tu curso. o encargados del medio durante la visita. • En un grupo de amigos. Asimismo, solicíteles que anoten sus im- presiones para poder compartirlas poste- Unidad 3: El hogar de todos… 87 riormente en el curso. Información complementaria Estrategias diferenciadas Si bien en esta Unidad priorizamos la “pirámide invertida”, la redacción Converse con aquellos estudiantes que no hayan alcanzado de la noticia puede presentar diferentes modalidades tales como: logros suficientes. En conjunto con ellos, determine qué estra- a) Pirámide invertida: presenta los sucesos en orden de importancia. tegias se emplearán para afianzar los contenidos, dependiendo La respuesta a las seis preguntas formales va arriba en el lead. Hacia de las debilidades que estos manifiesten. Según sea el caso, abajo y en orden decreciente se desarrolla el resto de la información. puede solicitarles que: a) Revisen los ejercicios de producción de textos realizados y que extraigan cinco oraciones para ana- b) Pirámide normal: produce interés hasta el final. Aunque también se en- lizar la concordancia gramatical, b) Reescriban el texto pro- tiende como pirámide normal a una nota redactada en forma cronológica, ducido en el Taller de comunicación escrita, mejorando los es decir, colocando los hechos en el estricto orden en que ocurrieron. aspectos necesarios, c) Preparen un nuevo avance noticioso, c) Pirámide mixta o yunque: el elemento de mayor importancia cons- con tres noticias recientes que se relacionen con las temáticas tituirá el lead, luego se desarrolla la información en orden decreciente, abordadas en esta Unidad. reservando para el final un nuevo elemento de valor o “remate”. Habilidades implicadas: relacionar, integrar, aplicar, evaluar. Tomado de: http://periodismoescolar.iespana.es/3.html Guía didáctica para el docente / Lenguaje 6º básico 129
  • 130.
    SOLUCIONARIO III. 1. En la revisión, evalúe: • La estructura empleada (construcción del titular, uso Solucionario de la Unidad 3 de párrafos). • El ajuste en el lenguaje empleado (del lenguaje literario Página 64 hacia el lenguaje conciso, con oraciones breves y simples). I. • El propósito del texto (informar). 1. En el texto se habla de un río que cambió de rumbo tras 2. Ajustes realizados en los ámbitos de la estructura (espe- la violencia generada en el pueblo de Chimel. cialmente título), lenguaje empleado, propósito del texto. 2. El relato es un texto narrativo autobiográfico escrito Página 66 por Rigoberta Menchú. En primera persona gramatical recuerda y reflexiona en torno a la naturaleza que la Antes de leer rodeaba cuando era niña y a la armonía perdida entre 1. El título es: “Niños de hasta 12 años ingresarán gratis a esta y el pueblo, tras la maldad producida. Parques Nacionales este fin de semana”. La estructura del en- 3. El relato presenta a Chimel, un pueblo que, dados cabezado permite al lector diversas entradas a la información: los antecedentes biográficos manejados de la autora, al leerlo ya debiera quedar enterado de la noticia y, después, podemos localizar en Guatemala, América Central. La podrá evaluar si desea o no profundizar en la información. autora se refiere a hechos ocurridos en su infancia, es ¿Cómo estás leyendo? decir, en la década de los ’60. 1. Los Parques o Reservas Nacionales y Monumentos Naturales son “áreas protegidas por el Estado que preservan en el país Página 65 ecosistemas y ambientes culturales únicos a nivel mundial”. II. 1. La idea principal del texto es que fue prohibida la extrac- Página 67 ción de salmones de pesca deportiva en el río Petrohué. ¿Cómo estás leyendo? 2. La idea principal se destaca en el título y en la oración 2. Al conocer estas áreas protegidas, los niños pueden asumir que lo precede (posteriormente, los niños y niñas sabrán la responsabilidad del cuidado de la naturaleza. que esta parte se llama epígrafe). Dentro del cuerpo de 3. La gratuidad para los niños hasta 12 años en el ingreso a la noticia, la idea se desarrolla explica en el segundo las Áreas Silvestres Protegidas. párrafo. 4. Son acciones que fomentan el compromiso con el medio 3. La medida fue adoptada por el director zonal de pesca ambiente y difunden la protección de la naturaleza. de la Región de los Lagos, Pedro Brunetti. 5. La arborización urbana es una acción concreta en el marco 4. Tabla comparativa: de la descontaminación. Historia del río que Protegen pesca en río cambió al mundo. Petrohué. Página 68 Rigoberta Menchú. Autor Desconocido (muchas ve- I. ces, la noticia no va formada 1. La página Web de una institución recoge la información más por el periodista que la relevante de esta; se convierte en un medio de difusión. realiza). 2. Procure que la revisión no solo tienda a una crítica hacia los Lenguaje literario, Título Lenguaje conciso, informa- propio del género tivo. Se destaca el verbo adultos, sino que también ofrezca la oportunidad de revisar narrativo. “protegen”. acciones concretas que los niños y niñas puedan realizar Narrar Propósito Informar como reflejo de su preocupación por el medio ambiente. del texto 3. Pueden ingresar al sitio Web o revisar las cartillas educativas Título y párrafos, Estructura Título (con información que del organismo. Verán que en todos los ámbitos de la vida diaria con estructura na- del texto lo precede) y párrafos. La pueden colaborar, no solo con CONAF, sino con el planeta. rrativa. información más importante 4. El texto se vincula con el derecho orientador en tres ámbitos: va al comienzo; al final, se entregan antecedentes vida sana, al aire libre y en contacto con la naturaleza; res- complementarios. ponsabilidad por el entorno personal y social; y lucha contra la contaminación. 130 Guía didáctica para el docente / Lenguaje 6º básico
  • 131.
    Unidad 3 II. • La autobiografía se centra en el autor del relato, que es sub- 1. b) 2. b) 3. d) 4. a) jetivo y que emplea un lenguaje literario, con una estructura narrativa. La lectura no contempla estos elementos. III. 1. El hecho comunicado es la invitación que el Ministerio Página 70 de Agricultura realiza a los niños de hasta 12 años para 1. Las respuestas se complementarán para aproximarse a una ingresar gratuitamente a los Parques Nacionales, los días definición del concepto “noticia”. En esta página, verán que es “un 8 y 9 de agosto de 2009, en el marco de la celebración tipo de texto informativo característico de los medios de comuni- del Día del niño. El anuncio se realiza en el jardín infantil cación periodísticos, cuyo objetivo es comunicar una información “Bernardo O’Higgins”. de interés público, en forma clara, breve, rápida y objetiva”. 2. El interés público y la actualidad hacen que este hecho 2. Ambos textos se escriben en prosa (párrafos) y están dirigi- se transforme en noticia. Si no se comunica, muchos dos a un destinatario, que incluso puede ser desconocido. niños y niñas no accederán a este ofrecimiento que La diferencia es que la noticia no es una creación literaria puede ser una oportunidad para estar en contacto con subjetiva. Su lenguaje es conciso y tiende a la objetividad. Si la naturaleza. revisamos la estructura formal del texto, también identifica- 3. La Ministra de Agricultura, Marigen Hornkohl, es quien remos el titular como una diferencia entre ambos textos. protagoniza la noticia por ser quien la anuncia y Catalina Bau, Directora Ejecutiva de CONAF. Involucrados también Página 71 en esta información, aunque no participan activamente Respuestas a las seis preguntas básicas: en los antecedentes expuestos, son los propios niños y 1. ¿Qué ha sucedido? Ministra de Agricultura invitó a los niñas de hasta 12 años y los funcionarios de CONAF. niños de hasta 12 años a ingresar gratis a Parques 4. Respuestas: Nacionales durante el 8 y 9 de agosto de 2009. • En el título destacado en letra más grande se informa del 2. ¿Quiénes participan en el hecho? Ministra de Agricul- hecho noticioso, es la idea central del texto. tura, Directora Ejecutiva de CONAF y los niños y niñas • Las oraciones destacadas que acompañan al título invitados. entregan antecedentes complementarios que ayudan a 3. ¿Cuándo ha ocurrido? El 7 de agosto de 2009. comprender la información. 4. ¿Dónde se desarrolla el hecho? En el jardín infantil • Son muchas las noticias que se nos presentan. Los títu- “Bernardo O’Higgins” se anuncia la invitación, que se los y las oraciones destacadas nos permiten hacer una concretará en los Parques Nacionales. revisión general de las informaciones para detenernos en 5. ¿Cómo sucedió? En el marco de un encuentro con niños aquellas que nos interesa profundizar. y niñas del jardín infantil “Bernardo O’Higgins”, dentro 5. La fecha ayuda a conocer cuándo se emitió la información del plan de protección ambiental. para evaluar su vigencia. 6. ¿Por qué ocurrió? Porque es una forma diferente de celebrar a los niños y niñas y de invitarlos a estar en IV. contacto con la naturaleza, como una acción para que • Diferencias entre la lectura central y los textos de las Uni- asuman el cuidado del medio ambiente. dades anteriores: autor en anonimato (responsabilidad de la información la asume el medio que publica la noticia); Actividad 2 titular con diversas oraciones destacadas complementa- 4. Este hecho es una noticia, porque es actual (al momento rias; propósito de informar (en vez de persuadir o narrar); de publicación), próximo, es trascendente y relevante. lenguaje conciso, breve y sencillo. Procura la objetividad en los hechos presentados. Página 72 Actividad 1 • La lectura no corresponde a un texto de opinión, porque no busca persuadir al lector, sino informarlo. Quien 1. “Decisión” es un sustantivo femenino y singular, por lo tanto, informa mantiene un lenguaje objetivo. su determinante se ajusta a esta característica (“la” es un • La lectura no corresponde a un texto narrativo, porque no artículo femenino y singular). es una creación literaria subjetiva. Su lenguaje es conciso 2. La celebración o festejo ya enmarca todas las actividades y tiende a la objetividad. Si revisamos la estructura formal organizadas para el Día del niño. No se requiere el plural. del texto, también identificaremos el titular como una 3. “Ingresarán” es un verbo que está en tercera persona gra- diferencia entre ambos textos. matical, plural, porque se refiere al sujeto “niños y niñas”. Guía didáctica para el docente / Lenguaje 6º básico 131
  • 132.
    4. En labajada de título se alude a la Ministra de Agricultura que el desarrollo automotor sea amigable con el medio (tercera persona, singular). ambiente, al usar energía renovable y limpia. Actividad 2 IV. 1. Género y número de los sustantivos destacados: D. La forma verbal “hacen” determina concuerda en • bosque: masculino, singular persona gramatical con el núcleo del sujeto (sustantivo • norte: masculino, singular “bolsas”). • camanchaca: femenino, singular Página 77 2. Los sustantivos sí concuerdan en género y número con las Después de leer palabras subrayadas. Esto es necesario para resguardar la 1. La familia del anciano es unida y preocupada por el anciano. claridad del mensaje y la cohesión de las ideas expuestas. Es capaz de trabajar en equipo en una empresa que, a ojos Página 73 de algunos, puede parecer descabellada. Actividad 3 2. Zuang tenía fama de sabio, pero que se queda sin respuesta ante las palabras: no logra comprender la trascendencia de I. la iniciativa del anciano. 1. El sujeto de la oración es CONAF (tercera persona singu- 3. El trabajo en equipo, creer en los sueños y tener un objetivo lar). por el cual vivir son algunas de las posibilidades que se 2. La forma verbal conjugada es “entregará”. pueden considerar en esta respuesta. 3. Sí concuerdan, porque tanto “CONAF”, como “Entregará” están en tercera persona singular. Página 79 Cuando escribas II. 1. Sustantivos y sus determinantes requieren concordancia Justificación del empleo de tildes: nominal, que ayuda a cohesionar las partes de la oración. • día: hiato (tilde en vocal cerrada tónica). La concordancia verbal se expresa en la relación que • cumplió: aguda terminada en vocal. se establece entre la persona gramatical del núcleo del • reunión: aguda terminada en consonante “n”. sujeto y la forma verbal empleada. • corriésemos: esdrújula. 2. La concordancia apunta a cohesionar las ideas. Si • estúpido: esdrújula. nuestro discurso tiene problemas en la concordancia, • débil: grave terminada en consonante “l”. puede que el mensaje sea confuso. 3. La primera opción es la correcta: entusiasmados. Página 81 4. El adjetivo (respetando el número del sujeto), concuerda I. en género con el último sustantivo determinado. 1. La principal idea comunicada en el mensaje de la joven es que los niños y niñas necesitan que los adultos cam- Página 74 bien sus prioridades para que la vida del ser humano II. pueda seguir desarrollándose en un medio ambiente 1. c) limpio, acogedor y seguro para todos. 2. Ejemplos utilizados para expresar el descontento ante las desigualdades que existen entre los seres humanos: La vida Página 75 privilegiada en Canadá y en países del Norte, donde no se 2. c) comparte con los que necesitan, en contraposición al niño que vive en una calle en Brasil y que desearía ser rico para III. compartir con los demás, un niño muriendo de hambre en 1. La principal idea es la exhibición del auto solar “Eolian” Somalia, una víctima de la guerra en el Medio Oriente o un en la Feria Tecnológica de Iquique. mendigo en India. 2. El “Eolian” se expondrá en Iquique y Huara. 3. Defiende el derecho a crecer sanos física, mental y 3. Con la fabricación de este auto solar, los estudiantes emocionalmente. Al presentarse frente a los represen- pretenden demostrar que la energía solar puede hacer tantes mundiales de la conferencia, también defiende el derecho a la libre expresión. 132 Guía didáctica para el docente / Lenguaje 6º básico
  • 133.
    Unidad 3 4. El mensaje no ha perdido vigencia, porque aún no se 4. En las respuestas, establecer un vínculo con el derecho han tomado medidas que hayan logrado frenar el daño a expresarse. medioambiental y las desigualdades sociales que plantea la joven. Página 85 5. El título tiende a la emoción y a la relevancia. El verbo III. “silenciar” posee fuerza, sobre todo porque es realizado 1. b) 2. c) 3. b) por una niña frente a un auditorio adulto y poderoso. IV. Análisis de la oración 6. Es un hecho noticioso, porque es actual, trascendente, • Sujeto: la Oficina de Protección a la Infancia de la co- relevante, emocionante. Presenta también un problema muna de Quillón (OPD) que genera conflictos políticos, científicos, económicos y • Persona gramatical del sujeto: tercera persona singular sociales. Aunque sucede el hecho no se produce cerca • Forma verbal conjugada: realizó (tercera persona singu- de nosotros, sí no es próximo porque el mensaje también lar) contempla desafíos que vemos cotidianamente. • Existe concordancia sujeto y predicado. Página 82 VI. Leer y escuchar noticias 1. Las noticias no pueden considerarse como opiniones, • Un lector de noticias requiere dejar de hacer otras actividades porque en estas predomina la subjetividad y el propósito de para acceder a la información; puede volver a revisar el mensaje persuadir o convencer. En cambio, en la noticia se busca cuando y cuantas veces quiera; tiene claves visuales que ayudan informar lo más objetivamente posible. Eso sí, una noticia a comprender la información (titular, imágenes). El auditor puede puede incorporar las opiniones de las fuentes consultadas. escuchar el mensaje sin necesidad de interrumpir lo que hace Página 86 (puede manejar un auto, cocinar, trotar o bañarse, por ejemplo); requiere que el mensaje se reitere (al menos en sus aspectos 2. claves), porque no puede revisarlo por su cuenta; despliega su 1. Las noticias presentan un lenguaje objetivo, conciso y imaginación mediante la voz, música, silencios y efectos sonoros. sencillo, pues tienen como interés informar de la manera (Además, la información que recibe el auditor puede ser más más clara posible. En cambio, los cuentos poseen un rápida que la que se pone a disposición del lector.) lenguaje literario y se crean desde la subjetividad del • El ajuste debiera contemplar la adaptación del encabezado, autor. Su propósito es narrar una historia. frases breves, la reiteración de las ideas claves para que el 2. Durante la lectura de un cuento, podemos identificar el auditor las logre jerarquizar y recordar, y la incorporación de acontecimiento principal, del cual el título no necesaria- efectos de sonido y grabaciones de las fuentes consultadas mente da cuenta. A diferencia de esto, en la noticia el para enriquecer el mensaje. hecho principal debiera ser parte del titular, pues el objetivo • La fuerza de un titular en la prensa escrita puede ser muy del encabezado es informar. potente (tamaño de letra, color del título, imágenes de apoyo). 3. En la prensa escrita, las imágenes complementan la infor- Sin embargo, la voz es un recurso también potente, sobre mación: permiten que el lector pueda darle mayor crédito todo si el titular radial está bien escrito. a la información que recibe. En ocasiones, una imagen • Contemple los ajustes ya expuestos a la hora de revisar los ejer- vale más que mil palabras, por lo tanto, muchas veces, la cicios propuestos. El titular debe ajustarse para que, cerrando imagen puede ser tan o más potente que el mismo titular, los ojos, se pueda comprender la información transmitida. tal como ocurre con los medios audiovisuales. 4. La noticia radial puede vincularse con la casilla de los Página 84 ejemplos de “Medios”. Específicamente desde la radio. II. 1. La principal idea comunicada es la realización de la Página 87 encuesta “Mi Opinión Cuenta 2009”, consulta que se III. realiza entre niños y niñas de la comuna de Quillón. a) Informarse es necesario, porque reduce el grado de in- 2. Esta información se entrega en el sitio Web de la radio certidumbre en el que vivimos. Al informarnos, podemos El Sembrador, de Chillán. movernos mejor en la vida, tomar decisiones de manera 3. Aunque es una radio, el sitio Web es un medio electrónico fundamentada y formarnos una opinión completa de los que mantiene las características de la prensa escrita. acontecimientos que suceden. Guía didáctica para el docente / Lenguaje 6º básico 133
  • 134.
    Recursos adicionales Este recurso de evaluación le permitirá enriquecer las instancias de aprendizaje de sus estudiantes, así como establecer los ajustes pertinentes durante el cierre del proceso. Material fotocopiable Evaluación final Nombre: Curso: Fecha: I. Lee atentamente el siguiente texto. Pan Gu, el gigante y el creador del mundo Mito chino de la creación Cuando el Cielo y la Tierra todavía no existían en el Universo, en medio de la nada dormía un descomunal gigante: su nombre era Pan Gu. Había reposado en el centro de un huevo primordial durante dieciocho mil años. Un día, su cuerpo comenzó a crecer, hasta que el huevo ya no pudo contenerlo y estalló en millones de fragmentos. Las partes más livianas de la cáscara volaron hacia arriba y fueron a constituir el Cielo, mientras que las más pesa- das formaron la Tierra. En ese momento, el gigante se despertó y admiró su obra, asombrado y feliz. No obstante, como temía que el Cielo y la Tierra volvieran a mezclarse, se colocó entre los dos mundos, de manera tal que sostenía el Cielo y lo mantenía alejado de la Tierra. El tiempo transcurría así para el gigante, en tanto que el Cielo adquiría su forma definitiva, a la par del hemis- ferio terrestre. Un día, después de miles y miles de años, Pan Gu, incapaz de soportar un peso tan grande, murió. Su cuerpo, sin embargo, no dejó de producir vida: su cabeza se convirtió en una cadena de montañas; los dientes y los huesos, en rocas; los ojos se transformaron en los astros esplendentes del Sol y la Luna. Con su hálito de dios moribundo, fueron creados los vientos, y de su barba nacieron las estrellas. Su carne pasó a ser la Tierra, que fue recorrida por ríos y mares generados por su sangre. Finalmente, las pulgas de su cuerpo se transformaron en seres humanos, con lo cual terminó su tarea. Pero antes de morir, Pan Gu comprendió que su espíritu continuaría viviendo en un mortal, y por ese motivo eligió entrar en el cuerpo de un sabio eremita dotado de todas las virtudes. Una mañana, el eremita subió a la cumbre más alta de una montaña para respirar aire puro y, en este momento, Pan Gu penetró en él para permanecer allí doce años y renacer luego en el cuerpo de un niño. Mitología, Enciclopedia del Estudiante Larousse, Santiago de Chile, 2002. 134 Guía didáctica para el docente / Lenguaje 6º básico
  • 135.
    Recursos adicionales Material fotocopiable II. En cada uno de los siguientes ejercicios, selecciona la alternativa correcta. 1. ¿Cuál es el propósito de este texto? a) Informar al lector acerca de la vida de Pan Gu. b) Explicar cómo Pan Gu renació en el cuerpo de un niño. c) Relatar una explicación del origen del mundo. d) Convencer al lector de cómo se formó el mundo. 2. ¿Qué tipo de texto es el leído? a) Narrativo. b) Autobiográfico. c) Biográfico. d) Persuasivo. 3. ¿Cuál es el orden en el que se presentan las acciones que relata el texto? a) El espíritu de Pan Gu habita en el cuerpo de un eremita – El cuerpo de Pan Gu da forma al Cielo y la Tierra – Pan Gu duerme adentro de un huevo – Pan Gu muere y su cuerpo da vida a ríos y montañas. b) Pan Gu duerme adentro de un huevo – Pan Gu muere y su cuerpo da vida a ríos y montañas – El cuerpo de Pan Gu da forma al Cielo y la Tierra – El espíritu de Pan Gu habita en el cuerpo de un eremita. c) El cuerpo de Pan Gu da forma al Cielo y la Tierra – Pan Gu duerme adentro de un huevo – El espíritu de Pan Gu habita en el cuerpo de un eremita – Pan Gu muere y su cuerpo da vida a ríos y montañas. d) Pan Gu duerme adentro de un huevo – El cuerpo de Pan Gu da forma al Cielo y la Tierra – Pan Gu muere y su cuerpo da vida a ríos y montañas – El espíritu de Pan Gu habita en el cuerpo de un eremita. III. Transforma este texto en una noticia. En tu trabajo, considera: - Escoger uno de los hechos que se cuentan. - Producir un texto de, aproximadamente, 15 líneas. - El título se complementa con un epígrafe. - Organizar las ideas sobre la base de la pirámide invertida. - Mantener la objetividad del mensaje. IV. Responde: 1. Explica cómo construiste el titular de tu noticia. 2. ¿Por qué es importante mantener la objetividad del mensaje? ¿Cómo lo logras? 3. Si tuvieras que escoger una imagen para acompañar tu noticia, ¿cuál incorporarías? ¿Qué información entregar? 4. Señala un factor de interés periodístico que esté presente en tu texto. Fundamenta tu decisión. V. Concordancia gramatical Lee la siguiente oración y responde las preguntas: El eremita subió a la cumbre más alta de una montaña para respirar aire puro. a) ¿Cuál es el sujeto de esta oración? ¿Qué persona gramatical le corresponde? b) ¿Sujeto y verbo concuerdan en personan y número? ¿Cómo lo compruebas? c) El sustantivo “aire”, ¿concuerda en género y número con el adjetivo que lo determina? Guía didáctica para el docente / Lenguaje 6º básico 135
  • 136.
    Recursos adicionales Material fotocopiable Solucionario de la Evaluación Fotocopiable II. V. 1. c) El eremita subió a la cumbre más alta de una 2. a) montaña para respirar aire puro. 3. d) a) El sujeto de la oración es “el eremita” (tercera per- sona singular). III. Aspectos evaluados: b) El sujeto y el verbo concuerdan persona y número, porque el verbo “subió” también está en tercera - Hecho pertenece al texto leído. persona singular. - El texto tiene, aproximadamente, 15 líneas. c) El sustantivo “aire” es masculino y singular, al igual - El título se complementa con un epígrafe. que el adjetivo que lo determina (“puro”). - El texto se organiza sobre la base de la pirámide invertida. - El mensaje es objetivo. IV. 1. La explicación debe contemplar el hecho de que el título recoge la información principal y que el epígrafe añade un antecedente comple- mentario. 2. La objetividad del mensaje ayuda a transmi- tir una información lo más veraz posible, sin intentar persuadir ni convencer al lector. Se comprueba revisando que no se refleje en el texto ni el punto de vista personal ni la propia opinión. 3. La imagen debe ser un complemento a la no- ticia. Debe informar o mostrar aspectos de la información entregada al receptor. 4. El factor seleccionado debe ser justificado a partir de la característica de cada uno de ellos. 136 Guía didáctica para el docente / Lenguaje 6º básico
  • 137.
    Esta pauta leservirá para evaluar la producción de textos noticiosos. También es aplicable a las Recursos adicionales situaciones de transformación de texto literario a informativo. Material fotocopiable Modelo de Pauta de Evaluación Rúbrica para evaluar un texto noticioso Puntaje Puntaje Aspecto ideal obtenido 1. El titular informa el aspecto central de la noticia. 3 2. El lead resume la información más importante. 3 3. El texto responde a las preguntas básicas de la noticia, de acuerdo con la situación y 6 los hechos informados. 4. El cuerpo de la noticia se construye sobre la base de la pirámide invertida. 3 5. Las imágenes o fotografías que se presentan complementan o refuerzan la información 3 presentada. 6. Las imágenes o fotografías tienen una frase explicativa o pie de foto. 2 7. En el texto predomina la función referencial del lenguaje. 3 8. El lenguaje empleado en el texto es fundamentalmente objetivo y formal. 3 9. El texto presenta “hechos veraces” o posibles de constatar en la realidad. 3 10. En el texto se respeta la concordancia nominal y verbal al construir oraciones. 3 11. El texto mantiene una correcta ortografía literal, puntual y acentual. 3 12. El trabajo se presenta limpio y ordenado. 2 Puntaje final 37 Comentarios: Guía didáctica para el docente / Lenguaje 6º básico 137
  • 138.
    Recursos adicionales Actividad colectiva que permite afianzar las características del lenguaje radial, antes de preparar los avances noticiosos radiales del Taller de comunicación oral (Págs. 82 y 83 del T. Estudiante). Material fotocopiable Recurso Didáctico I. Completen el siguiente organizador gráfico. Lenguaje Oraciones necesita sustentada en Noticia radial posee Elementos que potencian el mensaje 138 Guía didáctica para el docente / Lenguaje 6º básico
  • 139.
    Recursos adicionales Material fotocopiable II. Para aplicar la información del organizador gráfico, lean el siguiente texto. La hora del planeta La Hora del Planeta (LHP/Earth Hour) es la campaña más grande a nivel mundial en la lucha contra el cambio climático y es promovida por WWF, la organización mundial de conservación. Se trata de una iniciativa de sensibilización pública, que busca la participación de las ciudades, las corporaciones y principalmente las personas para que apaguen sus luces no esenciales y los aparatos eléctricos prescindibles durante una hora. Este gran evento, que se inició hace tres años en Sydney, Australia, se ha masificado a tal punto que en su última versión, en marzo de 2009, logró la participación de un billón de personas de más de 4.000 ciudades en 88 países. Además, esta última Hora del Planeta marcó el debut oficial de Chile en esta gran cruzada mundial, la cual fue promovida por WWF Chile en diversos niveles, sumando a actores públicos y privados, además de la sociedad civil, en conjunto con socios y voluntarios en Santiago y Valdivia, las dos ciudades en donde WWF cuenta con presencia institucional en Chile. El apoyo de todos resultó clave para el éxito del evento, que en la capital logró el apagado de edificios tan emble- máticos como La Moneda. Aún celebrando el gran impacto conseguido por La Hora del Planeta 2009, WWF Chile espera que LHP 2010 sea un evento aún más grande, el cual se realizará en todo el mundo entre las 8:30pm y las 9:30pm, hora local, del sábado 27 de marzo de 2010. Fuente: http://chile.panda.org/que_hacemos/horadelplaneta/2010/ III. Realicen los siguientes ejercicios. 1. En el texto leído, ¿cuál es la noticia? 2. ¿Qué factores de la comunicación convierten la información central en una noticia? 3. Como curso, determinen de qué manera se podría entregar esta información en una radio: a) ¿Cuál sería el avance noticioso? ¿Qué antecedentes incluirían en él? b) ¿Qué características del medio radial debieran tener en cuenta para que el mensaje se transmita eficazmente a los auditores? c) ¿Qué sucedería si en la radio esta información se entregase sin ningún ajuste? Guía didáctica para el docente / Lenguaje 6º básico 139
  • 140.
    Recursos adicionales Este recurso permite reforzar el ejercicio de la compresión lectora y ahondar en la reflexión sobre el tema de la Unidad. Material fotocopiable Lectura fotocopiable Sección Vida, Ciencia y Tecnología El Mercurio, Viernes 5 de febrero de 2010 Actividad toma fuerza en Santiago Vecinos se unen para trabajar en huertos comunitarios y repartirse las cosechas Vivir en medio de la ciudad ya no es excusa para no plantar. Distintas iniciativas buscan rescatar la siembra de verduras orgánicas y, de paso, lograr que los habitantes del mismo barrio se conozcan entre sí. Amalia Torres A cambio de ayudar a preparar el compost que servirá de abo- no para la huerta, varias tardes Javier Molina vuelve a su casa, cargando algunos tomates che- rry, lechugas y, si es temporada, sabrosos zapallos, entre otras MACARENA PEREZ verduras frescas. Javier vive en una tranquila calle de Providencia y su vecina es ENTORNO URBANO.– Al lado de la cancha de fútbol están las hierbas medicinales de la Villa Cuatro Álamos. Los vecinos saben que pueden sacar lo que necesiten. Stephanie Holiman, quien desde hace cuatro años construyó en Todos ayudan cancha de fútbol del barrio. su jardín el huerto comunitario En los 100 metros cuadrados del “La idea es que cada uno saque Hada Verde. huerto Hada Verde crecen papas, lo que estime conveniente y ha acelgas, zapallos italianos, lavan- funcionado. Aunque somos 330 En su vergel hay días donde personas en la villa, nadie saca das, salvia, entre decenas de otras vecinos y amigos voluntarios, especies. la mata completa”, explica Luis como Javier, pueden ayudar a ha- Pero no siempre fue así. Años Márquez, presidente del centro cer almácigos, trasplantar, regar, atrás, los cultivos de Stephanie cultural, social y de medio am- controlar las plagas o aprender estaban apretados en el balcón de biente El Ceibo, que desde 2005 un departamento santiaguino. ha estado detrás de la mayoría de a fabricar fertilizantes naturales, las iniciativas ecológicas de este entre otras labores, que según Luego, como eran muchos los sector de Maipú. Stephanie “son inagotables”. amigos que querían participar en el proceso, Stephanie pidió presta- En su centro, por ejemplo, también “Siempre hay algo que se pueda do el trozo de un patio que rápida- tienen un huerto y un invernadero hacer. ¡Trabajo no falta! El fin de mente les quedó chico. Finalmente donde los vecinos pueden acer- semana también vienen algunos carse a cosechar ciboulette, ají, llegó a esta casa donde hay espa- acelgas, entre vecinos oficinistas a relajarse un cio suficiente para todos. otras verduras y Nuevas palabras rato ayudando acá y a pasar un Claro que su iniciativa no es la donde, además, momento en contacto con la tie- única que busca promover los se les enseña a Compost: humus obtenido por : rra”, asegura Stephanie. huertos colectivos. todos los intere- descomposición bioquímica re- En la Villa Cuatro Álamos, de sados sobre los siduos orgánicos. Y agrega: “Me pasa mucho que Maipú, los vecinos ya no compran cuidados para Vergel: huerto con flores y ár- : cuando terminan su labor y les doy menta, toronjil ni paico. crear una huer- boles frutales. las gracias por haber venido a tra- Todas estas hierbas medicinales ta orgánica. Almácigos: lugares donde se : bajar, ellos me dicen, “No gracias las obtienen de una plantación siembran los vegetales. a ti por tener este espacio””. común que crearon al lado de la Ciboulette: planta de la que se : utilizan sobre todo las hojas pi- cadas como hierba aromática. 140 Guía didáctica para el docente / Lenguaje 6º básico
  • 141.
    Recursos adicionales Material fotocopiable El Mercurio, Viernes 5 de febrero de 2010 Más amigos Tanto ha prendido la idea entre los Su idea es replicar estas iniciativas vecinos, que “algunos llegan con en otras zonas del país y por eso, plantitas que les regalan familiares del cada mes, 250 dirigentes de Ran- campo y las plantan acá”, dice Luis. cagua, Curicó y Santiago van a Todos trabajan en el cuidado de aprender de este “ecobarrio”. las plantas: “Incluso tenemos una “Con esta forma de vida puedo plaza donde pusimos puros árbo- conseguir alimento sano, tener les frutales. Naranjos, limoneros, medicina natural, aprender de la manzanos, duraznos, nogales, tierra y además ayudar a que los entre muchos árboles nativos, y lo vecinos nos conozcamos más. Hay STEPHANIE HOLIMAN que hicimos fue que cada vecino gente que llevaba años viviendo La mayoría de las verduras que yo como son aquí y que la empezamos a conocer de aquí. Solo compro las cosas que no se dan que vive cerca de la plaza apadri- bien, como los pimentones o los porotos. ne un árbol. Así, él da aviso si el porque llegó atraída por el huerto”, Pero todos los días hay algo que se puede árbol tiene pestes o cualquier otro afirma Luis Márquez. comer de la huerta, y eso es muy bueno; sobre todo porque el sabor es muy distinto a problema”, agrega Luis. lo que se compra en el supermercado”. Orientaciones de la lectura I. Reflexión y valoración. Responde individualmente en tu cuaderno: 1. ¿Cómo se vincula la iniciativa de estos ciudadanos con el derecho a crecer sanos física, mental y emocionalmente? 2. ¿Por qué esta medida es una acción concreta para promover la protección al medio ambiente? 3. ¿De qué modo los estudiantes pueden aplicar la propuesta en su propia comunidad? II. Aplicación de los contenidos trabajados en la unidad Trabaja en grupo, desarrollando las siguientes actividades: 1. Analicen la estructura formal del texto leído. 2. Identifiquen propósito del texto. 3. Discutan: ¿la organización de las ideas se sustenta en la pirámide invertida? 4. Apliquen las seis preguntas básicas. 5. Identifiquen los factores de interés periodístico presentes en la noticia leída. 6. Produzcan un avance noticioso radial a partir de esta información. 7. Analicen la siguiente oración, a partir de la concordancia nominal y verbal: • Años atrás, los cultivos de Stephanie estaban apretados en el balcón de un departamento santiaguino. Guía didáctica para el docente / Lenguaje 6º básico 141
  • 142.
    Para no perderlos sueños, Unidad 4 ni la sonrisa... Presentación de la Unidad Propuesta temática estudiantes juicios e interpretaciones en torno a la realidad que experimentan, la información objetiva que reciben y las La sonrisa y los sueños debieran ser inherentes a todos los niños lecturas literarias que revisarán en torno a temas éticos y y niñas del mundo. La realidad, sin embargo, nos demuestra que valóricos. Por ello se espera que logren expresar su com- el ambiente nutritivo, acogedor y estimulante no es para todos. El promiso y formación en valores humanitarios, generando título de la unidad recoge esta situación desde una perspectiva respuestas en la producción de textos orales o escritos optimista y esperanzadora: supone que los estudiantes integrados orientados a la misma finalidad, y en especial, las actitudes a este proceso educativo, tienen una perspectiva futura positiva y acciones concretas relacionadas con la comunidad a la y están llenos de sueños. No obstante, se detiene en la idea de que pertenecen. la finalidad del derecho presentado: para mantener los sueños, deben tomar conciencia de su derecho a la protección, pero también de reconocer que este es un derecho vulnerado en Chile Contenidos mínimos obligatorios y en muchos otros países del mundo. Los contenidos mínimos obligatorios para el nivel de 6° Básico considerados en esta unidad, son los siguientes: Desde hace décadas la literatura ha recogido este problema, levantando la voz para denunciar los atropellos de los que son Comunicación oral víctimas miles de niños y niñas. Si bien, la mirada que entregan suele ser de desencanto e impotencia, el mensaje es capaz 1. Participación en situaciones comunicativas, tales como: de movilizar la reflexión de los lectores. De este modo, el eje conversaciones, entrevistas y exposiciones. temático de la unidad se interrelaciona con los otros ejes de 2. Captación de temas, contenidos diversos y opiniones, pre- contenidos y valores, y contribuye a ampliar visión de mundo sentados en los textos escuchados y vistos. de los y las estudiantes, conectándolos con una realidad con 3. Uso de la comunicación paraverbal y no verbal en la ex- la que, incluso, muchos enfrentan o conviven. presión de sentimientos, experiencias y opiniones funda- mentadas. Propósito de la Unidad 4. Manejo en sus intervenciones orales de un vocabulario Los textos narrativos y los textos informativos sustentan el variado y adecuado a la situación comunicativa y de ora- recorrido que se realiza en esta etapa. Los cuentos comparti- ciones compuestas de uso frecuente. dos abren la discusión y permiten aproximarnos al mundo del 5. Producción oral en situaciones comunicativas significati- trabajo infantil, que deja a muchos niños y niñas sin la debida vas, de textos de intención literaria y no literarios, espe- protección y cariño. La información – esta vez visualizada desde cialmente para expresarse y narrar: manifestando emocio- el formato de los organizadores gráficos – ofrece la oportunidad nes y sentimientos; caracterizando personas o personajes; de profundizar en este problema y dar a los alumnos y alumnas secuenciando las acciones o procesos; y describiendo ob- herramientas para discutir y afianzar los contenidos trabajados jetos y espacios. durante estas sesiones. 6. Incorporan el lenguaje no verbal y paraverbal en la exposi- Al finalizar, se espera que los estudiantes sean capaces de ción de ideas orales. aproximarse a la realidad: la subjetiva e interpretable que cobra vida en los textos literarios, y aquella que se esconde en los rin- Lectura cones de cada país, y que debe ser denunciada objetivamente, para informar al mundo de las tareas pendientes con un gran 1. Lectura de obras literarias significativas, incluyendo al porcentaje de la población infantil. menos seis novelas apropiadas para el nivel, dos obras dramáticas y otros textos como cuentos y poemas, va- Objetivo fundamental transversal lorándolas como creaciones, expresión de sentimientos y representaciones de realidad, que le permiten ampliar su Esta unidad se centra fundamentalmente en el OFT denomi- visión de mundo. nado Formación ética, cuyo propósito es formar en los y las 142 Guía didáctica para el docente / Lenguaje 6º básico
  • 143.
    2. Lectura comprensivafrecuente de textos de estructuras 2. Aplicación del proceso general de escritura ajustándose al simples y complejas, con algunos elementos complejos texto y a los requerimientos de la tarea, con énfasis en as- (presentación del espacio, alusiones a múltiples tiempos, pectos formales propios del nivel. entre otros), utilizando estrategias antes, durante y des- 3. Escritura individual y colectiva con énfasis en las capacida- pués de la lectura, captando el sentido global del texto, des de imaginar, expresar, organizar y comunicar. para: extraer información explícita relevante; realizar in- ferencias para establecer relaciones de causa, efecto y Aprendizajes esperados secuencia de hechos; integrar conocimientos específicos sobre el tema y sus experiencias personales. Comunicación oral 3. Reconocimiento y caracterización de personajes, accio- 1. Hacen preguntas y dan respuestas adecuadas y pertinen- nes, tiempo y espacio al servicio de la comprensión de los tes en una entrevista. Participan adecuadamente en situa- textos literarios leídos. ciones de comunicación oral formales. 4. Demostración de la comprensión de lo leído, a través de 2. Saben dar y obtener información precisa en caso comentarios, transformaciones, dramatizaciones y otras necesario. formas de expresión artística. 3. Participan adecuadamente en discusiones de problemas, 5. Reconocimiento en los textos leídos, de la comunicación organizando y argumentando su discurso. de información (función referencial), la expresión de senti- 4. Describen con propiedad objetos y fenómenos observados mientos y emociones (función expresiva), las interacciones o conocidos. que se establecen entre personas y personajes (función 5. Participan en la planificación de acciones. apelativa) como herramienta de construcción de sentido. 6. Reconocimiento en los textos leídos, a través de pregun- Lectura tas como quién, qué, a quién, para quién, dónde, cuán- 1. Utilizan habitualmente la lectura como medio de trabajo, infor- do, cómo, de palabras y expresiones que contribuyen a la mación y estudio y saben seleccionar los textos adecuados. construcción del sentido y sirven para: 2. Relacionan lo leído con sus conocimientos, vivencias y expe- • Nombrar y reemplazar nombres (función sustantiva); riencias. • Señalar cualidades y características (función adjetiva); 3. Identifican el propósito del autor, las ideas centrales y • Indicar acciones (función verbal); secundarias. 7. Descubrimiento del significado de nuevas palabras y expre- 4. Valoran la comprensión lectora y sus beneficios de acceso al siones, a partir de imágenes y de información clave entre- conocimiento, alcanzando autonomía y eficacia. Comprenden gada en el texto para facilitar la comprensión de lo leído. el sentido valórico, estético y ético de los textos literarios. 8. Formulación de opiniones sobre variados temas, distin- guiendo hechos de opiniones e información relevante de Escritura accesoria, en los mensajes de los textos leídos. 1. Producen y transforman diversos tipos de textos escritos como respuestas a las exigencias de su vida personal, es- Escritura colar y social. 1. Producción de textos escritos y audiovisuales ajustados a 2. Descubren los recursos del lenguaje que se necesitan propósitos y requerimientos del nivel, que pueden incluir, para escribir textos de diversos tipos, aplicando diferentes por ejemplo: esquemas, transformaciones de cuentos, estrategias de escritura. historietas, biografías de personas o personajes relevan- 3. Organizan las ideas y el desarrollo de sus textos a través tes, presentaciones multimedia, publicidad y propaganda. del análisis y el hábito de utilizar esquemas. Utilización adecuada, en los textos que escriben, de ora- 4. Analizan sus escritos desde el punto de vista de sus con- ciones coordinadas y subordinadas, conectores de uso tenidos y son capaces de mejorarlos. frecuente respetando concordancias, y normas generales de la ortografía. 5. Opinan sobre la producción de textos de otros con respeto y ayudan a mejorarlos. Guía didáctica para el docente / Lenguaje 6º básico 143
  • 144.
    Unidad 4 Planificación CMO Aprendizajes esperados Comunicación oral 1. Participación en situaciones comunicativas, tales como: conver- Los alumnos y alumnas: saciones, entrevistas y exposiciones. 1. Hacen preguntas y dan respuestas adecuadas y pertinentes en 2. Captación de temas, contenidos diversos y opiniones, presenta- una entrevista. dos en los textos escuchados y vistos, analizando y comparando 2. Participan adecuadamente en situaciones de comunicación oral las informaciones. formales. 3. Uso de la comunicación paraverbal y no verbal en la expresión 3. Saben dar y obtener información precisa en caso necesario. de sentimientos, experiencias y opiniones fundamentadas. 4. Participan adecuadamente en discusiones de problemas, 4. Manejo en sus intervenciones orales de un vocabulario variado organizando bien su discurso a través de un conjunto ordenado y adecuado a la situación comunicativa y de oraciones com- de argumentos. puestas de uso frecuente. 5. Describen con propiedad objetos y fenómenos observados o 5. Producción oral en situaciones comunicativas significativas, de conocidos. textos no literarios. 6. Participan en la planificación de acciones. 7. Incorporan el lenguaje no verbal y paraverbal en la exposición de ideas orales. Lectura 1. Lectura de obras literarias significativas, valorándolas como Los alumnos y alumnas: creaciones, expresión de sentimientos y representaciones de 1. Utilizan habitualmente la lectura como medio de trabajo, infor- realidad, que le permiten ampliar su visión de mundo. mación y estudio y saben seleccionar los textos adecuados. 2. Lectura comprensiva frecuente de textos de estructuras simples 2. Relacionan lo leído con sus propios conocimientos, sus viven- y complejas, con algunos elementos complejos, utilizando cias y experiencias. estrategias antes, durante y después de la lectura, captando el 3. Identifican el propósito del autor del texto, las ideas centrales y sentido global del texto, para: secundarias. • Extraer información explícita relevante; 4. Valoran la comprensión lectora y los beneficios que ella trae • Realizar inferencias para establecer relaciones de causa, efec- para acceder al conocimiento, alcanzar la autonomía y la efica- to y secuencia de hechos, integrando detalles relevantes del cia en el aprendizaje. texto; 5. Comprenden el sentido valórico, estético y ético de los textos • Integrar conocimientos específicos sobre el tema y sus expe- literarios. riencias personales. 144 Guía didáctica para el docente / Lenguaje 6º básico
  • 145.
    Tiempo Actividades asociadas Recursos didácticos Indicadores de evaluación estimado Comunicación oral • Participan oralmente en una acti- • Imágenes. • El estudiante reconoce en la en- 13 vidad de motivación e indagación • Texto informativo (organizador trevista una situación comunicati- en ideas, experiencias y aprendi- gráfico): “Trabajo infantil en Chile”. va en la que predomina la función zajes previos. apelativa del lenguaje. • Texto narrativo: “La compuerta • Comentan textos narrativos e Nº 12”, Baldomero Lillo (fragmento). • El estudiante es capaz de dar informativos (tema, punto de oralmente información precisa. vista personal, comunicación de • Texto narrativo: “El fardo”, de Rubén Darío. • El estudiante es capaz de obtener respuestas). información precisa, de manera • Participan en puestas en común • Mapa conceptual: Cuento “El oral. para reflexionar en torno a temas fardo”. y contenidos planteados. • El estudiante participa organiza • Texto informativo (organizador sus ideas con coherencia y cohe- • Construyen las ideas comunica- gráfico): “Radiografía de niños y sión. das con cohesión y coherencia. adolescentes en trabajo inacepta- ble en Chile”. • El estudiante se expresa oralmen- • Realizan entrevistas de inves- te, empleando con pertinencia el tigación para profundizar en el • Tabla SQA. tema de la Unidad y en el derecho lenguaje paraverbal y no verbal. • Tabla: Organización de una expo- orientador. sición oral. • Exponen información objetiva tras • Texto narrativo: “Vanka”, de Anton trabajo de investigación. Chejov. • Opinan acerca de los temas • Organizador gráfico de síntesis. planteados en las lecturas. • Intervienen en actividades grupa- les de proceso y de síntesis. • Comunican ideas y experiencias con adecuación al contexto del mensaje. Lectura • Reconocen el propósito del orga- • Tabla SQA. • El estudiante comprende la infor- 19 nizador gráfico. • Tabla: Organización de una expo- mación presente en organizadores • Leen organizadores gráficos para sición oral. gráficos. acceder a información. • Texto narrativo: “Vanka”, de Anton • El estudiante identifica los Chejov. elementos del mundo narrativo en los relatos que lee. • Organizador gráfico de síntesis. Guía didáctica para el docente / Lenguaje 6º básico 145
  • 146.
    Unidad 4 CMO Aprendizajes esperados Lectura 3. Reconocimiento y caracterización de personajes, acciones, tiempo y espacio al servicio de la comprensión de los textos literarios leídos. 4. Demostración de la comprensión de lo leído. 5. Reconocimiento en los textos leídos, en función de la construcción del sentido, de: • La comunicación de información (función referencial); • Las interacciones que se establecen entre personas y personajes (función apelativa). 6. Reconocimiento en los textos leídos, a través de preguntas de pala- bras y expresiones que contribuyen a la construcción del sentido y sirven para: • Nombrar y reemplazar nombres (f. sustantiva). • Señalar cualidades y características (f. adjetiva). • Indicar acciones (f. verbal). 7. Descubrimiento del significado de nuevas palabras y expresiones, a partir de imágenes y de información clave. 8. Formulación de opiniones sobre variados temas, distinguiendo hechos de opiniones e información relevante de accesoria. Escritura 1. Producción de textos escritos ajustados a propósitos y requerimientos Los alumnos y alumnas: del nivel, que pueden incluir, por ejemplo: esquemas, presentaciones 1. Producen y transforman diversos tipos de textos escritos multimedia, entre otros. como respuestas a las exigencias de su vida personal, 2. Utilización adecuada, en los textos que escriben con intención comu- escolar y social. nicativa, de oraciones coordinadas, usando conectores y una correcta 2. Descubren los recursos del lenguaje que se necesitan ortografía literal, acentual y puntual. para escribir textos de diversos tipos, aplicando diferentes 3. Aplicación del proceso general de escritura (planificación, escritura, estrategias de escritura. revisión, reescritura, edición). 3. Organizan las ideas y el desarrollo de sus textos a 4. Escritura individual y colectiva con énfasis en organizar y comunicar a través del pensamiento analítico y el hábito de utilizar los demás: temas, ideas y opiniones personales. esquemas. 4. Analizan sus escritos desde el punto de vista de sus contenidos y son capaces de mejorarlos. 5. Opinan sobre la producción de textos de otros con respe- to y ayudan a mejorarlos. 146 Guía didáctica para el docente / Lenguaje 6º básico
  • 147.
    Actividades Tiempo Recursos didácticos Indicadores de evaluación asociadas estimado Lectura 19 Escritura • Producen textos escritos en • Texto informativo (organizador gráfico): “Trabajo infantil en • El estudiante utiliza los 12 forma cohesionada y cohe- Chile”. recursos del lenguaje que se rente. • Texto narrativo: “La compuerta Nº 12”, Baldomero Lillo necesitan para escribir textos • Aplican estrategias antes, (fragmento). informativos (en este caso, durante y después de la • Texto narrativo: “El fardo”, de Rubén Darío. organizadores gráficos). • Mapa conceptual: Cuento “El fardo”. escritura. • El estudiante emplea • Texto informativo (organizador gráfico): “Radiografía de • Construyen organizadores estrategias antes, durante y niños y adolescentes en trabajo inaceptable en Chile”. gráficos. después en la producción de • Tabla SQA. • Tabla: Organización de una exposición oral. textos escritos. • Responden por escrito las preguntas propuestas para el • Texto narrativo: “Vanka”, de Anton Chejov. Imágenes. • El estudiante produce textos trabajo individual, en parejas • Texto informativo (organizador gráfico): “Trabajo infantil en escritos con coherencia y o grupal. Chile”. cohesión. • Texto narrativo: “La compuerta Nº 12”, Baldomero Lillo • Producen textos de apoyo (fragmento). para la exposición de la • Texto narrativo: “El fardo”, de Rubén Darío. investigación realizada. • Mapa conceptual: Cuento “El fardo”. • Usar el cuaderno de manera • Texto informativo (organizador gráfico): “Radiografía de limpia y ordenada. niños y adolescentes en trabajo inaceptable en Chile”. • Tabla SQA. • Texto narrativo: “Vanka”, de Anton Chejov. • Organizador gráfico de síntesis. Guía didáctica para el docente / Lenguaje 6º básico 147
  • 148.
    Orientaciones didácticas Sugerenciasmetodológicas Le sugerimos que antes de abordar los contenidos y actividades de esta Unidad, Para no perder los sueños, ni la sonrisa… invite a sus estudiantes a detenerse en el título: “Para no perder los sueños ni la sonrisa”. Pregúnteles: ¿qué les sugiere este título de Unidad? ¿Qué relación pue- den establecer entre este y las imágenes que muestran a niños y niñas trabajando? ¿Qué actitudes tienen los niñas y niños de las fotografías? ¿Tendrán sueños como los demás niños que no trabajan y están pro- tegidos por sus familias? De acuerdo con estos elementos, pídales que anticipen el contenido de la Unidad e invítelos a revisar los aprendizajes esperados. Actividades complementarias Invite a sus estudiantes a leer – por tur- nos – los aprendizajes esperados. Antes de avanzar con el siguiente, pregunte al estudiante que leyó: ¿Por qué crees que trabajarás este contenido? ¿Qué sabes de él? ¿Qué te gustaría aprender sobre él? Puede también aprovechar de incor- En esta unidad aprenderás a: porar aquí el recurso de la tabla SQA que se abordará en el Taller de Comunicación • Valorar el derecho que protege a los niños y niñas • Completar, leer y construir organizadores gráficos. contra el abandono y el trabajo infantil. • Reconocer los elementos del mundo narrativo en los Escrita. (Ver Página 102) • Investigar un tema, recurriendo a diversas fuentes y relatos que leerás. recursos. • Establecer vínculos entre los textos que leerás y el Información complementaria • Planificar y realizar una entrevista para obtener in- derecho a la protección contra el abandono y el tra- formación. bajo infantil. “Millones de niños en el mundo trabajan en • Exponer información relevante, fortaleciendo la ex- • Valorar la lectura como una práctica que te permite presión oral. ampliar tu visión de mundo. condiciones que son un obstáculo para su • Identificar las características y las ventajas de los • Trabajar en equipo para fortalecer la experiencia de educación, su desarrollo y su porvenir. Mu- organizadores gráficos. investigación. chos de ellos están ocupados en las peores formas de trabajo infantil, las que les causan daños físicos y psicológicos irreversibles e, 88 Unidad 4: Para no perder los sueños, ni la sonrisa… incluso, ponen en peligro sus vidas. Esta situación, que es una violación inaceptable de los derechos del niño, perpetúa la pobre- Estrategias diferenciadas za y compromete el crecimiento económico Tratar el Derecho a la protección contra el abandono y el trabajo infantil puede ser una experien- y el desarrollo equitativo”. cia difícil para algunos de sus estudiantes, que se vean involucrados o convivan con esta realidad. En el mundo, 246 millones de niños y Por lo tanto, es necesario que maneje con discreción la información entregada por el texto y la adolescentes entre 5 y 17 años trabajan. que usted les proporcione. A la vez, es muy importante que canalice a la brevedad conductas Tres cuartas partes de ellos, están atra- o comentarios que sean reveladores de situaciones de abuso o riesgo entre sus propios estu- pados en las peores formas de trabajo diantes. Para ello es conveniente que se contacte con el o la docente a cargo del curso o con el infantil. Veinte millones, entre 5 y 14 años, Departamento de Psicoorientación de la escuela. habitan en Latinoamérica y el Caribe. Informe Mundial. Un futuro sin trabajo infantil. Habilidades implicadas: observar, relacionar, anticipar, opinar. OIT, 2002. Tomado de: http://www.trabajoinfantil.cl/descar- gables/tr_infantil.pdf 148 Guía didáctica para el docente / Lenguaje 6º básico
  • 149.
    Unidad 4 Sugerencias metodológicas Unidad 4 Promueva un ambiente acogedor y res- petuoso para que la actividad propuesta … en esta página sea aprovechada por los y Declaración de los las estudiantes. Como motivación puede Derechos del Niño, 1959 hacer una presentación con imágenes de niños y niñas de diversa condición social y cultural, rescatando incluso imágenes del “Los niños tenemos derecho a ser propio curso. Incorpore música que los protegidos contra el abandono relaje e invite a la reflexión. y el trabajo infantil”. Al finalizar la presentación, pídales que destaquen elementos, situaciones y accio- nes que les permitan relacionarlos con su situación de vida y sus propios sueños. . Actividades complementarias Aborde el rol de los adultos en la pro- tección de la infancia. Como recurso, puede emplear una lluvia de ideas que puede completarse en el pizarrón, cuyo título será “¿Cómo me protegen los adultos de mi familia?” En conjunto con sus estudiantes, iden- tifiquen aquellas ideas y palabras que Antes de comenzar... más se reiteren, así como los conceptos que les llamen la atención. I. Observa las imágenes de estas páginas y describe 3. ¿Qué sucedería con ese futuro si ahora alguien te qué actividades realizan los niños y niñas presentes dice que tienes que dejar de estudiar para comen- en ellas. zar a trabajar inmediatamente? 1. ¿Cuáles de estos niños crees que tienen menos 4. Reflexiona con el curso: ¿Por qué los niños y niñas posibilidades de alcanzar sus sueños? ¿Por qué? tienen derecho a ser protegidos contra el abando- no y el trabajo infantil? 2. Cierra los ojos por unos momentos e imagina cómo te ves en 10 años más… • ¿Dónde estás? ¿Quiénes te rodean? • ¿Qué actividad desempeñas? ¿En qué trabajas? • ¿Tu inteligencia y tus talentos están al servicio de los demás? Unidad 4: Para no perder los sueños, ni la sonrisa… 89 Información complementaria Estrategias diferenciadas El trabajo inaceptable de niños y adolescentes en Chile Es probable que algún alumno o alum- En Chile, 107.676 niños y adolescentes trabajan en ocupaciones que vulneran sus derechos esenciales, na no se haya logrado conectar con sus amenazan su acceso a la educación, al descanso y a la recreación y ponen en riesgo su normal desa- sueños en la dinámica realizada. En es- rrollo. En nuestro país, el trabajo infantil se relaciona con la subsistencia en familias muy pobres, o con el tos casos, ofrezca la posibilidad que los apoyo a padres y familiares en sus actividades productivas (agricultura, microempresas y comercio). dibujen, de modo que todos logren parti- cipar de esa experiencia que los proyecta Se han definido dos conceptos para el trabajo infantil y adolescente: aceptable e inaceptable. hacia el futuro de manera positiva. Per- El Trabajo aceptable es el que se realiza cumpliendo la ley, por parte de adolescentes de manentemente realice un seguimiento a 15 años y más. También se incluye en esta categoría el trabajo liviano, de pocas horas, que los comentarios y actitudes que adopten pueden realizar los niños entre 12 a 14 años. Todas aquellas actividades que no se ajustan a los niños y niñas al abrir este tema. estas características constituyen Trabajo inaceptable. OIT. Trabajo infantil y adolescente en cifras. Chile, 2003. Habilidades implicadas: observar, re- Tomado de: http://www.trabajoinfantil.cl/descargables/tr_infantil.pdf lacionar, opinar. Guía didáctica para el docente / Lenguaje 6º básico 149
  • 150.
    Sugerencias metodológicas Alinicio de la actividad I, observe sin in- Evaluación diagnóstica tervenir como sus estudiantes se aproxi- man al organizador gráfico y si logran captar adecuadamente la información Antes de comenzar revisa cuánto sabes del tema y contenidos que trataremos en esta unidad. Para ello lee aten- tamente los siguientes textos: contenida en él. Texto 1 Trabajo infantil en Chile Posteriormente, modele con el curso una lectura pertinente. Explique que estos afecta a instrumentos se consideran igualmente textos informativos y cómo pueden apro- 238.000 niños, niñas y vecharlos, tanto para recoger información adolescentes entre 5 y 17 años y comprender sus relaciones, como para que trabajan en entregar información interrelacionada e integrada. Luego, invítelos a proseguir con la eva- Mercado Hogar luación. Le recomendamos que en este momento aborde el contenido del orga- nizador, preguntándoles: a) ¿Qué opi- nan sobre la información presentada?, b) ¿Esta situación es cercana a ustedes? ¿Por qué?, c) ¿Es lo mismo trabajar en la casa que ayudar en ella? • 196.000 niños, niñas y adolescentes trabajan para el • 42.000 niños, niñas y adolescentes realizan trabajos mercado más de una hora a la semana. domésticos para su propio hogar (aseo, cocina, etc.) Actividades complementarias • 107.000 de ellos lo hacen en condiciones inaceptables, es decir, no asisten a la escuela, trabajan en la calle y/o más de 21 horas a la semana. Invite a sus estudiantes a estar atentos en jornadas extensas o nocturnas. a las noticias que aparecen en los me- Trabajo infantil y adolescente. Antecedentes y sugerencias para abordar el tema en escuelas del país. Ministerio de Educación (con la asesoría dios de comunicación sobre el tema del técnica de la OIT y del Ministerio del Trabajo y Previsión Social), 2008. trabajo infantil y comente con ellos sus Tomado de: http://www.mintrab.cl/trabajo_infantil/documentos/cartilla_docenteEM.pdf apreciaciones. Guíe sus comentarios y Después de leer reflexiones con preguntas como: ¿se ha I. Responde en tu cuaderno: entregado recientemente alguna noticia 1. ¿Es posible “leer” este texto como los que has visto en las unidades anteriores? Fundamenta tu respuesta. relacionada con el trabajo infantil en los 2. ¿Qué información obtienes de su lectura? medios de comunicación? ¿Se aborda 3. ¿Qué relación observas entre las palabras, las imágenes y la forma en que se presentan? frecuentemente esta realidad en ellos? 4. ¿Por qué crees que el emisor de este mensaje organizó de este modo la información que intenta comunicar? ¿De qué manera? ¿Cómo se explican 5. ¿Sabes qué nombre reciben los textos que tienen estas características? que esta realidad sea tan poco difundida? Aproveche para ir integrando los conte- 90 Unidad 4: Para no perder los sueños, ni la sonrisa… nidos tratados en la Unidades anteriores (texto de opinión, texto informativo), con rmativo), las temáticas formativas de esta Unidad. Información complementaria Estrategias diferenciadas Los organizadores gráficos Genere las condiciones para que este primer Son métodos visuales para ordenar información, con el objeto de ayudar a los estudian- organizador sea una experiencia positiva para el tes, mediante el trabajo con ideas y conceptos, a pensar y a aprender más efectivamente. curso. En caso de que usted considere oportu- Además, estos permiten identificar ideas erróneas y visualizar patrones e interrelaciones no, invite a estudiantes que tengan dificultades en la información, factores necesarios para la comprensión e interiorización profunda en la comprensión del texto, a que lo vuelvan de conceptos. Ejemplos de estos organizadores son: mapas conceptuales, diagramas a leer y lo transcriban en sus cuadernos, con causa-efecto y líneas de tiempo, entre otros. la estructura presentación, desarrollo y cierre. La elaboración de diagramas visuales ayuda a los y las estudiantes a procesar, organizar, Habilidades implicadas: observar, identificar, retener y recordar nueva información, de manera que puedan integrarla significativamen- relacionar, integrar. te a su base de conocimientos previos. Tomado de: http://informaticaesb.pbworks.com/Organizadores+Gr%C3%A1ficos 150 Guía didáctica para el docente / Lenguaje 6º básico
  • 151.
    Unidad 4 Sugerencias metodológicas 4 Unidad Oriente la lectura del fragmento presen- tado, considere para ello la dificultad que implica la comprensión de un relato Texto 2 La compuerta Nº 12 fragmentado. Antes de la primera lec- Baldomero Lillo tura, active los conocimientos previos A cuarenta metros del pique se detuvieron ante una especie de gruta excavada en la roca. Del techo agrie- tado, de color de hollín, colgaba un candil de hoja de lata cuyo macilento resplandor daba a la estancia la con las siguientes preguntas: ¿conocen apariencia de una cripta enlutada y llena de sombras. En el fondo, sentado delante de una mesa, un hom- a Baldomero Lillo, el autor del texto? bre pequeño, ya entrado en años, hacía anotaciones en un enorme registro. Su negro traje hacía resaltar la palidez del rostro surcado por profundas arrugas. Al ruido de pasos levantó la cabeza y fijó una mirada in- ¿Dónde se ubica el pueblo de Lota? terrogadora en el viejo minero, quien avanzó con timidez, diciendo con voz llena de sumisión y de respeto: –Señor, aquí traigo el chico. ¿Qué riqueza natural hay en la zona de Los ojos penetrantes del capataz abarcaron de una ojeada el cuerpecillo endeble del muchacho. Sus Lota? ¿Qué importancia ha tenido para delgados miembros y la infantil inconsciencia del moreno rostro en el que brillaban dos ojos muy abier- tos como de medrosa bestezuela, lo impresionaron desfavorablemente, y su corazón endurecido por el nuestro país? Invítelos a leer el título y a espectáculo diario de tantas miserias, experimentó una piadosa sacudida a la vista de aquel pequeñuelo que observen la ilustración, pídales que arrancado de sus juegos infantiles y condenado, como tantas infelices criaturas, a languidecer miserable- mente en las humildes galerías, junto a las puertas de ventilación. Las duras líneas de su rostro se suavi- con estos elementos anticipen el conte- zaron y con fingida aspereza le dijo al viejo que muy inquieto por aquel examen fijaba en él una ansiosa mirada: nido de la lectura y la Unidad, consúlte- – ¡Hombre! Este muchacho es todavía muy débil para el trabajo. ¿Es hijo tuyo? les: ¿cuál será el tema o asunto tratado – Sí, señor. en este texto? ¿Cómo se relacionará con – Pues debías tener lástima de sus pocos años y antes de enterrarlo aquí enviarlo a la escuela por algún tiempo. el tema de la Unidad? –Señor – balbuceó la voz ruda del minero en la que vibraba un acento de dolorosa súplica-. Somos seis en casa y uno solo el que trabaja, Pablo cumplió ya los ocho años y debe ganar el pan que come y, como hijo de mineros, su Actividades complementarias oficio será el de sus mayores, que no tuvieron nunca otra escuela que la mina. En: Baldomero Lillo. Subterra. Santiago: Editorial Zig-Zag, 2009 (fragmento). Seleccione y proyecte frente al cur- so, como cierre de la evaluación,algún Después de leer fragmento breve de la película Sub-terra Nuevas palabras I. Responde en tu cuaderno: (Marcelo Ferrari, 2004), en el que a tra- Pique: en la minería, perforación 1. ¿Qué relación tiene este relato con el derecho del niño tratado en las vertical profunda. vés de escenas apropiadas para el nivel, páginas de entrada? ¿Justificas la actitud del padre? Candil: lamparilla manual de aceite. los niños y niñas puedan aproximarse 2. ¿Qué tipo de texto es este? ¿Cómo lo reconoces? 3. ¿Qué semejanzas y diferencias reconoces entre el texto 1 y 2? Macilento: flaco y descolorido. a la realidad social y del trabajo infantil 4. ¿Qué información o comprensión al tema del trabajo infantil aportan Cripta: tumba, bóveda. Sumisión: obediencia, humildad. vivida en esa época (la película integra ambos textos? Balbuceó: murmuró, susurró. varios de los relatos de Sub-terra en su guión). Al finalizar pregúnteles qué re- Autoevaluación revisa tu aprendizaje completando la siguiente pauta: Niveles de logros lación pueden establecer entre el frag- Después de desarrollar esta sección yo… Sí No Puedo mejorar mento leído y las imágenes que vieron. 1 Comprendo con facilidad los textos que informan empleando palabras e imágenes. 2 Soy capaz de construir textos que integran palabra e imagen para comunicar una información. Pídales a los estudiantes que investiguen 3 Conozco información sobre la realidad del trabajo infantil en Chile. sobre la vida y obra de este destacado escritor. Reflexionen por qué Baldomero Unidad 4: Para no perder los sueños, ni la sonrisa… 91 Lillo y sus relatos son importantes para la literatura chilena. Información complementaria Estrategias diferenciadas Baldomero Lillo (1867-1923) A los estudiantes que comprendieron el relato sin Escritor nacional considerado el “padre del Realismo Social chileno”. Nació en Lota, apoyo del docente, puede sugerirles que lean el pequeña ciudad minera que le proporcionó las dramáticas experiencias que el autor cuento completo, lo resuman y compartan el con- llevó a sus cuentos. Tempranamente debió abandonar sus estudios para trabajar tenido con el grupo curso. Pídales que lo comen- como empleado en la pulpería de un establecimiento minero. ten en común como un nuevo aporte al tema de la Unidad. Para aquellos estudiantes que requieren Ya adulto, se trasladó a Santiago buscando un espacio literario, en 1903, logró reco- más apoyo en la lectura, promueva la revisión del nocimiento con “Juan Fariña” Consiguió así, la primera publicación en La Revista Ca- texto, a partir de fragmentos clave de la lectura tólica de Santiago. Este hecho le posibilitó trabajar en El Mercurio y luego colaborar que usted puede seleccionar. en la revista Zig-Zag. Un año después publicó Sub-terra, una recopilación de ocho cuentos mineros y en 1907, Sub-sole, trece relatos de vida campesina y del mar. Habilidades implicadas: reflexionar, observar, anti- Tomado y adaptado de: cipar, relacionar, integrar. http://www.memoriachilena.cl/temas/index.asp?id_ut=baldomerolillo(1867-1923) Guía didáctica para el docente / Lenguaje 6º básico 151
  • 152.
    Sugerencias metodológicas Invitea sus estudiantes a situarse en el Lectura central contexto de la lectura. Guíe el primer acer- camiento apoyándose en el título y en la imagen de la página 93. Esta muestra a un Conoce al autor... Tiempo de lectura niño en una faena de descarga portuaria. Rubén Darío (1867-1916) En esta sección te invitamos a leer un texto que aborda el tema del trabajo infantil en las primeras décadas del siglo XX en el puerto chileno de Valparaíso. Léelo atenta- Invítelos a pensar o recordar experiencias mente y desarrolla las actividades propuestas. relacionadas con trabajos que se realizan en los puertos, y que pueden desempe- Antes de leer Responde en tu cuaderno: ñar niños o adolescentes motivados por la 1. Lee la biografía del autor y relaciona su experiencia de vida en el puerto de Val- necesidad. Ayúdelos a comprender el sen- paraíso con las imágenes fotográficas de estas páginas. ¿Qué hechos pueden tido del título y que logren relacionarlo con Poeta y prosista nicaragüense, haberle impactado? el trabajo de descarga. que manifestó un temprano 2. Relaciona el título y la ilustración de la pág. 93, a partir de ellos, ¿cuál crees que talento para las letras. Esto es el tema o asunto tratado en este relato? Juegue con ellos a imaginar el contexto lo condujo a buscar nuevas experiencias literarias. A los 3. Relaciona el tema o asunto tratado que imaginaste, con el derecho a proteger a los niños del trabajo infantil, ¿qué supones o imaginas que plantea este cuento de un puerto: el olor del mar y los pro- 19 años viajó al puerto de Val- con respecto a este derecho? paraíso, donde tomó contacto ductos marinos, los tipos de trabajos que con intelectuales chilenos y existen, etc. A partir de esta motivación, latinoamericanos y se afianzó como poeta. En 1887 publicó, El fardo Rubén Darío pídales que hagan anticipaciones acerca Abrojos y en 1888, Azul. Desde Allá lejos, en la línea, como trazada por un lápiz azul, que separa las aguas y los ese momento fue reconocido del contenido cuento, ¿por qué un fardo en toda Latinoamérica y en cielos, se iba hundiendo el sol, con sus polvos de oro y sus torbellinos de chispas purpuradas, como un gran disco de hierro candente.Ya el muelle fiscal iba que- o bulto tendrá el lugar de un título? ¿Qué España. Sus múltiples viajes entrelazan su interés por la dando en quietud; los guardias pasaban de un punto a otro, las gorras metidas sucederá en las faenas de descarga? cultura, así como cargos de hasta las cejas, dando aquí y allá sus vistazos. Inmóvil el enorme brazo de los representación diplomática. pescantes, los jornaleros se encaminaban a las casas. El agua murmuraba de- bajo del muelle, y el húmedo viento salado, que sopla de mar afuera a la hora en Actividades complementarias Nuevas palabras que la noche sube, mantenía las lanchas cercanas en un continuo cabeceo. 1 Todos los lancheros se habían ido ya; solamente el viejo tío Lucas, que por Invite a sus estudiantes a leer la nota Fardo: bulto, embalaje que se transporta. la mañana se estropeara un pie al subir una barrica a un carretón, y que, aunque cojín cojeando, había trabajado todo el día, estaba sentado en una biográfica incluida en la página para co- Pescante(s): pieza de una piedra y, con la pipa en la boca, veía triste el mar. grúa que sirve para colgar nocer otros aspectos de la vida y obra pesos. –¡Eh, tío Lucas! ¿Se descansa? de Rubén Darío. Enfatice la idea de que Jornaleros: persona que trabaja a jornal o pago diario. –Sí, pues, patroncito. este autor destacó fundamentalmente Barrica: barril o tonel Y empezó la charla, esa charla agradable y suelta que me place entablar con mediano. los bravos hombres toscos que viven la vida del trabajo fortificante, la que da como poeta y fue el gestor de una nueva Basto: tosco, inculto, bruto. la buena salud y la fuerza del músculo, y se nutre con el grano del poroto y corriente poética llamada Modernismo. la sangre hirviente de la viña. ¿Cómo estás leyendo? Aclare con sus alumnos que no obstan- Yo veía con cariño a aquel viejo, y le oía con interés sus relaciones, así todas 1 ¿A qué tipo de lugar co- cortadas, todas como de hombre basto, pero de pecho ingenuo. ¡Ah, conque te su desarrollo como poeta, también rresponde el descrito? fue militar! ¡Conque de mozo fue soldado de Bulnes! ¡Conque todavía tuvo resistencia para ir con su rifle hasta Miraflores! Y es casado, y tuvo un hijo escribió relatos en prosa, entre ellos el 2 ¿Quién es el narrador de este cuento? ¿Qué relación y... 2 cuento “El fardo”, incluido en su libro tiene con el viejo Lucas? Azul. Muéstreles alguno de sus poemas, . por ejemplo. A “Margarita Debayle” 92 Unidad 4: Para no perder los sueños, ni la sonrisa… (1908) y destaque aspectos del lengua- je empleado, consúlteles: ¿les llama la atención el lenguaje? ¿Qué aspectos determina un particular estilo del texto. Azul sostiene un planteamiento claro del artista, frente a narrativos reconocen en él? ¿Pueden las estructuras sociales y los elementos transformadores de la sociedad de la época, por ejem- reconocer recursos del lenguaje poético plo, el cosmopolitismo estético de la aristocracia, la secularización o el acercamiento a nuevas en el cuento “El Fardo”? creencias, entre otros, Darío los asimiló y transmutó en Azul. Tomado y adaptado de: http://www.memoriachilena.cl/temas/index.asp?id_ut=rubendarioazul Información complementaria La originalidad de Azul publicado en Val- Estrategias diferenciadas paraíso el 30 de julio de 1888 radica, Sugerimos que colabore con aquellos estudiantes que tienen dificultades de comprensión lectora entre otras cosas, en la atracción de ele- y relea con ellos el cuento en voz alta. Deténgase en cada párrafo y consúlteles: ¿qué se ha na- mentos estéticos y de estilo desde otras rrado aquí? ¿Cómo podemos resumirlo en una sola idea? ¿Cuál sería esa idea? Pídales que cada literaturas y culturas, especialmente de vez que aclaren estos contenidos los anoten en sus cuadernos. Al final de la lectura, solicíteles Francia. Esto permite que los poemas y que redacten un resumen. cuentos se enriquezcan con un amplio Habilidades implicadas: observar, analizar, relacionar, identificar, anticipar. vocabulario y variadas imágenes, lo que 152 Guía didáctica para el docente / Lenguaje 6º básico
  • 153.
    Unidad 4 Sugerencias metodológicas 4 Unidad Tras la primera lectura, analice con sus estudiantes la estructura del texto: a) Inicio: presente (Incluye descripción Y aquí el tío Lucas: del espacio: el narrador se encuentra –¡Sí, patrón, hace dos años que se me murió! con tío Lucas); b) Desarrollo: pasado Aquellos ojos chicos y relumbrantes bajo las cejas grises y (tío Lucas relata con estructura narrativa peludas, se humedecieron entonces. ¿Que cómo se murió? En el oficio, por darnos de comer lo que acontece con su hijo); c) Cierre o a todos: a mi mujer, a los chiquitos y a mí, patrón, que desenlace: presente (narrador se des- entonces me hallaba enfermo. pide del tío Lucas). Pídales que enume- Y todo me lo refirió al comenzar aquella noche, mientras las olas se cubrían de brumas y la ciudad encendía sus ren todas las acciones implicadas en el luces; él, en la piedra que le servía de asiento, después de apagar su negra pipa y de colocársela en la oreja, y de es- proceso y las ordenen temporalmente. tirar y cruzar sus piernas flacas y musculosas, cubiertas por Esto les facilitará la identificación de la los sucios pantalones arremangados hasta el tobillo. 3 historia y podrán reconocer el recurso El muchacho era muy honrado y muy de trabajo. Se quiso ponerlo a la escuela desde grandecito; pero ¡los miserables no deben aprender a leer ¿Cómo estás leyendo? que se emplea para narrarla. cuando se llora de hambre en el cuartucho! 4 3 ¿Qué le contará el viejo El tío Lucas era casado, tenía muchos hijos. 4 Lucas al narrador? ¿Quién es el “muchacho” Actividades complementarias Su mujer llevaba la maldición del vientre de los pobres: la fecundidad. Había, de quien se habla? ¿Cómo pues, mucha boca abierta que pedía pan, mucho chico sucio que se revolca- se explica que no haya es- Invite a sus estudiantes a desarrollar ba en la basura, mucho cuerpo magro que temblaba de frío; era preciso ir a tudiado? llevar qué comer, a buscar harapos, y para eso, quedar sin alientos y trabajar diferentes ejercicios de escritura a partir como un buey. Nuevas palabras de este cuento. Asigne tareas por grupos: Cuando el hijo creció, ayudó al padre. Un vecino, el herrero, quiso enseñarle Fuelle: instrumento emplea- el primero se ocupará de describir al tío su industria; pero como entonces era tan débil, casi un armazón de huesos, do en la herrería para dar y en el fuelle tenía que echar el bofe, se puso enfermo y volvió al conven- aire al fogón. Lucas y a su hijo. Pídales que describan tillo. ¡Ah, estuvo muy enfermo! Pero no murió. ¡No murió! Y eso que vivía Echar el bofe: expresión que en uno de esos hacinamientos humanos, entre cuatro paredes destartaladas, significa “echar el alma”, a estos personajes y que ejemplifiquen viejas, feas, en la callejuela inmunda de las mujeres perdidas, hedionda a es decir, hacer un esfuerzo extremo. con situaciones del cuento, la relación de todas horas, alumbrada de noche por escasos faroles, y en donde resuenan en perpetua llamada a las zambras de echacorvería, las arpas y los acor- Zambras de echacorvería: cariño que existía entre ambos. Al se- fiestas para citas amorosas. deones, y en ruido de los marineros que llegan al burdel, desesperados con la castidad de las largas travesías, a emborracharse como cubas y a gritar y Burdel: lugar en donde se gundo grupo, solicíteles que informen el patalear como condenados. ¡Sí! entre la podredumbre y el estrépito de las ejerce la prostitución. Castidad: virtud del que no accidente ocurrido al hijo del tío Lucas, fiestas tunantescas; el chico vivió, y pronto estuvo sano y en pie. tiene relaciones sexuales. ajustándose al modelo de desarrollo de la Luego llegaron sus quince años. Cubas: recipiente de madera, para contener líquidos. noticia basado en seis preguntas básicas. El tío Lucas había logrado, tras mil privaciones, comprar una canoa. Se hizo pescador. Estrépito: ruido fuerte. Solicite a un tercer grupo que escriba un Mocetón: persona joven, Al venir el alba, iba con su mocetón al agua, llevando los enseres de la pes- alta, corpulenta. comentario u opinión acerca del hecho ca. El uno remaba, el otro ponía en los anzuelos la carnada. Volvían a la costa Enseres: utensilios, muebles, con buena esperanza de vender lo hallado, entre la brisa fría y las opacida- instrumentos necesarios. central del cuento. Pídales que expongan des de la neblina, cantando en baja voz algún “triste”, y enhiesto el remo Opacidades: nublados, turbios. sus trabajos al curso. triunfante que chorreaba espuma. Enhiesto: levantado, derecho. Unidad 4: Para no perder los sueños, ni la sonrisa… 93 Información complementaria Estrategias diferenciadas El Modernismo Para facilitar la comprensión de los saltos temporales que se producen El modernismo literario es un movimiento que, iniciado fragmentaria- en el relato, pida a algunos de sus estudiantes que representen el diá- mente, se consolida luego de la publicación de Azul (1888), libro con logo inicial que enmarca la narración. Cuando el tío Lucas termina de el logra dimensión continental, originando la vertiente «Rubendariana». contar brevemente como murió su hijo, el personaje narrador explicará Toda América Latina parece en este momento cruzada discursivamen- que esa es la historia que él va a contar en un cuento y que se ha ins- te por un interés común, vinculado al proceso de modernización social pirado en escenas reales presenciadas en el puerto de Valparaíso. y económica. La difusión del modernismo es simultánea a la consoli- Luego interrogue a sus estudiantes, en particular a quienes hayan dación de la prensa y al progresivo aumento de los índices de alfabe- manifestado dificultades de comprensión lectora: ¿qué tiempos di- tización en los países latinoamericanos. A través de periódicos como ferentes se pueden apreciar en este diálogo? ¿Cuáles corresponden La Nación, la nueva escritura se difunde y los intelectuales pueden leer al presente? ¿Qué situaciones aprovecha el narrador para contar la las mismas cosas. historia? ¿Pueden identificarlos en el cuento? Tomado de: http://www.stanford.edu/~kalu/Moderni.html Habilidades implicadas: analizar, identificar, secuenciar. Guía didáctica para el docente / Lenguaje 6º básico 153
  • 154.
    Sugerencias metodológicas Laforma en que se describe el espa- Lectura central cio en que se desarrollan los hechos es clave para crear la atmósfera o clima en Nuevas palabras que se desarrollan los hechos narrados. Si había buena venta, otra salida por la tarde. Magullados: lastimados, Pida a sus estudiantes que capten en golpeados. Un día de invierno había temporal. Padre e hijo, en la pequeña embarcación, sufrían en el mar la locura de la ola y del viento. Difícil era llegar a tierra. este cuento la atmósfera o clima que Sierpe: culebra de gran tamaño. Pesca y todo se fue al agua, y se pensó en librar el pellejo. Luchaban como anticipa la desgracia ocurrida al hijo del A horcajadas: montar, ca- desesperados por ganar la playa. Cerca de ella estaban; pero una racha mal- dita los empujó contra una roca, y la canoa se hizo astillas. Ellos salieron sólo balgar o sentarse a caballo. tío Lucas, pregúnteles: ¿La descripción Chicote: látigo, correa, fusta. magullados, ¡gracias a Dios! como decía el tío Lucas al narrarlo. Después, ya son ambos lancheros. del ambiente anticipa o sugiere la des- Reumatismo: enfermedad en que se inflaman las ¡Sí! lancheros; sobre las grandes embarcaciones chatas y negras; colgándose de gracia que ocurrirá? articulaciones. la cadena que rechina pendiente como una sierpe de hierro del macizo pescan- Faena: trabajo corporal. te que semeja una horca; remando de pie y a compás; yendo con la lancha del Analice con los y las estudiantes el frag- Poleas: ruedas que se usa muelle al vapor y del vapor al muelle; gritando: ¡hiiooeep! cuando se empujan mento descriptivo: “Era un bello día de en las transmisiones por correas. los pesados bultos para engancharlos en la uña potente que los levanta balan- ceándolos como un péndulo. ¡Sí! lancheros; el viejo y el muchacho, el padre y el luz clara, de sol de oro. En el muelle Jarcias: cuerdas y cabos de hijo; ambos a horcajadas sobre un cajón, ambos forcejeando, ambos ganando un buque. su jornal, para ellos y para sus queridas sanguijuelas del conventillo. rodaban los carros sobre sus rieles…” Roldana: en una polea, roda- ja por donde corre la cuerda. Íbanse todos los días al trabajo, vestidos de viejo, fajadas las cinturas con sen- que aborda los tres últimos párrafos de Badajo: pieza metálica que das bandas coloradas, y haciendo sonar a una sus zapatos groseros y pesados la página 94 del texto. Consúlteles: ¿por pende en el interior de las campanas y con la cual se que se quitaban al comenzar la tarea, tirándolos en un rincón de la lancha. qué creen que el narrador entrega una golpean estas para hacerlas Empezaba el trajín, el cargar y el descargar. El padre era cuidadoso: –¡Mu- chacho, que te rompes la cabeza! ¡Que te coge la mano el chicote! ¡Que sonar. descripción tan larga y detallada del en- te vas a perder una canilla!–. Y enseñaba, adiestraba, dirigía al hijo, con su modo, con sus bruscas palabras de obrero viejo y de padre encariñado. 5 torno y las faenas de descarga? ¿Qué Hasta que un día el tío Lucas no pudo moverse de la cama, porque el reuma- efecto consigue en los lectores? ¿Qué ¿Cómo estás leyendo? tismo le hinchaba las coyunturas y le taladraba los huesos. se puede esperar? 5 ¿Cómo era la relación en- ¡Oh! Y había que comprar medicinas y alimentos; eso, sí. tre el viejo Lucas y su hijo? Explique el concepto de ambiente, ejem- 6 ¿Por qué crees que el na- –Hijo, al trabajo, a buscar plata; hoy es sábado. rrador destaca este hecho? Y se fue el hijo, solo, casi corriendo, sin desayunarse, a la faena diaria. 6 plificando sus efectos sobre el lector. Era un bello día de luz clara, de sol de oro. En el muelle rodaban los carros sobre sus rieles, crujían las poleas, chocaban las cadenas. Era la gran confu- Actividades complementarias Saber más... sión del trabajo que da vértigo; el son del hierro, traqueteos por doquiera, y el En “El fardo” aparecen mu- viento pasando por el bosque de árboles y jarcias de los navíos en grupo. chas palabras desconocidas En este cuento se han empleado muchas o de poco uso. Esta caracte- Debajo de uno de los pescantes del muelle estaba el hijo del tío Lucas con otros palabras nuevas. Ejercite su reemplazo rística del texto se explica en parte por el gusto que experi- lancheros, descargando a toda prisa. Había que vaciar la lancha repleta de far- dos. De tiempo en tiempo bajaba la larga cadena que remata en un garfio, so- en el contexto de la lectura y solicite a mentaba Rubén Darío con la lengua castellana. Antes de nando como una matraca al correr con la roldana; los mozos amarraban los bultos con una cuerda doblada en dos, los enganchaban en el garfio, y entonces sus estudiantes un aporte de, al menos, viajar a Chile trabajó por un tiempo en la Biblioteca Nacio- éstos subían a la manera de un pez en un anzuelo, o del plomo de una sonda, ya dos sinónimos más. nal de Managua, oportunidad quietos, ya agitándose de un lado a otro, como un badajo, en el vacío. que le permitió abrirse a la literatura hispanoamericana La carga estaba amontonada. La ola movía pausadamente de cuando en y universal y, así, descubrir cuando la embarcación colmada de fardos. Éstos formaban una a modo nuevos términos que enrique- de pirámide en el centro. Había uno muy pesado, muy pesado. Era el más cieron su arte. 94 Unidad 4: Para no perder los sueños, ni la sonrisa… Información complementaria Estrategias diferenciadas El ambiente Los acontecimientos que se presentan en esta Es el espacio general en cual se desarrolla el relato; en él se mueven los personajes. página, son fundamentales para comprender el Existe el ambiente físico y el ambiente sicológico. desenlace. Apoye a aquellos estudiantes con di- Ambiente físico ficultades en comprensión lectora, en el proceso Es el lugar propiamente tal; donde los personajes existen, viven o se mueven. Dentro de él de identificar los rasgos del ambiente, deténga- se pueden considerar dos aspectos: el local (lugar geográfico) y el temporal (época). se con ellos a reconocer en las descripciones de esta página los elementos que corresponden a Ambiente sicológico aspectos del ambiente físico y explíqueles como Es la atmósfera o clima emocional, sicológico, en la cual se desarrollan los acontecimientos. desde él se genera el ambiente sicológico. Este espacio está creado por todos los elementos presentes en la historia, aunque se hayan puesto en ella sin perseguir necesariamente ese fin. Los factores que influyen en la creación Habilidades implicadas: lectura comprensiva: de un ambiente sicológico no siempre pueden delimitarse con claridad. analizar, interpretar, aplicar. 154 Guía didáctica para el docente / Lenguaje 6º básico
  • 155.
    Unidad 4 Sugerencias metodológicas 4 Unidad Previo al desenlace, el narrador emplea los términos: “monstruo”, “bruto” y “ba- rrigón” para referirse al fardo que causa grande de todos, ancho, gordo y oloroso a brea. Venía en el fondo de la lan- la muerte del hijo del tío Lucas, al res- cha. Un hombre de pie sobre él, era pequeña figura para el grueso zócalo. pecto, converse con sus estudiantes: Era algo como todos los prosaísmos de la importación envueltos en lona y fa- jados con correas de hierro. Sobre sus costados, en medio de líneas y triángulos ¿A qué objeto se refieren las palabras “mons- negros, había letras que miraban como ojos. –Letras en“diamante”– decía el tío truo”, “bruto” y “barrigón”? ¿Qué se expresa Lucas. Sus cintas de hierro estaban apretadas con clavos cabezudos y ásperos; y en las entrañas tendría el monstruo, cuando menos, limones y percales. con ellas? ¿Qué efecto provocan en el lec- Sólo él faltaba. tor? ¿Cuál es su función gramatical? Expli- –¡Se va el bruto! –dijo uno de los lancheros. –¡El barrigón! –agregó el otro.Y el que que aunque se emplean como nombres hijo de Lucas, que estaba ansioso de acabar pronto, se alistaba para ir a cobrar y desayunarse, anudándose un pañuelo a cuadros al pescuezo. Bajó la cadena estos sirven para “visualizar negativamente” Nuevas palabras danzando en el aire. Se amarró un gran lazo al fardo, se probó si estaba bien al objeto que causará la desgracia. seguro, y se gritó: –¡Iza!– mientras la cadena tiraba de la masa chirriando y Brea: mezcla de color rojo levantándola en vilo. Los lancheros, de pie, miraban subir el enorme peso, y se hecha de sebo y aceite de pescado. Pídales que hagan una descripción ob- preparaban para ir a tierra, cuando se vio una cosa horrible. El fardo, el grueso fardo, se zafó del lazo, como de un collar holgado saca el perro la cabeza; y Zócalo: parte inferior de un jetiva del fardo, incorporando adjetivos y edificio u obra. cayó sobre el hijo del tío Lucas, que entre el filo de la lancha y el gran bulto Prosaísmos: cosas ordina- explicaciones que permitan apreciar los quedó con los riñones rotos, el espinazo desencajado y echando sangre negra por la boca. Aquel día no hubo pan ni medicinas en casa del tío Lucas, sino el rias, comunes, vulgares. rasgos de este objeto. Luego consúlteles: Cachaza: forma de ser y muchacho destrozado, al que se abrazaba llorando el reumático, entre la grite- conducirse. ¿qué diferencias aprecian entre esta des- ría de la mujer y de los chicos, cuando llevaban el cadáver al cementerio. 7 cripción objetiva y la que hizo del fardo el Me despedí del viejo lanchero, y a pasos elásticos dejé el muelle, tomando el ¿Cómo estás leyendo? camino de la casa, y haciendo filosofía con toda la cachaza de un poeta, en narrador? ¿Por qué este habrá hecho una 7 ¿Qué efecto crees que pro- tanto que una brisa glacial, que venía de mar afuera, pellizcaba tenazmente las narices y las orejas. vocó la historia del tío Lu- descripción subjetiva? cas en el narrador? Actividades complementarias Rubén Darío, Los mejores cuentos de Rubén Darío, Buenos Aires, Dos editores, 2008. ¿Qué te provocó a ti? El cuento es una oportunidad para afianzar Después de leer la comprensión de lectura a través de la ex- I. Responde en tu cuaderno: presión artística: muchos de sus estudian- 1. ¿Cuál es el propósito o finalidad de este texto? 2. ¿Cuál es el hecho o acontecimiento principal narrado en él? tes se entusiasmarán con la creación de 3. ¿Quién narra? ¿Cómo conoce este narrador la historia que relata? una historieta (cómic) sobre el cuento leído. II. Trabaja junto a un compañero o compañera: Por eso propóngales dibujar 10 viñetas tipo 1. Relean el cuento y anoten en orden los hechos que dan forma a la historia. cómic, respetando el orden en el que se Construyan con ellos, una línea de tiempo. desarrolla la historia. Ínstelos a Incorporar 2. Evalúen si el relato del narrador, respeta el orden de los hechos ocurridos. ¿Cómo aprendo? globos de diálogo con intervenciones claves III. Reflexionen y comenten en común con su curso: La línea de tiempo que ela- 1. ¿Cómo se relaciona la realidad actual del trabajo infantil con los aconteci- borarás te permitirá organizar de los personajes, y si es necesario pídales mientos narrados en el cuento “El fardo”? visualmente la información y retener con mayor facilidad que incorporen también un narrador que 2. ¿Qué les parece que en el mundo, muchos niños, niñas y adolescentes, de- sus aspectos principales. conecte las viñetas presentadas. ban trabajar en vez de estudiar? Apóyelos revisando las creaciones y pre- Unidad 4: Para no perder los sueños, ni la sonrisa… 95 sentándoles textos originales que sirvan como modelo. Información complementaria Estrategias diferenciadas Los códigos del lector Para afianzar la compresión de lectura de los estudiantes que han mani- La lectura determina un enriquecimiento del código lingüístico. Por festado dificultades en la comprensión de este texto, analice con ellos la este motivo no es necesario que el código lingüístico de los textos siguiente expresión: “El fardo, el grueso fardo, se zafó del lazo, como de coincida con el que en ese momento domina el lector, sino que basta un collar holgado saca el perro la cabeza”. con que permita o favorezca la comprensión, al mismo tiempo que Pídales que visualicen el momento descrito y lo relacionen nueva- sirva para enriquecer el vocabulario, familiarizar con estructuras lin- mente con el título. Solicíteles que expliquen ahora el sentido de güísticas nuevas y con nuevas formas de expresión. este. Luego, ínstelos a que propongan uno nuevo que recoja la idea Felipe Alliende y Mabel Condemarín. La lectura: teoría, evaluación y desarrollo. central del cuento. Editorial Andrés Bello, Santiago: 1993. Habilidades implicadas: identificar, analizar, describir, diferenciar, interpretar. Guía didáctica para el docente / Lenguaje 6º básico 155
  • 156.
    Sugerencias metodológicas Enla Unidad 2 los y las estudiantes ya Lectura central Conoce el texto se aproximaron – desde la autobiografía – a los elementos del mundo narrativo. Recuérdeles los contenidos que ya ma- El género narrativo y el cuento nejan y las experiencias que los han co- El texto que leíste en la sección anterior corresponde a un tipo de texto literario de- nominado cuento. A través de las siguientes actividades te invitamos a revisar las nectado con este tipo de texto, de modo características que definen a este tipo de textos. que logren integrar el nuevo contenido Actividad 1 sobre la base del anterior. Completa el siguiente organizador gráfico y reconstruye el mundo narrativo En aquella oportunidad también organi- de “El fardo”. zaron los contenidos visualmente: si lo considera pertinente, antes de comple- tar el siguiente organizador gráfico, revi- se el realizado en la página 45. cuya finalidad es Una vez que hayan completado el organi- Género narrativo zador, pida a sus estudiantes que lo lean. Autor: pertenece al Narrador: Así podrá monitorear la comprensión del escrito por Cuento “El fardo” relatado por texto y la conexión de los contenidos. posee Actividades complementarias Puede aplicar este mismo organizador Personajes: Un acontecimiento central: Espacio: Tiempo: gráfico a otros relatos leídos. Puede emplear el fragmento de La compuerta Nº 12 (página 91), o bien, aprovechar este recurso para analizar las lecturas domiciliarias que realizan los niños y Actividad 2 niñas. 1. Junto a compañeros y compañeras de curso formen pequeños grupos de trabajo. Guiados por su profesor o profesora asuman como grupo el análisis Es conveniente que revise con el grupo de uno de los elementos del mundo narrativo del cuento “El fardo”. curso cómo ha sido completado el orga- 2. Revisen el organizador gráfico que han completado individualmente y res- pondan las siguientes preguntas de acuerdo con el elemento narrativo que nizador, de modo que pueda pesquisar han escogido analizar. posibles errores en la estructuración de Acerca del narrador… este contenido. 1. En “El fardo”, hay alguien que cuenta su historia al narrador, ¿quién es? ¿Cómo aprovecha este recurso el narrador? 96 Unidad 4: Para no perder los sueños, ni la sonrisa… Información complementaria Estrategias diferenciadas En 1888, Rubén Darío incluyó el cuento “El fardo” en su libro Azul. El texto, Pida a sus estudiantes que relacionen los conceptos e sobre la trágica muerte de un joven estibador en las labores portuarias, data ideas incluidos en el organizador gráfico, de manera ge- de una corta temporada en que el escritor nicaragüense ocupó un cargo neral, para que vayan integrando aprendizajes anteriores, subalterno en la Aduana de Valparaíso. Años después, lo repudia argumen- Para ello pregúnteles: tando un error de orientación personal: “En “El fardo” triunfa la entonces en a) ¿Cómo se relaciona el espacio con los acontecimientos de auge escuela naturalista. Acababa de conocer algunas obras de Zola y el un relato? reflejo fue inmediato; mas no correspondiendo tal modo a mi temperamento b) ¿Qué diferencias existen entre el autor y el narrador? ¿Por ni a mi fantasía, no volví a incursionar en tales desvíos” (Cuentos completos. qué no sucedía lo mismo con los textos narrativos autobio- Buenos Aires: Fondo de Cultura Económica, 1950). gráficos? Luis Bocaz, “Sub-terra de Baldomero Lillo y la gestación de una conciencia alternativa”, Universidad Austral de Chile, Instituto de Filosofía y Estudios Educacionales, Valdivia, 2005. c) ¿Cuál es el propósito del texto narrativo? Tomado en: http://www.scielo.cl/scielo.php?pid=S0071- Habilidades implicadas: analizar, comparar, ordenar, 17132005000100001&script=sci_arttext completar. 156 Guía didáctica para el docente / Lenguaje 6º básico
  • 157.
    Unidad 4 Sugerencias metodológicas 4 Unidad Es necesario que la actividad grupal se cierre con una puesta en común de las respuestas. Sugerimos que esta sea en- Acerca de los personajes… ¿Cómo aprendo? 1. ¿Qué importancia tienen los personajes en un texto narrativo? sayada por los grupos, de modo que al ¿Qué ventajas poseen los tex- 2. ¿Es posible que un cuento no tenga personajes? Fundamenten su respuesta. tos que organizan visualmente exponer frente al curso sepan cuándo 3. En los textos narrativos es posible identificar personajes principales y persona- la información que comuni- can? Comenta con tus com- intervenir y qué dirán. Todos los alumnos jes secundarios, ¿quiénes son en “El fardo”? 4. Caractericen física y psicológicamente a Lucas. pañeros y compañeras acerca de su utilidad. y alumnas deberán comprender todas las Acerca de los acontecimientos… preguntas y las respuestas trabajadas, 1. ¿Cuál es el acontecimiento más importante de este cuento? Saber más pues todos deberán estar disponibles 2. ¿Qué relación existe entre este acontecimiento y el título del cuento? para aclarar las dudas que surjan entre Textos literarios y géneros 3. ¿Hay otros acontecimientos secundarios que se desarrollen en este relato? ¿Por qué creen que esto es así? Los textos literarios son aque- sus compañeros y compañeras, así como llos que surgen de la imagina- Acerca del espacio… ción y de la interpretación que también estar preparados para contestar un escritor o escritora hace del 1. ¿Cómo es el espacio físico en donde se desarrollan los acontecimientos de este mundo, por eso se consideran contrapreguntas. cuento? Identifiquen los adjetivos que emplea el narrador para describir el lugar. subjetivos y ficticios. De acuer- do con sus características se 2. Dentro del espacio, también es posible analizar el ambiente social en el que se desarrollan los acontecimientos. ¿Cómo es este ambiente en “El fardo”? agrupan en tres grandes clases Actividades complementarias llamados géneros literarios, 3. El espacio psicológico nos permite comprender cuál es el sentimiento o la sen- estos son: sación que predomina en los personajes. Identifíquenlo en esta lectura. El género lírico que incluye A partir de la actividad grupal, motive a Acerca del tiempo… a los poemas y las obras en prosa poética; el género dra- sus estudiantes a detenerse en los com- 1. Expliquen cómo el narrador organiza los acontecimientos presentados. mático que incorpora a los textos escritos para ser repre- ponentes del mundo narrado y a pro- 2. Reorganicen los hechos que ocurren en el cuento, en orden temporal. sentados en un escenario tea- fundizar en estos conceptos. Ínstelos a 3. ¿En cuánto tiempo se desarrolla la conversación entre Lucas y el “patroncito”? tral; y el género narrativo que 4. ¿Es posible identificar en que época ocurren los hechos? Fundamenten su respuesta. incluye a las obras que relatan definir con sus palabras y a partir de las una historia, tales como: cuen- tos, novelas, fábulas, mitos y experiencias de textos narrativos litera- Integra tus conocimientos leyendas. rios cada uno de estos componentes. El género narrativo Es un género literario que reúne a las obras narrativas, destinadas a contar en forma A partir del tema de la Unidad, y con secuenciada, hechos de carácter subjetivo e imaginario que constituyen un relato. una mirada esperanzadora, pida a sus El cuento estudiantes que esbocen un relato co- Corresponde a un tipo de texto literario narrativo de extensión breve, que desarrolla un solo acontecimiento central. lectivo, centrado en alguna experiencia real o ficticia relacionada con el tema del Autoevaluación revisa tu aprendizaje completando la siguiente pauta: Niveles de logros trabajo infantil. Pídales que en su relato Al terminar esta sección yo: Sí No Puedo mejorar identifiquen cada uno de los elementos 1 Comprendo el concepto de género literario. narrativos abordados. 2 Diferencio al género narrativo de los otros géneros literarios. 3 Identifico al cuento como una narración literaria. 4 Identifico los principales componentes y características de un cuento. Unidad 4: Para no perder los sueños, ni la sonrisa… 97 Información complementaria Estrategias diferenciadas Tipos de narrador: Para afianzar los contenidos, consulte a sus El narrador es un personaje creado por el autor para contar la historia. Hay diferentes tipos de narrador estudiantes cuál es el elemento narrativo según la información de que dispone y del punto de vista que adopta. ante cual experimentan dudas. Invítelos a De 1 ª Persona que escriban sus preguntas para aclararlas Narrador protagonista. El narrador es también el protagonista de la historia (autobiografía real o ficticia). en una futura sesión con otros estudiantes que hayan obtenido un dominio avanzado. Narrador personaje secundario. El narrador es un testigo que ha asistido al desarrollo de los hechos. Sea un mediador en este intercambio, en De 2 ª Persona especialmente cuando los o las que expli- Narra en 2ª persona. Simula contarse la historia a sí mismo. can no logran darse a entender por los es- De 3ª persona tudiantes que realizan las consultas. Narrador omnisciente. Es aquel cuyo conocimiento de los hechos es total y absoluto. Habilidades implicadas: comentar, Narrador observador. Solo cuenta lo que observa, como una cámara de cine. explicar, argumentar. Tomado de: www.materialesdelengua.org/ LITERATURA/TEXTOS_LITERARIOS/CUENTOS/contar/tiposdenarrador.htm Guía didáctica para el docente / Lenguaje 6º básico 157
  • 158.
    Sugerencias metodológicas Aproximeel contenido de esta página a Lectura central Palabras del texto sus estudiantes consultándoles: ¿En qué otras materias o asignaturas han empleado organizadores gráficos? El organizador gráfico ¿Estos eran similares al que vemos en En las unidades anteriores esta sección se ocupó de mostrarte cuál es la función gramatical de ciertas palabras empleadas en la lectura central de cada unidad. esta página o presentaban otros dise- En esta ocasión, te presentará una modalidad diferente de textos informativos basa- dos en la presentación visual de la información. ños? ¿Los organizadores les resultan Para ello observa las siguientes imágenes y desarrolla las actividades propuestas. recursos de aprendizaje útiles? El fardo Pídales que desarrollen la actividad pro- Rubén Darío Allá lejos, en la línea, como trazada por un lápiz azul, que separa las aguas y los cuya finalidad es puesta, enfatice el ejercicio comparativo cielos, se iba hundiendo el sol, con sus polvos de oro y sus torbellinos de chispas purpuradas, como un gran disco de hierro candente.Ya el muelle fiscal iba que- Género narrativo con ambos recursos. Indague en cómo dando en quietud; los guardias pasaban de un punto a otro, las gorras metidas hasta las cejas, dando aquí y allá sus vistazos. Inmóvil el enorme brazo de los Autor: pertenece al Narrador: pescantes, los jornaleros se encaminaban a las casas. El agua murmuraba de- reconocen el propósito de cada texto y escrito por Cuento “El fardo” relatado por bajo del muelle, y el húmedo viento salado, que sopla de mar afuera a la hora en que la noche sube, mantenía las lanchas cercanas en un continuo cabeceo. 1 posee relacione esta finalidad con la estructura Todos los lancheros se habían ido ya; solamente el viejo tío Lucas, que por la mañana se estropeara un pie al subir una barrica a un carretón, y que, Personajes: Un acontecimiento central: Espacio: Tiempo: y forma que poseen. aunque cojín cojeando, había trabajado todo el día, estaba sentado en una piedra y, con la pipa en la boca, veía triste el mar. –¡Eh, tío Lucas! ¿Se descansa? Actividades complementarias –Sí, pues, patroncito. Invite a los niños y niñas a abordar el Actividad 1 contenido desde sus propias vivencias. Compara la forma escrita del cuento “El fardo” con el esquema u organizador que explica su composición. Luego responde en tu cuaderno: Pídales que construyan un organizador 1. ¿Qué diferencias observas entre la escritura común o normal del cuento y la gráfico que muestre cómo está organi- forma en que lo explica el organizador gráfico? Explica. zado su curso, incluyendo cargos direc- 2. En la forma escrita del cuento: tivos, profesor o profesora jefe y encar- • ¿Para qué sirve el título? ¿Por qué se destaca con letra diferente y de ma- yor tamaño? gados de asignaturas. Apoye el proceso • ¿Qué otros recursos como letras destacadas en diferente color, ennegrecidas, revisando aspectos nucleares como idea espacios en blanco, te permiten comprender u ordenar la información? global y conceptos subordinados. Aclarar 3. En el organizador gráfico: • ¿Cuál es la casilla que se destaca más? ¿Por qué? dudas sobre su producción. • ¿Con qué fin se emplean distintos colores y tipos de letras? • ¿Qué explica el mapa conceptual? Información complementaria 4. ¿En qué situaciones emplearías alguna de estas formas de presentar infor- mación? Explica. Organizadores gráficos Los organizadores gráficos pueden ser Integra tus conocimientos utilizados antes, durante o después de El organizador gráfico la lectura. El organizador gráfico es un texto informativo cuyo objetivo es presentar ideas o he- chos ordenados y organizados visualmente, para facilitar la comprensión y retención Cuando un organizador gráfico se utiliza de la información de parte del receptor. antes de leer, es construido por el maes- tro y sirve de preparación y estimulación 98 Unidad 4: Para no perder los sueños, ni la sonrisa… para la lectura. Por el contrario, cuando se utiliza durante la lectura, es elabora- do por los alumnos, al igual que cuando Estrategias diferenciadas se utiliza después, en cuyo caso revela Colabore con los estudiantes que evidencian dificultades y ayúdelos a construir organizadores su manera de comprender el texto. gráficos desde experiencias previas y cotidianeidad. Explíqueles que muchas veces se habrán Los organizadores gráficos realizados por visto desafiados a tener que organizar visualmente una información, por ejemplo cuando dibujan los estudiantes son más eficaces que aque- en un papel signos flechas y palabras para explicar a alguien cómo puede llegar a un lugar. llos realizados por el maestro, dado que de cuando deben explicar como se desarrollará un evento o un programa que incluye varias etapas esta forma, son capaces de reflexionar so- o momentos distintos, entre otros. Enfatice la idea de que la visualidad es una herramienta que bre la lectura, establecen relaciones entre permite organizar ideas y, eventualmente, recordarlas con facilidad. los diversos elementos del texto, identifican Habilidades implicadas: identificar, comparar, relacionar, aplicar, organizar. las ideas importantes y las secundarias, deciden qué información incluir, agrupan ciertas ideas y muestran las relaciones existentes entre ellas. Mabel Condemarín y Alejandra Medina. Taller de Lenguaje 2. Santiago: Ed. Santillana, 2004. 158 Guía didáctica para el docente / Lenguaje 6º básico
  • 159.
    Unidad 4 Sugerencias metodológicas 4 Unidad Invite a sus estudiantes a aplicar distin- tos tipos de organizadores gráficos en el aprendizaje de otras asignaturas y con- Tipos de organizadores gráficos tenidos. Promueva la presentación de Existen variados tipos de organizadores. Su empleo y elección depende del conteni- do y de los objetivos que desees alcanzar. Saber más... estos textos funcionales y originales, que Algunos de los más usados son: El organizador gráfico le permitirán monitorear el aprendizaje y Es un “dibujo mental” que per- • Mapa conceptual: organiza la información de conceptos e ideas por categorías e in- mite al receptor almacenar in- a sus estudiantes el desafío de proyectar corpora frases de enlaces o conectores, como: “dividido en”, “compuestos por”, “con el fin de”, “porque”, etc. Este te permite “leer” la información con claridad, compren- formación relevante y ayudarlo a asociar e integrar nuevas ideas visualmente la información. diendo las relaciones que se establecen entre los conceptos e ideas presentados. con los conocimientos que ya El mapa conceptual de la página 96 es un ejemplo de este tipo de organizador. • Línea de tiempo: Si buscas establecer un orden temporal entre diversos aconteci- posee. La organización gráfica de la in- Actividades complementarias formación ofrece ventajas como: mientos, la línea de tiempo te permite secuenciar de manera lógica los hechos. Re- quiere que manejes algunas unidades temporales convencionales como: año, mes, presentar información ordenada en categorías, mostrar relaciones Proponga como actividad alternativa el década, siglo, y categorías temporales como Era Mesozoica, Período Jurásico, Época de dependencia o subordinación siguiente trabajo en parejas: Moderna, etc. Este organizador te ayudará a visualizar con claridad un proceso his- entre los elementos y facilitar el tórico o a ordenar eventos que en una lectura han sido alterados. Este era el objetivo recuerdo de las ideas y conceptos presentados. 1. ¿Recuerdan cómo es Lucas, el an- de la línea de tiempo que realizaste en la sección “Después de leer” de la página 95. ciano personaje de “El fardo”? Revi- Actividad 2 sen la lectura central y realicen una Junto con quien trabajaste en la construcción de la línea de tiempo, revisen y evalúen la cantidad de hechos que distinguieron en ella y compárenlos con los lista con la siguiente información: que se proponen en la siguiente. ¿Coinciden con los que ustedes diferenciaron? • Aspecto físico. Complétenla y coméntenla con su curso. • Características psicológicas. Línea de tiempo del Cuento “El fardo” • Realidad social en la que vive. • Composición de su grupo familiar. Lucas es pobre y El niño trabaja A los 15 años... En un accidente, El muchacho tiene varios hijos como… pierden la canoa va solo y … • Descripción de su trabajo en el salvando solo sus vidas. puerto. 2. Presenten esta información en un El hijo mayor debe El niño Padre e hijo Lucas enferma y Después de dos años el dejar la escuela. enferma por… trabajan en… falta al trabajo. viejo Lucas recuerda a su organizador gráfico. hijo y cuenta como murió. 3. Evalúen cómo fue el proceso de pro- ducción. Intercambien fortalezas y Autoevaluación revisa tu aprendizaje completando la siguiente pauta: Niveles de logros dificultades. Al terminar esta sección yo… Sí No Puedo mejorar 1 Comprendo el concepto de organizador gráfico. 2 Diferencio varios tipos de organizadores gráficos, según su finalidad. 3 Comprendo la finalidad y utilidad de emplear organizadores gráficos en mi proceso de aprendizaje, 4 Considero a un organizador gráfico como un texto informativo. Unidad 4: Para no perder los sueños, ni la sonrisa… 99 Información complementaria Estrategias diferenciadas La producción del organizador gráfico, requiere que sus es- Ofrezca la posibilidad de que aquellos estudiantes con más difi- tudiantes manejen la técnica del subrayado, que les permitirá cultad en este aprendizaje, creen organizadores gráficos de menor relevar los antecedentes que consideran fundamentales para complejidad, tipo esquema, (sin palabras ni expresiones de enlace). organizar visualmente. Para ello sugiera temas u objetos cuya presentación requiera menos El subrayado es una técnica que te permite identificar palabras clave interrelaciones (un árbol genealógico por ejemplo). Posteriormente, dentro de un texto. Como estrategia de estudios, se sugiere que avance con ellos hacia el mapa conceptual. después de una primera lectura, se realice una segunda, en la que Habilidades implicadas: aplicar, organizar, presentar. se subrayen verbos, sustantivos y adjetivos que sean fundamentales para determinar la información relevante. Cecilia García-Huidobro et al. A estudiar se aprende. Santiago: Ediciones Universidad Católica de Chile, 2000. Guía didáctica para el docente / Lenguaje 6º básico 159
  • 160.
    Sugerencias metodológicas Monitoreela lectura del organizador grá- Evaluación de proceso fico presentado en esta página. Si es ne- cesario explique sus elementos centrales. Deténgase en el título o concepto nuclear ¿Cómo va tu aprendizaje? y pregunte a sus estudiantes: Detente un momento y evalúa cuánto has aprendido hasta ahora. ¿Qué significa “radiografía” en este con- I. Revisa el siguiente mapa conceptual que muestra la realidad del trabajo infantil en Chile. texto? Explique que esta palabra se ha empleado en un sentido figurado para Radiografía de niños y adolescentes expresar la mirada profunda que se ha en trabajo inaceptable en Chile obtenido tras la investigación. Prosiga consultándoles: ¿qué información la cantidad es de entregan los tres recuadros inferiores? ¿Por qué se encuentran lejos del concepto 107.676 central del organizador gráfico? se distribuyen así Finalmente, propóngales evaluar este organizador. Oriente esta actividad con preguntas cómo: ¿les resultó fácil de Niños de 5 a 11 años Niños de 12 a 14 años Jóvenes de 15 a 17 años leer? ¿Permite visualizar rápidamente la en trabajo inaceptable en trabajo inaceptable en trabajo inaceptable información? ¿Qué ajustes realizarían? con un total de con un total de con un total de Actividades complementarias 36.542 31.587 39.547 Pídales a los estudiantes que investiguen repartidos en repartidos en repartidos en qué instituciones y organismos existen en Chile para defender los derechos de la infancia y se encargan de proteger a Antecedentes: Antecedentes: Antecedentes: niños y niñas del abandono y el trabajo • 5.127 trabajan en la calle. • 3.419 trabajan en la calle. • 4.754 trabajan en la calle. infantil. Realice con el curso una puesta • 3.086 trabajan en la noche. • 7.838 trabajan en la noche. • 11.719 trabajan en la noche. • 9.563 trabajan 14 horas y más a la • 30.243 trabajan 14 horas y más a la • 17.573 trabajan 21 horas y más a la en común, sobre la base de las siguientes semana. semana. semana y no asisten a la escuela. preguntas: • 14.913 trabajan 49 horas y más a la semana. ¿Quiénes conforman estos organismos? ¿De qué tarea específica se ocupan? ¿Cómo consiguen ayuda para realizar Fuente: Organización Internacional del Trabajo. Trabajo infantil y adolescente en cifras. Síntesis de la primera encuesta nacional y registro de sus peores formas, 2003. su labor? ¿Por qué es necesario que existan estos 100 Unidad 4: Para no perder los sueños, ni la sonrisa… organismos? Información complementaria Estrategias diferenciadas Encuesta nacional sobre actividades de niños y adolescentes en Chile, aplicada entre febrero y Atienda personalizadamente las dudas abril del 2003 por el Instituto Nacional de Estadísticas (INE). que manifiesten los estudiantes con di- Trabajo inaceptable, distribución por sexo y edad. ficultades en la comprensión o lectura del organizador gráfico. Para orientar o Sexo 5 a 14 años 15 a 17 años Total de niños y adolescentes en trabajo inaceptable mejorar su comprensión explíqueles el Nº Tasa Nº Tasa Nº Tasa sentido de los diferentes colores que se emplean en este organizador, acláreles Hombre 44.300 3,1 29.336 7,1 73.636 4,0 que corresponden a una jerarquía de los Mujer 23.829 1,7 10.211 2,6 34.040 1,9 datos presentados. Total 68.129 2,4 39.547 4,9 107.676 3,0 Habilidades implicadas: identificar, ana- lizar, relacionar, integrar, evaluar. */ Expresa la tasa sobre el total de niños. Fuente: Ministerio de Trabajo y Previsión Social. 160 Guía didáctica para el docente / Lenguaje 6º básico
  • 161.
    Unidad 4 Sugerencias metodológicas 4 Unidad Revise en común con los estudiantes las actividades evaluativas propuestas en esta página. La actividad III.3 que impli- I. A partir de la información proporcionada por el organizador gráfico, responde las siguientes preguntas, ca la creación de un cuento grupal o en encerrando en un círculo la alternativa correcta. parejas, puede orientarse del siguiente 1. ¿Cuál es el título o concepto nuclear de este organizador gráfico? A. 107.676. modo: B. Total de niños y adolescentes en trabajo inaceptable. Promueva en los niños y niñas una mira- C. Radiografía de niños y adolescentes en trabajo inaceptable en Chile. D. Distribución por rango de edad. da esperanzadora, pensando en que se 2. ¿Qué información entrega el recuadro rojo? ¿Qué relación tiene con la información de los recuadros cumplan los sueños de los personajes celestes? que formarán parte de su relato. A. El recuadro rojo presenta la cantidad de adultos en trabajo inaceptable, los recuadros celestes mues- tran el número de niños y adolescentes en ese tipo de trabajo. Recuérdeles la inclusión de los cuatro B. El recuadro rojo muestra la cantidad de niños y adolescentes que hay en Chile y los recuadros celestes momentos de escritura: presentan el número de niños y adolescentes en trabajo inaceptable. C. El recuadro rojo muestra la cantidad de niños y adolescentes que antes estaba en trabajos inacepta- a) Planificación y borrador antes de la bles, mientras que los recuadros celestes presentan los nuevos casos. D. El recuadro rojo presenta el número de niños y adolescentes en trabajo inaceptable, mientras que los producción. recuadros celestes muestran cómo se divide esa cifra por edades. b) Producción de texto, contemplando la II. Junto a un compañero o compañera, desarrollen las siguientes preguntas y respóndalas en su cuaderno: planificación. 1. Expliquen para qué sirven las formas como óvalos, recuadros, líneas y flechas , los colores y tamaños de letra empleados en este organizador. c) Revisión del texto (puede ser en pe- 2. Lean la información que les entrega este organizador y a partir de ella redacten un breve texto (10-12 queños grupos). líneas) en que comuniquen la información presentada. d) Reescritura del texto, incorporando III. Según la realidad chilena del trabajo infantil, presentada en este organizador gráfico : sugerencias. 1. Definan que entienden por “trabajo inaceptable”. 2. Expresen su opinión fundamentada acerca de esta realidad. Oriéntelos y apóyelos en la forma de 3. Creen un cuento que trate la realidad del trabajo infantil, definan: ¿quién lo narrará y en qué persona gra- publicación: diario mural, lectura en voz matical? ¿Qué personajes, hechos, espacio y tiempo escogerán? ¿Por qué? alta de dos cuentos por cada sesión, IV. Guiados por su profesor o profesora compartan y revisen sus respuestas con el curso. presentación en el sitio web de colegio, producción de un libro del curso, etc. Autoevaluación revisa tu aprendizaje completando la siguiente pauta: Niveles de logros Actividades complementarias Al terminar esta sección, yo: Sí No Puedo mejorar Invite a los estudiantes a que aclaren 1 Comprendo la información presentada en un organizador gráfico. dudas que hayan surgido sobre la pro- 2 Capto las relaciones que se establecen entre los contenidos de un organizador gráfico. ducción del texto narrativo. En la sección 3 Identifico el propósito de un texto narrativo literario. Conoce el Texto cada uno de ellos se 4 Distingo claramente el autor del narrador de un relato. “especializó” en uno de los elementos 5 Conozco la importancia del narrador, los personajes, acontecimientos, espacio y tiempo presentes en un texto narrativo. 6 Puedo explicar por qué un cuento es un texto de ficción. del mundo narrativo. Pídales que en esta oportunidad intercambien sus conoci- mientos se ayuden en la tarea de estruc- Unidad 4: Para no perder los sueños, ni la sonrisa… 101 turar su narración. Supervise y oriente este proceso. Información complementaria Los niños tienen más probabilidades que las niñas de practicar el trabajo infantil por ser más propicios para la actividad económica, Con fecha de 2006, se calcula que 158 millones de niñas y niños de mientras que las niñas se encargan de las tareas domésticas por países en desarrollo, con edades comprendidas entre los 5 y los 14 aplastante mayoría. años, están sometidos al trabajo infantil. http://www.unicef.org/spanish/media/media_45451.html En los países menos desarrollados, el 30% de todas las niñas y niños están sometidos al trabajo infantil. Estrategias diferenciadas En África subsahariana trabaja aproximadamente 1 de cada 3 niños Ayude a sus estudiantes con más dificultad para crear la narración con edades comprendidas entre los 5 y los 14 años, mientras que solicitada, que organicen su relato empleando el recurso de un or- en la región de Europa Central y del Este/Comunidad de Estados ganizador gráfico. Puede serles útil una línea de tiempo que indique Independientes (ECE/CEI) la proporción es 1 de cada 20. En cifras los momentos clave de la acción. Sugiera que la empleen como or- absolutas: 69 millones de niñas y niños de África subsahariana (o, lo denador de la historia. que es lo mismo, el 35% de su población infantil) trabajan, lo que la Habilidades implicadas: revisar, seleccionar, organizar, crear. convierte en la región donde esta práctica está más extendida. Guía didáctica para el docente / Lenguaje 6º básico 161
  • 162.
    Sugerencias metodológicas Taller de Explique la finalidad del taller de comunica- comunicación escrita ción escrita. Enfatice la utilidad de emplear organizadores gráficos como instrumentos que organizan y sintetizan información. Comunico información a través de un Destaque la idea de que estos serán organizador gráfico empleados en el taller como recursos en Durante esta unidad te has aproximado a la realidad del trabajo infantil que padecen más de 20 millones de niños y adolescentes en el mundo (OIT, 2002). un proceso de investigación. En este taller de escritura te invitamos a que ensayes tus dotes de investigador o in- Oriente los pasos de la investigación vestigadora y recojas suficiente información respecto a este tema. Al mismo tiempo que te ocupes de ordenar la información escrita y que apliques lo aprendido sobre propuesta y el uso de la tabla SQA. los organizadores gráficos sintetizando y presentando visualmente algunos datos de tu investigación. Antes de planificar la entrevista que reali- Te proponemos un trabajo en tres etapas, pon atención a la descripción de esta tarea: zarán, invite a sus estudiantes a recordar Formen grupos de cuatro o cinco integrantes y preparen una investigación eligiendo qué preguntas pueden hacer para acceder uno de los siguientes temas: a una información. En la Unidad anterior • Formas de trabajo infantil. • Historia del trabajo infantil en Chile. fueron abordadas las preguntas periodísti- • El trabajo infantil en el mundo. cas (qué, quién, cómo, cuándo, dónde, por • Relación entre trabajo infantil y pobreza. qué), oriénteles de tal modo que puedan • Consecuencias del trabajo infantil. aprovechar estas mismas preguntas ajus- • Acciones y campañas contra el trabajo infantil. tadas al contexto de la entrevista. Etapas de la investigación Paso 1: Preparando la investigación Actividades complementarias ¿Cómo aprendo? 1. Conversen acerca del tema escogido y completen las dos primeras columnas de La tabla SQA la siguiente tabla SQA: Evalúe la posibilidad de crear una carti- Debe su nombre al propósito que tiene cada columna: Tema: lla con los organizadores gráficos, cuyas S: Lo que SÉ. ¿Qué sé? ¿Qué es lo que queremos saber? ¿Qué es lo que aprendimos? copias se puedan distribuir en el nivel o Q: Lo que QUIERO saber. A: Lo que APRENDÍ. en la comunidad escolar: de esta forma La última columna se com- la reflexión y la información que surja pleta al final del proceso de aprendizaje. a partir del derecho orientador de esta 2. Determinen qué otros aspectos y tareas abordarán en esta investigación. Unidad, podrá trascender a otros niños Paso 2: Durante la investigación Saber más y niñas. Otra posibilidad sería que los La entrevista de investigación 1. Revisen la segunda columna de la tabla SQA, de modo de recordar los énfasis de la investigación y de definir con claridad la búsqueda de información. grupos se pasearan por los quintos y/o Su objetivo es buscar infor- 2. Consulten, al menos, cuatro fuentes bibliográficas y/o digitales, que les propor- mación que permita recoger cuartos básicos para compartir con ellos antecedentes acerca de un cionen información relativa al tema que investigan. la información incluida en el organizador tema particular. La persona o “fuente” consultada debe ser 3. Entrevisten a personas que tengan alguna relación o experiencia con el trabajo infantil, tales como: gráfico. Si no es posible, proponga a sus seleccionada de acuerdo con su aporte a la investigación. • Niños, jóvenes o adultos que trabajaron cuando fueron menores de edad; estudiantes otras actividades de difu- adultos que han presenciado o permitido el trabajo infantil. sión del Derecho del niño a ser protegido contra el abandono y el trabajo infantil. 102 Unidad 4: Para no perder los sueños, ni la sonrisa… Información complementaria Estrategias diferenciadas La tabla SQA Durante la completación de la tabla SQA, algunos estudiantes po- Permite a los y las estudiantes la oportunidad de monitorear su pro- drán señalar que no saben nada del tema o que no desean saber- pio proceso de aprendizaje. Al completar la primera columna, pue- lo. En el primer caso, le sugerimos hacerles preguntas acerca del den comprender que no parten de cero en la construcción del nuevo tema orientador: verán que es imposible que no puedan completar conocimiento: experiencias, ideas, contenidos previos son el eslabón la primera columna. En el segundo caso, pídales que se pongan en que los conectará con el siguiente aprendizaje. La segunda columna el lugar de una niña o un niño trabajador para que empaticen con les permitirá visualizar el propósito que tienen respecto de los nuevos su realidad, al respecto pregúnteles: ¿qué les gustaría saber para contenidos; en este sentido asumirán una actitud propositiva y activa defender sus derechos y protegerse? en la etapa que se abre. Habilidades implicadas: indagar, aplicar, evaluar, planificar. 162 Guía didáctica para el docente / Lenguaje 6º básico
  • 163.
    Unidad 4 Sugerencias metodológicas 4 Unidad Oriente el proceso de elaboración y pre- paración de la entrevista. Ayúdeles en el proceso de adecuación de las preguntas, • Especialistas que trabajan en organizaciones o fundaciones que protegen a los menores de edad del abandono y el trabajo. especialmente si la necesidad de infor- • Autoridades de tu comuna o lugar en donde vives que conocen esta realidad mación implica entrevistar a niños que y tratan de enfrentarla. trabajan, en cuyo caso es conveniente Para tener en cuenta en la entrevista emplear un lenguaje informal o coloquial 1. Infórmense previamente acerca de la persona que entrevistarán y centren el con los entrevistados. Promueva una en- diálogo en el tema que sirve a la investigación que realizan. 2. Definan el registro de lenguaje que utilizarán, es decir, el trato que darán a la trevista semi-estructurada, es decir, que persona entrevistada si la conversación será formal o coloquial. La decisión contemple preguntas básicas, pero que dependerá del contexto de la entrevista y de la relación que establezcan con esta persona. dé pie a la oportunidad de profundizar en 3. Planifiquen el cuestionario para no olvidar las preguntas más relevantes y evitar otros temas, de acuerdo con el curso de interrogantes que no aportan información. 4. Cuando ya tengan las preguntas por escrito, ensáyenlas, expresándose libre- la conversación. mente. No obstante, procuren que durante la entrevista la conversación resulte natural y fluida. Actividades complementarias 5. Definan cómo dejarán registrada su entrevista. La grabación requiere de la acep- tación previa del entrevistado y que los equipos (grabadoras, micrófonos, má- Para evaluar los resultados de las entre- quina fotográfica, baterías) se encuentren en buen estado. vistas, recomendamos que Invite a sus 6. Acuerden previamente el lugar y la hora de la entrevista. Sean puntuales. estudiantes a formar un gran círculo en Paso 3: Elaboración del organizador gráfico donde compartan sus resultados. Pída- El mapa conceptual les que: Considerando que el objetivo de la tarea de investigación es comunicar la infor- Saber más mación recogida, sugerimos que emplees como organizador gráfico, un mapa • Describan la situación comunicativa en conceptual. En toda entrevista surge un diálogo que permite la trans- la que se produjo la entrevista. Pregún- ¿Qué elementos deben incluirse en un mapa conceptual? misión del mensaje. En este Un mapa conceptual consta de tres elementos básicos: ejercicio de comunicación se teles: ¿se sintieron cómodos al entre- • Conceptos: son las palabras o ideas principales del tema. Por ejemplo, un privilegia la función apelati- va o conativa del lenguaje, vistar? ¿Por qué? ¿Los entrevistados mapa conceptual que gire en torno al tema del “cuento”, incluirá relaciones con otros conceptos tales como: “géneros literarios”, “género narrativo”, “au- porque el emisor (en este caso, el entrevistador) espera cooperaron con ustedes? ¿Por qué? una respuesta del receptor (el tor”, “narrador”, por ejemplo. entrevistado). • Expliquen cómo condujeron la en- • Palabras o expresiones de enlace: son términos que permiten conectar los con- ceptos y las proposiciones para poder “leer” el organizador. Pueden ser palabras trevista. ¿Usaron las preguntas pau- de enlace o conectores tales como: con, por, desde, etc.; o verbos como: poseen, tadas? ¿Se abrieron a preguntas es- son, contienen, etc.; o pequeñas frases que también funcionan como conectores: pertenecen a, se dividen en, se producen por, etc. pontáneas? • Proposiciones: son ideas, significados, datos o ejemplos que adquieren sentido en relación con los conceptos clave del mapa conceptual, por ejemplo: “Personaje • ¿Qué recursos emplearon para reco- que conoce a Lucas, persona que relata la historia que este le cuenta”, “El puerto ger la información? de Valparaíso, etc. • Evalúen su proceso, consúlteles: ¿cómo calificarían el resultado de la entrevista? Unidad 4: Para no perder los sueños, ni la sonrisa… 103 Información complementaria Estrategias diferenciadas El mapa conceptual como estrategia para potenciar valores educativos Colabore con los estudiantes que pre- sentan más dificultades para planificar Los mapas conceptuales contribuyen a desarrollar valores educativos. Poseen al menos dos la entrevista, apóyelos en la construc- dimensiones respecto a su potencialidad educativa: ción de la pauta de preguntas y sugiera Dimensión cognitiva: Los mapas conceptuales son una buena estrategia para el desarrollo de que orienten sus interrogantes hacia un la capacidad de pensar: sintetizar, estructurar, relacionar, etc., que termina en un pensamiento objetivo claro, por ejemplo, conocer la autónomo e individual. vida o entorno del entrevistado, su per- Dimensión personal y social: El dominio y aplicación de los mapas como estrategia de trabajo en el sonalidad o el tipo de trabajo que des- aula genera un progreso personal en las capacidades, como consecuencia de la dimensión cognitiva. empeña, etcétera. Los valores sociales se trabajan y desarrollan directamente cuando se aplica la elaboración de “ma- Habilidades implicadas: crear pregun- pas consensuados”. En ellos se intentan “compartir” los propios conocimientos con los de los demás. tas, adecuar, pesquisar, organizar. Antonio Ontoria, Juan Pedro R. Gómez, Ana Molina, Potenciar la capacidad de aprender y pensar, Narcea Ediciones, Madrid, 2000. Guía didáctica para el docente / Lenguaje 6º básico 163
  • 164.
    Sugerencias metodológicas Taller de Colabore con sus estudiantes en la revi- comunicación escrita sión del mapa conceptual que elabora- rán. Constate con ellos que estén presen- tes los elementos principales. Pídales que ¿Cómo realizar un mapa conceptual? los intercambien entre grupos diferentes, 1. Considerando el tema central del organizador gráfico, determinen cuáles son los conceptos fundamentales. luego consúlteles: ¿comprenden el orga- 2. Observen qué relaciones se pueden establecer entre estos conceptos (orden de nizador o mapa conceptual del otro gru- importancia y vínculos posibles). po? ¿Pueden leerlo? ¿Tienen preguntas 3. Definan qué proposiciones ayudan a comprender los conceptos clave y las rela- o vacíos importantes, que no se aclaran El mapa ciones que se establecen entre ellos. con el mapa conceptual? conceptual permite 4. Identifiquen también aquellos datos, antecedentes o ideas que se desprenden o “leer” información orga- vinculan con algunos conceptos y que, al incluirlos, enriquecen el mensaje. Al cerrar este taller, explicite que el or- nizada visualmente. 5. Seleccionen los enlaces que permiten comprender las relaciones entre los con- ganizador producido será un recurso ceptos y entre estos y las proposiciones planteadas. fundamental para las actividades que se 6. Elaboren un primer borrador del mapa conceptual, que ordene la información obtenida de las diversas fuentes consultadas. presentarán en el Taller de comunica- 7. Evalúen la claridad del borrador. Un alumno del grupo lo explicará a los de- ción oral. más integrantes del equipo para que determinen los ajustes y cambios que son necesarios. Actividades complementarias 8. Desarrollen en común la siguiente co-evaluación. Cada vez que respondan “No” o “A veces” realicen los ajustes que mejorarán su mapa conceptual final. Proponga a sus estudiantes que seleccio- nen noticias aparecidas en la prensa, que Coevaluación aborden los temas propuestos y consúlte- En el borrador realizado: Sí No A veces 1 Se comprende fácilmente la información que contiene el mapa conceptual. les: ¿qué tipos de fuentes observan? ¿Es- 2 Las relaciones que se establecen entre los distintos datos son correctas. tas sirven para enriquecer la información? 3 La información presentada proviene de, al menos, cuatro fuentes autorizadas. ¿Qué otras fuentes escogerían ustedes El mapa conceptual posee las tres partes que conforman a este tipo de organiza- para complementar los antecedentes? 4 dores gráficos: conceptos, enlaces y proposiciones. Información complementaria 9. Comenten en el curso: • ¿Qué dificultades tuvieron durante la elaboración del mapa conceptual? ¿Qué fuentes pueden ser consideradas • ¿Cómo solucionaron las dificultades? • ¿Qué utilidad les ha proporcionado construir un mapa conceptual? en esta investigación? 10. Elaboren el mapa conceptual final en una hoja limpia. Revisen la redacción y la Algunas recomendadas son: ortografía de cada casillero. • Organismos internacionales: Organiza- 11. Una vez que hayan finalizado, evalúen lo que han aprendido acerca del tema investigado, completando la tercera columna de la tabla SQA presente en la ción Mundial del Trabajo (OIT), el Fondo página 102. de Naciones Unidas para la Infancia (UNICEF), Organización de las Nacio- nes Unidas (ONU), la Organización de los Estados Americanos (OEA). 104 Unidad 4: Para no perder los sueños, ni la sonrisa… • Organismos e institucionales guber- namentales: Ministerio del Trabajo y Previsión Social (MINTRAB), Ministe- Estrategias diferenciadas rio de Educación (MINEDUC), Servicio Nacional de Menores (SENAME), Ins- Antes de cerrar este taller, evalúe la necesidad de que los grupos intercambien sus orga- tituto Nacional de la Juventud (INJUV), nizadores. Al compartirlos, los estudiantes podrán objetivar el propio mapa conceptual, intendencias regionales. aclarar dudas y enriquecer su propuesta, a partir de los diferentes ordenamientos visuales • Organizaciones no gubernamentales: que observarán en el trabajo de sus otros compañeros y compañeras. En caso de que Hogar de Cristo, Fundación, Corpora- un grupo se encuentre muy débil en su proceso de producción, anímelo a rehacer o en- ción Opción, Fundación Mi Casa. riquecer su trabajo modelando el de otro equipo de trabajo que resulte pertinente a su • Municipalidades. investigación. • Personas involucradas con el problema Habilidades implicadas: revisar, comparar, evaluar. investigado: antropólogos, historiado- res, dueños de negocios que contrata menores de edad, padres y madres de menores de edad que trabajan, niños trabajadores. 164 Guía didáctica para el docente / Lenguaje 6º básico
  • 165.
    Unidad 4 Sugerencias metodológicas 4 Unidad Taller de comunicación oral Aclare y precise con sus estudiantes el objetivo del Taller de comunicación oral. Colabore con ellos revisando el proceso de Comunico oralmente los resultados de mi investigación organizar una exposición oral. Después de En la investigación realizada en el taller de comunicación escrita te informaste sobre la realidad del trabajo infantil. Ahora junto con tus compañeros de grupo transmitan revisar la tabla, pregunte: ¿sabían que cada esta información a su curso mediante una exposición oral. parte de la presentación tenía objetivos y Manteniendo los mismos equipos formados en el taller escrito, preparen la exposición del tema investigado. Les sugerimos que organicen esta tarea en tres pasos. procedimientos específicos? ¿Qué procedi- Paso 1: Antes de comenzar mientos para exponer han empleado ante- 1. Revisen la siguiente tabla que les permitirá organizar con claridad la exposición oral. riormente? ¿Cuál de estos les resultó más conveniente o apropiado? ¿Por qué creen Organización de una exposición oral que a veces las exposiciones orales no son Presentar el tema y despertar el interés del auditorio en él. Objetivos Captar su atención. motivadoras para la audiencia? ¿Cómo se Introducción Plantear una pregunta. puede evitar este problema? Provocar suspenso. Procedimientos Personalizar el tema, señalando cómo este afecta a los intereses Pida a sus estudiantes que durante este del público que escucha. proceso se pongan también en el lugar Objetivos Desarrollar el tema. del público para ajustar tiempos, hacer Evitar la distracción de los oyentes. Seleccionar y desarrollar las ideas fundamentales. pausas o captar su atención. Desarrollo Utilizar medios audiovisuales. Procedimientos Usar ejemplos, anécdotas, etc. que despierten la atención del Actividades complementarias auditorio. Reorientar al auditorio, insistiendo permanentemente en las principales ideas de la exposición. Para abrir este taller, forme un gran círcu- Destacar en pocas palabras aquello que se ha tratado. TICs lo y converse con sus estudiantes sobre Objetivos Cerrar la exposición. Aprende más sobre cómo ex- poner en: cómo han sido las experiencias anteriores Conclusión Resumir y encadenar en forma lógica las ideas fundamentales, http://recursos.cnice.mec.es/ de exposición oral, consúlteles: ¿cómo se Procedimientos ordenándolas con claridad y sencillez. lengua/profesores/eso2/t2/ Extraer posibles conclusiones o consecuencias de lo expuesto. teoria_1.htm sienten cuando van a realizar una expo- sición oral? ¿Por qué? Cuando exponen, 2. ¿En qué consiste cada uno de los tres momentos básicos de una exposición oral? Expliquen. ¿cómo reaccionan ante ustedes los demás 3. ¿Cómo distribuirán las intervenciones de los integrantes del grupo, respetando compañeros y compañeras? Esta actitud, estos tres momentos? ¿les favorece o los desconcentra? Cuando Paso 2: Durante la preparación exponen en presentaciones grupales, ¿se 4. Desarrollen cada uno de los procedimientos que emplearán durante el inicio, apoyan entre los miembros del equipo? desarrollo y cierre de la exposición. 5. Dentro de los medios audiovisuales, incluyan el organizador gráfico realizado en ¿Por qué es importante la contención de el Taller de comunicación escrita. los demás? Cuando son parte del público, 6. Preparen pequeñas tarjetas que contengan palabras o ideas clave. Pueden usar- ¿cómo se comportan con los expositores? las con discreción durante la presentación. ¿Qué compromiso podrían asumir como Unidad 4: Para no perder los sueños, ni la sonrisa… 105 curso para que esta experiencia sea sig- nificativa para todos? Información complementaria Estrategias diferenciadas La situación comunicativa de una exposición oral (como la que rea- Es conveniente que con aquellos estudiantes que evidencian dificul- lizaremos en esta oportunidad) se quiebra si el orador decide leer tades en la comunicación oral, aborde los siguientes aspectos: su exposición. A diferencia de un texto escrito, la exposición oral • Lectura domiciliaria, en voz alta, al menos 10 minutos diarios. tiene la potencialidad de ser modificada durante su desarrollo, si • Lectura frente al espejo para tomar conciencia del lenguaje corporal. el auditorio evidencia incomprensión de las ideas o distanciamiento • Presentación frente a un familiar o adulto responsable del tema de la propuesta. En este contexto, la observación directa del expo- trabajado en grupo (apertura para recibir comentarios y sugeren- sitor le permitirá recibir la retroalimentación necesaria para realizar cias que enriquezcan la presentación). los cambios pertinentes (explicar, hacer preguntas, incorporar una anécdota, etc). • Presentación frente a compañero o compañera para ajustar el proceso. • Presentación frente al docente, de modo de cerrar esta preparación. Habilidades implicadas: revisar, analizar, evaluar, planificar. Guía didáctica para el docente / Lenguaje 6º básico 165
  • 166.
    Sugerencias metodológicas Taller de Oriente el proceso del ensayo. Es de- comunicación oral seable que al menos durante uno de los momentos de preparación, los Paso 3: En el ensayo estudiantes tengan la posibilidad de 7. No es recomendable realizar una exposición oral sin haberla ensayado antes, conocer cómo se manejan los recur- varias veces. Este paso es fundamental para lograr que todos los miembros del grupo sepan qué información deben comunicar y en qué momento les corres- sos técnicos de apoyo que requieran. ponde intervenir. Este paso fortalecerá de dos maneras 8. Los ensayos son la instancia para probar la funcionalidad de los medios de apoyo (presentación de imágenes en computador, papelógrafos, videos, el trabajo grupal: primero, porque to- entre otros), así como una oportunidad para poner en práctica un plan al- dos los alumnos y alumnas estarán en ternativo en caso de que alguna situación se altere el día de la exposición (ausencia de un integrante, problemas con los equipos que proyectan los conocimiento de cómo se utilizan los materiales de apoyo, etcétera). equipos (enchufes, cables, botones y 9. Los ensayos también posibilitan evaluar los recursos verbales, no verbales y paraverbales de la presentación, como apoyo revisen las siguientes reco- opciones para el correcto funciona- mendaciones: miento), lo que agilizará las presen- Cuando expongas, Recursos verbales: La construcción del mensaje taciones; y, en segundo lugar, porque siente la responsabilidad • Utilicen oraciones breves, de modo que tanto el expositor como la au- de que comunicas un quitará parte de la ansiedad al proce- mensaje importante. diencia puedan mantener el hilo de la presentación (se sugiere el orden sujeto + predicado). La claridad es fundamental para que la comunica- so que vendrá (habrá más seguridad ción del mensaje sea efectiva. para enfrentar la exposición). • Empleen palabras variadas. No se trata de caer en un lenguaje rebusca- do, sino en ampliar el lenguaje. Procuren no repetir constantemente algu- na palabra (Ejemplos: “hacen”, “cosa” o “dijo”) refleja escasa rigurosidad Actividades complementarias en la fase de preparación. • Eviten calificaciones que reflejen un punto de vista personal (Ejemplos: “tris- Ofrezca la posibilidad de grabar algunos te realidad”, “excelente decisión”, “increíble vida”). Debe ser el público quien debe construir su opinión, sin que influya la postura de ustedes como exposi- ensayos (con el debido consentimiento tores. de los alumnos y alumnas que partici- • Eviten muletillas como “eh”, “poh”, “a ver…”, “o sea…”, que distraen a los re- parán) y de revisar algunos aspectos de ceptores y empobrecen el discurso oral. la grabación. De manera constructiva, Recursos no verbales: La imagen proyectada • La presentación personal es importante a la hora de exponer. Una vestimenta conversen sobre los recursos verbales, ordenada y sencilla ayudará a que la audiencia se concentre en la información no verbales y paraverbales presentes que se entrega y no en él o la expositora. • Estudien cómo utilizarán el espacio disponible durante la exposición. Qué lugar en el fragmento revisado (esto proceso ocuparán, de modo de no interferir con los materiales de apoyo que presenten, pueden seguirlo con la lista de aspec- y qué movimientos realizarán durante sus intervenciones. tos descritos en esta páginas del Texto • Los gestos que realicen deben ser naturales y moderados, con el mismo fin de no distraer a la audiencia. Dentro del grupo evalúen qué gestos, del Estudiante). movimientos o actitudes corporales deben ser corregidos o mejorados antes de la presentación. • La mirada es fundamental para cautivar al público. ¿Qué puntos de la sala les ayudan a abarcar con la vista a todo el curso? Definan esos puntos para lograr concentración durante la exposición, en otro, momentos miren directamente a sus receptores para lograr cercanía. 106 Unidad 4: Para no perder los sueños, ni la sonrisa… Información complementaria Estrategias diferenciadas La habilidad comunicativa más interesante implicada en la exposición oral Explique a sus estudiantes que la apariencia personal ordena- es la de adaptar la exposición al discurso, a la audiencia. Los estudiantes da, que revele preocupación por el público, no se contrapone tienen que aprender que no es igual dirigirse a sus propios compañeros al estilo personal de cada uno de ellos. Plantee al curso la ne- que a otros profesores o a un grupo de padres, por ejemplo. Por lo tanto, el cesidad de que el pelo no interfiera en la mirada, que la higiene docente, además de atender a que la exposición sea formalmente correc- personal sea un aspecto básico de su presentación, que el ta (bien construida, inteligible…), debe subrayar los aspectos comunicati- vestuario – aunque sea sencillo – debe estar limpio y cuidado. vos, es decir, la adecuación o no adecuación de la exposición al “público” Anime a niños y niñas a tener en cuenta estos factores, enfa- que la escucha. La adecuación pragmática vendrá dirigida por aspectos tizando el hecho de que si los omiten, arriesgan la distracción tales como la duración de la exposición, el nivel de abstracción empleado, del público hacia estos focos de interés. el grado de formalidad, el respeto a las normas preestablecidas, etc. Habilidades implicadas: planificar, organizar, aplicar, evaluar. María José del Río. Psicopedagogía de la lengua oral: un enfoque comunicativo. España: Horsori Ed., 1998. 166 Guía didáctica para el docente / Lenguaje 6º básico
  • 167.
    Unidad 4 Sugerencias metodológicas 4 Unidad Promueva un ambiente de respeto y compañerismo durante las presen- taciones. Recursos paraverbales: La importancia de la voz • La velocidad o el ritmo de la presentación debe ser moderada. Recuerden que si Después de la exposición, colabore en se apuran transmitirán la sensación de nerviosismo y confusión. Por el contrario, si el ritmo es muy lento pueden desmotivar al auditorio. la evaluación de esta experiencia, re- • El volumen de la voz debe permitir que todo el público escuche con claridad visando el paso 5 indicado en el tex- el mensaje. No es necesario gritar, sino tomar conciencia de la propia voz y prepararla para este tipo de actividad. to. Es recomendable que recopile los • La articulación de los sonidos es clave para que el mensaje se proyecte de manera cla- resultados obtenidos de la pauta de ra y efectiva. En lo posible no te “comas” los sonidos, como las “s” finales, que aunque es una característica del español de Chile, al exponer, debes procurar corregirla, pero autoevaluación y los comparta en co- no al punto de forzar tu exposición y desconcentrarte de tu objetivo principal. mún con el curso. • Las pausas y los silencios te ayudan a potenciar las ideas, y a los demás, a reci- bir el mensaje que transmites. Actividades complementarias Paso 4: Durante la presentación 10. El día anterior a la presentación revisen los materiales de apoyo que usarán y Al finalizar la presentación, entregue a déjenlos en un lugar estratégico, a prueba de olvidos. cada uno de los estudiantes un papel en 11. Siéntanse responsables de comunicar un mensaje importante, que ayudará a los demás a profundizar en el ámbito del trabajo infantil y, así, a reflexionar en blanco en el que anote cómo se sintió torno a este problema. durante su exposición y explique por qué. Paso 5: Después de la presentación Los papeles, que pueden ser anóni- 1. Al finalizar, evalúen como equipo y/o curso el proceso de preparación y la pre- sentación realizada. Para ello, les recomendamos que cada integrante responda mos, serán recogidos por usted en una individualmente la siguiente pauta que le permitirá revisar el trabajo realizado. bolsa o caja. Posteriormente léalos en 2. Para responder la pauta: Sigue la tabla numérica del 1 al 7, en la que el 1 es la calificación más baja y el 7 corresponde al logro sobresaliente. Escribe una X en voz alta y a partir de esta información, la casilla correspondiente. abra una conversación en torno al pro- ceso vivido. Autoevaluación revisa tu aprendizaje completando la siguiente pauta: En nuestra exposición oral: 1 2 3 4 5 6 7 En común con sus estudiantes extraigan 1 Fue posible identificar los tres momentos que organizan una exposición oral. fortalezas y desafíos que podrán aplicar a 2 Los procedimientos usados en cada momento favorecieron la comunicación de la información. una nueva experiencia de exposición oral 3 Los procedimientos empleados permitieron mantener el interés del auditorio. (anímelos a integrar este aprendizaje a di- 4 Los materiales de apoyo fueron un aporte para la comunicación de las ideas. sertaciones y presentaciones que realicen 5 Usamos el espacio disponible con propiedad. en otros subsectores). 6 Transmitimos la información, empleando un vocabulario variado. 7 Evitamos las muletillas. 8 Utilizamos la voz como un recurso paraverbal fundamental para que el mensaje se comprenda. 9 Los expositores se presentaron en forma ordenada y sencilla. 10 Los expositores mostraron interés y compromiso con la información que comunicaban. Unidad 4: Para no perder los sueños, ni la sonrisa… 107 Información complementaria Estrategias diferenciadas Decálogo del oyente perfecto (André Coquet, 1983): Si durante las exposiciones algún alumno o alumna 1. Adoptar una actitud activa. Tener curiosidad. omite las “s” finales, especialmente cuando sigue 2. Mirar al orador. una vocal, anímelo a encadenar la “s” a la vocal 3. Ser objetivo. Escuchar lo que dice una persona distinta de nosotros mismos. que sigue. Esta técnica sirve especialmente como 4. Conectarse con el orador. Comprender su mensaje y su manera de ver las cosas. estrategia de lectura oral, ejemplo: “Ayudará a los 5. Descubrir en primer lugar la idea principal. demás a profundizar en la reflexión”. 6. Descubrir también los objetivos y el propósito del orador. Habilidades implicadas: observar, exponer, evaluar. 7. Valorar el mensaje escuchado. 8. Valorar la intervención del orador. 9. Reaccionar al mensaje. 10. Hablar cuando el orador haya terminado. Daniel Cassany, Marta Luna y Gloria Sanz. Enseñar Lengua. Barcelona: Ed. Grao, 2007. Guía didáctica para el docente / Lenguaje 6º básico 167
  • 168.
    Sugerencias metodológicas Antesde comenzar con la lectura y eva- Evaluación final luación, revise con los estudiantes las par- tes que componen esta sección y cuánto tiempo emplearán en responderla. I. Para que compruebes lo que has aprendido en esta unidad, desarrolla la siguiente evaluación final. Lee atentamente el siguiente texto. Esta vez el Texto del Estudiante no in- corpora estrategias de lectura, por ello Conoce al autor... es recomendable que usted abra esta Anton Chejov (1860-1904) Vanka Anton Chejov evaluación, invitando a los alumnos y Vanka Chukov, un muchacho de nueve años, a quien habían colocado alumnas a que: hacía tres meses en casa del zapatero Alojin para que aprendiese el o - cio, no se acostó la noche de Navidad. Cuando los amos y los oficiales 1. Observen la estructura del texto y de- se fueron, cerca de las doce, a la iglesia para asistir a la misa del Gallo, cogió del armario un frasco de tinta y un portaplumas con una pluma terminen a qué tipología corresponde. enrobinada, y, colocando ante él una hoja muy arrugada de papel, se 2. Lean el título del texto, revisen la ilus- dispuso a escribir. Antes de empezar dirigió a la puerta una mirada en la que se pintaba el tración y propongan quién puede ser Médico, escritor y dramaturgo temor de ser sorprendido, miró el ícono oscuro del rincón y exhaló un ruso, ha sido reconocido como Vanka. uno de los maestros del relato largo suspiro. El papel se hallaba sobre un banco, ante el cual estaba él de rodillas. breve. En su obra logró plasmar 3. Lean la biografía del autor (su pro- parte de la realidad cotidiana de «Querido abuelo Constantino Makarich –escribió– : Soy yo quien te es- cedencia rusa podrá explicar a los su país y de la incomunicación cribe. Te felicito con motivo de las Navidades y le pido a Dios que te col- me de venturas. No tengo papá ni mamá; sólo te tengo a ti...” que viven sus personajes. niños y niñas por qué en el relato los Entre sus obras dramáticas Vanka miró a la oscura ventana, en cuyos cristales se reflejaba la bujía, nombres son tan diferentes a los que destacan: Ivánov (1887), La gaviota (1896), Tío Vania y se imaginó a su abuelo Constantino Makarich, empleado a la sazón como guardia nocturno en casa de los señores Chivarev. Era un viejecito han escuchado anteriormente). (1899-1900). Sus cuentos enjuto y vivo, siempre risueño y con ojos de bebedor. Tenía sesenta y cin- son numerosos, “La corista”, co años. Durante el día dormía en la cocina o bromeaba con los cocine- Le proponemos que la primera lectura “Los extraviados”, “¡Chist!”, ros, y por la noche se paseaba, envuelto en una amplia pelliza, en torno “En navidad”, “La máscara”, sea silenciosa e individual para que los y “Vanka”, entre muchos otros. de la finca, y golpeaba de vez en cuando con un bastoncillo una pequeña plancha cuadrada, para dar fe de que no dormía y atemorizar a los ladro- las estudiantes puedan realizar un pro- nes. Lo acompañaban dos perros: Canelo y Serpiente. Este último se me- ceso de evaluación autónomo. Antes de recía su nombre: era largo de cuerpo y muy astuto, y siempre parecía ocultar malas intencio- Nuevas palabras la revisión de las actividades, invite a los nes; aunque miraba a todo el mundo con Oficio: arte o práctica. ojos acariciadores, no le inspiraba a nadie niños y niñas a realizar una lectura oral Enrobinada: mohosa, en confianza. Se adivinaba, bajo aque- expresiva después de que usted modele desuso. lla máscara de cariño, una per dia Ícono: representación reli- jesuítica. Le gustaba acercarse a la el primer párrafo. giosa usada en las iglesias gente con suavidad, sin ser notado, cristianas orientales. y morderla en las pantorrillas. Con Actividades complementarias Venturas: felicidad, suerte. frecuencia robaba pollos de casa de Bujía: vela de cera blanca. los campesinos. Le pegaban gran- A la sazón: en aquel tiempo. des palizas; dos veces había estado Solicite a sus estudiantes que observen Enjuto: delgado, flaco. a punto de morir ahorcado; pero siempre salía con vida de los más la ilustración de esta página y que iden- Pelliza: chaqueta con el cuello y mangas reforzadas. apurados trances y resucitaba cuan- tifiquen a qué momento del relato co- Perfidia: deslealtad, traición. do lo tenían ya por muerto. rresponde. Pídales que describan este momento y que luego expliquen qué im- 108 Unidad 4: Para no perder los sueños, ni la sonrisa… portancia tiene en la historia relatada. Información complementaria Estrategias diferenciadas La lectura expresiva En el proceso de lectura silenciosa, monitoree Toda lectura, por naturaleza, debe ser comprensiva e interpretativa. Esta implica un diá- la comprensión lectora de los estudiantes que logo entre lector y narrador. La lectura comprensiva se realizará normalmente de forma puedan tener dificultades en este proceso. silenciosa (texto-ojo-cerebro) un lector posteriormente podrá hacerla expresiva. Cuando hayan terminado de leer esta página, pídales que le cuenten: La lectura expresiva es creativa, artística (persuade y conmueve a través de la entonación), estética (se intenta disfrutar de una obra y existe un aprecio por los valores emocionales y • ¿Quién es Vanka? ¿Quién es Constantino literarios), cercana a la dramatización, al lector-actor y a la comunicación oral. El lector es un Makarich? comunicador, siente lo que lee, sintoniza con el auditorio, no lee de memoria. Decía Pellison: • ¿Qué le sucede a Vanka? “Abrid una colección: leed un cuento, no con los ojos, sino en voz alta; como si hubiéramos • ¿Dónde se desarrollan los acontecimientos dado la nota, toma el tono, el acento, el paso del narrador. El texto que contáis no es un texto principales? fijo y muerto, sino que lleva consigo el movimiento y el sonido de la palabra viva”. Habilidades implicadas: observar, analizar, Francisco Galera Noguera, “La lectoescritura: métodos y procesos”, en Antonio Mendoza Fillola. Didáctica de la Lengua y Literatura. Madrid: Prentice Hall, 2003. relacionar, anticipar, modelar. 168 Guía didáctica para el docente / Lenguaje 6º básico
  • 169.
    Unidad 4 Sugerencias metodológicas 4 Unidad Cuando realice con sus estudiantes la lectura en voz alta, le sugerimos que se detenga y cuide la expresión de lo que En aquel momento, el abuelo de Vanka estaría, de fijo, a la puerta, y mirando las ventanas iluminadas se lee. Enfatice que en esta página se de la iglesia, embromaría a los cocineros y a las criadas, frotándose las manos para calentarse. Rien- do con risita senil les daría vaya a las mujeres. produce uno de los momentos más so- – ¿Quiere usted un polvito? –les preguntaría, acercándoles la tabaquera a la nariz. brecogedores del relato: cuando Vanka Las mujeres estornudarían. El viejo, regocijadísimo, prorrumpiría en carcajadas y se apretaría con le cuenta a su abuelo las humillaciones ambas manos los ijares. que vive. Pídales que lean en voz alta, Luego les ofrecería un polvito a los perros. El Canelo estornudaría, sacudiría la cabeza, y, con el gesto huraño de un señor ofendido en su dignidad, se marcharía. El Serpiente, hipócrita, ocultando siem- modelando la expresión y el tono, espe- pre sus verdaderos sentimientos, no estornudaría y menearía el rabo. cialmente desde: “Vanka, imaginándose El tiempo sería soberbio. Habría una gran calma en la atmósfera, límpida y fresca. A pesar de la oscuridad de la noche, se vería toda la aldea con sus tejados blancos, el humo de las chimeneas, los árboles plateados todo esto, suspiraba…” hasta “…si no por la escarcha, los montones de nieve. En el cielo, miles de estrellas parecerían hacerle alegres guiños me sacas de aquí me moriré”. a la Tierra. La Vía Láctea se distinguiría muy bien, como si, con motivo de la fiesta, la hubieran lavado y frotado con nieve... Vanka, imaginándose todo esto, suspiraba. Tomó de nuevo la pluma y continuó escribiendo: Actividades complementarias «Ayer me pegaron. El maestro me cogió por los pelos y me dio unos cuantos correazos por haberme Proponga a sus estudiantes contestar la dormido arrullando a su niño. El otro día la maestra me mandó destripar una sardina, y yo, en vez de empezar por la cabeza, empecé por la cola; entonces la maestra cogió la sardina y me dio en la cara carta de Vanka, ofreciéndole solución y con ella. Los otros aprendices, como son mayores que yo, me morti can, me mandan por vodka a la taberna y me hacen robarle pepinos a la maestra, que, cuando se entera, me sacude el polvo. Casi esperanza para sus problemas, consúlte- siempre tengo hambre. Por la mañana me dan un mendrugo de pan; para comer, unas gachas de les al respecto: ¿si Vanka fuese real y exis- alforfón; para cenar, otro mendrugo de pan. Nunca me dan otra cosa, ni siquiera una taza de té. Duermo en el portal y paso mucho frío; tiera en la actualidad, qué podrían decirle? Nuevas palabras además, tengo que arrullar al niño, que no me deja dormir con sus Embromaría: hacer bromas ¿Cómo pueden relacionar la realidad de gritos... Abuelito: sé bueno, sácame de aquí, que no puedo soportar esta vida. Te saludo con mucho respeto y te prometo pedirle siempre a alguien. Vanka con la declaración de los Derechos Senil: persona de avanzada a Dios por ti. Si no me sacas de aquí, me moriré.» edad. del niño? Vanka hizo un puchero, se frotó los ojos con el puño y no pudo reprimir Vaya: burla. un sollozo. «Te seré todo lo útil que pueda -continuó momentos des- Prorrumpía: expresar algo Apoye el proceso de escritura, recor- pués-. Rogaré por ti, y si no estás contento conmigo puedes pegarme todo lo que quieras. Buscaré trabajo, guardaré el rebaño. Abuelito: te con fuerza o violencia. dándoles el formato de la carta. Ijares: cavidades ubicadas ruego que me saques de aquí si no quieres que me muera. Yo escaparía entre las costillas y los y me iría a la aldea contigo; pero no tengo botas, y hace demasiado frío para ir descalzo. Cuando sea mayor te mantendré con mi trabajo y no huesos de las caderas. Información complementaria Límpida: limpia, pura. permitiré que nadie te ofenda.Y cuando te mueras, le rogaré a Dios por el descanso de tu alma, como le ruego ahora por el alma de mi madre. Aprendices: personas que aprenden algún arte u oficio. Sergio Pitol (Premio Cervantes 2005) Moscú es una ciudad muy grande. Hay muchos palacios, muchos ca- Mortifican: causan molestia cita al eslavista Angelo Ripellino para o pesadumbre. ballos, pero ni una oveja. También hay perros, pero no son como los de la aldea: no muerden y casi no ladran. He visto en una tienda una Gachas: comida compuesta sintetizar el mundo creado por Chejov: de harina cocida con agua y caña de pescar con un anzuelo tan hermoso que se podrían pescar con ella los peces más grandes. Se venden también en las tiendas sal, que se puede aderezar “Palpita en estas obras la música apagada con leche, miel u otro aliño. escopetas de primer orden, como la de tu señor. Deben costar muy Rublos: moneda que en de la vida cotidiana; una vida sin ímpetus caras, lo menos cien rublos cada una. En las carnicerías venden per- dices, liebres, conejos, y no se sabe dónde los cazan”. Rusia es la unidad monetaria. heroicos, un lentísimo arrastrarse; un flujo de vida angustiosa... Un universo donde los hombres, mónadas afligidas, se fastidian, Unidad 4: Para no perder los sueños, ni la sonrisa… 109 se vacían, gimen y se pierden en sueños estériles”... “A veces, el balbuceo de estas mónadas se organiza, y hacen lo posible Estrategias diferenciadas para volver a juntarse, como hombres que En el proceso de lectura silenciosa, continúe monitoreando la comprensión lectora de aquellos excavan una muralla por lados opuestos. alumnos y alumnas que puedan tener dificultades con la lectura de este cuento. Cuando hayan Pero, con más frecuencia, sus golpes son finalizado de leer esta página, pídales que le expliquen: pensamientos dispersos, fragmentos de frases escapadas de un mudo fluir de la • ¿Quiénes son El Canelo y El Serpiente? ¿Cómo los describirían? conciencia. Se trasluce de sus palabras un • ¿Por qué Vanka quiere volver a la aldea con su abuelo? oculto gorgoteo de vibraciones psicológi- • ¿Vanka se siente a gusto en Moscú? ¿Por qué? cas, un subtexto que es como la sombra, la otra cara de lo que dice”... “El diálogo Habilidades implicadas: identificar, relacionar, aplicar, modelar. deja de ser un medio de comprensión, es un collage de soliloquios divergentes”. Sergio Pitol. “Rusos de la edad de oro”. El país, 11 de febrero de 2006. http://www.elpais.com/articulo/semana/Rusos/ edad/oro/elpeputec/20060211elpbabese_9/Tes Guía didáctica para el docente / Lenguaje 6º básico 169
  • 170.
    Sugerencias metodológicas Durantela revisión de la lectura, pida Evaluación final a sus estudiantes que identifiquen los saltos temporales que se presentan en el relato: desde un presente, Vanka via- «Abuelito: cuando enciendan en casa de los señores el árbol de Navidad, coge para mí una nuez dorada y escóndela bien. Luego, cuando yo vaya, me la darás. Pídesela a la señorita Olga Ignatievna; ja a los recuerdos que permiten a los dile que es para Vanka. Verás cómo te la da.» lectores acceder a su historia personal. Vanka suspira otra vez y se queda mirando a la ventana. Recuerda que todos los años, en vísperas Solicite a sus estudiantes que luego de de la fiesta, cuando había que buscar un árbol de Navidad para los señores, iba él al bosque con su abuelo. ¡Dios mío, qué encanto! El frío le ponía rojas las mejillas; pero a él no le importaba. El abuelo, identificar estos momentos de ruptura antes de derribar el árbol escogido, encendía la pipa y decía algunas chirigotas acerca de la nariz he- lada de Vanka. Jóvenes abetos, cubiertos de escarcha, parecían, en su inmovilidad, esperar el hachazo temporal, ordenen cronológicamente que sobre uno de ellos debía descargar la mano del abuelo. De pronto, saltando por encima de los los hechos y reconstruyan la historia montones de nieve, aparecía una liebre en precipitada carrera. El abuelo, al verla, daba muestras de gran agitación y, agachándose, gritaba:– ¡Cógela, cógela! ¡Ah, diablo! de Vanka. Luego el abuelo derribaba un abeto, y entre los dos lo trasladaban a la casa señorial. Allí, el árbol era preparado para la fiesta. La señorita Olga Ignatievna ponía mayor entusiasmo que nadie en este Actividades complementarias trabajo. Vanka la quería mucho. Cuando aún vivía su madre y servía en casa de los señores, Olga Ig- natievna le daba bombones y le enseñaba a leer, a escribir, a contar de uno a ciento y hasta a bailar. Pero, muerta su madre, el huérfano Vanka pasó a formar parte de la servidumbre culinaria, con su Proponga a sus estudiantes que creen abuelo, y luego fue enviado a Moscú, a casa del zapatero Alajin, para que aprendiese el oficio... un cuadro comparativo entre dos per- «¡Ven, abuelito, ven! –continuó escribiendo, tras una corta reflexión, el muchacho–. En nombre de Nuestro Señor te suplico que me saques de aquí. Ten piedad del pobrecito huérfano. Todo el mundo sonajes de los cuentos leídos en esta me pega, se burla de mí, me insulta. Y, además, siempre tengo hambre. Y, además, me aburro atroz- Unidad: el niño de La compuerta Nº 12 y mente y no hago más que llorar. Anteayer, el ama me dio un pescozón tan fuerte que me caí y estuve un rato sin poder levantarme. Esto no es vivir; los perros viven mejor que yo... Recuerdos a la cocinera el pequeño Vanka. Pídales que los com- Alena, al cochero Egorka y a todos nuestros amigos de la aldea. Mi acordeón guárdalo bien y no se paren a partir de los siguientes aspec- lo dejes a nadie. Sin más, sabes que te quiere tu nieto VANKA CHUKOV tos: características familiares, situación Ven en seguida, abuelito.» laboral y actitud del personaje. Después Vanka plegó en cuatro dobleces la hoja de papel y la metió en un sobre que había comprado el día de armar la tabla, comente con ellos en anterior. Luego, meditó un poco y escribió en el sobre la siguiente dirección: «En la aldea, a mi abuelo.» torno a la pregunta: ¿cómo podemos Unidad 1 Tras una nueva meditación, añadió: «Constantino Makarich.» explicar que a pesar de las distancias es- Congratulándose de haber escrito la carta sin que nadie lo estorbase, se puso la gorra, y, sin otro paciales y temporales que separan estos abrigo, corrió a la calle. relatos, tengan aspectos en común? Nuevas palabras El dependiente de la carnicería, a quien aquella tarde le había pregunta- do, le había dicho que las cartas debían echarse a los buzones, de donde Chirigotas: dichos festivos o las recogían para llevarlas en troika a través del mundo entero. graciosos. Vanka echó su preciosa epístola en el buzón más próximo... Abetos: árboles que llegan hasta 50 m de altura, Una hora después dormía, mecido por dulces esperanzas. Plegó: hacer pliegues, doblar. Vio en sueños la cálida estufa aldeana. Sentado en ella, su abuelo les Troika: en Rusia, trineo leía a las cocineras la carta de Vanka. El perro Serpiente se paseaba en tirado por tres caballos. torno de la estufa y meneaba el rabo... Epístola: carta o misiva. En: Anton Chejov. Los mejores cuentos de Anton Chejov. Buenos Aires: Dos Editores, 2008. 110 Unidad 4: Para no perder los sueños, ni la sonrisa… Información complementaria Estrategias diferenciadas El monólogo es uno de los recursos narrativos que predominan en la En el proceso de lectura silenciosa, monitoree la comprensión lec- obra de Chejov. En este cuento, sin embargo, hay un recurso narra- tora de aquellos alumnos y alumnas que puedan tener problemas tivo que permite conocer el mundo interior del niño, no porque él co- con el relato de Chejov. Cuando hayan finalizado de leer esta página, munique sus sentimientos en un monólogo, sino porque el narrador pídales que le cuenten: omnisciente puede acceder al mensaje escrito que construye el niño. • ¿Qué significa para Vanka su abuelo? No obstante, el recurso de la carta recoge el monologar del niño, aun • ¿Qué gestos realiza Vanka mientras escribe la carta? ¿Quién ob- cuando, la comunicación se proyecte al abuelo ausente. serva o recoge estos gestos? ¿Qué efecto provocan en el lector? Habilidades implicadas: identificar, ordenar, comparar, comentar. 170 Guía didáctica para el docente / Lenguaje 6º básico
  • 171.
    Unidad 4 Sugerencias metodológicas 4 Unidad Revise con sus estudiantes las respues- tas a las actividades II y III, que son de carácter individual. Después de leer Apoye el desarrollo de las actividades II. Responde en tu cuaderno las siguientes preguntas: 1. ¿Cuál es el acontecimiento central de este cuento? Fundamenta tu respuesta. IV y V, que se realizan en parejas, acla- 2. ¿Por qué Vanka decide escribir a su abuelo? rando dudas o entregando información 3. ¿Dónde ha vivido antes y qué extraña de ese lugar? necesaria. 4. ¿Quién es el narrador y qué recurso emplea para transmitir la historia de Vanka? Organice y coordine la puesta en común III. Responde encerrando en un círculo la alternativa correcta. en la que participa todo el grupo curso. 1. ¿Qué tipo de texto es un organizador gráfico? A. Narrativo. Oriente y valide las respuestas correctas, B. Informativo. enriquezca la respuesta correcta cuando C. Literario. esta resulte parcial o incompleta. D. No es un texto. 2. ¿Qué componentes fundamentales tiene un cuento? Oriente la reflexión de las lecturas es- A. Narrador, protagonista, acontecimiento central y estructura narrativa. tableciendo relaciones con aspectos B. Narrador, personajes, hechos, espacio y tiempo. C. Personajes, acontecimientos, espacio, tiempo y fuentes de información. temáticos, valóricos y de contenidos D. Narrador, personajes, acontecimientos, ambiente e historia. abordados en la unidad. A la vez esta- IV. Junto a un compañero o compañera evalúen lo aprendido y respondan en común: blezca vínculos entre los relatos leídos 1. ¿Cuánto tiempo transcurre desde que Vanka es separado de su abuelo? en esta Unidad, al respecto, pregúnte- 2. ¿Cuál es la causa de su separación? les: los cuentos “La compuerta Nº 12” y 3. ¿Cómo es el ambiente físico y social descrito por Vanka? “El fardo“ aluden situaciones en que los 4. ¿Cuál creen que es la idea o creencia del valor y derecho de los niños en esa sociedad? padres permiten que sus hijos trabajen V. Comparen la experiencia de Vanka con la del hijo de Lucas, el personaje de “El fardo”. En su análisis, consi- deren los siguientes aspectos: siendo niños, ¿qué sucede en el cuento • Vida familiar. de Chejov? • Realidad social. • Características del trabajo que desempeña. Siguiendo las comparaciones, consúlte- • Concluyan, ¿cuál es la causa que genera el trabajo infantil en los niños de ambos relatos? les: ¿cuál es el ambiente psicológico en VI. En una puesta en común organizada por su profesor o profesora, revisen las respuestas del item IV y con- el cuento “Vanka”? ¿Cuál en “El fardo”? cluyan su evaluación comentando con el curso las siguientes preguntas: Solicíteles que indiquen rasgos que apo- 1. ¿Por qué “Vanka” y “El fardo” se consideran cuentos? 2. ¿Además del tema del trabajo infantil, ¿qué otros elementos tienen en común “El fardo” y “Vanka”? yen su respuesta. 3. ¿Qué persona gramatical emplea cada narrador para contar la historia? 4. ¿Cuál es la principal causa de la tristeza de los protagonistas, en ambos cuentos? 5. ¿Qué circunstancias obligan a trabajar a estos niños? VII. Al finalizar la puesta en común construyan un organizador gráfico en que presenten una síntesis de los contenidos tratados en esta unidad. Unidad 4: Para no perder los sueños, ni la sonrisa… 111 Actividades complementarias Estrategias diferenciadas Anime a los niños y niñas a cambiar el desenlace del cuento leído Refuerce los contenidos y temas tratados con los estudiantes que para que sea un relato esperanzador, solicíteles que: hayan obtenido una evaluación insuficiente, invitándolos a realizar • Trabajen en parejas una propuesta verosímil, creíble. nuevas lecturas que sean pertinentes. Le sugerimos al respecto el • Propongan solo el cambio del desenlace, desde “Congratulándose cuento “Trapito sucio” de Mariano Latorre, incluido en la Antología de haber escrito la carta sin que nadie lo estorbase”. del Texto del estudiante; o “La pequeña vendedora de fósforos”, de Hans Christian Andersen, por ejemplo. Invite a sus estudiantes a leer • Compartan los nuevos finales con el curso. y a establecer puntos de encuentro entre estos relatos, que además Información complementaria pueden convertirse en nuevas situaciones de aprendizaje, si aplican a su análisis los elementos del mundo narrativo. Aparte del espacio físico y social donde se desarrollan los aconte- Habilidades implicadas: revisar, comentar, evaluar, comparar. cimientos de un relato, podemos identificar un espacio o ambiente psicológico, definido como la “atmósfera” que respiran los persona- jes. Estos, al enfrentarse al espacio físico y al espacio social, sienten, reaccionan y actúan de una manera determinada. Guía didáctica para el docente / Lenguaje 6º básico 171
  • 172.
    Sugerencias metodológicas Permitaque los estudiantes lean en voz ¿Qué has aprendido? alta el organizador gráfico y que luego expliquen cómo está construido: Deje Antes de desarrollar tu evaluación final revisa los contenidos tratados en esta unidad. en evidencia el avance que han logrado 1. Revisa el siguiente mapa conceptual que establece vínculos entre algunos contenidos revisados en esta unidad. durante esta unidad. Pida a los estudiantes que fundamenten Texto por qué este organizador gráfico es un mapa conceptual. puede ser Invítelos a que discutan por qué la li- teratura y textos informativos visuales Informativo Literario como los organizadores gráficos, pue- den dar cuenta del Derecho de los ni- como el como el ños y niñas a ser protegidos contra el abandono y el trabajo infantil. Pregún- Organizador Gráfico Cuento teles: ¿qué propósito cumple cada uno de ellos en este sentido? Se caracteriza por Se caracteriza por Actividades complementarias Un texto que presenta información Una historia breve que desarrolla ordenada gráficamente. un solo acontecimiento. Solicite a los grupos que hayan mos- trado logros avanzados en el conteni- Sus componentes principales son Sus componentes principales son do referido a los elementos del mundo narrativo, que complementen o amplíen Conceptos Narrador el organizador gráfico con el aspecto Unidad 1 Palabras de Personajes narrativo que trabajaron en grupo en la enlace Acontecimiento sección Conoce el texto. Proposiciones principal Información complementaria Tiempo Espacio Los mapas conceptuales constituyen una síntesis o resumen que contiene lo más 2. Responde las siguientes preguntas en tu cuaderno: importante o significativo de un mensaje, • ¿Qué diferencia a un organizador gráfico de un resumen escrito? tema o texto. Previamente a la construc- • ¿Cuál es el aporte de un organizador gráfico en una exposición oral? ción del mapa hay que elegir los términos • ¿Por qué un cuento no es un texto informativo? que hagan referencia a los conceptos • ¿De qué modo la literatura muestra o alude a la realidad social? en los que conviene centrar la atención. Como es obvio, si queremos recoger en 112 Unidad 4: Para no perder los sueños, ni la sonrisa… un mapa conceptual un mensaje o texto extenso, quedarán excluidos muchos con- ceptos que podrían recogerse si nos cen- Estrategias diferenciadas tráramos en una parte de ese mensaje. Para apoyar a los estudiantes que hayan presentado menos logros en el contenido referido Antonio Ontoria, Juan Pedro R. Gómez, Ana a los organizadores gráficos, le sugerimos que con ellos aborde un aspecto o subtema del Molina. Potenciar la capacidad de aprender y organizador y lo desarrollen por separado. Por ejemplo, el concepto narrador se puede des- pensar. Madrid: Narcea Ediciones, 2000. glosar en: función o rol, personas gramaticales que emplea para narrar, punto de vista, o los Tomado y adaptado de: tipos de narrador que identifican en los cuentos leídos en la Unidad, etc. Como este concepto, http://books.google.com/books?id=wiZdDa puede abordar también otros en los que estos estudiantes se sientan menos seguros de su ZLudEC&pg=PA105&dq=mapa+conceptua l&hl=es&cd=2#v=onepage&q=mapa%20 aprendizaje. conceptual&f=false Habilidades implicadas: analizar, ordenar, relacionar, representar. 172 Guía didáctica para el docente / Lenguaje 6º básico
  • 173.
    Unidad 4 Sugerencias metodológicas 4 Unidad Revisa tus logros Para cerrar, acompañe la discusión gru- pal de sus estudiantes. Su presencia e interés en los temas que discutan será I. Autoevaluación Revisa si lograste los aprendizajes esperados para ellos un indicio de que su apren- para esta unidad, completando la siguiente pauta. Marca con  tu respuesta. Niveles de logros dizaje y sus opiniones son importantes A partir de los contenidos y temas tratados en esta unidad logré... Sí No Puedo mejorar para usted y de que sus aportes serán 1 Saber más sobre la realidad del trabajo infantil, reconociendo la importancia de una infancia protegida. considerados en el cierre de la Unidad. 2 Investigar y recoger información sobre el trabajo infantil. Concluya revisando los aspectos des- 3 Realizar entrevistas que complementarán la investigación realizada. tacados y aquellos que representan un 4 Reconocer las características y las ventajas de los organizadores gráficos para presentar una información. 5 Elaborar organizadores gráficos para comunicar los resultados de una investigación. desafío para la siguiente Unidad. 6 Identificar los elementos del mundo narrativo en los cuentos leídos. Valorar la lectura de obras literarias como creaciones que permiten un acercamiento sensible y profundo a problemas Actividades complementarias 7 humanos, como el abandono y el trabajo infantil. Proponga a sus estudiantes que en pe- 8 Reconocer la importancia de preparar y organizar las exposiciones orales. queños grupos trabajen en la composi- 9 En la exposición oral, incorporar conscientemente recursos verbales y paraverbales. 10 Trabajar en equipo, colaborando con respeto y responsabilidad. ción de un collage que logre sintetizar lo que significa para ellos y ellas el Dere- II. Coevalúa tu aprendizaje junto a tu curso. cho a ser protegidos contra el abandono 1. Junto a su profesor o profesora reúnanse en grupos pequeños y coevalúen los aprendizajes logrados en y el trabajo infantil. esta unidad. Pueden apoyarse en las siguientes preguntas. • ¿Qué aprendizajes propuestos consideran que aún deben reforzar? ¿Por qué? Pídales que al finalizar su tarea, presen- • ¿Cuál es el aporte de los cuentos leídos al tema del trabajo infantil? ten sus afiches al curso y expliquen su • ¿En qué nuevas situaciones podrían construir organizadores gráficos? propuesta. En esta instancia recuérde- • ¿Qué actividades sirvieron mejor al logro de sus aprendizajes? • ¿Cuáles les resultaron difíciles o no fueron un aporte a su aprendizaje? les aplicar sus conocimientos sobre la • ¿Qué otras actividades o ideas importantes debieron considerarse en el tratamiento del tema y conte- exposición oral. nidos de esta unidad? Propónganlas y fundamenten su incorporación. Apóyelos para que puedan exponer sus III. Reflexionen. creaciones en la sala, pasillo, biblioteca • ¿Qué información sobre el trabajo infantil les llamó la atención o impactó, especialmente? • ¿De qué manera pueden ustedes combatir esta realidad? u otro lugar de la escuela. Unidad 4: Para no perder los sueños, ni la sonrisa… 113 Información complementaria Estrategias diferenciadas Trabajo infantil para el propio hogar en Chile Aliente a los estudiantes que no hayan obtenido su- Durante el año 2005 se realizó el estudio: “Niñas, niños y adolescentes: los riesgos de un ficientes logros en esta Unidad, a que vuelvan sobre trabajo invisible para el propio hogar”, el cual presenta un diagnóstico sobre las más de 42 aquellos contenidos problemáticos y analicen cuál mil personas menores de edad, que realizan estas labores en condiciones de riesgo y sufren es la causa que dificulta su aprendizaje. Ayúdeles a sus consecuencias. El estudio muestra que este tipo de trabajo se basa en actividades que descubrir estas causas con preguntas como: ¿qué se plantean al interior del núcleo familiar, mayoritariamente a las niñas y madres adolescen- situaciones extraescolares dificultaron su aprendi- tes (85% del total). Asumir labores hogareñas, (planchar, cocinar, cuidar a hermanos y/o a zaje? (Relaciones interpersonales con compañeros parientes o enfermos), pone en riesgo la integridad física y psicológica de este grupo. y/o profesores, lugar o espacio, etc.); ¿A qué recur- sos no tuvieron acceso? ¿Cuánto tiempo dedicaron En el ámbito educacional, el estudio constató que el 33% de este grupo abandona la a este contenido? ¿Qué pueden hacer para mejorar escuela y el 47% de los que asisten se atrasa más de un año, porque no pueden cum- sus logros? plir en ambos planos satisfactoriamente. María Jesús Silva y Sonia Álvarez. Hacia un Chile sin trabajo infantil. Santiago: IPEC y OIT, 2009. Habilidades implicadas: analizar, ordenar, rela- Tomado y adaptado de: http://www.oitchile.cl/pdf/09-21.pdf cionar, reflexionar, evaluar. Guía didáctica para el docente / Lenguaje 6º básico 173
  • 174.
    SOLUCIONARIO 4. El trabajo infantil puede vulnerar el adecuado desarrollo físico, mental y emocional de los niños y niñas. Puede romper sus sueños. Solucionario de la Unidad 4 Página 92 Página 90 1. Rubén Darío vivió una temporada en Chile. Esa experiencia 1. Es posible “leer” el texto, aunque no igual a como se han le permitió aproximarse a la realidad del puerto de Valparaíso leído los textos anteriores. El lector debe realizar un recorrido y conocer las situaciones peligrosas a las que pueden haber visual diferente. estado expuestos sus trabajadores. 2. Información obtenida: 2. El fardo que le da el título al cuento es un bulto o embalaje que se transporta. Lo podemos ver en la ilustración sugerida • En Chile hay trabajo infantil. (aunque el que provocará el desenlace será descrito de • En nuestro país, el trabajo infantil afecta a 238 mil niños manera más “monstruosa”). y niñas, entre 5 y 17 años. ¿Cómo estás leyendo? • El trabajo infantil se desarrolla en dos ámbitos: en el mercado y en el hogar. 1. Un muelle. • 196 mil niños y niñas trabajan para el mercado más de 2. Un hombre que conoce al tío Lucas. Este lo trata como una hora a la semana; de ellos, más de 100 mil trabajan “patroncito”. en condiciones inaceptables. • 42 mil niños y niñas realizan más de 21 horas a la semana Página 93 de trabajo doméstico, para el propio hogar. 3. El tío Lucas contará cómo murió su hijo, hace dos años. 3. La forma en que se presenta la información permite com- 4. El muchacho es el hijo del tío Lucas, que debió dejar sus prender el concepto central y cómo los demás antecedentes estudios para trabajar con su padre. aclaran el concepto principal. Las imágenes apoyan el mensaje. Página 94 4. El emisor del mensaje desea ordenar visualmente la infor- 5. La relación entre padre e hijo es cercana: ambos se cuidan mación para que esta pueda ser comprendida fácilmente y protegen. Hay palabras bruscas, pero cariñosas. (relaciones entre los conceptos, jerarquía de las ideas). 6. Este hecho (la enfermedad del padre) hará que el muchacho 5. Este es un mapa conceptual, porque incluye palabras de deba partir, solo, al trabajo. enlace. Términos como esquema y organizador gráfico también pueden ser mencionados en esta etapa del proceso. Página 95 Página 91 I. 1. El propósito del texto es contar, relatar una historia. 1. En el relato no se observa la protección contra el trabajo infantil, sobre todo en las condiciones en que se realizará. 2. La caída del fardo sobre el muchacho, a quien hiere de muerte. 2. El texto es un cuento. La estructura no ayuda a reconocer que está escrito en prosa por un autor, que posee un título 3. El narrador es un personaje que conoce al tío Lucas y y párrafos. La lectura permite conocer una historia (con con quien conversa. En esta conversación el hombre le personajes, espacio y tiempo determinados). cuenta al narrador de la muerte de su hijo. 3. En ambos el receptor puede “leer” los textos, en los II. que se destaca una idea central con coherencia y 1. Orden de los hechos como se presentan en el reato: cohesión de las ideas. Sin embargo, la disposición del texto, el propósito y los elementos que los componen • Tío Lucas contempla el mar, en el muelle. son diferentes. • Tío Lucas se encuentra con el narrador. 174 Guía didáctica para el docente / Lenguaje 6º básico
  • 175.
    Unidad 4 • Tío Lucas cuenta al narrador sobre cómo murió su hijo: 2. Un cuento requiere de personajes para que se desarrollen Lucas es pobre y tiene varios hijos, el hijo mayor debe los acontecimientos, aunque ellos no necesariamente son dejar la escuela, el muchacho trabaja con su padre, humanos: animales, objetos, fuerzas de la naturaleza, etc., padre e hijo se salvan de un accidente en el mar, Lucas pueden ser personajes. enferma y falta al trabajo, el muchacho parte solo al 3. En “El fardo”, el muchacho es el personaje principal. El tío trabajo, el joven muere por la caída accidental de un Lucas, su familia, los lancheros, estibadores y el propio fardo sobre él, su familia llora su muerte. narrador son secundarios. • Tío Lucas y el narrador se despiden. 4. Lucas es un hombre de piernas flacas y musculosas, que Para construir la línea de tiempo, el recuerdo de Lucas padece reumatismo y que tiene una mirada triste, producto debe preceder al encuentro y la conversación entre de la muerte de su hijo. Es un hombre basto, inculto, de Lucas y el narrador. corazón bondadoso. 2. La narración no se dispone de acuerdo a la temporalidad Acerca de los acontecimientos de los hechos. Salta del presenta hacia el pasado y, desde este, vuelve al presente. 1. La caída del fardo sobre el hijo de Lucas. III. 2. El título alude al objeto que mata al muchacho. 1. Actualmente también existen niños y niñas que deben 3. Los acontecimientos secundarios apoyan al acontecimiento dejar la escuela y enfrentar trabajos peligrosos, que principal (otros, como la conversación entre Lucas y el na- incluso ponen en riesgo su vida. rrador, ayudan a que se produzca la situación comunicativa para que conozcamos la historia). Página 96 Acerca del espacio 2. Completación del mapa conceptual: 1. El espacio físico es descrito con adjetivos que relevan la • Finalidad: relatar tranquilidad del lugar cuando Lucas se encuentra con el • Autor: Rubén Darío narrador. La descripción cambia cuando se producen acci- dentes: los adjetivos descritos muestran un espacio hostil • Narrador: personaje masculino (llamado como “patroncito” (racha maldita, por ejemplo). por Lucas) • Personajes: narrador, Lucas, el muchacho, su madre y 2. El ambiente es de pobreza, de precariedad, de inseguridad hermanos, otros lancheros y estibadores. respecto del futuro. • Acontecimiento central: caída del fardo sobre el mucha- 3. Se evidencia un ambiente psicológico de tristeza, de aba- cho, que le causa la muerte. timiento después de la muerte del muchacho (antes se • Espacio: puerto (mar, muelle, casa de Lucas) observa un ambiente de fuerza, de energía). • Tiempo: el que se emplea durante la conversación y, Acerca del tiempo dentro de esta, el recuerdo de hace dos años. 1. La organización del relato es presente (inicio de conver- Acerca del narrador sación) – pasado (recuerdo dentro de la conversación) – presente (fin de conversación). 1. Lucas cuenta la historia al narrador, la que este nos cuenta para que conozcamos cómo muere el muchacho. 2. La organización comienza con el recuerdo de Lucas, desde que el niño es pequeño y ayuda a su padre hasta cuando Página 97 muerte. Dos años después, de producen la conversación y Acerca de los personajes el recuerdo de Lucas. 1. Los personajes viven los acontecimientos, reciben sus 3. No lo sabemos con certeza, pero de acuerdo al frío que consecuencias y realizan acciones que influye en la historia comienza a hacer al final, podemos suponer que la conver- que se cuenta. sación se desarrolla durante una hora, aproximadamente. Guía didáctica para el docente / Lenguaje 6º básico 175
  • 176.
    4. La conversaciónno sabemos cuándo ocurre, pero sí II. la muerte del muchacho, quien ha muerto dos años 1. Son diferentes recursos que facilitan al lector la lectura antes. No se menciona una maquinaria sofisticada y la jerarquización de ideas y los niveles que existen en del muelle y sabemos cuándo vivió Rubén Darío, por el organizador. lo tanto, podemos deducir que el encuentro entre Lucas y el narrador se produce en la segunda mitad 2. El texto debe estar escrito en párrafos y presentar las del siglo XIX. mismas ideas del organizador, manteniendo el título como eje de coherencia. Página 98 Página 105 1. Diferencias: 2. Los tres momentos básicos de una exposición oral consisten • Es posible “leer” el segundo texto, aunque no igual a como en las tres fases que permiten que una información sea se lee el de la izquierda, porque tiene recursos específicos comunicada con eficacia. Primero se llama la atención del que nos guían la lectura. auditorio, luego se desarrolla la información y finalmente • En el organizador, la forma en que se presenta la infor- se cierra el tema. mación permite comprender el concepto central y cómo los demás antecedentes aclaran el concepto principal. Página 111 El emisor del mensaje desea ordenar visualmente la II. información para que esta pueda ser comprendida fácilmente (relaciones entre los conceptos, jerarquía de Después de leer las ideas), a diferencia de lo que ocurre en la escritura 1. El acontecimiento central es la escritura de la carta que en prosa, en la que el receptor debe jerarquizar el Vanka quiere enviar a su abuelo. mensaje leído. 2. Vanka decide escribirle a su abuelo, porque quiere volver 2. • El título sirve para aproximarnos inicialmente al texto; a vivir con él en la aldea; está cansado y triste por las desde ya nos anuncia que el fardo será un elemento humillaciones que recibe. clave en el relato. 3. La aldea es para él una forma de conectarse con los • El texto también incluye el nombre del autor y está escrito afectos y la naturaleza. en prosa: posee dos párrafos y diálogos, que es posible identificar por los guiones empleados. 4. No conocemos al narrador. Sí sabemos que es capaz de leer la carta y de acceder a los recuerdos y sentimientos 3. • En el organizador se destaca la casilla Cuento “El fardo”, del niño. pues desde él se ordenan las demás ideas y conceptos importantes. III. • Los distintos colores y tipos de letra apoyan la jerarqui- 1. b) zación y niveles del organizador. 2. b) • El mapa conceptual explica cómo el cuento es un relato que pertenece al género narrativo. IV. 4. La producción de narraciones se remite a la estructura de 1. Han pasado tres meses desde que se separó de su abuelo. la izquierda, mientras que el organizador se puede emplear 2. En la aldea, tras la muerte de su madre, pasó a formar como estrategia de análisis y aprendizaje, así como recurso parte de la servidumbre de la cocina de la casa donde para informar. su madre trabajaba y, luego, fue enviado a Moscú a aprender el oficio de zapatero. Página 101 3. El ambiente físico de la aldea (campo) se contrapone I. a donde vive ahora (Moscú, ciudad grande y hostil) en 1. c) condiciones muy precarias. En ambos lugares él vive en el mundo de los pobres, en contraposición a las personas 2. d) que tienen poder y comodidades. 176 Guía didáctica para el docente / Lenguaje 6º básico
  • 177.
    Unidad 4 V. Página 112 Tabla comparativa: 2. • Un resumen escrito procura hacer una síntesis de las Hijo de Lucas Vanka ideas principales de un texto, empleando párrafos. En cambio, un organizador gráfico despliega la síntesis de A pesar del contexto Vida familiar Huérfano que solo manera visual. adverso, los padres tenía a su abuelo, del muchacho lo del que es separa- • Un organizador gráfico es un recurso que puede ayudar quieren e intentan do para aprender el al expositor a clarificar la información. proteger. Cuando oficio de zapatero. • Un cuento es un texto narrativo, no informativo, porque muere, toda su no “informa”, sino que cuenta una historia. familia lo llora. • El escritor puede ser sensible hacia un tema o ámbito de Pobreza, situación Realidad social Pobreza y aban- familiar precaria, dono, donde las la realidad. De este modo, puede aproximarse a aconte- sustentada en lo humillaciones quie- cimientos, personajes, espacios y tiempos que reflejen extraído del mar bran la posibilidad esta conexión. y en el trabajo del de alcanzar los 1. b) puerto. sueños. Lanchero y esti- Características Aprendiz de bador. Actividades del trabajo que zapatero. Recibe riesgosas. desempeña humillaciones. VI. 1. “El fardo” y “Vanka” son cuentos, porque nos presen- tan un mundo narrativo en el que todos los elementos confluyen para contarnos una historia. 2. La pobreza, la tristeza, la relación amorosa entre el adulto y el niño. 3. En ambos la historia se centra en la realidad de un mu- chacho que no es el narrador, por lo tanto, predomina la narración en tercera persona. Sin embargo, en “El fardo” la disposición temporal permite que al comienzo y al final del relato, el narrador-personaje narre en primer persona. 4. La tristeza del tío Lucas es la muerte de su hijo, mientras que en “Vanka”, el niño siente tristeza por estar lejos de su abuelo, abandonado. En definitiva, la tristeza no es por algo material, sino por no estar con los que se quieren. 5. La pobreza y la precariedad familiar. Guía didáctica para el docente / Lenguaje 6º básico 177
  • 178.
    Recursos adicionales Este recurso de evaluación le permitirá enriquecer las instancias de aprendizaje de los estudian- tes, así como establecer los ajustes pertinentes durante el cierre del proceso. Material fotocopiable Evaluación final Nombre: Curso: Fecha: I. Lee atentamente el siguiente texto. Definición de trabajo infantil No todo el trabajo efectuado por niños debe ser clasificado como trabajo infantil que deba ser seleccionado para su eliminación. La participación de niños o adolescentes en un trabajo que no afecta su salud y desarrollo personal o interfiere con su educación es considerado por lo general como algo positivo. Esto incluye actividades tales como ayudar a sus padres en la casa, asistir en un negocio familiar o ganarse dinero para gastos personales fuera de las horas de escuela y durante las vacaciones escolares. Estas clases de actividades contribuyen al desarrollo de los niños y al bienestar de sus familias; les hace obtener habilidades y experiencia, y ayudan a prepararlos para ser miembros productivos de la sociedad durante su vida adulta. El término “trabajo infantil” suele ser definido como el trabajo que priva a los niños de su infancia, su potencial y su dignidad, y que es nocivo para su desarrollo físico y mental. Se refiere al trabajo que: • es física, mental, social o moralmente perjudicial o dañino para el niño, e • interfiere en su escolarización: • privándole de la oportunidad de ir a la escuela; • obligándole a abandonar prematuramente las aulas, o • exigiendo que intente combinar la asistencia a la escuela con largas jornadas de trabajo pesado. En sus formas más extremas, el trabajo infantil implica niños que son esclavizados, separados de sus familias, expuestos a graves riesgos y enfermedades y/o abandonados a valerse por sí mismos en las calles de las grandes ciudades, a menudo a muy temprana edad. El que una forma particular de “trabajo” pueda ser llamada “trabajo infantil” depende de la edad del Nuevas palabras: niño, el tipo y horas de trabajo desempeñado, las Priva: quita, despoja. condiciones bajo las que se efectúa y los objetivos Nocivo: perjudicial, pernicioso, dañino. perseguidos por los países individuales. La respues- ta varía de país en país, así como entre sectores Prematuramente: tempranamente, anticipadamente. dentro de los países. Trabajo infantil, un manual para estudiantes. Unión Interparlamentaria/ Oficina Internacional del Trabajo (OIT), 2002. Tomado de: http://www.ilo.org/ipec/facts/lang--es/index.htm 178 Guía didáctica para el docente / Lenguaje 6º básico
  • 179.
    Recursos adicionales Material fotocopiable II. A partir de la lectura, responde las siguientes IV. Relee el texto y elabora un mapa conceptual preguntas. que permita comprender visualmente qué es el trabajo infantil. 1. ¿Por qué algunos trabajos realizados por los niños deben ser permitidos? V. Verdadero o falso. Frente a cada idea, escribe a) Porque existen trabajos que preparan a los ni- una V si es verdadera o una F, si es falsa. En ños para el mundo laboral y fortalecen su de- ambos casos, fundamenta tu decisión. sarrollo, sin provocarles daños. 1. El cuento pertenece al género narra- b) Porque en muchos casos los padres dependen tivo. del dinero que los niños y niñas ganan en el trabajo que realizan. 2. El relato presenta un inicio, un desa- c) Porque hay niños que son esclavizados, sepa- rrollo y un desenlace o cierre. rados de sus familias, expuestos a graves ries- 3. Los cuentos son creaciones de un gos y enfermedades. autor, por lo tanto, no tienen ninguna relación d) Porque cada país puede obligar a un niño a de- con la realidad. jar de estudiar para realizar trabajos que son riesgosos para su vida. 4. En todo relato, el narrador y el prota- gonista son la misma persona. 2. De acuerdo al texto, ¿cuál de las siguientes afirmaciones es verdadera? 5. El tiempo y el espacio son elementos a) Actualmente, la mayoría de los países permiten del mundo narrativo. el trabajo infantil. VI. Escribe al dorso de esta página un breve relato b) Todavía no existe una definición para el término que muestre la realidad del trabajo infantil des- “trabajo infantil”. de una mirada esperanzadora, ¿qué personajes, c) Es necesario que los niños tengan dinero para hechos, espacio y tiempo escogerías? En tu tra- sus gastos personales. bajo, considera: d) El trabajo que realice un niño debe permitirle • Determinar en qué persona gramatical contará la seguir estudiando. historia el narrador. 3. El trabajo infantil puede provocar: • Producir un texto de, aproximadamente, 25 líneas. a) Alegría. • Crear un título atractivo, de acuerdo a la historia. b) Riqueza. • Incorporar los elementos del mundo narrativo. c) Ayuda. • Recordar que tu texto debe mostrar la realidad del d) Abandono. trabajo infantil. • Destacar la mirada esperanzadora que debe entre- III. Selecciona cinco palabras que aparecen en gar el texto. el texto que son fundamentales para com- • Mantener la estructura narrativa. prender el término “trabajo infantil”. Justifi- ca tu propuesta. Guía didáctica para el docente / Lenguaje 6º básico 179
  • 180.
    Recursos adicionales Material fotocopiable Solucionario de la Evaluación Fotocopiable II. V. Verdadero y falso. 1. Verdadero. El cuento es parte del género narrativo, 1. a) porque su propósito es contar una historia. 2. d) 3. d) 2. Verdadero. La estructura narrativa contempla estos tres momentos. III. Cinco de estos términos: privación, nocivo 3. Falso. Aunque son creaciones, los cuentos pueden (perjudicial), obligación, abandono, educa- ser un reflejo de una realidad. ción, esclavitud. 4. Falso. Solo en los relatos en primera persona gra- matical, el narrador y el protagonista coinciden. IV. El organizador gráfico debe mantener la cohe- rencia del tema y rescatar la información rele- 5. Verdadero. El espacio y el tiempo permiten que se vante del texto. Debe presentar: desarrollen los acontecimientos. • Concepto central: Trabajo infantil. VI. El cuento debe considerar: • Conceptos e ideas principales que apoyen el con- cepto central. • Narración coherente con la persona gramatical escogida. • Palabras o expresiones de enlace. • Producción de un texto de, aproximadamente, • Proposiciones. 25 líneas. (Se recomienda usar la rúbrica para evaluar un • Título atractivo, de acuerdo a la historia. mapa conceptual, incluida en los recursos de esta Unidad). • Elementos del mundo narrativo: personajes, acon- tecimientos, tiempo y espacio. • Realidad del trabajo infantil. • Mirada esperanzadora que debe entregar el texto. • Estructura narrativa: inicio, desarrollo y desenla- ce o cierre. 180 Guía didáctica para el docente / Lenguaje 6º básico
  • 181.
    Recursos adicionales Material fotocopiable Modelo de Pauta de Evaluación Rúbrica para evaluar un mapa conceptual 6 puntos 4 puntos 2 puntos 0 puntos Propósito del El texto tiene como propó- El texto evidencia erro- texto sito informar, de manera res importantes en la objetiva. situación comunicativa presentada. El autor no logra infor- mar de manera obje- tiva: incluye opiniones personales o de otros, sin aclarar que son opi- niones. Concepto El concepto principal El concepto principal del El concepto principal No se logra identificar un principal del texto es su título. Se texto es su título. Aunque no del texto es su título. concepto central a partir destaca apropiadamen- se destaca apropiadamente, No se destaca apro- del cual se estructuren te para que el lector lo el lector lo pueda reconocer. piadamente, al lector las demás ideas. pueda reconocer fácil- Los demás conceptos que se le cuesta reconocerlo. mente. Los demás con- incluyen ayudan a compren- Los demás conceptos ceptos que se incluyen der el concepto principal. que se incluyen ayu- ayudan a comprender el dan a comprender el concepto principal. concepto principal. Palabras o Las palabras o expresio- Se emplean algunas palabras Se emplean palabras El mapa conceptual expresiones de nes de enlace permiten o expresiones de enlace que o expresiones de en- carece de palabras o enlace conectar los conceptos permiten conectar los con- lace, pero estas no expresiones de enlace. y proposiciones para ceptos y proposiciones para permiten “leer” ade- poder “leer” el mapa poder “leer” el mapa con- cuadamente el orga- conceptual. Dentro de ceptual, aunque se advierten nizador gráfico. ellas podemos encon- algunas zonas del organizador trar conectores, verbos que carecen de estos enlaces. y frases breves. Dentro de estos podemos encontrar conectores, verbos y frases breves. Proposiciones El mapa conceptual El mapa conceptual incluye El mapa conceptual El texto no presenta incluye ideas, signifi- ideas, significados, datos incluye ideas, signifi- proposiciones. cados, datos o ejem- o ejemplos, que se relacio- cados, datos o ejem- plos, que adquieren nan medianamente con los plos, que mínimamen- sentido en relación con conceptos clave del orga- te se relacionan con los conceptos clave del nizador. el concepto clave del organizador. organizador. Visualidad La disposición del texto La disposición del texto facili- La disposición del tex- La disposición impide la facilita la lectura. ta medianamente la lectura. to dificulta la lectura. lectura y el seguimiento de las ideas planteadas. Guía didáctica para el docente / Lenguaje 6º básico 181
  • 182.
    Recursos adicionales El siguiente recurso, permite reforzar el tratamiento del tema de la Unidad desde un punto de vista testimonial, con opiniones de niños reales, vulnerados en sus derechos. Material fotocopiable Recurso Didáctico Actividad grupal I. Reúnanse en grupo y lean las siguientes opiniones de niños y niñas que trabajan: Qué quieren y qué sueñan los niños y niñas que trabajan “...pa’ salir adelante....No hay plata ni pa’ comer a veces.” (Jonathan, 14 años). “Desde recién nacida, a los 4 días, voy a trabajar a Franklin con mi mamá. Con la plata me compro cosas”. (Marisela, 11 años). “En mi caso, porque mi papá había quedado sin trabajo y yo vi a mi mamá que estaba urgida por la plata pa’ la comida, entonces un día salí a trabajar.” (Jesús, 12 años). “Lo hago, porque se siente mal cuando los padres no tienen cómo sacar plata para ellos”. (Lucía, 11 años). “Aprendí a valorar la importancia de estudiar y a tener técnicas de estudio”. (Sandra, 11 años). “Me gustaría estudiar para ser detective o ser de la fuerza aérea”. (Carlos, 13 años). “Para ser cantante estaría dispuesto a estudiar mucho. Si no puedo, ser profesora de niñitos chicos”. (Ale, 11 años). “Me gustaría actuar con mi hermano y por eso tengo que estudiar mucho en la universidad para ser eso”. (José, 9 años). “La infancia es cuando aprendes cosas buenas y tienes muchos amigos, es una etapa cuando nosotros estamos creciendo”. (Ramón, 13 años). “Nos gustaría que nuestra educación fuera igualitaria para niños y niñas, que no haya diferencia entre ricos y pobres”. (Pedro, 12 años). UNICEF - Vicaría de Pastoral Social, Qué quieren y qué sueñan los niños y niñas que trabajan, Santiago, 2009. (Breve estudio de niños y niñas trabajadoras que se atienden en el Programa de Apoyo y Acogida de Niños, Niñas y Adolescentes Trabajadores de la Vicaría de la Pastoral Social y de los Trabajadores). II. Conversen en torno a las opiniones leídas: 5) ¿Por qué es importante para un país erradicar el 1) ¿Cuál opinión les llamó la atención? ¿Por qué? trabajo infantil? 2) ¿Qué les parece que algunos niños y niñas trabajen 6) ¿Cuáles son los sueños de los niños y niñas que en nuestro país? trabajan? ¿Cómo se pueden cumplir? 3) ¿Por qué es importante que los jóvenes finalicen III. Organicen la puesta en común de sus respues- sus estudios? tas y determinen cuál es la postura que el curso 4) ¿Qué sucede cuando el trabajo realizado impide un tiene con respecto al trabajo infantil. sano desarrollo físico, mental y emocional de los niños y niñas? 182 Guía didáctica para el docente / Lenguaje 6º básico
  • 183.
    Este recurso permitereforzar el ejercicio de la compresión lectora y ahondar en la reflexión sobre Recursos adicionales el tema de la Unidad. Material fotocopiable Lectura fotocopiable Cuadernos de Kabul, Afganistán El niño que vende zumos de fruta La capital afgana está inundada de vendedores callejeros, muchos de ellos niños que no acuden al colegio por ayudar a su familia. Ramón Lobo, Kabul 04/11/2009 El niño Omid se esfuerza en meter las semillas de la granada, un fruto muy afgano, en una batidora de otro siglo. Se ayuda de una lata de zumo sin tapa para alcanzar la medida exacta, aquella que diferencia uno bueno de otro mediocre. Cada día abre el puesto de la calle Shani Now, en el corazón de Kabul, a las ocho de la mañana y lo cierra pasadas las nueve. Delante de él se mueve el tráfico infernal y los humos que se van quedando como parte del paisaje. Tiene 12 años, los ojos grandes y unos dientes que se le adelantaron al resto del cuerpo en eso de llegar a hombre. Asegura que acude a la escuela cuando su padre le da el relevo, pero son ya las once de la mañana y eso, al menos hoy, no ha sucedido. En su carromato de licuador profesional de zumos expone plátanos, manzanas, zanahorias y granadas. Sus cuatro frutas favoritas, que en esto de la miseria también funciona la especialización. Cada vaso se paga a 40 afganis, algo menos de un dólar, y declara que al día hace una caja de mil afganis, unos 30 dólares. Omid es pobre, como la mayoría de los niños de esta ciudad llena de pequeñas historias de esperanza. Cuando se le pregunta qué desea ser de mayor dice que no sabe, aún no ha tenido tiempo para pensarlo. Después de preparar dos zumos para unos clientes encorbatados, pues aquí también se practica una especie de fast food callejero, como en Nueva York, el niño corrige la primera respuesta: “Me gustaría ser médico”. Trabaja seis días por semana. Cierran los viernes, el día santo de los musulmanes. Tiene suerte porque en muchos de los oficios que pueblan la ciudad descansar un día es cosa de ricos, o quizá mejor, de clase media, que los ricos libran dos. “Ese día me quedo muchas horas en casa, estoy demasiado cansado. A veces salgo con mis amigos y juego un poco al fútbol. Me gustan el Real Madrid y el Barcelona y también me gusta hacer volar cometas”. Omid es el mayor de cinco hermanos y sobre sus hombros ya siente una Nuevas palabras especie de peso familiar que le hace encorvarse hacia delante. Antes de co- Afgano: de Afganistán. País del menzar la charla, cuando el traductor le explicaba de qué quería conversar centro de Asia. el extranjero, el niño licuador de zumos respondió con un enigmático “No Zumo: jugo, néctar. estoy preparado”. Relevo: reemplazo. Licuador: preparador de jugos. Fast food: expresión inglesa food que significa” comida rápida”. Musulmanes: creyentes en Alá y en el profeta Mohamed. Enigmático: misterioso, oculto. Guía didáctica para el docente / Lenguaje 6º básico 183
  • 184.
    Recursos adicionales Material fotocopiable La capital afgana está inundada de vendedores callejeros, muchos de ellos niños que se escapan de las horas de colegio para ganar unos afganis con los que ayudar a la familia, que el hambre tiene más agujeros y prio- ridades que la cultura. Pero en estas cosas de qué poner delante en la vida, si comer hoy o prepararse para comer mejor en un mañana que nunca llega, niños como Omid dan vueltas y vueltas a la pobreza sin hallar una puerta de salida, una escapatoria, y son tantos que al final es el país entero, con sus guerras y tradicio- nes, lo que da vueltas a un tiovivo. Todos esperan que la máquina de la miseria se pare, deje de girar, para bajarse de ella y correr, pero ninguno de los que dan vueltas a los zumos, a las armas, a las corrupciones es consciente de que nadie excepto ellos puede detener el tiovivo. El problema es el interruptor. Averiguar donde está para apagar de una vez el dolor y rabia que fabrican la guerra. Nuevas palabras http://www.elpais.com/articulo/internacional/nino/vende/zumos/fruta/ elpepuint/20091104elpepuint_5/Tes Tiovivo: carrusel. Orientaciones para la lectura Después de leer: I. Responde las siguientes preguntas encerrando en un círculo la alternativa correcta. 1. Según el texto leído, ¿por qué muchos niños 4. ¿Qué puedes concluir de la siguiente afirma- afganos no van a la escuela? ción? “Asegura que acude a la escuela cuando A. Porque en Afganistán no están interesados en su padre le da el relevo, pero son ya las once la educación. de la mañana y eso, al menos hoy, no ha suce- B. Debido a las múltiples ofertas comerciales de dido”. Kabul, la capital afgana. A. A Omid no le gusta ir a la escuela. C. Porque deciden ayudar a sus familias. B. Que Omid frecuentemente no va la escuela. D. Debido a la pobreza de los colegios. C. Que el padre de Omid se retrasó ese día. D. Que su padre tiene otro trabajo. 2. ¿Cuál es la actividad de Omid? A. Vendedor ambulante de jugos. 5. ¿Qué piensa el narrador de la realidad de B. Vendedor callejero de frutas. Omid? C. Comerciante de fast food. A. Que es injusta y sin salida. D. Licuador de helados de fruta. B. Que es irremediable. C. Que es típica en los países pobres. 3. ¿Cuántas horas trabaja Omid? D. Que se debe actuar para cambiarla. A. 8 horas. B. Más de 13 horas. 6. ¿Qué tipo de texto es el leído? C. 10 horas. A. Cuento. D. Mediodía. B. Noticia. C. Texto informativo. D. Texto de opinión. 184 Guía didáctica para el docente / Lenguaje 6º básico
  • 185.
    Recursos adicionales Material fotocopiable II. Comenten en común y luego respondan en sus cuadernos: 1. ¿Quién es el autor de este texto? 5. ¿Cómo se relaciona este texto con el derecho de los niños y niñas que se ha trabajado en 2. De acuerdo con el texto, describan cómo esta Unidad? es Kabul, la capital afgana. 6. Representen ante su curso el diálogo que ge- 3. ¿Cuál es el sueño de Omid? ¿Creen que po- nera la entrevista a Omid. drá alcanzarlo? ¿Por qué? Para ello determinen previamente qué compa- 4. Como cierre a la actividad escriban una ñero será Omid y quién de ustedes lo entrevis- entrevista imaginaria a Omid: tará. • ¿Qué desean preguntarle? 7. Evalúen las actividades asociadas a esta lec- • ¿Qué creen que responderá? tura en una puesta en común con su profesor profesora. Solucionario de la Evaluación Fotocopiable I. 3. Ser médico. 1. C 4. Item de respuesta abierta. 2. A 5. El artículo expone la fragilidad y desprotección de la 3. B vida de Omid, que es la situación contraria a la que 4. B se promueve en el derecho a soñar, a ser protegido 5. D y nutrido (alimenticia, ética, social y culturalmente), 6. D de manera de asegurar su desarrollo y seguridad. II. 6. Se espera que los estudiantes apliquen los conte- nidos previos relacionados a la representación tea- 1. Ramón Lobo. tral, al guión, etcétera. 2. Se espera que los estudiantes refieran las carac- terísticas mencionadas textualmente en el artículo: tráfico infernal, paisaje con humos diversos, ven- dedores callejeros de comida y zumos; así como otras que se infieren: muchos niños trabajando en puestos callejeros, pobreza, falta de oportunidades y el clima de guerra e incertidumbre que recorre la ciudad. Guía didáctica para el docente / Lenguaje 6º básico 185
  • 186.
    Unidad 5 Y a mí... ¿qué me dicen? Presentación de la Unidad Propuesta temática Objetivo fundamental transversal En el marco de la Declaración de los Derechos del niño, el tema Los OFT trabajados en esta unidad están presentes en las lectu- de esta unidad está centrado en el “Derecho a crecer sano física, ras, los contextos y las actividades de aprendizaje relacionados mental y espiritualmente. A pedir y difundir la información nece- con el derecho que tiene cada niño y niña a crecer y desarro- saria que promueva su bienestar y desarrollo como persona”. llarse en un ambiente saludable. Estos son los siguientes: Considerando ambos aspectos explícitos en este derecho, se Desarrollo del pensamiento: focalizado en la gestación de abordan los medios de comunicación como principales canales una actitud que estimule su capacidad de reflexión, análisis, de difusión de información y se realizan lecturas valorativas cuestionamiento y crítica frente a la realidad que observa. y críticas de los mensajes publicitarios. También se realizan La persona y su entorno: adquisición de habilidades comunicati- análisis de textos literarios que hacen alusión a las necesidades vas que permitan mejorar la interacción personal, familiar y social, de comunicación e información que tienen los niños y jóvenes asumiendo una observación crítica de los medios de comunicación. en relación con su crecimiento y autocuidado. Al respecto se enfatiza el efecto que los medios de comunica- Contenidos mínimos obligatorios ción masiva (MCM), prensa escrita, radio, televisión y publicidad Los contenidos mínimos obligatorios para el nivel de 6° Básico producen en la vida cotidiana de las personas y la sociedad, considerados en esta unidad, son los siguientes: desfigurando muchas veces la imagen real de los reales actores sociales, incluidos niños y adolescentes. En este sentido tam- Comunicación oral bién se trata el tema de la imagen social y de las apariencias por sobre la autenticidad. A partir del análisis de fragmentos 1. Participación en situaciones comunicativas, tales como: de obras dramáticas y de anuncios publicitarios, conversaciones, entrevistas y exposiciones. Los contenidos, las lecturas, las actividades y las habilidades abor- 2. Captación de temas, contenidos diversos y opiniones, pre- dadas en esta unidad, están orientadas a desarrollar los objetivos sentados en los textos escuchados y vistos. fundamentales, transversales y complementarios, en interrelación 3. Uso de la comunicación paraverbal y no verbal en la expresión con los contenidos específicos correspondientes al nivel. de sentimientos, experiencias y opiniones fundamentadas. 4. Manejo en sus intervenciones orales de un vocabulario Propósito de la Unidad variado y adecuado a la situación comunicativa y de ora- A partir de textos literarios y publicitarios, relacionados tanto ciones compuestas de uso frecuente. en el tema como en la forma discusiva con los contenidos 5. Producción oral en situaciones comunicativas significativas, de curriculares abordados en esta unidad, se tratan los mensajes textos de intención literaria y no literarios, especialmente para emitidos por los medios de comunicación de masas, con el fin expresarse y narrar: manifestando emociones y sentimientos; de que los alumnos conozcan y valoren el derecho a recibir caracterizando personas o personajes; secuenciando las ac- información oportuna que les permita desarrollarse en un ciones o procesos; y describiendo objetos y espacios. ambiente saludable. 6. Incorporan el lenguaje no verbal y paraverbal en la exposi- Se espera además, que los y las estudiantes reconozcan la ción de ideas orales. importancia de los Medios de Comunicación y su influencia en nuestro comportamiento, tanto a través de la lectura compren- Lectura siva de obras dramáticas y anuncios publicitarios, como de 1. Lectura de obras literarias significativas, incluyendo al menos la producción de este tipo de textos. El propósito final es que seis novelas apropiadas para el nivel, dos obras dramáticas logren estimular su creatividad, desarrollar un espíritu crítico y otros textos como cuentos y poemas, valorándolas como frente a los medios y enfatizar la autenticidad como un principio creaciones, expresión de sentimientos y representaciones de valórico rector de la conducta personal y social. realidad, que le permiten ampliar su visión de mundo. 186 Guía didáctica para el docente / Lenguaje 6º básico
  • 187.
    2. Lectura comprensivafrecuente de textos de estructuras 2. Aplicación del proceso general de escritura ajustándose al simples y complejas, con algunos elementos complejos texto y a los requerimientos de la tarea, con énfasis en as- (presentación del espacio, alusiones a múltiples tiempos, pectos formales propios del nivel. entre otros), utilizando estrategias antes, durante y des- 3. Escritura individual y colectiva con énfasis en las capacida- pués de la lectura, captando el sentido global del texto, des de imaginar, expresar, organizar y comunicar. para: extraer información explícita relevante; realizar in- ferencias para establecer relaciones de causa, efecto y Aprendizajes esperados secuencia de hechos; integrar conocimientos específicos sobre el tema y sus experiencias personales. Comunicación oral 3. Reconocimiento y caracterización de personajes, accio- 1. Hacen preguntas y dan respuestas adecuadas y pertinen- nes, tiempo y espacio al servicio de la comprensión de los tes en una entrevista. Participan adecuadamente en situa- textos literarios leídos. ciones de comunicación oral formales. 4. Demostración de la comprensión de lo leído, a través de 2. Saben dar y obtener información precisa en caso necesario. comentarios, transformaciones, dramatizaciones y otras 3. Participan adecuadamente en discusiones de problemas, formas de expresión artística. organizando y argumentando su discurso. 5. Reconocimiento en los textos leídos, de la comunicación 4. Describen con propiedad objetos y fenómenos observados de información (función referencial), la expresión de senti- o conocidos. mientos y emociones (función expresiva), las interacciones 5. Participan en la planificación de acciones. que se establecen entre personas y personajes (función apelativa) como herramienta de construcción de sentido. Lectura 6. Reconocimiento en los textos leídos, a través de pregun- 1. Utilizan habitualmente la lectura como medio de trabajo, infor- tas como quién, qué, a quién, para quién, dónde, cuán- mación y estudio y saben seleccionar los textos adecuados. do, cómo, de palabras y expresiones que contribuyen a la 2. Relacionan lo leído con sus conocimientos, vivencias y expe- construcción del sentido y sirven para: riencias. • Nombrar y reemplazar nombres (función sustantiva); 3. Identifican el propósito del autor, las ideas centrales y • Señalar cualidades y características (función adjetiva); secundarias. • Indicar acciones (función verbal); 4. Valoran la comprensión lectora y sus beneficios de acceso al 7. Descubrimiento del significado de nuevas palabras y expre- conocimiento, alcanzando autonomía y eficacia. Comprenden siones, a partir de imágenes y de información clave entre- el sentido valórico, estético y ético de los textos literarios. gada en el texto para facilitar la comprensión de lo leído. Escritura 8. Formulación de opiniones sobre variados temas, distin- 1. Producen y transforman diversos tipos de textos escritos guiendo hechos de opiniones e información relevante de como respuestas a las exigencias de su vida personal, es- accesoria, en los mensajes de los textos leídos. colar y social. Escritura 2. Descubren los recursos del lenguaje que se necesitan para escribir textos de diversos tipos, aplicando diferentes 1. Producción de textos escritos y audiovisuales ajustados a estrategias de escritura. propósitos y requerimientos del nivel, que pueden incluir, por ejemplo: esquemas, transformaciones de cuentos, historie- 3. Organizan las ideas y el desarrollo de sus textos a través tas, biografías de personas o personajes relevantes, presen- del análisis y el hábito de utilizar esquemas. taciones en PowerPoint, publicidad y propaganda. Utilización 4. Analizan sus escritos desde el punto de vista de sus con- adecuada, en los textos que escriben, de oraciones coordina- tenidos y son capaces de mejorarlos. das y subordinadas, conectores de uso frecuente respetando 5. Opinan sobre la producción de textos de otros con respeto concordancias, y normas generales de la ortografía. y ayudan a mejorarlos. Guía didáctica para el docente / Lenguaje 6º básico 187
  • 188.
    Unidad 5 Planificación CMO Aprendizajes esperados Comunicación oral 1. Participación en situaciones comunicativas, tales como: conversaciones, entrevistas Los y las estudiantes: y exposiciones. • Desarrollan la expresión a partir de pensa- 2. Captación de temas, contenidos diversos y opiniones, presentados en los textos mientos e ideas personales. escuchados y vistos, analizando y comparando las informaciones. • Participan en conversaciones entre pares. 3. Uso de la comunicación paraverbal y no verbal en la expresión de sentimientos, • Demuestran respeto, tolerancia e interés experiencias y opiniones fundamentadas. hacia las ideas ajenas en sus conversacio- 4. Manejo en sus intervenciones orales de un vocabulario variado y adecuado a la nes formales e informales. situación comunicativa y de oraciones compuestas de uso frecuente. • Escuchan con comprensión y disfrutan cuan- 5. Producción oral, en situaciones comunicativas significativas, de textos no literarios. do les leen textos literarios. • Utilizan oraciones bien construidas en sus conversaciones formales e informales. • Participan en la organización de actividades grupales. • Participan de dramatizaciones de spots publicitarios. Lectura 1. Lectura de obras literarias significativas, valorándolas como creaciones, expresión Los y las estudiantes: de sentimientos y representaciones de realidad, que le permiten ampliar su visión • Leen comprensivamente textos literarios y no de mundo. literarios. 2. Lectura comprensiva frecuente de textos de estructuras simples y complejas, con • Valoran las obras dramáticas como ejemplo algunos elementos complejos, utilizando estrategias antes, durante y después de la de los temas tratados en la unidad. lectura, captando el sentido global del texto, para: • Identifican los elementos del género dramático. • extraer información explícita relevante; • Distinguen la diferencia entre publicidad y • realizar inferencias para establecer relaciones de causa, efecto y secuencia de propaganda. hechos, integrando detalles relevantes del texto; • Relacionan la función apelativa con el propósi- • integrar conocimientos específicos sobre el tema y sus experiencias personales. to persuasivo de los mensajes publicitarios. 3. Reconocimiento y caracterización de personajes, acciones, tiempo y espacio al servi- • Identifican los componentes de un mensaje cio de la comprensión de los textos literarios leídos. publicitario. 4. Demostración de la comprensión de lo leído. • Identifican los mensajes y propósitos que 5. Reconocimiento en los textos leídos, en función de la construcción del sentido, de: se transmiten en determinados anuncios • la comunicación de información (función referencial); publicitarios. • las interacciones que se establecen entre personas y personajes (función • Analizan obras dramáticas. apelativa). • Reconocen la función conativa del lenguaje. 188 Guía didáctica para el docente / Lenguaje 6º básico
  • 189.
    Tiempo Actividades asociadas Recursos didácticos Indicadores de evaluación estimado Comunicación oral • Exponer oralmente sus opiniones, ideas • Textos e imágenes visuales. Los y las estudiantes 10 horas y experiencias sobre un tema determi- • Fragmento de texto dramático: Ve- • Se expresan con claridad, seguri- nado raneando en Zapallar de Eduardo dad y respeto. • Realizar lectura dramatizada del frag- Valenzuela. • Emiten juicios coherentes y mento de una obra dramática. • Imágenes de anuncios publicitarios justificados. • Expresar comentarios sobre lecturas y campañas sociales (extraídas de • Regulan tono, ritmo y volumen de dramatizadas. la realidad). la voz. • Exponer explicaciones de la función y • Cuadros informativos referidos a el uso de los adjetivos y pronombres • Utilizan recursos no verbales y conocimientos previos sobre la paraverbales al exponer o drama- mostrativos. exposición oral. tizar. • Exponer comentarios de mensajes pu- • Mapa conceptual de la obra dramáti- • Crean afiches alusivos al derecho blicitarios en cuanto a la relación entre ca. del niño tratado en la unidad. componentes y finalidad. • Discutir y organizar en grupo la realiza- • Cuadros informativos referidos a • Crean spots publicitarios, promo- ción de un afiche. adjetivos y pronombres mostrativos. viendo campañas sociales. • Discutir y organizar en grupo la realiza- • Presentan diálogos ágiles y ción de un spot. fluidos. • Exponer spots publicitarios. • Dramatizar un spot publicitario. Lectura • Leer textos literarios y no literarios: obras • Imágenes y textos visuales. Los y las estudiantes 13 horas dramáticas y mensajes publicitarios. • Texto dramático: Perico y el viajero • Reconocen elementos del género • Reconocer las características del géne- (Anónimo). dramático. ro dramático en fragmentos de obras • Fragmento de texto dramático: Ve- • Distinguen entre publicidad y leídas. raneando en Zapallar de Eduardo propaganda. • Analizar y comentar los elementos y Valenzuela. • Identifican la función apelativa la finalidad de determinados avisos • Cuadros informativos referidos a del lenguaje. publicitarios. autores y a vocabularios. • Reconocen e interpretan los • Distinguir la diferencia entre publicidad • Esquema explicativo de los compo- mensajes publicitarios. y propaganda. nentes del género dramático. • Analizar y comentar obras dramáticas • Cuadro explicativo de la estructura in- que abordan el tema de la imagen terna y externa de la obra dramática. social y de las apariencias. • Texto dramático El paraíso semi- • Aplicar la estrategia de lectura que perdido de Alejandro Sieveking. diferencia 3 momentos: antes, durante • Fragmento de la obra dramática y después de leer. La pérgola de las flores de Isidora • Analizar obras de teatro relacionadas Aguirre. con el derecho del niño a crecer y desarrollarse en un ambiente saludable. Guía didáctica para el docente / Lenguaje 6º básico 189
  • 190.
    Unidad 5 CMO Aprendizajes esperados Lectura 6. Reconocimiento en los textos leídos, a través de preguntas de palabras y expresio- nes que contribuyen a la construcción del sentido y sirven para: • nombrar y reemplazar nombres (función sustantiva); • señalar cualidades y características (función adjetiva); • indicar acciones (función verbal); 7. Descubrimiento del significado de nuevas palabras y expresiones, a partir de imáge- nes y de información clave. 8. Formulación de opiniones sobre variados temas, distinguiendo hechos de opiniones e información relevante de accesoría. Escritura 1. Producción de textos escritos ajustados a propósitos y requerimientos del nivel, que Los y las estudiantes: pueden incluir, por ejemplo: esquemas, presentaciones en PowerPoint, entre otros. • Escriben variados textos en forma coherente 2. Utilización adecuada, en los textos que escriben con intención comunicativa, de y estructurada. oraciones coordinadas, usando conectores y una correcta ortografía literal, acentual • Identifican y usan los adjetivos y pronombres y puntual. mostrativos. 3. Aplicación del proceso general de escritura (planificación, escritura, revisión, reescri- • Valoran la ortografía como un medio de tura, edición). producción de textos coherentes. 4. Escritura individual y colectiva con énfasis en organizar y comunicar a los demás: • Identifican y describen los componentes de temas, ideas y opiniones personales. un mensaje publicitario. • Distinguen la diferencia entre publicidad y propaganda. • Incrementan sus habilidades de redacción, de expresión estética. • Valoran la creación literaria personal como una manera de comunicarse y de desarrollar la creatividad. 190 Guía didáctica para el docente / Lenguaje 6º básico
  • 191.
    Tiempo Actividades asociadas Recursos didácticos Indicadores de evaluación estimado Lectura • Diferenciar obras literarias perte- • Mapa conceptual de la obra dra- necientes a distintos géneros. mática. • Realizar lectura dramatizada de un • Cuadros de autoevaluación. fragmento de una obra dramática. Escritura • Identificar pronombres mostrativos • Texto dramático:Perico y el viajero. Los estudiantes: 21 horas en diálogos breves. • Fragmento de texto dramático: Ve- • Crean textos literarios y no literarios • Aplicar conocimientos del género raneando en Zapallar de Eduardo de acuerdo a los contenidos abor- dramático. Valenzuela. dados. • Escribir en relación al tema de la • Cuadro explicativo de la estruc- • Identifican y aplican sustantivos y imagen social y de las apariencias. tura interna y externa de la obra adjetivos mostrativos en sus textos. • Escribir un diálogo dramático que dramática. • Crean afiches alusivos al derecho contenga el conflicto de mantener • Cuadro explicativo de los adjetivos del niño tratado en la unidad. las apariencias. y pronombres mostrativos. • Escriben guión de un spot publici- • Escribir nuevo final de una obra • Cuadros ayudamemorias de tario. dramática. contenido (adjetivos y pronombres • Crean spots publicitarios, promo- • Escribir autoevaluación de diálogos mostrativos). viendo campañas sociales. creados. • Cuadro explicativo de la forma y • Construir mensajes publicitarios, función de los mostrativos. creando un afiche o cartel. • Imágenes de anuncios publicitarios • Exponer en diario mural los afiches y campañas sociales (extraídas de creados. la realidad). • Elaborar guión de un spot publici- • Texto informativo sobre principales tario. aspectos de la publicidad audiovisual. • Cuadro de ejemplo de un guión de spot publicitario. • Cuadros de autoevaluación Guía didáctica para el docente / Lenguaje 6º básico 191
  • 192.
    Orientaciones didácticas Sugerencias metodológicas Inicie esta unidad proponiendo a sus estu- Y a mí... ¿qué me dicen? diantes observar las imágenes publicitarias que aparecen en esta página, consúlteles: ¿han observado avisos como estos? ¿Dón- de? ¿Qué relación pueden establecer entre estas imágenes y el título de la unidad? ¿Qué les dicen a ustedes estos mensajes? Guíe la conversación hacia el Derecho del niño a recibir información y relaciónelo con el avisaje publicitario, pregúnteles: ¿consi- deran que la publicidad es información? Puede también realizar un breve análisis de estos avisos pidiendo a sus estudian- tes que se fijen en los colores e imágenes predominantes, los rasgos de la figura principal, gestos, mensaje escrito, etc. Aclare que estos avisos publicitarios son reales. Concluya, ¿cuál es la fina- lidad de estos avisos? Actividad complementaria Proponga a los estudiantes observar anun- cios o spots publicitarios nacionales o inter- nacionales. Estas imágenes pueden prove- nir de diarios, revistas o sitios de Internet. En el caso de las campañas sociales pue- Unidad 1 En esta unidad aprenderás a: • Reconocer las características y componentes del • Construir mensajes publicitarios, tanto escritos como de considerar, por ejemplo, algunas reali- texto dramático. audiovisuales. zadas durante el terremoto de febrero de • Identificar las principales etapas de la acción dramática. • Conocer y valorar el derecho a crecer sanos y en un 2010 en nuestro país. Pídales que señalen • Emplear con propiedad los adjetivos y pronombres ambiente que nos favorezca. mostrativos. • Reconocer la función apelativa o conativa del lenguaje. el mensaje que entregan estos avisos y • Comprender y analizar los anuncios publicitarios. • Relacionar la función apelativa con el propósito per- que determinen cuál es su intención final: • Distinguir la publicidad de la propaganda. suasivo de los mensajes publicitarios. informar, entretener, educar, conmover, etc. Solicite, además, que identifiquen a quién están dirigidos. Realice una puesta en común para establecer las característi- cas y finalidad de estos mensajes. 114 Unidad 5: Y a mí... ¿qué me dicen? Información complementaria La publicidad es un sistema de comuni- cación que tiene como fin persuadir de Estrategias diferenciadas algo al receptor. También se dice que es Invite a los estudiantes que hayan manifestado mayor dificultad en identificar la finalidad de los una actividad propia de la economía, pues mensajes publicitarios, a que se detengan en aspectos de la situación comunicativa implícitos en las empresas la utilizan como un medio ellos. Guíe el análisis con preguntas como: ¿quién es el emisor de este mensaje? ¿A quién está importante para su quehacer comercial y dirigido? ¿Cuál es el mensaje comunicado? ¿Qué espera del receptor? Propóngales comparar económico. Es un conjunto de técnicas y los textos estudiados anteriormente (de opinión, autobiográficos, e informativos; y desde ellos métodos que permiten la comunicación ayúdeles a establecer diferencias de intención y propósito. entre el anunciante que vende y el recep- tor social al que está destinado. Habilidades implicadas: observar, identificar, analizar, relacionar. Fuente: Varios autores, 2007. Manual de Prepa- ración Lenguaje y Comunicación PSU. Santiago: Ediciones Universidad Católica de Chile. 192 Guía didáctica para el docente / Lenguaje 6º básico
  • 193.
    Unidad 5 Sugerencias metodológicas Unidad 5 En esta página se explicita el derecho n? Declaración de los tratado en la Unidad. Al respecto invite a sus estudiantes a leer el texto completo de este derecho en el recurso incluido Derechos del Niño, 1959 en las páginas adicionales de la Unidad 1 de esta guía, o en las direcciones Web incluidas en la bibliografía. “Tenemos derecho a crecer sanos y a recibir Introduzca el tema del derecho a la in- información para desarrollarnos formación preguntándoles si reconocen como personas plenas y alguna información incluida en los avisos saludables”. publicitarios y reitere la pregunta acerca de si estos mensajes contienen información. Pídales que diferencien la información con- tenida en ellos de su propósito específico y que fundamenten sus respuestas. Fi- nalmente, propóngales que relacionen los mensajes publicitarios con los informativos y pregúnteles: ¿en qué se diferencian? ¿Existe publicidad que incluya información con la intención de proteger o advertir a los receptores de algún peligro? ¿Conocen mensajes que promuevan el cuidado de la salud o el desarrollo de los niños y jóvenes? ¿Cuáles? Antes de comenzar... I. Observa las imágenes de estas páginas y responde II. Comenta con tu compañero o compañera: Actividades complementarias en tu cuaderno. 1. ¿Creen que los niños cuentan con suficiente infor- 1. ¿Has visto imágenes como las de la página 114? mación para crecer y desarrollarse sanamente? Invite a sus estudiantes a diferenciar ¿Dónde? 2. ¿Cuál crees que es su propósito? 2. ¿Conocen algunas fuentes de información como: los objetivos de los anuncios incluidos páginas Web, revistas, suplementos de diarios, 3. ¿Qué elementos de ellas te comunican mensajes boletines ministeriales o comunales), cuyo fin sea en la página 114 y a buscar ejemplos más allá de las palabras? apoyar a los niños en su proceso de crecimiento? semejantes, guíe el análisis hasta que 4. ¿Algunos de estos mensajes están dirigidos espe- Nómbrenlas y expliquen qué contenidos tratan. cialmente a niños y adolescentes? ¿Cuáles? III. Junto a su profesor o profesora compartan sus res- construyan y diferencien los conceptos 5. ¿Qué te parece que los niños reciban información puestas con el curso y propongan medidas para de publicidad y propaganda. Pídales que obtener información actualizada sobre: salud, cre- que contribuya a su bienestar y desarrollo? cimiento y autocuidado. en parejas creen un aviso oral de ambos tipos y lo compartan con el curso. Unidad 5: Y a mí... ¿qué me dicen? 115 Información complementaria Estrategias diferenciadas Publicidad y propaganda Proponga a los estudiantes que no hayan logrado diferenciar entre La primera apunta solo a la venta de objetos de consumo o ser- publicidad y propaganda que busquen nuevos avisos en diarios y vicios particulares y la segunda promueve ideologías sociales o revistas, los recorten y clasifiquen de acuerdo con sus emisores y políticas, teniendo como finalidad educar, advertir o promover ac- propósitos en publicidad o propaganda. Guíe este proceso con pre- titudes valóricas. guntas como: ¿en qué lugar pondrían avisos del Hogar de Cristo o del Ministerio de Salud? ¿Por qué? La publicidad tiene un fin comercial; la propaganda trata de con- vertir a los demás a unas ideas, creencias y opiniones. Por ello, Habilidades implicadas: observar, identificar, analizar, comparar, se habla de propaganda política, si bien con la cada vez mayor ejemplificar. utilización de los medios de comunicación de masas por parte de las fuerzas políticas. Tomado y adaptado de: http://ricoveri.ve.tripod.com/ricoverimarketing2/id80.html Guía didáctica para el docente / Lenguaje 6º básico 193
  • 194.
    Sugerencias metodológicas Antes de la lectura solicite a sus estudian- Evaluación diagnóstica tes que observen la manera en que está escrita esta obra, Guíe el análisis para que Antes de comenzar examina cuánto sabes del tema y contenidos que verás en esta unidad. Para ello lee atenta- reconozcan el género dramático, o iden- mente el siguiente texto: tifiquen el diálogo de los personajes. En- fatice la idea de que en este tipo de texto Perico y el viajero Anónimo literario no existe un narrador. Invite a sus Personajes: Perico y Viajero estudiantes a leer el texto dramático y pí- Se ve una calle cualquiera de la ciudad. Entra el Viajero, con una maleta y mirando en todas direcciones. Al poco rato aparece Perico. dales que los lectores asuman personajes Viajero: (Con voz amable). Por favor, niño, ¿qué debo tomar para ir a la estación? para simular el diálogo presentado. Solicite Perico: No debe tomar nada. Si toma algo, en lugar de ir a la estación se va a ir a la cárcel. también que alguno o alguna suma la lec- Viajero: (Algo extrañado). Quiero decir en qué bus tengo que subirme. Perico: Bueno, en el que va a la estación. tura de las acotaciones. Pregúnteles por Viajero: Escúchame, niño: que para ir a la estación tengo que tomar un bus ya lo sabía muy bien. Lo que qué creen que estas instrucciones están quiero saber es dónde tengo que tomar el bus. Perico: (Despreciativo). ¡Qué pregunta! En la parada de los bu- entre paréntesis y si se deben leer en voz ses, por supuesto. A no ser que usted lo sepa tomar cuando se alta. Desde esta respuesta, perfile poste- va moviendo. Viajero: Sí, sí, pero ¿por dónde pasa el bus? riormente el concepto de acotación. Perico: ¡Por la calle! ¡Eso lo sabe todo el mundo! ¿Por dónde quiere que pase? ¿Por la vereda? Viajero: (Poniéndose nervioso). Mira: si tú tuvieras que ir a la Actividades complementarias estación para salir de viaje, ¿qué harías? Perico: Iría a despedirme de mi papá y mi mamá. Invite a sus estudiantes a prolongar el Viajero: Bien, bien, ¿y después? diálogo leído, proponiendo un final dife- Perico: Después me despediría de mi tía Rosa, que siempre me da mil pesos cada vez que voy a verla, y después iría donde... rente para la obra Perico y el viajero. Íns- . Viajero: (Desesperado, gritando). ¡Mamma mía! telos a que creen también acotaciones Perico: No, a ver a su mamá no iría, porque ni siquiera la co- nozco. que complementen la acción. Viajero: Pero dime: ¿nunca has estado en la estación? A partir de esta experiencia, pídales que de- Unidad 1 Perico: Sí, muchas veces. Viajero: ¿Y te fuiste en bus? finan “diálogo dramático”, explicando su im- Perico: ¡Claro! Viajero: (Con cara de alivio). ¡Por fin! ¿Y qué decía el letrero del portancia en el texto leído. En una puesta en bus? común, ayúdelos a precisar este concepto. Perico: Decía:“Prohibido hablar con el conductor”. Viajero: ¡Por fuera! ¡Quiero decir por fuera! Cuando te subiste, ¿no te fijaste qué decía el bus por fuera? Perico: Decía que los jabones Alba son los que limpian mejor. Era un letrero enorme. Información complementaria Viajero: ¡El letrero del recorrido! ¿Qué decía el letrero del recorrido del bus? Perico: Los letreros nunca dicen nada. Diálogo dramático Viajero: (Mirando el reloj). Por tu culpa voy a perder el tren. Perico: Bueno, en qué quedamos: ¿quiere subirse al bus o al tren? El diálogo dramático y la conversación com- Viajero: (Mordiéndose los dedos). ¡¡¡Aaaaahhhh!!! (Sale de escena, seguido de Perico). parten convenciones y reglas de uso que En: Rubén Unda Ureta. Teatro escolar representable I. Santiago de Chile: Editorial Zig-Zag, 2009. hacen comprensible el discurso lingüístico en el teatro. Podemos encontrar tres tipos: 116 Unidad 5: Y a mí... ¿qué me dicen? • Esticomitias: son frases breves y se usan para conferir ritmo al texto. Ej: es el tipo de diálogo en que se juega con una pre- Estrategias diferenciadas gunta y respuesta muy breves, ejemplo: A: “era mi sol”. B: “ahora es tu sombra” Apoye a los y las estudiantes con más dificultades en identificar los rasgos del género dramáti- co. Destaque la ausencia del narrador como rasgo diferenciador, pregúnteles: ¿hay alguien que • Cuasimonólogo: habla uno de los persona- cuente al lector lo que les sucede a los personajes? ¿Cómo se enteran los lectores de lo que jes mientras que el otro permanece casi ocurre en este mundo presentado? ausente, respondiendo con frases muy cortas, ejemplo: “ah, sí, sí, entiendo”. Pídales que distingan entre dichos de personajes y algunas acotaciones. Oriéntelos para que las diferencien, con preguntas como: ¿quién dice esto? ¿A quién se lo dice? ¿Para qué lo dice? • Diálogos simétricos: uno de los per- sonajes habla y el otro como en eco Habilidades implicadas: observar, identificar, analizar, relacionar, construir. repite lo que dice el primero. Ejemplo, A: ¡Ha sido un día maravilloso! B: ¡¡ Sí, un día maravilloso!! Tomado de: (www.iacat.com/revista/recrearte/ recrearte03/Motos/creacion_drama.htm) 194 Guía didáctica para el docente / Lenguaje 6º básico
  • 195.
    Unidad 5 Unidad Sugerencias metodológicas 5 Antes de realizar las actividades en el cuaderno, comente con sus estudian- tes sus opiniones con respecto al texto Después de leer leído. Se recomienda recapitular breve- I. Responde en tu cuaderno. mente lo sucedido en la obra. 1. ¿Quiénes son los personajes de esta obra literaria?¿De qué hablan? 2. ¿Cómo logras comprender lo que les sucede? ¿Cuál es el medio para comunicar el mundo y sus conflictos Asegúrese de la correcta comprensión en estas obras? de las preguntas, leyéndolas en voz 3. ¿A qué género literario pertenecen las obras basadas en el diálogo? alta e indique el tiempo destinado a su 4. ¿Cuál es la finalidad de ellas? ¿Cómo puedes darte cuenta de este propósito? 5. ¿Para qué sirven las instrucciones entre paréntesis y en letra cursiva? realización. Fomente en sus estudiantes la importancia de una autoevaluación II. Comenta la lectura con un compañero o compañera: consciente, para lograr un avance con- 1. El niño recuerda el mensaje de los jabones Alba. ¿Por qué crees que no lo ha olvidado? 2. ¿Cómo se imaginan el letrero de los jabones Alba? Observen la ilustración de creto en los aprendizajes esperados. esta página, y a partir de ella, propongan mejoras o cambios, de acuerdo a cómo ustedes habrían hecho la publicidad de estos jabones. Expliquen: En una puesta en común, evalúe los • ¿Qué imágenes se les ocurre cambiar? aprendizajes previos para que desde • ¿Qué colores destacarán o incluirán? ellos pueda entrar a los contenidos de • ¿Qué frase complementará el mensaje de este cartel? esta unidad. 3. ¿Por qué creen que en la obra leída, este letrero se ha puesto en el exterior de un bus? 4. En su entorno, ¿dónde encuentran avisos, carteles o letreros semejantes al de jabón Alba? Actividad complementaria 5. ¿Cuál es la finalidad de esos mensajes? ¿Qué importancia tienen las imágenes, sonidos o música en ellos? Invite a sus estudiantes a que en pa- 6. En la publicidad, ¿cómo se relaciona, el uso de las palabras con el empleo de rejas, dibujen, pinten o construyan con imágenes, música o sonidos, para construir mensajes? recortes de diarios o revistas, una re- 7. ¿Notan diferencias entre avisos publicitarios con fines comerciales, y otros que educan, advierten de un peligro, o sirven para solicitar ayuda? Mencionen algunos ejemplos. creación del cartel o anuncio publicitario III. Anoten sus respuestas en el cuaderno para luego, junto a su profesor o profesora, comentarlas en el curso. mencionado por el personaje Perico en el texto dramático leído. Pídales también IV. Amplíen sus comentarios respondiendo la siguiente pregunta: ¿de qué modo la publicidad puede contribuir a que los niños se informen para lograr un desarrollo saludable? que construyan un nuevo eslogan para este cartel, indague previamente acerca Autoevaluación revisa tu aprendizaje completando la siguiente pauta: Niveles de logros del conocimiento de este concepto. Después de desarrollar esta sección yo… Sí No Puedo mejorar 1 Diferencio obras literarias pertenecientes a distintos géneros. 2 Identifico al diálogo como la forma de presentar a los personajes, el mundo y sus conflictos en las obras dramáticas. 3 Comprendo el propósito de la publicidad. 4 Diferencio en la publicidad, los mensajes comerciales de los avisos que advierten o educan. 5 Puedo explicar por qué los niños y niñas tienen derecho a recibir información que proteja su salud y desarrollo. Unidad 5: Y a mí... ¿qué me dicen? 117 Información complementaria Estrategias diferenciadas Tipos de publicidad Explique y ayude a sus estudiantes menos aventaja- La publicidad se puede clasificar según los siguientes factores: dos a comprender el concepto de autoevaluación y de diagnóstico evaluativo. Explíqueles el sentido de “diag- El objeto anunciado, es decir, si se trata de un producto tangible (comida, ves- nosticar” en este caso, y de conocer los aprendizajes tuario, cosméticos, etc), o intangible (servicios al ciente). previos. Una vez aclarado el concepto, pídales que lo La función del anunciante, fundamentalmente existen tres tipos de anunciantes: apliquen a su aprendizaje. Oriéntelos con preguntas empresas, ya sea privadas o públicas, asociaciones o fundaciones y, la publicidad como: ¿cuánto sé de publicidad? ¿Qué conozco del gé- del gobierno de un país. nero dramático? ¿Cómo se relaciona la publicidad con En función del alcance: la difusión de la campaña permite hablar de publicidad mi derecho a ser informado para crecer sano? Luego local, pública o estatal, nacional, internacional e incluso global. pídales que respondan la pauta de autoevaluación. Tomado y adaptado de: http://publiworld.buscamix.com/web/content/view/26/94/ Habilidades implicadas: identificar, analizar, resumir, aplicar, recrear. Guía didáctica para el docente / Lenguaje 6º básico 195
  • 196.
    Sugerencias metodológicas Sugerimos que estimule la lectura oral Lectura central de sus estudiantes y que acompañe este proceso, aplicando la estrategia que dife- rencia tres momentos: antes, durante y Tiempo de lectura después de leer. Para el primer momento En esta sección te invitamos a leer un texto que aborda el tema de la imagen social es recomendable que formule preguntas y las apariencias por sobre la autenticidad. Léelo atentamente y luego desarrolla las actividades propuestas. de activación del conocimiento: ¿alguien conoce Zapallar? ¿Dónde está ubicado? Antes de leer ¿Por qué se habrá elegido este balneario Responde en tu cuaderno: para plantear el conflicto de esta obra? 1. ¿Qué imagen crees que proyectas?¿Coincide con lo que tú realmente eres? Luego, solicíteles una mirada preliminar del 2. ¿Conoces el efecto que provoca tu aspecto y tu comportamiento en las perso- nas que te rodean? texto para identificar sus características for- 3. ¿Qué piensas acerca de las personas que fabrican una imagen falsa de sí mismos? males. Pídales identificar el propósito de la 4. ¿Qué sucede con esas personas cuando queda en evidencia su engaño? lectura. Proponga hacer predicciones sobre 5. De acuerdo a la reflexión anterior y a las ilustraciones que acompañan este tex- el desarrollo del mismo: ¿qué sucederá…? Conoce al autor... to, ¿cuál crees que es el tema o asunto que plantea esta lectura? Refiérase al autor y relacione la obra con Eduardo Valenzuela su estilo. Guíe a sus estudiantes para que Olivos (1882 -1948) Veraneando en Zapallar Eduardo Valenzuela capten la organización del texto: ¿qué ele- Dramaturgo chileno, su obra más conocida es Vera- Personajes: mentos lo componen? Incorpore el léxico neando en Zapallar, (1915). Procopio Esperanza Robustiana Luchito Posteriormente escribió, El Amparo Ernesto Consuelo Carabinero nuevo pidiéndoles que lo reemplacen por Porvenir de los hijos (1917) sinónimos en el contexto de lectura. y luego se dedicó al teatro para niños. En esta línea La escena representa el último patio de la casa de don Procopio Rabadilla. En pri- mer término, a ambos lados, puertas que dan acceso a habitaciones interiores. Al Actividades complementarias escribió cuatro volúmenes de monólogos, diálogos y fondo, el muro blanqueado y cubierto de tejas. Hay una escala apoyada en el muro. Alegran el patio diversas plantas, y principalmente, numerosas matas de zapallo, pequeñas comedias, entre Invite a sus estudiantes a leer el texto ellas: Una aventura de Ma- con sus frutos destacándose visiblemente. Al levantarse el telón, don Procopio, que es un hombre sencillo y bonachón, está completo de esta obra y pídales que la nuel Rodríguez, La epopeya comenten relacionando la conducta de Quemada. Unidad 1 de Iquique, Doña Paula Jara sentado en una mecedora, leyendo atentamente el diario; doña Robustiana, que es una señora presuntuosa y ridícula, examina unos gurines de modas, junto a una mesita de bambú. Robustiana con el tema de la imagen. Pí- Nuevas palabras Hay varias sillas en amable desorden. La acción se desarrolla en Santiago. Época dales que vinculen este tema con la idea actual. Hora del atardecer. Se supone que han terminado de comer hace poco rato. Presuntuosa: creída, vanido- del bienestar y lucimiento social. Oriente el sa, presumida. Procopio: (Leyendo en un diario).“Se encuentra veraneando en Zapallar el ta- análisis para que lo trasladen a otras situa- Figurines: patrones, mode- los, moldes. lentoso jurisconsulto don Procopio Rabadilla, su distinguida esposa doña Robustiana Jaramillo, y sus encantadoras hijas Amparo, Consuelo y Esperan- ciones como la idea que se forjan muchos Jurisconsulto: abogado o za...”. ¡Qué tal el parrafito!, ¿eh...? No se podrá decir que escasean los adjeti- licenciado en leyes. receptores de las personas que aparecen Distinguida: ilustre, noble, vos. ¡Ah, Robustiana, cómo se nota que has metido la mano en esto...! Robustiana: Procopio..., no me saques de mis casillas. En lugar de agrade- en TV o de “famosos” de los medios. de alcurnia. cerme lo que hago por prestigiar nuestro nombre..., por asegurar el porve- Prestigiar: realzar, destacar, Aborde aspectos como, la imitación irre- sobresalir. nir de nuestras hijas..., por darte brillo... flexiva, el menosprecio por lo propio y ori- Porvenir: situación futura. ginal. Solicíteles que comenten esta obra, proponiendo causas o razones de por qué 118 Unidad 5: Y a mí... ¿qué me dicen? para Robustiana es necesario “inventar o simular” que está de vacaciones. Información complementaria Estrategias diferenciadas Función de los medios de comunicación Pida a sus estudiantes con más dificultades para asimilar los conceptos de imagen falsa y au- Informar: antes de las TICs, eran la tenticidad, que busquen ejemplos cotidianos de personas o amigos que fingen o aparentan tener fuente básica de noticias, opinión y con- bienes o relaciones sociales que en realidad no poseen. Colabore con ellos para construir el trol de los poderes políticos. concepto de “falsa imagen” con preguntas como: ¿quién dice ser esta persona sin serlo? ¿Por Formar o educar: son un canal funda- qué imita o quiere parecerse a otros? ¿Cuáles son las imágenes o modelos preferidos en nuestra mental para la recepción de conoci- sociedad actual? ¿Por qué? mientos y productos culturales. Habilidades implicadas: observar, analizar, identificar, opinar. Entretener: son plataformas de difusión de contenidos deportivos o programas de variedades. Tomado de: www.hiru.com/es/gizarte-zientziak/gz_00650.html 196 Guía didáctica para el docente / Lenguaje 6º básico
  • 197.
    Unidad 5 Unidad Sugerencias metodológicas 5 Mantenga la estrategia de lectura iniciada en la página anterior, focalícela ahora en el momento referido a durante la lectura. Procopio: Sí..., ya lo tengo en la tela de mis trajes. En el texto este momento se aborda con Robustiana: Intentas burlarte de mí... Procopio el apartado ¿Cómo estás leyendo? que vulgar, hombre inútil. 1 contiene 3 preguntas. Es recomendable Procopio: Mujer, no me insultes, si no quieres que... Robustiana: Infame. Abogado sin pleitos... que cuando realice la lectura oral, haga Procopio: (Sin hacerle caso). ...Veraneando en Zapa- las respectivas pausas para responder llar... Afortunadamente no mentimos porque este estas preguntas. En este momento pue- último patio de la casa ostenta unas hermosas ma- tas de esa sabrosa legumbre. Pero no sé de dónde de revisar además: a) Asociaciones entre se te ocurrió meternos en este berenjenal, o, más apropiadamente dicho, en este Zapallar. Ya que no los conceptos del texto, b) Confirmación podíamos salir a la costa, o al campo, debido a la in- o rechazo de las predicciones realizadas flación, con habernos quedado en Santiago –como lo estamos– y haber vivido la vida de costumbre, lo en el primer momento, c) Explicitación de habríamos pasado bien. Pero se te metió entre ceja imágenes mentales y afectivas genera- y ceja el anunciar por los diarios que habíamos salido fuera de la capital, y estamos condenados a prisión hasta principios de marzo. 2 das por el texto. Robustiana: Claro. Muy justo. Muy natural. ¿Qué habrían dicho las amista- des del Barrio Alto si hubieran sabido que nos quedábamos en Santiago...? ¿Cómo estás leyendo? Al responder la pregunta 1 de ¿Cómo Se habrían burlado de nosotras. Habríamos sido el hazmerreír de todas 1 ¿Qué características de los estas leyendo? releve la importancia nuestras distinguidas relaciones. personajes se reflejan en este diálogo? del diálogo como sustento y acceso al Procopio: Eres insoportable, mujer, con tus pretensiones ridículas. Tan bien que estaría yo a estas horas dándome un paseo por los jardines del Parque 2 ¿Cuál es el plan de Robus- conflicto dramático. tiana? ¿Qué opina Proco- Cousiño, por las frescas avenidas del Santa Lucía o por las piscinas... pio de esto? Robustiana: ...Atisbando a las polluelas, a las amas de cría... Sí, te conozco, Procopio. Sí, sé que eres un eterno enamorado. 3 ¿Qué quiere decir Procopio con la expresión “teorías fe- Actividades complementarias ministas”? ¿Qué crees que Procopio: Exageras, mujer. Lo que hay es que soy aficionado a la geometría, piensa de las mujeres? Invite a sus estudiantes a revisar las y estudio en el terreno las rectas, las curvas, los catetos y las hipotenusas. Robustiana: Pues, si quieres estudiar geometría, no tienes más que ence- páginas sociales de algún diario de su rrarte en tu cuarto. Nuevas palabras región, por ejemplo la sección “Eventos Procopio: ¡Ay, la suspirada libertad! Y se dice que las mujeres no mandan. Yo Vulgar: ordinario, común, corriente. Sociales” de El Mercurio y consúlteles, no sé qué más pretenden las señoras con sus teorías feministas. 3 Infame: malvado, perverso, qué imagen se forman de las personas Robustiana: Nosotras somos las mártires del deber. maligno. Procopio: Y nosotros los mártires por pagar las cuentas de la modista, del Pleitos: juicios, litigios, incluídas o mencionadas en esas sec- zapatero, del sombrerero, del lechero, del casero y de todo. ¡Ah! Esta vida disputas. ciones. A partir de esa información, es horrible, desesperante. (En alta voz y paseándose a grandes pasos). ¡Cómo Ostenta: exhibe, luce, encontrar consuelo, cómo hallar una esperanza, en dónde buscar amparo a muestra. pídales que interpreten el recurso de esta crítica situación! Hazmerreír: ser ridículo, que produce risa. Robustiana. Guíe la reflexión con pre- Amparo: (Entrando). ¿Nos llamabas, papá? Mártires: víctimas, sacrifica- guntas como: ¿qué pretendía Robustia- Consuelo: (Entrando). Aquí estamos... dos, inmolados. Amparo: protección, refugio, na? ¿Quiénes publican en estas pági- Esperanza: (Entrando). ¿Qué desea? defensa. nas? ¿Cuál es el círculo social de estas personas? ¿En qué medida era útil para Unidad 5: Y a mí... ¿qué me dicen? 119 Robustiana ser confundida con estas personas? Solicíteles que cierren su reflexión con Información complementaria un comentario acerca de la creación Además del diálogo existen otras vías de expresión en el arte dramático: de imagen falsa y la conducta en los medios masivos de comunicación. El monólogo (o soliloquio): el personaje habla a solas. Así, los espectadores pueden saber qué piensa o cómo se siente. El aparte: es una revelación o comentario que realiza un personaje, pero solo para que se entere el público. Los demás personajes no escuchan lo dicho. Estrategias diferenciadas Para facilitar la entrada al diálogo dramático, ensaye con sus estudiantes de rendimiento más lento, una entrevista imaginaria a los dos personajes, principales de esta obra dramática, don Procopio y doña Robustiana, consúlteles: ¿qué preguntas les harían?¿Qué creen que responderá doña Robustiana si le preguntan: Por qué publicó un aviso falso? Habilidades implicadas: analizar, identificar, relacionar. Guía didáctica para el docente / Lenguaje 6º básico 197
  • 198.
    Sugerencias metodológicas Prosiga con la estrategia de lectura cen- Lectura central trándola en el momento posterior a ella. Después de la lectura de un texto se puede proceder a: 1) Recordar pasajes interesan- Procopio: (Primero extrañado y recordando después). Ah, de veras. Me olvida- ba, hijas mías, que os llamáis Amparo, Consuelo y Esperanza, aunque preci- tes o llamativos; 2) Sintetizarla, es decir, samente sois la antítesis de esos dulces nombres. 4 reconocer y recoger las ideas o hechos ¿Cómo estás leyendo? Amparo: ¿De qué conversabais...? principales; 3) Parafrasearla o pedir que 4 De acuerdo a lo dicho por Pro- Robustiana: ¿De qué ha de ser, hijas mías...? De nuestra situación: de que copio, ¿cómo crees que son tu padre no cesa de protestar por el encierro voluntario a que nos hemos los y las estudiantes la expliquen con sus sus hijas? sometido para guardar las apariencias. propias palabras; 4) Comentarla o criticarla; Consuelo: Es una situación atroz... Nuevas palabras 5) Complementarla o asociar a ella situacio- Esperanza: Horrible. Antítesis: opuesto, contrario, nes que la enriquezcan; 6) Transformarla de inverso. Consuelo: (A don Procopio). ¿Cómo no lograste, papá, juntar dinero para salir a las playas...? un género a otro, o de un estilo a otro; 7) Litiga: reclama, pleita o disputa en juicio. Procopio: Porque los juicios son pocos. Ya la gente no litiga como antes. Ya Realizar inferencias e interpretaciones del Aforismo: dicho o sentencia se está convenciendo de la verdad de ese aforismo de que “más vale un mal breve que se propone como texto, sacando conclusiones entorno a él; norma de vida. arreglo que un buen pleito”. Y porque finalmente todo os lo habéis gastado vosotras en trajes, sombreros, bailes, etcétera. 8)Utilizar ordenadores gráficos para sinteti- Percal: tela de algodón, barata. Amparo: (Escandalizada). ¿Has oído, mamá? zar o explicar su estructura. Estirpe: linaje, alcurnia, Robustiana: No le hagas caso. Por él, ojalá salierais vosotras con trajes de ascendencia. percal, o sin trajes. Vuestro padre no sabe de lujo, ni de distinción. (Despre- Actividad complementaria Chic: elegante, distinguido, a la moda. ciativamente). Desciende de la familia de los Rabadilla... mientras que yo soy de noble y antigua estirpe... (Con mucha dignidad y orgullo). Soy de los Ja- Elite: grupo selecto que ra-mi-llos... Entre mis antepasados se encuentran un general y un obispo. Pida a sus estudiantes que trabajen en pa- lidera una sociedad. Sería pedir peras al olmo pedirle a tu padre distinción, chic, savoir faire..., Savoir faire: expresión fran- rejas, aplicando el contenido de la Unidad cesa, que significa “saber confort. No pertenecerá jamás a la elite. hacer”. Se usa para indicar En: Rubén Unda Ureta. Teatro escolar representable I. Santiago de Chile: 4 referido a los organizadores gráficos, so- que alguien se sabe compor- Editorial Zig -Zag, 2009 (fragmento). licíteles que generen uno que evidencie el tar con distinción y tacto. conflicto y las relaciones de los personajes Después de leer de esta obra. Propóngales que una vez ter- minado lo expliquen ante el curso. Unidad 1 I. Responde en tu cuaderno: 1. ¿Qué le ocurre a la familia presentada en este texto? ¿Cómo se relaciona la Información complementaria 2. situación que viven con el título de la obra leída? ¿Quién idea el plan de veraneo y con qué fin? 3. ¿Cómo es Robustiana?¿Cuál es la diferencia entre ella y su marido? Comentario de Veraneando en Zapallar 4. ¿Según Robustiana que diferencia a los Rabadilla de los Jaramillo? Veraneando en Zapallar fue uno de los 5. ¿Qué piensas de la conducta de Robustiana y sus hijas? ¿Por qué Procopio acepta ser parte de esta simulación? sainetes más aplaudidos en su tiempo, los años de la primera guerra mundial, que II. Comenta y desarrolla junto con tu compañero o compañera: 1. El texto leído corresponde al inicio de la obra. ¿Cómo creen que terminará? trajeron la crisis económica a Chile. Origi- 2. Imaginen y escriban un final posible, incorporando a algunos de los perso- nal de Eduardo Valenzuela Olivos, cuenta najes que en el fragmento leído aparecen solo en el reparto. en un solo acto, la historia de reclusión ve- raniega de la familia Rabadilla Retamales. 120 Unidad 5: Y a mí... ¿qué me dicen? El marido, don Procopio Rabadilla, es un abogado sencillo y bonachón, que soporta como puede a su esposa, Robustiana Re- Estrategias diferenciadas tamales, arribista y pretenciosa. Inste a sus estudiantes con más dificultad para que diferencien la estructura de la obra, a que El éxito de Veraneando en Zapallar, se de- se centren en un personaje importante y capten su motivación. Al respecto, propóngales escribir bió a que ridiculizó en la escena teatral una carta a Robustiana, aconsejándole que cambie de actitud y a que valore la autenticidad. En- una práctica de simulación social: la de tre los conocimientos previos esperados debiera estar la carta. Se sugiere pedir a los estudiantes las familias que para guardar las aparien- continuar el mismo tema de la imagen y las apariencias. Luego la leerán en voz alta y comentarán cias de distinción y solvencia, anunciaban las diferencias entre ambos textos. que se iban de veraneo, permaneciendo ocultas en sus casas de Santiago. Esta Habilidades implicadas: analizar, ordenar, relacionar, sintetizar, opinar. situación, desde luego recrudeció con la crisis económica que produjo la primera guerra mundial en Chile. Tomado de: http://www.bicentenario.cl/opinion/ columnas/verano2.htm 198 Guía didáctica para el docente / Lenguaje 6º básico
  • 199.
    Unidad 5 Unidad Sugerencias metodológicas 5 Para cerrar el proceso de lectura, invite a sus estudiantes a resumir el contenido de las páginas anteriores. Realice una III. Organicen pequeños grupos de discusión para analizar y comentar la lectura. Apoyen la discusión y comentarios en las siguientes preguntas: síntesis global de la lectura que impli- 1. ¿Qué importancia tiene “el qué dirán” para Robustiana? que valorarla y comentarla a partir de 2. ¿Cómo se relaciona el siguiente pensamiento con el conflicto presentado en preguntas como: ¿cuál es el conflicto este texto? presente en la obra? ¿Quiénes lo en- Pocos ven lo que somos, pero todos ven lo que aparentamos. carnan? ¿Qué hecho ha generado este Nicolás Maquiavelo (1469-1527) Historiador, político y teórico italiano. conflicto? 3. El conflicto presentado en esta obra, ¿está presente en la sociedad chi- lena actual? Al finalizar esta sección recuerde fo- 4. ¿Qué intención tiene el aviso que Robustiana publica en el diario? mentar en sus estudiantes la importan- 5. ¿Qué efectos creen que tiene este aviso en quienes conocen a la familia? cia de una autoevaluación consciente y 6. ¿Qué consecuencias pueden provocar las informaciones falsas en los me- responsable, con el fin de no caer en dios de comunicación? 7. Anoten las conclusiones en su cuaderno. el autoengaño y lograr reconocer los avances reales sin desconocer los no IV. Realicen una lectura dramatizada del fragmento de “Veraneando en Zapallar”. 1. Determinen quiénes personificarán a Procopio, Robustiana y a las tres hijas. logrados. 2. ¿Les parece importante incorporar a su lectura las indicaciones que están en cursiva? ¿Cómo las incorporarán? Actividades complementarias 3. Evalúen la experiencia y confróntela con la lectura oral de un cuento. ¿Qué diferencia existe entre ambas situaciones? Invite a los alumnos y alumnas a recrear V. Guiados por su profesor o profesora, organicen una puesta en común con su una continuación de la historia. Dicha curso, en donde: recreación podría ser de modo narrativo • compartan y revisen las respuestas a las preguntas planteadas en esta o dramático. Es importante que recal- sección. • comenten el efecto de la lectura dramatizada, relacionándola con el género que el hecho de que esta prolongación dramático. debe mantener la coherencia temática y sintáctica. Autoevaluación revisa tu aprendizaje completando la siguiente pauta: Niveles de logros Al terminar esta sección yo: Sí No Puedo mejorar 1 Distingo al leer, ideas importantes de ideas secundarias. 2 Reconozco la importancia del diálogo en este texto. 3 Logré captar el conflicto y el carácter de los personajes a través de la lectura dramatizada. 4 Puedo diferenciar la narración del diálogo literario. 5 Comprendo la importancia de un medio de comunicación como el diario y su efecto en los lectores. Unidad 5: Y a mí... ¿qué me dicen? 121 Información complementaria Estrategias diferenciadas Conflicto dramático Con aquellos estudiantes que han tenido más dificultades en la com- El conflicto dramático es lo característico de la acción. Se entien- prensión del conflicto central de la obra, explíqueles que el asunto de por conflicto toda situación de choque, desacuerdo, permanente temático en una obra dramática se da como una confrontación de oposición o lucha entre personas o cosas. El conflicto dramático vie- fuerzas opuestas. Ínstelos a identificar esas fuerzas opuestas con ne definido por el enfrentamiento de dos fuerzas antagónicas, con- preguntas orientadoras: ¿quiénes tienen ideas o opiniones diferentes frontación de dos o más personajes, visiones del mundo o actitudes con respecto al veraneo? ¿Están de acuerdo Robustiana y Procopio ante una misma situación. Hay conflicto cuando a un sujeto (fuerza en cómo veranear? ¿Quiénes piensan como Robustiana? ¿Quiénes en pugna 1) que persigue un cierto objeto (causa o motivo general) apoyan a Procopio? se le opone en su empresa otro sujeto (fuerza en pugna 2). Habilidades implicadas: sintetizar, identificar, aplicar. Tomado de: www.iacat.com/revista/recrearte/recrearte03/Motos/creacion_drama.htm Guía didáctica para el docente / Lenguaje 6º básico 199
  • 200.
    Sugerencias metodológicas En esta sección es fundamental que Lectura central Conoce el texto aclare a sus estudiantes, la tipología tex- tual a la que pertenece el texto abordado en la lectura central. Invítelos a observar El género dramático y el teatro las características formales del texto y El texto Veraneando en Zapallar es una obra literaria que pertenece al género dramá- tico. A través de las siguientes actividades te invitamos a revisar las características guíe el análisis hasta que produzcan o que definen a este tipo de creaciones. reconozcan el concepto de obra y género Actividad 1 dramático. Es importante que el estu- 1. En el pizarrón, realicen un mapa de ideas en torno al concepto “obra diante reconozca las características es- dramática”. tructurales propias de este género tanto 2. ¿Qué diferencias y qué semejanzas existen entre un texto dramático y un texto narrativo? internas como externas. Para ello revise 3. ¿Cuál es el elemento que lo diferencia a estos textos más notoriamente? con el curso el esquema presentado en 4. ¿Qué relación adviertes entre las obras dramáticas y el teatro? ¿Son lo mismo? esta página. 5. Después de responder analiza junto a un compañero o compañera, el siguiente esquema: Actividades complementarias Proponga a los estudiantes realizar una El título abre la experiencia de lectura. dramatización del fragmento leído de Ve- Veraneando en Zapallar raneando en Zapallar o de algún otro tex- El autor se llama dramaturgo. Eduardo Valenzuela to dramático incluido en la antología del Es él quien crea el mundo ficticio en el que Personajes: transcurrirá la acción. Procopio Esperanza Robustiana Luchito Texto del Estudiante. Ayúdelos a organi- Amparo Ernesto Consuelo Carabinero zar los roles de personaje y de produc- La escena representa el último patio de la casa de don Procopio Rabadilla. En pri- mer término, a ambos lados, puertas que dan acceso a habitaciones interiores. Al ción escénica (escenografía, vestuario, Los personajes son fundamentales para que fondo, el muro blanqueado y cubierto de tejas. Hay una escala apoyada en el muro. Alegran el patio diversas plantas, y principalmente, numerosas matas de zapallo, se desarrolle la acción dramática. Cuando la sonido), además del rol de director, quien obra se monta en un escenario, los actores con sus frutos destacándose visiblemente. Unidad 1 serán quienes los representarán. Al levantarse el telón, don Procopio, que es un hombre sencillo y bonachón, está debe introducir las acotaciones. La idea sentado en una mecedora, leyendo atentamente el diario; doña Robustiana, que es una señora presuntuosa y ridícula, examina unos gurines de modas, junto a es que los estudiantes identifiquen los una mesita de bambú. componentes estructurales de una obra Las acotaciones son aclaraciones del drama- turgo, para dar fuerza a la acción dramática y Hay varias sillas en amable desorden. La acción se desarrolla en Santiago. Época actual. Hora del atardecer. Se supone que han terminado de comer hace poco rato. dramática y también practiquen los re- para facilitar la comprensión y la representa- Procopio: (Leyendo en un diario).“Se encuentra veraneando en Zapallar el ta- ción del texto. cursos verbales y paraverbales, teniendo lentoso jurisconsulto don Procopio Rabadilla, su distinguida esposa doña Robustiana Jaramillo, y sus encantadoras hijas Amparo, Consuelo y Esperan- en cuenta la necesidad de adecuar el za...”. ¡Qué tal el parrafito!, ¿eh...? No se podrá decir que escasean los adjeti- vos. ¡Ah, Robustiana, cómo se nota que has metido la mano en esto...! diálogo escrito al diálogo oral. Ínstelos a El texto dramático se sustenta en el diálogo Robustiana: Procopio..., no me saques de mis casillas. En lugar de agrade- de los personajes. A diferencia de lo que cerme lo que hago por prestigiar nuestro nombre..., por asegurar el porve- presentar su realización ante el curso y sucede en una obra narrativa, en el texto dra- nir de nuestras hijas..., por darte brillo... finalmente a evaluar su experiencia. mático no hay un narrador que nos presente lo que ocurre. Aquí nos enteramos mediante las acotaciones y los diálogos. 122 Unidad 5: Y a mí... ¿qué me dicen? Información complementaria Estrategias diferenciadas Acotaciones y lenguaje escénico Solicite a sus estudiantes que transcriban en su cuaderno, ejem- Las acotaciones no solo hacen referencia al espacio, sino que plos de acotaciones de la lectura central Veraneando en Zapallar pueden proporcionar antecedentes sobre objetos presentes en el y representen la escena o pasaje con los gestos indicados en escenario, música o efectos especiales, época, vestuario y ma- ellas, o que recreen los elementos escenográficos, solicitados quillaje de los personajes, tono de voz, expresión o movimientos y asociados a determinadas escenas. En una puesta en común y gestos que deben realizar los actores, iluminación, etc. La letra evalúen la experiencia. en cursiva y la información entre paréntesis permiten identificar Habilidades implicadas: analizar, construir concepto, ordenar y estas instrucciones. aplicar. Los recursos empleados en la representación, destinados a estimu- lar los sentidos del receptor y captar su atención sobre el escenario, se conocen como “lenguaje escénico”. 200 Guía didáctica para el docente / Lenguaje 6º básico
  • 201.
    Unidad 5 Unidad Sugerencias metodológicas 5 Analice con sus estudiantes el esque- ma que describe la estructura interna y externa de la obra dramática. Converse Ordena e integra tus conocimientos con sus estudiantes la relación existen- La obra dramática se caracteriza por presentar personajes en conflicto, es decir, en una lucha de opuestos que se da a conocer a través de la acción y del diálogo. Dada Saber más te entre los géneros literarios y las tres sus características, ofrece la posibilidad de ser representada en un escenario. Esta ca- Las obras dramáticas y la fun- funciones principales del lenguaje. En el pacidad de concretarse en una obra de teatro se denomina “virtualidad teatral”. ción apelativa del lenguaje. La Los personajes, de una obra dramática, se dividen en principales y secundarios. En- finalidad de esta función es llamar caso de la instancia dramática, al estar la atención y modificar la conducta tre los principales encontrarás al protagonista que encarna la fuerza principal y al del receptor con un propósito de- basada en el diálogo y llamar permanen- antagonista, que es su oponente. Habrá personajes secundarios que ayudarán al terminado: preguntar, pedir, acon- protagonista y otros que apoyarán al antagonista. sejar, etc. Para ello emplea oracio- temente la atención del receptor, se re- En las obras dramáticas la atención del receptor es permanentemente estimulada por el nes interrogativas y exclamativas, vocativos (llamados al receptor) y laciona con la función apelativa del len- diálogo de los personajes, por eso predomina en ellas la función apelativa del lenguaje. verbos en modo imperativo (man- dato). guaje. Es importante, por esto, que sus Observa cómo se organiza la acción en estas obras en el siguiente esquema: alumnos y alumnas reconozcan al diá- Obra dramática logo como un componente fundamental del género. Explíqueles también cómo Estructura formal Estructura interna o instancias dramáticas los recursos escenográficos contribuyen Acto: corresponde a cada una de las partes en que se divide la obra. Presentación del conflicto: parte inicial de la obra, que presenta a los Normalmente el número de actos coincide con su estructura interna. Los personajes y el conflicto que se desarrollará. a la apelación permanente al recep- actos se reconocen por la subida y bajada del telón. Desarrollo del conflicto: la acción dramática se sostiene en la lucha tor (escenografía, iluminación, música) Cuadro: relacionado con la escenografía que se presenta. Cada cambio de los personajes o de las fuerzas que están en pugna. El momento de de la ambientación física señala un nuevo cuadro. mayor tensión se denomina “clímax”. entre otros. Escena: parte en las que se divide un acto, determinada por cada entra- Desenlace del conflicto: en esta parte se resuelve el conflicto. da o salida de personajes. Revise en común con su curso el desa- rrollo y resultado de la actividad 2, in- Actividad 2 cluida en esta página. 1. Trabaja junto con dos compañeros o compañeras creando un diálogo dra- mático que trate el tema de la imagen y las apariencias. Actividades complementarias 2. Procuren que el texto no se extienda más allá de un acto. En él apliquen todos los contenidos que han revisado en esta sección. Proponga a sus estudiantes la lectura 3. Evalúen cada uno su creación, empleando la siguiente pauta. Comenten en común su evaluación y propongan correcciones, si es necesario. completa de esta obra y que distingan en ella los componentes descritos en el Autoevaluación revisa tu aprendizaje completando la siguiente pauta: organizador gráfico. Pídales que apli- Niveles de logros quen los conceptos de escena, acto y Después de leer el diálogo, observo que: Sí No Puedo mejorar cuadro. Así como los de presentación, 1 El diálogo se centra en la lucha por mantener las apariencias. 2 En él se distinguen dos fuerzas en conflicto lideradas por el protagonista y el antagonista. desarrollo y desenlace del conflicto. 3 Este presenta claramente la primera instancia dramática (presentación del conflicto). Guíe el proceso con preguntas como: 4 El texto posee acotaciones que permiten representarlo. ¿cuántos actos tiene esta obra? ¿En qué 5 El diálogo es ágil y fluido, lo que facilita su representación. escena aparece un carabinero? ¿Cuál es el desenlace del conflicto? Unidad 5: Y a mí... ¿qué me dicen? 123 Información complementaria Estrategias diferenciadas Virtualidad teatral Invite a los estudiantes que presentan más dificultades para partici- El texto dramático presenta todas las facilidades para ser puesto en par en representaciones dramáticas a que hagan ejercicios previos escena, lo que se conoce como “virtualidad teatral”, pero deja de ser de improvisación teatral, en que puedan recrear escenas muy breves una obra literaria, ya que el uso del lenguaje guarda directa relación o simplemente imitar distintos estados afectivos tales como: alegría, con las obras de los otros géneros: su carácter estético. La obra tristeza, vergüenza, temor, utilizando libremente la gestualidad. Esto teatral, en tanto, es la puesta en práctica de esta virtualidad, para les permitirá lograr soltura y liberar el pánico escénico que implica lo cual necesita elementos propios del teatro: escenario, auditorio, la dramatización. vestuario, escenografía y maquillaje. Habilidades implicadas: analizar, relacionar, aplicar conceptos. (www.scribd.com/doc/14644751/Genero-Dramatico) Guía didáctica para el docente / Lenguaje 6º básico 201
  • 202.
    Sugerencias metodológicas Explique a los estudiantes que las pala- Lectura central Palabras del texto bras no son entes meramente léxicos, sino que cumplen distintas “funciones” al interrelacionarse en la cadena discursiva. Los demostrativos: Al respecto explique la función de las pa- palabras para señalar o mostrar labras llamadas “demostrativos” y su rol En esta sección analizaremos la función que cumplen ciertas palabras que sirven de indicadores, al mismo tiempo que su para señalar o mostrar aquello de lo que se habla. Observa atentamente la siguiente ilustración y desarrolla la actividad propuesta. función sintáctica específica como ad- jetivos o pronombres. Proponga nuevos ¡Ah, Robustiana, Actividad 1 cómo se nota que ejemplos para ilustrar sus aplicaciones, has metido la mano 1. ¿A qué se refiere Procopio cuando dice has metido la mano en “esto”? de preferencia contextualizados. en esto...! 2. ¿Por qué crees que en vez de volver a mencionar la situación a la que alude, prefirió usar la palabra “esto”? 3. En la siguiente tabla, observa cómo se emplean las palabras destacadas en rojo. Actividad complementaria Proponga a sus estudiantes la lectura de Columna 1 Columna 2 Se te ocurrió meternos en este berenjenal, o, más textos breves en que se aprecie claramente apropiadamente dicho, en este Zapallar. Ya habías tenido ideas parecidas, pero ¡esta! el empleo de adjetivos y pronombres demos- Este patio de la casa ostenta unas hermosas matas de No conocían patios con zapallos. En ese habían trativos, pídales que los identifiquen y subra- esa legumbre. muchísimos. yen. Dé como clave para identificar la función Aquellas mujeres lo único que deseaban era transmitir Las mujeres que he conocido son prudentes y sencillas, sin embargo, aquellas lo único que deseaban era un nivel de vida que no tenían. de adjetivo demostrativo, reconocer cuál es guardar las apariencias. el sustantivo o nombre que este muestra. En Actividad 2 el caso del pronombre la ausencia del sus- 1. Responde en tu cuaderno: tantivo o aquel al que reemplaza. En la columna 1: Pídales que a partir de estos casos y a) ¿Qué tipo de palabras son las subrayadas? ejemplos, propongan otros y los anoten Unidad 1 ¿Cómo aprendo? b) ¿Qué función cumplen las palabras destacadas en rojo con respecto a las subrayadas? en sus cuadernos escribiendo con dis- En la columna 2: Los demostrativos cumplen tinto color la función de adjetivo demos- la función de adjetivos cuando a) ¿A qué situación, idea u objeto se refieren las palabras destacadas en rojo? b) ¿Qué cosa o idea se deja de nombrar y es sustituida por las palabras trativo y la de pronombre demostrativo. el sustantivo está presente en la oración y es especificado destacadas en rojo? por el adjetivo demostrativo. Este es el caso, de los ejem- Información complementaria plos de la columna 1. Ordena e integra tus conocimientos Cuando un demostrativo cum- Adjetivos demostrativos ple la función de pronombre el sustantivo no aparece en la Adjetivos y pronombres demostrativos oración, puesto que es susti- En nuestro idioma existen palabras cuya función es señalar o mostrar aquello de lo Los adjetivos van delante del nombre al tuido por el pronombre de- que se habla especificando la distancia en que nos encontramos con respecto a él. mostrativo. Ese es el caso de que determinan y concuerdan en género los ejemplos de la columna 2. Estas palabras se conocen como sustantivos y pueden cumplir, tanto la función de adjetivos como de pronombres. y número con él. Éstos pueden establecer una relación 124 Unidad 5: Y a mí... ¿qué me dicen? temporal o espacial con el hablante. 1º grado de distancia: relativamente cerca de a la persona que habla, este Estrategias diferenciadas niño (esta, estos, estas). Apoye a los estudiantes con más dificultad para lograr los aprendizajes de contenido gramatical, 2º grado de distancia: ni cerca ni lejos, propóngales que analicen ejercicios de estructura simple. Compruebe que manejen claramente muchas veces se sitúa en función de los los conceptos de adjetivo y pronombre y solo después incorpore los conceptos específicos de otros dos, ese niño (esa, esos, esas). adjetivos y pronombres demostrativos. Sugiera que destaquen estas palabras con diferente color 3º grado de distancia: relativamente para recordar su función diferente, o que en el caso del adjetivo demostrativo ubiquen primero al lejos de la persona que habla, aquel sustantivo que este determina y lo subrayen. niño (aquella, aquellos, aquellas) Habilidades implicadas: analizar, identificar, construir y aplicar conceptos. Tomado y adaptado de: http://eljuego.free.fr/ Fichas_gramatica/FG_demostrativos.htm 202 Guía didáctica para el docente / Lenguaje 6º básico
  • 203.
    Unidad 5 Unidad Sugerencias metodológicas 5 Revise y explique a sus estudiantes el cuadro explicativo de esta página. Ilus- tre con ejemplos los distintos casos de Los demostrativos demostrativos. Para reforzar la función Observa el siguiente cuadro que describe la forma y función de los demostrativos. de adjetivo o pronombre de un mostra- Los mostrativos tivo, transforme las oraciones ejemplo Designa lo que física o Cercanía física o mental Cercanía física o mental mentalmente está lejos de desde usos de adjetivo demostrativo a de lo mostrado o señalado de lo mostrado o señalado respecto del emisor respecto del receptor la persona que habla y de la pronombre demostrativo y viceversa. persona con quien se habla Singular Plural Singular Plural Singular Plural Femenino Esta Estas Esa Esas Aquella Aquellas Actividades complementarias Masculino Ese Esos Aquel Aquellos Este Estos Estimule a los estudiantes a trabajar en Neutro (*) Esto Eso Aquello (*) La forma neutra funciona siempre como pronombre. parejas o pequeños grupos, a que bus- quen en la prensa escrita usos contex- Observa las siguientes ilustraciones y desarrolla la actividad propuesta. tualizados de los adjetivos y pronombres ¿Vieron el anuncio ¿Por qué lo publi- ¡Mira la vida que Es preferible demostrativos. Pídales que seleccionen que publiqué en el caste en ? nos estás dando Procopio! a la que tú inventas ejemplos y jueguen a transformar el diario? en tu cabeza. uso del adjetivo demostrativo al de pro- nombre demostrativo. En una puesta en común con todo el curso, revise los re- Saber más sultados de esta actividad. El pronombre Actividad 3 El término pronombre sig- 1. En los diálogos de las ilustraciones anteriores, escribe el pronombre corres- nifica “en lugar del nombre”. Su función es reemplazar al Información complementaria pondiente, de acuerdo a la situación en que se expresa. sustantivo o nombre. Esto es, 2. ¿Cómo le explicarías a alguien la función y el uso de los adjetivos y pronom- sustituir a aquello que ya se Pronombres demostrativos ha mencionado en el discurso bres mostrativos? Trabaja con un compañero o compañera y juntos ensayen una explicación clara, con ejemplos que encuentren en su vida diaria. oral o escrito. De esta manera, logramos dar mayor claridad a Los pronombres demostrativos sirven 3. Revisen los ejercicios anteriores con el curso. Aclaren nuevas dudas. lo dicho, evitando repeticiones innecesarias. para nombrar y distinguir elementos que ya se han mencionado anteriormente, Autoevaluación revisa tu aprendizaje completando la siguiente pauta: pero sin repetirlos. La forma de esos Niveles de logros pronombres demostrativos varía según Al terminar esta sección yo… Sí No Puedo mejorar el género y el número, así como de los 1 Identifico en el texto leído palabras que sirven para señalar o mostrar. 2 Diferencio en los mostrativos su función de adjetivos o pronombres. seres o las cosas que representan. La 3 Comprendo que la función del pronombre es reemplazar al sustantivo que refiere. función que ocupan en la frase no con- 4 Comprendo que los adjetivos funcionan en presencia del sustantivo que determinan. lleva ningún cambio en su forma. Nota 1: Los adjetivos demostrativos Unidad 5: Y a mí... ¿qué me dicen? 125 acompañan siempre a un sustantivo, mientras que los pronombres reempla- zan un nombre. Estrategias diferenciadas Es por este motivo que no existe un adjetivo demostrativo neutro (en espa- Solicite a los estudiantes más avanzados que creen nuevos ejemplos en que empleen demostra- ñol no hay ningún nombre neutro) y en tivos, ya sea como adjetivos o como pronombres. Pídales que expliquen su aplicación a aquellos cambio sí un pronombre neutro. o aquellas estudiantes que no han logrado aún asimilar este aprendizaje. Apoye este intercambio, Nota 2: Las formas neutras del pronom- si aún quedan dudas o ampliando las explicaciones que hayan sido insuficientes. bre en español son las siguientes: Habilidades implicadas: analizar, identificar y aplicar conceptos. • Esto: Esto no puede continuar así. • Eso: Eso lo hago yo en cinco minutos. • Aquello: ¿Qué es aquello que se ve detrás de las montañas. Tomado y adaptado de: http://eljuego.free.fr/ Fichas_gramatica/FG_demostrativos.htm Guía didáctica para el docente / Lenguaje 6º básico 203
  • 204.
    Sugerencias metodológicas Invite a sus estudiantes a una lectura pre- Evaluación de proceso via del texto incorporado a esta evalua- ción. Pídales que lean asumiendo alterna- damente los roles de Adán y Eva, además ¿Cómo va tu aprendizaje? del de acotador. Detenga la lectura para I. Detente un momento y revisa como va tu proceso de aprendizaje. Para ello destacar situaciones relevantes para la desarrolla la siguiente evaluación. Lee el siguiente texto. comprensión del texto, por ejemplo, la Conoce al autor... El paraíso semiperdido actitud persuasiva del diablo con respec- Alejandro Sieveking Alejandro Sieveking to a Eva. Conecte este comportamiento (1934-...) Diablo: ¡Eva! ¡Qué gusto de verla! Eva: Una serpiente que habla. Es lo más raro que he visto en mi vida. con la idea de la seducción publicitaria, , Diablo: Soy de una variedad nueva. característica de los mensajes persua- Eva: ¡Aah! ¿Cómo está usted? Pensé que no había en el mundo alguien con quien se pudiera hablar. sivos de los medios de comunicación. Diablo: ¿Cómo? ¿Y Adán? Eva: Es distinto, con él converso. La finalidad de esta evaluación, no es lograr Diablo: Perdone, pero parece que no le entendí muy bien, mire. que los estudiantes interpreten cabalmente Eva: ¡Ay! Es que tengo tan poco trato social. Arrástrese hasta aquí y podre- mos hablar mejor. Realmente nunca había visto una variedad tan especial el sentido de la obra, pues su temática y Dramaturgo chileno, cuyas de serpiente como la suya. Tan desarrolladito, ¿no? obras se caracterizan por presentación fragmentada excede las com- combinar diversos recursos Diablo: Sí. Criado con una dieta especial de manzanas. Eva: ¡No me diga! petencias del nivel. La inserción de esta es escénicos y el lenguaje po- pular para mostrar la idiosin- Diablo: Sí. Aclara la inteligencia y las cuerdas vocales. Da movilidad a la funcional a que reconozcan el texto dramá- crasia nacional. lengua y despierta la imaginación. Hasta me permite adivinar lo que usted está pensando ahora. tico y el tema central de la unidad. Ha desarrollado una extensa e importante labor teatral Eva: ¿Qué estoy pensando? Diablo: ¡Que quiere comerse la manzana! en Chile y en Costa Rica. Eva: Sí, exacto… Oiga, pero… ¿cómo? Esto es increíble. Actividades complementarias Algunas de sus numerosas obras son: Encuentro con la Diablo: (Modesto.) No tanto. sombra (1955)), El paraíso Eva: Por eso es que está prohibido comer manzanas, ¿ah? Ya me parecía Sugiera a sus estudiantes que investi- semiperdido (1960), Pare- que algo raro había en todo eso. Mire, no es por pelar, ¿no?, pero a mí eso de la prohibición de comer manzanas siempre me pareció medio egoísta. cido a la felicidad (1960), guen sobre el relato de la Creación en el Ánimas de día claro (1962), Estoy segura de que Dios y el ángel guardián se dan buenos atracones de libro del Génesis que forma parte de La Unidad 1 Tres tristes tigres (1967), La sal del desierto (1972), Li- manzanas en las noches, cuando nadie los ve. Si una serpiente habla, yo podré volar y quién sabe cuántas cosas más. Y no sólo habla. ¡Hasta adivina Biblia cristiana. Pídales que lo resuman y bres de polvo y paja (1988). el pensamiento! Diablo: También adivino el futuro. luego lo relaten oralmente ante el curso. Eva: ¡Qué estupendo! A ver, a ver, adivíneme el futuro. Evalúe la experiencia dando lugar a co- Nuevas palabras Diablo: (Mirándole la mano.) Por su mano puedo ver que usted, una persona sensible, agradable y simpática… ¿Pero qué es lo que veo Eva: Casi se me mentarios como: ¿qué aspectos desco- Atracones: excesos, gran cantidad. olvida… ¿Le puedo hacer una preguntita? Fíjese que anoche tuve un sueño muy raro. Soné que tenía un hombrecito chico aquí adentro. nocidos de este relato pudieron compren- Diablo: No me diga, ¡un hombrecito!... Claro… (Declaración importante.) der? ¿Conocían el origen de este relato? Usted está esperando guagua. Eva: ¿Qué es eso? ¿Sabían que es considerado un mito para Diablo: ¿Ha visto a los conejos tener conejitos? explicar el origen de la humanidad? ¿A Eva: No, pero tengo una gata que tuvo gatitos. Diablo: Es lo mismo. qué características propias del ser huma- no alude? Como conclusión, pídales que relacionen el mito original con la lectura 126 Unidad 5: Y a mí... ¿qué me dicen? del texto dramático leído. Información complementaria Estrategias diferenciadas Convencer / Persuadir Inste a los estudiantes más avanzados a identificar los elementos «Cuando queremos que una persona mude de conducta u opinión, persuasivos del discurso del diablo en esta lectura. Pídales que nos procuramos valer de razones que le precisen o fuercen a hacer expliquen a sus compañeros por qué este discurso es persuasivo, lo que le proponemos, y a esto llamamos convencer (...).Se ve, pues, sugiérales preguntas como: ¿qué efecto produce este discurso en que la acción del convencedor se dirige principalmente a la inteli- Eva? ¿Cuál es la intención del diablo? Cierre la actividad entregando gencia. Muy semejante al convencimiento es la persuasión, pues el el concepto de persuasión, pídales que lo anoten en sus cuadernos. persuadir se define generalmente como la acción dirigida a mover, Habilidades implicadas: observar, relacionar, analizar, identificar, excitar, obligar a uno a que ejecute lo que se propone, valiéndose de resumir. razones y discursos, no sólo que venzan su razón, sino más bien aun que conmuevan su corazón.» Pedro María Olivé. Diccionario Manual de Sinónimos y Antónimos de la Lengua Española Vox. España: Larousse Editorial, S.L., © 2007. 204 Guía didáctica para el docente / Lenguaje 6º básico
  • 205.
    Unidad 5 Unidad Sugerencias metodológicas 5 Recoja las impresiones que tuvieron los estudiantes con respecto a la obra leída. Intégrelas si es pertinente a los resulta- Eva: ¿Sí? ¿Eso es lo que me va a pasar a mí? ¿Cuántos gatitos voy a tener? dos de la evaluación. Diablo: No, no van a ser gatitos. Van a ser niñitos como Adán, pero más chi- quititos. Revise conjuntamente con sus estudian- Eva: (Emocionada.) ¡Qué lindo! Como en el sueño.Y yo seré como una gran gata, cariñosa y dulce. Será como volar y tener un rayo de sol para tes las actividades II y III, aclare dudas el invierno. (Tocándose el vientre dulcemente y repentinamente cambiada.) y oriente las respuestas correctas. Fi- Esto es maravilloso, oiga… es… Está triste. ¿Por qué está triste? Diablo: Es que nunca podré tener serpientitas chicas… Es la va- nalmente ínstelos a que desarrollen la riedad, ¿sabe usted? Eva: A lo mejor, la dieta de manzanas le impide tener serpientitas. autoevaluación de modo objetivo y res- Diablo: (Recuperándose con brío). No, las manzanas no tienen nada ponsable, de modo que les sea útil para que ver con esto… es la variedad. Las manzanas mejoran el cutis y acla- ran el cabello. avanzar en su aprendizaje. Eva: ¡Qué maravilla! Siempre quise ser rubia y tener bonito cutis. Quiero que Adán me quiera cada día más. ¡Me quiere harto el pobre, pero de todos modos quiero ser cada día más bonita! Actividades complementarias Nuevas palabras En: Alejandro Sieveking. Ánimas de día claro y otras obras de teatro. Santiago: Editorial Universitaria, 2003 (fragmento). Brío: fuerza, valor, energía. Pida a sus estudiantes que hagan una caracterización de Eva y de El Diablo. Después de leer Pídales que creen una tabla comparativa II. Responde las siguientes preguntas: con los dos personajes, luego pregúnte- 1. ¿Cuál es el conflicto que se presenta en este fragmento? les, ¿podemos suponer al Diablo como 2. ¿Qué imagen desea proyectar el Diablo frente a Eva? ¿Cuál crees que es su intención? el personaje opositor a Eva? ¿Por qué? 3. ¿Cómo reacciona Eva frente a las palabras del Diablo? ¿Qué nos hace pensar que la engaña? III. Junto con un compañero o compañera, comenten y desarrollen las siguientes preguntas en su cuaderno: Integre entonces a esta reflexión el co- 1. ¿Por qué este texto no posee narrador? 2. ¿En qué consiste la virtualidad teatral? ¿El fragmento leído posee esta característica? nocimiento de mito del paraíso perdido. 3. ¿Qué función cumple la palabra destacada dentro de la siguiente oración? Guíe con preguntas: ¿qué situación del “¿Eso es lo que me va a pasar a mí?” relato del mito del paraíso recrea este IV. Guiados por su profesor o profesora compartan y revisen sus respuestas con el curso. fragmento? ¿Qué peligro representa para Eva la serpiente que encarna al Diablo? Autoevaluación revisa tu aprendizaje completando la siguiente pauta: Niveles de logros Centre el interés en el lenguaje persua- Al terminar esta evaluación yo… Sí No Puedo mejorar sivo de este personaje y cómo induce a 1 Comprendo la importancia del diálogo en las obras dramáticas. Eva a comer las manzanas prohibidas. 2 Identifico los componentes de una obra dramática. Explique que desde esta acción se ge- 3 Entiendo el concepto de conflicto dramático. nera el conflicto de la obra. 4 Puedo explicar que es la virtualidad teatral. Vincule la idea del lenguaje persuasivo 5 Diferencio entre pronombre mostrativo y adjetivo mostrativo. al de la publicidad, cuyos recursos sue- len ser emotivos y persuasivos más que Unidad 5: Y a mí... ¿qué me dicen? 127 racionales para inducir a comprar bie- nes que resultan deseables. Información complementaria Estrategias diferenciadas Conflicto dramático Pida a sus estudiantes que han tenido dificultades para diferenciar El conflicto dramático es lo característico de la acción. Se entien- el concepto de persuasión, que inventen un nuevo diálogo en que de por conflicto toda situación de choque, desacuerdo, permanente persuadan a Eva para que no le crea a la serpiente, pregúnteles: oposición o lucha entre personas o cosas. El conflicto dramático vie- ¿qué le dirían? ¿A qué sentimientos de ella recurrirían para hacerla ne definido por el enfrentamiento de dos fuerzas antagónicas, con- cambiar de actitud? frontación de dos o más personajes, visiones del mundo o actitudes Después de la experiencia refuerce el concepto de persuasión. ante una misma situación. Hay conflicto cuando a un sujeto (fuerza Habilidades implicadas: revisar, caracterizar, comparar, integrar y en pugna 1) que persigue un cierto objeto (causa o motivo general) aplicar conceptos. se le opone en su empresa otro sujeto (fuerza en pugna). (www.iacat.com/revista/recrearte/recrearte03/Motos/creacion_drama.htm). Guía didáctica para el docente / Lenguaje 6º básico 205
  • 206.
    Sugerencias metodológicas Taller de Explique la finalidad del taller de comu- comunicación escrita nicación escrita. Esto es, lograr que los estudiantes construyan un afiche publi- citario y desde esa experiencia, com- Combino escritura e imágenes prendan el fenómeno de la publicidad y para apelar a mi receptor sus recursos. En los medios de comunicación existe un tipo de mensaje que emplea recursos si- milares a los que se usan en las representaciones dramáticas para captar la atención La actividad de entrada está destinada a inmediata del receptor, estos son los avisos publicitarios. En este taller te invitamos a lograr que mediante dos avisos tengan un que conozcas un tipo de publicidad común en diarios y revistas: los afiches o carteles publicitarios. Como primer acercamiento, observa las siguientes imágenes y luego, primer acercamiento a los conceptos de desarrolla la actividad propuesta. publicidad y propaganda. La tarea que se Afiche 1 Afiche 2 propone es de análisis y se sugiere reali- zarla en parejas, inste a sus estudiantes a desarrollarla y apóyelos en sus consultas o dudas para que logren las respuestas correctas. Actividades complementarias Pida a sus alumnos y alumnas que selec- cionen avisos de diarios o revistas cen- trados en temáticas ecológicas y de au- tocuidado. Solicíteles que los analicen de acuerdo con las preguntas planteadas en la actividad 1. Ayude y supervise el pro- Unidad 1 Actividad 1 ceso para precisar o aportar información. TICs Junto con un compañero o compañera, analicen los afiches presentados en esta Conoce más sobre avisos pu- página. Para ello guíense por las siguientes preguntas y respóndanlas en su cua- blicitarios en: derno: http://www.memoriachilena. 1. ¿Qué mensaje comunican ambos avisos? cl/temas/index.asp?id_ut=inic ioydesarrollodelapublicidaden- 2. ¿Cuál es el emisor y cuál el destinatario de cada uno de estos mensajes? chile(1810-1950) 3. ¿Qué se hace en estos avisos para llamar la atención del receptor? 4. ¿Cuál es la importancia de las imágenes en estos avisos? 5. ¿Qué valor creen que tienen las palabras que acompañan a las imágenes? ¿Son importantes o están de más? 6. ¿En qué medios suelen incluirse avisos como estos? 7. Mirando estos avisos respondan, según ustedes, ¿qué busca la publicidad en los receptores? 128 Unidad 5: Y a mí... ¿qué me dicen? Información complementaria Estrategias diferenciadas El afiche A sus estudiantes de aprendizaje más lento, pídales que obser- Un afiche es un aviso que comunica algún evento futuro o situación ven atentamente ambos afiches y luego describan cada uno por actual y una deliberada intención artística que buscará atraer más separado. Pídales que identifiquen los elementos básicos de una de lo ordinario; por ello, generalmente ostenta una considerable situación comunicativa en ellos (emisor, mensaje, receptor, contex- dimensión para que sea bien apreciado y notado por el público al to y canal). Desde ese análisis, guíe la reflexión hacia la finalidad cual va dirigido. de ambos afiches. Como cierre proponga descubrir diferencias en su propósito final. El afiche es una de las principales herramientas con las que cuenta la publicidad a la hora de la comunicación visual urbana. Habilidades implicadas: observar, analizar, comparar, identificar, aplicar. Tomado y adaptado de: www.definiciónabc.com/comunicación/afich.php 206 Guía didáctica para el docente / Lenguaje 6º básico
  • 207.
    Unidad 5 Unidad Sugerencias metodológicas 5 Apoye el proceso de elaboración del aviso publicitario. Previamente asegure la com- prensión del concepto de mensaje publi- Preparando tu aviso publicitario citario y su finalidad persuasiva. Luego, Ahora te proponemos que ensayes tus habilidades como emisor y comuniques un mensaje llamativo a tu destinatario, por medio de un afiche o cartel publicitario. Para guíe la descripción de los componentes ello examina primero las características y componentes de los mensajes publicitarios. de un aviso publicitario para que puedan identificarlos claramente. A partir de la El mensaje publicitario actividad 2, que es de análisis y aplica- Es un tipo de texto llamado persuasivo, busca convencer a sus receptores, no por medio de razones, sino a través de recursos que provocan reacciones emocionales, Saber más... ción de conceptos, los estudiantes deben tales como: alegría, compasión, simpatía, placer, deseo de ayudar o participar, etc. Eslogan ser capaces de identificar rasgos propios Los mensajes publicitarios se adaptan al medio en que son emitidos, por eso sus recursos varían de acuerdo con el canal en que se emiten. Los hay desde aquellos Palabra que proviene del in-glés slogan. Corresponde a una fra- del afiche. que emplean solo la escritura, (anuncios y volantes impresos), los que combinan se breve y original, fácilmente memorizable, utilizada en publi- palabra escrita e imágenes como los afiches o carteles, los que usan solo el lenguaje hablado, matizado con música como los anuncios de radio; hasta complejas creacio- cidad o propaganda para llamar la atención del receptor y fijar Actividades complementarias nes para el cine o la TV, en que se incorporan imágenes, música, palabras habladas el producto promocional en su y escritas, además de otros efectos especiales. memoria. Pida a sus alumnos y alumnas que con- No obstante estas diferencias, todos presentan los siguientes componentes básicos: feccionen una lista con los eslóganes que Componentes del mensaje publicitario recuerden. Luego ínstelos a reconocer • Diseño: es la disposición de los elementos del mensaje como el sentido horizontal en ellos argumentos persuasivos (como ¿Cómo aprendo? o vertical de una página o cartel, tamaño, enfoques o punto de vista, líneas, fondos y formas de las imágenes o las letras, etcétera. En los afiches publicitarios o intentos de convencer emotivamente). A • Componente verbal: se refiere al empleo del lenguaje oral o escrito: frases breves propagandísticos predomina la partir de esta experiencia, pídales que en función función apelativa del que repiten una idea, (eslogan), rimas y figuras literarias (son frecuentes las metá- foras, comparaciones, hipérboles y personificaciones). lenguaje. grupos pequeños creen eslóganes publi- • Componente visual: imágenes como fotos, dibujos, filmaciones o animaciones, En muchos casos, se com- plementa con ella, la función citarios. Aproveche de conectar esta acti- color, logotipos o marcas, por ejemplo. referencial, es decir, aquella que nos informa objetivamente vidad con el tema de la unidad, e ínstelos • Componente sonoro: sonidos como voces humanas o de un ambiente determina- do, música, efectos sonoros (imitación o creación de sonidos), entre otros. acerca de algo. a que sus eslóganes promuevan causas ecológicas o saludables. Actividad 2 Detente un momento, y junto con un compañero o compañera, consideren los componentes de los avisos publicitarios y respondan en su cuaderno las si- guientes preguntas. 1. ¿A qué tipo de mensaje publicitario corresponde el afiche? ¿Cuáles son sus componentes principales? 2. ¿Cuál de estos componentes predominan en los afiches de la página 128? 3. ¿A qué componente del mensaje publicitario corresponden las expresiones: “Lo natural puede ser aun mejor” y “Sin tu ayuda volvemos atrás”? 4. De acuerdo con el objeto presentado en cada afiche, ¿consideran que su finalidad o propósito es distinto? Unidad 5: Y a mí... ¿qué me dicen? 129 Información complementaria Estrategias diferenciadas Concepto y acepciones de cartel o afiche Apoye a sus estudiantes de aprendizaje más El nacimiento y significado de la palabra afiche, lo encontramos en el siglo XIII en Fran- lento en el reconocimiento de los componen- cia. De hecho el término afiche que usamos en nuestro idioma, es un galicismo francés. tes de un aviso publicitario. Guíe el análisis de Etimológicamente affiche (afiche) quiere decir “lo que uno fija”, derivado de la palabra los ejemplos presentados en la página y pída- affiquet: lo cual significaba, “corchete, argolla”. les que identifiquen los componentes: verbal, visual y sonoro. Por otro lado tenemos la palabra cartel derivada de italiano Cartello, a través del catalán Cartell. Existe una palabra asociada a cartel y es; cartela (del italiano cartella y que deriva de Habilidades implicadas: identificar, analizar, carta). Se trata de un pedazo de cartón, madera u otra materia destinado a escribir o aplicar, recrear. poner alguna cosa. Por último el uso del término Póster: Del Inglés Poster que significa cartel que se cuelga en la pared con motivo decorativo. Tomado de; www.plataforma.uchile.cl/fg/semestre2/2002/diseño/modulo3/clase1/texto/afiche.htm Guía didáctica para el docente / Lenguaje 6º básico 207
  • 208.
    Sugerencias metodológicas Taller de Colabore con sus estudiantes en la dis- comunicación escrita tinción de los conceptos de publicidad y de propaganda. ¿Publicidad o propaganda? Constate la comprensión de estos con- Otro aspecto que debes aclarar es la diferencia entre los conceptos de publicidad y ceptos a través del desarrollo y respecti- propaganda. va revisión de la actividad 2. El primero, corresponde a los mensajes publicitarios destinados a la venta de objetos de consumo o servicios particulares, y se denomina simplemente publicidad. Un Oriente y apoye la elaboración del afi- ejemplo de este tipo es el afiche 1 de la página 128. La segunda tiene como finalidad educar, advertir o promover una respuesta del receptor en torno a ideas políticas, che, sugiérales guiarse por las indica- sociales o de grupos comunitarios, esta se conoce como propaganda. Una muestra ciones paso a paso. es el afiche 2 de la página 128. Al terminar, constate con ellos que estén Para aplicar los conceptos descritos presentes los elementos principales. Como preparación para la construcción de su afiche, reúnete en grupos pequeños de tres o cuatro compañeros y compañeras, y desarrollen previamente la siguiente Finalmente pídales que intercambien en- actividad. Anoten las respuestas en su cuaderno. tre grupos sus afiches y los coevalúen. Actividad 3 Actividades complementarias Observa el afiche. 1. ¿Quién es el emisor de este mensaje? ¿Cómo pueden identificarlo en el Proponga a sus estudiantes recono- mismo afiche? cer en los mensajes publicitarios de 2. ¿Cuál es el mensaje comunicado? 3. ¿A quién o quiénes está dirigido? la prensa, radio o TV, recursos retó- 4. ¿Qué impresión creen que busca provocar en los receptores? ricos como hipérbole, comparación y 5. Describan los componentes propios de los mensajes publicitarios que reco- personificación. Entregue y ejempli- nocen en este afiche. fique previamente estos conceptos a 6. Evalúen si este mensaje corresponde al concepto de publicidad o de propa- ganda. Fundamenten tu respuesta. sus estudiantes. Explique que en la Todo lo que ahorras tú, 7. Guiados por su profesor o profesora, comenten con su curso: ¿los com- Unidad 1 también lo ahorra el planeta. siguiente Unidad serán abordados en ponentes descritos en los mensajes publicitarios, ayudan a comprender la finalidad de los mensajes publicitarios?¿Logran diferenciar la publicidad de mayor profundidad y en el contexto del la propaganda? género lírico Para construir tu afiche paso a paso Conservando los mismos integrantes del grupo que participaron en la actividad 3 ¡Construyan su afiche! Para ello, les sugerimos que traten en el derecho del niño a recibir información que promueva su bienestar y desarrollo. Para apoyar su tarea guíense por los siguientes pasos: 1. Intercambien ideas acerca de cuál será la idea o producto presentado en su afiche: ¿qué aspectos destacarán de este producto o idea? 2. ¿El afiche que crearán se enmarca dentro de la publicidad o de la propaganda? ¿Por qué eligieron esa opción? 130 Unidad 5: Y a mí... ¿qué me dicen? Información complementaria Estrategias diferenciadas La publicidad, en su afán de atraer y mantener la atención del recep- Inste a los estudiantes de ritmo más lento, a crear un afiche o es- tor, emplea los recursos literarios propios de la lengua para resaltar logan que emplee alguna de las figuras literarias que usted explicó las características del producto promocionado. Los recursos retóri- en la actividad complementaria. Pida que expliquen su creación y la cos o figuras literarias, empleadas con más frecuencia son: compa- figura empleada en una puesta en común con el curso. ración, personificación, antítesis, metáfora e hipérbole. Habilidades implicadas: identificar, diferenciar, aplicar, recrear. 208 Guía didáctica para el docente / Lenguaje 6º básico
  • 209.
    Unidad 5 Unidad Sugerencias metodológicas 5 Continúe con la actividad de elaboración del afiche, iniciada en la página anterior. Es muy importante que los studiantes 3. ¿Quiénes serán los destinatarios de su afiche? ¿Los colegios? ¿Los niños y jóve- nes de su comuna? ¿Las familias de su ciudad o región? tengan claridad acerca de la tarea que 4. Discutan sobre los elementos que formarán parte del afiche: realizarán y con qué fin. Prosiga expli- • ¿Qué imágenes y colores incorporará? cándoles básicamente qué es un afiche, • ¿Cómo será el componente escrito? (Tipo de letra, tamaño, ubicación). para qué se emplea y cuál es el propó- • ¿Cuál será el eslogan que potenciará el mensaje? • ¿Cómo distribuirán estos elementos en el diseño de su afiche? sito de confeccionar uno en este taller. 5. Cada integrante del grupo realizará un borrador o boceto del afiche, según las Finalmente revise junto a sus estudiantes ideas acordadas. Posteriormente compartirá y explicará su propuesta al grupo. todos los pasos implicados en la elabora- 6. Evalúen en común cuál es el afiche más logrado y si pueden mejorarlo aun más. ción del afiche, de manera que puedan Para evaluar, apóyense en la siguiente pauta. iniciar el trabajo de producción. Conteste Marca con un  los aspectos logrados en el afiche que revisaste: todas las dudas y supervise este proceso. Propuesta Propuesta Propuesta Propuesta Indicadores. Considero que el afiche: 1 2 3 4 Contiene un mensaje claro y está dirigido hacia un destinatario definido. Actividades complementarias Resulta novedoso y original. Logra una clara relación entre el mensaje y la imagen. Invite a sus alumnos y alumnas a investi- Relaciona bien los colores con el mensaje sugerido. gar y luego realizar una selección de los Posee concordancia entre el mensaje y el diseño. mejores afiches publicados en diarios y Tiene un eslogan fácil de memorizar. revistas de las últimas épocas, de pre- Contiene textos escritos que dan claridad al mensaje. ferencia nacionales, cuyo mensaje esté 7. Expongan en el diario mural los afiches mejor logrados de cada grupo. dirigido a niños y/o a jóvenes. En grupos, pídales que expongan su investigación Cuando escribas... frente al curso, justificando sus eleccio- Uso de la coma nes. Comente cómo ha cambiado (o se Un afiche es un mensaje que incluye como recurso el lenguaje escrito. ha mantenido) la visión del mundo y de En este ámbito, la puntuación tiene un rol muy importante porque da claridad y fluidez al mensaje. Pon atención al uso de la coma. las personas en los carteles más anti- La coma (,) es un signo ortográfico que indica una pausa breve al hablar. Se escribe: guos. • Para separar las palabras de una enumeración, excepto si van unidas por y, e, o, ni. Ejemplo: "Eran altos, buenos honrados y listos". • Cuando se interrumpe el sentido de una oración y se intercalan palabras o frases. Ejemplo: "Se retrasó el autobús y, claro, llegó tarde". • Para separar del resto de la oración el nombre de la persona a la que nos dirigimos. Ejemplo: "Esteban, apaga el computador". • Antes y después de expresiones como: por ejemplo, por último, es decir… Unidad 5: Y a mí... ¿qué me dicen? 131 Información complementaria Estrategias diferenciadas Formas de la persuasión publicitaria Solicite a sus estudiantes de ritmo más len- En esta tarea orientada al conocimiento de los usos y formas de la persuasión publicitaria, to que recolecten fotografías (propias, de fa- es conveniente evitar […] un acercamiento exclusivamente lingüístico a los mensajes de miliares o de amigos) que les inspiren para la comunicación publicitaria (…) promover una campaña publicitaria. Ínstelos a que a partir de esta fotografía imaginen el tipo Tal estrategia educativa contiene el riesgo de olvidar que los artificios retóricos constituyen de afiche que confeccionarán. Colabore para tan solo una de las formas de uso de los códigos verbales y no verbales en juego persua- que, paso a paso, ellos incorporen elementos sivo. De ahí la necesidad de ocuparse a la vez de los códigos iconográficos, de los códigos verbales, colores, formas y disposición gráfica del gusto y de la sensibilidad, de los códigos retóricos (y, por lo tanto, de las figuras, de las a su afiche. premisas y argumentos retóricos visuales), de los códigos estilísticos y de los eventuales códigos del inconsciente de forma que un análisis de este tipo nos permita abordar “las Habilidades implicadas: revisar, aplicar, seguir relaciones entre retórica e ideología” (Eco, 1968a [1972: 2941). instrucciones, investigar, seleccionar. Carlos Lomas. El espectáculo del deseo. Usos y formas de la persuasión publicitaria, Barcelona: Ediciones Octaedro, 1996. Guía didáctica para el docente / Lenguaje 6º básico 209
  • 210.
    Sugerencias metodológicas Taller de Aclare y precise con sus estudiantes el comunicación oral objetivo del Taller de comunicación oral. Colabore con sus estudiantes en el desa- rrollo de la actividad inicial que les propone Combino palabras habladas observar y analizar una imagen que fue e imágenes para apelar a mi receptor empleada en una campaña ecológica de la En el taller anterior construiste un afiche para comunicarte con tu receptor llamando Nuevas palabras su atención. Ahora te proponemos que, integrado a un equipo de trabajo, crees un World Wildlife Found (WWF), o Fundación Spot: película de muy corta spot publicitario, es decir, un aviso destinado a los medios audiovisuales como la TV, Vida Silvestre Mundial. duración, generalmente de cine o Internet. Estos medios emplean recursos similares a las representaciones tea- carácter publicitario. trales que, como ya viste, requieren de un diálogo dramático y “lenguaje escénico” Supervise el trabajo y oriente el desa- para estimular los sentidos del receptor. rrollo. La finalidad de esta actividad es El siguiente aviso es un afiche de la WWF (“World Wildlife Fund”, es decir, la Fun- dación Mundial para la vida salvaje) y nos plantea un problema medioambiental. introducir al taller oral y preparar la en- Obsérvalo atentamente y desarrolla la actividad propuesta. trada de los y las estudiantes en el con- cepto de publicidad audiovisual. Actividades complementarias Pida a sus estudiantes que expliquen el significado de la imagen de esta página, que si gusta puede proyectar en el curso y bajarla desde: www.ta- ringa.net/posts/imagenes/4438003/ TICs Campaña-W_W_F_.html: al respecto : Conoce más sobre la organi- zación WWF Chile en: coménteles que esta imagen no tiene http://chile.panda.org/ texto explicativo y sin embargo comu- nica por sí sola. Pregúnteles: ¿necesita Unidad 1 Actividad 1 un texto que la explique? ¿Por qué? 1. ¿Cuál es el mensaje que comunica este afiche? A partir de esta observación refiérase a 2. ¿Cómo te imaginas que sería mostrado si se presentara este mismo aviso en televisión o cine? la fuerza persuasiva de la imagen y cómo 3. ¿Entregaría un ejemplo o informaría algo específico? puede emplearse para comunicar men- 4. ¿La información estaría escrita o se entregaría en forma hablada? sajes visuales. Pídales que busquen nue- 5. ¿Si alguien habla, a quién se dirige y de qué manera? ¿Cómo crees que lo recibiría el receptor? vas imágenes o compongan otras con el 6. ¿Qué música o efectos de sonido incorporarían para dar fuerza al mensaje? fin de expresar o comunicar un mensaje 7. Siguiendo lo que imaginaste, ¿qué diferencias habría entre un afiche y un con signos fundamentalmente visuales. aviso en TV o cine? Ínstelos a que compartan sus bocetos o proyectos iniciales en una puesta en 132 Unidad 5: Y a mí... ¿qué me dicen? común, coordinada por usted. Información complementaria Estrategias diferenciadas El spot Invite a sus estudiantes a escoger diversos aspectos implicados en Es seguramente la pieza publicitaria más característica de nuestra la creación de un spot. Pídales que imaginen esta tarea a partir de época, y la más influyente a nivel social. Los anuncios audiovisuales la imagen de la página. En pequeños grupos y de acuerdo con sus en televisión son vanguardia de la innovación técnica y retrato de los gustos e intereses algunos pueden encargarse de buscar la música estereotipos sociales del momento. Estas circunstancias los convier- que complemente esta imagen, otros pueden crear el eslogan para ten en un interesante (y poliédrico) objeto de estudio, capaz de aportar el mensaje, otros la presentación gráfica de la imagen (y el texto del datos hasta ahora no tenidos en cuenta. eslogan), otros pueden imaginar una voz en off, incluso otros pueden personalizarla y dramatizarla. Tomado de: http://www.cem.itesm.mx/dacs/publicaciones/logos/anteriores/n56/ hellinperez.html Habilidades implicadas: observar, analizar, interpretar. 210 Guía didáctica para el docente / Lenguaje 6º básico
  • 211.
    Unidad 5 Unidad Sugerencias metodológicas 5 Esta página se destina a la presentación y descripción analítica del concepto de publicidad audiovisual. ¿Cómo son los anuncios audiovisuales? Los anuncios audiovisuales son aquellos destinados a ser exhibidos en medios de Guíe a sus alumnos en el proceso de comunicación como el cine, la TV o Internet, por eso emplean recursos propios de construir los conceptos presentados, estos medios. Asegure su comprensión con ejemplos y Los principales son: preguntas que afiancen su aprendizaje. • Elementos visuales: como las imágenes, que pueden ser figuras que imitan lo real, formas creadas por la imaginación, símbolos o íconos conocidos por los recepto- Pregúnteles: ¿qué es un anuncio audio- res (banderas, señales de tránsitos, marcas o logos de empresas), o simplemente palabras escritas. visual ¿Cómo está construido? ¿Cuál es • Elementos sonoros: corresponden a música, efectos de sonido, lenguaje hablado, su finalidad? ¿Recuerdan algunos? ¿Po- silencios o pausas. drían decir en qué consisten o cuál es ¿Cómo se construye la publicidad audiovisual? su mensaje? Expertos en publicidad recomiendan tener en cuenta algunos aspectos cuando se Explique las orientaciones o recomen- trata de construir publicidad audiovisual, en especial, para televisión: daciones presentadas en la página, re- 1. Las imágenes deben explicar la historia casi por sí solas: un anuncio audiovisual debe entenderse básicamente por sus imágenes. Para compro- feridas a la construcción de un anuncio barlo, se recomienda revisarlo sin sonido. Esto mostrará la fuerza comuni- audiovisual. cativa de las imágenes. 2. Los primeros segundos son vitales: un buen aviso atrae la atención del espec- tador desde el principio, pero debe atraer y también comunicar. Se debe lograr Actividades complementarias que los receptores recuerden no solo la imagen más espectacular, sino también el producto que se vende o promueve. Proyecte varios anuncios en la sala, de 3. Lo ideal es presentar una única idea: el tema debe ser claro y centrado en una preferencia en un proyector multimedia, idea desarrollada en forma clara y sencilla. de modo que los estudiantes modelen su 4. Busquen una clave visual: los anuncios no deben presentar demasiados deta- tarea. Explíqueles que pueden escoger lles, sino focalizarse en una imagen central, tampoco deben ser muy rápidos ni difíciles de entender. el estilo de aviso en términos de imagen, 5. Procuren que el espectador recuerde el nombre del producto: para ello es nece- texto, diseño o música. Mantenga el tema sario repetir muchas veces la marca, a través de envases, logos de la empresa o que debe estar referido al derecho del institución que se publicita. En este sentido es muy importante el rol del eslogan que creen. niño, abordado en esta Unidad. 6. Es mejor emplear personas en vez de objetos: emplear personas e imágenes reales es siempre más impactante para los receptores, porque son más sensi- bles a las personas o se identifican con ellas. 7. Muestren el momento decisivo: por ejemplo, si la promoción fuese de un deter- gente se debería mostrar la satisfacción por la ropa limpia. 8. Evitar los anuncios con excesivo diálogo: lo mejor es comunicar el mensaje con Momentos de la filmación de un spot. palabras más sencillas y breves. Es preferible repetir ideas simples en vez de un discurso largo y complicado. Unidad 5: Y a mí... ¿qué me dicen? 133 Información complementaria Estrategias diferenciadas La publicidad audiovisual contemporánea, y su representación más Apoye a los estudiantes que hayan tenido más dificultades en la difundida el spot de televisión, ha pasado de ser una publicidad comprensión de los conceptos descritos en esta página y guíe su referencial, centrada en la narración de las características del pro- proceso cognitivo con preguntas concretas: ¿cuáles son los elemen- ducto a una publicidad de la significación, donde lo importante es to visuales en este aviso? ¿Cuáles los sonoros? ¿Cuál dirían que es el contexto de consumo y sus elementos socioculturales; por la predominante? ¿Por qué? importancia que para el individuo tienen en la (re)construcción de Acoja las respuestas y precise la información. su realidad. Habilidades implicadas: identificar, construir, analizar. Tomado de: http://www.cem.itesm.mx/dacs/publicaciones/logos/anteriores/n56/hellinperez.html Guía didáctica para el docente / Lenguaje 6º básico 211
  • 212.
    Sugerencias metodológicas Taller de Oriente el proceso de elaboración del spot, comunicación oral sugiera a sus estudiantes recoger las recomendaciones entregadas en la pági- na. Propicie, en las diferentes etapas de Creando una propaganda televisiva Recogiendo las indicaciones anteriores, te invitamos a que te atrevas a crear un spot producción, el trabajo colaborativo, como publicitario, del tipo propaganda. Para ello, forma junto con compañeros y compa- también el respeto hacia las ideas y tareas ñeras un equipo de más o menos 4 integrantes. Definan su spot de acuerdo con las siguientes recomendaciones. individuales, enfatice la responsabilidad individual y colectiva que sustenta los ob- Antes de construir el spot jetivos de un equipo de trabajo. Saber más 1. Reflexionen en torno a las necesidades de comunicación e información que tienen los niños y jóvenes en relación con su crecimiento y autocuidado. De acuerdo con ¿Qué es el autocuidado? ello, seleccionen y definan el tema de la campaña social que promoverá su spot: Actividades complementarias La palabra “autocuidado” está formada por la palabra griega • Cuidado del entorno natural (lugares que conocen o visitan): plazas, parques, ríos, lagos, entre otros. auto, que significa “propio” o Proponga a sus estudiantes realizar una “por uno mismo”, y cuidado, • Autocuidado y vida sana: alimentación sana, ejercicio saludable, cuidados sa- del latín cogit cogitatus que significa nitarios. visita a un canal de televisión, con el fin “pensamiento”. • Servicio social: ayuda o asistencia a personas enfermas, ancianas o necesitadas. de que los niños y niñas puedan obser- Autocuidado significa, entonces, el cuidado propio o el que reali- 2. Una vez definido el tema, reflexionen en torno al mensaje que ustedes desean trans- var en terreno cómo se trabaja en este za una persona, para lograr su mitir y los elementos que emplearán. Para ello, le sugerimos algunas preguntas: propio bienestar y desarrollo. medio, que es uno de los emisores más Cuidados sanitarios: acciones • Dentro del tema seleccionado, ¿qué mensaje específico queremos transmitir? orientadas a proteger la higie- • ¿A quiénes lo destinaremos? ¿Cómo son estas personas? importantes de publicidad audiovisual. ne de objetos o lugares, con el • ¿Qué imagen o imágenes son apropiadas para transmitir el mensaje a nues- Antes de la visita, construya una pauta fin de preservar la salud de las personas y animales. tros receptores? de observación para que los alumnos • ¿Qué mensaje hablado o escrito vamos a incluir? • ¿Incluiremos música y efectos de sonido? se centren en observar aquellos aspec- • ¿En qué situación concreta desarrollaremos el mensaje? tos pertinentes a su tarea. Después de • ¿Qué esperamos de nuestros receptores? ¿El mensaje provoca su respuesta? esta salida evalúe la experiencia en una Durante la elaboración puesta en común en donde los estu- Unidad 1 A continuación, elaboren el guión del spot, es decir, el documento que incluirá el diá- diantes entreguen sus observaciones y logo de los personajes, la voz del locutor en off, las indicaciones dramáticas y técnicas (música, efectos de sonido, tiempo, etc). Revisen el siguiente ejemplo de guión. comentarios acerca de los aprendizajes obtenidos en esta actividad. Guión Campaña social: Síntesis del mensaje: Información complementaria Locutor en off Diálogo dramático Indicaciones técnicas Tiempo En el living de una casa, dos jóvenes conversan. De noche, ambiente rela- 30 Publicidad Saber más El joven 1 le ofrece una cerveza a su amigo. El jado, escuchan música. segundos. Locutor en off: voz que intervie- joven 2 lo queda mirando. Término utilizado para referirse a cual- ne en el mensaje, proporcionan- Joven 1: Compadre, si una cervecita no hace nada… do información complementaria, quier anuncio destinado al público y cuyo interactuando con los persona- La imagen se va a negro. Y tú, ¿qué objetivo es promover la venta de bienes jes o reforzando las ideas clave que se desea transmitir. harías? Aparece un mensaje escrito. y servicios. La publicidad está dirigida a grandes grupos humanos y suele recurrir- 134 Unidad 5: Y a mí... ¿qué me dicen? se a ella cuando la venta directa –de ven- dedor a comprador– es ineficaz. Es pre- ciso distinguir entre la publicidad y otras actividades que también pretenden influir Estrategias diferenciadas en la opinión pública, como la propaganda Apoye a sus alumnos y alumnas con más dificultades para adoptar el proceso de cons- o las relaciones públicas. Hay una enorme trucción del spot. Recoja consultas y oriéntelos en situaciones de búsqueda de informa- variedad de técnicas publicitarias, desde ción u organización del trabajo. un simple anuncio en una pared hasta Sugiérales la construcción de un programa de trabajo en que planifiquen sus tareas y ob- una campaña simultánea que emplea pe- jetivos diarios. riódicos, revistas, televisión, radio, folletos distribuidos por correo y otros medios Ofrezca ayuda o mediación en casos en que el trabajo colaborativo no resulta. de comunicación de masas. Desde sus Habilidades implicadas: planificar, organizar, colaborar. inicios en la Edad Antigua, la publicidad ha evolucionado hasta convertirse en una enorme industria. Enciclopedia Encarta, 2001, Microsoft. 212 Guía didáctica para el docente / Lenguaje 6º básico
  • 213.
    Unidad 5 Unidad Sugerencias metodológicas 5 Apoye la etapa final que contempla la evaluación y exposición del spot que han preparado sus estudiantes. Para finalizar la tarea Una vez cerrada la etapa de producción, 1. Evalúen si el guión preparado cumple con las recomendaciones entregadas por los expertos en publicidad audiovisual y realicen las modificaciones necesarias. ínstelos a evaluar su spot, de acuerdo con 2. Revisen especialmente si su spot es realizable en 30 segundos. los requerimientos y sugerencias entrega- 3. Ensayen el anuncio, empleando las indicaciones técnicas del guión. dos en el texto u otros que hayan seguido 4. Una vez revisado proyéctenlo frente al curso. en esta tarea. ¿Cómo aprendo? En la etapa de exposición o presenta- Recuerden que en la dramatiza- ción del spot, es necesario des- ción, recuerde a los estudiantes aplicar lo plegar todos los conocimientos que ustedes poseen sobre la aprendido respecto de las exposiciones exposición oral: orales. • Hablen con claridad y con un volumen adecuado. • Recuerden los movimientos En la evaluación, coordine las activida- y gestos que realizarán con des internas del grupo y las que van a sus cuerpos para fortalecer el mensaje. realizar después de las presentaciones. • Los ensayos previos los ayu- darán a mantener la fluidez Enfatice el respeto por el trabajo de los de la presentación, sin silen- otros y la crítica constructiva. Evalúen la experiencia cios incómodos. Al finalizar las presentaciones, completa en tu cuaderno las siguientes oraciones. Luego, • Los actores deben tener una adecuada presentación per- Destaque los logros de los y las estudian- comparte tus comentarios con el curso. sonal. Si es necesario carac- terizarse, incorporando ves- tes y sondee las debilidades para que cada tuario y maquillaje. grupo establezca remediales que aplicará 1. El mensaje que más me impactó fue el del grupo , en una próxima actividad oral. porque . 2. La dramatización más convincente fue la del grupo , Actividades complementarias porque . Sugiera a los alumnos y alumnas la crea- 3. El diálogo que mejor complementa el mensaje que se desea transmi- ción de un anuncio radial o jingle, presen- tir fue el del grupo , porque tándolo en una grabación de audio al cur- . so. Para esta actividad, recomiéndeles 4. La música o efecto de sonido que me pareció un acierto fue el del grupo TICs integrar lo aprendido respecto al uso de , porque . Conoce más sobre autocui- dado y salud en: la voz y del lenguaje radial en la Unidad 3 5. Considero que el grupo debiera http://vivirsanoespulento. (página 83), ínstelos a planificar su tarea redsalud.gov.cl/ revisar para potenciar el mensaje http://www.alimentatusalud. en etapas y a crear una pauta que incluya que desea transmitir. cl/home.html los requerimientos básicos de un anuncio radial, para que a partir de esta, evalúen Unidad 5: Y a mí... ¿qué me dicen? 135 el resultado de su anuncio radial. Información complementaria Estrategias diferenciadas Producción escénica Proponga a sus estudiantes que manifiesten intereses y habilidades Concepto que hace referencia a los diversos medios por los cuales se especiales para el dibujo o las artes plásticas, que construyan un organiza y se presenta cualquiera de las formas teatrales ante el públi- anuncio empleando la técnica del cómic. Ínstelos a dibujar las imá- co. El término teatro se suele aplicar solo a producciones dramáticas, genes del anuncio en una breve secuencia narrativa. Puede sumar a pero incluye asimismo la ópera, la danza, el circo, el mimo, el vodevil, esta tarea también a quienes manifiesten habilidades verbales más los espectáculos de marionetas, entre otros. La relación entre ellos se avanzadas y pedirles que incorporen un diálogo a las situaciones basa en que son fundamentalmente visuales, se viven en directo y se creadas en el cómic. Así esta tarea puede ser útil para el desarrollo rigen por elementos comunes —como el guión, el escenario, el mon- de habilidades comunicacionales integradas. taje o la coreografía— que determinan el lenguaje y la acción de los Habilidades implicadas: evaluar, aplicar, exponer. intérpretes. Las distintas posibilidades léxicas, la acción y el ambiente se utilizan para provocar respuestas emocionales en el público. Enciclopedia Encarta, 2001, Microsoft. Guía didáctica para el docente / Lenguaje 6º básico 213
  • 214.
    Sugerencias metodológicas Antes de comenzar con la lectura y Evaluación final la evaluación de esta página, revise en común con sus estudiantes las partes que componen esta sección y I. Para que compruebes lo que has aprendido en esta unidad, desarrolla la determine cuánto tiempo deben em- siguiente evaluación final. Lee atentamente el siguiente texto. plear en responderla. Conoce a la autora... Recuerde a sus estudiantes la impor- La pérgola de las ores Isidora Aguirre (1919-...) tancia de las evaluaciones finales como Isidora Aguirre,textos; Música de Francisco Flores del Campo instrumentos de medición de logros en Primera parte Cuadro I etapas globales o de finalización de un La pérgola, a mediodía: se ven las torres de San Francisco y la pila de agua en- proceso de aprendizaje. Explíqueles que tre kioscos, tal como estaba en los años 30. Las floristas en sus puestos: Rosau- ra, mediana edad, alegre, dominante simpática; Ramona, más vieja, pequeñita, los aspectos centrales abordados por chismosa, vivaracha, beata; Charo, gordita, romántica, mediana edad, más esta evaluación son los contenidos y te- Dramaturga chilena. Estudió técnica fílmica en Francia y calmada y muy risueña; Rufino, el maestro coronero, simpático, borracho, flojo, mediana edad. mas tratados en esta Unidad 5. dramaturgia en la Academia (…) Chilena del Ministerio de Para apoyar la lectura desde la que se Educación. Fue profeso- Ramona: ¿Artista? ¡Ocioso querrá decir! Es de los que se deja crecer la ra de Teatro Chileno y de chasca y que lo mantenga su papá. Es“re-conocido”por sus fechorías. generan las preguntas de esta evalua- Construcción Dramática en la Universidad de Chile. Sus Charo: Dicen que los pintores sacan retratadas a las mujeres como Dios ción, inste a sus estudiantes a aplicar la obras teatrales han sido las echó al mundo. ¿Será cierto señora Ramona? estrategia de lectura empleada perma- representadas en diver- sos países, como Alemania, Ramona: Y cosas peores, señora Charo. Ese don Carlucho, chiquilla que nentemente en la lectura central. Enfa- Holanda, Austria, Uruguay, conoce le pide que vaya a… “reposar” … y le diré que … ¡Estate callá Argentina y Cuba. Ramona, que no hay peor loca que la boca! tice aspectos tales como: leer el título Entre sus numerosas obras Vendedor: (Pasa voceando). ¡Las paltas, tremendas paltas!... del texto, revisar la biografía del autor, se encuentran: La pérgola de las flores. Comedia musical Ramona: Ya llegó ese cargoso a meter bulla. observar la estructura y tipología del (1960) Los que van que- Vendedor: (Grita en su oído) ¡Las paltas, tremendas paltas! texto, etcétera. dando en el camino (1969) Unidad 1 y Lautaro (1982). Ramona: ¡Vaya a estafar a la gente a otra parte! Actividades complementarias Vendedor: ¿Acaso es suya la calle? ¡Las paltas, las tremendas paltas, Nuevas palabras pura mantequilla las paltas! (Sale gritando). Sugerimos que lleve a la clase alguna Coronero: persona que hace Rosaura: (Amenazándolo). ¡Aguárdese no más! (A Rufino, que entra).Y us- coronas de flores. ted, ¿dónde se había metido? Yo afanada aquí con las coronas. La mane- de las versiones grabadas de La pérgola Chasca: cabello abundante y rita que tienen algunos maestros de ganarse el sueldo. de las flores (puede ser a través de la desordenado. Rufino: (Sonriente). Ya no me palabree tanto, si fui ahí no mas, donde mi Retratadas: pintadas o dirección: www.youtube.com). Véala y ). copiadas. compadre que me debía un“papel”de a cinco. (Le enseña un billete). coméntela junto a sus estudiantes en la Afanada: aplicada, concen- trada en el trabajo. Isidora Aguirre. La pérgola de las flores. Santiago: Editorial Andrés Bello, 1986. sala de clases. Aproveche este recurso Palabree: decir a otro pala- bras duras u ofensivas. como una instancia evaluadora de los contenidos tratados en esta unidad. Información complementaria 136 Unidad 5: Y a mí... ¿qué me dicen? La pérgola de las flores es uno de los hitos de la historia del teatro chileno de Estrategias diferenciadas la segunda mitad del siglo XX. Escrita por Isidora Aguirre y musicalizada por Solicite a los niños y niñas que hayan tenido más dificultades en asimilar los contenidos referidos Francisco Flores del Campo, presentó a la representación dramática y recursos del lenguaje escénico, que vean una versión grabada de una trama que desplegó un heterogéneo La pérgola de las flores, de preferencia sugerida y seleccionada por usted. Acompáñelos en esta retrato de la identidad urbana de Chile experiencia y pídales que analicen e identifiquen estos contenidos en la obra ya representada. en las primeras décadas del siglo XX, A través de esta actividad, los estudiantes tendrán la posibilidad de apreciar especialmente, los situado en un determinado contexto his- recursos del lenguaje escénico, el diálogo directo del teatro y la organización de la obra, entre tórico, con una contemporánea reflexión otros aspectos. de contenido social. Habilidades implicadas: revisar, analizar, relacionar, opinar, evaluar. Tomado y adaptado de: http://www. memoriachilena.cl/temas/index.asp?id_ ut=lapergoladelasflores 214 Guía didáctica para el docente / Lenguaje 6º básico
  • 215.
    Unidad 5 Unidad Sugerencias netodológicas 5 Una vez terminada la evaluación realice una puesta en común en que revisen sus respuestas. Determine, oriente o Después de leer valide la corrección de éstas. Inste a I. Responde en tu cuaderno las siguientes preguntas: sus estudiantes a que identifiquen los 1. ¿A qué género literario pertenece esta obra? ¿Cómo lo reconoces? temas, contenidos y habilidades que 2. En el siguiente ejemplo, ¿qué función cumplen las indicaciones entre paréntesis? fueron evaluados en esta actividad. Inví- Rosaura: (Amenazándolo). ¡Aguárdese no más! (A Rufino, que entra).Y usted, ¿dónde se había metido? telos a reflexionar acerca de sus resulta- 3. ¿Qué componente del género narrativo es sustituido en las obras dramáticas por el diálogo de los perso- dos y proponer fórmulas para fortalecer najes y las acotaciones? 4. ¿Qué relación tiene con la publicidad, el pregón o la forma de anunciar su mercadería, del vendedor aspectos no logrados. de paltas? II. Observa atentamente el siguiente afiche: Actividades complementarias 1. ¿Cuál es el mensaje de este afiche? Proponga a sus estudiantes la lectura de 2. ¿Corresponde al concepto de publicidad o propaganda? ¿Por qué? un fragmento de obra dramática perti- 3. ¿Qué importancia tienen en este afiche, los mensajes escritos? ¿Qué sucedería si se quitaran? nente a su nivel de comprensión lectora. 4. ¿Cuál de los textos escritos corresponde al nombre de la campaña Pídales que se organicen en pequeños antitabaco? grupos y que a partir de la lectura rea- 5. ¿Cómo se entregaría este mensaje en un spot para TV? ¿Qué otros recursos debieran emplearse? lizada, generen un instrumento de eva- ESTA NIÑA FUMA luación de la Unidad 5 que acaban de III. Junto con un compañero o compañera creen un spot que incluya un diá- logo dramático muy breve, en que esta niña converse con un fumador. UN PAQUETE AL DÍA terminar. Ínstelos a proponer preguntas Cada vez que alguien fuma delante de un niño Para ello consideren: está obligándole a fumar. abiertas y cerradas, actividades que • ¿Qué diría la niña? ¿Qué le respondería su interlocutor? impliquen desarrollar la comprensión • ¿En qué situación cotidiana estarían? lectora, la escritura y las habilidades de • Incorporen a este diálogo el texto: “Elige espacios sin humo. Por lo que Elige espacios sin humo. Por lo que más quieras. más quieras”. comunicación oral. Motívelos para que IV. Coordinados por su profesor o profesora, presenten su diálogo ante el curso y pidan a sus compañeros que posteriormente intercambien su instru- evalúen el efecto del mensaje. ¿Logra conmover o impactar a los receptores? mento evaluativo con otros grupos y lo V. Finalmente, en una puesta en común con su curso, examinen lo tratado en esta unidad, apoyándose en las resuelvan. Cierre la actividad revisando siguientes preguntas: y discutiendo las preguntas y respuestas • ¿Qué recursos empleados en las representaciones teatrales se asemejan a los de la publicidad? en común. • ¿Por qué la publicidad necesita emplear recursos tan diversos? • ¿Estos avisos entregan información o solo son llamativos? • ¿Qué importancia tienen la publicidad y la propaganda en la sociedad actual? • ¿Qué otros mensajes consideran necesarios divulgar? • ¿Qué medios escogerían para entregarlos? ¿Cuándo usarían afiches? Unidad 5: Y a mí... ¿qué me dicen? 137 Información complementaria Estrategias diferenciadas ¿Qué es evaluar? Apoye a sus estudiantes de logros más lentos y pídales Calificar (y por tanto clasificar) no es un asunto de especial relevancia pedagó- que al igual que el resto del curso, propongan activi- gica para quienes entendemos la evaluación desde un punto de vista formativo dades evaluativas. Es preferible que encargue tareas y defendemos los fines emancipadores de la educación frente a los obvios fines específicas del instrumento evaluador y no uno com- selectivos que cumple en nuestras sociedades. De ahí que evaluar sea sobre todo pleto. Por ejemplo, puede solicitarles un cuestionario conocer cómo se han producido los aprendizajes en relación con las finalidades de respuestas abiertas, algún ítem de respuestas de que pretendemos, con la selección de contenidos que hemos realizado y con las selección múltiple, la organización de un foro o diálogo, tareas que hemos desarrollado con los alumnos y con las alumnas. Lo demás etcétera. Esto estimulará su desarrollo y su integración (calificar y sancionar) es –digámoslo con claridad– algo que quienes enseñamos a una tarea común. hacemos por mandato de una sociedad que exige de la institución escolar selección Habilidades implicadas: identificar, reflexionar, evaluar. y clasificación. Carlos Lomas. 1996, El espectáculo del deseo. Usos y formas de la persuasión publicitaria. Barcelona: Ediciones Octaedro, 1996. Guía didáctica para el docente / Lenguaje 6º básico 215
  • 216.
    Sugerencias metodológicas Lea en voz alta y en común con sus es- ¿Qué has aprendido? tudiantes el organizador gráfico de esta página. Ayude a su comprensión con pre- Antes de desarrollar tu evaluación final revisa los contenidos tratados en esta unidad. guntas como: ¿cuál es el tema expuesto 1. Observa atentamente el siguiente mapa conceptual, relacionando e integrando los contenidos tratados. en este organizador? ¿Cuál es la idea principal? ¿Cuáles son los elementos di- Obra dramática rectamente relacionados con esta idea? predomina la Ínstelos a identificar aspectos de su Función apelativa del lenguaje aprendizaje expuestos en el organizador, su estructura es pregúnteles por ejemplo: ¿Cuáles de los contenidos expuestos en este organizador les resultaron más com- Interna Externa se divide en plejos? Al observar cómo se relaciona se divide en con el resto, ¿se dan cuenta por qué este contenido puede resultar más difícil? Presentación Desarrollo del Desenlace Escena Cuadro Acto del conflicto conflicto del conflicto Pregúnteles por qué esta vez se presen- tan dos organizadores. Y desafíelos a in- utiliza recursos como tegrar ambos. Mensaje publicitario Diálogo teatral Acotaciones puede ser Actividades complementarias Invite a los estudiantes a crear un orga- en su escritura se usan Publicidad Propaganda nizador gráfico que represente o expli- destinada a destinada a que los aspectos logrados o no logrados Unidad 1 Pronombres demostrativos de su aprendizaje. Sugiérales que pue- Vender un producto o servicio Educar, advertir o promover una idea den hacer una modificación del mismo que está en esta página, pero asignando usan los siguientes recursos colores distintos a los aspectos débiles y a los logrados. Indíqueles cómo crear Componente Componente Componente Diseño una simbología al pie que permita leer verbal visual sonoro este significado. 2. Responde en tu cuaderno: • Dentro del mapa conceptual, ¿dónde ubicarías el “conflicto dramático"? ¿Qué elementos en común tienen las creaciones dramáticas con los mensajes publicitarios? ¿Es posible incorporar el mensaje publicitario al mismo organizador que explica la obra dramática? ¿Cómo lo harías? 138 Unidad 5: Y a mí... ¿qué me dicen? Información complementaria Estrategias diferenciadas Los organizadores gráficos ofrecen grandes ventajas al proceso de Estimule a los estudiantes con rendimiento más lento a crear organi- aprendizaje. Su elaboración desafía a quien los construye, puesto zadores con estructuras más simples, o en su defecto, propóngales que para lograrlo debe sintetizar y organizar una gran cantidad de in- mapas mudos o incompletos que ellos puedan terminar. formación, seleccionando e identificando los elementos principales, Habilidades implicadas: identificar, relacionar, aplicar, crear, organizar. para luego presentarlos en un orden que represente sus vínculos y relaciones. Por otra parte, el beneficio de contar con este recurso, permite a los estudiantes ubicar y apreciar en una mirada global todos los contenidos en un orden y una jerarquía determinados. Esto favorece a quienes tienen memoria visual, pero también facilita y estimula el desarrollo de quienes carecen de ella. 216 Guía didáctica para el docente / Lenguaje 6º básico
  • 217.
    Unidad 5 Unidad Sugerencias metodológicas Revisa tus logros 5 Para comenzar estimule el interés de sus estudiantes instándolos a valorar este proceso; puede preguntarles: ¿qué I. Autoevaluación Revisa si lograste los aprendizajes esperados experimentan frente a una autoevalua- para esta unidad, completando la siguiente pauta. Marca con  tu respuesta. Niveles de logros ción? ¿Consideran necesario este pro- A partir de los contenidos y temas tratados en esta unidad logré... Sí No Puedo mejorar ceso? ¿Por qué? ¿A qué otras situacio- 1 Reconocer las características del texto dramático. nes o contenidos lo aplicarían? 2 Identificar las principales etapas de la acción dramática. Explíqueles que esta es una instancia 3 Emplear con propiedad los pronombres mostrativos. que les permitirá darse cuenta de sus 4 Captar el mensaje que se transmite en los anuncios publicitarios. logros y debilidades, además de tener 5 Identificar los componentes de un mensaje publicitario. una actitud activa y responsable frente a su propio aprendizaje. 6 Distinguir la publicidad de la propaganda. 7 Construir mensajes publicitarios, tanto escritos como audiovisuales. Actividades complementarias 8 Conocer y valorar el derecho a crecer sanos y en un ambiente que nos favorezca. Una vez completada la pauta de auto- 9 Reconocer la función apelativa o conativa del lenguaje. evaluación invite a sus estudiantes a que 10 Relacionar la función apelativa con el propósito persuasivo de los mensajes publicitarios. en grupos pequeños analicen el proceso II. Reflexiona sobre lo tratado en esta unidad de aprendizaje experimentado en esta 1. Reúnete en grupos de cuatro o cinco compañeros y compañeras, junto con ellos reflexiona y comenta lo unidad, considerando los resultados co- tratado en esta unidad. Pueden guiarse por las siguientes preguntas: lectivos e individuales. • ¿Las lecturas y actividades trabajadas en esta unidad te permitieron comprender mejor el derecho a crecer y desarrollarse en un ambiente saludable? ¿Por qué? Explíqueles que esta es una muy buena ins- • ¿La información y actividades referidas a las creaciones dramáticas les permitió comprenderlas y valo- tancia para que no solo ellos conozcan sus rarlas? ¿A qué atribuyen ese resultado? logros, sino también para que usted pueda • ¿Cuál fue la actividad que más les agradó desarrollar? ¿Por qué? evaluar el proceso. Acláreles que esta ac- • ¿Qué cosas lograron aprender a través de ella? tividad le permitirá captar directamente las • Lo aprendido en esa actividad, ¿es aplicable a su entorno o vida diaria? ¿De qué manera? • ¿Consideran valiosos e interesantes los temas tratados? ¿Qué otros habrían incorporado? debilidades, crear estrategias de aprendi- • El trabajo en equipo, ¿les permitió conocer mejor a sus compañeros o compañeras? zaje diferenciadas, o ajustar la metodología empleada. Pídales que a partir de su con- 2. Guiados por su profesor o profesora, organicen una puesta en común con el curso. Compartan y evalúen sus respuestas. versación generen propuestas o algunos instrumentos remediales. Guíe el proceso con algunas preguntas clave como: ¿qué puede hacer nuestro profesor o profesora para mejorar este aspecto? ¿Qué ofrece- mos o proponemos nosotros? ¿Con qué Unidad 5: Y a mí... ¿qué me dicen? 139 recursos contamos para lograrlo? Información complementaria Metacognición Manera de aprender a razonar sobre el propio razonamiento, aplicación del pensamiento al acto de pensar, aprender a aprender, es mejorar las actividades y las tareas intelectuales que uno lleva a cabo usando la reflexión para orientarlas y asegurarse una buena ejecución. (Yael Abramovicz Rosenblatt) Tomado de: www.psicopedagogía.com Estrategias diferenciadas Empatice con los estudiantes que están preocupados de su rendimiento y propóngales algunas activi- dades remediales. Para cada aprendizaje por lograr, pídales que sugieran (o escojan) dos posibilidades de remediales. De este modo se sentirán involucrados y responsables de su aprendizaje. Habilidades implicadas: evaluar, analizar, interactuar, proponer. Guía didáctica para el docente / Lenguaje 6º básico 217
  • 218.
    SOLUCIONARIO 6. Todos los componentes que utiliza el lenguaje publicitario se diseñan con el fin de apelar al receptor. Algunos de estos componentes responden a determinadas normas, Solucionario de la Unidad 5 como por ejemplo, la concisión del lenguaje. Se sugiere evaluar el nivel de acercamiento al tema, a partir 7. Distinguen, en términos generales, la diferencia entre de los siguientes criterios: publicidad y propaganda. Reconocen, identifican anuncios publicitarios y campañas socia- les y sus características: propósitos, emisor, tipo de receptor al III. Registran las respuestas en sus cuadernos. cual están dirigidos, en qué medios se observan, etcétera. Co- IV. La publicidad, en particular la propaganda, debiera contribuir mentan la importancia de la información destinada al desarrollo al desarrollo saludable de los niños a partir de campañas y bienestar de los niños y niñas. Aportan con datos de fuentes sociales que fomenten valores o hábitos positivos de ali- de información que conozcan, que apoyen su crecimiento. mentación, de higiene y de autocuidado en general. Otra manera de contribuir sería evitando los estereotipos que Página117 tergiversan la realidad del niño o niña. Evaluación diagnóstica Página 118 I. Antes de leer: 1. Los personajes son Perico y el Viajero. El diálogo consiste 1, 2, 3 y 4 son preguntas abiertas, en donde deben opinar sobre en que el viajero consulta al niño cómo dirigirse hacia la el tema de la imagen social y de las apariencias. estación de trenes. 5. Deben predecir a partir del título, cuál será el tema de la 2. Conversando, intentan comprender lo que les sucede. lectura que se presentará a continuación. El diálogo es el medio de comunicación. 3. Género dramático. Página 119 4. La finalidad es llamar la atención del receptor (apelación) ¿Cómo estás leyendo? y ser representadas sobre un escenario. 1. Procopio: hombre tranquilo, sencillo, bonachón, sincero y 5. Las instrucciones entre paréntesis y en letra cursiva con sentido del humor, etcétera. aportan datos al receptor para comprender la historia Robustiana: vanidosa, arribista, finge una apariencia falsa, y además son indicaciones para el director teatral, si le gusta aparentar lo que no es, etcétera. decide montar la obra. 2. El plan de Robustiana es hacer creer a la opinión pública que II. Preguntas de respuesta abierta. Los estudiantes deberían está vacacionando en Zapallar; por lo tanto, toda la familia deberá ser capaces de identificar o inferir los siguientes elementos: permanecer encerrada para que no se descubra la verdad. 1. Características y propósitos de los anuncios publicitarios. Procopio no está de acuerdo, considera que no era nece- 2. Deben imaginarse cómo es el anuncio mencionado sario mentir, que igual lo habrían pasado bien en Santiago; en el texto. En la página aparece una ilustración como lamenta tener que estar encerrado todo el verano. ejemplo, pero ellos deben proponer cambios en relación 3. Una alternativa es que son teorías que otorgan más derechos a la imagen, colores y texto. y consideraciones a las mujeres que a los hombres. Procopio 3. Propósito del anuncio publicitario: llamar la atención cree que con estas teorías el hombre pierde su libertad y (apelación) lo que está relacionado con el sitio donde se son las mujeres las que mandan. publica o muestra un anuncio, pues debe ser claramente Página 120 visible para el receptor. ¿Cómo estás leyendo? 4. Lugares, sitios donde se encuentran avisos publicitarios. 4. Las hijas de Procopio son todo lo contrario a lo que sus Deben dar ejemplos de su entorno. nombres indican, es decir: conflictivas, desanimadas, in- 5. La finalidad de los mensajes es llamar la atención del seguras. Son personas en las cuales no se puede confiar, receptor para que este adquiera un producto. Todos los ni pedir apoyo o protección. elementos que componen un aviso están orientados a lograr ese fin. 218 Guía didáctica para el docente / Lenguaje 6º básico
  • 219.
    Unidad 5 Página 120 5. Considerarlos como una familia con mucho éxito, dinero Después de la lectura: y prestigio. I. 6. Toda mentira provoca daños en el individuo y en la 1. Robustiana decide publicar en un medio de comuni- comunidad, ya que altera la percepción que se tiene de cación, la falsa noticia de que ella y su familia están la realidad, incitando la búsqueda de necesidades que veraneando en Zapallar. El título hace alusión directa no son reales. También se pierde la confianza en los al lugar donde supuestamente se desarrollarían sus medios. vacaciones. 7. Registran las conclusiones en sus cuadernos. 2. Es Robustiana quien idea el plan, con el fin de mantener IV. 1, 2 y 3: Realizan una lectura dramatizada del fragmento. las apariencias de la familia. V. Realizan puesta en común de las respuestas en general y 3. Robustiana es vanidosa, mentirosa, preocupada por lo de la lectura dramatizada. que dicen los demás, le gusta aparentar lo que no es y se empeña en mantener un nivel alto en la sociedad. Su Página 122 personalidad es totalmente opuesta a la de su marido. Lectura central 4. Pertenecer a la elite, a un linaje noble, pues en sus Actividad 1 antepasados se encuentran un general y un obispo. 1. Realizan esta actividad en el aula (en la pizarra). También el poseer lujo y distinción. 2. Diferencian entre un texto dramático y un texto narrativo: 5. Reflexionan sobre la conducta de Robustiana y sus hijas • Un texto dramático no posee narrador. y del por qué Procopio acepta ser parte del engaño. Es la lucha por mantener las apariencias lo que caracteriza a • El autor de un texto dramático se denomina dramaturgo; Robustiana y sus hijas; Procopio en un comienzo protesta el del texto narrativo, escritor. contra la situación, pero al parecer, no le queda más • El texto dramático es dialógico; el texto narrativo está alternativa que aceptar ser parte del engaño. sustentado y organizado por un narrador. • La finalidad de un texto dramático es ser representado II. Ítem abierto. 1 y 2: Realizan predicciones sobre el término sobre un escenario. de la historia. Imaginan y escriben un posible final. Semejanzas entre un texto dramático y un texto narrativo: Página 121 • Ambos se encuentran dentro del ámbito de la literatura. III. Organizan grupos de discusión para analizar y comentar • Ambos poseen estructura, personajes, espacio y acciones. la lectura. 3. El diálogo en el texto dramático y la presencia del narrador 1. Para Robustiana el “qué dirán” es fundamental en su en el texto narrativo. vida, pues es capaz de simular una situación y más aún, 4. Están relacionadas, pero no son lo mismo: la obra dramá- de publicarla en un diario, con tal de hacer creer a los tica corresponde exclusivamente al texto y el teatro es la demás su pertenencia a la élite. representación de ese texto en un escenario, implicando 2. La gran mayoría de las personas se preocupa por las la puesta en escena de elementos como: escenografía, apariencias, porque es lo que se ve a primera vista y la vestuario, iluminación, etcétera. impresión que dejamos en los demás. 5. Deben analizar un esquema sobre los componentes de un El énfasis de Maquiavelo es destacar cuánto importa texto dramático. la imagen en la sociedad renacentista que da forma y sustento al pensamiento moderno. Página 123 3. Sí está presente. Debido a los estereotipos creados Actividad 2: por los MCM, que modelan el comportamiento de las 1, 2 y 3: Deben crear un diálogo dramático, de un acto, que trate personas. el conflicto de la lucha por mantener las apariencias (actividad 4. Hacer creer a sus parientes, amigos y a la opinión pública grupal). Autoevalúan su creación. en general, que ella y su familia pertenecen a la elite, lo que les permite vacacionar todo el verano en Zapallar. Guía didáctica para el docente / Lenguaje 6º básico 219
  • 220.
    Página 124: Página 128 Actividad 1: Taller de comunicación escrita 1. A la publicación en el diario. Y especialmente a que Robus- Actividad 1: tiana es la autora de ese hecho. 1. Afiche 1: tomar néctar Soprole, se ofrece como el más 2. Para no volver a repetir la idea. Para mantener una cohe- natural y el que tiene mejor sabor. rencia y cohesión de lo expuesto. Afiche 2: ayudar a seguir con la labor del Hogar de Cristo 3. Deben observar una tabla explicativa del uso de adjetivos de acoger a los niños que no tienen un hogar y que viven y pronombres demostrativos. en la calles. Actividad 2: 2. Afiche 1. Emisor: néctar Soprole. Receptor: niños (se deduce En la columna 1: principalmente por el diseño) a) sustantivos Afiche 2: Emisor: campaña de ayuda social. Receptor: b) adjetivos adultos. En la columna 2: 3. Se apela al receptor. En el afiche 1 a comprar un producto y en el afiche 2 a tomar conciencia social y ayudar. a) idea (la de publicar), patio, mujeres (sustantivos) b) idea (esta), patio (ese), mujeres (aquellas) 4. Son fundamentales para llamar la atención del respectivo receptor; lo invitan a realizar acciones (comprar y colabo- Página 125 rar). Actividad 3: 5. Las palabras son muy importantes, porque nos ayudan a 1. Ese – esa. entender y precisar el mensaje del afiche. 2. Deben explicar con sus palabras las funciones y usos de 6. Diarios y revistas. los adjetivos y pronombres demostrativos. 7. La publicidad induce a comprar un producto o servicio, 3. Comparten el ejercicio anterior con el curso. pero también quiere provocar ciertas emociones con el fin de motivar a realizar acciones. Página 126 Página 129 I. Deben leer el texto. Actividad 2: Página 127 1. Pertenece a aquellos que combinan la palabra escrita con II. las imágenes. 1. El diablo es el poseedor del conocimiento y Eva repre- 2. El diseño, componente visual y componente verbal. senta la ignorancia. 3. Componente verbal. 2. El diablo desea proyectar una buena imagen, de querer 4. Sí; en el primer afiche el propósito es comprar néctar ayudar a Eva. Su intención verdadera es persuadir a Eva Soprole y en el segundo afiche es colaborar para que los para que coma una manzana. niños indigentes no vivan en las calles. 3. Reacciona de forma inocente, pues le cree al diablo todo lo que le dice. Página 130 III. Actividad 3: 1. Porque pertenece al género dramático, cuya finalidad 1. LG. Lo identificamos a partir de la marca y de la imagen de es ser representado. la lavadora. 2. Consiste en la posibilidad del texto, de ser representado 2. Si compras lavadoras LG ahorras energía y contribuyes con sobre un escenario. Este texto sí posee esta caracterís- nuestro planeta. tica. 3. A mujeres adultas, dueñas de casa, madres. 3. Pronombre demostrativo. 4. La sensación de apoyar con el ahorro de energía del planeta, IV. Comparten y revisan las respuestas con el curso. si compramos este tipo de lavadora. 220 Guía didáctica para el docente / Lenguaje 6º básico
  • 221.
    Unidad 5 5. Diseño:sentido vertical, aparece la línea del horizonte en la II. parte inferior de la página. 1. No fumar. No fumar delante de los niños. Componente verbal: frase muy breve. 2. Es una propaganda, porque intenta cambiar en el re- Componente visual: imagen de un niño, de la naturaleza ceptor, un hábito dañino. Es una campaña. (lago); predominio de colores azul y celeste. 3. Los mensajes escritos ayudan a clarificar el mensaje. Si 6. Publicidad, porque ofrece un producto (lavadora). se quitaran, tal vez existiría una confusión con la imagen, que pareciera mostrar una niña fumando. 7. Todos los componentes de un afiche publicitario están destinados a llamar la atención del receptor y contribuyen 4. ”Espacio sin humo”. a la claridad del mensaje. 5. Debieran emplearse recursos sonoros como lenguaje hablado, música y efectos de sonido, entre otros. Página 130 y 131 III. Crean un spot publicitario que incluye un diálogo entre una En esta página se dan las instrucciones paso a paso para la niña y un fumador. construcción grupal de un afiche. IV. Presentan el diálogo anterior frente al curso. Página 132 V. Realizan una puesta en común sobre los contenidos tratados Taller de comunicación oral en la Unidad. Actividad 1: Página 138 1. Estar alertas frente a un serio problema medioambiental. ¿Qué has aprendido? Nos invita a cuidar la naturaleza en general, a cuidar los 1. Observan un mapa conceptual. bosques. 2. Ubican en el mapa conceptual el concepto de “conflicto En las preguntas 2, 3, 4, 5, 6 y 7 se solicita a los estudiantes dramático”. imaginarse el mismo aviso, pero mostrado en la televisión o en el cine. Por ende, reflexionan sobre las diferencias existentes entre Elementos en común entre las creaciones dramáticas y los elementos como emisor y receptor, recursos utilizados, etcétera. mensajes publicitarios: • Ambos utilizan recursos del lenguaje. Página 134 • Ambos utilizan recursos visuales y sonoros. 1 y 2: se dan instrucciones para construir el spot publicitario. • Se podría incorporar desde el concepto “Lenguaje escé- Definen el tema y reflexionan sobre las necesidades de comu- nico”, porque puede formar parte de este. nicación e información que tienen los niños en relación con su crecimiento y autocuidado. Página 139 Página 135 I. Los alumnos y alumnas autoevalúan sus aprendizajes esperados en esta unidad. En las actividades 1, 2, 3 y 4 los estudiantes revisan, ensayan y finalmente, proyectan al curso el spot publicitario. II. 1. Reflexionan en grupo sobre los contenidos tratados en Página 137 la Unidad. Después de leer 2. Realizan una puesta en común a partir de las reflexiones anteriores. I. 1. Pertenece al género dramático; se le reconoce por su estructura en donde prevalece el diálogo y además, es posible representar esta obra en un escenario. 2. Entregar información al actor o actriz en relación a su actitud o a las acciones que debe realizar. 3. El narrador. 4. Llamar la atención del receptor. Guía didáctica para el docente / Lenguaje 6º básico 221
  • 222.
    Recursos adicionales Esta evaluación está orientada a recoger los principales contenidos y temas abordados en la Unidad 5. También puede emplearse como recurso remedial para la misma unidad. Material fotocopiable Evaluación final Nombre: Curso: Fecha: Instrucciones para cambiar de piel Jorge Díaz VOZ 1: –(Masculina, en off). ¡Por última vez te lo digo, Nacho: tienes que cambiar! VOZ 2: –(Femenina, en off). ¿Qué he hecho yo para merecer un hijo como tú?... ¡Qué cruz!...pero, ¿es que no te miras en el espejo? NACHO: –(Tomando un espejo y mirándose). La lavadora no se atranca, el que tiene una “tranca” soy yo. (Saca la lengua y se la mira en el espejo. Hace morisquetas. Se desordena el pelo, gesticula), ¿Por qué justo a mí me tocó ser yo? Todos me dicen: tienes que cambiar. ¿Por qué? Así estoy bien, ¿O no?...No sé (Levantando la voz). Sí, estoy bien! (Dudando). O quizás no. Tienes que cambiar, tienes que cambiar…Tengo la oreja como una empanada de oír siempre lo mismo. ¿Cambiar qué? No puedo cambiar la nariz ni el color del pelo ni mi esqueleto. Y entonces, ¿Qué puedo cambiar? La manera de ser. ¿Y cómo es mi manera de ser?...No tengo idea. Soy como soy. Y no estoy tan mal. La Loreto dice que tengo una voz bonita cuando hablo por teléfono. Y la Beatriz dice que bailo bien. ¿Por qué tengo que cambiar? Bueno, me gustaría no tener caspa ni espinillas, pero no sé si se refieren a eso cuando me dicen… VOZ 1: –(Femenina en off). ¡Nacho, tienes que cambiar! VOZ 2: –(Masculina, en off). ¡Nacho, tienes que cambiar! NACHO: –¿Por qué justo a mí me tocó ser yo?...Parece que yo tendría que ser como ese, como aquel o como usted, sí, señor…pero, jamás como soy yo, o como yo creo que soy yo…¡Qué enredo! Me gusta ser como soy, pero lo que me gusta a mí no les gusta a los demás. ¡Mierda! ¿Por qué justo a mí me tocó ser yo? “Instrucciones para cambiar de piel”, en: Jorge Díaz. Teatro Escolar Representable, Volumen II. Santiago: Editorial Arrayán, 1997 (fragmento). I. Lee atentamente el texto anterior y luego responde las preguntas encerrando en un círculo la opción que consideres correcta. 1. ¿A qué género literario corresponde este texto? a) Narrativo. b) Lírico. c) Dramático. d) Literario. 2. ¿Cuál de las siguientes afirmaciones explica lo que le sucede al protagonista? a) Recibe críticas, porque sus padres no lo quieren. b) Está describiendo una pesadilla que tuvo. c) Se encuentra en una etapa de cambios, es decir, en la adolescencia. d) Está enloqueciendo, porque se imagina voces que le llaman la atención. 222 Guía didáctica para el docente / Lenguaje 6º básico
  • 223.
    Recursos adicionales Material fotocopiable 3. ¿Cuál de las siguientes expresiones corresponde a una acotación del texto? a) (Tomando un espejo y mirándose). b) ¿Es que no te miras en el espejo? c) No puedo cambiar la nariz ni el color del pelo. d) Me gusta ser como soy. II. Responde desarrollando brevemente tu respuesta. 1. ¿Se presenta en este fragmento el conflicto de la obra? ¿Cuál dirías que es? 2. ¿Qué es una voz en off? ¿A quiénes representan las dos voces en off que aparecen en el texto? 3. Si tuvieras que inventar el final de esta obra, ¿cómo sería? Intenta escribirlo en diálogo para mantener la estructura del texto. Puedes continuar al dorso de esta página si te falta espacio. Guía didáctica para el docente / Lenguaje 6º básico 223
  • 224.
    Recursos adicionales Material fotocopiable Solucionario de la Evaluación Fotocopiable I. 1. C 2. C 3. A Todas las demás actividades corresponden a preguntas abiertas. 224 Guía didáctica para el docente / Lenguaje 6º básico
  • 225.
    Recursos adicionales Material fotocopiable Modelo de Pauta de Evaluación Rúbrica para la creación de afiches Categoría/nivel de desempeño 4 3 2 1 Organización grupal de las ideas. Claridad en el mensaje. Llama la atención del receptor. Existe relación entre mensaje e imagen. Existe relación entre colores y el mensaje. Posee eslogan fácil de memorizar. Creatividad. Ortografía. Presentación. Rúbrica para la creación de un spot Categoría/nivel de desempeño 4 3 2 1 Organización de las ideas. Las imágenes comunican por sí solas. Llama la atención del receptor. El tema es claro. Presenta una sola idea. Presenta una sola imagen central. El nombre del producto es fácil de recordar. Posee eslogan fácil de memorizar. Posee diálogo preciso. Incluye música y efectos sonoros. Incluye texto. Incluye lenguaje hablado. Creatividad. Presentación. 1 = Por mejorar 2 = Aceptable 3 = Logrado 4 = Muy bien logrado Guía didáctica para el docente / Lenguaje 6º básico 225
  • 226.
    Recursos adicionales Este recurso contiene una síntesis de los conceptos fundamentales referidos a la publicidad, que puede ser útil como recordatorio para sus estudiantes. Material fotocopiable Recurso Didáctico Ficha Resumen: LA PUBLICIDAD Propósito o finalidad El propósito fundamental de la publicidad es convencer y persuadir afectivamente para vender un producto. Esta no puede ser observada como un conjunto de técnicas, sino como una actividad que se ha introducido en el contexto de los medios y que contribuye a configurar los nuevos espacios de la cultura. Su objetivo principal es vender o posicionar un producto o un servicio, y para esto considera tres variables: • Moda (estar al día). • Estatus (categoría). • Esnobismo (ser diferente). Clasificación a) Según tratamiento del producto: de presentación (descriptiva) o de cualificación: retórica, connotativa, afectiva, emo- cional, pasional. Dota al producto de valores o atributos no necesariamente objetivos. b) Según la intención de la campaña: de expectación, de lanzamiento o de mantenimiento. c) Según la situación comunicativa: discursiva (si el emisor es explícito) o relato (si se cuenta una historia) d) Según el medio: televisiva, radial, impresa o móvil. ¿Qué posee un spot publicitario televisivo? En general, los spots publicitarios son NARRATIVOS y tienen PERSONAJES (transfieren valores al producto). Estos son deseables: hombres por su virilidad, mujeres por su belleza, por ejemplo. a) Entorno: rural o urbano, abierto o cerrado, pobre o rico, por ejemplo. b) Retórica: mecanismo persuasivo o seductor (capacidad para conferirle al lenguaje eficacia suficiente para deleitar, persuadir o conmover). Aquí aparecen figuras retóricas (metáfora, hipérbole, antítesis, elipsis, entre otras). c) Tratamiento: cómo logra seducir en relación a una idea o producto. d) Venta de valores: la publicidad refleja un tipo de sociedad: consumista, crea más necesidades de las que satisface; materialista, clasista, masificada. Curso: “Situaciones de comunicación y discursos en la sociedad, la literatura y en los medios de comunicación”. Profesores Paula Miranda, Carmen Julia Coloma, David Wallace y Sergio Caruman. Universidad de Chile, Facultad de Filosofía y Humanidades. Santiago 2003. 226 Guía didáctica para el docente / Lenguaje 6º básico
  • 227.
    Esta lectura puedeaplicarla como reforzamiento al contenido del género dramático y como recur- Recursos adicionales so para medir la comprensión lectora de sus estudiantes. Material fotocopiable Lectura fotocopiable I. Lean dramatizadamente el siguiente texto: Don Anacleto Avaro Farsa en un acto La casa de Anacleto: ventana al fondo. Se oyen afuera los pregones del manisero y del motero, y una melodía del organillero. Don Anacleto está leyendo el diario. Llama: ANACLETO: –¡Mariquita! ¡Mariquita! MARIQUITA: –(Entrando) ¿Don Anacleto? ANACLETO: –¡Dale un peso al organillero y compra maní! MARIQUITA: –¡No nos queda ni un solo peso, Don Anacleto! ANACLETO: –Bueno, ¡Anda a tus quehaceres entonces! Sale Mariquita, se oyen golpes en la puerta. ANACLETO: –¡Mariquita! (Entra Mariquita). Asómate a ver quién está golpeando. MARIQUITA: –(Se asoma a la ventana) ¡Ave María! ¡Es un señor desconocido, vestido de negro, de abajo a arriba! ANACLETO: –Ábrele la puerta. MARIQUITA: –(Abre la puerta y entra el Notario. Mariquita se acerca a Anacleto y le dice) ¡Le abrí! ANACLETO: –Pregúntale que quién es. MARIQUITA: –(Al Notario) Pregunta don Anacleto que quién es. NOTARIO: –(Carraspea) Soy el honorable Notario de este pueblo. MARIQUITA: –(A Anacleto) Dice que es el honorable Notario de este pueblo. ANACLETO: –Pregúntale qué se le ofrece. MARIQUITA: –(Yendo rápidamente hacia el Notario) Pregunta qué se le ofrece. NOTARIO: –Vengo a darle una buena noticia y una mala noticia. MARIQUITA: –(Yendo hacia Anacleto) Viene a darle una buena noticia y una mala noticia. ANACLETO: –Dile que me dé la buena noticia y se guarde la mala noticia. MARIQUITA: –(Yendo hacia el Notario) Dice que le dé la buena noticia y se guarde la mala noticia. NOTARIO: –Pregúntele si puedo hablar directamente con él. MARIQUITA: –(Yendo hacia Anacleto) Pregunta si puede hablar directamente con usted. ANACLETO: –Dile que eres de confianza y que para eso te pago, para que me sirvas. MARIQUITA: –(Al Notario) Dice que soy de confianza y que para eso me paga, para que le sirva, aunque la ver- dad, señor Notario, es que ya me debe 33 meses de sueldo y si la cosa sigue así, me voy a retirar en marzo. ANACLETO: –Cállate. Y vete. Espera: sírvenos helados. MARIQUITA: –No hay helados, señor. Guía didáctica para el docente / Lenguaje 6º básico 227
  • 228.
    Recursos adicionales Material fotocopiable ANACLETO: –Entonces limonada. MARIQUITA: –No hay limonada, señor. ANACLETO: –Entonces, déjanos solos que tengo que hablar con el señor. MARIQUITA: –Está bien, señor. (Sale) ANACLETO: –(Al Notario) Y bien, señor Notario, ¿cuál es esa buena noticia? NOTARIO: –Lo siento, pero para respetar el orden de los acontecimientos, tengo que darle primero la mala noticia. ANACLETO: –Bueno, dígala entonces, lo más rápidamente posible, porque me desagradan las malas noticias. NOTARIO: –(Tan rápido que no se entiende) El lunes 30 de abril, a las 10 horas, 30 minutos, 5 segundos, falleció en la localidad de Ruri-Ruri su tío político de usted, avaro de profesión, millonario y sin descendientes, de un ataque general a la salud del cuerpo humano. ANACLETO: –Ah…muy mala noticia, señor Notario, ¿pero podría repetirla, no tan rápido? NOTARIO: –(Repite lo mismo, esta vez, claramente). ANACLETO: –Ah, ah. Es en efecto una mala noticia. Que descanse en paz el pobre sujeto, y que Dios lo tenga en su gloria. ¿Dónde dice que falleció? NOTARIO: –En la localidad de Ruri-Ruri. ANACLETO: –¿Dónde está eso? NOTARIO: –Diez kilómetros al Norte. ANACLETO: –¿Al norte de qué? NOTARIO: –No me informaron. ANACLETO: –Ah, ah. Y ahora dígame, señor Notario, ¿cuál es la buena noticia? NOTARIO: –Como su tío político, avaro y millonario, no tenía descendientes en línea directa y consanguínea, us- ted, don Anacleto, resulta ser heredero indirecto y sinsanguíneo, y recibe una bolsa que contiene varios millones auténticos de pesos. (Le pasa la bolsa). En dinero contante y sonante. (Lo hace sonar). He dicho. ANACLETO: –Ah, ah. (La toma y de pronto reacciona; tartamudeando). ¿¡C-co-có-mo dijo!? (Lo palpa). Este que, este que, este que, millones señor Notario ¡Esto es de-de-de-demasiado para mí! (Cae desmayado). NOTARIO: –¡Empleada! ¡Empleada! MARIQUITA: –Me llamo Mariquita, qué se ha imaginado, no soy perro para que me llame de ese modo. NOTARIO: –¡Se ha desmayado! MARIQUITA: –Ave María (lo toca). Está difunto. (Empieza a llorar). NOTARIO: –¡No! ¡Solo es un desmayo! MARIQUITA: –¡Asesino! ¡Usted lo ha matado con la mala noticia! NOTARIO: –No, por el contrario, la mala noticia le cayó muy bien, fue con la buena… ANACLETO: –(Volviendo). Mariquita…¡mi bolsa! (La busca y la encuentra). ¡Mariquita soy multi-multi-multi millonario! NOTARIO: –Habiendo cumplido con mi honorable misión, me retiro. (Mientras habla, Mariquita y Anacleto se abrazan y como no le hacen caso se retira). Selección de Floridor Pérez. Teatro chileno en un acto. Obras para escolares y grupos de aficionados. Santiago: Editorial Zig-Zag, 1990 (fragmento). 228 Guía didáctica para el docente / Lenguaje 6º básico
  • 229.
    Recursos adicionales Material fotocopiable II. Después de leer desarrolla las siguientes preguntas: 1. ¿Qué noticia impactante recibe Don Anacleto? 2. Relaciona las noticias recibidas por Don Anacleto con el título y a partir de estas anticipa: ¿qué le sucede a Don Anacleto después de heredar la fortuna de su tío? ¿Qué significa ser avaro? ¿Por qué crees que le sucede esto? 3. ¿A qué género literario pertenece la obra Don Anacleto Avaro? Entrega tres características que justifiquen su pertenencia a ese género. 4. Busca en el texto leído una expresión en la que predomine la función apelativa del lenguaje. 5. Escribe tres ejemplos de acotaciones presentes en el texto. 6. A partir del fragmento leído, inventa un final para esta obra ¿cómo sería? Escríbelo en no más de 15 líneas. 7. Crea un aviso para promocionar el montaje teatral de esta obra. Dibújalo al dorso de esta página. Guía didáctica para el docente / Lenguaje 6º básico 229
  • 230.
    Unidad 6 ¡Por la paz y la vida! Presentación de la Unidad Propuesta temática Contenidos mínimos obligatorios Esta Unidad está centrada en el derecho del niño a ser educado Los contenidos mínimos obligatorios para el nivel de 6° Básico en la tolerancia, paz y fraternidad universal, como un derecho considerados en esta unidad, son los siguientes: inapelable. Se recoge este derecho en la Unidad de cierre del texto con el fin de enfatizar que los derechos de la infancia Comunicación oral superan el marco personal y nacional, y se extienden a la 1. Participación en situaciones comunicativas, tales como: necesidad de un enfoque nuevo y global de la Humanidad que conversaciones, entrevistas y exposiciones. ponga al centro de las preocupaciones la protección de la vida y el fomento de la paz. Tal exigencia se explicita en este derecho 2. Captación de temas, contenidos diversos y opiniones, pre- no solo como una tarea de los adultos aisladamente, sino como sentados en los textos escuchados y vistos. educadores de niños que crecerán valorando y aportando su 3. Uso de la comunicación paraverbal y no verbal en la ex- energía y su originalidad al servicio de la Humanidad. presión de sentimientos, experiencias y opiniones funda- mentadas. Para el tratamiento de este derecho se incorporan a este texto lecturas temáticamente conectadas con el mismo, e interrelacio- 4. Manejo en sus intervenciones orales de un vocabulario nadas con contenidos curriculares que abordan los tres ejes de variado y adecuado a la situación comunicativa y de ora- habilidades básicas: lectura, escritura y comunicación oral. ciones compuestas de uso frecuente. 5. Producción oral en situaciones comunicativas significati- Propósito de la Unidad vas, de textos de intención literaria y no literarios, espe- cialmente para expresarse y narrar: manifestando emocio- A través del análisis de textos líricos poéticos, la Unidad procura nes y sentimientos; caracterizando personas o personajes; llevar a los alumnos y alumnas hacia la reflexión, sobre el tema secuenciando las acciones o procesos; y describiendo ob- del derecho de los niños a ser educados en la paz y la fraterni- jetos y espacios. dad; la estimulación de la creatividad literaria, específicamente la poética; el desarrollo de la comprensión lectora y el desarrollo 6. Incorporan el lenguaje no verbal y paraverbal en la exposi- de habilidades de comunicación oral y escrita manifestadas en ción de ideas orales. situaciones formales e informales integradas al contexto de los estudiantes. De esta forma, se busca que se encaminen al Lectura estudio, observación y valoración de la realidad circundante, 1. Lectura de obras literarias significativas, incluyendo al posibilitando su formación humana y social. menos seis novelas apropiadas para el nivel, dos obras dramáticas y otros textos como cuentos y poemas, va- Objetivo fundamental transversal lorándolas como creaciones, expresión de sentimientos y Esta Unidad, al igual que la Unidad 4, se centra fundamental- representaciones de realidad, que le permiten ampliar su mente en el OFT denominado Formación ética, cuyo propósito visión de mundo. es formar en los estudiantes juicios e interpretaciones en torno 2 Lectura comprensiva frecuente de textos de estruc- a la realidad que experimentan, la información objetiva que turas simples y complejas, con algunos elementos reciben y las lecturas literarias que revisarán en torno a temas complejos (presentación del espacio, alusiones a éticos y valóricos. Por ello se espera que logren expresar su múltiples tiempos, entre otros), utilizando estrategias compromiso y formación en valores humanitarios, generando antes, durante y después de la lectura, captando el respuestas en la producción de textos orales o escritos orien- sentido global del texto, para: extraer información ex- tados a la misma finalidad, y en especial actitudes y acciones plícita relevante; realizar inferencias para establecer concretas relacionadas con la comunidad a la que pertenecen. relaciones de causa, efecto y secuencia de hechos; En especial, su relación o apego a la nación chilena y sus vín- integrar conocimientos específicos sobre el tema y culos más cercanos con los pueblos latinoamericanos. sus experiencias personales. 230 Guía didáctica para el docente / Lenguaje 6º básico
  • 231.
    3. Reconocimiento ycaracterización de personajes, accio- Aprendizajes esperados nes, tiempo y espacio al servicio de la comprensión de los textos literarios leídos. Comunicación oral 4. Demostración de la comprensión de lo leído, a través de 1. Hacen preguntas y dan respuestas adecuadas y pertinen- comentarios, transformaciones, dramatizaciones y otras tes en una entrevista. Participan adecuadamente en situa- formas de expresión artística. ciones de comunicación oral formales. 5. Reconocimiento en los textos leídos, de la comunicación 2. Saben dar y obtener información precisa en caso de información (función referencial), la expresión de senti- necesario. mientos y emociones (función expresiva), las interacciones 3. Participan adecuadamente en discusiones de problemas, que se establecen entre personas y personajes (función organizando y argumentando su discurso. apelativa) como herramienta de construcción de sentido. 4. Describen con propiedad objetos y fenómenos observados 6. Reconocimiento en los textos leídos, a través de pregun- o conocidos. tas como quién, qué, a quién, para quién, dónde, cuán- 5. Participan en la planificación de acciones. do, cómo, de palabras y expresiones que contribuyen a la construcción del sentido y sirven para: Lectura • Nombrar y reemplazar nombres (función sustantiva); 1. Utilizan habitualmente la lectura como medio de trabajo, infor- • Señalar cualidades y características (función adjetiva); mación y estudio y saben seleccionar los textos adecuados. • Indicar acciones (función verbal); 2. Relacionan lo leído con sus conocimientos, vivencias y expe- 7. Descubrimiento del significado de nuevas palabras y riencias. expresiones, a partir de imágenes y de información cla- 3. Identifican el propósito del autor, las ideas centrales y ve entregada en el texto para facilitar la comprensión secundarias. de lo leído. 4. Valoran la comprensión lectora y sus beneficios de acceso al 8. Formulación de opiniones sobre variados temas, distin- conocimiento, alcanzando autonomía y eficacia. Comprenden guiendo hechos de opiniones e información relevante de el sentido valórico, estético y ético de los textos literarios. accesoria, en los mensajes de los textos leídos. Escritura Escritura 1. Producen y transforman diversos tipos de textos escritos 1. Producción de textos escritos y audiovisuales ajustados a como respuestas a las exigencias de su vida personal, es- propósitos y requerimientos del nivel, que pueden incluir, colar y social. por ejemplo: esquemas, transformaciones de cuentos, 2. Descubren los recursos del lenguaje que se necesitan historietas, biografías de personas o personajes relevan- para escribir textos de diversos tipos, aplicando diferentes tes, presentaciones en PowerPoint, publicidad y propa- estrategias de escritura. ganda. Utilización adecuada, en los textos que escriben, 3. Organizan las ideas y el desarrollo de sus textos a través de oraciones coordinadas y subordinadas, conectores de del análisis y el hábito de utilizar esquemas. uso frecuente respetando concordancias, y normas gene- rales de la ortografía. 4. Analizan sus escritos desde el punto de vista de sus con- tenidos y son capaces de mejorarlos. 2. Aplicación del proceso general de escritura ajustándose al texto y a los requerimientos de la tarea, con énfasis en as- 5. Opinan sobre la producción de textos de otros con respeto pectos formales propios del nivel. y ayudan a mejorarlos. 3. Escritura individual y colectiva con énfasis en las capacida- des de imaginar, expresar, organizar y comunicar. Guía didáctica para el docente / Lenguaje 6º básico 231
  • 232.
    Unidad 6 Planificación CMO Aprendizajes esperados Comunicación oral 1. Participación en situaciones comunicativas, • Participan en conversaciones entre pares, prestando atención a lo expresado por los tales como: conversaciones, entrevistas y demás, con respeto y sin interrumpir innecesariamente. exposiciones. • Captan los matices de significación dados por el lenguaje paraverbal (tono, énfasis). 2. Captación de temas, contenidos diversos y • Demuestran que han captado las principales informaciones que contienen los textos opiniones, presentados en los textos escu- informativos noticiosos y que son capaces de manejarlas. chados y vistos, analizando y comparando • Participan en discusiones formales e informales de problemas y demuestran que las informaciones. han escuchado los argumentos expuestos durante los mismos. 3. Uso de la comunicación paraverbal y no • Escuchan con comprensión y disfrutan cuando les leen textos literarios con apoyos verbal en la expresión de sentimientos, visuales o sin ellos. experiencias y opiniones fundamentadas. • Evalúan su capacidad de escuchar a través de una reflexión sobre sus actuaciones y 4. Manejo en sus intervenciones orales de un del cambio en sus conocimientos, prejuicios o esquemas cognitivos. vocabulario variado y adecuado a la situa- ción comunicativa y de oraciones compues- • Participan en conversaciones propias de la vida diaria, utilizando el vocabulario y tas de uso frecuente. registro adecuados. 5. Producción oral en situaciones comunicati- • Utilizan oraciones bien construidas en sus conversaciones informales. vas significativas, de textos no literarios. • Hacen preguntas y dan respuestas adecuadas y pertinentes en una entrevista. • Participan adecuadamente en situaciones de comunicación oral formales. • Saben dar y obtener información precisa en caso necesario. • Participan adecuadamente en discusiones de problemas, organizando bien su discurso a través de un conjunto ordenado de argumentos. • Describen con propiedad objetos y fenómenos observados o conocidos. • Participan en la planificación de acciones. • Describen creativamente hechos y objetos reales o imaginarios. • Narran cuentos, fábulas, anécdotas y chistes, inventados por ellos o conocidos a través de relatos orales o lecturas. • Recitan poemas de su propia invención o escritos por otros. • Demuestran respeto, tolerancia e interés hacia las ideas ajenas en sus conversacio- nes formales e informales. Lectura 1. Lectura de obras literarias significativas, • Utilizan habitualmente la lectura como medio de trabajo, información y estudio, y valorándolas como creaciones, expresión saben seleccionar los textos adecuados. de sentimientos y representaciones de • Relacionan lo leído con sus propios conocimientos, sus vivencias y experiencias. realidad, que les permiten ampliar su visión • Identifican el propósito del autor del texto, las ideas centrales y secundarias. de mundo. • Distinguen e identifican hechos, puntos de vista y opiniones al interpretar los textos. • Aplican diversas estrategias para comprender mejor lo leído. 232 Guía didáctica para el docente / Lenguaje 6º básico
  • 233.
    Tiempo Actividades asociadas Recursos didácticos Indicadores de evaluación estimado Comunicación oral • Escuchar textos líricos: canciones • Texto poético “¿En dónde tejemos • Escuchan textos líricos con aten- 13 horas y poemas. la ronda?” de Gabriela Mistral. ción y respeto hacia sus pares. • Escuchar con respeto comenta- • Imágenes y textos visuales. • Escuchan con respeto comenta- rios de compañeros sobre textos • Texto musical (letra de la canción) rios de compañeros sobre textos líricos. “Todos juntos” de Los Jaivas. líricos. • Escuchar con respeto exposicio- • Texto poético “Mimbre y poesía” • Escuchan con respeto exposicio- nes de compañeros. de Efraín Barquero. nes de compañeros. • Exponer oralmente trabajos escritos. • Texto poético “Cultivo una rosa • Se expresan con seguridad, • Declamar poemas. blanca” de José Martí. claridad y respeto. • Comentar y lecturas con sus • Texto musical (letra de la canción) • Expresan juicios coherentes y pares. “Si somos Americanos” de Rolan- justificados. • Intercambiar opiniones con sus do Alarcón. • Manejan el volumen, ritmo y tono pares. • Texto poético. de sus expresiones. • Reflexionar sobre temas de • “Canción con todos” de Armando • Usan elementos paraverbales textos poéticos. Tejada y César Isella. (gestos y ademanes) para com- plementar y enfatizar sus dichos. Lectura • Leer poemas y letras de canciones. • Texto poético “¿En dónde tejemos • Reconocen elementos del género 17 horas • Analizar guía paso a paso sobre la ronda?” De Gabriela Mistral. lírico. tipos de pregunta de la compren- • Cápsulas informativas(autores, • Reconocen y comprenden tipos sión lectora. elementos referidos en las de pregunta de comprensión • Analizar poemas que presentan lecturas, vocabularios y ayuda lectora. el tema de la educación en la memoria de contenido). • Identifican y distinguen las carac- paz y la hermandad. • Texto musical (letra de la canción) terísticas del género lírico. “Todos juntos” de Los Jaivas. Guía didáctica para el docente / Lenguaje 6º básico 233
  • 234.
    Unidad 6 CMO Aprendizajes esperados Lectura 2. Lectura comprensiva frecuente de textos de estructuras simples y comple- • Valoran la comprensión lectora y los beneficios que ella jas, con algunos elementos complejos, utilizando estrategias antes, durante trae para acceder al conocimiento, alcanzar la autonomía y después de la lectura, captando el sentido global del texto, para y la eficacia en el aprendizaje. • extraer información explícita relevante; • Captan las diferencias entre el lenguaje escuchado y ha- • realizar inferencias para establecer relaciones de causa, efecto y blado en la vida diaria y el lenguaje propio de los textos secuencia de hechos, integrando detalles relevantes del texto; • integrar conocimientos específicos sobre el tema y sus experiencias literarios. personales. • Comprenden el sentido valórico, estético y ético de los 3. Reconocimiento y caracterización de personajes, acciones, tiempo y textos literarios. espacio al servicio de la comprensión de los textos literarios leídos. • Reconocen las diferentes maneras de acercarse a un 4. Demostración de la comprensión de lo leído. texto literario. 5. Reconocimiento en los textos leídos, en función de la construcción del • Captan la proyección de los textos literarios sobre sí sentido, de mismos y su entorno. • la comunicación de información (función referencial); • las interacciones que se establecen entre personas y personajes • Identifican las características propias de los textos (función apelativa). dramáticos y los diferencian de otros textos literarios. 6. Reconocimiento en los textos leídos, a través de preguntas de palabras y expresiones que contribuyen a la construcción del sentido y sirven para • nombrar y reemplazar nombres (f. sustantiva); • señalar cualidades y características (f. adjetiva); • indicar acciones (f. verbal). 7. Descubrimiento del significado de nuevas palabras y expresiones, a partir de imágenes y de información clave. 8. Formulación de opiniones sobre variados temas, distinguiendo hechos de opiniones, e información relevante de accesoria. Escritura 1. Producción de textos escritos ajustados a propósitos y requerimientos • Producen y transforman diversos tipos de texto escritos. del nivel, que pueden incluir, por ejemplo, esquemas, presentaciones en • Descubren los recursos del lenguaje que se necesitan PowerPoint, entre otros. para escribir textos de diversos tipos, aplicando diferen- 2. Utilización adecuada, en los textos que escriben con intención comu- tes estrategias de escritura. nicativa, de oraciones coordinadas, usando conectores y una correcta • Organizan las ideas y el desarrollo de sus textos a través del ortografía literal, acentual y puntual. pensamiento analítico y del hábito de utilizar esquemas. • Analizan sus escritos desde el punto de vista de sus 3. Aplicación del proceso general de escritura (planificación, escritura, contenidos y son capaces de mejorarlos. revisión, reescritura, edición). • Opinan sobre la producción de textos de otros con 4. Escritura individual y colectiva con énfasis en organizar y comunicar a respeto, y ayudan a mejorarlos. los demás temas, ideas y opiniones personales. • Se habitúan a escribir textos literarios en los que puedan dar curso a su imaginación y creatividad. • Distinguen e incorporan en sus producciones escritas, las diferencias entre el propósito, contenido, estructura y recursos del lenguaje. • Reflexionan sobre sus logros y buscan nuevos modos para mejorar su creación de textos literarios. 234 Guía didáctica para el docente / Lenguaje 6º básico
  • 235.
    Tiempo esti- Actividades asociadas Recursos didácticos Indicadores de evaluación mado Lectura • Texto poético “¿En dónde tejemos • Identifican los pronombres perso- la ronda?” de Gabriela Mistral. nales. • Cápsulas informativas (auto- res, elementos referidos en las lecturas, vocabularios y ayuda memoria de contenido). • Texto musical (letra de la canción) “Todos juntos” de Los Jaivas. Escritura • Crear grupalmente textos poéti- • Texto poético “¿En dónde tejemos • Escriben poemas supervisando cos escritos. la ronda?” de Gabriela Mistral. estructura y coherencia. • Analizar en forma escrita textos • Texto musical (letra de la canción) • Identifican y aplican pronombres poéticos. “Todos juntos” de Los Jaivas. personales a sus textos. • Escribir respuestas de compren- • Texto poético “Mimbre y poesía” • Crean textos basados en los sión lectora de textos poéticos. de Efraín Barquero. contenidos abordados. • Cuadro de autoevaluación. • Analizan en forma escrita textos • Esquema explicativo del género poéticos. lírico. • Escriben respuestas de compren- sión lectora de textos poéticos. Guía didáctica para el docente / Lenguaje 6º básico 235
  • 236.
    Orientaciones didácticas Sugerencias metodológicas Le sugerimos que antes de abordar los contenidos y actividades de esta Unidad, invite a sus estudiantes a detenerse en el título: “¡Por la Paz y la Vida!” Pregúnteles: ¿qué les sugiere este título de Unidad? ¡Por la paz y la vida! ¿Qué relación advierten entre este título y las imágenes que muestran a niños y niñas de diferentes culturas y países en una ronda sobre el mundo? ¿Es posible lograr que todos los pueblos del mundo convivan en paz y hermandad? ¿Qué se- ría necesario para lograrlo? Aproveche las respuestas para introducir el tema de la Unidad, centrado en el derecho N°10 de la Declaración de los Derechos del niño. Este es el “derecho a ser educados en la paz y la hermandad con plena con- ciencia del servicio a sus semejantes”. Luego invítelos a revisar los aprendiza- jes que se espera logren en esta Unidad. Pídales que comenten cuál o cuáles de ellos les resultan más interesantes de lograr, cuáles incorporarían y por qué. Actividades complementarias Pídales que, en parejas, describan la imagen de esta página, deteniéndose en Unidad 1 En esta unidad aprenderás a: detalles como: foto satelital del planeta • Conocer y valorar el derecho a ser educado en la paz y • Conocer los principales componentes de los poemas en el espacio, niños y niñas con trajes la fraternidad entre los pueblos. líricos. típicos de diferentes culturas y países, • Disfrutar de lecturas que profundizan en los valores de • Identificar y utilizar algunas figuras literarias. el juego de la ronda. ¿Qué impresión les la hermandad y la paz entre las personas y los pueblos del mundo. • Conocer y emplear los pronombres personales como recursos para clarificar y abreviar mensajes. provoca? ¿Cómo interpretan la idea de • Reconocer las principales características del género • Participar en un ejercicio de escritura colectiva de un presentar la Tierra como un planeta glo- lírico. poema. bal, y no por regiones y países? • Analizar poemas a partir del mensaje que transmiten. • Declamar poemas, relevando la importancia de la voz • Identificar la función del lenguaje que predomina en el y del cuerpo. Solicíteles que en grupos creen una nue- género lírico. va imagen (dibujo, pintura, collage) que represente el derecho aludido. Ínstelos a que en una puesta en común, muestren y 140 Unidad 6: ¡Por la paz y la vida! expliquen sus creaciones ante el curso. Información complementaria Estrategias diferenciadas Declaración Universal de los Derechos del Niño Motive a sus estudiantes a expresar de diferentes formas el derecho Derecho N° 10 del niño tratado en esta Unidad. Los que no son suficientemente há- biles para el dibujo, pueden construir alguna manualidad como flores El niño debe ser protegido contra las prácticas que puedan fo- de papel, tarjetas ilustradas o marcadores de libros. Aquellos con mentar la discriminación racial, religiosa o de cualquier otra índo- habilidades verbales o musicales, poemas y canciones, por ejemplo, le. Debe ser educado en un espíritu de comprensión, tolerancia, deben hacer lo mismo. amistad entre los pueblos, paz y fraternidad universal, y con plena conciencia de que debe consagrar sus energías y aptitudes al ser- Habilidades implicadas: observar, relacionar, opinar, crear y re- vicio de sus semejantes. presentar. Tomado de: http://www.educar.org/comun/derechoshumanos/infantiles/ 236 Guía didáctica para el docente / Lenguaje 6º básico
  • 237.
    Unidad 6 Sugerencias metodológicas Unidad 6 Invite a los estudiantes a leer el derecho del niño que guiará esta Unidad. Pídales que lo relacionen con el título, guíe el Declaración de los comentario con preguntas como: ¿qué Derechos del Niño, 1959 aspecto del derecho N°10 recoge el título de la Unidad? ¿Cómo se relacionan la paz y la vida? ¿Quiénes deben cuidar la paz y la vida? ¿Por qué es necesario que los “Tenemos derecho niños y niñas la defiendan activamente? a ser educados para construir la paz y Prosiga su análisis con la imagen de los la fraternidad”. niños que llevan la bandera de la Marcha mundial por la paz. Consúlteles:¿cuándo y dónde se inició esta marcha? ¿Cuál es su propósito? ¿Cuándo pasó por Chile? ¿Cómo fue recibida? Cierre la actividad relacionando esta imagen de la marcha con el derecho que enmarca la Unidad. Actividades complementarias Invite a sus estudiantes a pintar un mu- ral con este motivo en las paredes del patio de su colegio o en aquellas pare- des que lo circunden por el exterior. Íns- Antes de comenzar... telos a participar en esta tarea colectiva aportando su creatividad en las imáge- Observa las imágenes de estas páginas y responde: nes que pintarán, los textos o frases que 1. ¿Qué te sugiere la imagen de esta ronda sobre la Tierra? 5. ¿Sabes que crecer y ser educado en la paz y her- mandad es un derecho de los niños reconocido pueden agregar y los colores o símbolos 2. ¿Crees que sea posible que todos los pueblos del por la mayoría de las naciones del mundo? que pueden incorporar. Como una ma- mundo puedan vivir en hermandad? 6. ¿Qué piensas de este derecho? ¿Crees que es nera de firmar la creación, pídales que 3. En tu opinión, ¿qué se necesita para que la huma- respetado? nidad sea capaz de alcanzar la paz?¿Qué propon- 7. Comenta con tu curso estas imágenes y las res- estampen sus manos con diferentes co- drías tú? puestas que has dado a estas preguntas. Luego lores en el mismo muro. 4. ¿Hay hechos que te entristezcan y te impidan so- reflexiona en común cuánto y cómo se respeta ñar con la paz mundial? este derecho. Unidad 6: ¡Por la paz y la vida! 141 Información complementaria Estrategias diferenciadas La marcha Mundial por la Paz y la No Violencia fue lanzada durante el Sim- Para que sus estudiantes comprendan mejor la relación entre el de- posio del Centro Mundial de Estudios Humanistas en Parques de Estudio y recho abordado en esta Unidad y la necesidad de promover la paz Reflexión – Punta de Vacas (Argentina) el 15 de noviembre de 2008. mundial, puede proyectar en clases el siguiente recurso audiovisual: Esta Marcha pretende crear conciencia frente a la peligrosa situación Adhesión a la Marcha Mundial por la Paz: http://www.youtube.com/ mundial que atravesamos, marcada por la elevada probabilidad de watch?v=E4e3c97YwVw conflicto nuclear, por el armamentismo y por la violenta ocupación militar de territorios. Es una propuesta de movilización social sin pre- Habilidades implicadas: observar, relacionar, opinar, crear y representar. cedentes, impulsada por el Movimiento Humanista a través de uno de sus organismos: Mundo sin guerras. En la página web, www.theworldmarch.org/index.php?lang=esp (ac- ceso 07 de octubre 2010) podrá encontrar noticias e informaciones referidas al tema. Guía didáctica para el docente / Lenguaje 6º básico 237
  • 238.
    Sugerencias metodológicas Modele usted la primera lectura de este Evaluación diagnóstica poema. Luego, interróguelos acerca de la experiencia de escuchar poesía. Pregúnte- les: ¿qué sintieron? ¿Advirtieron la repeti- I. Antes de comenzar, revisa cuánto sabes del tema y contenidos que se tratan esta unidad. Para ello lee atentamente los siguientes textos: ción de sonidos al final de cada verso? ¿Qué efecto les provocó? Pregúnteles también Conoce a la autora... acerca del contenido del poema, sugiéra- ¿En dónde tejemos la ronda? Gabriela Mistral Gabriela Mistral les que se apoyen en la ilustración que lo (1889 -1957) ¿En dónde tejemos la ronda? complementa. Guíe el análisis e interpreta- ¿La haremos a orillas del mar? ción con preguntas como: ¿qué les sugiere El mar danzará con mil olas haciendo una trenza de azahar. una ronda? ¿Amistad, unión, alegría? ¿Qué propósito o finalidad tiene esta ronda? ¿Por ¿La haremos al pie de los montes? El monte nos va a contestar. qué participan en ella los elementos de la ¡Será cual si todas quisiesen, naturaleza unidos a los niños y niñas? las piedras del mundo, cantar! Poetisa y escritora chi- Finalmente, promueva una segunda lec- lena,nacida en Vicuña. Des- ¿La haremos, mejor, en el bosque? tura silenciosa y dé paso a la evaluación. de muy joven escribió poesía y ejerció como maestra rural. La voz y la voz va a trenzar, y cantos de niños y de aves En 1914 ganó el concurso se irán en el viento a besar. Actividad complementaria Premios Florales organizado por la Sociedad de artistas y escritores de Chile. Desde ¡Haremos la ronda infinita! Proponga a sus estudiantes una in- entonces, desarrolló una ¡La iremos al bosque a trenzar, vestigación en torno a la vida y obra de destacada trayectoria como poeta, educadora y escritora la haremos al pie de los montes y en todas las playas del mar! Gabriela Mistral. Sugiérales alguna in- hasta alcanzar el premio nobel en 1945. formación pertinente y colabore en la En Chile recibió el pre- Gabriela Mistral. Ternura. Santiago: Editorial Universitaria, 2004. organización de la misma, para que esta mio Nacional Literatura en Unidad Después de leer 1 1951. Entre sus numerosas se concentre en aspectos centrales de la obras, destacan: Desolación (1922), Ternura (1924),Tala obra mistraliana, sus aportes relevantes a (1938), Lagar (1954), Poema II. Responde: la literatura y la educación. de Chile (1967). 1. ¿De qué se habla en este texto? 2. ¿Cómo puedes identificar a su emisor? Recomiende la búsqueda de información 3. ¿Qué propone este emisor y qué decide hacer? tanto en bibliotecas (incluida la de su es- Nuevas palabras 4. ¿Qué cosas dichas te parecen extrañas o difíciles de realizar? ¿Por qué? cuela o municipalidad), como en Internet. Azahar: flor del limonero y 5. ¿En qué sentido se usa la palabra “tejer”? del naranjo; pequeña, aromá- Para finalizar, pídales que expongan oral- tica y de color blanco. 6. ¿Cómo es el lenguaje y la forma de ordenar lo escrito? mente sus resultados ante el curso. 7. ¿En qué se diferencia este lenguaje del empleado en otros textos que has leído? Menciona ejemplos. Al exponer información, recomiende el em- 8. ¿Te gustó esta lectura? ¿Por qué? Escoge alguna expresión que te sirva de ejemplo y explica por qué te gustó o no te agradó. pleo de organizadores gráficos y fichas- sín- tesis, que sus estudiantes pueden crear en el programa de presentaciones multimedia, 142 Unidad 6: ¡Por la paz y la vida! para luego presentarlas en un proyector. Información complementaria Estrategias diferenciadas Cantos y rondas (G. Mistral) A quienes les haya resultado difícil la comprensión del mensaje del El canto tiene, entre otros efectos, el de unir las rondas de niños de poema, recomiéndeles analizar por separado solo algunos aspectos países enemigos, se acercan y rompen juntos a cantar (Ternura, p. 65). centrales, tales como la construcción basada en una pregunta rei- Pero la ronda no solo une niños distantes, une además niños y na- terativa: “¿En donde tejemos la ronda?”. Al respecto, pregunte a sus turaleza (Desolación, p. 111 y 113). La ronda lleva a cantar un verso estudiantes: ¿quién hace esta pregunta? ¿Se logra responder? ¿Es idéntico a toda la comunidad y “todos cantando se unieron” (Desola- real esta ronda? ¿Qué significará hacer una ronda infinita? ción p. 112) y “Haremos la ronda infinita” (Desolación, p. 111). Tam- Habilidades implicadas: escuchar, relacionar, analizar, interpretar. bién, el hombre, gracias a esta acción, puede bañar de cantos su propia tierra (Desolación p. 114) y elevarse, en una universalización ascendente, a cantar bajo la sombra del Creador (Ternura p. 71). Tomado de: http://www.gabrielamistral.uchile.cl/estudiosframe.html 238 Guía didáctica para el docente / Lenguaje 6º básico
  • 239.
    Unidad 6 Sugerencias metodológicas 6 Unidad Como experiencia previa a la evaluación escuche junto a sus estudiantes la can- ción “Todos juntos” del conjunto chileno Todos juntos Los Jaivas. Después de oírla, interrógue- Los Jaivas los acerca de su sentido o mensaje con Hace mucho tiempo que yo vivo preguntándome Tantas penas que nos van llevando a todos al final, preguntas como: ¿les gustó esta canción? para qué la tierra es tan redonda y una sola no más. cuántas noches, cada noche, de ternura tendremos Si vivimos todos separados que dar. ¿Por qué creen que se titula “Todos Jun- para qué son el cielo y el mar. Para qué vivir tan separados tos”? ¿Quiénes son los que deben estar Para qué es el sol que nos alumbra si la tierra nos quiere juntar si no nos queremos ni mirar. si este mundo es uno y para todos juntos? ¿Por qué? todos juntos vamos a vivir. Luego, pídales que comparen el mensaje En: Los Jaivas, Todos juntos, 1972. del poema. “¿En dónde tejemos la ron- II. Después de la lectura responde: da?” con la canción escuchada y conclu- 1. ¿Conoces esta canción? yan: ¿Qué elementos tienen en común? 2. ¿Quién es el sujeto hablante en ella? ¿En qué persona gramatical se expresa? ¿Cómo se relacionan ambas creaciones 3. ¿Cuál dirías que es el sentimiento expresado en ella? con el derecho del niño tratado en esta 4. ¿Qué relación tiene con el derecho a ser educado en la paz y la hermandad? Unidad? III. Con un compañero o compañera responde las siguientes preguntas, y luego anótalas en tu cuaderno: Posteriormente, invítelos a proseguir 1. ¿Qué semejanzas hay entre las obras leídas en esta sección? Comparen el lenguaje empleado, el tema o asunto del que hablan y el sentimiento que expresan. con la evaluación diagnóstica propuesta 2. ¿Qué impresión les causaron ambas obras? ¿Les gustaron? ¿Por qué? en esta página. 3. ¿Qué relación tienen ambos textos con la paz y la hermandad entre las personas y los pueblos? IV. Guiados por su profesor o profesora, compartan con su curso: Actividades complementarias 1. Escuchen la canción “Todos juntos” del conjunto chileno Los Jaivas y relean en común el poema “Todo es ronda” de Gabriela Mistral. Después de escuchar el tema original 2. Luego de esta experiencia, expresen en un afiche, poema, cuento, diálogo dramático u otra canción, el de la canción “Todos Juntos”, pída a sentimiento que les producen las obras tratadas en esta sección. 3. Hagan una exposición en el curso con los trabajos obtenidos. Inviten a sus padres o aprovechen instan- los alumnos que en grupos pequeños cias de reunión, para que puedan compartir sus creaciones con ellos. ideen una imagen que ilustre el men- saje de esta canción. Pregúnteles: ¿qué Autoevaluación revisa tu aprendizaje completando la siguiente pauta: Niveles de logros elementos y colores incorporarán a esta Después de desarrollar esta sección yo… Sí No Puedo mejorar composición? ¿Por qué? En una puesta 1 Reconozco diferencias entre los textos leídos en esta sección y los tratados en unidades anteriores. en común, pídales que las intercambien 2 Puedo identificar las ideas y sentimientos que se expresan en estos textos. y evalúen. 3 Soy capaz de reconocer la voz que se expresa en cada uno de ellos. 4 Puedo crear textos similares que se aproximen al contenido y a la forma de estas lecturas. 5 Identifico el género literario al cual pertenecen estos textos. Unidad 6: ¡Por la paz y la vida! 143 Información complementaria Estrategias diferenciadas Evaluación diagnóstica Proponga a sus estudiantes con mayor dificultad en captar los M. Scriven incluye la función de diagnóstico dentro de la eva- mensajes de las composiciones líricas, que hagan un juego de libre luación formativa. A pesar de que tiende a asociarse la función asociación en que liberen ideas y emociones a partir de las siguien- diagnóstica como una evaluación inicial, M. Scriven no la considera tes palabras: ronda, planeta, sol, mar, bosques, monte, playas, in- de este modo, sino que la concibe como una función recursiva, parte finito. Pida que hagan esta actividad en parejas. Uno propondrá las integrante de la evaluación formativa. Se lleva a cabo al inicio de palabras y las irá anotando, mientras el otro hace el juego de libre cualquier proceso de enseñanza-aprendizaje, para saber el punto asociación. Pida que, luego, intercambien los roles. Esto les facilitará de partida de los estudiantes, así como también para conocer sus tomar contacto con las emociones y evocar imágenes. necesidades de aprendizaje. Habilidades implicadas: escuchar, analizar, comparar, interpretar, crear. Tomado de: http://cvc.cervantes.es/ensenanza/biblioteca_ele/diccio_ele/ diccionario/funcionevaluacion.htm Guía didáctica para el docente / Lenguaje 6º básico 239
  • 240.
    Sugerencias metodológicas Antes de la lectura invite a sus estudiantes a Lectura central relacionar el título del poema y las ilustracio- nes que lo complementan (página 145) con el posible mensaje del texto. Converse con Conoce al autor... Tiempo de lectura ellos indagando acerca de sus conocimien- Efraín Barquero (1931-...) En esta sección te invitamos a leer un texto que alude a uno de los oficios artesa- nales más antiguos del mundo. En nuestro país es practicado, especialmente, por tos previos con la actividad del mimbre. artesanos de las regiones del centro y sur. Léelo atentamente, revisa las imágenes y desarrolla las actividades propuestas. Puede proponerles anticipadamente que traigan a esta clase algunos pequeños Antes de leer objetos de este material, para que tomen Observa atentamente la ilustración que acompaña la lectura y responde: contacto con este tipo de artesanía. Otra 1. ¿Qué trabajo realiza esta persona? ¿Sabes cómo se llama este oficio? Es el seudónimo de Efraín 2. posibilidad es que proyecte algún video Barahona Jofré. Tomó el ¿Tienes o conoces objetos de mimbre? ¿Para qué se emplean comúnmente? 3. ¿Conoces lugares de Chile en que practique este oficio? que muestre el oficio de los mimbreros. nombre de “barquero” del re- cuerdo de sus vacaciones de 4. ¿Ves alguna relación entre el mimbre y la poesía? Posteriormente, modele la primera lectura infancia cerca del río Maule en la ciudad de Constitución. 5. ¿Por qué crees que este texto relacionará ambas ocupaciones? Anticipa una del poema. Después de ella consúlteles si Nació en Piedra Blanca, Cu- posible respuesta y anótala en tu cuaderno. les gustó este poema, indague en su com- ricó, Chile. Estudió Derecho y Pedagogía en Castellano Mimbre y poesía prensión con preguntas como: ¿de qué o en la Universidad de Chile. Efraín Barquero Fue Jefe de Redacción de La de quién se habla en este poema? ¿Qué Gaceta de Chile y Agregado Mimbrero, sentémonos aquí en la calle, y armemos con tus hilos blancos y con mis hilos azules importancia se da al oficio del mimbrero? Cultural en Colombia (1970- 1973). Viajó a China, Cuba, los esenciales artefactos de uso diario: ¿Están de acuerdo con esta valorización? México. Se exilió en París la paz, la mesa, la poesía, la cuna, (1975) donde vivió hasta el canasto para el pan, la voz para el amor. 1 Posteriormente, invítelos a participar en 1999. Desde entonces vive en Armemos juntos las cosas más esenciales y más simples, una segunda lectura. En esta vaya incor- Marsella, Francia. En 1958 más hermosas y útiles, más verdaderas y económicas, porando el vocabulario nuevo al contexto. recibió el primer premio del Concurso Gabriela Mistral y para que cualquiera que pase nos comprenda y nos lleve. Nos ame, y se pueda servir de nosotros. Nos necesite, en 1999 obtuvo el Premio y podamos alegrarlo sin ninguna condición. 2 Actividades complementarias Municipal de Literatura con el libro La mesa de la Tierra. En Tú armarás el canasto que la lavandera agosto de 2008 fue galardo- necesita para sembrar la camisa más blanca, Proponga una visita a un lugar en don- nado con el Premio Nacional y yo armaré una canción con olor a jabón y a pureza de Literatura. de se trabaje la artesanía del mimbre o para que ella junto al río halle más dulce su trabajo. Tú tejerás la maleta para que el minero regrese, invite a algún artesano a que explique para que los novios se casen, para que el hijo pobre su oficio ante sus estudiantes. Otra Nuevas palabras vaya a la ciudad a conquistar un oficio. Y yo tejeré con los hilos más férreos de mi poesía opción alternativa es preparar una en- Esenciales: básicos, funda- el descanso más digno, el amor más profundo, la esperanza mentales. trevista a un mimbrero. En cualquier de Artefactos: aparatos, más grande, para que el obrero mire confiado su casa, los casos, releve la importancia de este utensilios. Férreos: fuertes, resistentes. y no parta el pan con recelo y a oscuras, oficio como una actividad sencilla, y al Recelo: temor, desconfianza. para que los recién casados puedan anidar todos los pájaros servicio de la vida. Presente al tejedor de mimbre como un “tejedor de vida y 144 Unidad 6: ¡Por la paz y la vida! esperanza”. Explique esta idea. Información complementaria Estrategias diferenciadas Chimbarongo, capital del mimbre Refuerce la experiencia de lecturas poéticas en aquellos estudiantes Chimbarongo es la cuna de la artesanía en mimbre del país. Junto con mayor dificultad en captar las características de este género. Pí- con la actividad agrícola, constituye una de la principales fuentes dales que subrayen las expresiones que se salen de la lógica normal económicas de los habitantes de esta ciudad, ubicada en la Sex- y cotidiana, y colabore con ellos en su interpretación. ta Región. Esta comuna es conocida nacional e internacionalmente Habilidades implicadas: escuchar, relacionar, analizar, comparar, debido a la fama alcanzada por la artesanía en mimbre desarrollada interpretar. familiarmente por habitantes de la comuna. Estas artesanías se exhi- ben y se venden en forma permanente en locales ubicados a ambos lados de la Carretera Panamericana, en las afueras de la comuna de Chimbarongo. Tomado de: http://www.biblioredes.cl/BiblioRed/Nosotros+en+Internet/ juan+pablo+vega+morales/Mimbre 240 Guía didáctica para el docente / Lenguaje 6º básico
  • 241.
    Unidad 6 Sugerencias metodológicas 6 Unidad Invite a los estudiantes a contestar la actividad de comprensión lectora, in- dicándoles que subrayen en el Texto y no tengan que apartarse por una gota de agua, la o las expresiones que sean clave para que el hijo menor halle la herramienta en su sitio y no tenga que volverse porque otros la escondieron. para las respuestas. Terminada la ac- tividad, evalúe las respuestas y valide Mimbrero, hermano mío, qué es bello nuestro oficio cuando a ti te encargan una cuna y a mí una esperanza, las correctas. cuando a ti te piden una mesa, un velador, un canasto, y a mí un arma que defienda ese amoblado tan simple. 3 Actividades complementarias Qué es bella la jornada cuando tocamos con el mimbre o las canciones Oriente a las alumnas y alumnos para la forma desnuda de la vida: su cintura de trigo, sus senos llenos de luna, su vientre cubierto de musgo, que realicen una coreografía del poema sus muslos como ríos, sus brazos como ramas, leído. Pida a sus estudiantes que se co- sus ojos como un camino en paz bajo la noche. ordinen y asesoren por los docentes de Qué es bello nuestro oficio cuando tentamos este cuerpo y yo le pongo el nombre más dulce del amor, Educación Musical y Educación Física y con mi verbo le digo: levántate, eres libre, para realizar esta tarea. labora en paz, procrea primaveras y veranos, y lega a toda la tierra tu apellido Y tú, oh mimbrero hermano, le vas tejiendo Información complementaria todos los artefactos que ella necesita para repartir el pan entre sus hijos: Coreografía canastos para almacenar la nieve y la salud, pequeños cestos para guardar polen y semillas ¿Cómo estás leyendo? 1. Arte de componer bailes. 2. f. Arte de una primavera a otra, cunas para continuar 1 ¿Qué elementos entre los de representar en el papel un baile por el sol fecundo, maletas para traer la lluvia, mesas para que las hojas caigan y vuelvan a ser verdes, nombrados no pueden te- jerse con mimbre? medio de signos, como se representa un y sillas para descansar delante de la paz ganada. 2 ¿Qué propone el hablante al mimbrero? canto por medio de notas. 3. f. Arte de Efraín Barquero. Antología. Santiago: Lom, 2000. 3 ¿Por qué el hablante con- la danza. 4. f. Conjunto de pasos y figu- siderará bello su oficio? ras de un espectáculo de danza o baile. Tomada de: http://buscon.rae.es/draeI/ Después de leer Nuevas palabras I. Responde en tu cuaderno. Musgo: planta muy pequeña 1. ¿Cuál es el oficio del hablante de este texto? ¿A qué invita al mimbrero? que crece en lugares húmedos. 2. ¿Qué expresiones del texto describen el trabajo del mimbrero? ¿Cuáles se refieren al de poeta? Subraya ambas con diferente color. Procrea: del verbo procrear. Reproducir, engendrar. 3. ¿Qué importancia le da el hablante, al oficio del mimbrero? Lega: del verbo legar. Dejar 4. Según él, ¿en qué se parece el oficio de mimbrero al de poeta? herencia en testamento. Fecundo: fértil, que produce 5. ¿Para qué escribe el hablante? ¿Por qué considera como su hermano al muchos frutos. mimbrero? Unidad 6: ¡Por la paz y la vida! 145 Estrategias diferenciadas Acompañe en el aprendizaje a aquellos alumnos y alumnas de rendimiento más lento, para que logren interpretar las imágenes y figuras literarias e incorporarlas al poema. Pídales que subrayen expresiones que les llamen la atención, les resulten bellas o no tengan lógica. Propóngales ejem- plos como: “El canasto que la lavandera necesita para sembrar la camisa más blanca”, “canastos para almacenar la nieve y la salud”. Explique la libertad del hablante para predicar de sujetos animados o inanimados, acciones imposibles o ilógicas. Habilidades implicadas: analizar, evaluar, crear. Guía didáctica para el docente / Lenguaje 6º básico 241
  • 242.
    Sugerencias metodológicas Revise con sus estudiantes el ítem de Lectura central selección múltiple; reevalúe si han incor- porado a sus aprendizajes esta modalidad de pregunta. Pregúnteles si siguieron las II. Responde las siguientes preguntas encerrando en un círculo la alterna- tiva correcta. indicaciones para responder los ejercicios; 1. De acuerdo con la lectura, ¿a qué crees que se refiere el hablante cuando explíqueles que es posible responder en el dice que el mimbrero teje con hilos blancos y él con “hilos azules”? mismo texto. Como estrategia que favo- a) Los hilos blancos son las varillas de mimbre, los azules corresponden a los sueños del hablante. rece la comprensión de estas preguntas, b) Los hilos blancos corresponden al mimbre, los azules a la tinta con que recomiende cotejar sus respuestas con el escribe el poeta. c) Los blancos son hilos de verdad, los azules son imaginarios. texto leído, especialmente cuando se pide d) Las varillas son la materia blanca y pura, las palabras soñadoras y azules. identificar afirmaciones hechas en el texto. 2. ¿Qué situaciones y objetos se nombran en el texto? Pídales que subrayen los versos de donde a) Situaciones cotidianas. se extrajeron las opciones correctas. b) Situaciones tristes. c) Situaciones divertidas. Introduzca los conceptos de afirmación d) Situaciones extraordinarias. literal y de inferencia aplicados al proceso 3. ¿Cuál de estas verdades se expresa en el texto? de comprensión lectora del nivel. (Mapa 3 a) La fraternidad o hermandad con los demás. b) La responsabilidad ante el trabajo. de progreso de lectura). Inste a que co- . c) La honradez de un hombre sencillo. menten sus respuestas y expliquen cómo d) La poca importancia de un oficio. llegaron a ellas. 4. En este texto, ¿qué acción realizan en común el mimbrero y el hablante? a) Cantar. Actividades complementarias b) Tejer. c) Conversar. Proponga a los estudiantes que reuni- d) Pensar. dos en parejas confeccionen otras pre- 5. Las siguientes características: guntas de selección múltiple. Esto les Unidad 1 “…cintura de trigo,…senos llenos de luna,…vientre cubierto de mus- ayudará a familiarizarse con esta mo- go,… muslos como ríos, …brazos como ramas,… ojos como un cami- no en paz bajo la noche”. dalidad de evaluación, a la vez que les permitirá entrenar habilidades de com- El hablante las atribuye a: a) Una lavandera. prensión, análisis y síntesis implicadas b) La poesía. en su construcción. c) La vida. d) La Tierra. Sugiera que intercambien sus preguntas 6. De acuerdo con el texto se puede proponer que la expresión “cunas para con otros compañeros y compañeras, continuar el sol fecundo", significa: solicitándoles que las respondan. Así po- a) Guardar la vida. drán coevaluar sus preguntas. Finalmen- b) Aprovechar la vida. c) Proteger la vida. te, en una puesta en común invítelos a d) Continuar con la vida. revisar la actividad con el curso. En esta instancia, reevalúe las preguntas y valide 146 Unidad 6: ¡Por la paz y la vida! las respuestas correctas. Información complementaria Estrategias diferenciadas La lectura presenta tres niveles de comprensión, que se pueden en- A los alumnos y alumnas que presenten dificultades en la com- señar a los estudiantes con “nombres de fantasía” que les ayuden a prensión del nivel inferencial de lectura puede exhibirles lámi- comprender de dónde pueden extraer la respuesta. nas en donde observen una situación, que deban interpretar El literal o textual: se puede llamar “ahí mismo”, esto quiere decir, para comprender. que la respuesta se encuentra en la misma lectura y que, incluso, Un buen ejemplo es la imagen de entrada a esta Unidad (página puede ser subrayada. 140). En esta no se afirma literalmente que los niños y niñas deban El inferencial: puede nominarse como “pensar y buscar”, esto sig- aceptar y convivir en paz y armonía con otros niños y niñas del nifica que, frente a una pregunta inferencial, el estudiante debe pen- mundo. Sin embargo, existen en él “claves visuales” que permiten sar y buscar marcas textuales para hallar la respuesta. “inferir” (deducir o extraer) esta idea. Estas son las distintas razas y vestimentas de los niños, el hecho de estar juntos en una ronda El valorativo: que puede llamarse “en mí mismo”. Esto quiere decir y en una actitud de alegría y aceptación. que el estudiante encontrará la respuesta en sí mismo, porque la respuesta pedida se basa en sus valores y opiniones personales. Habilidades implicadas: analizar, identificar, seleccionar, evaluar. 242 Guía didáctica para el docente / Lenguaje 6º básico
  • 243.
    Unidad 6 Sugerencias metodológicas 6 Unidad Prosiga con la actividad de comprensión lectora, permitiendo a los estudiantes comentar sus respuestas. Oriente los III. Organicen pequeños grupos de discusión para analizar y comentar la lectura. Apoyen sus comentarios en las siguientes preguntas. comentarios para que justifiquen sus 1. ¿Qué sentimientos o sensaciones experimentaron al leer este texto? resultados. 2. ¿Qué les ha parecido que alguien destaque el oficio del mimbrero y dé im- portancia a los utensilios de uso diario que él fabrica? Apóyelos en la tarea de investigación, 3. ¿Con qué relaciona el hablante a estos objetos?¿Están de acuerdo con que proporcionándoles algunas fuentes o esos elementos son esenciales? Mencionen ejemplos. datos útiles. Oriente y revise la presen- 4. ¿Cómo se relaciona lo expresado en este texto con la paz y la hermandad? ¿Contribuyen los oficios de poeta y mimbrero a estos valores? tación de la misma. 5. Seleccionen en la columna B, la expresión que caracterice a la persona y su oficio presente en la columna A. Cierre la actividad solicitándoles a los A B estudiantes que respondan la pauta de Lavandera Servicial, honesto y sencillo. autoevaluación, después de que escri- Poeta Amor que produce vida. ban en sus cuadernos una reflexión de Mimbrero Anima y da esperanza para vivir. por qué consideran que obtienen esa Novios Trabajadora y esforzada. evaluación. Pida que comenten al curso 6. De acuerdo con lo afirmado por el hablante: sus conclusiones. “yo tejeré con los hilos más férreos de mi poesía//el descanso más dig- no, el amor más profundo, la esperanza//más grande,…” La misión o tarea del poeta es: Actividades complementarias a) Proteger la vida. b) Dar esperanza. Organice un foro donde los estudian- c) Provocar alegría. tes expresen sus opiniones sobre la d) Servir de refugio. importancia del derecho del niño a ser IV. Guiados por su profesor o profesora , comenten sus respuestas con el curso. educado en la paz y la hermandad de Luego investiguen sobre el oficio del mimbrero, construyan una presentación mul- timedia, en donde puedan ver imágenes y las creaciones de estos artesanos. los pueblos. Puede también trabajar con los alumnos Autoevaluación revisa tu aprendizaje completando la siguiente pauta: Niveles de logros y alumnas en la creación de un collage. Al terminar esta sección yo: Sí No Puedo mejorar Pida que recorten revistas y extraigan 1 Sentí agrado al leer este texto. diversas palabras: verbos, sustantivos, 2 Logré identificar los sentimientos e ideas presentes en él. adjetivos, o pequeñas frases y oraciones 3 Pude imaginar y sentir lo expresado en el texto. que consideren se relacionan o pueden 4 Logré comprender el sentido del título. vincularse con el tema tratado. Pídales 5 Identifiqué a este texto como un poema. 6 Logré valorar el oficio del mimbrero. que las peguen y ordenen de tal manera 7 Me gustaría leer otros poemas de Efraín Barquero. que creen nuevos menajes referidos al tema de la paz y la hermandad entre los pueblos. Ínstelos a compartir y exponer Unidad 6: ¡Por la paz y la vida! 147 sus trabajos como curso. Información complementaria Estrategias diferenciadas El collage consiste en la yuxtaposición de elementos dispersos y Invite a los estudiantes con mayor dificultad en la comprensión del dispares sin proponerse una intrínseca unión entre ellos, a través poema leído a que observen las ilustraciones que aparecen en las de un expresivo elemento de asociación, por lo cual se entrega una páginas 145-147. Pregúnteles: ¿a qué momentos o situaciones alu- imagen fragmentada, sin posibilidad de abarcarla en una unidad glo- didas en el poema corresponden las ilustraciones de estas páginas? bal de sentido. Pídales que busquen los versos correspondientes y luego pregúnte- Carmen Balart e Irma Césped. Estrategias para estimular la creatividad a través de les: ¿qué importancia tienen estos personajes en el poema? ¿Estas la enseñanza de la lengua materna. Santiago: UMCE, 1997. imágenes ayudan a comprender el mensaje del poema? ¿Cuál crees que es ese mensaje? Habilidades implicadas: analizar, seleccionar, investigar, evaluar, crear. Guía didáctica para el docente / Lenguaje 6º básico 243
  • 244.
    Sugerencias metodológicas Inicie esta sesión explorando en los co- Lectura central Conoce el texto nocimientos previos que poseen sus es- tudiantes en torno al género lírico. Dirija las preguntas hacia la finalidad y género El género lírico y la obra poética (rasgos) del poema leído. Anote en la pi- Los textos que has leído en las secciones anteriores forman parte del género lírico, ¿cuánto sabes de este género literario? ¿Qué características tienen las zarra las características que mencionen obras que pertenecen a él? Para responder a estas preguntas observa el siguien- los estudiantes. Luego vaya leyendo con te organizador gráfico. ellos el organizador gráfico que presen- El título del poema, siempre El autor es el poeta, hombre o mujer ta los contenidos del género lírico. Para abre la experiencia poética. real, que ha escrito la obra lírica. que sea clarificadora la explicación puede crear un cuadro comparativo en la piza- Mimbre y poesía Efraín Barquero rra, en donde se aprecien los tres géne- Mimbrero, sentémonos aquí en la calle, Hablante lírico: persona ros literarios: lírico, narrativo y dramático. y armemos con tus hilos blancos y con mis hilos azules los esenciales artefactos de uso diario: o voz hablante que crea Procure que este cuadro lo completen los Objeto lírico: es el objeto, la paz, la mesa, la poesía, la cuna, el canasto para el pan, la voz para el amor. el poeta, para expresar el persona o situación que motivo lírico. propios estudiantes a través de una llu- provoca la expresión lírica Armemos juntos las cosas más esenciales y más simples, via de ideas. Finalmente, indíqueles que del poeta, manifestada a más hermosas y útiles, más verdaderas y económicas, través del hablante lírico. desarrollen la actividad 1 de esta página. para que cualquiera que pase nos comprenda y nos lleve. Nos ame, y se pueda servir de nosotros. Nos necesite, Motivo lírico: emoción y podamos alegrarlo sin ninguna condición. particular del poeta frente Actividades complementarias Tú armarás el canasto que la lavandera a un objeto, que lo mueve a escribir una obra lírica. necesita para sembrar la camisa más blanca, Estrofa: es el conjunto El motivo lírico correspon- Proponga a los estudiantes la lectura y de versos, que se separa y yo armaré una canción con olor a jabón y a pureza para que ella junto al río halle más dulce su trabajo. de al mensaje esencial del visualmente de los demás poema lírico. análisis de algún otro poema en el que por un espacio. Tú tejerás la maleta para que el minero regrese, para que los novios se casen, para que el hijo pobre puedan reconocer los principales compo- vaya a la ciudad a conquistar un oficio. nentes del género lírico: hablante, objeto, motivo y temple de ánimo. Apoye el tra- El verso es cada línea del poema. Los versos poseen un número de- terminado de sílabas, que da ritmo a la obra lírica. También es común bajo, sugiera que lo desarrollen en pare- ver que se encadenan con otros por el sonido final, esto es lo que se jas. Posteriormente, revise los resultados conoce como rima. en una puesta en común con el curso. Actividad 1 Después de observar el organizador gráfico, responde en tu cuaderno: 1. ¿Cuál es el motivo lírico del poema "Mimbre y poesía"? 2. ¿En qué estrofa se encuentra este motivo? 3. ¿Qué diferencia hay entre poeta y hablante lírico en un poema? 4. ¿En qué verso el hablante invita al mimbrero a trabajar juntos? 148 Unidad 6: ¡Por la paz y la vida! Información complementaria Estrategias diferenciadas Temple de ánimo del hablante Sugiera a los estudiantes, con mayor dificultad para diferenciar y Corresponde al estado anímico del hablante, aquel que logra trans- retener los conceptos presentados en el organizador gráfico, que mitir en el poema. Corresponde a la manifestación de las emociones confeccionen juegos de memorización e identificación con los con- o sentimientos que invaden al hablante y que se reflejan en su escri- ceptos clave. Pueden crear, por ejemplo: crucigramas, sopas de le- tura: temor o inseguridad, dicha, regocijo, pesimismo, pesadumbre, tras, fichas o tarjetas-resumen, entre otros. rabia, incertidumbre, entre otros. Habilidades implicadas: lectura comprensiva de textos visuales, Tomado y adaptado de: http://www.escolares.net/trabajos_interior.php?Id=526 identificar, relacionar, sintetizar. 244 Guía didáctica para el docente / Lenguaje 6º básico
  • 245.
    Unidad 6 Sugerencias metodológicas 6 Unidad Explique el concepto de género lírico, de rima y verso libre, entregado en esta pá- gina. Ordena y sintetiza tu aprendizaje Le sugerimos que comience por desa- El género lírico Es aquel que incluye a todos los textos poéticos: poemas, canciones o prosa poética; cuya fiarlos a reconocer las partes externas de Saber más finalidad es romper con el lenguaje común, asociando imágenes, sonidos y significados de algún otro poema que usted les muestre un modo libre, dando mayor importancia a la expresión de las emociones del hablante y la La rima es la igualdad o seme- forma que adquiere el mensaje, para expresar con fuerza lo que este quiere comunicar. janza de sonido entre dos o más como ejemplo (verso, estrofa, rima). versos, a partir de la última sílaba En estas obras las palabras son escogidas cuidadosamente por el emisor, no solo por su significado, sino también por la armonía de sus sonidos. Debido a estas caracterís- acentuada. Existen básicamente dos formas: Posteriormente ejemplifique otros aspec- ticas, en los textos poéticos predomina la función expresiva o emotiva del lenguaje. La rima consonante o perfecta tos entregados en la definición: libertad presenta sonido idéntico (igualdad Actividad 2 de vocales y consonantes). Ejem- de expresión, predominio de las emocio- En parejas, examinen los siguientes ejemplos y respondan en su cuaderno: plo: espera – madera, La rima asonante o vocal ofrece nes, ruptura con el lenguaje común. 1. ¿Es posible hacer lo afirmado en estos versos? un sonido parecido, porque solo las vocales son iguales. Ejemplo: Finalice esta sesión solicitándoles que “Cuando tocamos con el mimbre // o las canciones, // la forma desnu- ronda – olas, trenzar – mar. respondan la pauta de autoevaluación. da de la vida” El poema “Mimbre y Poesía”, ana- ¿Qué significado pueden dar a esta expresión? Expliquen. lizado en esta sección, no tiene En una puesta en común, comente los rima, porque corresponde al lla- 2. En los siguientes versos: mado “verso libre” resultados de ella. “su cintura de trigo//sus ojos como un camino en paz bajo la noche”. ¿Qué cualidades o características se atribuyen a la vida? Actividades complementarias Invite a los estudiantes a investigar acer- Recursos para la creación poética ca de otro tipo de forma poética. Por Las obras del género lírico emplean varios recursos para lograr un efecto de sentido y cierta musicalidad en el mensaje que construyen. Entre estos recursos destacan Saber más ejemplo: los caligramas, odas, sonetos, fundamentalmente: la rima, el ritmo, y las figuras literarias. El verso libre es un verso sin rima ni cantidad preestablecida etcétera, para que delimiten su investi- Actividad 3 de sílabas. Empezó a utilizarse a mediados del S.XIX y se consolidó gación.Sugiérales buscar algunas formas 1. En parejas, busquen información acerca de qué son las figuras literarias y a principios del S.XX. que sean pertinentes para el nivel. Pída- den algunos ejemplos. les que entreguen esta información en 2. Apliquen su conocimiento al poema leído y reconozcan en él algunas figuras literarias. Ejemplifiquen con el verso en que estas se hayan utilizado. una exposición oral frente al curso. Autoevaluación revisa tu aprendizaje completando la siguiente pauta: Niveles de logros Al terminar esta sección, yo: Sí No Puedo mejorar 1 Identifico el género lírico y las obras que pertenecen a él. 2 Reconozco los principales elementos de un poema lírico. 3 Comprendo la finalidad de este género y la relaciono con la función expresiva del lenguaje. 4 Identifico algunos recursos empleados en los poemas líricos leídos. Unidad 6: ¡Por la paz y la vida! 149 Información complementaria Estrategias diferenciadas Poema colectivo Solicite a los estudiantes menos aventajados o con más dificultades Los surrealistas buscaban una creación colectiva, que entroncara con en la comprensión de textos líricos, que en algún poema trabajado el inconsciente colectivo. Para ello se reunían en grupos pequeños y al previamente (puede ser la misma lectura centra), subrayen todas circular de un papel nacía un poema. Cada línea correspondía a uno las palabras que aludan a sentimientos y objetos nombrados, y que de los integrantes que doblaba lo escrito, para que continuara el otro las anoten en sus cuadernos. Luego, ínstelos a que evalúen: ¿quién y así sucesivamente. expresa estos sentimientos? ¿Cuántas veces se mencionan? ¿Quién (Balart, Carmen y Césped, Irma., 1997, nombra esos objetos? ¿Para qué los nombra? A partir de este ejer- Estrategias para estimular la creatividad a través de la enseñanza de la lengua cicio, puede pedirles que deduzcan quién es el hablante, cuál es su materna, Chile, UMCE.) temple de ánimo y su objeto lírico. Habilidades implicadas: comprender, identificar, relacionar, sintetizar. Guía didáctica para el docente / Lenguaje 6º básico 245
  • 246.
    Sugerencias metodológicas Conecte este contenido con el tratado en Lectura central Palabras del texto la página 124, respecto a los pronombres mostrativos. Reitere o refuerce la función básica del pronombre, referida a sustituir Los pronombres: al nombre. Escriba en la pizarra algunos palabras en lugar del nombre ejemplos. Luego, invite a sus estudiantes En la unidad anterior revisaste los pronombres demostrativos, encargados de mos- a desarrollar la actividad 1 de esta página. trar dónde están situados los seres, cosas o ideas con respecto al emisor y al recep- tor. En esta unidad nos ocuparemos de otro tipo de pronombres cuya finalidad es Posteriormente, explíqueles el concepto evitar la repetición de un mismo nombre cuando construímos un texto. de pronombre personal. Relaciónelo con Actividad 1 las personas gramaticales; explíqueles 1. En los siguientes versos del poema leído: cómo puede reemplazar a las personas ¿A quiénes corresponden los nombres destacados “tú” y “yo”? “(…)Tú armarás el canasto que la lavandera necesita cuando son sujetos (yo, tú, él, etcéte- y yo armaré una canción con olor a jabón y a pureza” ra), cuando son objetos directos (nos, 2. En el siguiente ejemplo: te, lo, la, etcétera), cuando son objetos le vas tejiendo indirectos (mí, te, le, etcétera) u objetos todos los artefactos que ella necesita. circunstanciales (conmigo, contigo, con- ¿A qué personas se refieren las palabras “le” y “ella”? sigo). 3. ¿A quiénes pueden nombrar simultáneamente, o al mismo tiempo, las pa- labras destacadas en rojo? para que cualquiera que pase nos comprenda y nos lleve. Actividades complementarias Nos ame, y se pueda servir de nosotros. 4. ¿Puedes adelantar cómo se llaman estas palabras y cuál es su función? Proponga a sus estudiantes buscar ejem- plos que ilustren las diversas situaciones en que el pronombre reemplaza al sus- Ordena y sintetiza tu aprendizaje tantivo referido a personas gramaticales. Los pronombres personales Son palabras cuya función es reemplazar los nombres o sustantivos que se refieren De preferencia emplee las obras líricas a las personas o sujetos de una oración. En los ejemplos anteriores pudiste com- tratadas en esta Unidad. probar cómo con la palabra “tú”, se hacía una referencia directa al mimbrero, con la palabra “yo” una alusión al hablante, y con la expresión “le” otra alusión al mimbrero, Ejemplo: “yo vivo preguntándome”, “el pero agregando la idea de lo que él hace para otro. La palabra “ella” se refería a la lavandera sin nombrarla, y finalmente, la expresión “nos” podía aludir al mimbrero y sol que nos alumbra”/, “la tierra nos hablante juntos. quiere juntar”/. ¿Para qué empleamos los pronombres? Los pronombres, en general, se emplean para sustituir los nombres (sustantivos o sujetos) que ya hemos mencionado en un texto con el fin de evitar repeticiones mo- nótonas, de modo que el mensaje resulte más claro y sencillo. Los pronombres personales, tienen como función básica sustituir a las tres personas gramaticales: la primera referida a la persona que habla (yo); la segunda, destinada a la persona con quien se habla (tú); y la tercera, que alude a otra persona o cosa de quién se habla (él, ella, ello). 150 Unidad 6: ¡Por la paz y la vida! Información complementaria Estrategias diferenciadas Pronombre personal: los pronombres personales son los que hacen Un método didáctico que fomenta la comprensión de lectura es la referencia a alguna de las tres personas gramaticales –primera: la entrega de textos incompletos. En este caso puede aplicarlo a los persona que habla; segunda: la persona a quien se habla; y terce- pronombres personales omitidos en el enunciado. Proponga a sus ra: la que se refiere a cualquier otra persona o cosa–. Pueden ser estudiantes, que necesiten reforzar este contenido, que ejerciten átonos: me, te, se, nos, os, lo(s), la(s), le(s); o tónicos: yo, tú, vos, él, completando enunciados u oraciones en las que deban reponer el ella(s), ello(s), usted(es), nosotros/as, vosotros/as, mí, ti, sí. pronombre omitido. Para ampliar la información puede visitar la página web www.profe- Habilidades implicadas: identificar, relacionar, aplicar. sorenlinea.cl/castellano/Pronombre.htm 246 Guía didáctica para el docente / Lenguaje 6º básico
  • 247.
    Unidad 6 Sugerencias metodológicas 6 Unidad Explique el cuadro que describe los ca- sos o tipos de pronombres personales. También pueden cumplir otras funciones como: complementar o formar parte de una pre- Comparta con sus estudiantes suficien- posición (conmigo, contigo), ser complemento directo (persona sobre la que recae la ac- tes ejemplos que sirvan para ilustrar ción: te llamé), o complemento indirecto (persona a quien se destina la acción: le llamé). Observa el siguiente cuadro que describe estos casos o situaciones gramaticales. cada caso. Los pronombres personales También puede aprovechar esta ins- Persona Número Género Cuando es Cuando acompaña a Cuando es Cuando es tancia para corregir algunas expresio- sujeto una preposición complemento directo complemento indirecto nes incultas de uso frecuente entre Singular Yo Me Primera Masculino Nosotros Mí, conmigo los hablantes chilenos, tales como: Plural Nos Femenino Nosotras “se me le cayó”, “me voy a operarme”, Singular Tú Te Segunda Ti, contigo que implican un uso incorrecto por la Masculino Vosotros Plural Femenino Vosotras Os reiteración del mismo pronombre o la Singular Masculino Femenino Él Ella Lo La Le, se Le, se presencia de dos pronombres juntos Tercera Neutro Ello Lo Le, se en una misma expresión. Masculino Ellos Los Le, se Plural Femenino Ellas Las Le, se A través ejemplos como estos pida a La pronominalización sus estudiantes que rastreen otros. Para Cuando empleamos un pronombre para reemplazar el nombre de un sujeto que ya Saber más destacar el uso culto enfatice la función hemos nombrado, estamos aplicando un recurso llamado pronominalización. Nom- bre que deriva del uso de los pronombres personales, para evitar las repeticiones Los pronombres personales: del pronombre y su empleo correcto. innecesarias al construir un mensaje verbal oral o escrito. tú, él, mí llevan tilde, para diferenciarlos de otros mo- Actividad 2 nosílabos. Actividades complementarias 1. En el siguiente ejemplo identifica los sujetos que son reemplazados por los Explique a sus estudiantes casos de pronombres destacados. cuando a ti te encargan una cuna y a mí una esperanza. correferencia; entre ellos, la pronomi- 2. ¿A qué persona y número gramatical corresponden estos pronombres? nalización, en donde pueden aplicar el 3. ¿Qué sucedería si en el contexto del poema, no se emplearan los pronom- contenido del pronombre a situaciones bres personales? de expresión en que este sirve para evitar las repeticiones innecesarias de Autoevaluación revisa tu aprendizaje completando la siguiente pauta: Niveles de logros un mismo sujeto o nombre. Proponga Al terminar esta sección yo… Sí No Puedo mejorar ejemplos y pida que los resuelvan, iden- 1 Identifico la función del pronombre personal. tificando los pronombres y su función en 2 Diferencio distintos pronombres personales de acuerdo con la persona, el número y la función gramatical que casos de correferencia pronominal. desempeñan. 3 Comprendo en qué consiste la pronominalización y puedo aplicarla a la redacción de mis mensajes. 4 Comprendí su empleo en el poema leído y pude recoger ejemplos. Unidad 6: ¡Por la paz y la vida! 151 Información complementaria Estrategias diferenciadas La pronominalización es el uso textual de los diferentes tipos de Ensaye con los estudiantes de aprendizaje más lento, casos en que pronombres. Constituye un mecanismo de cohesión textual ya que deban completar oraciones que contengan series de pronombres. está más emparentada con la correferencia que con los conectores, Pídales que, luego de completarlas, expliciten la persona, número y en tanto que su función es evitar la repetición de palabras dentro de género de los pronombres empleados. un enunciado. Habilidades implicadas: identificar, relacionar, aplicar. Tomado y adaptado de: www.educarchile.cl/.../P0001%5CFile%5Carticles104779_ArchivoPowerPoint_0.ppt – Guía didáctica para el docente / Lenguaje 6º básico 247
  • 248.
    Sugerencias metodológicas Antes de resolver esta evaluación con- Evaluación de proceso verse con sus estudiantes para que comprendan el propósito de la misma y la modalidad de las preguntas aplica- ¿Cómo va tu aprendizaje? das. Recuérdeles la estrategia de lec- tura empleada a lo largo del Texto del I. Detente un momento y revisa cómo va tu proceso de aprendizaje. Para ello desarrolla la siguiente evaluación. Lee el siguiente texto. Estudiante, que contempla: relacionar el título con el sentido o tema de la obra Conoce al autor... Cultivo una rosa blanca que van a leer; realizar anticipaciones José Martí (1853-1895) José Martí Cultivo una rosa blanca a partir de elementos clave como ilus- en junio como en enero, traciones, palabras o presentación for- para el amigo sincero, que me da su mano franca. mal del texto, entre otros aspectos. De la misma forma, recuérdeles que una Y para el cruel que me arranca el corazón con que vivo, manera recomendable de abordar las cardo ni ortiga cultivo preguntas de selección múltiple es el cultivo una rosa blanca. reconocimiento de preguntas literales, Escritor cubano, es conside- En: José Martí, Obras Completas. rado una figura clave en el Nueva York: Dos Ríos, 2001. inferenciales y valorativas. proceso de Independencia de su país. Su literatura es de una gran sencillez y ter- Actividades complementarias nura, con un gran manejo de Después de leer la lengua castellana. Entre II. Responde en tu cuaderno: Invite a sus alumnos y alumnas a leer la sus numerosas obras se en- cuentran: Ismaelillo (1882), 1. ¿De qué se habla en este texto? reseña biográfica del autor José Martí. Versos sencillos (1891), La 2. ¿Qué crees que significa la rosa blanca que cultiva el hablante? edad de oro (1889) (revista A partir de ella, pídales que profundicen infantil), Versos libres (1913), 3. ¿Qué piensas acerca de su actitud de cultivar la misma rosa blanca, para quién le hace daño? la investigación sobre su vida, y resca- entre otras. 4. Según el hablante, ¿la idea de cultivar cardos y ortigas, se opone al cul- ten la importancia de este escritor en la tivo de rosas? ¿Por qué? independencia de Cuba y sus aportes al 5. De acuerdo a lo que dice y hace, ¿cómo es el hablante? Descríbelo. desarrollo del pensamiento e identidad III. Responde encerrando en un círculo la alternativa correcta. de América. Pídales que expongan esta 1. ¿Qué tipo de texto es el leído? A. Una canción. información ante el curso. B. Un poema. C. Una oda. D. Una elegía. 2. ¿A qué género literario pertenece este texto? A. Al género lírico. B. Al género narrativo. C. Al género informativo. D. Al género dramático. 152 Unidad 6: ¡Por la paz y la vida! Información complementaria Estrategias diferenciadas La utilización de los colores en los Versos sencillos de José Martí. Colabore con los estudiantes que manifiesten más dificulta- Martí confiere al blanco, los valores tradicionales de: perfección, pureza, casti- des en la comprensión de este poema, orientándolos hacia el dad, belleza, moral, etc., y de la unión de este con otros símbolos literarios crea descubrimiento del simbolismo de la rosa y el color blanco. diferentes nuevos caminos de expresión. Veamos cómo Blanco se idealiza mucho Permita que recurran para ello a su propia experiencia e in- más al lado del símbolo rosa (…) La defensa que hace el poeta de la amistad y la tuición. Guíe la interpretación con preguntas como: ¿Con qué fidelidad, forman una unión apacible y a la vez fuerte. La rosa blanca simboliza en asocian el color blanco? ¿Por qué las novias, los ángeles y los ella toda, los más puros principios morales; y aunque el cardo y la oruga se contra- sacerdotes, suelen vestirse de blanco? ¿Por qué la bandera ponen a rosa para dar el elemento negativo, el poeta sale airoso una vez más y nos de la paz es blanca? ¿Con qué relacionan las rosas y su culti- entrega, aparte de uno de los más bellos poemas en lengua española, la expresión vo? ¿Qué significará una rosa de color blanco? ¿Si la hubieras mejor lograda de “rosa blanca” dentro de toda su obra escrita. cultivado tú mismo, a quién se la regalarías? Tomado de: http://jose-marti.org/jose_marti/arte/artejm/ Habilidades implicadas: analizar, relacionar, discriminar, in- articulosarte/columbie/coloresversossencillos01.htm terpretar. 248 Guía didáctica para el docente / Lenguaje 6º básico
  • 249.
    Unidad 6 Sugerencias metodológicas 6 Unidad Considere que un proceso de evaluación se ve enriquecido cuando los alumnos y alumnas comentan las respuestas y ex- 3. ¿Quién es el hablante lírico en este poema? A. El poeta. plican verbalmente cómo llegaron a las B. José Martí. correctas. Incentive el comentario de C. La voz que se expresa en el poema. esta evaluación intermedia, para que sus D. Un jardinero. estudiantes se den cuenta del proceso 4. En los versos “Cultivo una rosa blanca//en junio como en enero”, ¿qué significan los meses nombrados para la comprensión del poema? cognitivo y las estrategias que han em- A. Enero el comienzo del año, junio el final. pleado para alcanzar sus logros. B. Enero el buen tiempo, junio los momentos difíciles. C. Enero los buenos momentos, junio los tiempos difíciles. Finalmente, pida a sus estudiantes que D. Enero el calor, junio el frío y la lluvia. respondan la autoevaluación, y que pos- IV. En las siguientes oraciones, anota en el espacio en blanco el pronombre personal que puede reemplazar a la teriormente, propongan estrategias re- expresión destacada. mediales para superar los aspectos con • Una rosa blanca cultivo: cultivo. • El amigo sincero me da su mano franca: me da su mano franca. bajo rendimiento. • No cultivo cardo ni ortiga. V. Comenta con un compañero o compañera y luego respondan en su cuaderno: Actividades complementarias 1. ¿Qué relación tiene este poema con la paz y la hermandad entre las personas? Invite a los estudiantes a que, en peque- 2. ¿Están de acuerdo con las ideas y sentimientos expresados por el hablante? ños grupos, lean más poemas de Versos 3. Según lo afirmado en el poema, ¿qué significa cultivar rosas blancas? 4. ¿Con qué asocian el color blanco? Den ejemplos. Sencillos de José Martí, y que propon- 5. ¿Este poema tiene rima? Ejemplifiquen con algunos versos. gan para ellos una interpretación basada 6. ¿Captaron cierta musicalidad y ritmo? ¿Por qué creen que se produce? en la estrategia de descubrir elementos VI. Guiados por su profesor o profesora, comenten con el curso sus respuestas y revisen lo tratado en esta sec- clave en la lectura, potenciando el nivel ción. Para guiar su evaluación apóyense en la siguiente pauta. de comprensión valorativo de la misma. Autoevaluación revisa tu aprendizaje completando la siguiente pauta: Niveles de logros Al terminar esta evaluación yo… Sí No Puedo mejorar 1 Diferencio al género lírico de otros géneros literarios. 2 Reconozco la forma del poema lírico y su finalidad. 3 Identifico al hablante lírico de un poema . 4 Identifico recursos líricos como la rima y el ritmo. 5 Comprendo y reconozco la función gramatical del pronombre personal. 6 Comprendo y valoro los contenidos expresados en el poema leído. 7 Relacioné estos contenidos con los valores de la paz y la hermandad entre las personas. Unidad 6: ¡Por la paz y la vida! 153 Información complementaria Estrategias diferenciadas Versos sencillos Solicite a sus estudiantes que manifiesten con más dificultad la com- Estos versos “sencillos”, mientras más transparentes parecen, más prensión de la poesía de José Martí, que esta vez sean ellos mismos oscuros, y más simples, mientras más profundos; son como dice el quienes creen preguntas para interrogar y acceder al texto poético. propio Martí: “la necesidad de poner el sentimiento en formas llanas A partir de ellas, solicíteles una interpretación para el texto leído. y sinceras”. Esta Poesía, no obstante su espontaneidad, no es aque- Habilidades implicadas: analizar, comentar, evaluar, interpretar. lla que fluía libre, sin ataduras ni tropiezos; es una poesía pensada, sentida, reposada, que reafirmó su estatura de poeta mayor. Tomado de: http://jose-marti.org/jose_marti/arte/ artejm/articulosarte/columbie/coloresversossencillos01.htm Guía didáctica para el docente / Lenguaje 6º básico 249
  • 250.
    Sugerencias metodológicas Taller de Explique a sus estudiantes la finalidad comunicación escrita de este taller; esto es: lograr componer un poema colectivo. Para sintonizar en la temática pedida, Escribo para expresar escuche junto a ellos la canción “Si so- lo que siento y pienso mos Americanos”. Has leído poemas y canciones en las que has podido observar las características de las obras que pertenecen al género lírico. En esta sección te invitamos a que pongas Pídales que vinculen esta canción con el en práctica lo aprendido y junto a tus compañeros y compañeras ensayen sus habili- dades como poetas o poetisas en la composición de un poema colectivo. tema del derecho del niño a vivir en paz Les sugerimos que su creación aborde como tema el derecho del niño tratado en y hermandad entre los pueblos. Orien- esta unidad, desde su propia mirada. ¿Qué piensan, qué sienten en relación a la paz te este ejercicio con preguntas como: y hermandad mundiales? ¿de qué se habla en esta canción? ¿A Para apoyar su trabajo,les proponemos que lean el texto, y a la vez escuchen, la can- ción "Si somos Americanos" del cantautor chileno Rolando Alarcón. qué pueblos se menciona en ella y con Conoce al autor... qué fin? ¿Qué relación tiene esta can- Si Somos Americanos Rolando Alarcón Texto y música de Rolando Alarcón (Cachimbo) ción con el tema de la paz y hermandad (1929-1973) Si somos americanos, entre los pueblos? Pídales que, a conti- somos hermanos, señores, tenemos las mismas flores, nuación, desarrollen la actividad desti- tenemos las mismas manos. Si somos americanos, nada al momento posterior a la lectura seremos buenos vecinos, y comenten en común el mensaje de la compartiremos el trigo, seremos buenos hermanos. canción. Bailaremos marinera, refalosa, samba y son. Aproveche la reseña biográfica para Profesor básico, compositor //: Si somos americanos, seremos una canción. :// presentar a Rolando Alarcón, desta- y folclorista chileno de des- tacada trayectoria nacional e Si somos americanos, cado folclorista que integró el movi- internacional. Dirigió el con- no miraremos fronteras, cuidaremos las semillas, junto Cuncumén desde 1955 miento renovador del folclor chileno y hasta 1965, con el que grabó miraremos las banderas. Si somos americanos, latinoamericano denominado “Nueva numerosos discos, recorrió Europa y Latinoamérica. Su seremos todos iguales, canción chilena”. música y canciones en favor el blanco, el mestizo, el indio y el negro son como tales. de la paz y la igualdad le hicieron merecedor de im- Bailaremos marinera, (Se repite estribillo) Se Actividades complementarias portantes premios en Chile y el extranjero. Murió en febrero de 1973 a los 44 años. Después de leer y escuchar Solicite a los estudiantes que investi- Guiados por su profesor o profesora conversen como curso: guen sobre otros folcloristas chilenos 1. ¿Conocían esta canción? ¿Qué imágenes o experiencias les ha sugerido? que hayan compuesto canciones con la 2. ¿Qué situaciones o sentimientos relacionan ustedes con la solidaridad, la com- prensión, la amistad y la justicia entre los pueblos? temática de la paz y hermandad conti- 3. ¿Cómo aborda ese tema esta canción? nental o mundial. Propóngales que, una 4. ¿Qué piensan de estas obras líricas? ¿Son capaces de transmitir ideas y emocio- vez finalizada su investigación, expongan nes al mismo tiempo? oralmente esta información al curso. 154 Unidad 6: ¡Por la paz y la vida! Información complementaria Estrategias diferenciadas La Nueva canción chilena Apoye a los estudiantes que manifiesten Se desarrolló desde la década de 1960 hasta los primeros años de la década siguiente. más dificultades para lograr su aprendizaje Basada en la recuperación de la música folclórica, sus cultores agregaron factores propios en esta evaluación, con información que les de la música continental, incorporando instrumentos y ritmos de toda el área hispanoame- ayude a comprender mejor el sentido de la ricana. Sin embargo, sus principales antecedentes lo constituyeron importantes folcloristas, canción, desde la cual se generan las pre- compositores e investigadores nacionales, entre los que destacaron: Violeta Parra, Margot guntas. Aclare la referencia a los diferentes Loyola, Gabriela Pizarro y Héctor Pavez. bailes típicos de países americanos y la mez- cla racial. Relacione el contenido con la ilus- (…) Este movimiento de carácter eminentemente masivo, conocido como Neofolclor, pau- tración que complementa el Texto. latinamente fue decantando hasta distinguirse la Nueva canción como una manifestación particular. Desde esa línea provenían intérpretes como Patricio Mans y Rolando Alarcón. Habilidades implicadas: escuchar, relacio- Tomado de: http://www.memoriachilena.cl/temas/index.asp?id_ut=lanuevacancionchilena nar, analizar, evaluar, interpretar. 250 Guía didáctica para el docente / Lenguaje 6º básico
  • 251.
    Unidad 6 Sugerencias metodológicas 6 Unidad Apoye el proceso de elaboración del poema colectivo. Previamente indague en la comprensión del concepto de ¡A crear un poema colectivo! creación o composición colectiva. Des- Junto con un grupo de compañeros y compañeras, creen un poema inspirado en la temática de la canción de Ro- peje dudas entregando una definición lando Alarcón u otros aspectos relacionados con la paz y sencilla y funcional a los objetivos del la hermandad entre los pueblos. Les sugerimos realizar su tarea de acuerdo con los siguientes pasos. taller. Recomiéndeles seguir los pasos Paso 1: Antes de escribir descritos en la página, para construir el 1. Reúnanse en grupos de cuatro o cinco integrantes. poema. Siéntense en círculo y compartan ideas para definir el tema de su poema colectivo. Actividades complementarias 2. A partir del tema: “derecho de los niños a ser edu- cados en la paz y la fraternidad entre los pueblos”, seleccionen un aspecto o tema específico que les in- Para que tengan mayor familiaridad con terese especialmente. Les sugerimos los siguientes: las composiciones líricas, invite a sus • La solidaridad o colaboración entre los pueblos estudiantes a realizar una antología de vecinos. • El respeto por la diversidad de las culturas. La com- poemas y canciones que incluya a dis- prensión y acogida a extranjeros. tintos autores, y cuyo tema sea la paz y • La amistad entre los pueblos. El intercambio cul- tural como una forma de enriquecer nuestra com- la hermandad entre los pueblos. Sugiera prensión del mundo. que la confeccionen en un cuadernillo Paso 2: Durante la escritura anillado que incluya una portada moti- 1. En esta etapa les sugerimos que empleen la siguiente técnica de creación vadora. Pídales que, además, escriban colectiva: una introducción a su trabajo, otorgán- • Definido el tema, cada integrante se hará cargo de un verso, para ello pensará en el tema o palabra que aluda directamente a este. Por ejemplo, si es la amis- dole un sentido que trascienda el mero tad, pensará y recordará experiencias y sentimientos que relacione con esta idea. De acuerdo a ello escribirá un verso. ejercicio particular (regalo a la biblioteca • Todos los integrantes escribirán su verso en una hoja de papel individual. a los alumnos y alumnas de grados in- • Cuando todos hayan escrito, uno recogerá las hojas y propondrá al grupo que feriores, a sus padres o familiares, entre sugiera cómo ordenar los versos para componer el poema. 2. A continuación, definan una actitud en que se exprese el hablante, es decir, qué otras acciones). persona gramatical empleará. Si conversará con su objeto lírico tratándolo de “tú” o si empleará mayor distancia y se referirá a una tercera persona (él o ella) o formará causa común y hablará desde un “nosotros”, etcétera. 3. Ordenen los versos buscando armonía de sonidos e imágenes. Para apoyar este aspecto lean el siguiente apartado que les servirá para conocer y em- plear uno de los recursos más frecuentes en la composición de poemas: las figuras literarias. Unidad 6: ¡Por la paz y la vida! 155 Información complementaria Estrategias diferenciadas Creación colectiva Con los estudiantes que hayan mostrado mayor interés y habilidad Los surrealistas buscaban una creación colectiva, que entroncara en la composición poética avance hacia el cultivo de formas poéticas con el inconsciente colectivo. Para ello se reunían en grupos pe- definidas, como la oda o la elegía. Entregue la definición de estas queños y, al circular de un papel, nacía un poema. Cada línea co- formas poéticas y sus respectivos ejemplos. Motive a sus estudian- rrespondía a uno de los integrantes que doblaba lo escrito, para que tes a recrear estas composiciones. continuara el otro, y así sucesivamente. Habilidades implicadas: comprender, modelar, recrear. Carmen Balart e Irma Césped. Estrategias para estimular la creatividad a través de la enseñanza de la lengua materna. Santiago: UMCE, 1997. Guía didáctica para el docente / Lenguaje 6º básico 251
  • 252.
    Sugerencias metodológicas Taller de Lea junto con sus estudiantes el cuadro comunicación escrita explicativo de las figuras literarias que aparecen en esta página. Explique los ejemplos y, si es necesario, entregue Las figuras literarias Son recursos que emplea el hablante en las obras líricas para dar mayor expresión a otros más simples para aclarar los con- su mensaje. Estas formas abarcan desde combinaciones libres de las palabras, hasta ceptos. repeticiones de sonidos que producen nuevos efectos y significados. En el siguiente cuadro te describimos algunas de estas figuras. Propóngales varias muestras de poemas Algunas figuras literarias que contengan distintas figuras litera- Nombre Definición Ejemplos rias. Pídales que las reconozcan a partir Se produce cuando se nombra un objeto “y armemos con tus hilos blancos y con mis hilos azules” (*) de las definiciones y ejemplos incluidas Metáfora con la intención de referirse a otro con el (*) Los hilos azules corresponden a las líneas de tinta con las que el poeta escribe. cual comparte cualidades comunes, pero en el cuadro de esta página. sin establecer una comparación directa. Mimbre y poesía Ínstelos a emplear estos recursos en la “para que el obrero mire confiado su casa, y no parta el pan con recelo y a oscuras, composición colectiva que crearán en Repetición Consiste en repetir una palabra o frase al para que los recién casados puedan anidar todos los pájaros inicio de cada verso o de cada estrofa, de este taller. o Anáfora modo que destaque esa idea. y no tengan que apartarse por una gota de agua, para que el hijo menor halle la herramienta en su sitio y no tenga que volverse porque otros la escondieron.” Actividades complementarias Presenta una relación de semejanza di- “sus muslos como ríos, sus brazos como ramas, Mimbre y poesía Comparación recta. Se puede usar el adverbio “como” sus ojos como un camino en paz bajo la noche.” Proponga a sus estudiantes indagar o el verbo “parecer”. Mimbre y poesía en el uso de las figuras retóricas en Consiste en nombrar seguidamente las “los esenciales artefactos de uso diario: la paz, la mesa, la poesía, la cuna, Enumeración otros ámbitos de la comunicación; por ideas u objetos que se quieren destacar. el canasto para el pan, la voz para el amor.” Mimbre y poesía ejemplo en la publicidad o los dichos “¿En dónde tejemos la ronda? ¿La haremos a orillas del mar? populares. Explique algunos casos de Interrogación Pregunta que ayuda a enfatizar la expresión. El mar danzará con mil olas haciendo una trenza de azahar.” publicidad audiovisual en que se suele ¿En dónde tejemos la ronda? exagerar en demasía las virtudes de un Consiste en dar vida a objetos inanima- “¿La haremos al pie de los montes? El monte nos va a contestar. dos o a entregar propiedades humanas producto en promoción: una servilleta Personificación a animales u otros seres vivos, como la ¡Será cual si todas quisiesen, las piedras del mundo, cantar!” que absorbe toda el agua del mar, un vegetación. ¿En dónde tejemos la ronda? cereal que permite ganar competencias “¡Haremos la ronda infinita! ¡La iremos al bosque a trenzar, Exageración de un pensamiento, persona atléticas, entre otras. Hipérbole o cosa para reforzar la idea expresada. la haremos al pie de los montes y en todas las playas del mar!” ¿En dónde tejemos la ronda? En cuanto a los dichos populares, men- cione refranes como: “De noche todos Para finalizar lo escrito los gatos son negros” o “A río revuelto, 6. Escojan un título que refuerce el sentido o significado del mensaje del poema. ganancia de pescadores”. En ambos ca- 7. Una vez ordenado y titulado, léanlo completo ante el grupo. ¿Qué les parece? 8. Revisen la ortografía y la puntuación que dificulte la lectura o comprensión del mensaje. sos las figuras retóricas exigen una inter- ¡Ya tienen su creación colectiva! pretación del mensaje y que el receptor no pueda quedarse en el nivel de la com- 156 Unidad 6: ¡Por la paz y la vida! prensión literal. Información complementaria Estrategias diferenciadas Figuras literarias o retóricas Inste a los alumnos y alumnas que hayan manifestado ma- Entendemos por figura retórica toda modificación del uso normal y corriente del yor interés y habilidad para la comprensión y composición lenguaje. Para que dicha modificación se considere realmente como una figura de textos líricos, que se atrevan a crear poemas breves, retórica debe obedecer al propósito de alcanzar una expresión innovadora y o avisos publicitarios en los que empleen algunas de las atrayente. Las figuras aparecen, sobre todo, en el ámbito del lenguaje litera- figuras literarias expuestas o revisadas en clases. Pídales rio, lo cual no significa que solo podamos encontrarlas en él. Tanto en el uso que las expongan y expliquen ante el curso. cotidiano como en los distintos lenguajes especializados es posible hallar un Habilidades implicadas: comprender, identificar, mode- inventario rico y variado de figuras; algunas de ellas se utilizan casi inconscien- lar, recrear. temente; otras son deliberadas, y responden a los más diversos propósitos: la persuasión (en el mundo de la publicidad), la necesidad de captar rápidamente la atención del lector y de saber mantenerla (en el periodismo), el afán de crear un efecto estético (en la literatura), etcétera. 252 Guía didáctica para el docente / Lenguaje 6º básico
  • 253.
    Unidad 6 Sugerencias metodológicas 6 Unidad Una vez terminado el proceso de es- critura del poema colectivo propuesto en el taller, señale a los estudiantes Paso 3: Después de escribir 9. Juntos revisen el proceso de escritura: la conveniencia de que respondan la • ¿Cómo ha resultado esta experiencia creativa? ¿Qué aspectos les resultaron pauta de autoevaluación incluida en positivos? esta página. • ¿Qué cosas fueron difíciles de solucionar? • ¿Esta experiencia les resultó útil para conocer mejor a sus compañeros y com- Sugiérales que, una vez evaluada, inter- pañeras de grupo? cambien sus producciones poéticas con • ¿Consideran que su creación cumple con las exigencias de una obra lírica? Evalúen su creación con la siguiente pauta y comenten en común los otros grupos y empleen la misma sus resultados. pauta anterior para evaluar los poemas Autoevaluación de otros compañeros y compañeras. revisa tu aprendizaje completando la siguiente pauta: Niveles de logros Finalmente, en una puesta en común Después de leer el poema considero que: Sí No Puedo mejorar guiada por usted, comente y evalúe con 1 El poema se ajusta al tema escogido. el curso los resultados del taller. 2 El poema logró integrar bien los versos de todos los integrantes del grupo. 3 El texto presenta armonía e imágenes atrayentes. Actividades complementarias 4 El poema incluye figuras literarias que embellecen la expresión. 5 La creación colectiva presenta un hablante lírico común. Proponga a los distintos grupos que, una vez concluida la escritura del poema 10. Publiquen la versión revisada de los poemas de cada grupo en el diario mural. colectivo, intenten ilustrarlo. Sugiérales 11. Si lo prefieren, cada grupo puede construir una versión ilustrada de sus poemas y reunirlos en un pequeño volumen o libro, para el que crearán una portada y que incluyan imágenes o dibujos que una introducción que explique el origen de sus creaciones. Pueden dejarlo como lectura para su sala o regalarlo en su biblioteca de escuela. recojan momentos, gestos, sentimien- ¡Atrévanse a publicar! tos, personas u objetos vinculados a la temática o motivo lírico del poema. De Cuando escribas... tal modo que la ilustración refuerce o Aunque la poesía tiene una puntuación libre, que se relaciona con el propósito del hablante, te en- enriquezca el mensaje comunicado. tregamos nuevos recursos acerca de cómo puntuar correctamente con el fin de que logres dar expresión y claridad a lo que escribes. Uso del punto y coma El punto y coma (;) representa una pausa mayor que la coma y menor que el punto. Se escribe punto y coma: • Para separar oraciones cuyos significados tienen relación. Ejemplo: "Está muy contento; ha superado todas sus pruebas". • Para separar, en una oración, distintas partes cuando ya hay alguna coma. Ejemplo: "La leona, vigilante, cuidaba de su cachorro; presentía el peligro". Unidad 6: ¡Por la paz y la vida! 157 Información complementaria Estrategias diferenciadas Función de las figuras literarias Encargue a los estudiantes que hayan demostrado un mayor dominio A la hora de analizar una determinada figura retórica no basta con y habilidad en el empleo del lenguaje escrito, que redacten una intro- identificarla, sino que es preciso valorar y explicar la importancia y ducción o presentación al volumen que crearán con las producciones significación que dicha figura alcanza en un texto concreto. El objetivo líricas del curso. Instelos también a cooperar en la edición y revisión que tenemos que perseguir no es, no debe ser, la confección de una de este libro. lista o inventario inconexo y deslavazado de recursos retóricos, sino la Habilidades implicadas: evaluar, comparar, contrastar, corregir. adquisición de la capacidad para determinar en cada caso el significa- do de una figura, es decir, para explicar qué función desempeña o qué efecto artístico produce, y por qué ha sido utilizada por el autor. Tomado de: http://www.lenguayliteratura.org/ltr/index.php?option=com_content&v iew=article&id=1654:figuras-literarias-teoria&catid=551&Itemid=100006 Guía didáctica para el docente / Lenguaje 6º básico 253
  • 254.
    Sugerencias metodológicas Taller de Aclare y precise con sus estudiantes el comunicación oral objetivo del Taller de comunicación oral. Esto es, escuchar y declamar poe- mas de varios autores. Antes de la pre- Declamemos y escuchemos poemas sentación y ensayo de este recital, mues- En el taller anterior, pudiste experimentar junto a tus compañeros y compañeras lo que es escribir poesía. Te invitamos ahora a que compartas con ellos, un ejercicio tre a los estudiantes algunos ejemplos de de declamación y escucha de poemas, que es una experiencia de comunicación tan declamación grabada en audio o video, eficaz como la lectura y escritura que has hecho de estas creaciones. para que puedan modelar la experiencia. Para ello revisa previamente en qué consiste “declamar un poema”, luego prepara junto con tu grupo un recital de poesía. Les sugerimos organizarse de acuerdo con Durante la etapa previa, colabore en los siguientes pasos. la planificación y organización del re- ¿Recitar o declamar? cital. Supervise el trabajo y oriente su Paso 1: Antes del recital desarrollo. Participe en los ensayos, Muchas veces estos conceptos se emplean como sinónimos, atribuyéndoles el mis- sugiera, apoye y mejore los aspectos mo significado. No obstante, es posible precisar diferencias: que lo requieran. De esta manera sus TICs • Recitar: es pronunciar de memoria y en voz alta los versos de un poema. • Declamar: significa recitar obras líricas, pero agregando la entonación y los gestos estudiantes se sentirán respaldados en Conoce más sobre declama- corporales y faciales que se asocian al mensaje contenido en estas creaciones. ción en: esta tarea. http://www.declamando.com/ Aclarado el concepto, pueden iniciar la preparación de un recital de declamación declamadores/index.php poética. Entonces... ¡Manos a la obra! Actividades complementarias ¿Cómo preparar la declamación de un poema? Solicite a los estudiantes que, en la eta- Paso 2: El acercamiento al poema pa de preparación, confeccionen un díp- Cuando declamamos un poema, ponemos en acción tanto la voz como el cuerpo. En este caso, el poema no solo se escucha, sino que también se ve: al declamar se invita tico informativo del recital poético. Su- al lector a un mundo poético mediante las palabras y las imágenes creadas por los giérales que este contenga tres partes propios movimientos y gestos del declamador. Para ello, les recomendamos: básicas: una introducción que plantee 1. Imprimir el poema y leerlo en silencio un par de veces, de modo que puedan aproximarse al mensaje e identificar al hablante lírico. los objetivos, un desarrollo que explique 2. ¿Qué creen que intenta expresar el hablante? ¿A quién le habla? o reseñe los poemas y autores que se 3. ¿Cómo imaginan al hablante? ¿Frágil, fuerte, amistoso, solitario? Anoten estos leerán, y, finalmente, una conclusión o datos en su cuaderno. cierre del recital. Paso 3: La identificación de los gestos y movimientos 4. En cada verso identifiquen qué movimientos o gestos podrán acompañar la ex- presión oral del poema. ¿Qué palabras del texto requieren más énfasis o ayudan a la interpretación del poema? 5. Escriban al lado de cada verso el gesto o movimiento que consideren pertinente. 158 Unidad 6: ¡Por la paz y la vida! Información complementaria Estrategias diferenciadas Bases para el declamador Con aquellos estudiantes que hayan manifestado mayor interés El buen declamador debe dominar algunos aspectos que son base y habilidad para emplear el lenguaje oral y gestual, ensaye una para la expresión de cualquier pieza poética, sea cual fuere su gé- lectura dramatizada de los poemas que declamarán. Esta activi- nero. Las cualidades básicas que deben dominarse para lograr el dad servirá de preparación para la puesta en escena del recital virtuosismo en el arte declamatorio, son: y, especialmente, para que los estudiantes tomen un primer con- tacto con los recursos verbales y paraverbales implicados en la • Ser un excelente lector. presentación poética. • Tener una buena memoria. • Ejecutar perfectamente la mímica. Habilidades implicadas: escuchar, modelar, expresar emociones. • Dominar las cualidades de la voz (volumen, dicción y modulación). • Saber contagiar la emotividad del poema. Tomado y adaptado de: http://www.itesca.edu.mx/publicaciones/brunopablos/ libros/D_02_basesparaeldeclamador.pdf 254 Guía didáctica para el docente / Lenguaje 6º básico
  • 255.
    Unidad 6 Sugerencias metodológicas 6 Unidad Ayude a sus estudiantes a que prepa- ren adecuadamente el recurso de la voz. Recomiéndeles y enséñeles ejercicios de Paso 4: La preparación de la voz respiración y vocalización. Ínstelos a leer 6. Lean en voz alta el poema. Ayúdense de los signos de puntuación (como las comas, los puntos, los signos de exclamación e interrogación y los puntos sus- sus poemas frente al curso, respetando la pensivos) para dar sentido a la expresión oral. fluidez y ritmo de la lectura, además de 7. Una vez que puedan leer con fluidez el texto, incorporen a esta preparación las los elementos paraverbales y no verbales. características del hablante lírico. 8. Antes de declamar, realicen ejercicios de respiración que les ayudarán a con- Evalúe en conjunto con el curso estas in- trolar mejor el aire (Por ejemplo, diez veces inhala el aire por la nariz, durante tervenciones. cinco segundos, y exhala durante dos segundos, por la boca). Tal como ocurre con los actores o los cantantes, el cuidado de la voz es fundamental para poder transmitir adecuadamente el mensaje al público. Actividades complementarias Paso 5: La preparación del cuerpo Inste a los estudiantes a buscar música El cuerpo es una herramienta de expresión. Tal como la voz, requiere que conozcan su potencial para que puedan transmitir con claridad las emociones y sentimientos grabada o algún ejecutante que pueda plasmados en el texto. Ejerciten, entonces, los gestos y movimientos que han iden- acompañar musicalmente al declama- tificado anteriormente. Para ello: dor. Pídales que ensayen varias piezas 9. Ensayen sus gestos frente a un espejo. ¿Son fluidos o forzados? ¿Complemen- tan el mensaje o son una fuente de distracción para el público? y seleccionen las que sean pertinentes 10. Practiquen varias veces hasta que encuentren el “tono” que les ayude a expresar para cada poema. el texto. 11. Una vez que se sientan cómodos con los gestos y movimientos que realizan, ejerciten frente al grupo del poema colectivo. 12. Guiados por su profesor o profesora escuchen atentamente las sugerencias que reciban y ajusten sus movimientos corporales a las recomendaciones que les hagan. Paso 6: La integración voz – cuerpo 13. Finalmente, ejerciten la declamación integrando todos los aspectos anteriores. Recuerden que la voz y el cuerpo son los medios que les permiten transmitir el mensaje poético. 14. Antes de su presentación, revisen su aspecto personal. 15. Antes, durante y después de la declamación (durante todo el tiempo que estén sobre el “escenario”) mantengan una postura corporal derecha y natural, sin movimientos antojadizos ni posturas que desconcentren al auditorio. 16. El ejercicio vocal previo facilitará que su voz, sin gritar, pueda llegar a toda la asamblea. Respiren en los puntos o en las pausas que hayan ensayado para que no se queden sin aire durante la declamación. 17. Los gestos y movimientos que realicen durante la declamación tienen que ser na- turales. La exageración puede tender a desviar la atención del mensaje del poema hacia la persona del declamador, provocando un distanciamiento del público. Unidad 6: ¡Por la paz y la vida! 159 Información complementaria Estrategias diferenciadas Gesticulación y declamación Invite a los estudiantes, que manifiesten dificultad o inhibición, participar en las declamaciones, a que colaboren en la ambienta- La forma en que se dice algo y el aspecto que uno tiene al de- ción y animación del recital. Sugiérales que preparen reseñas de cirlo, son mucho más importantes que las palabras que de hecho los poemas y autores, que pueden ir leyendo paulatinamente mien- se pronuncian. Es tanto el significado que transmiten aspectos de tras se suceden las declamaciones. Esto les ayudará a entrenar la la comunicación no verbal, tales como las expresiones faciales, el lectura oral, y a familiarizarse con el contacto y la proyección de contacto ocular, el movimiento, así como otras que no entran en su voz en público. nuestro estudio como tacto, color de piel, entre otras, que “el as- pecto” del declamador constituye más de la mitad del mensaje. Sor- Habilidades implicadas: modelar, comunicar y expresar emociones. prendentemente, un 55% del significado lo transmiten solamente las expresiones faciales y el lenguaje corporal, sin que uno haya abierto siquiera la boca. Tomado de: http://www.scribd.com/doc/6960962/abel-cortese-enciclopedia-de- desarrollo-personal-parte-2-inteligencia-emocional Guía didáctica para el docente / Lenguaje 6º básico 255
  • 256.
    Sugerencias metodológicas Taller de Colabore con sus estudiantes durante el comunicación oral proceso de ensayo. Dé oportunidad su- ficiente para probar el uso de la voz, el Paso 7: El ensayo volumen, la gestualidad y el tiempo que 18. Practiquen los pasos anteriores. Evalúense mutuamente escuchando atenta- implica la declamación de los poemas; mente las recomendaciones de sus compañeros y compañeros. además de otros recursos como luz, 19. Cuando hayan finalizado, reúnanse con otras dos parejas y presenten sus decla- ambientación musical o escenográfica. maciones en el grupo ampliado. Entregue observaciones que les ayuden Paso 8: Preparando el recital a superar las debilidades y realzar las 20. Ayudados por su profesor o profesora, seleccionen por grupo un poema que sea de su agrado. También pueden incorporar a estas declamacio- fortalezas. nes los poemas creados por los propios grupos en el taller de escritura anterior. Actividades complementarias 21. Elijan en cada grupo a uno o dos declamadores que hayan logrado integrar a su expresión el dominio equilibrado de la voz y la gestualidad. Sugiérales ambientar el lugar, de modo 22. Seleccionen también dentro del curso a quien asuma el rol de conductor o que se logre un “efecto acogedor” que conductora del recital. Es conveniente que este alumno o alumna, motive brevemente al público al inicio del recital, entregando alguna información contribuya a la concentración del públi- sobre la obra que se presentará (autor, título, temática, año de creación o publicación, etcétera). co. Algunos estudiantes pueden ocupar- 23. Para realizar su recital, busquen dentro de su escuela, el lugar más apropiado. se de esta tarea pegando fragmentos de Esto es, donde haya silencio y suficiente espacio para que el público esté senta- poemas en las paredes, fotos o dibujos do cómodamente y pueda escuchar bien. de autores, instalar o adecuar una luz 24. Aseguren la escucha, y consigan algún micrófono que les ayude en este objetivo. suave, etcétera. 25. Finalmente, es recomendable “ambientar” el lugar escogido. Es decir, acondi- cionarlo para que produzca un efecto acogedor y ayude a la concentración del público en los poemas declamados. Por ejemplo, instalar una luz suave sobre el recitador y dejar la sala a oscuras o alumbrar solo con velas ubicadas en mesas en las que se ubica el público, incorporar música grabada o acompañarse de algún guitarrista u otro ejecutante musical, colocar poemas o versos en las pa- redes, fotos de poetas, etcétera. 26. Inviten a sus padres o familiares, profesores y profesoras, amigos u otros com- pañeros y compañeras de escuela a este recital. Paso 9: ¡El día del recital! 27. Si es posible entreguen versiones escritas de los poemas que recitarán, déjenlas sobre las mesas o sillas en que se ubicará el público. 28. Dependiendo de la época en que hagan su recital, sirvan café, chocolate o algún refresco. ¡Será muy bien recibido por los asistentes! 160 Unidad 6: ¡Por la paz y la vida! Información complementaria Estrategias diferenciadas Preparar la memorización del poema Integre a todos los alumnos y alumnas al pro- Como preparación para la memorización, debemos hacer una lectura adecuada. En el caso ceso de preparación del recital. Los estudiantes de los niños y niñas, es conveniente que el asesor lea la pieza en su mejor modo, y pedirle al que no participan directamente en la declama- aprendiz que haga lo propio, y no pasar al siguiente paso, que sería entender perfectamente ción pueden contribuir preparando invitaciones el significado de cada palabra, frase y contexto de ideas (el diccionario es básico), si antes que estimulen en el público el gusto por la poe- no se comprende perfectamente lo que el poeta plasmó en su pieza. Un detalle importante, sía: pueden crear tarjetas con fragmentos de pocas veces respetado por los inexpertos, resulta el hecho de que se dice que ya se aprendió los poemas que se leerán o versos alusivos que el poema, cuando no se ha dicho con el recurso mímico; recordemos que el cerebro debe otorguen belleza al mensaje y creen expectati- captar la expresión del discurso poético en su totalidad, no solo al “recitarlo”, sino al decirlo vas de un buen espectáculo poético. con todos los recursos, aunque no se haya conseguido hasta este punto dominar la emotividad Habilidades implicadas: escuchar, modelar, completa. memorizar, comunicar y expresar emociones. Tomado de: http://www.itesca.edu.mx/publicaciones/brunopablos/libros/D_02_basesparaeldeclamador.pdf 256 Guía didáctica para el docente / Lenguaje 6º básico
  • 257.
    Unidad 6 Sugerencias metodológicas 6 Unidad Después del recital organice una puesta en común con sus estudiantes y evalúe con ellos los resultados de esta experien- Paso 10: Después del recital cia. Pídales que identifiquen los aspectos 29. Junto con su profesor o profesora, reúnanse en una puesta en común con su curso y evalúen la experiencia vivida: logrados y no logrados, y que analicen las • ¿Qué aprendieron? causas que impidieron o dificultaron los • ¿Qué aspectos no pudieron realizarse como esperaban? objetivos propuestos. • ¿Qué otros resultaron improvisados y novedosos? • ¿Hubo la asistencia esperada? ¿Cómo creen que los recibió el público? Deténgase en la experiencia de la decla- • ¿A qué causa atribuyen esto? mación como tal y comente con ellos qué • ¿Repetirían esta experiencia? ¿Por qué? • Anoten las conclusiones en su cuaderno. aprendizajes del ámbito de la comunica- 30. Una vez finalizada la experiencia, completen individualmente la siguiente pauta ción oral pueden rescatar, guíe el comen- de autoevaluación. tario con preguntas como: ¿crees que esta experiencia contribuyó al desarrollo de tus habilidades comunicacionales? ¿Qué lograste aprender? ¿Qué habilida- des de comunicación pudiste descubrir en tu persona? ¿Qué sensaciones resca- tas del contacto con el público? ¿Repeti- rías esta experiencia? ¿Por qué? Cierre la reflexión y comentarios invitando a sus estudiantes a anotar las conclusiones de esta puesta en común y a responder la pauta de autoevaluación incluída en esta página. Autoevaluación revisa tu aprendizaje completando la siguiente pauta: Actividades complementarias Niveles de logros Después de participar en este taller, yo: Sí No Puedo mejorar Pida a sus estudiantes que anoten las con- 1 Comprendí la diferencia entre recitar y declamar. clusiones más importantes de la puesta en 2 Aprendí a conectarme con el mensaje y el hablante lírico del poema declamado. común en un papelógrafo o cartulina que 3 Practiqué los ejercicios vocales para ayudar a mejorar y potenciar mi voz. las destaque y haga visibles; pídales que las 4 Aprendí a declamar respirando en los momentos adecuados. publiquen en el diario mural del curso o en la 5 Supe emplear el volumen de mi voz para permitir que el público escuchara claramente el poema declamado. sala junto a fotografías o algunos elementos 6 Aprendí a incorporar gestos y movimientos para complementar el mensaje poético. que les recuerden el momento vivido. 7 Aprendí a declamar manteniendo una postura corporal acorde a la presentación oral. Revise la redacción y ortografía del es- crito. Si es pertinente, haga sugerencias Unidad 6: ¡Por la paz y la vida! 161 que mejoren la presentación visual. Información complementaria Estrategias diferenciadas Duración del recital Proponga a los estudiantes que no hayan obtenido logros Un recital agradable no debe pasar de una hora; estamos hablando de más suficientes en esta actividad que recojan los resultados de o menos doce a quince poemas, con un intermedio de cinco minutos como su autoevaluación y las conclusiones del grupo curso, y máximo; hacer una presentación más larga podría cansar a los escuchas, que, a partir de la identificación clara de sus debilidades o acaso solo en aras de presumir de una memoria privilegiada, además de dificultades, planteen las tareas remediales más eficaces que “de lo bueno poco”. Hay exposiciones intermedias, de seis a doce y apropiadas. piezas con un intermedio, o los llamados recitales breves, de tres o seis Habilidades implicadas: compartir, analizar identificar, poesías. En otras ocasiones, si en un evento se declama una o dos piezas evaluar. poéticas, sin ser ello el motivo central del suceso, lo llamaremos interven- ción declamatoria o poética, pero no propiamente recital, ya que no es una sesión artística dedicada a un solo género. Tomado de: http://www.itesca.edu.mx/publicaciones/ brunopablos/libros/D_02_basesparaeldeclamador.pdf Guía didáctica para el docente / Lenguaje 6º básico 257
  • 258.
    Sugerencias metodológicas Antes de comenzar la evaluación, re- Evaluación final vísela con sus estudiantes; explíque- les cómo está organizada y la mo- dalidad de preguntas que contiene. I. Para que compruebes lo que has aprendido en esta unidad, desarrolla la Refiérase a sus objetivos didácticos siguiente evaluación final. Lee atentamente el siguiente texto. y la conveniencia de responderla res- Conoce a los autores... ponsable y honestamente. Canción con todos Armando Tejada Gómez Armando Tejada y César Isella Deténgase en el texto inicial y léalo mo- (1929-1992) delando la primera lectura. Aclare dudas Salgo a caminar por la cintura cósmica del sur acerca de su contenido central y forma piso en la región textual. Pregúnteles si conocen esta más vegetal del viento y de la luz siento al caminar canción, cuál creen que es su temáti- toda la piel de América en mi piel y anda en mi sangre un río ca o motivo central y si pueden incluir Poeta, escritor y locutor ar- que libera en mi voz su caudal. gentino. Es el autor de la letra la forma de la canción en algún género de "Canción con todos", con- Sol de Alto Perú rostro Bolivia, estaño y soledad literario. Deje espacio para preguntas y siderado el himno de Amé- rica Latina. Ha sido incluido un verde Brasil respóndalas. Aclare que estas se acep- entre las cinco máximas besa mi Chile cobre y mineral. Subo desde el sur figuras autorales del folklore tarán solo en este momento previo y no argentino. hacia la entraña América y total pura raíz de un grito destinado a crecer y estallar. durante la evaluación. César Isella (1938-...) Todas las voces, todas Prosiga leyendo la prueba completa; todas las manos, todas aclare dudas o consultas acerca de la toda la sangre puede ser canción en el viento. modalidad de respuesta, no sobre la re- canta conmigo, canta, solución de ellas. hermano americano, libera tu esperanza Finalmente, invite a una lectura silenciosa Cantautor argentino de mú- sica folklórica. Integró el con un grito en la voz. Letra de Armando Tejada Gómez y música de César Isella. y al desarrollo de esta evaluación final. conjunto Los Fronterizos Tomado de: www.cancioneros.com/ct/20/0/mercedes-sosa (1956-1966). Es consi- derado una de las figuras Actividades complementarias del Movimiento del Nuevo Cancionero argentino. Lleve a la sala de clases alguna radio Después de leer II. Responde en tu cuaderno las siguientes preguntas: o reproductor de audio y escuche en el Nuevas palabras 1. ¿Qué sentimientos expresa esta canción? ¿A quién están destinados? momento inicial de la evaluación la ver- Cósmica: relacionada con el cosmos o mundo. 2. ¿Cuál crees que es el motivo que impulsa al hablante a escribirla? sión cantada de esta canción, en espe- Entraña: parte más íntima o esencial de una cosa o asunto. 3. De acuerdo con lo tratado en esta unidad, ¿a qué género literario perte- cial la interpretada por Mercedes Sosa. Himno: composición musical nece esta canción? ¿Por qué? Pida a sus estudiantes que, simultánea- que representa y une a una colectividad. mente, vayan siguiendo la letra incluida en esta página del Texto del Estudiante. 162 Unidad 6: ¡Por la paz y la vida! Información complementaria Estrategias diferenciadas Evaluación sumativa Recuerde a sus estudiantes, en especial a los de ritmo más lento, Tiene como fin verificar, al término de una actividad o conjunto de aplicar la estrategia de lectura que han empleado a lo largo de este actividades de enseñanza-aprendizaje, hasta qué punto se han ad- texto, Pídales que aprovechen todos los recursos incluidos en esta quirido los aprendizajes evaluados. La evaluación sumativa tiene, en página (reseña biográfica, vocabulario e ilustración), puesto que su muchas ocasiones, función acreditativa, esto es, certificar ante la propósito es contribuir a la comprensión de lectura y al logro de la sociedad los aprendizajes adquiridos. evaluación final. Tomado de: http://cvc.cervantes.es/ensenanza/biblioteca_ele/diccio_ele/dicciona- Habilidades implicadas: observar, analizar, identificar, seleccionar. rio/funcionevaluacion.htm 258 Guía didáctica para el docente / Lenguaje 6º básico
  • 259.
    Unidad 6 Sugerencias metodológicas 6 Unidad Una vez finalizada la evaluación, revise en común con sus alumnos las respues- tas y valide las correctas. III. Responde encerrando en un círculo la alternativa correcta. 1. ¿Cuál es el objeto lírico en esta canción? Las preguntas abiertas de la evaluación A. América del Sur. pueden ser llevadas a un contexto de B. Chile. reflexión grupal, en donde ellos puedan C. Perú, Bolivia, Brasil y Chile. D. América. compartirlas y evaluarlas. De hacerlo así, 2. En tu opinión, ¿qué intenta expresar el hablante lírico en esta composición? invítelos a reflexionar sobre el contex- A. La riqueza y belleza de América. to latinoamericano en que se sitúa esta B. La esperanza de América. canción. Pregúnteles si se reconocen C. La historia común de América. hermanos de los pueblos vecinos y qué D. El canto común de América. importancia tiene para Chile y los chilenos 3. ¿A qué invita el hablante lírico a su receptor? A. A cantar por la hermandad de América. esta relación. B. A liberar la tierra americana. Cierre la evaluación respondiendo en C. A vivir en paz. común la pregunta final: ¿cómo se re- D. A tener esperanza. laciona esta canción con el derecho del IV. Junto con un compañero o compañera comenten y respondan en común las siguientes preguntas. Anoten niño a ser educado en un espíritu de paz las respuestas en su cuaderno. 1. ¿Qué relación advierten entre el título de esta canción y el mensaje que comunica? y de fraternidad entre los pueblos? 2. En su opinión, ¿qué intenta comunicar el hablante con los versos:”siento al caminar// toda la piel de Amé- rica en mi piel”? Actividades complementarias 3. ¿Qué figura literaria se aprecia en los siguientes versos? Pida a sus alumnos y alumnas que traba- “Todas las voces, todas//todas las manos, todas//toda la sangre puede//ser canción en el viento.” jen en pequeños grupos recreando algu- 4. ¿Qué expresa el hablante con respecto a los países nombrados en estos versos? no de los tipos de pregunta incluidos en Sol de Alto Perú//rostro Bolivia, estaño y soledad//un verde Brasil//besa mi Chile cobre y mineral. esta evaluación. Pídales que, al construir- 5. ¿Qué clase de pronombre está presente en el siguiente verso? ¿Cuál es su función? las, aborden los tres ejes de habilidades básicas: lectura, escritura y comunica- “canta conmigo, canta” ción oral. V. Guiados por su profesor o profesora escuchen esta canción en su versión musical. Relacionen esta expe- Considerando que esta es la última riencia con las respuestas que han dado a las preguntas anteriores, revisen e intercambien opiniones con respecto a estas. Unidad permita que los contenidos o Luego, abran una discusión común en torno a la pregunta: temas de las preguntas elaboradas ¿Cómo se relaciona el contenido de esta canción, con el derecho del niño a ser educado en un espíritu de paz por sus estudiantes contemplen cual- y hermandad entre los pueblos? quiera de los Derechos del niño trata- dos a lo largo de las seis unidades del Texto del Estudiante. Unidad 6: ¡Por la paz y la vida! 163 Información complementaria Estrategias diferenciadas Las relaciones con el contexto Solicite a sus estudiantes con mayor dificultad para Los actos de emisión comunicativa, como lo es la literatura, no acontecen en un espa- alcanzar los logros de esta Unidad, que intercam- cio abstracto sino que son situaciones comunicativas concretas en torno a las cuales bien sus resultados con aquellos que obtuvieron se forma el contexto. logros avanzados y se propongan alguna tarea en común. (…) Cultura e ideología son áreas del quehacer humano omnicomprensivas que todo lo permean, y a cuyos límites y mecanismos de funcionamiento siempre conviene estar Una posible es la relectura de esta canción dete- lo más atento posible. Tampoco hay que formarse la imagen de que la ideología y la niéndose a reconocer las figuras literarias inclui- cultura son necesariamente extratextuales, porque en verdad también son parte íntima das en ella. Oriente este análisis con preguntas de la trama del texto literario. La cuestión del contexto, además, puede ser enfocada como: ¿con qué figura literaria se relaciona la a partir de la relación entre textos literarios y otras series artísticas o culturales, tales imagen que acompaña a esta canción? como las artes visuales, o la filosofía, de un lugar y momento determinado, las cuales Habilidades implicadas: revisar, evaluar, reflexionar. son también una parte importantísima del contexto. Jofré, Manuel. Teoría literaria y semiótica. Santiago: Editorial Universitaria, 1990. Guía didáctica para el docente / Lenguaje 6º básico 259
  • 260.
    Sugerencias metodológicas Lea en común con sus estudiantes el ¿Qué has aprendido? organizador gráfico que aparece en esta página. Pídales que identifiquen el con- Antes de desarrollar tu evaluación final revisa los contenidos tratados en esta unidad. cepto central y aquellos con los que se 1. Observa atentamente el siguiente mapa conceptual, relacionando e integrando los contenidos tratados. relaciona directamente. Oriéntelos a descubrir una jerarquía o Texto poético significado en los colores. Pregúnteles, por ejemplo: ¿a qué concepto central se pertenece al refieren los conceptos que aparecen en los recuadros verdes? Género lírico Revise y valide las respuestas de la ac- predomina la tividad 2. Función expresiva del lenguaje Actividades complementarias presenta Invite a sus alumnos y alumnas a redac- tar un pequeño informe acerca de la po- pularidad de esta canción. Pídales que Lenguaje poético Estructura consulten a personas de diferentes eda- a través del que se expresa compuesta por des y actividades si conocen esta com- posición, si identifican a sus autores, si Hablante lírico Versos les gusta y por qué. Una vez recogida manifiesta un la información, pídales que construyan que conforman algún tipo de organizador gráfico con Motivo lírico estos datos. Ínstelos a que expongan Estrofas que emplea los recursos de este organizador ante el curso. Información complementaria Figuras literarias Rima Ritmo Principales funciones de los organi- zadores gráficos: 2. Responde en tu cuaderno: • Explicar un proceso o un procedimiento. • ¿Qué recursos forman parte del lenguaje poético? • ¿Cuál es la diferencia entre objeto lírico y motivo lírico? • Ejemplificar la apariencia, funciona- • ¿Qué elementos del texto poético presentados en este organizador gráfico, pueden estar ausentes en algu- miento u organización de algo. nas obras líricas? Menciona ejemplos. • Comparar o contrastar información. 164 Unidad 6: ¡Por la paz y la vida! • Planificar la escritura de un texto. • Apoyar una presentación oral. • Resumir una lectura. Estrategias diferenciadas • Representar las relaciones entre las Proponga a los estudiantes, que hayan manifestado dificultad en comprender o construir organi- ideas de un texto. zadores gráficos, que realicen la siguiente actividad: • Graficar la organización estructural de Pídales que anoten los principales conceptos del organizador gráfico en tarjetas de cartulina del un texto. tamaño de una carta de naipe. Los nombres deben ser claramente visibles: solicíteles que pinten esas tarjetas con los colores empleados en el organizador. Pídales que cuando tengan todas las tarjetas intenten reconstruir el organizador gráfico explicando el porqué de las relaciones entre distintos conceptos. Habilidades implicadas: leer, identificar, relacionar, organizar. 260 Guía didáctica para el docente / Lenguaje 6º básico
  • 261.
    Unidad 6 Sugerencias metodológicas 6 Unidad Revisa tus logros Antes de iniciar esta autoevaluación invite a sus estudiantes a releer los aprendizajes propuestos para esta Uni- I. Autoevaluación Revisa si lograste los aprendizajes esperados dad (página 140). Instelos a reflexionar para esta unidad, completando la siguiente pauta. Marca con  tu respuesta. Niveles de logros si creen que los han logrado adquirir. A partir de los contenidos y temas tratados en esta unidad logré... Sí No Puedo mejorar Explíqueles que esta sección tiene esa 1 Conocer y valorar el derecho a ser educado en la paz y la fraternidad entre los pueblos. finalidad; esto es, ayudarlos a que se 2 Disfrutar de lecturas que profundizan en los valores de la hermandad y la paz entre las personas y los pueblos. den cuenta de cuáles son los aprendi- 3 Reconocer las principales características del género lírico. zajes realmente logrados y cuáles van a 4 Analizar poemas a partir del mensaje que transmiten. tener que reforzar. 5 Identificar la función del lenguaje que predomina en el género lírico. Luego, motívelos a responder objetiva- 6 Conocer los principales componentes de los poemas líricos. mente la autoevaluación y a que valoren la utilidad de conocer las debilidades y 7 Identificar y utilizar algunas figuras literarias. fortalezas de su proceso de aprendizaje. 8 Conocer y emplear los pronombres personales como recursos para clarificar y abreviar mensajes. Cierre esta evaluación con la actividad II, 9 Participar en un ejercicio de escritura colectiva de un poema. que es de carácter metacognitivo. 10 Declamar poemas, relevando la importancia de la voz y del cuerpo. Estimule las reflexiones finales de sus II. Reflexiona sobre lo tratado en esta unidad estudiantes, estimando un tiempo sufi- 1. Reúnete en grupos de cinco compañeros y compañeras, junto con ellos reflexiona y comenta lo tratado ciente para desarrollarlas; favorezca el en esta unidad. Pueden guiarse por las siguientes preguntas: clima de diálogo y respeto para que los • ¿Qué aprendizajes obtenidos en esta unidad valoran especialmente? ¿Por qué? estudiantes se expresen libremente. • ¿Qué contenidos o situaciones de aprendizaje les resultaron lejanos o difíciles? • ¿Qué tipo de lecturas les agradaron y deseas continuar leyendo? • Los contenidos y lecturas tratados en esta unidad, ¿contribuyeron a que lograran un mejor conocimien- Actividades complementarias to del derecho a ser educados en la paz y fraternidad, entre las personas y los pueblos? Proponga a sus estudiantes que es- • Los contenidos y actividades desarrollados, ¿les ayudaron a mejorar sus habilidades en lectura, escri- tura y comunicación oral? criban nuevas preguntas para evaluar • ¿Hay alguna de estas habilidades que haya sido estimulada especialmente? esta Unidad y las incorporen a su re- • Los resultados finales de su aprendizaje, ¿les satisfacen? ¿Por qué? flexión final. • ¿Consideran valiosos los temas tratados? ¿Por qué? • ¿Los conocimientos adquiridos son aplicables a su entorno? ¿De qué manera? Recomiéndeles anotar sus conclusiones • El trabajo en equipo, ¿les permitió conocer mejor a sus compañeros o compañeras? y propósitos para que puedan conside- 2. Guiados por su profesor o profesora, organicen una puesta en común con el curso, Compartan y evalúen rarlos en nuevas situaciones de apren- sus respuestas. dizaje. Unidad 6: ¡Por la paz y la vida! 165 Información complementaria Estrategias diferenciadas Metacognición Invite a todos los estudiantes a que propongan, de acuerdo con sus Modo de conocimiento y reflexión sobre el propio razonamiento, gustos, habilidades e intereses, algunos temas, realidades o puntos aplicación del pensamiento al acto de pensar, aprender a apren- de vista que no hayan sido abordados en esta Unidad. De preferen- der. Es mejorar las actividades y las tareas intelectuales que uno cia pídales que anoten lecturas, juegos, técnicas, destrezas que les lleva a cabo usando la reflexión para orientarlas y asegurarse una interese incorporar a su aprendizaje escolar. buena ejecución. Yael Abramovicz Rosenblatt Tomado de: www.psicopedagogía.com Guía didáctica para el docente / Lenguaje 6º básico 261
  • 262.
    SOLUCIONARIO 5. La palabra tejer significa, dentro del texto “formar”o, “crear”, “instaurar”. 6. El estudiante debe ser capaz de reconocer el lenguaje Solucionario de la Unidad 6 poético y la estructura escrita de un poema: versos y estrofas. Página 141 7. El estudiante es capaz de reconocer el lenguaje formal 1. Los alumnos y alumnas deben ser capaces de señalar que y poético que utiliza el texto. Por ejemplo señalar que la ronda simboliza unión entre los pueblos de la Tierra. es poética la expresión “la voz y la voz va a trenzar” y 2. Es necesario señalar que toda opinión es válida siempre “¡Será cual si todas quisiesen,/ Las piedras del mundo, que esté bien argumentada, sin embargo, los estudiantes cantar”. Esta última expresa un cambio gramatical que pueden señalar que sí es posible que los pueblos pue- en el habla coloquial no es utilizado. den vivir en hermandad. Si respetamos la cultura de las 8. El estudiante debe ser capaz de argumentar su opinión, naciones, y formamos organismos internacionales que señalando por qué le agradó el poema o por qué no le produzcan unión entre los pueblos, es posible mantener agradó, y utilizar razonamientos objetivos y no emotivos. la paz. II. 3. Los estudiantes pueden dar opiniones tales como: respeto 1. El estudiante puede señalar que sí la conoce, porque de los pueblos más desarrollados por los menos desarro- pertenece al folclor de nuestro país; pero también puede llados, mantener las fronteras abiertas, etc. expresar que no la conoce, ya que solo está relacionado 4. Los estudiantes pueden señalar elementos como la guerra, con la música popular del momento. el terrorismo, la discriminación racial, etc. 2. El sujeto hablante es un habitante del mundo que re- 5. Puede que las alumnos y alumnas no conocieran este dere- flexiona sobre la desunión de la Humanidad. Se expresa cho del niño, y planteen que consideran que no es patente en primera persona singular y plural. que los países respeten. 3. El sentimiento expresado literalmente es la pena, pero 6. Siguiendo con el planteamiento anterior, el estudiante puede también se puede señalar que el hablante expresa considerar que es un muy buen derecho para la protección angustia y sufrimiento frente a la desunión del planeta. del niño, pero que sienten que no es respetado por todas 4. La relación del tema del poema con el derecho del las naciones. niño es que la pena que siente el hablante se produce 7. Los estudiantes deben ser capaces de reconocer que la porque no existe paz en el mundo ni hermandad entre comunidad internacional hace un esfuerzo por respetar los pueblos. Es decir, la negación del derecho del niño. este derecho del niño, ya que toman medidas y represalias III. hacia los países que no respetan la paz. 1. Los alumnos y alumnas deben llegar al siguiente Página142 análisis: ambos textos presentan interrogaciones como recurso del lenguaje, ambos están expre- I. sados en versos, los dos presentan el tema de la 1. El texto presenta la pregunta: “¿En dónde tejemos la paz y hermandad de los pueblos. Con respecto ronda?”, la cual se interpreta como, ¿dónde ubicamos al sentimiento que expresan los hablantes, en el la paz o hermandad? De esta forma, el poema habla de primero hay una actitud de acción y de positivismo, crear unión entre los pueblos del mundo. ya que busca crear paz y hermandad, en cambio 2. Se reconoce al hablante lírico por los verbos “haremos”, en la canción existe una reflexión por parte del “iremos”; es decir, el hablante realiza la acción al igual hablante y un estado de contemplación. que las personas, por lo cual es una persona del mundo. 2. El alumno y alumna debe llegar a percibir el tema de 3. Propone instaurar la paz y la unión de los pueblos en el las obras: la necesidad de crear paz y hermandad en mundo: en el mar, en los montes, en los cielos, etc. el mundo. 4. Siguiendo la lógica literal de la lectura, el estudiante 3. La relación se presenta en la necesidad de los hablan- puede señalar que es difícil que el mar pueda hacer tes; por una parte, crear paz y hermandad entre los una trenza de azahar. pueblos del mundo y, por otra, la angustia de ver la desunión de los pueblos. 262 Guía didáctica para el docente / Lenguaje 6º básico
  • 263.
    Unidad 6 Página 144 Página 147 1. Realiza un trabajo artesanal, trabaja con el mimbre. III. 2. El estudiante debe ser capaz de reconocer objetos de 1. Los alumnos y alumnas pueden señalar que los senti- mimbre, señalando elementos como sillas, canastos, mientos que afloraron tras la lectura del poema son el adornos, cestas, etc. cariño, la ternura, el respeto por un trabajo artesanal, etc. 3. El estudiante puede que no conozca lugares donde se trabaja con el mimbre, sin embargo debe tener claro que 2. Los alumnos y alumnas deben llegar a considerar esta artesanía se trabaja en lugares rurales. valorable el actuar del poeta al mostrar como protagonista a un personaje de la vida tradicional 4. El estudiante puede que no encuentre la relación, ya que que trabaja creando objetos utilizados en la vida posee una mirada ontológica y no poética, como se pre- cotidiana por la población. senta en el poema. 3. Los relaciona con los valores de la hermandad, el amor, 5. El estudiante puede predecir que el mimbre es el material la esperanza, la paz, etc. Los alumnos y alumnas deben con el cual el mimbrero trabaja y construye sus obras. Para llegar a la conclusión de que estos elementos son im- el poeta, el símil del mimbre es la palabra, ya que con ella portantes para vivir en armonía entre los humanos. también construye su obra. 4. Se relaciona con el trabajo que hacen tanto el Página 145 mimbrero como el poeta, ya que ambos trabajan I. para el otro, los ayudan y entregan elementos 1. Su oficio es ser poeta e invita al mimbrero a armar los esenciales para el diario vivir. esenciales artefactos de uso diario. 5. Lavandera = trabajadora y esforzada. 2. Las palabras que describen el trabajo del mimbrero Poeta = anima y da esperanza para vivir. son: tú armarás el canasto, tú tejerás la maleta, a ti te Mimbrero = servicial, honesto y sencillo. encargan una cuna, cuando a ti te piden una mesa, un Novios = amor que produce vida. velador, un canasto, canastos para almacenar, cestos 6. B para guardar, cunas para continuar, maletas para traer, Página 148 mesas para que las hojas, sillas para descansar. Actividad 1 Las palabras que se refieren al poeta son: yo armaré una canción, yo tejeré con los hilos, y a mí un arma 1. El motivo lírico del poema es la entrega de un servicio que que defienda. beneficia al otro. 3. Le da la importancia de confeccionar elementos impor- 2. Se encuentra en la segunda estrofa. tantes para el diario vivir de la población. 3. El poeta es el emisor del texto, es decir, quien lo escribe;en 4. Se parecen en que los dos arman las cosas más esen- cambio, el hablante lírico es la voz ficticia que expresa ciales y más simples. sentimientos a través de las palabras. 5. Escribe para armar una canción con olor de jabón y a 4. En el primer verso. pureza para que la lavandera halle más dulce su trabajo; Actividad 2 tejerá con los hilos más férreos el descanso más digno, 1. Lo afirmado en el verso es una metáfora, por lo cual no se el amor más profundo, la esperanza, etc. puede, ontológicamente, realizar. La explicación puede estar Página 146 referida a que con la materia prima del trabajo del mimbrero, el mimbre, y del poeta, las canciones, se logra llegar a la II. esencia de la vida y la naturaleza. 1. B 2. Se le atribuyen las características de una mujer. 2. A Actividad 3 3. D 1. Las figuras literarias son recursos retóricos que favorecen 4. B la musicalidad y colorido del lenguaje poético. Algunos 5. C ejemplos son la comparación: “Hermosa como una flor”, 6. A antítesis: “Tu frialdad encendió mi corazón”, aliteración: “Suenan los claros clarines”. Guía didáctica para el docente / Lenguaje 6º básico 263
  • 264.
    2. Enumeración: “lapaz, la mesa, la poesía, la cuna”. V. Comparación: “sus ojos como un camino en paz bajo la noche”. 1. La relación se expresa en la actitud del hablante, por ser hermanable y cultivar el amor entre hermanos. Esto puede Reiteración: “cuando a ti te encargan…”, ser llevado al amor y hermandad que los pueblos deben Cuando a ti te piden…”. practicar. Página 150 2. Los alumnos y alumnas deben ser capaces de considerar Actividad 1 estos valores y actitudes del hablante como beneficiosos tanto para ellos como para la humanidad. 1. Tú corresponde al mimbrero y Yo al poeta. 3. Significa cultivar la paz, el amor y la hermandad. 2. Se refiere a la lavandera. 4. Los alumnos y alumnas deberían asociarlos con la 3. Nombra al poeta y al mimbrero. pureza, la paz y la sinceridad. 4. Pronombres personales que cumplen la función de reem- 5. En junio como en enero, plazar al nombre. Para el amigo sincero, Página 151 Cultivo una rosa blanca Actividad 2 Que me da su mano franca 1. Ti, te se refieren al mimbrero. Mí al poeta. Y para el cruel que me arranca 2. Ti, te corresponde a la segunda persona singular. Mí co- Cultivo una rosa blanca rresponde a la primera persona singular. El corazón con que vivo 3. Si no se emplearan los pronombres personales, habría Cardo ni ortiga cultivo (…). constantemente repeticiones del nombre, es decir, del poeta y del mimbrero. 6. El estudiante debe concluir que la misma cantidad de sílabas métricas ayuda a la musicalidad del poema. Página 152 Página 154 II. 1. Los alumnos y alumnas deben ser capaces de señalar 1. De la hermandad y el amor de hermano. imágenes y experiencias de unidad y hermandad entre 2. La paz, hermandad, amor. pueblos. 3. El estudiante debe lograr valorar la actitud del hablante de 2. Los alumnos y alumnas deben ser capaces de relacionar, no cultivar el odio, sino el amor para alguien que le hace por ejemplo, la solidaridad, la amistad y comprensión con daño. la ayuda internacional frente a un país devastado por una 4. El cardo y las ortigas representan el odio, en cambio, la guerra o catástrofe. rosa, el amor, por lo cual son elementos opuestos. 3. Aborda el tema a través de compartir el pan entre pueblos, 5. Una persona pacífica que entrega amor al prójimo. ser buenos vecinos, no mirar fronteras, no discriminar el color de la piel, etc. III. 1. B 4. Los alumnos y alumnas deben ser capaces de reconocer que el texto logra transmitir ideas y emociones, ya que la 2. A melodía ayuda a la producción de sentimientos. 3. C 4. D Página 162 IV. I. 1. Yo 1. Expresa el sentimiento de hermandad y amor al prójimo. Está destinado a los pueblos sudamericanos. 2. Él 2. El sentimiento y conciencia por una identidad latinoa- 3. Yo mericana. 3. Pertenece al género lírico, ya que está escrito en versos y estrofas, además de utilizar un lenguaje poético. 264 Guía didáctica para el docente / Lenguaje 6º básico
  • 265.
    Unidad 6 Página 163 Página 164 III. 1. Figuras literarias, rima y ritmo. 1. D 2. El objeto lírico es el objeto, persona o situación a quien 2. D se dirige el hablante. En cambio, el motivo lírico es la 3. D razón o causa que produce al hablante expresarse ante el objeto lírico. IV. 3. Las figuras líricas, la rima y el ritmo. Por ejemplo: los poemas 1. El estudiante debe relacionar el título “Canción con de Nicanor Parra no utilizan rimas. todos”, que significa que todas las voces americanas se unen en una sola voz, con el mensaje que expresa hermandad y unión entre los pueblos americanos. 2. El hablante logra conectarse con el sentimiento lati- noamericano, con la unión de los pueblos, con la sola identidad continental. 3. Con las expresiones, el hablante caracteriza a cada país: Perú, nación del pueblo incaico que poseía al sol como su Dios máximo. El rostro de Bolivia de estaño, es el color de la piel de los bolivianos; la soledad, producto de la altura en que se encuentra ubicado, además que no posee mar. El verde de Brasil está referido a su naturaleza, el Amazonas. Chile posee cobre y mineral como característica típica. 4. Personificación: besa mi Chile cobre y mineral. 5. Pronombre personal, reemplaza al nombre. Guía didáctica para el docente / Lenguaje 6º básico 265
  • 266.
    Recursos adicionales Esta evaluación está orientada a recoger los principales contenidos y temas abordados en la Unidad 6. También puede emplearse como recurso remedial para la misma unidad. Material fotocopiable Evaluación final Nombre: Curso: Fecha: I. Lee el texto, luego responde las siguientes preguntas: Flor y canto (adaptación) Del interior del cielo vienen las bellas flores y los bellos pájaros. La amistad es lluvia de flores preciosas. Blancas vedijas de pluma de garza Nuevas palabras se entrelazan con hermosas flores rojas en las ramas de los árboles. Vedija: mechón de pelo o lana. Y siento paz. Su hermoso canto es como un dorado cascabel alado. Los pájaros están en un cercado de flores. Sobre las ramas floridas cantan. Tan pronto como ven la aurora, se han puesto a cantar. ¡Gocemos!, oh amigos, ¡abracémonos! Ahora andamos sobre la tierra florida. Nadie hará que terminen aquí las flores y los cantos. Siempre perdurarán aquí, en la casa del Dador de Vida. Poema de la cultura mexica, en: Varios autores. Despertar del jaguar. Vida y palabras de los indios de América. México: Editorial Fondo de Cultura Económica, 2003. 1. Explica brevemente, ¿por qué este texto es un poema? 266 Guía didáctica para el docente / Lenguaje 6º básico
  • 267.
    Recursos adicionales Material fotocopiable 2. ¿Cuál es el motivo lírico? 3. ¿Cuál es el temple de ánimo del hablante lírico? ¿Qué provoca este sentimiento? 4. De acuerdo al contenido del poema, responde: a) ¿De dónde vienen las cosas bellas que ve el hablante? b) ¿A qué nos invita el hablante lírico en la tercera estrofa? 5. ¿Cuál es la figura literaria manifestada en los siguientes versos? Explica. a) “La amistad es lluvia de flores preciosas”. b) “Su hermoso canto es como un dorado cascabel dorado”. 6. Establece una relación entre este poema y el derecho del niño a crecer en paz y hermandad. ¿Puede llegar a ser el mundo como el que presenta el hablante en este poema? Explica esta relación posible y fundamenta en qué te basas para proponerla. Puedes responder al dorso de esta página. Guía didáctica para el docente / Lenguaje 6º básico 267
  • 268.
    Recursos adicionales Material fotocopiable Solucionario de la Evaluación Fotocopiable 1. Este texto es un poema por su estructura, los recursos lingüísticos empleados y porque predomina la expresión de emociones y sentimientos del autor. 2. La experiencia de paz y armonía fraternal vivenciada en la naturaleza. 3. Paz y armonía interior. La experiencia de perfección de lo natural. 4. Respuesta abierta. 5. a) metáfora. b) comparación. 6. Respuesta abierta. 268 Guía didáctica para el docente / Lenguaje 6º básico
  • 269.
    Esta pauta contienelos criterios básicos que se requieren para evaluar una declamación poética. Recursos adicionales No obstante, permite modificar o agregar otros criterios que se consideren pertinentes. Material fotocopiable Modelo de Pauta de Evaluación Rúbrica para una declamación poética Criterios de No se observa Se observa Se observa Total puntaje Evaluación 0 punto medianamente claramente (máximo de 24) El declamador o 2 puntos 4 puntos declamadora: Pronuncia con claridad y cuidado cada palabra del poema. Respira y proyecta su voz adecuada- mente. Emplea gestos adecuados al con- tenido del poema. Revela plena comprensión del contenido del poe- ma que declama. Logra que los oyentes focalicen su interés en el poema y no en su persona. Logra comunicar los sentimientos o emociones conte- nidos en el poema. Guía didáctica para el docente / Lenguaje 6º básico 269
  • 270.
    Recursos adicionales Este recurso didáctico puede emplearse para profundizar y aplicar el contenido referido a la comunicación oral, o específicamente para apoyar la práctica de la declamación poética. Material fotocopiable Recurso Didáctico Bases para declamar En suma, las cualidades básicas que deben dominarse para lograr el virtuosismo en el arte declamatorio, son: Ser un excelente lector Se recomienda practicar la lectura frecuente y en voz alta, escuchar la propia voz para hacer conscientes errores de fraseo como: omitir o agregar letras, tartamudear, quedarnos cortos con la respiración y dejar trunca la idea del poema, dar una entonación inadecuada, etc. La vista es más rápida que la voz, y entonces, vemos letras de más o de menos; ese defecto se puede corregir practican- do la lectura frecuente o repitiendo diferentes trabalenguas e ir aumentando la velocidad al pronunciarlos. Una buena memorización Preparar la memorización del poema es parte de la declamación. Para ello es recomendable “escuchar y ver” una lectura declamada. De ese modo se podrá memorizar el conjunto de ella, incluidos los gestos. Es conveniente que, en el caso de los aprendices, un asesor modele la primera lectura. Para recordar y declamar adecuadamente se debe buscar una lectura plenamente comprensiva del texto; ayudarse con el diccionario si es necesario, hasta lograr captar el sentido de lo que el poeta plasmó en su obra. Ejecutar perfectamente la mímica La forma en que se dice algo y el aspecto que uno tiene al decirlo, son mucho más importantes que las palabras que de hecho se pronuncian. Los signos de la comunicación no verbal, tales como las expresiones faciales, el contacto ocular, el movimiento del cuerpo, entre otros, son fundamentales. Por ello se debe considerar que “el aspecto” del declamador constituye más de la mitad del mensaje. Los gestos o mímica no deben ser exagerados, ya que pueden distraer a los oyentes. Hay que adaptar la gestualidad a cada poema. El contenido de este nos orientará a emplear los gestos adecuados al mensaje. Hay que tener presente que la columna vertebral de una declamación es la palabra, no la mímica. El declamador no debe ser el centro, sino el mensaje poético. Dominar las cualidades de la voz (volumen, dicción y modulación) Es recomendable ejercitar la buena respiración. Estos ejercicios alivian el nerviosismo, el miedo al público y el estrés. Los ejercicios de respiración más adecuados deben tender a enseñarnos a sostener el aire mientras se dice un poema, lo cual ayuda a que la voz no se debilite, sobre todo en lo que los instructores en declamación llaman “fin de verso”. Cada voz es original (en rapidez, altura, tono y articulación). Estos elementos dan al que escucha más información sobre el que habla que las palabras que dice. Uno puede aprender a reconocer los signos de tensión y estrés en su propia voz y en la de otros, y también a usar una o varias características vocales qué tono o qué altura, para estimular a los oyentes. Saber contagiar la emotividad del poema Comunicarse no es transmitir información, sino que es transmitir un significado. Una comunicación coherente es un poderoso instrumento. Es imposible no comunicar. Cualquier cosa que uno diga o haga – o no diga ni haga –, comunica algo. Dionisio Ortiz nos dice que la práctica hará del declamador un buen intérprete de cada sentimiento humano, para lograr transmitirlo artísticamente. Tomado de: http://www.itesca.edu.mx/publicaciones/brunopablos/libros/D_02_basesparaeldeclamador.pdf 270 Guía didáctica para el docente / Lenguaje 6º básico
  • 271.
    Esta lectura puedeser empleada para reforzar el tema y contenido de la Unidad o como recurso Recursos adicionales adicional para remediales. Material fotocopiable Lectura fotocopiable I. Lee el siguiente poema y luego responde las preguntas que siguen. A Niebla, mi perro Rafael Alberti Rafael Alberti ”Niebla”, tú no comprendes: lo cantan tus orejas, Poeta y dramaturgo español, nacido en el puerto de Santa el tabaco inocente, tonto de tu mirada, María, Cádiz, en 1902. los largos resplandores que por el monte dejas Considerado como uno de los grandes poetas del panora- al saltar, rayo tierno de brizna despeinada. ma literario español, fue el último poeta de la Generación del 27, ganador del Premio Nacional de Literatura en 1925 y del Premio Cervantes en 1983. Mira esos perros turbios, huérfanos, reservados, Durante la guerra civil militó activamente en la política y que de improviso surgen de las rotas neblinas dirigió varias revistas de orientación comunista. Vivió en el exilio hasta el año de 1977. arrastrar en sus tímidos pasos desorientados Entre sus obras más importantes se cuentan Marinero todo el terror reciente de su casa en ruinas. en Tierra, Sobre los Ángeles, Cal y Canto y Sermones y Moradas. A pesar de esos coches fugaces, sin cortejo, que transportan la muerte en un cajón desnudo, de ese niño que observa lo mismo que un festejo Nuevas palabras la batalla en el aire, que asesinarle pudo. Brizna: hilo, filamento, hebra. Turbios: borrosos, nublados. A pesar del mejor compañero perdido, Fugaces: pasajeros, efímeros. de mi más tristísima familia que no entiende Cortejo: acompañamiento, com- parsa. lo que yo más quisiera que hubiera comprendido, Deserta: abandonar, renunciar. y a pesar del amigo que deserta y nos vende. “Niebla”, mi camarada, aunque tú no lo sabes, nos queda todavía, en medio de esta heroica pena bombardeada, la fe, que es alegría, alegría, alegría. 1. ¿Quién es el hablante lírico del poema? A. Un perro. B. Niebla. C. Un niño. D. Un soldado. Guía didáctica para el docente / Lenguaje 6º básico 271
  • 272.
    Recursos adicionales Material fotocopiable 2. ¿Cuál es el objeto lírico del poema? A. Un perro. B. Un gato. C. Una familia. D. Un niño. 3. Con el verso “el tabaco inocente, tonto de tu mirada”, ¿a qué crees que se refiere el hablante? A. La mirada inocente de un amigo. B. Los ojos café de su perro Niebla. C. El humo que se ve en los ojos de su perro. D. El humo que hay por todos lados. 4. ¿Por qué crees que en el poema se dice que “los perros caminan turbios, huérfanos y reservados”? A. Porque están enfermos. B. Porque no tienen qué comer. C. Porque los habían echado de sus casas. D. Porque habían perdido sus casas y sus amos. 5. ¿Qué simbolizan los siguientes versos? A pesar de esos coches fugaces, sin cortejo, que transportan la muerte en un cajón desnudo, de ese niño que observa lo mismo que un festejo la batalla en el aire, que asesinarle pudo. A. Un niño mira fuegos artificiales en el aire. B. Un niño va a una fiesta con un cortejo. C. Un niño va muerto en un ataúd producto de una bomba. D. Una niño contempla un bombardeo. 6. ¿Qué sentimiento manifiesta el hablante? A. Entusiasmo. B. Alegría. C. Esperanza. D. Felicidad. E. Tristeza. 272 Guía didáctica para el docente / Lenguaje 6º básico
  • 273.
    Recursos adicionales Material fotocopiable 7. ¿En qué contexto histórico se encuentra el hablante? A. En una catástrofe natural. B. En un carnaval. C. En una guerra. D. En un duelo. 8. Según el tema del texto, ¿crees que se respeta el derecho del niño a ser educado en la paz y hermandad? A. Sí, porque existe la hermandad del hablante con su perro, Niebla. B. No, porque los perros desorientados no quieren relacionarse con Niebla. C. No, porque mataron a sus padres. D. No, porque el niño vive en un país en guerra. 9. El mensaje del texto es: A. No a la guerra ni la violencia. B. Hay que sobrevivir a la guerra. C. Tener esperanza, a pesar de la guerra. D. La gente debe preocuparse por la guerra. 10. ¿Qué simboliza la niebla en el poema? A. Lo oscuro de la noche. B. Lo intangible de la vida. C. Lo difuso del futuro. D. La muerte. 11. ¿Qué no entiende la familia del hablante? A. La deserción del enemigo. B. La deserción del amigo. C. La traición de Niebla. D. El miedo de la gente a la guerra. E. El dolor de la traición. II. Comenta en grupo este poema, en torno a las siguientes preguntas: - ¿Cuál es el motivo lírico de este poema? - ¿Qué elementos o expresiones del texto te permiten comprobarlo? - ¿Cómo se relaciona este poema con el derecho del niño a crecer en paz y hermandad entre los pueblos? Después del comentario, redacta un texto breve en el que opines sobre el sentimiento que te provocó este poema. Explica qué idea o imagen te vino a la mente, y por qué crees que te ocurrió esto. Guía didáctica para el docente / Lenguaje 6º básico 273
  • 274.
    ? Bibliografía recomendada para los docentes General y didáctica • Beas, Josefina et al.. Enseñar a pensar para aprender mejor, Santiago: Ediciones Universidad Católica de Chile, 2003. • Benigno Delmiro Coto. La escritura creativa en las aulas, España: Editorial Grao, 2002. • Blache-Benveniste, C. Estudios lingüísticos sobre la relación entre oralidad y escritura, Barcelona, Gediza (lea), 1998. • Cassandy, D. La cocina de la escritura, México, SEP/FCE, 2002. • Cassany, Daniel; Marta Luna y Gloria Sanz. Enseñar Lengua, Barcelona: Editorial Grao, 2007. • Colomer Martínez, Teresa. “La adquisición de la competencia literaria”, en Revista Textos de didáctica de la lengua y la literatura, Nº4, Barcelona, abril de 1995. • Coseriu, Eugenio. Lecciones de lingüística general. Madrid: Gredos, 1986. • De Alonso, María y M. Gómez. La biblioteca y la formación de lectores. Buenos Aires: Aique, 1992. • Díaz, Jorge y Genovese, Carlos. Manual de teatro escolar. Santiago: Editorial Salesiana, 1994. • Eco, Umberto, México. Apocalípticos e integrados. Barcelona: Fábula/Tusquets, 1995. • Fernández Fraile, Maximino. Historia de la literatura chilena. Santiago: Editorial Salesiana, 1996. • Jolibert, Josette. Formar niños productores de textos. Buenos Aires: Hachette, 1990. • Lomas, Carlos. Cómo enseñar a hacer cosas con palabras. Barcelona: Paidós, 1999, Vols. I y II. • Mabel Condemarín y Alejandra Medina. Taller de Lenguaje 2. Santiago: Editorial Santillana, 2004. • McEntee, Eileen. Comunicación oral para el liderazgo en el mundo moderno. México D.F: Mc Graw-Hill Interame- ricana Editores, 1999. • Salazar Negrón, Miriam. Trabajo Infantil y Pueblos Originarios en Chile. Experiencia en zonas aimara y mapuche (Tarapacá y Araucanía). Santiago: OIT/IPEC, 2005. Ortografía. Gramática • Alarcos Llorach, Emilio. La gramática de la lengua española. Madrid: Espasa Calpe, 2004. • Alcina, J.-Blecua, J.M. Gramática Española. Barcelona: Ariel, 1983. • Benito de Lobo. José Antonio. La puntuación: usos y funciones. Madrid: Edinumen, 1992. • Bosque, Ignacio y Demonte, Violeta, Gramática descriptiva de la lengua española. Tomo 1,2,3. Madrid: Espasa Calpe, 1999. • Casado, Manuel. El castellano actual. Usos y normas, Ediciones Universidad de Navarra. España: 2008. • Casado, Manuel. El castellano actual. Usos y normas. Universidad de Navarra (Eunsa) 1993. • Castro F., Uso de la gramática española. Nivel Elemental. Madrid: Edelsa, 1996. • Castro F., Uso de la gramática española. Nivel Intermedio. Madrid: Edelsa, 2000. • Gómez Borrego, Leonardo. Manual de español correcto II. Morfología y sintaxis, estilo. Madrid: Arco Libros, 1989. • Gómez Torrego, Leonardo. Manual de español correcto I. Madrid: Arco Libros, 1989. • Gómez Torrego, Leonardo. El léxico en el español actual: uso y norma. Madrid: Arco Libros, 1998. • Gómez Torrego, Leonardo. Ortografía de uso del español actual. Madrid: SM. 2000. • López García, Ángel. Gramática cognitiva para profesores de L 2. Madrid: Arco Libros, 2005. 274 Guía didáctica para el docente / Lenguaje 6º básico
  • 275.
    • Martínez Menéndez,Pablo. Ejercicios de léxico. Niveles Inicial e Intermedio. Madrid: Anaya, 2008. • Real Academia Española. Ortografía de la lengua española. Madrid: Espasa - Calpe, 1999. • Tierno, Bernabé. Dudas y errores del lenguaje. Madrid: Bolsistemas, 1993. Diccionarios • Buitrago Jiménez, A. Diccionario de dichos y frases hechas. Madrid: Espasa-Calpe, 1995. • Diccionario de sinónimos y antónimos. Madrid: Espasa-Calpe, 1999. • Diccionario panhispánico de dudas. Real Academia Española. Madrid: Santillana.2005. • Ducrot, O. y T. Todorov. Diccionario enciclopédico de las ciencias del lenguaje. México: Ed. Siglo XXI, 1980. • Martínez de Sousa, José. Diccionario de ortografía. Madrid: Anaya, 1985. • Real Academia Española. Diccionario de la Lengua Española (2 Vols.). R.A.E. Madrid: Espasa Calpe, 2001. • Seco, Manuel. Diccionario de dudas y dificultades de la lengua española. Madrid: Espasa Calpe,1987. Direcciones Web Para consultar dudas de gramática y ortografía • http://www.elcastellano.org/gramatic.htlm • http://www.academia.org.mx/ortografia.php • http://www.uchile.cl/instituto/lengua/notasindex.htm • http://www.el-castellano.com • http://rae.es • http://dpd.rae.es • http://www.livingspanish.com/Bibliografia-nivel-A-I-B Bibliotecas Virtuales • http://www.cuidadseva.com • http://www.biblioweb.dgsca.unam.mx • http://www.cervantesvirtual.com • http://www.ua.es/es/bibliotecas/referencia/electronica/biddigi.html Guía didáctica para el docente / Lenguaje 6º básico 275
  • 276.
    Bibliografía comentada Imágenes de infancia y adolescencia Manuel Rojas En Imágenes de infancia... está Manuel Rojas entero. Sus vivencias, desde luego, pero también sus temas y su estilo. Conocer lo que el niño y el adolescente Manuel Rojas fue y lo que el adulto Manuel Rojas llegó a ser, es sin duda un ejemplo que debe llamar a la reflexión sobre las posibilidades del hombre cuando se esfuerza, trabaja, sueña. El niño pobre nacido en Combate de los Pozos, llegó a ser, como señaló uno de los mayores críticos nacionales, “un poeta de la más delicada, de la más exquisita sensibilidad y luego un autor de cuentos y novelas, donde la ternura se apoya en ironía y la observación aguda, tranquila, se prolonga en imaginaciones llenas de gracia”. En la comparación de ambos momentos está la postrera enseñanza que nos legó Rojas al trabajar hasta sus últimos días en Imágenes de infancia... Maximino Fernández Fraile. En prólogo a: Manuel Rojas. Imágenes de Infancia y Adolescencia. Santiago: Editorial Zig-Zag, 1994. El último grumete de la Baquedano Francisco Coloane El último grumete de la Baquedano es una novela breve, llena de aventuras, no inventadas, sino reales. Asistimos al último viaje de la corbeta. La embarcación empieza a navegar, un niño se ha escondido entre las cadenas y los rollos de las jarcias. Y lo descubre un perro. La suerte está echada, el mar canta como un torbellino de espumas, los ojos de los marinos comienzan a vislumbrar lejanías. El muchacho evoca su infancia, la voz narrativa del autor que deja de escucharse, porque los recuerdos no pueden inventarse (…) El último Grumete de la Baquedano, con una trama novelística mínima, es un canto a los mares y a las tierras. Hay en estas páginas un contenido romanticismo que levanta la figura de los marinos, de unos hombres que “barren” los mares y que se gobiernan con un sentido de responsabilidad patriótica. Vicente Mengod. En: prólogo a: Francisco Coloane. El último Grumete de la Baquedano. Santiago: Editorial Orbe, 1996. La comarca del jazmín Oscar Castro La comarca del jazmín nos da, junto a la fantasía del niño, el vuelo poético de aquel que –por poeta– siempre conservara en las más intimas zonas del alma un redentor espíritu de niñez. Y aunque el volantín “se va cortado” , su imagen de sueño y elevación, de sustancia inestable y perfecta, acuña nuestro espíritu en la moneda inapreciable de la nostalgia. La comarca del jazmín, con diversas y tal vez dolorosas variaciones, está en cada uno de nosotros, quizás escondida en ese rincón del espíritu al que la madurez no nos permite penetrar fácilmente. Leyendo este breve y luminoso relato podremos, Dios mediante, acercarnos a nuestra propia intimidad. Hernán Poblete Varas. En prólogo a: Oscar Castro. La Comarca del Jazmín. Santiago: Andrés Bello, 2005. 276 Guía didáctica para el docente / Lenguaje 6º básico
  • 277.
    El bosque delos pigmeos Isabel Allende El bosque de los pigmeos, es el último libro de la trilogía que comenzó con Ciudad de las bestias y El reino del dragón de oro, con los que ha llevado su viaje literario a las selvas del Amazonas, las cumbres del Himalaya o los bosques de África. Esta publi- cación, además de ser noticia por ser el último libro de Isabel Allende, es también pionero por ser el primer título en el mercado español que forma parte del proyecto Greenpeace Libros, un proyecto que busca la complicidad de los escritores y editores con la conservación y el uso sostenido de los bosques y especialmente de los últimos bosques vírgenes del planeta, los primarios. En el bosque de los pigmeos, Allende cuenta cómo Kate y su nieto Alex Cold se ven envueltos en una nueva aventura cuando se quedan aislados en el corazón de Africa junto a un variopinto grupo de amigos. Buscando a unos religiosos desaparecidos se topan con el asombroso pueblo de los pigmeos. Unos pequeños seres en comunión con la naturaleza que sufren la masacre de popes congoleños. “África es uno de continentes donde se están sucediendo las peores masacres, como la de los pigmeos”, ha subrayado. Y es en este libro, junto con los otros dos que forman la trilogía, donde la escritora incluye sus tan celebrados toques de realismo mágico, que tanto éxito le reportaron en La casa de los espíritus. Comentario tomado de: Diario El País, Suplemento: “Cultura”, Madrid, septiembre de 2004 (fragmento). Teatro escolar representable 1 Rubén Unda “¡Hagamos teatro, señor!” “¡Señorita, hagamos teatro!” Es frecuente escuchar este pedido en todos los colegios y liceos. El dilema de los educadores es, por lo general, la obra: dicen no contar con textos dramáticos adecuados para sus niveles. Con el presente libro pretendemos ayudar a solucionar en parte este problema. En este volumen de teatro escolar repre- sentable encontrarán una selección de obras simples de montar, pensadas específicamente para el segundo ciclo de la educación básica. No es difícil llevar a cabo estas puestas en escena; basta tener alguna utilería muy simple, la decisión de hacerlo y dosis de ima- ginación. Si contamos con las tres unidades esenciales del teatro (texto, actor, público) y si enseñamos a nuestros alumnos que caracterizar un personaje significa encarnarlo con amor, verdad y respeto, los resultados que obtendremos serán sorprendentes, pues la magia del arte teatral surgirá de todas maneras desde el escenario. Pues bien, aquí están las obras. En los colegios contamos con miles de actores en potencia. Busquemos un lugar para representar y… hagamos teatro. Rubén Unda. En prólogo a: Rubén Unda. Teatro escolar representable 1. Santiago: Editorial Zig-Zag, 2009. Guía didáctica para el docente / Lenguaje 6º básico 277
  • 278.
    Antología poética parajóvenes Hugo Montes Cuando yo creía cumplidas mis obligaciones de divulgador de la poesía, caí en la tentación de hacer una nueva antología. ¿Cómo resistirla, si se trataba de entregar poemas a jóvenes y adolescentes, destinatarios naturales y primeros del quehacer poético? Sí, la poesía ha de ir naturalmente a la juventud, cuya sensibilidad y cuya apertura interior facilitan enormemente la captación de la palabra artística. Se trata de una selección restringida a la poesía escrita en español, no importa si en España o en Hispanoamérica. Inevitable- mente, atendidas la calidad y la vecindad, se prefirió a los chilenos. Hubo incursiones por los clásicos —fundamento de todo—, pero en gran mayoría aparecen poetas contemporáneos y aún actuales. La clasificación va por temas: soledad, amistad, amor, poesía, dolor y solidaridad, tiempo y muerte, Dios. No es una clasifi- cación científica, sino práctica. Se ha buscado llegar con lo esencial de cada texto a la categoría correspondiente, olvidando aspectos secundarios. (…) Se busca con esta antología llegar a lectores antes que a estudiosos. Por lo demás, mal podría darse el análisis sin el previo conocimiento personal de los poemas. De esto se trata. La experiencia permite confiar en la capacidad lectora del joven inteligente, no menos que en la eficacia alteradora del buen poema. Esta doble confianza nos hace augurar éxito a la presente antología. Hugo Montes. En prólogo a: Hugo Montes. Antología poética para jóvenes. Santiago: Editorial Zig-Zag,2009. Geografía del mito y la leyenda chilenos Oreste Plath Este libro hace un fantástico recorrido por los más diversos mitos y leyendas chilenos, agrupados de acuerdo a la zona del país a la cual pertenecen. Escrito de manera simple y clara, es un valioso trabajo recopilatorio de su autor, quien fue uno de los escritores más destacados en el rescate del folclor y las tradiciones nacionales. Equipo Editorial Zig-Zag. Fábulas y leyendas americanas Ciro Alegría Las fábulas y leyendas que componen esta antología se inspiran en el folclor indígena americano y describen una naturaleza exuberante, grandiosa en sus proporciones y en la diversidad de sus paisajes. Las antiguas y poderosas culturas incas, los mayas o los aztecas perviven en estas leyendas, que también reflejan muchos aspectos de la vida cotidiana del indio y de su sentido mágico de la vida. El peruano Ciro Alegría (1909-1967) es uno de los grandes escritores de América. Toda su obra literaria está dedicada a contar la marginación que sufre el indio americano, y a revalorizar sus tradiciones y su folclor. Equipo Editorial Zig-Zag. 278 Guía didáctica para el docente / Lenguaje 6º básico
  • 279.
    Anexo 1 Este anexoconstituye un apoyo al docente, para que potencie en sus estudiantes el desarrollo de competencias y habilidades de producción textual en el ámbito de la narración. Más sobre textos narrativos y su aplicación didáctica en primaria Teodoro Álvarez Angulo Introducción Este trabajo es continuación de lo ya expuesto en el anterior número de esta misma revista; en aquella ocasión hicimos un estudio y aplicación didáctica a partir de un texto narrativo literario; ya decíamos allí que convenía considerar tanto los textos literarios como los no literarios, ateniéndolos a la realidad comunicativa del uso del lenguaje en la sociedad. En esta ocasión haremos especial hincapié en los textos narrativos no literarios; no cabe la menor duda que nos encontramos ante un tipo de textos —como tendremos ocasión de ver más adelante— muy frecuentes y abundantes en la relación entre individuos. Por ello, para nosotros, en situación de enseñanza, es especialmente importante considerar las múltiples formas que adoptan estos textos, particularmente en la expresión oral. 1. Marco teórico 1.1. Importancia del texto narrativo Coincidimos con Roland Barthes y Paul Ricoeur en que son los inumerables los relatos existentes (orales, escritos, gráficos, gestuales); hasta el punto que podemos perfectamente hablar de “universalidad del relato”, ya que, como bien afirman Mc Cabe y Peterson “Narrative is a vitla human activity”; o también –siguiendo a Feu Guijarro “el discurso narrativo es una de las formas más genuinamente humana de organizar y trasmitir la experiencia”. O, dicho con las palabras de Ong: La narración es en todas partes un género muy importante de arte verbal, que aparece regularmente desde las culturas orales primarias hasta el avanzado conocimiento de la escri- tura y procesamiento electrónico de la información. En cierto sentido, la narración es capital entre todas las formas de arte verbales porque constituye el fundamento de tantas otras a menudo incluso las más abstractas. El saber humano procede del tiempo. Parece, pues, que nos encontramos ante una manera o vía que utiliza habitualmente el ser humano para transmitir y entrar en contacto con la compleja experiencia de su especie. Desde un punto de vista cognitivo, Chafe otorga al relato (narratives) relevancia especial, en cuanto que estos textos proporcionan evidencias sobre la naturaleza y el funcionamiento de la mente. Todavía más: la idea de Olson, el relato (narrative) se concibe, en la tradición clásica, dominante en nuestra sociedad, como la antítesis del conocimiento. El relato es una forma natural, irreflexiva, acrítica de discurso; lo contrario que sucede con la historia o la filosofía, formas de discurso reflexivas por excelencia. Muchas más aportaciones podríamos hacer desde el campo de la antropología, ciencia cognitiva, semiótica y ciencias literarias particularmente, que pudieran justificar la importancia de la narración, el relato, en la vida social de un individuo, y más concretamente en la adquisición de hábitos y destrezas que contribuyen a dotarlo de la correspondiente competencia comunicativa. Guía didáctica para el docente / Lenguaje 6º básico 279
  • 280.
    Anexos 1.2. Indicadores lingüístico-textuales De igual manera que veíamos en los textos literarios la relevancia que tienen los “tiempos del mundo narrado o tiempos de la narración” (Harald Wein-rich), igualmente importante son en los textos no literarios, ya que participan plenamente del concepto de “cronofanía” , característica de la novela, según Villanueva, en cuanto que el tiempo adquiere relevancia sustancial. Dicho con palabras de Paul Ricoeur: El mundo desplegado por toda obra narrativa es siempre un mundo temporal. …el tiempo se hace tiempo en cuanto se articula de modo narrativo… Continuando con la temporalidad, habrá que destacar la importancia del verbo; así lo hacen estudiosos de la narración, tales como Criado de Val y Garrido Domínguez. El primero entiende que la expresión más compleja del tiempo está en el lenguaje, y dentro de este en el verbo. Este, el verbo, a su vez, es la más perfecta ima- gen, el más natural testigo y la primera conciencia del tiempo. Para Garrido Domínguez resulta obvio que los soportes discursivos del relato, en cuánto narración de accio- nes, son el verbo y los deícticos adverbiales. Son también características de los textos narrativos la presencia de organizadores textuales que indican temporalidad, así como la ausencia en la estructura superficial de pronombres y adjetivos deícticos de la segunda persona. 2. Aplicación didáctica Hechas las oportunas consideraciones teóricas necesarias, nos planteamos a continuación la aplicación práctica al campo de la enseñanza, en los niveles obligatorios, y particularmente en Primaria. Parece conveniente, primero de todo, plantear la narración en su sentido más amplio, de manera que contem- ple al escolar en su contexto social (individuo, familia, amigos. escuela, etc.). Con el fin de aplicar a la enseñanza estos textos, y a efectos de método, proponemos el siguiente esquema: 1. Recogida de materiales 1.1. Tipos de relato 1.1.1. Cuentos 1.1.2. Relatos de la vida cotidiana 1.1.3. Sucesos personales 1.1.4. Chistes 1.2. Soportes de expresión del relato 1.2.1. Verbal (oral/escrito) 1.2.2. Imágenes 1.2.3. Verbo-icónico 1.2.4. Gestos 1.2.5. Sonidos y ruidos 280 Guía didáctica para el docente / Lenguaje 6º básico
  • 281.
    Anexos 2.Análisis de una selección de material recogido. 3. Búsqueda de una estructura común. Superestructura (Van Dijk), estructuras secuenciales de base (Adam). 4. indicadores textuales y marcas lingüísticas. 5. Planteamiento de enseñanza (estrategias didácticas). Por lo que respecta al punto primero –recogida de materiales- utilizamos la ficha que figura en el anexo I. Para el análisis de los textos seguimos particularmente el prototipo de la secuencia narrativa de Jean-Michel Adam, quien lo representa de la siguiente manera: SECUENCIA NARRATIVA Situación inicial Acciones Situación final Complicación Resolución A continuación aplicaremos el antedicho esquema a dos tipos de relato: el primero se trata de un suceso personal (“Mi nuevo colegio”) y el segundo es una pequeña muestra de chistes (cinco). El primer texto pertenece a un alumno de 7° de EGB (12 años) que relata su experiencia de la siguiente manera: Rafael de la Viuda Daganzo -7 ° A – N° 14 Mi nuevo colegio Semanas antes de que termine el curso 92-93 ya sabía que iba a tener que cambiar de pueblo y colegio. Hasta que no nos mudamos mis padres y yo, no me daba cuenta del cambio tan grande que esto su- pondría. Los días anteriores a empezar el curso 92-93 empezaba a imaginarme todo mucho. El primer día de clase, fui acompañado por mi madre. Una vez en el centro, a las 9:30 horas en la que se entra en las clases, mi tutor me llevó a la mía. Cuando entré me invadió la timidez y no me atrevía a decir una palabra. Mis compañeros, no se parecían en nada a los que tuve en mi otro colegio. Ese día no hice muchos amigos y me acordaba de los que había tenido durante los anteriores seis años. Poco a poco me fui acostumbrando a mi nuevo ambiente. Cuando pasó un mes, ya me había acostumbrado e integrado bien. No se me dieron muy bien los primeros exámenes pues la nota más alta fue un 5,25, pero he conse- guido reponerme y he llegado a sacar un 9,9. Ahora solo faltan días para las vacaciones de Navidades y estoy contento por haber tenido unos compañeros y profesores tan agradables. Guía didáctica para el docente / Lenguaje 6º básico 281
  • 282.
    Este es elanálisis que hacemos del texto: “Mi nuevo colegio” 1. Marcas/ indicadores lingüísticos — 1° persona/ 3° persona. — Verbos en pasado (imperf. e Indef., fundamentalmente). — Organizadores textuales de temporalidad. II. Superestructura textual (Representación esquemática de las MES) Situación inicial (Situación previa al cambio de colegio y de localidad) Semanas antes… Predominan formas verbales de imperfecto Hasta que no… Los días anteriores a… El primer día… Una vez en el Centro, a las 9’30… (+ Indef.) Acción (Cambio de localidad y de colegio) Cuando entré/invadió/ no me atrevía/ Cuando pasó un mes, ya me habían parecían tuve acostumbrado e integrado bien dieron/ Ese día no hice/ me acordaba/ había pero he conseguido/he llegado. tenido los anteriores años Poco a poco me fui acostumbrando Situación final Ahora… estoy contento 282 Guía didáctica para el docente / Lenguaje 6º básico
  • 283.
    El segundo tipode relatos lo constituyen una serie de chistes a saber: Título Situación Inicial Acción Complicación Resolución El hombre pequeño Este es un hombre Que no le cabía la tan pequeño, tan pe- menor duda. queño, y su cabeza era tan pequeña, tan pequeña El hombre alto Este es un hombre Que una vez se co- Cuando llegó al es- Ya había caducado. tan alto, tan alto mió un yogur y tómago El súper chicle Este es un niño Que va a una tienda Y le dice el depen- Y le responde el de caramelos y dice: diente: niño: deme un paquete de -¡Bang, bang! -Vale, ya me ha chicles matado, ¿me da un paquete de chicles? El cabezón Este es un niño Que dice a su ma- -y ¿por qué no vas -Porque se meten dre: detrás de ellos? por calles muy es- -Mamá, mamá en el trechas. colegio me llaman cabezón La histérica Esta es una niña Que dice a su madre: Y le dice la madre: Y la niña se echa las -Mamá, mamá en el -no les hagas caso manos a la cara y se colegio me llaman empieza a estirar la histérica piel y dice: -¡No me mientas! Guía didáctica para el docente / Lenguaje 6º básico 283
  • 284.
    En los tresúltimos chistes propuestos, y de manera recurrente en los chistes que cuentan los chicos y chicas de estas edades, es frecuente la aparición del siguiente esquema: Esto es + (Art. Ind + Nombre) + Inordinada Adjetiva portadora de la acción) Y le dice (algo) (a alguien) Lo podemos representar como sigue A dice a B B responde a A A dice (concluye) Éstas son las marcas lingüísticas: 3° persona del singular Verbos en presente (valor de pasado) Organizadores textuales: en estas muestras no son muy abundantes, dado que predomina un estilo tele- gráfico. Valor polisémico de “y” 3. Actividades posibles Entre las múltiples actividades que se pueden llevar a cabo, destacamos las siguientes: 3.1. Localizar la(s) acción(es) de una narración dada. Indicar textualmente cuál es la complicación y cuál la resolución. 3.2. Dada una narración, precisar cuál es la situación inicial y cuál es la situación final. 3.3. Entregar secuencias narrativas desordenadas para que el alumno las reconstruya. 3.4. Componer narraciones a partir exclusivamente de los organizadores textuales. 3.5. Partir de narraciones -literarias o no- (cuentos, chistes, relatos de acontecimientos varios: de- portivos, travesuras, sucesos, etc.) y detectar: a) La o las personas gramaticales en que está escrita. b) Los tiempos verbales que predominan. c) Los organizadores textuales de tiempo y lugar que aparecen. 284 Guía didáctica para el docente / Lenguaje 6º básico
  • 285.
    Algunos organizadores textualesde la narración Temporales Espaciales Al principio… Ya en el lugar… Un poco después… En ese mismo sitio… En ese momento… Desde allí… Finalmente… Relaciones con otros sucesos Mientras tanto… Por otra parte… En cambio… 3.6. Establecer la lista de organizadores que aparecen en textos de los propios alumnos: expresio- nes temporales del tipo de: a) Expresiones que contienen un nombre que expresa la temporalidad (estación, año, día, momento, tiempo). b) Expresiones en las que la dimensión temporal aparece expresada a través de una preposición o de un sintagma preposicional. 3.7. Detectar y reflexionar sobre los tiempos verbales que predominan en estos textos. 3.8. Elaborar un corpus textual (oral y escrito) de textos narrativos. 4. Conclusiones Indudablemente que lo primero se impone a la hora de concluir este trabajo es que la narración o relato es un género o tipo de texto suficientemente complejo como para que se contemple en toda su extensión, inclu- yendo también lo no literario. No cabe duda, por otra parte, que el estudio del relato, el no literario también, desde el punto de vista de su análisis y aplicación a la enseñanza, nos lleva a considerarlo bajo una óptica interdisciplinar en la que inter- vienen de manera directa, además de las disciplinas que veíamos anteriormente, el análisis del discurso y de la conversación. Huelga comentar que nos encontrarnos ante materiales fáciles de conseguir, y que, por otra parte, suponen un reconocimiento a la producción textual del alumno; lo cual ha de reanudar en una mayor motivación en cuanto que atiende a su competencia comunicativa y también a un uso más reflexivo de la lengua. Guía didáctica para el docente / Lenguaje 6º básico 285
  • 286.
    5. Bibliografía ADAM, Jean-Michel. Les textes: types et prototypes, Paris: Nathan, 1992. ALBALADEJO, Tomás. Semántica de la narración: la ficción realista. Madrid: Taurus,1992. BARTHES, Roland. “Introducción al análisis estructural de los relatos”, en: BARTHES, Roland y otros. Análisis estructural del relato. Buenos Aires: Tiempo Contemporáneo, 1974. BRONCKART, Jean-Paul. Le fonctionnement des discours (Un modele psychologique et une methode d´analyse). Neuchâtel-Paris: Delachaux & Niestlé, 1985. CRIADO DE VAL, Manuel. La imagen del tiempo: verbo y relatividad. Madrid: Itismo, 1992. CHAFE, Wallace. “Some Things That Narratives Tell Us About The Mind”, en: Bruce K. BRITTION y A.D. PE- LLEGRINI (Eds), Narrative thought and Narrative Language, Hillsdale, New Jersey: 1990, pp.78-79. FEU GUIJARRO, Maria José. Estudios sobre los fundamentos lingüísticos de la narración (Tesis doctoral in- édita, UAM), 1993. GARRIDO DOMÍNGEZ, Antonio. El texto narrativo. Madrid: Síntesis, 1993. LORENZINI, Esther y Claudia FERMAN. Estrategias discursivas. Práctica de la comprensión y producción de textos en castellano. Buenos Aires: Club de Estudio, 1998. LLEDÓ, Emilio. El surco del tiempo. Barna: Crítica, 1992. Mc CABE, Allysa y Carlote PETERSON (Eds). Developing narrative structure. Hillsdale, New Jersey: LEA, 1991. OLSON, David R. “Thinking About Narrative”, en: BRITTON, Brunce K, y A.D. PELLEGRINI (Eds), Narrative Thounght and Narrative Language. Hillsdale, New Jersey: LEA, 1990, pp.99-111. ONG, Walter. Oralidad y escritura, Tecnologías de la palabra. México: Fondo de Cultura Económica, 1987. RICOEUR, Paul. Tiempo y narración. 3 vols. Madrid: Ediciones Cristiandad, 1987. VILLANUEVA, Darío. Semántica de la narración: la ficción realista. Madrid: Taurus, 1992. Tomado de: http://www.docstoc.com/docs/26565848/Más-sobre-textos-narrativos-y-su-aplicación-didáctica-en 286 Guía didáctica para el docente / Lenguaje 6º básico