UNIVERSIDAD NACIONAL MAYOR DE SAN
MARCOS
FACULTAD DE QUÍMICA E INGENIERÍA QUÍMICA
E.A.P INGENIERÌA AGROINDUSTRIAL
E.A.P DE INGENIERÍA AGROINDUSTRIAL
Curso : Tecnología de los alimentos II
Profesora: Ing. Norma Salas de la Torre
Integrantes:
MENDOZA DÍAZ FERNANDO ANDRÉ 13070213
ROMANI FLORES YULYANI 12070240
LEON HUILLCA JHONATAN 11070060
FRUTA CONFITADA DE PAPAYA (Carica papaya)
Fernando MENDOZA, Yulyani ROMANI, Jhonatan LEON
Universidad Nacional Mayor de San Marcos, Facultad de Química, Ingeniería Química e Ingeniería
Agroindustrial, Laboratorio de Tecnología agroindustrial, San Juan de Lurigancho, Lima, Perú.
RESUMEN
El objetivo de este trabajo fue conocer el proceso de elaboración de la fruta confitada así como
evaluar las características sensoriales y microbiológicas de esta, además conocer los insumos y
materiales que se requerirá para la elaboración de fruta confitada.
Se Trabajó con Papaya (Carica papaya L.) en estado pintón para la elaboración de fruta confitada.
Las operaciones preliminares para la fruta consistió en un lavado, desinfectado (NaClO a 100
ppm), pelado y extracción de semillas. El corte fue en cubos de aproximadamente 10 mm de
tamaño, con inmersión en salmuera (12% sal) durante 48 horas.
Se saca la fruta de la salmuera y se lava por remojo, con cambios de agua suficientes para eliminar
toda la sal. La papaya se someten a una cocción previa de 3 minutos aproximadamente enseguida
la fruta se enfría rápidamente para detener la cocción, se retira del agua y se deja escurrir. Se
controla la preparación del jarabe con concentraciones de 30, 40, 50, 60, 70 y 75°Brix durante 24
horas cada una. Se termina el proceso cuando se llega a los 75ºBrix y la concentración del jarabe
permanece constante. La fruta obtenida con alta concentración de sólidos se escurre, se lava
con agua caliente, y se seca en el secador tipo bandeja durante 2 horas. Finalmente, el producto
fue envasado en bolsas de polipropileno con un contenido de 100 g cada una.
Palabras-clave: Fruta Confitada, confitería, Características Organolépticas y sensoriales.
INTRODUCCIÓN
La fruta confitada se elabora a partir de frutas
y hortalizas que tienen como característica
principal su textura firme. Entre las frutas más
usada se encuentra la papaya verde y entre las
hortalizas se utiliza el nabo, zanahoria.
También se produce fruta confitada a partir de
la cáscara de sandía. El proceso que se utiliza
es una técnica bastante sencilla de
conservación, en la cual el conservante
principal es el azúcar. La fruta confitada es un
método de conservación que se basa en la
eliminación del agua por la acción de la
presión osmótica después de que el producto
se ha sumergido en una solución concentrada
de azúcar. La técnica es verdaderamente lenta
y se requiere para completar el proceso de
difusión. La velocidad de difusión depende de un
gradiente de concentraciones del azúcar o jarabe,
de la temperatura y del área de contacto con el
jarabe.
La fruta es un producto que se obtiene luego de
sucesivas etapas de ebullición y prolongado
reposo, en jarabes de concentración cada vez
mayores, que van desde 30°Brix a 75°Brix, de
manera que el azúcar del jarabe penetra
profundamente en los tejidos de la fruta.
Utilizando este método es posible reducir hasta
un 50% del peso inicial de las frutas, por cuanto se
disminuye el tiempo necesario para el secado con
aire lo que representa un ahorro energético.
(Barrera, 2008).
El control de calidad de la fruta confitada se
basa en requisitos que exige las normas
técnicas, tiene la aceptación, la preferencia del
consumidor y puede competir con éxito en el
mercado. Los requisitos de calidad están
relacionados con las características
sensoriales, la composición y las condiciones
microbiológicas de la fruta confitada. El
control de calidad de la fruta confitada se
realiza en dos etapas: una es la evaluación
sensorial y otra la evaluación técnica. La
evaluación sensorial consiste en evaluar a
través de los órganos de los sentidos, las
características de olor, color, textura, sabor y
apariencia de la fruta; la otra etapa consiste en
la realización de análisis fisicoquímicos (° brix,
pH, humedad, tamaño) y análisis
microbiológicos (mesófilos aerobios y mohos)
a la fruta confitada.
Los defectos más comunes de la fruta
confitada puede ser que se encuentre
“azucarada” cuando la fruta confitada está
rodeada de pequeños cristales de fruta,
“malograda por mohos”, cuando presenta olor
a humedad y presenta manchas de color
verde, blanco o negro, “fermentada”, cuando
presenta sabor y olor a alcohol, o “pegajosa”
cuando está rodeada de jarabe y colorea los
productos.
REVISIÓN DE LITERATURA
La fruta confitada es un producto
alimenticio en el cual el agua del contenido
celular, ha sido sustituida por azúcar. Además
es un producto que se obtiene luego de
sucesivas etapas de ebullición y prolongado
reposo, en jarabes de concentración cada vez
mayores, que van desde 30°Brix a 75°Brix, de
manera que el azúcar del jarabe penetra
profundamente en los tejidos de la fruta.
Utilizando este método es posible reducir
hasta un 50% del peso inicial de las frutas,
por cuanto se disminuye el tiempo necesario
para el secado con aire lo que representa
un ahorro energético. (Barrera, 2008).
Las frutas secas no sólo prolongan el sabor del
verano sino que nos proporcionan un dulzor
diferente. La desecación o deshidratación a la que
son sometidas algunas frutas frescas es una
operación destinada a reducir al máximo el
contenido de agua en la constitución de la fruta,
con el fin de paralizar la acción de los gérmenes
que necesitan humedad para vivir. Para lograr
este propósito, se recurre al calor natural
(exposición al sol) o bien al artificial (combustión
de leña o de carbón, gas o electricidad) (Barrera,
2008).
El producto obtenido es de baja humedad (20%)
por lo que se puede conservar hasta por un año
y se consume principalmente como golosina y en
repostería. (FAO).
Ventajas
Vida útil prolongada sin riesgos de
descomposición.
Conservación de características
organolépticas y nutricionales de la fruta.
Disminución de costos por transporte y
almacenamiento, puesto que su contenido de
agua es muy bajo y no requiere refrigeración.
Disponibilidad del producto en tiempo de
escasez.
Desventajas
La coloración generalmente se afecta de
manera negativa.
El alimento tratado tiende a ganar humedad en
ambientes con humedad relativa alta.
Materia Prima
La elaboración de fruta confitada permite el
aprovechamiento de productos residuales, tales
como cáscaras de naranja y de sandía; se
utilizan también papaya verde o pintona, nabo,
calabaza y otros productos de textura firme;
éstos se confitan en piezas de tamaño y de
distintos colores, para ser utilizados en heladería
y panificación principalmente.
Se elabora también fruta confitada para
consumo directo; en países europeos, son
productos de consumo tradicional en
ciertas fechas. En este caso se utiliza como
materia prima preferentemente fruta de
tamaño pequeño, siendo las de mayor
aceptación, las peras, las cerezas, melones,
albaricoques, naranjas pequeñas, membrillo
en rodajas, piña en rodajas en trozos.
Se confitan también las castañas a las que se
les llama "marrones" glacés; éstos son una
variedad de fruta confitada muy apreciada y
muy cara en países europeos. Las variedades
de castaña para confitar, deben ser de buen
tamaño, de buen sabor y deben poseer una
cáscara interior fácilmente eliminable, sin
que se estropee la fruta. La concentración de
azúcar al final del proceso, no debe pasar
de 58 a 59°Brix, para evitar que la castaña
se ponga negra y dura.
Hay ciertos tipos de raíces, como el capote y
el jengibre (kion) que se consumen
confitados en algunos países; en Argentina,
por ejemplo, se consume el camote
confitado en almíbar.
PROCESO DE CONFITADO
El confitado consiste esencialmente en
mantener la fruta sumergida en jarabes de
azúcar, que se van concentrando
gradualmente, de manera que ocurre un
proceso de absorción progresiva de azúcar por
la fruta, distribuyéndose en forma
homogénea en toda la pulpa. La concentración
inicial del jarabe, debe estar entre 30 y
40°Brix, según la textura de la fruta y su
capacidad de penetración del azúcar; si se
empleanconcentracionesmuy altas al inicio, la
fruta se encoge y el azúcar se acumula en la
parte externa, sin penetrar al interior.
Cuando el producto alcanza una concentración
de azúcar entre
65 y 75%, se saca el jarabe y se somete a un
lavado y secado posterior.
Operaciones previas al confitado
Las operaciones preliminares de la fruta incluyen
el lavado, pelado, extracción de semilla,
escaldado para evitar el oscurecimiento y
tratamiento con dióxido de azufre (gas) para las
frutas que se confitan con cáscara.
La papaya verde, el nabo, la calabaza, cáscara de
sandía, se someten a un proceso de maceraciónen
salmuera al 15% de sal, con la finalidad de
eliminar elementos astringentes o amargos y
dar cierta porosidad a la pulpa; la salmuera puede
contener también bisulfito de sodio y cloruro de
calcio (1%) o hidróxido de calcio (5%), estos
últimos mantienen una textura firme en el
producto terminado. Se puede conservar la fruta
en la salmuera, mientras no se confite,
controlando siempre el nivel de sal.
Antes del confitado, se saca la fruta de la
salmuera y se lava por remojo, con cambios
de agua suficientes para eliminar por remojo,
con cambios de agua suficientes para eliminar
toda la sal. La papaya verde, cáscara de sandía y
calabaza, se someten a una cocción previa de 20
minutos aprox. para ablandar el producto y
favorecer posteriormente la penetración de
azúcar; enseguida la fruta se enfría
rápidamente para detener la cocción, se retira
del agua y se deja escurrir.
Después del lavado y la cocción la fruta se corta
en cubitos de 1 cm de lado; de esta manera se
encuentra lista para confitar.
Sistemas de confitado
Los métodos de confitado varían principalmente,
según el nivel de producción; éstos difieren en la
forma de concentración el jarabe y en la duración
del proceso.
Confitado industrial.- Se realiza en pailas
cerradas, donde se mantienen la fruta y el
jarabe a una temperatura de 40°C durante
24 horas; transcurrido este tiempo, se
bombea el jarabe a una paila al vacío, para
concentrarlo.
El proceso se inicia con un jarabe de
30°Brix, incrementando la concentración
en 10°Brix, cada 24 horas, hasta llegar a una
concentración de equilibrio, entre la fruta y
el jarabe, de 68 a 70°Brix. Este proceso dura
aproximadamenteuna semana.
Otro método de confitar, es por
evaporación continua en pailas al vacío. El
proceso se inicia con un jarabe de 35°Brix y el
conjunto se mantiene a una temperatura
entre 60 a 65°C. y a un vacío de 720 mm Hg;
la concentración del jarabe se eleva de
2 a 3°Brix cada hora, hasta llegar a 55°Brix a
partir de este punto, se eleva la
concentración en 1°Brix cada hora, hasta
alcanzar los 70°Brix. Este es un proceso
continuo que se puede efectuar en 4 días.
Confitado semi-industrial.- El producto se
procesa en pailas abiertas, peroles y ollas; la
fruta se coloca en una canastilla de acero
inoxidable y se sumerge dentro del jarabe
contenido en las pailas o peroles.
El proceso se realiza de la siguiente manera:
Se prepara un jarabe de 30°Brix en la paila u
olla y se lleva a ebullición, enseguida se
sumerge la canastilla con la fruta, de modo
que quede cubierta con el jarabe. Se retira del
calor y se deja en reposo hasta el día siguiente.
Se levanta la canastilla dejando escurrir el
jarabe; la concentración del jarabe contenido
en la paila, se debe incrementar en 10°Brix.
Con respecto a la concentración anterior; esto
se consigue por evaporación o por adición de
azúcar; luego se vuelve a sumergir la canastilla con
la fruta y se deja en reposo por 24 horas.
Se repite la operación anterior 2 veces más,
hasta llegar los 60°Brix; se procede de la misma
forma, incrementando la concentración del jarabe
en 10°Brix cada vez; en el jarabe de 60°Brix
se adiciona además ácido cítrico para invertir
parcialmente el azúcar y evitar la cristalización o
azucaramiento, obteniéndose al final un producto
con más transparencia.
Cuando se llega a los 70°Brix y la concentración
del jarabe permanece constante durante 5 a 7
días (no baja de los 70°Brix), se termina el
proceso.
La fruta se escurre, se lava con agua caliente, se
deja secar al medio ambiente si las condiciones
son favorable; de lo contrario se utilizan
armarios o estufas de secado, se extiende el
producto en bandejas o en rejillas y se
mantiene una temperatura entre 50 y 60°C; la
fruta se debe voltear cada 6 horas para
conseguir un secado uniforme en este caso el
secado termina en uno o dos días. El secado al
sol se lleva a cabo en 4 o 6 días. En ambos casos
el secado termina cuando se observa que la fruta
no está pegajosa.
MATERIALES Y MÉTODOS
Materia prima e insumos
 Papaya en estado verde
 Azúcar blanca
 Ácido cítrico
 Sal común (NaCl)
 Colorantes naturales o artificiales
 Conservantes bisulfito de sodio
 Bicarbonato de sodio
Materiales y equipos
 Balanza precisión y de platillo
 Potenciómetro
 Refractómetro
 Bolsas de polietileno
 Ollas de acero inoxidable.
Métodos
Preparación de la fruta confitada
Preparación de Jarabe de Azúcar:
Para la elaboración de este producto, lo
primero que se hizo, fue adicionar agua en
recipiente resistente al calor, luego se
incorpora el azúcar. Esta mezcla se hirvió para
disolver completamente el azúcar y destruir
los microorganismos que podrían estar
presentes. Posteriormente se colocó en un
recipiente adecuado para realizar el confitado.
Preparación de Jarabe Invertido
Para obtener una fruta confitada de buena
calidad, a partir del cuarto jarabe se debe
incorporar azúcar, ácido cítrico y bicarbonato
de sodio.
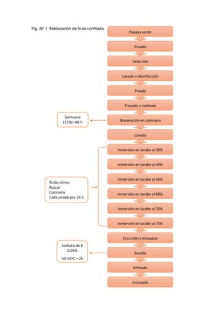
PROCEDIMIENTO
Selección: Para este producto se utilizan
papayas frescas y sanas, al estado de
madurez verde, que tenga consistencia
dura y firme. El color de la pulpa debe ser
blanco. En esta operación se descartan los
frutos que no tengan estas características.
Lavado: se realiza para eliminar suciedad de
la parte externa de la fruta. Desinfección: en
solución de 100 ppm de cloro por u tiempo de
10 minutos.
Pelado: se les quita las semillas y tejido
placentario, se lavan nuevamente con agua
potable. Es recomendable en esta operación
protegerse las manos con guantes de goma
para evitar lesiones en la piel por el efecto
proteolítico de la resina o látex de la papaya.
Trozado y cubicado: La fruta se pica en
trocitos de 1 cm. x 1 cm. De lado
aproximadamente, utilizando cuchillos o
picadores manuales.
Maceración: La pulpa picada se coloca dentro
de un recipiente de material plástico
conteniendo la salmuera, en una proporción 12%
de sal industrial sin yodo.
 0,75 litros de agua
 0.05% cloruro de calcio
 0,05% bisulfito de sodio
La maceración de la fruta será por 48 horas.
Lavado: Después de dos días de maceración se lava
la fruta con abundante agua corriente hasta
desaparecer el sabor salado.
Precocción: La fruta escurrida se coloca en una
olla con agua en cantidad suficiente que cubra la
fruta. Luego se hierve por 3 minutos.
Enfriamiento brusco: Inmediatamente después de
la cocción la fruta debe ser escurrida y enfriada
rápidamente con agua fría para evitar su
deformación.
Confitado o inmersión en jarabes : El confitado
es una operación que consiste sumergir la pulpa
de la fruta en jarabes de concentraciones cada vez
mayores, con el fin de que el azúcar del medio
ingrese en el interior de sus tejidos y se obtenga
un producto de aspecto cristalino y con gran
capacidad de conservación.
Inmersión en jarabe al 30 %: El jarabe al 30% se
prepara utilizando 380 gramos de azúcar por litro
de Agua. Por cada litro de fruta escurrida se
emplea un litro de Jarabe. El jarabe se calienta
hasta la ebullición, luego se agrega la fruta pre
cocida y Escurrida y se lleva a cocción por 5
minutos. Luego se coloca en los tachos y se deja en
reposo por espacio de 24 horas, para que la fruta
pierda agua y el azúcar del jarabe penetre en la
misma. Después de este tiempo se escurre la fruta
y al medir la concentración del jarabe vemos que
esta ha bajado a 18 % aproximadamente de 2 L por
cada kg de fruta picada. Según la fórmula se deberá
agregar.
Inmersión en jarabe al 40 %: Con el fin de
reutilizar el jarabe de la anterior concentración,
economizar el azúcar y llevarla al 40 %, se añade
a este jarabe la cantidad de 186 g por cada litro
de jarabe. Este jarabe se lleva a ebullición, se
añade la fruta escurrida y se la cocina durante
3 minutos. Se retira del fuego y se coloca en el
recipiente, deja reposar por 24 horas. Luego se
escurre la fruta y se mide el volumen y la
concentración del azúcar en el jarabe y se
verá que esta ha bajado al 25%.
Inmersión en jarabe al 50 %: Al jarabe de la
concentración residual anterior se añade
230 gramos de azúcar por litro, con esto se
obtendrá un jarabe al 50 %. Este jarabe nueva
mente se lleva a ebullición, se agrega ácido
cítrico a razón de 1 gramos por 1 litro de
jarabe y se hierve por 3 minutos. Después se
coloca el producto con el jarabe dentro del
recipiente y se añade el colorante elegido se
agita suavemente hasta disolver
completamente en el jarabe y se deja reposar
por 24 horas. El colorante se usa en una
proporción de 1 gramo por 10 litros de jarabe.
Inmersión en jarabe al 60 %: Al jarabe
anterior se agrega 206 gramos
aproximadamente de azúcar por litro, para
obtener un jarabe al 60%. Se procede
como en el caso anterior añadiendo ácido
cítrico y bicarbonato de sodio en la
proporción de 1 gramos por 1 litro
respectivamente. Si es necesario se vuelve a
añadir colorante en la proporción de 1 gramo
Por 10 litros de jarabe.
Inmersión en jarabe al 60 %: Al jarabe anterior
se agrega 206 gramos aproximadamente de
azúcar por litro, para obtener un jarabe al 60%.
Se procede como en el caso anterior añadiendo
ácido cítrico y bicarbonato de sodio en la
proporción de 1 gramos por 1 litro
respectivamente. Si es necesario se vuelve a
añadir colorante en la proporción de 1 gramo
Por 10 litros de jarabe.
Inmersión en jarabe al 70 % Se procede como en
el caso anterior. Al jarabe se añade.
Inmersión en jarabe al 75 %: Se procede como
en el caso anterior, se añade al jarabe:
Escurrido: Después del último reposo, la fruta se
escurre bien utilizando coladores.
Enjuagado: Se utiliza agua caliente a 50°C.
Para eliminar la miel de la superficie de la fruta.
El proceso debe ser ligero. Luego se escurre el
producto.
Secado: La fruta confitada se coloca sobre las
bandejas por un periodo de 2 horas a 55ºC.
Envasado: Para asegurar la conservación del
producto se adiciona sorbato de potasio en la
proporción de 1 gramo por cada Kg. de la fruta
confitada.
Fig. Nº 1. Elaboración de fruta confitada.
Papaya verde
Pesado
Selección
Lavado y desinfección
Pelado
Trozado y cubitado
Maceración en salmuera
Lavado
Inmersión en jarabe al 30%
Inmersión en jarabe al 40%
Inmersión en jarabe al 50%
Inmersión en jarabe al 60%
Inmersión en jarabe al 70%
Inmersión en jarabe al 75%
Escurrido y enjuague
Secado
Enfriado
Envasado
Ácido cítrico
Azúcar
Colorante
Cada jarabe por 24 h
Sorbato de K
0.04%
50-55ºC—2h
Salmuera
(12%)--48 h
RESULTADOS -CONTROL DE CALIDAD
Tabla N° 1 Pesos iniciales para el proceso
Papaya verdes enteras 6.171 kg
Fruta picada 3.578 kg
Merma 2.653 kg
Tabla N° 2 REGISTRO DE CONTROL FISICOQUÍMICO
P.Terminado Grado Brix Ph Humedad Rendimiento
Fruta
Confitada
63 4 21% 52.94%
Tabla N° 3 REGISTRO DE CONTROL SENSORIAL
P.Terminado Color Olor y Sabor Textura Apariencia
Fruta confitada rojo
uniforme
y brillante
dulce firme y
blanda
brillante
Tabla N°4 REGISTRO DE CONTROL MICROBIOLÓGICO
P.Terminado Hongos Levaduras Bacterias
Fruta confitada 5 x 10- 3 x 102
UFC/ml
----- 102-10
4
UFC/ml
Fuente: NORMA SANITARIA QUE ESTABLECE LOS CRITERIOS MICROBIOLÓGICOS DE CALIDAD SANITARIA E
INOCUIDAD PARA LOS ALIMENTOS Y BEBIDAS DE CONSUMO HUMANO- MINSA/DIGESA-V.01
Tabla Nº5 DATOS DEL SECADO
W sorbato de potasio 1,373 g
T° de secado 60°C
Tiempo de secado 2,5 horas
DISCUSIONES
Según Zapperi (2008), La aplicación del
fenómeno de ósmosis en la deshidratación de
frutas se puede lograr debido a que un buen
número de frutas, como es el caso de la fresa,
frutillas, papaya, mango, melón, manzana,
banana, piña, entre otras, cuentan con los
elementos necesarios para inducir la osmosis.
Estos elementos corresponden a la pulpa,
que en estas frutas consiste en una
estructura celular más o menos rígida que
actúa como membrana semipermeable.
Detrás de estas membranas celulares se
encuentran los jugos, que son soluciones
diluidas, donde se hallan disueltos sólidos que
oscilan entre el 5 a 18% de concentración. Si
esta fruta entera o en trozos se sumerge en
una solución o jarabe de 70%, como ocurrió
con los cubitos de papaya verde usados en
laboratorio, se tendría un sistema donde se
presentaría el fenómeno de ósmosis.
Según, Zapperi (2008), La presión osmótica
presente será mayor en la medida que sea
mayor la diferencia de concentraciones entre
el jarabe y el interior de los trozos de la fruta.
El efecto de esta diferencia se ve reflejado en
la rapidez con que es extraída el agua de la
fruta hacia el jarabe. El valor de esta
diferencia en el ejemplo anterior permite
que los trozos de papaya pierdan cerca del
40% del peso durante cerca de 4 horas de
inmersión, ya que, la velocidad de pérdida de
peso de una determinada fruta sucede
inicialmente de manera más acelerada con
un progresivo retardo a medida que avanza
el tiempo de contacto con el jarabe.
Según Molano (1996), La posibilidad de
que la sacarosa del jarabe entre en la fruta
dependerá de la impermeabilidad de las
membranas a este soluto.
Por lo general los tejidos de las frutas no
permiten el ingreso de sacarosa por el
tamaño de esta molécula, aunque si
pueden dejar salir de la fruta moléculas más
sencillas como ciertos ácidos o aromas. Es
por esto, que la fruta confitada obtenida a
partir de la papaya carecía de aromas al
momento de realizarle la evaluación
sensorial.
La papaya verde, se someten a un proceso de
maceración en salmuera al 12% de sal, con la
finalidad de eliminar elementos astringentes
o amargos y dar cierta porosidad a la pulpa;
la salmuera puede contener también
bisulfito de sodio y cloruro de calcio (1%)
o hidróxido de calcio (5%), estos últimos
mantienen una textura firme en el producto
terminado. Se puede conservar la fruta en la
salmuera, mientras no se confite,
controlando siempre el nivel de sal.
CONCLUSIONES Y RECOMENDACIONES
Se obtuvo conocimiento del proceso de
elaboración de fruta confitada, así también se
evaluaron las características fisicoquímicas de
la materia prima (color, aroma, °Brix) y del
producto (textura, °Brix).
Se ha podido conocer un método más de
conservación de alimentos en base
principalmente a la concentración de
azúcares dentro de la estructura del
alimento, el cual reemplaza principalmente a
las moléculas de agua.
Uno de los puntos claves de todo el
proceso es el momento del confitado
donde se tiene que empezar con una
concentración de 30 % hasta la concentración
de 75%, no se debe realizar una inmersión
brusca de la fruta en un jarabe de alta
concentración de azúcar en el inicio porque
dificulta el ingreso y penetracióndel azúcar ya
que se cerraran los poros en la
estructura de la fruta , razón por la cual se
realiza diversas inmersiones a diferentes
concentraciones de jarabe empezando por la
más baja hasta la mayor.
El secado y posterior enfriado del producto
final se tiene que realizar adecuadamente, ya
que influyen en la vida útil del alimento.
Evitará el crecimiento de microorganismos en
la superficie de la fruta confitada.
BIBLIOGRAFÍA
Colquichagua D. & Franco E. (1994) Programa
de procesamiento de alimentos:Fruta
confitada. Lima, Peru
MOLANO, L., SERNA, C, y CASTAÑO, C.
Deshidratación de piña variedad Cayena Lisa
por métodos combinados. En: Revista
Cenicafé. Vol. 47, No. 3 (1996); p.140-158.
Colombia
Zapperi Vergara Víctor (2008) Desarrollo de
una metodología de uso de excedentes de
producción de papaya (Carica papaya L.) en
la elaboración de fruta confitada empleando
prototipos de secadores solares en Pucallpa –
Ucayali
Zapata J. & Quintero C. (1999)
Deshidratación osmótica de frutas y
vegetales.Revista Facultad Nacional de
Agronomía, Medellín. Vol. 52, No.1 (1999); p.
451-466.Colombia.
Indecopi-Norma Técnica Peruana
203.105:1985 Frutas confitada.
Inf. fruta confitada tecno ii

Inf. fruta confitada tecno ii

  • 1.
    UNIVERSIDAD NACIONAL MAYORDE SAN MARCOS FACULTAD DE QUÍMICA E INGENIERÍA QUÍMICA E.A.P INGENIERÌA AGROINDUSTRIAL E.A.P DE INGENIERÍA AGROINDUSTRIAL Curso : Tecnología de los alimentos II Profesora: Ing. Norma Salas de la Torre Integrantes: MENDOZA DÍAZ FERNANDO ANDRÉ 13070213 ROMANI FLORES YULYANI 12070240 LEON HUILLCA JHONATAN 11070060
  • 2.
    FRUTA CONFITADA DEPAPAYA (Carica papaya) Fernando MENDOZA, Yulyani ROMANI, Jhonatan LEON Universidad Nacional Mayor de San Marcos, Facultad de Química, Ingeniería Química e Ingeniería Agroindustrial, Laboratorio de Tecnología agroindustrial, San Juan de Lurigancho, Lima, Perú. RESUMEN El objetivo de este trabajo fue conocer el proceso de elaboración de la fruta confitada así como evaluar las características sensoriales y microbiológicas de esta, además conocer los insumos y materiales que se requerirá para la elaboración de fruta confitada. Se Trabajó con Papaya (Carica papaya L.) en estado pintón para la elaboración de fruta confitada. Las operaciones preliminares para la fruta consistió en un lavado, desinfectado (NaClO a 100 ppm), pelado y extracción de semillas. El corte fue en cubos de aproximadamente 10 mm de tamaño, con inmersión en salmuera (12% sal) durante 48 horas. Se saca la fruta de la salmuera y se lava por remojo, con cambios de agua suficientes para eliminar toda la sal. La papaya se someten a una cocción previa de 3 minutos aproximadamente enseguida la fruta se enfría rápidamente para detener la cocción, se retira del agua y se deja escurrir. Se controla la preparación del jarabe con concentraciones de 30, 40, 50, 60, 70 y 75°Brix durante 24 horas cada una. Se termina el proceso cuando se llega a los 75ºBrix y la concentración del jarabe permanece constante. La fruta obtenida con alta concentración de sólidos se escurre, se lava con agua caliente, y se seca en el secador tipo bandeja durante 2 horas. Finalmente, el producto fue envasado en bolsas de polipropileno con un contenido de 100 g cada una. Palabras-clave: Fruta Confitada, confitería, Características Organolépticas y sensoriales. INTRODUCCIÓN La fruta confitada se elabora a partir de frutas y hortalizas que tienen como característica principal su textura firme. Entre las frutas más usada se encuentra la papaya verde y entre las hortalizas se utiliza el nabo, zanahoria. También se produce fruta confitada a partir de la cáscara de sandía. El proceso que se utiliza es una técnica bastante sencilla de conservación, en la cual el conservante principal es el azúcar. La fruta confitada es un método de conservación que se basa en la eliminación del agua por la acción de la presión osmótica después de que el producto se ha sumergido en una solución concentrada de azúcar. La técnica es verdaderamente lenta y se requiere para completar el proceso de difusión. La velocidad de difusión depende de un gradiente de concentraciones del azúcar o jarabe, de la temperatura y del área de contacto con el jarabe. La fruta es un producto que se obtiene luego de sucesivas etapas de ebullición y prolongado reposo, en jarabes de concentración cada vez mayores, que van desde 30°Brix a 75°Brix, de manera que el azúcar del jarabe penetra profundamente en los tejidos de la fruta. Utilizando este método es posible reducir hasta un 50% del peso inicial de las frutas, por cuanto se disminuye el tiempo necesario para el secado con aire lo que representa un ahorro energético. (Barrera, 2008).
  • 3.
    El control decalidad de la fruta confitada se basa en requisitos que exige las normas técnicas, tiene la aceptación, la preferencia del consumidor y puede competir con éxito en el mercado. Los requisitos de calidad están relacionados con las características sensoriales, la composición y las condiciones microbiológicas de la fruta confitada. El control de calidad de la fruta confitada se realiza en dos etapas: una es la evaluación sensorial y otra la evaluación técnica. La evaluación sensorial consiste en evaluar a través de los órganos de los sentidos, las características de olor, color, textura, sabor y apariencia de la fruta; la otra etapa consiste en la realización de análisis fisicoquímicos (° brix, pH, humedad, tamaño) y análisis microbiológicos (mesófilos aerobios y mohos) a la fruta confitada. Los defectos más comunes de la fruta confitada puede ser que se encuentre “azucarada” cuando la fruta confitada está rodeada de pequeños cristales de fruta, “malograda por mohos”, cuando presenta olor a humedad y presenta manchas de color verde, blanco o negro, “fermentada”, cuando presenta sabor y olor a alcohol, o “pegajosa” cuando está rodeada de jarabe y colorea los productos. REVISIÓN DE LITERATURA La fruta confitada es un producto alimenticio en el cual el agua del contenido celular, ha sido sustituida por azúcar. Además es un producto que se obtiene luego de sucesivas etapas de ebullición y prolongado reposo, en jarabes de concentración cada vez mayores, que van desde 30°Brix a 75°Brix, de manera que el azúcar del jarabe penetra profundamente en los tejidos de la fruta. Utilizando este método es posible reducir hasta un 50% del peso inicial de las frutas, por cuanto se disminuye el tiempo necesario para el secado con aire lo que representa un ahorro energético. (Barrera, 2008). Las frutas secas no sólo prolongan el sabor del verano sino que nos proporcionan un dulzor diferente. La desecación o deshidratación a la que son sometidas algunas frutas frescas es una operación destinada a reducir al máximo el contenido de agua en la constitución de la fruta, con el fin de paralizar la acción de los gérmenes que necesitan humedad para vivir. Para lograr este propósito, se recurre al calor natural (exposición al sol) o bien al artificial (combustión de leña o de carbón, gas o electricidad) (Barrera, 2008). El producto obtenido es de baja humedad (20%) por lo que se puede conservar hasta por un año y se consume principalmente como golosina y en repostería. (FAO). Ventajas Vida útil prolongada sin riesgos de descomposición. Conservación de características organolépticas y nutricionales de la fruta. Disminución de costos por transporte y almacenamiento, puesto que su contenido de agua es muy bajo y no requiere refrigeración. Disponibilidad del producto en tiempo de escasez. Desventajas La coloración generalmente se afecta de manera negativa. El alimento tratado tiende a ganar humedad en ambientes con humedad relativa alta. Materia Prima La elaboración de fruta confitada permite el aprovechamiento de productos residuales, tales como cáscaras de naranja y de sandía; se utilizan también papaya verde o pintona, nabo, calabaza y otros productos de textura firme; éstos se confitan en piezas de tamaño y de distintos colores, para ser utilizados en heladería y panificación principalmente.
  • 4.
    Se elabora tambiénfruta confitada para consumo directo; en países europeos, son productos de consumo tradicional en ciertas fechas. En este caso se utiliza como materia prima preferentemente fruta de tamaño pequeño, siendo las de mayor aceptación, las peras, las cerezas, melones, albaricoques, naranjas pequeñas, membrillo en rodajas, piña en rodajas en trozos. Se confitan también las castañas a las que se les llama "marrones" glacés; éstos son una variedad de fruta confitada muy apreciada y muy cara en países europeos. Las variedades de castaña para confitar, deben ser de buen tamaño, de buen sabor y deben poseer una cáscara interior fácilmente eliminable, sin que se estropee la fruta. La concentración de azúcar al final del proceso, no debe pasar de 58 a 59°Brix, para evitar que la castaña se ponga negra y dura. Hay ciertos tipos de raíces, como el capote y el jengibre (kion) que se consumen confitados en algunos países; en Argentina, por ejemplo, se consume el camote confitado en almíbar. PROCESO DE CONFITADO El confitado consiste esencialmente en mantener la fruta sumergida en jarabes de azúcar, que se van concentrando gradualmente, de manera que ocurre un proceso de absorción progresiva de azúcar por la fruta, distribuyéndose en forma homogénea en toda la pulpa. La concentración inicial del jarabe, debe estar entre 30 y 40°Brix, según la textura de la fruta y su capacidad de penetración del azúcar; si se empleanconcentracionesmuy altas al inicio, la fruta se encoge y el azúcar se acumula en la parte externa, sin penetrar al interior. Cuando el producto alcanza una concentración de azúcar entre 65 y 75%, se saca el jarabe y se somete a un lavado y secado posterior. Operaciones previas al confitado Las operaciones preliminares de la fruta incluyen el lavado, pelado, extracción de semilla, escaldado para evitar el oscurecimiento y tratamiento con dióxido de azufre (gas) para las frutas que se confitan con cáscara. La papaya verde, el nabo, la calabaza, cáscara de sandía, se someten a un proceso de maceraciónen salmuera al 15% de sal, con la finalidad de eliminar elementos astringentes o amargos y dar cierta porosidad a la pulpa; la salmuera puede contener también bisulfito de sodio y cloruro de calcio (1%) o hidróxido de calcio (5%), estos últimos mantienen una textura firme en el producto terminado. Se puede conservar la fruta en la salmuera, mientras no se confite, controlando siempre el nivel de sal. Antes del confitado, se saca la fruta de la salmuera y se lava por remojo, con cambios de agua suficientes para eliminar por remojo, con cambios de agua suficientes para eliminar toda la sal. La papaya verde, cáscara de sandía y calabaza, se someten a una cocción previa de 20 minutos aprox. para ablandar el producto y favorecer posteriormente la penetración de azúcar; enseguida la fruta se enfría rápidamente para detener la cocción, se retira del agua y se deja escurrir. Después del lavado y la cocción la fruta se corta en cubitos de 1 cm de lado; de esta manera se encuentra lista para confitar. Sistemas de confitado Los métodos de confitado varían principalmente, según el nivel de producción; éstos difieren en la forma de concentración el jarabe y en la duración del proceso.
  • 5.
    Confitado industrial.- Serealiza en pailas cerradas, donde se mantienen la fruta y el jarabe a una temperatura de 40°C durante 24 horas; transcurrido este tiempo, se bombea el jarabe a una paila al vacío, para concentrarlo. El proceso se inicia con un jarabe de 30°Brix, incrementando la concentración en 10°Brix, cada 24 horas, hasta llegar a una concentración de equilibrio, entre la fruta y el jarabe, de 68 a 70°Brix. Este proceso dura aproximadamenteuna semana. Otro método de confitar, es por evaporación continua en pailas al vacío. El proceso se inicia con un jarabe de 35°Brix y el conjunto se mantiene a una temperatura entre 60 a 65°C. y a un vacío de 720 mm Hg; la concentración del jarabe se eleva de 2 a 3°Brix cada hora, hasta llegar a 55°Brix a partir de este punto, se eleva la concentración en 1°Brix cada hora, hasta alcanzar los 70°Brix. Este es un proceso continuo que se puede efectuar en 4 días. Confitado semi-industrial.- El producto se procesa en pailas abiertas, peroles y ollas; la fruta se coloca en una canastilla de acero inoxidable y se sumerge dentro del jarabe contenido en las pailas o peroles. El proceso se realiza de la siguiente manera: Se prepara un jarabe de 30°Brix en la paila u olla y se lleva a ebullición, enseguida se sumerge la canastilla con la fruta, de modo que quede cubierta con el jarabe. Se retira del calor y se deja en reposo hasta el día siguiente. Se levanta la canastilla dejando escurrir el jarabe; la concentración del jarabe contenido en la paila, se debe incrementar en 10°Brix. Con respecto a la concentración anterior; esto se consigue por evaporación o por adición de azúcar; luego se vuelve a sumergir la canastilla con la fruta y se deja en reposo por 24 horas. Se repite la operación anterior 2 veces más, hasta llegar los 60°Brix; se procede de la misma forma, incrementando la concentración del jarabe en 10°Brix cada vez; en el jarabe de 60°Brix se adiciona además ácido cítrico para invertir parcialmente el azúcar y evitar la cristalización o azucaramiento, obteniéndose al final un producto con más transparencia. Cuando se llega a los 70°Brix y la concentración del jarabe permanece constante durante 5 a 7 días (no baja de los 70°Brix), se termina el proceso. La fruta se escurre, se lava con agua caliente, se deja secar al medio ambiente si las condiciones son favorable; de lo contrario se utilizan armarios o estufas de secado, se extiende el producto en bandejas o en rejillas y se mantiene una temperatura entre 50 y 60°C; la fruta se debe voltear cada 6 horas para conseguir un secado uniforme en este caso el secado termina en uno o dos días. El secado al sol se lleva a cabo en 4 o 6 días. En ambos casos el secado termina cuando se observa que la fruta no está pegajosa. MATERIALES Y MÉTODOS Materia prima e insumos  Papaya en estado verde  Azúcar blanca  Ácido cítrico  Sal común (NaCl)  Colorantes naturales o artificiales  Conservantes bisulfito de sodio  Bicarbonato de sodio Materiales y equipos  Balanza precisión y de platillo  Potenciómetro  Refractómetro  Bolsas de polietileno  Ollas de acero inoxidable.
  • 6.
    Métodos Preparación de lafruta confitada Preparación de Jarabe de Azúcar: Para la elaboración de este producto, lo primero que se hizo, fue adicionar agua en recipiente resistente al calor, luego se incorpora el azúcar. Esta mezcla se hirvió para disolver completamente el azúcar y destruir los microorganismos que podrían estar presentes. Posteriormente se colocó en un recipiente adecuado para realizar el confitado. Preparación de Jarabe Invertido Para obtener una fruta confitada de buena calidad, a partir del cuarto jarabe se debe incorporar azúcar, ácido cítrico y bicarbonato de sodio. PROCEDIMIENTO Selección: Para este producto se utilizan papayas frescas y sanas, al estado de madurez verde, que tenga consistencia dura y firme. El color de la pulpa debe ser blanco. En esta operación se descartan los frutos que no tengan estas características. Lavado: se realiza para eliminar suciedad de la parte externa de la fruta. Desinfección: en solución de 100 ppm de cloro por u tiempo de 10 minutos. Pelado: se les quita las semillas y tejido placentario, se lavan nuevamente con agua potable. Es recomendable en esta operación protegerse las manos con guantes de goma para evitar lesiones en la piel por el efecto proteolítico de la resina o látex de la papaya. Trozado y cubicado: La fruta se pica en trocitos de 1 cm. x 1 cm. De lado aproximadamente, utilizando cuchillos o picadores manuales. Maceración: La pulpa picada se coloca dentro de un recipiente de material plástico conteniendo la salmuera, en una proporción 12% de sal industrial sin yodo.  0,75 litros de agua  0.05% cloruro de calcio  0,05% bisulfito de sodio La maceración de la fruta será por 48 horas. Lavado: Después de dos días de maceración se lava la fruta con abundante agua corriente hasta desaparecer el sabor salado. Precocción: La fruta escurrida se coloca en una olla con agua en cantidad suficiente que cubra la fruta. Luego se hierve por 3 minutos. Enfriamiento brusco: Inmediatamente después de la cocción la fruta debe ser escurrida y enfriada rápidamente con agua fría para evitar su deformación. Confitado o inmersión en jarabes : El confitado es una operación que consiste sumergir la pulpa de la fruta en jarabes de concentraciones cada vez mayores, con el fin de que el azúcar del medio ingrese en el interior de sus tejidos y se obtenga un producto de aspecto cristalino y con gran capacidad de conservación. Inmersión en jarabe al 30 %: El jarabe al 30% se prepara utilizando 380 gramos de azúcar por litro de Agua. Por cada litro de fruta escurrida se emplea un litro de Jarabe. El jarabe se calienta hasta la ebullición, luego se agrega la fruta pre cocida y Escurrida y se lleva a cocción por 5 minutos. Luego se coloca en los tachos y se deja en reposo por espacio de 24 horas, para que la fruta pierda agua y el azúcar del jarabe penetre en la misma. Después de este tiempo se escurre la fruta y al medir la concentración del jarabe vemos que esta ha bajado a 18 % aproximadamente de 2 L por cada kg de fruta picada. Según la fórmula se deberá agregar. Inmersión en jarabe al 40 %: Con el fin de reutilizar el jarabe de la anterior concentración, economizar el azúcar y llevarla al 40 %, se añade a este jarabe la cantidad de 186 g por cada litro
  • 7.
    de jarabe. Estejarabe se lleva a ebullición, se añade la fruta escurrida y se la cocina durante 3 minutos. Se retira del fuego y se coloca en el recipiente, deja reposar por 24 horas. Luego se escurre la fruta y se mide el volumen y la concentración del azúcar en el jarabe y se verá que esta ha bajado al 25%. Inmersión en jarabe al 50 %: Al jarabe de la concentración residual anterior se añade 230 gramos de azúcar por litro, con esto se obtendrá un jarabe al 50 %. Este jarabe nueva mente se lleva a ebullición, se agrega ácido cítrico a razón de 1 gramos por 1 litro de jarabe y se hierve por 3 minutos. Después se coloca el producto con el jarabe dentro del recipiente y se añade el colorante elegido se agita suavemente hasta disolver completamente en el jarabe y se deja reposar por 24 horas. El colorante se usa en una proporción de 1 gramo por 10 litros de jarabe. Inmersión en jarabe al 60 %: Al jarabe anterior se agrega 206 gramos aproximadamente de azúcar por litro, para obtener un jarabe al 60%. Se procede como en el caso anterior añadiendo ácido cítrico y bicarbonato de sodio en la proporción de 1 gramos por 1 litro respectivamente. Si es necesario se vuelve a añadir colorante en la proporción de 1 gramo Por 10 litros de jarabe. Inmersión en jarabe al 60 %: Al jarabe anterior se agrega 206 gramos aproximadamente de azúcar por litro, para obtener un jarabe al 60%. Se procede como en el caso anterior añadiendo ácido cítrico y bicarbonato de sodio en la proporción de 1 gramos por 1 litro respectivamente. Si es necesario se vuelve a añadir colorante en la proporción de 1 gramo Por 10 litros de jarabe. Inmersión en jarabe al 70 % Se procede como en el caso anterior. Al jarabe se añade. Inmersión en jarabe al 75 %: Se procede como en el caso anterior, se añade al jarabe: Escurrido: Después del último reposo, la fruta se escurre bien utilizando coladores. Enjuagado: Se utiliza agua caliente a 50°C. Para eliminar la miel de la superficie de la fruta. El proceso debe ser ligero. Luego se escurre el producto. Secado: La fruta confitada se coloca sobre las bandejas por un periodo de 2 horas a 55ºC. Envasado: Para asegurar la conservación del producto se adiciona sorbato de potasio en la proporción de 1 gramo por cada Kg. de la fruta confitada.
  • 8.
    Fig. Nº 1.Elaboración de fruta confitada. Papaya verde Pesado Selección Lavado y desinfección Pelado Trozado y cubitado Maceración en salmuera Lavado Inmersión en jarabe al 30% Inmersión en jarabe al 40% Inmersión en jarabe al 50% Inmersión en jarabe al 60% Inmersión en jarabe al 70% Inmersión en jarabe al 75% Escurrido y enjuague Secado Enfriado Envasado Ácido cítrico Azúcar Colorante Cada jarabe por 24 h Sorbato de K 0.04% 50-55ºC—2h Salmuera (12%)--48 h
  • 9.
    RESULTADOS -CONTROL DECALIDAD Tabla N° 1 Pesos iniciales para el proceso Papaya verdes enteras 6.171 kg Fruta picada 3.578 kg Merma 2.653 kg Tabla N° 2 REGISTRO DE CONTROL FISICOQUÍMICO P.Terminado Grado Brix Ph Humedad Rendimiento Fruta Confitada 63 4 21% 52.94% Tabla N° 3 REGISTRO DE CONTROL SENSORIAL P.Terminado Color Olor y Sabor Textura Apariencia Fruta confitada rojo uniforme y brillante dulce firme y blanda brillante Tabla N°4 REGISTRO DE CONTROL MICROBIOLÓGICO P.Terminado Hongos Levaduras Bacterias Fruta confitada 5 x 10- 3 x 102 UFC/ml ----- 102-10 4 UFC/ml Fuente: NORMA SANITARIA QUE ESTABLECE LOS CRITERIOS MICROBIOLÓGICOS DE CALIDAD SANITARIA E INOCUIDAD PARA LOS ALIMENTOS Y BEBIDAS DE CONSUMO HUMANO- MINSA/DIGESA-V.01 Tabla Nº5 DATOS DEL SECADO W sorbato de potasio 1,373 g T° de secado 60°C Tiempo de secado 2,5 horas
  • 10.
    DISCUSIONES Según Zapperi (2008),La aplicación del fenómeno de ósmosis en la deshidratación de frutas se puede lograr debido a que un buen número de frutas, como es el caso de la fresa, frutillas, papaya, mango, melón, manzana, banana, piña, entre otras, cuentan con los elementos necesarios para inducir la osmosis. Estos elementos corresponden a la pulpa, que en estas frutas consiste en una estructura celular más o menos rígida que actúa como membrana semipermeable. Detrás de estas membranas celulares se encuentran los jugos, que son soluciones diluidas, donde se hallan disueltos sólidos que oscilan entre el 5 a 18% de concentración. Si esta fruta entera o en trozos se sumerge en una solución o jarabe de 70%, como ocurrió con los cubitos de papaya verde usados en laboratorio, se tendría un sistema donde se presentaría el fenómeno de ósmosis. Según, Zapperi (2008), La presión osmótica presente será mayor en la medida que sea mayor la diferencia de concentraciones entre el jarabe y el interior de los trozos de la fruta. El efecto de esta diferencia se ve reflejado en la rapidez con que es extraída el agua de la fruta hacia el jarabe. El valor de esta diferencia en el ejemplo anterior permite que los trozos de papaya pierdan cerca del 40% del peso durante cerca de 4 horas de inmersión, ya que, la velocidad de pérdida de peso de una determinada fruta sucede inicialmente de manera más acelerada con un progresivo retardo a medida que avanza el tiempo de contacto con el jarabe. Según Molano (1996), La posibilidad de que la sacarosa del jarabe entre en la fruta dependerá de la impermeabilidad de las membranas a este soluto. Por lo general los tejidos de las frutas no permiten el ingreso de sacarosa por el tamaño de esta molécula, aunque si pueden dejar salir de la fruta moléculas más sencillas como ciertos ácidos o aromas. Es por esto, que la fruta confitada obtenida a partir de la papaya carecía de aromas al momento de realizarle la evaluación sensorial. La papaya verde, se someten a un proceso de maceración en salmuera al 12% de sal, con la finalidad de eliminar elementos astringentes o amargos y dar cierta porosidad a la pulpa; la salmuera puede contener también bisulfito de sodio y cloruro de calcio (1%) o hidróxido de calcio (5%), estos últimos mantienen una textura firme en el producto terminado. Se puede conservar la fruta en la salmuera, mientras no se confite, controlando siempre el nivel de sal. CONCLUSIONES Y RECOMENDACIONES Se obtuvo conocimiento del proceso de elaboración de fruta confitada, así también se evaluaron las características fisicoquímicas de la materia prima (color, aroma, °Brix) y del producto (textura, °Brix). Se ha podido conocer un método más de conservación de alimentos en base principalmente a la concentración de azúcares dentro de la estructura del alimento, el cual reemplaza principalmente a las moléculas de agua. Uno de los puntos claves de todo el proceso es el momento del confitado donde se tiene que empezar con una concentración de 30 % hasta la concentración de 75%, no se debe realizar una inmersión brusca de la fruta en un jarabe de alta concentración de azúcar en el inicio porque dificulta el ingreso y penetracióndel azúcar ya que se cerraran los poros en la estructura de la fruta , razón por la cual se realiza diversas inmersiones a diferentes
  • 11.
    concentraciones de jarabeempezando por la más baja hasta la mayor. El secado y posterior enfriado del producto final se tiene que realizar adecuadamente, ya que influyen en la vida útil del alimento. Evitará el crecimiento de microorganismos en la superficie de la fruta confitada. BIBLIOGRAFÍA Colquichagua D. & Franco E. (1994) Programa de procesamiento de alimentos:Fruta confitada. Lima, Peru MOLANO, L., SERNA, C, y CASTAÑO, C. Deshidratación de piña variedad Cayena Lisa por métodos combinados. En: Revista Cenicafé. Vol. 47, No. 3 (1996); p.140-158. Colombia Zapperi Vergara Víctor (2008) Desarrollo de una metodología de uso de excedentes de producción de papaya (Carica papaya L.) en la elaboración de fruta confitada empleando prototipos de secadores solares en Pucallpa – Ucayali Zapata J. & Quintero C. (1999) Deshidratación osmótica de frutas y vegetales.Revista Facultad Nacional de Agronomía, Medellín. Vol. 52, No.1 (1999); p. 451-466.Colombia. Indecopi-Norma Técnica Peruana 203.105:1985 Frutas confitada.