XI FORO INTERNACIONAL DE TRANSPORTE DE
CARGA, LOGÍSTICA, ADUANAS Y SERVICIOS POSTALES
(INNOVACIÓN EN LOS MODELOS LOGÍSTICOS)
Recursos Producción Productos
Materia Prima
Insumos
Información
Necesidades
Medios
Recursos Humanos
Recursos Técnicos
Recursos Económicos
Activos de Producción
Entregas a Tiempo
Disponibilidad
Calidad
Nivel de Servicio
CONOCIMIENTO
LOGISTICA
SERVICIOS
FLUJO DE INFORMACION
LA FUNCIÓN LOGÍSTICA EN LA CREACIÓN DE VALOR
CLIENTES
PROVEEDORES
FLUJO DE MATERIALES E INSUMOS
La Logística no es solamente una actividad funcional sino
un MODELO, un marco referencial; no es una función
operacional, sino un mecanismo de planificación;
…es una manera de pensar que permitirá incluso reducir la
incertidumbre en un futuro desconocido …
 Empresas que generan CAPACIDAD DE APRENDIZAJE
 Crean VALOR a partir de la INNOVACIÓN en sus procesos Operacionales y de Gestión
 Vinculan el CONOCIMIENTO con los procesos del Negocio
 Generan VENTAJA COMPETITIVA SOSTENIBLE
“ Es todo el PROCESO, desde la CONCEPCIÓN DE LA IDEA CREATIVA para el
desarrollo del nuevo Producto, Servicio o de Gestión hasta que se implementa y
se convierte en un LOGRO TÉCNICO O COMERCIAL con resultados económicos
positivos…”
“ La INNOVACIÓN genera VENTAJA COMPETITIVA y desarrolla CAPACIDAD DE
APRENDIZAJE…”
“ La INNOVACIÓN es la forma CREATIVA de ver las cosas de manera
DIFERENTE…”
Observación entrenada + Escucha ACTIVA
MARCO GENERAL ESTRATÉGICO PARA LA GENERACIÓN DE VALOR
(MANUFACTURA 4.0)
 LEAN – Actividades que generan VALOR
 PLANIFICACIÓN DE LAS OPERACIONES
 LOGISTICA INTERNA
 GESTIÓN DE LA CADENA DE SUMINISTRO
 JIT – CALIDAD Y NIVEL DE SERVICIO
CAPACIDADES
DISTINTIVAS
(Trabajo en Equipo, Disciplina,
Creatividad, Inteligencia Emocional,
Pensamiento Analítico y Sistémico,
etc…)
FUERZAS COMPETITIVAS
(Clientes, Proveedores,
Competidores,
Productos Sustitutos,
Nivel de Rivalidad)
FACTORES DE
COMPETENCIA
(Calidad, Innovación,
Atributos, Nivel de
Servicio, Flexibilidad)
GLOBALIZACIÓNCOMPETITIVIDAD
DEMANDA ALEATORIA
NUEVAS TECNOLOGÍAS
(INTERNET, APPS, etc…)
CAPACIDAD DE COMPRA
GESTIÓN DE LA INFORMACIÓN Y
EL CONOCIMIENTO
ENTORNO DE COMPETENCIA
CAPACIDAD DE APRENDIZAJE COLECTIVO
INTERNACIONALIZACIÓNGESTIÓN ÓPTIMA DE
LOS RECURSOS
CARACTERIZACIÓN DE LOS MODELOS LOGÍSTICOS EN COLOMBIA
 Apertura Económica y GLOBALIZACIÓN.
 Entorno de alta COMPETITIVIDAD y cambios en las reglas de Juego.
 Incipiente Desarrollo Tecnológico (Apropiación – Técnicas heredadas).
 Falta de una CULTURA de Gestión por PROCESOS (KPIs).
 Infraestructura atrasada y falta de PLANIFICACIÓN EFECTIVA.
 OUTSOURCING - Nuevos Servicios.
 Nuevos requerimientos en LOGÍSTICA INTERNACIONAL.
 El nivel de CAPACIDADES es reevaluado para cumplir con nuevas exigencias
en el nivel de INTEGRACIÓN DE LA CADENA DE ABASTECIMIENTO.
 Consolidación de las COMUNICACIONES.
ENFOQUE SISTÉMICO PARA LA COMPETITIVIDAD
GESTIÓN EFECTIVA DE LA CADENA DE SUMINISTRO (GESTION DEL VALOR)
Identificación del VALOR
Mejor PRESTACIÓN DEL SERVICIO al CLIENTE
EFICACIA ADMINISTRATIVA Y OPERACIONAL
GESTIÓN DE LA COMPLEJIDAD - PENSAMIENTO SISTÉMICO
SISTEMA DE GESTIÓN PARA LA PLANIFICACIÓN DE LAS OPERACIONES
Si asumimos que el rol del mercadeo es estimular la demanda, el
rol de la logística será precisamente satisfacerla.
La INFORMACIÓN es lo que mantiene el flujo logístico
abierto y permite la EFICACIA OPERACIONAL en entornos
complejos…..
INDICADORES DE GESTIÓN
El MODELO DE NEGOCIOS define los Indices de
desempeño y el Nivel de EFECTIVIDAD OPERACIONAL
Medición del Desempeño de acuerdo al grado de Madurez del MERCADO…
 Planificación de las OPERACIONES (Planificación de la Demanda – Ep (x) )
 Capacidad de Diseño y Desarrollo de Nuevos Productos.
 Nivel de Servicio y Capacidad de Producción (Flexibilidad)
 Indices de ROTACIÓN y NIVEL DE INVENTARIOS.
 Nivel de Efectividad en Almacenamiento.
 Tiempos de Despacho (Lead Time).
 Trazabilidad de Producto.
 Eficiencia en Cargue y Distribución de Producto.
 COSTOS (Diseño, Almacenamiento, Transporte-Distribución).
INDICADORES OPERACIONALES DE LOGÍSTICA
(Consejo Privado de Competitividad de Colombia, Junio de 2014).
Todo cambio en el entorno tiene repercusiones en la logística
de las organizaciones … INTERRELACIÓN - GLOBALIZACIÓN
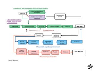
MODELO BASADO EN LA TERCERIZACIÓN DE PROCESOS DE NEGOCIOS
INTELIGENCIA DE NEGOCIOS - COMPONENTES
Capacidad que tiene una organización para convertir las
transacciones cotidianas en MODELOS DE INFORMACIÓN,
conocimiento e inteligencia estratégica y predictiva.
BI – INTELIGENCIA DE NEGOCIOS Y GESTIÓN DE LAS OPERACIONES
EFICACIA Y NIVEL DE SERVICIO EN LAS OPERACIONES
ORGANIZACIÓN INTELIGENTE - CAPACIDAD DE APRENDIZAJE
Las cinco disciplinas de Peter Senge….
AMBITOS DE CONSULTORIA EN LOGÍSTICA (SUPPLY CHAIN MANAGEMENT)
SISTEMA DE GESTIÓN PARA EL ALMACENAMIENTO (CENTROS DISTRIBUCIÓN)
SISTEMA DE GESTIÓN PARA EL TRANSPORTE Y LA DISTRIBUCIÓN DE PRODUCTOS
MONITOREO SATELITAL GPS - TRAZABILIDAD DE CARGA
Seguimiento a la CARGA y condiciones del Envío - Transporte INTERMODAL
TECNOLOGIA DE DRONES PARA EL TRANSPORTE DE MERCANCIAS
INTERNET DE LAS COSAS IoT
BIG DATA
BIG DATA – EFICACIA OPERACIONAL
 Planificación de la Demanda y las Operaciones
 Planificación y Ejecución de la PRODUCCIÓN
 Gestión y Control de la Cadena de Suministro
 WMS – Picking & Packing (Redes de Centros de Distribución)
 Sistemas de TRAZABILIDAD de Productos en la Red de Distribución
 Control y Gestión de RUTAS DE TRANSPORTE
 Medición Variables y Seguridad GPS – CANBUS
 Logística INVERSA y Gestión de Residuos.
LOGÍSTICA INVERSA
 Gestión de los PRODUCTOS en su CICLO DE VIDA.
 Impacto MEDIO AMBIENTAL del Empaque y uso de los productos.
 Responsabilidad Social Empresarial – RSE.
 Gestión de Reclamos, Devoluciones.
 Manejo de Residuos y desechos RSA.
 Cultura del RECICLAJE y control de Materiales.
 Uso de TECNOLOGÍAS VERDES.
 Aprovechamiento y ciclo Energético (EFICIENCIA).
Ej - Estructuración de Servicios en OPERADORES LOGÍSTICOS DE DISTRIBUCIÓN
Evolución en los Esquemas de Colaboración
Apropiación y Desarrollo Tecnológico
Ing. Oscar Manuel Guarin F.
Consultor Senior de Producción & Logística
oguarinf@gmail.com (318 3032114)

Innovación modelos logísticos (colfecar)

  • 1.
    XI FORO INTERNACIONALDE TRANSPORTE DE CARGA, LOGÍSTICA, ADUANAS Y SERVICIOS POSTALES (INNOVACIÓN EN LOS MODELOS LOGÍSTICOS)
  • 2.
    Recursos Producción Productos MateriaPrima Insumos Información Necesidades Medios Recursos Humanos Recursos Técnicos Recursos Económicos Activos de Producción Entregas a Tiempo Disponibilidad Calidad Nivel de Servicio CONOCIMIENTO LOGISTICA SERVICIOS FLUJO DE INFORMACION LA FUNCIÓN LOGÍSTICA EN LA CREACIÓN DE VALOR CLIENTES PROVEEDORES FLUJO DE MATERIALES E INSUMOS
  • 3.
    La Logística noes solamente una actividad funcional sino un MODELO, un marco referencial; no es una función operacional, sino un mecanismo de planificación; …es una manera de pensar que permitirá incluso reducir la incertidumbre en un futuro desconocido …
  • 4.
     Empresas quegeneran CAPACIDAD DE APRENDIZAJE  Crean VALOR a partir de la INNOVACIÓN en sus procesos Operacionales y de Gestión  Vinculan el CONOCIMIENTO con los procesos del Negocio  Generan VENTAJA COMPETITIVA SOSTENIBLE
  • 5.
    “ Es todoel PROCESO, desde la CONCEPCIÓN DE LA IDEA CREATIVA para el desarrollo del nuevo Producto, Servicio o de Gestión hasta que se implementa y se convierte en un LOGRO TÉCNICO O COMERCIAL con resultados económicos positivos…” “ La INNOVACIÓN genera VENTAJA COMPETITIVA y desarrolla CAPACIDAD DE APRENDIZAJE…” “ La INNOVACIÓN es la forma CREATIVA de ver las cosas de manera DIFERENTE…” Observación entrenada + Escucha ACTIVA
  • 7.
    MARCO GENERAL ESTRATÉGICOPARA LA GENERACIÓN DE VALOR (MANUFACTURA 4.0)
  • 8.
     LEAN –Actividades que generan VALOR  PLANIFICACIÓN DE LAS OPERACIONES  LOGISTICA INTERNA  GESTIÓN DE LA CADENA DE SUMINISTRO  JIT – CALIDAD Y NIVEL DE SERVICIO
  • 9.
    CAPACIDADES DISTINTIVAS (Trabajo en Equipo,Disciplina, Creatividad, Inteligencia Emocional, Pensamiento Analítico y Sistémico, etc…) FUERZAS COMPETITIVAS (Clientes, Proveedores, Competidores, Productos Sustitutos, Nivel de Rivalidad) FACTORES DE COMPETENCIA (Calidad, Innovación, Atributos, Nivel de Servicio, Flexibilidad) GLOBALIZACIÓNCOMPETITIVIDAD DEMANDA ALEATORIA NUEVAS TECNOLOGÍAS (INTERNET, APPS, etc…) CAPACIDAD DE COMPRA GESTIÓN DE LA INFORMACIÓN Y EL CONOCIMIENTO ENTORNO DE COMPETENCIA CAPACIDAD DE APRENDIZAJE COLECTIVO INTERNACIONALIZACIÓNGESTIÓN ÓPTIMA DE LOS RECURSOS
  • 11.
    CARACTERIZACIÓN DE LOSMODELOS LOGÍSTICOS EN COLOMBIA  Apertura Económica y GLOBALIZACIÓN.  Entorno de alta COMPETITIVIDAD y cambios en las reglas de Juego.  Incipiente Desarrollo Tecnológico (Apropiación – Técnicas heredadas).  Falta de una CULTURA de Gestión por PROCESOS (KPIs).  Infraestructura atrasada y falta de PLANIFICACIÓN EFECTIVA.  OUTSOURCING - Nuevos Servicios.  Nuevos requerimientos en LOGÍSTICA INTERNACIONAL.  El nivel de CAPACIDADES es reevaluado para cumplir con nuevas exigencias en el nivel de INTEGRACIÓN DE LA CADENA DE ABASTECIMIENTO.  Consolidación de las COMUNICACIONES.
  • 12.
    ENFOQUE SISTÉMICO PARALA COMPETITIVIDAD
  • 14.
    GESTIÓN EFECTIVA DELA CADENA DE SUMINISTRO (GESTION DEL VALOR) Identificación del VALOR Mejor PRESTACIÓN DEL SERVICIO al CLIENTE EFICACIA ADMINISTRATIVA Y OPERACIONAL
  • 17.
    GESTIÓN DE LACOMPLEJIDAD - PENSAMIENTO SISTÉMICO
  • 18.
    SISTEMA DE GESTIÓNPARA LA PLANIFICACIÓN DE LAS OPERACIONES Si asumimos que el rol del mercadeo es estimular la demanda, el rol de la logística será precisamente satisfacerla.
  • 19.
    La INFORMACIÓN eslo que mantiene el flujo logístico abierto y permite la EFICACIA OPERACIONAL en entornos complejos…..
  • 20.
    INDICADORES DE GESTIÓN ElMODELO DE NEGOCIOS define los Indices de desempeño y el Nivel de EFECTIVIDAD OPERACIONAL
  • 21.
    Medición del Desempeñode acuerdo al grado de Madurez del MERCADO…
  • 22.
     Planificación delas OPERACIONES (Planificación de la Demanda – Ep (x) )  Capacidad de Diseño y Desarrollo de Nuevos Productos.  Nivel de Servicio y Capacidad de Producción (Flexibilidad)  Indices de ROTACIÓN y NIVEL DE INVENTARIOS.  Nivel de Efectividad en Almacenamiento.  Tiempos de Despacho (Lead Time).  Trazabilidad de Producto.  Eficiencia en Cargue y Distribución de Producto.  COSTOS (Diseño, Almacenamiento, Transporte-Distribución). INDICADORES OPERACIONALES DE LOGÍSTICA
  • 23.
    (Consejo Privado deCompetitividad de Colombia, Junio de 2014).
  • 26.
    Todo cambio enel entorno tiene repercusiones en la logística de las organizaciones … INTERRELACIÓN - GLOBALIZACIÓN
  • 31.
    MODELO BASADO ENLA TERCERIZACIÓN DE PROCESOS DE NEGOCIOS
  • 36.
    INTELIGENCIA DE NEGOCIOS- COMPONENTES Capacidad que tiene una organización para convertir las transacciones cotidianas en MODELOS DE INFORMACIÓN, conocimiento e inteligencia estratégica y predictiva.
  • 37.
    BI – INTELIGENCIADE NEGOCIOS Y GESTIÓN DE LAS OPERACIONES
  • 39.
    EFICACIA Y NIVELDE SERVICIO EN LAS OPERACIONES
  • 41.
    ORGANIZACIÓN INTELIGENTE -CAPACIDAD DE APRENDIZAJE Las cinco disciplinas de Peter Senge….
  • 42.
    AMBITOS DE CONSULTORIAEN LOGÍSTICA (SUPPLY CHAIN MANAGEMENT)
  • 43.
    SISTEMA DE GESTIÓNPARA EL ALMACENAMIENTO (CENTROS DISTRIBUCIÓN)
  • 44.
    SISTEMA DE GESTIÓNPARA EL TRANSPORTE Y LA DISTRIBUCIÓN DE PRODUCTOS
  • 45.
    MONITOREO SATELITAL GPS- TRAZABILIDAD DE CARGA
  • 46.
    Seguimiento a laCARGA y condiciones del Envío - Transporte INTERMODAL
  • 47.
    TECNOLOGIA DE DRONESPARA EL TRANSPORTE DE MERCANCIAS
  • 49.
    INTERNET DE LASCOSAS IoT
  • 50.
  • 54.
    BIG DATA –EFICACIA OPERACIONAL  Planificación de la Demanda y las Operaciones  Planificación y Ejecución de la PRODUCCIÓN  Gestión y Control de la Cadena de Suministro  WMS – Picking & Packing (Redes de Centros de Distribución)  Sistemas de TRAZABILIDAD de Productos en la Red de Distribución  Control y Gestión de RUTAS DE TRANSPORTE  Medición Variables y Seguridad GPS – CANBUS  Logística INVERSA y Gestión de Residuos.
  • 56.
    LOGÍSTICA INVERSA  Gestiónde los PRODUCTOS en su CICLO DE VIDA.  Impacto MEDIO AMBIENTAL del Empaque y uso de los productos.  Responsabilidad Social Empresarial – RSE.  Gestión de Reclamos, Devoluciones.  Manejo de Residuos y desechos RSA.  Cultura del RECICLAJE y control de Materiales.  Uso de TECNOLOGÍAS VERDES.  Aprovechamiento y ciclo Energético (EFICIENCIA).
  • 60.
    Ej - Estructuraciónde Servicios en OPERADORES LOGÍSTICOS DE DISTRIBUCIÓN Evolución en los Esquemas de Colaboración Apropiación y Desarrollo Tecnológico
  • 63.
    Ing. Oscar ManuelGuarin F. Consultor Senior de Producción & Logística oguarinf@gmail.com (318 3032114)