SEMINARIO : PREPARACIÓN PARA EL EXÁMEN SOBRE
GERENCIA DE PROYECTOS PMP – METODOLOGÍA PMI
PARTE I
Ing. Oscar Manuel Guarin F.
Consultor Senior de Proyectos PMP
eMail. oguarinf@gmail.com
Cel. 318 3032114
OBJETIVOS DEL SEMINARIO
1. Brindar los lineamientos generales y la metodología planteada por el PROJECT
MANAGEMENT INSTITUTE (P.M.I.) para la preparación del examen de certificación
como PMP (Project Management Professional) - PMBOK 5
2. Establecer los conceptos claves para entender el ciclo general de un PROYECTO y
aplicar la base del conocimiento requerido por un Gerente de Proyectos.
3. Conocer sobre las capacidades, habilidades y destrezas que debe tener o desarrollar
un Gerente de Proyectos.
4. Manejar las diferentes metodologías, técnicas y herramientas así como el desarrollo
de las mejores prácticas para la gestión eficiente y eficaz de los proyectos que se
manejan hoy en día.
5. Reconocer las ventajas de la Gestión por PROCESOS en la gerencia de los proyectos.
6. Garantizar el uso adecuado de los recursos en la Gestión de Proyectos así como la
eficaz aplicación del conocimiento a los diferentes entornos empresariales y
organizacionales.
1. Finalidad
2. Que es un proyecto?
3. Qué es la dirección de proyectos?
4. Estructura del PMBOK
5. Áreas de experiencia
6. Contexto de la dirección de proyectos
1. CONCEPTOS GENERALES DE PROYECTOS
 Identificar el subconjunto de fundamentos de la Dirección de
Proyectos (DP) generalmente reconocido como buenas
prácticas
 Proporcionar y promover un vocabulario común para
analizar, escribir y aplicar la DP
 Proporcionar una referencia fundamental a la DP, la gerencia
y a los stakeholders (involucrados) del proyecto
FINALIDAD DE LA GERENCIA DE PROYECTOS - PMBOK
Un proyecto es un esfuerzo temporal que se lleva a
cabo para crear un producto, servicio o resultado
único.
 Temporal: Posee un comienzo y final definido
 Productos, servicios o resultados únicos: Crea
entregables únicos. Entregables son productos, servicios
o resultados.
QUÉ ES UN PROYECTO ?
Un proyecto es alcanzar un objetivo y luego
concluir.
Vs.
Una operación es dar respaldo al negocio
PROYECTO vs OPERACIÓN
Se usan para lograr el plan estratégico de la
organización
Surgen como resultado de:
 Una demanda de mercado
 Una necesidad de la organización
 Una solicitud del cliente
 Un avance tecnológico
 Un requisito legal
EL POR QUÉ DE LOS PROYECTOS…..
 La aplicación de conocimientos, habilidades,
herramientas y técnicas a las actividades de un
proyecto para satisfacer sus necesidades
 Se logra mediante la aplicación e integración de los
procesos de: inicio, planificación, ejecución,
seguimiento y control, y cierre.
 El responsable de alcanzar los objetivos del
proyecto es el Director del Proyecto
DIRECCIÓN DE PROYECTOS
Incluye:
 Identificar los requisitos
 Establecer objetivos claros y realizables
 Equilibrar las demandas concurrentes de calidad, alcance,
tiempo y costos
 Adaptar las especificaciones, los planes y el enfoque las
diversas inquietudes y expectativas de los interesados
(stakeholders)
DIRECCIÓN DE PROYECTOS
Incluye:
 Manejar las expectativas de los Stakeholders.
 Administrar las restricciones del PROYECTO:
Alcance, Plazo, Calidad, Presupuesto, Recursos, Riesgo…
 Equilibrar las demandas concurrentes de calidad, alcance,
tiempo y costos
 Gestionar las COMUNICACIONES y velar por un buen
ambiente del EQUIPO (TEAM Project)
DIRECCIÓN DE PROYECTOS
DEBIDO AL GRAN POTENCIAL DE CAMBIOS, LA ELABORACIÓN DEL PLAN PARA LA
GESTIÓN DEL PROYECTO ES UNA ACTIVIDAD INTERACTIVA Y DE ELABORACIÓN
PROGRESIVA,,,,,,A TRAVES DEL CICLO DE VIDA DEL PROYECTO….
ELABORACIÓN PROGRESIVA IMPLICA UN MEJORAMIENTO CONTÍNUO Y DETALLADO
DEL PLAN DEL PROYECTO EN LA MEDIDA QUE SE TENGA MAS INFORMACIÓN
ESPECÍFICA, DETALLADA Y DE MAYOR EXACTITUD……LO QUE LE VA A PERMITIR AL
EQUIPO DE TRABAJO DEL PROYECTO DEFINIR EL TRABAJO (WBS) Y SU GESTIÓN EN UN
NIVEL MAYOR DE DETALLE O DESGLOSE….
• El Project Management Institute, creado en 1969, es una organización sin ánimo de
lucro dedicada al “estado del arte” en Gestión de Proyectos.
• PMI ( www.pmi.org ) está representado en más de 170 países y cuenta con más de
270.000 miembros en todo el mundo
• Sus actividades comprenden:
– Desarrollo de estándares en Dirección de Proyectos, basados en el PMBOK®
(Project Management Body of Knowledge), único estándar ANSI para la gestión de
proyectos.
– Programas de Certificación, Publicaciones Profesionales, Grupos de Trabajo,
Congresos …
Todas las siguientes son características de un
proyecto, con excepción de:
1. Temporario.
2. Comienzo y fin definidos.
3. Actividades interrelacionadas.
4. Se repite a sí mismo cada mes.
PREGUNTA
La DP existe en un contexto más amplio que incluye:
 Programas y Dirección de Programas: Un programa es un grupo de
proyectos relacionados
 Portafolio y gestión de portafolio: es un conjunto de proyectos o
programas y otros trabajos, que se agrupan para facilitar la gestión
efectiva de aquellos, a fin de cumplir con los objetivos estratégicos
del negocio
 Subproyectos: Con frecuencia, los proyectos se dividen en
componentes o subproyectos más fáciles de gestionar
CONTEXTOS EN LA DIRECCIÓN DE PROYECTOS D.P.
Oficina de Gestión de Proyectos (PMO):
 Centraliza y coordina la dirección de proyectos.
 Supervisa la DP, programas o una combinación de ambas.
 Pone énfasis en la planificación y ejecución de proyectos y sub-proyectos
vinculados con el objetivo de negocio.
 Proporciona desde funciones de respaldo hasta la dirección y
responsabilidad para lograr los objetivos del proyecto.
El triángulo del proyecto (PMI:
“The project triangle”)
Tiempo /
Schedule
(Time)
Presupuesto /
Budget
(Cost)
Alcance / Features
(Scope)
PMI también introduce
Calidad, Riesgos y Satisfacción del Cliente
Usted administra la aprobación de un nuevo medicamento en
el mercado, Ud. Cumple el rol de:
1. Gerente funcional, ya que Ud. Tiene buen conocimiento del
funcionamiento de la industria farmacéutica.
2. Gerente de proyecto, ya que Ud. Está creando un producto único con
planificación de tiempo específica.
3. Gerente de operaciones, ya que Ud. Realiza diferentes tareas repetitivas.
4. Gerente de Programa, ya que Ud. Tiene que administrar diferentes sub-
proyectos pata hacer su trabajo.
PREGUNTA
1. Ciclo de vida del proyecto y del producto.
2. Grupos de procesos. (PMBOK 5 – 47 procesos)
3. Procesos de iniciación.
4. Procesos de planificación.
5. Procesos de ejecución.
6. Procesos de supervisión y control.
7. Procesos de cierre.
METODOLOGÍA P.M.I.
Relación entre ambos Ciclo de vida
del producto
Plan de
negocios
Ciclo de vida
del proyecto
Idea Inicio Planificación
Supervisión y control
Ejecución Cierre
Producto
DisposiciónOperaciones
Ciclo de Vida de un Proyecto VS el ciclo de vida de PRODUCTOS
EL CICLO DE VIDA DE UN PROYECTO
Para producir un entregable de calidad, se debe equilibrar las
demandas de:
 Tiempo
 Costos
 Alcance
 Calidad
 Satisfacción del cliente
 Riesgos
GRUPO DE PROCESOS
 Los procesos de DP, describen qué hacer para administrar un
proyecto…
…mientras que el ciclo de vida de un proyecto, describe el trabajo
involucrado en un proyecto.
 Se documenta la información necesaria para: Iniciar, planificar,
ejecutar, supervisar y controlar, y cerrar un proyecto.
 Los procesos de la DP han sido reconocidos como buenas prácticas
para la mayoría de los proyectos, la mayor parte del tiempo…
GRUPO DE PROCESOS
Ciclo de vida del
proyecto
Procesos
de Inicio
Procesos de Planificación
Procesos de Supervisión y control
Procesos de Ejecución
Procesos de
Cierre
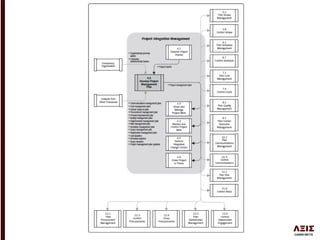
GESTIÓN DE PROCESOS EN LA DIRECCIÓN DE PROYECTOS
Iniciador /
Patrocinador
del proyecto
Límites del
proyecto
Entradas del proyecto
Inicio Planificación
Supervisión y control
Ejecución Cierre
Productos
entregables
Usuarios
finales
Activos de los
procesos
Registros del
proyecto
Flujo de Información entre PROCESOS para la Gestión de un Proyecto
Cambios y “stakeholders” a lo largo del proyecto
 Integration Management
 Scope Management
 Time Management
 Cost Management
 Quality Management
 Human Resources Management
 Communications Management
 Risks Management
 Procurement Management
PMI distingue 9 áreas de gestión “transversales”
Normalmente …
 Project sponsor (Sponsor)
 Project manager (Jefe de Proyecto)
 Project team members (miembros del equipo)
Otros,
 Steering Committee (Comité de dirección)
 Vendors (Proveedores)
 Customer (Clientes)
 …sTakeholders,,,,
ROLES EN UN PROYECTO:
Gran habilidad de análisis y resolución de problemas.
Habilidades de comunicación.
Habilidad para trabajar bajo presión.
Iniciativa y liderazgo.
Gran capacidad de gestión de equipos.
Orientación a resultados.
Gran habilidad de organización y coordinación.
ATRIBUTOS DE UN BUEN GERENTE DE PROYECTOS:
CERTIFICACIONES PMI
CAPM - Experiencia básica en la Gerencia de Proyectos.
Estudios previos y algo de experiencia (23h)
PMP – Educación de mayor nivel, certificación mas rigurosa
Experiencia comprobada 4.500h
PONDERACIÓN DEL EXÁMEN (200 preguntas – 25 no relevantes)
INICIO 11%
PLANEACIÓN 23%
EJECUCIÓN 27%
MONITOREO Y CONTROL 21%
CIERRE 9%
RSP 9% (GESTIÓN DE STAKEHOLDERS – PMBOK 5)
PORTAFOLIO, PROGRAMAS Y PROYECTOS
Estructura Jerárquica para el Manejo de Proyectos (Unidades de Desarrollo)
CUMPLIMIENTO A LOS OBJETIVOS ESTRATÉGICOS DE LA ORGANIZACIÓN
Alineación Estratégica y Gestión del Portafolio
OFICINA DE PROYECTOS - PMO
 Gestionar Recursos compartidos.
 Identificar una Metodología, normas y mejores prácticas.
 Instruir y capacitar el Recurso Humano en la Gestión de Proyectos.
 Hacer Auditorías a los proyectos.
 Coordinar las comunicaciones.
OBJETIVOS EN UN PROYECTO
 Los Objetivos de un Proyecto deben estar en la CARTA DEL PROYECTO
 Definen cuándo un proyecto puede cerrarse (Criterios de éxito) o cancelarse
 Establecen el ROL del Gerente o Director del Proyecto.
 Se pueden identificar aquellas actividades que generan VALOR …
 Elementos para la Gestión de RIESGOS.
 Son definidos en la fase de INICIO y se refinan en las diferentes fases de
PLANEACION, IMPLEMENTACION y CONTROL…..
ACTIVOS DE LOS PROCESOS DE LA ORGANIZACIÓN
 Procesos estándar de la Organización.
 Estructura Organizacional.
 Gestión del CONOCIMIENTO y Capacidades.
 Gobernanza Corporativa para la Gestión de Proyectos.
 Metodologías y Herramientas.
 Plantillas y Sistemas de Información.
 Procedimientos de Gestión y Control
Asertividad vs Inteligencia Emocional
STAKEHOLDERS
Quién está involucrado en el proyecto?
Quién podría involucrarse en el Proyecto?
Quiénes contribuirán al proyecto (positiva o negativamente)?
Quiénes podrían IMPACTAR en el proyecto?
Quiénes tienen intereses particulares en el proyecto (desarrollo o anulación) ?
Dentro y fuera de la organización, quién apoya al proyecto? Quién no?
Quiénes se afectarán por el producto o entregables del proyecto?
Puede ser exitoso el proyecto por el apoyo o no de esos interesados?
ORGANIZACIÓN PROYECTIZADA
 Organización orientada hacia el desarrollo de Proyectos
 Miembros del equipo de acuerdo a áreas de desarrollo.
 Fuerte el empoderamiento de los Directores o Gerentes de Proyecto.
 Disponibilidad de Recursos de acuerdo a la prioridad del Proyecto.
Tips para el Exámen
 PROJECT EXPEDITER, actúa como un asistente administrativo y coordinador de
comunicaciones, NO tiene poder de decisión.
 PROJECT COORDINATOR, similar al anterior excepto que SÍ tiene cierto poder de
decisión, de autoridad y de reportar a la Gerencia (Funcional y de Proyecto).
 Si no se especifica el tipo de organización, asumir que es de MATRICIAL
BALANCEADA.
 Tight Matrix no es un tipo de organización, es un concepto que se refiere al
“Cuarto de Guerra” o colocation …
EJERCICIOS:
1. Defina Qué es un Proyecto?
2. Establezca al menos tres (3) características de un Gerente de Proyectos.
3. Liste el ciclo de vida de la Gerencia de un Proyecto.
4. Mencione Tres (3) ventajas y desventajas de las Organizaciones:
a) Funcional
b) Matricial
c) Proyectizada
5. Liste por lo menos 5 tipos de personas interesadas en el Proyecto.
2. GRUPOS DE PROCESOS Y ÁREAS DE
CONOCIMIENTO EN LA GERENCIA DE PROYECTOS
PROCESO
“ Es una serie de Actividades de gestión y operación para lograr
un PRODUCTO o SERVICIO predefinido de acuerdo a objetivos
estratégicos, tácticos y/o operacionales de la empresa”
El PMBOK 5 establece 47 PROCESOS distintos
interrelacionados entre sí para la Gerencia de Proyectos
TIPS
 Las entradas son ítems requeridos por un PROCESO para Habilitarlo.
 Las herramientas son tangibles utilizados para el desarrollo de una
actividad con el objetivo de producir un ENTREGABLE.
 Las SALIDAS son resultados o productos producidos por un PROCESO.
Algunas veces son entregables hacia otro proceso…
 Importancia del MAPA DE PROCESOS establecido por el PMBOK
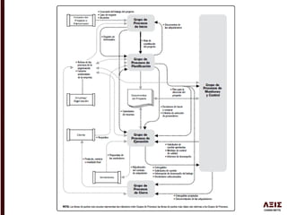
MAPA DE PROCESOS - PMBOK 5 (47 Procesos)
INICIO DEL PROYECTO
De la manera como se inicia un proyecto depende su ÉXITO.
 Se caracteriza por bajos de niveles de gastos.
 Los recursos muy seguramente estarán comprometidos.
 Alta incertidumbre y BAJO NIVEL DE DETALLE del proyecto.
PROCESOS:
 Desarrollar la CARTA DEL PROYECTO.
 Identificar a los INTERESADOS (Stakeholders).
PLANEACION DEL PROYECTO
La Planificación debe estar basada para establecer el ALCANCE TOTAL del esfuerzo,
definir y refinar OBJETIVOS y desarrollar la línea de acción (LÍNEA BASE) del
proyecto.
Se desarrolla el PLAN para la Dirección del Proyecto.
Generar los entregables (DOCUMENTOS) para establecer los lineamientos y las
acciones requeridas para lograr cumplir con el PLAZO, CONTROL DE PRESUPUESTO,
CALIDAD y otros objetivos que pueden ser vistos como Indicadores de la Gestión.
PROCESOS:
 Desarrollar el PLAN DEL PROYECTO.
 Hacer un Levantamiento de REQUERIMIENTOS.
 Definir el ALCANCE del PROYECTO.
PROCESOS DE PLANIFICACIÓN (CONT)
 Crear la ESTRUCTURA DE DESGLOSE DEL TRABAJO (WBS- WORK BREAKDOWN
STRUCTURE).
 Definir y delimitar las ACTIVIDADES del Proyecto.
 Hacer un SECUENCIAMIENTO de las ACTIVIDADES DEL PROYECTO.
 Estimar los RECURSOS de cada ACTIVIDAD.
 Estimar la DURACIÓN de cada ACTIVIDAD.
 Desarrollar el CRONOGRAMA DE PROYECTO (Diagrama de Gannt).
 Estimar los COSTOS (referente al PRESUPUESTO).
 Determinar el PRESUPUESTO FINAL (frente al estimado).
 Definir un PLAN DE CALIDAD.
 Desarrollar el PLAN DE RECURSOS HUMANOS (Gestión del Conocimiento).
PROCESOS DE PLANIFICACIÓN (CONT)
 Desarrollar el PLAN DE COMUNICACIONES.
 Establecer el PLAN DE LA GERENCIA DE RIESGOS.
 Hacer una identificación de los RIESGOS DEL PROYECTO (Impacto).
 Hacer un ANÁLISIS CUALITATIVO DEL RIESGO.
 Hacer un ANÁLISIS CUANTITATIVO DEL RIESGO.
 Realizar un PLAN DE RESPUESTA AL RIESGO (Contingencias).
 Establecer un PLAN DE COMPRAS (Adquisiciones).
 Desarrollar un PLAN PARA LA GESTIÓN DE LOS STAKEHOLDERS.
FASE DE EJECUCIÓN DEL PROYECTO
La EJECUCIÓN establece las acciones realizadas para completar el trabajo
definido (WBS) en la FASE DE PLANIFICACIÓN para la buena Dirección
(Gestión) y cumplimiento a objetivos del PROYECTO.
 Implica la COORDINACIÓN DE PERSONAS Y RECURSOS.
 Hacer una Integración y realización de las ACTIVIDADES para redefinir
(Completar) el ALCANCE último del PROYECTO.
 El Gerente del Proyecto debe ir vislumbrando las posibles DESVIACIONES frente al
plan para la TOMA DE DECISIONES.
 Alto consumo de RECURSOS y PRESUPUESTO.
PROCESOS DE EJECUCIÓN
 Dirigir y gerenciar la EJECUCIÓN DEL PROYECTO.
 Desarrollar el ASEGURAMIENTO DE LA CALIDAD DEL PROYECTO.
 Adquirir el equipo del PROYECTO.
 Desarrollar el equipo el PROYECTO.
 Gerenciar el equipo del PROYECTO.
 Distribuir la INFORMACIÓN (GESTIÓN DEL CONOCIMIENTO).
 Distribuir la INFORMACIÓN.
 Gerenciar las espectativas de los INTERESADOS (STAKEHOLDERS).
 Efectuar las ADQUISICIONES.
FASE DE MONITOREO Y CONTROL DEL PROYECTO
Con el MONITOREO Y CONTROL, el GERENTE DEL PROYECTO y su equipo
miden y comparan la ejecutado con los PLANES realizados en la FASE DE
PLANIFICACIÓN para hacerle un seguimiento a todas las variables críticas
que pueden afectar la buena realización del PROYECTO.
VARIABLES (Tiempo, Costo, Calidad, Alcance, Requerimientos y Espectativas de los
Stakeholders, Gestión del Conocimiento, generación de VALOR para los procesos de
la empresa y organización, etc)
 Seguimiento completo a las ACTIVIDADES y a los resultados de los trabajos
(ACTIVIDADES) comparado con los PLANES del PROYECTO.
 Revisar qué actividades se han completado y qué falta por realizar así como las
respectivas DESVIACIONES para tomar ACCIONES CORRECTIVAS.
 Identificar ACCIONES PREVENTIVAS para evitar posibles alteraciones a los PLANES
DEL PROYECTO y actualizar datos en la PLANIFICACION FINAL….
PROCESOS DE MONITOREO Y CONTROL DE PROYECTOS
 Monitorear y controlar el TRABAJO DEL PROYECTO (WBS).
 Desarrollar un CONTROL INTEGRADO DE CAMBIOS.
 Verificar y Controlar el ALCANCE DEL PROYECTO.
 Controlar el CRONOGRAMA DEL PROYECTO.
 Controlar los COSTOS DEL PROYECTO.
 Desarrollar el CONTROL DE LA CALIDAD (PHVA - TQM).
 Reportar el DESEMPEÑO DEL PROYECTO.
 Monitorear y controlar el NIVEL DE RIESGO DEL PROYECTO.
 Administrar y Gestionar las COMPRAS DEL PROYECTO.
 Monitorear y controlar la GESTIÓN DE STAKEHOLDERS.
FASE DE CIERRE DEL PROYECTO
Los procesos de CIERRE están encaminados a verificar que todas las
actividades definidas están terminadas y verificar que todos los procesos
que impliquen un cierre de gestión, administrativo y operacional se
completen debidamente.
 Verificar que todas las actividades se hayan completado y algunos procesos hayan
sido cerrados adecuadamente (caso por ejemplo COMPRAS, procesos legales,
contratos, alquiler de equipos, recursos humanos temporales, etc)
 Entregar un Producto terminado o procesos para la prestación de SERVICIOS al
cliente (OPERACIONES).
 Hacer un CIERRE DEL PROYECTO - (Acta de Entrega).
PROCESOS DE CIERRE DE PROYECTOS
 Cierre del Proyecto o FASE DEL PROYECTO.
 Cierre de Compras y CONTRATACIÓN.
LA GERENCIA DE PROYECTOS ES PROACTIVA Y ENFOCADA AL MEJORAMIENTO CONTÍNUO
Ciclos Interactivos en las Fases de un PROYECTO
LOS PROYECTOS SE DESARROLLAN POR APROXIMACIONES SUCESIVAS
EJEMPLO - Ciclo de Vida de un Proyecto de SOFTWARE
AREAS DE CONOCIMIENTO EN LA GERENCIA DE PROYECTOS
PMBOK5 define un área de conocimiento adicional que es la GESTIÓN DE STAKEHOLDERS
GERENCIA DE INTEGRACIÓN
Es el área del conocimiento donde se integran los diferentes
elementos y conceptos de la GERENCIA DE PROYECTOS.
 Incluye todas las actividades necesarias para identificar, definir, combinar, unificar y
coordinar los distintos procesos de la GERENCIA DE PROYECTOS.
 Define las características en los procesos de integración, unificación, coordinación y
articulación cruciales para cumplir y concluir con éxito el PROYECTO cumpliendo
con los requisitos y expectativas del cliente y de los interesados.
 Permite analizar y tomar decisiones sobre dónde concentrar los recursos y
esfuerzos durante el ciclo de actividades del PROYECTO tratando de anticipar los
posibles problemas y riesgos.
PROCESO GRUPO DE PROCESOS
Desarrollar CARTA DE PROYECTO Inicio
Desarrollar PLAN DEL PROYECTO Planeación
Dirigir y gerenciar la Ejecución del Proyecto Ejecución
Monitorear y controlar el Trabajo del
Proyecto
Monitoreo y Control
Desarrollar el Control Integrado del CAmbio Monitoreo y Control
Cerrar el Proyecto o Fase CIERRE
PROCESOS DEL ÁREA DE INTEGRACIÓN
GERENCIA DEL ALCANCE
Es el área del conocimiento encargada de ubicar los procesos
necesarios para garantizar que el PROYECTO incluya todo (y
únicamente TODO) el trabajo requerido para completarlo con
éxito.
 Definir y controlar qué se incluye y que NO se incluye en el PROYECTO.
 Establecer los CRITERIOS DE ANÁLISIS para definir la ESTRUCTURA DE DESGLOSE
DEL TRABAJO (WBS).
 Garantizar un entendimiento CLARO de las tareas a realizar en el PROYECTO y
controlar el ALCANCE definido en la FASE DE PLANIFICACIÓN.
 Hacer un control constante del ALCANCE y su ajuste de acuerdo al conocimiento
mas preciso del PROYECTO.
PROCESO GRUPO DE PROCESOS
Recopilar Requisitos Planeación
Definir el ALCANCE del PROYECTO Planeación
Crear la EDT (WBS) Planeación
Verificar el ALCANCE del Proyecto Monitoreo y Control
Controlar el Alcance Monitoreo y Control
PROCESOS DEL ÁREA DE ALCANCE
GERENCIA DEL TIEMPO
Es el área del conocimiento donde se incluyen todos los
procesos requeridos para administrar la FINALIZACIÓN DEL
PROYECTO A TIEMPO.
 Definir y controlar qué actividades deben ser realizadas de acuerdo a un esquema
de prioridades y criterios de éxito dentro de unas alternativas dadas.
 Estimar el tiempo y recursos necesarios para la realización de las ACTIVIDADES ya
programadas del PROYECTO.
 Determinar la relación existente entre las ACTIVIDADES (relaciones de
Dependencia)…
 Crear un CRONOGRAMA del PROYECTO.
 Controlar y monitorear el progreso del PROYECTO de acuerdo a un Plan de
Ejecución en el tiempo estimado (PLAZO).
PROCESO GRUPO DE PROCESOS
Definir Actividades del PROYECTO Planeación
Secuenciar las Actividades del PROYECTO Planeación
Estimar los RECURSOS de las ACTIVIDADES Planeación
Estimar la DURACIÓN de las ACTIVIDADES Planeación
Desarrollar el CRONOGRAMA Planeación
Controlar el CRONOGRAMA Monitoreo y Control
PROCESOS DEL ÁREA DE TIEMPO
GERENCIA DEL COSTO
Es el área del conocimiento donde se incluyen todos los
procesos requeridos para administrar y controlar el COSTO del
PROYECTO de acuerdo al PRESUPUESTO estimado.
 Hacer una estimación REAL de los COSTOS del Proyecto.
 Analizar el PRESUPUESTO estimado para el desarrollo y gestión del PROYECTO.
 Estimar el COSTO de las actividades y de la gestión en el control de cambios, los
costos de oportunidad y de la contratación para el PROYECTO.
 Realizar un CONTROL y evaluar la gestión de cambios para los COSTOS incurridos en
las diferentes FASES del PROYECTO incluso la PLANEACIÓN.
 Establecer un COSTEO del recurso humano y de los insumos del PROYECTO así como
generar un HISTÓRICO de eventos. Gestionar el costo del CONOCIMIENTO….
PROCESO GRUPO DE PROCESOS
Hacer una estimación de los COSTOS del
PROYECTO
Planeación
Determinar el PRESUPUESTO Planeación
Realizar un CONTROL y SEGUIMIENTO a los
COSTOS del PROYECTO
Monitoreo y Control
PROCESOS DEL ÁREA DE COSTOS
EL DILEMA DEL COSTEO DE SERVICIOS PROFESIONALES
GERENCIA DE LA CALIDAD
Es el área del conocimiento donde se incluyen todos los
procesos y actividades del PROYECTO (Realización y Gestión)
que determinan responsabilidades, objetivos y políticas de
CALIDAD para el cumplimiento de Objetivos Estratégicos y
operacionales.
 Diseñar e implementar una POLÍTICA DE CALIDAD para los PROYECTOS.
 Utilizar Metodologías y mejores prácticas para lograr EFICIENCIA Y EFICACIA en los
PROYECTOS.
 Asegurar la CALIDAD del PRODUCTO y del PROYECTO a ejecutar.
 Desarrollar procedimientos eficaces para el CONTROL DE LA CALIDAD del Proyecto y
su ejecución.
PROCESO GRUPO DE PROCESOS
Realizar el PLAN DE CALIDAD Planeación
Establecer un Sistema de ASEGURAMIENTO
DE LA CALIDAD para el PROYECTO
Ejecución
Ejercer un CONTROL DE LA CALIDAD en el
desarrollo del PROYECTO
Monitoreo y Control
PROCESOS DEL ÁREA DE CALIDAD
EJEMPLO - CALIDAD DE UN PROYECTO PEDAGÓGICO (PEI)
GERENCIA DEL RECURSO HUMANO
Es el área del conocimiento donde se incluyen todos los
procesos y actividades del PROYECTO (Realización y Gestión)
que involucran el GERENCIAMIENTO DEL RECURSO HUMANO y
por ende del CONOCIMIENTO.
 Diseñar e implementar una POLÍTICA DE GESTIÓN DEL RECURSO HUMANO para el
PROYECTO - Tipo de Organización.
 Establecer los ROLES y RESPONSABILIDADES así como la asignación de funciones
específicas para el cumplimiento adecuado del PROYECTO.
 Resaltar la importancia de establecer INDICADORES DE GESTIÓN temporales para la
ejecución de las tareas del PROYECTO.
 Velar por una adecuada Política y Estrategia de CONTRATACIÓN del recurso
humano. SISTEMA DE GESTIÓN POR COMPETENCIAS
PROCESO GRUPO DE PROCESOS
Establecer el PLAN DEL RECURSO HUMANO Planeación
Adquirir el RECURSO HUMANO necesario
para la realización y gestión del PROYECTO
Ejecución
Desarrollar el RECURSO HUMANO Ejecución
Gerenciar y controlar el RECURSO
HUMANO
Ejecución
PROCESOS DEL ÁREA DE RECURSO HUMANO
OPM3 - ORGANIZATIONAL PROJECT MANAGEMENT
MADURITY MODEL (PMI)
GERENCIA DE LAS COMUNICACIONES
Es el área del conocimiento donde se incluyen todos los
procesos y actividades del PROYECTO requeridos para
garantizar la generación, recopilación, distribución,
almacenamiento, recuperación y disposición final de la
información sean los mas ADECUADOS y OPORTUNOS.
 Identificar los Interesados y canales correctos de comunicación para el PROYECTO.
 Diseñar y establecer un adecuado PLAN DE COMUNICACIONES (interno y externo).
 Sensibilizar y culturizar en el manejo de una POLÍTICA EFECTIVA DE
COMUNICACIONES tanto para el proyecto como en la gestión del mismo.
 Velar por una adecuada GESTIÓN y DISTRIBUCIÓN de la INFORMACIÓN, tanto la
pertinente al proyecto como aquella que permita un excelente ambiente de trabajo.
PROCESO GRUPO DE PROCESOS
Gestión del PLAN DE COMUNICACIONES Planeación
Administrar las COMUNICACIONES Ejecución
Controlar las COMUNICACIONES del
PROYECTO
Monitoreo y Control
PROCESOS DEL ÁREA DE COMUNICACIONES
Canales de Comunicación EMPRESARIAL
LA INFORMACIÓN DEBE SER GESTIONADA EN LOS PROYECTOS - KM
GERENCIA DEL RIESGO
Es el área del conocimiento donde se incluyen todos los
procesos y actividades requeridos para llevar a cabo la
planificación de RESPUESTA A LOS RIESGOS previamente
identificados del PROYECTO.
 Identificar los posibles RIESGOS del PROYECTO en todas las FASES tanto para el
desarrollo como la Gestión.
 Aumentar la probabilidad y el impacto de EVENTOS POSITIVOS y disminuir la
probabilidad e impacto de EVENTOS NEGATIVOS que puedan llegar a afectar el
desempeño o la calidad del PROYECTO.
 Ejercer un monitoreo y control adecuado de los RIESGOS que pueden impactar en el
PROYECTO.
PROCESO GRUPO DE PROCESOS
Realizar el PLAN DE LA GERENCIA DE
RIESGOS
Planeación
Hacer una Identificación de RIESGOS Planeación
Desarrollar un ANÁLISIS CUALITATIVO DE
RIESGOS
Planeación
Desarrollar un ANÁLISIS CUANTITATIVO DE
RIESGOS
Planeación
Establecer un PLAN DE RESPUESTA A LOS
RIESGOS DEL PROYECTO
Planeación
Ejercer un MONITOREO Y CONTROL de los
RIESGOS DEL PROYECTO
Monitoreo y Control
PROCESOS DEL ÁREA DE GESTIÓN DE RIESGOS
Procesos para la GESTIÓN DE RIESGOS en la GERENCIA DE PROYECTOS
GERENCIA DE LAS ADQUISICIONES
Es el área del conocimiento donde se incluyen todos los
procesos y actividades requeridos para llevar a cabo las
adquisiciones de PRODUCTOS, BIENES y SERVICIOS apoyados en
la GERENCIA DEL CONTRATO para dar cumplimiento a los
objetivos propuestos del PROYECTO.
 Hacer una adecuada selección de PROVEEDORES.
 Realizar el PLAN DE COMPRAS de acuerdo a los requerimientos del PROYECTO.
 Gestionar las compras y demás adquisiciones de acuerdo a los recursos solicitados
por el PLAN DEL PROYECTO.
 Efectuar un eficaz CIERRE de las compras y adquisiciones (Contratación).
PROCESO GRUPO DE PROCESOS
Realizar el PLAN DE COMPRAS Planeación
Efectuar las ADQUISICIONES Ejecución
Administrar las COMPRAS Monitoreo y Control
Hacer un adecuado proceso de CIERRE de
las Adquisiciones
Cierre
PROCESOS DEL ÁREA DE ADQUISICIONES
PLAN DE COMPRAS Y SU INTEGRACIÓN A LOS SISTEMAS DE GESTIÓN EMPRESARIAL
EJEMPLO - PLATAFORMA DE GESTIÓN DE COMPRAS (ADDIS)
GERENCIA DE LOS STAKEHOLDERS (INTERESADOS)
Es el área del conocimiento donde se incluyen todos los
procesos y actividades requeridos para gestionar a los
interesados (Stakeholders) del PROYECTO.
 Hacer una IDENTIFICACIÓN de los Interesados STAKEHOLDERS del PROYECTO.
 Realizar el PLAN DE GESTIÓN DE STAKEHOLDERS.
 Establecer una política adecuada de manejo y comunicación con los Stakeholders
del PROYECTO.
 Afianzar una relación adecuada y equilibrada con todos los interesados
(Stakeholders) del Proyecto e identificar aquellos con poder de decisión.
 Administrar una buena negociación con los Stakeholders del PROYECTO.
 Hacer un monitoreo y control de los requerimientos y espectactivas de los
Stakeholders.
Stakeholders de un PROYECTO
PROCESO GRUPO DE PROCESOS
Identificar a los STAKEHOLDERS Inicio
Gestionar el PLAN DE GESTIÓN
STAKEHOLDERS
Planeación
Ejecutar la GESTIÓN DE STAKEHOLDERS Ejecución
Monitorear y Controlar la Gestión con
STAKEHOLDERS
Monitoreo y Control
PROCESOS DEL ÁREA DE GESTIÓN STAKEHOLDERS
TIPS PARA EL EXÁMEN
 Tenga muy claro conceptos sobre lo que es un PROYECTO y sus
diferencias con los procesos de la empresa.
 Trate de entender las 10 áreas de CONOCIMIENTOS y el ciclo de vida
del PROYECTO para definir los 47 procesos actuales en el PMBOK 5.
 Entienda muy bien los componentes de un PROCESO y conozca de
manera general los grupos de procesos por cada área del
conocimiento definida.
 Defina de manera general el ciclo de interacciones y de
aproximaciones sucesivas que compone un PROYECTO.
3. GESTIÓN DE LA INTEGRACIÓN DENTRO DE LA
DIRECCIÓN DE PROYECTOS
GERENCIA DE LA INTEGRACIÓN
Es el Proceso encargado de revisar la forma como el proyecto puede encajar
dentro de la ORGANIZACIÓN. Un PROYECTO es un esfuerzo que afecta a la
organización entera y deben ajustarse ciertos aspectos para poder establecer
su verdadero ALCANCE y si se tienen los RECURSOS para realizarlo…
 Durante su ciclo de vida, un PROYECTO se ve afectado por los PROCESOS y
PROCEDIMIENTOS de la Organización.
 La visión de un PROYECTO debe ser vista como un sistema integrado en donde
todos sus procesos logren generar SINERGIA para el cumplimiento de los
OBJETIVOS.
 Uno de los objetivos principales del GERENTE DE PROYECTOS es lograr hacer una
INTEGRACIÓN de los aspectos presentados en un PLAN sea este preliminar o bien ya
consolidado a medida que avanza y se conoce mas sobre el PROYECTO.
 La GERENCIA DE LA INTEGRACIÓN impacta a los demás procesos anteriormente
descritos de la Gestión de un Proyecto.
OBJETIVOS
 Entender claramente los procesos de INTEGRACIÓN entre las diferentes FASES del
CICLO DE VIDA de un PROYECTO.
 Estudiar y analizar lo que es un PROCESO desde la visión del PMI, sus entradas,
técnicas - herramientas y Salidas.
 Conocer y desarrollar un ACTA DE CONSTITUCIÓN DE PROYECTOS.
 Resaltar la importancia de los ACTIVOS DE PROCESOS DE LA ORGANIZACIÓN y
FACTORES AMBIENTALES DE LA EMPRESA.
 Conocer y Analizar los elementos constitutivos de un PLAN PARA LA GERENCIA Y
EJECUCIÓN DE UN PROYECTO.
 Establecer los principios que motiven una adecuada GESTIÓN DE CAMBIOS en un
PROYECTO y su impacto en los requerimientos y espectativas de los clientes e
interesados.
INTEGRACIÓN DEL PROYECTO >>>>>> Apoyo que tiene un GERENTE DE
PROYECTOS para su GESTIÓN
ES EL TRABAJO DE ALTO NIVEL QUE DEBE DESEMPEÑAR un GERENTE DE PROYECTOS.
TIPS PARA EL EXÁMEN
 Se recomienda estudiar el Capítulo, luego ver los demás módulos y por
último regresar de nuevo a consolidar toda la información viendo todo
el proceso de INTEGRACIÓN entre las FASES de un PROYECTO.
 Asuma para el exámen que el GERENTE DE PROYECTOS tiene la
autoridad para la toma de decisiones que permitan una adecuada
INTEGRACIÓN en todos sus frentes…
PROCESOS MAYORES EN LA GESTIÓN DE LA INTEGRACIÓN
 DESARROLLAR LA CARTA DEL PROYECTO - En esta actividad se realiza un
DOCUMENTO formal en el cual se reconoce y acepta el desarrollo del PROYECTO y
se nombra al GERENTE DE PROYECTO.
 DESARROLLAR EL PLAN PARA LA GESTIÓN DEL PROYECTO - En este documento
MAESTRO se incluye todos los procesos y actividades necesarios para definir,
combinar, unificar y coordinar los diversos procesos y actividades de la DIRECCIÓN
DE PROYECTOS dentro de los demás grupos de procesos.
 DIRIGIR Y GERENCIAR LA EJECUCIÓN DEL PROYECTO - Es el proceso encargado de
EJECUTAR el trabajo definido en el PLAN PARA LA DIRECCIÓN DEL PROYECTO (WBS)
y cumplir así con los objetivos propuestos.
 MONITOREAR Y CONTROLAR LA EJECUCIÓN DEL PROYECTO - Proceso encargado
de monitorear, revisar y controlar el AVANCE a fin de cumplir con los objetivos de
desempeño (balancear las restricciones) definidos en el PLAN.
 DESARROLLAR EL CONTROL INTEGRADO DEL CAMBIO - Proceso donde se revisan
todas las solicitudes de CAMBIO, se APRUEBAN y GESTIONAN los cambios en los
ENTREGABLES, ACTIVOS DE PROCESOS DE LA ORGANIZACIÓN, DOCUMENTOS Y
PLAN.
1. DESARROLLO DE LA CARTA DEL PROYECTO
La CARTA DE PROYECTO autoriza formalmente el PROYECTO y documenta los
REQUERIMIENTOS INICIALES (Alto Nivel).
Se define y nombra el GERENTE DEL PROYECTO y su NIVEL DE AUTORIDAD.
Los proyectos son AUTORIZADOS por alguien EXTERNO - Patrocinador (Sponsor), una
OFICINA DE DIRECCIÓN DE PROYECTOS PMO (Control, Dirección) o un COMITÉ
EJECUTIVO de PORTAFOLIO.
Cualquiera de los anteriores o el GERENTE DE PROYECTO elaborará el documento
correspondiente de la CARTA DE PROYECTO.
El PROYECTO queda autorizado con la FIRMA del iniciador en el ACTA.
Los proyectos se AUTORIZAN en función de las NECESIDADES INTERNAS o INFLUENCIAS
EXTERNAS que tenga la empresa (OBJETIVOS ESTRATÉGICOS) - OPM…
Se requiere de HERRAMIENTAS DE ANÁLISIS - Estudio de un CASO DE NEGOCIOS.
Descripción de la SITUACIÓN que el proyecto abordará…
TIPS PARA EL EXÁMEN
 Para proyectos grandes o complejos con muchas FASES, la CARTA DE
PROYECTO algunas veces se elabora para cada FASE..
 Asuma una perspectiva de PROYECTO GRANDE en las preguntas del
exámen para PMP.
IMPORTANTE
 La CARTA DE PROYECTO es emitida por el PATROCINADOR como parte del INICIO DEL
PROYECTO.
 La CARTA DE PROYECTO debe ser lo suficientemente amplia para no necesitar
cambios.
 Establece FORMALMENTE el PROYECTO.
 La CARTA DE PROYECTO le da AUTORIDAD al GERENTE DE PROYECTO para gastar el
PRESUPUESTO y disponer de los RECURSOS de la ORGANIZACIÓN así como coordinar
la CONTRATACIÓN.
 Provee los REQUISITOS y OBJETIVOS de ALTO NIVEL .
 Identifica RESTRICCIONES y RIESGOS de ALTO NIVEL.
 Revela SUPUESTOS para el PROYECTO
 Define los CRITERIOS DE ÉXITO del PROYECTO.
Cartas de PROYECTO
MODELOS ECONÓMICOS PARA LA SELECCIÓN DE UN PROYECTO
 VALOR PRESENTE NETO (VPN) - Es el VALOR ACTUAL de los beneficios TOTALES
(ganancias o ingresos) menos los COSTOS sobre varios períodos de tiempo.
>> El proyecto con el mejor VPN es el que normalmente se selecciona.
PREGUNTA - Se tienen dos proyectos a escoger en una organización: El
proyecto A tardará DOS AÑOS en ser completado y tiene un Valor Presente
Neto de USD$ 35.000. El proyecto B tardará CINCO AÑOS en ser completado
y tiene un VPN de USD$ 75.000. Cuál de los proyectos representa una mejor
inversión?
R/. El Proyecto B es la mejor inversión pues el número de años NO ES RELEVANTE ya
que se tiene en cuenta mas el cálculo del VPN.
 TASA INTERNA DE RETORNO - Es el promedio geométrico futuro de los rendimientos
esperados en una INVERSIÓN. Indicador de RENTABILIDAD DE UN PROYECTO….
>> El proyecto con el mejor TASA INTERNA DE RETORNO TIR es el que normalmente se
selecciona.
PREGUNTA - Se tienen dos proyectos a escoger en una organización: El
proyecto A tiene una TASA INTERNA DE RETORNO TIR del 21%. El Proyecto B
tiene una TIR del 15%. Cuál de los dos proyectos representa una mejor
alternativa de inversión?
R/. El Proyecto A es la mejor alternativa de inversión pues tiene una mejor TIR.
 PLAZO DE RECUPERACIÓN (Payback Period) - Es la cantidad de tiempo que le tomará
a la empresa recuperar su INVERSIÓN FINAL en el PROYECTO antes de que empiece a
generar GANANCIAS.
>> El proyecto con el menor PLAZO DE RECUPERACIÓN es el que normalmente se
selecciona.
PREGUNTA - Se tienen dos proyectos a escoger en una organización: El
proyecto A tiene un PLAZO DE RECUPERACIÓN de SEIS MESES. El Proyecto B
tiene PR de DOCE MESES. Cuál de los dos proyectos representa una mejor
alternativa de inversión?
R/. El Proyecto A es la mejor alternativa de inversión pues tiene un MENOR PR.
 ANÁLISIS COSTO BENEFICIO (Benefit-Cost Ratio) - SE hace una comparación de los
COSTOS del PROYECTO con los beneficios potenciales que podría traer para la
organización.
>> El proyecto con el BCR > 1 es el que normalmente se selecciona.
Por lo regular el cálculo se define como un decimal o una PROPORCIÓN….
BRC > 1 : Significa que los beneficios son mas ALTOS que los COSTOS.
BCR < 1 : Significa que los COSTOS son mas ALTOS que los BENEFICIOS.
BCR = 1 : Significa que los COSTOS son IGUALES los BENEFICIOS.
PREGUNTA - Qué significa una relación COSTO-BENEFICIO de 1.9?
a) Los costos son mas grandes que los beneficios.
b) Los ingresos son 1.7 veces los costos.
c) La ganancia es 1.7 veces los costos.
d) Los costos son 1.7 veces la ganancia.
R/. La respuesta correcta sería la b)
 COSTO DE OPORTUNIDAD - Se refiere a la oportunidad que se deja de lado para
seleccionar un PROYECTO sobre OTRO.
PREGUNTA - Una organización tiene dos proyectos donde escoger : El
Proyecto A con un VALOR ACTUAL NETO de USD$ 25.000 y un Proyecto B con
un VALOR ACTUAL NETO de USD$ 60.000. Cuál es el COSTO DE
OPORTUNIDAD de seleccionar el PROYECTO B?
R/. La respuesta correcta sería USD$ 25.000. Esto es, el COSTO DE OPORTUNIDAD es
el valor del proyecto NO SELECCIONADO.
Diagrama de Flujo para el Desarrollo de la
CARTA DE PROYECTO
ENTRADAS
1. ENUNCIADO DEL TRABAJO DEL PROYECTO (SOW)
Es una descripción narrativa de los requerimientos y de los productos y servicios que el
proyecto debe entregar.
En proyectos internos el PATROCINADOR (SPONSOR) proporciona el enunciado del
trabajo basado en las NECESIDADES DE LA EMPRESA o en REQUISITOS DE PRODUCTOS
O SERVICIOS - OBJETIVOS ESTRATÉGICOS (Programa , Portafolio)…
En proyectos externos por lo regular el ENUNCIADO DEL TRABAJO lo proporciona EL
CLIENTE (Propuesta, solicitud de servicio, O Compra, Contrato o Licitación)…
Hace referencia a:
 Necesidad Comercial.
 Descripción del ALCANCE DE PRODUCTO O SERVICIO.
 PLAN ESTRATÉGICO
ENTRADAS
2. CASO DE NEGOCIO
Proporciona la información necesaria desde una perspectiva COMERCIAL para verificar
si el PROYECTO vale o no la INVERSIÓN REQUERIDA.
El CASO DE NEGOCIO puede ser creado por varios motivos como DEMANDA DEL
MERCADO, NECECIDADES DEL NEGOCIO, REQUERIMIENTOS DE CLIENTES, AVANCES
TECNOLÓGICOS, REQUERIMIENTOS LEGALES o NECESIDADES SOCIALES.
3. CONTRATO
Cuando el PROYECTO se está ejecutando para un CLIENTE EXTERNO, el documento de
CONTRATO u ORDEN DE SERVICIO constituye una entrada muy importante.
La documentación del CONTRATO establece ya de por sí un ALCANCE explícito…
Puede haber alguna negociación con el CLIENTE de algunas condiciones o
requerimientos adicionales o aclarar temas de RIESGOS del PROYECTO.
ENTRADAS
4. FACTORES AMBIENTALES DE LA EMPRESA
 Normas gubernamentales, industriales y jurídicas.
 Estructura y cultura organizacional.
 Cultura de PROYECTOS.
 Infraestructura existente (TECNOLÓGICA) - Sistema de Información para la
Gerencia del Proyecto…
 Capacidades y Habilidades del RECURSO HUMANO (Gestión y Operación)..
 Condiciones del mercado (nivel de Competitividad).
 Alianzas con proveedores y contratistas.
 Capacidad Financiera (Endeudamiento, Liquidez, etc).
ENTRADAS
5. ACTIVOS DE LOS PROCESOS DE LA ORGANIZACIÓN
 Estándares y Políticas. Instrucciones de Trabajo.
 Criterios de Medición del desempeño.
 Plantillas de la empresa.
 Procedimientos de CONTROL DE CAMBIOS.
 Lecciones aprendidas e información HISTÓRICA (de PROYECTOS SIMILARES)…
 Documentos de soporte o estudios especializados,,,etc…
 Base de documentos sobre configuración y gestión de la configuración de proyectos
similares (Líneas Base) y demás documentos….
 Procedimientos de GESTIÓN
TÉCNICAS Y HERRAMIENTAS
JUICIO DE EXPERTOS
Es un conocimiento dado de un área definida obtenida a través de la experiencia y la
educación.
Se puede obtener de varias fuentes: Stakeholders, Expertos en la materia, miembros
de equipo y grupos de la industria.
El GERENTE DE PROYECTOS debe coordinar con los expertos y obtener lo necesario
para completar la CARTA DE PROYECTO.
TECNICAS DE FACILITACIÓN
Brainstorming, Resolución de conflictos, resolución de problemas, talleres para trabajo
en equipo, gestión de reuniones, etc…
Desarrollo de equipos de trabajo y recursos para cumplir con las actividades…
SALIDAS
CARTA DEL PROYECTO
Es el documento que OFICIALIZA la aprobación de un PROYECTO o FASE..
En la CARTA DEL PROYECTO se documentan las necesidades comerciales, las necesidades
del cliente y el nuevo PRODUCTO o SERVICIO resultado del PROYECTO:
 Objetivos medibles del proyecto y criterios de éxito relacionados.
 Resultados de ALTO NIVEL.
 Descripción del PROYECTO en ALTO NIVEL (Conceptual).
 Riesgos de ALTO NIVEL.
 Un resumen del CRONOGRAMA DE HITOS.
 Un estimado o resumen del PRESUPUESTO.
SALIDAS
CARTA DEL PROYECTO
 Requisitos de APROBACIÓN del PROYECTO. Se establecen los criterios para definir si
el proyecto fue exitoso, quién decide si el proyecto fue exitoso y quién haría la
aprobación del proyecto….
 Se hace un nombramiento OFICIAL del DIRECTOR o GERENTE DEL PROYECTO, su
RESPONSABILIDAD y NIVEL DE AUTORIDAD.
 Se define el nombre y nivel de autoridad del PATROCINADOR DEL PROYECTO
(Sponsor) o de quienes autorizan el ACTA DE CONSTITUCIÓN DEL PROYECTO.
TIPS PARA EL EXÁMEN
 Se debe diferenciar claramente la diferencia entre la CARTA DEL PROYECTO y el PLAN
DEL PROYECTO
 Objetivos SMART (eSpecíficos, Medibles, Alcanzables, Realizables y gestionables en
el Tiempo.
2. DESARROLLO DEL PLAN PARA LA GESTIÓN DEL PROYECTO
Es el proceso encargado de DEFINIR, PREPARAR y COORDINAR
todos los PLANES SUBSIDIARIOS y su integración dentro de un
PLAN DE GESTIÓN DE PROYECTO comprensivo y coherente.
Documento CENTRAL que define las BASES de todo el trabajo para la GESTIÓN Y
DESARROLLO DEL PROYECTO
El PLAN PARA LA GESTIÓN DEL PROYECTO define cómo el proyecto será EJECUTADO,
MONITOREADO-CONTROLADO y CERRADO….
Es PROGRESIVAMENTE ELABORADO mediante procedimientos de ACTUALIZACIÓN
(UPDATES)…..Monitoreado y controlado a través de los procesos de GESTIÓN INTEGRADA
DE CAMBIOS
ENTRADAS
1. CARTA DEL PROYECTO
Dependerá del nivel de COMPLEJIDAD, DETALLE y conocimiento hasta el momento del
PROYECTO.
Define los LÍMITES DE ALTO NIVEL del PROYECTO.
Es el punto de INICIO del GERENTE DE PROYECTOS para dar paso a la PLANEACIÓN.
ENTRADAS
2. SALIDAS DE LOS OTROS PROCESOS DE PLANEACIÓN
Las salidas de los otros PROCESOS se integran y actualizan el PLAN PARA LA GESTIÓN DEL
PROYECTO.
Todas las líneas bases y PLANES SUBSIDIARIOS que son una salida de los otros procesos
del Plan del Proyecto.
Cambios de estos documentos REQUIEREN de una ACTUALIZACIÓN en los demás PLANES
para la GESTIÓN DEL PROYECTO.
3. FACTORES AMBIENTALES DE LA EMPRESA
 Estándares gubernamentales e Industriales.
 Cuerpo de Conocimientos para el estudio de Mercados verticales.
 PMIS - Sistemas de Información para la GESTIÓN DEL PROYECTO.
ENTRADAS
 Estructura Organizacional, Cultura de Proyectos, prácticas de Gestión y
Administración, Sustentabilidad de empresa.
 Infraestructura (negocios, tecnológica, Capital, etc)…
 Administración de Personal (Políticas de Contratación, Gestión de la Capacidad y nivel
de formación (criterios de desempeño), etc)
4. ACTIVOS DE LOS PROCESOS DE LA ORGANIZACIÓN
 Guías estandarizadas para la medición del desempeño, evaluación de propuestas y
resolución de conflictos.
 Estándares y Políticas de la empresa.
 Criterios de MEDICIÓN del desempeño y Capacidades.
 Plantillas para el PLAN DEL PROYECTOS y planes subsidiarios.
ENTRADAS
 Procedimientos de CONTROL DE CAMBIOS.
 Lecciones aprendidas e Información HISTÓRICA.
 Bases de datos de la configuración con LÍNEAS BASES y versiones de los estándares de
la empresa, procedimientos , políticas y documentos de soporte del proyecto.
TÉCNICAS Y HERRAMIENTAS
JUICIO DE EXPERTOS
 Adaptar los PROCESOS a los requerimientos de las necesidades del PROYECTO.
 Incluir detalles técnicos y de Gerencia al PLAN DE GERENCIA DEL PROYECTO.
 Determinar los tipos de RECURSOS y los NIVELES DE COMPETENCIA necesarios para
lograr los OBJETIVOS DEL PROYECTO.
TÉCNICAS Y HERRAMIENTAS
JUICIO DE EXPERTOS
 Determinar el nivel de GESTIÓN DE LA CONFIGURACIÓN a ser aplicada al PROYECTO.
 Definir el PROCESO DE CONTROL DE CAMBIOS y los documentos que serán afectados
y actualizados.
 Hacer una PRIORIZACIÓN DE LOS RECURSOS DEL PROYECTO para asegurar una
adecuada GESTIÓN del TRABAJO y en el TIEMPO requerido.
TÉCNICAS DE FACILITACIÓN
 Brainstorming, Resolución de Conflictos, Resolución de PROBLEMAS , gestión de
Reuniones, etc.
 Utilizadas por el GERENTE DE PROYECTOS y los facilitadores para cumplir con las
actividades asignadas del Proyecto.
SALIDAS
PLAN DE LA GERENCIA DEL PROYECTO
Es el documento maestro que describe CÓMO el PROYECTO será EJECUTADO,
MONITOREADO Y CONTROLADO.
Integra y consolida los Planes subsidiarios y las LÍNEAS BASE desde los procesos de
PLANIFICACIÓN….
 Línea Base del ALCANCE.
 Línea Base del Schedule (CRONOGRAMA)
 Línea Base de COSTOS
Integra y consolida los PLANES DE GESTIÓN SUBSIDIARIOS:
 Plan de GESTIÓN DEL ALCANCE
 Plan de GESTIÓN DE REQUISITOS
SALIDAS
PLANES SUBSIDIARIOS:
 Plan de GESTIÓN DEL CRONOGRAMA.
 Plan de GESTIÓN DE COSTOS.
 Plan de GESTIÓN DE LA CALIDAD.
 Plan de mejoras del PROCESO.
 Plan de GESTIÓN DE RECURSOS HUMANOS.
 Plan de GESTIÓN DE LAS COMUNICACIONES.
 Plan de GESTIÓN DE LOS RIESGOS.
 Plan de GESTIÓN DE LAS ADQUISICIONES.
 Plan de GESTIÓN CON LOS STAKEHOLDERS.
PLANES ADICIONALES GENERADOS POR EL ÁREA DE CONOCIMIENTO
PLAN DE GESTIÓN DE REQUISITOS
Describe cómo se realizará el esfuerzo para identificar, analizar y documentar los
REQUISITOS así como la manera de gestionarlos a lo largo del PROYECTO.
PLAN DE GESTIÓN DE CAMBIOS
Es el Plan donde se documenta la forma como el GERENTE DE PROYECTOS puede llegar a
controlar las “desviaciones” de la LINEA BASE en las diferentes áreas y procesos del PLAN
GENERAL DEL PROYECTO. Se debe prevenir cambios innecesarios….
PLAN DE GESTIÓN DE LA CONFIGURACIÓN
Documento donde se lleva a cabo un registro de todas las versiones y cambios
desarrollados a lo largo de la GESTIÓN DEL PROYECTO.
PLAN PARA LA MEJORA DE PROCESOS
Son todas las actividades para establecer procedimientos de mejora en los PROCESOS de
la GESTIÓN DE PROYECTOS
DOCUMENTOS RECOMENDADOS EN LA GESTIÓN DE UN PROYECTO
- Atributos de las Actividades - Reportes de Desempeño
- Estimación de Costos de las Actividades - Propuestas
- Lista de Actividades - Documentos de Compras
- Registro de supuestos - Estructura Organizacional
- Base de la Estimación - Medidas de Control de CALIDAD
- Registro de Cambios - Listas de Chequeo
- Contratos - Matriz de Trazabilidad
- Duración de la Estimación - RBS
- Pronósticos - Calendario de Recursos
- Registro de Problemas - Registro del Riesgo
- Lista de HITOS - Roles y REsponsabilidades
DOCUMENTOS RECOMENDADOS EN LA GESTIÓN DE UN PROYECTO
- Listas de Vendedores
- Criterios de Selección
- Análisis de INTERESADOS
- Estrategia de GERENCIA DEL INTERESADO
- Registro de INTERESADOS (STAKEHOLDERS)
- Definición del Trabajo (SOW)
- Compromisos de EQUIPO
- Información de desempeño del trabajo
- Métricas de Calidad
- Matriz de REsponsabilidad
3. DIRIGIR Y GESTIONAR LA EJECUCIÓN DEL PROYECTO
Es el proceso que consiste en EJECUTAR EL TRABAJO definido en el
PLAN PARA LA DIRECCIÓN DEL PROYECTO de acuerdo a unos
objetivos estratégicos planteados.
Se producen unos ENTREGABLES y a través de estos procesos el
TRABAJO es AUTORIZADO, las tareas se llevan a cabo, se mide el
desempeño con respecto a una LINEA BASE definida en el PLAN.
3. DIRIGIR Y GESTIONAR LA EJECUCIÓN DEL PROYECTO
Los DATOS de las mediciones se obtienen de los SISTEMAS DE INFORMACIÓN PARA LA
GESTIÓN DEL PROYECTO (PMIS – SIGP).
Gerencia de los Miembros del Equipo.
Ejecutar los PROCESOS DE COMPRAS para obtener propuestas y seleccionar
PROVEEDORES…
Gerenciar el Riesgo.
Comunicarse con los interesados.
EL MAYOR PORCENTAJE DEL USO DEL PRESUPUESTO
3. DIRIGIR Y GESTIONAR LA EJECUCIÓN DEL PROYECTO
Requiere la implementación de los CAMBIOS APROBADOS:
 ACCIÓN CORRECTIVA: Directiva documentada para EJECUTAR EL TRABAJO DEL
PROYECTO y así alinear el DESEMPEÑO futuro previsto del Trabajo con el PLAN PARA
LA DIRECCIÓN DEL PROYECTO.
 ACCIÓN PREVENTIVA: Es una directiva documentada para realizar una ACTIVIDAD
que puede REDUCIR LA PROBABILIDAD DE SUFRIR CONSECUENCIAS NEGATIVAS
asociadas con los RIESGOS DEL PROYECTO.
 REPARACIÓN DE DEFECTOS: Identificación formalmente documentada de un
DEFECTO en un componente del PROYECTO con una recomendación para reparar
dicho defecto o reemplazar completamente el componente.
TIPS PARA EL EXÁMEN
Para preguntas situacionales del EXÁMEN, la respuesta correcta a menudo es una
variación de “asegúrese constantemente de referirse al PLAN DEL PROYECTO”
El PMI asume que durante la EJECUCIÓN DEL PROYECTO, el GERENTE o DIRECTOR DE
PROYECTOS se toma su tiempo para centrarse en gestionar el CRONOGRAMA y el
PRESUPUESTO, gestionar riesgos, calidad, recursos humanos, compras, etc….integrando
los esfuerzos grandes en este grupo de PROCESOS.
ENTRADAS
1. PLAN PARA LA DIRECCIÓN DEL PROYECTO
La dirección del Plan del Proyecto requiere como entrada el PLAN ya que requiere de
una carta de navegación general para la dirección y gestión del PROYECTO.
ENTRADAS
2. SOLICITUD DE CAMBIOS APROBADA
Los CAMBIOS APROBADOS DEL PROYECTO pueden impactar
TODAS LAS ÁREAS del proyecto.
El Equipo del Proyecto programa la implementación de las SOLICITUDES DE CAMBIO
APROBADAS (cambios documentados y autorizados para ampliar o reducir el ALCANCE
del proyecto)…..
Las Solicitudes de Cambio Aprobadas también pueden cambiar las POLÍTICAS, el PLAN
PARA LA DIRECCIÓN DEL PROYECTO, Procedimientos, Costos o Presupuestos y la
REVISIÓN DEL CRONOGRAMA.
Pueden hacer necesaria la implementación de ACCIONES PREVENTIVAS o CORRECTIVAS
ENTRADAS
3. FACTORES AMBIENTALES DE LA EMPRESA
 Cultura y Estructura de la Organización.
 Infraestructura de la empresa.
 Administración del Personal (pautas de contratación, gestión del desempeño,
registros de CAPACITACIÓN, etc..)
 Tolerancia de los Interesados (STAKEHOLDERS)
 Sistemas de Información para la GESTIÓN DEL PROYECTO (PMIS) - Herramientas
automáticas, herramientas de SW, sistemas de gestión de la configuración, sistemas
para la recuperación y distribución de la información, etc…
ENTRADAS
4. ACTIVOS DE LOS PROCESOS DE LA ORGANIZACIÓN
 Guías estandarizadas.
 Medios de Comunicación permitidos, requisitos de SEGURIDAD.
 Procedimientos para la GESTIÓN DE INCIDENTES Y DEFECTOS
 BASES DE DATOS para la medición de PROCESOS y uso de INFORMACIÓN HISTÓRICA.
 ARCHIVOS del PROYECTO
TÉCNICAS Y HERRAMIENTAS
1. JUICIO DE EXPERTOS
El Juicio y la Experiencia se aplican a todos los detalles técnicos y de GESTIÓN. Pueden
haber EXPERTOS al interior de la ORGANIZACIÓN tanto en la Gestión del Proyecto como
en la implementación y desarrollo.
Los Expertos deben ser gestionados por el DIRECTOR DEL PROYECTO y el EQUIPO DEL
PROYECTO.
FUENTES DE EXPERIENCIA
 Otras unidades funcionales o de proyectos dentro de la organización.
 Consultores.
 Stakeholders (Clientes o Patrocinadores)
 Asociaciones de profesionales o entidades de carácter TECNOLÓGICO
TÉCNICAS Y HERRAMIENTAS
2. SISTEMAS DE INFORMACIÓN PARA LA GESTIÓN DEL PROYECTO
Los PMIS pertenecen a los Factores Ambientales de la Organización y proveen acceso a
herramientas de Gestión para la programación de Tiempos (Scheduling), como sistema
de autorización del trabajo, como sistema colector y distribuidor de la información o
incluso como interfaz con otros Sistemas de Información (ON LINE)…
Sistemas para la Identificación y supervisión de los Indicadores Claves de Procesos
relacionados con el PROYECTO (KPIs)… 3. METTINGS
SALIDAS
1. ENTREGABLES DEL PROYECTO
Cualquier producto, resultado o capacidad de prestar un SERVICIO ÚNICO Y
VERIFICABLE que debe producirse para terminar un PROCESO, una FASE o un PROYECTO
SALIDAS
2. INFORMACIÓN SOBRE EL DESEMPEÑO DEL TRABAJO
Incluye DATOS sobre los ENTREGABLES que están terminados o en progreso y su
DESEMPEÑO ante las LÍNEAS BASES ya establecidas en la FASE DE PLANIFICACIÓN o
corregidas en el SISTEMA INTEGRADO DE CONTROL DE CAMBIOS….
3. REQUERIMIENTOS DE CAMBIO
Los requerimientos de Cambio pueden impactar el dimensionamiento del ALCANCE, el
CRONOGRAMA o los COSTOS en los que incurre el proyecto frente al PRESUPUESTO
asignado….
 Acción Correctiva - Acciones necesarias para asegurar el FUTURO DESEMPEÑO
basado en el PLAN DEL PROYECTO.
 Acción Preventiva - Acciones realizadas para REDUCIR el riesgo de la desviación con
respecto a una LINEA BASE.
 Reparación de Defectos y ACTUALIZACIONES
SALIDAS
4. ACTUALIZACIONES AL PLAN DEL PROYECTO
Se hace una ACTUALIZACIÓN a todos o algunos de los PLANES DE GESTIÓN establecidos
en el proceso de CREACIÓN DEL PLAN DEL PROYECTO.
La actualización de documentos se hace de manera GRADUAL.
Se pueden utilizar REPOSITORIOS DE PROYECTOS (Cloud Computing…..)
5. ACTUALIZACIONES A LOS DOCUMENTOS DEL PROYECTO
 Documentos de Requisitos..
 Registros del Proyecto (restricciones, supuestos, etc…)
 Registro de RIESGOS
 Registros de INTERESADOS
4. MONITOREAR Y CONTROLAR EL TRABAJO DEL PROYECTO
Consiste en MONITOREAR, ANALIZAR y REGULAR el AVANCE a
fin de cumplir con los objetivos de desempeño definidos en el
PLAN para la DIRECCIÓN DEL PROYECTO.
Es un aspecto de la Dirección del Proyecto que se realiza a lo
largo de la realización y Gestión del CICLO DE VIDA…
4. MONITOREAR Y CONTROLAR EL TRABAJO DEL PROYECTO
El SEGUIMIENTO CONTÍNUO proporciona al TEAM PROJECT conocimientos sobre la SALUD
DEL PROYECTO y permite identificar las ÁREAS susceptibles de requerir ATENCION….
El CONTROL consiste en realizar ACCIONES PREVENTIVAS o CORRECTIVAS o bien
MODIFICAR LOS PLANES DE ACCIÓN haciendo un seguimiento a fin de determinar si las
acciones realizadas lograron mejorar el DESEMPEÑO DEL PROYECTO…
 Comparar el DESEMPEÑO REAL con respecto al PLAN DE DIRECCIÓN DEL PROYECTO.
 Evaluar el DESEMPEÑO para determinar la necesidad o no de una ACCIÓN (Preventiva
o correctiva) y aquellas que se consideren pertinentes.
 Identificar los RIESGOS existentes del PROYECTO y analizar nuevos posibles riesgos y su
impacto en el nivel de DESEMPEÑO y OPERACIÓN del proyecto.
 Mantener una BASE DE INFORMACIÓN oportuna de los PRODUCTOS y documentación
relacionada.
 Proporcionar INFORMACIÓN OPORTUNA necesaria para sustentar el INFORME DE
ESTADO, la MEDICIÓN DEL AVANCE y las PROYECCIONES….
4. MONITOREAR Y CONTROLAR EL TRABAJO DEL PROYECTO
 Proporcionar ANÁLISIS DE PROYECCIONES que permitan actualizar la información
relativa a COSTOS, CRONOGRAMA, CALIDAD y ALCANCE del PROYECTO….
 Monitorear los CAMBIOS APROBADOS
TIPS PARA EL EXÁMEN
 Recuerde que DAR SEGUIMIENTO Y CONTROLAR significa MEDIR contra el PLAN PARA
LA DIRECCIÓN DEL PROYECTO
 Si se pregunta qué debe hacerse si una actividad toma MAS TIEMPO de lo estimado, la
respuesta será tomar una ACCIÓN CORRECTIVA para solventar el retraso…
>> El GERENTE DE PROYECTOS debe NIVELAR LAS DEMANDAS de
las diferentes ÁREAS DE CONOCIMIENTO para CONTROLAR el
PROYECTO…
4. MONITOREAR Y CONTROLAR EL TRABAJO DEL PROYECTO
La función de INTEGRACIÓN incluye actividades como el ANÁLISIS Y SEGUIMIENTO DE
RIESGOS, realizar actividades de CONTROL DE LA CALIDAD, Proyectar y Revisar los
CAMBIOS y las ACCIONES CORRECTIVAS realizadas para verificar su EFECTIVIDAD…
SISTEMA DE AUTORIZACIÓN DEL TRABAJO
Sistema del GERENTE DEL PROYECTO para autorizar el comienzo de los paquetes de
trabajo o actividades del PROYECTO.
Es parte del PMIS y de los FACTORES AMBIENTALES DE LA EMPRESA….puede ser una
herramienta central para todos los proyectos en la organización.
ACCIÓN CORRECTIVA
Tener claro cuáles son las LÍNEAS BASES del PROYECTO
DÓNDE INTERVENIR??
DÓNDE SE DEBEN EFECTUAR LAS ACCIONES CORRECTIVAS (FOCO)
4. MONITOREAR Y CONTROLAR EL TRABAJO DEL PROYECTO
ACCIÓN CORRECTIVA
 Se debe tener un ENFOQUE determinado en lugar de uno al azar en la identificación de
las áreas que necesitan ACCIÓN CORRECTIVA..
 Buscar los problemas en lugar de esperar que aparezcan en el PROYECTO..
 Crear MÉTRICAS durante la PLANIFICACIÓN DEL PROYECTO que cubran TODOS los
aspectos del PROYECTO…
 Tener un PLAN DEL PROYECTO REALISTA contra el cual se pueda MEDIR.
 Medir siempre a lo LARGO DEL PROYECTO….
 Saber cuándo un proyecto está con DESVIACIÓN y saber cuándo recomendar una
ACCIÓN CORRECTIVA
 Encontrar una CAUSA RAIZ de la DESVIACIÓN al Plan del Proyecto (Metodología
CAUSA-RAIZ (Diagrama de Ishikawa)
Diagrama Causa-Raiz (Ishikawa)
4. MONITOREAR Y CONTROLAR EL TRABAJO DEL PROYECTO
Ó
TIP PARA EL EXÁMEN
En el exámen NO todas las preguntas serán explícitas sobre ACCIÓN CORRECTIVA.
Algunas describirán la situación y preguntarán “Qué es lo MEJOR que se puede hacer? “
ACCIÓN PREVENTIVA
Se trata con las ANTICIPACIONES o POSIBLES DESVIACIONES de la línea BASE para la
medición del RENDIMIENTO… es mas de EXPERIENCIA que de CÁLCULOS,,,,
 Ajustar un PROYECTO para que el mismo problema NO VUELVA A PRESENTARSE.
 Cambiar un RECURSO porque no cumplían con las espectativas de DESEMPEÑO
ENTRADAS
1. PLAN PARA LA DIRECCIÓN DEL PROYECTO
Descrito anteriormente… Involucra una REVISIÓN DE TODO EL PROYECTO en su conjunto
2. PRONÓSTICO DEL CRONOGRAMA (Schedule ForeCast) - PROYECCIÓN
Derivado del progreso REAL contra la LINEA BASE DE TIEMPOS y el tiempo calculado ETC
(Estimated to Complete).
Típicamente expresado en términos de la VARIANZA DEL CRONOGRAMA (SV – VC) y el
ÍNDICE DE DESEMPEÑO DEL CRONOGRAMA (SPI- IRC)
En proyectos que NO usan el cálculo de VALOR GANADO, se hace una comparación
entre la SV y los datos de Tiempos proyectados para la finalización de ACTIVIDADES
ENTRADAS
3. PRONÓSTICOS DE COSTOS - VALOR PROYECTADO
También se calcula mediante una comparación entre la LÍNEA BASE DE COSTOS contra el
valor de costos calculados para las tareas por completar (ETC).
Se define a través de la VARIANZA DE COSTOS (CV) y el INDICE DE DESEMPEÑO DEL
COSTO (CPI)…
El VALOR ESTIMADO A COMPLETAR (EAC) será comparado con el PRESUPUESTO A
COMPLETAR (BAC) para definir el rango final de VARIABILIDAD y si este valor está
definido dentro de los RANGOS PERMITIDOS establecidos en la fase de PLANIFICACIÓN
o se requiere establecer un CONTROL INTEGRADO DE CAMBIOS…
4. CAMBIOS VALIDADOS
Los procesos aprobados en la ejecución de procesos de CONTROL INTEGRADO DE
CAMBIOS.
ENTRADAS
5. INFORMACIÓN DEL DESEMPEÑO DEL TRABAJO
DATA de desempeño conformados en los PROCESOS de
MONITOREO Y CONTROL.
Son analizados en CONTEXTO e integrados basados en la relación ENTRE PROCESOS…
WPD es analizado y transformado en INFORMACIÓN (WPI)
WPI es transmitido a través de los PROCESOS DE COMUNICACIÓN del PROYECTO
ENTRADAS
6. FACTORES AMBIENTALES DE LA EMPRESA
Estándares Gubernamentales e Industriales
Sistemas de AUTORIZACIÓN DEL TRABAJO de la ORGANIZACIÓN.
Tolerancia al RIESGO de los STAKEHOLDERS
PROJECT MANAGEMENT INFORMATION SYSTEMs (PMIS) - Herramientas de SW para
estimar y hacer proyecciones de TIEMPO, COSTOS, RIESGOS, CALIDAD, gestión del
desempeño, integración con otras herramientas y Sistemas de Información.
ENTRADAS
7. ACTIVOS DE LOS PROCESOS DE LA ORGANIZACIÓN
 Procedimientos de CONTROL DE RIESGOS definido en el PLAN DE GESTIÓN DEL
RIESGO.
 Los requisitos de COMUNICACIÓN de la ORGANIZACIÓN.
 Procedimientos de CONTROL FINANCIERO.
 Procedimientos para la GESTIÓN DE INCIDENTES Y DEFECTOS.
 BASES DE DATOS para la medición de PROCESOS
 BASES DE DATOS de las LECCIONES APRENDIDAS
TÉCNICAS Y HERRAMIENTAS
1. JUICIO DE EXPERTOS
Utilizado para la INTERPRETACIÓN de los datos e información proveniente de los
procesos de CONTROL Y MONITOREO del PROYECTO.
El GERENTE DE PROYECTOS junto con su equipo de trabajo (TEAM PROJECT) deben
asegurar que el desempeño del PROYECTO se ajuste a los requerimientos, espectativas y
Líneas Base definidas.
2. TÉCNICAS ANALÍTICAS
Las Técnicas de Análisis son utilizadas para proyectar y verificar tendencias relacionadas
con posibles VARIACIONES que pueda tener el PROYECTO. Se hace un análisis de
VARIABLES MEDIOAMBIENTALES que afecten otro tipo de variables.
 Análisis de Regresión.
 Métodos grupales.
á ó é
ó
Fases de Análisis de un Proyecto
Mapa Conceptual del Análisis de Regresión (Regresión Lineal)
2. TÉCNICAS ANALÍTICAS
 Análisis de CAUSALIDAD..
 Técnicas y Análisis de CAUSA-RAIZ
 Métodos de PROYECCIÓN (Simulaciones, Eventos por ESCENARIOS, prospección, etc..)
 Modo de Fallas y Análisis de EFECTOS (FMEA)
 Análisis de ARBOL DE FALLAS (FTA)
 Análisis INVERSO
 Análisis de TENDENCIAS
 GESTIÓN DEL VALOR GANADO
 Análisis de VARIANZA
TÉCNICAS Y HERRAMIENTAS
TÉCNICAS Y HERRAMIENTAS
3. SISTEMAS DE INFORMACIÓN PARA LA GERENCIA DEL PROYECTO (PMIS)
Pertenece a los FACTORES AMBIENTALES DE LA ORGANIZACIÓN y provee acceso a
herramientas de automatización correspondiente a cálculos de TIEMPO, COSTO,
RECURSOS, Indicadores de DESEMPEÑO, Bases de Datos, REGISTROS de proyectos y
demás ayudas para el Monitoreo y control de las diferentes FASES hasta el cierre….
4. MANEJO DE REUNIONES
 Face to Face
 Reuniones Virtuales (Videoconferencias)
 Reuniones FORMALES para la TOMA DE DECISIONES….
 Reuniones INFORMALES para hacer seguimiento o eventos temporales, proyecciones
menores o de socialización….
SALIDAS
1.
Í
Un procedimiento de CAMBIO puede necesitar la documentación y sustentación de otros
REQUERIMIENTOS DEL PROYECTO. Un cambio debidamente aprobado puede llegar a
IMPACTAR en el Plan para la Gestión de un Proyecto, en sus entregables o en los demás
documentos que sustentan al Proyecto….
 ó
 ó
 ó
SALIDAS
2. Ñ
Son representaciones de la Información FÍSICA, ELECTRÓNICA o de cualquier índole que
establece el DESEMPEÑO del Trabajo en el PROYECTO establecida para la TOMA DE
DECISIONES, ACCIONES o ejecutar procedimientos de ADVERTENCIA para hacer los
ajustes necesarios en un PROYECTO..
La información de un proyecto puede hacerse VERBALMENTE pero se prefiere una
información DIGITAL o por escrito para efectos de poder almacenarla y llevar un
REGISTRO HISTÓRICO de EVENTOS dentro del PROYECTO.



 ó

SALIDAS
Ó
 Plan de Gestión del ALCANCE
 Plan de GESTIÓN DE REQUERIMIENTOS
 Plan de GESTIÓN DEL CRONOGRAMA
 Plan de GESTIÓN DE COSTOS
 Plan de GESTIÓN DE LA CALIDAD
 Líneas Base del ALCANCE, CRONOGRAMA y COSTOS
Ó
Proyecciones de TIEMPO, COSTOS, CALIDAD; REPORTES DE DESEMPEÑO y Log de Eventos
Respuestas a los requerimientos de CAMBIO, solicitudes de aprobación y
ajustes a los Planes Subsidiarios, documentos, activos de PROCESOS, etc.
Disposición de la INFORMACIÓN y comunicación de los CAMBIOS A REALIZAR
REVISIÓN de todos los requerimientos para CAMBIOS o MODIFICACIONES a los
documentos del PROYECTO, entregables, LÍNEAS BASES, PLAN para la GESTIÓN.
Ó
Ó
ó ú
La SOLICITUD DE CAMBIOS puede ser requerida por cualquier STAKEHOLDER del
PROYECTO. La solicitud puede ser planteada inicialmente de manera VERBAL pero debe
ser registrada debidamente en forma ESCRITA (Documento formal, Correo, Sistema
Información, Nota, Fax, scanner, etc) dentro del proceso de GESTIÓN DEL CAMBIO o
Sistema de Control de la CONFIGURACIÓN del PROYECTO.
Se debe siempre estimar el IMPACTO en las variables de RESTRICCIÓN DEL PROYECTO
(TIEMPO, COSTO, CALIDAD)
Cualquier procedimiento de CAMBIO deberá tener un responsable (SPONSOR o GERENTE
DE PROYECTO, Stakeholder de alto nivel (influencia) el cual deberá estar designado en el
PLAN PARA LA GESTIÓN DEL PROYECTO o PROCEDIMIENTO ORGANIZACIONAL.
é É
Ó Ó Ó
í
Ó
Los CAMBIOS APROBADOS pueden requerir un nuevo AJUSTE o revisión de los COSTOS
estimados, secuencia de ACTIVIDADES, recursos requeridos, fechas de terminación de
tareas, análisis y alternativas de respuesta a RIESGOS, etc….
El nivel de aplicación al CONTROL DE CAMBIOS dependerá de qué tan complejo sea el
PROYECTO, requerimientos especiales de CONTRATO y en general del CONTEXTO y
ambiente en el cual es desarrollado….
Una aprobación final del CLIENTE o del PATROCINADOR DEL PROYECTO puede ser
requerida después de realizar un ajuste en el COMITÉ DE CONTROL DE CAMBIOS a no ser
que ellos pertenezcan al grupo o Comité de CAMBIOS designado en la FASE DE PLANIF.
ú
Composición del CCB : La composición del comité varía dependiendo de los niveles de
autoridad requeridos, siempre existe un representante de gestión de la configuración y
los representantes de los involucrados al nivel que corresponda. El comité de control de
cambios puede incluir como miembros al personal de:
 Desarrollo
 Aseguramiento de calidad
 Gestión de la configuración
 Pruebas y control de calidad
 Documentación
 Mantenimiento
 Liberación del producto
 Gerente de proyecto/programa
 Ingeniería de sistema o hardware
 Representantes del cliente
 Áreas administrativas: Comercial, financiero o ventas
Ejemplo de Estructura Organizacional en un SISTEMA DE CONTROL DE CAMBIOS
Ó Í
Ó á ó
Ó Ó
Establece las pautas para identificar cuál es la CONFIGURACIÓN tanto del Producto como
de los procesos para llevar registro de las especificaciones…..cómo los cambios en dichas
especificaciones serán manejados..
Ó
Corresponde a la Información registrada, almacenada y reportada de cómo y cuándo los
datos de la CONFIGURACIÓN deberán ser provistos (para una adecuada Gestión de
CAMBIOS). La información provista consta de una Lista de Identificación de la
Configuración APROBADA, Estado de los cambios propuestos a la CONFIGURACIÓN y el
estado de la implementación a los CAMBIOS APROBADOS….
Ó Í Ó
Asegura la composición de la CONFIGURACIÓN de un PROYECTO la cual debe
corresponder a los CAMBIOS que son registrados, valorados, aprobados, monitoreados e
IMPLEMENTADOS….. ASEGURAMIENTO FUNCIONAL
ENTRADAS
Ó
PLAN PARA LA GESTIÓN DEL ALCANCE - Procedimientos para definir CAMBIOS en el
Alcance del PROYECTO…
LINEA BASE DEL ALCANCE - Provee una descripción de la DEFINICIÓN DE PRODUCTO
(CONFIGURACIÓN)
PLAN PARA LA GESTIÓN DE CAMBIOS - Provee los direccionamientos para una
adecuada Gestión y dirección del CONTROL INTEGRADO DE CAMBIOS así como su
documentación y formalización en un CCB
Ñ
Incluye la DISPONIBILIDAD DE RECURSOS, DATOS DE COSTOS Y ACTIVIDADES (Time),
Gestión del VALOR GANADO, Etc….
ENTRADAS
í Ó
á
Los CAMBIOS pueden requerir ACCIONES PREVENTIVAS, CORRECTIVAS y de REPARACIÓN
DE DEFECTOS..
Las acciones PREVENTIVAS y CORRECTIVAS NO AFECTAN las LÍNEAS BASES del PROYECTO
pero sí su DESEMPEÑO
Básicamente los SISTEMAS DE INFORMACIÓN PARA LA GESTIÓN DEL PROYECTO (PMIS)
Herramientas de SW para la gestión del Cronograma, Sistemas de GESTIÓN para la
CONFIGURACIÓN, Sistemas de recolección y distribución de la información, WEB Apps
ENTRADAS
Ó
 PROCEDIMIENTOS DE CONTROL DE CAMBIOS - Procesos y procedimientos
estandarizados por la ORGANIZACIÓN, Políticas, Planes y otros documentos del
PROYECTO que pueden ser modificados y CÓMO los CAMBIOS son APROBADOS,
VALIDADOS e IMPLEMENTADOS….
 Procedimientos para la APROBACIÓN y PUBLICACIÓN de la AUTORIZACIÓN DE
CAMBIOS (Formas, conductos regulares, plantillas, etc)
 Bases de datos sobre MEDICIÓN Y GESTIÓN DE PROCESOS que permitan hacer un
seguimiento de los procesos relacionados con los productos o servicios a
implementar…

 Base de Conocimiento para la GESTIÓN DE LA CONFIGURACIÓN (versiones y Líneas
BASE)
TÉCNICAS Y HERRAMIENTAS
Consta del JUICIO DE EXPERTOS del Team Project y adicionalmente los STAKEHOLDERs
pueden requerir incluir su participación en el CCB. Los Stakeholders pueden establecer
o emitir juicios sobre ASPECTOS TÉCNICOS Y DE GESTIÓN sobre el PROYECTO que
pueden generar una SOLICITUD DE CAMBIOS.
 Consultores Externos o Internos.
 Stakeholders incluidos el CLIENTE y el SPONSOR del Proyecto.
 Asociaciones de profesionales y técnicos expertos en alguna ÁREA específica.
 Grupos de INDUSTRIAS.
 Expertos de algún AREA o de la materia (SME)
 Oficina de PROYECTOS (PMO)
TÉCNICAS Y HERRAMIENTAS
Reuniones para la GESTIÓN INTEGRADA DE CAMBIOS….El Comité de Control de
CAMBIOS CCB es responsable de dichas reuniones para la GESTIÓN INTEGRADA DE LOS
CAMBIOS DE UN PROYECTO (requerimientos de aprobación, rechazo u otras
disposiciones para el control de cambios)
Los ROLES y RESPONSABILIDADES del COMITÉ INTEGRADO DE CAMBIOS serán
debidamente gestionadas y aprobadas por los Stakeholders apropiados y documentados
en el PLAN DE GESTIÓN DE CAMBIOS.
Se pueden utilizar herramientas MANUALES o AUTOMATIZADAS….Las herramientas
seleccionadas se basan en los requerimientos puntuales de los Stakeholders e incluyen
consideraciones ambientales, organizacionales así como las disposiciones finales en las
RESTRICCIONES DEL PROYECTO.
Herramientas para la Distribución y Procesamiento de la Información….
SALIDAS
Requerimientos de CAMBIOS procesados por el PROJECT MANAGER, CCB o por el grupo
del equipo asignado para efectuar dicho proceso integrado de CAMBIOS…
á
La disposición de los CAMBIOS REQUERIDOS (aprobados o NO) serán registrados en el
LOG (REGISTRO) DE CAMBIOS como parte de la actualización de los documentos del
PROYECTO…
Utilizado para documentar los CAMBIOS solicitados y efectuados en el PROYECTO.
Los cambios realizados y su IMPACTO en las diferentes VARIABLES del PROYECTO
deberán ser comunicados a los Stakeholders relacionados
SALIDAS
Ó
PLANES SUBSIDIARIOS
LÍNEAS BASES - Sujetas a un proceso de Control de Cambios FORMAL (valoración,
márgenes de VARIABILIDAD, ALARMAS en procesos CRÍTICOS)
Solo se deben reportar los CAMBIOS en las Líneas Bases con respecto al estado actual y
el desempeño actual podría NO haber cambiado….
Ó
4 Ó
Todos los documentos del PROYECTO en los que se puedan incluir un CONTROL
INTEGRADO DE CAMBIOS.
Los cambios deben ser PERTINENTES a cada tipo de PLAN SUBSIDIARIO o documento…
Ó é
Ó
El beneficio CLAVE de este PROCESO es que se documentan todas las LECCIONES
APRENDIDAS a lo largo del ciclo de vida del PROYECTO o de las FASES y se finaliza el
TRABAJO asignado en el WBS del PROYECTO..
La FINALIZACIÓN FORMAL del PROYECTO permite hacer una LIBERACIÓN DE RECURSOs
para otros Proyectos o procesos que lo requiera la empresa.
Mapa de Procesos para el CIERRE DEL PROYECTO O DE UNA FASE DEL PROYECTO
ó
El GERENTE DEL PROYECTO debe verificar también la LÍNEA BASE del ALCANCE y
determina o asegura que el trabajo ha sido completado antes de proceder a cerrar o
bien una FASE o todo el PROYECTO…
Se debe hacer una actualización y manejo de TODA LA INFORMACIÓN pertinente con
los STAKEHOLDERS
 Actividades o acciones necesarias para la verificación del CIERRE…
 Actividades y procedimientos necesarios para transferir los productos, servicios o
resultados de un PROYECTO a la siguiente FASE o de entrega final
 Actividades o acciones necesarias para la recolección de los registros de FASES o del
PROYECTO, Auditaje de los procesos y criterios que verifican el éxito o fallas de un
Proyecto o Fase del mismo, lecciones conjuntas aprendidas y archivos de
información del PROYECTO para un uso FUTURO por parte de la empresa…
ENTRADAS
Ó
El PLAN PARA LA GESTIÓN DEL PROYECTO se vuelve un documento DE ACUERDO o
entendimiento entre el Director del Proyecto y el SPONSOR del Proyecto, lo que
permitirá verificar o definir por terminación del trabajo en las diferentes FASES y en
todo el PROYECTO…
2.
Incluyen las ESPECIFICACIONES DEL PRODUCTO aprobadas, entregas ya realizadas e
informes de DESEMPEÑO del PROYECTO…
ENTRADAS
Ó
 Guías para el cierre del PROYECTO o de una FASE o de REQUERIMIENTOS ( Procesos
administrativos, Auditorias y procesos de EVALUACIÓN de proyectos, Criterios de
Transición o interfaces entre diferentes Proyectos, etc…)
 Base de datos para la MEDICIÓN DE PROCESOS
 Información Histórica y Base de Conocimiento de LECCIONES APRENDIDAS (Registro
y documentos de PROYECTO, toda la documentación sobre procedimientos de
CIERRE de Proyectos o FASES similares, resultados encontrados sobre Proyectos
seleccionados y sus procesos de GESTIÓN, información sobre actividades de
GESTIÓN DE RIESGOS y acciones de MITIGACIÓN dentro de los procesos de CIERRE,
etc….
TÉCNICAS Y HERRAMIENTAS
El juicio de algunos EXPERTOS es utilizado para asegurar que los procedimientos de
CIERRE se hagan de conformidad a ciertos ESTÁNDARES y mejores prácticas….
 Gerentes de Proyectos de la Organización.
 Oficina de PROYECTOS (PMO).
 Asociaciones de Profesionales y TÉCNICOS expertos en ciertos temas para la
verificación del cumplimiento de Tareas y de conformidad a OBJETIVOS…
2. É Á
 Análisis de Regresión.
 Análisis y Cálculo de TENDENCIAS…
TÉCNICAS Y HERRAMIENTAS
Pueden hacerse presencial, virtual, formal o informalmente….Pueden involucrar a los
miembros del EQUIPO DEL PROYECTO, algunos STAKEHOLDERS (SPONSORS, CLIENTEs,
algunos interesados en los resultados finales del PROYECTO – Users, Proveedores, etc..
Reuniones para verificar LECCIONES APRENDIDAS.
Reuniones de CIERRE, GRUPOS DE USUARIOS o grupos de Verificación (Auditorías,
Interventorías, etc….)
SALIDAS
Ó
Corresponde al resultado FINAL o INTERMEDIO que el Proyecto requiere o está obligado
a producir…. Incluye la información pertinente de SOPORTE (Manuales, Descripción,
Diseños, etc)
SALIDAS
Ó Ó
 ARCHIVOS DE PROYECTOS - Documentación relacionada con las actividades del
PROYECTO como por ejemplo el PLAN PARA LA GESTIÓN DEL PROYECTO, los Planes
Subsidiarios y documentación de Gestión realizada para controlar los COSTOS,
TIEMPO o CRONOGRAMA DE ACTIVIDADES, CALIDAD, Análisis y Mitigación del
RIESGO, etc..
 DOCUMENTOS ESPECÍFICOS DEL CIERRE DEL PROYECTO O FASE - Documentación
formal con los procedimientos y demás documentos relacionados para hacer un
adecuado CIERRE tanto del PROYECTO como alguna de sus FASES en los diferentes
CICLOS de interacción en el tiempo de vida del PROYECTO….
ó
Ó
Ó
SALIDAS
Ó Ó
Corresponde a toda la información sobre LECCIONES APRENDIDAS y procedimientos
para mejorar el DESEMPEÑO de las actividades así como los demás documentos e
información relacionada que puede servir para futuros PROYECTOS en la Organización.
TIPS PARA EL EXÁMEN
Para el Examen asuma que TODOS los proyectos tienen un COMITÉ DE GESTIÓN DE
CAMBIOS…
Los PROYECTOS deberían ser manejados PROACTIVAMENTE revisando qué cambios van
a ocurrir y deberían ser GERENCIADOS (manejados, evitados, controlados, aceptados,
etc…)
En el examen puede ser cuestionado por un REQUERIMIENTO DE CAMBIO. Asuma que
un requerimiento no está APROBADO a menos que se diga lo contrario en la pregunta..
CIERRE DE COMPRA CIERRE DEL PROYECTO O FASE
Verificación del Desarrollo del
Producto
Desarrollo de la Verificación del PRODUCTO
(Proceso de Verificación del ALCANCE)
Completar el reporte final del
Desempeño del CONTRATO
Completar el Reporte FINAL del PROYECTO o
FASE
Completar la aceptación final de los
ENTREGABLES, PRODUCTOS o
SERVICIOS y reconocimiento del cierre
del CONTRATO
Obtener la ACEPTACIÓN FINAL del PROYECTO o
FASE
Ejecutar las AUDITORIAS DE COMPRAS Transición del PRODUCTO, SERVICIO o
RESULTADO
Negociar ACUERDOS Documentar LECCIONES APRENDIDAS
Documentar las LECCIONES
APRENDIDAS
Actualizar los ACTIVOS DE LA ORGANIZACIÓN
Liberar RECURSOS
Procesos para la Construcción Inmobiliaria
Mapa de Procesos ESAP
Ó Á
1. Cuál de las siguientes opciones no es una restricción del proyecto?
a) Calidad.
b) Escala.
c) Tiempo.
d) Costo.
2. Un Gerente de Proyectos está ejecutando un proyecto de instalación de un
Centro de Datos. El descubre que su cliente está enfadado porque está por
encima de su presupuesto puesto que el personal fue mas costoso de lo pensado.
También se encuentra decepcionado pues cree que una vez se termine el
proyecto, los servidores no tendrán tanto espacio en el disco como él necesita.
Cuál de las siguientes restricciones no fueron afectadas por este problema?
a) Calidad.
b) Recursos.
c) Tiempo.
d) Costo.
Ó Á
3. Cuál de las siguientes opciones NO es un ejemplo de trabajo operacional?
a) Construir un sistema de orden de compras para las cuentas a pagar.
b) Ingresar las órdenes de compras semanales a través de un Sistema de Ordenes de
Compra.
c) Implementación semanal de actualizaciones de software de antivirus.
d) Evaluaciones anuales del desempeño del personal.
4. Usted está dirigiendo un proyecto para construir un nuevo sistema de
Contabilidad. A uno de los contadores de otro departamento le gusta mucho el
sistema actual y se rehúsa a ser entrenado para el nuevo. Cuál es la mejor
manera de manejar esta situación?
a) Rehusar trabajar con él pues se comporta de una manera difícil.
b) Apelar a hablar con el jefe del contador y pedirle que se le requiera tomar el
entrenamiento.
c) Tomar medidas especiales para que el contador no tenga que tomar el
entrenamiento.
d) Trabajar con él para entender sus preocupaciones y hacer lo que se pueda para
ayudarlo sin comprometer el proyecto.
Ó Á
5. Cuál de las siguientes opciones es usada para identificar las personas impactadas
por el Proyecto?
a) Lista de Recursos.
b) Registro de las personas interesadas.
c) Factores ambientales empresariales.
d) Plan del proyecto.
6. Su jefe le pregunta dónde puede encontrar una lista de proyectos que deberían
ser gestionados juntos. Cuál es el mejor lugar para encontrar esta información?
a) Plan del Proyecto.
b) Carta del Proyecto.
c) Constitución de Portafolio.
d) Constitución del Programa.
7. Usted quiere saber específicamente qué metas empresariales van a alcanzar un
grupo de proyectos y programas. Cuál es el mejor lugar para buscar esta
información?
Ó Á
a) Plan del Proyecto.
b) Carta del Proyecto.
c) Constitución de Portafolio.
d) Constitución del Programa.
8. Un coordinador de proyecto está teniendo problemas asegurando los
programadores para su proyecto. Cada vez que ella le pide a su jefe que le de
recursos para su proyecto, él dice que están muy ocupados para ayudarla en su
proyecto. En qué tipo de organización está trabajando?
a) Funcional.
b) Matricial débil.
c) Matricial Fuerte.
d) Enfocada a proyectos.
9. Un gerente de proyecto está teniendo problemas asegurando los programadores
para su proyecto. Cada vez que ella le pide al gerente de programación que le
facilite recursos para su proyecto, él le responde que ya están asignados para
otros trabajos. Entonces ella tiene que ir constantemente a la cabeza del
gerente para desautorizarlo, en qué tipo de organización está trabajando?
Ó Á
a) Funcional.
b) Matricial débil.
c) Matricial Fuerte.
d) Enfocada a Proyectos.
10. Usted es un Jefe de Proyecto trabajando en un proyecto de ingeniería de
software. Los programadores han empezado a construir el software y los
evaluadores han comenzado a crear el ambiente de las pruebas. Cuál grupo de
procesos incluye estas actividades?
a) Iniciación.
b) Planeación.
c) Ejecución.
d) Finalización.
Ó Á
11. Usted acaba de recibir una solicitud de cambio. Esto significa:
a) La carta del proyecto ha sido completada pero todavía no puede empezar pues
necesita hacer un cambio a la LÍNEA BASE del Alcance.
b) Usted está en el proceso de Ejecución directa o administrativa y puede
implementar el cambio ahora.
c) El cambio debe ser aprobado antes de ser implementado.
d) Hay un defecto en un entregable y debe ser reparado.
12. Cuál de los siguientes no es una entrada en el Desarrollo de la Carta del
Proyecto?
a) Factores ambientales de la empresa.
b) Plan de Gestión del Proyecto.
c) Contrato.
d) Declaración de Trabajo del Proyecto.
Ó Á
13. Cuál es la salida de Dirigir y Gestionar la Ejecución del Proyecto?
a) Aprobar las solicitudes de Cambio.
b) Procesos de la Gestión del Proyecto.
c) Entregables.
d) Pronóstico.
14. Usted está manejando un proyecto de diseño gráfico. Uno de los miembros del
equipo reporta que existe un serio problema y usted cae en cuenta que esto puede
generar un retraso que puede afectar los negocios de sus interesados. Peor aún, se
tomará otros dos días para que usted pueda evaluar enteramente el impacto y hasta
entonces usted no tendrá la historia completa. Cuál es la mejor manera de manejar
esta situación?
a) Crear un documento de solicitud de cambio y presentarla a una reunión del
control de cambio.
b) Utilizar la carta del proyecto y mostrarles que usted tiene autoridad para tomar
decisiones.
c) Reunirse con los interesados y decirles que hay un problema, pero que necesita de
dos días para reunir la información que ellos requieren.
Ó Á
d) Actualizar las lecciones aprendidas y agregarlo a los Activos de los Procesos de la
Organización.
15. Usted es un Jefe de Proyecto en un proyecto de construcción. El electricista ha
comenzado a instalar el cableado, cuando el Cliente viene a usted con una
solicitud de cambio. El necesita enchufes adicionales y usted piensa que eso
puede aumentar el costo del trabajo eléctrico. Qué es lo primero que hace?
a) Rehusarse a realizar el cambio porque aumentará el costo del proyecto y le
arruinará el presupuesto.
b) Referirse al plan de gestión del proyecto para ver cómo se debe manejar el
cambio.
c) Consultar el contrato para verificar si hay una cláusula.
d) Realizar el cambio ya que el cliente lo solicitó.
16. El Sistema de Autorización del Trabajo:
a) Asegura que cada paquete de trabajo sea realizado en el tiempo correcto y en la
secuencia apropiada.
Ó Á
b) Autoriza al Gerente del Proyecto a gastar dinero en el trabajo.
c) Es un conjunto de procesos y herramientas que ayuda a guiar de manera efectiva
al Jefe de Proyecto hasta su finalización.
d) Es una descripción escrita formalizada de cómo llevar a cabo una actividad.
17. Usted es el Gerente de Proyectos de una Compañía de Telecomunicaciones.
Recientemente las partes interesadas se le acercaron con un cambio. Usted ha
caído en cuenta que este cambio costará tiempo y dinero adicional. Los
interesados están de acuerdo en darle tiempo y dinero adicional y los cambios
fueron aprobados. Ahora usted debe incorporar los cambios al proyecto. Qué
haría a continuación?
a) Modificar la carta del proyecto para adicionar los cambios.
b) Utilizar el Sistema de Autorización del Trabajo para asegurarse de que el trabajo
sea realizado.
c) Asegurarse de seguir la trayectoria de los cambios que van en contra de la línea
base del proyecto para saber eventualmente cuánto mas costó el proyecto.
d) Incorporar los cambios a la línea base para poder seguir la trayectoria del proyecto
de forma apropiada.
Ó Á
18. Usted es el Jefe de Proyectos de un proyecto de Software. Cuando estaba
planeando el proyecto, sus Factores Ambientales de la Empresa incluyeron una
Política : “Los cambios que cuesten por encima del 2% del presupuesto necesario
deberán ser aprobados por los Patrocinadores, pero cambios mas pequeños serán
pagados por el FONDO DE GESTIÓN DE CONTINGENCIA. Uno de sus interesados
ingresó una solicitud de cambio que requiere un aumento en el presupuesto del 3%.
Su Compañía tiene un esfuerzo de externalización (Outsourcing) y usted cree que un
pequeño cambio en la manera que el cambio está solicitado le permitirá tomar
ventaja de éste y partir su costo a la mitad. Cuál sería el mejor procedimiento para
manejar esta situación?
a) Trabajar junto con el interesado para ver cómo se puede reducir el costo de estos
cambios a una tercera parte.
b) Aprobación de la solicitud por parte del patrocinador.
c) Rehusarse a realizar el cambio porque es por encima del 2% del presupuesto.
d) Documentar la solicitud de cambio debido a que todos los cambios deben ser
documentados.
Ó Á
19. Usted está en el Comité de Selección del Proyecto. Usted revisa un documento
que describe el valor de la estrategia de un proyecto potencial y los beneficios
para la compañía. Cómo se llama este documento?
a) Carta del Proyecto.
b) Caso de Negocio.
c) Método de beneficios medibles.
d) Contrato.
20. Uno de sus miembros de equipo ha descubierto un defecto en un entregable y ha
recomendado que se repare. Cuál de las siguientes opciones NO es verdad?
a) La carta del proyecto lo ha autorizado para realizar el trabajo.
b) Su proyecto está en el Proceso de Monitoreo y Control del Trabajo del proyecto.
c) La reparación del defecto debe ser aprobada antes de que el entregable pueda ser
reparado.
d) Usted debe actualizar el Plan de Gestión del Proyecto para documentar el defecto.
Ó Á
1. RESPUESTA B : Escala no es una limitación del Proyecto, las restricciones son : Alcance,
tiempo, Costo, Calidad, Recursos y Riesgos.
2. RESPUESTA C : En este ejemplo no se menciona que el proyecto se esté retrasando o
que no alcance la fecha límite. El proyecto estaba por encima del presupuesto, lo que no
afecta el costo.
4. GESTIÓN DEL ALCANCE PARA LA DIRECCIÓN
DE PROYECTOS
Ó
á Ó
 PLAN PARA LA GESTIÓN DEL ALCANCE - Documenta cómo el ALCANCE del Proyecto
será definido, validado y CONTROLADO
 ESTABLECER REQUERIMIENTOS - Se incluyen los procesos para determinar,
documentar y manejar los requerimientos y espectativas de los STAKEHOLDERS que
permitan cumplir los OBJETIVOS del PROYECTO
 DEFINIR EL ALCANCE - Procesos para desarrollar una descripción detallada del
PROYECTO y del PRODUCTO…
 CREAR LA EDT (WBS) - Procesos y procedimientos realizados para subdividir los
ENTREGABLES y EL TRABAJO DEL PROYECTO en componentes mas pequeños,
medibles y manejables para ser establecido en ACTIVIDADES…
Ó
 VALIDAR EL ALCANCE - Proceso encargado de la formalización sobre los Entregables
del PROYECTO que han sido completados…
 CONTROL DEL ALCANCE - Procesos del Monitoreo del ESTADO DEL PROYECTO y
ALCANCE DEL PRODUCTO para así gestionar los cambios en la LÍNEA BASE del
ALCANCE del PROYECTO…
: Son las especificaciones y funciones que caracterizan a
un PRODUCTO, SERVICIO o resultado a conseguir con el PROYECTO.
: Corresponde al TRABAJO realizado para entregar el
PRODUCTO, SERVICIO o resultado requerido de acuerdo a CARACTERÍSTICAS y
FUNCIONES especificadas en el PLAN DEL PROYECTO…
Í ó
Ó
Í é
ó Ó
Ó
Í Ó ó á
Mapa de Procesos para PLANEAR EL ALCANCE DE UN PROYECTO
Ó
El PLAN PARA LA GESTIÓN DEL ALCANCE es un componente del PLAN para la Dirección del
Proyecto o Programa el cual define cómo el ALCANCE será definido, desarrollado,
monitoreado, controlado y VERIFICADO….
>>> La planificación de la Gestión del ALCANCE y el nivel de DETALLE requerido para
definirlo comienzan con un Análisis de la información contenida en la CARTA DE
PROYECTO, las últimas aprobaciones establecidas en los PLANES SUBSIDIARIOS y cualquier
información histórica relevante de los ACTIVOS DE PROCESOS DE LA ORGANIZACIÓN o
FACTORES AMBIENTALES DE LA EMPRESA…
Ó
ó ó
ENTRADAS
Ó
El desarrollo y la aprobación consecutiva de los PLANES SUBSIDIARIOS del PLAN PARA LA
GESTIÓN DEL PROYECTO son usados para crear el PLAN para la Gestión del ALCANCE y
ejercen una influencia directa entre la Planificación del ALCANCE y la dirección del
Alcance global del PROYECTO…
Usada para proveer todo el contexto del desarrollo necesario del PROYECTO que
permitan entonces hacer la PLANIFICACIÓN de los PROCESOS de Gestión del ALCANCE.
Permite establecer una descripción del Proyecto de ALTO NIVEL así como las
características del PRODUCTO desde el Enunciado mismo del Trabajo del PROYECTO…
ENTRADAS
 Cultura de la Organización.
 Infraestructura
 Administración del Personal
 Condiciones del Mercado
Ó
 Políticas y Procedimientos.
 Información Histórica y Base de Conocimientos de LECCIONES APRENDIDAS
TÉCNICAS Y HERRAMIENTAS
Corresponde a TODO EL CONOCIMIENTO y la EXPERIENCIA adquirido por la organización
en la evaluación y desarrollo de ALCANCES de PROYECTOS (Grupos de personas con la
educación, conocimientos, experiencia y habilidades claves necesarias o entrenamiento
para el desarrollo de PLANES para la definición y gestión del ALCANCE en un Proyecto)
El EQUIPO DEL PROYECTO define los equipos de reunión necesarios para el
establecimiento del PLAN para la gestión del ALCANCE. Estos grupos pueden estar
conformados por el Director del Proyecto, el SPONSOR, algunos Stakeholders relevantes
que tengan información CLAVE para la definición y aclaración del PROYECTO y cualquiera
que maneje cierto nivel de responsabilidad para la GESTIÓN DEL ALCANCE en el
Proyecto.
SALIDAS
Ó
El PLAN PARA LA GESTIÓN O ADMINISTRACIÓN DEL ALCANCE es un componente clave
del Proyecto o Plan para la Gestión de un PROGRAMA que determina la forma como el
ALCANCE será definido, desarrollado, monitoreado, controlado y VERIFICADO….
 Procesos para la descripción de las Sentencias del ALCANCE DEL PROYECTO
detalladas.
 Procesos para habilitar el desarrollo del WBS desde las sentencias del ALCANCE DE
PROYECTO detalladas.
 Procesos y procedimientos para definir cómo el WBS será definido y APROBADO.
 Procesos para definir las entregas formales de las tareas completadas en un
PROYECTO.
 Procesos para establecer cómo se harán los cambios a partir de las sentencias finales
del ALCANCE DEL PROYECTO. Dichos cambios se harán a través de un procedimiento
de CONTROL INTEGRADO DE CAMBIOS….
SALIDAS
Ó
Es un componente del PLAN PARA LA GESTIÓN DEL PROYECTO que describe cómo los
requerimientos serán analizados, documentados y manejados. La relación entre las
diferentes FASES DEL PROYECTO influye fuertemente en la forma como los
requerimientos son manejados.
El Gerente del PROYECTO determina la relación mas EFECTIVA y documenta esto en el
Plan para la Gestión de los Requerimientos…
 Cómo las actividades de análisis de requerimientos serán planeadas, monitoreadas y
reportadas.
 Establecer las Actividades de Gestión de la Configuración: Cómo los cambios del
producto serán inicializados, cómo los impactos serán trazados, monitoreados y
reportados así como los niveles de autorización requeridos para hacer estos cambios.
 Establecer los PROCESOS DE PRIORITIZACIÓN DE REQUERIMIENTOS.
 Métricas de producto para racionalizar su USO y MATRIZ DE TRAZABILIDAD…
É
Los requisitos incluyen las necesidades, deseos, expectativas y percepciones las cuales
deberán ser cuantificadas y documentadas del PATROCINADOR, del CLIENTE y de otros
interesados en el PROYECTO.
Estos requisitos deberán recabarse, analizarse y registrarse con un nivel de DETALLE lo
suficiente que permita MEDIRLOS una vez que se inicie el PROYECTO.
Los requisitos de ALTO NIVEL deberán estar definidos en la CARTA DEL PROYECTO
Involucra un LEVANTAMIENTO DE LA INFORMACIÓN mas detallado con TODOS los
involucrados en el proyecto. Si no se involucran todos lo requisitos se puede afectar
negativamente el AVANCE (Desempeño)
Hay que distinguir entre los REQUISITOS DEL PROYECTO y los REQUISITOS DEL
PRODUCTO
Ó Ó
Los registros históricos y las LECCIONES APRENDIDAS pueden indicar cuáles fueron los
requisitos en proyectos similares y ayudar a diferenciar los procesos y expectativas
relevantes. Se pueden identificar AREAS DE ALCANCE que comúnmente se pasan por
alto y que generan importantes requisitos a CUMPLIR….
Implica asegurarse que los requisitos cumplen con los OBJETIVOS del PROYECTO. Se
deben PRIORIZAR y resolver conflictos entre ellos.
TIPS PARA EL EXÁMEN
 Durante el examen se debe asumir que el GERENTE DE PROYECTOS ha hecho todo el
esfuerzo para determinar TODOS los requisitos y que están clasificados en orden de
importancia.
 Los requisitos constituyen la base de la EDT. El desarrollo de REQUISITOS comienza
con un análisis de la información en el ACTA DE CONSTITUCION DEL PROYECTO y en
el registro de interesados.
Mapa de Procesos para la Recopilación de REquerimientos
ENTRADAS
Ó
El documento del PLAN PARA LA GESTIÓN DEL ALCANCE proveerá una claridad sobre
cómo el EQUIPO DEL PROYECTO determinará el tipo de requerimientos a ser definidos
para el PROYECTO
Ó
Establece los PROCESOS a ser usados para establecer los REQUERIMIENTOS necesarios
para definir y documentar las necesidades de los Stakeholders.
PLAN PARA LA GESTIÓN DE LOS STAKEHOLDERS
Utilizado para entender los requerimientos de comunicación con los Stakeholders y el
nivel del role que juega cada uno dentro de los procesos de análisis y determinación de
los requerimientos globales del PROYECTO o del PRODUCTO-SERVICIO.
ENTRADAS
La Carta del Proyecto es utilizada para proveer una descripción de ALTO NIVEL del
PRODUCTO, SERVICIO o RESULTADO esperado con el PROYECTO de tal manera que se
puedan establecer con mas detalles los requerimientos a ser aprobados.
Se utiliza para identificar unívocamente a los INTERESADOS que pueden proporcionar
información acerca de los requisitos DETALLADOS del PROYECTO y del PRODUCTO.
También sirve para registrar los requerimientos como las espectativas principales de
cada uno buscando siempre un consenso entre todas las partes.
TÉCNICAS Y HERRAMIENTAS
Es una manera formal e informal de obtener información acerca de los INTERESADOS a
través de un diálogo directo con ellos. Son preguntas expontáneas o preparadas y
registrando las respuestas. Las entrevistas se hacen de manera individual pero también
pueden ser grupales con otros entrevistadores…
Importante hacer entrevistas de PARTICIPANTES CON EXPERIENCIA en el PROYECTO así
como interesados y expertos en la materia….
Ó
Los grupos de OPINIÓN reúnen a los Interesados y expertos en la MATERIA,
preseleccionados para conocer sus expectativas y actitudes con respecto a un
PRODUCTO, SERVICIO o RESULTADO ESPERADO….Se requiere de un MODERADOR
capacitado el cual guiará al grupo a través de una discusión INTERACTIVA diseñada mas
para ser CONVERSACIONAL….
TÉCNICAS Y HERRAMIENTAS
Son talleres orientados hacia los requisitos con SESIONES en donde se reúnen a los
interesados INTER-FUNCIONALES claves para definir los REQUISITOS DEL PRODUCTO.
Se consideran una técnica PRIMORDIAL para definir rápidamente los REQUISITOS de
funcionalidad compartida y conciliar las diferencias entre los interesados.
É
Pueden organizarse diferentes ACTIVIDADES EN GRUPO para la identificación de los
REQUISITOS DEL PROYECTO y del PRODUCTO.
Lluvia de Ideas (Brainstorming) : Técnica usada para generar y recopilar numerosas
ideas relacionadas con los requisitos del proyecto y del producto.
Técnicas de Grupo Nominal : Mejora la Lluvia de Ideas mediante un proceso de
VOTACIÓN que se usa para jerarquizar las IDEAS más útiles para así generar una Lluvia de
ideas adicional o asignarles prioridades.
TÉCNICAS Y HERRAMIENTAS
É
Técnica Delphi : Un grupo seleccionado de expertos contesta de manera anónima
cuestionarios y proporciona retroalimentación respecto a las respuestas de cada ronda
de recopilación de requisitos. Las respuestas son manejadas solo por el Moderador
para conservar el anonimato…
Mapa Conceptual (Mental) : Las ideas que surgen de un ejercicio de BrainStorming se
consolidan en un esquema único para reflejar PUNTOS EN COMÚN y las DIFERENCIAS DE
ENTENDIMIENTO y con ello GENERAR NUEVAS IDEAS..
Diagrama de Afinidad : Permite clasificar en GRUPOS un gran número de ideas para su
revisión y ANÁLISIS…
É
La toma de decisiones en GRUPO es un proceso de EVALUACIÓN de MÚLTIPLES
ALTERNATIVAS con relación a un resultado ESPERADO y para lograr un resultado de
acuerdo para ACCIONES FUTURAS…
TÉCNICAS Y HERRAMIENTAS
É
Métodos para llegar a una decisión en grupo:
Unanimidad : Todos están de acuerdo en seguir una única línea de Acción.
Mayoría : Se cuenta con el apoyo de mas del 50% de los miembros del grupo.
Pluralidad : El bloque mas grande del grupo toma la decisión aún cuando NO se
alcance la Mayoría de la votación…
Dictadura : Una persona toma la decisión en nombre del grupo.
Son conjunto de preguntas escritas diseñadas para acumular información rápidamente,
proveniente de un AMPLIO número de encuestados. Los cuestionarios y las Encuestas
deben ser APROPIADOS, sobre todo en caso de un público numeroso cuando se requiere
de una respuesta más rápida y para Análisis ESTADÍSTICO.
TÉCNICAS Y HERRAMIENTAS
Proporciona una manera DIRECTA de ver a las personas en su AMBIENTE en el MODO
QUE REALIZAN SU TRABAJO o EJECUTAN LOS PROCESOS…
Particularmente útil para procesos DETALLADOS cuando las personas que usan el
producto tienen dificultades o se muestran renuentes para articular sus REQUISITOS. La
OBSERVACIÓN es comúnmente realizada de manera EXTERNA por un OBSERVADOR
quien ve al Usuario mientras ejecuta su trabajo..
Puede ser realizada por un OBSERVADOR PARTICIPANTE quien lleva a cabo un proceso o
procedimiento para experimentar cómo se hace y descubrir REQUISITOS OCULTOS.
Método para obtener una retroalimentación rápida respecto de los requisitos
proporcionando un MODELO OPERATIVO DEL PRODUCTO esperado ANTES de construirlo
realmente.
TÉCNICAS Y HERRAMIENTAS
Puesto que los PROTOTIPOS son TANGIBLES, permiten a los INTERESADOS experimentar
con un modelo de su PRODUCTO FINAL en lugar de debatir en forma abstracta sobre sus
requisitos.
Los prototipos sustentan el concepto de ELABORACIÓN GRADUAL debido a que se usan
en CICLOS ITERACTIVOS para la creación de MAQUETAS o MODELOS, la experimentación
por parte del USUARIO, la generación de retroalimentación (FEEDBACK) y la revisión del
PROTOTIPO….
TÉCNICAS Y HERRAMIENTAS
El Benchmarking es una técnica que involucra la comparación de prácticas tanto actuales
como planeadas en PROCESOS y OPERACIONES frente a algunas ORGANIZACIONES o
EMPRESAS para identificar así MEJORES PRÁCTICAS, generar ideas y planes de
MEJORAMIENTO y proveer una base para la medición del DESEMPEÑO.
Las organizaciones a ser comparadas pueden ser INTERNAS (locales) o EXTERNAS.
Los diagramas de CONTEXTO son un ejemplo de modelamiento del ALCANCE.
Visualmente representan el ALCANCE DE PRODUCTO por medio del modelo o sistema de
negocios (proceso, equipo, sistema de cómputo, etc…) y cómo las personas y otros
sistemas interactúan con él…
Los Diagramas de Contexto muestran las entradas al sistema de negocio, los actores que
proveen los Inputs, las salidas y así mismo los actores que reciben los Outputs del
Sistema.
TÉCNICAS Y HERRAMIENTAS
TÉCNICAS Y HERRAMIENTAS
Á
El Análisis de Documentos es un herramienta utilizada para obtener REQUERIMIENTOS
por medio del ANÁLISIS de documentación ya existente y la identificación de
información RELEVANTE al PRODUCTO o SERVICIO…
 Planes de Negocio
 Información Comercial
 Acuerdos, Requerimientos y Proposiciones
 Flujo de Procesos
 Modelos de Datos Lógicos
 Repositorios para Reglas de Negocios
 Documentación para SW de aplicaciones
 Casos de Uso (Manuales)
 Logs de Eventos
 Políticas y Procedimientos
 Documentación Legal (Leyes, códigos, ordenanzas, Estándares, reglas, etc…)
SALIDAS
Se hace una descripción del modo en que los requisitos individuales cumplen con las
necesidades comerciales del PROYECTO….Los requisitos pueden comenzar a un ALTO
NIVEL e ir convirtiéndose gradualmente en requisitos mas detallados conforme se va
conociendo mas el proyecto.
Antes de conformar una LINEA BASE como patrón de inicio, los requisitos deberán
establecerse de manera PRECISA (monitoreables, medibles, significativos), completos,
consistentes y ACEPTABLES con los Stakeholders relacionados.
Los formatos de documentos para el Análisis de Requerimientos pueden ser
conformados desde un documento sencillo listando todos los requerimientos
categorizados por stakeholders y nivel de PRIORIDAD hasta documentos mas complejos
mostrando un resumen EJECUTIVO, descripción detallada y documentos SOPORTE ….
 Requerimientos de NEGOCIO
 Objetivos del negocio y el proyecto para efectos de trazabilidad.
 Reglas de Negocio para la conformación a la organización
 Principios guias de la Organización.
SALIDAS
 Requerimientos de Stakeholders:
 Impactos en otras áreas de la Organización.
 Impactos de otras entidades dentro y fuera de la Organización.
 Comunicaciones con los Stakeholders y reportes de requerimientos
 Requerimientos de la Solución:
 Requerimientos Funcionales y NO funcionales.
 Requerimientos Tecnológicos y cumplimiento a Estándares.
 Requerimientos de SOPORTE y ENTRENAMIENTO
 Requerimientos de CALIDAD
 Requerimientos de Documentación (Textos, modelos, diagramas, etc)
 Requerimientos del Proyecto:
 Niveles de Servicio, desempeño, Seguridad, Efectividad…
 Criterios de Aceptación
 Requerimientos de Transición
 Requerimientos de Supuestos, dependencias y Restricciones….
SALIDAS
Es una TABLA que vincula los requisitos con su ORIGEN y los MONITOREA a lo largo del
CICLO DE VIDA DEL PROYECTO
Permite determinar qué requisito AGREGA VALOR a la empresa por medio de una
VINCULACIÓN con los OBJETIVOS tanto de la empresa como del PROYECTO (Entregables)
Permite asegurar que al final del proyecto se entreguen los requisitos
La Trazabilidad establecida vincula algunos parámetros claves para el PROYECTO:
 Necesidades del negocio, Oportunidades, Metas y Objetivos.
 Objetivos del PROYECTO.
 ALCANCE del PROYECTO / WBS (entregables)
 Diseño del PRODUCTO.
 Desarrollo del PRODUCTO.
 Estrategia y escenarios de PRUEBA y VERIFICACIÓN de Variables (Gestión de la
CONFIGURACIÓN)
 Requerimientos de ALTO NIVEL y en DETALLE (Diagramas de soporte, especificaciones
técnicas, recomendaciones, etc…..)
SALIDAS
Ó
El ÉXITO de un PROYECTO depende en gran manera de la forma detallada y clara como se
define su ALCANCE el cual se debe elaborar a partir de unos ENTREGABLES PRINCIPALES,
los SUPUESTOS y las RESTRICCIONES que se documenten durante el INICIO del
PROYECTO.
En la FASE DE PLANIFICACIÓN el ALCANCE DEL PROYECTO se DEFINE y describe de
manera mas ESPECÍFICA conforme se va recabando mayor INFORMACIÓN acerca del
PROYECTO.
á
é ú á
Este proceso se enfoca en lo que está y no está incluido dentro del PROYECTO y sus
ENTREGABLES….Se utiliza la información recolectada en el proceso de RECOPILACIÓN DE
REQUISITOS, del ACTA DE CONSTITUCIÓN DEL PROYECTO (CARTA DEL PROYECTO) y de
cualquier información adicional acerca de los RIESGOS, SUPUESTOS o RESTRICCIONES
para definir el ALCANCE DEL PROYECTO y del PRODUCTO.
TIPS PARA EL EXÁMEN
 Muchos GERENTES DEL PROYECTO se quejan de los CRONOGRAMAS poco realistas,
pero para el examen se debe comprender que los cronogramas poco realistas son
culpa del GERENTE DE PROYECTOS ya que no realizan la PLANEACIÓN de manera
iterativa..
 Mucho tiempo del proyecto el GERENTE DE PROYECTOS lo pasa haciendo AJUSTES DEL
PROYECTO para cumplir con el PRESUPUESTO y CRONOGRAMA. Durante la fase de
PLANEACION es importante lograr mejores ESTIMACIONES >>>>
Mapa de Procesos para la DEFINICIÓN DEL ALCANCE DE UN PROYECTO
ENTRADAS
Ó
Descrito anteriormente….el PLAN PARA LA GESTIÓN DEL ALCANCE es un componente del
PLAN PARA LA GESTIÓN DEL PROYECTO el cual establece las ACTIVIDADES para
desarrollar, monitorear y controlar el ALCANCE DEL PROYECTO…
2. Ó
Proporciona una descripción del PROYECTO y las características del PRODUCTO en ALTO
NIVEL. Contiene además los requisitos de APROBACIÓN DEL PROYECTO (Criterios de
Éxito).
Si la empresa ejecutante del proyecto NO utiliza un ACTA DE CONSTITUCIÓN DEL
PROYECTO, se deberá desarrollar una información equivalente y utilizarla como base
para la declaración DETALLADA del ALCANCE DEL PROYECTO…
ENTRADAS
Ó
Contiene los REQUISITOS (requerimientos, espectativas, apreciaciones, etc) de todos los
INTERESADOS con respecto al PROYECTO lo cual permitirá definir con mas detalle el
ALCANCE del PROYECTO. En la medida que estos requisitos se vayan perfilando con
mas DETALLE, se deberá documentar y actualizar la DEFINICIÓN DEL ALCANCE…
Ó
 Políticas, procedimientos y Plantillas para una declaración del ALCANCE del
PROYECTO.
 Los archivos de Proyectos Previos.
 Las LECCIONES APRENDIDAS procedentes de FASES o de PROYECTOS previos.
 Archivos conceptuales y de definiciones, Diccionario de Términos, Lecciones de un
Punto, prediseños o diseños finales de otros proyectos, etc….
TÉCNICAS Y HERRAMIENTAS
Utilizado para analizar la INFORMACIÓN necesaria para la elaboración del ACTA DE
CONSTITUCIÓN del PROYECTO. Dicho juicio y experiencia se aplican a cualquier detalle
técnico.
Ej. Otras Unidades de la Organización, Consultores expertos, Stakeholders (incluidos el
CLIENTE y el SPONSOR del Proyecto), Asociaciones de Profesionales y Técnicos (ACIEM),
grupos de la Industria, Expertos en la Materia (SME)….
2. Á
Técnica que permite que el equipo del Proyecto logre un entendimiento tal sobre el
ENTREGABLE (Producto o Servicio) del PROYECTO, lo cual se puede traducir en
REQUISITOS TANGIBLES….
Ó
Técnica empleada para generar diferentes ENFOQUES para la EJECUCIÓN y desarrollo del
trabajo del PROYECTO…… Brainstorming, Pensamiento Lateral, Comparación entre
pares, etc….
SALIDAS
Ó
Se describen de manera detallada los ENTREGABLES DEL PROYECTO y el TRABAJO
necesario para crear esos entregables…. La Declaración del ALCANCE también
proporciona un ENTENDIMIENTO COMÚN del alcance entre los INTERESADOS..
Se incluye:
DESCRIPCIÓN DEL ALCANCE DEL PRODUCTO : Elaboración gradual de las
características del producto, servicio o resultado descrito en la CARTA DEL PROYECTO y
en la DOCUMENTACIÓN DE REQUISITOS.
CRITERIOS DE ACEPTACIÓN DEL PRODUCTO : Definen el proceso y los criterios para la
aceptación de los Productos, Servicios o Resultados COMPLETADOS…
ENTREGABLES DEL PROYECTO : Incluyen tanto las salidas que abarcan tanto el
PRODUCTO o SERVICIO DEL PROYECTO así como los resultados auxiliares tales como los
INFORMES y documentación generados por el proceso de DIRECCIÓN DEL PROYECTO…
Los entregables pueden describirse de manera RESUMIDA o DETALLADA.
SALIDAS
Ó
EXCLUSIONES DEL PROYECTO : Identifican lo que está EXCLUIDO del Proyecto.
Establecer lo que está FUERA DEL ALCANCE del proyecto ayuda a gestionar las
EXPECTATIVAS DE LOS INTERESADOS…
RESTRICCIONES DEL PROYECTO : Enumera y describe las RESTRICCIONES específicas
asociadas con el ALCANCE DEL PROYECTO que limitan las OPCIONES del Equipo….
(Presupuesto, Plazo, Hitos, etc…impuestos por el CLIENTE o la organización EJECUTANTE)
SUPUESTOS DEL PROYECTO : Enumeran y describen los SUPUESTOS que se realizan
específicamente para el PROYECTO asociados con el ALCANCE y el IMPACTO POTENCIAL
que tales supuestos tendrían en el caso de fueran FALSOS….
 Registro de los Interesados.
 Documentación de Requisitos.
 Matriz de Rastreabilidad de Requisitos.
Elementos de la CARTA DEL PROYECTO y SENTENCIA DEL ALCANCE DEL PROYECTO
ñ á
La ESTRUCTURA DE DESGLOSE DEL TRABAJO (EDT – WBS) es una descomposición
JERÁRQUICA basada en los ENTREGABLES DEL TRABAJO que debe ejecutar el EQUIPO
DEL PROYECTO para lograr los OBJETIVOS y crear los ENTREGABLES REQUERIDOS con
cada nivel descendente de la EDT (Definición mas Detallada)
ó
TIPS PARA EL EXÁMEN
Las preguntas del EXAMEN están diseñadas para identificar aquellos que saben QUÉ SON
LAS EDT pero NO LAS USAN en el mundo real…. Una EDT (WBS) no se debe confundir
con una LISTA DE ACTIVIDADES..
Características de un WBS :
 La construcción de una EDT ayuda a garantizar que NADA se salga de la VISIÓN
GLOBAL del PROYECTO.
 La EDT permite fragmentar el trabajo en PAQUETES y muestra cómo se relacionan
cada uno de ellos.
 La EDT se crea con el EQUIPO y con los STAKEHOLDERS DEL PROYECTO. La
participación de interesados ayuda a obtener su APROBACIÓN y con ello mejorar el
desempeño.
Características de un WBS :
 El proceso para crear una EDT permite al equipo RECORRER EL PROYECTO en su mente
y así mejorar el PLAN PARA EL PROYECTO.
 Participar en la creación de una EDT ayuda a las personas a entender mejor el
PROCESO y hace que se sienta mas VIABLE…
 Crear una EDT ayuda a la COMUNICACIÓN EFECTIVA del equipo y genera
COMPROMISO (Team Buy-in)
 La EDT ayuda a PREVENIR que el trabajo se OMITA…
 La EDT ayuda a PREVENIR cambios en el PROYECTO inesperados (NO AUTORIZADOS)
 Una EDT bien implementada ayuda en la ESTIMACIÓN de RECURSOS, TIEMPO y
COSTOS DEL PROYECTO.
 Una EDT ayuda a las personas a ENTENDER los DETALLES DEL PROYECTO
TIPS PARA EL EXÁMEN
 El Trabajo PLANIFICADO está contenido en el nivel mas bajo de los componentes de la
EDT denominados PAQUETES DE TRABAJO.
 Un paquete de trabajo puede ser Programado, Monitoreado, Controlado y su COSTO
puede ser ESTIMADO. En el contexto de la EDT, TRABAJO se refiere a los PRODUCTOS
o ENTREGABLES del PROYECTO que son el resultado del ESFUERZO REALIZADO y no el
esfuerzo en sí mismo.
>>> En el EXAMEN la palabra TAREA se representará seguramente con la palabra
ACTIVIDAD..
Reglas para crear una EDT:
 SE crea con la ayuda del EQUIPO DEL PROYECTO
 Debe familiarizarse el PRIMER NIVEL antes de que el PROYECTO se DESGLOCE aún
mas…
 Cada nivel de la EDT es una pieza mas pequeña del nivel anterior.
 Todo el PROYECTO se incluye en cada uno de los niveles mas ALTOS de la EDT.
Algunos niveles se desglosan mas que otros…
Reglas para crear una EDT:
 La EDT incluye ÚNICAMENTE LOS ENTREGABLES que se REQUIEREN para el PROYECTO
 Lo que NO ESTÁ en la EDT no se hará…
Hasta dónde se desglosa una EDT?
Una EDT se desglosa hasta que se obtienen paquetes de trabajo MANEJABLES.
Esto sucede cuando los ENTREGABLES:
 Pueden ser estimados de manera REALISTA y SEGURA
 Pueden ser rápidamente FINALIZADOS
 Pueden ser FINALIZADOS SIN INTERRUPCIÓN
 Pueden ser ELABORADOS POR UNA PERSONA (ya sea que la ejecute o se haga cargo
de su ejecución)
>>> Los NIVELES de una EDT se ENUMERAN para facilitar su LOCALIZACIÓN. Cuando la
EDT se finaliza, se asignan números de IDENTIFICACIÓN para ubicarlos mas fácilmente
dentro de toda la EDT….
Cuando se finaliza, la EDT puede USARSE en cualquier momento que se necesite para
EVALUAR el ALCANCE DEL PROYECTO. Ejemplos:
 Cuando hay una SOLUCIÓN DE CAMBIO relacionada con el ALCANCE del Proyecto.
 Como parte del CONTROL INTEGRADO DE CAMBIO para evaluar el IMPACTO de otros
cambios en el ALCANCE..
 Como una manera de controlar la CORRUPCIÓN DEL ALCANCE (Scope Creep)
 Como una herramienta de COMUNICACIÓN..
TIPS PARA EL EXÁMEN
 La EDT es una IMAGEN GRÁFICA del ALCANCE DEL PROYECTO
 La EDT identifica TODOS LOS ENTREGABLES que deben implementarse
 La EDT es MUY IMPORTANTE
 Las EDTs se pueden REUTILIZAR en otros Proyectos
 La EDT NO MUESTRA DEPENDENCIAS
Mapa de Procesos para CREAR LA WBS
ENTRADAS
Ó
El PLAN PARA LA GESTIÓN DEL ALCANCE especifica cómo crear la WBS (EDT) desde la
DECLARACIÓN DEL ALCANCE DEL PROYECTO y cómo el WBS será MANTENIDO y
APROBADO…
2. Ó
La DECLARACIÓN DEL ALCANCE DEL PROYECTO define el TRABAJO QUE SERÁ REALIZADO
y el TRABAJO QUE SERÁ EXCLUIDO… también determina las RESTRICCIONES internas y
externas o limitaciones que podrían afectar la EJECUCIÓN DEL PROYECTO.
3. Ó
Una DOCUMENTACIÓN DE REQUISITOS DETALLADA es esencial para entender lo que se
necesita ser PRODUCIDO como resultado del PROYECTO así como lo que debe ser hecho
para poder entregar los PRODUCTOS FINALES esperados.
Pueden ser estándares del WBS específicos de la Industria relevantes a la naturaleza del
PROYECTO (Fuente de Referencia Externa) - ISO/IEC 15288
ENTRADAS
Ó
Políticas, procedimientos y plantillas para la creación de la EDT.
Archivos de Proyectos anteriores que permitan vislumbrar requisitos para evaluar
ACTIVIDADES componentes dentro de una EDT.
Lecciones Aprendidas procedentes de PROYECTOS ANTERIORES.
TÉCNICAS Y HERRAMIENTAS
É Ó
La DESCOMPOSICIÓN es la SUBDIVISIÓN DE LOS ENTREGABLES del Proyecto en
componentes mas pequeños y mas manejables hasta que el trabajo y los ENTREGABLES
queden definidos al nivel de PAQUETES DE TRABAJO.
TÉCNICAS Y HERRAMIENTAS
É Ó
El nivel de PAQUETES DE TRABAJO es el NIVEL MAS BAJO en la EDT (WBS) y es aquél en
el que el COSTO y la DURACIÓN DE LAS ACTIVIDADES del trabajo pueden ESTIMARSE y
GESTIONARSE de manera mas CONFIABLE….
í ó Ñ
La descomposición de la TOTALIDAD DEL TRABAJO del Proyecto en PAQUETES DE
TRABAJO implica las siguientes actividades:
 Identificar y Analizar los ENTREGABLES y el TRABAJO relacionado.
 Estructurar y Organizar la EDT.
 Descomponer los niveles superiores de la EDT en COMPONENTES DETALLADOS de
NIVEL INFERIOR.
 Desarrollar y asignar CÓDIGOS DE IDENTIFICACIÓN a los componentes de la EDT.
 Verificar que el GRADO DE DESCOMPOSICIÓN DEL TRABAJO sea el NECESARIO y
SUFICIENTE.
TIPS PARA EL EXÁMEN
La estructura de la EDT puede crearse de diferentes maneras :
 Usando las FASES del CICLO DE VIDA DEL PROYECTO como primer nivel de
descomposición y con los ENTREGABLES del PROYECTO y del PRODUCTO insertados
en el segundo NIVEL.
 Usando los ENTREGABLES PRINCIPALES como primer NIVEL de descomposición.
 Usando SUBPROYECTOS que pueden ser ejecutados por ORGANIZACIONES EXTERNAS
al EQUIPO DEL PROYECTO como TRABAJO CONTRATADO…En el marco de un Trabajo
mediante Contrato, el vendedor se encargará de desarrollar la EDT contratada
correspondiente.
En el caso de entregables o subproyectos cuya realización se sitúe en un FUTURO
LEJANO, es probable que NO pueda realizarse la descomposición (Planificación
Gradual)
La EDT representa TODO EL TRABAJO necesario para realizar el PRODUCTO o el PROYECTO e
INCLUYE EL TRABAJO DE GESTIÓN DEL PROYECTO. El total del trabajo en los niveles inferiores de
la EDT debe corresponder al cúmulo de los niveles superiores (regla del 100%)…
TÉCNICAS Y HERRAMIENTAS
El JUICIO DE EXPERTOS frecuentemente es utilizado para ANALIZAR la información que
permita hacer la descomposición de los ENTREGABLES DEL PROYECTO en componentes
mas pequeños (PAQUETES) para crear una EDT (WBS) EFECTIVA….
El Juicio y la Experiencia de EXPERTOS son utilizados para establecer DETALLES TÉCNICOS
del ALCANCE del Proyecto y con ello reconciliar las diferencias encontradas dentro del
proceso de DESGLOSE del trabajo establecido para todo el ALCANCE DEL PROYECTO.
Se puede hacer uso de PLANTILLAS PREDEFINIDAS que sirven como una GUÍA sobre
cómo hacer efectivamente un procedimiento de DESGLOCE del Trabajo en el PROYECTO.
Tales PLANTILLAS pueden provenir de Industrias o Disciplinas específicas en PROYECTOS
similares….
>>>> El GERENTE DE PROYECTOS y su EQUIPO DE TRABAJO determinarán la
descomposición FINAL del ALCANCE del Proyecto en PAQUETES discretos de Trabajo que
permitan manejar de manera EFECTIVA el trabajo y alcance del PROYECTO.
Ejemplos de una ESTRUCTURA DE DESGLOSE DE TRABAJO (EDT- WBS)
Procedimiento de CODIFICACIÓN en niveles Jerárquicos de tareas en una EDT
Ejemplo de un WBS para el Desarrollo de un Componente de SW
(Organizado por FASES)
Ejemplo de un WBS para el Mantenimiento y Revisión de un Sistema Aeronáutico
(Organizado por ENTREGAS MAYORES)
SALIDAS
Í
La LÍNEA BASE DEL ALCANCE es un componente del PLAN PARA LA DIRECCIÓN DEL
PROYECTO y es la versión aprobada del ENUNCIADO DEL ALCANCE, la ESTRUCTURA DE
DESGLOCE DEL TRABAJO (WBS) y su diccionario asociado…. Las LÍNEAS BASES solo
pueden ser cambiadas a través de un PROCEDIMIENTO formal de CAMBIO ya aprobado..
Las LÍNEAS BASES son modelos de descripción de variables utilizadas como base de
COMPARACIÓN para verificar el desempeño de las variables del PROYECTO
Componentes de una LÍNEA BASE :
Ó El cual incluye la descripción del
ALCANCE del PRODUCTO y los ENTREGABLES DEL PROYECTO y define los criterios de
aceptación establecidos por el USUARIO del PRODUCTO…
Es la descomposición JERÁRQUICA del trabajo a ser realizado por el EQUIPO DEL
PROYECTO para el cumplimiento de OBJETIVOS y la implementación de los
ENTREGABLES.
SALIDAS
Í
Componentes de una LÍNEA BASE :
La WBS finaliza por medio de la ASIGNACIÓN DE CÓDIGO (Identifier) a cada PAQUETE
DE TRABAJO a través de una CUENTA DE CONTROL (Código de Cuenta)…Cada uno de
estos identificadores provee una estructura de JERARQUIZACIÓN para establecer un
resumen con la información de COSTOS, TIEMPO y RECURSOS…
Una CUENTA DE CONTROL es una unidad o punto de CONTROL de gestión donde el
ALCANCE, el PRESUPUESTO, los COSTOS, el CRONOGRAMA DE ACTIVIDADES y otras
variables son comparados para establecer el por medio de una
medida del DESEMPEÑO…
Cada CUENTA DE CONTROL puede incluir uno o mas PAQUETES DE TRABAJO pero un
paquete de trabajo solo puede estar asociado a UNA sola Cuenta de Control. Así mismo
pueden incluir varios PAQUETES DE PLANEACIÓN…
SALIDAS
Í
Componentes de una LÍNEA BASE :
DICCIONARIO DE LA EDT (WBS) : El diccionario de la EDT es un DOCUMENTO generado
por el proceso CREAR LA EDT y cuya función es respaldar la WBS. La EDT proporciona
una descripción mas detallada de los componentes de la EDT incluyendo los PAQUETES
DE TRABAJO y las CUENTAS DE CONTROL.
El WBS DICTIONARY puede utilizarse como parte de un SISTEMA DE AUTORIZACIÓN DEL
TRABAJO e incluye:
 Identificador del CODIGO DE CUENTAS Criterios de Aceptación
 Descripción del Trabajo Referencias Técnicas
 Organización Responsable Información del CONTRATO
 Lista de HITOS DEL CRONOGRAMA
 Actividades asociadas al CRONOGRAMA
 Recursos Necesarios
 Estimaciones de COSTOS
 Requisitos de CALIDAD
SALIDAS
Los documentos del proyecto que pueden ser actualizados incluyen, entre otros, la
DOCUMENTACIÓN DE LOS REQUISITOS DEL PROYECTO.
En caso que se generen SOLICITUDES DE CAMBIO aprobadas a raíz del proceso CREAR LA
EDT, es posible que sea necesario actualizar la documentación de REQUISITOS para
incorporar tales CAMBIOS….
Ó
Ó
TIPS PARA EL EXÁMEN
La VERIFICACIÓN DEL ALCANCE difiere del CONTROL DE LA CALIDAD pues para éstos se
verifica mas que todo la EXACTITUD de los ENTREGABLES y su cumplimiento con los
demás requisitos de Calidad especificados para los entregables….por lo general se hace
primero el control de la Calidad del PROYECTO
Mapa de Procesos para la VERIFICACIÓN DEL ALCANCE DE UN PROYECTO
ENTRADAS
Ó
El PLAN PARA LA GESTIÓN DEL PROYECTO contiene el PLAN PARA LA GESTIÓN DEL
ALCANCE y la LÍNEA BASE DEL ALCANCE. El PLAN PARA LA GESTIÓN DEL ALCANCE
definen cómo serán aceptados y completados formalmente los ENTREGABLES del
PROYECTO…mientras, la LÍNEA BASE DEL ALCANCE contiene la versión APROBADA del
ENUNCIADO DEL ALCANCE, del WBS y su diccionario asociado,,,,la cual puede ser
modificada solamente a través de un procedimiento de CONTROL INTEGRADO DE
CAMBIO y que puede ser utilizada como elemento de COMPARACIÓN para la medición
del DESEMPEÑO…
Ó
Lista todo el PROYECTO, el PRODUCTO y otros requisitos o tipos de requerimientos de
acuerdo a un CRITERIO DE ACEPTACIÓN…
ENTRADAS
La MATRIZ DE TRAZABILIDAD DE REQUISITOS enlaza cada uno de los requerimientos del
proyecto con su ORIGEN y permite hacer un seguimiento a lo largo del CICLO DE VIDA
DEL PROYECTO…..
Los entregables VALIDADOS son aquellos que han sido Terminados y VERIFICADOS para
comprobar su exactitud a través del proceso REALIZAR EL CONTROL DE CALIDAD.
Ñ
Determina el grado de CONFORMIDAD a los REQUERIMIENTOS , número de NO
CONFORMIDADES, severidad de las NO CONFORMIDADES o número de CICLOS DE
VALIDACIÓN en un período de TIEMPO….
TÉCNICAS Y HERRAMIENTAS
É Ó
La INSPECCIÓN incluye actividades tales como MEDIR, EXAMINAR y VERIFICAR para
determinar si el trabajo y los ENTREGABLES cumplen con los requisitos y los CRITEIOS DE
ACEPTACIÓN del PRODUCTO…
Las INSPECCIONES son realizadas a través de Revistas, Inspección de PRODUCTO,
Auditorías, ETC….
É
Son técnicas utilizadas comúnmente para ampliar una INSPECCIÓN cuando el proceso de
VALIDACIÓN es realizado por el EQUIPO DEL PROYECTO o algunos STAKEHOLDERS…
SALIDAS
Son los entregables que cumplen con los CRITERIOS DE ACEPTACIÓN los cuales son
formalmente firmados y aprobados por el CLIENTE o el PATROCINADOR.
La documentación FORMAL recibida del CLIENTE o del SPONSOR reconociendo la
ACEPTACIÓN FORMAL de los ENTREGABLES DEL PROYECTO la cual es transferida al
proceso de CIERRE DEL PROYECTO O FASE.
Los ENTREGABLES completados que NO HAN SIDO ACEPTADOS formalmente se
documentan junto con las razones por las cuales NO FUERON ACEPTADOS. Dichos
entregables pueden necesitar una SOLICITUD DE CAMBIO para la reparación de
DEFECTOS….
Las SOLICITUDES DE CAMBIO se procesan para su REVISIÓN y TRATAMIENTO por medio
del proceso REALIZAR EL CONTROL INTEGRADO DE CAMBIOS…
SALIDAS
Ó Ñ
La Información de DESEMPEÑO DEL TRABAJO incluye datos e informes sobre el
PROGRESO DEL PROYECTO tales como cuáles de los entregables han sido INICIADOS,
cuáles de los entregables han sido FINALIZADOS y cuáles ya han sido ACEPTADOS por los
STAKEHOLDERS….
Toda la información de desempeño deberá ser DOCUMENTADA y COMUNICADA a los
INTERESADOS del PROYECTO.
Ó
Los documentos que pueden ser actualizados como resultado del proceso de
VALIDACIÓN DEL ALCANCE incluyen cualquier documento que DEFINA el PRODUCTO o
reporte el ESTADO de finalización del PRODUCTO (o servicio)…
Los documentos del PROYECTO que ya han sido VERIFICADOS pueden llegar a requerir la
formalización de una FIRMA del SPONSOR o del CLIENTE…
Í
é
é
Mapa de Procesos para el CONTROL DEL ALCANCE DE UN PROYECTO
ENTRADAS
Ó
El cual contiene la siguiente Información:
LÍNEA BASE DEL ALCANCE : La línea base del ALCANCE se compara con los resultados
REALES para determinar si es necesario implementar un CAMBIO o una ACCIÓN
PREVENTIVA o CORRECTIVA…
PLAN PARA LA GESTIÓN DEL ALCANCE DEL PROYECTO : Describe la manera en que se
gestionará y controlará el ALCANCE DEL PROYECTO.
PLAN DE GESTIÓN DE CAMBIOS : Define el proceso para gestionar los cambios en el
PROYECTO.
PLAN DE GESTIÓN DE LA CONFIGURACIÓN : Define los elementos que son
CONFIGURABLES, los que requieren un CONTROL formal de CAMBIOS y el proceso para
controlar los cambios a estos elementos.
ENTRADAS
Ó
El cual contiene la siguiente Información:
PLAN PARA LA GESTIÓN DE REQUISITOS : Incluye el modo en que se realizará la
PLANIFICACIÓN, el SEGUIMIENTO y la COMUNICACIÓN de las actividades relacionadas
con los REQUISITOS y el modo en que se iniciarán los CAMBIOS a los requisitos del
PRODUCTO, SERVICIO o RESULTADO…. También describe cómo se analizarán los
IMPACTOS y los NIVELES DE AUTORIZACIÓN requeridos para aprobar estos cambios.
Ó
Los requerimientos no deben ser AMBIGUOS, deberán poder ser RASTREABLES,
COMPLETOS, CONSISTENTES y ACEPTADOS por los Interesados claves del PROYECTO.
Requerimientos BIEN DOCUMENTADOS y completos permiten monitorear pequeñas
variaciones al ALCANCE ACEPTADO tanto para el PRODUCTO como para el PROYECTO.
ENTRADAS
La MATRIZ DE TRAZABILIDAD DE REQUERIMIENTOS ayuda a detectar el IMPACTO de
cualquier cambio o DESVIACIÓN de la LÍNEA BASE DEL ALCANCE sobre los OBJETIVOS
trazados del PROYECTO…
4 Ó Ñ
Se refiere a la información sobre el AVANCE DEL PROYECTO tal como los entregables
que han sido INICIADOS, su AVANCE y los entregables que han sido TERMINADOS…
Ó
 Políticas, procedimientos y lineamientos existentes, formales e informales
relacionados con el CONTROL DEL ALCANCE.
 Métodos de SEGUIMIENTO , REPORTES y PLANTILLAS a ser utilizadas….
TÉCNICAS Y HERRAMIENTAS
Á Ó
Las mediciones de DESEMPEÑO del PROYECTO se utilizan para EVALUAR la magnitud de
la VARIACIÓN respecto de la LÍNEA BASE original del ALCANCE.
Los aspectos importantes del CONTROL DEL ALCANCE DEL PROYECTO incluyen la
determinación de la CAUSA y del grado de VARIACIÓN con relación a la LÍNEA BASE del
ALCANCE y la decisión acerca de la necesidad de aplicar ACCIONES PREVENTIVAS o
CORRECTIVAS…
SALIDAS
Ñ
Las MEDICIONES DE DESEMPEÑO pueden incluir el Desempeño TÉCNICO PLANIFICADO
con respecto al REAL u otras mediciones del DESEMPEÑO DEL ALCANCE.
Toda la información se DOCUMENTA e INFORMA a los INTERESADOS….
SALIDAS
El ANÁLISIS DEL DESEMPEÑO DEL ALCANCE puede provocar un CAMBIO DE REQUISITOS
para la LÍNEA BASE DEL ALCANCE y otros componentes del PLAN DE GESTIÓN DEL
PROYECTO…
Los CAMBIOS DE REQUISITOS pueden incluir ACCIONES PREVENTIVAS, CORRECTIVAS,
REPARACIÓN DE DEFECTOS o REQUERIMIENTOS DE MEJORAMIENTO…Son procesados
para ser revisados en un PROCESO DE CONTROL INTEGRADO DE CAMBIOS
Ó Ó
ACTUALIZACIONES A LA LÍNEA BASE DEL ALCANCE - Si las solicitudes de cambio
APROBADAS afectan el ALCANCE DEL PROYECTO, entonces será necesario REVISAR y
volver a emitir la DECLARACIÓN DEL ALCANCE , la EDT y el Diccionario de la EDT para
reflejar los cambios aprobados.
ACTUALIZACIONES A OTRAS LÍNEAS BASES - Si las solicitudes de cambio APROBADAS
afectan el ALCANCE DEL PROYECTO, será necesario revisar y emitir las LÍNEAS BASE
correspondientes al COSTO y al CRONOGRAMA para reflejar dichos cambios.
SALIDAS
Ó
 Documentación de REQUISITOS.
 Matriz de TRAZABILIDAD DE REQUISITOS.
Ó Ó
 Causas de VARIABILIDAD
 ACCIONES CORRECTIVAS y sus razones o justificaciones para efectuarlas.
 Otros tipos de LECCIONES APRENDIDAS y de CONTROL AL ALCANCE DEL PROYECTO.
4. GESTIÓN DEL CRONOGRAMA PARA LA
DIRECCIÓN DE PROYECTOS
Ó Ó
Ó
Ó
Los PROCESOS DE LA GESTIÓN DE CRONOGRAMA, sus TÉCNICAS Y HERRAMIENTAS se
documentan en el PLAN DE GESTIÓN DEL CRONOGRAMA el cual a su vez está contenido
en el PLAN PARA LA DIRECCIÓN DEL PROYECTO..
El TIEMPO es un componente del MODELO DE LA TRIPLE RESTRICCIÓN DE LOS
PROYECTOS con el cual se asegura que el proyecto se COMPLETA en los TIEMPOS
ESTIMADOS.
El GERENTE DE PROYECTOS deberá seguir los siguientes pasos para asegurar el ÉXITO del
proyecto:
Definir qué ACTIVIDADES se deben REALIZAR para el cumplimiento de los ENTREGABLES
DEL PROYECTO.
Definir CUAL ES LA INTERRELACIÓN entre las diferentes ACTIVIDADES.
Estimar los RECURSOS como MATERIALES, PERSONAS, EQUIPOS y SUMINISTROS que se
requieren en CADA actividad.
Ó Ó
El GERENTE DE PROYECTOS deberá seguir los siguientes pasos para asegurar el ÉXITO del
proyecto:
Determinar la CANTIDAD DE TIEMPO necesario para EJECUTAR cada ACTIVIDAD de
acuerdo con los RECURSOS e interrelaciones de las ACTIVIDADES
Realizar los MONITOREOS y CONTROLES durante el PROYECTO vs la LÍNEA BASE fijada
por el EQUIPO DEL PROYECTO
TIPS PARA EL EXÁMEN
 Para el examen es importante las definiciones de HERRAMIENTAS de la GERENCIA DE
PROYECTOS como Diagramas de Gannt, Diagramas de HITOS – MILESTONE y
DIAGRAMAS DE RED….
 Se debe conocer cómo CONSTRUIR UN DIAGRAMA DE RED Manualmente.
 Se debe calcular manualmente la RUTA CRÍTICA, las FECHAS TEMPRANAS Y TARDÍAS,
ADELANTOS, ATRASOS y HOLGURAS…
 Las Holguras son referenciadas por dos palabras: Float y Stack. Ambas tienen el
mismo significado….
Ó Ó
TIPS PARA EL EXÁMEN
 Para contestar correctamente las preguntas acerca de la GESTIÓN DEL TIEMPO, se
necesita entender completamente el PLAN PARA LA GESTIÓN DEL TIEMPO del
PROYECTO. En el examen se exige que se dibuje MANUALMENTE los DIAGRAMAS DE
RED para responder a preguntas relacionadas con el tema.
El PLAN PARA LA GESTIÓN DEL TIEMPO O CRONOGRAMA no se define como una parte
separada del PROCESO DE GESTIÓN DEL TIEMPO….por el contrario, se crea como parte
del proceso DESARROLLAR EL PLAN PARA LA DIRECCIÓN DEL PROYECTO en el área de
GESTIÓN DE LA INTEGRACIÓN.
Para el examen se asume que EXITE un PROCESO DE PLANIFICACIÓN PARA LA GESTIÓN
DEL TIEMPO y que se debe crear un PLAN PARA LA GESTIÓN DEL CRONOGRAMA…
Quién estará involucrado y qué enfoque tomaremos para PLANIFICAR el CRONOGRAMA
DEL PROYECTO?
Ó
Qué procesos y procedimientos de la ORGANIZACIÓN voy a utilizar para crear el
CRONOGRAMA?
Nota : La Metodología para la GESTIÓN DEL TIEMPO quizás ya se haya definido y
registrado como parte de los ACTIVOS DE PROCESOS DE LA ORGANIZACIÓN..
Qué herramientas voy a utilizar para CALENDIZAR?
Nota : Las herramientas aprobadas para utilizar dentro de la Organización quizás ya
hayan sido documentadas como parte de los FACTORES AMBIENTALES DE LA EMPRESA.
Cómo voy a dirigir y controlar con EFECTIVIDAD el PROYECTO de acuerdo con la LÍNEA
BASE DEL CRONOGRAMA y gestionar sus VARIACIONES?
Ó
Ó
Ó
 La Metodología y el SW de gestión del TIEMPO para utilizar en el PROYECTO.
 Reglas sobre la manera en que se deben presentar los ESTIMADOS : Ejemplos - Los
estimados se deben presentar en horas, días o semanas?
 Deben las personas que estiman identificar tanto el ESFUERZO (Cantidad de Trabajo
necesario para completar una ACTIVIDAD – Ej: 8 horas) como la DURACIÓN
(Cantidad de PERÍODOS DE TRABAJO que el esfuerzo abarcará - Ej: 1,5 días)
necesarios para completar cada ACTIVIDAD?
 La creación de una LÍNEA BASE DEL CRONOGRAMA contra la cual medir parte del
seguimiento y control del PROYECTO.
 La identificación de las medidas del RENDIMIENTO que se usarán en el PROYECTO
para identificar anticipadamente VARIACIONES.
 La PLANIFICACIÓN de cómo las variaciones del CRONOGRAMA serán gestionadas.
 Identificación de PROCEDIMIENTOS DE CONTROL de CAMBIOS al CRONOGRAMA y
PLANTILLAS DE INFORMES…
Ó
ENTRADAS
Ó
Contiene información para desarrollar el PLAN PARA LA GESTIÓN DEL CRONOGRAMA.
Í La línea base del ALCANCE incluye el ENUNCIADO DEL
ALCANCE y los detalles del WBS utilizado para la DEFINICIÓN DE LAS ACTIVIDADES,
ESTIMACIÓN DE LA DURACIÓN y GESTIÓN DEL CRONOGRAMA
ENTRADAS
Ó
Ó Otros costos relacionados con el Cronograma, Riesgos y
decisiones de COMUNICACIÓN obtenidos desde el PLAN PARA LA GESTIÓN DEL
PROYECTO que son usados para la estimación total del Cronograma….
En la CARTA DEL PROYECTO se define un RESUMEN de los acontecimientos importantes a
nivel de CRONOGRAMA que van a establecerse durante el PROYECTO así como los
requerimientos que afectarán la GESTIÓN DEL CRONOGRAMA DEL PROYECTO…
Cultura de la Organización e Infraestructura.
Disponibilidad de Recursos y Capacidades que puedan afectar la Gestión del Cronograma
El SW PROJECT MANAGER el cual provee una herramienta para el Agendamiento de
Tareas.
Información Comercial publicada - Información sobre Productividad de Recursos
Sistema de AUTORIZACIÓN DEL TRABAJO de la Organización
ENTRADAS
Ó
 Herramientas para el Monitoreo y Reportes de Recursos
 Información Histórica de otros Cronogramas y agendamientos realizados
 Herramientas para el Control de Cronograma
 Control de Cronogramas formal e informal existentes relacionados con Políticas,
Procedimientos y Guías ya realizadas en PROYECTOS anteriores
 Plantillas
 Guías para el Seguimiento de Actividades de un Proyecto
 Procedimientos de CONTROL DE CAMBIOS
 Procedimientos de CONTROL DE RIESGOS incluyendo Categorías de Riesgo,
Probabilidad y Matriz de Impactos….etc
TÉCNICAS Y HERRAMIENTAS
SE utiliza INFORMACIÓN HISTÓRICA para definir Características de PROYECTOS similares y
la posibilidad de combinar MÉTODOS y hacer conciliación entre ellos…
TÉCNICAS Y HERRAMIENTAS
La experiencia de un EXPERTO basada en el nivel de CONOCIMIENTO del área, el manejo
de alguna disciplina específica para la definición de recursos y control del Cronograma,
permite hacer una estimación mas precisa del PLAN para la Gestión de los Tiempos
asignados a ciertas tareas puntuales…
É Á
Los PROCESOS del PLAN PARA LA GESTIÓN DEL CRONOGRAMA pueden involucrar
diferentes opciones estratégicas para la ESTIMACIÓN y el AGENDAMIENTO DE TAREAS en
el PROYECTO..
 Técnicas y Herramientas de Agendamiento
 Cálculos de Estimación
 Formatos y Software para la Gestión de Proyectos
El PLAN para la GESTIÓN DEL CRONOGRAMA también puede establecer vías para el
Seguimiento RÁPIDO o rompimiento del cronograma y poder definir TAREAS o
ACTIVIDADES en PARALELO..
TÉCNICAS Y HERRAMIENTAS
Algunas POLÍTICAS Y PROCEDIMIENTOS de la organización pueden influir en las TÉCNICAS
DE AGENDAMIENTO empleadas para la toma de decisiones…
 Planificación del Tipo de Enrolamiento o Contratación en los PROYECTOS
 Herramientas para la Conducción y Gestión de Retrasos
 Métodos para la Evaluación del Desempeño del CRONOGRAMA DE PROYECTOS.
El GRUPO DEL PROYECTO puede establecer REUNIONES para desarrollar el PLAN para la
GESTIÓN DEL CRONOGRAMA. Como participantes de estas reuniones estarían el
GERENTE DEL PROYECTO, el SPONSOR DEL PROYECTO, algunos miembros del EQUIPO DEL
PROYECTO seleccionados, algunos STAKEHOLDERs seleccionados y todas aquellas
personas relacionadas con la PLANIFICACIÓN y EJECUCIÓN del Cronograma de Tareas así
como otras que sean requeridas…
SALIDAS
Ó
Es un componente del PLAN PARA LA GESTIÓN DEL PROYECTO que establece los criterios
y actividades para DESARROLLAR, MONITOREAR y CONTROLAR el CRONOGRAMA ..
El PLAN PARA LA GESTIÓN DEL CRONOGRAMA puede hacerse de manera formal o
informal y puede llegar a ser ALTAMENTE DETALLADO o enmarcado ampliamente de
acuerdo a los REQUERIMIENTOS DEL PROYECTO e incluir ciertos UMBRALES de control.
MODELO DE CRONOGRAMA DE PROYECTO : Las Metodologías y herramientas para el
Agendamiento del cronograma deberán ser especificadas mediante un modelo.
Nivel de EXACTITUD : Se deberá precisar el RANGO de exactitud usado para la
ESTIMACIÓN de los tiempos de las actividades y dejar un cierto márgen para incluir
CONTINGENCIAS…
Unidades de MEDICIÓN : Se deberá establecer adecuadamente los patrones de
Medidas y unidades para el cálculo estimado de las TAREAS (Horas, Días, Semanas) así
como los recursos a utilizar (Sistemas Métricos de medición)
SALIDAS
Ó
ENLACES A LOS PROCEDIMIENTOS DE LA ORGANIZACIÓN: El WBS provee el marco
estructural para establecer el PLAN para la GESTIÓN DEL CRONOGRAMA y provee un
nivel de consistencia con las ESTIMACIONES y AGENDAS DE ACTIVIDADES programadas.
MANTENIMIENTO DEL MODELO DE CRONOGRAMA: Se define el proceso utilizado para
hacer las ACTUALIZACIONES del estado y registro del progreso del PROYECTO en el
Modelo de AGENDAMIENTO DE TAREAS durante la EJECUCIÓN…
UMBRALES DE CONTROL: Se deberán especificar ciertos UMBRALES de variación que
permitan hacer un monitoreo del desempeño al CRONOGRAMA que permitan
establecer el nivel de variación PERMITIDA antes de realizar alguna ACCIÓN CORRECTIVA
(típicamente en % de variación) de acuerdo a los parámetros definidos en la LÍNEA BASE
del PLAN
REGLAS PARA LA MEDICIÓN DEL DESEMPEÑO : Se establecer las reglas para la
GESTIÓN DEL VALOR GANANDO (EVM – Earned Value Management) y otras reglas de
Medición FISICA para la valoración del desempeño…
SALIDAS
Ó
El Plan para la gestión del Cronograma podría especificar lo siguiente:
 Reglas para establecer el Porcentaje completado de Tiempo asignado
 Cuentas de CONTROL cuya gestión y asignación de cronograma debe hacérsele
seguimiento.
 Técnicas para la medición del VALOR GANADO (Líneas Bases, fórmula simple, % de
valor completado, etc)
 Medidas del desempeño del CRONOGRAMA con parámetros como la VARIANZA DEL
CRONOGRAMA (SV) y el ÍNDICE DE DESEMPEÑO DEL CRONOGRAMA (SPI) los cuales
son usados para VALORAR el NIVEL DE VARIABILIDAD con respecto a una LÍNEA BASE
guía..
FORMATOS DE REPORTE : Se determinan los formatos y la frecuencia de los reportes
que tienen que hacerse para el seguimiento al desempeño del CRONOGRAMA
DESCRIPCIÓN DE PROCESOS : Se documentan los PROCESOS utilizados para la Gestión
del CRONOGRAMA…
Mapa de Procesos para el PLAN DE GESTIÓN DEL CRONOGRAMA
Crear una buena EDT (WBS) ayuda a identificar los ENTREGABLES de cada paquete de
trabajo (Nivel mas bajo de la Estructura)
Ó
Ó Ó
HITOS : Son EVENTOS SIGNIFICATIVOS dentro del CRONOGRAMA DEL PROYECTO. No
son actividades de Trabajo… (Ej: Un Diseño terminado, fechas límites para algunos
entregables del CLIENTE, puntos de REFERENCIA requerido por la empresa, etc…
Los SPONSORs pueden establecer o imponer algunos HITOS DE PROYECTO y un resúmen
de éstos deberá estar incluido dentro de la CARTA DEL PROYECTO….
é
Parte del proceso DEFINIR LAS ACTIVIDADES implica la creación de una LISTA DE HITOS
apropiados para utilizar en el PROYECTO…..
La lista de HITOS se convierte en parte del PLAN PARA LA DIRECCIÓN DEL PROYECTO y se
agrega al ENUNCIADO DEL ALCANCE DEL PROYECTO y al DICCIONARIO DE LA EDT como
parte de las ITERACIONES en la PLANIFICACIÓN,,
ENTRADAS
Ó
Importante para definir el nivel de DETALLE para describir los trabajos asignados y la
asignación de las tareas en el PROYECTO.
Í
Los entregables, restricciones y supuestos del PROYECTO que están documentados en la
LÍNEA BASE DEL ALCANCE del proyecto, deben considerarse EXPLÍCITAMENTE al definir
las ACTIVIDADES….
 Cultura Organizacional y Estructura.
 Información Comercial publicada de BASES DE DATOS..
 Sistema de Información para la Gestión de Proyectos (PMIS)
ENTRADAS
Ó
 Base de Conocimiento de LECCIONES APRENDIDAS con información histórica de
Actividades Asignadas en proyectos similares.
 Estandarización de PROCESOS de la Organización.
 Plantillas que contienen LISTA DE ACTIVIDADES ESTÁNDARES o parte de una Lista de
Actividades involucrada en procesos de PROYECTOS similares.
 Políticas relacionadas con la Planificación para la Asignación de actividades tanto de
manera formal como informal, procedimientos, guías y metodologías para el
Agendamiento de Actividades..
TIPS PARA EL EXÁMEN
Asuma que su organización ha reunido ACTIVOS DE PROCESOS y que usted como Gerente
de Proyectos tiene acceso a ellos.
TIPS PARA EL EXÁMEN
 Asuma que usted tiene PROCEDIMIENTOS ESTÁNDAR para planear y gerenciar un
PROYECTO y que serán usados por USTED….
 Los PAQUETES DE TRABAJO se descomponen en ACTIVIDADES que son los trabajos
necesarios para completar los Paquetes de Trabajo..Definir las actividades no siempre
se hace como un proceso independiente en el mundo real.
 La Guía del PMBOK señala que en el proceso DEFINIR ACTIVIDADES, los paquetes de
trabajo de la EDT se descomponen en ACTIVIDADES (Actividades de CRONOGRAMA) y
en el proceso SECUENCIAR LAS ACTIVIDADES, dichas actividades se secuencian para
crear el DIAGRAMA DE RED…
TÉCNICAS Y HERRAMIENTAS
É Ó
Los integrantes de los diferentes equipos de trabajo SUBDIVIDEN los PAQUETES DE
TRABAJO del proyecto en componentes mas pequeños y mas fáciles de manejar
denominados ACTIVIDADES.
TÉCNICAS Y HERRAMIENTAS
Ó
Es una ELABORACIÓN GRADUAL donde se planifica en detalle el trabajo que debe
desarrollarse en el CORTO PLAZO y el trabajo futuro se planifica a un nivel SUPERIOR de
la EDT….
Dependiendo de su ubicación en el CICLO DE VIDA DEL PROYECTO, el trabajo puede
establecerse en diferentes niveles de DETALLE…. Por ejemplo, durante la PLANIFICACIÓN
ESTRATÉGICA TEMPRANA donde la información está menos definida, los paquetes de
trabajo pueden descomponerse en niveles de HITOS,,,,
Conforme se conoce mas acerca de los Próximos EVENTOS en el corto plazo, dichos
elementos pueden llegar a descomponerse en ACTIVIDADES…
Tanto las plantillas como los atributos de las mismas son aportadas por la OFICINA DE
PROYECTOS (PMO). Las plantillas también pueden utilizarse para identificar HITOS
típicos e importantes del CRONOGRAMA…
TÉCNICAS Y HERRAMIENTAS
Es muchos casos se requiere el Juicio de EXPERTOS para verificar situaciones bien
difíciles de ESTIMAR en cuanto a la asignación de RECURSOS y de definición de TAREAS
para ejecutar un PAQUETE DE TRABAJO o cumplir con un HITO establecido por un
PATROCINADOR DEL PROYECTO….
SALIDAS
Incluye todas las actividades requeridas para la realización del PROYECTO…. La
ACTIVIDAD incluye el Identificador de la Actividad y una descripción del Alcance del
Trabajo para cada actividad en un grado suficiente de DETALLE para que los miembros del
EQUIPO DEL PROYECTO entiendan el trabajo a ser REQUERIDO para completar dicha
Actividad.
SALIDAS
Amplían la descripción de la ACTIVIDAD identificando los múltiples componentes
relacionados con cada una de ellas.
Los COMPONENTES de cada ACTIVIDAD evolucionan con el TIEMPO….
En las etapas iniciales estos atributos incluyen:
 Identificador de la Actividad
 Identificador de la EDT
 Nombre de la Actividad
Ya para la planificación de detalle pueden incluir:
 Códigos de la Actividad Descripción de la Actividad
 Actividades PREDECESORAS Actividades SUCESORAS
 Relaciones Lógicas Adelantos y Retrasos
 Requisitos de Recursos Fechas impuestas
 Restricciones y Supuestos Etc….
SALIDAS
Un HITO es un punto o EVENTO significativo dentro del PROYECTO….Una LISTA DE HITOS
identifica todos los Hitos o eventos relevantes a tener en cuenta e indica si éstos son
OBLIGATORIOS así como los EXIGIDOS POR CONTRATO u OPCIONALES y los basados en la
INFORMACIÓN HISTÓRICA,,,,
TIPS PARA EL EXÁMEN
La LÍNEA BASE DEL ALCANCE está compuesta por el WBS, el diccionario de la WBS y la
DEFINICIÓN DEL ALCANCE DEL TRABAJO y sirve como punto de partida para el
establecimiento de Tareas…
Los GERENTES DE PROYECTO gerencian los PAQUETES DE TRABAJO mientras que todo el
EQUIPO DEL PROYECTO ejecuta las TAREAS…
Mapa de Procesos para la DEFINICIÓN DE ACTIVIDADES
Ó
Puede ser necesario incluir ADELANTOS o RETRASOS entre las actividades para poder
sustentar un CRONOGRAMA…. La secuencia puede establecerse utilizando un
SOFTWARE para la GESTIÓN DE PROYECTOS o empleando técnicas manuales o
automáticas..
ENTRADAS
Ó
Identifica el MÉTODO DE AGENDAMIENTO de las Actividades y el tipo de herramienta a
ser usada para el PROYECTO, lo que permite establecer una GUÍA de cómo las actividades
van a ser SECUENCIADAS en el tiempo…..
Describen la SECUENCIA NECESARIA DE EVENTOS para determinar las relaciones de
SUCESIÓN y PREDECESIÓN…
A través de la identificación de la LISTA DE HITOS se pueden agendar FECHAS para
EVENTOS o actividades importantes así como para la entrega de PAQUETES DE TRABAJO
que pueden llegar a influir en el modo de SECUENCIAMIENTO de las ACTIVIDADES finales
establecidas en el PROYECTO…
ENTRADAS
Ó
El ENUNCIADO DEL ALCANCE DEL PROYECTO contiene una descripción del ALCANCE DEL
PRODUCTO el cual incluye las CARACTERÍSTICAS del producto que pueden afectar el
SECUENCIAMIENTO de las ACTIVIDADES (Ej : Layout de la Planta Física a ser
implementada o interfaces en el Desarrollo de SW)
Otra información importante son los ENTREGABLES del Proyecto, RESTRICCIONES o
SUPUESTOS que pueden también afectar el nivel de SECUENCIAMIENTO de las
ACTIVIDADES o TAREAS….
 Estándares de la Industria o Reglas Gubernamentales.
 Sistemas de Información para la Gestión de Proyectos (PMIS)
 Herramientas para la Programación del CRONOGRAMA
 Sistemas de AUTORIZACIÓN DEL TRABAJO de la Organización
ENTRADAS
Ó
Base de Conocimientos de la empresa utilizados para la Programación y Agendamiento
de Actividades.
Políticas relacionadas con el Agendamiento de Actividades tanto formales como
Informales.
Procedimientos, Guías y demás metodologías para la Planificación de ACTIVIDADES por
medio de la evaluación y desarrollo de RELACIONES LÓGICAS
Plantillas utilizadas para la preparación de REDES DE ACTIVIDADES DEL PROYECTO
Información de ATRIBUTOS de las ACTIVIDADES RELACIONADAS en plantillas, las cuales
pueden tener información descriptiva útil para lograr un buen secuenciamiento de las
actividades en el actual PROYECTO….
TÉCNICAS Y HERRAMIENTAS
É Ó
Técnica utilizada para el desarrollo de un MODELO DE AGENDAMIENTO y utilizado en el
MÉTODO DE LA RUTA CRÍTICA (CPM) para crear un DIAGRAMA DE RED DEL
CRONOGRAMA del PROYECTO que utiliza casillas o RECTÁNGULOS denominados NODOS
para representar las ACTIVIDADES
Dichas actividades se conectan por medio de FLECHAS que muestran sus RELACIONES
LÓGICAS. Dicha técnica se denomina ACTIVIDAD EN EL NODO (AON) y es el método
utilizado en la mayoría de los Paquetes de SW de GESTIÓN DE PROYECTOS (EJ: MS-
PROJECT 2010)
El método de DIAGRAMACIÓN POR PRECEDENCIA incluye 4 tipos de DEPENDENCIAS o
relaciones LÓGICAS:
 Final a Comienzo (FC)
 Final a Final (FF)
 Comienzo a Comienzo (CC)
 Comienzo a Final (CF)
Ejemplos de tipos de RELACIONES LÓGICAS entre las ACTIVIDADES DE UN PROYECTO
RELACIONES LÓGICAS DE DEPENDENCIA DIAGRAMA PROCESOS
FINAL – COMIENZO (FC): La Actividad A debe
ser completada para que la Actividad B pueda
iniciar.
FINAL – FINAL (FF) : La Actividad A debe finalizar
para que su sucesora (Actividad B) pueda
finalizar. Se usa cuando dos o mas TEAMS están
desarrollando algo y todas las actividades deben
finalizar al mismo tiempo.
COMIENZO – COMIENZO (CC) : Cuando la
Actividad A comienza, puede comenzar la
Actividad B. Se utiliza cuando varias actividades
pueden comenzar simultáneamente.
COMIENZO – FINAL (CF) : La Actividad A
comienza antes que la Actividad B finalice. Se
utiliza cuando un nuevo sistema debe comenzar
antes de que se apague o finalicen tareas en el
Sistema anterior (Relación huérfana)
A
B
A
B
A
B
A
B
TÉCNICAS Y HERRAMIENTAS
Ó
Las relaciones entre las ACTIVIDADES DE UN PROYECTO también pueden ser
caracterizadas por su nivel de DEPENDENCIA. Las DEPENDENCIAS pueden a su vez ser
caracterizadas por ciertos ATRIBUTOS: Obligatoria, Discrecional, Interna o Externa….
Las Dependencias pueden tener combinar solo 2 atributos al mismo tiempo y ser
Obligatorias-Internas o Externas o bien Discrecionales- Internas o Externas…
Son aquellas de naturaleza LEGAL o tienen un orden
CONTRACTUAL entre ellas…frecuentemente involucran limitaciones FÍSICAS como es el
caso de PROYECTOS DE CONSTRUCCIÓN en donde la implementación de la
infraestructura depende de la fundición inicial de sus bases , por ejemplo…
El EQUIPO DEL PROYECTO debe determinar cuáles de las DEPENDENCIAS son de
obligatorio cumplimiento durante el proceso de SECUENCIAMIENTO DE ACTIVIDADES.
Dichas relaciones de DEPENDENCIA no deben ser confundidas con algunas
RESTRICCIONES establecidas con las herramientas de PLANIFICACION..
TÉCNICAS Y HERRAMIENTAS
Ó
Son algunas veces referidas como de LÓGICA
preferencial (preferida) o ligera… Las Dependencias Discrecionales son establecidas
basadas en el conocimiento de MEJORES PRÁCTICAS para un área particular de
APLICACIÓN o para aspectos NO USUALES del proyecto donde se requiere de una
SECUENCIA ESPECÍFICA….
Las DEPENDENCIAS DISCRECIONALES deberán ser documentadas en detalle puesto que
pueden ocasionar VALORES o relaciones fluctuantes que pueden llegar a limitar
seriamente las opciones de AGENDAMIENTO o PROGRAMACION DE ACTIVIDADES
Cuando se utilizan TÉCNICAS DE SEGUIMIENTO RÁPIDO (Fast-Track) las actividades que
están relacionadas por DEPENDENCIAS DISCRECIONALES deben ser revisadas y ajustadas
de acuerdo al tipo de acción a emprender para mejorar el DESEMPEÑO DEL PROYECTO.
El EQUIPO DEL PROYECTO será el encargado de revisar cuáles DEPENDENCIAS son
DISCRECIONALES durante el proceso de secuenciamiento de ACTIVIDADES.
TÉCNICAS Y HERRAMIENTAS
Ó
Son aquellas que involucran ACTIVIDADES DEL PROYECTO
con otras actividades no incluidas en la Planificación del Proyecto… corresponden a
actividades que NO SON CONTROLADAS por el EQUIPO DEL PROYECTO..
Ej : El mejoramiento del BACKBONE DE UNA UNIVERSIDAD puede depender de
actividades de un PROVEEDOR externo que tiene que entregar SERVIDORES y EQUIPOS
DE NETWORKING….mas su instalación y escenarios de pruebas…
DEPENDENCIA INTERNA : Involucra una relación de PRECEDENCIA entre las actividades
del PROYECTO y sí son del control del EQUIPO DEL PROYECTO…
Ej : Un equipo no puede ser probado hasta que haya sido terminado de ensamblar en
su totalidad. En este caso es una relación de DEPENDENCIA INTERNA-OBLIGATORIA…
TÉCNICAS Y HERRAMIENTAS
á
El TEAM PROJECT define las diferentes relaciones de DEPENDENCIA para estimar qué
ACTIVIDADES requieren se ADELANTADAS y ATRAZADAS y con ello hacer una precisión en
las RELACIONES LÓGICAS entre ellas…
SALIDAS
Son una REPRESENTACIÓN ESQUEMÁTICA de las ACTIVIDADES DEL CRONOGRAMA DEL
PROYECTO y de sus RELACIONES LÓGICAS (Dependencias)….
La ELABORACIÓN puede hacerse de manera MANUAL o mediante la utilización de un SW
de GESTIÓN DE PROYECTOS….Es un término genérico para referirse al PERT (Program
Evaluation and Review Technique), al CPM (Critical Path Method), al ADM (Arrow
Diagramming Method) y al PCM (Precedence Diagramming Method)…
É Á Ó Ó
Es una modificación al método de Dibujo de Diagrama de Red… es una técnica de
SIMULACIÓN POR COMPUTADORA que permite establecer CICLOS entre actividades. SE
presenta en casos donde se tiene una ACTIVIDAD para diseñar un componente y luego
probarlo.
Después de probarlo quizás se necesite o NO rediseñarlo (GERT)….
Un Diagrama de Red para generar el CRONOGRAMA DEL PROYECTO
SALIDAS
Ó
 Listas de Actividades
 Atributos de la Actividad
 Listado de HITOS
 Registro de Riesgos
TIPS PARA EL EXÁMEN
En el exámen algunos Diagramas de Red aparecerán dibujados para responder preguntas
sobre ellas…. En otras ocasiones usted deberá DIBUJAR EL DIAGRAMA DE RED; en este
caso, despúes de dibujado téngalo siempre a mano pues al menos otra pregunta será
sobre el mismo Diagrama
Son al menos de 6 a 10 preguntas sobre este ítem,,,debe practicar mucho…
Mapa de Procesos para la SECUENCIA DE ACTIVIDADES DE UN PROYECTO
Ú
Es indispensable conocer CUÁNDO LOS RECURSOS SE REQUIEREN para el PROYECTO y
CUÁNDO ESTÁN DISPONIBLES…
Este proceso está estrechamente coordinado con el proceso ESTIMAR LOS COSTOS…
TIPS PARA EL EXÁMEN
Los siguientes PROCESOS de la GESTIÓN DE TIEMPO (ESTIMAR LOS RECURSOS DE LAS
ACTIVIDADES y ESTIMAR LA DURACIÓN DE LAS ACTIVIDADES) y el PROCESO ESTIMAR
COSTOS involucran ESTIMACIONES.
Para el Examen debe tenerse en cuenta lo siguiente:
 La ESTIMACIÓN debe basarse en una EDT para así mejorar la PRECISIÓN
 Siempre que sea posible, la ESTIMACIÓN la debe llevar a cabo únicamente la persona o
el grupo de trabajo quienes harán el TRABAJO (Mejora la Precisión)
 La información HISTÓRICA de proyectos anteriores (ACTIVOS DE LOS PROCESOS) es
CLAVE para mejorar los ESTIMADOS…
Í
 Las RESTRICCIONES DE PROYECTO deben gestionarse en concordancia con la LÍNEA
BASE respectiva.
 Los ESTIMADOS son mas PRECISOS si se estiman COMPONENTES DE TRABAJO de
menor TAMAÑO….
TIPS PARA EL EXÁMEN
í
ó
 El GERENTE DE PROYECTOS debe RECALCULAR PERIÓDICAMENTE la ESTIMACIÓN hasta
la CONCLUSIÓN (ETC) DEL PROYECTO con el propósito de asegurarse de que haya
TIEMPO, PRESUPUESTO, RECURSOS, etc….y que éstos sean ADECUADOS AL PROYECTO,,
 Los PLANES deben revisarse durante la CONCLUSIÓN DEL TRABAJO conforme vayan
siendo NECESARIOS y reflejar los CAMBIOS APROBADOS…
 Establecer los PROCESOS que permitan crear el ESTIMADO mas PRECISO posible…
á ó Á
Ó
 El GERENTE DE PROYECTOS DEBE CUMPLIR con cualquier estimado acordado de
antemano.
TIPS PARA EL EXÁMEN
 Los ESTIMADOS pueden REDUCIRSE si se reducen o eliminan los RIESGOS DEL
PROYECTO..
ENTRADAS
Ó
Identifica el NIVEL DE PRECISIÓN y las Unidades de Medida de los RECURSOS que serán
ESTIMADOS….
Permite identificar las ACTIVIDADES que necesitarán RECURSOS….
ENTRADAS
Los ATRIBUTOS DE LAS ACTIVIDADES proveen la información básica necesaria para hacer
una buena ESTIMACIÓN DE LOS RECURSOS
Información sobre los RECURSOS (Personas, Equipos, Material, Información…)
potencialmente disponibles durante la EJECUCIÓN DE LAS ACTIVIDADES PLANIFICADAS
(RECURSOS, COMPRAS) permite ESTIMAR la UTILIZACIÓN y la DISPONIBILIDAD así como
las HABILIDADES y CAPACIDADES de los RECURSOS….
Este conocimiento abarca la consideración de ATRIBUTOS tales como la EXPERIENCIA y/o
el nivel de HABILIDAD de los Recursos así como las diferentes UBICACIONES
GEOGRÁFICAS de las que provienen y su DISPONIBILIDAD para el PROYECTO EN CUESTION
Los EVENTOS de RIESGO pueden IMPACTAR la selección de RECURSOS y su
DISPONIBILIDAD…
ENTRADAS
Ó
Los COSTOS DE LOS RECURSOS podrían llegar a impactar fuertemente en el proceso de
SELECCIÓN DE RECURSOS para las ACTIVIDADES a analizar…
Disponibilidad de Recursos
Localización de los RECURSOS
Capacidades Desarrolladas por los RECURSOS
Ó
Políticas y procedimientos relativos a los RECURSOS HUMANOS
Políticas y procedimientos relacionados con el ALQUILER y la ADQUISICIÓN DE
SUMINISTROS Y EQUIPOS.
Información HISTÓRICA acerca de los TIPOS de RECURSOS utilizados….
TÉCNICAS Y HERRAMIENTAS
Se requiere del JUICIO de un EXPERTO para evaluar las ENTRADAS a este PROCESO
relacionadas con los RECURSOS…. Cualquier grupo o persona con conocimientos
especializados en PLANIFICACIÓN y ESTIMACIÓN DE RECURSOS puede proporcionar dicha
EXPERIENCIA….
Á
Muchas actividades del CRONOGRAMA cuentan con MÉTODOS ALTERNATIVOS de
REALIZACIÓN al igual de dependerán de las HABILIDADES de los Gerentes, Líderes y
miembros en general del PROYECTO…
Ó
Indices de PRODUCCIÓN ACTUALIZADOS y los COSTOS UNITARIOS DE LOS RECURSOS para
una gran variedad de INDUSTRIAS, materiales y Equipos….
TÉCNICAS Y HERRAMIENTAS
Ó
Cuando una ACTIVIDAD no puede estimarse con un GRADO RAZONABLE DE CONFIANZA,
el trabajo de esta Actividad se DESCOMPONE a un nivel MAYOR DE DETALLE.
Ó
Ayuda a PLANIFICAR, ORGANIZAR y GESTIONAR los GRUPOS DE RECURSOS y desarrollar
ESTIMADOS de los mismos….. En función de la COMPLEJIDAD DEL SW pueden definirse
las EDR (RBS), su disponibilidad y sus COSTOS así como diversos CALENDARIOS para
ayudar en la OPTIMIZACIÓN DEL USO DE RECURSOS
SALIDAS
Identifica los TIPOS y la CANTIDAD de RECURSOS necesarios para cada ACTIVIDAD de un
PAQUETE DE TRABAJO…. Estos requisitos pueden sumarse para determinar los
RECURSOS ESTIMADOS para cada Paquete….
Es un documento que captura y ORGANIZA los RECURSOS DEL PROYECTO por CATEGORÍA
y TIPO….
 Lista de Actividades
 Atributos de la Actividad
 Calendario de Recursos
Ó
Í
La ESTIMACIÓN DE LA DURACIÓN DE LAS ACTIVIDADES utiliza información sobre el
ALCANCE DEL TRABAJO de la ACTIVIDAD, los tipos de recursos necesarios, las cantidades
estimadas de los mismos y sus CALENDARIOS DE UTILIZACIÓN…
Ó
Ó
ú
ó á
En el proceso se requiere que se ESTIME la CANTIDAD DE ESFUERZO DE TRABAJO
requerido y la CANTIDAD DE RECURSOS para completar la ACTIVIDAD….Se determina
entonces la CANTIDAD DE PERÍODOS DE TRABAJO (Duración de la ACTIVIDAD)
NECESARIOS para completar la Actividad..
Se documentan todos los datos y SUPUESTOS que respaldan el ESTIMADO DE LA
DURACIÓN para cada estimado de cada ACTIVIDAD,,,
El Rol del GERENTE DE PROYECTOS en las ESTIMACIONES es:
 Proporciona al TEAM PROJECT la suficiente información para realizar la ESTIMACIÓN
de cada ACTIVIDAD..
 Dejar que aquellos que realizan la ESTIMACION sepan qué tan REFINADAS deben ser
sus ESTIMACIONES,,,,,
Ó
El Rol del GERENTE DE PROYECTOS en las ESTIMACIONES es:
 Completar una VALIDACIÓN de la sensatez de los ESTIMADOS….
 Prevenir los “colchones” de los ESTIMADOS.
 Formular una RESERVA…
 Asegurar que los supuestos hechos durante las ESTIMACIONES se registren para una
REVISIÓN POSTERIOR…
ENTRADAS
Ó
Define el MÉTODO usado y el nivel de EXACTITUD junto con otros criterios requeridos
para ESTIMAR la DURACIÓN DE LAS ACTIVIDADES durante el CICLO DE VIDA DEL
PROYECTO…
ENTRADAS
Listado de ACTIVIDADES requeridas para la ESTIMACIÓN de la DURACIÓN de las mismas.
Listado de datos primarios para poder efectuar el CÁLCULO de las ESTIMACIONES de
DURACIÓN de las ACTIVIDADES….
Tendrán un efecto sobre la DURACIÓN de las ACTIVIDADES puesto que los RECURSOS
asignados a cada Actividad y la disponibilidad de los mismos influirán de manera
significativa en la DURACIÓN de la mayoría de las ACTIVIDADES….
Desarrollado como parte del proceso ESTIMAR LOS RECURSOS DE LAS ACTIVIDADES,
puede abarcar el TIPO de RECURSOS HUMANOS, su DISPONIBILIDAD y su CAPACIDAD.
También se consideran, si corresponde, el Tipo, la Cantidad, la Disponibilidad y la
Capacidad tanto de los EQUIPOS como de los RECURSOS MATERIALES que pueden influir
significativamente en la DURACIÓN DE LAS ACTIVIDADES del CRONOGRAMA….
ENTRADAS
Ó
Las RESTRICCIONES y SUPUESTOS de la DECLARACIÓN DEL ALCANCE del Proyecto se
tienen en cuenta al ESTIMAR la Duración de las Actividades.
- Condiciones Existentes
- Disponibilidad de la Información
- Frecuencia de los períodos de presentación de los INFORMES.
 Bases de Datos de los ESTIMADOS de la duración y otros datos de REFERENCIA
 Métricas de PRODUCTIVIDAD
 Información Comercial Publicada
Ó
 Información Histórica relativa a la DURACIÓN de Actividades similares.
 Calendario del PROYECTO
 Metodología de PLANIFICACIÓN
 LECCIONES APRENDIDAS
TÉCNICAS Y HERRAMIENTAS
El JUICIO DE EXPERTOS, guiado por la información histórica, puede establecer una guía
para el ESTIMADO de la Actividades críticas así como un cálculo de la DURACIÓN
recomendada procedente de proyectos similares o de Capacidades del TEAM PROJECT.
Ó Á
Utiliza PARÁMETROS de un Proyecto similar anterior tales como la DURACIÓN, el
PRESUPUESTO asignado, el TAMAÑO, la CARGA y la COMPLEJIDAD como base para la
ESTIMACIÓN de los mismos parámetros o medidas para un PROYECTO FUTURO
Ó É
Utiliza una RELACIÓN ESTADÍSTICA entre los datos Históricos y otras variables para
calcular una ESTIMACIÓN de parámetros de una ACTIVIDAD tales como COSTOS,
PRESUPUESTO o DURACIÓN..
El objetivo fundamental es lograr niveles mas ALTOS de EXACTITUD….
TÉCNICAS Y HERRAMIENTAS
Ó
La PRECISIÓN de los ESTIMADOS DE LA DURACIÓN DE LA ACTIVIDAD puede mejorarse
tomando en consideración el grado de INCERTIDUMBRE y de RIESGO de la Estimación.
Dicho concepto se originó con la técnica PERT (Técnica para la Revisión y Evaluación de
PROGRAMAS)…. El Método PERT utiliza TRES estimados para definir un RANGO
aproximado de DURACIÓN de una Actividad:
 MAS PROBABLE (tM) : Es la duración de la Actividad en función de los recursos que
probablemente se asignarán, de su PRODUCTIVIDAD, de las expectativas realistas de
Disponibilidad para la Actividad, de las dependencias de otros participantes y de las
Interrupciones….
 OPTIMISTA (tO) : La Duración de la Actividad está basada en el Análisis del MEJOR
ESCENARIO posible para esa Actividad.
 PESIMISTA (tP) : La Duración de la Actividad está basada en el Análisis del PEOR
ESCENARIO posible para esa Actividad.
TÉCNICAS Y HERRAMIENTAS
Ó
El ANÁLISIS según el Método PERT calcula una DURACIÓN ESPERADA (tE) de la
ACTIVIDAD utilizando un PROMEDIO de estas tres ESTIMACIONES :
tE = (tO + 4tM + tP)/6
TIPS PARA EL EXÁMEN
Se deben MEMORIZAR estas FÓRMULAS y saber que pueden usarse tanto para los
ESTIMADOS DE TIEMPO como para los de los COSTOS….
(tO + 4tM + tP)/6 (Duración ESPERADA de la Actividad)
(tP + tO)/6 (Duración Estándar de la Actividad)
[(tP + tO)/6]2 (VARIANZA de la Actividad) σ2
TÉCNICAS Y HERRAMIENTAS
Á
Los ESTIMADOS DE LA DURACIÓN pueden incluir RESERVAS para temas de
CONTINGENCIAS (denominadas a veces Reservas de Tiempo o “colchones”) en el
CRONOGRAMA GLOBAL DEL PROYECTO para tener en cuenta la INCERTIDUMBRE del
Cronograma….
Exiten DOS tipos de RESERVAS:
A) RESERVA DE LA CONTINGENCIA : Usada para los “DESCONOCIDOS – CONOCIDOS” y
son controlados por el PROJECT MANAGER…
B) RESERVA GERENCIAL : Usada para los “DESCONOCIDOS – DESCONOCIDOS” los
cuales son controlados por la GERENCIA…
TIPS PARA EL EXÁMEN
En el Examen es normal que se de el VALOR DE LA DESVIACIÓN ESTÁNDAR para los
cálculos,,,sino es así, utilice las fórmulas dadas…
SALIDAS
Ó
Los estimados de la DURACIÓN DE LAS ACTIVIDADES son VALORACIONES CUANTITATIVAS
de la cantidad probable de PERÍODOS DE TRABAJO que se necesitan para COMPLETAR
UNA ACTIVIDAD…. La DURACIÓN DE UNA TAREA no es lo mismo que el ESFUERZO DEL
TRABAJO…
Es el número total de horas-labor que se
necesita para completar una ACTIVIDAD. (Personas-hora)
Ó Es el Número de PERÍODOS DE TRABAJO que se necesitan
para COMPLETAR UNA ACTIVIDAD…
 Atributos de la ACTIVIDAD
 SUPUESTOS hechos durante el Desarrollo del ESTIMADO de la DURACIÓN de las
ACTIVIDADES como los NIVELES DE HABILIDAD (CAPACIDAD) y DISPONIBILIDAD….
Mapa de Procesos de ESTIMACIÓN DE RECURSOS DE LAS ACTIVIDADES
Á
La Información normalmente se digita utilizando un SOFTWARE DE PROGRAMACIÓN DE
TIEMPOS para que el GERENTE DE PROYECTOS pueda analizar el RESULTADO de TODO EL
TRABAJO y analizar el RESULTADO de PROGRAMAR TODAS LAS ACTIVIDADES…
Este proceso es ITERATIVO y continuamente se MODIFICA con base en nuevos ejercicios de
PLANEACIÓN y algunas veces con CONTROL INTEGRADO DE CAMBIOS… Una vez se completan EL
DIAGRAMA DE RED y los ESTIMADOS DE DURACIÓN DE LAS ACTIVIDADES, es tiempo de poner la
información en un CRONOGRAMA….
á
Para el desarrollo de un CRONOGRAMA se necesita tener :
 Un entendimiento del TRABAJO requerido en el PROYECTO incluyendo los SUPUESTOS, HITOS y
RESTRICCIONES del Proyecto (ENUNCIADO DEL ALCANCE DEL PROYECTO)
 Actividades Definidas (Listado de Actividades)..
 El ORDEN de cómo se realizará el TRABAJO (DIAGRAMA DE RED)
 Un estimado de la DURACIÓN de cada ACTIVIDAD (ESTIMADOS DE LA DURACIÓN DE
ACTIVIDADES)
 Estimado de los RECURSOS necesarios (CALENDARIO DE LOS RECURSOS)
 CALENDARIO DE LA EMPRESA (Calendario Laboral)
 Trabajar con las PRIORIDADES de los STAKEHOLDERS.
 Buscar formas ALTERNATIVAS para completar el TRABAJO.
 Buscar posibles IMPACTOS en otros PROYECTOS.
 Reunirse con los GERENTES para negociar la DISPONIBILIDAD DE RECURSOS.
 Aplicar ADELANTOS y RETRASOS en el CRONOGRAMA.
 Comprimir el Cronograma por medio de la COMPRESIÓN, EJECUCIÓN RÁPIDA y RE-
ESTIMACIÓN.
 Ajustar los componentes del PLAN PARA LA GERENCIA DEL PROYECTO como sea
necesario ( Ej: cambiar la EDT debido a una planificación de la respuesta a los
riesgos)..
 Ingresar los datos en una HERRAMIENTA DE CRONOGRAMA (SW para la GERENCIA DE
PROYECTOS) y realizar los cálculos para determinar el CRONOGRAMA ÓPTIMO….
 Simular el proyecto utilizando el ANÁLISIS MONTE-CARLO para determinar la
probabilidad de completar el PROYECTO según el CRONOGRAMA.
 Nivelar los RECURSOS si es necesario…
 SOCIALIZAR EL CRONOGRAMA para establecer una versión FINAL
 Hacer reuniones y conversaciones para ganar el apoyo de los INTERESADOS y la
aprobación FORMAL de la GERENCIA DEL CRONOGRAMA….
ENTRADAS
Ó
Identifica el Método y Herramientas utilizados para el AGENDAMIENTO de las
ACTIVIDADES usado para crear el CRONOGRAMA y la forma de calcularlo…
Identifica las ACTIVIDADES que serán incluidas en Modelo de CRONOGRAMA a utilizar..
Tendrán un efecto sobre la DURACIÓN de las ACTIVIDADES puesto que los RECURSOS
asignados a cada Actividad y la disponibilidad de los mismos influirán de manera
significativa en la DURACIÓN de la mayoría de las ACTIVIDADES….
Técnica utilizada para ayudar a generar el CRONOGRAMA del Proyecto en donde se
analizan las RELACIONES LÓGICAS entre las ACTIVIDADES (PREDECESORAS y SUCESORAS)
lo cual va a reforzar el nivel de SECUENCIAMIENTO de las mismas y la forma de
asignación de los RECURSOS necesarios para el cumplimiento del TRABAJO DEL
PROYECTO..
ENTRADAS
Identifican los Tipos y Cantidades de RECURSOS requeridos para cada ACTIVIDAD y con
ello conformar adecuadamente el CRONOGRAMA…
Define la DISPONIBILIDAD de los recursos durante el CALENDARIO del PROYECTO…
Ó Ó
Establece una VALORACIÓN CUANTITATIVA sobre el número de PERÍODOS DE TRABAJO
requeridos para completar una ACTIVIDAD ..
Ó
Contiene RESTRICCIONES y SUPUESTOS que pueden causar un IMPACTO directo en el
CRONOGRAMA del PROYECTO.
Provee todos los detalles de los RIESGOS identificados y sus características que pueden
llegar a afectar directamente el CRONOGRAMA..
ENTRADAS
Ó
Especifica cuáles de los RECURSOS serán asignados para cada ACTIVIDAD,,,,se establecen
niveles de RESPONSABILIDAD…
Provee los detalles de cuáles de los ANÁLISIS DE RECURSOS y REPORTES DE LA
ORGANIZACIÓN serán realizados…
 Estándares.
 Canales de Comunicación.
 Herramientas de AGENDAMIENTO utilizadas para el desarrollo del modelo de
CRONOGRAMA..
Ó
 Metodología de AGENDAMIENTO.
 CALENDARIO del PROYECTO..
Proyecto
Implementación de
Software
Personal Equipos
Equipo de Gestión
Equipo de
Desarrollo
Servidores Computadores
Técnico de sistemas
(TS)
Analista
programador (AP)
Servidor Desarrollo
(SD)
Servidor Pruebas
(SP)
Servidor Producción
(SPd)
Jefe de proyecto
(JP)
Coordinadores del
proyecto (CP)
Analista comercial
(AC)
Ofimático
(OF)
Analista funcional
(AF)
Operador
(OP)
Ejemplo de una ESTRUCTURA DE DESGLOSE DE RECURSOS (RBS)
TÉCNICAS Y HERRAMIENTAS
Á
Técnica utilizada para GENERAR EL MODELO DEL CRONOGRAMA DEL PROYECTO….Emplea
diversas técnicas ANALÍTICAS como el MÉTODO DE LA RUTA CRÍTICA, el MÉTODO DE LA
CADENA CRÍTICA, el Análisis “ Qué pasa si…?” y la NIVELACIÓN DE RECURSOS para
calcular las FECHAS DE INICIO y FINALIZACIÓN TEMPRANAS y TARDÍAS para las partes NO
completadas de las ACTIVIDADES DEL PROYECTO….
É Í
é Ó Í
Ó é
>>> La RUTA CRÍTICA ES LA SECUENCIA DE ACTIVIDADES QUE REPRESENTA EL CAMINO
MAS LARGO A TRAVÉS DE LA RED DEL CRONOGRAMA DEL PROYECTO
La FLEXIBILIDAD del Cronograma se mide por la diferencia POSITIVA entre las fechas
TEMPRANAS y TARDÍAS lo cual se conoce como
Ejemplo del Análisis de RED LÓGICA a través del MÉTODO DE RUTA CRÍTICA
TÉCNICAS Y HERRAMIENTAS
É Í
 Las RUTAS CRÍTICAS tienen una HOLGURA igual a CERO o NEGATIVA y las Actividades
del CRONOGRAMA en una Ruta Crítica reciben el nombre de ACTIVIDADES CRÍTICAS…
 Las REDES pueden tener varias rutas CASI CRÍTICAS…
 Una vez que se ha calculado la HOLGURA TOTAL de un cambio de RED, entonces
puede determinarse la HOLGURA LIBRE que es la cantidad de tiempo que una
Actividad puede RETRASARSE dentro de un CAMINO DE RED sin demorar la FECHA DE
INICIO TEMPRANA de cualquier ACTIVIDAD SUCESORA inmediata dentro de dicho
camino de RED…
ES
LS
EF
LF
NOMBRE DE LA ACTIVIDAD
HOLGURA ESTIMADA
DURACION
HOLGURA TOTAL
TÉCNICAS Y HERRAMIENTAS
É Í
 ES (Early Start) : Lo mas TEMPRANO que puede EMPEZAR una TAREA.
 LS (Late Start) : Es lo mas TARDE que una TAREA puede EMPEZAR.
 EF (Early Finish) : Es lo mas TEMPRANO que una TAREA puede FINALIZAR.
 LF (Late Finish) : Es lo mas TARDE que una TAREA puede FINALIZAR.
 TOTAL FLOAT : Tiempo que una ACTIVIDAD puede ATRASARSE sin que se atrase el
PROYECTO.
 FREE FLOAT : Es el tiempo que una ACTIVIDAD puede ATRASARSE sin atrazar el ES
de cualquier ACTIVIDAD SUCESORA….
 PROJECT FLOAT : Cantidad de tiempo que un PROYECTO puede ATRASARSE sin
afectar la ENTREGA FINAL al CLIENTE….
TIPS PARA EL EXÁMEN
 El ES para la primera actividad siempre es CERO (0)..
 El EF para todas las actividades es ES + DURACIÓN
 El EF para la Actividad ACTUAL es la ES para cada ACTIVIDAD SUCESORA
 Si existen múltiples ACTIVIDADES PREDECESORAS para una sola SUCESORA, el MAYOR
EF será el ES siguiente.
TIPS PARA EL EXÁMEN
 El EF para todas las actividades es ES + DURACIÓN
 El LF de la última ACTIVIDAD en un DIAGRAMA DE RED es siempre igual al EF de la
última ACTIVIDAD.
 El LS de todas las ACTIVIDADES es LF – DURACIÓN.
 El LS de la ACTIVIDAD ACTUAL es igual al LF de las Actividades o ACTIVIDADES
PREDECESORAS…
 Si existen múltiples ACTIVIDADES SUCESORAS para una sola PREDECESORA, el MENOR
LS será el LF anterior…
 El TOTAL FLOAT es igual al LF – EF o también LS - EF
 El FREE FLOAT es igual a la ES SUCESORA – EF PREDECESORA
Tener en cuenta que el CAMINO DE CONVERGENCIA es en donde DOS PREDECESORAS se
intersectan con una ÚNICA TAREA SUCESORA.
LS (Late Start) y ES (Early Start) siempre serán IGUALES para la primera y última TAREA del
DIAGRAMA DE RED…
Para el EXAMen DEBE manejar el concepto de FLOAT (HOLGURA) ….
TÉCNICAS Y HERRAMIENTAS
É Í
é Á
.
Inicialmente, el DIAGRAMA DE RED del Cronograma del Proyecto se elabora mediante los
ESTIMADOS de la DURACIÓN con las DEPENDENCIAS requeridas y las RESTRICCIONES
definidas como ENTREGAS….
Entonces se CALCULA LA RUTA CRÍTICA… Una vez se identifica la RUTA CRÍTICA se ingresa
la DISPONIBILIDAD DE RECURSOS y se determina el RESULTADO DEL CRONOGRAMA con
recursos LIMITADOS…. A menudo, el CRONOGRAMA RESULTANTE presenta una RUTA
CRÍTICA MODIFICADA..
Ó
Técnica de ANÁLISIS DE LA RED DEL CRONOGRAMA que se aplica a un CRONOGRAMA
QUE YA HAYA SIDO ANALIZADO por medio del Método de la RUTA CRÍTICA….
Ejemplos del MÉTODO DE CADENA Y RUTA CRÍTICA
TÉCNICAS Y HERRAMIENTAS
É Ó
La NIVELACIÓN DE RECURSOS puede utilizarse cuando los recursos COMPARTIDOS o
críticos necesarios SOLO están DISPONIBLES en ciertos momentos o en cantidades
LIMITADAS o para mantener la Utilización de Recursos a un nivel CONSTANTE….
Ó Í
É
Á Á É
Es una técnica de ANÁLISIS de la pregunta “Qué pasa si se produce la SITUACIÓN
representada por el ESCENARIO X?? …. SE realiza un ANÁLISIS de la RED DEL
CRONOGRAMA usando el mismo para CALCULAR LOS DIFERENTES ESCENARIOS….
Los resultados pueden usarse para EVALUAR LA VIABILIDAD DEL CRONOGRAMA bajo
condiciones ADVERSAS y para preparar PLANES DE CONTIGENCIA y RESPUESTA para
superar o MITIGAR EL IMPACTO de situaciones INESPERADAS….
Nivelación de Recursos en un PROYECTO
TÉCNICAS Y HERRAMIENTAS
Á
Técnica que utiliza un SOFTWARE INFORMÁTICO para simular el RESULTADO DE UN
PROYECTO basado en las estimaciones de TRES VALORES (Optimista, Pesimista y MAS
PROBABLE) para cada ACTIVIDAD y el DIAGRAMA DE RED
 Probabilidad de CONCLUIR EL PROYECTO en un día específico.
 Probabilidad de CONCLUIR EL PROYECTO para cualquier CANTIDAD específica de
COSTOS.
 Probabilidad de que cualquier ACTIVIDAD REALMENTE esté en la RUTA CRÍTICA.
 Riesgos generales del PROYECTO
El ANÁLISIS MONTE CARLO es otra manera de reunir los DETALLES de una ESTIMACIÓN
POR TRES VALORES en un ESTIMADO DEL PROYECTO….es MAS PRECISO que otros
Métodos ya que SIMULA los DETALLES REALES del Proyecto y calcula su PROBABILIDAD..
El ANÁLISIS MONTE CARLO ayuda a tratar con la CONVERGENCIA DE LAS RUTAS la cual es
un lugar en el DIAGRAMA DE RED donde convergen múltiples RUTAS EN UNA o MAS
ACTIVIDADES agregando RIESGOS al PROYECTO…. (Análisis Cuantitativo de Riesgos)
TÉCNICAS Y HERRAMIENTAS
Ó
Es un refinamiento aplicado durante el ANÁLISIS DE LA RED para desarrollar un
CRONOGRAMA VIABLE a través de un ajuste a las Fechas de inicio de las Actividades
SUCESORAS….
Ó
Reduce el CALENDARIO DEL PROYECTO sin modificar el ALCANCE del mismo para cumplir
con las RESTRICCIONES DEL CRONOGRAMA , las FECHAS IMPUESTAS (Hitos, Controles,
Disponibilidad de Recursos, etc) u otros OBJETIVOS ya establecidos…
Técnica en la cual se analizan las concesiones entre COSTO y
CRONOGRAMA para determinar cómo obtener la MAYOR COMPRESIÓN con el menor
incremento del COSTO…
Ej: Aprobación de horas suplementarias , aporte de RECURSOS ADICIONALES , PAGO
adicional para acelerar la entrega de las Actividades en RUTA CRÍTICA, etc…
TÉCNICAS Y HERRAMIENTAS
é Ó Í
é ó
La COMPRESIÓN NO siempre resulta una ALTERNATIVA VIABLE y puede ocasionar un
incremento en el RIESGO o COSTO del Proyecto..
Técnica de COMPRESION en la cual las fases o ACTIVIDADES que
normalmente se realizarían en forma SECUENCIAL, se realizan en PARALELO…
Ej: Construcción de los cimientos de un Edificio antes de realizar todos los PLANOS
arquitectónicos…
La técnica de FAST TRACKING puede dar como resultado un REPROCESO o un AUMENTO
DEL RIESGO DEL PROYECTO…
Ó
TÉCNICAS Y HERRAMIENTAS
Ó
Herramientas AUTOMATIZADAS de PLANIFICACIÓN las cuales aceleran el PROCESO DE
PLANIFICACIÓN DEL CRONOGRAMA generando fechas de INICIO y FINALIZACIÓN
basadas en las entradas de ACTIVIDADES, los DIAGRAMAS DE RED, los RECURSOS y las
DURACIONES de las mismas….
SALIDAS
Corresponde a TODA LA INFORMACIÓN obtenida hasta ahora y debe contener como
mínimo las FECHAS DE INICIO y FINALIZACIÓN programadas para cada ACTIVIDAD…
El CRONOGRAMA resultante de este ejercicio deberá estar APROBADO por los
STAKEHOLDERs respectivos ANTES de aprobar el PLAN DEL PROYECTO….
Se puede representar en forma de TABLA o mediante gráficas (Diagrama de GANNT)
SALIDAS
Formatos de Representación Gráfica :
Son similares a los Diagramas de Barras pero SOLO
identifican el INICIO o la FINALIZACIÓN programada de los PRINCIPALES ENTREGABLES
y las INTERFACES externas CLAVES…..
Son diagramas representados mediante BARRAS las
cuales representan las ACTIVIDADES en donde se muestran las FECHAS de INICIO y
FINALIZACIÓN de las Actividades así como las DURACIONES esperadas…
Además de la información sobre las
FECHAS de las Actividades se muestran las RELACIONES LÓGICAS de PRECEDENCIA
entre cada actividad así como sus relaciones de DEPENDENCIA….<Grafos – Modelos
de simulación>
Í
Es la REPRESENTACIÓN ESPECÍFICA del CRONOGRAMA DEL PROYECTO ACEPTADA
SALIDAS
Í
La LÍNEA BASE DEL CRONOGRAMA incluye las FECHAS de INICIO y FINALIZACIÓN de las
ACTIVIDADES, sus relaciones, DURACIÓN y Recursos Asignados para garantizar la
Ejecución de dicha ACTIVIDAD….
SALIDAS
 Requisitos de RECURSOS por período de TIEMPO a menudo presentados en un
formato de HISTOGRAMA DE RECURSOS….
 CRONOGRAMAS ALTERNOS que representan eventos tales como escenarios de MEJOR
o PEOR ESCENARIO sin NIVELACIÓN DE RECURSOS con o sin fechas IMPUESTAS…
 PLANIFICACIÓN DE LAS RESERVAS para efectos de ejecutar PLANES DE
CONTINGENCIA..
También se pueden incluir elementos como HISTOGRAMAS DE RECURSOS, Proyecciones
de FLUJO DE CAJA y cronogramas de PEDIDOS Y ENTREGAS…
Identifica los días de TRABAJO disponibles y sus cambios para la ejecución requerida en
las ACTIVIDADES agendadas para el PROYECTO…. El MODELO DE CRONOGRAMA podría
requerir mas de un Calendario de Proyecto para ubicar diferentes Períodos de Trabajo
para las ACTIVIDADES establecidas….
SALIDAS
Ó Ó
 Línea Base para el CRONOGRAMA..
 PLAN para la GESTIÓN DEL CRONOGRAMA..
Ó
SE podrían utilizar la Técnicas de
NIVELACIÓN DE RECURSOS para hacer una Actualización (Update) al Plan de
Requerimientos de Recursos para ciertas ACTIVIDADES CRÍTICAS….
Los atributos de las ACTIVIDADES también pueden ser
actualizadas dentro de los Procesos de Revisión de Recursos y DESARROLLO DEL
CRONOGRAMA…
Se pueden incluir diferentes TIPOS de CALENDARIO DE PROYECTO,
Calendarios de Recursos y aplicar técnicas de COMPRESIÓN (Crashing, Fast-tracking, etc)
que requieran la utilización de diferentes Calendarios para verificar ALTERNATIVAS….
SALIDAS
Ó
Es necesario verificar y actualizar ciertos RIESGOS que puedan
presentarse dentro de los procesos de ADECUACIÓN del CRONOGRAMA o de
valoraciones de acuerdo al tipo de ACTIVIDAD requerida…
Mapa de Procesos para el DESARROLLO DEL CRONOGRAMA DE UN PROYECTO
í Í
 Determinar el Estado Actual del CRONOGRAMA DEL PROYECTO.
 Influir en los FACTORES que generan CAMBIOS en el Cronograma.
 Determinar los CAMBIOS que deben ser realizados al CRONOGRAMA
 Gestionar los CAMBIOS REALES conforme sucedes y en correspondencia a un
CONTROL INTEGRADO DE CAMBIOS….
ENTRADAS
Ó
Contiene el PLAN PARA LA GESTIÓN DEL CRONOGRAMA y la LÍNEA BASE PARA EL
CRONOGRAMA….ambos elementos describen cómo el CRONOGRAMA será cambiado y
controlado…
Mediante la LÍNEA BASE del CRONOGRAMA se puede hacer un seguimiento del
Desempeño del PROYECTO y revisar si alguna de las ACTIVIDADES está desfasada con
respecto a las ESTIMACIONES inicialmente definidas…
El CRONOGRAMA DEL PROYECTO contiene toda la información relacionada con las
ACTIVIDADES definidas y estimadas para ser ejecutadas en un número dado de
PERÍODOS DE TIEMPO en relación con un CALENDARIO….se tienen actividades Iniciadas,
Finalizadas, en Ejecución y aquellas que han tenido que ser ACTUALIZADAS a través de un
PROCEDIMIENTO FORMAL DE CAMBIO…
ENTRADAS
Ñ
Información acerca del PROGRESO del Proyecto en cuanto a las ACTIVIDADES que han
sido PROGRAMAS, ejecutadas, iniciadas y su desempeño (Duración total, Tiempo
restante, Holgura, etc) así como aquellas que ya han sido FINALIZADAS….
Un MODELO DE CALENDARIO podría requerir mas de un CALENDARIO de PROYECTO para
permitir diferentes PERÍODOS DE TRABAJo con el cual se pueden plantear ALTERNATIVAS
de Estimaciones para CIERTAS ACTIVIDADES, sobre todo en aquellas de RUTA CRÍTICA..
Información relevante que será REVISADA y ACTUALIZADA correspondiente a aquellas
ACTIVIDADES programadas para ser implementadas en el PROYECTO y con la asignación
de RECURSOS…
ENTRADAS
Ó
 Políticas, procedimientos y guías relacionadas para el CONTROL DEL CRONOGRAMA
tanto formales como informales…
 Herramientas para el CONTROL DEL CRONOGRAMA…
 Métodos para el monitoreo y reportes relacionados con la información de CONTROL
para el seguimiento de TAREAS y ACTIVIDADES…
Ó Ñ
Se utilizan técnicas para la comparación por medio de la MEDICIÓN, COMPARACIÓN y
SEGUIMIENTO del Desempeño de las ACTIVIDADES a desarrollar en el CRONOGRAMA…
Á Permite hacer una predicción sobre el nivel de
Desempeño de las Tareas asignadas en el PROYECTO y verificar si hay atrasos o
DETERIOROS en los rendimientos esperados…. Las TÉCNICAS DE ANÁLISIS GRÁFICAS
muestran de forma gráfica el nivel de Desempeño por Actividad y a nivel GLOBAL del
PROYECTO…
É Í Muy utilizado para hacer una Descripción y
Seguimiento al ESTADO ACTUAL DEL PROYECTO….La VARIANZA establecida en este
MÉTODO tiene un efecto DIRECTO en la FECHA FINAL de Terminación del PROYECTO……lo
que puede ayudar a identificar cierto nivel de RIESGOS…
É Í Establece el nivel de BUFFER remanente y
compararlo con el Buffer total requerido para cumplir con la fecha de ENTREGA de la
ACTIVIDAD lo que ayuda a definir el ESTADO total de CRONOGRAMA…
TÉCNICAS Y HERRAMIENTAS
El MODELO DE CRONOGRAMA puede llegar a requerir varios CALENDARIOS DE
PROYECTO para poder establecer la asignación final de las ACTIVIDADES de acuerdo al
modelo de Trabajo de la Organización, su relación con proveedores o de acuerdo a la
DISPONIBILIDAD DE RECURSOS….lo que definirá las PROYECCIONES futuras o los medios
para aplicar técnicas de COMPRESIÓN…
Toda la información sobre el CRONOGRAMA que serán actualizados o verificados para su
respectivo MONITOREO y CONTROL y algunas otras fuentes auxiliares de datos
correspondientes a la Disponibilidad y COSTEO de los recursos que puedan tener
IMPACTO directo en la conformación del CRONOGRAMA actualizado…
Ó
 Políticas relacionadas con el Control del CRONOGRAMA (Formales e Informales)
 Herramientas de Control del CRONOGRAMA
 Métodos de Monitoreo y Reportes para el seguimiento de ACTIVIDADES….
TÉCNICAS Y HERRAMIENTAS
La información y los datos del Agendamiento son ACTUALIZADOS y COMPILADOS dentro
de un MODELO DE AGENDAMIENTO para reflejar el PROGRESO o ESTADO ACTUAL del
PROYECTO y así determinar el TRABAJO RESTANTE para su finalización…
Las herramientas para el AGENDAMIENTO de las ACTIVIDADES junto con el resto de
información de soporte del CRONOGRAMA y el SW de GESTIÓN DE PROYECTOS
permitirán hacer un ANÁLISIS DE LA RED y la ACTUALIZACIÓN al CRONOGRAMA FINAL
DEL PROYECTO
TÉCNICAS Y HERRAMIENTAS
SALIDAS
Ó Ñ
Los INDICADORES DE DESEMPEÑO DEL CRONOGRAMA (SV, SPI) para la evaluación de los
componentes de la WBS y en particular los PAQUETES DE TRABAJO y las CUENTAS DE
CONTROL son documentadas y comunicadas a los STAKEHOLDERS del PROYECTO.
SALIDAS
Son ESTIMACIONES o PROYECCIONES a eventos que puedan llegar a presentarse dentro
de la EJECUCION del PROYECTO y con base en datos e información relevante o
Experiencias similares de otros Proyectos por parte de algunos miembros del EQUIPO…
Las PREVISIONES son establecidas y actualizadas con base en el comportamiento del
DESEMPEÑO del Proyecto (Variabilidad del CRONOGRAMA SV) y deben incluirse los datos
correspondientes al nivel de desempeño establecido por el MODELO DE VALOR GANADO
para determinar previsiones FUTURAS…
El Análisis establecido para determinar la VARIABILIDAD DEL CRONOGRAMA (SV) junto
con los reportes de DESEMPEÑO, modificaciones a la LÍNEA BASE DEL ALCANCE o al
CRONOGRAMA DEL PROYECTO, pueden hacer necesario la SOLITUD DE CAMBIOS …
Dichas solicitudes serán revisadas y puestas a disposición para su EVALUACIÓN por parte
de un COMITÉ INTEGRADO DE CAMBIOS (CCB)
SALIDAS
Ó
Í Son establecidas en respuesta a las SOLICITUDES DE CAMBIO
APROBADAS y relacionadas mas que todo con cambios en el ALCANCE, en los RECURSOS o en las
ESTIMACIONES DE TIEMPO de las ACTIVIDADES … también se pueden presentar cambios por la
aplicación de TÉCNICAS DE COMPRESIÓN DEL CRONOGRAMA
Ó Las actualizaciones son realizadas para reflejar
el modo como el CRONOGRAMA es gestionado de acuerdo a requerimientos y restricciones ya
establecidas o negociadas con los STAKEHOLDERS…
Í Puede ser cambiada con base en las solicitudes de CAMBIO
aprobadas o por la aplicación de Técnicas de COMPRESION (Crashing, Fast-Tracking, etc)
Ó
Datos del Cronograma. En base a los CAMBIOS APROBADOS, nuevos DIAGRAMAS DE
RED pueden ser establecidos para reflejar las duraciones a las ACTIVIDADES restantes y a
las modificaciones finales del CRONOGRAMA…..Algunos cambios pueden ser tan
drásticos que debe REPLANTEARSE un nuevo Análisis del CRONOGRAMA….
SALIDAS
Ó
Cronograma del Proyecto. Debe reflejar los cambios realizados para la ACTUALIZACION
DEL CRONOGRAMA. Dicho reagendamiento en las ACTIVIDADES estarán acordes con
los datos REALES obtenidos del DESEMPEÑO en el día a día del PROYECTO.
Registro de Riesgos. Junto con los Planes de Respuesta al RIESGO DEL PROYECTO,
deben reflejar los cambios actualizados al CRONOGRAMA debido a la utilización de
TÉCNICAS DE COMPRESION para hacer el ajuste de acuerdo al nivel de desempeño
obtenido---
Ó Ó
 Causas de Variabilidad.
 Acciones correctivas tomadas y sus justificaciones.
 Lecciones Aprendidas del CONTROL DEL CRONOGRAMA
Mapa de Procesos para el CONTROL DE CRONOGRAMA DE UN PROYECTO
Ejercicio-Taller sobre MÉTODO DE RUTA CRÍTICA
5. GESTIÓN DE COSTOS PARA LA DIRECCIÓN DE
PROYECTOS
Ó á
ó ó ó
á ó
ó
La Capacidad de influir en los COSTOS es mucho MAYOR en las primeras etapas del
PROYECTO por lo que la DEFINICIÓN TEMPRANA DEL ALCANCE es crítica…
El MÉTODO por excelencia utilizado para la evaluación del COSTO DEL PROYECTO es el de
VALOR GANADO
TIPS PARA EL EXÁMEN
Muchas preguntas del Examen pueden enfocarse teniendo en cuenta que las áreas de
Conocimiento de Tiempo y Costos utilizan conceptos en COMÚN….esto puede ayudar a
responder ciertas preguntas de una manera global.
El PLAN PARA LA GESTIÓN DE COSTOS es un componente del PLAN PARA LA GESTIÓN DEL
PROYECTO e incluye los siguientes aspectos:
 Especificaciones sobre la manera de presentar los ESTIMADOS (qué tipo de moneda)..
 Nivel de PRECISIÓN necesario para definir los ESTIMADOS…
 Unidades de MEDIDA definidas para cada tipo de RECURSO.
 Enlaces con los PROCEDIMIENTOS DE LA ORGANIZACIÓN…..Cuentas de Control para la
CONTABILIDAD del Proyecto.
 Umbrales de CONTROL para monitorear el DESEMPEÑO DE LOS COSTOS….los
UMBRALES se expresan como un % de DESVIACIÓN respecto a la LÍNEA BASE DEL
PLAN…
 Reglas para la MEDICIÓN DEL DESEMPEÑO DE LOS COSTOS …..se hace uso del VALOR
GANADO
 Formato de los INFORMES
 Descripción de los PROCESOS
 Procedimientos de control de los CAMBIOS en el COSTO…
 Tiene en cuenta no solo el Costo del Proyecto sino
también el COSTO requerido para el Ciclo de Vida del Producto..
 Á (Ingeniería de Valor) - Busca una forma menos costosa de
hacer el mismo TRABAJO (Cómo podemos disminuir los COSTOS DEL PROYECTO y a la
vez mantener el MISMO ALCANCE??)
>>> Se identifican las FUNCIONES REQUERIDAS del Proyecto, se asignan VALORES a esas
funciones y se revisan funciones al MENOR COSTO TOTAL sin afectar el DESEMPEÑO del
Proyecto…
 Se combinan áreas del Conocimiento….involucra Riesgo,
Adquisición y Gestión de los COSTOS….implica RIESGOS relacionados con los COSTOS
>>>muy relacionado con COSTOS DE CAPITAL, nivel de FINANCIACIÓN, ROI, TCO, etc…
 Las estimaciones del COSTO DE LAS ACTIVIDADES se
deben ajustar a un REDONDEO DE DATOS según una PRECISIÓN
establecida….dependería del ALCANCE y de la COMPLEJIDAD DEL PROYECTO (incluye
cantidad para CONTINGENCIAS)
 Unidades utilizadas en las mediciones (horas o días de
trabajo del personal, semana laboral o suma global, etc…) las cuales se definen para
cada uno de los RECURSOS.
 Ó La EDT
establece el MARCO para el PLAN DE GESTIÓN DE COSTOS permitiendo la
Consistencia con los ESTIMADOS DE COSTOS….El componente utilizado en el EDT para
la Contabilidad de los Costos es la CUENTA DE CONTROL.
>>> A cada CUENTA DE CONTROL se le asigna un CÓDIGO ÚNICO o NÚMERO DE CUENTA
el cual estará vinculado con el Sistema Contable de la empresa ejecutante del Proyecto.
 Utilizados para monitorear el Desempeño de los
COSTOS y son Umbrales de Variación que establecen una cantidad acordada de
variabilidad PERMITIDA antes de realizar una ACCIÓN (GESTIÓN DE CAMBIOS)
>>> Los UMBRALES de Control se expresan como un porcentaje de DESVIACIÓN con
respecto a la LÍNEA BASE del PLAN DEL PROYECTO…
 Ó Ñ Se establecen REGLAS para la
Medición del Desempeño gracias a la GESTIÓN DEL VALOR GANADO (EVM)..
 Definir la EDT y los puntos donde se realizará la medición de las CUENTAS DE
CONTROL.
 Establecer las técnicas a utilizar para medir el VALOR GANADO (Ej. HITOS ponderados,
fórmula fija, porcentaje completado, etc….)
 Especificar las fórmulas de Cómputo de GESTIÓN DEL VALOR GANADO (EVM) para
determinar la ESTIMACIÓN A LA CONCLUSIÓN (EAC) proyectada y otras metodologías
de seguimiento.
 Se definen los formatos y la frecuencia de
presentación de los Informes de COSTOS….pactado con los STAKEHOLDERS..
 Se documentan las descripciones de cada
uno de los TRES procesos de GESTIÓN DE LOS COSTOS DEL PROYECTO
 Se establece una CARACTERIZACIÓN DE LOS COSTOS la cual se
incluye dentro del PLAN DE GESTIÓN DE COSTOS
 Costos Variables : los cuales cambian con la cantidad de producción o la cantidad de
trabajo (nivel de incertidumbre de algunas Actividades) - Ej: Costos de material,
suministros, salarios, etc…
 Costos Fijos : Son los costos que no cambian con el nivel de Producción. Ej: Costos
de alquiler…
 Costos Directos : Son los directamente generados por el Trabajo del Proyecto…Ej.
Viajes de Trabajo, equipos, salarios bases para recursos fijos, capacitaciones, etc.
 Costos Indirectos : Temas generales o costos incurridos para el beneficio de mas de
un proyecto. Ej: Impuestos, beneficios adicionales, servicios de limpieza, etc..
Ó
 Ó Proceso que establece las Políticas,
Procedimientos y documentación para la Gestión, Planificación, Gastos y Control del
presupuesto del PROYECTO.
 Proceso establecido para desarrollar una aproximación
de los recursos financieros necesarios para completar las ACTIVIDADES del Proyecto.
 Consiste en sumar los costos ESTIMADOS de las
ACTIVIDADES individuales o PAQUETES DE TRABAJO para establecer con ello una
LÍNEA BASE de costo AUTORIZADO…
 Proceso encargado de MONITOREAR la situación del
Proyecto para ACTUALIZAR el PRESUPUESTO del mismo y gestionar los CAMBIOS en la
LÍNEA BASE del COSTO.
Ó
Ó Í Ó
ó á
Los PROCESOS involucrados así como sus Técnicas y Herramientas serán documentadas
para determinar los cálculos ESTIMADOS del VALOR GANADO y su impacto en la Gestión
Total del PRESUPUESTO.
Cualquier GESTIÓN INTEGRADO DE CAMBIO que implique hacer la ACTUALIZACIÓN de la
LÍNEA BASE DE COSTOS será documentado y actualizado en el PLAN DE GESTIÓN DE
COSTOS DEL PROYECTO
ENTRADAS
Ó
Contiene la información requerida para establecer el PLAN DE GESTIÓN DE COSTOS el cual
contiene los siguientes aspectos:
 LÍNEA BASE DEL ALCANCE : La cual incluye la DECLARACION DEL ALCANCE, la WBS y
su DICCIONARIO WBS para así lograr la ESTIMACIÓN y la GESTIÓN de los COSTOS.
 LÍNEA BASE DEL CRONOGRAMA : La cual define en qué momento se incurre en los
COSTOS del Proyecto de acuerdo al listado de ACTIVIDADES ya consolidado.
 OTRA INFORMACIÓN : Información relevante sobre algunos otros costos del
CRONOGRAMA, Costos de Oportunidad, Riesgos y decisiones de Comunicación
provenientes del PLAN DEL PROYECTO…
La CARTA DEL PROYECTO provee un resumen general sobre el PRESUPUESTO a ser
manejado en el PROYECTO---REQUERIMIENTOS aprobados que van a afectar los COSTOS…
ENTRADAS
 Cultura Organizacional e Infraestructura que pueda influir en los COSTOS del Proyecto.
 Condiciones del Mercado las cuales definen el tipo de Productos, Servicios o Resultados
requeridos en cuanto a sus VALORES y FACTOR DE DIFERENCIACIÓN….
 Tasas de Cambio de monedas en Proyectos relacionados con Importaciones-
Exportaciones o que estén siendo manejados en diferentes Países..
 Bases de Datos sobre información comercial y de Servicios Disponibles.
 Sistemas de Información para la Gestión de Proyectos (PMIS) - Establece alternativas
de gestión en los Costos del Proyecto….integración con sistemas ERP/CRM, Sistemas
Contables (SIIGO, CG1, SAP, ORACLE, etc…)
Ó
 Procesos y Procedimientos para el CONTROL FINANCIERO.
 Información HISTÓRICA y LECCIONES APRENDIDAS
 Bases de Datos sobre información FINANCIERA…
 Estimaciones de COSTOS (formales e informales) así como Políticas, procedimientos y
prácticas para el control de PRESUPUESTO….. (Skill PM)
TÉCNICAS Y HERRAMIENTAS
El JUICIO DE EXPERTOS es clave para establecer una ESTIMACIÓN confiable de los COSTOS
derivados de experiencias en proyectos similares y apoyados por Información HISTÓRICA.
Permite la combinación de MÉTODOS de estimación y de otras técnicas para la generación
de un valor del Recurso….
É Í
Utilizadas para definir OPCIONES ESTRATÉGICAS que permitan lograr el Fondeo del
Proyecto: Autoabastecimiento, Fondeo con Equidad o Fondeo por Deuda…..El PLAN DE
GESTIÓN DE COSTOS deberá también establecer los MEDIOS para la consecución de
RECURSOS FINANCIEROS tales como procedimientos para la GESTIÓN DE COMPRAS,
RENTING, LEASING, Compartición de recursos con otros proyectos, etc…
Estas decisiones pueden afectar directa o indirectamente el CRONOGRAMA y la GESTIÓN
DE RIESGOS del PROYECTO…
POLÍTICAS Y PROCEDIMIENTOS INTERNOS - Payback, ROI, Flujos de Caja, Valor Presente
NETO…
TÉCNICAS Y HERRAMIENTAS
Á
Establecidas por los GRUPOS DE PROYECTO para definir el Plan de Gestión de los COSTOS
en donde asisten el GERENTE DEL PROYECTO, los SPONSORS, algunos STAKEHOLDERS
seleccionados o relacionados con la Contratación de Recursos o con el PRESUPUESTO
asignado, algunos miembros del Equipo y aquellos otros relacionados con el COSTEO DEL
PROYECTO previamente establecido….
SALIDAS
Ó
Perteneciente al PLAN PARA LA GESTIÓN DEL PROYECTO en la cual se describe cómo los
COSTOS DEL PROYECTO serán Planificados, Estructurados y Controlados….
Tanto los procesos como las técnicas y herramientas empleadas deberán ser
documentadas dentro del PLAN PARA LA GESTIÓN DE COSTOS.
SALIDAS
Ó
Un PLAN PARA LA GESTIÓN DE COSTOS DEL PROYECTO deberá establecer lo siguiente:
 Unidades de Medida : Corresponde a las Unidades empleadas en las mediciones
realizadas (Costos de los recursos, horas, días o semanas del Staff empleado, base
salarial, unidades métricas de algunos recursos físicos, etc) para cada Recurso
consolidado…
 Nivel de PRECISIÓN : Corresponde al tipo de redondeo que se establezca (por encima
o por debajo) para el valor de los COSTOS ESTIMADOS de las ACTIVIDADES DEL
PROYECTO lo cual dependerá del ALCANCE y del nivel de complejidad…
 Nivel de EXACTITUD : Es el rango de variación aceptado para el establecimiento del
COSTO ESTIMADO de la ACTIVIDAD DEL PROYECTO el cual puede incluir una cantidad
definida para contingencias…. (ver tipos de Contingencias en Gestión del Cronograma)
 Procedimientos de la Organización : La WBS provee el marco general para el PLAN DE
GESTIÓN DE LOS COSTOS DEL PROYECTO….provee consistencia entre los Costos
Estimados, el Presupuesto y el nivel de Control requerido para ello. Cuenta de
Control….
SALIDAS
Ó
Un PLAN PARA LA GESTIÓN DE COSTOS DEL PROYECTO deberá establecer lo siguiente:
 Umbrales de Control: Se deben contar con algunos UMBRALES DE CONTROL para
establecer el nivel de VARIABILIDAD MÁXIMA permitida en los Costos del Proyecto
antes de tomar alguna ACCIÓN….
 Reglas para la Medición del Desempeño: Se establecen REGLAS para la medición del
Desempeño del Proyecto a través de la medición y Gestión del VALOR GANADO…
 Definir los puntos de Control para la medición del desempeño en la WBS para
establecer el nivel de las Cuentas de Control ya definidas.
 Establecer las técnicas a ser utilizadas para la medición del VALOR GANADO
(Acontecimientos Valorados, Fórmula Fija, Porcentaje Completado, etc…)
 Especificar las metodologías de rastreo y ecuaciones computacionales del VALOR
GANADO a ser empleadas para calcular el valor proyectado del EAC (estimación a
completar)
SALIDAS
Ó
Un PLAN PARA LA GESTIÓN DE COSTOS DEL PROYECTO deberá establecer lo siguiente:
 Formatos de REportes: El tipo de Formatos y la frecuencia de entrega de los reportes
se deben fijar dentro del Plan para la GESTIÓN DE COSTOS.
 Descripción de PROCESOS: Se documentan los procesos establecidos para la GESTIÓN
DE COSTOS…
 Detalles Adicionales : También se incluye otra información de detalles para la Gestión
de los COSTOS DEL PROYECTO….
 Descripción sobre las diferentes opciones de Fondeo del Proyecto.
 Procedimientos para la contabilización de las Tasas de Cambio de monedas.
 Procedimientos para almacenar los registros de COSTOS DEL PROYECTO.
Mapa de Procesos para el PLAN DE GESTION DE COSTOS de un Proyecto
Ó
Es CRÍTICO poder estimar TODOS los Costos necesarios los cuales incluyen el Trabajo a
realizar, los materiales, equipamiento, instalaciones, costos ocultos, costos de Capital,
costos por Riesgos, etc…..
Ó
La ESTIMACIÓN DE COSTOS incluye identificar y evaluar ALTERNATIVAS, VENTAJAS,
DESVENTAJAS y RIESGOS…
Otros aspectos:
 Hacer o Comprar…
 Comprar o Arrendar.
 Efecto de COMPARTIR RECURSOS…
Si el trabajo es desarrollado por un PROVEEDOR, asegúrese que el VALOR que se incluye
en este proceso es el COSTO y NO EL PRECIO….
Ó
Ó é Ó
ó
>>> Incluye la Estimación de las diferentes ALTERNATIVAS para el inicio y Terminación
del Proyecto con base en un Cronograma general establecido y bajo parámetros de
Calidad y estimación de RIESGOS…
La ESTIMACION DE LOS COSTOS es un proceso dinámico que debe ser continuamente
REVISADO y AFINADO de acuerdo al conocimiento en detalle de las ACTIVIDADES y
RECURSOS necesarios así como de las verificaciones a los SUPUESTOS inicialmente
establecidos…..
 El NIVEL DE EXACTITUD en las ESTIMACIONES dependerán en qué momento de la
Fase en el Ciclo de Vida del PROYECTO se realicen:
 ROM - Rough of Magnitude (Orden de Magnitud)..Ej. -25 a 75%
 Estimación Definitiva … Ej. -5 a 10%
ENTRADAS
Ó
Define cómo se realizará el control y la gestión de los COSTOS del Proyecto así como el
MÉTODO empleado para establecer el nivel de EXACTITUD requerido para hacer las
ESTIMACIONES…
Ó
Define los atributos de los Recursos Humanos del proyecto, los Salarios, niveles de
compensación/reconocimientos y demás información relevante para hacer una adecuada
ESTIMACIÓN de los Recursos del Proyecto….
Í
 Enunciado del Alcance : Proporciona la descripción del producto, los criterios de
aceptación, los entregables CLAVEs, los límites del proyecto, los supuestos y las
restricciones del Proyecto….
ENTRADAS
Í
 Estructura de Desglose del Trabajo (WBS) : Proporciona las relaciones entre todos los
componentes y los entregables del Proyecto…
 Diccionario de la WBS : El diccionario de la WBS y los enunciados del Trabajo del
Proyecto (SOW) relacionados proporcionan una identificación de los ENTREGABLES y
una DESCRIPCIÓN DEL TRABAJO en cada componente de la WBS necesario para
producir cada entregable….
>>> También se consideran algunos aspectos de tipo legal como implicaciones de tipo
contractual, Seguridad Social, aspectos de tipo ambiental, propiedad intelectual,
Licenciamientos, etc…
Define la asignación de tiempo en Calendario para la aplicación de RECURSOS a las
ACTIVIDADES definidas dentro del Plan para la Gestión del Proyecto…estrechamente
relacionados con la ESTIMACIÓN DE COSTOS…
ENTRADAS
Se deben tener muy en cuenta los COSTOS DE MITIGACIÓN DE RIESGOS…. Los riesgos que
generan impacto NEGATIVO implican un incremento en el Costo del Proyecto y un retraso
en las Actividades…. El GRUPO DE PROYECTO debe lograr identificar las OPORTUNIDADES
que generen un impacto POSITIVO para ganar VALOR y poder disminuir los COSTOS del
Proyecto…
 Condiciones de Mercado : Determinan los Costos de los Recursos a través de un
análisis de la Oferta y la demanda tanto a nivel local-regional como
global….Conocimiento del Mercado Internacional (TLCs, Convenios Comerciales,
Proveedores de talla mundial, etc)
 Información Comercial Publicada : Corresponde a información sobre los Costos de
Mano de obra, materiales y equipos disponibles en LISTADOS DE BASES DE DATOS o
LISTAS DE PRECIOS (publicaciones LEGIS, Sectores Industriales, etc….)
ENTRADAS
Í Ó
 Políticas para la ESTIMACIÓN DE COSTOS.
 Plantillas para la ESTIMACIÓN DE COSTOS.
 Información Histórica de otros PROYECTOS.
 LECCIONES APRENDIDAS de otros proyectos o de ejercicios para la ESTIMACIÓN DE
COSTOS, nivel de integración con los SISTEMAS CONTABLES de la empresa…
TÉCNICAS Y HERRAMIENTAS
Muy necesaria la experiencia y el juicio de EXPERTOS para obtener información histórica y
ampliar la capacidad de ANÁLISIS de los datos sobre Tarifas de los Trabajos y COSTEO de
materiales, recursos, equipos, información, etc….
TÉCNICAS Y HERRAMIENTAS
Ó Á
Se hace una ESTIMACIÓN por ANALOGÍA la cual utiliza valores de Parámetros como el
ALCANCE, Costos de Actividades, PRESUPUESTOS y la duración o medidas de escala tales
como el tamaño, peso y complejidad de PROYECTOs anteriores similares como base para la
ESTIMACIÓN de los mismos parámetros o medidas del PROYECTO ACTUAL….
Ó É
Se utiliza una relación ESTADÍSTICA entre los datos Históricas y otras variables para calcular
una estimación de PARÁMETROS de una ACTIVIDAD tales como el COSTO, PRESUPUESTO y
DURACIÓN…. Con este tipo de estimación se logran niveles superiores de EXACTITUD
dependiendo de la sofisticación y de los datos que utilice el modelo….
Ó
Método utilizado para estimar los COMPONENTES DEL TRABAJO… El costo de cada
PAQUETE DE TRABAJO o de cada ACTIVIDAD se calcula con el mayor NIVEL DE
DETALLE,,,luego se resume o “acumula” en niveles SUPERIORES para fines de información y
seguimiento….
TÉCNICAS Y HERRAMIENTAS
Ó
La PRECISIÓN DE LOS ESTIMADOS de COSTO de la ACTIVIDAD puede mejorarse tomando
en consideración el GRADO DE INCERTIDUMBRE y de RIESGO de la ESTIMACIÓN….
Este concepto se origina con la técnica PERT (Técnica de Revisión y Evaluación de
PROGRAMAS) la cual utiliza TRES (3) ESTIMADOS para definir el rango aproximado del
COSTO de una ACTIVIDAD:
 Mas Probable (cM) - Basada en una evaluación REALISTA del esfuerzo necesario para el
trabajo requerido y cualquier gasto previsto.
 Optimista (cO) - El Costo de la Actividad se basa en el análisis del MEJOR ESCENARIO
posible para realizar dicha Actividad.
 Pesimista (cP) - El Costo de la Actividad se basa en el análisis del PEOR ESCENARIO
posible para realizar dicha Actividad.
De acuerdo a la técnica PERT se hace un cálculo del COSTO ESPERADO (CE) de la
ACTIVIDAD utilizando un promedio ponderado de las tres estimaciones:
TÉCNICAS Y HERRAMIENTAS
Ó
CE = (cO + 4cM + cP)/6
Se genera MAYOR EXACTITUD y aclaran el RANGO de incertidumbre de las ESTIMACIONES
DE COSTOS…
Esta herramienta genera DESVIACIONES ESTÁNDAR y VARIANZAS lo cual permite calcular
valores ESTIMADOS (rangos) para obtener un valor de confianza…
>>>> Metodología de Control Estadístico de VALORES (Six-Sigma)
Distribución Triangular >>>> CE = (cO + cM + cP)/3
TÉCNICAS Y HERRAMIENTAS
Á

Í
Ej: Reprocesos en un Proyecto…
SE puede expresar como un PORCENTAJE (%) del COSTO TOTAL ESTIMADO DEL PROYECTO,
como una CANTIDAD FIJA o desarrollar a través de un MÉTODO DE ANÁLISIS
CUANTITATIVO…
>>> Tan pronto haya un CONOCIMIENTO MAS PRECISO del PROYECTO, las RESERVAS DE
CONTINGENCIA pueden utilizarse, reducirse o ELIMINARSE de acuerdo al nivel de Factores
de RIESGOS ya analizados…

>>> Cuando es requerido FONDEAR el Proyecto por algún imprevisto NO CONOCIDO, la
RESERVA DE GERENCIA puede incluirse en la LÍNEA BASE DE COSTOS a través de una
SOLICITUD INTEGRADA DE CAMBIO…
Análisis de la RESERVA DE GESTIÓN
TÉCNICAS Y HERRAMIENTAS
Es importante incluir una ESTIMACIÓN del Costo incurrido para establecer un nivel de
CALIDAD tanto en el PRODUCTO, SERVICIO o RESULTADO esperado como en la GESTIÓN
DEL PROYECTO ….
Importante para identificar dónde será mas REDITUABLE una ACCIÓN CORRECTIVA para un
PROYECTO….Depende del grado de MADUREZA EN LA GESTIÓN DE PROCESOS
Implica un COSTO para la MEDICIÓN DE LA CALIDAD (95%), Análisis de FALLAS,,
 Costos de PREVENCIÓN
 Costos de EVALUACIÓN.
 Costos de FALLA INTERNA…
 Costos de FALLA EXTERNA…
 Costos OCULTOS adicionales……
Í
TÉCNICAS Y HERRAMIENTAS
Ó
Se hace uso de SW y paquetes informáticos para la Gestión y el Desarrollo de
ESTIMACIONES DE COSTOS como hojas de cálculo, PMIS, aplicaciones de Simulación y
herramientas estadísticas que facilitan el cálculo de los COSTOS ESTIMADOS y REALES en
un Proyecto…..
Á
Se utilizan las OFERTAS DE PROVEEDORES para establecer un COSTO muy cercano para las
ACTIVIDADES (Paquetes de Trabajo) …. Cuando se realiza un ANÁLISIS DE COSTEO para
proveedores bajo condiciones de PRECIOS MUY COMPETITIVOS, se definen los costos de
los ENTREGABLES..
É
Se utilizan técnicas grupales para el análisis de los datos de ESTIMACIÓN como
Brainstorming, Delphi o de GRUPO NOMINAL,,,,Objetivo mejorar la EXACTITUD….
Estimula el COMPROMISO de las personas involucradas….
SALIDAS
Ó
Se pueden presentar de manera RESUMIDA o de forma DETALLADA…
Se hace un cálculo para la ESTIMACIÓN utilizando TODOS LOS RECURSOS que pueden
llegar a ser asignados (Materiales, Equipos, Servicios, Instalaciones, Infraestructura de
Telecomunicaciones, Tecnología de la INFORMACIÓN, costos FINANCIEROS, Factor de
Inflación, TRM, etc…)
Se deberían calcular los COSTOS INDIRECTOS (a nivel de Actividad o en Nivel Superior)
 Documentación de los FUNDAMENTOS DE LAS ESTIMACIONES.
 Documentos y material para el establecimiento de SUPUESTOS.
SALIDAS
 Documentación de las RESTRICCIONES conocidas. (Base de Información)
 RANGO de las Estimaciones posibles.
 Nivel de CONFIANZA en la ESTIMACIÓN…..(precisión)
Importante para verificar y confrontar con los OBJETIVOS,,,,se debe incluir un análisis de
RIESGOS preliminares en la medida que se van precisando mas dichas ESTIMACIONES…
Mapa de Procesos para la ESTIMACION DE COSTOS de un Proyecto
í
Determinar una LÍNEA BASE DE COSTOS contra la cual se puede revisar,
monitorear y controlar el desempeño del PROYECTO…
La línea base de costos es la versión aprobada del presupuesto del proyecto desde la
perspectiva de sus diferentes fases, pero NO INCLUYE LAS RESERVAS DE GESTIÓN….
ENTRADAS
Ó
Define cómo se gestionarán y controlarán los COSTOS DEL PROYECTO…
Í
 Enunciado del ALCANCE DEL PROYECTO.
 WBS
 Diccionario de la WBS…
ENTRADAS
Ó
A través de la estimación de costos de cada ACTIVIDAD se puede determinar el COSTO
relativo de los PAQUETES DE TRABAJO (Ley del 100%)
A través del Detalle de las ESTIMACIONES DE COSTOS se pueden establecer los
SUPUESTOS BÁSICOS anteriormente definidos y tener un mejor acercamiento a los
objetivos del PROYECTO….Se determinan los COSTOS INDIRECTOS y otros COSTOS
ESTIMADOS dentro del Presupuesto inicialmente ESTIMADO….
Se definen los CRITERIOS para hacer las ESTIMACIONES….
Incluye las fechas planificadas de INICIO y FINALIZACIÓN para las ACTIVIDADES , los
HITOS, los PAQUETES DE TRABAJO y las CUENTAS DE CONTROL…
ENTRADAS
Proporcionan información sobre qué tipo de recursos se asignan y en QUÉ
MOMENTO…base para la estimación de COSTOS….
Importante hacer una estimación pormenorizada del COSTO relacionado con los Planes
de RESPUESTAS frente a posibles EVENTOS que generen RIESGOS DE PROYECTO….
Información aplicable relativa al contrato y los costos asociados a los productos, servicios
o resultados que han sido o serán adquiridos….deben ser incluidos dentro del
PRESUPUESTO ASIGNADO..
ENTRADAS
Ó
 Políticas, Procedimientos, guías existentes tanto formales como
informales…(Elaboración de PRESUPUESTO DE COSTOS)
 Herramientas para la elaboración de PRESUPUESTOS…
 Métodos para la elaboración de INFORMES.
 Gestión del CONOCIMIENTO - Capacitación
TÉCNICAS Y HERRAMIENTAS
Ó
Las estimaciones de COSTOS por ACTIVIDAD se suman para poder obtener un estimado
de los PAQUETES DE TRABAJO y luego para todo el PROYECTO….
TÉCNICAS Y HERRAMIENTAS
Á
Incluyen las reservas por CONTIGENCIAS y las reservas de GESTIÓN DEL PROYECTO….
Puede provenir de diferentes fuentes y establece el grado de experiencia y experticia en
un área determinada para la evaluación y estimación de los COSTOS para la asignación a
recursos por ACTIVIDAD….
 Unidades ejecutoras
 Consultores
 Stakeholders (incluido Clientes)
 Asociaciones de Profesionales
 Grupos de la Industria
Importante llevar un REGISTRO de la información suministrada - Formatos para la
evaluación de los RECURSOS…
TÉCNICAS Y HERRAMIENTAS
Ó
Corresponde a estimados por parámetros vinculados a Estimaciones hechas por datos
históricos mediante MODELOS MATEMÁTICOS (estimaciones paramétricas, análogas) los
cuales definen los COSTOS DEL PROYECTO….
Importante tener en cuenta el NIVEL DE EXACTITUD y el tipo de relación con los Modelos
Estimados….
Ó Í
El Fondo de GASTOS debe ser conciliado con los LÍMITES DE FINANCIACIÓN
comprometidos en el PROYECTO…
>>>>> Podría necesitar la REPROGRAMACIÓN del TRABAJO para poder equilibrar la Tasa
de GASTOS (Flujo esperado)
SALIDAS
Í
ó
Ó ó é
Es utilizada como BASE DE COMPARACIÓN con los RESULTADOS REALES de ejecución en el
PRESUPUESTO (Control de GASTOS)
La Sumatoria de las CUENTAS DE CONTROL proporciona la LÍNEA BASE DE COSTOS…
>>> Importante tener en cuenta las RESERVAS DE CONTINGENCIAS y las RESERVAS DE
GESTIÓN para el cálculo total del PRESUPUESTO…
A medida que van surgiendo cambios para garantizar el uso de las reservas de gestión, se
utiliza el PROCESO DE GESTIÓN DE CAMBIOS para obtener la APROBACIÓN para pasar los
fondos de la reserva de gestión aplicables a la línea base de costos
Componentes del PRESUPUESTO de un PROYECTO
Línea Base de Costos, Gastos y Requisitos de Financiamiento del PROYECTO
SALIDAS
ó
í
>>>> LA LÍNEA BASE DE COSTOS incluirá los gastos proyectados más las deudas
anticipadas.
El financiamiento tiene lugar en cantidades incrementales que no son continuas y que
pueden no estar distribuidas de manera homogénea.
>> Se deberían incluir las FUENTES DE FINANCIAMIENTO del PROYECTO….
 El Registro de RIESGOS.
 Estimación de COSTOS DE LAS ACTIVIDADES.
 Cronograma del PROYECTO.
Mapa de Procesos para Determinar el Presupuesto de un Proyecto
í
>>> Proporciona los medios para detectar DESVIACIONES con respecto al plan con
objeto de tomar acciones correctivas y minimizar el riesgo.
í í
Ó
>>> Cualquier incremento con respecto al PRESUPUESTO AUTORIZADO
sólo se puede APROBAR a través del proceso de CONTROL INTEGRADO DE CAMBIOS…
 Influir sobre los factores que producen cambios a la línea base de costos autorizada.
 Asegurar que todas las solicitudes de cambio se lleven a cabo de manera oportuna.
 Asegurar que los gastos no excedan los fondos autorizados por período.
 Monitorear el DESEMPEÑO del costo.
 Monitorear el DESEMPEÑO DEL TRABAJO con relación a los gastos…
 Evitar que se incluyan cambios no aprobados en los informes de COSTOS.
 Informar a los STAKEHOLDERs pertinentes….
 Mantener los excesos de costos previstos dentro de LÍMITES ACEPTABLES.
ENTRADAS
Ó
LÍNEA BASE DE COSTOS - Se compara con los RESULTADOS REALES y se determina si es
necesario implementar algún CAMBIO o una ACCIÓN PREVENTIVA o CORRECTIVA….
PLAN DE GESTIÓN DE LOS COSTOS…
Incluyendo GASTOS PROYECTADOS y DEUDAS ANTICIPADAS…
Ñ
Información sobre el AVANCE del Proyecto….Actividades que se han comenzado, su nivel
de avance y ENTREGABLES completados,,,,Costos AUTORIZADOS y costos INCURRIDOS
reales >>>> CUENTAS DE CONTROL
ENTRADAS
Ó
 Políticas, Procedimientos y GUÍAS existentes (formales e informales) relacionadas con
el CONTROL DE COSTOS…
 Herramientas para el CONTROL DE COSTOS.
 Métodos de MONITOREO e información útil sobre otros proyectos y su
comportamiento ante VARIABLES…
TÉCNICAS Y HERRAMIENTAS
Ó
Í
Ñ
Integra las LÍNEAS BASES de Alcance, COSTOS y CRONOGRAMA para evaluar el
desempeño del PROYECTO….
TÉCNICAS Y HERRAMIENTAS
Ó
El EVM establece y monitorea tres dimensiones clave para cada paquete de trabajo y
cada CUENTA DE CONTROL:
 Presupuesto autorizado que se ha asignado al trabajo
programado y que DEBE EJECUTARSE para completar una actividad o un componente
de la WBS, sin contar con la RESERVA DE GESTIÓN. >>> Se adjudica por FASE a lo
largo del proyecto, y establece el trabajo físico que se debería haber llevado a cabo
hasta ese momento.
El PV Total se conoce en ocasiones como la Línea Base para la Medición del
Desempeño (PMB). >>>> El valor planificado TOTAL para el proyecto también se
conoce como presupuesto hasta la conclusión (BAC).
 Medida del TRABAJO REALIZADO en términos de
presupuesto autorizado para dicho trabajo. >>>> Presupuesto asociado con el trabajo
autorizado que se ha COMPLETADO…
TÉCNICAS Y HERRAMIENTAS
Ó
El EV medido debe corresponderse con la PMB y no puede ser mayor que el
PRESUPUESTO APROBADO del PV para un componente. >>> El EV se utiliza a menudo
para calcular el PORCENTAJE COMPLETADO de un proyecto.
Importante establecer CRITERIOS DE MEDICIÓN del AVANCE para cada componente de la
WBS, con objeto de medir el trabajo en curso. >>> Utilizado para establecer las
TENDENCIAS de desempeño a largo plazo….
 Costo incurrido por el trabajo llevado a cabo en una actividad
durante un período de tiempo específico. >>> Es el costo total en el que se ha
incurrido para llevar a cabo el TRABAJO MEDIDO por el EV.
El AC debe corresponder con lo que haya sido presupuestado para el PV y medido
por el EV (Ej: sólo horas directas, sólo costos directos o todos los costos, incluidos los
costos indirectos). >>> El AC no tiene límite superior y se medirán todos los costos en
los que se incurra para obtener el EV.
TÉCNICAS Y HERRAMIENTAS
Ó
También se monitorearán las DESVIACIONES o variaciones en las LÍNEAS BASES con
respecto a lo APROBADO hasta el momento:
 Ó Medida de desempeño del cronograma
que se expresa como la diferencia entre el VALOR GANADO (EV) y el valor planificado
(PV). >>> Determina en qué medida el proyecto está ADELANTADO o RETRASADO en
relación con la FECHA DE ENTREGA en un momento determinado. >> Es una medida
del desempeño del cronograma en un proyecto.
>> La variación del cronograma será igual a CERO cuando se complete el proyecto,
porque ya se habrán devengado todos los valores planificados.
Es recomendable utilizar la VARIACION DEL CRONOGRAMA en conjunto con la
metodología de programación de la RUTA CRÍTICA (CPM) y la GESTIÓN DE RIESGOS.
Fórmula:
TÉCNICAS Y HERRAMIENTAS
Ó
 Ó Monto del déficit o superávit presupuestario en un
momento dado, expresado como la diferencia entre el VALOR GANADO y el COSTO
REAL (AC).
>> Es una medida del DESEMPEÑO DEL COSTO en un proyecto. La variación del costo
al FINAL del proyecto será la diferencia entre el presupuesto hasta la conclusión (BAC) y
la cantidad realmente gastada.
La CV es particularmente crítica porque indica la relación entre el desempeño real y los
costos incurridos. Una CV negativa es a menudo difícil de recuperar para el proyecto.
Fórmula: −
 Í Ñ Medida de la EFICIENCIA DEL
CRONOGRAMA que se expresa como la razón entre el VALOR GANADO (EV) y el
VALOR PLANIFICADO (PV). >>> Refleja la medida de la eficiencia con que el equipo
del proyecto está utilizando su tiempo.
TÉCNICAS Y HERRAMIENTAS
Ó
En ocasiones se utiliza en combinación con el índice de desempeño del costo (CPI) para
proyectar las ESTIMACIONES FINALES a la conclusión del proyecto.
>>> SPI < 1,0 indica que la cantidad de trabajo llevada a cabo es menor que la prevista.
>>> SPI > 1,0 indica que la cantidad de trabajo efectuada es mayor a la prevista.
Puesto que el SPI mide todo el trabajo del proyecto, se debe analizar así mismo el
DESEMPEÑO DE LA RUTA CRÍTICA para así determinar si el proyecto terminará antes o
después de la fecha de finalización programada.
Fórmula:
 Í Ñ Medida de EFICIENCIA DEL COSTO de
los recursos presupuestados y es expresado como la razón entre el VALOR GANADO
(EV) y el costo real (AC). >>> Se considera la métrica más crítica del EVM y mide la
eficiencia del costo para el trabajo completado.
TÉCNICAS Y HERRAMIENTAS
Ó
CPI < 1,0 indica un costo superior al planificado con respecto al trabajo completado.
CPI > 1,0 indica un costo inferior con respecto al desempeño hasta la fecha.
Los índices son útiles para determinar el ESTADO DE UN PROYECTO y proporcionar una
base para la estimación del costo y del cronograma al final del proyecto.
Fórmula:
Para los Diferentes procesos de MONITOREO Y CONTROL se deben establecer los ÍNDICES
DE DESEMPEÑO tanto del CRONOGRAMA (SPI) como de los COSTOS DEL PROYECTO (CPI)
como elementos de CRITERIO para evaluar el ESTADO REAL del PROYECTO…
>> Se puede monitorear e informar sobre los tres parámetros (VALOR PLANIFICADO
(PV), VALOR GANADO (EV) y COSTO REAL (AC)) por períodos y de forma acumulativa….
Curvas S sobre VALOR GANADO, VALOR PLANIFICADO y COSTOS REALES
TÉCNICAS Y HERRAMIENTAS
Ó
Dependiendo del AVANCE DEL PROYECTO, el EQUIPO DEL PROYECTO puede realizar un
PRONÓSTICO de la ESTIMACIÓN A LA CONCLUSIÓN (EAC) …dicha estimación puede
DIFERIR del PRESUPUESTO A LA CONCLUSIÓN (BAC) de acuerdo a la BASE DEL
DESEMPEÑO calculado..
>>>
ó
EAC implica realizar PROYECCIONES de condiciones y EVENTOS FUTUROS para el
PROYECTO… (Información de DESEMPEÑO y conocimientos disponibles)
La estimación de una EAC se basa normalmente en los COSTOS REALES en los que se ha
incurrido para completar el trabajo más una estimación hasta la conclusión (ETC) para el
trabajo restante…
>> El método más común de pronóstico EAC es una SUMA ASCENDENTE manual…se
basa en los COSTOS REALES y en la EXPERIENCIA ADQUIRIDA a partir del trabajo
completado …requiere una NUEVA ESTIMACIÓN para el trabajo restante.
TÉCNICAS Y HERRAMIENTAS
Ó
Fórmula:
La EAC realizada manualmente puede compararse con un rango de EACs CALCULADAS y
que representan diferentes escenarios de riesgo (Evaluación por ESCENARIOS)…
>>> Se utilizan los VALORES ACUMULADOS de CPI y SPI a la hora de calcular los Valores
de la EAC….
Se pueden calcular múltiples EACs :
 ó Tiene en
cuenta el DESEMPEÑO REAL hasta la fecha del PROYECTO (favorable y
desfavorable)….>>> Se prevee que todo el TRABAJO FUTURO estará de acuerdo con la
TASA PRESUPUESTADA…
Fórmula:
TÉCNICAS Y HERRAMIENTAS
Ó
 ó : Asume que lo
que el proyecto ha experimentado hasta la fecha puede seguir siendo esperado en el
futuro…
>>>> Asume que el trabajo correspondiente a la ETC se realizará según el mismo índice
de desempeño del costo (CPI) ACUMULATIVO en el que el proyecto ha incurrido hasta la
fecha…..
Fórmula:
 ó
El trabajo correspondiente a la ETC se realizará según una TASA DE
EFICIENCIA que toma en cuenta tanto el ÍNDICE DE DESEMPEÑO DEL COSTO (CPI)
como el ÍNDICE DE DESEMPEÑO DEL CRONOGRAMA (SPI)….
>>>>> Es más útil cuando el CRONOGRAMA DEL PROYECTO es un factor que afecta el
esfuerzo de la ETC. Las variaciones de este método consideran el CPI y el SPI
asignándoles diferentes PESOS….
TÉCNICAS Y HERRAMIENTAS
Ó
Fórmula:
Pueden proporcionar una señal de ALERTA TEMPRANA si los pronósticos para la EAC no
están dentro de las TOLERANCIAS ACEPTABLES.
Ñ
Ñ
ó
>>> Se puede expresar como la TASA entre el costo para culminar el trabajo pendiente y
el presupuesto restante…
El TCPI es la proyección calculada del DESEMPEÑO DEL COSTO que debe lograrse en el
trabajo restante para cumplir con una META DE GESTIÓN ya especificada.
Fórmula :
Índice de Desempeño del COSTO para el Trabajo por Completar (TCPI)
TÉCNICAS Y HERRAMIENTAS
Ñ
Ñ
á
é
ó
Utilizando el Modelo EV se puede definir:
 Á Ó Constituye la explicación (Causa-Impacto y Acciones
Correctivas) de las VARIACIONES DEL COSTO (CV = EV – AC), VARIACIÓN DEL
CRONOGRAMA (SV = EV– PV), y de la VARIACIÓN A LA CONCLUSIÓN (VAC = BAC –
EAC).
 Á Examina el DESEMPEÑO DEL PROYECTO a lo largo
del tiempo para determinar si está mejorando o si se está deteriorando….
 Ñ La gestión del VALOR GANADO compara la
línea base para la medición del desempeño (PMB) con respecto al DESEMPEÑO REAL
del CRONOGRAMA y del COSTO….
TÉCNICAS Y HERRAMIENTAS
Ó
Utilizado para monitorear las TRES DIMENSIONES de la gestión del valor ganado, EVM
(PV, EV y AC) para representar gráficamente TENDENCIAS y proyectar un rango de
resultados finales posibles para el proyecto….(BAC to EAC)…
Á
Se utiliza para monitorear el ESTADO de las reservas para CONTINGENCIAS y de GESTIÓN,
de cara a determinar si el proyecto todavía necesita de estas reservas o si se han de
solicitar reservas adicionales…
>>> Es muy necesario implementar ANÁLISIS DE RIESGOS para la evaluación del uso o
no de una RESERVA….Control Integrado de CAMBIO…
SALIDAS
Ó Ñ
Los valores calculados de CV, SV, CPI y SPI, así como los valores de VAC para los
componentes de la WBS (en particular los paquetes de trabajo y las cuentas de control) se
documentan y comunican a los interesados…
Ó
El valor EAC calculado o ascendente debe documentarse y comunicarse a los interesados
El análisis del DESEMPEÑO DEL PROYECTO puede dar lugar a una solicitud de cambio de la
línea base de COSTOS o de otros componentes del plan para la dirección del proyecto…
>>> Las solicitudes de cambio pueden incluir ACCIONES PREVENTIVAS o CORRECTIVAS, y
se procesan para su revisión y tratamiento por medio del proceso REALIZAR CONTROL
INTEGRADO DE CAMBIOS…
SALIDAS
Ó
Í Los CAMBIOS EN LA LÍNEA BASE DE COSTOS se incorporan
en respuesta a las solicitudes de cambio aprobadas relacionadas con cambios en el alcance
del proyecto, en los recursos de las actividades o en las estimaciones de costos…
Ó tales como cambios de los UMBRALES DE CONTROL o
de los niveles especificados de EXACTITUD (necesarios para gestionar los costos del
proyecto) se incorporan como respuesta a la retroalimentación de los interesados
relevantes…
 Estimaciones de Costos.
 Base de las Estimaciones.
Ó
>> Causas de las Variaciones, ACCIONES CORRECTIVAS que fueron seleccionadas, Bases de
Datos FINANCIERAS, otro tipo de LECCIONES APRENDIDAS, etc…
Mapa del Proceso Controlar los Costos de un PROYECTO

Gerencia de proyectos pmbok (parte 1)

  • 1.
    SEMINARIO : PREPARACIÓNPARA EL EXÁMEN SOBRE GERENCIA DE PROYECTOS PMP – METODOLOGÍA PMI PARTE I Ing. Oscar Manuel Guarin F. Consultor Senior de Proyectos PMP eMail. oguarinf@gmail.com Cel. 318 3032114
  • 2.
    OBJETIVOS DEL SEMINARIO 1.Brindar los lineamientos generales y la metodología planteada por el PROJECT MANAGEMENT INSTITUTE (P.M.I.) para la preparación del examen de certificación como PMP (Project Management Professional) - PMBOK 5 2. Establecer los conceptos claves para entender el ciclo general de un PROYECTO y aplicar la base del conocimiento requerido por un Gerente de Proyectos. 3. Conocer sobre las capacidades, habilidades y destrezas que debe tener o desarrollar un Gerente de Proyectos. 4. Manejar las diferentes metodologías, técnicas y herramientas así como el desarrollo de las mejores prácticas para la gestión eficiente y eficaz de los proyectos que se manejan hoy en día. 5. Reconocer las ventajas de la Gestión por PROCESOS en la gerencia de los proyectos. 6. Garantizar el uso adecuado de los recursos en la Gestión de Proyectos así como la eficaz aplicación del conocimiento a los diferentes entornos empresariales y organizacionales.
  • 3.
    1. Finalidad 2. Quees un proyecto? 3. Qué es la dirección de proyectos? 4. Estructura del PMBOK 5. Áreas de experiencia 6. Contexto de la dirección de proyectos 1. CONCEPTOS GENERALES DE PROYECTOS
  • 4.
     Identificar elsubconjunto de fundamentos de la Dirección de Proyectos (DP) generalmente reconocido como buenas prácticas  Proporcionar y promover un vocabulario común para analizar, escribir y aplicar la DP  Proporcionar una referencia fundamental a la DP, la gerencia y a los stakeholders (involucrados) del proyecto FINALIDAD DE LA GERENCIA DE PROYECTOS - PMBOK
  • 5.
    Un proyecto esun esfuerzo temporal que se lleva a cabo para crear un producto, servicio o resultado único.  Temporal: Posee un comienzo y final definido  Productos, servicios o resultados únicos: Crea entregables únicos. Entregables son productos, servicios o resultados. QUÉ ES UN PROYECTO ?
  • 6.
    Un proyecto esalcanzar un objetivo y luego concluir. Vs. Una operación es dar respaldo al negocio PROYECTO vs OPERACIÓN
  • 7.
    Se usan paralograr el plan estratégico de la organización Surgen como resultado de:  Una demanda de mercado  Una necesidad de la organización  Una solicitud del cliente  Un avance tecnológico  Un requisito legal EL POR QUÉ DE LOS PROYECTOS…..
  • 8.
     La aplicaciónde conocimientos, habilidades, herramientas y técnicas a las actividades de un proyecto para satisfacer sus necesidades  Se logra mediante la aplicación e integración de los procesos de: inicio, planificación, ejecución, seguimiento y control, y cierre.  El responsable de alcanzar los objetivos del proyecto es el Director del Proyecto DIRECCIÓN DE PROYECTOS
  • 9.
    Incluye:  Identificar losrequisitos  Establecer objetivos claros y realizables  Equilibrar las demandas concurrentes de calidad, alcance, tiempo y costos  Adaptar las especificaciones, los planes y el enfoque las diversas inquietudes y expectativas de los interesados (stakeholders) DIRECCIÓN DE PROYECTOS
  • 10.
    Incluye:  Manejar lasexpectativas de los Stakeholders.  Administrar las restricciones del PROYECTO: Alcance, Plazo, Calidad, Presupuesto, Recursos, Riesgo…  Equilibrar las demandas concurrentes de calidad, alcance, tiempo y costos  Gestionar las COMUNICACIONES y velar por un buen ambiente del EQUIPO (TEAM Project) DIRECCIÓN DE PROYECTOS
  • 11.
    DEBIDO AL GRANPOTENCIAL DE CAMBIOS, LA ELABORACIÓN DEL PLAN PARA LA GESTIÓN DEL PROYECTO ES UNA ACTIVIDAD INTERACTIVA Y DE ELABORACIÓN PROGRESIVA,,,,,,A TRAVES DEL CICLO DE VIDA DEL PROYECTO…. ELABORACIÓN PROGRESIVA IMPLICA UN MEJORAMIENTO CONTÍNUO Y DETALLADO DEL PLAN DEL PROYECTO EN LA MEDIDA QUE SE TENGA MAS INFORMACIÓN ESPECÍFICA, DETALLADA Y DE MAYOR EXACTITUD……LO QUE LE VA A PERMITIR AL EQUIPO DE TRABAJO DEL PROYECTO DEFINIR EL TRABAJO (WBS) Y SU GESTIÓN EN UN NIVEL MAYOR DE DETALLE O DESGLOSE….
  • 12.
    • El ProjectManagement Institute, creado en 1969, es una organización sin ánimo de lucro dedicada al “estado del arte” en Gestión de Proyectos. • PMI ( www.pmi.org ) está representado en más de 170 países y cuenta con más de 270.000 miembros en todo el mundo • Sus actividades comprenden: – Desarrollo de estándares en Dirección de Proyectos, basados en el PMBOK® (Project Management Body of Knowledge), único estándar ANSI para la gestión de proyectos. – Programas de Certificación, Publicaciones Profesionales, Grupos de Trabajo, Congresos …
  • 15.
    Todas las siguientesson características de un proyecto, con excepción de: 1. Temporario. 2. Comienzo y fin definidos. 3. Actividades interrelacionadas. 4. Se repite a sí mismo cada mes. PREGUNTA
  • 16.
    La DP existeen un contexto más amplio que incluye:  Programas y Dirección de Programas: Un programa es un grupo de proyectos relacionados  Portafolio y gestión de portafolio: es un conjunto de proyectos o programas y otros trabajos, que se agrupan para facilitar la gestión efectiva de aquellos, a fin de cumplir con los objetivos estratégicos del negocio  Subproyectos: Con frecuencia, los proyectos se dividen en componentes o subproyectos más fáciles de gestionar CONTEXTOS EN LA DIRECCIÓN DE PROYECTOS D.P.
  • 17.
    Oficina de Gestiónde Proyectos (PMO):  Centraliza y coordina la dirección de proyectos.  Supervisa la DP, programas o una combinación de ambas.  Pone énfasis en la planificación y ejecución de proyectos y sub-proyectos vinculados con el objetivo de negocio.  Proporciona desde funciones de respaldo hasta la dirección y responsabilidad para lograr los objetivos del proyecto.
  • 18.
    El triángulo delproyecto (PMI: “The project triangle”) Tiempo / Schedule (Time) Presupuesto / Budget (Cost) Alcance / Features (Scope) PMI también introduce Calidad, Riesgos y Satisfacción del Cliente
  • 19.
    Usted administra laaprobación de un nuevo medicamento en el mercado, Ud. Cumple el rol de: 1. Gerente funcional, ya que Ud. Tiene buen conocimiento del funcionamiento de la industria farmacéutica. 2. Gerente de proyecto, ya que Ud. Está creando un producto único con planificación de tiempo específica. 3. Gerente de operaciones, ya que Ud. Realiza diferentes tareas repetitivas. 4. Gerente de Programa, ya que Ud. Tiene que administrar diferentes sub- proyectos pata hacer su trabajo. PREGUNTA
  • 20.
    1. Ciclo devida del proyecto y del producto. 2. Grupos de procesos. (PMBOK 5 – 47 procesos) 3. Procesos de iniciación. 4. Procesos de planificación. 5. Procesos de ejecución. 6. Procesos de supervisión y control. 7. Procesos de cierre. METODOLOGÍA P.M.I.
  • 21.
    Relación entre ambosCiclo de vida del producto Plan de negocios Ciclo de vida del proyecto Idea Inicio Planificación Supervisión y control Ejecución Cierre Producto DisposiciónOperaciones Ciclo de Vida de un Proyecto VS el ciclo de vida de PRODUCTOS
  • 22.
    EL CICLO DEVIDA DE UN PROYECTO
  • 24.
    Para producir unentregable de calidad, se debe equilibrar las demandas de:  Tiempo  Costos  Alcance  Calidad  Satisfacción del cliente  Riesgos GRUPO DE PROCESOS
  • 25.
     Los procesosde DP, describen qué hacer para administrar un proyecto… …mientras que el ciclo de vida de un proyecto, describe el trabajo involucrado en un proyecto.  Se documenta la información necesaria para: Iniciar, planificar, ejecutar, supervisar y controlar, y cerrar un proyecto.  Los procesos de la DP han sido reconocidos como buenas prácticas para la mayoría de los proyectos, la mayor parte del tiempo… GRUPO DE PROCESOS
  • 26.
    Ciclo de vidadel proyecto Procesos de Inicio Procesos de Planificación Procesos de Supervisión y control Procesos de Ejecución Procesos de Cierre GESTIÓN DE PROCESOS EN LA DIRECCIÓN DE PROYECTOS
  • 27.
    Iniciador / Patrocinador del proyecto Límitesdel proyecto Entradas del proyecto Inicio Planificación Supervisión y control Ejecución Cierre Productos entregables Usuarios finales Activos de los procesos Registros del proyecto Flujo de Información entre PROCESOS para la Gestión de un Proyecto
  • 28.
    Cambios y “stakeholders”a lo largo del proyecto
  • 30.
     Integration Management Scope Management  Time Management  Cost Management  Quality Management  Human Resources Management  Communications Management  Risks Management  Procurement Management PMI distingue 9 áreas de gestión “transversales”
  • 32.
    Normalmente …  Projectsponsor (Sponsor)  Project manager (Jefe de Proyecto)  Project team members (miembros del equipo) Otros,  Steering Committee (Comité de dirección)  Vendors (Proveedores)  Customer (Clientes)  …sTakeholders,,,, ROLES EN UN PROYECTO:
  • 33.
    Gran habilidad deanálisis y resolución de problemas. Habilidades de comunicación. Habilidad para trabajar bajo presión. Iniciativa y liderazgo. Gran capacidad de gestión de equipos. Orientación a resultados. Gran habilidad de organización y coordinación. ATRIBUTOS DE UN BUEN GERENTE DE PROYECTOS:
  • 36.
    CERTIFICACIONES PMI CAPM -Experiencia básica en la Gerencia de Proyectos. Estudios previos y algo de experiencia (23h) PMP – Educación de mayor nivel, certificación mas rigurosa Experiencia comprobada 4.500h PONDERACIÓN DEL EXÁMEN (200 preguntas – 25 no relevantes) INICIO 11% PLANEACIÓN 23% EJECUCIÓN 27% MONITOREO Y CONTROL 21% CIERRE 9% RSP 9% (GESTIÓN DE STAKEHOLDERS – PMBOK 5)
  • 37.
    PORTAFOLIO, PROGRAMAS YPROYECTOS Estructura Jerárquica para el Manejo de Proyectos (Unidades de Desarrollo) CUMPLIMIENTO A LOS OBJETIVOS ESTRATÉGICOS DE LA ORGANIZACIÓN
  • 38.
    Alineación Estratégica yGestión del Portafolio
  • 39.
    OFICINA DE PROYECTOS- PMO  Gestionar Recursos compartidos.  Identificar una Metodología, normas y mejores prácticas.  Instruir y capacitar el Recurso Humano en la Gestión de Proyectos.  Hacer Auditorías a los proyectos.  Coordinar las comunicaciones.
  • 40.
    OBJETIVOS EN UNPROYECTO  Los Objetivos de un Proyecto deben estar en la CARTA DEL PROYECTO  Definen cuándo un proyecto puede cerrarse (Criterios de éxito) o cancelarse  Establecen el ROL del Gerente o Director del Proyecto.  Se pueden identificar aquellas actividades que generan VALOR …  Elementos para la Gestión de RIESGOS.  Son definidos en la fase de INICIO y se refinan en las diferentes fases de PLANEACION, IMPLEMENTACION y CONTROL…..
  • 42.
    ACTIVOS DE LOSPROCESOS DE LA ORGANIZACIÓN  Procesos estándar de la Organización.  Estructura Organizacional.  Gestión del CONOCIMIENTO y Capacidades.  Gobernanza Corporativa para la Gestión de Proyectos.  Metodologías y Herramientas.  Plantillas y Sistemas de Información.  Procedimientos de Gestión y Control
  • 43.
  • 44.
    STAKEHOLDERS Quién está involucradoen el proyecto? Quién podría involucrarse en el Proyecto? Quiénes contribuirán al proyecto (positiva o negativamente)? Quiénes podrían IMPACTAR en el proyecto? Quiénes tienen intereses particulares en el proyecto (desarrollo o anulación) ? Dentro y fuera de la organización, quién apoya al proyecto? Quién no? Quiénes se afectarán por el producto o entregables del proyecto? Puede ser exitoso el proyecto por el apoyo o no de esos interesados?
  • 46.
    ORGANIZACIÓN PROYECTIZADA  Organizaciónorientada hacia el desarrollo de Proyectos  Miembros del equipo de acuerdo a áreas de desarrollo.  Fuerte el empoderamiento de los Directores o Gerentes de Proyecto.  Disponibilidad de Recursos de acuerdo a la prioridad del Proyecto.
  • 47.
    Tips para elExámen  PROJECT EXPEDITER, actúa como un asistente administrativo y coordinador de comunicaciones, NO tiene poder de decisión.  PROJECT COORDINATOR, similar al anterior excepto que SÍ tiene cierto poder de decisión, de autoridad y de reportar a la Gerencia (Funcional y de Proyecto).  Si no se especifica el tipo de organización, asumir que es de MATRICIAL BALANCEADA.  Tight Matrix no es un tipo de organización, es un concepto que se refiere al “Cuarto de Guerra” o colocation …
  • 48.
    EJERCICIOS: 1. Defina Quées un Proyecto? 2. Establezca al menos tres (3) características de un Gerente de Proyectos. 3. Liste el ciclo de vida de la Gerencia de un Proyecto. 4. Mencione Tres (3) ventajas y desventajas de las Organizaciones: a) Funcional b) Matricial c) Proyectizada 5. Liste por lo menos 5 tipos de personas interesadas en el Proyecto.
  • 49.
    2. GRUPOS DEPROCESOS Y ÁREAS DE CONOCIMIENTO EN LA GERENCIA DE PROYECTOS
  • 50.
    PROCESO “ Es unaserie de Actividades de gestión y operación para lograr un PRODUCTO o SERVICIO predefinido de acuerdo a objetivos estratégicos, tácticos y/o operacionales de la empresa” El PMBOK 5 establece 47 PROCESOS distintos interrelacionados entre sí para la Gerencia de Proyectos
  • 52.
    TIPS  Las entradasson ítems requeridos por un PROCESO para Habilitarlo.  Las herramientas son tangibles utilizados para el desarrollo de una actividad con el objetivo de producir un ENTREGABLE.  Las SALIDAS son resultados o productos producidos por un PROCESO. Algunas veces son entregables hacia otro proceso…  Importancia del MAPA DE PROCESOS establecido por el PMBOK
  • 53.
    MAPA DE PROCESOS- PMBOK 5 (47 Procesos)
  • 55.
    INICIO DEL PROYECTO Dela manera como se inicia un proyecto depende su ÉXITO.  Se caracteriza por bajos de niveles de gastos.  Los recursos muy seguramente estarán comprometidos.  Alta incertidumbre y BAJO NIVEL DE DETALLE del proyecto. PROCESOS:  Desarrollar la CARTA DEL PROYECTO.  Identificar a los INTERESADOS (Stakeholders).
  • 56.
    PLANEACION DEL PROYECTO LaPlanificación debe estar basada para establecer el ALCANCE TOTAL del esfuerzo, definir y refinar OBJETIVOS y desarrollar la línea de acción (LÍNEA BASE) del proyecto. Se desarrolla el PLAN para la Dirección del Proyecto. Generar los entregables (DOCUMENTOS) para establecer los lineamientos y las acciones requeridas para lograr cumplir con el PLAZO, CONTROL DE PRESUPUESTO, CALIDAD y otros objetivos que pueden ser vistos como Indicadores de la Gestión. PROCESOS:  Desarrollar el PLAN DEL PROYECTO.  Hacer un Levantamiento de REQUERIMIENTOS.  Definir el ALCANCE del PROYECTO.
  • 57.
    PROCESOS DE PLANIFICACIÓN(CONT)  Crear la ESTRUCTURA DE DESGLOSE DEL TRABAJO (WBS- WORK BREAKDOWN STRUCTURE).  Definir y delimitar las ACTIVIDADES del Proyecto.  Hacer un SECUENCIAMIENTO de las ACTIVIDADES DEL PROYECTO.  Estimar los RECURSOS de cada ACTIVIDAD.  Estimar la DURACIÓN de cada ACTIVIDAD.  Desarrollar el CRONOGRAMA DE PROYECTO (Diagrama de Gannt).  Estimar los COSTOS (referente al PRESUPUESTO).  Determinar el PRESUPUESTO FINAL (frente al estimado).  Definir un PLAN DE CALIDAD.  Desarrollar el PLAN DE RECURSOS HUMANOS (Gestión del Conocimiento).
  • 58.
    PROCESOS DE PLANIFICACIÓN(CONT)  Desarrollar el PLAN DE COMUNICACIONES.  Establecer el PLAN DE LA GERENCIA DE RIESGOS.  Hacer una identificación de los RIESGOS DEL PROYECTO (Impacto).  Hacer un ANÁLISIS CUALITATIVO DEL RIESGO.  Hacer un ANÁLISIS CUANTITATIVO DEL RIESGO.  Realizar un PLAN DE RESPUESTA AL RIESGO (Contingencias).  Establecer un PLAN DE COMPRAS (Adquisiciones).  Desarrollar un PLAN PARA LA GESTIÓN DE LOS STAKEHOLDERS.
  • 59.
    FASE DE EJECUCIÓNDEL PROYECTO La EJECUCIÓN establece las acciones realizadas para completar el trabajo definido (WBS) en la FASE DE PLANIFICACIÓN para la buena Dirección (Gestión) y cumplimiento a objetivos del PROYECTO.  Implica la COORDINACIÓN DE PERSONAS Y RECURSOS.  Hacer una Integración y realización de las ACTIVIDADES para redefinir (Completar) el ALCANCE último del PROYECTO.  El Gerente del Proyecto debe ir vislumbrando las posibles DESVIACIONES frente al plan para la TOMA DE DECISIONES.  Alto consumo de RECURSOS y PRESUPUESTO.
  • 60.
    PROCESOS DE EJECUCIÓN Dirigir y gerenciar la EJECUCIÓN DEL PROYECTO.  Desarrollar el ASEGURAMIENTO DE LA CALIDAD DEL PROYECTO.  Adquirir el equipo del PROYECTO.  Desarrollar el equipo el PROYECTO.  Gerenciar el equipo del PROYECTO.  Distribuir la INFORMACIÓN (GESTIÓN DEL CONOCIMIENTO).  Distribuir la INFORMACIÓN.  Gerenciar las espectativas de los INTERESADOS (STAKEHOLDERS).  Efectuar las ADQUISICIONES.
  • 61.
    FASE DE MONITOREOY CONTROL DEL PROYECTO Con el MONITOREO Y CONTROL, el GERENTE DEL PROYECTO y su equipo miden y comparan la ejecutado con los PLANES realizados en la FASE DE PLANIFICACIÓN para hacerle un seguimiento a todas las variables críticas que pueden afectar la buena realización del PROYECTO. VARIABLES (Tiempo, Costo, Calidad, Alcance, Requerimientos y Espectativas de los Stakeholders, Gestión del Conocimiento, generación de VALOR para los procesos de la empresa y organización, etc)  Seguimiento completo a las ACTIVIDADES y a los resultados de los trabajos (ACTIVIDADES) comparado con los PLANES del PROYECTO.  Revisar qué actividades se han completado y qué falta por realizar así como las respectivas DESVIACIONES para tomar ACCIONES CORRECTIVAS.  Identificar ACCIONES PREVENTIVAS para evitar posibles alteraciones a los PLANES DEL PROYECTO y actualizar datos en la PLANIFICACION FINAL….
  • 62.
    PROCESOS DE MONITOREOY CONTROL DE PROYECTOS  Monitorear y controlar el TRABAJO DEL PROYECTO (WBS).  Desarrollar un CONTROL INTEGRADO DE CAMBIOS.  Verificar y Controlar el ALCANCE DEL PROYECTO.  Controlar el CRONOGRAMA DEL PROYECTO.  Controlar los COSTOS DEL PROYECTO.  Desarrollar el CONTROL DE LA CALIDAD (PHVA - TQM).  Reportar el DESEMPEÑO DEL PROYECTO.  Monitorear y controlar el NIVEL DE RIESGO DEL PROYECTO.  Administrar y Gestionar las COMPRAS DEL PROYECTO.  Monitorear y controlar la GESTIÓN DE STAKEHOLDERS.
  • 64.
    FASE DE CIERREDEL PROYECTO Los procesos de CIERRE están encaminados a verificar que todas las actividades definidas están terminadas y verificar que todos los procesos que impliquen un cierre de gestión, administrativo y operacional se completen debidamente.  Verificar que todas las actividades se hayan completado y algunos procesos hayan sido cerrados adecuadamente (caso por ejemplo COMPRAS, procesos legales, contratos, alquiler de equipos, recursos humanos temporales, etc)  Entregar un Producto terminado o procesos para la prestación de SERVICIOS al cliente (OPERACIONES).  Hacer un CIERRE DEL PROYECTO - (Acta de Entrega).
  • 66.
    PROCESOS DE CIERREDE PROYECTOS  Cierre del Proyecto o FASE DEL PROYECTO.  Cierre de Compras y CONTRATACIÓN.
  • 67.
    LA GERENCIA DEPROYECTOS ES PROACTIVA Y ENFOCADA AL MEJORAMIENTO CONTÍNUO
  • 68.
    Ciclos Interactivos enlas Fases de un PROYECTO LOS PROYECTOS SE DESARROLLAN POR APROXIMACIONES SUCESIVAS
  • 69.
    EJEMPLO - Ciclode Vida de un Proyecto de SOFTWARE
  • 70.
    AREAS DE CONOCIMIENTOEN LA GERENCIA DE PROYECTOS PMBOK5 define un área de conocimiento adicional que es la GESTIÓN DE STAKEHOLDERS
  • 71.
    GERENCIA DE INTEGRACIÓN Esel área del conocimiento donde se integran los diferentes elementos y conceptos de la GERENCIA DE PROYECTOS.  Incluye todas las actividades necesarias para identificar, definir, combinar, unificar y coordinar los distintos procesos de la GERENCIA DE PROYECTOS.  Define las características en los procesos de integración, unificación, coordinación y articulación cruciales para cumplir y concluir con éxito el PROYECTO cumpliendo con los requisitos y expectativas del cliente y de los interesados.  Permite analizar y tomar decisiones sobre dónde concentrar los recursos y esfuerzos durante el ciclo de actividades del PROYECTO tratando de anticipar los posibles problemas y riesgos.
  • 72.
    PROCESO GRUPO DEPROCESOS Desarrollar CARTA DE PROYECTO Inicio Desarrollar PLAN DEL PROYECTO Planeación Dirigir y gerenciar la Ejecución del Proyecto Ejecución Monitorear y controlar el Trabajo del Proyecto Monitoreo y Control Desarrollar el Control Integrado del CAmbio Monitoreo y Control Cerrar el Proyecto o Fase CIERRE PROCESOS DEL ÁREA DE INTEGRACIÓN
  • 73.
    GERENCIA DEL ALCANCE Esel área del conocimiento encargada de ubicar los procesos necesarios para garantizar que el PROYECTO incluya todo (y únicamente TODO) el trabajo requerido para completarlo con éxito.  Definir y controlar qué se incluye y que NO se incluye en el PROYECTO.  Establecer los CRITERIOS DE ANÁLISIS para definir la ESTRUCTURA DE DESGLOSE DEL TRABAJO (WBS).  Garantizar un entendimiento CLARO de las tareas a realizar en el PROYECTO y controlar el ALCANCE definido en la FASE DE PLANIFICACIÓN.  Hacer un control constante del ALCANCE y su ajuste de acuerdo al conocimiento mas preciso del PROYECTO.
  • 74.
    PROCESO GRUPO DEPROCESOS Recopilar Requisitos Planeación Definir el ALCANCE del PROYECTO Planeación Crear la EDT (WBS) Planeación Verificar el ALCANCE del Proyecto Monitoreo y Control Controlar el Alcance Monitoreo y Control PROCESOS DEL ÁREA DE ALCANCE
  • 75.
    GERENCIA DEL TIEMPO Esel área del conocimiento donde se incluyen todos los procesos requeridos para administrar la FINALIZACIÓN DEL PROYECTO A TIEMPO.  Definir y controlar qué actividades deben ser realizadas de acuerdo a un esquema de prioridades y criterios de éxito dentro de unas alternativas dadas.  Estimar el tiempo y recursos necesarios para la realización de las ACTIVIDADES ya programadas del PROYECTO.  Determinar la relación existente entre las ACTIVIDADES (relaciones de Dependencia)…  Crear un CRONOGRAMA del PROYECTO.  Controlar y monitorear el progreso del PROYECTO de acuerdo a un Plan de Ejecución en el tiempo estimado (PLAZO).
  • 76.
    PROCESO GRUPO DEPROCESOS Definir Actividades del PROYECTO Planeación Secuenciar las Actividades del PROYECTO Planeación Estimar los RECURSOS de las ACTIVIDADES Planeación Estimar la DURACIÓN de las ACTIVIDADES Planeación Desarrollar el CRONOGRAMA Planeación Controlar el CRONOGRAMA Monitoreo y Control PROCESOS DEL ÁREA DE TIEMPO
  • 78.
    GERENCIA DEL COSTO Esel área del conocimiento donde se incluyen todos los procesos requeridos para administrar y controlar el COSTO del PROYECTO de acuerdo al PRESUPUESTO estimado.  Hacer una estimación REAL de los COSTOS del Proyecto.  Analizar el PRESUPUESTO estimado para el desarrollo y gestión del PROYECTO.  Estimar el COSTO de las actividades y de la gestión en el control de cambios, los costos de oportunidad y de la contratación para el PROYECTO.  Realizar un CONTROL y evaluar la gestión de cambios para los COSTOS incurridos en las diferentes FASES del PROYECTO incluso la PLANEACIÓN.  Establecer un COSTEO del recurso humano y de los insumos del PROYECTO así como generar un HISTÓRICO de eventos. Gestionar el costo del CONOCIMIENTO….
  • 79.
    PROCESO GRUPO DEPROCESOS Hacer una estimación de los COSTOS del PROYECTO Planeación Determinar el PRESUPUESTO Planeación Realizar un CONTROL y SEGUIMIENTO a los COSTOS del PROYECTO Monitoreo y Control PROCESOS DEL ÁREA DE COSTOS
  • 80.
    EL DILEMA DELCOSTEO DE SERVICIOS PROFESIONALES
  • 81.
    GERENCIA DE LACALIDAD Es el área del conocimiento donde se incluyen todos los procesos y actividades del PROYECTO (Realización y Gestión) que determinan responsabilidades, objetivos y políticas de CALIDAD para el cumplimiento de Objetivos Estratégicos y operacionales.  Diseñar e implementar una POLÍTICA DE CALIDAD para los PROYECTOS.  Utilizar Metodologías y mejores prácticas para lograr EFICIENCIA Y EFICACIA en los PROYECTOS.  Asegurar la CALIDAD del PRODUCTO y del PROYECTO a ejecutar.  Desarrollar procedimientos eficaces para el CONTROL DE LA CALIDAD del Proyecto y su ejecución.
  • 82.
    PROCESO GRUPO DEPROCESOS Realizar el PLAN DE CALIDAD Planeación Establecer un Sistema de ASEGURAMIENTO DE LA CALIDAD para el PROYECTO Ejecución Ejercer un CONTROL DE LA CALIDAD en el desarrollo del PROYECTO Monitoreo y Control PROCESOS DEL ÁREA DE CALIDAD
  • 84.
    EJEMPLO - CALIDADDE UN PROYECTO PEDAGÓGICO (PEI)
  • 85.
    GERENCIA DEL RECURSOHUMANO Es el área del conocimiento donde se incluyen todos los procesos y actividades del PROYECTO (Realización y Gestión) que involucran el GERENCIAMIENTO DEL RECURSO HUMANO y por ende del CONOCIMIENTO.  Diseñar e implementar una POLÍTICA DE GESTIÓN DEL RECURSO HUMANO para el PROYECTO - Tipo de Organización.  Establecer los ROLES y RESPONSABILIDADES así como la asignación de funciones específicas para el cumplimiento adecuado del PROYECTO.  Resaltar la importancia de establecer INDICADORES DE GESTIÓN temporales para la ejecución de las tareas del PROYECTO.  Velar por una adecuada Política y Estrategia de CONTRATACIÓN del recurso humano. SISTEMA DE GESTIÓN POR COMPETENCIAS
  • 86.
    PROCESO GRUPO DEPROCESOS Establecer el PLAN DEL RECURSO HUMANO Planeación Adquirir el RECURSO HUMANO necesario para la realización y gestión del PROYECTO Ejecución Desarrollar el RECURSO HUMANO Ejecución Gerenciar y controlar el RECURSO HUMANO Ejecución PROCESOS DEL ÁREA DE RECURSO HUMANO
  • 89.
    OPM3 - ORGANIZATIONALPROJECT MANAGEMENT MADURITY MODEL (PMI)
  • 90.
    GERENCIA DE LASCOMUNICACIONES Es el área del conocimiento donde se incluyen todos los procesos y actividades del PROYECTO requeridos para garantizar la generación, recopilación, distribución, almacenamiento, recuperación y disposición final de la información sean los mas ADECUADOS y OPORTUNOS.  Identificar los Interesados y canales correctos de comunicación para el PROYECTO.  Diseñar y establecer un adecuado PLAN DE COMUNICACIONES (interno y externo).  Sensibilizar y culturizar en el manejo de una POLÍTICA EFECTIVA DE COMUNICACIONES tanto para el proyecto como en la gestión del mismo.  Velar por una adecuada GESTIÓN y DISTRIBUCIÓN de la INFORMACIÓN, tanto la pertinente al proyecto como aquella que permita un excelente ambiente de trabajo.
  • 91.
    PROCESO GRUPO DEPROCESOS Gestión del PLAN DE COMUNICACIONES Planeación Administrar las COMUNICACIONES Ejecución Controlar las COMUNICACIONES del PROYECTO Monitoreo y Control PROCESOS DEL ÁREA DE COMUNICACIONES
  • 94.
  • 96.
    LA INFORMACIÓN DEBESER GESTIONADA EN LOS PROYECTOS - KM
  • 97.
    GERENCIA DEL RIESGO Esel área del conocimiento donde se incluyen todos los procesos y actividades requeridos para llevar a cabo la planificación de RESPUESTA A LOS RIESGOS previamente identificados del PROYECTO.  Identificar los posibles RIESGOS del PROYECTO en todas las FASES tanto para el desarrollo como la Gestión.  Aumentar la probabilidad y el impacto de EVENTOS POSITIVOS y disminuir la probabilidad e impacto de EVENTOS NEGATIVOS que puedan llegar a afectar el desempeño o la calidad del PROYECTO.  Ejercer un monitoreo y control adecuado de los RIESGOS que pueden impactar en el PROYECTO.
  • 98.
    PROCESO GRUPO DEPROCESOS Realizar el PLAN DE LA GERENCIA DE RIESGOS Planeación Hacer una Identificación de RIESGOS Planeación Desarrollar un ANÁLISIS CUALITATIVO DE RIESGOS Planeación Desarrollar un ANÁLISIS CUANTITATIVO DE RIESGOS Planeación Establecer un PLAN DE RESPUESTA A LOS RIESGOS DEL PROYECTO Planeación Ejercer un MONITOREO Y CONTROL de los RIESGOS DEL PROYECTO Monitoreo y Control PROCESOS DEL ÁREA DE GESTIÓN DE RIESGOS
  • 99.
    Procesos para laGESTIÓN DE RIESGOS en la GERENCIA DE PROYECTOS
  • 102.
    GERENCIA DE LASADQUISICIONES Es el área del conocimiento donde se incluyen todos los procesos y actividades requeridos para llevar a cabo las adquisiciones de PRODUCTOS, BIENES y SERVICIOS apoyados en la GERENCIA DEL CONTRATO para dar cumplimiento a los objetivos propuestos del PROYECTO.  Hacer una adecuada selección de PROVEEDORES.  Realizar el PLAN DE COMPRAS de acuerdo a los requerimientos del PROYECTO.  Gestionar las compras y demás adquisiciones de acuerdo a los recursos solicitados por el PLAN DEL PROYECTO.  Efectuar un eficaz CIERRE de las compras y adquisiciones (Contratación).
  • 103.
    PROCESO GRUPO DEPROCESOS Realizar el PLAN DE COMPRAS Planeación Efectuar las ADQUISICIONES Ejecución Administrar las COMPRAS Monitoreo y Control Hacer un adecuado proceso de CIERRE de las Adquisiciones Cierre PROCESOS DEL ÁREA DE ADQUISICIONES
  • 104.
    PLAN DE COMPRASY SU INTEGRACIÓN A LOS SISTEMAS DE GESTIÓN EMPRESARIAL
  • 105.
    EJEMPLO - PLATAFORMADE GESTIÓN DE COMPRAS (ADDIS)
  • 106.
    GERENCIA DE LOSSTAKEHOLDERS (INTERESADOS) Es el área del conocimiento donde se incluyen todos los procesos y actividades requeridos para gestionar a los interesados (Stakeholders) del PROYECTO.  Hacer una IDENTIFICACIÓN de los Interesados STAKEHOLDERS del PROYECTO.  Realizar el PLAN DE GESTIÓN DE STAKEHOLDERS.  Establecer una política adecuada de manejo y comunicación con los Stakeholders del PROYECTO.  Afianzar una relación adecuada y equilibrada con todos los interesados (Stakeholders) del Proyecto e identificar aquellos con poder de decisión.  Administrar una buena negociación con los Stakeholders del PROYECTO.  Hacer un monitoreo y control de los requerimientos y espectactivas de los Stakeholders.
  • 107.
  • 108.
    PROCESO GRUPO DEPROCESOS Identificar a los STAKEHOLDERS Inicio Gestionar el PLAN DE GESTIÓN STAKEHOLDERS Planeación Ejecutar la GESTIÓN DE STAKEHOLDERS Ejecución Monitorear y Controlar la Gestión con STAKEHOLDERS Monitoreo y Control PROCESOS DEL ÁREA DE GESTIÓN STAKEHOLDERS
  • 111.
    TIPS PARA ELEXÁMEN  Tenga muy claro conceptos sobre lo que es un PROYECTO y sus diferencias con los procesos de la empresa.  Trate de entender las 10 áreas de CONOCIMIENTOS y el ciclo de vida del PROYECTO para definir los 47 procesos actuales en el PMBOK 5.  Entienda muy bien los componentes de un PROCESO y conozca de manera general los grupos de procesos por cada área del conocimiento definida.  Defina de manera general el ciclo de interacciones y de aproximaciones sucesivas que compone un PROYECTO.
  • 113.
    3. GESTIÓN DELA INTEGRACIÓN DENTRO DE LA DIRECCIÓN DE PROYECTOS
  • 114.
    GERENCIA DE LAINTEGRACIÓN Es el Proceso encargado de revisar la forma como el proyecto puede encajar dentro de la ORGANIZACIÓN. Un PROYECTO es un esfuerzo que afecta a la organización entera y deben ajustarse ciertos aspectos para poder establecer su verdadero ALCANCE y si se tienen los RECURSOS para realizarlo…  Durante su ciclo de vida, un PROYECTO se ve afectado por los PROCESOS y PROCEDIMIENTOS de la Organización.  La visión de un PROYECTO debe ser vista como un sistema integrado en donde todos sus procesos logren generar SINERGIA para el cumplimiento de los OBJETIVOS.  Uno de los objetivos principales del GERENTE DE PROYECTOS es lograr hacer una INTEGRACIÓN de los aspectos presentados en un PLAN sea este preliminar o bien ya consolidado a medida que avanza y se conoce mas sobre el PROYECTO.  La GERENCIA DE LA INTEGRACIÓN impacta a los demás procesos anteriormente descritos de la Gestión de un Proyecto.
  • 115.
    OBJETIVOS  Entender claramentelos procesos de INTEGRACIÓN entre las diferentes FASES del CICLO DE VIDA de un PROYECTO.  Estudiar y analizar lo que es un PROCESO desde la visión del PMI, sus entradas, técnicas - herramientas y Salidas.  Conocer y desarrollar un ACTA DE CONSTITUCIÓN DE PROYECTOS.  Resaltar la importancia de los ACTIVOS DE PROCESOS DE LA ORGANIZACIÓN y FACTORES AMBIENTALES DE LA EMPRESA.  Conocer y Analizar los elementos constitutivos de un PLAN PARA LA GERENCIA Y EJECUCIÓN DE UN PROYECTO.  Establecer los principios que motiven una adecuada GESTIÓN DE CAMBIOS en un PROYECTO y su impacto en los requerimientos y espectativas de los clientes e interesados.
  • 116.
    INTEGRACIÓN DEL PROYECTO>>>>>> Apoyo que tiene un GERENTE DE PROYECTOS para su GESTIÓN ES EL TRABAJO DE ALTO NIVEL QUE DEBE DESEMPEÑAR un GERENTE DE PROYECTOS. TIPS PARA EL EXÁMEN  Se recomienda estudiar el Capítulo, luego ver los demás módulos y por último regresar de nuevo a consolidar toda la información viendo todo el proceso de INTEGRACIÓN entre las FASES de un PROYECTO.  Asuma para el exámen que el GERENTE DE PROYECTOS tiene la autoridad para la toma de decisiones que permitan una adecuada INTEGRACIÓN en todos sus frentes…
  • 118.
    PROCESOS MAYORES ENLA GESTIÓN DE LA INTEGRACIÓN  DESARROLLAR LA CARTA DEL PROYECTO - En esta actividad se realiza un DOCUMENTO formal en el cual se reconoce y acepta el desarrollo del PROYECTO y se nombra al GERENTE DE PROYECTO.  DESARROLLAR EL PLAN PARA LA GESTIÓN DEL PROYECTO - En este documento MAESTRO se incluye todos los procesos y actividades necesarios para definir, combinar, unificar y coordinar los diversos procesos y actividades de la DIRECCIÓN DE PROYECTOS dentro de los demás grupos de procesos.  DIRIGIR Y GERENCIAR LA EJECUCIÓN DEL PROYECTO - Es el proceso encargado de EJECUTAR el trabajo definido en el PLAN PARA LA DIRECCIÓN DEL PROYECTO (WBS) y cumplir así con los objetivos propuestos.  MONITOREAR Y CONTROLAR LA EJECUCIÓN DEL PROYECTO - Proceso encargado de monitorear, revisar y controlar el AVANCE a fin de cumplir con los objetivos de desempeño (balancear las restricciones) definidos en el PLAN.  DESARROLLAR EL CONTROL INTEGRADO DEL CAMBIO - Proceso donde se revisan todas las solicitudes de CAMBIO, se APRUEBAN y GESTIONAN los cambios en los ENTREGABLES, ACTIVOS DE PROCESOS DE LA ORGANIZACIÓN, DOCUMENTOS Y PLAN.
  • 119.
    1. DESARROLLO DELA CARTA DEL PROYECTO La CARTA DE PROYECTO autoriza formalmente el PROYECTO y documenta los REQUERIMIENTOS INICIALES (Alto Nivel). Se define y nombra el GERENTE DEL PROYECTO y su NIVEL DE AUTORIDAD. Los proyectos son AUTORIZADOS por alguien EXTERNO - Patrocinador (Sponsor), una OFICINA DE DIRECCIÓN DE PROYECTOS PMO (Control, Dirección) o un COMITÉ EJECUTIVO de PORTAFOLIO. Cualquiera de los anteriores o el GERENTE DE PROYECTO elaborará el documento correspondiente de la CARTA DE PROYECTO.
  • 120.
    El PROYECTO quedaautorizado con la FIRMA del iniciador en el ACTA. Los proyectos se AUTORIZAN en función de las NECESIDADES INTERNAS o INFLUENCIAS EXTERNAS que tenga la empresa (OBJETIVOS ESTRATÉGICOS) - OPM… Se requiere de HERRAMIENTAS DE ANÁLISIS - Estudio de un CASO DE NEGOCIOS. Descripción de la SITUACIÓN que el proyecto abordará… TIPS PARA EL EXÁMEN  Para proyectos grandes o complejos con muchas FASES, la CARTA DE PROYECTO algunas veces se elabora para cada FASE..  Asuma una perspectiva de PROYECTO GRANDE en las preguntas del exámen para PMP.
  • 121.
    IMPORTANTE  La CARTADE PROYECTO es emitida por el PATROCINADOR como parte del INICIO DEL PROYECTO.  La CARTA DE PROYECTO debe ser lo suficientemente amplia para no necesitar cambios.  Establece FORMALMENTE el PROYECTO.  La CARTA DE PROYECTO le da AUTORIDAD al GERENTE DE PROYECTO para gastar el PRESUPUESTO y disponer de los RECURSOS de la ORGANIZACIÓN así como coordinar la CONTRATACIÓN.  Provee los REQUISITOS y OBJETIVOS de ALTO NIVEL .  Identifica RESTRICCIONES y RIESGOS de ALTO NIVEL.  Revela SUPUESTOS para el PROYECTO  Define los CRITERIOS DE ÉXITO del PROYECTO.
  • 122.
  • 123.
    MODELOS ECONÓMICOS PARALA SELECCIÓN DE UN PROYECTO  VALOR PRESENTE NETO (VPN) - Es el VALOR ACTUAL de los beneficios TOTALES (ganancias o ingresos) menos los COSTOS sobre varios períodos de tiempo. >> El proyecto con el mejor VPN es el que normalmente se selecciona. PREGUNTA - Se tienen dos proyectos a escoger en una organización: El proyecto A tardará DOS AÑOS en ser completado y tiene un Valor Presente Neto de USD$ 35.000. El proyecto B tardará CINCO AÑOS en ser completado y tiene un VPN de USD$ 75.000. Cuál de los proyectos representa una mejor inversión? R/. El Proyecto B es la mejor inversión pues el número de años NO ES RELEVANTE ya que se tiene en cuenta mas el cálculo del VPN.  TASA INTERNA DE RETORNO - Es el promedio geométrico futuro de los rendimientos esperados en una INVERSIÓN. Indicador de RENTABILIDAD DE UN PROYECTO…. >> El proyecto con el mejor TASA INTERNA DE RETORNO TIR es el que normalmente se selecciona.
  • 124.
    PREGUNTA - Setienen dos proyectos a escoger en una organización: El proyecto A tiene una TASA INTERNA DE RETORNO TIR del 21%. El Proyecto B tiene una TIR del 15%. Cuál de los dos proyectos representa una mejor alternativa de inversión? R/. El Proyecto A es la mejor alternativa de inversión pues tiene una mejor TIR.  PLAZO DE RECUPERACIÓN (Payback Period) - Es la cantidad de tiempo que le tomará a la empresa recuperar su INVERSIÓN FINAL en el PROYECTO antes de que empiece a generar GANANCIAS. >> El proyecto con el menor PLAZO DE RECUPERACIÓN es el que normalmente se selecciona. PREGUNTA - Se tienen dos proyectos a escoger en una organización: El proyecto A tiene un PLAZO DE RECUPERACIÓN de SEIS MESES. El Proyecto B tiene PR de DOCE MESES. Cuál de los dos proyectos representa una mejor alternativa de inversión? R/. El Proyecto A es la mejor alternativa de inversión pues tiene un MENOR PR.
  • 125.
     ANÁLISIS COSTOBENEFICIO (Benefit-Cost Ratio) - SE hace una comparación de los COSTOS del PROYECTO con los beneficios potenciales que podría traer para la organización. >> El proyecto con el BCR > 1 es el que normalmente se selecciona. Por lo regular el cálculo se define como un decimal o una PROPORCIÓN…. BRC > 1 : Significa que los beneficios son mas ALTOS que los COSTOS. BCR < 1 : Significa que los COSTOS son mas ALTOS que los BENEFICIOS. BCR = 1 : Significa que los COSTOS son IGUALES los BENEFICIOS. PREGUNTA - Qué significa una relación COSTO-BENEFICIO de 1.9? a) Los costos son mas grandes que los beneficios. b) Los ingresos son 1.7 veces los costos. c) La ganancia es 1.7 veces los costos. d) Los costos son 1.7 veces la ganancia. R/. La respuesta correcta sería la b)
  • 126.
     COSTO DEOPORTUNIDAD - Se refiere a la oportunidad que se deja de lado para seleccionar un PROYECTO sobre OTRO. PREGUNTA - Una organización tiene dos proyectos donde escoger : El Proyecto A con un VALOR ACTUAL NETO de USD$ 25.000 y un Proyecto B con un VALOR ACTUAL NETO de USD$ 60.000. Cuál es el COSTO DE OPORTUNIDAD de seleccionar el PROYECTO B? R/. La respuesta correcta sería USD$ 25.000. Esto es, el COSTO DE OPORTUNIDAD es el valor del proyecto NO SELECCIONADO.
  • 128.
    Diagrama de Flujopara el Desarrollo de la CARTA DE PROYECTO
  • 129.
    ENTRADAS 1. ENUNCIADO DELTRABAJO DEL PROYECTO (SOW) Es una descripción narrativa de los requerimientos y de los productos y servicios que el proyecto debe entregar. En proyectos internos el PATROCINADOR (SPONSOR) proporciona el enunciado del trabajo basado en las NECESIDADES DE LA EMPRESA o en REQUISITOS DE PRODUCTOS O SERVICIOS - OBJETIVOS ESTRATÉGICOS (Programa , Portafolio)… En proyectos externos por lo regular el ENUNCIADO DEL TRABAJO lo proporciona EL CLIENTE (Propuesta, solicitud de servicio, O Compra, Contrato o Licitación)… Hace referencia a:  Necesidad Comercial.  Descripción del ALCANCE DE PRODUCTO O SERVICIO.  PLAN ESTRATÉGICO
  • 130.
    ENTRADAS 2. CASO DENEGOCIO Proporciona la información necesaria desde una perspectiva COMERCIAL para verificar si el PROYECTO vale o no la INVERSIÓN REQUERIDA. El CASO DE NEGOCIO puede ser creado por varios motivos como DEMANDA DEL MERCADO, NECECIDADES DEL NEGOCIO, REQUERIMIENTOS DE CLIENTES, AVANCES TECNOLÓGICOS, REQUERIMIENTOS LEGALES o NECESIDADES SOCIALES. 3. CONTRATO Cuando el PROYECTO se está ejecutando para un CLIENTE EXTERNO, el documento de CONTRATO u ORDEN DE SERVICIO constituye una entrada muy importante. La documentación del CONTRATO establece ya de por sí un ALCANCE explícito… Puede haber alguna negociación con el CLIENTE de algunas condiciones o requerimientos adicionales o aclarar temas de RIESGOS del PROYECTO.
  • 131.
    ENTRADAS 4. FACTORES AMBIENTALESDE LA EMPRESA  Normas gubernamentales, industriales y jurídicas.  Estructura y cultura organizacional.  Cultura de PROYECTOS.  Infraestructura existente (TECNOLÓGICA) - Sistema de Información para la Gerencia del Proyecto…  Capacidades y Habilidades del RECURSO HUMANO (Gestión y Operación)..  Condiciones del mercado (nivel de Competitividad).  Alianzas con proveedores y contratistas.  Capacidad Financiera (Endeudamiento, Liquidez, etc).
  • 132.
    ENTRADAS 5. ACTIVOS DELOS PROCESOS DE LA ORGANIZACIÓN  Estándares y Políticas. Instrucciones de Trabajo.  Criterios de Medición del desempeño.  Plantillas de la empresa.  Procedimientos de CONTROL DE CAMBIOS.  Lecciones aprendidas e información HISTÓRICA (de PROYECTOS SIMILARES)…  Documentos de soporte o estudios especializados,,,etc…  Base de documentos sobre configuración y gestión de la configuración de proyectos similares (Líneas Base) y demás documentos….  Procedimientos de GESTIÓN
  • 133.
    TÉCNICAS Y HERRAMIENTAS JUICIODE EXPERTOS Es un conocimiento dado de un área definida obtenida a través de la experiencia y la educación. Se puede obtener de varias fuentes: Stakeholders, Expertos en la materia, miembros de equipo y grupos de la industria. El GERENTE DE PROYECTOS debe coordinar con los expertos y obtener lo necesario para completar la CARTA DE PROYECTO. TECNICAS DE FACILITACIÓN Brainstorming, Resolución de conflictos, resolución de problemas, talleres para trabajo en equipo, gestión de reuniones, etc… Desarrollo de equipos de trabajo y recursos para cumplir con las actividades…
  • 134.
    SALIDAS CARTA DEL PROYECTO Esel documento que OFICIALIZA la aprobación de un PROYECTO o FASE.. En la CARTA DEL PROYECTO se documentan las necesidades comerciales, las necesidades del cliente y el nuevo PRODUCTO o SERVICIO resultado del PROYECTO:  Objetivos medibles del proyecto y criterios de éxito relacionados.  Resultados de ALTO NIVEL.  Descripción del PROYECTO en ALTO NIVEL (Conceptual).  Riesgos de ALTO NIVEL.  Un resumen del CRONOGRAMA DE HITOS.  Un estimado o resumen del PRESUPUESTO.
  • 135.
    SALIDAS CARTA DEL PROYECTO Requisitos de APROBACIÓN del PROYECTO. Se establecen los criterios para definir si el proyecto fue exitoso, quién decide si el proyecto fue exitoso y quién haría la aprobación del proyecto….  Se hace un nombramiento OFICIAL del DIRECTOR o GERENTE DEL PROYECTO, su RESPONSABILIDAD y NIVEL DE AUTORIDAD.  Se define el nombre y nivel de autoridad del PATROCINADOR DEL PROYECTO (Sponsor) o de quienes autorizan el ACTA DE CONSTITUCIÓN DEL PROYECTO. TIPS PARA EL EXÁMEN  Se debe diferenciar claramente la diferencia entre la CARTA DEL PROYECTO y el PLAN DEL PROYECTO  Objetivos SMART (eSpecíficos, Medibles, Alcanzables, Realizables y gestionables en el Tiempo.
  • 136.
    2. DESARROLLO DELPLAN PARA LA GESTIÓN DEL PROYECTO Es el proceso encargado de DEFINIR, PREPARAR y COORDINAR todos los PLANES SUBSIDIARIOS y su integración dentro de un PLAN DE GESTIÓN DE PROYECTO comprensivo y coherente. Documento CENTRAL que define las BASES de todo el trabajo para la GESTIÓN Y DESARROLLO DEL PROYECTO
  • 138.
    El PLAN PARALA GESTIÓN DEL PROYECTO define cómo el proyecto será EJECUTADO, MONITOREADO-CONTROLADO y CERRADO…. Es PROGRESIVAMENTE ELABORADO mediante procedimientos de ACTUALIZACIÓN (UPDATES)…..Monitoreado y controlado a través de los procesos de GESTIÓN INTEGRADA DE CAMBIOS ENTRADAS 1. CARTA DEL PROYECTO Dependerá del nivel de COMPLEJIDAD, DETALLE y conocimiento hasta el momento del PROYECTO. Define los LÍMITES DE ALTO NIVEL del PROYECTO. Es el punto de INICIO del GERENTE DE PROYECTOS para dar paso a la PLANEACIÓN.
  • 139.
    ENTRADAS 2. SALIDAS DELOS OTROS PROCESOS DE PLANEACIÓN Las salidas de los otros PROCESOS se integran y actualizan el PLAN PARA LA GESTIÓN DEL PROYECTO. Todas las líneas bases y PLANES SUBSIDIARIOS que son una salida de los otros procesos del Plan del Proyecto. Cambios de estos documentos REQUIEREN de una ACTUALIZACIÓN en los demás PLANES para la GESTIÓN DEL PROYECTO. 3. FACTORES AMBIENTALES DE LA EMPRESA  Estándares gubernamentales e Industriales.  Cuerpo de Conocimientos para el estudio de Mercados verticales.  PMIS - Sistemas de Información para la GESTIÓN DEL PROYECTO.
  • 140.
    ENTRADAS  Estructura Organizacional,Cultura de Proyectos, prácticas de Gestión y Administración, Sustentabilidad de empresa.  Infraestructura (negocios, tecnológica, Capital, etc)…  Administración de Personal (Políticas de Contratación, Gestión de la Capacidad y nivel de formación (criterios de desempeño), etc) 4. ACTIVOS DE LOS PROCESOS DE LA ORGANIZACIÓN  Guías estandarizadas para la medición del desempeño, evaluación de propuestas y resolución de conflictos.  Estándares y Políticas de la empresa.  Criterios de MEDICIÓN del desempeño y Capacidades.  Plantillas para el PLAN DEL PROYECTOS y planes subsidiarios.
  • 141.
    ENTRADAS  Procedimientos deCONTROL DE CAMBIOS.  Lecciones aprendidas e Información HISTÓRICA.  Bases de datos de la configuración con LÍNEAS BASES y versiones de los estándares de la empresa, procedimientos , políticas y documentos de soporte del proyecto. TÉCNICAS Y HERRAMIENTAS JUICIO DE EXPERTOS  Adaptar los PROCESOS a los requerimientos de las necesidades del PROYECTO.  Incluir detalles técnicos y de Gerencia al PLAN DE GERENCIA DEL PROYECTO.  Determinar los tipos de RECURSOS y los NIVELES DE COMPETENCIA necesarios para lograr los OBJETIVOS DEL PROYECTO.
  • 142.
    TÉCNICAS Y HERRAMIENTAS JUICIODE EXPERTOS  Determinar el nivel de GESTIÓN DE LA CONFIGURACIÓN a ser aplicada al PROYECTO.  Definir el PROCESO DE CONTROL DE CAMBIOS y los documentos que serán afectados y actualizados.  Hacer una PRIORIZACIÓN DE LOS RECURSOS DEL PROYECTO para asegurar una adecuada GESTIÓN del TRABAJO y en el TIEMPO requerido. TÉCNICAS DE FACILITACIÓN  Brainstorming, Resolución de Conflictos, Resolución de PROBLEMAS , gestión de Reuniones, etc.  Utilizadas por el GERENTE DE PROYECTOS y los facilitadores para cumplir con las actividades asignadas del Proyecto.
  • 143.
    SALIDAS PLAN DE LAGERENCIA DEL PROYECTO Es el documento maestro que describe CÓMO el PROYECTO será EJECUTADO, MONITOREADO Y CONTROLADO. Integra y consolida los Planes subsidiarios y las LÍNEAS BASE desde los procesos de PLANIFICACIÓN….  Línea Base del ALCANCE.  Línea Base del Schedule (CRONOGRAMA)  Línea Base de COSTOS Integra y consolida los PLANES DE GESTIÓN SUBSIDIARIOS:  Plan de GESTIÓN DEL ALCANCE  Plan de GESTIÓN DE REQUISITOS
  • 144.
    SALIDAS PLANES SUBSIDIARIOS:  Plande GESTIÓN DEL CRONOGRAMA.  Plan de GESTIÓN DE COSTOS.  Plan de GESTIÓN DE LA CALIDAD.  Plan de mejoras del PROCESO.  Plan de GESTIÓN DE RECURSOS HUMANOS.  Plan de GESTIÓN DE LAS COMUNICACIONES.  Plan de GESTIÓN DE LOS RIESGOS.  Plan de GESTIÓN DE LAS ADQUISICIONES.  Plan de GESTIÓN CON LOS STAKEHOLDERS.
  • 145.
    PLANES ADICIONALES GENERADOSPOR EL ÁREA DE CONOCIMIENTO PLAN DE GESTIÓN DE REQUISITOS Describe cómo se realizará el esfuerzo para identificar, analizar y documentar los REQUISITOS así como la manera de gestionarlos a lo largo del PROYECTO. PLAN DE GESTIÓN DE CAMBIOS Es el Plan donde se documenta la forma como el GERENTE DE PROYECTOS puede llegar a controlar las “desviaciones” de la LINEA BASE en las diferentes áreas y procesos del PLAN GENERAL DEL PROYECTO. Se debe prevenir cambios innecesarios…. PLAN DE GESTIÓN DE LA CONFIGURACIÓN Documento donde se lleva a cabo un registro de todas las versiones y cambios desarrollados a lo largo de la GESTIÓN DEL PROYECTO. PLAN PARA LA MEJORA DE PROCESOS Son todas las actividades para establecer procedimientos de mejora en los PROCESOS de la GESTIÓN DE PROYECTOS
  • 146.
    DOCUMENTOS RECOMENDADOS ENLA GESTIÓN DE UN PROYECTO - Atributos de las Actividades - Reportes de Desempeño - Estimación de Costos de las Actividades - Propuestas - Lista de Actividades - Documentos de Compras - Registro de supuestos - Estructura Organizacional - Base de la Estimación - Medidas de Control de CALIDAD - Registro de Cambios - Listas de Chequeo - Contratos - Matriz de Trazabilidad - Duración de la Estimación - RBS - Pronósticos - Calendario de Recursos - Registro de Problemas - Registro del Riesgo - Lista de HITOS - Roles y REsponsabilidades
  • 147.
    DOCUMENTOS RECOMENDADOS ENLA GESTIÓN DE UN PROYECTO - Listas de Vendedores - Criterios de Selección - Análisis de INTERESADOS - Estrategia de GERENCIA DEL INTERESADO - Registro de INTERESADOS (STAKEHOLDERS) - Definición del Trabajo (SOW) - Compromisos de EQUIPO - Información de desempeño del trabajo - Métricas de Calidad - Matriz de REsponsabilidad
  • 149.
    3. DIRIGIR YGESTIONAR LA EJECUCIÓN DEL PROYECTO Es el proceso que consiste en EJECUTAR EL TRABAJO definido en el PLAN PARA LA DIRECCIÓN DEL PROYECTO de acuerdo a unos objetivos estratégicos planteados. Se producen unos ENTREGABLES y a través de estos procesos el TRABAJO es AUTORIZADO, las tareas se llevan a cabo, se mide el desempeño con respecto a una LINEA BASE definida en el PLAN.
  • 150.
    3. DIRIGIR YGESTIONAR LA EJECUCIÓN DEL PROYECTO Los DATOS de las mediciones se obtienen de los SISTEMAS DE INFORMACIÓN PARA LA GESTIÓN DEL PROYECTO (PMIS – SIGP). Gerencia de los Miembros del Equipo. Ejecutar los PROCESOS DE COMPRAS para obtener propuestas y seleccionar PROVEEDORES… Gerenciar el Riesgo. Comunicarse con los interesados. EL MAYOR PORCENTAJE DEL USO DEL PRESUPUESTO
  • 151.
    3. DIRIGIR YGESTIONAR LA EJECUCIÓN DEL PROYECTO Requiere la implementación de los CAMBIOS APROBADOS:  ACCIÓN CORRECTIVA: Directiva documentada para EJECUTAR EL TRABAJO DEL PROYECTO y así alinear el DESEMPEÑO futuro previsto del Trabajo con el PLAN PARA LA DIRECCIÓN DEL PROYECTO.  ACCIÓN PREVENTIVA: Es una directiva documentada para realizar una ACTIVIDAD que puede REDUCIR LA PROBABILIDAD DE SUFRIR CONSECUENCIAS NEGATIVAS asociadas con los RIESGOS DEL PROYECTO.  REPARACIÓN DE DEFECTOS: Identificación formalmente documentada de un DEFECTO en un componente del PROYECTO con una recomendación para reparar dicho defecto o reemplazar completamente el componente.
  • 153.
    TIPS PARA ELEXÁMEN Para preguntas situacionales del EXÁMEN, la respuesta correcta a menudo es una variación de “asegúrese constantemente de referirse al PLAN DEL PROYECTO” El PMI asume que durante la EJECUCIÓN DEL PROYECTO, el GERENTE o DIRECTOR DE PROYECTOS se toma su tiempo para centrarse en gestionar el CRONOGRAMA y el PRESUPUESTO, gestionar riesgos, calidad, recursos humanos, compras, etc….integrando los esfuerzos grandes en este grupo de PROCESOS. ENTRADAS 1. PLAN PARA LA DIRECCIÓN DEL PROYECTO La dirección del Plan del Proyecto requiere como entrada el PLAN ya que requiere de una carta de navegación general para la dirección y gestión del PROYECTO.
  • 154.
    ENTRADAS 2. SOLICITUD DECAMBIOS APROBADA Los CAMBIOS APROBADOS DEL PROYECTO pueden impactar TODAS LAS ÁREAS del proyecto. El Equipo del Proyecto programa la implementación de las SOLICITUDES DE CAMBIO APROBADAS (cambios documentados y autorizados para ampliar o reducir el ALCANCE del proyecto)….. Las Solicitudes de Cambio Aprobadas también pueden cambiar las POLÍTICAS, el PLAN PARA LA DIRECCIÓN DEL PROYECTO, Procedimientos, Costos o Presupuestos y la REVISIÓN DEL CRONOGRAMA. Pueden hacer necesaria la implementación de ACCIONES PREVENTIVAS o CORRECTIVAS
  • 155.
    ENTRADAS 3. FACTORES AMBIENTALESDE LA EMPRESA  Cultura y Estructura de la Organización.  Infraestructura de la empresa.  Administración del Personal (pautas de contratación, gestión del desempeño, registros de CAPACITACIÓN, etc..)  Tolerancia de los Interesados (STAKEHOLDERS)  Sistemas de Información para la GESTIÓN DEL PROYECTO (PMIS) - Herramientas automáticas, herramientas de SW, sistemas de gestión de la configuración, sistemas para la recuperación y distribución de la información, etc…
  • 156.
    ENTRADAS 4. ACTIVOS DELOS PROCESOS DE LA ORGANIZACIÓN  Guías estandarizadas.  Medios de Comunicación permitidos, requisitos de SEGURIDAD.  Procedimientos para la GESTIÓN DE INCIDENTES Y DEFECTOS  BASES DE DATOS para la medición de PROCESOS y uso de INFORMACIÓN HISTÓRICA.  ARCHIVOS del PROYECTO
  • 157.
    TÉCNICAS Y HERRAMIENTAS 1.JUICIO DE EXPERTOS El Juicio y la Experiencia se aplican a todos los detalles técnicos y de GESTIÓN. Pueden haber EXPERTOS al interior de la ORGANIZACIÓN tanto en la Gestión del Proyecto como en la implementación y desarrollo. Los Expertos deben ser gestionados por el DIRECTOR DEL PROYECTO y el EQUIPO DEL PROYECTO. FUENTES DE EXPERIENCIA  Otras unidades funcionales o de proyectos dentro de la organización.  Consultores.  Stakeholders (Clientes o Patrocinadores)  Asociaciones de profesionales o entidades de carácter TECNOLÓGICO
  • 158.
    TÉCNICAS Y HERRAMIENTAS 2.SISTEMAS DE INFORMACIÓN PARA LA GESTIÓN DEL PROYECTO Los PMIS pertenecen a los Factores Ambientales de la Organización y proveen acceso a herramientas de Gestión para la programación de Tiempos (Scheduling), como sistema de autorización del trabajo, como sistema colector y distribuidor de la información o incluso como interfaz con otros Sistemas de Información (ON LINE)… Sistemas para la Identificación y supervisión de los Indicadores Claves de Procesos relacionados con el PROYECTO (KPIs)… 3. METTINGS SALIDAS 1. ENTREGABLES DEL PROYECTO Cualquier producto, resultado o capacidad de prestar un SERVICIO ÚNICO Y VERIFICABLE que debe producirse para terminar un PROCESO, una FASE o un PROYECTO
  • 159.
    SALIDAS 2. INFORMACIÓN SOBREEL DESEMPEÑO DEL TRABAJO Incluye DATOS sobre los ENTREGABLES que están terminados o en progreso y su DESEMPEÑO ante las LÍNEAS BASES ya establecidas en la FASE DE PLANIFICACIÓN o corregidas en el SISTEMA INTEGRADO DE CONTROL DE CAMBIOS…. 3. REQUERIMIENTOS DE CAMBIO Los requerimientos de Cambio pueden impactar el dimensionamiento del ALCANCE, el CRONOGRAMA o los COSTOS en los que incurre el proyecto frente al PRESUPUESTO asignado….  Acción Correctiva - Acciones necesarias para asegurar el FUTURO DESEMPEÑO basado en el PLAN DEL PROYECTO.  Acción Preventiva - Acciones realizadas para REDUCIR el riesgo de la desviación con respecto a una LINEA BASE.  Reparación de Defectos y ACTUALIZACIONES
  • 160.
    SALIDAS 4. ACTUALIZACIONES ALPLAN DEL PROYECTO Se hace una ACTUALIZACIÓN a todos o algunos de los PLANES DE GESTIÓN establecidos en el proceso de CREACIÓN DEL PLAN DEL PROYECTO. La actualización de documentos se hace de manera GRADUAL. Se pueden utilizar REPOSITORIOS DE PROYECTOS (Cloud Computing…..) 5. ACTUALIZACIONES A LOS DOCUMENTOS DEL PROYECTO  Documentos de Requisitos..  Registros del Proyecto (restricciones, supuestos, etc…)  Registro de RIESGOS  Registros de INTERESADOS
  • 161.
    4. MONITOREAR YCONTROLAR EL TRABAJO DEL PROYECTO Consiste en MONITOREAR, ANALIZAR y REGULAR el AVANCE a fin de cumplir con los objetivos de desempeño definidos en el PLAN para la DIRECCIÓN DEL PROYECTO. Es un aspecto de la Dirección del Proyecto que se realiza a lo largo de la realización y Gestión del CICLO DE VIDA…
  • 163.
    4. MONITOREAR YCONTROLAR EL TRABAJO DEL PROYECTO El SEGUIMIENTO CONTÍNUO proporciona al TEAM PROJECT conocimientos sobre la SALUD DEL PROYECTO y permite identificar las ÁREAS susceptibles de requerir ATENCION…. El CONTROL consiste en realizar ACCIONES PREVENTIVAS o CORRECTIVAS o bien MODIFICAR LOS PLANES DE ACCIÓN haciendo un seguimiento a fin de determinar si las acciones realizadas lograron mejorar el DESEMPEÑO DEL PROYECTO…  Comparar el DESEMPEÑO REAL con respecto al PLAN DE DIRECCIÓN DEL PROYECTO.  Evaluar el DESEMPEÑO para determinar la necesidad o no de una ACCIÓN (Preventiva o correctiva) y aquellas que se consideren pertinentes.  Identificar los RIESGOS existentes del PROYECTO y analizar nuevos posibles riesgos y su impacto en el nivel de DESEMPEÑO y OPERACIÓN del proyecto.  Mantener una BASE DE INFORMACIÓN oportuna de los PRODUCTOS y documentación relacionada.  Proporcionar INFORMACIÓN OPORTUNA necesaria para sustentar el INFORME DE ESTADO, la MEDICIÓN DEL AVANCE y las PROYECCIONES….
  • 164.
    4. MONITOREAR YCONTROLAR EL TRABAJO DEL PROYECTO  Proporcionar ANÁLISIS DE PROYECCIONES que permitan actualizar la información relativa a COSTOS, CRONOGRAMA, CALIDAD y ALCANCE del PROYECTO….  Monitorear los CAMBIOS APROBADOS TIPS PARA EL EXÁMEN  Recuerde que DAR SEGUIMIENTO Y CONTROLAR significa MEDIR contra el PLAN PARA LA DIRECCIÓN DEL PROYECTO  Si se pregunta qué debe hacerse si una actividad toma MAS TIEMPO de lo estimado, la respuesta será tomar una ACCIÓN CORRECTIVA para solventar el retraso… >> El GERENTE DE PROYECTOS debe NIVELAR LAS DEMANDAS de las diferentes ÁREAS DE CONOCIMIENTO para CONTROLAR el PROYECTO…
  • 165.
    4. MONITOREAR YCONTROLAR EL TRABAJO DEL PROYECTO La función de INTEGRACIÓN incluye actividades como el ANÁLISIS Y SEGUIMIENTO DE RIESGOS, realizar actividades de CONTROL DE LA CALIDAD, Proyectar y Revisar los CAMBIOS y las ACCIONES CORRECTIVAS realizadas para verificar su EFECTIVIDAD… SISTEMA DE AUTORIZACIÓN DEL TRABAJO Sistema del GERENTE DEL PROYECTO para autorizar el comienzo de los paquetes de trabajo o actividades del PROYECTO. Es parte del PMIS y de los FACTORES AMBIENTALES DE LA EMPRESA….puede ser una herramienta central para todos los proyectos en la organización. ACCIÓN CORRECTIVA Tener claro cuáles son las LÍNEAS BASES del PROYECTO DÓNDE INTERVENIR?? DÓNDE SE DEBEN EFECTUAR LAS ACCIONES CORRECTIVAS (FOCO)
  • 166.
    4. MONITOREAR YCONTROLAR EL TRABAJO DEL PROYECTO ACCIÓN CORRECTIVA  Se debe tener un ENFOQUE determinado en lugar de uno al azar en la identificación de las áreas que necesitan ACCIÓN CORRECTIVA..  Buscar los problemas en lugar de esperar que aparezcan en el PROYECTO..  Crear MÉTRICAS durante la PLANIFICACIÓN DEL PROYECTO que cubran TODOS los aspectos del PROYECTO…  Tener un PLAN DEL PROYECTO REALISTA contra el cual se pueda MEDIR.  Medir siempre a lo LARGO DEL PROYECTO….  Saber cuándo un proyecto está con DESVIACIÓN y saber cuándo recomendar una ACCIÓN CORRECTIVA  Encontrar una CAUSA RAIZ de la DESVIACIÓN al Plan del Proyecto (Metodología CAUSA-RAIZ (Diagrama de Ishikawa)
  • 167.
  • 168.
    4. MONITOREAR YCONTROLAR EL TRABAJO DEL PROYECTO Ó TIP PARA EL EXÁMEN En el exámen NO todas las preguntas serán explícitas sobre ACCIÓN CORRECTIVA. Algunas describirán la situación y preguntarán “Qué es lo MEJOR que se puede hacer? “ ACCIÓN PREVENTIVA Se trata con las ANTICIPACIONES o POSIBLES DESVIACIONES de la línea BASE para la medición del RENDIMIENTO… es mas de EXPERIENCIA que de CÁLCULOS,,,,  Ajustar un PROYECTO para que el mismo problema NO VUELVA A PRESENTARSE.  Cambiar un RECURSO porque no cumplían con las espectativas de DESEMPEÑO
  • 169.
    ENTRADAS 1. PLAN PARALA DIRECCIÓN DEL PROYECTO Descrito anteriormente… Involucra una REVISIÓN DE TODO EL PROYECTO en su conjunto 2. PRONÓSTICO DEL CRONOGRAMA (Schedule ForeCast) - PROYECCIÓN Derivado del progreso REAL contra la LINEA BASE DE TIEMPOS y el tiempo calculado ETC (Estimated to Complete). Típicamente expresado en términos de la VARIANZA DEL CRONOGRAMA (SV – VC) y el ÍNDICE DE DESEMPEÑO DEL CRONOGRAMA (SPI- IRC) En proyectos que NO usan el cálculo de VALOR GANADO, se hace una comparación entre la SV y los datos de Tiempos proyectados para la finalización de ACTIVIDADES
  • 170.
    ENTRADAS 3. PRONÓSTICOS DECOSTOS - VALOR PROYECTADO También se calcula mediante una comparación entre la LÍNEA BASE DE COSTOS contra el valor de costos calculados para las tareas por completar (ETC). Se define a través de la VARIANZA DE COSTOS (CV) y el INDICE DE DESEMPEÑO DEL COSTO (CPI)… El VALOR ESTIMADO A COMPLETAR (EAC) será comparado con el PRESUPUESTO A COMPLETAR (BAC) para definir el rango final de VARIABILIDAD y si este valor está definido dentro de los RANGOS PERMITIDOS establecidos en la fase de PLANIFICACIÓN o se requiere establecer un CONTROL INTEGRADO DE CAMBIOS… 4. CAMBIOS VALIDADOS Los procesos aprobados en la ejecución de procesos de CONTROL INTEGRADO DE CAMBIOS.
  • 171.
    ENTRADAS 5. INFORMACIÓN DELDESEMPEÑO DEL TRABAJO DATA de desempeño conformados en los PROCESOS de MONITOREO Y CONTROL. Son analizados en CONTEXTO e integrados basados en la relación ENTRE PROCESOS… WPD es analizado y transformado en INFORMACIÓN (WPI) WPI es transmitido a través de los PROCESOS DE COMUNICACIÓN del PROYECTO
  • 172.
    ENTRADAS 6. FACTORES AMBIENTALESDE LA EMPRESA Estándares Gubernamentales e Industriales Sistemas de AUTORIZACIÓN DEL TRABAJO de la ORGANIZACIÓN. Tolerancia al RIESGO de los STAKEHOLDERS PROJECT MANAGEMENT INFORMATION SYSTEMs (PMIS) - Herramientas de SW para estimar y hacer proyecciones de TIEMPO, COSTOS, RIESGOS, CALIDAD, gestión del desempeño, integración con otras herramientas y Sistemas de Información.
  • 173.
    ENTRADAS 7. ACTIVOS DELOS PROCESOS DE LA ORGANIZACIÓN  Procedimientos de CONTROL DE RIESGOS definido en el PLAN DE GESTIÓN DEL RIESGO.  Los requisitos de COMUNICACIÓN de la ORGANIZACIÓN.  Procedimientos de CONTROL FINANCIERO.  Procedimientos para la GESTIÓN DE INCIDENTES Y DEFECTOS.  BASES DE DATOS para la medición de PROCESOS  BASES DE DATOS de las LECCIONES APRENDIDAS
  • 174.
    TÉCNICAS Y HERRAMIENTAS 1.JUICIO DE EXPERTOS Utilizado para la INTERPRETACIÓN de los datos e información proveniente de los procesos de CONTROL Y MONITOREO del PROYECTO. El GERENTE DE PROYECTOS junto con su equipo de trabajo (TEAM PROJECT) deben asegurar que el desempeño del PROYECTO se ajuste a los requerimientos, espectativas y Líneas Base definidas. 2. TÉCNICAS ANALÍTICAS Las Técnicas de Análisis son utilizadas para proyectar y verificar tendencias relacionadas con posibles VARIACIONES que pueda tener el PROYECTO. Se hace un análisis de VARIABLES MEDIOAMBIENTALES que afecten otro tipo de variables.  Análisis de Regresión.  Métodos grupales. á ó é ó
  • 175.
    Fases de Análisisde un Proyecto
  • 176.
    Mapa Conceptual delAnálisis de Regresión (Regresión Lineal)
  • 177.
    2. TÉCNICAS ANALÍTICAS Análisis de CAUSALIDAD..  Técnicas y Análisis de CAUSA-RAIZ  Métodos de PROYECCIÓN (Simulaciones, Eventos por ESCENARIOS, prospección, etc..)  Modo de Fallas y Análisis de EFECTOS (FMEA)  Análisis de ARBOL DE FALLAS (FTA)  Análisis INVERSO  Análisis de TENDENCIAS  GESTIÓN DEL VALOR GANADO  Análisis de VARIANZA TÉCNICAS Y HERRAMIENTAS
  • 178.
    TÉCNICAS Y HERRAMIENTAS 3.SISTEMAS DE INFORMACIÓN PARA LA GERENCIA DEL PROYECTO (PMIS) Pertenece a los FACTORES AMBIENTALES DE LA ORGANIZACIÓN y provee acceso a herramientas de automatización correspondiente a cálculos de TIEMPO, COSTO, RECURSOS, Indicadores de DESEMPEÑO, Bases de Datos, REGISTROS de proyectos y demás ayudas para el Monitoreo y control de las diferentes FASES hasta el cierre…. 4. MANEJO DE REUNIONES  Face to Face  Reuniones Virtuales (Videoconferencias)  Reuniones FORMALES para la TOMA DE DECISIONES….  Reuniones INFORMALES para hacer seguimiento o eventos temporales, proyecciones menores o de socialización….
  • 179.
    SALIDAS 1. Í Un procedimiento deCAMBIO puede necesitar la documentación y sustentación de otros REQUERIMIENTOS DEL PROYECTO. Un cambio debidamente aprobado puede llegar a IMPACTAR en el Plan para la Gestión de un Proyecto, en sus entregables o en los demás documentos que sustentan al Proyecto….  ó  ó  ó
  • 180.
    SALIDAS 2. Ñ Son representacionesde la Información FÍSICA, ELECTRÓNICA o de cualquier índole que establece el DESEMPEÑO del Trabajo en el PROYECTO establecida para la TOMA DE DECISIONES, ACCIONES o ejecutar procedimientos de ADVERTENCIA para hacer los ajustes necesarios en un PROYECTO.. La información de un proyecto puede hacerse VERBALMENTE pero se prefiere una información DIGITAL o por escrito para efectos de poder almacenarla y llevar un REGISTRO HISTÓRICO de EVENTOS dentro del PROYECTO.     ó 
  • 181.
    SALIDAS Ó  Plan deGestión del ALCANCE  Plan de GESTIÓN DE REQUERIMIENTOS  Plan de GESTIÓN DEL CRONOGRAMA  Plan de GESTIÓN DE COSTOS  Plan de GESTIÓN DE LA CALIDAD  Líneas Base del ALCANCE, CRONOGRAMA y COSTOS Ó Proyecciones de TIEMPO, COSTOS, CALIDAD; REPORTES DE DESEMPEÑO y Log de Eventos
  • 182.
    Respuestas a losrequerimientos de CAMBIO, solicitudes de aprobación y ajustes a los Planes Subsidiarios, documentos, activos de PROCESOS, etc. Disposición de la INFORMACIÓN y comunicación de los CAMBIOS A REALIZAR REVISIÓN de todos los requerimientos para CAMBIOS o MODIFICACIONES a los documentos del PROYECTO, entregables, LÍNEAS BASES, PLAN para la GESTIÓN. Ó
  • 183.
    Ó ó ú La SOLICITUDDE CAMBIOS puede ser requerida por cualquier STAKEHOLDER del PROYECTO. La solicitud puede ser planteada inicialmente de manera VERBAL pero debe ser registrada debidamente en forma ESCRITA (Documento formal, Correo, Sistema Información, Nota, Fax, scanner, etc) dentro del proceso de GESTIÓN DEL CAMBIO o Sistema de Control de la CONFIGURACIÓN del PROYECTO. Se debe siempre estimar el IMPACTO en las variables de RESTRICCIÓN DEL PROYECTO (TIEMPO, COSTO, CALIDAD) Cualquier procedimiento de CAMBIO deberá tener un responsable (SPONSOR o GERENTE DE PROYECTO, Stakeholder de alto nivel (influencia) el cual deberá estar designado en el PLAN PARA LA GESTIÓN DEL PROYECTO o PROCEDIMIENTO ORGANIZACIONAL.
  • 184.
    é É Ó ÓÓ í Ó Los CAMBIOS APROBADOS pueden requerir un nuevo AJUSTE o revisión de los COSTOS estimados, secuencia de ACTIVIDADES, recursos requeridos, fechas de terminación de tareas, análisis y alternativas de respuesta a RIESGOS, etc…. El nivel de aplicación al CONTROL DE CAMBIOS dependerá de qué tan complejo sea el PROYECTO, requerimientos especiales de CONTRATO y en general del CONTEXTO y ambiente en el cual es desarrollado…. Una aprobación final del CLIENTE o del PATROCINADOR DEL PROYECTO puede ser requerida después de realizar un ajuste en el COMITÉ DE CONTROL DE CAMBIOS a no ser que ellos pertenezcan al grupo o Comité de CAMBIOS designado en la FASE DE PLANIF.
  • 186.
    ú Composición del CCB: La composición del comité varía dependiendo de los niveles de autoridad requeridos, siempre existe un representante de gestión de la configuración y los representantes de los involucrados al nivel que corresponda. El comité de control de cambios puede incluir como miembros al personal de:  Desarrollo  Aseguramiento de calidad  Gestión de la configuración  Pruebas y control de calidad  Documentación  Mantenimiento  Liberación del producto  Gerente de proyecto/programa  Ingeniería de sistema o hardware  Representantes del cliente  Áreas administrativas: Comercial, financiero o ventas
  • 187.
    Ejemplo de EstructuraOrganizacional en un SISTEMA DE CONTROL DE CAMBIOS Ó Í
  • 188.
    Ó á ó ÓÓ Establece las pautas para identificar cuál es la CONFIGURACIÓN tanto del Producto como de los procesos para llevar registro de las especificaciones…..cómo los cambios en dichas especificaciones serán manejados.. Ó Corresponde a la Información registrada, almacenada y reportada de cómo y cuándo los datos de la CONFIGURACIÓN deberán ser provistos (para una adecuada Gestión de CAMBIOS). La información provista consta de una Lista de Identificación de la Configuración APROBADA, Estado de los cambios propuestos a la CONFIGURACIÓN y el estado de la implementación a los CAMBIOS APROBADOS…. Ó Í Ó Asegura la composición de la CONFIGURACIÓN de un PROYECTO la cual debe corresponder a los CAMBIOS que son registrados, valorados, aprobados, monitoreados e IMPLEMENTADOS….. ASEGURAMIENTO FUNCIONAL
  • 190.
    ENTRADAS Ó PLAN PARA LAGESTIÓN DEL ALCANCE - Procedimientos para definir CAMBIOS en el Alcance del PROYECTO… LINEA BASE DEL ALCANCE - Provee una descripción de la DEFINICIÓN DE PRODUCTO (CONFIGURACIÓN) PLAN PARA LA GESTIÓN DE CAMBIOS - Provee los direccionamientos para una adecuada Gestión y dirección del CONTROL INTEGRADO DE CAMBIOS así como su documentación y formalización en un CCB Ñ Incluye la DISPONIBILIDAD DE RECURSOS, DATOS DE COSTOS Y ACTIVIDADES (Time), Gestión del VALOR GANADO, Etc….
  • 191.
    ENTRADAS í Ó á Los CAMBIOSpueden requerir ACCIONES PREVENTIVAS, CORRECTIVAS y de REPARACIÓN DE DEFECTOS.. Las acciones PREVENTIVAS y CORRECTIVAS NO AFECTAN las LÍNEAS BASES del PROYECTO pero sí su DESEMPEÑO Básicamente los SISTEMAS DE INFORMACIÓN PARA LA GESTIÓN DEL PROYECTO (PMIS) Herramientas de SW para la gestión del Cronograma, Sistemas de GESTIÓN para la CONFIGURACIÓN, Sistemas de recolección y distribución de la información, WEB Apps
  • 192.
    ENTRADAS Ó  PROCEDIMIENTOS DECONTROL DE CAMBIOS - Procesos y procedimientos estandarizados por la ORGANIZACIÓN, Políticas, Planes y otros documentos del PROYECTO que pueden ser modificados y CÓMO los CAMBIOS son APROBADOS, VALIDADOS e IMPLEMENTADOS….  Procedimientos para la APROBACIÓN y PUBLICACIÓN de la AUTORIZACIÓN DE CAMBIOS (Formas, conductos regulares, plantillas, etc)  Bases de datos sobre MEDICIÓN Y GESTIÓN DE PROCESOS que permitan hacer un seguimiento de los procesos relacionados con los productos o servicios a implementar…   Base de Conocimiento para la GESTIÓN DE LA CONFIGURACIÓN (versiones y Líneas BASE)
  • 193.
    TÉCNICAS Y HERRAMIENTAS Constadel JUICIO DE EXPERTOS del Team Project y adicionalmente los STAKEHOLDERs pueden requerir incluir su participación en el CCB. Los Stakeholders pueden establecer o emitir juicios sobre ASPECTOS TÉCNICOS Y DE GESTIÓN sobre el PROYECTO que pueden generar una SOLICITUD DE CAMBIOS.  Consultores Externos o Internos.  Stakeholders incluidos el CLIENTE y el SPONSOR del Proyecto.  Asociaciones de profesionales y técnicos expertos en alguna ÁREA específica.  Grupos de INDUSTRIAS.  Expertos de algún AREA o de la materia (SME)  Oficina de PROYECTOS (PMO)
  • 194.
    TÉCNICAS Y HERRAMIENTAS Reunionespara la GESTIÓN INTEGRADA DE CAMBIOS….El Comité de Control de CAMBIOS CCB es responsable de dichas reuniones para la GESTIÓN INTEGRADA DE LOS CAMBIOS DE UN PROYECTO (requerimientos de aprobación, rechazo u otras disposiciones para el control de cambios) Los ROLES y RESPONSABILIDADES del COMITÉ INTEGRADO DE CAMBIOS serán debidamente gestionadas y aprobadas por los Stakeholders apropiados y documentados en el PLAN DE GESTIÓN DE CAMBIOS. Se pueden utilizar herramientas MANUALES o AUTOMATIZADAS….Las herramientas seleccionadas se basan en los requerimientos puntuales de los Stakeholders e incluyen consideraciones ambientales, organizacionales así como las disposiciones finales en las RESTRICCIONES DEL PROYECTO. Herramientas para la Distribución y Procesamiento de la Información….
  • 195.
    SALIDAS Requerimientos de CAMBIOSprocesados por el PROJECT MANAGER, CCB o por el grupo del equipo asignado para efectuar dicho proceso integrado de CAMBIOS… á La disposición de los CAMBIOS REQUERIDOS (aprobados o NO) serán registrados en el LOG (REGISTRO) DE CAMBIOS como parte de la actualización de los documentos del PROYECTO… Utilizado para documentar los CAMBIOS solicitados y efectuados en el PROYECTO. Los cambios realizados y su IMPACTO en las diferentes VARIABLES del PROYECTO deberán ser comunicados a los Stakeholders relacionados
  • 196.
    SALIDAS Ó PLANES SUBSIDIARIOS LÍNEAS BASES- Sujetas a un proceso de Control de Cambios FORMAL (valoración, márgenes de VARIABILIDAD, ALARMAS en procesos CRÍTICOS) Solo se deben reportar los CAMBIOS en las Líneas Bases con respecto al estado actual y el desempeño actual podría NO haber cambiado…. Ó 4 Ó Todos los documentos del PROYECTO en los que se puedan incluir un CONTROL INTEGRADO DE CAMBIOS. Los cambios deben ser PERTINENTES a cada tipo de PLAN SUBSIDIARIO o documento…
  • 197.
    Ó é Ó El beneficioCLAVE de este PROCESO es que se documentan todas las LECCIONES APRENDIDAS a lo largo del ciclo de vida del PROYECTO o de las FASES y se finaliza el TRABAJO asignado en el WBS del PROYECTO.. La FINALIZACIÓN FORMAL del PROYECTO permite hacer una LIBERACIÓN DE RECURSOs para otros Proyectos o procesos que lo requiera la empresa.
  • 198.
    Mapa de Procesospara el CIERRE DEL PROYECTO O DE UNA FASE DEL PROYECTO
  • 199.
    ó El GERENTE DELPROYECTO debe verificar también la LÍNEA BASE del ALCANCE y determina o asegura que el trabajo ha sido completado antes de proceder a cerrar o bien una FASE o todo el PROYECTO… Se debe hacer una actualización y manejo de TODA LA INFORMACIÓN pertinente con los STAKEHOLDERS  Actividades o acciones necesarias para la verificación del CIERRE…  Actividades y procedimientos necesarios para transferir los productos, servicios o resultados de un PROYECTO a la siguiente FASE o de entrega final
  • 200.
     Actividades oacciones necesarias para la recolección de los registros de FASES o del PROYECTO, Auditaje de los procesos y criterios que verifican el éxito o fallas de un Proyecto o Fase del mismo, lecciones conjuntas aprendidas y archivos de información del PROYECTO para un uso FUTURO por parte de la empresa… ENTRADAS Ó El PLAN PARA LA GESTIÓN DEL PROYECTO se vuelve un documento DE ACUERDO o entendimiento entre el Director del Proyecto y el SPONSOR del Proyecto, lo que permitirá verificar o definir por terminación del trabajo en las diferentes FASES y en todo el PROYECTO… 2. Incluyen las ESPECIFICACIONES DEL PRODUCTO aprobadas, entregas ya realizadas e informes de DESEMPEÑO del PROYECTO…
  • 201.
    ENTRADAS Ó  Guías parael cierre del PROYECTO o de una FASE o de REQUERIMIENTOS ( Procesos administrativos, Auditorias y procesos de EVALUACIÓN de proyectos, Criterios de Transición o interfaces entre diferentes Proyectos, etc…)  Base de datos para la MEDICIÓN DE PROCESOS  Información Histórica y Base de Conocimiento de LECCIONES APRENDIDAS (Registro y documentos de PROYECTO, toda la documentación sobre procedimientos de CIERRE de Proyectos o FASES similares, resultados encontrados sobre Proyectos seleccionados y sus procesos de GESTIÓN, información sobre actividades de GESTIÓN DE RIESGOS y acciones de MITIGACIÓN dentro de los procesos de CIERRE, etc….
  • 202.
    TÉCNICAS Y HERRAMIENTAS Eljuicio de algunos EXPERTOS es utilizado para asegurar que los procedimientos de CIERRE se hagan de conformidad a ciertos ESTÁNDARES y mejores prácticas….  Gerentes de Proyectos de la Organización.  Oficina de PROYECTOS (PMO).  Asociaciones de Profesionales y TÉCNICOS expertos en ciertos temas para la verificación del cumplimiento de Tareas y de conformidad a OBJETIVOS… 2. É Á  Análisis de Regresión.  Análisis y Cálculo de TENDENCIAS…
  • 203.
    TÉCNICAS Y HERRAMIENTAS Puedenhacerse presencial, virtual, formal o informalmente….Pueden involucrar a los miembros del EQUIPO DEL PROYECTO, algunos STAKEHOLDERS (SPONSORS, CLIENTEs, algunos interesados en los resultados finales del PROYECTO – Users, Proveedores, etc.. Reuniones para verificar LECCIONES APRENDIDAS. Reuniones de CIERRE, GRUPOS DE USUARIOS o grupos de Verificación (Auditorías, Interventorías, etc….) SALIDAS Ó Corresponde al resultado FINAL o INTERMEDIO que el Proyecto requiere o está obligado a producir…. Incluye la información pertinente de SOPORTE (Manuales, Descripción, Diseños, etc)
  • 204.
    SALIDAS Ó Ó  ARCHIVOSDE PROYECTOS - Documentación relacionada con las actividades del PROYECTO como por ejemplo el PLAN PARA LA GESTIÓN DEL PROYECTO, los Planes Subsidiarios y documentación de Gestión realizada para controlar los COSTOS, TIEMPO o CRONOGRAMA DE ACTIVIDADES, CALIDAD, Análisis y Mitigación del RIESGO, etc..  DOCUMENTOS ESPECÍFICOS DEL CIERRE DEL PROYECTO O FASE - Documentación formal con los procedimientos y demás documentos relacionados para hacer un adecuado CIERRE tanto del PROYECTO como alguna de sus FASES en los diferentes CICLOS de interacción en el tiempo de vida del PROYECTO…. ó Ó Ó
  • 205.
    SALIDAS Ó Ó Corresponde atoda la información sobre LECCIONES APRENDIDAS y procedimientos para mejorar el DESEMPEÑO de las actividades así como los demás documentos e información relacionada que puede servir para futuros PROYECTOS en la Organización. TIPS PARA EL EXÁMEN Para el Examen asuma que TODOS los proyectos tienen un COMITÉ DE GESTIÓN DE CAMBIOS… Los PROYECTOS deberían ser manejados PROACTIVAMENTE revisando qué cambios van a ocurrir y deberían ser GERENCIADOS (manejados, evitados, controlados, aceptados, etc…) En el examen puede ser cuestionado por un REQUERIMIENTO DE CAMBIO. Asuma que un requerimiento no está APROBADO a menos que se diga lo contrario en la pregunta..
  • 206.
    CIERRE DE COMPRACIERRE DEL PROYECTO O FASE Verificación del Desarrollo del Producto Desarrollo de la Verificación del PRODUCTO (Proceso de Verificación del ALCANCE) Completar el reporte final del Desempeño del CONTRATO Completar el Reporte FINAL del PROYECTO o FASE Completar la aceptación final de los ENTREGABLES, PRODUCTOS o SERVICIOS y reconocimiento del cierre del CONTRATO Obtener la ACEPTACIÓN FINAL del PROYECTO o FASE Ejecutar las AUDITORIAS DE COMPRAS Transición del PRODUCTO, SERVICIO o RESULTADO Negociar ACUERDOS Documentar LECCIONES APRENDIDAS Documentar las LECCIONES APRENDIDAS Actualizar los ACTIVOS DE LA ORGANIZACIÓN Liberar RECURSOS
  • 207.
    Procesos para laConstrucción Inmobiliaria
  • 208.
  • 212.
    Ó Á 1. Cuálde las siguientes opciones no es una restricción del proyecto? a) Calidad. b) Escala. c) Tiempo. d) Costo. 2. Un Gerente de Proyectos está ejecutando un proyecto de instalación de un Centro de Datos. El descubre que su cliente está enfadado porque está por encima de su presupuesto puesto que el personal fue mas costoso de lo pensado. También se encuentra decepcionado pues cree que una vez se termine el proyecto, los servidores no tendrán tanto espacio en el disco como él necesita. Cuál de las siguientes restricciones no fueron afectadas por este problema? a) Calidad. b) Recursos. c) Tiempo. d) Costo.
  • 213.
    Ó Á 3. Cuálde las siguientes opciones NO es un ejemplo de trabajo operacional? a) Construir un sistema de orden de compras para las cuentas a pagar. b) Ingresar las órdenes de compras semanales a través de un Sistema de Ordenes de Compra. c) Implementación semanal de actualizaciones de software de antivirus. d) Evaluaciones anuales del desempeño del personal. 4. Usted está dirigiendo un proyecto para construir un nuevo sistema de Contabilidad. A uno de los contadores de otro departamento le gusta mucho el sistema actual y se rehúsa a ser entrenado para el nuevo. Cuál es la mejor manera de manejar esta situación? a) Rehusar trabajar con él pues se comporta de una manera difícil. b) Apelar a hablar con el jefe del contador y pedirle que se le requiera tomar el entrenamiento. c) Tomar medidas especiales para que el contador no tenga que tomar el entrenamiento. d) Trabajar con él para entender sus preocupaciones y hacer lo que se pueda para ayudarlo sin comprometer el proyecto.
  • 214.
    Ó Á 5. Cuálde las siguientes opciones es usada para identificar las personas impactadas por el Proyecto? a) Lista de Recursos. b) Registro de las personas interesadas. c) Factores ambientales empresariales. d) Plan del proyecto. 6. Su jefe le pregunta dónde puede encontrar una lista de proyectos que deberían ser gestionados juntos. Cuál es el mejor lugar para encontrar esta información? a) Plan del Proyecto. b) Carta del Proyecto. c) Constitución de Portafolio. d) Constitución del Programa. 7. Usted quiere saber específicamente qué metas empresariales van a alcanzar un grupo de proyectos y programas. Cuál es el mejor lugar para buscar esta información?
  • 215.
    Ó Á a) Plandel Proyecto. b) Carta del Proyecto. c) Constitución de Portafolio. d) Constitución del Programa. 8. Un coordinador de proyecto está teniendo problemas asegurando los programadores para su proyecto. Cada vez que ella le pide a su jefe que le de recursos para su proyecto, él dice que están muy ocupados para ayudarla en su proyecto. En qué tipo de organización está trabajando? a) Funcional. b) Matricial débil. c) Matricial Fuerte. d) Enfocada a proyectos. 9. Un gerente de proyecto está teniendo problemas asegurando los programadores para su proyecto. Cada vez que ella le pide al gerente de programación que le facilite recursos para su proyecto, él le responde que ya están asignados para otros trabajos. Entonces ella tiene que ir constantemente a la cabeza del gerente para desautorizarlo, en qué tipo de organización está trabajando?
  • 216.
    Ó Á a) Funcional. b)Matricial débil. c) Matricial Fuerte. d) Enfocada a Proyectos. 10. Usted es un Jefe de Proyecto trabajando en un proyecto de ingeniería de software. Los programadores han empezado a construir el software y los evaluadores han comenzado a crear el ambiente de las pruebas. Cuál grupo de procesos incluye estas actividades? a) Iniciación. b) Planeación. c) Ejecución. d) Finalización.
  • 217.
    Ó Á 11. Ustedacaba de recibir una solicitud de cambio. Esto significa: a) La carta del proyecto ha sido completada pero todavía no puede empezar pues necesita hacer un cambio a la LÍNEA BASE del Alcance. b) Usted está en el proceso de Ejecución directa o administrativa y puede implementar el cambio ahora. c) El cambio debe ser aprobado antes de ser implementado. d) Hay un defecto en un entregable y debe ser reparado. 12. Cuál de los siguientes no es una entrada en el Desarrollo de la Carta del Proyecto? a) Factores ambientales de la empresa. b) Plan de Gestión del Proyecto. c) Contrato. d) Declaración de Trabajo del Proyecto.
  • 218.
    Ó Á 13. Cuáles la salida de Dirigir y Gestionar la Ejecución del Proyecto? a) Aprobar las solicitudes de Cambio. b) Procesos de la Gestión del Proyecto. c) Entregables. d) Pronóstico. 14. Usted está manejando un proyecto de diseño gráfico. Uno de los miembros del equipo reporta que existe un serio problema y usted cae en cuenta que esto puede generar un retraso que puede afectar los negocios de sus interesados. Peor aún, se tomará otros dos días para que usted pueda evaluar enteramente el impacto y hasta entonces usted no tendrá la historia completa. Cuál es la mejor manera de manejar esta situación? a) Crear un documento de solicitud de cambio y presentarla a una reunión del control de cambio. b) Utilizar la carta del proyecto y mostrarles que usted tiene autoridad para tomar decisiones. c) Reunirse con los interesados y decirles que hay un problema, pero que necesita de dos días para reunir la información que ellos requieren.
  • 219.
    Ó Á d) Actualizarlas lecciones aprendidas y agregarlo a los Activos de los Procesos de la Organización. 15. Usted es un Jefe de Proyecto en un proyecto de construcción. El electricista ha comenzado a instalar el cableado, cuando el Cliente viene a usted con una solicitud de cambio. El necesita enchufes adicionales y usted piensa que eso puede aumentar el costo del trabajo eléctrico. Qué es lo primero que hace? a) Rehusarse a realizar el cambio porque aumentará el costo del proyecto y le arruinará el presupuesto. b) Referirse al plan de gestión del proyecto para ver cómo se debe manejar el cambio. c) Consultar el contrato para verificar si hay una cláusula. d) Realizar el cambio ya que el cliente lo solicitó. 16. El Sistema de Autorización del Trabajo: a) Asegura que cada paquete de trabajo sea realizado en el tiempo correcto y en la secuencia apropiada.
  • 220.
    Ó Á b) Autorizaal Gerente del Proyecto a gastar dinero en el trabajo. c) Es un conjunto de procesos y herramientas que ayuda a guiar de manera efectiva al Jefe de Proyecto hasta su finalización. d) Es una descripción escrita formalizada de cómo llevar a cabo una actividad. 17. Usted es el Gerente de Proyectos de una Compañía de Telecomunicaciones. Recientemente las partes interesadas se le acercaron con un cambio. Usted ha caído en cuenta que este cambio costará tiempo y dinero adicional. Los interesados están de acuerdo en darle tiempo y dinero adicional y los cambios fueron aprobados. Ahora usted debe incorporar los cambios al proyecto. Qué haría a continuación? a) Modificar la carta del proyecto para adicionar los cambios. b) Utilizar el Sistema de Autorización del Trabajo para asegurarse de que el trabajo sea realizado. c) Asegurarse de seguir la trayectoria de los cambios que van en contra de la línea base del proyecto para saber eventualmente cuánto mas costó el proyecto. d) Incorporar los cambios a la línea base para poder seguir la trayectoria del proyecto de forma apropiada.
  • 221.
    Ó Á 18. Ustedes el Jefe de Proyectos de un proyecto de Software. Cuando estaba planeando el proyecto, sus Factores Ambientales de la Empresa incluyeron una Política : “Los cambios que cuesten por encima del 2% del presupuesto necesario deberán ser aprobados por los Patrocinadores, pero cambios mas pequeños serán pagados por el FONDO DE GESTIÓN DE CONTINGENCIA. Uno de sus interesados ingresó una solicitud de cambio que requiere un aumento en el presupuesto del 3%. Su Compañía tiene un esfuerzo de externalización (Outsourcing) y usted cree que un pequeño cambio en la manera que el cambio está solicitado le permitirá tomar ventaja de éste y partir su costo a la mitad. Cuál sería el mejor procedimiento para manejar esta situación? a) Trabajar junto con el interesado para ver cómo se puede reducir el costo de estos cambios a una tercera parte. b) Aprobación de la solicitud por parte del patrocinador. c) Rehusarse a realizar el cambio porque es por encima del 2% del presupuesto. d) Documentar la solicitud de cambio debido a que todos los cambios deben ser documentados.
  • 222.
    Ó Á 19. Ustedestá en el Comité de Selección del Proyecto. Usted revisa un documento que describe el valor de la estrategia de un proyecto potencial y los beneficios para la compañía. Cómo se llama este documento? a) Carta del Proyecto. b) Caso de Negocio. c) Método de beneficios medibles. d) Contrato. 20. Uno de sus miembros de equipo ha descubierto un defecto en un entregable y ha recomendado que se repare. Cuál de las siguientes opciones NO es verdad? a) La carta del proyecto lo ha autorizado para realizar el trabajo. b) Su proyecto está en el Proceso de Monitoreo y Control del Trabajo del proyecto. c) La reparación del defecto debe ser aprobada antes de que el entregable pueda ser reparado. d) Usted debe actualizar el Plan de Gestión del Proyecto para documentar el defecto.
  • 223.
    Ó Á 1. RESPUESTAB : Escala no es una limitación del Proyecto, las restricciones son : Alcance, tiempo, Costo, Calidad, Recursos y Riesgos. 2. RESPUESTA C : En este ejemplo no se menciona que el proyecto se esté retrasando o que no alcance la fecha límite. El proyecto estaba por encima del presupuesto, lo que no afecta el costo.
  • 224.
    4. GESTIÓN DELALCANCE PARA LA DIRECCIÓN DE PROYECTOS
  • 225.
    Ó á Ó  PLANPARA LA GESTIÓN DEL ALCANCE - Documenta cómo el ALCANCE del Proyecto será definido, validado y CONTROLADO  ESTABLECER REQUERIMIENTOS - Se incluyen los procesos para determinar, documentar y manejar los requerimientos y espectativas de los STAKEHOLDERS que permitan cumplir los OBJETIVOS del PROYECTO  DEFINIR EL ALCANCE - Procesos para desarrollar una descripción detallada del PROYECTO y del PRODUCTO…  CREAR LA EDT (WBS) - Procesos y procedimientos realizados para subdividir los ENTREGABLES y EL TRABAJO DEL PROYECTO en componentes mas pequeños, medibles y manejables para ser establecido en ACTIVIDADES…
  • 226.
    Ó  VALIDAR ELALCANCE - Proceso encargado de la formalización sobre los Entregables del PROYECTO que han sido completados…  CONTROL DEL ALCANCE - Procesos del Monitoreo del ESTADO DEL PROYECTO y ALCANCE DEL PRODUCTO para así gestionar los cambios en la LÍNEA BASE del ALCANCE del PROYECTO… : Son las especificaciones y funciones que caracterizan a un PRODUCTO, SERVICIO o resultado a conseguir con el PROYECTO. : Corresponde al TRABAJO realizado para entregar el PRODUCTO, SERVICIO o resultado requerido de acuerdo a CARACTERÍSTICAS y FUNCIONES especificadas en el PLAN DEL PROYECTO… Í ó
  • 228.
  • 229.
    Mapa de Procesospara PLANEAR EL ALCANCE DE UN PROYECTO
  • 230.
    Ó El PLAN PARALA GESTIÓN DEL ALCANCE es un componente del PLAN para la Dirección del Proyecto o Programa el cual define cómo el ALCANCE será definido, desarrollado, monitoreado, controlado y VERIFICADO…. >>> La planificación de la Gestión del ALCANCE y el nivel de DETALLE requerido para definirlo comienzan con un Análisis de la información contenida en la CARTA DE PROYECTO, las últimas aprobaciones establecidas en los PLANES SUBSIDIARIOS y cualquier información histórica relevante de los ACTIVOS DE PROCESOS DE LA ORGANIZACIÓN o FACTORES AMBIENTALES DE LA EMPRESA… Ó ó ó
  • 231.
    ENTRADAS Ó El desarrollo yla aprobación consecutiva de los PLANES SUBSIDIARIOS del PLAN PARA LA GESTIÓN DEL PROYECTO son usados para crear el PLAN para la Gestión del ALCANCE y ejercen una influencia directa entre la Planificación del ALCANCE y la dirección del Alcance global del PROYECTO… Usada para proveer todo el contexto del desarrollo necesario del PROYECTO que permitan entonces hacer la PLANIFICACIÓN de los PROCESOS de Gestión del ALCANCE. Permite establecer una descripción del Proyecto de ALTO NIVEL así como las características del PRODUCTO desde el Enunciado mismo del Trabajo del PROYECTO…
  • 232.
    ENTRADAS  Cultura dela Organización.  Infraestructura  Administración del Personal  Condiciones del Mercado Ó  Políticas y Procedimientos.  Información Histórica y Base de Conocimientos de LECCIONES APRENDIDAS
  • 233.
    TÉCNICAS Y HERRAMIENTAS Correspondea TODO EL CONOCIMIENTO y la EXPERIENCIA adquirido por la organización en la evaluación y desarrollo de ALCANCES de PROYECTOS (Grupos de personas con la educación, conocimientos, experiencia y habilidades claves necesarias o entrenamiento para el desarrollo de PLANES para la definición y gestión del ALCANCE en un Proyecto) El EQUIPO DEL PROYECTO define los equipos de reunión necesarios para el establecimiento del PLAN para la gestión del ALCANCE. Estos grupos pueden estar conformados por el Director del Proyecto, el SPONSOR, algunos Stakeholders relevantes que tengan información CLAVE para la definición y aclaración del PROYECTO y cualquiera que maneje cierto nivel de responsabilidad para la GESTIÓN DEL ALCANCE en el Proyecto.
  • 234.
    SALIDAS Ó El PLAN PARALA GESTIÓN O ADMINISTRACIÓN DEL ALCANCE es un componente clave del Proyecto o Plan para la Gestión de un PROGRAMA que determina la forma como el ALCANCE será definido, desarrollado, monitoreado, controlado y VERIFICADO….  Procesos para la descripción de las Sentencias del ALCANCE DEL PROYECTO detalladas.  Procesos para habilitar el desarrollo del WBS desde las sentencias del ALCANCE DE PROYECTO detalladas.  Procesos y procedimientos para definir cómo el WBS será definido y APROBADO.  Procesos para definir las entregas formales de las tareas completadas en un PROYECTO.  Procesos para establecer cómo se harán los cambios a partir de las sentencias finales del ALCANCE DEL PROYECTO. Dichos cambios se harán a través de un procedimiento de CONTROL INTEGRADO DE CAMBIOS….
  • 235.
    SALIDAS Ó Es un componentedel PLAN PARA LA GESTIÓN DEL PROYECTO que describe cómo los requerimientos serán analizados, documentados y manejados. La relación entre las diferentes FASES DEL PROYECTO influye fuertemente en la forma como los requerimientos son manejados. El Gerente del PROYECTO determina la relación mas EFECTIVA y documenta esto en el Plan para la Gestión de los Requerimientos…  Cómo las actividades de análisis de requerimientos serán planeadas, monitoreadas y reportadas.  Establecer las Actividades de Gestión de la Configuración: Cómo los cambios del producto serán inicializados, cómo los impactos serán trazados, monitoreados y reportados así como los niveles de autorización requeridos para hacer estos cambios.  Establecer los PROCESOS DE PRIORITIZACIÓN DE REQUERIMIENTOS.  Métricas de producto para racionalizar su USO y MATRIZ DE TRAZABILIDAD…
  • 236.
  • 237.
    Los requisitos incluyenlas necesidades, deseos, expectativas y percepciones las cuales deberán ser cuantificadas y documentadas del PATROCINADOR, del CLIENTE y de otros interesados en el PROYECTO. Estos requisitos deberán recabarse, analizarse y registrarse con un nivel de DETALLE lo suficiente que permita MEDIRLOS una vez que se inicie el PROYECTO. Los requisitos de ALTO NIVEL deberán estar definidos en la CARTA DEL PROYECTO Involucra un LEVANTAMIENTO DE LA INFORMACIÓN mas detallado con TODOS los involucrados en el proyecto. Si no se involucran todos lo requisitos se puede afectar negativamente el AVANCE (Desempeño) Hay que distinguir entre los REQUISITOS DEL PROYECTO y los REQUISITOS DEL PRODUCTO
  • 238.
    Ó Ó Los registroshistóricos y las LECCIONES APRENDIDAS pueden indicar cuáles fueron los requisitos en proyectos similares y ayudar a diferenciar los procesos y expectativas relevantes. Se pueden identificar AREAS DE ALCANCE que comúnmente se pasan por alto y que generan importantes requisitos a CUMPLIR…. Implica asegurarse que los requisitos cumplen con los OBJETIVOS del PROYECTO. Se deben PRIORIZAR y resolver conflictos entre ellos. TIPS PARA EL EXÁMEN  Durante el examen se debe asumir que el GERENTE DE PROYECTOS ha hecho todo el esfuerzo para determinar TODOS los requisitos y que están clasificados en orden de importancia.  Los requisitos constituyen la base de la EDT. El desarrollo de REQUISITOS comienza con un análisis de la información en el ACTA DE CONSTITUCION DEL PROYECTO y en el registro de interesados.
  • 239.
    Mapa de Procesospara la Recopilación de REquerimientos
  • 240.
    ENTRADAS Ó El documento delPLAN PARA LA GESTIÓN DEL ALCANCE proveerá una claridad sobre cómo el EQUIPO DEL PROYECTO determinará el tipo de requerimientos a ser definidos para el PROYECTO Ó Establece los PROCESOS a ser usados para establecer los REQUERIMIENTOS necesarios para definir y documentar las necesidades de los Stakeholders. PLAN PARA LA GESTIÓN DE LOS STAKEHOLDERS Utilizado para entender los requerimientos de comunicación con los Stakeholders y el nivel del role que juega cada uno dentro de los procesos de análisis y determinación de los requerimientos globales del PROYECTO o del PRODUCTO-SERVICIO.
  • 241.
    ENTRADAS La Carta delProyecto es utilizada para proveer una descripción de ALTO NIVEL del PRODUCTO, SERVICIO o RESULTADO esperado con el PROYECTO de tal manera que se puedan establecer con mas detalles los requerimientos a ser aprobados. Se utiliza para identificar unívocamente a los INTERESADOS que pueden proporcionar información acerca de los requisitos DETALLADOS del PROYECTO y del PRODUCTO. También sirve para registrar los requerimientos como las espectativas principales de cada uno buscando siempre un consenso entre todas las partes.
  • 242.
    TÉCNICAS Y HERRAMIENTAS Esuna manera formal e informal de obtener información acerca de los INTERESADOS a través de un diálogo directo con ellos. Son preguntas expontáneas o preparadas y registrando las respuestas. Las entrevistas se hacen de manera individual pero también pueden ser grupales con otros entrevistadores… Importante hacer entrevistas de PARTICIPANTES CON EXPERIENCIA en el PROYECTO así como interesados y expertos en la materia…. Ó Los grupos de OPINIÓN reúnen a los Interesados y expertos en la MATERIA, preseleccionados para conocer sus expectativas y actitudes con respecto a un PRODUCTO, SERVICIO o RESULTADO ESPERADO….Se requiere de un MODERADOR capacitado el cual guiará al grupo a través de una discusión INTERACTIVA diseñada mas para ser CONVERSACIONAL….
  • 243.
    TÉCNICAS Y HERRAMIENTAS Sontalleres orientados hacia los requisitos con SESIONES en donde se reúnen a los interesados INTER-FUNCIONALES claves para definir los REQUISITOS DEL PRODUCTO. Se consideran una técnica PRIMORDIAL para definir rápidamente los REQUISITOS de funcionalidad compartida y conciliar las diferencias entre los interesados. É Pueden organizarse diferentes ACTIVIDADES EN GRUPO para la identificación de los REQUISITOS DEL PROYECTO y del PRODUCTO. Lluvia de Ideas (Brainstorming) : Técnica usada para generar y recopilar numerosas ideas relacionadas con los requisitos del proyecto y del producto. Técnicas de Grupo Nominal : Mejora la Lluvia de Ideas mediante un proceso de VOTACIÓN que se usa para jerarquizar las IDEAS más útiles para así generar una Lluvia de ideas adicional o asignarles prioridades.
  • 244.
    TÉCNICAS Y HERRAMIENTAS É TécnicaDelphi : Un grupo seleccionado de expertos contesta de manera anónima cuestionarios y proporciona retroalimentación respecto a las respuestas de cada ronda de recopilación de requisitos. Las respuestas son manejadas solo por el Moderador para conservar el anonimato… Mapa Conceptual (Mental) : Las ideas que surgen de un ejercicio de BrainStorming se consolidan en un esquema único para reflejar PUNTOS EN COMÚN y las DIFERENCIAS DE ENTENDIMIENTO y con ello GENERAR NUEVAS IDEAS.. Diagrama de Afinidad : Permite clasificar en GRUPOS un gran número de ideas para su revisión y ANÁLISIS… É La toma de decisiones en GRUPO es un proceso de EVALUACIÓN de MÚLTIPLES ALTERNATIVAS con relación a un resultado ESPERADO y para lograr un resultado de acuerdo para ACCIONES FUTURAS…
  • 245.
    TÉCNICAS Y HERRAMIENTAS É Métodospara llegar a una decisión en grupo: Unanimidad : Todos están de acuerdo en seguir una única línea de Acción. Mayoría : Se cuenta con el apoyo de mas del 50% de los miembros del grupo. Pluralidad : El bloque mas grande del grupo toma la decisión aún cuando NO se alcance la Mayoría de la votación… Dictadura : Una persona toma la decisión en nombre del grupo. Son conjunto de preguntas escritas diseñadas para acumular información rápidamente, proveniente de un AMPLIO número de encuestados. Los cuestionarios y las Encuestas deben ser APROPIADOS, sobre todo en caso de un público numeroso cuando se requiere de una respuesta más rápida y para Análisis ESTADÍSTICO.
  • 246.
    TÉCNICAS Y HERRAMIENTAS Proporcionauna manera DIRECTA de ver a las personas en su AMBIENTE en el MODO QUE REALIZAN SU TRABAJO o EJECUTAN LOS PROCESOS… Particularmente útil para procesos DETALLADOS cuando las personas que usan el producto tienen dificultades o se muestran renuentes para articular sus REQUISITOS. La OBSERVACIÓN es comúnmente realizada de manera EXTERNA por un OBSERVADOR quien ve al Usuario mientras ejecuta su trabajo.. Puede ser realizada por un OBSERVADOR PARTICIPANTE quien lleva a cabo un proceso o procedimiento para experimentar cómo se hace y descubrir REQUISITOS OCULTOS. Método para obtener una retroalimentación rápida respecto de los requisitos proporcionando un MODELO OPERATIVO DEL PRODUCTO esperado ANTES de construirlo realmente.
  • 247.
    TÉCNICAS Y HERRAMIENTAS Puestoque los PROTOTIPOS son TANGIBLES, permiten a los INTERESADOS experimentar con un modelo de su PRODUCTO FINAL en lugar de debatir en forma abstracta sobre sus requisitos. Los prototipos sustentan el concepto de ELABORACIÓN GRADUAL debido a que se usan en CICLOS ITERACTIVOS para la creación de MAQUETAS o MODELOS, la experimentación por parte del USUARIO, la generación de retroalimentación (FEEDBACK) y la revisión del PROTOTIPO….
  • 248.
    TÉCNICAS Y HERRAMIENTAS ElBenchmarking es una técnica que involucra la comparación de prácticas tanto actuales como planeadas en PROCESOS y OPERACIONES frente a algunas ORGANIZACIONES o EMPRESAS para identificar así MEJORES PRÁCTICAS, generar ideas y planes de MEJORAMIENTO y proveer una base para la medición del DESEMPEÑO. Las organizaciones a ser comparadas pueden ser INTERNAS (locales) o EXTERNAS. Los diagramas de CONTEXTO son un ejemplo de modelamiento del ALCANCE. Visualmente representan el ALCANCE DE PRODUCTO por medio del modelo o sistema de negocios (proceso, equipo, sistema de cómputo, etc…) y cómo las personas y otros sistemas interactúan con él… Los Diagramas de Contexto muestran las entradas al sistema de negocio, los actores que proveen los Inputs, las salidas y así mismo los actores que reciben los Outputs del Sistema.
  • 249.
  • 250.
    TÉCNICAS Y HERRAMIENTAS Á ElAnálisis de Documentos es un herramienta utilizada para obtener REQUERIMIENTOS por medio del ANÁLISIS de documentación ya existente y la identificación de información RELEVANTE al PRODUCTO o SERVICIO…  Planes de Negocio  Información Comercial  Acuerdos, Requerimientos y Proposiciones  Flujo de Procesos  Modelos de Datos Lógicos  Repositorios para Reglas de Negocios  Documentación para SW de aplicaciones  Casos de Uso (Manuales)  Logs de Eventos  Políticas y Procedimientos  Documentación Legal (Leyes, códigos, ordenanzas, Estándares, reglas, etc…)
  • 251.
    SALIDAS Se hace unadescripción del modo en que los requisitos individuales cumplen con las necesidades comerciales del PROYECTO….Los requisitos pueden comenzar a un ALTO NIVEL e ir convirtiéndose gradualmente en requisitos mas detallados conforme se va conociendo mas el proyecto. Antes de conformar una LINEA BASE como patrón de inicio, los requisitos deberán establecerse de manera PRECISA (monitoreables, medibles, significativos), completos, consistentes y ACEPTABLES con los Stakeholders relacionados. Los formatos de documentos para el Análisis de Requerimientos pueden ser conformados desde un documento sencillo listando todos los requerimientos categorizados por stakeholders y nivel de PRIORIDAD hasta documentos mas complejos mostrando un resumen EJECUTIVO, descripción detallada y documentos SOPORTE ….  Requerimientos de NEGOCIO  Objetivos del negocio y el proyecto para efectos de trazabilidad.  Reglas de Negocio para la conformación a la organización  Principios guias de la Organización.
  • 252.
    SALIDAS  Requerimientos deStakeholders:  Impactos en otras áreas de la Organización.  Impactos de otras entidades dentro y fuera de la Organización.  Comunicaciones con los Stakeholders y reportes de requerimientos  Requerimientos de la Solución:  Requerimientos Funcionales y NO funcionales.  Requerimientos Tecnológicos y cumplimiento a Estándares.  Requerimientos de SOPORTE y ENTRENAMIENTO  Requerimientos de CALIDAD  Requerimientos de Documentación (Textos, modelos, diagramas, etc)  Requerimientos del Proyecto:  Niveles de Servicio, desempeño, Seguridad, Efectividad…  Criterios de Aceptación  Requerimientos de Transición  Requerimientos de Supuestos, dependencias y Restricciones….
  • 253.
    SALIDAS Es una TABLAque vincula los requisitos con su ORIGEN y los MONITOREA a lo largo del CICLO DE VIDA DEL PROYECTO Permite determinar qué requisito AGREGA VALOR a la empresa por medio de una VINCULACIÓN con los OBJETIVOS tanto de la empresa como del PROYECTO (Entregables) Permite asegurar que al final del proyecto se entreguen los requisitos La Trazabilidad establecida vincula algunos parámetros claves para el PROYECTO:  Necesidades del negocio, Oportunidades, Metas y Objetivos.  Objetivos del PROYECTO.  ALCANCE del PROYECTO / WBS (entregables)  Diseño del PRODUCTO.  Desarrollo del PRODUCTO.  Estrategia y escenarios de PRUEBA y VERIFICACIÓN de Variables (Gestión de la CONFIGURACIÓN)  Requerimientos de ALTO NIVEL y en DETALLE (Diagramas de soporte, especificaciones técnicas, recomendaciones, etc…..)
  • 254.
  • 255.
    Ó El ÉXITO deun PROYECTO depende en gran manera de la forma detallada y clara como se define su ALCANCE el cual se debe elaborar a partir de unos ENTREGABLES PRINCIPALES, los SUPUESTOS y las RESTRICCIONES que se documenten durante el INICIO del PROYECTO. En la FASE DE PLANIFICACIÓN el ALCANCE DEL PROYECTO se DEFINE y describe de manera mas ESPECÍFICA conforme se va recabando mayor INFORMACIÓN acerca del PROYECTO.
  • 256.
    á é ú á Esteproceso se enfoca en lo que está y no está incluido dentro del PROYECTO y sus ENTREGABLES….Se utiliza la información recolectada en el proceso de RECOPILACIÓN DE REQUISITOS, del ACTA DE CONSTITUCIÓN DEL PROYECTO (CARTA DEL PROYECTO) y de cualquier información adicional acerca de los RIESGOS, SUPUESTOS o RESTRICCIONES para definir el ALCANCE DEL PROYECTO y del PRODUCTO. TIPS PARA EL EXÁMEN  Muchos GERENTES DEL PROYECTO se quejan de los CRONOGRAMAS poco realistas, pero para el examen se debe comprender que los cronogramas poco realistas son culpa del GERENTE DE PROYECTOS ya que no realizan la PLANEACIÓN de manera iterativa..  Mucho tiempo del proyecto el GERENTE DE PROYECTOS lo pasa haciendo AJUSTES DEL PROYECTO para cumplir con el PRESUPUESTO y CRONOGRAMA. Durante la fase de PLANEACION es importante lograr mejores ESTIMACIONES >>>>
  • 257.
    Mapa de Procesospara la DEFINICIÓN DEL ALCANCE DE UN PROYECTO
  • 258.
    ENTRADAS Ó Descrito anteriormente….el PLANPARA LA GESTIÓN DEL ALCANCE es un componente del PLAN PARA LA GESTIÓN DEL PROYECTO el cual establece las ACTIVIDADES para desarrollar, monitorear y controlar el ALCANCE DEL PROYECTO… 2. Ó Proporciona una descripción del PROYECTO y las características del PRODUCTO en ALTO NIVEL. Contiene además los requisitos de APROBACIÓN DEL PROYECTO (Criterios de Éxito). Si la empresa ejecutante del proyecto NO utiliza un ACTA DE CONSTITUCIÓN DEL PROYECTO, se deberá desarrollar una información equivalente y utilizarla como base para la declaración DETALLADA del ALCANCE DEL PROYECTO…
  • 259.
    ENTRADAS Ó Contiene los REQUISITOS(requerimientos, espectativas, apreciaciones, etc) de todos los INTERESADOS con respecto al PROYECTO lo cual permitirá definir con mas detalle el ALCANCE del PROYECTO. En la medida que estos requisitos se vayan perfilando con mas DETALLE, se deberá documentar y actualizar la DEFINICIÓN DEL ALCANCE… Ó  Políticas, procedimientos y Plantillas para una declaración del ALCANCE del PROYECTO.  Los archivos de Proyectos Previos.  Las LECCIONES APRENDIDAS procedentes de FASES o de PROYECTOS previos.  Archivos conceptuales y de definiciones, Diccionario de Términos, Lecciones de un Punto, prediseños o diseños finales de otros proyectos, etc….
  • 260.
    TÉCNICAS Y HERRAMIENTAS Utilizadopara analizar la INFORMACIÓN necesaria para la elaboración del ACTA DE CONSTITUCIÓN del PROYECTO. Dicho juicio y experiencia se aplican a cualquier detalle técnico. Ej. Otras Unidades de la Organización, Consultores expertos, Stakeholders (incluidos el CLIENTE y el SPONSOR del Proyecto), Asociaciones de Profesionales y Técnicos (ACIEM), grupos de la Industria, Expertos en la Materia (SME)…. 2. Á Técnica que permite que el equipo del Proyecto logre un entendimiento tal sobre el ENTREGABLE (Producto o Servicio) del PROYECTO, lo cual se puede traducir en REQUISITOS TANGIBLES…. Ó Técnica empleada para generar diferentes ENFOQUES para la EJECUCIÓN y desarrollo del trabajo del PROYECTO…… Brainstorming, Pensamiento Lateral, Comparación entre pares, etc….
  • 261.
    SALIDAS Ó Se describen demanera detallada los ENTREGABLES DEL PROYECTO y el TRABAJO necesario para crear esos entregables…. La Declaración del ALCANCE también proporciona un ENTENDIMIENTO COMÚN del alcance entre los INTERESADOS.. Se incluye: DESCRIPCIÓN DEL ALCANCE DEL PRODUCTO : Elaboración gradual de las características del producto, servicio o resultado descrito en la CARTA DEL PROYECTO y en la DOCUMENTACIÓN DE REQUISITOS. CRITERIOS DE ACEPTACIÓN DEL PRODUCTO : Definen el proceso y los criterios para la aceptación de los Productos, Servicios o Resultados COMPLETADOS… ENTREGABLES DEL PROYECTO : Incluyen tanto las salidas que abarcan tanto el PRODUCTO o SERVICIO DEL PROYECTO así como los resultados auxiliares tales como los INFORMES y documentación generados por el proceso de DIRECCIÓN DEL PROYECTO… Los entregables pueden describirse de manera RESUMIDA o DETALLADA.
  • 262.
    SALIDAS Ó EXCLUSIONES DEL PROYECTO: Identifican lo que está EXCLUIDO del Proyecto. Establecer lo que está FUERA DEL ALCANCE del proyecto ayuda a gestionar las EXPECTATIVAS DE LOS INTERESADOS… RESTRICCIONES DEL PROYECTO : Enumera y describe las RESTRICCIONES específicas asociadas con el ALCANCE DEL PROYECTO que limitan las OPCIONES del Equipo…. (Presupuesto, Plazo, Hitos, etc…impuestos por el CLIENTE o la organización EJECUTANTE) SUPUESTOS DEL PROYECTO : Enumeran y describen los SUPUESTOS que se realizan específicamente para el PROYECTO asociados con el ALCANCE y el IMPACTO POTENCIAL que tales supuestos tendrían en el caso de fueran FALSOS….  Registro de los Interesados.  Documentación de Requisitos.  Matriz de Rastreabilidad de Requisitos.
  • 263.
    Elementos de laCARTA DEL PROYECTO y SENTENCIA DEL ALCANCE DEL PROYECTO
  • 264.
    ñ á La ESTRUCTURADE DESGLOSE DEL TRABAJO (EDT – WBS) es una descomposición JERÁRQUICA basada en los ENTREGABLES DEL TRABAJO que debe ejecutar el EQUIPO DEL PROYECTO para lograr los OBJETIVOS y crear los ENTREGABLES REQUERIDOS con cada nivel descendente de la EDT (Definición mas Detallada)
  • 265.
    ó TIPS PARA ELEXÁMEN Las preguntas del EXAMEN están diseñadas para identificar aquellos que saben QUÉ SON LAS EDT pero NO LAS USAN en el mundo real…. Una EDT (WBS) no se debe confundir con una LISTA DE ACTIVIDADES.. Características de un WBS :  La construcción de una EDT ayuda a garantizar que NADA se salga de la VISIÓN GLOBAL del PROYECTO.  La EDT permite fragmentar el trabajo en PAQUETES y muestra cómo se relacionan cada uno de ellos.  La EDT se crea con el EQUIPO y con los STAKEHOLDERS DEL PROYECTO. La participación de interesados ayuda a obtener su APROBACIÓN y con ello mejorar el desempeño.
  • 266.
    Características de unWBS :  El proceso para crear una EDT permite al equipo RECORRER EL PROYECTO en su mente y así mejorar el PLAN PARA EL PROYECTO.  Participar en la creación de una EDT ayuda a las personas a entender mejor el PROCESO y hace que se sienta mas VIABLE…  Crear una EDT ayuda a la COMUNICACIÓN EFECTIVA del equipo y genera COMPROMISO (Team Buy-in)  La EDT ayuda a PREVENIR que el trabajo se OMITA…  La EDT ayuda a PREVENIR cambios en el PROYECTO inesperados (NO AUTORIZADOS)  Una EDT bien implementada ayuda en la ESTIMACIÓN de RECURSOS, TIEMPO y COSTOS DEL PROYECTO.  Una EDT ayuda a las personas a ENTENDER los DETALLES DEL PROYECTO
  • 267.
    TIPS PARA ELEXÁMEN  El Trabajo PLANIFICADO está contenido en el nivel mas bajo de los componentes de la EDT denominados PAQUETES DE TRABAJO.  Un paquete de trabajo puede ser Programado, Monitoreado, Controlado y su COSTO puede ser ESTIMADO. En el contexto de la EDT, TRABAJO se refiere a los PRODUCTOS o ENTREGABLES del PROYECTO que son el resultado del ESFUERZO REALIZADO y no el esfuerzo en sí mismo. >>> En el EXAMEN la palabra TAREA se representará seguramente con la palabra ACTIVIDAD.. Reglas para crear una EDT:  SE crea con la ayuda del EQUIPO DEL PROYECTO  Debe familiarizarse el PRIMER NIVEL antes de que el PROYECTO se DESGLOCE aún mas…  Cada nivel de la EDT es una pieza mas pequeña del nivel anterior.  Todo el PROYECTO se incluye en cada uno de los niveles mas ALTOS de la EDT. Algunos niveles se desglosan mas que otros…
  • 268.
    Reglas para crearuna EDT:  La EDT incluye ÚNICAMENTE LOS ENTREGABLES que se REQUIEREN para el PROYECTO  Lo que NO ESTÁ en la EDT no se hará… Hasta dónde se desglosa una EDT? Una EDT se desglosa hasta que se obtienen paquetes de trabajo MANEJABLES. Esto sucede cuando los ENTREGABLES:  Pueden ser estimados de manera REALISTA y SEGURA  Pueden ser rápidamente FINALIZADOS  Pueden ser FINALIZADOS SIN INTERRUPCIÓN  Pueden ser ELABORADOS POR UNA PERSONA (ya sea que la ejecute o se haga cargo de su ejecución) >>> Los NIVELES de una EDT se ENUMERAN para facilitar su LOCALIZACIÓN. Cuando la EDT se finaliza, se asignan números de IDENTIFICACIÓN para ubicarlos mas fácilmente dentro de toda la EDT….
  • 269.
    Cuando se finaliza,la EDT puede USARSE en cualquier momento que se necesite para EVALUAR el ALCANCE DEL PROYECTO. Ejemplos:  Cuando hay una SOLUCIÓN DE CAMBIO relacionada con el ALCANCE del Proyecto.  Como parte del CONTROL INTEGRADO DE CAMBIO para evaluar el IMPACTO de otros cambios en el ALCANCE..  Como una manera de controlar la CORRUPCIÓN DEL ALCANCE (Scope Creep)  Como una herramienta de COMUNICACIÓN.. TIPS PARA EL EXÁMEN  La EDT es una IMAGEN GRÁFICA del ALCANCE DEL PROYECTO  La EDT identifica TODOS LOS ENTREGABLES que deben implementarse  La EDT es MUY IMPORTANTE  Las EDTs se pueden REUTILIZAR en otros Proyectos  La EDT NO MUESTRA DEPENDENCIAS
  • 270.
    Mapa de Procesospara CREAR LA WBS
  • 271.
    ENTRADAS Ó El PLAN PARALA GESTIÓN DEL ALCANCE especifica cómo crear la WBS (EDT) desde la DECLARACIÓN DEL ALCANCE DEL PROYECTO y cómo el WBS será MANTENIDO y APROBADO… 2. Ó La DECLARACIÓN DEL ALCANCE DEL PROYECTO define el TRABAJO QUE SERÁ REALIZADO y el TRABAJO QUE SERÁ EXCLUIDO… también determina las RESTRICCIONES internas y externas o limitaciones que podrían afectar la EJECUCIÓN DEL PROYECTO. 3. Ó Una DOCUMENTACIÓN DE REQUISITOS DETALLADA es esencial para entender lo que se necesita ser PRODUCIDO como resultado del PROYECTO así como lo que debe ser hecho para poder entregar los PRODUCTOS FINALES esperados. Pueden ser estándares del WBS específicos de la Industria relevantes a la naturaleza del PROYECTO (Fuente de Referencia Externa) - ISO/IEC 15288
  • 272.
    ENTRADAS Ó Políticas, procedimientos yplantillas para la creación de la EDT. Archivos de Proyectos anteriores que permitan vislumbrar requisitos para evaluar ACTIVIDADES componentes dentro de una EDT. Lecciones Aprendidas procedentes de PROYECTOS ANTERIORES. TÉCNICAS Y HERRAMIENTAS É Ó La DESCOMPOSICIÓN es la SUBDIVISIÓN DE LOS ENTREGABLES del Proyecto en componentes mas pequeños y mas manejables hasta que el trabajo y los ENTREGABLES queden definidos al nivel de PAQUETES DE TRABAJO.
  • 273.
    TÉCNICAS Y HERRAMIENTAS ÉÓ El nivel de PAQUETES DE TRABAJO es el NIVEL MAS BAJO en la EDT (WBS) y es aquél en el que el COSTO y la DURACIÓN DE LAS ACTIVIDADES del trabajo pueden ESTIMARSE y GESTIONARSE de manera mas CONFIABLE…. í ó Ñ La descomposición de la TOTALIDAD DEL TRABAJO del Proyecto en PAQUETES DE TRABAJO implica las siguientes actividades:  Identificar y Analizar los ENTREGABLES y el TRABAJO relacionado.  Estructurar y Organizar la EDT.  Descomponer los niveles superiores de la EDT en COMPONENTES DETALLADOS de NIVEL INFERIOR.  Desarrollar y asignar CÓDIGOS DE IDENTIFICACIÓN a los componentes de la EDT.  Verificar que el GRADO DE DESCOMPOSICIÓN DEL TRABAJO sea el NECESARIO y SUFICIENTE.
  • 274.
    TIPS PARA ELEXÁMEN La estructura de la EDT puede crearse de diferentes maneras :  Usando las FASES del CICLO DE VIDA DEL PROYECTO como primer nivel de descomposición y con los ENTREGABLES del PROYECTO y del PRODUCTO insertados en el segundo NIVEL.  Usando los ENTREGABLES PRINCIPALES como primer NIVEL de descomposición.  Usando SUBPROYECTOS que pueden ser ejecutados por ORGANIZACIONES EXTERNAS al EQUIPO DEL PROYECTO como TRABAJO CONTRATADO…En el marco de un Trabajo mediante Contrato, el vendedor se encargará de desarrollar la EDT contratada correspondiente. En el caso de entregables o subproyectos cuya realización se sitúe en un FUTURO LEJANO, es probable que NO pueda realizarse la descomposición (Planificación Gradual) La EDT representa TODO EL TRABAJO necesario para realizar el PRODUCTO o el PROYECTO e INCLUYE EL TRABAJO DE GESTIÓN DEL PROYECTO. El total del trabajo en los niveles inferiores de la EDT debe corresponder al cúmulo de los niveles superiores (regla del 100%)…
  • 275.
    TÉCNICAS Y HERRAMIENTAS ElJUICIO DE EXPERTOS frecuentemente es utilizado para ANALIZAR la información que permita hacer la descomposición de los ENTREGABLES DEL PROYECTO en componentes mas pequeños (PAQUETES) para crear una EDT (WBS) EFECTIVA…. El Juicio y la Experiencia de EXPERTOS son utilizados para establecer DETALLES TÉCNICOS del ALCANCE del Proyecto y con ello reconciliar las diferencias encontradas dentro del proceso de DESGLOSE del trabajo establecido para todo el ALCANCE DEL PROYECTO. Se puede hacer uso de PLANTILLAS PREDEFINIDAS que sirven como una GUÍA sobre cómo hacer efectivamente un procedimiento de DESGLOCE del Trabajo en el PROYECTO. Tales PLANTILLAS pueden provenir de Industrias o Disciplinas específicas en PROYECTOS similares…. >>>> El GERENTE DE PROYECTOS y su EQUIPO DE TRABAJO determinarán la descomposición FINAL del ALCANCE del Proyecto en PAQUETES discretos de Trabajo que permitan manejar de manera EFECTIVA el trabajo y alcance del PROYECTO.
  • 276.
    Ejemplos de unaESTRUCTURA DE DESGLOSE DE TRABAJO (EDT- WBS)
  • 277.
    Procedimiento de CODIFICACIÓNen niveles Jerárquicos de tareas en una EDT
  • 278.
    Ejemplo de unWBS para el Desarrollo de un Componente de SW (Organizado por FASES)
  • 279.
    Ejemplo de unWBS para el Mantenimiento y Revisión de un Sistema Aeronáutico (Organizado por ENTREGAS MAYORES)
  • 280.
    SALIDAS Í La LÍNEA BASEDEL ALCANCE es un componente del PLAN PARA LA DIRECCIÓN DEL PROYECTO y es la versión aprobada del ENUNCIADO DEL ALCANCE, la ESTRUCTURA DE DESGLOCE DEL TRABAJO (WBS) y su diccionario asociado…. Las LÍNEAS BASES solo pueden ser cambiadas a través de un PROCEDIMIENTO formal de CAMBIO ya aprobado.. Las LÍNEAS BASES son modelos de descripción de variables utilizadas como base de COMPARACIÓN para verificar el desempeño de las variables del PROYECTO Componentes de una LÍNEA BASE : Ó El cual incluye la descripción del ALCANCE del PRODUCTO y los ENTREGABLES DEL PROYECTO y define los criterios de aceptación establecidos por el USUARIO del PRODUCTO… Es la descomposición JERÁRQUICA del trabajo a ser realizado por el EQUIPO DEL PROYECTO para el cumplimiento de OBJETIVOS y la implementación de los ENTREGABLES.
  • 281.
    SALIDAS Í Componentes de unaLÍNEA BASE : La WBS finaliza por medio de la ASIGNACIÓN DE CÓDIGO (Identifier) a cada PAQUETE DE TRABAJO a través de una CUENTA DE CONTROL (Código de Cuenta)…Cada uno de estos identificadores provee una estructura de JERARQUIZACIÓN para establecer un resumen con la información de COSTOS, TIEMPO y RECURSOS… Una CUENTA DE CONTROL es una unidad o punto de CONTROL de gestión donde el ALCANCE, el PRESUPUESTO, los COSTOS, el CRONOGRAMA DE ACTIVIDADES y otras variables son comparados para establecer el por medio de una medida del DESEMPEÑO… Cada CUENTA DE CONTROL puede incluir uno o mas PAQUETES DE TRABAJO pero un paquete de trabajo solo puede estar asociado a UNA sola Cuenta de Control. Así mismo pueden incluir varios PAQUETES DE PLANEACIÓN…
  • 282.
    SALIDAS Í Componentes de unaLÍNEA BASE : DICCIONARIO DE LA EDT (WBS) : El diccionario de la EDT es un DOCUMENTO generado por el proceso CREAR LA EDT y cuya función es respaldar la WBS. La EDT proporciona una descripción mas detallada de los componentes de la EDT incluyendo los PAQUETES DE TRABAJO y las CUENTAS DE CONTROL. El WBS DICTIONARY puede utilizarse como parte de un SISTEMA DE AUTORIZACIÓN DEL TRABAJO e incluye:  Identificador del CODIGO DE CUENTAS Criterios de Aceptación  Descripción del Trabajo Referencias Técnicas  Organización Responsable Información del CONTRATO  Lista de HITOS DEL CRONOGRAMA  Actividades asociadas al CRONOGRAMA  Recursos Necesarios  Estimaciones de COSTOS  Requisitos de CALIDAD
  • 283.
    SALIDAS Los documentos delproyecto que pueden ser actualizados incluyen, entre otros, la DOCUMENTACIÓN DE LOS REQUISITOS DEL PROYECTO. En caso que se generen SOLICITUDES DE CAMBIO aprobadas a raíz del proceso CREAR LA EDT, es posible que sea necesario actualizar la documentación de REQUISITOS para incorporar tales CAMBIOS….
  • 284.
    Ó Ó TIPS PARA ELEXÁMEN La VERIFICACIÓN DEL ALCANCE difiere del CONTROL DE LA CALIDAD pues para éstos se verifica mas que todo la EXACTITUD de los ENTREGABLES y su cumplimiento con los demás requisitos de Calidad especificados para los entregables….por lo general se hace primero el control de la Calidad del PROYECTO
  • 285.
    Mapa de Procesospara la VERIFICACIÓN DEL ALCANCE DE UN PROYECTO
  • 286.
    ENTRADAS Ó El PLAN PARALA GESTIÓN DEL PROYECTO contiene el PLAN PARA LA GESTIÓN DEL ALCANCE y la LÍNEA BASE DEL ALCANCE. El PLAN PARA LA GESTIÓN DEL ALCANCE definen cómo serán aceptados y completados formalmente los ENTREGABLES del PROYECTO…mientras, la LÍNEA BASE DEL ALCANCE contiene la versión APROBADA del ENUNCIADO DEL ALCANCE, del WBS y su diccionario asociado,,,,la cual puede ser modificada solamente a través de un procedimiento de CONTROL INTEGRADO DE CAMBIO y que puede ser utilizada como elemento de COMPARACIÓN para la medición del DESEMPEÑO… Ó Lista todo el PROYECTO, el PRODUCTO y otros requisitos o tipos de requerimientos de acuerdo a un CRITERIO DE ACEPTACIÓN…
  • 287.
    ENTRADAS La MATRIZ DETRAZABILIDAD DE REQUISITOS enlaza cada uno de los requerimientos del proyecto con su ORIGEN y permite hacer un seguimiento a lo largo del CICLO DE VIDA DEL PROYECTO….. Los entregables VALIDADOS son aquellos que han sido Terminados y VERIFICADOS para comprobar su exactitud a través del proceso REALIZAR EL CONTROL DE CALIDAD. Ñ Determina el grado de CONFORMIDAD a los REQUERIMIENTOS , número de NO CONFORMIDADES, severidad de las NO CONFORMIDADES o número de CICLOS DE VALIDACIÓN en un período de TIEMPO….
  • 288.
    TÉCNICAS Y HERRAMIENTAS ÉÓ La INSPECCIÓN incluye actividades tales como MEDIR, EXAMINAR y VERIFICAR para determinar si el trabajo y los ENTREGABLES cumplen con los requisitos y los CRITEIOS DE ACEPTACIÓN del PRODUCTO… Las INSPECCIONES son realizadas a través de Revistas, Inspección de PRODUCTO, Auditorías, ETC…. É Son técnicas utilizadas comúnmente para ampliar una INSPECCIÓN cuando el proceso de VALIDACIÓN es realizado por el EQUIPO DEL PROYECTO o algunos STAKEHOLDERS…
  • 289.
    SALIDAS Son los entregablesque cumplen con los CRITERIOS DE ACEPTACIÓN los cuales son formalmente firmados y aprobados por el CLIENTE o el PATROCINADOR. La documentación FORMAL recibida del CLIENTE o del SPONSOR reconociendo la ACEPTACIÓN FORMAL de los ENTREGABLES DEL PROYECTO la cual es transferida al proceso de CIERRE DEL PROYECTO O FASE. Los ENTREGABLES completados que NO HAN SIDO ACEPTADOS formalmente se documentan junto con las razones por las cuales NO FUERON ACEPTADOS. Dichos entregables pueden necesitar una SOLICITUD DE CAMBIO para la reparación de DEFECTOS…. Las SOLICITUDES DE CAMBIO se procesan para su REVISIÓN y TRATAMIENTO por medio del proceso REALIZAR EL CONTROL INTEGRADO DE CAMBIOS…
  • 290.
    SALIDAS Ó Ñ La Informaciónde DESEMPEÑO DEL TRABAJO incluye datos e informes sobre el PROGRESO DEL PROYECTO tales como cuáles de los entregables han sido INICIADOS, cuáles de los entregables han sido FINALIZADOS y cuáles ya han sido ACEPTADOS por los STAKEHOLDERS…. Toda la información de desempeño deberá ser DOCUMENTADA y COMUNICADA a los INTERESADOS del PROYECTO. Ó Los documentos que pueden ser actualizados como resultado del proceso de VALIDACIÓN DEL ALCANCE incluyen cualquier documento que DEFINA el PRODUCTO o reporte el ESTADO de finalización del PRODUCTO (o servicio)… Los documentos del PROYECTO que ya han sido VERIFICADOS pueden llegar a requerir la formalización de una FIRMA del SPONSOR o del CLIENTE…
  • 291.
  • 292.
    Mapa de Procesospara el CONTROL DEL ALCANCE DE UN PROYECTO
  • 293.
    ENTRADAS Ó El cual contienela siguiente Información: LÍNEA BASE DEL ALCANCE : La línea base del ALCANCE se compara con los resultados REALES para determinar si es necesario implementar un CAMBIO o una ACCIÓN PREVENTIVA o CORRECTIVA… PLAN PARA LA GESTIÓN DEL ALCANCE DEL PROYECTO : Describe la manera en que se gestionará y controlará el ALCANCE DEL PROYECTO. PLAN DE GESTIÓN DE CAMBIOS : Define el proceso para gestionar los cambios en el PROYECTO. PLAN DE GESTIÓN DE LA CONFIGURACIÓN : Define los elementos que son CONFIGURABLES, los que requieren un CONTROL formal de CAMBIOS y el proceso para controlar los cambios a estos elementos.
  • 294.
    ENTRADAS Ó El cual contienela siguiente Información: PLAN PARA LA GESTIÓN DE REQUISITOS : Incluye el modo en que se realizará la PLANIFICACIÓN, el SEGUIMIENTO y la COMUNICACIÓN de las actividades relacionadas con los REQUISITOS y el modo en que se iniciarán los CAMBIOS a los requisitos del PRODUCTO, SERVICIO o RESULTADO…. También describe cómo se analizarán los IMPACTOS y los NIVELES DE AUTORIZACIÓN requeridos para aprobar estos cambios. Ó Los requerimientos no deben ser AMBIGUOS, deberán poder ser RASTREABLES, COMPLETOS, CONSISTENTES y ACEPTADOS por los Interesados claves del PROYECTO. Requerimientos BIEN DOCUMENTADOS y completos permiten monitorear pequeñas variaciones al ALCANCE ACEPTADO tanto para el PRODUCTO como para el PROYECTO.
  • 295.
    ENTRADAS La MATRIZ DETRAZABILIDAD DE REQUERIMIENTOS ayuda a detectar el IMPACTO de cualquier cambio o DESVIACIÓN de la LÍNEA BASE DEL ALCANCE sobre los OBJETIVOS trazados del PROYECTO… 4 Ó Ñ Se refiere a la información sobre el AVANCE DEL PROYECTO tal como los entregables que han sido INICIADOS, su AVANCE y los entregables que han sido TERMINADOS… Ó  Políticas, procedimientos y lineamientos existentes, formales e informales relacionados con el CONTROL DEL ALCANCE.  Métodos de SEGUIMIENTO , REPORTES y PLANTILLAS a ser utilizadas….
  • 296.
    TÉCNICAS Y HERRAMIENTAS ÁÓ Las mediciones de DESEMPEÑO del PROYECTO se utilizan para EVALUAR la magnitud de la VARIACIÓN respecto de la LÍNEA BASE original del ALCANCE. Los aspectos importantes del CONTROL DEL ALCANCE DEL PROYECTO incluyen la determinación de la CAUSA y del grado de VARIACIÓN con relación a la LÍNEA BASE del ALCANCE y la decisión acerca de la necesidad de aplicar ACCIONES PREVENTIVAS o CORRECTIVAS… SALIDAS Ñ Las MEDICIONES DE DESEMPEÑO pueden incluir el Desempeño TÉCNICO PLANIFICADO con respecto al REAL u otras mediciones del DESEMPEÑO DEL ALCANCE. Toda la información se DOCUMENTA e INFORMA a los INTERESADOS….
  • 297.
    SALIDAS El ANÁLISIS DELDESEMPEÑO DEL ALCANCE puede provocar un CAMBIO DE REQUISITOS para la LÍNEA BASE DEL ALCANCE y otros componentes del PLAN DE GESTIÓN DEL PROYECTO… Los CAMBIOS DE REQUISITOS pueden incluir ACCIONES PREVENTIVAS, CORRECTIVAS, REPARACIÓN DE DEFECTOS o REQUERIMIENTOS DE MEJORAMIENTO…Son procesados para ser revisados en un PROCESO DE CONTROL INTEGRADO DE CAMBIOS Ó Ó ACTUALIZACIONES A LA LÍNEA BASE DEL ALCANCE - Si las solicitudes de cambio APROBADAS afectan el ALCANCE DEL PROYECTO, entonces será necesario REVISAR y volver a emitir la DECLARACIÓN DEL ALCANCE , la EDT y el Diccionario de la EDT para reflejar los cambios aprobados. ACTUALIZACIONES A OTRAS LÍNEAS BASES - Si las solicitudes de cambio APROBADAS afectan el ALCANCE DEL PROYECTO, será necesario revisar y emitir las LÍNEAS BASE correspondientes al COSTO y al CRONOGRAMA para reflejar dichos cambios.
  • 298.
    SALIDAS Ó  Documentación deREQUISITOS.  Matriz de TRAZABILIDAD DE REQUISITOS. Ó Ó  Causas de VARIABILIDAD  ACCIONES CORRECTIVAS y sus razones o justificaciones para efectuarlas.  Otros tipos de LECCIONES APRENDIDAS y de CONTROL AL ALCANCE DEL PROYECTO.
  • 299.
    4. GESTIÓN DELCRONOGRAMA PARA LA DIRECCIÓN DE PROYECTOS
  • 302.
    Ó Ó Ó Ó Los PROCESOSDE LA GESTIÓN DE CRONOGRAMA, sus TÉCNICAS Y HERRAMIENTAS se documentan en el PLAN DE GESTIÓN DEL CRONOGRAMA el cual a su vez está contenido en el PLAN PARA LA DIRECCIÓN DEL PROYECTO.. El TIEMPO es un componente del MODELO DE LA TRIPLE RESTRICCIÓN DE LOS PROYECTOS con el cual se asegura que el proyecto se COMPLETA en los TIEMPOS ESTIMADOS. El GERENTE DE PROYECTOS deberá seguir los siguientes pasos para asegurar el ÉXITO del proyecto: Definir qué ACTIVIDADES se deben REALIZAR para el cumplimiento de los ENTREGABLES DEL PROYECTO. Definir CUAL ES LA INTERRELACIÓN entre las diferentes ACTIVIDADES. Estimar los RECURSOS como MATERIALES, PERSONAS, EQUIPOS y SUMINISTROS que se requieren en CADA actividad.
  • 303.
    Ó Ó El GERENTEDE PROYECTOS deberá seguir los siguientes pasos para asegurar el ÉXITO del proyecto: Determinar la CANTIDAD DE TIEMPO necesario para EJECUTAR cada ACTIVIDAD de acuerdo con los RECURSOS e interrelaciones de las ACTIVIDADES Realizar los MONITOREOS y CONTROLES durante el PROYECTO vs la LÍNEA BASE fijada por el EQUIPO DEL PROYECTO TIPS PARA EL EXÁMEN  Para el examen es importante las definiciones de HERRAMIENTAS de la GERENCIA DE PROYECTOS como Diagramas de Gannt, Diagramas de HITOS – MILESTONE y DIAGRAMAS DE RED….  Se debe conocer cómo CONSTRUIR UN DIAGRAMA DE RED Manualmente.  Se debe calcular manualmente la RUTA CRÍTICA, las FECHAS TEMPRANAS Y TARDÍAS, ADELANTOS, ATRASOS y HOLGURAS…  Las Holguras son referenciadas por dos palabras: Float y Stack. Ambas tienen el mismo significado….
  • 304.
    Ó Ó TIPS PARAEL EXÁMEN  Para contestar correctamente las preguntas acerca de la GESTIÓN DEL TIEMPO, se necesita entender completamente el PLAN PARA LA GESTIÓN DEL TIEMPO del PROYECTO. En el examen se exige que se dibuje MANUALMENTE los DIAGRAMAS DE RED para responder a preguntas relacionadas con el tema. El PLAN PARA LA GESTIÓN DEL TIEMPO O CRONOGRAMA no se define como una parte separada del PROCESO DE GESTIÓN DEL TIEMPO….por el contrario, se crea como parte del proceso DESARROLLAR EL PLAN PARA LA DIRECCIÓN DEL PROYECTO en el área de GESTIÓN DE LA INTEGRACIÓN. Para el examen se asume que EXITE un PROCESO DE PLANIFICACIÓN PARA LA GESTIÓN DEL TIEMPO y que se debe crear un PLAN PARA LA GESTIÓN DEL CRONOGRAMA… Quién estará involucrado y qué enfoque tomaremos para PLANIFICAR el CRONOGRAMA DEL PROYECTO? Ó
  • 305.
    Qué procesos yprocedimientos de la ORGANIZACIÓN voy a utilizar para crear el CRONOGRAMA? Nota : La Metodología para la GESTIÓN DEL TIEMPO quizás ya se haya definido y registrado como parte de los ACTIVOS DE PROCESOS DE LA ORGANIZACIÓN.. Qué herramientas voy a utilizar para CALENDIZAR? Nota : Las herramientas aprobadas para utilizar dentro de la Organización quizás ya hayan sido documentadas como parte de los FACTORES AMBIENTALES DE LA EMPRESA. Cómo voy a dirigir y controlar con EFECTIVIDAD el PROYECTO de acuerdo con la LÍNEA BASE DEL CRONOGRAMA y gestionar sus VARIACIONES? Ó Ó
  • 306.
    Ó  La Metodologíay el SW de gestión del TIEMPO para utilizar en el PROYECTO.  Reglas sobre la manera en que se deben presentar los ESTIMADOS : Ejemplos - Los estimados se deben presentar en horas, días o semanas?  Deben las personas que estiman identificar tanto el ESFUERZO (Cantidad de Trabajo necesario para completar una ACTIVIDAD – Ej: 8 horas) como la DURACIÓN (Cantidad de PERÍODOS DE TRABAJO que el esfuerzo abarcará - Ej: 1,5 días) necesarios para completar cada ACTIVIDAD?  La creación de una LÍNEA BASE DEL CRONOGRAMA contra la cual medir parte del seguimiento y control del PROYECTO.  La identificación de las medidas del RENDIMIENTO que se usarán en el PROYECTO para identificar anticipadamente VARIACIONES.  La PLANIFICACIÓN de cómo las variaciones del CRONOGRAMA serán gestionadas.  Identificación de PROCEDIMIENTOS DE CONTROL de CAMBIOS al CRONOGRAMA y PLANTILLAS DE INFORMES…
  • 307.
    Ó ENTRADAS Ó Contiene información paradesarrollar el PLAN PARA LA GESTIÓN DEL CRONOGRAMA. Í La línea base del ALCANCE incluye el ENUNCIADO DEL ALCANCE y los detalles del WBS utilizado para la DEFINICIÓN DE LAS ACTIVIDADES, ESTIMACIÓN DE LA DURACIÓN y GESTIÓN DEL CRONOGRAMA
  • 308.
    ENTRADAS Ó Ó Otros costosrelacionados con el Cronograma, Riesgos y decisiones de COMUNICACIÓN obtenidos desde el PLAN PARA LA GESTIÓN DEL PROYECTO que son usados para la estimación total del Cronograma…. En la CARTA DEL PROYECTO se define un RESUMEN de los acontecimientos importantes a nivel de CRONOGRAMA que van a establecerse durante el PROYECTO así como los requerimientos que afectarán la GESTIÓN DEL CRONOGRAMA DEL PROYECTO… Cultura de la Organización e Infraestructura. Disponibilidad de Recursos y Capacidades que puedan afectar la Gestión del Cronograma El SW PROJECT MANAGER el cual provee una herramienta para el Agendamiento de Tareas. Información Comercial publicada - Información sobre Productividad de Recursos Sistema de AUTORIZACIÓN DEL TRABAJO de la Organización
  • 309.
    ENTRADAS Ó  Herramientas parael Monitoreo y Reportes de Recursos  Información Histórica de otros Cronogramas y agendamientos realizados  Herramientas para el Control de Cronograma  Control de Cronogramas formal e informal existentes relacionados con Políticas, Procedimientos y Guías ya realizadas en PROYECTOS anteriores  Plantillas  Guías para el Seguimiento de Actividades de un Proyecto  Procedimientos de CONTROL DE CAMBIOS  Procedimientos de CONTROL DE RIESGOS incluyendo Categorías de Riesgo, Probabilidad y Matriz de Impactos….etc TÉCNICAS Y HERRAMIENTAS SE utiliza INFORMACIÓN HISTÓRICA para definir Características de PROYECTOS similares y la posibilidad de combinar MÉTODOS y hacer conciliación entre ellos…
  • 310.
    TÉCNICAS Y HERRAMIENTAS Laexperiencia de un EXPERTO basada en el nivel de CONOCIMIENTO del área, el manejo de alguna disciplina específica para la definición de recursos y control del Cronograma, permite hacer una estimación mas precisa del PLAN para la Gestión de los Tiempos asignados a ciertas tareas puntuales… É Á Los PROCESOS del PLAN PARA LA GESTIÓN DEL CRONOGRAMA pueden involucrar diferentes opciones estratégicas para la ESTIMACIÓN y el AGENDAMIENTO DE TAREAS en el PROYECTO..  Técnicas y Herramientas de Agendamiento  Cálculos de Estimación  Formatos y Software para la Gestión de Proyectos El PLAN para la GESTIÓN DEL CRONOGRAMA también puede establecer vías para el Seguimiento RÁPIDO o rompimiento del cronograma y poder definir TAREAS o ACTIVIDADES en PARALELO..
  • 311.
    TÉCNICAS Y HERRAMIENTAS AlgunasPOLÍTICAS Y PROCEDIMIENTOS de la organización pueden influir en las TÉCNICAS DE AGENDAMIENTO empleadas para la toma de decisiones…  Planificación del Tipo de Enrolamiento o Contratación en los PROYECTOS  Herramientas para la Conducción y Gestión de Retrasos  Métodos para la Evaluación del Desempeño del CRONOGRAMA DE PROYECTOS. El GRUPO DEL PROYECTO puede establecer REUNIONES para desarrollar el PLAN para la GESTIÓN DEL CRONOGRAMA. Como participantes de estas reuniones estarían el GERENTE DEL PROYECTO, el SPONSOR DEL PROYECTO, algunos miembros del EQUIPO DEL PROYECTO seleccionados, algunos STAKEHOLDERs seleccionados y todas aquellas personas relacionadas con la PLANIFICACIÓN y EJECUCIÓN del Cronograma de Tareas así como otras que sean requeridas…
  • 312.
    SALIDAS Ó Es un componentedel PLAN PARA LA GESTIÓN DEL PROYECTO que establece los criterios y actividades para DESARROLLAR, MONITOREAR y CONTROLAR el CRONOGRAMA .. El PLAN PARA LA GESTIÓN DEL CRONOGRAMA puede hacerse de manera formal o informal y puede llegar a ser ALTAMENTE DETALLADO o enmarcado ampliamente de acuerdo a los REQUERIMIENTOS DEL PROYECTO e incluir ciertos UMBRALES de control. MODELO DE CRONOGRAMA DE PROYECTO : Las Metodologías y herramientas para el Agendamiento del cronograma deberán ser especificadas mediante un modelo. Nivel de EXACTITUD : Se deberá precisar el RANGO de exactitud usado para la ESTIMACIÓN de los tiempos de las actividades y dejar un cierto márgen para incluir CONTINGENCIAS… Unidades de MEDICIÓN : Se deberá establecer adecuadamente los patrones de Medidas y unidades para el cálculo estimado de las TAREAS (Horas, Días, Semanas) así como los recursos a utilizar (Sistemas Métricos de medición)
  • 313.
    SALIDAS Ó ENLACES A LOSPROCEDIMIENTOS DE LA ORGANIZACIÓN: El WBS provee el marco estructural para establecer el PLAN para la GESTIÓN DEL CRONOGRAMA y provee un nivel de consistencia con las ESTIMACIONES y AGENDAS DE ACTIVIDADES programadas. MANTENIMIENTO DEL MODELO DE CRONOGRAMA: Se define el proceso utilizado para hacer las ACTUALIZACIONES del estado y registro del progreso del PROYECTO en el Modelo de AGENDAMIENTO DE TAREAS durante la EJECUCIÓN… UMBRALES DE CONTROL: Se deberán especificar ciertos UMBRALES de variación que permitan hacer un monitoreo del desempeño al CRONOGRAMA que permitan establecer el nivel de variación PERMITIDA antes de realizar alguna ACCIÓN CORRECTIVA (típicamente en % de variación) de acuerdo a los parámetros definidos en la LÍNEA BASE del PLAN REGLAS PARA LA MEDICIÓN DEL DESEMPEÑO : Se establecer las reglas para la GESTIÓN DEL VALOR GANANDO (EVM – Earned Value Management) y otras reglas de Medición FISICA para la valoración del desempeño…
  • 314.
    SALIDAS Ó El Plan parala gestión del Cronograma podría especificar lo siguiente:  Reglas para establecer el Porcentaje completado de Tiempo asignado  Cuentas de CONTROL cuya gestión y asignación de cronograma debe hacérsele seguimiento.  Técnicas para la medición del VALOR GANADO (Líneas Bases, fórmula simple, % de valor completado, etc)  Medidas del desempeño del CRONOGRAMA con parámetros como la VARIANZA DEL CRONOGRAMA (SV) y el ÍNDICE DE DESEMPEÑO DEL CRONOGRAMA (SPI) los cuales son usados para VALORAR el NIVEL DE VARIABILIDAD con respecto a una LÍNEA BASE guía.. FORMATOS DE REPORTE : Se determinan los formatos y la frecuencia de los reportes que tienen que hacerse para el seguimiento al desempeño del CRONOGRAMA DESCRIPCIÓN DE PROCESOS : Se documentan los PROCESOS utilizados para la Gestión del CRONOGRAMA…
  • 315.
    Mapa de Procesospara el PLAN DE GESTIÓN DEL CRONOGRAMA
  • 316.
    Crear una buenaEDT (WBS) ayuda a identificar los ENTREGABLES de cada paquete de trabajo (Nivel mas bajo de la Estructura) Ó Ó Ó HITOS : Son EVENTOS SIGNIFICATIVOS dentro del CRONOGRAMA DEL PROYECTO. No son actividades de Trabajo… (Ej: Un Diseño terminado, fechas límites para algunos entregables del CLIENTE, puntos de REFERENCIA requerido por la empresa, etc…
  • 317.
    Los SPONSORs puedenestablecer o imponer algunos HITOS DE PROYECTO y un resúmen de éstos deberá estar incluido dentro de la CARTA DEL PROYECTO…. é Parte del proceso DEFINIR LAS ACTIVIDADES implica la creación de una LISTA DE HITOS apropiados para utilizar en el PROYECTO….. La lista de HITOS se convierte en parte del PLAN PARA LA DIRECCIÓN DEL PROYECTO y se agrega al ENUNCIADO DEL ALCANCE DEL PROYECTO y al DICCIONARIO DE LA EDT como parte de las ITERACIONES en la PLANIFICACIÓN,,
  • 318.
    ENTRADAS Ó Importante para definirel nivel de DETALLE para describir los trabajos asignados y la asignación de las tareas en el PROYECTO. Í Los entregables, restricciones y supuestos del PROYECTO que están documentados en la LÍNEA BASE DEL ALCANCE del proyecto, deben considerarse EXPLÍCITAMENTE al definir las ACTIVIDADES….  Cultura Organizacional y Estructura.  Información Comercial publicada de BASES DE DATOS..  Sistema de Información para la Gestión de Proyectos (PMIS)
  • 319.
    ENTRADAS Ó  Base deConocimiento de LECCIONES APRENDIDAS con información histórica de Actividades Asignadas en proyectos similares.  Estandarización de PROCESOS de la Organización.  Plantillas que contienen LISTA DE ACTIVIDADES ESTÁNDARES o parte de una Lista de Actividades involucrada en procesos de PROYECTOS similares.  Políticas relacionadas con la Planificación para la Asignación de actividades tanto de manera formal como informal, procedimientos, guías y metodologías para el Agendamiento de Actividades.. TIPS PARA EL EXÁMEN Asuma que su organización ha reunido ACTIVOS DE PROCESOS y que usted como Gerente de Proyectos tiene acceso a ellos.
  • 320.
    TIPS PARA ELEXÁMEN  Asuma que usted tiene PROCEDIMIENTOS ESTÁNDAR para planear y gerenciar un PROYECTO y que serán usados por USTED….  Los PAQUETES DE TRABAJO se descomponen en ACTIVIDADES que son los trabajos necesarios para completar los Paquetes de Trabajo..Definir las actividades no siempre se hace como un proceso independiente en el mundo real.  La Guía del PMBOK señala que en el proceso DEFINIR ACTIVIDADES, los paquetes de trabajo de la EDT se descomponen en ACTIVIDADES (Actividades de CRONOGRAMA) y en el proceso SECUENCIAR LAS ACTIVIDADES, dichas actividades se secuencian para crear el DIAGRAMA DE RED… TÉCNICAS Y HERRAMIENTAS É Ó Los integrantes de los diferentes equipos de trabajo SUBDIVIDEN los PAQUETES DE TRABAJO del proyecto en componentes mas pequeños y mas fáciles de manejar denominados ACTIVIDADES.
  • 321.
    TÉCNICAS Y HERRAMIENTAS Ó Esuna ELABORACIÓN GRADUAL donde se planifica en detalle el trabajo que debe desarrollarse en el CORTO PLAZO y el trabajo futuro se planifica a un nivel SUPERIOR de la EDT…. Dependiendo de su ubicación en el CICLO DE VIDA DEL PROYECTO, el trabajo puede establecerse en diferentes niveles de DETALLE…. Por ejemplo, durante la PLANIFICACIÓN ESTRATÉGICA TEMPRANA donde la información está menos definida, los paquetes de trabajo pueden descomponerse en niveles de HITOS,,,, Conforme se conoce mas acerca de los Próximos EVENTOS en el corto plazo, dichos elementos pueden llegar a descomponerse en ACTIVIDADES… Tanto las plantillas como los atributos de las mismas son aportadas por la OFICINA DE PROYECTOS (PMO). Las plantillas también pueden utilizarse para identificar HITOS típicos e importantes del CRONOGRAMA…
  • 322.
    TÉCNICAS Y HERRAMIENTAS Esmuchos casos se requiere el Juicio de EXPERTOS para verificar situaciones bien difíciles de ESTIMAR en cuanto a la asignación de RECURSOS y de definición de TAREAS para ejecutar un PAQUETE DE TRABAJO o cumplir con un HITO establecido por un PATROCINADOR DEL PROYECTO…. SALIDAS Incluye todas las actividades requeridas para la realización del PROYECTO…. La ACTIVIDAD incluye el Identificador de la Actividad y una descripción del Alcance del Trabajo para cada actividad en un grado suficiente de DETALLE para que los miembros del EQUIPO DEL PROYECTO entiendan el trabajo a ser REQUERIDO para completar dicha Actividad.
  • 323.
    SALIDAS Amplían la descripciónde la ACTIVIDAD identificando los múltiples componentes relacionados con cada una de ellas. Los COMPONENTES de cada ACTIVIDAD evolucionan con el TIEMPO…. En las etapas iniciales estos atributos incluyen:  Identificador de la Actividad  Identificador de la EDT  Nombre de la Actividad Ya para la planificación de detalle pueden incluir:  Códigos de la Actividad Descripción de la Actividad  Actividades PREDECESORAS Actividades SUCESORAS  Relaciones Lógicas Adelantos y Retrasos  Requisitos de Recursos Fechas impuestas  Restricciones y Supuestos Etc….
  • 324.
    SALIDAS Un HITO esun punto o EVENTO significativo dentro del PROYECTO….Una LISTA DE HITOS identifica todos los Hitos o eventos relevantes a tener en cuenta e indica si éstos son OBLIGATORIOS así como los EXIGIDOS POR CONTRATO u OPCIONALES y los basados en la INFORMACIÓN HISTÓRICA,,,, TIPS PARA EL EXÁMEN La LÍNEA BASE DEL ALCANCE está compuesta por el WBS, el diccionario de la WBS y la DEFINICIÓN DEL ALCANCE DEL TRABAJO y sirve como punto de partida para el establecimiento de Tareas… Los GERENTES DE PROYECTO gerencian los PAQUETES DE TRABAJO mientras que todo el EQUIPO DEL PROYECTO ejecuta las TAREAS…
  • 325.
    Mapa de Procesospara la DEFINICIÓN DE ACTIVIDADES
  • 326.
    Ó Puede ser necesarioincluir ADELANTOS o RETRASOS entre las actividades para poder sustentar un CRONOGRAMA…. La secuencia puede establecerse utilizando un SOFTWARE para la GESTIÓN DE PROYECTOS o empleando técnicas manuales o automáticas..
  • 327.
    ENTRADAS Ó Identifica el MÉTODODE AGENDAMIENTO de las Actividades y el tipo de herramienta a ser usada para el PROYECTO, lo que permite establecer una GUÍA de cómo las actividades van a ser SECUENCIADAS en el tiempo….. Describen la SECUENCIA NECESARIA DE EVENTOS para determinar las relaciones de SUCESIÓN y PREDECESIÓN… A través de la identificación de la LISTA DE HITOS se pueden agendar FECHAS para EVENTOS o actividades importantes así como para la entrega de PAQUETES DE TRABAJO que pueden llegar a influir en el modo de SECUENCIAMIENTO de las ACTIVIDADES finales establecidas en el PROYECTO…
  • 328.
    ENTRADAS Ó El ENUNCIADO DELALCANCE DEL PROYECTO contiene una descripción del ALCANCE DEL PRODUCTO el cual incluye las CARACTERÍSTICAS del producto que pueden afectar el SECUENCIAMIENTO de las ACTIVIDADES (Ej : Layout de la Planta Física a ser implementada o interfaces en el Desarrollo de SW) Otra información importante son los ENTREGABLES del Proyecto, RESTRICCIONES o SUPUESTOS que pueden también afectar el nivel de SECUENCIAMIENTO de las ACTIVIDADES o TAREAS….  Estándares de la Industria o Reglas Gubernamentales.  Sistemas de Información para la Gestión de Proyectos (PMIS)  Herramientas para la Programación del CRONOGRAMA  Sistemas de AUTORIZACIÓN DEL TRABAJO de la Organización
  • 329.
    ENTRADAS Ó Base de Conocimientosde la empresa utilizados para la Programación y Agendamiento de Actividades. Políticas relacionadas con el Agendamiento de Actividades tanto formales como Informales. Procedimientos, Guías y demás metodologías para la Planificación de ACTIVIDADES por medio de la evaluación y desarrollo de RELACIONES LÓGICAS Plantillas utilizadas para la preparación de REDES DE ACTIVIDADES DEL PROYECTO Información de ATRIBUTOS de las ACTIVIDADES RELACIONADAS en plantillas, las cuales pueden tener información descriptiva útil para lograr un buen secuenciamiento de las actividades en el actual PROYECTO….
  • 330.
    TÉCNICAS Y HERRAMIENTAS ÉÓ Técnica utilizada para el desarrollo de un MODELO DE AGENDAMIENTO y utilizado en el MÉTODO DE LA RUTA CRÍTICA (CPM) para crear un DIAGRAMA DE RED DEL CRONOGRAMA del PROYECTO que utiliza casillas o RECTÁNGULOS denominados NODOS para representar las ACTIVIDADES Dichas actividades se conectan por medio de FLECHAS que muestran sus RELACIONES LÓGICAS. Dicha técnica se denomina ACTIVIDAD EN EL NODO (AON) y es el método utilizado en la mayoría de los Paquetes de SW de GESTIÓN DE PROYECTOS (EJ: MS- PROJECT 2010) El método de DIAGRAMACIÓN POR PRECEDENCIA incluye 4 tipos de DEPENDENCIAS o relaciones LÓGICAS:  Final a Comienzo (FC)  Final a Final (FF)  Comienzo a Comienzo (CC)  Comienzo a Final (CF)
  • 331.
    Ejemplos de tiposde RELACIONES LÓGICAS entre las ACTIVIDADES DE UN PROYECTO
  • 332.
    RELACIONES LÓGICAS DEDEPENDENCIA DIAGRAMA PROCESOS FINAL – COMIENZO (FC): La Actividad A debe ser completada para que la Actividad B pueda iniciar. FINAL – FINAL (FF) : La Actividad A debe finalizar para que su sucesora (Actividad B) pueda finalizar. Se usa cuando dos o mas TEAMS están desarrollando algo y todas las actividades deben finalizar al mismo tiempo. COMIENZO – COMIENZO (CC) : Cuando la Actividad A comienza, puede comenzar la Actividad B. Se utiliza cuando varias actividades pueden comenzar simultáneamente. COMIENZO – FINAL (CF) : La Actividad A comienza antes que la Actividad B finalice. Se utiliza cuando un nuevo sistema debe comenzar antes de que se apague o finalicen tareas en el Sistema anterior (Relación huérfana) A B A B A B A B
  • 333.
    TÉCNICAS Y HERRAMIENTAS Ó Lasrelaciones entre las ACTIVIDADES DE UN PROYECTO también pueden ser caracterizadas por su nivel de DEPENDENCIA. Las DEPENDENCIAS pueden a su vez ser caracterizadas por ciertos ATRIBUTOS: Obligatoria, Discrecional, Interna o Externa…. Las Dependencias pueden tener combinar solo 2 atributos al mismo tiempo y ser Obligatorias-Internas o Externas o bien Discrecionales- Internas o Externas… Son aquellas de naturaleza LEGAL o tienen un orden CONTRACTUAL entre ellas…frecuentemente involucran limitaciones FÍSICAS como es el caso de PROYECTOS DE CONSTRUCCIÓN en donde la implementación de la infraestructura depende de la fundición inicial de sus bases , por ejemplo… El EQUIPO DEL PROYECTO debe determinar cuáles de las DEPENDENCIAS son de obligatorio cumplimiento durante el proceso de SECUENCIAMIENTO DE ACTIVIDADES. Dichas relaciones de DEPENDENCIA no deben ser confundidas con algunas RESTRICCIONES establecidas con las herramientas de PLANIFICACION..
  • 334.
    TÉCNICAS Y HERRAMIENTAS Ó Sonalgunas veces referidas como de LÓGICA preferencial (preferida) o ligera… Las Dependencias Discrecionales son establecidas basadas en el conocimiento de MEJORES PRÁCTICAS para un área particular de APLICACIÓN o para aspectos NO USUALES del proyecto donde se requiere de una SECUENCIA ESPECÍFICA…. Las DEPENDENCIAS DISCRECIONALES deberán ser documentadas en detalle puesto que pueden ocasionar VALORES o relaciones fluctuantes que pueden llegar a limitar seriamente las opciones de AGENDAMIENTO o PROGRAMACION DE ACTIVIDADES Cuando se utilizan TÉCNICAS DE SEGUIMIENTO RÁPIDO (Fast-Track) las actividades que están relacionadas por DEPENDENCIAS DISCRECIONALES deben ser revisadas y ajustadas de acuerdo al tipo de acción a emprender para mejorar el DESEMPEÑO DEL PROYECTO. El EQUIPO DEL PROYECTO será el encargado de revisar cuáles DEPENDENCIAS son DISCRECIONALES durante el proceso de secuenciamiento de ACTIVIDADES.
  • 335.
    TÉCNICAS Y HERRAMIENTAS Ó Sonaquellas que involucran ACTIVIDADES DEL PROYECTO con otras actividades no incluidas en la Planificación del Proyecto… corresponden a actividades que NO SON CONTROLADAS por el EQUIPO DEL PROYECTO.. Ej : El mejoramiento del BACKBONE DE UNA UNIVERSIDAD puede depender de actividades de un PROVEEDOR externo que tiene que entregar SERVIDORES y EQUIPOS DE NETWORKING….mas su instalación y escenarios de pruebas… DEPENDENCIA INTERNA : Involucra una relación de PRECEDENCIA entre las actividades del PROYECTO y sí son del control del EQUIPO DEL PROYECTO… Ej : Un equipo no puede ser probado hasta que haya sido terminado de ensamblar en su totalidad. En este caso es una relación de DEPENDENCIA INTERNA-OBLIGATORIA…
  • 336.
    TÉCNICAS Y HERRAMIENTAS á ElTEAM PROJECT define las diferentes relaciones de DEPENDENCIA para estimar qué ACTIVIDADES requieren se ADELANTADAS y ATRAZADAS y con ello hacer una precisión en las RELACIONES LÓGICAS entre ellas…
  • 337.
    SALIDAS Son una REPRESENTACIÓNESQUEMÁTICA de las ACTIVIDADES DEL CRONOGRAMA DEL PROYECTO y de sus RELACIONES LÓGICAS (Dependencias)…. La ELABORACIÓN puede hacerse de manera MANUAL o mediante la utilización de un SW de GESTIÓN DE PROYECTOS….Es un término genérico para referirse al PERT (Program Evaluation and Review Technique), al CPM (Critical Path Method), al ADM (Arrow Diagramming Method) y al PCM (Precedence Diagramming Method)… É Á Ó Ó Es una modificación al método de Dibujo de Diagrama de Red… es una técnica de SIMULACIÓN POR COMPUTADORA que permite establecer CICLOS entre actividades. SE presenta en casos donde se tiene una ACTIVIDAD para diseñar un componente y luego probarlo. Después de probarlo quizás se necesite o NO rediseñarlo (GERT)….
  • 338.
    Un Diagrama deRed para generar el CRONOGRAMA DEL PROYECTO
  • 339.
    SALIDAS Ó  Listas deActividades  Atributos de la Actividad  Listado de HITOS  Registro de Riesgos TIPS PARA EL EXÁMEN En el exámen algunos Diagramas de Red aparecerán dibujados para responder preguntas sobre ellas…. En otras ocasiones usted deberá DIBUJAR EL DIAGRAMA DE RED; en este caso, despúes de dibujado téngalo siempre a mano pues al menos otra pregunta será sobre el mismo Diagrama Son al menos de 6 a 10 preguntas sobre este ítem,,,debe practicar mucho…
  • 340.
    Mapa de Procesospara la SECUENCIA DE ACTIVIDADES DE UN PROYECTO
  • 341.
    Ú Es indispensable conocerCUÁNDO LOS RECURSOS SE REQUIEREN para el PROYECTO y CUÁNDO ESTÁN DISPONIBLES… Este proceso está estrechamente coordinado con el proceso ESTIMAR LOS COSTOS…
  • 342.
    TIPS PARA ELEXÁMEN Los siguientes PROCESOS de la GESTIÓN DE TIEMPO (ESTIMAR LOS RECURSOS DE LAS ACTIVIDADES y ESTIMAR LA DURACIÓN DE LAS ACTIVIDADES) y el PROCESO ESTIMAR COSTOS involucran ESTIMACIONES. Para el Examen debe tenerse en cuenta lo siguiente:  La ESTIMACIÓN debe basarse en una EDT para así mejorar la PRECISIÓN  Siempre que sea posible, la ESTIMACIÓN la debe llevar a cabo únicamente la persona o el grupo de trabajo quienes harán el TRABAJO (Mejora la Precisión)  La información HISTÓRICA de proyectos anteriores (ACTIVOS DE LOS PROCESOS) es CLAVE para mejorar los ESTIMADOS… Í  Las RESTRICCIONES DE PROYECTO deben gestionarse en concordancia con la LÍNEA BASE respectiva.  Los ESTIMADOS son mas PRECISOS si se estiman COMPONENTES DE TRABAJO de menor TAMAÑO….
  • 343.
    TIPS PARA ELEXÁMEN í ó  El GERENTE DE PROYECTOS debe RECALCULAR PERIÓDICAMENTE la ESTIMACIÓN hasta la CONCLUSIÓN (ETC) DEL PROYECTO con el propósito de asegurarse de que haya TIEMPO, PRESUPUESTO, RECURSOS, etc….y que éstos sean ADECUADOS AL PROYECTO,,  Los PLANES deben revisarse durante la CONCLUSIÓN DEL TRABAJO conforme vayan siendo NECESARIOS y reflejar los CAMBIOS APROBADOS…  Establecer los PROCESOS que permitan crear el ESTIMADO mas PRECISO posible… á ó Á Ó  El GERENTE DE PROYECTOS DEBE CUMPLIR con cualquier estimado acordado de antemano.
  • 344.
    TIPS PARA ELEXÁMEN  Los ESTIMADOS pueden REDUCIRSE si se reducen o eliminan los RIESGOS DEL PROYECTO.. ENTRADAS Ó Identifica el NIVEL DE PRECISIÓN y las Unidades de Medida de los RECURSOS que serán ESTIMADOS…. Permite identificar las ACTIVIDADES que necesitarán RECURSOS….
  • 345.
    ENTRADAS Los ATRIBUTOS DELAS ACTIVIDADES proveen la información básica necesaria para hacer una buena ESTIMACIÓN DE LOS RECURSOS Información sobre los RECURSOS (Personas, Equipos, Material, Información…) potencialmente disponibles durante la EJECUCIÓN DE LAS ACTIVIDADES PLANIFICADAS (RECURSOS, COMPRAS) permite ESTIMAR la UTILIZACIÓN y la DISPONIBILIDAD así como las HABILIDADES y CAPACIDADES de los RECURSOS…. Este conocimiento abarca la consideración de ATRIBUTOS tales como la EXPERIENCIA y/o el nivel de HABILIDAD de los Recursos así como las diferentes UBICACIONES GEOGRÁFICAS de las que provienen y su DISPONIBILIDAD para el PROYECTO EN CUESTION Los EVENTOS de RIESGO pueden IMPACTAR la selección de RECURSOS y su DISPONIBILIDAD…
  • 346.
    ENTRADAS Ó Los COSTOS DELOS RECURSOS podrían llegar a impactar fuertemente en el proceso de SELECCIÓN DE RECURSOS para las ACTIVIDADES a analizar… Disponibilidad de Recursos Localización de los RECURSOS Capacidades Desarrolladas por los RECURSOS Ó Políticas y procedimientos relativos a los RECURSOS HUMANOS Políticas y procedimientos relacionados con el ALQUILER y la ADQUISICIÓN DE SUMINISTROS Y EQUIPOS. Información HISTÓRICA acerca de los TIPOS de RECURSOS utilizados….
  • 347.
    TÉCNICAS Y HERRAMIENTAS Serequiere del JUICIO de un EXPERTO para evaluar las ENTRADAS a este PROCESO relacionadas con los RECURSOS…. Cualquier grupo o persona con conocimientos especializados en PLANIFICACIÓN y ESTIMACIÓN DE RECURSOS puede proporcionar dicha EXPERIENCIA…. Á Muchas actividades del CRONOGRAMA cuentan con MÉTODOS ALTERNATIVOS de REALIZACIÓN al igual de dependerán de las HABILIDADES de los Gerentes, Líderes y miembros en general del PROYECTO… Ó Indices de PRODUCCIÓN ACTUALIZADOS y los COSTOS UNITARIOS DE LOS RECURSOS para una gran variedad de INDUSTRIAS, materiales y Equipos….
  • 348.
    TÉCNICAS Y HERRAMIENTAS Ó Cuandouna ACTIVIDAD no puede estimarse con un GRADO RAZONABLE DE CONFIANZA, el trabajo de esta Actividad se DESCOMPONE a un nivel MAYOR DE DETALLE. Ó Ayuda a PLANIFICAR, ORGANIZAR y GESTIONAR los GRUPOS DE RECURSOS y desarrollar ESTIMADOS de los mismos….. En función de la COMPLEJIDAD DEL SW pueden definirse las EDR (RBS), su disponibilidad y sus COSTOS así como diversos CALENDARIOS para ayudar en la OPTIMIZACIÓN DEL USO DE RECURSOS
  • 350.
    SALIDAS Identifica los TIPOSy la CANTIDAD de RECURSOS necesarios para cada ACTIVIDAD de un PAQUETE DE TRABAJO…. Estos requisitos pueden sumarse para determinar los RECURSOS ESTIMADOS para cada Paquete…. Es un documento que captura y ORGANIZA los RECURSOS DEL PROYECTO por CATEGORÍA y TIPO….  Lista de Actividades  Atributos de la Actividad  Calendario de Recursos
  • 351.
    Ó Í La ESTIMACIÓN DELA DURACIÓN DE LAS ACTIVIDADES utiliza información sobre el ALCANCE DEL TRABAJO de la ACTIVIDAD, los tipos de recursos necesarios, las cantidades estimadas de los mismos y sus CALENDARIOS DE UTILIZACIÓN…
  • 352.
    Ó Ó ú ó á En elproceso se requiere que se ESTIME la CANTIDAD DE ESFUERZO DE TRABAJO requerido y la CANTIDAD DE RECURSOS para completar la ACTIVIDAD….Se determina entonces la CANTIDAD DE PERÍODOS DE TRABAJO (Duración de la ACTIVIDAD) NECESARIOS para completar la Actividad.. Se documentan todos los datos y SUPUESTOS que respaldan el ESTIMADO DE LA DURACIÓN para cada estimado de cada ACTIVIDAD,,, El Rol del GERENTE DE PROYECTOS en las ESTIMACIONES es:  Proporciona al TEAM PROJECT la suficiente información para realizar la ESTIMACIÓN de cada ACTIVIDAD..  Dejar que aquellos que realizan la ESTIMACION sepan qué tan REFINADAS deben ser sus ESTIMACIONES,,,,,
  • 353.
    Ó El Rol delGERENTE DE PROYECTOS en las ESTIMACIONES es:  Completar una VALIDACIÓN de la sensatez de los ESTIMADOS….  Prevenir los “colchones” de los ESTIMADOS.  Formular una RESERVA…  Asegurar que los supuestos hechos durante las ESTIMACIONES se registren para una REVISIÓN POSTERIOR… ENTRADAS Ó Define el MÉTODO usado y el nivel de EXACTITUD junto con otros criterios requeridos para ESTIMAR la DURACIÓN DE LAS ACTIVIDADES durante el CICLO DE VIDA DEL PROYECTO…
  • 354.
    ENTRADAS Listado de ACTIVIDADESrequeridas para la ESTIMACIÓN de la DURACIÓN de las mismas. Listado de datos primarios para poder efectuar el CÁLCULO de las ESTIMACIONES de DURACIÓN de las ACTIVIDADES…. Tendrán un efecto sobre la DURACIÓN de las ACTIVIDADES puesto que los RECURSOS asignados a cada Actividad y la disponibilidad de los mismos influirán de manera significativa en la DURACIÓN de la mayoría de las ACTIVIDADES…. Desarrollado como parte del proceso ESTIMAR LOS RECURSOS DE LAS ACTIVIDADES, puede abarcar el TIPO de RECURSOS HUMANOS, su DISPONIBILIDAD y su CAPACIDAD. También se consideran, si corresponde, el Tipo, la Cantidad, la Disponibilidad y la Capacidad tanto de los EQUIPOS como de los RECURSOS MATERIALES que pueden influir significativamente en la DURACIÓN DE LAS ACTIVIDADES del CRONOGRAMA….
  • 355.
    ENTRADAS Ó Las RESTRICCIONES ySUPUESTOS de la DECLARACIÓN DEL ALCANCE del Proyecto se tienen en cuenta al ESTIMAR la Duración de las Actividades. - Condiciones Existentes - Disponibilidad de la Información - Frecuencia de los períodos de presentación de los INFORMES.  Bases de Datos de los ESTIMADOS de la duración y otros datos de REFERENCIA  Métricas de PRODUCTIVIDAD  Información Comercial Publicada Ó  Información Histórica relativa a la DURACIÓN de Actividades similares.  Calendario del PROYECTO  Metodología de PLANIFICACIÓN  LECCIONES APRENDIDAS
  • 356.
    TÉCNICAS Y HERRAMIENTAS ElJUICIO DE EXPERTOS, guiado por la información histórica, puede establecer una guía para el ESTIMADO de la Actividades críticas así como un cálculo de la DURACIÓN recomendada procedente de proyectos similares o de Capacidades del TEAM PROJECT. Ó Á Utiliza PARÁMETROS de un Proyecto similar anterior tales como la DURACIÓN, el PRESUPUESTO asignado, el TAMAÑO, la CARGA y la COMPLEJIDAD como base para la ESTIMACIÓN de los mismos parámetros o medidas para un PROYECTO FUTURO Ó É Utiliza una RELACIÓN ESTADÍSTICA entre los datos Históricos y otras variables para calcular una ESTIMACIÓN de parámetros de una ACTIVIDAD tales como COSTOS, PRESUPUESTO o DURACIÓN.. El objetivo fundamental es lograr niveles mas ALTOS de EXACTITUD….
  • 357.
    TÉCNICAS Y HERRAMIENTAS Ó LaPRECISIÓN de los ESTIMADOS DE LA DURACIÓN DE LA ACTIVIDAD puede mejorarse tomando en consideración el grado de INCERTIDUMBRE y de RIESGO de la Estimación. Dicho concepto se originó con la técnica PERT (Técnica para la Revisión y Evaluación de PROGRAMAS)…. El Método PERT utiliza TRES estimados para definir un RANGO aproximado de DURACIÓN de una Actividad:  MAS PROBABLE (tM) : Es la duración de la Actividad en función de los recursos que probablemente se asignarán, de su PRODUCTIVIDAD, de las expectativas realistas de Disponibilidad para la Actividad, de las dependencias de otros participantes y de las Interrupciones….  OPTIMISTA (tO) : La Duración de la Actividad está basada en el Análisis del MEJOR ESCENARIO posible para esa Actividad.  PESIMISTA (tP) : La Duración de la Actividad está basada en el Análisis del PEOR ESCENARIO posible para esa Actividad.
  • 358.
    TÉCNICAS Y HERRAMIENTAS Ó ElANÁLISIS según el Método PERT calcula una DURACIÓN ESPERADA (tE) de la ACTIVIDAD utilizando un PROMEDIO de estas tres ESTIMACIONES : tE = (tO + 4tM + tP)/6 TIPS PARA EL EXÁMEN Se deben MEMORIZAR estas FÓRMULAS y saber que pueden usarse tanto para los ESTIMADOS DE TIEMPO como para los de los COSTOS…. (tO + 4tM + tP)/6 (Duración ESPERADA de la Actividad) (tP + tO)/6 (Duración Estándar de la Actividad) [(tP + tO)/6]2 (VARIANZA de la Actividad) σ2
  • 359.
    TÉCNICAS Y HERRAMIENTAS Á LosESTIMADOS DE LA DURACIÓN pueden incluir RESERVAS para temas de CONTINGENCIAS (denominadas a veces Reservas de Tiempo o “colchones”) en el CRONOGRAMA GLOBAL DEL PROYECTO para tener en cuenta la INCERTIDUMBRE del Cronograma…. Exiten DOS tipos de RESERVAS: A) RESERVA DE LA CONTINGENCIA : Usada para los “DESCONOCIDOS – CONOCIDOS” y son controlados por el PROJECT MANAGER… B) RESERVA GERENCIAL : Usada para los “DESCONOCIDOS – DESCONOCIDOS” los cuales son controlados por la GERENCIA… TIPS PARA EL EXÁMEN En el Examen es normal que se de el VALOR DE LA DESVIACIÓN ESTÁNDAR para los cálculos,,,sino es así, utilice las fórmulas dadas…
  • 360.
    SALIDAS Ó Los estimados dela DURACIÓN DE LAS ACTIVIDADES son VALORACIONES CUANTITATIVAS de la cantidad probable de PERÍODOS DE TRABAJO que se necesitan para COMPLETAR UNA ACTIVIDAD…. La DURACIÓN DE UNA TAREA no es lo mismo que el ESFUERZO DEL TRABAJO… Es el número total de horas-labor que se necesita para completar una ACTIVIDAD. (Personas-hora) Ó Es el Número de PERÍODOS DE TRABAJO que se necesitan para COMPLETAR UNA ACTIVIDAD…  Atributos de la ACTIVIDAD  SUPUESTOS hechos durante el Desarrollo del ESTIMADO de la DURACIÓN de las ACTIVIDADES como los NIVELES DE HABILIDAD (CAPACIDAD) y DISPONIBILIDAD….
  • 361.
    Mapa de Procesosde ESTIMACIÓN DE RECURSOS DE LAS ACTIVIDADES
  • 363.
  • 364.
    La Información normalmentese digita utilizando un SOFTWARE DE PROGRAMACIÓN DE TIEMPOS para que el GERENTE DE PROYECTOS pueda analizar el RESULTADO de TODO EL TRABAJO y analizar el RESULTADO de PROGRAMAR TODAS LAS ACTIVIDADES… Este proceso es ITERATIVO y continuamente se MODIFICA con base en nuevos ejercicios de PLANEACIÓN y algunas veces con CONTROL INTEGRADO DE CAMBIOS… Una vez se completan EL DIAGRAMA DE RED y los ESTIMADOS DE DURACIÓN DE LAS ACTIVIDADES, es tiempo de poner la información en un CRONOGRAMA…. á Para el desarrollo de un CRONOGRAMA se necesita tener :  Un entendimiento del TRABAJO requerido en el PROYECTO incluyendo los SUPUESTOS, HITOS y RESTRICCIONES del Proyecto (ENUNCIADO DEL ALCANCE DEL PROYECTO)  Actividades Definidas (Listado de Actividades)..  El ORDEN de cómo se realizará el TRABAJO (DIAGRAMA DE RED)  Un estimado de la DURACIÓN de cada ACTIVIDAD (ESTIMADOS DE LA DURACIÓN DE ACTIVIDADES)  Estimado de los RECURSOS necesarios (CALENDARIO DE LOS RECURSOS)  CALENDARIO DE LA EMPRESA (Calendario Laboral)
  • 365.
     Trabajar conlas PRIORIDADES de los STAKEHOLDERS.  Buscar formas ALTERNATIVAS para completar el TRABAJO.  Buscar posibles IMPACTOS en otros PROYECTOS.  Reunirse con los GERENTES para negociar la DISPONIBILIDAD DE RECURSOS.  Aplicar ADELANTOS y RETRASOS en el CRONOGRAMA.  Comprimir el Cronograma por medio de la COMPRESIÓN, EJECUCIÓN RÁPIDA y RE- ESTIMACIÓN.  Ajustar los componentes del PLAN PARA LA GERENCIA DEL PROYECTO como sea necesario ( Ej: cambiar la EDT debido a una planificación de la respuesta a los riesgos)..  Ingresar los datos en una HERRAMIENTA DE CRONOGRAMA (SW para la GERENCIA DE PROYECTOS) y realizar los cálculos para determinar el CRONOGRAMA ÓPTIMO….  Simular el proyecto utilizando el ANÁLISIS MONTE-CARLO para determinar la probabilidad de completar el PROYECTO según el CRONOGRAMA.  Nivelar los RECURSOS si es necesario…  SOCIALIZAR EL CRONOGRAMA para establecer una versión FINAL  Hacer reuniones y conversaciones para ganar el apoyo de los INTERESADOS y la aprobación FORMAL de la GERENCIA DEL CRONOGRAMA….
  • 366.
    ENTRADAS Ó Identifica el Métodoy Herramientas utilizados para el AGENDAMIENTO de las ACTIVIDADES usado para crear el CRONOGRAMA y la forma de calcularlo… Identifica las ACTIVIDADES que serán incluidas en Modelo de CRONOGRAMA a utilizar.. Tendrán un efecto sobre la DURACIÓN de las ACTIVIDADES puesto que los RECURSOS asignados a cada Actividad y la disponibilidad de los mismos influirán de manera significativa en la DURACIÓN de la mayoría de las ACTIVIDADES…. Técnica utilizada para ayudar a generar el CRONOGRAMA del Proyecto en donde se analizan las RELACIONES LÓGICAS entre las ACTIVIDADES (PREDECESORAS y SUCESORAS) lo cual va a reforzar el nivel de SECUENCIAMIENTO de las mismas y la forma de asignación de los RECURSOS necesarios para el cumplimiento del TRABAJO DEL PROYECTO..
  • 367.
    ENTRADAS Identifican los Tiposy Cantidades de RECURSOS requeridos para cada ACTIVIDAD y con ello conformar adecuadamente el CRONOGRAMA… Define la DISPONIBILIDAD de los recursos durante el CALENDARIO del PROYECTO… Ó Ó Establece una VALORACIÓN CUANTITATIVA sobre el número de PERÍODOS DE TRABAJO requeridos para completar una ACTIVIDAD .. Ó Contiene RESTRICCIONES y SUPUESTOS que pueden causar un IMPACTO directo en el CRONOGRAMA del PROYECTO. Provee todos los detalles de los RIESGOS identificados y sus características que pueden llegar a afectar directamente el CRONOGRAMA..
  • 368.
    ENTRADAS Ó Especifica cuáles delos RECURSOS serán asignados para cada ACTIVIDAD,,,,se establecen niveles de RESPONSABILIDAD… Provee los detalles de cuáles de los ANÁLISIS DE RECURSOS y REPORTES DE LA ORGANIZACIÓN serán realizados…  Estándares.  Canales de Comunicación.  Herramientas de AGENDAMIENTO utilizadas para el desarrollo del modelo de CRONOGRAMA.. Ó  Metodología de AGENDAMIENTO.  CALENDARIO del PROYECTO..
  • 369.
    Proyecto Implementación de Software Personal Equipos Equipode Gestión Equipo de Desarrollo Servidores Computadores Técnico de sistemas (TS) Analista programador (AP) Servidor Desarrollo (SD) Servidor Pruebas (SP) Servidor Producción (SPd) Jefe de proyecto (JP) Coordinadores del proyecto (CP) Analista comercial (AC) Ofimático (OF) Analista funcional (AF) Operador (OP) Ejemplo de una ESTRUCTURA DE DESGLOSE DE RECURSOS (RBS)
  • 370.
    TÉCNICAS Y HERRAMIENTAS Á Técnicautilizada para GENERAR EL MODELO DEL CRONOGRAMA DEL PROYECTO….Emplea diversas técnicas ANALÍTICAS como el MÉTODO DE LA RUTA CRÍTICA, el MÉTODO DE LA CADENA CRÍTICA, el Análisis “ Qué pasa si…?” y la NIVELACIÓN DE RECURSOS para calcular las FECHAS DE INICIO y FINALIZACIÓN TEMPRANAS y TARDÍAS para las partes NO completadas de las ACTIVIDADES DEL PROYECTO…. É Í é Ó Í Ó é >>> La RUTA CRÍTICA ES LA SECUENCIA DE ACTIVIDADES QUE REPRESENTA EL CAMINO MAS LARGO A TRAVÉS DE LA RED DEL CRONOGRAMA DEL PROYECTO La FLEXIBILIDAD del Cronograma se mide por la diferencia POSITIVA entre las fechas TEMPRANAS y TARDÍAS lo cual se conoce como
  • 371.
    Ejemplo del Análisisde RED LÓGICA a través del MÉTODO DE RUTA CRÍTICA
  • 372.
    TÉCNICAS Y HERRAMIENTAS ÉÍ  Las RUTAS CRÍTICAS tienen una HOLGURA igual a CERO o NEGATIVA y las Actividades del CRONOGRAMA en una Ruta Crítica reciben el nombre de ACTIVIDADES CRÍTICAS…  Las REDES pueden tener varias rutas CASI CRÍTICAS…  Una vez que se ha calculado la HOLGURA TOTAL de un cambio de RED, entonces puede determinarse la HOLGURA LIBRE que es la cantidad de tiempo que una Actividad puede RETRASARSE dentro de un CAMINO DE RED sin demorar la FECHA DE INICIO TEMPRANA de cualquier ACTIVIDAD SUCESORA inmediata dentro de dicho camino de RED… ES LS EF LF NOMBRE DE LA ACTIVIDAD HOLGURA ESTIMADA DURACION HOLGURA TOTAL
  • 373.
    TÉCNICAS Y HERRAMIENTAS ÉÍ  ES (Early Start) : Lo mas TEMPRANO que puede EMPEZAR una TAREA.  LS (Late Start) : Es lo mas TARDE que una TAREA puede EMPEZAR.  EF (Early Finish) : Es lo mas TEMPRANO que una TAREA puede FINALIZAR.  LF (Late Finish) : Es lo mas TARDE que una TAREA puede FINALIZAR.  TOTAL FLOAT : Tiempo que una ACTIVIDAD puede ATRASARSE sin que se atrase el PROYECTO.  FREE FLOAT : Es el tiempo que una ACTIVIDAD puede ATRASARSE sin atrazar el ES de cualquier ACTIVIDAD SUCESORA….  PROJECT FLOAT : Cantidad de tiempo que un PROYECTO puede ATRASARSE sin afectar la ENTREGA FINAL al CLIENTE…. TIPS PARA EL EXÁMEN  El ES para la primera actividad siempre es CERO (0)..  El EF para todas las actividades es ES + DURACIÓN  El EF para la Actividad ACTUAL es la ES para cada ACTIVIDAD SUCESORA  Si existen múltiples ACTIVIDADES PREDECESORAS para una sola SUCESORA, el MAYOR EF será el ES siguiente.
  • 374.
    TIPS PARA ELEXÁMEN  El EF para todas las actividades es ES + DURACIÓN  El LF de la última ACTIVIDAD en un DIAGRAMA DE RED es siempre igual al EF de la última ACTIVIDAD.  El LS de todas las ACTIVIDADES es LF – DURACIÓN.  El LS de la ACTIVIDAD ACTUAL es igual al LF de las Actividades o ACTIVIDADES PREDECESORAS…  Si existen múltiples ACTIVIDADES SUCESORAS para una sola PREDECESORA, el MENOR LS será el LF anterior…  El TOTAL FLOAT es igual al LF – EF o también LS - EF  El FREE FLOAT es igual a la ES SUCESORA – EF PREDECESORA Tener en cuenta que el CAMINO DE CONVERGENCIA es en donde DOS PREDECESORAS se intersectan con una ÚNICA TAREA SUCESORA. LS (Late Start) y ES (Early Start) siempre serán IGUALES para la primera y última TAREA del DIAGRAMA DE RED… Para el EXAMen DEBE manejar el concepto de FLOAT (HOLGURA) ….
  • 375.
    TÉCNICAS Y HERRAMIENTAS ÉÍ é Á . Inicialmente, el DIAGRAMA DE RED del Cronograma del Proyecto se elabora mediante los ESTIMADOS de la DURACIÓN con las DEPENDENCIAS requeridas y las RESTRICCIONES definidas como ENTREGAS…. Entonces se CALCULA LA RUTA CRÍTICA… Una vez se identifica la RUTA CRÍTICA se ingresa la DISPONIBILIDAD DE RECURSOS y se determina el RESULTADO DEL CRONOGRAMA con recursos LIMITADOS…. A menudo, el CRONOGRAMA RESULTANTE presenta una RUTA CRÍTICA MODIFICADA.. Ó Técnica de ANÁLISIS DE LA RED DEL CRONOGRAMA que se aplica a un CRONOGRAMA QUE YA HAYA SIDO ANALIZADO por medio del Método de la RUTA CRÍTICA….
  • 376.
    Ejemplos del MÉTODODE CADENA Y RUTA CRÍTICA
  • 377.
    TÉCNICAS Y HERRAMIENTAS ÉÓ La NIVELACIÓN DE RECURSOS puede utilizarse cuando los recursos COMPARTIDOS o críticos necesarios SOLO están DISPONIBLES en ciertos momentos o en cantidades LIMITADAS o para mantener la Utilización de Recursos a un nivel CONSTANTE…. Ó Í É Á Á É Es una técnica de ANÁLISIS de la pregunta “Qué pasa si se produce la SITUACIÓN representada por el ESCENARIO X?? …. SE realiza un ANÁLISIS de la RED DEL CRONOGRAMA usando el mismo para CALCULAR LOS DIFERENTES ESCENARIOS…. Los resultados pueden usarse para EVALUAR LA VIABILIDAD DEL CRONOGRAMA bajo condiciones ADVERSAS y para preparar PLANES DE CONTIGENCIA y RESPUESTA para superar o MITIGAR EL IMPACTO de situaciones INESPERADAS….
  • 378.
  • 379.
    TÉCNICAS Y HERRAMIENTAS Á Técnicaque utiliza un SOFTWARE INFORMÁTICO para simular el RESULTADO DE UN PROYECTO basado en las estimaciones de TRES VALORES (Optimista, Pesimista y MAS PROBABLE) para cada ACTIVIDAD y el DIAGRAMA DE RED  Probabilidad de CONCLUIR EL PROYECTO en un día específico.  Probabilidad de CONCLUIR EL PROYECTO para cualquier CANTIDAD específica de COSTOS.  Probabilidad de que cualquier ACTIVIDAD REALMENTE esté en la RUTA CRÍTICA.  Riesgos generales del PROYECTO El ANÁLISIS MONTE CARLO es otra manera de reunir los DETALLES de una ESTIMACIÓN POR TRES VALORES en un ESTIMADO DEL PROYECTO….es MAS PRECISO que otros Métodos ya que SIMULA los DETALLES REALES del Proyecto y calcula su PROBABILIDAD.. El ANÁLISIS MONTE CARLO ayuda a tratar con la CONVERGENCIA DE LAS RUTAS la cual es un lugar en el DIAGRAMA DE RED donde convergen múltiples RUTAS EN UNA o MAS ACTIVIDADES agregando RIESGOS al PROYECTO…. (Análisis Cuantitativo de Riesgos)
  • 380.
    TÉCNICAS Y HERRAMIENTAS Ó Esun refinamiento aplicado durante el ANÁLISIS DE LA RED para desarrollar un CRONOGRAMA VIABLE a través de un ajuste a las Fechas de inicio de las Actividades SUCESORAS…. Ó Reduce el CALENDARIO DEL PROYECTO sin modificar el ALCANCE del mismo para cumplir con las RESTRICCIONES DEL CRONOGRAMA , las FECHAS IMPUESTAS (Hitos, Controles, Disponibilidad de Recursos, etc) u otros OBJETIVOS ya establecidos… Técnica en la cual se analizan las concesiones entre COSTO y CRONOGRAMA para determinar cómo obtener la MAYOR COMPRESIÓN con el menor incremento del COSTO… Ej: Aprobación de horas suplementarias , aporte de RECURSOS ADICIONALES , PAGO adicional para acelerar la entrega de las Actividades en RUTA CRÍTICA, etc…
  • 381.
    TÉCNICAS Y HERRAMIENTAS éÓ Í é ó La COMPRESIÓN NO siempre resulta una ALTERNATIVA VIABLE y puede ocasionar un incremento en el RIESGO o COSTO del Proyecto.. Técnica de COMPRESION en la cual las fases o ACTIVIDADES que normalmente se realizarían en forma SECUENCIAL, se realizan en PARALELO… Ej: Construcción de los cimientos de un Edificio antes de realizar todos los PLANOS arquitectónicos… La técnica de FAST TRACKING puede dar como resultado un REPROCESO o un AUMENTO DEL RIESGO DEL PROYECTO… Ó
  • 382.
    TÉCNICAS Y HERRAMIENTAS Ó HerramientasAUTOMATIZADAS de PLANIFICACIÓN las cuales aceleran el PROCESO DE PLANIFICACIÓN DEL CRONOGRAMA generando fechas de INICIO y FINALIZACIÓN basadas en las entradas de ACTIVIDADES, los DIAGRAMAS DE RED, los RECURSOS y las DURACIONES de las mismas…. SALIDAS Corresponde a TODA LA INFORMACIÓN obtenida hasta ahora y debe contener como mínimo las FECHAS DE INICIO y FINALIZACIÓN programadas para cada ACTIVIDAD… El CRONOGRAMA resultante de este ejercicio deberá estar APROBADO por los STAKEHOLDERs respectivos ANTES de aprobar el PLAN DEL PROYECTO…. Se puede representar en forma de TABLA o mediante gráficas (Diagrama de GANNT)
  • 383.
    SALIDAS Formatos de RepresentaciónGráfica : Son similares a los Diagramas de Barras pero SOLO identifican el INICIO o la FINALIZACIÓN programada de los PRINCIPALES ENTREGABLES y las INTERFACES externas CLAVES….. Son diagramas representados mediante BARRAS las cuales representan las ACTIVIDADES en donde se muestran las FECHAS de INICIO y FINALIZACIÓN de las Actividades así como las DURACIONES esperadas… Además de la información sobre las FECHAS de las Actividades se muestran las RELACIONES LÓGICAS de PRECEDENCIA entre cada actividad así como sus relaciones de DEPENDENCIA….<Grafos – Modelos de simulación> Í Es la REPRESENTACIÓN ESPECÍFICA del CRONOGRAMA DEL PROYECTO ACEPTADA
  • 384.
    SALIDAS Í La LÍNEA BASEDEL CRONOGRAMA incluye las FECHAS de INICIO y FINALIZACIÓN de las ACTIVIDADES, sus relaciones, DURACIÓN y Recursos Asignados para garantizar la Ejecución de dicha ACTIVIDAD….
  • 385.
    SALIDAS  Requisitos deRECURSOS por período de TIEMPO a menudo presentados en un formato de HISTOGRAMA DE RECURSOS….  CRONOGRAMAS ALTERNOS que representan eventos tales como escenarios de MEJOR o PEOR ESCENARIO sin NIVELACIÓN DE RECURSOS con o sin fechas IMPUESTAS…  PLANIFICACIÓN DE LAS RESERVAS para efectos de ejecutar PLANES DE CONTINGENCIA.. También se pueden incluir elementos como HISTOGRAMAS DE RECURSOS, Proyecciones de FLUJO DE CAJA y cronogramas de PEDIDOS Y ENTREGAS… Identifica los días de TRABAJO disponibles y sus cambios para la ejecución requerida en las ACTIVIDADES agendadas para el PROYECTO…. El MODELO DE CRONOGRAMA podría requerir mas de un Calendario de Proyecto para ubicar diferentes Períodos de Trabajo para las ACTIVIDADES establecidas….
  • 386.
    SALIDAS Ó Ó  LíneaBase para el CRONOGRAMA..  PLAN para la GESTIÓN DEL CRONOGRAMA.. Ó SE podrían utilizar la Técnicas de NIVELACIÓN DE RECURSOS para hacer una Actualización (Update) al Plan de Requerimientos de Recursos para ciertas ACTIVIDADES CRÍTICAS…. Los atributos de las ACTIVIDADES también pueden ser actualizadas dentro de los Procesos de Revisión de Recursos y DESARROLLO DEL CRONOGRAMA… Se pueden incluir diferentes TIPOS de CALENDARIO DE PROYECTO, Calendarios de Recursos y aplicar técnicas de COMPRESIÓN (Crashing, Fast-tracking, etc) que requieran la utilización de diferentes Calendarios para verificar ALTERNATIVAS….
  • 387.
    SALIDAS Ó Es necesario verificary actualizar ciertos RIESGOS que puedan presentarse dentro de los procesos de ADECUACIÓN del CRONOGRAMA o de valoraciones de acuerdo al tipo de ACTIVIDAD requerida…
  • 388.
    Mapa de Procesospara el DESARROLLO DEL CRONOGRAMA DE UN PROYECTO
  • 389.
    í Í  Determinarel Estado Actual del CRONOGRAMA DEL PROYECTO.  Influir en los FACTORES que generan CAMBIOS en el Cronograma.  Determinar los CAMBIOS que deben ser realizados al CRONOGRAMA  Gestionar los CAMBIOS REALES conforme sucedes y en correspondencia a un CONTROL INTEGRADO DE CAMBIOS….
  • 390.
    ENTRADAS Ó Contiene el PLANPARA LA GESTIÓN DEL CRONOGRAMA y la LÍNEA BASE PARA EL CRONOGRAMA….ambos elementos describen cómo el CRONOGRAMA será cambiado y controlado… Mediante la LÍNEA BASE del CRONOGRAMA se puede hacer un seguimiento del Desempeño del PROYECTO y revisar si alguna de las ACTIVIDADES está desfasada con respecto a las ESTIMACIONES inicialmente definidas… El CRONOGRAMA DEL PROYECTO contiene toda la información relacionada con las ACTIVIDADES definidas y estimadas para ser ejecutadas en un número dado de PERÍODOS DE TIEMPO en relación con un CALENDARIO….se tienen actividades Iniciadas, Finalizadas, en Ejecución y aquellas que han tenido que ser ACTUALIZADAS a través de un PROCEDIMIENTO FORMAL DE CAMBIO…
  • 391.
    ENTRADAS Ñ Información acerca delPROGRESO del Proyecto en cuanto a las ACTIVIDADES que han sido PROGRAMAS, ejecutadas, iniciadas y su desempeño (Duración total, Tiempo restante, Holgura, etc) así como aquellas que ya han sido FINALIZADAS…. Un MODELO DE CALENDARIO podría requerir mas de un CALENDARIO de PROYECTO para permitir diferentes PERÍODOS DE TRABAJo con el cual se pueden plantear ALTERNATIVAS de Estimaciones para CIERTAS ACTIVIDADES, sobre todo en aquellas de RUTA CRÍTICA.. Información relevante que será REVISADA y ACTUALIZADA correspondiente a aquellas ACTIVIDADES programadas para ser implementadas en el PROYECTO y con la asignación de RECURSOS…
  • 392.
    ENTRADAS Ó  Políticas, procedimientosy guías relacionadas para el CONTROL DEL CRONOGRAMA tanto formales como informales…  Herramientas para el CONTROL DEL CRONOGRAMA…  Métodos para el monitoreo y reportes relacionados con la información de CONTROL para el seguimiento de TAREAS y ACTIVIDADES…
  • 393.
    Ó Ñ Se utilizantécnicas para la comparación por medio de la MEDICIÓN, COMPARACIÓN y SEGUIMIENTO del Desempeño de las ACTIVIDADES a desarrollar en el CRONOGRAMA… Á Permite hacer una predicción sobre el nivel de Desempeño de las Tareas asignadas en el PROYECTO y verificar si hay atrasos o DETERIOROS en los rendimientos esperados…. Las TÉCNICAS DE ANÁLISIS GRÁFICAS muestran de forma gráfica el nivel de Desempeño por Actividad y a nivel GLOBAL del PROYECTO… É Í Muy utilizado para hacer una Descripción y Seguimiento al ESTADO ACTUAL DEL PROYECTO….La VARIANZA establecida en este MÉTODO tiene un efecto DIRECTO en la FECHA FINAL de Terminación del PROYECTO……lo que puede ayudar a identificar cierto nivel de RIESGOS… É Í Establece el nivel de BUFFER remanente y compararlo con el Buffer total requerido para cumplir con la fecha de ENTREGA de la ACTIVIDAD lo que ayuda a definir el ESTADO total de CRONOGRAMA… TÉCNICAS Y HERRAMIENTAS
  • 394.
    El MODELO DECRONOGRAMA puede llegar a requerir varios CALENDARIOS DE PROYECTO para poder establecer la asignación final de las ACTIVIDADES de acuerdo al modelo de Trabajo de la Organización, su relación con proveedores o de acuerdo a la DISPONIBILIDAD DE RECURSOS….lo que definirá las PROYECCIONES futuras o los medios para aplicar técnicas de COMPRESIÓN… Toda la información sobre el CRONOGRAMA que serán actualizados o verificados para su respectivo MONITOREO y CONTROL y algunas otras fuentes auxiliares de datos correspondientes a la Disponibilidad y COSTEO de los recursos que puedan tener IMPACTO directo en la conformación del CRONOGRAMA actualizado… Ó  Políticas relacionadas con el Control del CRONOGRAMA (Formales e Informales)  Herramientas de Control del CRONOGRAMA  Métodos de Monitoreo y Reportes para el seguimiento de ACTIVIDADES…. TÉCNICAS Y HERRAMIENTAS
  • 395.
    La información ylos datos del Agendamiento son ACTUALIZADOS y COMPILADOS dentro de un MODELO DE AGENDAMIENTO para reflejar el PROGRESO o ESTADO ACTUAL del PROYECTO y así determinar el TRABAJO RESTANTE para su finalización… Las herramientas para el AGENDAMIENTO de las ACTIVIDADES junto con el resto de información de soporte del CRONOGRAMA y el SW de GESTIÓN DE PROYECTOS permitirán hacer un ANÁLISIS DE LA RED y la ACTUALIZACIÓN al CRONOGRAMA FINAL DEL PROYECTO TÉCNICAS Y HERRAMIENTAS SALIDAS Ó Ñ Los INDICADORES DE DESEMPEÑO DEL CRONOGRAMA (SV, SPI) para la evaluación de los componentes de la WBS y en particular los PAQUETES DE TRABAJO y las CUENTAS DE CONTROL son documentadas y comunicadas a los STAKEHOLDERS del PROYECTO.
  • 396.
    SALIDAS Son ESTIMACIONES oPROYECCIONES a eventos que puedan llegar a presentarse dentro de la EJECUCION del PROYECTO y con base en datos e información relevante o Experiencias similares de otros Proyectos por parte de algunos miembros del EQUIPO… Las PREVISIONES son establecidas y actualizadas con base en el comportamiento del DESEMPEÑO del Proyecto (Variabilidad del CRONOGRAMA SV) y deben incluirse los datos correspondientes al nivel de desempeño establecido por el MODELO DE VALOR GANADO para determinar previsiones FUTURAS… El Análisis establecido para determinar la VARIABILIDAD DEL CRONOGRAMA (SV) junto con los reportes de DESEMPEÑO, modificaciones a la LÍNEA BASE DEL ALCANCE o al CRONOGRAMA DEL PROYECTO, pueden hacer necesario la SOLITUD DE CAMBIOS … Dichas solicitudes serán revisadas y puestas a disposición para su EVALUACIÓN por parte de un COMITÉ INTEGRADO DE CAMBIOS (CCB)
  • 397.
    SALIDAS Ó Í Son establecidasen respuesta a las SOLICITUDES DE CAMBIO APROBADAS y relacionadas mas que todo con cambios en el ALCANCE, en los RECURSOS o en las ESTIMACIONES DE TIEMPO de las ACTIVIDADES … también se pueden presentar cambios por la aplicación de TÉCNICAS DE COMPRESIÓN DEL CRONOGRAMA Ó Las actualizaciones son realizadas para reflejar el modo como el CRONOGRAMA es gestionado de acuerdo a requerimientos y restricciones ya establecidas o negociadas con los STAKEHOLDERS… Í Puede ser cambiada con base en las solicitudes de CAMBIO aprobadas o por la aplicación de Técnicas de COMPRESION (Crashing, Fast-Tracking, etc) Ó Datos del Cronograma. En base a los CAMBIOS APROBADOS, nuevos DIAGRAMAS DE RED pueden ser establecidos para reflejar las duraciones a las ACTIVIDADES restantes y a las modificaciones finales del CRONOGRAMA…..Algunos cambios pueden ser tan drásticos que debe REPLANTEARSE un nuevo Análisis del CRONOGRAMA….
  • 398.
    SALIDAS Ó Cronograma del Proyecto.Debe reflejar los cambios realizados para la ACTUALIZACION DEL CRONOGRAMA. Dicho reagendamiento en las ACTIVIDADES estarán acordes con los datos REALES obtenidos del DESEMPEÑO en el día a día del PROYECTO. Registro de Riesgos. Junto con los Planes de Respuesta al RIESGO DEL PROYECTO, deben reflejar los cambios actualizados al CRONOGRAMA debido a la utilización de TÉCNICAS DE COMPRESION para hacer el ajuste de acuerdo al nivel de desempeño obtenido--- Ó Ó  Causas de Variabilidad.  Acciones correctivas tomadas y sus justificaciones.  Lecciones Aprendidas del CONTROL DEL CRONOGRAMA
  • 399.
    Mapa de Procesospara el CONTROL DE CRONOGRAMA DE UN PROYECTO
  • 400.
  • 401.
    5. GESTIÓN DECOSTOS PARA LA DIRECCIÓN DE PROYECTOS
  • 403.
    Ó á ó óó á ó ó La Capacidad de influir en los COSTOS es mucho MAYOR en las primeras etapas del PROYECTO por lo que la DEFINICIÓN TEMPRANA DEL ALCANCE es crítica… El MÉTODO por excelencia utilizado para la evaluación del COSTO DEL PROYECTO es el de VALOR GANADO TIPS PARA EL EXÁMEN Muchas preguntas del Examen pueden enfocarse teniendo en cuenta que las áreas de Conocimiento de Tiempo y Costos utilizan conceptos en COMÚN….esto puede ayudar a responder ciertas preguntas de una manera global. El PLAN PARA LA GESTIÓN DE COSTOS es un componente del PLAN PARA LA GESTIÓN DEL PROYECTO e incluye los siguientes aspectos:
  • 404.
     Especificaciones sobrela manera de presentar los ESTIMADOS (qué tipo de moneda)..  Nivel de PRECISIÓN necesario para definir los ESTIMADOS…  Unidades de MEDIDA definidas para cada tipo de RECURSO.  Enlaces con los PROCEDIMIENTOS DE LA ORGANIZACIÓN…..Cuentas de Control para la CONTABILIDAD del Proyecto.  Umbrales de CONTROL para monitorear el DESEMPEÑO DE LOS COSTOS….los UMBRALES se expresan como un % de DESVIACIÓN respecto a la LÍNEA BASE DEL PLAN…  Reglas para la MEDICIÓN DEL DESEMPEÑO DE LOS COSTOS …..se hace uso del VALOR GANADO  Formato de los INFORMES  Descripción de los PROCESOS  Procedimientos de control de los CAMBIOS en el COSTO…
  • 405.
     Tiene encuenta no solo el Costo del Proyecto sino también el COSTO requerido para el Ciclo de Vida del Producto..  Á (Ingeniería de Valor) - Busca una forma menos costosa de hacer el mismo TRABAJO (Cómo podemos disminuir los COSTOS DEL PROYECTO y a la vez mantener el MISMO ALCANCE??) >>> Se identifican las FUNCIONES REQUERIDAS del Proyecto, se asignan VALORES a esas funciones y se revisan funciones al MENOR COSTO TOTAL sin afectar el DESEMPEÑO del Proyecto…  Se combinan áreas del Conocimiento….involucra Riesgo, Adquisición y Gestión de los COSTOS….implica RIESGOS relacionados con los COSTOS >>>muy relacionado con COSTOS DE CAPITAL, nivel de FINANCIACIÓN, ROI, TCO, etc…  Las estimaciones del COSTO DE LAS ACTIVIDADES se deben ajustar a un REDONDEO DE DATOS según una PRECISIÓN establecida….dependería del ALCANCE y de la COMPLEJIDAD DEL PROYECTO (incluye cantidad para CONTINGENCIAS)
  • 406.
     Unidades utilizadasen las mediciones (horas o días de trabajo del personal, semana laboral o suma global, etc…) las cuales se definen para cada uno de los RECURSOS.  Ó La EDT establece el MARCO para el PLAN DE GESTIÓN DE COSTOS permitiendo la Consistencia con los ESTIMADOS DE COSTOS….El componente utilizado en el EDT para la Contabilidad de los Costos es la CUENTA DE CONTROL. >>> A cada CUENTA DE CONTROL se le asigna un CÓDIGO ÚNICO o NÚMERO DE CUENTA el cual estará vinculado con el Sistema Contable de la empresa ejecutante del Proyecto.  Utilizados para monitorear el Desempeño de los COSTOS y son Umbrales de Variación que establecen una cantidad acordada de variabilidad PERMITIDA antes de realizar una ACCIÓN (GESTIÓN DE CAMBIOS) >>> Los UMBRALES de Control se expresan como un porcentaje de DESVIACIÓN con respecto a la LÍNEA BASE del PLAN DEL PROYECTO…
  • 407.
     Ó ÑSe establecen REGLAS para la Medición del Desempeño gracias a la GESTIÓN DEL VALOR GANADO (EVM)..  Definir la EDT y los puntos donde se realizará la medición de las CUENTAS DE CONTROL.  Establecer las técnicas a utilizar para medir el VALOR GANADO (Ej. HITOS ponderados, fórmula fija, porcentaje completado, etc….)  Especificar las fórmulas de Cómputo de GESTIÓN DEL VALOR GANADO (EVM) para determinar la ESTIMACIÓN A LA CONCLUSIÓN (EAC) proyectada y otras metodologías de seguimiento.  Se definen los formatos y la frecuencia de presentación de los Informes de COSTOS….pactado con los STAKEHOLDERS..  Se documentan las descripciones de cada uno de los TRES procesos de GESTIÓN DE LOS COSTOS DEL PROYECTO
  • 408.
     Se estableceuna CARACTERIZACIÓN DE LOS COSTOS la cual se incluye dentro del PLAN DE GESTIÓN DE COSTOS  Costos Variables : los cuales cambian con la cantidad de producción o la cantidad de trabajo (nivel de incertidumbre de algunas Actividades) - Ej: Costos de material, suministros, salarios, etc…  Costos Fijos : Son los costos que no cambian con el nivel de Producción. Ej: Costos de alquiler…  Costos Directos : Son los directamente generados por el Trabajo del Proyecto…Ej. Viajes de Trabajo, equipos, salarios bases para recursos fijos, capacitaciones, etc.  Costos Indirectos : Temas generales o costos incurridos para el beneficio de mas de un proyecto. Ej: Impuestos, beneficios adicionales, servicios de limpieza, etc..
  • 410.
    Ó  Ó Procesoque establece las Políticas, Procedimientos y documentación para la Gestión, Planificación, Gastos y Control del presupuesto del PROYECTO.  Proceso establecido para desarrollar una aproximación de los recursos financieros necesarios para completar las ACTIVIDADES del Proyecto.  Consiste en sumar los costos ESTIMADOS de las ACTIVIDADES individuales o PAQUETES DE TRABAJO para establecer con ello una LÍNEA BASE de costo AUTORIZADO…  Proceso encargado de MONITOREAR la situación del Proyecto para ACTUALIZAR el PRESUPUESTO del mismo y gestionar los CAMBIOS en la LÍNEA BASE del COSTO.
  • 411.
    Ó Ó Í Ó óá Los PROCESOS involucrados así como sus Técnicas y Herramientas serán documentadas para determinar los cálculos ESTIMADOS del VALOR GANADO y su impacto en la Gestión Total del PRESUPUESTO. Cualquier GESTIÓN INTEGRADO DE CAMBIO que implique hacer la ACTUALIZACIÓN de la LÍNEA BASE DE COSTOS será documentado y actualizado en el PLAN DE GESTIÓN DE COSTOS DEL PROYECTO
  • 412.
    ENTRADAS Ó Contiene la informaciónrequerida para establecer el PLAN DE GESTIÓN DE COSTOS el cual contiene los siguientes aspectos:  LÍNEA BASE DEL ALCANCE : La cual incluye la DECLARACION DEL ALCANCE, la WBS y su DICCIONARIO WBS para así lograr la ESTIMACIÓN y la GESTIÓN de los COSTOS.  LÍNEA BASE DEL CRONOGRAMA : La cual define en qué momento se incurre en los COSTOS del Proyecto de acuerdo al listado de ACTIVIDADES ya consolidado.  OTRA INFORMACIÓN : Información relevante sobre algunos otros costos del CRONOGRAMA, Costos de Oportunidad, Riesgos y decisiones de Comunicación provenientes del PLAN DEL PROYECTO… La CARTA DEL PROYECTO provee un resumen general sobre el PRESUPUESTO a ser manejado en el PROYECTO---REQUERIMIENTOS aprobados que van a afectar los COSTOS…
  • 413.
    ENTRADAS  Cultura Organizacionale Infraestructura que pueda influir en los COSTOS del Proyecto.  Condiciones del Mercado las cuales definen el tipo de Productos, Servicios o Resultados requeridos en cuanto a sus VALORES y FACTOR DE DIFERENCIACIÓN….  Tasas de Cambio de monedas en Proyectos relacionados con Importaciones- Exportaciones o que estén siendo manejados en diferentes Países..  Bases de Datos sobre información comercial y de Servicios Disponibles.  Sistemas de Información para la Gestión de Proyectos (PMIS) - Establece alternativas de gestión en los Costos del Proyecto….integración con sistemas ERP/CRM, Sistemas Contables (SIIGO, CG1, SAP, ORACLE, etc…) Ó  Procesos y Procedimientos para el CONTROL FINANCIERO.  Información HISTÓRICA y LECCIONES APRENDIDAS  Bases de Datos sobre información FINANCIERA…  Estimaciones de COSTOS (formales e informales) así como Políticas, procedimientos y prácticas para el control de PRESUPUESTO….. (Skill PM)
  • 414.
    TÉCNICAS Y HERRAMIENTAS ElJUICIO DE EXPERTOS es clave para establecer una ESTIMACIÓN confiable de los COSTOS derivados de experiencias en proyectos similares y apoyados por Información HISTÓRICA. Permite la combinación de MÉTODOS de estimación y de otras técnicas para la generación de un valor del Recurso…. É Í Utilizadas para definir OPCIONES ESTRATÉGICAS que permitan lograr el Fondeo del Proyecto: Autoabastecimiento, Fondeo con Equidad o Fondeo por Deuda…..El PLAN DE GESTIÓN DE COSTOS deberá también establecer los MEDIOS para la consecución de RECURSOS FINANCIEROS tales como procedimientos para la GESTIÓN DE COMPRAS, RENTING, LEASING, Compartición de recursos con otros proyectos, etc… Estas decisiones pueden afectar directa o indirectamente el CRONOGRAMA y la GESTIÓN DE RIESGOS del PROYECTO… POLÍTICAS Y PROCEDIMIENTOS INTERNOS - Payback, ROI, Flujos de Caja, Valor Presente NETO…
  • 415.
    TÉCNICAS Y HERRAMIENTAS Á Establecidaspor los GRUPOS DE PROYECTO para definir el Plan de Gestión de los COSTOS en donde asisten el GERENTE DEL PROYECTO, los SPONSORS, algunos STAKEHOLDERS seleccionados o relacionados con la Contratación de Recursos o con el PRESUPUESTO asignado, algunos miembros del Equipo y aquellos otros relacionados con el COSTEO DEL PROYECTO previamente establecido…. SALIDAS Ó Perteneciente al PLAN PARA LA GESTIÓN DEL PROYECTO en la cual se describe cómo los COSTOS DEL PROYECTO serán Planificados, Estructurados y Controlados…. Tanto los procesos como las técnicas y herramientas empleadas deberán ser documentadas dentro del PLAN PARA LA GESTIÓN DE COSTOS.
  • 416.
    SALIDAS Ó Un PLAN PARALA GESTIÓN DE COSTOS DEL PROYECTO deberá establecer lo siguiente:  Unidades de Medida : Corresponde a las Unidades empleadas en las mediciones realizadas (Costos de los recursos, horas, días o semanas del Staff empleado, base salarial, unidades métricas de algunos recursos físicos, etc) para cada Recurso consolidado…  Nivel de PRECISIÓN : Corresponde al tipo de redondeo que se establezca (por encima o por debajo) para el valor de los COSTOS ESTIMADOS de las ACTIVIDADES DEL PROYECTO lo cual dependerá del ALCANCE y del nivel de complejidad…  Nivel de EXACTITUD : Es el rango de variación aceptado para el establecimiento del COSTO ESTIMADO de la ACTIVIDAD DEL PROYECTO el cual puede incluir una cantidad definida para contingencias…. (ver tipos de Contingencias en Gestión del Cronograma)  Procedimientos de la Organización : La WBS provee el marco general para el PLAN DE GESTIÓN DE LOS COSTOS DEL PROYECTO….provee consistencia entre los Costos Estimados, el Presupuesto y el nivel de Control requerido para ello. Cuenta de Control….
  • 417.
    SALIDAS Ó Un PLAN PARALA GESTIÓN DE COSTOS DEL PROYECTO deberá establecer lo siguiente:  Umbrales de Control: Se deben contar con algunos UMBRALES DE CONTROL para establecer el nivel de VARIABILIDAD MÁXIMA permitida en los Costos del Proyecto antes de tomar alguna ACCIÓN….  Reglas para la Medición del Desempeño: Se establecen REGLAS para la medición del Desempeño del Proyecto a través de la medición y Gestión del VALOR GANADO…  Definir los puntos de Control para la medición del desempeño en la WBS para establecer el nivel de las Cuentas de Control ya definidas.  Establecer las técnicas a ser utilizadas para la medición del VALOR GANADO (Acontecimientos Valorados, Fórmula Fija, Porcentaje Completado, etc…)  Especificar las metodologías de rastreo y ecuaciones computacionales del VALOR GANADO a ser empleadas para calcular el valor proyectado del EAC (estimación a completar)
  • 418.
    SALIDAS Ó Un PLAN PARALA GESTIÓN DE COSTOS DEL PROYECTO deberá establecer lo siguiente:  Formatos de REportes: El tipo de Formatos y la frecuencia de entrega de los reportes se deben fijar dentro del Plan para la GESTIÓN DE COSTOS.  Descripción de PROCESOS: Se documentan los procesos establecidos para la GESTIÓN DE COSTOS…  Detalles Adicionales : También se incluye otra información de detalles para la Gestión de los COSTOS DEL PROYECTO….  Descripción sobre las diferentes opciones de Fondeo del Proyecto.  Procedimientos para la contabilización de las Tasas de Cambio de monedas.  Procedimientos para almacenar los registros de COSTOS DEL PROYECTO.
  • 419.
    Mapa de Procesospara el PLAN DE GESTION DE COSTOS de un Proyecto
  • 420.
    Ó Es CRÍTICO poderestimar TODOS los Costos necesarios los cuales incluyen el Trabajo a realizar, los materiales, equipamiento, instalaciones, costos ocultos, costos de Capital, costos por Riesgos, etc…..
  • 421.
    Ó La ESTIMACIÓN DECOSTOS incluye identificar y evaluar ALTERNATIVAS, VENTAJAS, DESVENTAJAS y RIESGOS… Otros aspectos:  Hacer o Comprar…  Comprar o Arrendar.  Efecto de COMPARTIR RECURSOS… Si el trabajo es desarrollado por un PROVEEDOR, asegúrese que el VALOR que se incluye en este proceso es el COSTO y NO EL PRECIO….
  • 422.
    Ó Ó é Ó ó >>>Incluye la Estimación de las diferentes ALTERNATIVAS para el inicio y Terminación del Proyecto con base en un Cronograma general establecido y bajo parámetros de Calidad y estimación de RIESGOS… La ESTIMACION DE LOS COSTOS es un proceso dinámico que debe ser continuamente REVISADO y AFINADO de acuerdo al conocimiento en detalle de las ACTIVIDADES y RECURSOS necesarios así como de las verificaciones a los SUPUESTOS inicialmente establecidos…..  El NIVEL DE EXACTITUD en las ESTIMACIONES dependerán en qué momento de la Fase en el Ciclo de Vida del PROYECTO se realicen:  ROM - Rough of Magnitude (Orden de Magnitud)..Ej. -25 a 75%  Estimación Definitiva … Ej. -5 a 10%
  • 423.
    ENTRADAS Ó Define cómo serealizará el control y la gestión de los COSTOS del Proyecto así como el MÉTODO empleado para establecer el nivel de EXACTITUD requerido para hacer las ESTIMACIONES… Ó Define los atributos de los Recursos Humanos del proyecto, los Salarios, niveles de compensación/reconocimientos y demás información relevante para hacer una adecuada ESTIMACIÓN de los Recursos del Proyecto…. Í  Enunciado del Alcance : Proporciona la descripción del producto, los criterios de aceptación, los entregables CLAVEs, los límites del proyecto, los supuestos y las restricciones del Proyecto….
  • 424.
    ENTRADAS Í  Estructura deDesglose del Trabajo (WBS) : Proporciona las relaciones entre todos los componentes y los entregables del Proyecto…  Diccionario de la WBS : El diccionario de la WBS y los enunciados del Trabajo del Proyecto (SOW) relacionados proporcionan una identificación de los ENTREGABLES y una DESCRIPCIÓN DEL TRABAJO en cada componente de la WBS necesario para producir cada entregable…. >>> También se consideran algunos aspectos de tipo legal como implicaciones de tipo contractual, Seguridad Social, aspectos de tipo ambiental, propiedad intelectual, Licenciamientos, etc… Define la asignación de tiempo en Calendario para la aplicación de RECURSOS a las ACTIVIDADES definidas dentro del Plan para la Gestión del Proyecto…estrechamente relacionados con la ESTIMACIÓN DE COSTOS…
  • 425.
    ENTRADAS Se deben tenermuy en cuenta los COSTOS DE MITIGACIÓN DE RIESGOS…. Los riesgos que generan impacto NEGATIVO implican un incremento en el Costo del Proyecto y un retraso en las Actividades…. El GRUPO DE PROYECTO debe lograr identificar las OPORTUNIDADES que generen un impacto POSITIVO para ganar VALOR y poder disminuir los COSTOS del Proyecto…  Condiciones de Mercado : Determinan los Costos de los Recursos a través de un análisis de la Oferta y la demanda tanto a nivel local-regional como global….Conocimiento del Mercado Internacional (TLCs, Convenios Comerciales, Proveedores de talla mundial, etc)  Información Comercial Publicada : Corresponde a información sobre los Costos de Mano de obra, materiales y equipos disponibles en LISTADOS DE BASES DE DATOS o LISTAS DE PRECIOS (publicaciones LEGIS, Sectores Industriales, etc….)
  • 426.
    ENTRADAS Í Ó  Políticaspara la ESTIMACIÓN DE COSTOS.  Plantillas para la ESTIMACIÓN DE COSTOS.  Información Histórica de otros PROYECTOS.  LECCIONES APRENDIDAS de otros proyectos o de ejercicios para la ESTIMACIÓN DE COSTOS, nivel de integración con los SISTEMAS CONTABLES de la empresa… TÉCNICAS Y HERRAMIENTAS Muy necesaria la experiencia y el juicio de EXPERTOS para obtener información histórica y ampliar la capacidad de ANÁLISIS de los datos sobre Tarifas de los Trabajos y COSTEO de materiales, recursos, equipos, información, etc….
  • 427.
    TÉCNICAS Y HERRAMIENTAS ÓÁ Se hace una ESTIMACIÓN por ANALOGÍA la cual utiliza valores de Parámetros como el ALCANCE, Costos de Actividades, PRESUPUESTOS y la duración o medidas de escala tales como el tamaño, peso y complejidad de PROYECTOs anteriores similares como base para la ESTIMACIÓN de los mismos parámetros o medidas del PROYECTO ACTUAL…. Ó É Se utiliza una relación ESTADÍSTICA entre los datos Históricas y otras variables para calcular una estimación de PARÁMETROS de una ACTIVIDAD tales como el COSTO, PRESUPUESTO y DURACIÓN…. Con este tipo de estimación se logran niveles superiores de EXACTITUD dependiendo de la sofisticación y de los datos que utilice el modelo…. Ó Método utilizado para estimar los COMPONENTES DEL TRABAJO… El costo de cada PAQUETE DE TRABAJO o de cada ACTIVIDAD se calcula con el mayor NIVEL DE DETALLE,,,luego se resume o “acumula” en niveles SUPERIORES para fines de información y seguimiento….
  • 428.
    TÉCNICAS Y HERRAMIENTAS Ó LaPRECISIÓN DE LOS ESTIMADOS de COSTO de la ACTIVIDAD puede mejorarse tomando en consideración el GRADO DE INCERTIDUMBRE y de RIESGO de la ESTIMACIÓN…. Este concepto se origina con la técnica PERT (Técnica de Revisión y Evaluación de PROGRAMAS) la cual utiliza TRES (3) ESTIMADOS para definir el rango aproximado del COSTO de una ACTIVIDAD:  Mas Probable (cM) - Basada en una evaluación REALISTA del esfuerzo necesario para el trabajo requerido y cualquier gasto previsto.  Optimista (cO) - El Costo de la Actividad se basa en el análisis del MEJOR ESCENARIO posible para realizar dicha Actividad.  Pesimista (cP) - El Costo de la Actividad se basa en el análisis del PEOR ESCENARIO posible para realizar dicha Actividad. De acuerdo a la técnica PERT se hace un cálculo del COSTO ESPERADO (CE) de la ACTIVIDAD utilizando un promedio ponderado de las tres estimaciones:
  • 429.
    TÉCNICAS Y HERRAMIENTAS Ó CE= (cO + 4cM + cP)/6 Se genera MAYOR EXACTITUD y aclaran el RANGO de incertidumbre de las ESTIMACIONES DE COSTOS… Esta herramienta genera DESVIACIONES ESTÁNDAR y VARIANZAS lo cual permite calcular valores ESTIMADOS (rangos) para obtener un valor de confianza… >>>> Metodología de Control Estadístico de VALORES (Six-Sigma) Distribución Triangular >>>> CE = (cO + cM + cP)/3
  • 430.
    TÉCNICAS Y HERRAMIENTAS Á  Í Ej:Reprocesos en un Proyecto… SE puede expresar como un PORCENTAJE (%) del COSTO TOTAL ESTIMADO DEL PROYECTO, como una CANTIDAD FIJA o desarrollar a través de un MÉTODO DE ANÁLISIS CUANTITATIVO… >>> Tan pronto haya un CONOCIMIENTO MAS PRECISO del PROYECTO, las RESERVAS DE CONTINGENCIA pueden utilizarse, reducirse o ELIMINARSE de acuerdo al nivel de Factores de RIESGOS ya analizados…  >>> Cuando es requerido FONDEAR el Proyecto por algún imprevisto NO CONOCIDO, la RESERVA DE GERENCIA puede incluirse en la LÍNEA BASE DE COSTOS a través de una SOLICITUD INTEGRADA DE CAMBIO…
  • 431.
    Análisis de laRESERVA DE GESTIÓN
  • 432.
    TÉCNICAS Y HERRAMIENTAS Esimportante incluir una ESTIMACIÓN del Costo incurrido para establecer un nivel de CALIDAD tanto en el PRODUCTO, SERVICIO o RESULTADO esperado como en la GESTIÓN DEL PROYECTO …. Importante para identificar dónde será mas REDITUABLE una ACCIÓN CORRECTIVA para un PROYECTO….Depende del grado de MADUREZA EN LA GESTIÓN DE PROCESOS Implica un COSTO para la MEDICIÓN DE LA CALIDAD (95%), Análisis de FALLAS,,  Costos de PREVENCIÓN  Costos de EVALUACIÓN.  Costos de FALLA INTERNA…  Costos de FALLA EXTERNA…  Costos OCULTOS adicionales……
  • 433.
  • 435.
    TÉCNICAS Y HERRAMIENTAS Ó Sehace uso de SW y paquetes informáticos para la Gestión y el Desarrollo de ESTIMACIONES DE COSTOS como hojas de cálculo, PMIS, aplicaciones de Simulación y herramientas estadísticas que facilitan el cálculo de los COSTOS ESTIMADOS y REALES en un Proyecto….. Á Se utilizan las OFERTAS DE PROVEEDORES para establecer un COSTO muy cercano para las ACTIVIDADES (Paquetes de Trabajo) …. Cuando se realiza un ANÁLISIS DE COSTEO para proveedores bajo condiciones de PRECIOS MUY COMPETITIVOS, se definen los costos de los ENTREGABLES.. É Se utilizan técnicas grupales para el análisis de los datos de ESTIMACIÓN como Brainstorming, Delphi o de GRUPO NOMINAL,,,,Objetivo mejorar la EXACTITUD…. Estimula el COMPROMISO de las personas involucradas….
  • 436.
    SALIDAS Ó Se pueden presentarde manera RESUMIDA o de forma DETALLADA… Se hace un cálculo para la ESTIMACIÓN utilizando TODOS LOS RECURSOS que pueden llegar a ser asignados (Materiales, Equipos, Servicios, Instalaciones, Infraestructura de Telecomunicaciones, Tecnología de la INFORMACIÓN, costos FINANCIEROS, Factor de Inflación, TRM, etc…) Se deberían calcular los COSTOS INDIRECTOS (a nivel de Actividad o en Nivel Superior)  Documentación de los FUNDAMENTOS DE LAS ESTIMACIONES.  Documentos y material para el establecimiento de SUPUESTOS.
  • 437.
    SALIDAS  Documentación delas RESTRICCIONES conocidas. (Base de Información)  RANGO de las Estimaciones posibles.  Nivel de CONFIANZA en la ESTIMACIÓN…..(precisión) Importante para verificar y confrontar con los OBJETIVOS,,,,se debe incluir un análisis de RIESGOS preliminares en la medida que se van precisando mas dichas ESTIMACIONES…
  • 438.
    Mapa de Procesospara la ESTIMACION DE COSTOS de un Proyecto
  • 439.
    í Determinar una LÍNEABASE DE COSTOS contra la cual se puede revisar, monitorear y controlar el desempeño del PROYECTO…
  • 440.
    La línea basede costos es la versión aprobada del presupuesto del proyecto desde la perspectiva de sus diferentes fases, pero NO INCLUYE LAS RESERVAS DE GESTIÓN…. ENTRADAS Ó Define cómo se gestionarán y controlarán los COSTOS DEL PROYECTO… Í  Enunciado del ALCANCE DEL PROYECTO.  WBS  Diccionario de la WBS…
  • 441.
    ENTRADAS Ó A través dela estimación de costos de cada ACTIVIDAD se puede determinar el COSTO relativo de los PAQUETES DE TRABAJO (Ley del 100%) A través del Detalle de las ESTIMACIONES DE COSTOS se pueden establecer los SUPUESTOS BÁSICOS anteriormente definidos y tener un mejor acercamiento a los objetivos del PROYECTO….Se determinan los COSTOS INDIRECTOS y otros COSTOS ESTIMADOS dentro del Presupuesto inicialmente ESTIMADO…. Se definen los CRITERIOS para hacer las ESTIMACIONES…. Incluye las fechas planificadas de INICIO y FINALIZACIÓN para las ACTIVIDADES , los HITOS, los PAQUETES DE TRABAJO y las CUENTAS DE CONTROL…
  • 442.
    ENTRADAS Proporcionan información sobrequé tipo de recursos se asignan y en QUÉ MOMENTO…base para la estimación de COSTOS…. Importante hacer una estimación pormenorizada del COSTO relacionado con los Planes de RESPUESTAS frente a posibles EVENTOS que generen RIESGOS DE PROYECTO…. Información aplicable relativa al contrato y los costos asociados a los productos, servicios o resultados que han sido o serán adquiridos….deben ser incluidos dentro del PRESUPUESTO ASIGNADO..
  • 443.
    ENTRADAS Ó  Políticas, Procedimientos,guías existentes tanto formales como informales…(Elaboración de PRESUPUESTO DE COSTOS)  Herramientas para la elaboración de PRESUPUESTOS…  Métodos para la elaboración de INFORMES.  Gestión del CONOCIMIENTO - Capacitación TÉCNICAS Y HERRAMIENTAS Ó Las estimaciones de COSTOS por ACTIVIDAD se suman para poder obtener un estimado de los PAQUETES DE TRABAJO y luego para todo el PROYECTO….
  • 444.
    TÉCNICAS Y HERRAMIENTAS Á Incluyenlas reservas por CONTIGENCIAS y las reservas de GESTIÓN DEL PROYECTO…. Puede provenir de diferentes fuentes y establece el grado de experiencia y experticia en un área determinada para la evaluación y estimación de los COSTOS para la asignación a recursos por ACTIVIDAD….  Unidades ejecutoras  Consultores  Stakeholders (incluido Clientes)  Asociaciones de Profesionales  Grupos de la Industria Importante llevar un REGISTRO de la información suministrada - Formatos para la evaluación de los RECURSOS…
  • 445.
    TÉCNICAS Y HERRAMIENTAS Ó Correspondea estimados por parámetros vinculados a Estimaciones hechas por datos históricos mediante MODELOS MATEMÁTICOS (estimaciones paramétricas, análogas) los cuales definen los COSTOS DEL PROYECTO…. Importante tener en cuenta el NIVEL DE EXACTITUD y el tipo de relación con los Modelos Estimados…. Ó Í El Fondo de GASTOS debe ser conciliado con los LÍMITES DE FINANCIACIÓN comprometidos en el PROYECTO… >>>>> Podría necesitar la REPROGRAMACIÓN del TRABAJO para poder equilibrar la Tasa de GASTOS (Flujo esperado)
  • 446.
    SALIDAS Í ó Ó ó é Esutilizada como BASE DE COMPARACIÓN con los RESULTADOS REALES de ejecución en el PRESUPUESTO (Control de GASTOS) La Sumatoria de las CUENTAS DE CONTROL proporciona la LÍNEA BASE DE COSTOS… >>> Importante tener en cuenta las RESERVAS DE CONTINGENCIAS y las RESERVAS DE GESTIÓN para el cálculo total del PRESUPUESTO… A medida que van surgiendo cambios para garantizar el uso de las reservas de gestión, se utiliza el PROCESO DE GESTIÓN DE CAMBIOS para obtener la APROBACIÓN para pasar los fondos de la reserva de gestión aplicables a la línea base de costos
  • 447.
  • 448.
    Línea Base deCostos, Gastos y Requisitos de Financiamiento del PROYECTO
  • 449.
    SALIDAS ó í >>>> LA LÍNEABASE DE COSTOS incluirá los gastos proyectados más las deudas anticipadas. El financiamiento tiene lugar en cantidades incrementales que no son continuas y que pueden no estar distribuidas de manera homogénea. >> Se deberían incluir las FUENTES DE FINANCIAMIENTO del PROYECTO….  El Registro de RIESGOS.  Estimación de COSTOS DE LAS ACTIVIDADES.  Cronograma del PROYECTO.
  • 450.
    Mapa de Procesospara Determinar el Presupuesto de un Proyecto
  • 451.
    í >>> Proporciona losmedios para detectar DESVIACIONES con respecto al plan con objeto de tomar acciones correctivas y minimizar el riesgo.
  • 452.
    í í Ó >>> Cualquierincremento con respecto al PRESUPUESTO AUTORIZADO sólo se puede APROBAR a través del proceso de CONTROL INTEGRADO DE CAMBIOS…  Influir sobre los factores que producen cambios a la línea base de costos autorizada.  Asegurar que todas las solicitudes de cambio se lleven a cabo de manera oportuna.  Asegurar que los gastos no excedan los fondos autorizados por período.  Monitorear el DESEMPEÑO del costo.  Monitorear el DESEMPEÑO DEL TRABAJO con relación a los gastos…  Evitar que se incluyan cambios no aprobados en los informes de COSTOS.  Informar a los STAKEHOLDERs pertinentes….  Mantener los excesos de costos previstos dentro de LÍMITES ACEPTABLES.
  • 453.
    ENTRADAS Ó LÍNEA BASE DECOSTOS - Se compara con los RESULTADOS REALES y se determina si es necesario implementar algún CAMBIO o una ACCIÓN PREVENTIVA o CORRECTIVA…. PLAN DE GESTIÓN DE LOS COSTOS… Incluyendo GASTOS PROYECTADOS y DEUDAS ANTICIPADAS… Ñ Información sobre el AVANCE del Proyecto….Actividades que se han comenzado, su nivel de avance y ENTREGABLES completados,,,,Costos AUTORIZADOS y costos INCURRIDOS reales >>>> CUENTAS DE CONTROL
  • 454.
    ENTRADAS Ó  Políticas, Procedimientosy GUÍAS existentes (formales e informales) relacionadas con el CONTROL DE COSTOS…  Herramientas para el CONTROL DE COSTOS.  Métodos de MONITOREO e información útil sobre otros proyectos y su comportamiento ante VARIABLES… TÉCNICAS Y HERRAMIENTAS Ó Í Ñ Integra las LÍNEAS BASES de Alcance, COSTOS y CRONOGRAMA para evaluar el desempeño del PROYECTO….
  • 455.
    TÉCNICAS Y HERRAMIENTAS Ó ElEVM establece y monitorea tres dimensiones clave para cada paquete de trabajo y cada CUENTA DE CONTROL:  Presupuesto autorizado que se ha asignado al trabajo programado y que DEBE EJECUTARSE para completar una actividad o un componente de la WBS, sin contar con la RESERVA DE GESTIÓN. >>> Se adjudica por FASE a lo largo del proyecto, y establece el trabajo físico que se debería haber llevado a cabo hasta ese momento. El PV Total se conoce en ocasiones como la Línea Base para la Medición del Desempeño (PMB). >>>> El valor planificado TOTAL para el proyecto también se conoce como presupuesto hasta la conclusión (BAC).  Medida del TRABAJO REALIZADO en términos de presupuesto autorizado para dicho trabajo. >>>> Presupuesto asociado con el trabajo autorizado que se ha COMPLETADO…
  • 456.
    TÉCNICAS Y HERRAMIENTAS Ó ElEV medido debe corresponderse con la PMB y no puede ser mayor que el PRESUPUESTO APROBADO del PV para un componente. >>> El EV se utiliza a menudo para calcular el PORCENTAJE COMPLETADO de un proyecto. Importante establecer CRITERIOS DE MEDICIÓN del AVANCE para cada componente de la WBS, con objeto de medir el trabajo en curso. >>> Utilizado para establecer las TENDENCIAS de desempeño a largo plazo….  Costo incurrido por el trabajo llevado a cabo en una actividad durante un período de tiempo específico. >>> Es el costo total en el que se ha incurrido para llevar a cabo el TRABAJO MEDIDO por el EV. El AC debe corresponder con lo que haya sido presupuestado para el PV y medido por el EV (Ej: sólo horas directas, sólo costos directos o todos los costos, incluidos los costos indirectos). >>> El AC no tiene límite superior y se medirán todos los costos en los que se incurra para obtener el EV.
  • 457.
    TÉCNICAS Y HERRAMIENTAS Ó Tambiénse monitorearán las DESVIACIONES o variaciones en las LÍNEAS BASES con respecto a lo APROBADO hasta el momento:  Ó Medida de desempeño del cronograma que se expresa como la diferencia entre el VALOR GANADO (EV) y el valor planificado (PV). >>> Determina en qué medida el proyecto está ADELANTADO o RETRASADO en relación con la FECHA DE ENTREGA en un momento determinado. >> Es una medida del desempeño del cronograma en un proyecto. >> La variación del cronograma será igual a CERO cuando se complete el proyecto, porque ya se habrán devengado todos los valores planificados. Es recomendable utilizar la VARIACION DEL CRONOGRAMA en conjunto con la metodología de programación de la RUTA CRÍTICA (CPM) y la GESTIÓN DE RIESGOS. Fórmula:
  • 458.
    TÉCNICAS Y HERRAMIENTAS Ó Ó Monto del déficit o superávit presupuestario en un momento dado, expresado como la diferencia entre el VALOR GANADO y el COSTO REAL (AC). >> Es una medida del DESEMPEÑO DEL COSTO en un proyecto. La variación del costo al FINAL del proyecto será la diferencia entre el presupuesto hasta la conclusión (BAC) y la cantidad realmente gastada. La CV es particularmente crítica porque indica la relación entre el desempeño real y los costos incurridos. Una CV negativa es a menudo difícil de recuperar para el proyecto. Fórmula: −  Í Ñ Medida de la EFICIENCIA DEL CRONOGRAMA que se expresa como la razón entre el VALOR GANADO (EV) y el VALOR PLANIFICADO (PV). >>> Refleja la medida de la eficiencia con que el equipo del proyecto está utilizando su tiempo.
  • 459.
    TÉCNICAS Y HERRAMIENTAS Ó Enocasiones se utiliza en combinación con el índice de desempeño del costo (CPI) para proyectar las ESTIMACIONES FINALES a la conclusión del proyecto. >>> SPI < 1,0 indica que la cantidad de trabajo llevada a cabo es menor que la prevista. >>> SPI > 1,0 indica que la cantidad de trabajo efectuada es mayor a la prevista. Puesto que el SPI mide todo el trabajo del proyecto, se debe analizar así mismo el DESEMPEÑO DE LA RUTA CRÍTICA para así determinar si el proyecto terminará antes o después de la fecha de finalización programada. Fórmula:  Í Ñ Medida de EFICIENCIA DEL COSTO de los recursos presupuestados y es expresado como la razón entre el VALOR GANADO (EV) y el costo real (AC). >>> Se considera la métrica más crítica del EVM y mide la eficiencia del costo para el trabajo completado.
  • 460.
    TÉCNICAS Y HERRAMIENTAS Ó CPI< 1,0 indica un costo superior al planificado con respecto al trabajo completado. CPI > 1,0 indica un costo inferior con respecto al desempeño hasta la fecha. Los índices son útiles para determinar el ESTADO DE UN PROYECTO y proporcionar una base para la estimación del costo y del cronograma al final del proyecto. Fórmula: Para los Diferentes procesos de MONITOREO Y CONTROL se deben establecer los ÍNDICES DE DESEMPEÑO tanto del CRONOGRAMA (SPI) como de los COSTOS DEL PROYECTO (CPI) como elementos de CRITERIO para evaluar el ESTADO REAL del PROYECTO… >> Se puede monitorear e informar sobre los tres parámetros (VALOR PLANIFICADO (PV), VALOR GANADO (EV) y COSTO REAL (AC)) por períodos y de forma acumulativa….
  • 461.
    Curvas S sobreVALOR GANADO, VALOR PLANIFICADO y COSTOS REALES
  • 462.
    TÉCNICAS Y HERRAMIENTAS Ó Dependiendodel AVANCE DEL PROYECTO, el EQUIPO DEL PROYECTO puede realizar un PRONÓSTICO de la ESTIMACIÓN A LA CONCLUSIÓN (EAC) …dicha estimación puede DIFERIR del PRESUPUESTO A LA CONCLUSIÓN (BAC) de acuerdo a la BASE DEL DESEMPEÑO calculado.. >>> ó EAC implica realizar PROYECCIONES de condiciones y EVENTOS FUTUROS para el PROYECTO… (Información de DESEMPEÑO y conocimientos disponibles) La estimación de una EAC se basa normalmente en los COSTOS REALES en los que se ha incurrido para completar el trabajo más una estimación hasta la conclusión (ETC) para el trabajo restante… >> El método más común de pronóstico EAC es una SUMA ASCENDENTE manual…se basa en los COSTOS REALES y en la EXPERIENCIA ADQUIRIDA a partir del trabajo completado …requiere una NUEVA ESTIMACIÓN para el trabajo restante.
  • 463.
    TÉCNICAS Y HERRAMIENTAS Ó Fórmula: LaEAC realizada manualmente puede compararse con un rango de EACs CALCULADAS y que representan diferentes escenarios de riesgo (Evaluación por ESCENARIOS)… >>> Se utilizan los VALORES ACUMULADOS de CPI y SPI a la hora de calcular los Valores de la EAC…. Se pueden calcular múltiples EACs :  ó Tiene en cuenta el DESEMPEÑO REAL hasta la fecha del PROYECTO (favorable y desfavorable)….>>> Se prevee que todo el TRABAJO FUTURO estará de acuerdo con la TASA PRESUPUESTADA… Fórmula:
  • 464.
    TÉCNICAS Y HERRAMIENTAS Ó ó : Asume que lo que el proyecto ha experimentado hasta la fecha puede seguir siendo esperado en el futuro… >>>> Asume que el trabajo correspondiente a la ETC se realizará según el mismo índice de desempeño del costo (CPI) ACUMULATIVO en el que el proyecto ha incurrido hasta la fecha….. Fórmula:  ó El trabajo correspondiente a la ETC se realizará según una TASA DE EFICIENCIA que toma en cuenta tanto el ÍNDICE DE DESEMPEÑO DEL COSTO (CPI) como el ÍNDICE DE DESEMPEÑO DEL CRONOGRAMA (SPI)…. >>>>> Es más útil cuando el CRONOGRAMA DEL PROYECTO es un factor que afecta el esfuerzo de la ETC. Las variaciones de este método consideran el CPI y el SPI asignándoles diferentes PESOS….
  • 465.
    TÉCNICAS Y HERRAMIENTAS Ó Fórmula: Puedenproporcionar una señal de ALERTA TEMPRANA si los pronósticos para la EAC no están dentro de las TOLERANCIAS ACEPTABLES. Ñ Ñ ó >>> Se puede expresar como la TASA entre el costo para culminar el trabajo pendiente y el presupuesto restante… El TCPI es la proyección calculada del DESEMPEÑO DEL COSTO que debe lograrse en el trabajo restante para cumplir con una META DE GESTIÓN ya especificada. Fórmula :
  • 466.
    Índice de Desempeñodel COSTO para el Trabajo por Completar (TCPI)
  • 467.
    TÉCNICAS Y HERRAMIENTAS Ñ Ñ á é ó Utilizandoel Modelo EV se puede definir:  Á Ó Constituye la explicación (Causa-Impacto y Acciones Correctivas) de las VARIACIONES DEL COSTO (CV = EV – AC), VARIACIÓN DEL CRONOGRAMA (SV = EV– PV), y de la VARIACIÓN A LA CONCLUSIÓN (VAC = BAC – EAC).  Á Examina el DESEMPEÑO DEL PROYECTO a lo largo del tiempo para determinar si está mejorando o si se está deteriorando….  Ñ La gestión del VALOR GANADO compara la línea base para la medición del desempeño (PMB) con respecto al DESEMPEÑO REAL del CRONOGRAMA y del COSTO….
  • 471.
    TÉCNICAS Y HERRAMIENTAS Ó Utilizadopara monitorear las TRES DIMENSIONES de la gestión del valor ganado, EVM (PV, EV y AC) para representar gráficamente TENDENCIAS y proyectar un rango de resultados finales posibles para el proyecto….(BAC to EAC)… Á Se utiliza para monitorear el ESTADO de las reservas para CONTINGENCIAS y de GESTIÓN, de cara a determinar si el proyecto todavía necesita de estas reservas o si se han de solicitar reservas adicionales… >>> Es muy necesario implementar ANÁLISIS DE RIESGOS para la evaluación del uso o no de una RESERVA….Control Integrado de CAMBIO…
  • 472.
    SALIDAS Ó Ñ Los valorescalculados de CV, SV, CPI y SPI, así como los valores de VAC para los componentes de la WBS (en particular los paquetes de trabajo y las cuentas de control) se documentan y comunican a los interesados… Ó El valor EAC calculado o ascendente debe documentarse y comunicarse a los interesados El análisis del DESEMPEÑO DEL PROYECTO puede dar lugar a una solicitud de cambio de la línea base de COSTOS o de otros componentes del plan para la dirección del proyecto… >>> Las solicitudes de cambio pueden incluir ACCIONES PREVENTIVAS o CORRECTIVAS, y se procesan para su revisión y tratamiento por medio del proceso REALIZAR CONTROL INTEGRADO DE CAMBIOS…
  • 473.
    SALIDAS Ó Í Los CAMBIOSEN LA LÍNEA BASE DE COSTOS se incorporan en respuesta a las solicitudes de cambio aprobadas relacionadas con cambios en el alcance del proyecto, en los recursos de las actividades o en las estimaciones de costos… Ó tales como cambios de los UMBRALES DE CONTROL o de los niveles especificados de EXACTITUD (necesarios para gestionar los costos del proyecto) se incorporan como respuesta a la retroalimentación de los interesados relevantes…  Estimaciones de Costos.  Base de las Estimaciones. Ó >> Causas de las Variaciones, ACCIONES CORRECTIVAS que fueron seleccionadas, Bases de Datos FINANCIERAS, otro tipo de LECCIONES APRENDIDAS, etc…
  • 474.
    Mapa del ProcesoControlar los Costos de un PROYECTO