AÑO DE LA INTEGRACION NACIONAL Y EL RECONOCIMIENTO DE
                   NUESTRA DIVERSIDAD



NOMBRES:

           KERLY GRADOS VEGA

CARRERA PROFESIONAL:

           EDUCACION INICIAL

ASIGNATURA:

        ENTORNOS VIRTUALESENSEÑANZA Y APRENDIZAJE

CICLO ACADEMICO:

           III

TEMA:

        HACER 5 MAPAS SEMANTICOS

DOCENTE:

        CARMEN TORRES CECLEN




                 CHIMBOTE --20
Entornos
Escenarios
                            hipermedia
virtuales

                            Desarrollo de
Especificidad               materiales
del aprendizaje             didácticos

                                                       Produce el          Recibe el              Información que
                   Desarrollo de una                   mensaje             mensaje                se transmite
                   teoría abierta

                                                         El emisor         El receptor            El mensaje

                   Vínculos
                                                                        Procesos de
                                Introducción                            comunicación


                                               LAS TIC EN LA
                                               EDUCACION                         Características de proceso de
         La enseñanza                                                            transmisión y de conocimientos
         universitaria en                                                        en entornos virtuales de
         entornos
                                                                                 aprendizaje
         hipermedia

                                               Son 9                                                           Navegación
No establecen en       Interactuar con                              Hipermedia           Tele presencia
                                               Componentes                                                     en red
forma directa          las personas
                                               principales

                                                                                 El entorno       La                Decisión
Receptor y         Entran en           La intención      La                      combina el       percepción        de
emisor             contacto            comunicativa      decodificación          hipertexto                         movimien
                                                                                                                    tos del
                                       El emisor         El receptor                                                usuario


                                       El proceso de     El ruido
                                       codificación


                                       El mensaje        Realimentación


                                       El canal
Model                     Produ    Integr
                                                                       o que       Analiza       ce a     ación
                                                                       mantie      r la          partir   de los
                                                                       ne a        conduc        de la    princi
                                                                       una         ta            experi   pios
                                                        Progreso       person                    encia    explor
                                                        avance para    a                                  ados
                                    Repetición          la
                                    fiel del                           Constr      Conduc        Cogni    Conec
                                                        humanidad
                                    profesor                           uctivis     tismo         tivism   tivism
                                                                       mo                        o        o
                                                        Enseñanza
Experiencias o                      Enseñanza           científica o      Comunican o
prácticas                           clásica             moderna           transmiten
                                                                          conocimientos
                                                                          especiales
     Resultado                                     Acto didáctico         sobre una
                                                                          materia


                     Proceso por el                Enseñanza              Aprendizaje
                     cual se adquiere
                     nueva conducta


                                                       Aprendizaje y
                     Introducción                      enseñanza


                                 Teorías pedagógicas
                                 en la educación
                                 virtual

                                    La enseñanza y el aprendizaje en
                                    los medios virtuales

                                                                       La enseñanza en
      Aprendizaje virtual                                              entornos virtuales


                                                                       Construcción optima de
      Proceso de                                                       significados y sentidos
      construcción


                                                                       Alumno
        Alumno


                                                                       Puedo no disponer
       Aprenda                                                         de los recursos
       reelaboración de
                                                                       cognitivos
       ese contenido
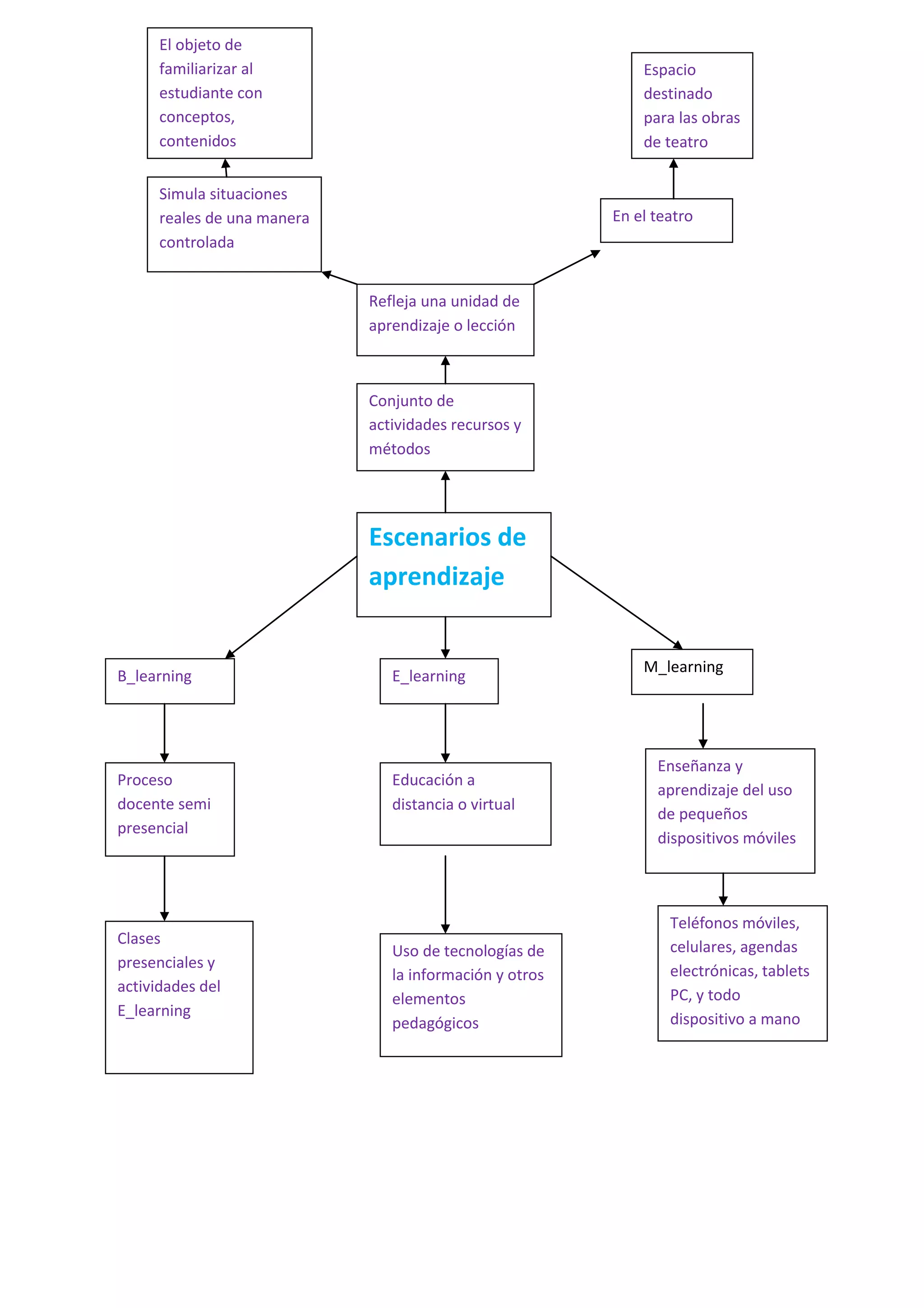
El objeto de
      familiarizar al                                        Espacio
      estudiante con                                         destinado
      conceptos,                                             para las obras
      contenidos                                             de teatro


      Simula situaciones
      reales de una manera                               En el teatro
      controlada


                             Refleja una unidad de
                             aprendizaje o lección



                             Conjunto de
                             actividades recursos y
                             métodos




                             Escenarios de
                             aprendizaje


                                                             M_learning
B_learning                      E_learning




                                                               Enseñanza y
Proceso                         Educación a
                                                               aprendizaje del uso
docente semi                    distancia o virtual
                                                               de pequeños
presencial
                                                               dispositivos móviles



                                                                 Teléfonos móviles,
Clases                                                           celulares, agendas
                                Uso de tecnologías de
presenciales y                                                   electrónicas, tablets
                                la información y otros
actividades del                                                  PC, y todo
                                elementos
E_learning                                                       dispositivo a mano
                                pedagógicos
Interactuar con personas
    Beneficios                 conocidas y no conocidas        Concretar excelentes
    psicosociales que                                          negocios
    brindan al individuo
                                     Redes
                                     sociales en
                                     internet


                                 Sistema abierto y en
                                 construcción
                                 permanente



                             Intercambio dinámico
                             entre personas, grupos e
                             instituciones en contextos
                             de complejidad




                            Comunidades de
                            aprendizaje virtuales



Las Comunidades virtuales                                    Las redes sociales




Wenger, Mc Dermott y                                      El desfase entre que los
Snyder                                                    estudiantes aprendan por su
                                                          cuenta y lo centros escolares
                                                          imparten.
Grupo de personas que
comparten una
preocupación o un                                          Las tic forman parte
conjunto de problemas                                      del entorno
o un interés común                                         generacional en que
acerca de un tema                                          se mueven

Kerly.mapas

  • 1.
    AÑO DE LAINTEGRACION NACIONAL Y EL RECONOCIMIENTO DE NUESTRA DIVERSIDAD NOMBRES: KERLY GRADOS VEGA CARRERA PROFESIONAL: EDUCACION INICIAL ASIGNATURA: ENTORNOS VIRTUALESENSEÑANZA Y APRENDIZAJE CICLO ACADEMICO: III TEMA: HACER 5 MAPAS SEMANTICOS DOCENTE: CARMEN TORRES CECLEN CHIMBOTE --20
  • 2.
    Entornos Escenarios hipermedia virtuales Desarrollo de Especificidad materiales del aprendizaje didácticos Produce el Recibe el Información que Desarrollo de una mensaje mensaje se transmite teoría abierta El emisor El receptor El mensaje Vínculos Procesos de Introducción comunicación LAS TIC EN LA EDUCACION Características de proceso de La enseñanza transmisión y de conocimientos universitaria en en entornos virtuales de entornos aprendizaje hipermedia Son 9 Navegación No establecen en Interactuar con Hipermedia Tele presencia Componentes en red forma directa las personas principales El entorno La Decisión Receptor y Entran en La intención La combina el percepción de emisor contacto comunicativa decodificación hipertexto movimien tos del El emisor El receptor usuario El proceso de El ruido codificación El mensaje Realimentación El canal
  • 3.
    Model Produ Integr o que Analiza ce a ación mantie r la partir de los ne a conduc de la princi una ta experi pios Progreso person encia explor avance para a ados Repetición la fiel del Constr Conduc Cogni Conec humanidad profesor uctivis tismo tivism tivism mo o o Enseñanza Experiencias o Enseñanza científica o Comunican o prácticas clásica moderna transmiten conocimientos especiales Resultado Acto didáctico sobre una materia Proceso por el Enseñanza Aprendizaje cual se adquiere nueva conducta Aprendizaje y Introducción enseñanza Teorías pedagógicas en la educación virtual La enseñanza y el aprendizaje en los medios virtuales La enseñanza en Aprendizaje virtual entornos virtuales Construcción optima de Proceso de significados y sentidos construcción Alumno Alumno Puedo no disponer Aprenda de los recursos reelaboración de cognitivos ese contenido
  • 4.
    El objeto de familiarizar al Espacio estudiante con destinado conceptos, para las obras contenidos de teatro Simula situaciones reales de una manera En el teatro controlada Refleja una unidad de aprendizaje o lección Conjunto de actividades recursos y métodos Escenarios de aprendizaje M_learning B_learning E_learning Enseñanza y Proceso Educación a aprendizaje del uso docente semi distancia o virtual de pequeños presencial dispositivos móviles Teléfonos móviles, Clases celulares, agendas Uso de tecnologías de presenciales y electrónicas, tablets la información y otros actividades del PC, y todo elementos E_learning dispositivo a mano pedagógicos
  • 5.
    Interactuar con personas Beneficios conocidas y no conocidas Concretar excelentes psicosociales que negocios brindan al individuo Redes sociales en internet Sistema abierto y en construcción permanente Intercambio dinámico entre personas, grupos e instituciones en contextos de complejidad Comunidades de aprendizaje virtuales Las Comunidades virtuales Las redes sociales Wenger, Mc Dermott y El desfase entre que los Snyder estudiantes aprendan por su cuenta y lo centros escolares imparten. Grupo de personas que comparten una preocupación o un Las tic forman parte conjunto de problemas del entorno o un interés común generacional en que acerca de un tema se mueven