PA-CVUDES-012
DOCUMENTO DE TRABAJO
M A P A C O N C E P T U A L
QUÉ ES
El mapa conceptual es una representación gráfica de un texto. Valiéndose de ideas claves, imágenes, textos, conectores, animaciones,
sonidos y figuras geométricas, debidamente asociadas, el mapa conceptual representa el significado de cada uno de los temas tratados en
el texto, de una manera gráfica y sintética, orientado al aprendizaje eficiente y significativo. Con el simple hecho de observar el mapa, la
persona potencializa la capacidad de aprender y de recordar, logrando un aprendizaje interrelacionado que no aísla sino que articula los
conceptos. Por su diseño gráfico, el mapa conceptual estimula la creatividad y supera los obstáculos de la expresión escrita, tendiendo a la
generación de nuevas ideas y asociaciones en las que, posiblemente, no se había pensado antes. Además facilita la memorización y la
comprensión de conocimientos.
CÓMO SE ELABORA
1. A medida que vayas leyendo los textos, identifique las ideas o conceptos principales y escríbelos en una lista.
2. Desglose la lista escribiendo los conceptos separadamente en una hoja de papel (la lista representa cómo los conceptos aparecen en
la lectura, pero no cómo conectar las ideas).
3. Ordene los conceptos en orden descendiente, desde el más general hasta el más especifico.
4. Arregle los conceptos escritos, en pedazos de papel sobre tu mesa o escritorio, y empiece con el que contenga la idea más general.
5. Si la idea principal puede ser dividida en dos o más conceptos iguales, pon éstos en la misma línea o altura, y luego ve colocando los
pedazos de papel relacionados, abajo de las ideas principales.
6. Use líneas que conecten los conceptos, y escribe sobre cada línea o flecha una palabra o enunciado que aclare por qué los conceptos
están conectados entre sí.
7. Una vez concluido el mapa conceptual, revíselo nuevamente para identificar relaciones que no haya establecido anteriormente.
NORMAS TÉCNICAS
 El Título debe escribirse centrado en letra mayúscula Arial Black de 12 puntos.
 El Texto debe escribirse en letra mayúscula y minúscula Arial de 10 puntos, alineado a la derecha.
 El diseño debe tomar como centro una imagen en vez de una palabra, siempre que sea apropiado. Esta imagen es la idea principal
(tema, palabra fuerza), la cuál se ubica en el centro de la página, y se trabaja hacia afuera en todas las direcciones, produciendo una
estructura creciente y organizada.
 Algunos de los gráficos que se pueden utilizar:
TÍTULO DEL DOCUMENTO
GERENCIA DE PROYECTOS DE TECNOLOGÍA EDUCATIVA
MAPA CONCEPTUAL
LUZ MARINA LARROTA CHINCHILLA
Docente:
Msc. YEGNY KARINA AMAYA TORRADO
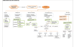
BREVE EXPLICACIÓN DEL MAPA CONCEPTUAL
Muestra la explicación del propósito de la gerencia de proyectos. De igual forma, hace alusión a lo que
es un proyecto, a partir de que se crea, quienes y cómo lo llevan a cabo, en qué contextos, sus
características, su ciclo de vida y quienes son los directamente responsables de llevarlo a feliz término.
DISEÑO GRÁFICO DEL MAPA CONCEPTUAL
Gerencia de
Proyectos
Organizar y Administrar
recursos
nace para de un Proyecto
realizado por dentro de contextos se caracteriza por su tiene unos
Identificar
necesidades
empresariale
s
Personal hábil y
competente
/Sociales / Culturales /
Económicos / Educativos /
Ambientales/
Duración
Entrega de resultados
Secuencialidad
Responsables
surge de
Lograr
objetivos
planteados
Planificación
estratégica
para
por medio de
ejerciendo su
Rol profesional
 organiza
 administra
 gestiona
Planea
Coordina
Hace seguimiento
Tiempos
costos
recursos
Dirección general
necesitan
para
Promover
excelentes
relaciones
Ejercer
control
Posee un
Ciclo de vida
que define
Trabajo a realizar
Tiempo de entrega
responsablesPor medio de
Fases
Inicio
planeación
final ejecución
mediante
Acta de
constitución de
Integración alcance tiempo costo
Unificación
actividades
EDT CRONOGRAMA Estimación
Control
Presupuesto
Director de proyecto
Director General
Equipo Principal
encargado de
Administrar
Gestionar
Gerenciar
Teniendo en cuenta
Elementos
del ciclo
Procesos de
dirección
Planificar
Hacer
Revisar
Actuar
Iniciación
Planificación
Ejecución
Seguimiento
y control
Cierre

Luz marina larrotach_actividad1_mapac

  • 1.
    PA-CVUDES-012 DOCUMENTO DE TRABAJO MA P A C O N C E P T U A L QUÉ ES El mapa conceptual es una representación gráfica de un texto. Valiéndose de ideas claves, imágenes, textos, conectores, animaciones, sonidos y figuras geométricas, debidamente asociadas, el mapa conceptual representa el significado de cada uno de los temas tratados en el texto, de una manera gráfica y sintética, orientado al aprendizaje eficiente y significativo. Con el simple hecho de observar el mapa, la persona potencializa la capacidad de aprender y de recordar, logrando un aprendizaje interrelacionado que no aísla sino que articula los conceptos. Por su diseño gráfico, el mapa conceptual estimula la creatividad y supera los obstáculos de la expresión escrita, tendiendo a la generación de nuevas ideas y asociaciones en las que, posiblemente, no se había pensado antes. Además facilita la memorización y la comprensión de conocimientos. CÓMO SE ELABORA 1. A medida que vayas leyendo los textos, identifique las ideas o conceptos principales y escríbelos en una lista. 2. Desglose la lista escribiendo los conceptos separadamente en una hoja de papel (la lista representa cómo los conceptos aparecen en la lectura, pero no cómo conectar las ideas). 3. Ordene los conceptos en orden descendiente, desde el más general hasta el más especifico. 4. Arregle los conceptos escritos, en pedazos de papel sobre tu mesa o escritorio, y empiece con el que contenga la idea más general. 5. Si la idea principal puede ser dividida en dos o más conceptos iguales, pon éstos en la misma línea o altura, y luego ve colocando los pedazos de papel relacionados, abajo de las ideas principales. 6. Use líneas que conecten los conceptos, y escribe sobre cada línea o flecha una palabra o enunciado que aclare por qué los conceptos están conectados entre sí. 7. Una vez concluido el mapa conceptual, revíselo nuevamente para identificar relaciones que no haya establecido anteriormente. NORMAS TÉCNICAS  El Título debe escribirse centrado en letra mayúscula Arial Black de 12 puntos.  El Texto debe escribirse en letra mayúscula y minúscula Arial de 10 puntos, alineado a la derecha.  El diseño debe tomar como centro una imagen en vez de una palabra, siempre que sea apropiado. Esta imagen es la idea principal (tema, palabra fuerza), la cuál se ubica en el centro de la página, y se trabaja hacia afuera en todas las direcciones, produciendo una estructura creciente y organizada.  Algunos de los gráficos que se pueden utilizar:
  • 2.
    TÍTULO DEL DOCUMENTO GERENCIADE PROYECTOS DE TECNOLOGÍA EDUCATIVA MAPA CONCEPTUAL LUZ MARINA LARROTA CHINCHILLA Docente: Msc. YEGNY KARINA AMAYA TORRADO BREVE EXPLICACIÓN DEL MAPA CONCEPTUAL Muestra la explicación del propósito de la gerencia de proyectos. De igual forma, hace alusión a lo que es un proyecto, a partir de que se crea, quienes y cómo lo llevan a cabo, en qué contextos, sus características, su ciclo de vida y quienes son los directamente responsables de llevarlo a feliz término.
  • 3.
    DISEÑO GRÁFICO DELMAPA CONCEPTUAL Gerencia de Proyectos Organizar y Administrar recursos nace para de un Proyecto realizado por dentro de contextos se caracteriza por su tiene unos Identificar necesidades empresariale s Personal hábil y competente /Sociales / Culturales / Económicos / Educativos / Ambientales/ Duración Entrega de resultados Secuencialidad Responsables surge de Lograr objetivos planteados Planificación estratégica para por medio de ejerciendo su Rol profesional  organiza  administra  gestiona Planea Coordina Hace seguimiento Tiempos costos recursos Dirección general necesitan para Promover excelentes relaciones Ejercer control Posee un Ciclo de vida que define Trabajo a realizar Tiempo de entrega responsablesPor medio de Fases Inicio planeación final ejecución mediante Acta de constitución de Integración alcance tiempo costo Unificación actividades EDT CRONOGRAMA Estimación Control Presupuesto Director de proyecto Director General Equipo Principal encargado de Administrar Gestionar Gerenciar Teniendo en cuenta Elementos del ciclo Procesos de dirección Planificar Hacer Revisar Actuar Iniciación Planificación Ejecución Seguimiento y control Cierre