DISTRIBUIDORA DE PRODUCTOS ALPINA EN 7 ZONAS SELECCIONADAS DEL SUR DE
BOGOTÁ.
UNIVERSIDAD DE LA SABANA
ESPECIALIZACIÓN EN GERENCIA DE COMUNICACIÓN ORGANIZACIONAL
2011
Álvaro Andrés Torres Camacho
Código 201013914
Proyecto plan de negocio.
”Distribuidora de productos lácteos”
Gerencia de la comunicación
organizacional.
2010
ÍNDICE
1. LA EMPRESA.
1.1. Descripción general de la empresa. DISTRIBUCIONES A.T.C.
1.2. Justificación de la distribución.
2. ANÁLISIS DEL ENTORNO.
2.1 Macro – economía del sector lácteo mundial.
2.1.1. Contexto lechero
2.1.2. Importaciones y exportaciones del sector lácteo
2.1.3. Evolución del consumo de leche por habitante a escala mundial.
2.1.4. Industria y TLC con la unión europea.
2.1.5. Datos según diario “Vanguardia Liberal”
2.2 Micro – economía del sector lácteo en Colombia respecto a Alpina.
2.2.1. El sector lácteo en Colombia.
2.2.2. Entorno general de Alpina
2.2.3. La industria láctea y el sector en Colombia.
2.2.4. La cadena láctea colombiana.
2.2.5. Tamaño de las empresas lácteas en Colombia.
2.2.6. Indicadores nacionales.
2.2.7. Consumidor en la industria colombiana.
2.2.8. Competencia en la industria colombiana.
2.2.9. Casos legales en la industria (ALPINA – DANONE)
2.2.10. Tendencias de consumo en la canasta familiar.
2.2.11. Ranking de las 10 empresas industriales del sector lechero en Colombia.
2.2.12. Escenario del futuro en el sector lácteo colombiano.
2.2.13. Cifras Nielsen.
2.2.14. Matriz DOFA
2.2.15. Matriz PEST
3. ÁREA DE MERCADO
3.1 Objetivo de mercado.
3.2. Objetivo de ventas.
3.3. Objetivo de comunicación.
3.4. Investigación de mercados.
3.4.1. Problema de la investigación.
3.4.2. Objetivos de la investigación.
3.4.3. Tipo de investigación. (Exploratoria, según datos otorgados por Alpina)
3.4.3.1. Población y demografía.
3.4.4. Análisis de resultados, conclusiones y recomendaciones.
3.4.5. Matriz de perfil competitivo. Fred David. Distribuciones A.T.C. respecto a la competencia.
3.5. Estrategia de la mezcla.
3.5.1. Tamaño del mercado.
3.5.2. Tipología de clientes.
3.5.3. Barrios y número de ventas.
3.5.4. Mercado destino. El Consumidor y sus necesidades.
3.5.5. Productos a distribuir en la zona.
3.5.6. Participación de los principales productos de la distribución en el mercado.
3.5.7. Ranking de los principales productos a distribuir en la zona.
3.5.8. Proceso de distribución
3.5.9. Manejo de información de ventas.
3.5.10. Publicidad y Mercadeo.
3.6. Plan de acción.
3.6.1. Factores claves de éxito.
3.6.2. Factores claves de ventas.
3.6.3. Zonas de vendedores (estrategias de ventas, número de clientes por zonas, etc)
4. ESTUDIO TÉCNICO.
4.1. Necesidades físicas y materiales.
4.1.2. Vehículos.
4.1.3. Instalaciones. (Bodega y mobiliario)
4.2. Necesidades inmateriales.
4.2.1. Selección de personal.
5. ESTUDIO ECONÓMICO Y FINANCIERO.
5.1. Tabla de relación para la nómina de empleados.
5.2. Balance general Distribuciones A.T.C.
5.3. Flujo de caja año 2011.
5.4. Estado de pérdidas y ganancias año 2011.
5.5. Flujo de caja proyectado por cinco años hasta 2015.
5.6. Estado de pérdidas y ganancias proyectado por cinco años hasta 2015.
5.7. Tabla de amortización.
5.8. Tasa interna de retorno - Valor presente neto.
6. ESTUDIO ADMINISTRATIVO.
6.1. Historia de la distribución en Alpina.
6.2. Misión A.T.C.
6.3. Visión A.T.C.
6.4. Objetivo general A.T.C.
6.5. Objetivos específicos A.T.C.
6.6. Marco general. Constitución y parámetros básicos (Revisoría fiscal y secretaría de salud)
6.7. Fuerzas de Porter
6.8. Estructura orgánica básica.
7. Anexos
7.1. Mapas de las zonas de distribución.
7.2. Manual de funciones, cargos y requerimientos.
7.3. Modelo de informe disciplinario.
8. Resumen Ejecutivo.
9. Bibliografía.
Distribuciones A.T.C.
1. LA EMPRESA.
1.1. Descripción general de la empresa. DISTRIBUCIONES A.T.C.
Creación de una distribuidora y/o comercializadora de alimentos y productos lácteos de cadena
la cual tenga un único proveedor, la distribuidora Súper Alianza de constitución familiar.(Alpina)
La distribucion, será una empresa representante de la marca de alimentos lácteos de cadena,
Alpina. Con instalaciones inicialmente en arriendo dentro del sector otorgado por el proveedor,
camiones encargados de la distribución y una razón social independiente a la marca y actuará
como sub-distribución y apoyo de Súper Alianza. Su registro será como empresa privada de
responsabilidad limitada, con una naturaleza mercantil y personalidad jurídica propia, de
fiscalidad directa en condición de impuesto de sociedades.
La nueva zona de Súper Alianza que estará a cargo de A.T.C. tendrá por disposición de
exclusividad de Alpina una venta mensual de 650 millones de pesos con un número
aproximado de 1.800 clientes ya otorgados y un promedio de ventas diarias de 60.000 pesos
por cliente, con una frecuencia semanal de 1.5 visitas. Lo que requiere una contratación de
mínimo 40 colaboradores.
El contrato lo realiza Alpina a término fijo por tres años renovables dependiendo de resultados.
La ubicación de la empresa estará determinada por la zona asignada de distribución que se
encuentra en la zona sur de Bogotá por lo que es necesaria la ubicación en un sitio cercano, de
fácil acceso para el desplazamiento de los vehículos distribuidores y de los empleados de la
organización.
La zona de cobertura de la empresa parte de los barrios San benito y Tunal, sobre la vía de
salida a Villavicencio, hasta el barrio Quintanares por la autopista sur en los límites con
Soacha.
1.2. Justificación de la distribución.
Las organizaciones actuales buscan a toda marcha reducir costos y mejorar su productividad
sin desmejorar la rentabilidad. Por eso la industria, dentro de sus muchas estrategias, otorga la
posibilidad a empresarios de obtener su propio negocio bajo unas reglamentaciones
específicas que van determinadas según su razón social.
La industria y comercialización de alimentos de consumo diario o mejor llamados incluidos en
la canasta familiar, tienen una excelente perdurabilidad en los índices de preferencia del
público que los consume, por tanto marcas como Alpina y Colanta, las dos más grandes
productoras de lácteos en Colombia, cuentan con el respaldo y la buena imagen que otorga la
variedad, calidad y permanencia en el mercado de todas sus referencias a la venta.
En el presente año ambas compañías han otorgado más de 30.000 millones de pesos en
ventas repartidas para sus distribuidores autorizados, es decir que cada marca ha reforzado su
sistema de distribución propio, permitiendo que empresarios creen su propia empresa,
brindando una lista de clientes, zonas y referencias de productos, para que éstos lleguen con
las marcas a sitios, en la diferentes ciudades, donde antes no se había explorado el mercado o
por cuestiones de seguridad, tiempos de recorrido y demás aspectos no se había abarcado.
Por razones anteriores se ha decidido llevar a cabo una Sub-distribución de la marca Alpina,
con base a las reglamentaciones y razón social de Distribuciones Súper Alianza la cual cuenta
con 200 empleados, 42 camiones y es representante exclusivo de Alpina desde hace varios
años repartiendo a más de 11.000 clientes, donde distribuciones A.T.C se distinga por ser una
organización sólida y reconocida por sus clientes en la comercialización de productos lácteos y
alimenticios procesados.
Debido a que es una nueva unidad de negocio que prestará un servicio más eficiente y rápido a
una nueva base de datos de distribuciones Súper Alianza, se buscará generar un nivel de
competitividad superior a través de la calidad, atención y oportunidad en la prestación del
servicio, que se refleje en la participación y aceptación por parte de los clientes y
consumidores.
2. ANÁLISIS DEL ENTORNO.
2.1 Macro – economía del sector lácteo mundial.
2.1.1. Contexto lechero
La producción anual de leche es la mayor en el mundo dentro de todos los géneros
agropecuarios. Después de 2007, convirtiendo el equivalente de las distintas formas, leche en
polvo, quesos, mantequilla y otros, a toneladas de leche líquida, y dada el alza general de los
alimentos durante 2008 y 2009, el valor total del producto mundial fue de más de 300.000
millones de dólares. Inclusive, en los últimos años la relación entre el precio de la leche y los
alimentos para la producción pecuaria, principalmente los balanceados con soya y maíz, ha
estado por encima de 1,5; es decir, su precio “soportó” el alza de cereales antes y después del
pico del primer semestre de 2008 durante la crisis alimentaria.
Entre el 12% y el 14% de la población mundial vive en granjas lecheras, con un promedio de 2
vacas por granja y 11 litros diarios de producción, en los países en desarrollo se generaron 200
empleos rurales por cada millón de litros al año mientras en los desarrollados tan solo 5. De
aquí ver la enorme importancia de todas las cadenas de producción y distribución que incluye
la industria lechera.
Según la FAO, en 2007, se produjeron a escala global 676 millones de toneladas de leche
(leche líquida), para 2008 subió a 687, para 2009 subió a 699 y para 2010 aproximadamente a
710, de las cuales 273 millones lo producen los grandes exportadores: La unión Europea (151
millones), Estados Unidos (85,5 millones), Nueva Zelanda (9,4 millones). Los países en
desarrollo producen 337, millones, de los cuales 58 millones en América del sur, siendo
Colombia el cuarto productor en esta porción del continente.
2.1.2. Importaciones y exportaciones del sector lácteo
En la producción mundial, Colombia ocupa un discreto lugar entre los grandes productores de
leche del planeta. Lugar que adquiere importancia si la comparación se hace solo entre los
países latinoamericanos pues allí Colombia sólo es superado por Brasil, México y Argentina.
Entre 2005 y 2010, la producción mundial de leche líquida presentó una tasa de
crecimiento promedio anual de 1,8%, al pasar de 489 millones a 578 millones de toneladas,
siendo los mayores productores la Unión Europea, los Estados Unidos, Brasil y
Nueva Zelanda, países que en conjunto concentraron el 75% del total mundial de 20092. Es
importante destacar que la mayor parte de la producción se consume en el mercado interno
de cada país, toda vez que la leche líquida no es un bien transable y es considerada como
prioritaria para la seguridad alimentaria.
El año 2006 se caracterizó por una caída generalizada de los precios de los
distintos productos lácteos, con un cambio negativo de 17% en el precio de la mantequilla, de
6% en el precio de los quesos, y de 3% en el precio de la leche entera en polvo. El año 2007 se
caracterizó por un comportamiento inverso, con significativos aumentos en los precios,
presentando un alza de 93% en el precio de la leche descremada, de 91% en el
precio de la leche entera en polvo, de 67% en el precio de la mantequilla y de 51% en el
precio de los quesos.
Durante el primer semestre de 2008, mientras que los precios de la mantequilla y los quesos
continuaron creciendo de manera acelerada (35% y 26% respectivamente), los de leche
entera en polvo lo hicieron en menor magnitud (8%) y los de leche descremada
descendieron (-13%)
Entre 2007 y 2009 los precios de la leche entera en polvo descendieron 62.3%, pasando de
un máximo de US$4.950/tonelada en octubre de 2007, a un mínimo de US$ 1.850/tonelada.1
1
http://www.buenastareas.com/ensayos/Macroeconomia/
Empresas lácteas más importantes del mundo, según sus ingresos
Empresa País de origen Ingresos 2005
(millones de euros)
Nestlé Switzerland 14300
Dean Foods E.U 7200
Lactalis France 7200
Danone France 7200
Dairy Farmers of
America
E.U 7200
Fonterra New Zealand's 6600
Arla Foods Scandinavia 6200
Kraft Foods E.U 5200
Unilever Anglo-Dutch 5000
Friesland Foods Netherlands 4200
Meiji Dairys Japon 3600
Campina Netherlands 3600
Parmalat Italy 3500
Bongrain France 3000
Morinaga Milk
Industry
Japón 3200
Land O´Lakes E.U 3100
Schreiber Foods E.U 2400
Saputo Canada 2400
Dairy Crest United Kingdom 2100
Nordmilch Germany 2100
Fuente: Tomado del Estudio de Vigilancia e Inteligencia Competitiva de TRUJILLO, Raúl, para el Ministerio de
Agricultura. 2007.
2.1.3. Evolución del consumo de leche por habitante a escala mundial.
Consumo Kilos por habitante
Pais 1990 2000 2009
Union Europea 363 469 390
Estados Unidos 274 287 300
OCDE 180 235 250
India 63 79 n.d
Paises en Desarrollo 40 56 68
China 6 11 22
Mundo 80 104 115
La demanda de los productos lácteos está relacionada primeramente con el crecimiento de la
población. La tendencia de incremento anual de la producción global es del 2% mientras la tasa
demográfica mundial es de 1,2%, aunque en la mayoría de los países de Europa crece por
debajo de 1%, mientras tanto en América Latina esa tasa se incrementa entre el 1% y el 2,5%
anual.
En la transformación industrial de leche a escala global existe una puja entre los grandes
grupos transnacionales por mayores participaciones en el mercado. Las primeras 10
compañias que procesan leche en el mundo, con su respectiva cuota y sus principales centros
de operación. Que se presentan en el cuadro a continuación:
Nombre
País de
Origen
Centro
Operativo
Millones
leche
Part mercado
mundial
Fonterra
Nueva
Zelanda Internacional 18,6 2,70%
Dairy
Farmers
Estados
Unidos
Estados
Unidos 16,2 2,30%
Nestle Suiza Internacional 12 1,70%
Dean Food
Estados
Unidos
Estados
Unidos 11,3 1,70%
Friesland Holanda Holanda 11,2 1,60%
Lactails Francia Internacional 8,9 1,30%
Dalo Foods Dinamarca Dinamarca 8,3 1,20%
Danone Francia Internacional 7,3 1,10%
Kraft
Estados
Unidos Internacional 6,7 1%
Land O
lakes
Estados
Unidos
Estados
Unidos 5,5 0,80%
Saputo Canada Canada 4,3 0,60%
2.1.4. Industria y TLC con la unión europea.
El Sector Lácteo en el TLC Entre Colombia Y La Unión Europea2
Existen inconformidades manifestadas por el sector de lácteos, tras la firma del Tratado de
Libre Comercio entre la Unión Europea (UE) y Colombia. Ya que se busca reemplazar la
producción de leche con el fin de importar leche en polvo y así disminuir costos de producción y
mejorar el aporte de la industria, en sus plantas procesadoras, con el medio ambiente, lo que
disminuiría la producción en Colombia. Esto afectaría la economía de pequeños sectores de la
industria.
2
http://www.buenastareas.com/ensayos/
El 19 de Mayo de 2010 los principales diarios del país informaron que Colombia y la Unión
Europea (UE) firmaron el TLC, del cual se dice que ofrece nuevas perspectivas de acceso a
mercados para operadores económicos de ambas partes.
Los productores de leche, negocio del que dependen 450 mil familias en el país, serían los más
afectados si se lleva a cabo el acuerdo comercial.
Y aunque se han producido encuentros entre la SAC (Sociedad de Agricultores de Colombia) y
el Gobierno Nacional aún no se ha dado salida al inconformismo de los productores de leche,
una de las razones que han llevado a la no firma del tratado de libre comercio con Europa y
Estados Unidos.3
Para establecer una tendencia en la industria láctea del país FEPALE, Federación
Panamericana de lechería en su revista electrónica edición número 3 de 2006, algunos de los
factores que orientan el desarrollo de nuevos productos lácteos son: salud, placer, nuevos
estilos de vida y hábitos de consumo, y cambios demográficos.
En el caso de los productos lácteos, sin duda alguna su relación con la salud es primordial en el
desarrollo de nuevos productos. En los mercados emergentes, donde el crecimiento es muy
importante, las leches fluidas tienen una importancia fundamental en el crecimiento del
consumo, sobre todo por sus beneficios nutricionales, un crecimiento muchas veces impulsado
por los programas gubernamentales.4
Una de las políticas mas importantes y uno de los elementos esenciales del sistema
institucional de la Unión Europea (UE) es su Política Agrícola Común (PAC) la cual gestiona las
subvenciones que se dan a la producción agrícola en la Unión. Ella ha contribuido al
crecimiento económico, garantizando el suministro de una amplia gama de productos
alimenticios de calidad intentando que los precios sean razonables. La UE se convirtió en el
primer importador y el segundo exportador de productos agrícolas a nivel mundial.
2.1.5. Datos según diario “Vanguardia Liberal”
En la Asamblea General de la Asociación Colombiana de Procesadores de Leche, Asoleche, se
presentó el estudio de Nielsen que dio cuenta que el mercado nacional de lácteos alcanzó en
ventas los $4.2 billones en 2010 a nivel mundial.
Lo anterior significa que la leche líquida, quesos y bebidas lácteas, presentaron una tendencia
creciente en todas las categorías.
3
http://rse.larepublicab.com.co/archivos/ECONOMIA/2010-03-04/industria-de-lacteos-no-llega-a-acuerdo-en-tlc-
con-europa_94694.php
4
http://www.fepale.org/lechesalud/Revista%20MLMS%20n%BA3%20html/Revista%20Edicion%20N%B73.pdf
Según Nielsen, $1.25 billones corresponden a leche pasteurizada, $1.50 billones a leche larga
vida, $0.90 billones a bebidas lácteas, y $0.56 billones a quesos.
Los mayores crecimientos se dieron en leches larga vida con un 15%, seguidas de quesos
(8%) y bebidas lácteas (5%).
De acuerdo con Jorge Andrés Martínez, director ejecutivo de Asoleche, "el mercado lácteo
colombiano repuntó luego de un primer semestre de 2009 marcado por la crisis del comercio
binacional con Venezuela, el débil comportamiento de la demanda interna y la acumulación de
inventarios de producto terminado que llegó a superar las 25.000 toneladas de leche en polvo y
los 15 millones de litros de leche UHT".
2.2 Micro – economía del sector lácteo en Colombia respecto a Alpina.
2.2.1. El sector lácteo en Colombia.
Con la idea de que a partir de la leche obtenemos cualquier producto, Hasta 1999, la
producción de leche fresca en Colombia adquirió una creciente importancia en el ámbito
económico nacional, ya que la dinámica de la producción de leche estuvo acompañada por el
desarrollo del consumo de productos lácteos en Colombia; este crecimiento paso de 728
millones de litros en 1950 a 1.879 millones en 1978 y a 5326 millones de litros en 1997 (con un
promedio de crecimiento anual de 6,5% 1978-1996).
Aunado a esto el consumo per cápita de litros de leche por persona por año, fue de 71lt en
1978, 133 lt en 1994, 137 lt en 1997. Teniendo en cuenta que el consumo per cápita
recomendado por la OIE es de 170 lt/persona/año y la población ha pasado de 20’785.235
habitantes en 1973 a 27’837.932 en 1985, 33’109.840 en 1993 y a 41’242.948 en el 2005, seria
necesario que para este ultimo, nuestra producción fuera de 7.000 millones de litros de leche.
Pero a pesar de que ha habido crecimiento en la producción y en el consumo de productos,
este último no alcanza a igualarse con el crecimiento porcentual de la población, lo que indica
que cada vez el consumo per cápita de este producto ha ido tendiendo a disminuir lo que indica
una sustitución por productos gaseosos y otros.
2.2.2. Entorno general de Alpina
El entorno se muestra positivo con características que favorecen la empresa; actualmente es
líder en el mercado de lácteos y derivados, es número uno en tres de sus seis categorías de
producto: bebidas lácteas, postres y leches saborizadas.
La empresa mantiene un alto porcentaje de inversión en infraestructura tecnológica e
innovación, siendo éstos factores que le generan un valor agregado a sus productos.
En el marco normativo de la industria las plantas de la compañía están certificadas en
normas de gestión ambiental, gestión de calidad, buenas prácticas de manufactura y buenas
prácticas de bodega; para esta empresa la obtención de certificados es un mecanismo
sumamente importante para el mantenimiento de los estándares de calidad y es un elemento
motivador decisivo.
Demográficamente sus productos están dirigidos a diferentes nichos de mercado
identificando diferentes edades y necesidades teniendo un amplio mercado.
Alpina puede verse afectada por crisis diplomáticas que pueden afectar sus operaciones y
niveles de venta, como lo es en el caso de Venezuela, o verse amenazada por este mismo
gobierno en cuestiones de nacionalización.
Algunos alimentos que pueden sustituir los productos de Alpina son: aguas, gaseosas, Te,
bebidas y preparaciones caseras.
En cuanto a los proveedores Alpina crea lealtad entre los mismos premiando a los que
entregan mejores insumos, con calidad, menos contaminados generando una verdadera
cultura de calidad y capacitándolos en el tema propio de la industria; además mediante
políticas de pagos organizadas y motivación constante al continuo mejoramiento.
Por otra parte, los clientes de la empresa se encuentran en grandes superficies, clientes
institucionales cadenas de supermercados y tiendas de barrio. Además los países de Europa
serian clientes potenciales para la organización ya que la mayoría de consumidores
europeos, y en especial las mujeres, conservan una cultura de buena alimentación y gustan
de productos que les ofrezcan buen funcionamiento a su organismo, lo que hacen productos
de alpina como el yogurt Regeneris, Finesse, Yox, entre otros.
2.2.3. La industria láctea y el sector en Colombia.
Según la industria de lácteos en Colombia ésta se distribuye actualmente en el país de la
siguiente manera:
El sector lácteo en el territorio nacional tiene una participación dentro de toda la industria
manufacturera del país representada en un 3.5% del total y ocupa el décimo primer puesto
dentro de las 61 industrias. En materia de consumo los productos lácteos constituyen un bien
de consumo masivo así bien la leche y sus derivados tienen el segundo puesto más importante
al interior de la canasta familiar representando un 10.5%.
El consumo de leche en Colombia es de 6.2 millones de toneladas anuales. Este consumo se
representa de la siguiente forma: 13.3% leche cruda, 27.5% leche pasteurizada, 5.8% leche
ultra pasteurizada, 37% quesos, 13.3% leche en polvo y 3% derivados de la leche. Si bien la
leche entera sigue siendo la más demandada por el mercado, la categoría de leches
especializadas ha ganado importancia ya que viene registrando crecimientos anuales por
encima del 20%.
Actualmente existen 1.067 establecimientos dedicados a la elaboración de productos lácteos,
de los cuales el 95% lo constituyen las micro y pequeñas empresas. No obstante el 93% de la
producción de leche es procesada por las empresas de mayor tamaño, entre las cuales se
destaca la participación de Alpina.5
Alpina es líder en el país de productos derivados lácteos con
una participación aproximadamente del 70% y en el mercado
de la leche con una producción del 20% a nivel nacional
según Iván López Gerente de distribuidoras a nivel Colombia.
2.2.4. La cadena láctea colombiana.
Lo que pasa en Colombia. La gráfica a continuación muestra la cadena productiva en el país.
Cadena productiva láctea
Fuente: Estudio prospectivo del sector lácteo para el Ministerio de Agricultura, 2007.
5
http://www.buenastareas.com/ensayos/El-Sector-Lacteo-En-Colombia/
2.2.5. Tamaño de las empresas lácteas en Colombia.
Fuente: Agrocadenas
La industria láctea está en manos de microempresas que representan casi el 88% del total. La
gran empresa está constituida por muy pocas industrias de talla mundial. Paradógicamente
estas empresas son poseedoras de alta tecnología, mientras que las micro poseen
generalmente procesos artesanales.
Se estima en 145 el número de establecimientos9. Allí se encuentran empresas tradicionales
del negocio de la pasteurización:
- La “Cooperativa de Productores Lecheros del Atlántico” Coolechera en Barranquilla.
- La “Procesadora de leches” Proleche de Medellín, “Lechesan” de Bucaramanga.
- La “Cooperativa de Ganaderos de Cartagena” Codegán y La “Alquería” en Cajicá.
La producción de leche en polvo está en manos principalmente de:
“La Compañía Colombiana de Alimentos Lácteos” Cicolac que produce marcas como “Klim”, “El
Rodeo” y “Nido” y La “Procesadora de leches” Proleche. Ambas son controladas por dos
transnacionales: “Nestlé” y “Parmalat”
En la industria de yogures, quesos y mantequillas es importante mencionar tres empresas
altamente competitivas en el mercado de estos productos: la “Cooperativa Lechera de
Antioquia” Colanta, la “Compañía de Procesadores de Leche del Caribe” Proleca y “Alpina” que
ha tenido un muy significativo desarrollo tecnológico.
El eslabón siguiente lo conforman los distribuidores que van desde la plaza de mercado hasta
el super mercado pasando por la tienda de barrio.
2.2.6. Indicadores nacionales.
La producción de leche en Colombia creció de una manera exponencial en los últimos 10 años.
En esta rama se refugiaron muchos productores agrícolas cuyos renglones sufrieron graves
quebrantos desde 1990, con la apertura de la economía, como los de trigo, soya, algodón,
maíz, cebada y, en general, los de cultivos transitorios, quienes buscaron en la cadena láctea
una nueva fuente de sustento, y también algunos otros como los caficultores que habían visto
caer sus ingresos. Por todo esto se habló para este período de una “ganaderización” del agro
colombiano.
Producción de leche en Colombia (millones de litros) por año
AÑO PRODUCCION
2000 5418
2001 5677
2002 5812
2003 5893
2004 5924
2005 6103
2006 6201
2007 6170
2008 6400
2009 6540
2010 6700 aprox
Fuente: SAC, El tiempo, marzo 31 de 2010
Consumo aparente de leche kilo por habitante en Colombia
AÑO
Consumo /
habitante variación anual
2000 132
2001 136 3%
2002 138 1,40%
2003 135 -2,10%
2004 135 0%
2005 138 2,20%
2006 139 0,70%
2007 142 2,10%
2008 147 3,50%
2009 143 -2,70%
2010 143 0%
Promedio 139 0,82%
Fuente: Fedegan, “la ganadería en Colombia y las cadenas láctea y cárnica”, Cifras de referencia PEGA 2019, p62 y
cálculos de autor.
2.2.7. Consumidor en la industria colombiana.
Según documento establecido en el sitio Web del proveedor principal Alpina, el consumidor no
puede ser visto como un caso aislado a la marca. Y así lo presenta el presidente de Raddar,
Camilo Herrera, encargado del grupo empresarial que realiza estudios e investigaciones para
comprender el mercado, el consumidor y a los ciudadanos, quien agrega que al momento de
definir una estrategia se debe empezar a considerar el consumo como el punto base del éxito
del marketing.
Considera que el 29 por ciento de las compras son realizadas actualmente por impulso, 75 por
ciento no son planeadas y los consumidores se toman 20 por ciento de tiempo más frente a las
góndolas de los supermercados debido a la cantidad de productos y de opciones que se
ofrecen.
También menciona que en efecto, mientras en el mercado existen 4.300 marcas y 132.000
productos, un consumidor compra 400 marcas e igual número de artículos y tiene 0,1 por ciento
de probabilidad de escoger un determinado artículo sobre otro. Por ello, el directivo afirma que
valorar al consumidor y conocerlo es la forma más eficaz para que los productos permanezcan
en el mercado y se marque la diferencia con los demás.
En el caso colombiano, según Raddar, los consumidores se dejan convencer en gran parte por
las promociones que ofrece el mercado (34 por ciento de los consumidores), mientras que 24
por ciento se guía por el precio de los productos para escoger una marca sobre otra, y ocho por
ciento elige más por la calidad y la promesa cumplida de la marca.
Herrera Mora asegura que el consumidor nacional tiende a tomar decisiones de compra frente
a las góndolas, así como busca una experiencia al momento de adquirir un artículo. De ahí
donde como distribuidor es posible implementar el asesoramiento con mercaderistas las cuales
rotativamente por negocios, brinden asesoría, presentación de productos y una excelente
acomodación en góndolas para una mejorar visualización del producto por parte del cliente
final, lo que al consumidor de la distribuidora le llamará la atención para crear preferencia en la
marca Alpina.
Los colombianos jóvenes y de estratos uno, dos y cinco son los ciudadanos para quienes la
marca es lo más importante. Sin embargo, un estudio de Raddar muestra que las más
recordadas entre los consumidores son aquellas de consumo diario, de fácil acceso, que
cumplen con la promesa de calidad y que son grandes anunciantes. Entre ellas, se destacan
Alpina, Coca-Cola, Colgate, Zenú, Ariel, Fruco y Dove, entre otras.
Finalmente, Camilo Herrera dice que hoy los consumidores buscan funcionalidad al comprar, la
inmediatez y la permanencia en el tiempo de los productos.
2.2.8. Competencia en la industria colombiana.
Según la vicepresidencia de mercadeo de Alpina una de las competencias más fuertes en la
industria tanto para las distribuidoras como para el proveedor mayor en el último año es
Danone, ya que ésta es una marca reconocida a nivel mundial, especialmente latinoamérica la
cual ha dispuesto una agresiva campaña de promoción en Colombia.
Según la compañía, Alpina maneja cerca del 70% del mercado productor de yogurts del país, lo que
implica una correlación directa con el top of mind. Mientras tanto, la recordación de las marcas de
los otros jugadores, entre los que sobresalen Parmalat, Colanta y Yoplait, no llegan a ser
relevantes.
Un estudio que analizó siete atributos de posicionamiento: marca con empaques más
modernos y atractivos; marca que vale la pena pagar por ella; la marca de mejor calidad; una
marca moderna y actual; tiene el mejor sabor; tiene la publicidad con la que el consumidor se
identifica; y marca fácil de conseguir en cualquier parte. Alpina se consolida en el primer lugar
pues, en todas las variables fue la marca más reconocida, con porcentajes que van entre el
66% y 90%. Dice Jorge Londoño, gerente de Invamer Gallup encargado de definir dichos
atributos y darles una calificación.
Finalmente, y de acuerdo al estudio y un informe publicado por la revista Dinero en el año
2008 se evidencian dos factores: uno es la relación de las marcas con los atributos; y el otro es
la posición relativa de las marcas. La conclusión es que Alpina está bien posicionada en sus
principales atributos de diferenciación, mientras que Yoplait, de Meals de Colombia, empresa
de Grupo Empresarial Antioqueño, no tiene posicionamiento claro y ningún atributo lo
diferencia. Por otra parte, en el mapa hay un atributo –es una marca por la que vale la pena
pagar– que no ha sido apropiado por ninguna marca, según el estudio.
2.2.9. Casos legales en la industria (ALPINA – DANONE)
También para 2009 se presentó una disputa legal con Danone en donde según el diario La
República, La compañía de alimentos Alpina dio respuesta ante la Superintendencia de
Industria y Comercio a la demanda por competencia desleal instaurada por el fabricante de
productos lácteos Danone – Alquería en septiembre de 2007.
El caso hace referencia a que Danone afirmaba que las marcas Regeneris y yox de Alpina los
cuales son productos funcionales eran una imitación de las referencias de Activia y Nutriday de
Danone – Alquería.
Danone - Alquería exige una compensación de dos mil millones pesos a lo que Alpina, que se
opuso a todas las pretensiones de la demanda, explicó en un comunicado enviado a la
Superfinanciera que formuló las excepciones a que tiene derecho ante la Delegatura de
Propiedad Industrial de la SIC y aportó las pruebas tendientes a desvirtuar los fundamentos de
la misma.
De igual forma, indicó “Alpina estará atenta al desarrollo del proceso y efectuará las gestiones y
actuaciones que como demandando debe observar”. Por su parte, el director de mercadeo de
Danone - Alquería, Armando Reyes, aseguró que la compañía oriunda de Sopó,
Cundinamarca, “imitó sistemáticamente competencias mercantiles y entró en el territorio de
nuestras marcas, propiedad intelectual y comerciales de televisión”.
Danone -una multinacional con presencia en casi 100 países- firmó con Alquería un joint
venture, para invertir 100 millones de dólares en la construcción y la puesta en marcha de una
planta para ingresar al mercado de los yogures en Colombia. El proyecto está en la población
de Cajicá, Cundinamarca.
El pleito comenzó cuando según Danone-Alquería, Alpina además copió casi textualmente dos
comerciales que la francesa transmitió en el mercado argentino para su producto Actimel,
mientras Alpina lo empleó en Colombia para su producto Yox. Ante estas aparentes
evidencias, los representantes de Danone-Alquería enviaron a comienzos de 2007 dos quejas
a Alpina. "No contestaron y después dijeron que todo se resolvería en los tribunales", explicó
Cavelier.Según Palmeiro, Danone-Alquería se vio obligada a acudir a estas instancias, ante la
actitud de Alpina.
Por supuesto, la versión de Alpina es diferente. Dicen que Danone nunca dio la oportunidad de
hablar tranquilamente del tema. "Lo que ellos pedían a Alpina era básicamente que sacaran
varios productos del mercado.
Alpina argumenta que el concepto de alimentos funcionales no le pertenece a nadie y que al
divulgar este tipo de información conceptual puede resultar muy similar, como en el caso de las
toallas higiénicas o las cremas dentales, donde hay un formato específico de publicidad. Eso
mismo puede ocurrir con los productos alimenticios funcionales. Además, aseguran que en el
caso de los comerciales, se trató sólo de una pieza publicitaria en Colombia que coincidió con
una de Danone en Argentina. El resto de la campaña de divulgación de estos productos de
Alpina no ha tenido ningún problema.
Alpina se ha valido de los antecedentes de Danone y sus líos judiciales en otros países. Cabe
recordar la querella contra dos funcionarios de Danone en Argentina por la supuesta
implementación de una campaña en Internet para descalificar la calidad de Dasani, agua
saborizada de Coca-Cola. Sin embargo, este proceso fue fallado en primera instancia a favor
de Danone. La firma francesa también habría tenido dificultades para industrializar su marca
en Chile. Allí tuvo líos con Soprole (que tiene 51 por ciento del mercado local) por el registro de
algunas marcas. Pero no solo en Chile, sino también en Japón, pues el producto que
comercializa Danone y que considera absolutamente suyo (Actimel), fue creado hace más de
10 años por lácteos Koiwai. Además varios productos de Danone entre ellos Actimel,* fueron
considerados como los productos más engañosos y menos saludables de toda Holanda y los
países bajos.
2.2.10. Tendencias de consumo en la canasta familiar.
El consumidor de la zona a distribuir, dentro de sus prioridades de compra busca la calidad del
producto, la salud que éste le brinde, el tiempo y facilidad de obtención, características que
distingue por la publicidad que le llega. La anterior gráfica, según cifras mostradas por Alpina
es la tendencia de los estratos 1 y 2 en consumo y la importancia que la gente del sector da al
momento de compra. En el listado de alimentos básicos se incluye la leche, queso, y postres de
la cadena infantil.
2.2.11. Ranking de las 10 empresas industriales del sector lechero en Colombia.
EMPRESA Ventas * Casa matriz Puesto entre 500**
Colanta 1,353,053 Cooperativa 57
Alpina 1,121,679 S.A 58
Nestlé de Colom 1,050,723 Nestlé 75
Alquería/andina 500,001 Danone/alquería 192
Parmalat/proleche 337,001 Parmalat 363
Meals de Colombia 287,834 Grupo Antioqueño 267
Alival 200,001 S.A
Dairy partners 195,413 Nestlé/fonterra 386
Algarra 172,116 Gloria Perú 386
Regionales 420,001 Empresas Regional 438
Fuente: Ranking de empresas sector lechero 2009, la nota y revista Gerente 500 empresas mas grandes de
Colombia
15%
13%
11%
10%
9%
6%
5%
4%
4%
1%
23%Alimentos Básicos
Perecederos
Textiles
Tocador
Electrónicos
Mercancía Gral
Bebidas
Farmacia
Limpieza
Consumo Local
Otros
2.2.12. Escenario del futuro en el sector lácteo colombiano.
Estos vectores aparecen dispuestos en el plano cartesiano que representa el gráfico anterior.
Cada vector está marcado en un extremo por el signo positivo (+) y en el extremo opuesto por
el negativo ( - ). Estos signos permiten formular en cada caso hipótesis de futuro.
De acuerdo a cada uno de los cuadrantes, Alpina visualiza el panorama donde se puede ubicar
como empresa y las distribuidoras que le sirven de apoyo. La relación está dada a partir de la
experiencia en la operación y manejo de productos lácteos, junto con el desarrollo e
infrasestructura que cuenta la organización que permite la implementación de procesos a la
vanguardia de la tecnología.
2.2.13. Cifras Nielsen.
Participación por área
Presentaciones por áreas por Distribución: Alpina 150cc ha ganado distribución en todas las
áreas. Hay fuerza de distribución entre 150gr y 200gr, bloqueando efectivamente a Nutriday,
observando la pérdida de distribución en el último periodo.
Yogurt Sólido: La distribución de Nutriday se mantiene estable. Sin embargo, Alpina se
encuentra solo en el 19% de las Tiendas Tradicionales de Colombia lo cual es demasiado alto.
TOTAL COLOMBIA. CANASTA. IPC. Para finales del 2010 hay una recuperación económica
con crecimientos volumétricos de la Canasta de 5.3%, aún con desaceleración en los
crecimientos del precio.
CIFRAS CADENA BABY: Luego de la caída fuerte de Heinz desde el 2008, Alpina ganó el
liderazgo aprovechando la oportunidad y para el 2010 tener ventas superiores a las que tenía
Heinz en el 2007 antes de su fuerte caída.
Total para Colombia en 2010 en referencia al volumen y valor de la leche Larga Vida.
Datos suminisrados por el departamento de Mercadeo de Alpina, respecto al comportamiento de la
marca a nivel nacional.
2.2.14 Matriz DOFA
Fortalezas.
 Los productos de Alpina tienen la
acreditación necesaria
 La gerencia está comprometida y confiada
 Mejor desempeño de entrega del producto,
comparado con competidores
 Mejor tiempo de vida y durabilidad del
producto
 Los vendedores tendrían experiencia en el
sector, del cliente final.
 Lista de clientes disponible
 Producto, calidad y confiabilidad del
producto
 Capacidad de entrega directa.
 Se puede atender desde las instalaciones
actuales
 Control y dirección sobre las ventas al
cliente final
 Imagen de las marca.
Debilidades.
 Necesidad de una mayor capacitación al
equipo de ventas.
 La lista de clientes no ha sido ampliada.
 Dificultades de seguridad en ciertos sectores
 Seríamos un competidor débil en otras
zonas.
 Imposibilidad de surtir a clientes en el
extranjero.
 Presupuesto restringido.
 No realizan pruebas de entrenamiento del
personal.
 Procesos y sistemas pueden presentar fallas
y lentitud.
 Personal nuevo
 Camiones alquilados
Oportunidades.
 Los competidores locales como Colanta y
Alquería tienen productos de baja
participación en el mercado.
 Los márgenes de ganancia serán buenos
 Los clientes finales responden ante nuevas
ideas en mercadeo.
 Exclusivos en la zona.
 Posibilidad de sorpresa en la competencia.
 Se podrían lograr mejores acuerdos con el
proveedor Súper Alianza.
Amenazas
 Impacto de la legislación de constitución de
una distribuidora.
 Los efectos ambientales pueden favorecer a
los competidores dada la dificultad de llegar
a zonas del sur de Bogotá.
 Riesgo de terminación de contrato para la
distribución actual
 La demanda del mercado es muy estacional
 Retención del personal clave
 Inseguridad y atracos en la zona.
 Vulnerabilidad ante grandes competidores.
2.2.15. Matriz PEST
Políticos
 La legislación actual permite constituir
fácilmente una empresa a nivel local de
acuerdo a las normas y registro en
cámara de comercio.
 Existe incertidumbre futura en cuanto a
regulación de nuevas leyes y normas
 Las empresas comercializadoras, no
estarían afectadas por legislaciones
internacionales.
 Los procesos de las entidades que
regulan a estas empresas aún son muy
dispendiosas, debido a la lentitud de
procesos, demoras en tramitación de
permisos de salubridad, etc.
 El corto periodo gubernamental puede
generar cambios bruscos en la adaptación
de las empresas por la promulgación de
nuevas leyes.
 Para la creación de nuevas empresas
existen interesantes Fuentes de
financiamiento con atractivas tasas de
interés.
Económicos
 Actualmente el país está presentando
índices de crecimiento favorable.
 La economía local está presionando a las
empresas a producir con una alta
productividad y sacar productos de bajo
desembolso.
 Los tratados de libre comercio con otros
países hacen que nuestros productos
tengan una mayor competencia.
 Las cargas tributarias actuales en las
empresas encarecen el valor del producto.
 Algunos de los productos dependiendo del
clima y de la situación geográfica pueden
tener mayor o menor venta.
 Hay períodos del año principalmente por
las vacaciones escolares, o festividades
que puede aumentar o disminuir la venta
de algunos productos.
 La innovación de productos favorece
permanentemente la reactivación del
Mercado.
 La distribución tienda a tienda en sitios de
difícil acceso dificultan la entrega de los
productos.
 Las promociones y valor agregado en los
productos incentivan la compra.
Social
 La creación de los supermercados de
grandes superficies en lugares altamente
poblados facilitan la aparición de nuevas
tiendas en los barrios, las cuales ofrecen
productos, al cliente final, por porciones
 El desplazamiento y crecimiento
poblacional en sitios marginales de la
ciudad.
 La marca de una empresa reconocida y la
fabricación de productos con alta
tecnología producen confiabilidad y mayor
aceptación por parte del consumidor.
 El consumidor es cada vez más exigente
y solicita mayor servicio y mayor atención
personalizada.
Tecnológicos
 La innovación y desarrollo de nuevos
productos, permiten desarrollar nuevas
tecnologías.
 La empresa cada vez dedica mayores
recursos a la investigación para la
facilitación de procesos de facturación con
la utilización de capturadores.
 La capacidad instalada y la utilización de
tecnología de punta garantizan productos
de mayor calidad.
 La información y utilización de los medios
para dar a conocer los productos y sus
beneficios.
3. ÁREA DE MERCADO
3.1 Objetivo de mercado.
- Lograr una penetración del 100% del mercado asignado en la zona 97 a través del desarrollo
del potencial de consumo de los 1.800 clientes del sector.
- Garantizar, a través políticas comerciales confiables y claras un crecimiento rentable de las
ventas de por lo menos el 2,5 % mensual neto.
3.2. Objetivo de ventas.
Alcanzar unas ventas de 650 millones de pesos mensuales y un promedio de ventas diarias de
60.000 pesos por cliente.
3.3. Objetivo de comunicación.
Pocisionar a la distribuidora A.TC. como una organización sólida y reconocida por sus clientes
en la comercialización de productos lácteos y alimenticios procesados, que genere un nivel de
competitividad superior a través de la calidad, atención y oportuna prestación del servicio, que
se refleje en la participación, fidelización y aceptación por parte de los clientes y consumidores
de la zona.
3.4. Investigación de mercados.
3.4.1. Problema de la investigación.
La nueva zona a cargo de A.T.C. tendrá por disposición de exclusividad de Alpina una venta
mensual de 650 millones de pesos con un número aproximado de 1.800 clientes ya otorgados y
un promedio de ventas diarias de 60.000 pesos por cliente, con una frecuencia semanal de 1.5
visitas. Para tal efecto, es indispensable conocer las necesidades de aquellos clientes como
por ejemplo, a quienes se les efectuará un mayor impulso en las ventas, quienes realizan
mayor compra en derminadas referencias, o también que riesgos corren los empleados de
A.T.C. al distribuir en una zona con altos índices de delincuencia.
Lo anterior con el fin, de crear estrategias de ventas, mejorar la efectividad en los recorridos de
la zona y abordar de mejor manera las necesidades de compra de cada uno de los clientes de
la distribuidora. Por tanto A.T.C. debe tener claro sus públicos y manera de dirigirse a ellos,
debido a que su proveedor, Alpina, restringe las posibilidades de expansión a otras zonas, la
posibilidad de ofertar otros productos que apoyen la venta de lácteos y mantienen un contrato
renovable por tres años, lo que hace indispensable que como distribuidor de Alpina se generen
tácticas alrededor de una estrategia de ventas que permita la durabilidad del negocio a largo
plazo.
3.4.2. Objetivos de la investigación.
- Explorar el mercado de los productos lácteos en la zona 97 con el fin de conocer el
funcionamiento en términos de:
1. Ventas por sector y categoría en toneladas.
2. Market shareen la zona.
3. Ventas generales del mercado en el sector.
4. Análisis demográfico.
5.Perfil de detallistas.
3.4.3. Tipo de investigación. (Exploratoria, según datos otorgados por Alpina)
Cifras en ventas por toneladas de 4 años consecutivos, según Alpina del proveedor de
distribuciones A.T.C. Súper Alianza.
Bebidas lácteas Bebidas refrescantes.
Quesos y grasas.
1,252 1,378 1,590 1,765 1,774
2004 2005 2006 2007 2008
459 470 553 634 650
2004 2005 2006 2007 2008
8 10 12
16 17
2004 2005 2006 2007 2008
Postres. Cadena Baby
Todas las referencias a distribuir cuentan con la suficiente solidez para asegurar un crecimiento
en ventas anual de los productos más representativos de la canasta familiar. Es decir las
anteriores gráficas muestran las necesidades de consumo en sectores similares a los de la
futura distribución, los cuales se caracterizan por estar en estratos 1 y 2 con altos índices de
inseguridad.
Presencia de competencia, cada vez más notoria:
AGOSTO AGOSTO
2009 2010
DANONE 45% 60%
PARMALAT 30% 42%
COLANTA 5% 15%
ALGARRA 5% 12%
MARCA
PRESENCIA NUMERICA
Participación en presencia de la competencia en la zona referencial asignada a
Distribuciones A.T.C. según Alpina. Estudio realizado por Nielsen.
Presentaciones por áreas por Volumen
Yogurt Alpina 150cc mantiene ventas en todas las áreas potenciales de Bogotá. Alpina 200cc
cae lentamente causada por las pérdidas en distribución. Las pequeñas marcas las más
afectadas. La presencia y participación con éste producto en la zona 97, a cargo de
distribuciones A.T.C. se grafica de la siguiente manera:
188 196 211 224 227
2004 2005 2006 2007 2008
10 8
13
21
26
2004 2005 2006 2007 2008
Desempeño Fabricante por Canal: Alpina en la ZONA 97 (Distribuciones A.T.C.) pierde
participación en todos los canales, donde más afectado se ve es en supermercados donde
pierde 6 puntos y en el canal tradicional 2 puntos.
Marcas Vol. por área. Productos funcionales en la zona 97 como representación de
Cundinamarca. (Distribuciones A.T.C.)
Las comparaciones realizadas están con base a zonas de igual crecimiento en ventas, a la de
Distribuciones A.T.C. en diferentes regiones del país.
Las ventas de Regeneris estuvieron estables en el corto plazo. Finesse creciendo rápidamente
en Bogotá dentro de la zona 97 y Yox en cambio cae luego del buen crecimiento que llevaba.
Por otro lado, Activia con sus presentaciones Bebible y Sólido presenta una tendencia negativa,
frente a su competencia Danone.
3.4.3.1. Población y demografía.
La zona de cobertura de la empresa parte de los barrios San benito y Tunal, sobre la vía de
salida a Villavicencio, hasta el barrio Quintanares por la autopista sur en los límites con
Soacha.
La población foco para realizar el proceso de distribución estará en un entorno donde hay
creación de supermercados de grandes superficies en lugares altamente poblados que facilitan
la aparición de nuevas tiendas en los barrios, las cuales ofrecen productos, al cliente final, por
porciones. Así mismo, el proceso de distribución en ocasiones se podrá dificultar por el
desplazamiento y crecimiento de sitios marginales de la ciudad, zonas asignadas por Súper
Alianza para realizar la venta, donde suelen ser recurrentes los atracos y amenazas por parte
de la población.
-Las zonas asignadas por Alpina para efectuar la distribución son localidades entre los estratos
uno, dos y tres del sur de Bogotá.
La marca es reconocida y la fabricación de productos con alta tecnología producen
confiabilidad y mayor aceptación por parte del consumidor por tanto, el cliente es cada vez más
exigente y solicita mejor servicio y mayor atención personalizada.
3.4.4. Análisis de resultados y recomendación.
Los siguientes datos según trabajo conjunto de Alpina con Súper Alianza:
Una persona invierte en una tienda de 2-3 minutos promedio por compra.
60% de las Compras son por impulso (Mercaderistas)
El mercado de las tiendas no tiene ninguna estructura.
En el país el 60% de las familias viven con $600.000 pesos al mes
6 de cada 10 colombianos vive de un ingreso diario.
En 1997, 15% de los colombianos visitaban diariamente la tienda, en el 2010 el 42% lo hacen.
Visitan la tienda entre 25 y 30 proveedores al día.
El 78% de los tenderos tienen máximo un nivel educativo de bachillerato
El 46% de los tenderos tienen como seguridad social el SISBEN.
El 70% de los tenderos ofrece crédito a su clientela
74% de los tenderos conocen con nombre y apellido a su clientela
El %99 de los niños y el 91% de los adultos tienen contacto con el producto que compran.
El 5% de los niños y el 12% de los adultos recuerdan haber visto algún tipo específico de POP en la
tienda.
Según las anteriores cifras se reforzarán estrategias de ventas y seguimiento a clientes
para cumplir con un mayor acercamiento a los mismos. Estrategias las cuales están
descritas en los listados que hacen referencia a las zonas de vendedores.
Implementar visitas de doble y triple frecuencia, de acuerdo a estándares de venta
establecidos.
Ejecutar barridos de zonas, con los vendedores periódicamente.
Mantener un listado de mix de productos por clientes.
En lo posible, implementar como apoyo en el servicio un sistema de televentas o similar.
3.4.5. Matriz de perfil competitivo. Fred David. Distribuciones A.T.C. respecto a
la competencia.
Para éste tipo de análisis, Fred David en su libro Conceptos de administración estratégica
plantea la conveniencia aplicar una matriz del perfil competitivo la cual identifica a los
principales competidores de la empresa, así como sus fuerzas y debilidades particulares, en
relación con una muestra de la posición estratégica de la empresa. Para el caso, los valores de
las calificaciones son los siguientes: 1- menor debilidad, 2- debilidad, 3- menor fuerza, 4 –
mayor fuerza.
A continuación, es necesario analizar ciertos aspectos frente a la competencia, en éste caso
con las marcas distribuidoras de Colanta y Alquería. En dicho estudio se observó que los
factores críticos de éxito que permiten realizar comparaciones están relacionados con aspectos
tales como la lealtad o preferencia de los clientes por determinada marca, la operación de
procesos internos que faciliten los canales de distribución, la competitividad de precios, entre
otros. Todo basado en las fortalezas y debilidades de la compañía a tener en cuenta, Súper
Alianza.
La comparación en un aspecto competitivo es notable y a su vez subjetivo debido al cierto
desconocimiento interno de las operaciones de las marcas Colanta y Alquería, pero aún así se
pudo determinar que en cuanto a preferencia de consumo por parte del cliente final de las
distribuidoras (Tenderos y supermercados) no importó que la marca Alpina fuese de mayor
costo todo debido a su nivel de reputación e imagen, cuestión que reivindica que es una marca
de calidad que cuenta con los procesos y estándares necesarios para su operación.
Matriz MPC
Distribuciones A.T.C COLANTA ALQUERÍA
FACTORES
DE ÉXITO.
Ponderación Clasificación Puntuación Clasificación Puntuación Clasificación Puntuación
Calidad de los
productos en
procesos de
refrigeración.
Lealtad de los
clientes.
Facilidades de
expansión.
Organización de
canales de
distribución
Sistema de
mercaderistas
por distribuidora.
0.8
0.1
0.03
0.04
0.03
4
3
2
3
3
3.2
0.3
0.06
0.12
0.09
3
2
2
4
3
2.4
0.2
0.06
0.16
0.09
3
2
1
3
3
2.4
0.2
0.03
0.12
0.09
Total 1.00 3.77 2.91 2.84
3.5. Estrategia de la mezcla. (CONSUMIDOR, PRODUCTO, PRECIO, DISTRIBUCION
Y COMUNICACIÓN)
3.5.1. Tamaño del mercado.
a. 1800 clientes.
b. 650 millones mensuales. (Cifras otorgadas y autorizadas inicialmente por Alpina)
El presupuesto de 650 millones de pesos en ventas mensuales sale a partir de que a la
distribuidora se le ha otorgado un número de 1.800 clientes con un promedio de venta diaria de
60.000 pesos por cliente con una frecuencia de visita semanal de 1.5 que depende del número
de producto representativo en pesos que pida el cliente.
3.5.2. Tipología de clientes.
CLASIFICACIÓN DE CLIENTES POR TIPO DE NEGOCIO A FEBRERO DE 2011 TOTAL DISTRIBUIDORA
COD TIPO DE NEGOCIO
TOTAL EN
VENTAS ($)
(%) DE
VENTAS
POR
TIPOLOGIA
TOTAL
CAMBIOS($)
(%) CAMBIOS
Vs. VENTAS
TOTAL
CLIENTES
201 TIENDA 314,832,482 48.40 1,828,565 0.58 925
202 PANADERIA 200,083,131 30.76 955,120 0.48 508
203 CIGARRERIA 53,425,050 8.21 381,236 0.71 96
204 DROGUERIA 1,428,224 0.22 935 0.07 6
205 MINIMERCADO 46,323,410 7.12 328,955 0.71 39
206 MISCELANEA 3,635,212 0.56 47,662 1.31 40
207 CARNES, QUESOS HUEVOS 2,802,726 0.43 51,222 1.83 26
210 CENTROS NO CONVENCIONALES 5,391,088 0.83 0 0.00 20
220 CAFETERIA 7,624,449 1.17 72,999 0.96 29
222 COLEGIO Y UNIVERSIDADES 2,743,449 0.42 7,628 0.28 28
224
PEQ. NEGOCIOS COMIDAS
RAPIDAS 1,879,959 0.29 36,420 1.94 11
226 KIOSKOS 369,698 0.06 22,023 5.96 3
230 OFICINA 534,338 0.08 0 0.00 24
231 RESTAURANTE 5,076,140 0.78 26,418 0.52 21
232 FRUTERIA 4,321,949 0.66 56,628 1.31 25
TOTALES 650,471,305 100 3,815,811 1,801
3.5.3. Barrios y número de ventas.
Relación de ventas y cambios por barrio zona 97
BARRIOS VENTAS ($)
%
CAMBIOS BARRIOS
VENTAS
($)
%
CAMBIOS
ISMAEL PERDOMO 225,453,730 0.99 TRES REYES 1,149,573 1.40
ESTANCIA 90,282,337 1.45 ACACIAS 1,045,427 1.77
MADELENA 85,067,429 1.49
PORVENIR LA
ESTANCIA 1,172,008 2.53
CORUÑA 93,315,126 1.72 PERDOMO ALTO 1,674,683 3.33
NUEVO MUZU 39,952,614 2.23 BARLOVENTO 828,400 1.54
SIERRA MORENA 39,317,311 1.66 VILLA MERCEDES 1,268,197 0.70
CANDELARIA ET.4 16,003,547 1.07 BONANZA 950,136 1.23
ISLA DEL SOL 10,358,206 1.87 CAPILLA 1,091,372 1.63
JERUSALEN 8,025,256 2.14 CANTERAS 703,957 6.41
CASA GRANDE 3,965,711 1.35 ESPINO ETAPA 3 840,016 2.02
GALICIA 3,955,643 1.80 LOS PINOS 815,182 2.74
BALMORAL 3,449,107 0.96 VALVANERA 326,913 4.75
NUEVO COLON 3,441,280 0.86 VILLA SANDRA 718,818 6.20
RINCON DE
VENECIA 3,432,398 1.32 CARLOS PIZARRO 771,085 0.39
BOSA SAN ISIDRO 3,142,079 1.51 PEÑON DEL CORTIJO 354,815 1.92
SIMÓN BOLÍVAR 3,998,271 1.44 MARIA CANO 351,344 5.80
CASA BIANCA 3,007,959 1.35 CALABRIA 372,414 3.54
QUINTANARES 2,571,880 3.01 LAS HUERTAS 355,352 3.89
LUIS CARLOS
GALAN 2,185,259 1.08 BALCANES 590,171 2.15
SANTO DOMINGO 2,006,174 1.65 LOMA LINDA 442,631 1.63
SANTA VIVIANA 1,891,204 3.51 QUINTAS 29,365 3.01
JULIO RINCON 2,541,052 2.36 CAZUCA 508,292 3.33
ONTARIO 1,914,694 1.18 CEREZOS 1-2 174,517 3.13
RINCON DE
GALICIA 1,193,038 24,258 16,534,668
Total en ventas 650.471.305 millones de pesos.
3.5.4. Mercado destino. El Consumidor y sus necesidades.
El mercado objetivo son las tiendas, minimercados, panaderías, cigarrerías y clientes no
convencionales que compran principalmente para su propio consumo, tales como ferreterías,
carnicerías y/o casas de familia.
Los productos de Alpina están dirigidos a cualquier segmento del mercado (sexo, edad,
ingresos, etc), no obstante que hay productos especialmente hechos para algunos segmentos,
como la cadena Baby para niños, todas las referencias son consumidas a cualquier edad.
En las zonas que están asignadas en el sur de Bogotá, se venden principalmente los productos
de menor desembolso, debido a los menores ingresos recibidos en esa zona tales como Yogo
Yogo, Avena en bolsa, Regeneris, etc.
Cabe recordar algunos de los barrios sobre los que se efectúa la distribución como Tunal, San
Carlos, San Benito, Tunjuelito, La Estancia, Madelena, Perdomo, Galicia, Quintanares, Villa
Mercedes, Sierra Morena, Candelaria sur, etc.
3.5.5. Productos a distribuir en la zona.
De acuerdo al público de la zona 97 y las referencias que cuentan con una mayor salida en
ventas están:
3.5.6. Participación de los principales productos de la distribución en el mercado.
Las siguientes cifras otorgadas por el jefe de ventas de Súper Alianza están basadas sobre la
totalidad que representa cada producto en el mercado respecto a otras marcas distribuidas en
la zona tales como Colanta y Danone. Los productos, a continuación mencionados, son
aquellos que registran habitualmente un número significativo en las ventas.
Bonyurt 85%
Alpinito 80%
Gelatina 75%
Yox 65%
Regeneris 65%
Yogo – yogo 80%
3.5.7. Ranking de los principales productos a distribuir en la zona.
PARTICIPACION DENTRO DEL RANKING
17,93%
14,71%
12,02%
9,05%8,78%
8,33%
8,13%
7,13%
7,02% 6,91%
BONYURT CHOCOKRISPIS x170
BONYURT ZUCARITAS x 170
YOGO YOGO x 200
YOGO VASO FRESA x 150
YOGO VASO MELO x 150
YOGO VASO MORA x 150
YOGO KUMIS x 150
ALPINITO FRESA 2X
LECHEUHT DESLACTOSADA x 1000
YOGO x 150 GR BOLSA x 6 UND
Participación en el total de las ventas.
3.5.8. Proceso de distribución
- Se mantiene un inventario inicial correspondiente a dos días de venta. Aproximadamente $50
millones de pesos. La venta diaria es aproximadamente de $25 millones de pesos
.
- Los asesores comerciales efectuan una pre-venta, el día anterior a la entrega, a los clientes
del día que corresponde, según ruteros de visitas establecidas, y los pedidos son tomados en
los capturadores o Hand Held.
- Los capturadores son descargados al final del día para determinar las ventas de los clientes y
se procede a imprimir las facturas.
- En la noche se hace la separación de los pedidos, con las facturas impresas y se cargan en
los camiones
- Al día siguiente los camiones hacen la entrega de los pedidos y los conductores hacen el
cobro del dinero respectivo y efectuan su consignación.
- Nuevamente ese mismo día y de acuerdo a la venta estimada para el siguiente, se realiza el
pedido de productos a Alpina.
32,2%
67,8%
Total (10
productos)
Total demas
productos
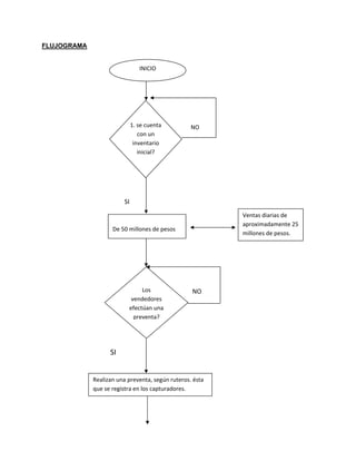
FLUJOGRAMA
NO
SI
NO
SI
INICIO
1. se cuenta
con un
inventario
inicial?
De 50 millones de pesos
Ventas diarias de
aproximadamente 25
millones de pesos.
Los
vendedores
efectúan una
preventa?
Realizan una preventa, según ruteros. ésta
que se registra en los capturadores.
3.5.9. Manejo de información de ventas.
A través de un sistema de facturación de ventas denominado STM llamado así por su
proveedor Salvador Tascón y un programa de contabilidad adquirido denominado ELISA se
podrá manejar:
Los capturadores son descargados al final
del día para determinar las ventas de los
clientes y se procede a imprimir las
facturas.
En la noches se hace la
separación del producto y se
coloca en los camiones.
Quién reparte
el producto y
recoge el
dinero?
Los conductores y
auxiliares.
Nuevamente ese mismo día y de
acuerdo a la venta estimada para el
siguiente, se realiza el pedido de
productos a Alpina
Finalizar.
- Base de datos de clientes.
- Zonas y barrios a distribuir.
- Ventas diarias.
- Frecuencia de ventas.
- Efectividad de ventas.
Se utilizarán capturadores o hand-held por vendedor, los cuales registrarán y enviarán
información vía Internet para mantenerla en tiempo real y llevar un oportuno registro de todo
movimiento en ventas desde la distribuidora.
3.5.10. Publicidad y Mercadeo.
Ésta estrategia la determina directamente ALPINA e informa a cada uno de los distribuidores
cual es el procedimiento de colocación de publicidad y promociones que deba entregársele a
los clientes y que corre por cuenta de las mercaderistas que así mismo su número está
determinado según la cantidad de clientes. Lo que corresponde un total de 3.
MODELOS DE PROMOCIÓN. (entregado en su totalidad por Alpina.)
VITRINA CON LATERALES INTERCAMBIABLES DE CADA MARCA.
(Cada mes se activa 1 marca)
• 1.60 alto * 50 ancho y 50 de profundidad.
Publicidad televisiva
3.6. Plan de acción.
3.6.1. Factores claves de éxito.
Algunos de los factores claves de éxito de la distribuidora son:
- Rentabilidad mínima del 2.5% antes de impuestos.
- Crecimiento de ventas anual del 10%
- Mantener una participación mínima del 60% de los productos dentro de la zona de distribución
- El costo de la operación de distribución debe mantenerse por debajo del 11.5%.
Ejemplo: Si la venta es de $650 millones de pesos, el costo de comprar esa misma mercancía
es de $555,750.000, el porcentaje de utilidad bruta es del 14,5%. De ese porcentaje el costo de
operación de distribución, no debe superar el 11,5%, donde podría quedar una rentabilidad
máxima del 3%
3.6.2. Factores claves de ventas.
-Buen servicio y atención puntual y oportuna al cliente.
-Conocimiento del producto por parte de los vendedores y mercaderistas.
-Calidad del producto. Dentro de su cadena de refrigeración.
3.6.3. Zonas de vendedores (estrategias de ventas, número de clientes por
zonas, etc)
ZONA INTERNA 01
VENDEDOR.
BARRIOS ATENDIDOS: MADELENA, BALMORAL, VALVANERA, RINCÓN DE VENECIA, BARLOVENTO, CALABRIA,
CORUÑA Y JERUSALEN
SECTOR DANE: 2410-2421-2414-2419-2416
NUMERO DE CLIENTES = 255
NUMERO DE CLIENTE DOBLE FRECUENCIA: 130
% DE DOBLE FRECUENCIA: 50,98%
PROMEDIO VALOR FACTURA: $59.820
VISITAS PROMEDIO X DÍA: 52
TOPOGRAFIA
TERRENO 70% PLANO, CALLES EN BUEN ESTADO 80%; NO POSEE TODOS LOS SERVICIOS.
SECTOR DE ESTRATO 1, 2, 3 SE ENCUENTRAN DENTRO DEL SECTOR UN SURTIMAX Y MAKRO.
ESTRATEGIAS
 HACER SERVICIO DE MERCHANDISING Y CONSEGUIR CLIENTES DE NO FRIO
 ASESORAR A LOS CLIENTES EN MANIPULACIÓN DE PRODUCTO Y CONOCIMIENTO DE PRODUCTO.
 INCREMENTAR NUMERO DE CLIENTES NO CONVENCIONALES
ZONA INTERNA 02
VENDEDOR
BARRIOS ATENDIDOS: SIERRA MORENA, LOS PINOS, CASA GRANDE, BONANZA DEL SUR, CANTERAS, CANDELARIA
IV ETAPA, NUEVO MUZU, ISLA DEL SOL.
SECTOR DANE: 2409-2416-2420
NUMERO DE CLIENTES = 327
DOBLE FRECUENCIA: 150 CLIENTES
% DOBLE FRECUENCIA: 45,87%
VISITAS PROMEDIO DIA: 64
PROMEDIO VALOR FACTURA: $58.000
VISITA PROMEDIO POR DIA: 62
TOPOGRAFÍA
TERRENO PLANO 60%, CALLE EN BUEN ESTADO 60%, NO POSEE TODOS LOS SERVICIOS.
SECTOR DE ESTRATO 0,1, 2, 3, ALTO GRADO DE DELINCUENCIA
ESTRATEGIAS
 ARGUMENTAR MÁS LA VENTA PARA QUE NUESTRO CLIENTE CONOZCA MÁS NUESTRO PRODUCTO.
 ESTABLECER ACERCAMIENTO CLIENTE-VENDEDOR
 BUSCAR QUE EL CLIENTE ACEPTE LA ASESORÍA DEL VENDEDOR
ZONA INTERNA 03
VENDEDOR
BARRIOS ATENDIDOS: SAN BENITO, ESTANCIA, GALICIA, RINCON DE GALICIA, PROVENIR DE LA ESTANCIA, LAS
HUERTAS, QUINTAS, QUINTANARES, ACACIAS, CEREZOS 1-2, SIMÓN BOLIVAR, NUEVO COLÓN.
SECTOR DANE: 2414 – 2422 – 2509 – 0010
NUMERO DE CLIENTES: 287
NUMERO DE CLIENTES DOBLE FRECUENCIA: 145
% DE DOBLE FRECUENCIA: 50,52%
VISITAS PROMEDIO DIA: 61
PROMEDIO DE VALOR FACTURA $60.000
TOPOGRAFIA
TERRENO: PLANO 70%, CALLES EN BUEN ESTADO 60%, NO POSEE TODOS LOS SERVICIOS.
SECTOR DE ESTRATOS 0, 1, 2, 3 ALTO GRADO DE PELIGROSIDAD.
ESTRATEGIAS
 TENER MAYOR CONOCIMIENTO DE LAS ACTIVIDADES Y EVENTOS CULTURALES DEL SECTOR.
 UN MAYOR ACERCAMIENTO A LOS CLIENTES PARETTO.
ZONA INTERNA 04
VENDEDOR.
BARRIOS ATENDIDOS: ISMAEL PERDOMO, PERDOMO ALTO, ESPINO I-II, PEÑON DEL CORTIJO, SANTO DOMINGO,
CARLOS PIZARRO, LUIS CARLOS GALAN, TRES REYES, LOMA LINDA, VILLA MERCEDES, JULIO RINCÓN VILLA SANDRA,
SANTA VIVIANA, CAZUCA, CAPILLA, BOSA SAN ISIDRO, BALCANES, CASA BIANCA.
SECTOR DANE: 0014- 0010 – 2414 – 2421 – 2422
NUMERO DE CLIENTES: 330
NUMERO DE CLIENTES DOBLE FRECUENCIA: 170
% DE DOBLE FRECUENCIA =51,51%
VISITAS PROMEDIO DIA: 64
TOPOGRAFIA
TERRENO: PLANO 20%, CALLES EN BUEN ESTADO 10%, NO POSEE TODOS LOS SERVICIOS, PARTE MARGINADA.
SECTOR ESTRATO. 0, 1 y 2 ALTO GRADO DE PELIGROSIDAD Y DIFICIL ACCESO CALLES COMPLETAMENTE
DESTAPADAS.
ESTRATEGIA
 BUSCAR MAYOR PENETRACIÓN CON PRODUCTOS ECONOMICOS: YOGO VASO, CARIOCA.
 LOGRAR UN MAYOR ACERCAMIENTO CLIENTE-VENDEDOR.
ZONA INTERNA 05
VENDEDOR.
BARRIOS ATENDIDOS: ONTARIO, SAN CARLOS, TUNAL COMERCIAL Y TUNAL ORIENTAL
SECTOR DANE: 2411-2401-2501-2413
NUMERO DE CLIENTES: 265
NÚMERO DE CLIENTES DOBLE FRECUENCIA: 130
% DOBLE FRECUENCIA =49,05%
VISITAS PROMEDIO DIA: 59
PROMEDIO DE VALOR FACTURA: $61.000
TOPOGRAFIA
TERRENO: 100% PLANO, PAVIMENTADO 100%, BUENAS VIAS DE ACCESO, POSEE TODOS LOS SERVICIOS.
SECTOR DE ESTRATOS: 2 y 3
ESTRATEGIAS
 BUSCAR UN CRECIMIENTO EN CLIENTES NO CONVENCIONALES.
 BUSCAR MANTENER EL MIX DE PRODUCTOS QUE APALANCA LA RENTABILIDAD DE LA COMPAÑÍA.
 HACER MERCHANDISING PARA MEJORAMIENTO DEL PRODUCTO.
ZONA INTERNA 06
VENDEDOR.
BARRIOS ATENDIDOS: LÍMITES CON SOACHA.
SECTOR DANE: 2411-2401-2501-2416
NUMERO DE CLIENTES: 260
NÚMERO DE CLIENTES DOBLE FRECUENCIA: 125
% DOBLE FRECUENCIA =48,07%
VISITAS PROMEDIO DIA: 55
PROMEDIO DE VALOR FACTURA: $55.000
TOPOGRAFIA
TERRENO: 100% PLANO, PAVIMENTADO 100%, BUENAS VIAS DE ACCESO, POSEE TODOS LOS SERVICIOS.
SECTOR DE ESTRATOS: 2 y 3
ESTRATEGIAS
 BUSCAR UN CRECIMIENTO EN CLIENTES NO CONVENCIONALES.
 BUSCAR MANTENER EL MIX DE PRODUCTOS QUE APALANCA LA RENTABILIDAD DE LA COMPAÑÍA.
 HACER MERCHANDISING PARA MEJORAMIENTO DEL PRODUCTO.
ZONA INTERNA 07
VENDEDOR.
ZONA DE APOYO
NUMERO DE CLIENTES FIJOS = 106
NUMERO DE CLIENTE DOBLE FRECUENCIA: 47
% DE DOBLE FRECUENCIA: %45
PROMEDIO VALOR FACTURA: $65.000
VISITAS PROMEDIO X DÍA: 40
TOPOGRAFIA
TERRENO 80% PLANO, CALLES EN BUEN ESTADO 80%; NO POSEE TODOS LOS SERVICIOS.
SECTOR DE ESTRATO 1, 2, 3
ESTRATEGIAS
 HACER SERVICIO DE MERCHANDISING Y CONSEGUIR CLIENTES DE NO FRIO
 ASESORAR A LOS CLIENTES EN MANIPULACIÓN DE PRODUCTO Y CONOCIMIENTO DE PRODUCTO.
INCREMENTAR NUMERO DE CLIENTES NO CONVENCIONALES
4. ESTUDIO TÉCNICO.
4.1. Necesidades físicas y materiales.
4.1.2. Vehículos.
Por el lado del funcionamiento de los camiones es necesario que la distribuidora vaya al
Ministerio de transporte y en particular a la oficina de Transporte Nacional de carga la cual
expide los permisos necesarios para el libre rodamiento de los camiones en la ciudad . Trámite
que tiende a ser más demorado lo cual puede llegar a prolongar la continuidad de las
operaciones. Diferente a lo que sucede con las licencias de los equipos y programas que
cuentan con una actualización mensual y automática.
Teniendo en cuenta que para la correcta cobertura de los 1.800 clientes, otorgados por la base
de datos de Alpina, distribuidos en 7 zonas del sur de bogotá se debe tener un camión con su
respectivo conductor y ayudante, por tanto:
- Se tendrán 7 vehículos en arriendo para las zonas determinadas.
- Cada camión con una carga de hasta el 80% de su capacidad, esto se determina a
partir de que son aproximadamente 500 pedidos diarios en total, 1.000 cubetas a
repartir diarias, dividido entre 7 camiones. El 20% restante de capacidad del camión se
utiliza para el movimiento y desplazamiento de las cubetas con los pedidos que se van
a entregar.
Éstos vehículos trabajarán de lunes a sábado.
4.1.3. Instalaciones. (Bodega y mobiliario)
Para Distribuciones A.T.C. inicialmente se adquirirá una bodega en arriendo, lo cual implica que
teniendo la localización en el sur de la ciudad, en un barrio industrial como por ejemplo
Carvajal, el valor de metro cuadrado para arriendo es de 10.000 pesos. Como mínimo se
necesita un inmueble de 350 metros cuadrados se estima que el valor del arriendo sea de
3.500.000 millones de pesos. Dicho dato es adquirido de cifras oficiales de Metro Cuadrado
Bogotá.
En cuanto a inmobiliario se requiere de un mínimo inicial de:
Cuarto frio de 150 metros cuadrados
Computadores e impresoras (4)
Equipos de oficina varios.
Capturadores o Hand Held (7)
4.2. Necesidades inmateriales.
4.2.1. Selección de personal. (revisar manual de funciones)
- Se tendrá una base de datos de hojas de vida que será manejada por un auxiliar
administrativo con experiencia en talento humano.
- De acuerdo al perfil determinado por un manual de funciones del empleado se realizará
un ciclo de entrevistas, primero con el auxiliar administrativo y posteriormente con el
gerente general para seleccionar al candidato más óptimo al cargo.
La selección y contratación se realizará siguiendo procedimientos tales como:
- Verificación de referencias.
- Visita domiciliaria.
- Contrato de trabajo.
- Inducción en puesto de trabajo y conocimiento de la empresa y sus valores, a cargo del
auxiliar administrativo experto en talento humano.
5. ESTUDIO ECONÓMICO Y FINANCIERO.
5.1. Tabla de relación para la nómina de empleados.
Empleado Salario Total nómina
1 Gerente 3.000.000 3.000.000
1 Jefe administrativo 1.000.000 1.000.000
1 jefe operativo 1.000.000 1.000.000
1 Jefe de ventas 1.000.000 1.000.000
1 auxiliar de contabilidad 800.000 800.000
1 Auxiliar de sistemas 800.000 800.000
1 auxiliar de R.R.H.H. 800.000 800.000
1 Mensajero 600.000 600.000
1 Aseadora 600.000 600.000
1 aprendiz del SENA 450.000 450.000
7 Conductores 700.000 4.900.000
7 auxiliares de conductores 600.000 4.200.000
1 auxiliar de bodega 700.000 700.000
5 separadores 600.000 3.000.000
7 asesores de ventas 750.000 5.250.000
3 mercaderistas 600.000 1.800.000
40 empleados $ 29.900.000
5.2. Balance general Distribuciones A.T.C.
ACTIVO
CORRIENTE
PASIVO CORRIENTE
DISPONIBLE 10.000.000 OBLIGACIONES
FINANCIERAS
100.000.000
INVERSIONES 90.000.000 PROVEEDORES 50.000.000
INVENTARIOS 50.000.000
TOTAL 150.000.000 TOTAL 150.000.000
INFORMACIÓN ADJUNTA EN CARPETA DE “COMPLEMENTOS 1”
5.3. Flujo de caja año 2011.
5.4. Estado de pérdidas y ganancias año 2011.
5.5. Flujo de caja proyectado por cinco años hasta 2015.
5.6. Estado de pérdidas y ganancias proyectado por cinco años hasta 2015.
5.7. Tabla de amortización.
5.8. Tasa interna de retorno - Valor presente neto.
6. ESTUDIO ADMINISTRATIVO.
6.1. Historia de la distribución en Alpina.
Alrededor del año 1989 la empresa Alpina S.A. realizaba la distribución en forma directa. Había
clientes pequeños que no se atendían de forma oportuna e inmediata, por lo cual la compañía
tomó la decisión de contratar inicialmente tres personas para que atendieran dichos clientes,
sin embargo en las zonas marginales de Bogotá, Alpina no llegaba, descuidando un importante
segmento de la industria debido a que por un lado no cumplía con unas reglamentaciones
impuestas que determinaban una buena rentabilidad en sitios del sur de la capital, además de
que los niveles de inseguridad eran superiores a los de la actualidad.
5.2. Balance general Distribuciones A.T.C.
ACTIVO
CORRIENTE
PASIVO CORRIENTE
DISPONIBLE 10.000.000 OBLIGACIONES
FINANCIERAS
100.000.000
INVERSIONES 90.000.000 PROVEEDORES 50.000.000
INVENTARIOS 50.000.000
TOTAL 150.000.000 TOTAL 150.000.000
INFORMACIÓN ADJUNTA EN CARPETA DE “COMPLEMENTOS 1”
5.3. Flujo de caja año 2011.
5.4. Estado de pérdidas y ganancias año 2011.
5.5. Flujo de caja proyectado por cinco años hasta 2015.
5.6. Estado de pérdidas y ganancias proyectado por cinco años hasta 2015.
5.7. Tabla de amortización.
5.8. Tasa interna de retorno - Valor presente neto.
6. ESTUDIO ADMINISTRATIVO.
6.1. Historia de la distribución en Alpina.
Alrededor del año 1989 la empresa Alpina S.A. realizaba la distribución en forma directa. Había
clientes pequeños que no se atendían de forma oportuna e inmediata, por lo cual la compañía
tomó la decisión de contratar inicialmente tres personas para que atendieran dichos clientes,
sin embargo en las zonas marginales de Bogotá, Alpina no llegaba, descuidando un importante
segmento de la industria debido a que por un lado no cumplía con unas reglamentaciones
impuestas que determinaban una buena rentabilidad en sitios del sur de la capital, además de
que los niveles de inseguridad eran superiores a los de la actualidad.
FLUJO DE EFECTIVO AÑO 2011
FLUJO DE EFECTIVO ABRIL MAYO JUNIO JULIO AGOSTO SEPTIEMBRE OCTUBRE NOVIEMBRE DICIEMBRE TOTAL AÑO 2011
PROYECTADO
Disponible Inicia 0 117.524.000 127.145.739 142.737.742 154.123.092 169.778.457 187.895.637 205.360.595 216.710.754 1.321.276.016
INGRESOS
VENTAS 650.000.000 655.000.000 652.000.000 620.000.000 653.000.000 670.000.000 665.000.000 620.000.000 630.000.000 5.815.000.000
RECAUDOS DE CARTERA Y OTROS 0 0 0 0 0 0 0 0 0 0
TOTAL INGRESOS 650.000.000 655.000.000 652.000.000 620.000.000 653.000.000 670.000.000 665.000.000 620.000.000 630.000.000 5.815.000.000
EGRESOS
COSTOS PROVEEDORES 555.750.000 560.025.000 557.460.000 530.100.000 558.315.000 572.850.000 568.575.000 530.100.000 538.650.000 4.971.825.000
TOTAL COSTO DE VENTAS 555.750.000 560.025.000 557.460.000 530.100.000 558.315.000 572.850.000 568.575.000 530.100.000 538.650.000 4.971.825.000
REVISOR FISCAL 800.000 800.000 800.000 800.000 800.000 800.000 800.000 800.000 800.000 7.200.000
SUELDOS 29.900.000 29900000 29900000 29900000 29900000 29900000 29900000 29900000 29900000 269.100.000
DOTACION 500.000 500.000 500.000 500.000 500.000 500.000 500.000 500.000 500.000 4.500.000
BONIFICACIONES 1.500.000 1.500.000 1.500.000 1.500.000 1.500.000 1.500.000 1.500.000 1.500.000 1.500.000 13.500.000
SERVICIOS MEDICOS 200.000 200.000 200.000 200.000 200.000 200.000 200.000 200.000 200.000 1.800.000
PARAFISCALES (CAJA DE COMPENSACIÒN,SENA,ICBF) 2.691.000 2.691.000 2.691.000 2.691.000 2.691.000 2.691.000 2.691.000 2.691.000 2.691.000 24.219.000
PRESTACIONES (PRIMAS, CESANTIAS,INTERESES,ETC) 13.156.000 13.156.000 13.156.000 13.156.000 13.156.000 13.156.000 13.156.000 13.156.000 13.156.000 118.404.000
IMPUESTOS 4X1000,INDUSTRIA Y COMERCIO 4.914.000 4.951.800 4.929.120 4.687.200 4.936.680 5.065.200 5.027.400 4.687.200 4.762.800 43.961.400
ARRENDAMIENTOS 3.500.000 3.500.000 3.500.000 3.500.000 3.500.000 3.500.000 3.500.000 3.500.000 3.500.000 31.500.000
CONTRIBUCIONES Y AFILIACIONES 200.000 200.000 200.000 200.000 200.000 200.000 200.000 200.000 200.000 1.800.000
SEGUROS 800.000 800.000 800.000 800.000 800.000 800.000 800.000 800.000 800.000 7.200.000
ASEO 400.000 400.000 400.000 400.000 400.000 400.000 400.000 400.000 400.000 3.600.000
ACUEDUCTO 300.000 300.000 300.000 300.000 300.000 300.000 300.000 300.000 300.000 2.700.000
ENERGIA 700.000 7.458.210 789.050 654.870 798.650 850.340 710.002 700.000 654.080 13.315.202
TELEFONO 300.000 300.000 300.000 300.000 300.000 300.000 300.000 300.000 300.000 2.700.000
CELULARES 300.000 300.000 300.000 300.000 300.000 300.000 300.000 300.000 300.000 2.700.000
FLETES 13.440.000 13.440.000 13.440.000 13.440.000 13.440.000 13.440.000 13.440.000 13.440.000 13.440.000 120.960.000
SANEAMIENTO INDUSTRIAL 100.000 100.000 100.000 100.000 100.000 100.000 100.000 100.000 100.000 900.000
SERVICIOS VARIOS(EMPAQUES Y PROMOCIONES) 200.000 200.000 200.000 200.000 200.000 200.000 200.000 200.000 200.000 1.800.000
MENSAJERIA 100.000 100.000 100.000 100.000 100.000 100.000 100.000 100.000 100.000 900.000
MANTENIMIENTO CUARTO FRIO 300.000 300.000 326.580 300.000 300.000 300.000 300.000 300.000 300.000 2.726.580
MANTENIMIENTO EQUIPO DE OFICINA 100.000 100.000 100.000 100.000 100.000 100.000 100.000 100.000 100.000 900.000
MANTENIMIENTO COMPUTADORES Y IPAC 200.000 0 210.580 200.000 321.084 200.000 200.000 250.641 200.000 1.782.305
SUSCRIPCIONES Y REVISTAS 100.000 100.000 100.000 100.000 100.000 100.000 100.000 100.000 100.000 900.000
GASTOS DE REPRESENTACION 100.000 100.000 100.000 100.000 100.000 100.000 100.000 100.000 100.000 900.000
ASEO Y CAFETERIA 200.000 180.624 210.417 200.000 230.641 200.000 200.000 200.000 420.180 2.041.862
FACTURAS DE VENTA 625.000 625.000 625.000 625.000 625.000 625.000 625.000 625.000 625.000 5.625.000
INSTALACIONES ELECTRICAS Y ARREGLOS VARIOS 200.000 200.000 200.000 200.000 200.000 200.000 200.000 200.000 200.000 1.800.000
COMBUSTIBLES Y LUBRICANTES 100.000 150.627 170.250 160.580 130.580 105.280 210.640 100.000 264.870 1.392.827
GASTO VARIOS DIVERSOS 200.000 200.000 200.000 200.000 200.000 200.000 200.000 200.000 200.000 1.800.000
TAXIS Y BUSES 300.000 300.000 300.000 300.000 300.000 300.000 300.000 300.000 300.000 2.700.000
TOTAL GASTOS 76.426.000 83.053.261 76.647.997 76.214.650 76.729.635 76.732.820 76.660.042 76.249.841 76.613.930 695.328.176
TOTAL EGRESOS 632.176.000 643.078.261 634.107.997 606.314.650 635.044.635 649.582.820 645.235.042 606.349.841 615.263.930 5.667.153.176
FLUJO OPERATIVO 17.824.000 129.445.739 145.037.742 156.423.092 172.078.457 190.195.637 207.660.595 219.010.754 231.446.824 1.469.122.840
OTROS INGRESOS
Recursos propios 0 0 0 0 0 0 0 0 0 0
Prestamos Bancarios Mediano Plazo 100.000.000 0 0 0 0 0 0 0 0 0
TOTAL OTROS INGRESOS Intereses Recibidos+otros ingresos 100.000.000 0 0 0 0 0 0 0 0 0
OTROS EGRESOS
Gastos financieros 300.000 300.000 300.000 300.000 300.000 300.000 300.000 300.000 300.000 2.700.000
Amortizacion cuota obligacion financiera 2.000.000 2.000.000 2.000.000 2.000.000 2.000.000 2.000.000 2.000.000 2.000.000 16.000.000
Perdida en venta y retiro de bienes 0 0 0 0 0 0 0 0 0 0
TOTAL OTROS EGRESOS 300.000 2.300.000 2.300.000 2.300.000 2.300.000 2.300.000 2.300.000 2.300.000 2.300.000 18.700.000
TOTAL EGRESOS 632.476.000 645.378.261 636.407.997 608.614.650 637.344.635 651.882.820 647.535.042 608.649.841 617.563.930 5.685.853.176
FLUJO DE FONDOS 117.524.000 127.145.739 142.737.742 154.123.092 169.778.457 187.895.637 205.360.595 216.710.754 229.146.824 1.550.422.840
Codigo Nombre Cuenta Nat dic-11
INGRESOS
4135 Comercio al por mayor y al por menor
5.815.000.000,00
-
-
Total Ventas Brutas 5.815.000.000
4175 Descuentos por cambios -
Total Ventas Netas 5.815.000.000,00
6135 Costo de Ventas
Apina s.a 4.971.825.000,00
Anchetas navideñas -
Otros leche -
Total costo de ventas 4.971.825.000,00
UTILIDAD BRUTA 843.175.000,00
GASTOS ADMON Y OPERACIÓN
Revisor Fiscal 7.200.000,00
5105+5205 Gastos de personal 1 269.100.000,00
DOTACION 4.500.000,00
BONIFICACIONES 13.500.000,00
SERVICIOS MEDICOS 1.800.000,00
PARAFISCALES 24.219.000,00
PRESTACIONES 118.404.000,00
IMPUESTOS 4X1000,INDUSTRIA Y COMERCIO 43.961.400,00
ARRENDAMIENTOS 31.500.000,00
CONTRIBUCIONES Y AFILIACIONES 1.800.000,00
SEGUROS 7.200.000,00
ASEO 3.600.000,00
ACUEDUCTO 2.700.000,00
ENERGIA 13.315.202,00
TELEFONO 2.700.000,00
CELULARES 2.700.000,00
FLETES 120.960.000,00
SANEAMIENTO INDUSTRIAL 900.000,00
SERVICIOS VARIOS(EMPAQUES Y PROMOCIONES) 1.800.000,00
MENSAJERIA 900.000,00
MANTENIMIENTO CUARTO FRIO 2.726.580,00
MANTENIMIENTO EQUIPO DE OFICINA 900.000,00
MANTENIMIENTO COMPUTADORES Y IPAC 1.782.305,00
SUSCRIPCIONES Y REVISTAS 900.000,00
GASTOS DE REPRESENTACION 900.000,00
ASEO Y CAFETERIA 2.041.862,00
FACTURAS DE VENTA 5.625.000,00
INSTALACIONES ELECTRICAS Y ARREGLOS VARIOS 1.800.000,00
COMBUSTIBLES Y LUBRICANTES 1.392.827,00
GASTO VARIOS DIVERSOS 1.800.000,00
TAXIS Y BUSES 2.700.000,00
TOTAL GASTOS 695.328.176,00
UTILIDAD OPERACIONAL 147.846.824,00
INGRESOS Y EGRESOS NO OPERACIONALES
4210 Financieros Interses 13 -
4255 Recuperaciones venta carton 14 -
4295 Indemnizaciones 15 -
4700 Recuperaciones 16 -
Total otros ingresos 0,00
5305 Financieros 17 2.700.000,00
5310 Pérdida en venta y retiro de Bienes 18 -
5315 Gastos extraordinarios compra activos fijos 19 -
5395 Gastos diversos 20 -
Total otros egresos 2.700.000,00
Utilidad Antes de impuestos (EBT) 145.146.824,00
Impuesto de Renta provision 49.326.932,55
UTILIDAD NETA (Utilidad a disposición socios) 95.819.891,45
% utilidad frente a ventas 1,65%
-
Utilidad despues de dividendos 95.819.891,45
% utilidad frente a ventas total 1,65%
ESTADO DE GANANCIAS Y PERDIDAS
FLUJO DE EFECTIVO AÑO 2012
FLUJO DE EFECTIVO ENERO FEBRERO MARZO ABRIL MAYO JUNIO JULIO AGOSTO SEPTIEMBRE OCTUBRE NOVIEMBRE DICIEMBRE TOTAL AÑO 2012 AÑO2013 año 2014 año2015
PROYECTADO
Disponible Inicial 229.146.824 248.594.544 268.898.184 288.748.272 303.760.472 323.761.744 341.247.864 361.482.784 382.404.904 402.639.824 424.249.144 441.735.264 4.016.669.824 4292000000 4592000000 4916000000
INGRESOS
VENTAS 715.000.000 720.500.000 717.200.000 682.000.000 718.300.000 700.000.000 720.000.000 725.000.000 720.000.000 730.000.000 700.000.000 710.000.000 8.558.000.000 9.413.800.000 10.355.180.000 11.390.698.000
RECAUDOS DE CARTERA Y OTROS 0 0 0 0 0 0 0 0 0
TOTAL INGRESOS 715.000.000 720.500.000 717.200.000 682.000.000 718.300.000 700.000.000 720.000.000 725.000.000 720.000.000 730.000.000 700.000.000 710.000.000 8.558.000.000 9.413.800.000 10.355.180.000 11.390.698.000
EGRESOS
COSTOS PROVEEDORES 611.325.000 616.027.500 613.206.000 583.110.000 614.146.500 598.500.000 615.600.000 619.875.000 615.600.000 624.150.000 598.500.000 607.050.000 7.317.090.000 8.048.799.000 8.853.678.900 9.739.046.790
TOTAL COSTO DE VENTAS 611.325.000 616.027.500 613.206.000 583.110.000 614.146.500 598.500.000 615.600.000 619.875.000 615.600.000 624.150.000 598.500.000 607.050.000 7.317.090.000 8.048.799.000 8.853.678.900 9.739.046.790
REVISOR FISCAL 850.000 850.000 850.000 850.000 850.000 850.000 850.000 850.000 850.000 850.000 850.000 850.000 10.200.000 11.220.000 12.566.400 13.823.040
SUELDOS 31.096.000 31.096.000 31.096.000 31.096.000 31.096.000 31.096.000 31.096.000 31.096.000 31.096.000 31.096.000 31.096.000 31.096.000 373.152.000 391.809.600 438.826.752 482.709.427
DOTACION 1.000.000 1.000.000 1.000.000 1.000.000 1.000.000 1.000.000 1.000.000 1.000.000 1.000.000 1.000.000 1.000.000 1.000.000 12.000.000 13.200.000 14.784.000 16.262.400
BONIFICACIONES 1.500.000 1.500.000 1.500.000 1.500.000 1.500.000 1.500.000 1.500.000 1.500.000 1.500.000 1.500.000 1.500.000 1.500.000 18.000.000 19.800.000 22.176.000 24.393.600
SERVICIOS MEDICOS 200.000 200.000 200.000 200.000 200.000 200.000 200.000 200.000 200.000 200.000 200.000 200.000 2.400.000 2.640.000 2.956.800 3.251.600
PARAFISCALES (CAJA DE COMPENSACIÒN,SENA,ICBF) 2.798.640 2.798.640 2.798.640 2.798.640 2.798.640 2.798.640 2.798.640 2.798.640 2.798.640 2.798.640 2.798.640 2.798.640 33.583.680 36.942.048 41.375.094 45.512.603
PRESTACIONES (PRIMAS, CESANTIAS,INTERESES,ETC) 13.682.240 13.682.240 13.682.240 13.682.240 13.682.240 13.682.240 13.682.240 13.682.240 13.682.240 13.682.240 13.682.240 13.682.240 164.186.880 180.605.568 202.278.236 222.506.060
IMPUESTOS 4X1000,INDUSTRIA Y COMERCIO 5.405.400 5.446.980 5.422.032 5.155.920 5.430.348 5.292.000 5.443.200 5.481.000 5.443.200 5.518.800 5.292.000 5.367.600 64.698.480 71.168.328 79.708.527 87.679.380
ARRENDAMIENTOS 3.800.000 3.800.000 3.800.000 3.800.000 3.800.000 3.800.000 3.800.000 3.800.000 3.800.000 3.800.000 3.800.000 3.800.000 45.600.000 50.160.000 56.179.200 61.797.120
CONTRIBUCIONES Y AFILIACIONES 200.000 200.000 200.000 200.000 200.000 200.000 200.000 200.000 200.000 200.000 200.000 200.000 2.400.000 2.640.000 2.956.800 3.252.480
SEGUROS 800.000 800.000 800.000 800.000 800.000 800.000 800.000 800.000 800.000 800.000 800.000 800.000 9.600.000 10.560.000 11.827.200 13.009.920
ASEO 400.000 400.000 400.000 400.000 400.000 400.000 400.000 400.000 400.000 400.000 400.000 400.000 4.800.000 5.280.000 5.913.600 6.504.960
ACUEDUCTO 315.000 315.000 315.000 315.000 315.000 315.000 315.000 315.000 315.000 315.000 315.000 315.000 3.780.000 4.158.000 4.656.960 5.122.656
ENERGIA 735.000 735.000 735.000 735.000 735.000 735.000 735.000 735.000 735.000 735.000 735.000 735.000 8.820.000 9.702.000 10.866.240 11.952.864
TELEFONO 500.000 500.000 500.000 500.000 500.000 500.000 500.000 500.000 500.000 500.000 500.000 500.000 6.000.000 6.600.000 7.392.000 8.131.200
CELULARES 300.000 300.000 300.000 300.000 300.000 300.000 300.000 300.000 300.000 300.000 300.000 300.000 3.600.000 3.960.000 4.435.200 4.878.720
FLETES 15.120.000 15.120.000 15.120.000 15.120.000 15.120.000 15.120.000 15.120.000 15.120.000 15.120.000 15.120.000 15.120.000 15.120.000 181.440.000 199.584.000 223.534.080 245.887.488
SANEAMIENTO INDUSTRIAL 200.000 100.000 100.000 100.000 100.000 100.000 100.000 100.000 100.000 100.000 100.000 100.000 1.300.000 1.430.000 1.601.600 1.761.760
SERVICIOS VARIOS(EMPAQUES Y PROMOCIONES) 200.000 200.000 200.000 200.000 200.000 200.000 200.000 200.000 200.000 200.000 200.000 200.000 2.400.000 2.640.000 2.956.800 3.252.480
MENSAJERIA 100.000 100.000 100.000 100.000 100.000 100.000 100.000 100.000 100.000 100.000 100.000 100.000 1.200.000 1.320.000 1.478.400 1.626.240
MANTENIMIENTO CUARTO FRIO 300.000 300.000 300.000 300.000 300.000 300.000 300.000 300.000 300.000 300.000 300.000 300.000 3.600.000 3.960.000 4.435.200 4.878.720
MANTENIMIENTO EQUIPO DE OFICINA 200.000 200.000 200.000 200.000 200.000 200.000 200.000 200.000 200.000 200.000 200.000 200.000 2.400.000 2.640.000 2.956.800 3.252.480
MANTENIMIENTO COMPUTADORES Y IPAC 100.000 100.000 100.000 100.000 100.000 100.000 100.000 100.000 100.000 100.000 100.000 100.000 1.200.000 1.320.000 1.478.400 1.626.240
SUSCRIPCIONES Y REVISTAS 100.000 100.000 100.000 100.000 100.000 100.000 100.000 100.000 100.000 100.000 100.000 100.000 1.200.000 1.320.000 1.478.400 1.626.240
GASTOS DE REPRESENTACION 200.000 200.000 200.000 200.000 200.000 200.000 200.000 200.000 200.000 200.000 200.000 200.000 2.400.000 2.640.000 2.956.800 3.252.480
ASEO Y CAFETERIA 625.000 625.000 625.000 625.000 625.000 625.000 625.000 625.000 625.000 625.000 625.000 625.000 7.500.000 8.250.000 9.240.000 10.164.000
FACTURAS DE VENTA 300.000 300.000 300.000 300.000 300.000 300.000 300.000 300.000 300.000 300.000 300.000 300.000 3.600.000 3.960.000 4.435.200 4.878.720
INSTALACIONES ELECTRICAS Y ARREGLOS VARIOS 100.000 100.000 100.000 100.000 100.000 100.000 100.000 100.000 100.000 100.000 100.000 100.000 1.200.000 1.320.000 1.478.400 1.626.240
COMBUSTIBLES Y LUBRICANTES 200.000 200.000 200.000 200.000 200.000 200.000 200.000 200.000 200.000 200.000 200.000 200.000 2.400.000 2.640.000 2.956.800 3.252.480
GASTO VARIOS DIVERSOS 300.000 300.000 300.000 300.000 300.000 300.000 300.000 300.000 300.000 300.000 300.000 300.000 3.600.000 3.960.000 4.435.200 4.878.720
TAXIS Y BUSES 300.000 300.000 300.000 300.000 300.000 300.000 300.000 300.000 300.000 300.000 300.000 300.000 3.600.000 3.960.000 4.435.200 4.878.720
TOTAL GASTOS 81.927.280 81.868.860 81.843.912 81.577.800 81.852.228 81.713.880 81.865.080 81.902.880 81.865.080 81.940.680 81.713.880 81.789.480 981.861.040 1.061.389.544 1.188.756.289 1.307.631.038
TOTAL EGRESOS 693.252.280 697.896.360 695.049.912 664.687.800 695.998.728 680.213.880 697.465.080 701.777.880 697.465.080 706.090.680 680.213.880 688.839.480 8.298.951.040 9.110.188.544 10.042.435.189 11.046.677.828
FLUJO OPERATIVO 250.894.544 271.198.184 291.048.272 306.060.472 326.061.744 343.547.864 363.782.784 384.704.904 404.939.824 426.549.144 444.035.264 462.895.784 4.275.718.784 4.595.611.456 4.904.744.811 5.260.020.172
OTROS INGRESOS
Recursos propios 0 0 0 0 0 0 0 0 0 0 0 0 0 0 0 0
Prestamos Bancarios Mediano Plazo 0 0 0 0 0 0 0 0 0 0 0 0 0 0 0
TOTAL OTROS INGRESOS Intereses Recibidos+otros ingresos 0 0 0 0 0 0 0 0 0 0 0 0 0 0 0 0
OTROS EGRESOS
Gastos financieros 300.000 300.000 300.000 300.000 300.000 300.000 300.000 300.000 300.000 300.000 300.000 300.000 3.600.000 6.900.000 9.000.000 9.000.000
Amortizacion cuota obligacion financiera 2.000.000 2.000.000 2.000.000 2.000.000 2.000.000 2.000.000 2.000.000 2.000.000 2.000.000 2.000.000 2.000.000 2.000.000 24.000.000 24.000.000 24.000.000 24.000.000
Perdida en venta y retiro de bienes 0 0 0 0 0 0 0 0 0 0 0 0 0 0 0 0
TOTAL OTROS EGRESOS 2.300.000 2.300.000 2.300.000 2.300.000 2.300.000 2.300.000 2.300.000 2.300.000 2.300.000 2.300.000 2.300.000 2.300.000 27.600.000 30.900.000 33.000.000 33.000.000
TOTAL EGRESOS 695.552.280 700.196.360 697.349.912 666.987.800 698.298.728 682.513.880 699.765.080 704.077.880 699.765.080 708.390.680 682.513.880 691.139.480 8.326.551.040 9.141.088.544 10.075.435.189 11.079.677.828
FLUJO DE FONDOS 248.594.544 268.898.184 288.748.272 303.760.472 323.761.744 341.247.864 361.482.784 382.404.904 402.639.824 424.249.144 441.735.264 460.595.784 4.248.118.784 4.564.711.456 4.871.744.811 5.227.020.172
Nombre Cuenta dic-12 dic-13 dic-14 dic-15
INGRESOS
Comercio al por mayor y al por menor
8.558.000.000 9.413.800.000 10.355.180.000 11.390.698.000
-
-
Total Ventas Brutas 8.558.000.000 9.413.800.000 10.355.180.000 11.390.698.000
Descuentos por cambios -
Total Ventas Netas 8.558.000.000,00 9.413.800.000,00 10.355.180.000,00 11.390.698.000,00
Costo de Ventas
Apina s.a 7317090000 8.048.799.000 8.853.678.900 9.739.046.790
Anchetas navideñas -
Otros leche -
Total costo de ventas 7.317.090.000,00 8.048.799.000,00 8.853.678.900,00 9.739.046.790,00
UTILIDAD BRUTA 1.240.910.000,00 1.365.001.000,00 1.501.501.100,00 1.651.651.210,00
GASTOS ADMON Y OPERACIÓN
Revisor Fiscal 10.200.000 11.220.000 12.566.400 13.823.040
Gastos de personal 373.152.000 391.809.600 438.826.752 482.709.427
DOTACION 12.000.000 13.200.000 14.784.000 16.262.400
BONIFICACIONES 18.000.000 19.800.000 22.176.000 24.393.600
SERVICIOS MEDICOS 2.400.000 2.640.000 2.956.800 3.251.600
PARAFISCALES 33.583.680 36.942.048 41.375.094 45.512.603
PRESTACIONES 164.186.880 180.605.568 202.278.236 222.506.060
IMPUESTOS 4X1000,INDUSTRIA Y COMERCIO 64.698.480 71.168.328 79.708.527 87.679.380
ARRENDAMIENTOS 45.600.000 50.160.000 56.179.200 61.797.120
CONTRIBUCIONES Y AFILIACIONES 2.400.000 2.640.000 2.956.800 3.252.480
SEGUROS 9.600.000 10.560.000 11.827.200 13.009.920
ASEO 4.800.000 5.280.000 5.913.600 6.504.960
ACUEDUCTO 3.780.000 4.158.000 4.656.960 5.122.656
ENERGIA 8.820.000 9.702.000 10.866.240 11.952.864
TELEFONO 6.000.000 6.600.000 7.392.000 8.131.200
CELULARES 3.600.000 3.960.000 4.435.200 4.878.720
FLETES 181.440.000 199.584.000 223.534.080 245.887.488
SANEAMIENTO INDUSTRIAL 1.300.000 1.430.000 1.601.600 1.761.760
SERVICIOS VARIOS(EMPAQUES Y PROMOCIONES) 2.400.000 2.640.000 2.956.800 3.252.480
MENSAJERIA 1.200.000 1.320.000 1.478.400 1.626.240
MANTENIMIENTO CUARTO FRIO 3.600.000 3.960.000 4.435.200 4.878.720
MANTENIMIENTO EQUIPO DE OFICINA 2.400.000 2.640.000 2.956.800 3.252.480
MANTENIMIENTO COMPUTADORES Y IPAC 1.200.000 1.320.000 1.478.400 1.626.240
SUSCRIPCIONES Y REVISTAS 1.200.000 1.320.000 1.478.400 1.626.240
GASTOS DE REPRESENTACION 2.400.000 2.640.000 2.956.800 3.252.480
ASEO Y CAFETERIA 7.500.000 8.250.000 9.240.000 10.164.000
FACTURAS DE VENTA 3.600.000 3.960.000 4.435.200 4.878.720
INSTALACIONES ELECTRICAS Y ARREGLOS VARIOS 1.200.000 1.320.000 1.478.400 1.626.240
COMBUSTIBLES Y LUBRICANTES 2.400.000 2.640.000 2.956.800 3.252.480
GASTO VARIOS DIVERSOS 3.600.000 3.960.000 4.435.200 4.878.720
TAXIS Y BUSES 3.600.000 3.960.000 4.435.200 4.878.720
TOTAL GASTOS 981.861.040,00 1.061.389.544,00 1.188.756.289,28 1.307.631.037,90
UTILIDAD OPERACIONAL 259.048.960,00 303.611.456,00 312.744.810,72 344.020.172,10
INGRESOS Y EGRESOS NO OPERACIONALES
Financieros Interses - 0 0 0
Recuperaciones venta carton - 0 0 0
Indemnizaciones - 0 0 0
Recuperaciones - 0 0 0
Total otros ingresos 0,00 0,00 0,00 0,00
Financieros 3.600.000 6.900.000 9.000.000 9.000.000
Pérdida en venta y retiro de Bienes - 0 0 0
Gastos extraordinarios compra activos fijos - 0 0 0
Gastos diversos - 0 0 0
Total otros egresos 3.600.000,00 6.900.000,00 9.000.000,00 9.000.000,00
Utilidad Antes de impuestos (EBT) 255.448.960,00 296.711.456,00 303.744.810,72 335.020.172,10
Impuesto de Renta provision 89.407.136,00 103.849.009,60 106.310.683,75 117.257.060,24
UTILIDAD NETA (Utilidad a disposición socios) 166.041.824,00 192.862.446,40 197.434.126,97 217.763.111,87
% utilidad frente a ventas 1,94% 2,05% 1,91% 1,91%
-
Utilidad despues de dividendos 166.041.824,00 192.862.446,40 197.434.126,97 217.763.111,87
% utilidad frente a ventas total 1,94% 2,05% 1,91% 1,91%
Estado de perdidas y ganancias
PROGRAMACION PAGOS
No. Cuota CAPITAL INTERESES VALOR A VALOR
CAPITAL CUOTA
1 100.000.000,00 663.800,00 1.336.200,00 2.000.000,00
2 98.663.800,00 652.600,00 1.347.400,00 2.000.000,00
3 97.316.400,00 641.400,00 1.358.600,00 2.000.000,00
4 95.957.800,00 630.200,00 1.369.800,00 2.000.000,00
5 94.588.000,00 619.000,00 1.381.000,00 2.000.000,00
6 93.207.000,00 607.800,00 1.392.200,00 2.000.000,00
7 91.814.800,00 596.600,00 1.403.400,00 2.000.000,00
8 90.411.400,00 585.400,00 1.414.600,00 2.000.000,00
9 88.996.800,00 574.200,00 1.425.800,00 2.000.000,00
10 87.571.000,00 563.000,00 1.437.000,00 2.000.000,00
11 86.134.000,00 551.800,00 1.448.200,00 2.000.000,00
12 84.685.800,00 540.600,00 1.459.400,00 2.000.000,00
13 83.226.400,00 529.400,00 1.470.600,00 2.000.000,00
14 81.755.800,00 518.200,00 1.481.800,00 2.000.000,00
15 80.274.000,00 507.000,00 1.493.000,00 2.000.000,00
16 78.781.000,00 495.800,00 1.504.200,00 2.000.000,00
17 77.276.800,00 484.600,00 1.515.400,00 2.000.000,00
18 75.761.400,00 473.400,00 1.526.600,00 2.000.000,00
19 74.234.800,00 462.200,00 1.537.800,00 2.000.000,00
20 72.697.000,00 451.000,00 1.549.000,00 2.000.000,00
21 71.148.000,00 439.800,00 1.560.200,00 2.000.000,00
22 69.587.800,00 428.600,00 1.571.400,00 2.000.000,00
23 68.016.400,00 417.400,00 1.582.600,00 2.000.000,00
24 66.433.800,00 406.200,00 1.593.800,00 2.000.000,00
25 64.840.000,00 395.000,00 1.605.000,00 2.000.000,00
26 63.235.000,00 383.800,00 1.616.200,00 2.000.000,00
27 61.618.800,00 372.600,00 1.627.400,00 2.000.000,00
28 59.991.400,00 361.400,00 1.638.600,00 2.000.000,00
29 58.352.800,00 350.200,00 1.649.800,00 2.000.000,00
30 56.703.000,00 339.000,00 1.661.000,00 2.000.000,00
31 55.042.000,00 327.800,00 1.672.200,00 2.000.000,00
32 53.369.800,00 316.600,00 1.683.400,00 2.000.000,00
33 51.686.400,00 305.400,00 1.694.600,00 2.000.000,00
34 49.991.800,00 294.200,00 1.705.800,00 2.000.000,00
35 48.286.000,00 283.000,00 1.717.000,00 2.000.000,00
36 46.569.000,00 271.800,00 1.728.200,00 2.000.000,00
37 44.840.800,00 260.600,00 1.739.400,00 2.000.000,00
38 43.101.400,00 249.400,00 1.750.600,00 2.000.000,00
39 41.350.800,00 238.200,00 1.761.800,00 2.000.000,00
40 39.589.000,00 227.000,00 1.773.000,00 2.000.000,00
41 37.816.000,00 215.800,00 1.784.200,00 2.000.000,00
42 36.031.800,00 204.600,00 1.795.400,00 2.000.000,00
43 34.236.400,00 193.400,00 1.806.600,00 2.000.000,00
44 32.429.800,00 182.200,00 1.817.800,00 2.000.000,00
45 30.612.000,00 171.000,00 1.829.000,00 2.000.000,00
46 28.783.000,00 159.800,00 1.840.200,00 2.000.000,00
47 26.942.800,00 148.600,00 1.851.400,00 2.000.000,00
48 25.091.400,00 137.400,00 1.862.600,00 2.000.000,00
49 23.228.800,00 126.200,00 1.873.800,00 2.000.000,00
50 21.355.000,00 115.000,00 1.885.000,00 2.000.000,00
51 19.470.000,00 103.800,00 1.896.200,00 2.000.000,00
52 17.573.800,00 92.600,00 1.907.400,00 2.000.000,00
53 15.666.400,00 81.400,00 1.918.600,00 2.000.000,00
54 13.747.800,00 70.200,00 1.929.800,00 2.000.000,00
55 11.818.000,00 59.000,00 1.941.000,00 2.000.000,00
56 9.877.000,00 47.800,00 1.952.200,00 2.000.000,00
57 7.924.800,00 36.600,00 1.963.400,00 2.000.000,00
58 5.961.400,00 25.400,00 1.974.600,00 2.000.000,00
59 3.986.800,00 14.200,00 1.985.800,00 2.000.000,00
60 2.001.000,00 3.000,00 1.997.000,00 2.000.000,00
20.004.000,00 99.996.000,00 120.000.000,00
Se toman los flujo de caja de los 5 primeros periodos donde el prestamo si lo fueramos a pagar en ese período, quedaria cancelado
1 $ 17.824.000
2 $ 29.445.739
3 $ 47.037.742
4 $ 58.423.092
5 $ 74.078.457
TASA INTERNA DE RETORNO
5% 7% 10% 10,30% 10,35% 10,5% 11%
16975238,1 16657943,93 16203636,36 16159564,8 16152242,9 16130316,7 16057657,7
26708153,3 25719048,83 24335321,49 24203124,4 24181196,3 24115590,6 23898822,3
40632970,1 38396808,93 35340151,77 35052575,1 35004949,3 34862588,7 34393591,5
48064822,4 44570697,16 39903757,94 39471396,2 39399906,2 39186405,3 38485100,3
58042409,4 52816916,04 45996893,53 45374762,6 45272058,3 44965615 43961958,7
TOTAL 190423593 178161414,9 161779761,1 160261423 160010353 159260516 156797131
VPN= VALOR PRESENTE NETO
FE= FLUJO DE EFECTIVO DE CADA PERIODO
K= TASA DE INTERES
(FE)1 (FE)2 (FE)3 (FE)4 (FE)5
VPN= _________ + ______ + ______ + ______ + ______
(1+K)1 (1+K)2 (1+K)3 (1+K)4 (1+K)5
Podemos observar que al trabajar con una tasa del 10,35% logramos que el valor presente neto sea igual a cero, además que la tasa del prestamo lograda
del 0,34% mensual o sea el 4,08% anual, está por debajo de la tasa interna de retorno, lo que hace viable el proyecto, ya que estamos considerando un prestamo de $100000000
$60000000 de inventario, de donde
$160,000,000=vpn=160,010353=TIR con el 10,35%
5.2. Balance general Distribuciones A.T.C.
ACTIVO
CORRIENTE
PASIVO CORRIENTE
DISPONIBLE 10.000.000 OBLIGACIONES
FINANCIERAS
100.000.000
INVERSIONES 90.000.000 PROVEEDORES 50.000.000
INVENTARIOS 50.000.000
TOTAL 150.000.000 TOTAL 150.000.000
INFORMACIÓN ADJUNTA EN CARPETA DE “COMPLEMENTOS 1”
5.3. Flujo de caja año 2011.
5.4. Estado de pérdidas y ganancias año 2011.
5.5. Flujo de caja proyectado por cinco años hasta 2015.
5.6. Estado de pérdidas y ganancias proyectado por cinco años hasta 2015.
5.7. Tabla de amortización.
5.8. Tasa interna de retorno - Valor presente neto.
6. ESTUDIO ADMINISTRATIVO.
6.1. Historia de la distribución en Alpina.
Alrededor del año 1989 la empresa Alpina S.A. realizaba la distribución en forma directa. Había
clientes pequeños que no se atendían de forma oportuna e inmediata, por lo cual la compañía
tomó la decisión de contratar inicialmente tres personas para que atendieran dichos clientes,
sin embargo en las zonas marginales de Bogotá, Alpina no llegaba, descuidando un importante
segmento de la industria debido a que por un lado no cumplía con unas reglamentaciones
impuestas que determinaban una buena rentabilidad en sitios del sur de la capital, además de
que los niveles de inseguridad eran superiores a los de la actualidad.
Hacia 1990 y principios de 1991, Alpina decidió entregar zonas cerradas a varios ex
trabajadores de la empresa, para que éstos por su propia cuenta y riesgo asumieran como
distribuidores independientes la atención y comercialización de ciertas referencias en productos
en zonas marginales de Bogotá y de las principales capitales de Colombia.
Los resultados fueron rápidamente creciendo y haciendose más interesantes para Alpina, lo
que implico que fuera creciendo la contratación de distribuidoras a lo largo y ancho de todo el
territorio nacional. Así mismo, también crecieron las exigencas normativas de conservación y
calidad del producto como fueron la implementación obligatoria de los cuartos frios y los
camiones que se encargarían de la distribución con unas temperaturas adecuadas para
conservar la cadena de frío del productor hacia el cliente según la ley,temperaturas que deben
ser maximo de 4 grados centigrados.
A la fecha, Alpina tiene aproximadamente 45 distribuidores en todo el país, los cuales
representan una venta del 46% de la totalidad de las ventas de Alpina.
6.2. Misión A.T.C.
Ser una organización sólida y reconocida por sus clientes en la comercialización de productos
lácteos y alimenticios procesados, que genere un nivel de competitividad superior a través de la
calidad, atención y oportunidad en la prestación del servicio, que se refleje en la participación y
aceptación por parte de los clientes y consumidores.
6.3. Visión A.T.C.
Lograr una infraestructura y capacidad física, humana, tecnológica y económica que permita a
la organización funcionar fluidamente, donde todos los colaboradores tengan un nivel de
autosuficiencia que empuje al crecimiento y rentabilidad de la empresa a través del desarrollo
personal, creando para esto un política gradual de empoderamiento y aprovechamiento de los
recursos disponibles.
6.4. Objetivo general A.T.C.
Efectuar la distribución en los territorios asignados por el proveedor de los productos y
referencias fabricadas por la misma, logrando un total cubrimiento con un buen merchandising,
crecimiento y desarrollo, tanto de los sectores como del número de clientes, garantizando una
rentabilidad satisfactoria para la empresa,de por lo menos el 2,5 % mensual.
6.5. Objetivos específicos A.T.C.
- Mantener una estructura administrativa y operativa , que garantice el funcionamiento
adecuado de la distribuidora en cuanto a equipos , elementos de trabajo y personal.
- Garantizar la cadena de frío desde el momento en que llega el producto a la empresa,
hasta el momento en que se entrega al cliente,mantenièndola entre 2 y 4 grados
centigrados.
- Generar un acercamiento al cliente a través de un excelente servicio de venta,
distribución y entrega del producto, logrando la satisfacción del cliente y un ambiente de
confianza y fidelidad hacia la empresa.
- Tener políticas comerciales confiables y claras en cuanto a manejo de cartera, compras,
ventas y estrategias de mercado. El 98% de las ventas se realizan de contado.
6.6. Marco general. Constitución y parámetros básicos (Revisoría fiscal y
secretaría de salud)
Partiendo de la idea que se va a operar bajo las reglamentaciones y con operaciones similiares
a Distribuciones Súper Alianza, vale destacar y mencionar que el proceso a seguir con
Distribuciones A.T.C será inicialmente de formación. Ya que la compañía tendrá la ventaja de
contar con las regulaciones y facilidades con las que opera su único proveedor en cadena
Alpina S.A. – Distribuciones Súper Alianza – Distribuciones A.T.C. la nueva distribuidora se
encargará únicamente de su constitución reglamentaria ante cámara de comercio dentro de las
legalidades que opera una empresa, ya sea de la producción y/o distribución de productos
alimenticios. Por tanto se ha de tramitar los siguientes documentos :
 Secretaría dstrital de salud,quien otrogará la licencia de transporte de alimentos y el
permiso para la manipulación de alimentos.
 Dirección nacional de impuestos DIAN, Creación de RUT. Solicitud para acogerse a
beneficios parafiscales. Numeración de factura
 SENA/CAJAS DE COMPENSACIÓN, Pago de aportes parafiscales y solicitudes para
acogerse a beneficios parafiscales.
 Registro del nombre en la cámara de comercio
TÉRMINOS DE CONSTITUCIÓN O DISOLUCIÓN.
Distribuciones A.T.C. al ser una sociedad de responsabilidad limitada tendrá las siguientes
características y cualidades:
- Constituida entre familiares. Será una prolongación de la distribuidora Súper Alianza de origen
familiar la cual labora hace más de 16 años con exclusividad de zona, clientes y productos
marca Alpina.
Es necesario tener en cuenta que podrían haber causas de disolución tales como las que se
encuentran descritas en los artículos 370 y 218 del código de Comercio:
- Cuando ocurran pérdidas que reduzcan el capital por debajo del 50%.
- Cuando el número de socios exceda de 25. (en éste caso sólo dos)
- Por vencimiento del término previsto para su duración en el contrato, si no fuere prorrogado
válidamente antes de su expiración.
- Por la imposibilidad de desarrollar la empresa social, por la terminación de la misma o por la
extinción de la cosa o cosas cuya explotación constituye su objeto.
- Por reducción del número de asociados a menos del requerido en la ley para su formación o
funcionamiento, o por aumento que exceda del límite máximo fijado en la misma ley.
- Por la declaración de Liquidación Obligatoria (Ley 222 de 1995).
- Por las causales que expresa y claramente se estipulen en el contrato.
- Por decisión de los asociados, adoptada conforme a las leyes y al contrato social.
- Por decisión de autoridad competente en los casos expresamente previstos en las leyes.
Si los socios quieren disolver la sociedad voluntariamente, los trámites a seguir son:
En primer lugar, el gerente o representante legal debe convocar a su segundo socio para
adoptar la decisión según el código de Comercio y el Contrato Social que se haya adoptado
(Art. 360 y num. 6º del Art. 218 del C. Co.). La anterior decisión, debe registrarse en la Cámara
de Comercio según el Art. 158.
Cumplido lo anterior, la sociedad iniciará con la liquidación del Patrimonio Social, según los
trámites establecidos en el artículo 220 del Código de Comercio, estableciendo primero la
persona designada como liquidador debe dentro del mes siguiente a la fecha en que la
sociedad quede disuelta respecto de los socios y de terceros.
Elaborar un inventario que debe incluir además de una relación detallada de todos los activos
sociales y todas las obligaciones de la sociedad, especificando la Prelación de Créditos y el
orden establecido en la ley para su pago (Art. 242 Código de Comercio).
Lo anterior debe incluir deudas condicionales, litigiosas, las fianzas, los avales, etc.
Nota: Este inventario deber ser autorizado por un Contador Público, si el liquidador o alguno de
ellos no tienen tal calidad.
La Liquidación Voluntaria es un procedimiento de Orden Público y como tal todo el
procedimiento establecido en el Código de Comercio y normas civiles complementarias es de
obligatorio cumplimiento.
Funciones propias y principales del Liquidador.
Dos muy importantes:
La primera: gestionar por los medios legales las acreencias que tenga la Sociedad Limitada.
La segunda, gestionar por los medios legales los valores del capital suscrito y que por algún
motivo no se haya pagado en su integridad por parte de unos de los socios.
Los socios responden hasta el monto de sus aportes. No obstante, en los estatutos podrá
estipularse para todos o algunos de los socios una mayor responsabilidad (Art. 353 C.Co.), sin
que esta diferencia en responsabilidad signifique la aceptación de una responsabilidad
indefinida o ilimitada.
Las características de ésta Sociedad de Responsabilidad Limitada serán:
El capital se divide en cuotas o partes de igual valor.
El capital debe pagarse totalmente al momento de constituirse.
La cesión de cuotas implica una reforma estatutaria.
En caso de muerte de uno de un socio, continuará con sus herederos, salvo estipulación en
contrario.
Cualquier Razón Social está acompañada de “Ltda.”.
Revisoría fiscal.
El ministerio de Hacienda a través de la DIAN (Dirección de impuestos nacionales) obliga a las
empresas a tener un revisor fiscal, quien es un auditor externo a la compañía, que debe
certificar que todas las operaciones contables y tributarias estén debidamente registradas y
mantengan sus correspondientes soportes y estén enmarcados dentro de la ley.
La Secretaría de Salud.
Mediante visitas programadas un funcionario analizará:
- Los niveles de temperatura donde se refrigera el producto.
- El aseo al interior de la compañía y los procesos de fumigación.
- Expedir los permisos necesarios que certifican la calidad en que se conservan los
alimentos según Invima conceptos microbiologicos código1804 de 1991 bajo resolución
#0110 de 2007 la cual: Necesaria para la expedición de requerimientos para impulso de
trámites administrativos ambientales.
6.7. Fuerzas de Porter.
Actuales competidores.
Parmalat, Alquería, Santo
Domingo, Colanta, Proleche,
Pomar, Danone.
Clientes
Tiendas, minimercados, colegios
y establecimientos públicos de
comida en la zona.
Nuevos ingresos comerciales.
Todas las marcas de lácteos
existentes ya se encuentran en la
zona de distribución.
Amenazas de productos sustitutos.
Ingreso de nuevas referencias de
cualquiera de los productos
ofrecidos que pueden no ser bien
recibidos por los clientes.
Proveedor
Alpina S.A
Súper Alianza
6.8. Estructura orgánica básica.
La estructura de A.T.C de acuerdo a las necesidades del negocio será de la siguiente manera.
GERENTE
JEFE OPERATIVO JEFE DE VEHÍCULOS
AUXILIAR DE
TALENTO
HUMANO
AUXILIAR DE
SISTEMAS.
AUXILIAR
CONTABLE
Aprendiz
del SENA
JEFE ADMINISTRATIVO
Mensajero Aseadora 5 separadores
7
conductores
Auxiliar de
bodega
7 auxiliares 3
mercaderistas
7 asesores
de ventas
7. Anexos
7.1. Mapas de las zonas de distribución.
La zona de cobertura de la empresa parte de los barrios San benito y Tunal, sobre la vía de
salida a Villavicencio, hasta el barrio Quintanares por la autopista sur en los límites con
Soacha.
LOGO DE LA
DISTRIBUIDORA
MANUAL DE CARGOS Y REQUERIMIENTOS
1
5.4 Manual de funciones, cargos y requerimientos.
DENOMINACION: Jefe de Ventas
GRUPO OCUPACIONAL
JEFE INMEDIATO: Director General de Ventas /Gerente General
SUBALTERNOS: Asesores comerciales
OBJETIVO GENERAL
Asegura la implementación en campo por parte de su equipo de asesores, de los planes y
tácticas establecidos por Alpina y la Gerencia de la distribuidora
FUNCIONES
Coordinar y liderar la ejecución de actividades promociónales, lanzamientos
Asignación y cumplimiento del presupuesto de ventas, crecimientos y cambios de cada una de
las zonas asignadas.
Realizar seguimiento a ventas, promociones, concursos y actividades diseñadas por Alpina y
por la gerencia de la distribuidora.
Realizar Couching a cada uno de los asesores comerciales asignados en campo.
Investigar a la competencia y a nuevos segmentos de mercado
Realizar visita a campo y establecer contacto con clientes actuales y potenciales.
Realizar seguimiento a ventas, devoluciones, cambios, mix de productos, numéricas y
ponderadas, colegios, minimercados, clientes paretto, auditorias de servicio, SAVE.
Hacer seguimiento al recaudo de cartera.
Atender sugerencias y reclamos de los clientes.
Consolidar, analizar y entregar la información comercial oportunamente para la toma de
decisiones.
Proponer reestructuración de zonas cuando el territorio y las ventas lo ameritan, junto con
barridos de zonas.
Asesorar a los clientes y asesores comerciales en el manejo integral del producto y del
negocio.
Diseñar programas de capacitación y clínicas de venta para Asesores comerciales
Recomendar al distribuidor nuevos esquemas de venta.
RESPONSABILIDADES
Velar por disminuir los niveles de agotados, devoluciones de pedidos, cambios en el territorio
asignado.
Implementar barridos de zonas en búsqueda de oportunidades de mejoramiento de servicio y
nuevos clientes.
LOGO DE LA
DISTRIBUIDORA
MANUAL DE CARGOS Y REQUERIMIENTOS
2
Implementación de estrategias que conlleven al crecimiento en ventas y cubrimiento con los
diferentes productos nuevos y potenciales.
El buen manejo y colocación del material P.O.P
Visita a clientes del territorio asignado, estableciendo un diagnostico general de servicio.
Retroalimentar y evaluar el desempeño del Asesor comercial de acuerdo a la zona asignada.
Detectar oportunidades de mejora e investigación de las actividades de la competencia.
Diseño de actividades que ayuden a mejorar la motivación de los equipos a cargo.
Garantizar el uso adecuado de el y de su equipo de las herramientas asignadas para la labor
de ventas
Garantizar el lanzamiento de las diferentes actividades a las áreas diferentes a ventas.
Velar por que todo su equipo tenga las herramientas necesarias para efectividad de su labor.
INDICADORES
1- Cumplimiento del presupuesto (Kilos, Unidades y Pesos) del territorio asignado.
2- Cumplimiento del objetivo de cambios
3- Crecimiento en Kilos, Unidades y Pesos
4- Crecimiento en numéricas y ponderadas
5- Auditorias de servicio
6- Implementación efectiva de programas y planes establecidos.
7- Efectividad de visita vs pedidos
8- Días cartera en mora.
9- Venta de clientes vs facturas del mes (promedio de factura).
REQUISITOS
ACADEMICOS Técnico, Tecnólogo o Universitario en el área
Administrativa,
Conocimientos en régimen laboral.
Conocimientos en Computación.
COMPETENCIAS Comunicación.
Liderazgo.
Trabajo en equipo.
Toma de decisiones.
Orientación al logro.
Enfoque en el cliente.
Negociación.
EXPERIENCIA INTERNAS
Experiencia de 2 Dos años como asesor comercial o jefe
administrativo.
EXTERNAS:
Experiencia en cargos similares de 2 años.
LOGO DE LA
DISTRIBUIDORA
MANUAL DE CARGOS Y REQUERIMIENTOS
3
PERSONALES Responsabilidad
Honestidad
Orden
Respeto
Entereza
Iniciativa
Creatividad
Sociabilidad
Liderazgo
Celeridad
Eficacia
Tolerancia a la
tensión
Actitud de Compromiso
Actitud de Racionalización del gasto
Agilidad mental
Capacidad de diagnostico
Capacidad de previsión
Capacidad para tomar decisiones
Condiciones de Investigador
Facilidad de expresión oral y escrita
Habilidad matemática
Rapidez de asociación
Rapidez para la comprensión de
Información
ENTRENAMIENTO E INDUCCIÒN
DURACIÒN: 2 SEMANAS.
DENOMINACION: Asesor Comercial
GRUPO OCUPACIONAL
JEFE INMEDIATO: Jefe de ventas /Gerente General
SUBALTERNOS: No tiene
OBJETIVO GENERAL
Comercializar los productos de la Compañía, garantizando al 100% la visita de todos los clientes
asignados, cumpliendo los presupuestos de ventas, cubrimiento y manejo de todas las
actividades que lleven al crecimiento del territorio asignado. Analizando las oportunidades del
mercado.
FUNCIONES
Presentar los productos con la debida asesoría en conocimiento de producto, beneficios,
atributos, referencias y manejo de los mismos.
Apertura de clientes nuevos en la zona
Realizar inventario de productos antes de realizar el pedido.
Velar por el mantenimiento de clientes asignados
LOGO DE LA
DISTRIBUIDORA
MANUAL DE CARGOS Y REQUERIMIENTOS
4
Establecer acuerdos de prestación de servicios entre cada una de las personas de la cadena
de atención.
Solucionar inquietudes, quejas y reclamos de los clientes
Realizar auditorias de la competencia en el momento que sea necesario.
Realizar seguimiento a ventas, devoluciones, cambios, mix de productos, numéricas y
ponderadas, colegios, minimercados, parettos de su zona.
Implementar cada una de las actividades desarrolladas para su zona.
Recaudar la cartera necesaria en su zona y consignarla en la empresa oportunamente.
Velar por la entrega de los pedidos especiales
Asesorar a los clientes en el manejo integral del producto y del negocio.
Atención a clientes convencionales y no convencionales.
Realizar el merchandising en sus clientes acorde a los lineamientos de Alpina.
Participar de los programas de capacitación y clínicas de ventas desarrolladas para el
mejoramiento de las habilidades comerciales.
Consolidar, analizar y entregar la información comercial oportunamente para la toma de
decisiones.
Participar de los eventos programados por la distribuidora y Alpina
( lanzamientos, promociones y estrategias en general)
Garantizar que los datos del cliente concuerden con el RUT.
RESPONSABILIDADES
Velar por disminuir los niveles de agotados en el punto de venta, devoluciones de pedidos,
cambios en el territorio asignado.
Implementar barridos de zonas en búsqueda de oportunidades de mejoramiento de servicio y
nuevos clientes.
El buen manejo y colocación del material P.O.P
Visita a clientes del territorio asignado, garantizando la colocación de nuestros productos al
100%
Cumplimiento presupuestal al 100%, cubrimiento de los productos, implementación de las
estrategias de compañía en los clientes asignados.
Garantizar el excelente servicio frente al cliente
Garantizar la comunicación de cada una de las actividades que se generen en post del
crecimiento de ventas en el territorio asignado.
Velar por el cumplimiento de los compromisos generados en trabajos de campo.
Garantizar el uso adecuado de las herramientas asignadas para la labor de ventas.
Garantizar la depuración y actualización del master de clientes
Divulgar las necesidades y actividades de la competencia que generen una oportunidad de
aprovechamiento.
Es responsabilidad de Asesor comercial realizar todos los cambios que el cliente tenga y velar
por la rotación del producto.
LOGO DE LA
DISTRIBUIDORA
MANUAL DE CARGOS Y REQUERIMIENTOS
5
INDICADORES
1- Cumplimiento del presupuesto (Kilos, Unidades y Pesos) del territorio asignado.
2- Cumplimiento del objetivo de cambios
3- Crecimiento en Kilos, Unidades y Pesos
4- Crecimiento en numéricas y ponderadas
5- Auditorias de servicio
6- Implementación efectiva de programas y planes establecidos.
7- Efectividad de visita vs pedidos
8- Días cartera en mora.
9- Venta de clientes vs facturas del mes (promedio de factura).
REQUISITOS
ACADEMICOS Estudios superiores ( tecnólogo en ventas)
Conocimientos en Computación
COMPETENCIAS Comunicación.
Liderazgo.
Trabajo en equipo.
Toma de decisiones.
Orientación al logro.
Enfoque en el cliente.
Negociación.
EXPERIENCIA INTERNAS
Experiencia de 2 dos años como mercaderista ò en
distribución.
EXTERNAS:
Experiencia en cargos similares de 2 años.
PERSONALES Responsabilidad
Honestidad
Orden
Respeto
Entereza
Iniciativa
Creatividad
Sociabilidad
Liderazgo
Celeridad
Eficacia
Tolerancia a la
tensión
Actitud de Compromiso
Actitud de Racionalización del gasto
Agilidad mental
Capacidad de diagnostico
Capacidad de previsión
Capacidad para tomar decisiones
Condiciones de Investigador
Facilidad de expresión oral y escrita
Habilidad matemática
Rapidez de asociación
Rapidez para la comprensión de la
Información
LOGO DE LA
DISTRIBUIDORA
MANUAL DE CARGOS Y REQUERIMIENTOS
6
ENTRENAMIENTO E INDUCCIÒN
DURACIÒN: 2 SEMANAS.
DENOMINACION: Mercaderista
GRUPO OCUPACIONAL
JEFE INMEDIATO: Jefe de ventas /Gerente General
SUBALTERNOS: No tiene
OBJETIVO GENERAL
Garantizar la buena presentación de nuestros productos e impulso de las ventas en los puntos
de ventas asignados. Propender por el logro de espacios adicionales y la colocación del mix de
productos con las unidades necesarias de acuerdo a sus rotaciones.
FUNCIONES
Garantizar la atención personalizada de los clientes de acuerdo a la ruta establecida. Y mantener
una excelente relación con los clientes y sus colaboradores.
Realizar adecuada rotación de los productos en los puntos de venta asignados
Velar por la excelente exhibición de los productos del frío y no frío.
Verificar los precios sugeridos toqueteados en los productos en cada punto de venta.
Realizar degustaciones y actividades en los puntos de venta.
Mantener los espacios adecuados en la exhibición del producto.
Negociar espacios adicionales de exhibición para los productos nuevos y actuales.
Garantizar el mix de productos adecuado para cada punto de venta
Realizar la actividad de impulso de productos nuevos, actuales y potenciales
Realizar el merchandising en sus clientes acorde a los lineamientos de Alpina.
Colocar el material p.o.p y elementos promocionales necesarios de acuerdo a las estrategias de
la compañía.
Participar de los programas de capacitación y clínicas de ventas desarrolladas para el
mejoramiento de las habilidades comerciales.
Comunicar las diferentes actividades de la competencia directa e indirecta.
Participar de los eventos programados por la distribuidora y Alpina
( lanzamientos, promociones y estrategias en general)
Mantener comunicación permanente con el Asesor comercial
LOGO DE LA
DISTRIBUIDORA
MANUAL DE CARGOS Y REQUERIMIENTOS
7
Realizar otras actividades encomendadas por la Gerencia.
RESPONSABILIDADES
Velar por disminuir los niveles de agotados en el punto de venta, devoluciones de pedidos,
cambios en los clientes asignados.
Garantizar la buena presentación personal.
Buena presentación de nuestros productos en el punto de venta.
El buen manejo y colocación del material P.O.P
Minimizar los cambios por vencimiento.
Garantizar el excelente servicio frente al cliente
Propender por la buena comunicación entre el punto de venta y el distribuidor.
Garantizar la comunicación de cada una de las actividades que se generen en post del
crecimiento de ventas en el punto de venta.
Velar por el cumplimiento de los compromisos generados en trabajos de campo.
Garantizar el uso adecuado de las herramientas asignadas para la labor de merchandinsing.
Velar por la exhibición de los elementos asignados para las diferentes actividades en el punto de
venta.
Buen manejo de horarios y normas de los clientes establecidos en cada punto.
INDICADORES
1- Cumplimiento de efectividad por visitas realizadas.
2- Cumplimiento actividades establecidas
3- Crecimiento en Kilos, Unidades y Pesos
4- Implementación efectiva de programas y planes establecidos.
5- Efectividad en Merchandinsing. (Exhibición verticales, numero de caras, espacios adicionales
etc.)
6- Cumplimiento del objetivo de cambios.
PERFIL DEL CARGO
ACADEMICOS Bachiller, preferiblemente con conocimientos en mercadeo.
COMPETENCIAS
INDICADORES
Comunicación.
Trabajo en equipo.
Orientación al logro.
Enfoque en el cliente.
Toma de decisiones.
Competencias técnicas inherentes al cargo
LOGO DE LA
DISTRIBUIDORA
MANUAL DE CARGOS Y REQUERIMIENTOS
8
Liderazgo
EXPERIENCIA INTERNA
Auxiliar de distribución 1 año.
Servicios generales 2 años.
EXTERNA
1 año como mercaderista de productos de consumo masivo en
minimercados o almacenes de cadena.
PERSONALES Responsabilidad
Honestidad
Orden
Respeto
Entereza
Iniciativa
Creatividad
Recursividad
Sociabilidad
Destreza
Eficacia
Discrecionalidad
Autocontrol
Actitud de Compromiso
Recursividad
Capacidad de diagnostico
Capacidad de abstracción
Capacidad de previsión
Capacidad para tomar decisiones
Intuitiva
Facilidad de expresión oral y escrita
Habilidad matemática
Rapidez de asociación
Analítico
Conocimiento de merchandising
ENTRENAMIENTO E INDUCCIÒN
DURACIÒN: 2 SEMANA.
DENOMINACION: Supernumerario de ventas
GRUPO OCUPACIONAL
JEFE INMEDIATO: Jefe de ventas /Gerente General
SUBALTERNOS: No tiene
OBJETIVO GENERAL
Reemplazar al personal del área comercial en la gestión sus actividades.
FUNCIONES
Presentar los productos con la debida asesoría en conocimiento de producto, beneficios, atributos,
referencias y manejo de los mismos.
Apertura de clientes nuevos en la zona
Conocer los objetivos de la zona a reemplazar y dar continuidad al cumplimiento de los objetivos.
LOGO DE LA
DISTRIBUIDORA
MANUAL DE CARGOS Y REQUERIMIENTOS
9
Realizar inventario de productos antes de realizar el pedido.
Velar por el mantenimiento de clientes asignados dentro del reemplazo.
Establecer acuerdos de prestación de servicios entre cada una de las personas de la cadena de
atención.
Solucionar inquietudes, quejas y reclamos de los clientes
Realizar auditorias de la competencia en el momento que sea necesario.
Realizar seguimiento a ventas, devoluciones, cambios, mix de productos, numéricas y
ponderadas, colegios, minimercados, top 10 de la zona en reemplazo.
Implementar cada una de las actividades desarrolladas para la zona.
Recaudar la cartera necesaria en la zona y consignarla en la empresa oportunamente.
Velar por la entrega de los pedidos especiales
Asesorar a los clientes en el manejo integral del producto y del negocio.
Atención a clientes convencionales y no convencionales.
Realizar el merchandising en sus clientes acorde a los lineamientos de Alpina.
Participar de los programas de capacitación y clínicas de ventas desarrolladas para el
mejoramiento de las habilidades comerciales.
Consolidar, analizar y entregar la información comercial oportunamente para la toma de
decisiones.
Participar de los eventos programados por la distribuidora y Alpina
( lanzamientos, promociones y estrategias en general)
Garantizar que los datos del cliente concuerden con el RUT.
Conocer el 100% de los clientes de cada zona.
RESPONSABILIDADES
Velar por disminuir los niveles de agotados en el punto de venta, devoluciones de pedidos,
cambios en el territorio asignado.
Implementar barridos de zonas en búsqueda de oportunidades de mejoramiento de servicio y
nuevos clientes.
El buen manejo y colocación del material P.O.P
Visita a clientes del territorio asignado, garantizando la colocación de nuestros productos al 100%
Cumplimiento presupuestal al 100%, cubrimiento de los productos, implementación de las
estrategias de compañía en los clientes asignados.
Garantizar el excelente servicio frente al cliente
Garantizar la comunicación de cada una de las actividades que se generen en
post del crecimiento de ventas en el territorio asignado.
Velar por el cumplimiento de los compromisos generados en trabajos de campo.
Garantizar el uso adecuado de las herramientas asignadas para la labor de ventas.
Garantizar la depuración y actualización del master de clientes
LOGO DE LA
DISTRIBUIDORA
MANUAL DE CARGOS Y REQUERIMIENTOS
10
Divulgar las necesidades y actividades de la competencia que generen una oportunidad de
aprovechamiento.
INDICADORES
1- Cumplimiento de efectividad por visitas realizadas.
2- Cumplimiento actividades establecidas
3- Crecimiento en Kilos, Unidades y Pesos
4- Implementación efectiva de programas y planes establecidos.
5- Efectividad en Merchandinsing. (exhibición verticales, número de caras, espacios adicionales etc.)
7- Efectividad de visita vs pedidos
8- Días cartera en mora.
9- Venta de clientes vs facturas del mes (promedio de factura).
PERFIL DEL CARGO
ACADEMICOS Estudios superiores ( tecnólogo en ventas)
Conocimientos en Computación
COMPETENCIAS Comunicación.
Trabajo en equipo.
Orientación al logro.
Enfoque en el cliente.
Toma de decisiones.
Competencias técnicas inherentes al cargo
Liderazgo
Manejo de Moto.
EXPERIENCIA INTERNAS
Experiencia de 2 dos años como mercaderista ò en distribución.
EXTERNAS:
Experiencia en cargos similares de 2 años.
PERSONALES Responsabilidad
Honestidad
Orden
Respeto
Entereza
Iniciativa
Creatividad
Recursividad
Sociabilidad
Destreza
Actitud de Compromiso
Recursividad
Capacidad de diagnostico
Capacidad de abstracción
Capacidad de previsión
Capacidad para tomar decisiones
Intuitiva
Facilidad de expresión oral y escrita
Habilidad matemática
Rapidez de asociación
LOGO DE LA
DISTRIBUIDORA
MANUAL DE CARGOS Y REQUERIMIENTOS
11
Eficacia
Discrecionalidad
Autocontrol
Analítico
Conocimiento de merchandising
ENTRENAMIENTO E INDUCCIÒN
DURACIÒN: 1 SEMANA.
DENOMINACION: JEFE TURNO NOCHE
JEFE INMEDIATO: Gerente General
PERSONAL A CARGO: Supervisores de Separación, Separadores,
OBJETIVO GENERAL
Garantizar todas las operaciones logísticas y administrativas de la distribuidora,
manejando integralmente las áreas de bodega, distribución, administrativas y
desarrollo de personal, de acuerdo a los lineamientos de la gerencia dentro de
las políticas establecidas por la distribuidora.
FUNCIONES
Coordinar las diferentes áreas para garantizar el despacho de pedidos
adecuado y oportuno a los clientes.
Verificar el inventario de productos al 100% y garantizar la existencia
necesaria.
Realizar el pedido de acuerdo a la demanda necesaria
Seleccionar personal de su área conjuntamente con el área de gestión humana.
Realiza seguimiento al buen funcionamiento de cada una de las herramientas
utilizadas en la labor de cada uno de sus equipos.
Garantizar la buena presentación del personal a cargo.
Garantizar los vehículos necesarios para la entrega de los pedidos.
Realizar análisis, evaluación y seguimiento al cumplimiento de objetivos, metas y
indicadores de gestión.
Coordinar una efectiva separación, cargue y entrega de los pedidos a los clientes de
acuerdo a los tiempos establecidos.
Realizar reuniones con sus diferentes equipos para el seguimiento de los
indicadores de gestión.
Participación en los grupos primarios de la distribuidora.
Propender por la creación de ideas que conlleven al mejoramiento del servicio y
optimización de recursos.
LOGO DE LA
DISTRIBUIDORA
MANUAL DE CARGOS Y REQUERIMIENTOS
12
Realiza chequeos aleatorios a la facturación con el objeto de verificar que sé
cumplan con los requisitos de liquidación.
Coordina la compra de todos los insumos necesarios para la operación.
Coordinar que los activos y la responsabilidad de la empresa estén protegidos
mediante pólizas de seguros
Realiza las negociaciones con diferentes proveedores para la compra de insumos.
Coordinar con contabilidad las operaciones que puedan afectar la información
contable.
Realizar trabajo de campo con su equipo y a clientes.
RESPONSABILIDADES
Velar por el inventario de productos y por su stock de seguridad.
Garantizar la rotación, manejo y cuidado del producto en bodega.
Velar y garantizar el movimiento de inventarios con sus soportes necesarios.
Responde por el área de sistemas, bodega, caja y distribución.
Garantizar la capacitación de los diferentes temas asociados a sus diferentes
equipos.
Velar por el cumplimiento de las normas de seguridad.
Responde por dar solución a quejas y reclamos de los clientes referente a su área,
Responde por el cuidado, manejo e inventario de las cubetas, material P.O.P y
elementos promocionales.
Velar por el cumplimiento del buen uso del vehículo, porte de documentos,
normas legales de higiene, transito y seguridad industrial.
Es responsable por uso adecuado de los recursos de la empresa de acuerdo al
presupuesto de gastos.
Responde por la buena comunicación entre las diferentes áreas.
Garantizar él optimo cumplimiento a clientes especiales de acuerdo a las
novedades.
Responde por el recaudo que ingresa a la empresa sea igual a la venta realizada y
los pagos a terceros.
Velar por el cumplimiento de las normas de seguridad destinadas a proteger las
personas y activos de la empresa.
Responde por el manejo de los dineros de la empresa ( ingresos, pagos, flujos de
caja, contabilidad de caja).
Del archivo y buen uso de los documentos relacionado con las operaciones de sus
áreas.
Responsable de desarrollar amarres y promociones.
Del mantenimiento y aseo de las instalaciones de la empresa y de implementar la
hoja de vida de cada uno de los activos.
Responde por los backups internos y externos de toda la información de la
empresa.
LOGO DE LA
DISTRIBUIDORA
MANUAL DE CARGOS Y REQUERIMIENTOS
13
INDICADORES
1- Faltantes de inventario vs pedido
2- Pedidos devueltos y descuentos de mercancía vs pedidos facturados
3- Errores de separación vs pedidos.
4- Cumplimiento de gastos
5- Auditorias de servicio
6- Implementación efectiva de programas y planes establecidos.
REQUISITOS
ACADEMICOS Estudios profesionales en Administración de empresas/
tecnólogo en áreas administrativas. Diplomado en área
logística
COMPETENCIAS Comunicación.
Liderazgo.
Trabajo en equipo.
Toma de decisiones.
Orientación al logro.
Enfoque en el cliente.
Negociación.
EXPERIENCIA INTERNAS
Supervisor de Bodega
EXTERNAS:
1 año en puestos similares.
PERSONALES Responsabilidad
Honestidad
Orden
Respeto
Entereza
Iniciativa
Creatividad
Sociabilidad
Liderazgo
Celeridad
Eficacia
Tolerancia a la
Tensión
Actitud de Compromiso
Actitud de Racionalización del gasto
Agilidad mental
Capacidad de diagnostico
Capacidad de previsión
Capacidad para tomar decisiones
Condiciones de Investigador
Facilidad de expresión oral y escrita
Habilidad matemática
Rapidez de asociación
Rapidez para la comprensión de la
Información
LOGO DE LA
DISTRIBUIDORA
MANUAL DE CARGOS Y REQUERIMIENTOS
14
ENTRENAMIENTO E INDUCCIÒN
DURACIÒN: 2 SEMANAS.
DENOMINACION: Supervisor de Bodega
GRUPO OCUPACIONAL
JEFE INMEDIATO:
Jefe administrativo/ Gerente
General
SUBALTERNOS:
Auxiliar de separación, conductores
y auxiliares de reparto
OBJETIVO GENERAL
Garantizar todas las operaciones logísticas y administrativas integralmente de áreas
de bodega y distribución.
FUNCIONES
Realizar el despacho de las rutas de ventas diariamente.
Recibe el pedido de Alpina y registra las novedades de entrega.
Realiza y verifica el inventario de productos al en cuarto frío y no frío
Revisar y autoriza los movimientos que afecten el inventario
Reporta a gestión humana las novedades de personal.
Realiza seguimiento al buen funcionamiento de cada una de las herramientas
utilizadas en la labor de cada uno de sus equipos.
Garantizar la buena presentación del personal a cargo y el uso de la dotación
correspondiente.
Coordina la consecución de los vehículos necesarios para la entrega de los pedidos.
Se encarga de que la organización del cuarto frío sea la optima para realizar la
separación en línea.
Verifica la rotación y buen estado de los productos.
Coordinar una efectiva separación, cargue y entrega de los pedidos a los clientes de
acuerdo a los tiempos establecidos.
Realizar reuniones con sus diferentes equipos para el seguimiento de los
indicadores de gestión en bodega y distribución.
Debe realizar el control cubetas a diario y un inventario general semanalmente.
Realiza chequeos aleatorios a la facturación con el objeto de verificar que sé
cumplan con los requisitos de liquidación.
LOGO DE LA
DISTRIBUIDORA
MANUAL DE CARGOS Y REQUERIMIENTOS
15
Realizar auditorias esporádicas del cargue vs facturación.
Se encarga de autorizar los gastos que están presupuestados en su área
Auditorias al personal y vehículos en cuanto a la presentación y a documentos
Se encarga de recibir los vehículos con las novedades del día ( cambios, pedidos
devueltos, descuentos de mercancía etc.)
Realizar trabajo de campo con su equipo y a clientes.
Auditoria de pedidos en el proceso de separación.
RESPONSABILIDADES
Velar por el inventario de productos y por su stock de seguridad.
Garantizar la rotación, manejo y cuidado del producto en bodega.
Vela y garantiza el movimiento de inventarios con sus soportes necesarios.
Capacitación de los diferentes temas asociados a sus diferentes
Equipos.
Velar por el cumplimiento de las normas de seguridad.
Responde por dar solución a quejas y reclamos de los clientes referente a su área.
Responde por el cuidado, manejo e inventario de las cubetas, material P.O.P y
Elementos promocionales.
Vela por el cumplimiento del buen uso del vehículo, porte de documentos,
Normas legales de higiene, transito y seguridad industrial.
Responde por una adecuada separación del producto correspondiente a los
diferentes clientes suministrados en las órdenes de separación, garantizando el
registro de novedades en la orden de separación.
Garantiza una excelente separación del producto destinado para el armado de
promociones y/o multiempaques.
Responde por un excelente cargue del material promocional, cubetas y productos en
los vehículos de distribución secundaria, para ser despachados a las diferentes rutas.
Responder por la colocación de códigos de barras, etiquetas de gratis, etc. en los
multiempaques y/o promociones
Garantizar él optimo cumplimiento a clientes especiales de acuerdo a las
novedades.
Del mantenimiento y aseo de las instalaciones y de los vehículos de la empresa y de
implementar la hoja de vida de cada uno de los activos.
INDICADORES
1- Faltantes de inventario vs pedido
2- Pedidos devueltos y descuentos de mercancía vs pedidos facturados
3- Errores de separación vs pedidos.
LOGO DE LA
DISTRIBUIDORA
MANUAL DE CARGOS Y REQUERIMIENTOS
16
4- Cumplimiento de gastos
5- Auditorias de servicio
6- Implementación efectiva de programas y planes establecidos.
REQUISITOS
ACADEMICOS Tecnólogo en áreas administrativas. Diplomado en área
Logística
COMPETENCIAS Comunicación.
Liderazgo.
Trabajo en equipo.
Toma de decisiones.
Orientación al logro.
Enfoque en el cliente.
Negociación.
EXPERIENCIA INTERNAS
Auxiliar de Reparto o de Separación.
EXTERNAS:
6 meses en cargos similares.
PERSONALES Responsabilidad
Honestidad
Orden
Respeto
Entereza
Iniciativa
Creatividad
Sociabilidad
Liderazgo
Celeridad
Eficacia
Tolerancia a la
Tensión
Actitud de Compromiso
Actitud de Racionalización del gasto
Agilidad mental
Capacidad de diagnostico
Capacidad de previsión
Capacidad para tomar decisiones
Condiciones de Investigador
Facilidad de expresión oral y escrita
Habilidad matemática
Rapidez de asociación
Rapidez para la comprensión de la
Información
ENTRENAMIENTO E INDUCCIÒN
DURACIÒN: 2 SEMANAS.
DENOMINACION: Auxiliar de separación
GRUPO OCUPACIONAL
LOGO DE LA
DISTRIBUIDORA
MANUAL DE CARGOS Y REQUERIMIENTOS
17
JEFE INMEDIATO:
Jefe administrativo/ Supervisor de
bodega
SUBALTERNOS: No tiene
OBJETIVO GENERAL
Separar los pedidos acorde a las facturas de los clientes de la empresa.
FUNCIONES
Organiza su puesto de trabajo teniendo en cuenta el inventario, fechas de los
productos etc.
Realiza el inventario de su línea al ingreso y salida del proceso.
Garantizar la separación en cubetas limpias
Marcar correctamente las cubetas según pedido y zona.
Organizar las cubetas según zona y pedido para facilitar el cargue
Documentar los faltantes, averías, y demás novedades ocurridas durante la
Separación
Redistribuye y organiza los pedidos devueltos y cambios.
Realiza los amares, colocación de códigos de barras, etiquetas de gratis, etc. en los
multiempaques y/o promociones
RESPONSABILIDADES
Responde por el uso adecuado de la dotación y del cumplimiento de las normas de
seguridad.
Garantizar la rotación, manejo y cuidado del producto en bodega.
Responde por el cuidado, manejo e inventario de las cubetas, material P.O.P y
elementos promocionales.
Responde por una adecuada separación del producto correspondiente a los pedidos.
Responde por un excelente cargue del material promocional, cubetas y productos en
los vehículos de distribución secundaria, para ser despachados a las diferentes rutas.
Responde por la entrega ordenada del documento con que separo.
INDICADORES
1- Faltantes de inventario vs pedido
2- Pedidos devueltos y descuentos de mercancía vs pedidos facturados
3- Errores de separación vs factura.
REQUISITOS
LOGO DE LA
DISTRIBUIDORA
MANUAL DE CARGOS Y REQUERIMIENTOS
18
ACADEMICOS Bachiller
COMPETENCIAS Comunicación.
Trabajo en equipo.
Toma de decisiones.
Orientación al logro.
Enfoque en el cliente.
EXPERIENCIA INTERNAS
Ninguna
EXTERNAS:
Ninguna
PERSONALES Responsabilidad
Honestidad
Orden
Respeto
Iniciativa
Creatividad
Sociabilidad
Eficacia
Tolerancia a la
tensión
Actitud de Compromiso
Agilidad mental
Capacidad de previsión
Capacidad para tomar decisiones
Rapidez de asociación
Rapidez para la comprensión de la
Información
ENTRENAMIENTO E INDUCCIÒN
DURACIÒN: 1 SEMANA.
DENOMINACION:
Auxiliar de Caja / Auxiliar
Contable
GRUPO OCUPACIONAL
JEFE INMEDIATO:
Contador y/o Asistente de contable /
Gerente General
SUBALTERNOS: No tiene
OBJETIVO GENERAL
Garantizar en su totalidad el recaudo diario por las ventas de contado de la distribuidora, el
recaudo de los clientes de crédito y los ingresos por otros conceptos, verificando las
consignaciones, cheques transferencias para cumplir con un recaudo del 100% de lo
LOGO DE LA
DISTRIBUIDORA
MANUAL DE CARGOS Y REQUERIMIENTOS
19
esperado y se encarga de las salidas de este dinero.
FUNCIONES
Recibir, digitar y contabilizar las planillas de ingreso con su respectivo soporte.
Realiza el flujo de caja diariamente, con el fin de optimizar los recursos de la empresa
Giros y pagos de las diferentes cuentas por pagar cumpliendo los requisitos exigidos.
Mantener al día los saldos contables de caja, bancos, cuentas por cobrar y demás
cuentas referentes al cargo
Consignación de los ingresos de acuerdo al flujo de caja en corporación entidad bancaria
ò cuentas de proveedores.
Mantener en comunicación con el banco con el fin de reclamar cheques devueltos,
extractos y demás novedades que se presenten con el banco
Tramitar los cheques devueltos.
Documentar, analizar y elaborar reportes de ingresos financieros.
Verifica las transacciones de caja que estén de acuerdo con las normas de legales, de la
empresa y el PUC para generar los informes correspondientes al área.
Contabilizar en el sistema la información las facturas, anticipos, legalizaciones de gastos,
cajas menores, facturas de proveedores, casaciones de ley y demás conceptos de
cuentas por pagar.
Efectúa las conciliaciones bancarias de acuerdo a los extractos.
Archiva todos los soportes contables de los movimientos de caja y casaciones.
Manejo de caja menor.
Realiza los back up de la información contable necesarios.
RESPONSABILIDADES
Es responsable de la seguridad y manejo de los dineros de la empresa.
Responde por que cada planilla de ingreso reúna los requisitos exigidos que garanticen el
ingreso real de los dineros.
Por la consignación diaria en efectivo y cheques recibido de los conductores.
Responde por que la contabilidad de su área sea oportuna, veraz, y cumpla las normas de
ley
Garantiza la entrega oportuna de informes y seguimiento a los reportes financieros de la
empresa
Es responsable que las facturas y de otros documentos generadores de pagos reúnan
los requisitos de ley y normas establecidas.
Es responsable de recibe, Codifica y envía las facturas de proveedores a cuentas por
pagar.
Responde por el pago oportuno de las acreencias de la empresa ( arriendo, servicios,
LOGO DE LA
DISTRIBUIDORA
MANUAL DE CARGOS Y REQUERIMIENTOS
20
prestamos y facturas de proveedores)
Imprime y revisa los reportes diarios de recaudo en
caja y los archiva.
INDICADORES
1- Arqueo de caja
2- Efectividad en el flujo de caja
3- Pago oportuno a Proveedores vs descuento financiero.
4- Análisis del 4x1000
5- Descuento financiero vs intereses de mora
PERFIL DEL CARGO
ACADÉMICOS Auxiliar contable, Conocimiento en el paquete contable y en
sistemas.
COMPETENCIAS Comunicación.
Trabajo en equipo.
Orientación al logro.
Enfoque en el cliente.
Toma de decisiones.
EXPERIENCIA INTERNA
Auxiliar de reparto
EXTERNA
Un año como auxiliar contable
PERSONALES Responsabilidad
Honestidad
Orden
Respeto
Entereza
Iniciativa
Negociación.
Creatividad
Recursividad
Sociabilidad
Liderazgo
Destreza
Eficacia
Discrecionalidad
Autocontrol
Actitud de Compromiso
Recursividad
Capacidad de diagnostico
Capacidad de abstracción
Capacidad de previsión
Capacidad para tomar decisiones
Intuitiva
Facilidad de expresión oral y escrita
Habilidad matemática
Rapidez de asociación
Analítico
Alto nivel de percepción
LOGO DE LA
DISTRIBUIDORA
MANUAL DE CARGOS Y REQUERIMIENTOS
21
ENTRENAMIENTO E INDUCCIÒN
DURACIÒN: 2 SEMANAS Imprime y revisa los reportes diarios de recaudo en caja.
DENOMINACION:
Asistente Contable
GRUPO OCUPACIONAL
JEFE INMEDIATO:
Jefe Administrativo, Revisor Fiscal /
Gerente General
SUBALTERNOS: Auxiliar caja / Auxiliar contable.
OBJETIVO GENERAL
Garantizar que los estados financieros de la empresa reflejan fielmente la situación de la
empresa a través de la adecuada y oportuna contabilización de todas las transacciones.
FUNCIONES
Analizar, revisar y conciliar todas las cuentas contables que registran todas las
transacciones de la empresa.
Coordinar el pago oportuno de impuestos.
Mantener permanente comunicación con la administración y gerencia sobre la situación
financiera.
Genera los informes legales y gerenciales (balance, p y g, libro diario, libro de actas etc.)
Manejo de indicadores financieros que permitan asesorar a la gerencia sobre la toma de
decisiones a tiempo.
Realizar arqueos de caja.
Revisa y autoriza los giros y salidas de dinero para pagos
Establecer políticas para el ingreso de la información por los diferentes departamentos al
sistema de contabilidad, en cuanto a soportes utilizados, cumplimiento de normas, tipo y
codificación de registros etc.
RESPONSABILIDADES
Mantener actualizado la contabilidad de acuerdo a las normas que se establezcan
legalmente.
Verificar la racionabilidad de las cifras y de los registros contables.
Responde por que todos los estados financieros reflejen la situación real de la empresa
Es responsable de la aprobación y control de documentos que afectan la contabilidad.
LOGO DE LA
DISTRIBUIDORA
MANUAL DE CARGOS Y REQUERIMIENTOS
22
Es responsable de que la empresa mantenga debidamente protegidos todos los archivos
y documentos de acuerdo con las normas legales.
Garantizar el back up de la información contable.
Responsable del pago oportuno de las acreencias de la empresa ( impuestos y deudas)
De coordinar el envío externo de información de la empresa ( Dian, Alpina y Bancos etc.)
INDICADORES
1- Indicadores financieros
2- Efectividad en el flujo de caja
3- Pago oportuno a Proveedores vs descuento financiero.
4- Análisis del 4x1000
5- Descuento financiero vs intereses de mora
PERFIL DEL CARGO
ACADÉMICOS Contador y/o estudiante de contaduría, Conocimiento en el paquete
contable, tributario, derecho civil, laborar y en sistemas.
COMPETENCIAS Comunicación.
Trabajo en equipo.
Orientación al logro.
Enfoque en el cliente.
Toma de decisiones.
EXPERIENCIA INTERNA
Auxiliar de contable
EXTERNA
Un año como contador y dos años como auxiliar contable
PERSONALES Responsabilidad
Honestidad
Orden
Respeto
Entereza
Iniciativa
Negociación.
Creatividad
Recursividad
Sociabilidad
Liderazgo
Destreza
Eficacia
Discrecionalidad
Actitud de Compromiso
Recursividad
Capacidad de diagnostico
Capacidad de abstracción
Capacidad de previsión
Capacidad para tomar decisiones
Intuitiva
Facilidad de expresión oral y escrita
Habilidad matemática
Rapidez de asociación
Analítico
Alto nivel de percepción
LOGO DE LA
DISTRIBUIDORA
MANUAL DE CARGOS Y REQUERIMIENTOS
23
Autocontrol
ENTRENAMIENTO E INDUCCIÒN
DURACIÒN: 2 SEMANAS
DENOMINACION: Conductor de Reparto
GRUPO OCUPACIONAL
JEFE INMEDIATO:
Jefe Administrativo /Gerente
General
SUBALTERNOS: No tiene
OBJETIVO GENERAL
Garantizar la entrega oportuna del 100% de los pedidos del territorio asignado
diariamente, acorde a los horarios y al ordenamiento establecido, manteniendo un
excelente nivel de servicio al cliente, cumpliendo con el procedimiento de consignación de
la compañía y respondiendo y optimizando los recursos asignados por la compañía.
(Cubetas, facturas, notas crédito, cheques, dinero en efectivo, material POP y elementos
promociónales que sean redimidos en dinero.)
FUNCIONES
Velar por la buena imagen de la compañía a través de la presentación personal, portar el
carnet de la empresa en una parte visible, tener el carnet de manipulación de alimentos
vigente.
Recibir las facturas, planilla control de despacho, vehículo con los pedidos de productos y
cubetas para ser entregados a los clientes de la ruta asignada.
Intercambiar información con el asesor de la zona asignada, el auxiliar, con el fin de
retroalimentar los conceptos y las novedades del día cuando se requiera.
Tener conocimiento de las actividades que se están manejando actualmente en cuanto a
producto, promociones y programas etc.
Cumplir con las normas de tránsito y urbanidad respecto al vehículo, Revisar que los
papeles del vehículo estén al día en caso de alguna novedad informar al jefe de bodega o
al Gerente de la distribuidora.
Garantizar el buen estado y mantenimiento del vehículo. Antes de salir a la Ruta, hacer
una revisión general del vehículo (llantas, aceite, agua, gasolina, líquido de frenos,
extintor).
LOGO DE LA
DISTRIBUIDORA
MANUAL DE CARGOS Y REQUERIMIENTOS
24
Transportar producto terminado, material promocional, transferencias, devoluciones o
cambios.
Transportar, entregar y recaudar los pedidos en su totalidad.
No llevar mercancía ajena a la de la compañía.
No descuidar el vehículo durante la ruta. Revisar que los seguros de las puertas y vidrios
funcionen.
Revisión de la ruta, antes de salir a entregar pedidos, contra las planillas de cargue,
revisar las cubetas, contarlas y relacionarlas en la hoja de control de cubetas.
Debe garantizar el buen servicio hacia el cliente en término de entrega de la factura,
contar los productos en presencia del cliente.
Recibir el pago total de la factura. Si es un pedido de crédito, hacer firmar y sellar la
factura, para traerla a la oficina y cuadrar planillas.
Tomar los datos del cliente cuando estos no correspondan a los que tiene la factura.
Asesorar al cliente en el manejo integral del producto y merchandising.
Recoger los cambios a los clientes según la factura.
Recibir todas las novedades, reclamos y sugerencias de los clientes para informarlas en
bodega, al vendedor y al supervisor de ventas
Coordinar con el auxiliar las consignaciones diarias.
Hacer la respectiva consignación en las cuentas asignadas por la distribuidora.
Revisar los informes de bodega en cuanto a faltantes y reemplazos de productos, si se
presenta un faltante relacionado con este informe, hacerlo directamente en la factura.
Comunicar, coordinar actividades comerciales y entregar material promocional.
Informar al jefe de bodega cuando se tengan faltantes representativos en el vehículo, con
el fin de pedir autorización para hacer el descuento en la factura.
Debe confrontar con el inventario los faltantes de ruta y hacer los cruces respectivos para
poder cuadrar la planilla de ingreso.
LOGO DE LA
DISTRIBUIDORA
MANUAL DE CARGOS Y REQUERIMIENTOS
25
Traer la mercancía sobrante a la Bodega, relacionándola en el cuaderno de novedades de
la bodega respectiva; con el fin de que si el cliente llama a reclamar se le lleve el producto
al día siguiente.
Cuando un producto llega en mal estado a la ruta se puede descontar sin llamar,
tramitando la nota y haciéndola autorizar en el momento de llagada a la bodega
Portar los papeles del vehículo vigentes
Soportar todos los gastos que cumplan con los requisitos contables y con la firma
autorización.
RESPONSABILIDADES
Garantizar el mantener la ruta programada para ejecutar en orden la entrega de pedidos
a los clientes.
Garantizar que la cantidad de cubetas que están registradas en la planilla de distribución
sea lo cargado en el vehículo.
Responde por el transporte del material promocional, producto, cubetas, cambios y
devoluciones, por el vehículo asignado cumpliendo las normas de transito. Cumple la
norma de compañía de no transportar personas diferentes al ayudante de distribución y
únicamente el autorizado a manejar es el conductor.
Garantiza la entrega oportuna en los horarios y rutas programadas a los clientes con el
material promocional, productos, cambios y devoluciones.
Responde por registrar todas las novedades encontradas en la entrega de los pedidos en
las facturas. Es su responsabilidad hacer firmar por el cliente los documentos (facturas)
de crédito.
Garantiza el recibo de productos de cambios y devoluciones en mal estado con los
documentos del cliente.
Es su responsabilidad el consignar en la ruta de distribución el efectivo recibido por la
venta de los pedidos de Alpina a los clientes, en los Bancos y cuentas autorizadas por la
distribuidora.
Garantiza el cumplimiento del procedimiento de consignación de la Compañía,
cumpliendo con el mínimo de consignaciones y siguiendo el proceso del manual de
seguridad. Responde por el recibo de la planilla control despachos ya re liquidada.
LOGO DE LA
DISTRIBUIDORA
MANUAL DE CARGOS Y REQUERIMIENTOS
26
Responde por la entrega de novedades presentadas en la ruta de distribución, al área de
cambios y devoluciones en entregas parciales, faltantes y/o sobrantes de mercancía,
pedidos devueltos. Entrega los documentos facturas en orden consecutivo.
Entrega la totalidad de cubetas asignadas en la ruta.
Entrega del producto en mal estado (devoluciones en mal estado y cambios)
Entrega el producto en buen estado de los pedidos devueltos, sobrantes, entregas
parciales, material POP.
Responde por la venta (carga técnica) de productos, garantizando la elaboración de la
factura, la entrega del producto al cliente, y el recaudo de la venta.
Garantiza una venta racional al cliente asesorándolo de acuerdo al tipo de negocio y
producto de venta.
Responde por la entrega de elementos promocionales asignados a los clientes e informar
las promociones y actividades autorizadas por la Compañía.
Responde por el recaudo de los clientes por las ventas de contado.
Garantiza realizar consignaciones del dinero en efectivo recibido en la ruta de
distribución, en los bancos y cuentas autorizados por la Compañía
Responde por el buen servicio hacia el cliente en el cierre de la venta.
INDICADORES
1- Efectivo recaudo vs. Consignaciones diarias.
2- Pedidos devueltos por zona vs. Pedidos facturados.
3- Numero de pedidos entregados por hora vs promedio establecido.
4- Numero de cubetas vs cubetas entregadas
5- Venta realizada por venta directa.
PERFIL DEL CARGO
ACADEMICOS Bachiller
Certificado de conducción
Curso de mecánica básica
EXPERIENCIA EXTERNA
Manejo de vehículos de carga mediana
Experiencia mínima de 2 años
Conocimiento de mecánica básica.
Pase de quinta categoría.
Conocimiento en el manejo y manipulación de alimentos de
consumo masivo.
LOGO DE LA
DISTRIBUIDORA
MANUAL DE CARGOS Y REQUERIMIENTOS
27
INTERNA
Haberse desempeñado como auxiliar de reparto
Pase de 5 categoría
Conocimientos básicos de mecánica
COMPETENCIAS Trabajo en equipo
Comunicación
Servicio
Orientación al logro
Negociación
ENTRENAMIENTO E INDUCCIÒN
DURACIÒN: 2 SEMANAS.
DENOMINACION: Auxiliar de Reparto
GRUPO OCUPACIONAL
JEFE INMEDIATO:
Jefe Administrativo /Gerente
General
SUBALTERNOS: No tiene
OBJETIVO GENERAL
Responder por la entrega oportuna de pedidos con productos que comercializa la
compañía, teniendo en cuenta la responsabilidad que esto conlleva, respetando el
ordenamiento que asigna el sistema de rutas, en los horarios acordados, manteniendo un
excelente nivel de servicio al cliente, cumpliendo con el procedimiento de consignación de
la compañía y también responde por las cubetas basado en el instructivo, además de
productos, documentos (facturas, notas crédito y débito), cheques, consignaciones, dinero
en efectivo, material POP y elementos promocionales que sean redimidos en dinero.
FUNCIONES
Velar por la buena imagen de la compañía a través de la presentación personal, portar el
carnet de la empresa en una parte visible, tener el carnet de manipulación de alimentos
vigente
Recibir las facturas, planilla control de despacho, vehículo con los pedidos de productos y
cubetas para ser entregados a los clientes de la ruta asignada.
Intercambiar información con el asesor de la zona asignada, el auxiliar, con el fin de
retroalimentar los conceptos y las novedades del día cuando se requiera.
Tener conocimiento de las actividades que se están manejando actualmente en cuanto a
producto, promociones y programas etc.
LOGO DE LA
DISTRIBUIDORA
MANUAL DE CARGOS Y REQUERIMIENTOS
28
Transportar producto terminado, material promocional, transferencias, devoluciones o
cambios.
No descuidar el vehículo durante la ruta. Revisar que los seguros de las puertas y vidrios
funcionen.
Revisión de la ruta, antes de salir a entregar pedidos, contra las planillas de cargue,
revisar las cubetas, contarlas y relacionarlas en la hoja de control de cubetas.
Debe garantizar el buen servicio hacia el cliente en término de entrega de la factura,
contar los productos en presencia del cliente.
Recibir el pago total de la factura. Si es un pedido de crédito, hacer firmar y sellar la
factura, para traerla a la oficina y cuadrar planillas.
Tomar los datos del cliente cuando estos no correspondan a los que tiene la factura.
Asesorar al cliente en el manejo integral del producto y merchandising.
Recoger los cambios a los clientes según la factura.
Recibir todas las novedades, reclamos y sugerencias de los clientes para informarlas en
bodega, al vendedor y al supervisor de ventas
Coordinar con el conductor las consignaciones diarias.
Hacer la respectiva consignación en las cuentas asignadas por la distribuidora.
Revisar los informes de bodega en cuanto a faltantes y reemplazos de productos, si se
presenta un faltante relacionado con este informe, hacerlo directamente en la factura
Comunicar, coordinar actividades comerciales y entregar material promocional.
Informar al jefe de bodega cuando se tengan faltantes representativos en el vehículo, con
el fin de pedir autorización para hacer el descuento en la factura.
Debe confrontar con el inventario los faltantes de ruta y hacer los cruces respectivos para
poder cuadrar la planilla de ingreso.
LOGO DE LA
DISTRIBUIDORA
MANUAL DE CARGOS Y REQUERIMIENTOS
29
Traer la mercancía sobrante a la Bodega, relacionándola en el cuaderno de novedades de
la bodega respectiva; con el fin de que si el cliente llama a reclamar se le lleva el producto
al día siguiente.
Cuando un producto llega en mal estado a la ruta se puede descontar sin llamar, tramitando
la nota y haciéndola autorizar en el momento de llagada a la bodega.
RESPONSABILIDADES
Garantizar el mantener la ruta programada para ejecutar en orden la entrega de pedidos
a los clientes.
Garantizar que la cantidad de cubetas que están registradas en la planilla de distribución
sea lo cargado en el vehículo,
Responde por el transporte del material promocional, producto, cubetas, cambios y
devoluciones, por el vehículo asignado cumpliendo las normas de transito.
Garantiza la entrega oportuna en los horarios y rutas programadas a los clientes con el
material promocional, productos, cambios y devoluciones.
Responde por registrar todas las novedades encontradas, en la entrega de los pedidos en
las facturas. Es su responsabilidad hacer firmar por el cliente los documentos (facturas) de
crédito
Garantiza el recibo de productos de cambios y devoluciones en mal estado con los
documentos del cliente.
Es su responsabilidad el consignar en la ruta de distribución el efectivo recibido por la
venta de los pedidos de Alpina de los clientes, en los Bancos y cuentas autorizadas por la
distribuidora.
Garantiza el cumplimiento del procedimiento de consignación de la Compañía,
cumpliendo con el mínimo de consignaciones y siguiendo el proceso del manual de
seguridad. Responde por el recibo de la planilla control despachos ya re liquidada.
Responde por la entrega de novedades presentadas en la ruta de distribución, al área de
cambios y devoluciones en entregas parciales, faltantes y/o sobrantes de mercancía,
pedidos devueltos. Entrega los documentos facturas en orden consecutivo.
LOGO DE LA
DISTRIBUIDORA
MANUAL DE CARGOS Y REQUERIMIENTOS
30
Entrega la totalidad de cubetas asignadas en la ruta.
Entrega del producto en mal estado (devoluciones en mal estado y cambios)
Entrega el producto en buen estado de los pedidos devueltos, sobrantes, entregas
parciales, material POP. Responde por la venta (carga técnica) de productos,
garantizando la elaboración de la factura, la entrega del producto al cliente, y el recaudo
de la venta.
Responde por la entrega de elementos promocionales asignados a los clientes e informar
las promociones y actividades autorizadas por la Compañía.
Responde por el buen servicio hacia el cliente en el cierre de la venta.
Responde por el recaudo de los clientes por las ventas de contado.
Garantiza realizar consignaciones del dinero en efectivo recibido en la ruta de distribución,
en los bancos y cuentas autorizados por la Compañía
INDICADORES
1- Efectivo recaudo vs consignación diaria.
2- Pedidos devueltos por zona vs pedidos facturados.
3- Servicio al cliente vs horarios de entrega
4- Número de cubetas entregadas vs cubetas recibidas.
5- Venta realizada por carga técnica
6- Cumplimiento al Procedimiento de Consignación.
7- Nivel de servicio al cliente.
PERFIL DEL CARGO
ACADEMICOS Bachiller
Conocimientos básicos de conducción
EXPERIENCIA
EXTERNA
Conocimiento en el manejo y manipulación de alimentos de
consumo masivo.
Conocimientos básicos de conducción
COMPETENCIAS Trabajo en equipo
Comunicación
Servicio
Orientación al logro
Negociación
LOGO DE LA
DISTRIBUIDORA
MANUAL DE CARGOS Y REQUERIMIENTOS
31
PERSONALES
Responsabilidad
Honestidad
Orden
Respeto
Iniciativa
Creatividad
Recursividad
Relaciones
Liderazgo
Eficacia
Actitud de Compromiso
Actitud de Racionalización del gasto
Agilidad mental
Capacidad de abstracción
Capacidad de previsión
Capacidad para tomar decisiones
Actitud de servicio
Facilidad de expresión oral y escrita
Habilidad matemática
Rapidez de asociación
Rapidez para la comprensión de la
Información
DENOMINACION:
Supervisor de Ruta
GRUPO OCUPACIONAL
JEFE INMEDIATO:
Jefe Administrativo /Gerente
General
SUBALTERNOS: No tiene
OBJETIVO GENERAL
Brindar seguridad al equipo de distribución a la mercancía y al dinero.
FUNCIONES
Planear estratégicamente hora de apoyo y sitios neurálgicos
Inspección de vehículos semanalmente
Requisar los vehículos diariamente
Supervisar el tanqueo de combustible de los vehículos
Reportar diariamente el estado de las zonas a nivel de seguridad.
Efectuar requisas al personal diariamente a la hora de salida
Capacitar a todos los colaboradores en normas de seguridad.
Efectuar recogidas de dinero y realizar consignación cuando se requiera
Rendir informes diarios de sus actividades.
Velar por el cumplimiento de las normas de seguridad establecidas para el área de
distribución de la empresa.
LOGO DE LA
DISTRIBUIDORA
MANUAL DE CARGOS Y REQUERIMIENTOS
32
RESPONSABILIDADES
Responde por el cumplimiento de las normas de seguridad de la empresa dentro y
fuera.
Responde por los registros de la labor que realiza
INDICADORES
Número y valor de Robos y atracos en la zona.
PERFIL DEL CARGO
ACADEMICOS Profesional en seguridad
EXPERIENCIA INTERNA
No haber sido empleado de la empresa
EXTERNA
Tres años en cargos similares
COMPETENCIAS Trabajo en equipo
Comunicación
Servicio
Orientación al logro
Negociación
PERSONALES Responsabilidad
Honestidad
Orden
Respeto
Iniciativa
Creatividad
Recursividad
Relaciones
interpersonales
Liderazgo
Eficacia
Actitud de Compromiso
Actitud de Racionalización del gasto
Agilidad mental
Capacidad de abstracción
Capacidad de previsión
Capacidad para tomar decisiones
Actitud de servicio
Rapidez de asociación
Rapidez para la comprensión de la
Información
ENTRENAMIENTO E INDUCCIÒN
DURACIÒN: 1 SEMANA.
DENOMINACION: Analista de sistemas
GRUPO OCUPACIONAL
LOGO DE LA
DISTRIBUIDORA
MANUAL DE CARGOS Y REQUERIMIENTOS
33
JEFE INMEDIATO: Jefe administrativo/
SUBALTERNOS: No tiene
OBJETIVO GENERAL
Garantizar toda la información de ventas y estadísticas de la empresa, de manera
oportuna y confiable.
FUNCIONES
Elaboración las estadísticas diarias y presentación de informes correspondientes.
Asignación e ingreso al sistema de códigos para productos, promociones y clientes
nuevos.
Actualiza y depura el máster de clientes de la empresa de acuerdo a las novedades.
Hace cuadre de ventas netas diaria, hace informes de proyección de ventas por zona
incluyendo devoluciones y entrega a gerencia diariamente.
Informe de cierre de ventas a fin de mes
Informe de promociones y cruces con Alpina
Cruce de kárdex contra inventario real verificando las diferencias que se presenten,
estableciendo los faltantes y sobrantes para reportar informes diarios a gerencia.
Entregar informes a contabilidad de las ventas netas y demás información que sea
necesaria.
Realiza la sincronización de los capturadores para una mayor efectividad de la
operación.
Realiza por el Backup diario y la conservación de la historia de la información de toda
la empresa
Administrar el software general de la empresa.
Capacitación al personal de ventas para el manejo de la IPAQ
Responsable de la recepción de pedidos a través del MODEM
Soporta en conocimiento en sistemas a las diferentes áreas.
Se encarga de la instalación del software y el hardware de la empresa.
Realiza auditorias a los equipos y capturadores.
Sugerir posibles opciones de compra en elementos de sistemas.
RESPONSABILIDADES
Responde por la información diaria y mensual que requiere cada área de una forma
oportuna, veraz y confiable.
Responde por el Backup interno y externo de la información de toda la empresa
Responsable del mantenimiento de los computadores e impresoras y de la
colocación de las licencias de cada programa en la empresa.
Del archivo de programas y licencias
De activar parches de seguridad diarios y antivirus semanales.
LOGO DE LA
DISTRIBUIDORA
MANUAL DE CARGOS Y REQUERIMIENTOS
34
De la seguridad de la información ( claves, no comunicación a personas externas,
Internas)
De realizar el mantenimiento a la base de datos semanalmente.
De crear informes nuevos requeridos por la gerencia.
Capacitar a las otras áreas en el manejo y cuidado de los sistemas.
INDICADORES
1- Información solicitada vs entregada ( tiempos)
2- Errores en sistemas vs labores diarias.
3- Backup de información vs los establecidos.
REQUISITOS
ACADEMICOS Técnico en sistemas y en mantenimiento de equipos.
COMPETENCIAS Comunicación.
Trabajo en equipo.
Toma de decisiones.
Orientación al logro.
Enfoque en el cliente.
EXPERIENCIA INTERNAS
Facturador, Auxiliar contable.
EXTERNAS:
Un año en cargos similares.
PERSONALES Responsabilidad
Honestidad
Orden
Respeto
Iniciativa
Creatividad
Sociabilidad
Eficacia
Tolerancia a la
tensión
Actitud de Compromiso
Agilidad mental
Capacidad de previsión
Capacidad para tomar decisiones
Rapidez de asociación
Rapidez para la comprensión de la
Información
ENTRENAMIENTO E INDUCCIÒN
DURACIÒN: 1 SEMANA.
MANUAL DE PROCEDIMIENTOS
LOGO DE LA
DISTRIBUIDORA
MANUAL DE CARGOS Y REQUERIMIENTOS
35
CARGO JEFE OPERATIVO
JEFE INMEDIATO Gerente
PERSONAL A CARGO Conductores, Auxiliares de Ventas,
Supernumerarios, Escoltas, Vigilantes
FUNCIONES
1. Coordinar el personal de distribución en los diferentes cargues, garantizando la
entrega efectiva de pedidos diarios.
2. Establecer en conjunto con el Director Comercial y Jefe Administrativo las diferentes
rutas de distribución de forma lógica, ordenada y coherente de acuerdo al previo
conocimiento del territorio
3. Asignar la ruta de Escoltas para velar por la seguridad e integridad del personal del
área de distribución, mantener permanente contacto con la policía, CAI y demás entes
de seguridad pública.
4. Realizar de acuerdo al informe de Bancos, la respectiva distribución de los vehículos
a los puntos de consignación, garantizando así el cumplimiento del depósito de los
valores de la compañía.
5. Velar por la seguridad de la empresa durante la noche, fines de semana y festivos,
coordinando los respectivos turnos de vigilancia, chequeado el buen funcionamiento de
las alarmas, cámaras y demás equipos de vigilancia.
6. Asignar las diferentes claves para la alarma interna de la compañía y estar en
constante comunicación con la empresa contratada para la vigilancia externa.
7. Manejo de claves para la apertura de cajas fuertes a camiones y llaves de los
mismos, en los horarios y sitios establecidos para tal fin.
8. Vigilar el buen uso y mantenimiento de las herramientas asignadas al personal de
distribución para la ejecución de su labor.
9. Supervisar el porte y buen uso de la dotación del personal a su cargo.
10. Realizar y dirigir reuniones de resultados y de seguridad al personal a su cargo, de
acuerdo a los lineamientos y metas establecidas por la compañía estipulados en los
indicadores de gestión.
11. Realizar chequeos aleatorios a la documentación tanto de vehículos como del
personal de distribución (Soat, Seguros, Transportes de Alimentos, Revisión Tecno
mecánica, Canet de Manipulación de Alimentos, Pase, Carnet de ARP y EPS, etc.)
12. Realizar auditorias de servicio donde verifique el buen trato y servicio a nuestros
clientes.
13. Realizar el despacho diario de los vehículos, consolidando en la planilla de
despachos las novedades del día.
OBJETIVO GENERAL
Garantizar la efectiva y oportuna entrega de los pedidos realizados a nuestros clientes,
basado en las normas establecidas por la compañía, velar por la seguridad de la
misma tanto en la zona de entrega como en la planta física de la empresa.
LOGO DE LA
DISTRIBUIDORA
MANUAL DE CARGOS Y REQUERIMIENTOS
36
14. Verificar y controlar el kárdex de cubetas por vehículo, verificar las cubetas que
se encuentran en calidad de préstamo a clientes especiales.
15. Contralar el cumplimiento de la hora de llegada ala compañía del personal a su
cargo y reportar las diferentes novedades del mismo (incapacidades, ausentismos,
sanciones, etc.) al área de Gestión Humana para su respectivo manejo.
16. Atender de forma inmediata los reclamos y sugerencias de nuestros clientes y del
personal que se encuentre a su cargo.
18. Realizar el despacho diario de los vehículos, consolidando en la planilla de
despachos las novedades del día.
19. Verificar y controlar el kárdex de cubetas por vehículo, revisando que el
despacho corresponda a lo recibido y en caso de diferencia establecer la novedad de
la misma, mediante los formatos establecidos por la compañía.
20. Contralar el cumplimiento de la hora de llegada ala compañía del personal a su
cargo y reportar las diferentes novedades del mismo (incapacidades, ausentismos,
sanciones, etc.) al área de Gestión Humana para su respectivo manejo.
21. Atender de forma inmediata los reclamos y sugerencias de nuestros clientes y
del personal que se encuentre a su cargo.
DENOMINACION: Asistente de Gestión Humana
GRUPO OCUPACIONAL
JEFE INMEDIATO: Gerente General
SUBALTERNOS:
Recepcionista, servicios generales
y mensajería
OBJETIVO GENERAL
Se encarga de la contratación, permanencia y liquidación del personal necesario en cada
cargo basado en la normas legales y de la empresa.
FUNCIONES
Contratación del personal cumpliendo todos los requisitos necesarios para cada cargo
Planear y orientar al personal en las actividades de identidad en al empresa
Abrir y mantener actualizada la carpeta de hoja de vida a cada persona con su respectiva
documentación
Liquidar la nómina y aportes mensualmente y Liquidar las provisiones mensuales y
anuales de prestaciones
Archivar toda la documentación correspondiente al área.
Liquidar vacaciones y prestación definitivas
Implementar Plan Estratégico de la empresa
LOGO DE LA
DISTRIBUIDORA
MANUAL DE CARGOS Y REQUERIMIENTOS
37
Hacer los respectivos trámites de incapacidad cuando se necesite.
Liquidar parafiscales
Solicitar paz y salvo en AFP, ARP, EPS.
Solicitar y entrega las dotaciones para cada área
Reportar novedades en cada una de las entidades
Vela por el bienestar social de las personas que laboran en la empresa.
Programa y coordina capacitación y eventos del personal en las diferentes áreas
Manejo de préstamos y crédito de cartera a colaboradores.
Apoyo y soporte al gerente en el proceso de descargos de los colaboradores
Buscar apoyo y asesoría sobre temas de difícil manejo.
Liquidar comisiones a las personas que lo requieran.
RESPONSABILIDADES
Que el personal contratado cumpla con todos los requisitos legales y necesarios para el
cargo. (afiliaciones, exámenes ocupacionales, documentos, pasado judicial, etc.)
Entrega y firma del manual de funciones de cada cargo.
Del pago oportuno de nomina, parafiscales y aportes de seguridad industrial, cesantías,
intereses de cesantías
Propender por el comité paritario.
Realizar auditorias sobre el cumplimiento de seguridad industrial por parte de cada área.
De la comunicación de todas las actividades al personal.
De informar de cada una de la novedades de los colaboradores en las distintas áreas (
terminación de contratos, vacaciones, incapacidades, periodos de prueba etc.)
Archivo y su mantenimiento en términos legales.
Que las personas a su cargo presten un excelente servicio a los colaboradores y los
clientes externos
Del tramite de la correspondencia interna y externa de la empresa.
De la ejecución de la labor de cada una de las personas a cargo.
Garantizar el aseo diariamente de las instalaciones.
Buen clima laborar.
Garantizar todo el proceso de liquidación del contrato.
INDICADORES
1- Pago oportuno de las obligaciones laborales.
2- Auditoria de las hojas de vida vs inconsistencias encontradas.
REQUISITOS
ACADEMICOS Conocimientos en Gestión Humana
Auxiliar contable y administrativa
Conocimientos en Computación.
Manejo de reacción.
COMPETENCIAS Comunicación.
LOGO DE LA
DISTRIBUIDORA
MANUAL DE CARGOS Y REQUERIMIENTOS
38
Liderazgo.
Trabajo en equipo.
Toma de decisiones.
Orientación al logro.
Enfoque en el cliente.
Negociación.
EXPERIENCIA INTERNAS
Auxiliar contable.
Recepcionista
EXTERNAS:
Dos años en cargos similares.
PERSONALES Responsabilidad
Honestidad
Orden
Respeto
Entereza
Iniciativa
Creatividad
Sociabilidad
Liderazgo
Celeridad
Eficacia
Tolerancia a la
Tensión
Actitud de Compromiso
Actitud de Racionalización del gasto
Agilidad mental
Capacidad de diagnostico
Capacidad de previsión
Capacidad para tomar decisiones
Condiciones de Investigador
Facilidad de expresión oral y escrita
Habilidad matemática
Rapidez de asociación
Rapidez para la comprensión de la
Información
DENOMINACION: Servicios Generales
GRUPO OCUPACIONAL
JEFE INMEDIATO:
Asistente de Gestión Humana /
Gerente General
SUBALTERNOS: No tiene
OBJETIVO GENERAL
Velar por una buena limpieza y organización de todas las áreas y una excelente atención a
clientes y personal en general.
FUNCIONES
LOGO DE LA
DISTRIBUIDORA
MANUAL DE CARGOS Y REQUERIMIENTOS
39
Limpiar y Organizar las instalaciones de la distribuidora.
Aplicar las normas de seguridad industrial y prevención
Utilizar adecuadamente los elementos de aseo
Brindar oportunamente los servicios de cafetería a los colaboradores y visitantes que se
encuentren en la empresa
Acatar las ordenes de la recepción para un adecuado orden, atención y aseo de la oficina
de gerencia
Labor de mensajería.
Desempeñar las demás funciones que le sean asignadas
RESPONSABILIDADES
Responde por la imagen de la empresa en cuanto a su limpieza y organización.
Responder por los equipos, máquinas y documentos que le sean asignados.
INDICADORES
1- Tiempo empleado para la limpieza
2- Materiales de aseo entregados vs su rendimiento.
3- Numero de tareas realizadas / horas trabajadas
PERFIL DEL CARGO
ACADEMICOS Bachiller
COMPETENCIAS Comunicación.
Enfoque en el cliente.
EXPERIENCIA INTERNA
No requiere
EXTERNA
Un mes en cargos similares
PERSONALES Responsabilidad
Honestidad
Orden
Respeto
Iniciativa
Actitud de Compromiso
Facilidad de expresión oral y escrita
LOGO DE LA
DISTRIBUIDORA
MANUAL DE CARGOS Y REQUERIMIENTOS
40
Creatividad
Recursividad
Destreza
Eficacia
ENTRENAMIENTO E INDUCCIÒN
DURACIÒN: 1 SEMANA.
5.5 Modelo de informe disciplinario.
INFORME DISCIPLINARIO
PARA : SUB-GERENCIA ADMINISTRATIVA
DE :
INFORME DISCIPLINARIO SOBRE: (Nombre del empleado)
DESCRIPCION DEL HECHO:
UBICACIÓN :
Lugar: _______________________________ Fecha del hecho :
Hora: ___________
TESTIGOS PRESENCIALES:( Nombre de trabajadores que puedan certificar el hecho):
PRUEBAS : (Mencionarlas)
CONSECUENCIAS DEL HECHO ( Mencionar si la falta ocasiono perjuicios en productos,
activos, personas etc.)
CONCEPTO DEL JEFE INMEDIATO:
Atentamente, Vo. Bo. Sub-Gerencia Administrativa
Nombre :____________________________ Nombre :____________________
Firma :____________________________ Firma :____________________
Fecha :____________________________ Fecha de Recibido :___________
INFORMACIÓN ADJUNTA EN CARPETA DE “COMPLEMENTOS 2”
7.2. Manual de funciones, cargos y requerimientos.
7.3. Modelo de informe disciplinario.
8. Resumen Ejecutivo.
Distribuciones A.T.C. será una empresa encargada de distribuir y comercializar productos
lácteos de la cadena Alpina, en una zona delimitada por el proveedor que consta de 1.800
clientes aproximadamente, ya seleccionados y otorgados, en un margen de 7 zonas del sur de
Bogotá entre los estratos socio económicos 1, 2 y 3.
La empresa actuará como una sub-distribución de un negocio familiar de más de 16 años de
constituido, al cual le fue otorgada una nueva zona y lleva por nombre en la actualidad Súper
Alianza sociedad limitada. Esta compañía, en cabeza de su gerente Álvaro Torres Torres
desea brindar la oportunidad a sus hijos de controlar y distribuir en ésta nueva zona, bajo un
contrato de exclusividad de venta que exige Alpina a sus distribuidores.
La nueva zona de Súper Alianza que estará a cargo de A.T.C. tendrá por disposición de
exclusividad de Alpina una venta mensual de 650 millones de pesos con un número
aproximado de 1.800 clientes ya otorgados y un promedio de ventas diarias de 60.000 pesos
por cliente, con una frecuencia semanal de 1.5 visitas. Lo que requiere una contratación de
mínimo 40 colaboradores.
La zona de cobertura de la empresa parte de los barrios San benito y Tunal, sobre la vía de
salida a Villavicencio, hasta el barrio Quintanares por la autopista sur en los límites con
Soacha, como anteriormente pudo observarse en los planos de distribución de zonas.
El incremento y la oportunidad de negocio que claramente brinda Alpina y Súper Alianza,
permitirá moverse con facilidad en la venta de la marca en la zona otrogada. Primero, por el
reconocimiento con el que cuenta la cadena de productos lácteos en el mercado, segundo, la
exclusividad de no contar con más distribuidores de Alpina en la misma zona lo que reduce la
incidencia de la competencia y tercero por la disminución de costos al no influir directamente en
campañas de marketing, promoción y/o publicidad.
El aspecto económico se facilita al inicio del negocio por contar con un capital propio de 100
millones de pesos que facilita el montaje de un cuarto frío en una bodega en arriendo de 350
metros cuadrados, la adquisición de tecnología como capturadores electrónicos para la toma
de pedidos y facturación y computadores y demás equipos de oficina indispensables para la
operación.
Así mismo el estado financiero estará determinado por aspectos como:
- Las ventas fueron proyectadas con un incremento del 10% anualmente.
- Los salarios de incrementarán entre el 5% y el 10% en un lapso de 5 años.
- Los parafiscales corresponden al 9% de los salarios (Caja de compensación, SENA e ICBF)
- Los impuestos por transacciones equivalen al 4 x 1000 (sobre las compras)
- Los impuestos de industria y comercio corresponden al 4.14 x 1000 sobre las ventas.
- Los servicios de agua y luz se incrementarán a 5 años entre e 5% y el 10%
- Durante los 5 años, se paga el préstamo que los socios le hacen a la empresa (100 millones
de pesos) con un valor de 2 millones de pesos mensuales, durante 57 meses, es decir un total
de 114 millones de pesos que equivalen a capital e intereses.
Por otra parte cabe resaltar que el mercado objetivo son las tiendas, minimercados,
panaderías, cigarrerías y clientes no convencionales que compran principalmente para su
propio consumo, tales como ferreterías, carnicerías y/o casas de familia, ya seleccionadas y
otorgadas por Alpina y posteriormente por Súper Alianza.
Los productos de Alpina están dirigidos a cualquier segmento del mercado (sexo, edad,
ingresos, etc), no obstante que hay productos especialmente hechos para algunos segmentos,
como la cadena Baby para niños, todas las referencias son consumidas a cualquier edad y
distribuidas en su totalidad.
9. Bibliografía.
-Colaboración de la gerencia y jefatura de ventas de Súper Alianza en la entrega de
informes de 2004 a 2007. Venta en toneladas de productos en cadena.
-Datos de consumo directo y competencia por parte de la Vicepresidencia de mercadeo
de Alpina.
-Diario La República, http://rse.larepublica.com.co/archivos/ECONOMIA/ publicación 2010.
-Revista Dinero, http://www.fepale.org/lechesalud/Revista. Información a través de Fepale. 2009
-Análisis de industria y sector basado en http://www.buenastareas.com/ensayos/El-Sector-
Lacteo
-Fred David. Conceptos de administración estratégica (2008) capítulo 3. Matriz de perfil
competitivo.
-Metro cuadrado. Revista 2011. Sección arriendos. Marzo de 2011.
-Información macroeconómica y microeconómica 2008.
http://www.buenastareas.com/ensayos/Macroeconomia/
-Fedegan, “la ganadería en Colombia y las cadenas láctea y cárnica”, Cifras de
referencia PEGA 2019, p62 y cálculos de autor.

áLvaro andrés torres camacho

  • 1.
    DISTRIBUIDORA DE PRODUCTOSALPINA EN 7 ZONAS SELECCIONADAS DEL SUR DE BOGOTÁ. UNIVERSIDAD DE LA SABANA ESPECIALIZACIÓN EN GERENCIA DE COMUNICACIÓN ORGANIZACIONAL 2011
  • 2.
    Álvaro Andrés TorresCamacho Código 201013914 Proyecto plan de negocio. ”Distribuidora de productos lácteos” Gerencia de la comunicación organizacional. 2010
  • 3.
    ÍNDICE 1. LA EMPRESA. 1.1.Descripción general de la empresa. DISTRIBUCIONES A.T.C. 1.2. Justificación de la distribución. 2. ANÁLISIS DEL ENTORNO. 2.1 Macro – economía del sector lácteo mundial. 2.1.1. Contexto lechero 2.1.2. Importaciones y exportaciones del sector lácteo 2.1.3. Evolución del consumo de leche por habitante a escala mundial. 2.1.4. Industria y TLC con la unión europea. 2.1.5. Datos según diario “Vanguardia Liberal” 2.2 Micro – economía del sector lácteo en Colombia respecto a Alpina. 2.2.1. El sector lácteo en Colombia. 2.2.2. Entorno general de Alpina 2.2.3. La industria láctea y el sector en Colombia. 2.2.4. La cadena láctea colombiana. 2.2.5. Tamaño de las empresas lácteas en Colombia. 2.2.6. Indicadores nacionales. 2.2.7. Consumidor en la industria colombiana. 2.2.8. Competencia en la industria colombiana. 2.2.9. Casos legales en la industria (ALPINA – DANONE) 2.2.10. Tendencias de consumo en la canasta familiar.
  • 4.
    2.2.11. Ranking delas 10 empresas industriales del sector lechero en Colombia. 2.2.12. Escenario del futuro en el sector lácteo colombiano. 2.2.13. Cifras Nielsen. 2.2.14. Matriz DOFA 2.2.15. Matriz PEST 3. ÁREA DE MERCADO 3.1 Objetivo de mercado. 3.2. Objetivo de ventas. 3.3. Objetivo de comunicación. 3.4. Investigación de mercados. 3.4.1. Problema de la investigación. 3.4.2. Objetivos de la investigación. 3.4.3. Tipo de investigación. (Exploratoria, según datos otorgados por Alpina) 3.4.3.1. Población y demografía. 3.4.4. Análisis de resultados, conclusiones y recomendaciones. 3.4.5. Matriz de perfil competitivo. Fred David. Distribuciones A.T.C. respecto a la competencia. 3.5. Estrategia de la mezcla. 3.5.1. Tamaño del mercado. 3.5.2. Tipología de clientes. 3.5.3. Barrios y número de ventas. 3.5.4. Mercado destino. El Consumidor y sus necesidades. 3.5.5. Productos a distribuir en la zona. 3.5.6. Participación de los principales productos de la distribución en el mercado. 3.5.7. Ranking de los principales productos a distribuir en la zona.
  • 5.
    3.5.8. Proceso dedistribución 3.5.9. Manejo de información de ventas. 3.5.10. Publicidad y Mercadeo. 3.6. Plan de acción. 3.6.1. Factores claves de éxito. 3.6.2. Factores claves de ventas. 3.6.3. Zonas de vendedores (estrategias de ventas, número de clientes por zonas, etc) 4. ESTUDIO TÉCNICO. 4.1. Necesidades físicas y materiales. 4.1.2. Vehículos. 4.1.3. Instalaciones. (Bodega y mobiliario) 4.2. Necesidades inmateriales. 4.2.1. Selección de personal. 5. ESTUDIO ECONÓMICO Y FINANCIERO. 5.1. Tabla de relación para la nómina de empleados. 5.2. Balance general Distribuciones A.T.C. 5.3. Flujo de caja año 2011. 5.4. Estado de pérdidas y ganancias año 2011. 5.5. Flujo de caja proyectado por cinco años hasta 2015. 5.6. Estado de pérdidas y ganancias proyectado por cinco años hasta 2015. 5.7. Tabla de amortización. 5.8. Tasa interna de retorno - Valor presente neto.
  • 6.
    6. ESTUDIO ADMINISTRATIVO. 6.1.Historia de la distribución en Alpina. 6.2. Misión A.T.C. 6.3. Visión A.T.C. 6.4. Objetivo general A.T.C. 6.5. Objetivos específicos A.T.C. 6.6. Marco general. Constitución y parámetros básicos (Revisoría fiscal y secretaría de salud) 6.7. Fuerzas de Porter 6.8. Estructura orgánica básica. 7. Anexos 7.1. Mapas de las zonas de distribución. 7.2. Manual de funciones, cargos y requerimientos. 7.3. Modelo de informe disciplinario. 8. Resumen Ejecutivo. 9. Bibliografía.
  • 7.
    Distribuciones A.T.C. 1. LAEMPRESA. 1.1. Descripción general de la empresa. DISTRIBUCIONES A.T.C. Creación de una distribuidora y/o comercializadora de alimentos y productos lácteos de cadena la cual tenga un único proveedor, la distribuidora Súper Alianza de constitución familiar.(Alpina) La distribucion, será una empresa representante de la marca de alimentos lácteos de cadena, Alpina. Con instalaciones inicialmente en arriendo dentro del sector otorgado por el proveedor, camiones encargados de la distribución y una razón social independiente a la marca y actuará como sub-distribución y apoyo de Súper Alianza. Su registro será como empresa privada de responsabilidad limitada, con una naturaleza mercantil y personalidad jurídica propia, de fiscalidad directa en condición de impuesto de sociedades. La nueva zona de Súper Alianza que estará a cargo de A.T.C. tendrá por disposición de exclusividad de Alpina una venta mensual de 650 millones de pesos con un número aproximado de 1.800 clientes ya otorgados y un promedio de ventas diarias de 60.000 pesos por cliente, con una frecuencia semanal de 1.5 visitas. Lo que requiere una contratación de mínimo 40 colaboradores. El contrato lo realiza Alpina a término fijo por tres años renovables dependiendo de resultados. La ubicación de la empresa estará determinada por la zona asignada de distribución que se encuentra en la zona sur de Bogotá por lo que es necesaria la ubicación en un sitio cercano, de fácil acceso para el desplazamiento de los vehículos distribuidores y de los empleados de la organización. La zona de cobertura de la empresa parte de los barrios San benito y Tunal, sobre la vía de salida a Villavicencio, hasta el barrio Quintanares por la autopista sur en los límites con Soacha. 1.2. Justificación de la distribución. Las organizaciones actuales buscan a toda marcha reducir costos y mejorar su productividad sin desmejorar la rentabilidad. Por eso la industria, dentro de sus muchas estrategias, otorga la posibilidad a empresarios de obtener su propio negocio bajo unas reglamentaciones específicas que van determinadas según su razón social. La industria y comercialización de alimentos de consumo diario o mejor llamados incluidos en la canasta familiar, tienen una excelente perdurabilidad en los índices de preferencia del
  • 8.
    público que losconsume, por tanto marcas como Alpina y Colanta, las dos más grandes productoras de lácteos en Colombia, cuentan con el respaldo y la buena imagen que otorga la variedad, calidad y permanencia en el mercado de todas sus referencias a la venta. En el presente año ambas compañías han otorgado más de 30.000 millones de pesos en ventas repartidas para sus distribuidores autorizados, es decir que cada marca ha reforzado su sistema de distribución propio, permitiendo que empresarios creen su propia empresa, brindando una lista de clientes, zonas y referencias de productos, para que éstos lleguen con las marcas a sitios, en la diferentes ciudades, donde antes no se había explorado el mercado o por cuestiones de seguridad, tiempos de recorrido y demás aspectos no se había abarcado. Por razones anteriores se ha decidido llevar a cabo una Sub-distribución de la marca Alpina, con base a las reglamentaciones y razón social de Distribuciones Súper Alianza la cual cuenta con 200 empleados, 42 camiones y es representante exclusivo de Alpina desde hace varios años repartiendo a más de 11.000 clientes, donde distribuciones A.T.C se distinga por ser una organización sólida y reconocida por sus clientes en la comercialización de productos lácteos y alimenticios procesados. Debido a que es una nueva unidad de negocio que prestará un servicio más eficiente y rápido a una nueva base de datos de distribuciones Súper Alianza, se buscará generar un nivel de competitividad superior a través de la calidad, atención y oportunidad en la prestación del servicio, que se refleje en la participación y aceptación por parte de los clientes y consumidores. 2. ANÁLISIS DEL ENTORNO. 2.1 Macro – economía del sector lácteo mundial. 2.1.1. Contexto lechero La producción anual de leche es la mayor en el mundo dentro de todos los géneros agropecuarios. Después de 2007, convirtiendo el equivalente de las distintas formas, leche en polvo, quesos, mantequilla y otros, a toneladas de leche líquida, y dada el alza general de los alimentos durante 2008 y 2009, el valor total del producto mundial fue de más de 300.000 millones de dólares. Inclusive, en los últimos años la relación entre el precio de la leche y los alimentos para la producción pecuaria, principalmente los balanceados con soya y maíz, ha estado por encima de 1,5; es decir, su precio “soportó” el alza de cereales antes y después del pico del primer semestre de 2008 durante la crisis alimentaria. Entre el 12% y el 14% de la población mundial vive en granjas lecheras, con un promedio de 2 vacas por granja y 11 litros diarios de producción, en los países en desarrollo se generaron 200 empleos rurales por cada millón de litros al año mientras en los desarrollados tan solo 5. De
  • 9.
    aquí ver laenorme importancia de todas las cadenas de producción y distribución que incluye la industria lechera. Según la FAO, en 2007, se produjeron a escala global 676 millones de toneladas de leche (leche líquida), para 2008 subió a 687, para 2009 subió a 699 y para 2010 aproximadamente a 710, de las cuales 273 millones lo producen los grandes exportadores: La unión Europea (151 millones), Estados Unidos (85,5 millones), Nueva Zelanda (9,4 millones). Los países en desarrollo producen 337, millones, de los cuales 58 millones en América del sur, siendo Colombia el cuarto productor en esta porción del continente. 2.1.2. Importaciones y exportaciones del sector lácteo En la producción mundial, Colombia ocupa un discreto lugar entre los grandes productores de leche del planeta. Lugar que adquiere importancia si la comparación se hace solo entre los países latinoamericanos pues allí Colombia sólo es superado por Brasil, México y Argentina. Entre 2005 y 2010, la producción mundial de leche líquida presentó una tasa de crecimiento promedio anual de 1,8%, al pasar de 489 millones a 578 millones de toneladas, siendo los mayores productores la Unión Europea, los Estados Unidos, Brasil y Nueva Zelanda, países que en conjunto concentraron el 75% del total mundial de 20092. Es importante destacar que la mayor parte de la producción se consume en el mercado interno de cada país, toda vez que la leche líquida no es un bien transable y es considerada como prioritaria para la seguridad alimentaria. El año 2006 se caracterizó por una caída generalizada de los precios de los distintos productos lácteos, con un cambio negativo de 17% en el precio de la mantequilla, de 6% en el precio de los quesos, y de 3% en el precio de la leche entera en polvo. El año 2007 se caracterizó por un comportamiento inverso, con significativos aumentos en los precios, presentando un alza de 93% en el precio de la leche descremada, de 91% en el precio de la leche entera en polvo, de 67% en el precio de la mantequilla y de 51% en el precio de los quesos. Durante el primer semestre de 2008, mientras que los precios de la mantequilla y los quesos continuaron creciendo de manera acelerada (35% y 26% respectivamente), los de leche entera en polvo lo hicieron en menor magnitud (8%) y los de leche descremada descendieron (-13%) Entre 2007 y 2009 los precios de la leche entera en polvo descendieron 62.3%, pasando de un máximo de US$4.950/tonelada en octubre de 2007, a un mínimo de US$ 1.850/tonelada.1 1 http://www.buenastareas.com/ensayos/Macroeconomia/
  • 10.
    Empresas lácteas másimportantes del mundo, según sus ingresos Empresa País de origen Ingresos 2005 (millones de euros) Nestlé Switzerland 14300 Dean Foods E.U 7200 Lactalis France 7200 Danone France 7200 Dairy Farmers of America E.U 7200 Fonterra New Zealand's 6600 Arla Foods Scandinavia 6200 Kraft Foods E.U 5200 Unilever Anglo-Dutch 5000 Friesland Foods Netherlands 4200 Meiji Dairys Japon 3600 Campina Netherlands 3600 Parmalat Italy 3500 Bongrain France 3000 Morinaga Milk Industry Japón 3200 Land O´Lakes E.U 3100 Schreiber Foods E.U 2400 Saputo Canada 2400 Dairy Crest United Kingdom 2100 Nordmilch Germany 2100 Fuente: Tomado del Estudio de Vigilancia e Inteligencia Competitiva de TRUJILLO, Raúl, para el Ministerio de Agricultura. 2007. 2.1.3. Evolución del consumo de leche por habitante a escala mundial. Consumo Kilos por habitante Pais 1990 2000 2009 Union Europea 363 469 390 Estados Unidos 274 287 300 OCDE 180 235 250 India 63 79 n.d Paises en Desarrollo 40 56 68 China 6 11 22 Mundo 80 104 115
  • 11.
    La demanda delos productos lácteos está relacionada primeramente con el crecimiento de la población. La tendencia de incremento anual de la producción global es del 2% mientras la tasa demográfica mundial es de 1,2%, aunque en la mayoría de los países de Europa crece por debajo de 1%, mientras tanto en América Latina esa tasa se incrementa entre el 1% y el 2,5% anual. En la transformación industrial de leche a escala global existe una puja entre los grandes grupos transnacionales por mayores participaciones en el mercado. Las primeras 10 compañias que procesan leche en el mundo, con su respectiva cuota y sus principales centros de operación. Que se presentan en el cuadro a continuación: Nombre País de Origen Centro Operativo Millones leche Part mercado mundial Fonterra Nueva Zelanda Internacional 18,6 2,70% Dairy Farmers Estados Unidos Estados Unidos 16,2 2,30% Nestle Suiza Internacional 12 1,70% Dean Food Estados Unidos Estados Unidos 11,3 1,70% Friesland Holanda Holanda 11,2 1,60% Lactails Francia Internacional 8,9 1,30% Dalo Foods Dinamarca Dinamarca 8,3 1,20% Danone Francia Internacional 7,3 1,10% Kraft Estados Unidos Internacional 6,7 1% Land O lakes Estados Unidos Estados Unidos 5,5 0,80% Saputo Canada Canada 4,3 0,60% 2.1.4. Industria y TLC con la unión europea. El Sector Lácteo en el TLC Entre Colombia Y La Unión Europea2 Existen inconformidades manifestadas por el sector de lácteos, tras la firma del Tratado de Libre Comercio entre la Unión Europea (UE) y Colombia. Ya que se busca reemplazar la producción de leche con el fin de importar leche en polvo y así disminuir costos de producción y mejorar el aporte de la industria, en sus plantas procesadoras, con el medio ambiente, lo que disminuiría la producción en Colombia. Esto afectaría la economía de pequeños sectores de la industria. 2 http://www.buenastareas.com/ensayos/
  • 12.
    El 19 deMayo de 2010 los principales diarios del país informaron que Colombia y la Unión Europea (UE) firmaron el TLC, del cual se dice que ofrece nuevas perspectivas de acceso a mercados para operadores económicos de ambas partes. Los productores de leche, negocio del que dependen 450 mil familias en el país, serían los más afectados si se lleva a cabo el acuerdo comercial. Y aunque se han producido encuentros entre la SAC (Sociedad de Agricultores de Colombia) y el Gobierno Nacional aún no se ha dado salida al inconformismo de los productores de leche, una de las razones que han llevado a la no firma del tratado de libre comercio con Europa y Estados Unidos.3 Para establecer una tendencia en la industria láctea del país FEPALE, Federación Panamericana de lechería en su revista electrónica edición número 3 de 2006, algunos de los factores que orientan el desarrollo de nuevos productos lácteos son: salud, placer, nuevos estilos de vida y hábitos de consumo, y cambios demográficos. En el caso de los productos lácteos, sin duda alguna su relación con la salud es primordial en el desarrollo de nuevos productos. En los mercados emergentes, donde el crecimiento es muy importante, las leches fluidas tienen una importancia fundamental en el crecimiento del consumo, sobre todo por sus beneficios nutricionales, un crecimiento muchas veces impulsado por los programas gubernamentales.4 Una de las políticas mas importantes y uno de los elementos esenciales del sistema institucional de la Unión Europea (UE) es su Política Agrícola Común (PAC) la cual gestiona las subvenciones que se dan a la producción agrícola en la Unión. Ella ha contribuido al crecimiento económico, garantizando el suministro de una amplia gama de productos alimenticios de calidad intentando que los precios sean razonables. La UE se convirtió en el primer importador y el segundo exportador de productos agrícolas a nivel mundial. 2.1.5. Datos según diario “Vanguardia Liberal” En la Asamblea General de la Asociación Colombiana de Procesadores de Leche, Asoleche, se presentó el estudio de Nielsen que dio cuenta que el mercado nacional de lácteos alcanzó en ventas los $4.2 billones en 2010 a nivel mundial. Lo anterior significa que la leche líquida, quesos y bebidas lácteas, presentaron una tendencia creciente en todas las categorías. 3 http://rse.larepublicab.com.co/archivos/ECONOMIA/2010-03-04/industria-de-lacteos-no-llega-a-acuerdo-en-tlc- con-europa_94694.php 4 http://www.fepale.org/lechesalud/Revista%20MLMS%20n%BA3%20html/Revista%20Edicion%20N%B73.pdf
  • 13.
    Según Nielsen, $1.25billones corresponden a leche pasteurizada, $1.50 billones a leche larga vida, $0.90 billones a bebidas lácteas, y $0.56 billones a quesos. Los mayores crecimientos se dieron en leches larga vida con un 15%, seguidas de quesos (8%) y bebidas lácteas (5%). De acuerdo con Jorge Andrés Martínez, director ejecutivo de Asoleche, "el mercado lácteo colombiano repuntó luego de un primer semestre de 2009 marcado por la crisis del comercio binacional con Venezuela, el débil comportamiento de la demanda interna y la acumulación de inventarios de producto terminado que llegó a superar las 25.000 toneladas de leche en polvo y los 15 millones de litros de leche UHT". 2.2 Micro – economía del sector lácteo en Colombia respecto a Alpina. 2.2.1. El sector lácteo en Colombia. Con la idea de que a partir de la leche obtenemos cualquier producto, Hasta 1999, la producción de leche fresca en Colombia adquirió una creciente importancia en el ámbito económico nacional, ya que la dinámica de la producción de leche estuvo acompañada por el desarrollo del consumo de productos lácteos en Colombia; este crecimiento paso de 728 millones de litros en 1950 a 1.879 millones en 1978 y a 5326 millones de litros en 1997 (con un promedio de crecimiento anual de 6,5% 1978-1996). Aunado a esto el consumo per cápita de litros de leche por persona por año, fue de 71lt en 1978, 133 lt en 1994, 137 lt en 1997. Teniendo en cuenta que el consumo per cápita recomendado por la OIE es de 170 lt/persona/año y la población ha pasado de 20’785.235 habitantes en 1973 a 27’837.932 en 1985, 33’109.840 en 1993 y a 41’242.948 en el 2005, seria necesario que para este ultimo, nuestra producción fuera de 7.000 millones de litros de leche. Pero a pesar de que ha habido crecimiento en la producción y en el consumo de productos, este último no alcanza a igualarse con el crecimiento porcentual de la población, lo que indica que cada vez el consumo per cápita de este producto ha ido tendiendo a disminuir lo que indica una sustitución por productos gaseosos y otros. 2.2.2. Entorno general de Alpina El entorno se muestra positivo con características que favorecen la empresa; actualmente es líder en el mercado de lácteos y derivados, es número uno en tres de sus seis categorías de producto: bebidas lácteas, postres y leches saborizadas. La empresa mantiene un alto porcentaje de inversión en infraestructura tecnológica e innovación, siendo éstos factores que le generan un valor agregado a sus productos.
  • 14.
    En el marconormativo de la industria las plantas de la compañía están certificadas en normas de gestión ambiental, gestión de calidad, buenas prácticas de manufactura y buenas prácticas de bodega; para esta empresa la obtención de certificados es un mecanismo sumamente importante para el mantenimiento de los estándares de calidad y es un elemento motivador decisivo. Demográficamente sus productos están dirigidos a diferentes nichos de mercado identificando diferentes edades y necesidades teniendo un amplio mercado. Alpina puede verse afectada por crisis diplomáticas que pueden afectar sus operaciones y niveles de venta, como lo es en el caso de Venezuela, o verse amenazada por este mismo gobierno en cuestiones de nacionalización. Algunos alimentos que pueden sustituir los productos de Alpina son: aguas, gaseosas, Te, bebidas y preparaciones caseras. En cuanto a los proveedores Alpina crea lealtad entre los mismos premiando a los que entregan mejores insumos, con calidad, menos contaminados generando una verdadera cultura de calidad y capacitándolos en el tema propio de la industria; además mediante políticas de pagos organizadas y motivación constante al continuo mejoramiento. Por otra parte, los clientes de la empresa se encuentran en grandes superficies, clientes institucionales cadenas de supermercados y tiendas de barrio. Además los países de Europa serian clientes potenciales para la organización ya que la mayoría de consumidores europeos, y en especial las mujeres, conservan una cultura de buena alimentación y gustan de productos que les ofrezcan buen funcionamiento a su organismo, lo que hacen productos de alpina como el yogurt Regeneris, Finesse, Yox, entre otros. 2.2.3. La industria láctea y el sector en Colombia. Según la industria de lácteos en Colombia ésta se distribuye actualmente en el país de la siguiente manera: El sector lácteo en el territorio nacional tiene una participación dentro de toda la industria manufacturera del país representada en un 3.5% del total y ocupa el décimo primer puesto dentro de las 61 industrias. En materia de consumo los productos lácteos constituyen un bien de consumo masivo así bien la leche y sus derivados tienen el segundo puesto más importante al interior de la canasta familiar representando un 10.5%. El consumo de leche en Colombia es de 6.2 millones de toneladas anuales. Este consumo se representa de la siguiente forma: 13.3% leche cruda, 27.5% leche pasteurizada, 5.8% leche ultra pasteurizada, 37% quesos, 13.3% leche en polvo y 3% derivados de la leche. Si bien la leche entera sigue siendo la más demandada por el mercado, la categoría de leches
  • 15.
    especializadas ha ganadoimportancia ya que viene registrando crecimientos anuales por encima del 20%. Actualmente existen 1.067 establecimientos dedicados a la elaboración de productos lácteos, de los cuales el 95% lo constituyen las micro y pequeñas empresas. No obstante el 93% de la producción de leche es procesada por las empresas de mayor tamaño, entre las cuales se destaca la participación de Alpina.5 Alpina es líder en el país de productos derivados lácteos con una participación aproximadamente del 70% y en el mercado de la leche con una producción del 20% a nivel nacional según Iván López Gerente de distribuidoras a nivel Colombia. 2.2.4. La cadena láctea colombiana. Lo que pasa en Colombia. La gráfica a continuación muestra la cadena productiva en el país. Cadena productiva láctea Fuente: Estudio prospectivo del sector lácteo para el Ministerio de Agricultura, 2007. 5 http://www.buenastareas.com/ensayos/El-Sector-Lacteo-En-Colombia/
  • 16.
    2.2.5. Tamaño delas empresas lácteas en Colombia. Fuente: Agrocadenas La industria láctea está en manos de microempresas que representan casi el 88% del total. La gran empresa está constituida por muy pocas industrias de talla mundial. Paradógicamente estas empresas son poseedoras de alta tecnología, mientras que las micro poseen generalmente procesos artesanales. Se estima en 145 el número de establecimientos9. Allí se encuentran empresas tradicionales del negocio de la pasteurización: - La “Cooperativa de Productores Lecheros del Atlántico” Coolechera en Barranquilla. - La “Procesadora de leches” Proleche de Medellín, “Lechesan” de Bucaramanga. - La “Cooperativa de Ganaderos de Cartagena” Codegán y La “Alquería” en Cajicá. La producción de leche en polvo está en manos principalmente de: “La Compañía Colombiana de Alimentos Lácteos” Cicolac que produce marcas como “Klim”, “El Rodeo” y “Nido” y La “Procesadora de leches” Proleche. Ambas son controladas por dos transnacionales: “Nestlé” y “Parmalat” En la industria de yogures, quesos y mantequillas es importante mencionar tres empresas altamente competitivas en el mercado de estos productos: la “Cooperativa Lechera de Antioquia” Colanta, la “Compañía de Procesadores de Leche del Caribe” Proleca y “Alpina” que ha tenido un muy significativo desarrollo tecnológico. El eslabón siguiente lo conforman los distribuidores que van desde la plaza de mercado hasta el super mercado pasando por la tienda de barrio.
  • 17.
    2.2.6. Indicadores nacionales. Laproducción de leche en Colombia creció de una manera exponencial en los últimos 10 años. En esta rama se refugiaron muchos productores agrícolas cuyos renglones sufrieron graves quebrantos desde 1990, con la apertura de la economía, como los de trigo, soya, algodón, maíz, cebada y, en general, los de cultivos transitorios, quienes buscaron en la cadena láctea una nueva fuente de sustento, y también algunos otros como los caficultores que habían visto caer sus ingresos. Por todo esto se habló para este período de una “ganaderización” del agro colombiano. Producción de leche en Colombia (millones de litros) por año AÑO PRODUCCION 2000 5418 2001 5677 2002 5812 2003 5893 2004 5924 2005 6103 2006 6201 2007 6170 2008 6400 2009 6540 2010 6700 aprox Fuente: SAC, El tiempo, marzo 31 de 2010 Consumo aparente de leche kilo por habitante en Colombia AÑO Consumo / habitante variación anual 2000 132 2001 136 3% 2002 138 1,40% 2003 135 -2,10% 2004 135 0% 2005 138 2,20% 2006 139 0,70% 2007 142 2,10% 2008 147 3,50% 2009 143 -2,70% 2010 143 0% Promedio 139 0,82% Fuente: Fedegan, “la ganadería en Colombia y las cadenas láctea y cárnica”, Cifras de referencia PEGA 2019, p62 y cálculos de autor.
  • 18.
    2.2.7. Consumidor enla industria colombiana. Según documento establecido en el sitio Web del proveedor principal Alpina, el consumidor no puede ser visto como un caso aislado a la marca. Y así lo presenta el presidente de Raddar, Camilo Herrera, encargado del grupo empresarial que realiza estudios e investigaciones para comprender el mercado, el consumidor y a los ciudadanos, quien agrega que al momento de definir una estrategia se debe empezar a considerar el consumo como el punto base del éxito del marketing. Considera que el 29 por ciento de las compras son realizadas actualmente por impulso, 75 por ciento no son planeadas y los consumidores se toman 20 por ciento de tiempo más frente a las góndolas de los supermercados debido a la cantidad de productos y de opciones que se ofrecen. También menciona que en efecto, mientras en el mercado existen 4.300 marcas y 132.000 productos, un consumidor compra 400 marcas e igual número de artículos y tiene 0,1 por ciento de probabilidad de escoger un determinado artículo sobre otro. Por ello, el directivo afirma que valorar al consumidor y conocerlo es la forma más eficaz para que los productos permanezcan en el mercado y se marque la diferencia con los demás. En el caso colombiano, según Raddar, los consumidores se dejan convencer en gran parte por las promociones que ofrece el mercado (34 por ciento de los consumidores), mientras que 24 por ciento se guía por el precio de los productos para escoger una marca sobre otra, y ocho por ciento elige más por la calidad y la promesa cumplida de la marca. Herrera Mora asegura que el consumidor nacional tiende a tomar decisiones de compra frente a las góndolas, así como busca una experiencia al momento de adquirir un artículo. De ahí donde como distribuidor es posible implementar el asesoramiento con mercaderistas las cuales rotativamente por negocios, brinden asesoría, presentación de productos y una excelente acomodación en góndolas para una mejorar visualización del producto por parte del cliente final, lo que al consumidor de la distribuidora le llamará la atención para crear preferencia en la marca Alpina. Los colombianos jóvenes y de estratos uno, dos y cinco son los ciudadanos para quienes la marca es lo más importante. Sin embargo, un estudio de Raddar muestra que las más recordadas entre los consumidores son aquellas de consumo diario, de fácil acceso, que cumplen con la promesa de calidad y que son grandes anunciantes. Entre ellas, se destacan Alpina, Coca-Cola, Colgate, Zenú, Ariel, Fruco y Dove, entre otras. Finalmente, Camilo Herrera dice que hoy los consumidores buscan funcionalidad al comprar, la inmediatez y la permanencia en el tiempo de los productos.
  • 19.
    2.2.8. Competencia enla industria colombiana. Según la vicepresidencia de mercadeo de Alpina una de las competencias más fuertes en la industria tanto para las distribuidoras como para el proveedor mayor en el último año es Danone, ya que ésta es una marca reconocida a nivel mundial, especialmente latinoamérica la cual ha dispuesto una agresiva campaña de promoción en Colombia. Según la compañía, Alpina maneja cerca del 70% del mercado productor de yogurts del país, lo que implica una correlación directa con el top of mind. Mientras tanto, la recordación de las marcas de los otros jugadores, entre los que sobresalen Parmalat, Colanta y Yoplait, no llegan a ser relevantes. Un estudio que analizó siete atributos de posicionamiento: marca con empaques más modernos y atractivos; marca que vale la pena pagar por ella; la marca de mejor calidad; una marca moderna y actual; tiene el mejor sabor; tiene la publicidad con la que el consumidor se identifica; y marca fácil de conseguir en cualquier parte. Alpina se consolida en el primer lugar pues, en todas las variables fue la marca más reconocida, con porcentajes que van entre el 66% y 90%. Dice Jorge Londoño, gerente de Invamer Gallup encargado de definir dichos atributos y darles una calificación. Finalmente, y de acuerdo al estudio y un informe publicado por la revista Dinero en el año 2008 se evidencian dos factores: uno es la relación de las marcas con los atributos; y el otro es la posición relativa de las marcas. La conclusión es que Alpina está bien posicionada en sus principales atributos de diferenciación, mientras que Yoplait, de Meals de Colombia, empresa de Grupo Empresarial Antioqueño, no tiene posicionamiento claro y ningún atributo lo diferencia. Por otra parte, en el mapa hay un atributo –es una marca por la que vale la pena pagar– que no ha sido apropiado por ninguna marca, según el estudio. 2.2.9. Casos legales en la industria (ALPINA – DANONE) También para 2009 se presentó una disputa legal con Danone en donde según el diario La República, La compañía de alimentos Alpina dio respuesta ante la Superintendencia de Industria y Comercio a la demanda por competencia desleal instaurada por el fabricante de productos lácteos Danone – Alquería en septiembre de 2007. El caso hace referencia a que Danone afirmaba que las marcas Regeneris y yox de Alpina los cuales son productos funcionales eran una imitación de las referencias de Activia y Nutriday de Danone – Alquería. Danone - Alquería exige una compensación de dos mil millones pesos a lo que Alpina, que se opuso a todas las pretensiones de la demanda, explicó en un comunicado enviado a la Superfinanciera que formuló las excepciones a que tiene derecho ante la Delegatura de
  • 20.
    Propiedad Industrial dela SIC y aportó las pruebas tendientes a desvirtuar los fundamentos de la misma. De igual forma, indicó “Alpina estará atenta al desarrollo del proceso y efectuará las gestiones y actuaciones que como demandando debe observar”. Por su parte, el director de mercadeo de Danone - Alquería, Armando Reyes, aseguró que la compañía oriunda de Sopó, Cundinamarca, “imitó sistemáticamente competencias mercantiles y entró en el territorio de nuestras marcas, propiedad intelectual y comerciales de televisión”. Danone -una multinacional con presencia en casi 100 países- firmó con Alquería un joint venture, para invertir 100 millones de dólares en la construcción y la puesta en marcha de una planta para ingresar al mercado de los yogures en Colombia. El proyecto está en la población de Cajicá, Cundinamarca. El pleito comenzó cuando según Danone-Alquería, Alpina además copió casi textualmente dos comerciales que la francesa transmitió en el mercado argentino para su producto Actimel, mientras Alpina lo empleó en Colombia para su producto Yox. Ante estas aparentes evidencias, los representantes de Danone-Alquería enviaron a comienzos de 2007 dos quejas a Alpina. "No contestaron y después dijeron que todo se resolvería en los tribunales", explicó Cavelier.Según Palmeiro, Danone-Alquería se vio obligada a acudir a estas instancias, ante la actitud de Alpina. Por supuesto, la versión de Alpina es diferente. Dicen que Danone nunca dio la oportunidad de hablar tranquilamente del tema. "Lo que ellos pedían a Alpina era básicamente que sacaran varios productos del mercado. Alpina argumenta que el concepto de alimentos funcionales no le pertenece a nadie y que al divulgar este tipo de información conceptual puede resultar muy similar, como en el caso de las toallas higiénicas o las cremas dentales, donde hay un formato específico de publicidad. Eso mismo puede ocurrir con los productos alimenticios funcionales. Además, aseguran que en el caso de los comerciales, se trató sólo de una pieza publicitaria en Colombia que coincidió con una de Danone en Argentina. El resto de la campaña de divulgación de estos productos de Alpina no ha tenido ningún problema. Alpina se ha valido de los antecedentes de Danone y sus líos judiciales en otros países. Cabe recordar la querella contra dos funcionarios de Danone en Argentina por la supuesta implementación de una campaña en Internet para descalificar la calidad de Dasani, agua saborizada de Coca-Cola. Sin embargo, este proceso fue fallado en primera instancia a favor de Danone. La firma francesa también habría tenido dificultades para industrializar su marca en Chile. Allí tuvo líos con Soprole (que tiene 51 por ciento del mercado local) por el registro de algunas marcas. Pero no solo en Chile, sino también en Japón, pues el producto que comercializa Danone y que considera absolutamente suyo (Actimel), fue creado hace más de 10 años por lácteos Koiwai. Además varios productos de Danone entre ellos Actimel,* fueron considerados como los productos más engañosos y menos saludables de toda Holanda y los países bajos.
  • 21.
    2.2.10. Tendencias deconsumo en la canasta familiar. El consumidor de la zona a distribuir, dentro de sus prioridades de compra busca la calidad del producto, la salud que éste le brinde, el tiempo y facilidad de obtención, características que distingue por la publicidad que le llega. La anterior gráfica, según cifras mostradas por Alpina es la tendencia de los estratos 1 y 2 en consumo y la importancia que la gente del sector da al momento de compra. En el listado de alimentos básicos se incluye la leche, queso, y postres de la cadena infantil. 2.2.11. Ranking de las 10 empresas industriales del sector lechero en Colombia. EMPRESA Ventas * Casa matriz Puesto entre 500** Colanta 1,353,053 Cooperativa 57 Alpina 1,121,679 S.A 58 Nestlé de Colom 1,050,723 Nestlé 75 Alquería/andina 500,001 Danone/alquería 192 Parmalat/proleche 337,001 Parmalat 363 Meals de Colombia 287,834 Grupo Antioqueño 267 Alival 200,001 S.A Dairy partners 195,413 Nestlé/fonterra 386 Algarra 172,116 Gloria Perú 386 Regionales 420,001 Empresas Regional 438 Fuente: Ranking de empresas sector lechero 2009, la nota y revista Gerente 500 empresas mas grandes de Colombia 15% 13% 11% 10% 9% 6% 5% 4% 4% 1% 23%Alimentos Básicos Perecederos Textiles Tocador Electrónicos Mercancía Gral Bebidas Farmacia Limpieza Consumo Local Otros
  • 22.
    2.2.12. Escenario delfuturo en el sector lácteo colombiano. Estos vectores aparecen dispuestos en el plano cartesiano que representa el gráfico anterior. Cada vector está marcado en un extremo por el signo positivo (+) y en el extremo opuesto por el negativo ( - ). Estos signos permiten formular en cada caso hipótesis de futuro. De acuerdo a cada uno de los cuadrantes, Alpina visualiza el panorama donde se puede ubicar como empresa y las distribuidoras que le sirven de apoyo. La relación está dada a partir de la experiencia en la operación y manejo de productos lácteos, junto con el desarrollo e infrasestructura que cuenta la organización que permite la implementación de procesos a la vanguardia de la tecnología.
  • 23.
  • 24.
    Presentaciones por áreaspor Distribución: Alpina 150cc ha ganado distribución en todas las áreas. Hay fuerza de distribución entre 150gr y 200gr, bloqueando efectivamente a Nutriday, observando la pérdida de distribución en el último periodo. Yogurt Sólido: La distribución de Nutriday se mantiene estable. Sin embargo, Alpina se encuentra solo en el 19% de las Tiendas Tradicionales de Colombia lo cual es demasiado alto.
  • 25.
    TOTAL COLOMBIA. CANASTA.IPC. Para finales del 2010 hay una recuperación económica con crecimientos volumétricos de la Canasta de 5.3%, aún con desaceleración en los crecimientos del precio. CIFRAS CADENA BABY: Luego de la caída fuerte de Heinz desde el 2008, Alpina ganó el liderazgo aprovechando la oportunidad y para el 2010 tener ventas superiores a las que tenía Heinz en el 2007 antes de su fuerte caída.
  • 26.
    Total para Colombiaen 2010 en referencia al volumen y valor de la leche Larga Vida. Datos suminisrados por el departamento de Mercadeo de Alpina, respecto al comportamiento de la marca a nivel nacional.
  • 27.
    2.2.14 Matriz DOFA Fortalezas. Los productos de Alpina tienen la acreditación necesaria  La gerencia está comprometida y confiada  Mejor desempeño de entrega del producto, comparado con competidores  Mejor tiempo de vida y durabilidad del producto  Los vendedores tendrían experiencia en el sector, del cliente final.  Lista de clientes disponible  Producto, calidad y confiabilidad del producto  Capacidad de entrega directa.  Se puede atender desde las instalaciones actuales  Control y dirección sobre las ventas al cliente final  Imagen de las marca. Debilidades.  Necesidad de una mayor capacitación al equipo de ventas.  La lista de clientes no ha sido ampliada.  Dificultades de seguridad en ciertos sectores  Seríamos un competidor débil en otras zonas.  Imposibilidad de surtir a clientes en el extranjero.  Presupuesto restringido.  No realizan pruebas de entrenamiento del personal.  Procesos y sistemas pueden presentar fallas y lentitud.  Personal nuevo  Camiones alquilados Oportunidades.  Los competidores locales como Colanta y Alquería tienen productos de baja participación en el mercado.  Los márgenes de ganancia serán buenos  Los clientes finales responden ante nuevas ideas en mercadeo.  Exclusivos en la zona.  Posibilidad de sorpresa en la competencia.  Se podrían lograr mejores acuerdos con el proveedor Súper Alianza. Amenazas  Impacto de la legislación de constitución de una distribuidora.  Los efectos ambientales pueden favorecer a los competidores dada la dificultad de llegar a zonas del sur de Bogotá.  Riesgo de terminación de contrato para la distribución actual  La demanda del mercado es muy estacional  Retención del personal clave  Inseguridad y atracos en la zona.  Vulnerabilidad ante grandes competidores.
  • 28.
    2.2.15. Matriz PEST Políticos La legislación actual permite constituir fácilmente una empresa a nivel local de acuerdo a las normas y registro en cámara de comercio.  Existe incertidumbre futura en cuanto a regulación de nuevas leyes y normas  Las empresas comercializadoras, no estarían afectadas por legislaciones internacionales.  Los procesos de las entidades que regulan a estas empresas aún son muy dispendiosas, debido a la lentitud de procesos, demoras en tramitación de permisos de salubridad, etc.  El corto periodo gubernamental puede generar cambios bruscos en la adaptación de las empresas por la promulgación de nuevas leyes.  Para la creación de nuevas empresas existen interesantes Fuentes de financiamiento con atractivas tasas de interés. Económicos  Actualmente el país está presentando índices de crecimiento favorable.  La economía local está presionando a las empresas a producir con una alta productividad y sacar productos de bajo desembolso.  Los tratados de libre comercio con otros países hacen que nuestros productos tengan una mayor competencia.  Las cargas tributarias actuales en las empresas encarecen el valor del producto.  Algunos de los productos dependiendo del clima y de la situación geográfica pueden tener mayor o menor venta.  Hay períodos del año principalmente por las vacaciones escolares, o festividades que puede aumentar o disminuir la venta de algunos productos.  La innovación de productos favorece permanentemente la reactivación del Mercado.  La distribución tienda a tienda en sitios de difícil acceso dificultan la entrega de los productos.
  • 29.
     Las promocionesy valor agregado en los productos incentivan la compra. Social  La creación de los supermercados de grandes superficies en lugares altamente poblados facilitan la aparición de nuevas tiendas en los barrios, las cuales ofrecen productos, al cliente final, por porciones  El desplazamiento y crecimiento poblacional en sitios marginales de la ciudad.  La marca de una empresa reconocida y la fabricación de productos con alta tecnología producen confiabilidad y mayor aceptación por parte del consumidor.  El consumidor es cada vez más exigente y solicita mayor servicio y mayor atención personalizada. Tecnológicos  La innovación y desarrollo de nuevos productos, permiten desarrollar nuevas tecnologías.  La empresa cada vez dedica mayores recursos a la investigación para la facilitación de procesos de facturación con la utilización de capturadores.  La capacidad instalada y la utilización de tecnología de punta garantizan productos de mayor calidad.  La información y utilización de los medios para dar a conocer los productos y sus beneficios.
  • 30.
    3. ÁREA DEMERCADO 3.1 Objetivo de mercado. - Lograr una penetración del 100% del mercado asignado en la zona 97 a través del desarrollo del potencial de consumo de los 1.800 clientes del sector. - Garantizar, a través políticas comerciales confiables y claras un crecimiento rentable de las ventas de por lo menos el 2,5 % mensual neto. 3.2. Objetivo de ventas. Alcanzar unas ventas de 650 millones de pesos mensuales y un promedio de ventas diarias de 60.000 pesos por cliente. 3.3. Objetivo de comunicación. Pocisionar a la distribuidora A.TC. como una organización sólida y reconocida por sus clientes en la comercialización de productos lácteos y alimenticios procesados, que genere un nivel de competitividad superior a través de la calidad, atención y oportuna prestación del servicio, que se refleje en la participación, fidelización y aceptación por parte de los clientes y consumidores de la zona. 3.4. Investigación de mercados. 3.4.1. Problema de la investigación. La nueva zona a cargo de A.T.C. tendrá por disposición de exclusividad de Alpina una venta mensual de 650 millones de pesos con un número aproximado de 1.800 clientes ya otorgados y un promedio de ventas diarias de 60.000 pesos por cliente, con una frecuencia semanal de 1.5 visitas. Para tal efecto, es indispensable conocer las necesidades de aquellos clientes como por ejemplo, a quienes se les efectuará un mayor impulso en las ventas, quienes realizan mayor compra en derminadas referencias, o también que riesgos corren los empleados de A.T.C. al distribuir en una zona con altos índices de delincuencia. Lo anterior con el fin, de crear estrategias de ventas, mejorar la efectividad en los recorridos de la zona y abordar de mejor manera las necesidades de compra de cada uno de los clientes de la distribuidora. Por tanto A.T.C. debe tener claro sus públicos y manera de dirigirse a ellos, debido a que su proveedor, Alpina, restringe las posibilidades de expansión a otras zonas, la posibilidad de ofertar otros productos que apoyen la venta de lácteos y mantienen un contrato renovable por tres años, lo que hace indispensable que como distribuidor de Alpina se generen
  • 31.
    tácticas alrededor deuna estrategia de ventas que permita la durabilidad del negocio a largo plazo. 3.4.2. Objetivos de la investigación. - Explorar el mercado de los productos lácteos en la zona 97 con el fin de conocer el funcionamiento en términos de: 1. Ventas por sector y categoría en toneladas. 2. Market shareen la zona. 3. Ventas generales del mercado en el sector. 4. Análisis demográfico. 5.Perfil de detallistas. 3.4.3. Tipo de investigación. (Exploratoria, según datos otorgados por Alpina) Cifras en ventas por toneladas de 4 años consecutivos, según Alpina del proveedor de distribuciones A.T.C. Súper Alianza. Bebidas lácteas Bebidas refrescantes. Quesos y grasas. 1,252 1,378 1,590 1,765 1,774 2004 2005 2006 2007 2008 459 470 553 634 650 2004 2005 2006 2007 2008 8 10 12 16 17 2004 2005 2006 2007 2008
  • 32.
    Postres. Cadena Baby Todaslas referencias a distribuir cuentan con la suficiente solidez para asegurar un crecimiento en ventas anual de los productos más representativos de la canasta familiar. Es decir las anteriores gráficas muestran las necesidades de consumo en sectores similares a los de la futura distribución, los cuales se caracterizan por estar en estratos 1 y 2 con altos índices de inseguridad. Presencia de competencia, cada vez más notoria: AGOSTO AGOSTO 2009 2010 DANONE 45% 60% PARMALAT 30% 42% COLANTA 5% 15% ALGARRA 5% 12% MARCA PRESENCIA NUMERICA Participación en presencia de la competencia en la zona referencial asignada a Distribuciones A.T.C. según Alpina. Estudio realizado por Nielsen. Presentaciones por áreas por Volumen Yogurt Alpina 150cc mantiene ventas en todas las áreas potenciales de Bogotá. Alpina 200cc cae lentamente causada por las pérdidas en distribución. Las pequeñas marcas las más afectadas. La presencia y participación con éste producto en la zona 97, a cargo de distribuciones A.T.C. se grafica de la siguiente manera: 188 196 211 224 227 2004 2005 2006 2007 2008 10 8 13 21 26 2004 2005 2006 2007 2008
  • 33.
    Desempeño Fabricante porCanal: Alpina en la ZONA 97 (Distribuciones A.T.C.) pierde participación en todos los canales, donde más afectado se ve es en supermercados donde pierde 6 puntos y en el canal tradicional 2 puntos.
  • 34.
    Marcas Vol. porárea. Productos funcionales en la zona 97 como representación de Cundinamarca. (Distribuciones A.T.C.) Las comparaciones realizadas están con base a zonas de igual crecimiento en ventas, a la de Distribuciones A.T.C. en diferentes regiones del país. Las ventas de Regeneris estuvieron estables en el corto plazo. Finesse creciendo rápidamente en Bogotá dentro de la zona 97 y Yox en cambio cae luego del buen crecimiento que llevaba. Por otro lado, Activia con sus presentaciones Bebible y Sólido presenta una tendencia negativa, frente a su competencia Danone. 3.4.3.1. Población y demografía. La zona de cobertura de la empresa parte de los barrios San benito y Tunal, sobre la vía de salida a Villavicencio, hasta el barrio Quintanares por la autopista sur en los límites con Soacha. La población foco para realizar el proceso de distribución estará en un entorno donde hay creación de supermercados de grandes superficies en lugares altamente poblados que facilitan la aparición de nuevas tiendas en los barrios, las cuales ofrecen productos, al cliente final, por porciones. Así mismo, el proceso de distribución en ocasiones se podrá dificultar por el desplazamiento y crecimiento de sitios marginales de la ciudad, zonas asignadas por Súper
  • 35.
    Alianza para realizarla venta, donde suelen ser recurrentes los atracos y amenazas por parte de la población. -Las zonas asignadas por Alpina para efectuar la distribución son localidades entre los estratos uno, dos y tres del sur de Bogotá. La marca es reconocida y la fabricación de productos con alta tecnología producen confiabilidad y mayor aceptación por parte del consumidor por tanto, el cliente es cada vez más exigente y solicita mejor servicio y mayor atención personalizada. 3.4.4. Análisis de resultados y recomendación. Los siguientes datos según trabajo conjunto de Alpina con Súper Alianza: Una persona invierte en una tienda de 2-3 minutos promedio por compra. 60% de las Compras son por impulso (Mercaderistas) El mercado de las tiendas no tiene ninguna estructura. En el país el 60% de las familias viven con $600.000 pesos al mes 6 de cada 10 colombianos vive de un ingreso diario. En 1997, 15% de los colombianos visitaban diariamente la tienda, en el 2010 el 42% lo hacen. Visitan la tienda entre 25 y 30 proveedores al día. El 78% de los tenderos tienen máximo un nivel educativo de bachillerato El 46% de los tenderos tienen como seguridad social el SISBEN. El 70% de los tenderos ofrece crédito a su clientela 74% de los tenderos conocen con nombre y apellido a su clientela El %99 de los niños y el 91% de los adultos tienen contacto con el producto que compran. El 5% de los niños y el 12% de los adultos recuerdan haber visto algún tipo específico de POP en la tienda. Según las anteriores cifras se reforzarán estrategias de ventas y seguimiento a clientes para cumplir con un mayor acercamiento a los mismos. Estrategias las cuales están descritas en los listados que hacen referencia a las zonas de vendedores.
  • 36.
    Implementar visitas dedoble y triple frecuencia, de acuerdo a estándares de venta establecidos. Ejecutar barridos de zonas, con los vendedores periódicamente. Mantener un listado de mix de productos por clientes. En lo posible, implementar como apoyo en el servicio un sistema de televentas o similar. 3.4.5. Matriz de perfil competitivo. Fred David. Distribuciones A.T.C. respecto a la competencia. Para éste tipo de análisis, Fred David en su libro Conceptos de administración estratégica plantea la conveniencia aplicar una matriz del perfil competitivo la cual identifica a los principales competidores de la empresa, así como sus fuerzas y debilidades particulares, en relación con una muestra de la posición estratégica de la empresa. Para el caso, los valores de las calificaciones son los siguientes: 1- menor debilidad, 2- debilidad, 3- menor fuerza, 4 – mayor fuerza. A continuación, es necesario analizar ciertos aspectos frente a la competencia, en éste caso con las marcas distribuidoras de Colanta y Alquería. En dicho estudio se observó que los factores críticos de éxito que permiten realizar comparaciones están relacionados con aspectos tales como la lealtad o preferencia de los clientes por determinada marca, la operación de procesos internos que faciliten los canales de distribución, la competitividad de precios, entre otros. Todo basado en las fortalezas y debilidades de la compañía a tener en cuenta, Súper Alianza. La comparación en un aspecto competitivo es notable y a su vez subjetivo debido al cierto desconocimiento interno de las operaciones de las marcas Colanta y Alquería, pero aún así se pudo determinar que en cuanto a preferencia de consumo por parte del cliente final de las distribuidoras (Tenderos y supermercados) no importó que la marca Alpina fuese de mayor costo todo debido a su nivel de reputación e imagen, cuestión que reivindica que es una marca de calidad que cuenta con los procesos y estándares necesarios para su operación.
  • 37.
    Matriz MPC Distribuciones A.T.CCOLANTA ALQUERÍA FACTORES DE ÉXITO. Ponderación Clasificación Puntuación Clasificación Puntuación Clasificación Puntuación Calidad de los productos en procesos de refrigeración. Lealtad de los clientes. Facilidades de expansión. Organización de canales de distribución Sistema de mercaderistas por distribuidora. 0.8 0.1 0.03 0.04 0.03 4 3 2 3 3 3.2 0.3 0.06 0.12 0.09 3 2 2 4 3 2.4 0.2 0.06 0.16 0.09 3 2 1 3 3 2.4 0.2 0.03 0.12 0.09 Total 1.00 3.77 2.91 2.84
  • 38.
    3.5. Estrategia dela mezcla. (CONSUMIDOR, PRODUCTO, PRECIO, DISTRIBUCION Y COMUNICACIÓN) 3.5.1. Tamaño del mercado. a. 1800 clientes. b. 650 millones mensuales. (Cifras otorgadas y autorizadas inicialmente por Alpina) El presupuesto de 650 millones de pesos en ventas mensuales sale a partir de que a la distribuidora se le ha otorgado un número de 1.800 clientes con un promedio de venta diaria de 60.000 pesos por cliente con una frecuencia de visita semanal de 1.5 que depende del número de producto representativo en pesos que pida el cliente. 3.5.2. Tipología de clientes. CLASIFICACIÓN DE CLIENTES POR TIPO DE NEGOCIO A FEBRERO DE 2011 TOTAL DISTRIBUIDORA COD TIPO DE NEGOCIO TOTAL EN VENTAS ($) (%) DE VENTAS POR TIPOLOGIA TOTAL CAMBIOS($) (%) CAMBIOS Vs. VENTAS TOTAL CLIENTES 201 TIENDA 314,832,482 48.40 1,828,565 0.58 925 202 PANADERIA 200,083,131 30.76 955,120 0.48 508 203 CIGARRERIA 53,425,050 8.21 381,236 0.71 96 204 DROGUERIA 1,428,224 0.22 935 0.07 6 205 MINIMERCADO 46,323,410 7.12 328,955 0.71 39 206 MISCELANEA 3,635,212 0.56 47,662 1.31 40 207 CARNES, QUESOS HUEVOS 2,802,726 0.43 51,222 1.83 26 210 CENTROS NO CONVENCIONALES 5,391,088 0.83 0 0.00 20 220 CAFETERIA 7,624,449 1.17 72,999 0.96 29 222 COLEGIO Y UNIVERSIDADES 2,743,449 0.42 7,628 0.28 28 224 PEQ. NEGOCIOS COMIDAS RAPIDAS 1,879,959 0.29 36,420 1.94 11 226 KIOSKOS 369,698 0.06 22,023 5.96 3 230 OFICINA 534,338 0.08 0 0.00 24 231 RESTAURANTE 5,076,140 0.78 26,418 0.52 21 232 FRUTERIA 4,321,949 0.66 56,628 1.31 25 TOTALES 650,471,305 100 3,815,811 1,801
  • 39.
    3.5.3. Barrios ynúmero de ventas. Relación de ventas y cambios por barrio zona 97 BARRIOS VENTAS ($) % CAMBIOS BARRIOS VENTAS ($) % CAMBIOS ISMAEL PERDOMO 225,453,730 0.99 TRES REYES 1,149,573 1.40 ESTANCIA 90,282,337 1.45 ACACIAS 1,045,427 1.77 MADELENA 85,067,429 1.49 PORVENIR LA ESTANCIA 1,172,008 2.53 CORUÑA 93,315,126 1.72 PERDOMO ALTO 1,674,683 3.33 NUEVO MUZU 39,952,614 2.23 BARLOVENTO 828,400 1.54 SIERRA MORENA 39,317,311 1.66 VILLA MERCEDES 1,268,197 0.70 CANDELARIA ET.4 16,003,547 1.07 BONANZA 950,136 1.23 ISLA DEL SOL 10,358,206 1.87 CAPILLA 1,091,372 1.63 JERUSALEN 8,025,256 2.14 CANTERAS 703,957 6.41 CASA GRANDE 3,965,711 1.35 ESPINO ETAPA 3 840,016 2.02 GALICIA 3,955,643 1.80 LOS PINOS 815,182 2.74 BALMORAL 3,449,107 0.96 VALVANERA 326,913 4.75 NUEVO COLON 3,441,280 0.86 VILLA SANDRA 718,818 6.20 RINCON DE VENECIA 3,432,398 1.32 CARLOS PIZARRO 771,085 0.39 BOSA SAN ISIDRO 3,142,079 1.51 PEÑON DEL CORTIJO 354,815 1.92 SIMÓN BOLÍVAR 3,998,271 1.44 MARIA CANO 351,344 5.80 CASA BIANCA 3,007,959 1.35 CALABRIA 372,414 3.54 QUINTANARES 2,571,880 3.01 LAS HUERTAS 355,352 3.89 LUIS CARLOS GALAN 2,185,259 1.08 BALCANES 590,171 2.15 SANTO DOMINGO 2,006,174 1.65 LOMA LINDA 442,631 1.63 SANTA VIVIANA 1,891,204 3.51 QUINTAS 29,365 3.01 JULIO RINCON 2,541,052 2.36 CAZUCA 508,292 3.33 ONTARIO 1,914,694 1.18 CEREZOS 1-2 174,517 3.13 RINCON DE GALICIA 1,193,038 24,258 16,534,668 Total en ventas 650.471.305 millones de pesos. 3.5.4. Mercado destino. El Consumidor y sus necesidades. El mercado objetivo son las tiendas, minimercados, panaderías, cigarrerías y clientes no convencionales que compran principalmente para su propio consumo, tales como ferreterías, carnicerías y/o casas de familia.
  • 40.
    Los productos deAlpina están dirigidos a cualquier segmento del mercado (sexo, edad, ingresos, etc), no obstante que hay productos especialmente hechos para algunos segmentos, como la cadena Baby para niños, todas las referencias son consumidas a cualquier edad. En las zonas que están asignadas en el sur de Bogotá, se venden principalmente los productos de menor desembolso, debido a los menores ingresos recibidos en esa zona tales como Yogo Yogo, Avena en bolsa, Regeneris, etc. Cabe recordar algunos de los barrios sobre los que se efectúa la distribución como Tunal, San Carlos, San Benito, Tunjuelito, La Estancia, Madelena, Perdomo, Galicia, Quintanares, Villa Mercedes, Sierra Morena, Candelaria sur, etc. 3.5.5. Productos a distribuir en la zona. De acuerdo al público de la zona 97 y las referencias que cuentan con una mayor salida en ventas están:
  • 41.
    3.5.6. Participación delos principales productos de la distribución en el mercado. Las siguientes cifras otorgadas por el jefe de ventas de Súper Alianza están basadas sobre la totalidad que representa cada producto en el mercado respecto a otras marcas distribuidas en la zona tales como Colanta y Danone. Los productos, a continuación mencionados, son aquellos que registran habitualmente un número significativo en las ventas. Bonyurt 85% Alpinito 80% Gelatina 75% Yox 65% Regeneris 65% Yogo – yogo 80% 3.5.7. Ranking de los principales productos a distribuir en la zona. PARTICIPACION DENTRO DEL RANKING 17,93% 14,71% 12,02% 9,05%8,78% 8,33% 8,13% 7,13% 7,02% 6,91% BONYURT CHOCOKRISPIS x170 BONYURT ZUCARITAS x 170 YOGO YOGO x 200 YOGO VASO FRESA x 150 YOGO VASO MELO x 150 YOGO VASO MORA x 150 YOGO KUMIS x 150 ALPINITO FRESA 2X LECHEUHT DESLACTOSADA x 1000 YOGO x 150 GR BOLSA x 6 UND
  • 42.
    Participación en eltotal de las ventas. 3.5.8. Proceso de distribución - Se mantiene un inventario inicial correspondiente a dos días de venta. Aproximadamente $50 millones de pesos. La venta diaria es aproximadamente de $25 millones de pesos . - Los asesores comerciales efectuan una pre-venta, el día anterior a la entrega, a los clientes del día que corresponde, según ruteros de visitas establecidas, y los pedidos son tomados en los capturadores o Hand Held. - Los capturadores son descargados al final del día para determinar las ventas de los clientes y se procede a imprimir las facturas. - En la noche se hace la separación de los pedidos, con las facturas impresas y se cargan en los camiones - Al día siguiente los camiones hacen la entrega de los pedidos y los conductores hacen el cobro del dinero respectivo y efectuan su consignación. - Nuevamente ese mismo día y de acuerdo a la venta estimada para el siguiente, se realiza el pedido de productos a Alpina. 32,2% 67,8% Total (10 productos) Total demas productos
  • 43.
    FLUJOGRAMA NO SI NO SI INICIO 1. se cuenta conun inventario inicial? De 50 millones de pesos Ventas diarias de aproximadamente 25 millones de pesos. Los vendedores efectúan una preventa? Realizan una preventa, según ruteros. ésta que se registra en los capturadores.
  • 44.
    3.5.9. Manejo deinformación de ventas. A través de un sistema de facturación de ventas denominado STM llamado así por su proveedor Salvador Tascón y un programa de contabilidad adquirido denominado ELISA se podrá manejar: Los capturadores son descargados al final del día para determinar las ventas de los clientes y se procede a imprimir las facturas. En la noches se hace la separación del producto y se coloca en los camiones. Quién reparte el producto y recoge el dinero? Los conductores y auxiliares. Nuevamente ese mismo día y de acuerdo a la venta estimada para el siguiente, se realiza el pedido de productos a Alpina Finalizar.
  • 45.
    - Base dedatos de clientes. - Zonas y barrios a distribuir. - Ventas diarias. - Frecuencia de ventas. - Efectividad de ventas. Se utilizarán capturadores o hand-held por vendedor, los cuales registrarán y enviarán información vía Internet para mantenerla en tiempo real y llevar un oportuno registro de todo movimiento en ventas desde la distribuidora. 3.5.10. Publicidad y Mercadeo. Ésta estrategia la determina directamente ALPINA e informa a cada uno de los distribuidores cual es el procedimiento de colocación de publicidad y promociones que deba entregársele a los clientes y que corre por cuenta de las mercaderistas que así mismo su número está determinado según la cantidad de clientes. Lo que corresponde un total de 3. MODELOS DE PROMOCIÓN. (entregado en su totalidad por Alpina.)
  • 46.
    VITRINA CON LATERALESINTERCAMBIABLES DE CADA MARCA. (Cada mes se activa 1 marca) • 1.60 alto * 50 ancho y 50 de profundidad.
  • 47.
    Publicidad televisiva 3.6. Plande acción. 3.6.1. Factores claves de éxito. Algunos de los factores claves de éxito de la distribuidora son: - Rentabilidad mínima del 2.5% antes de impuestos. - Crecimiento de ventas anual del 10% - Mantener una participación mínima del 60% de los productos dentro de la zona de distribución - El costo de la operación de distribución debe mantenerse por debajo del 11.5%. Ejemplo: Si la venta es de $650 millones de pesos, el costo de comprar esa misma mercancía es de $555,750.000, el porcentaje de utilidad bruta es del 14,5%. De ese porcentaje el costo de operación de distribución, no debe superar el 11,5%, donde podría quedar una rentabilidad máxima del 3%
  • 48.
    3.6.2. Factores clavesde ventas. -Buen servicio y atención puntual y oportuna al cliente. -Conocimiento del producto por parte de los vendedores y mercaderistas. -Calidad del producto. Dentro de su cadena de refrigeración. 3.6.3. Zonas de vendedores (estrategias de ventas, número de clientes por zonas, etc) ZONA INTERNA 01 VENDEDOR. BARRIOS ATENDIDOS: MADELENA, BALMORAL, VALVANERA, RINCÓN DE VENECIA, BARLOVENTO, CALABRIA, CORUÑA Y JERUSALEN SECTOR DANE: 2410-2421-2414-2419-2416 NUMERO DE CLIENTES = 255 NUMERO DE CLIENTE DOBLE FRECUENCIA: 130 % DE DOBLE FRECUENCIA: 50,98% PROMEDIO VALOR FACTURA: $59.820 VISITAS PROMEDIO X DÍA: 52 TOPOGRAFIA TERRENO 70% PLANO, CALLES EN BUEN ESTADO 80%; NO POSEE TODOS LOS SERVICIOS. SECTOR DE ESTRATO 1, 2, 3 SE ENCUENTRAN DENTRO DEL SECTOR UN SURTIMAX Y MAKRO. ESTRATEGIAS  HACER SERVICIO DE MERCHANDISING Y CONSEGUIR CLIENTES DE NO FRIO  ASESORAR A LOS CLIENTES EN MANIPULACIÓN DE PRODUCTO Y CONOCIMIENTO DE PRODUCTO.  INCREMENTAR NUMERO DE CLIENTES NO CONVENCIONALES ZONA INTERNA 02 VENDEDOR BARRIOS ATENDIDOS: SIERRA MORENA, LOS PINOS, CASA GRANDE, BONANZA DEL SUR, CANTERAS, CANDELARIA IV ETAPA, NUEVO MUZU, ISLA DEL SOL.
  • 49.
    SECTOR DANE: 2409-2416-2420 NUMERODE CLIENTES = 327 DOBLE FRECUENCIA: 150 CLIENTES % DOBLE FRECUENCIA: 45,87% VISITAS PROMEDIO DIA: 64 PROMEDIO VALOR FACTURA: $58.000 VISITA PROMEDIO POR DIA: 62 TOPOGRAFÍA TERRENO PLANO 60%, CALLE EN BUEN ESTADO 60%, NO POSEE TODOS LOS SERVICIOS. SECTOR DE ESTRATO 0,1, 2, 3, ALTO GRADO DE DELINCUENCIA ESTRATEGIAS  ARGUMENTAR MÁS LA VENTA PARA QUE NUESTRO CLIENTE CONOZCA MÁS NUESTRO PRODUCTO.  ESTABLECER ACERCAMIENTO CLIENTE-VENDEDOR  BUSCAR QUE EL CLIENTE ACEPTE LA ASESORÍA DEL VENDEDOR ZONA INTERNA 03 VENDEDOR BARRIOS ATENDIDOS: SAN BENITO, ESTANCIA, GALICIA, RINCON DE GALICIA, PROVENIR DE LA ESTANCIA, LAS HUERTAS, QUINTAS, QUINTANARES, ACACIAS, CEREZOS 1-2, SIMÓN BOLIVAR, NUEVO COLÓN. SECTOR DANE: 2414 – 2422 – 2509 – 0010 NUMERO DE CLIENTES: 287 NUMERO DE CLIENTES DOBLE FRECUENCIA: 145 % DE DOBLE FRECUENCIA: 50,52% VISITAS PROMEDIO DIA: 61 PROMEDIO DE VALOR FACTURA $60.000 TOPOGRAFIA TERRENO: PLANO 70%, CALLES EN BUEN ESTADO 60%, NO POSEE TODOS LOS SERVICIOS. SECTOR DE ESTRATOS 0, 1, 2, 3 ALTO GRADO DE PELIGROSIDAD.
  • 50.
    ESTRATEGIAS  TENER MAYORCONOCIMIENTO DE LAS ACTIVIDADES Y EVENTOS CULTURALES DEL SECTOR.  UN MAYOR ACERCAMIENTO A LOS CLIENTES PARETTO. ZONA INTERNA 04 VENDEDOR. BARRIOS ATENDIDOS: ISMAEL PERDOMO, PERDOMO ALTO, ESPINO I-II, PEÑON DEL CORTIJO, SANTO DOMINGO, CARLOS PIZARRO, LUIS CARLOS GALAN, TRES REYES, LOMA LINDA, VILLA MERCEDES, JULIO RINCÓN VILLA SANDRA, SANTA VIVIANA, CAZUCA, CAPILLA, BOSA SAN ISIDRO, BALCANES, CASA BIANCA. SECTOR DANE: 0014- 0010 – 2414 – 2421 – 2422 NUMERO DE CLIENTES: 330 NUMERO DE CLIENTES DOBLE FRECUENCIA: 170 % DE DOBLE FRECUENCIA =51,51% VISITAS PROMEDIO DIA: 64 TOPOGRAFIA TERRENO: PLANO 20%, CALLES EN BUEN ESTADO 10%, NO POSEE TODOS LOS SERVICIOS, PARTE MARGINADA. SECTOR ESTRATO. 0, 1 y 2 ALTO GRADO DE PELIGROSIDAD Y DIFICIL ACCESO CALLES COMPLETAMENTE DESTAPADAS. ESTRATEGIA  BUSCAR MAYOR PENETRACIÓN CON PRODUCTOS ECONOMICOS: YOGO VASO, CARIOCA.  LOGRAR UN MAYOR ACERCAMIENTO CLIENTE-VENDEDOR. ZONA INTERNA 05 VENDEDOR. BARRIOS ATENDIDOS: ONTARIO, SAN CARLOS, TUNAL COMERCIAL Y TUNAL ORIENTAL SECTOR DANE: 2411-2401-2501-2413 NUMERO DE CLIENTES: 265 NÚMERO DE CLIENTES DOBLE FRECUENCIA: 130 % DOBLE FRECUENCIA =49,05% VISITAS PROMEDIO DIA: 59
  • 51.
    PROMEDIO DE VALORFACTURA: $61.000 TOPOGRAFIA TERRENO: 100% PLANO, PAVIMENTADO 100%, BUENAS VIAS DE ACCESO, POSEE TODOS LOS SERVICIOS. SECTOR DE ESTRATOS: 2 y 3 ESTRATEGIAS  BUSCAR UN CRECIMIENTO EN CLIENTES NO CONVENCIONALES.  BUSCAR MANTENER EL MIX DE PRODUCTOS QUE APALANCA LA RENTABILIDAD DE LA COMPAÑÍA.  HACER MERCHANDISING PARA MEJORAMIENTO DEL PRODUCTO. ZONA INTERNA 06 VENDEDOR. BARRIOS ATENDIDOS: LÍMITES CON SOACHA. SECTOR DANE: 2411-2401-2501-2416 NUMERO DE CLIENTES: 260 NÚMERO DE CLIENTES DOBLE FRECUENCIA: 125 % DOBLE FRECUENCIA =48,07% VISITAS PROMEDIO DIA: 55 PROMEDIO DE VALOR FACTURA: $55.000 TOPOGRAFIA TERRENO: 100% PLANO, PAVIMENTADO 100%, BUENAS VIAS DE ACCESO, POSEE TODOS LOS SERVICIOS. SECTOR DE ESTRATOS: 2 y 3 ESTRATEGIAS  BUSCAR UN CRECIMIENTO EN CLIENTES NO CONVENCIONALES.  BUSCAR MANTENER EL MIX DE PRODUCTOS QUE APALANCA LA RENTABILIDAD DE LA COMPAÑÍA.  HACER MERCHANDISING PARA MEJORAMIENTO DEL PRODUCTO. ZONA INTERNA 07 VENDEDOR. ZONA DE APOYO NUMERO DE CLIENTES FIJOS = 106
  • 52.
    NUMERO DE CLIENTEDOBLE FRECUENCIA: 47 % DE DOBLE FRECUENCIA: %45 PROMEDIO VALOR FACTURA: $65.000 VISITAS PROMEDIO X DÍA: 40 TOPOGRAFIA TERRENO 80% PLANO, CALLES EN BUEN ESTADO 80%; NO POSEE TODOS LOS SERVICIOS. SECTOR DE ESTRATO 1, 2, 3 ESTRATEGIAS  HACER SERVICIO DE MERCHANDISING Y CONSEGUIR CLIENTES DE NO FRIO  ASESORAR A LOS CLIENTES EN MANIPULACIÓN DE PRODUCTO Y CONOCIMIENTO DE PRODUCTO. INCREMENTAR NUMERO DE CLIENTES NO CONVENCIONALES 4. ESTUDIO TÉCNICO. 4.1. Necesidades físicas y materiales. 4.1.2. Vehículos. Por el lado del funcionamiento de los camiones es necesario que la distribuidora vaya al Ministerio de transporte y en particular a la oficina de Transporte Nacional de carga la cual expide los permisos necesarios para el libre rodamiento de los camiones en la ciudad . Trámite que tiende a ser más demorado lo cual puede llegar a prolongar la continuidad de las operaciones. Diferente a lo que sucede con las licencias de los equipos y programas que cuentan con una actualización mensual y automática. Teniendo en cuenta que para la correcta cobertura de los 1.800 clientes, otorgados por la base de datos de Alpina, distribuidos en 7 zonas del sur de bogotá se debe tener un camión con su respectivo conductor y ayudante, por tanto: - Se tendrán 7 vehículos en arriendo para las zonas determinadas. - Cada camión con una carga de hasta el 80% de su capacidad, esto se determina a partir de que son aproximadamente 500 pedidos diarios en total, 1.000 cubetas a repartir diarias, dividido entre 7 camiones. El 20% restante de capacidad del camión se utiliza para el movimiento y desplazamiento de las cubetas con los pedidos que se van a entregar. Éstos vehículos trabajarán de lunes a sábado.
  • 53.
    4.1.3. Instalaciones. (Bodegay mobiliario) Para Distribuciones A.T.C. inicialmente se adquirirá una bodega en arriendo, lo cual implica que teniendo la localización en el sur de la ciudad, en un barrio industrial como por ejemplo Carvajal, el valor de metro cuadrado para arriendo es de 10.000 pesos. Como mínimo se necesita un inmueble de 350 metros cuadrados se estima que el valor del arriendo sea de 3.500.000 millones de pesos. Dicho dato es adquirido de cifras oficiales de Metro Cuadrado Bogotá. En cuanto a inmobiliario se requiere de un mínimo inicial de: Cuarto frio de 150 metros cuadrados Computadores e impresoras (4) Equipos de oficina varios. Capturadores o Hand Held (7) 4.2. Necesidades inmateriales. 4.2.1. Selección de personal. (revisar manual de funciones) - Se tendrá una base de datos de hojas de vida que será manejada por un auxiliar administrativo con experiencia en talento humano. - De acuerdo al perfil determinado por un manual de funciones del empleado se realizará un ciclo de entrevistas, primero con el auxiliar administrativo y posteriormente con el gerente general para seleccionar al candidato más óptimo al cargo. La selección y contratación se realizará siguiendo procedimientos tales como: - Verificación de referencias. - Visita domiciliaria. - Contrato de trabajo. - Inducción en puesto de trabajo y conocimiento de la empresa y sus valores, a cargo del auxiliar administrativo experto en talento humano.
  • 54.
    5. ESTUDIO ECONÓMICOY FINANCIERO. 5.1. Tabla de relación para la nómina de empleados. Empleado Salario Total nómina 1 Gerente 3.000.000 3.000.000 1 Jefe administrativo 1.000.000 1.000.000 1 jefe operativo 1.000.000 1.000.000 1 Jefe de ventas 1.000.000 1.000.000 1 auxiliar de contabilidad 800.000 800.000 1 Auxiliar de sistemas 800.000 800.000 1 auxiliar de R.R.H.H. 800.000 800.000 1 Mensajero 600.000 600.000 1 Aseadora 600.000 600.000 1 aprendiz del SENA 450.000 450.000 7 Conductores 700.000 4.900.000 7 auxiliares de conductores 600.000 4.200.000 1 auxiliar de bodega 700.000 700.000 5 separadores 600.000 3.000.000 7 asesores de ventas 750.000 5.250.000 3 mercaderistas 600.000 1.800.000 40 empleados $ 29.900.000
  • 55.
    5.2. Balance generalDistribuciones A.T.C. ACTIVO CORRIENTE PASIVO CORRIENTE DISPONIBLE 10.000.000 OBLIGACIONES FINANCIERAS 100.000.000 INVERSIONES 90.000.000 PROVEEDORES 50.000.000 INVENTARIOS 50.000.000 TOTAL 150.000.000 TOTAL 150.000.000 INFORMACIÓN ADJUNTA EN CARPETA DE “COMPLEMENTOS 1” 5.3. Flujo de caja año 2011. 5.4. Estado de pérdidas y ganancias año 2011. 5.5. Flujo de caja proyectado por cinco años hasta 2015. 5.6. Estado de pérdidas y ganancias proyectado por cinco años hasta 2015. 5.7. Tabla de amortización. 5.8. Tasa interna de retorno - Valor presente neto. 6. ESTUDIO ADMINISTRATIVO. 6.1. Historia de la distribución en Alpina. Alrededor del año 1989 la empresa Alpina S.A. realizaba la distribución en forma directa. Había clientes pequeños que no se atendían de forma oportuna e inmediata, por lo cual la compañía tomó la decisión de contratar inicialmente tres personas para que atendieran dichos clientes, sin embargo en las zonas marginales de Bogotá, Alpina no llegaba, descuidando un importante segmento de la industria debido a que por un lado no cumplía con unas reglamentaciones impuestas que determinaban una buena rentabilidad en sitios del sur de la capital, además de que los niveles de inseguridad eran superiores a los de la actualidad.
  • 56.
    5.2. Balance generalDistribuciones A.T.C. ACTIVO CORRIENTE PASIVO CORRIENTE DISPONIBLE 10.000.000 OBLIGACIONES FINANCIERAS 100.000.000 INVERSIONES 90.000.000 PROVEEDORES 50.000.000 INVENTARIOS 50.000.000 TOTAL 150.000.000 TOTAL 150.000.000 INFORMACIÓN ADJUNTA EN CARPETA DE “COMPLEMENTOS 1” 5.3. Flujo de caja año 2011. 5.4. Estado de pérdidas y ganancias año 2011. 5.5. Flujo de caja proyectado por cinco años hasta 2015. 5.6. Estado de pérdidas y ganancias proyectado por cinco años hasta 2015. 5.7. Tabla de amortización. 5.8. Tasa interna de retorno - Valor presente neto. 6. ESTUDIO ADMINISTRATIVO. 6.1. Historia de la distribución en Alpina. Alrededor del año 1989 la empresa Alpina S.A. realizaba la distribución en forma directa. Había clientes pequeños que no se atendían de forma oportuna e inmediata, por lo cual la compañía tomó la decisión de contratar inicialmente tres personas para que atendieran dichos clientes, sin embargo en las zonas marginales de Bogotá, Alpina no llegaba, descuidando un importante segmento de la industria debido a que por un lado no cumplía con unas reglamentaciones impuestas que determinaban una buena rentabilidad en sitios del sur de la capital, además de que los niveles de inseguridad eran superiores a los de la actualidad.
  • 57.
    FLUJO DE EFECTIVOAÑO 2011 FLUJO DE EFECTIVO ABRIL MAYO JUNIO JULIO AGOSTO SEPTIEMBRE OCTUBRE NOVIEMBRE DICIEMBRE TOTAL AÑO 2011 PROYECTADO Disponible Inicia 0 117.524.000 127.145.739 142.737.742 154.123.092 169.778.457 187.895.637 205.360.595 216.710.754 1.321.276.016 INGRESOS VENTAS 650.000.000 655.000.000 652.000.000 620.000.000 653.000.000 670.000.000 665.000.000 620.000.000 630.000.000 5.815.000.000 RECAUDOS DE CARTERA Y OTROS 0 0 0 0 0 0 0 0 0 0 TOTAL INGRESOS 650.000.000 655.000.000 652.000.000 620.000.000 653.000.000 670.000.000 665.000.000 620.000.000 630.000.000 5.815.000.000 EGRESOS COSTOS PROVEEDORES 555.750.000 560.025.000 557.460.000 530.100.000 558.315.000 572.850.000 568.575.000 530.100.000 538.650.000 4.971.825.000 TOTAL COSTO DE VENTAS 555.750.000 560.025.000 557.460.000 530.100.000 558.315.000 572.850.000 568.575.000 530.100.000 538.650.000 4.971.825.000 REVISOR FISCAL 800.000 800.000 800.000 800.000 800.000 800.000 800.000 800.000 800.000 7.200.000 SUELDOS 29.900.000 29900000 29900000 29900000 29900000 29900000 29900000 29900000 29900000 269.100.000 DOTACION 500.000 500.000 500.000 500.000 500.000 500.000 500.000 500.000 500.000 4.500.000 BONIFICACIONES 1.500.000 1.500.000 1.500.000 1.500.000 1.500.000 1.500.000 1.500.000 1.500.000 1.500.000 13.500.000 SERVICIOS MEDICOS 200.000 200.000 200.000 200.000 200.000 200.000 200.000 200.000 200.000 1.800.000 PARAFISCALES (CAJA DE COMPENSACIÒN,SENA,ICBF) 2.691.000 2.691.000 2.691.000 2.691.000 2.691.000 2.691.000 2.691.000 2.691.000 2.691.000 24.219.000 PRESTACIONES (PRIMAS, CESANTIAS,INTERESES,ETC) 13.156.000 13.156.000 13.156.000 13.156.000 13.156.000 13.156.000 13.156.000 13.156.000 13.156.000 118.404.000 IMPUESTOS 4X1000,INDUSTRIA Y COMERCIO 4.914.000 4.951.800 4.929.120 4.687.200 4.936.680 5.065.200 5.027.400 4.687.200 4.762.800 43.961.400 ARRENDAMIENTOS 3.500.000 3.500.000 3.500.000 3.500.000 3.500.000 3.500.000 3.500.000 3.500.000 3.500.000 31.500.000 CONTRIBUCIONES Y AFILIACIONES 200.000 200.000 200.000 200.000 200.000 200.000 200.000 200.000 200.000 1.800.000 SEGUROS 800.000 800.000 800.000 800.000 800.000 800.000 800.000 800.000 800.000 7.200.000 ASEO 400.000 400.000 400.000 400.000 400.000 400.000 400.000 400.000 400.000 3.600.000 ACUEDUCTO 300.000 300.000 300.000 300.000 300.000 300.000 300.000 300.000 300.000 2.700.000 ENERGIA 700.000 7.458.210 789.050 654.870 798.650 850.340 710.002 700.000 654.080 13.315.202 TELEFONO 300.000 300.000 300.000 300.000 300.000 300.000 300.000 300.000 300.000 2.700.000 CELULARES 300.000 300.000 300.000 300.000 300.000 300.000 300.000 300.000 300.000 2.700.000 FLETES 13.440.000 13.440.000 13.440.000 13.440.000 13.440.000 13.440.000 13.440.000 13.440.000 13.440.000 120.960.000 SANEAMIENTO INDUSTRIAL 100.000 100.000 100.000 100.000 100.000 100.000 100.000 100.000 100.000 900.000 SERVICIOS VARIOS(EMPAQUES Y PROMOCIONES) 200.000 200.000 200.000 200.000 200.000 200.000 200.000 200.000 200.000 1.800.000 MENSAJERIA 100.000 100.000 100.000 100.000 100.000 100.000 100.000 100.000 100.000 900.000 MANTENIMIENTO CUARTO FRIO 300.000 300.000 326.580 300.000 300.000 300.000 300.000 300.000 300.000 2.726.580 MANTENIMIENTO EQUIPO DE OFICINA 100.000 100.000 100.000 100.000 100.000 100.000 100.000 100.000 100.000 900.000 MANTENIMIENTO COMPUTADORES Y IPAC 200.000 0 210.580 200.000 321.084 200.000 200.000 250.641 200.000 1.782.305 SUSCRIPCIONES Y REVISTAS 100.000 100.000 100.000 100.000 100.000 100.000 100.000 100.000 100.000 900.000 GASTOS DE REPRESENTACION 100.000 100.000 100.000 100.000 100.000 100.000 100.000 100.000 100.000 900.000 ASEO Y CAFETERIA 200.000 180.624 210.417 200.000 230.641 200.000 200.000 200.000 420.180 2.041.862 FACTURAS DE VENTA 625.000 625.000 625.000 625.000 625.000 625.000 625.000 625.000 625.000 5.625.000 INSTALACIONES ELECTRICAS Y ARREGLOS VARIOS 200.000 200.000 200.000 200.000 200.000 200.000 200.000 200.000 200.000 1.800.000 COMBUSTIBLES Y LUBRICANTES 100.000 150.627 170.250 160.580 130.580 105.280 210.640 100.000 264.870 1.392.827 GASTO VARIOS DIVERSOS 200.000 200.000 200.000 200.000 200.000 200.000 200.000 200.000 200.000 1.800.000 TAXIS Y BUSES 300.000 300.000 300.000 300.000 300.000 300.000 300.000 300.000 300.000 2.700.000 TOTAL GASTOS 76.426.000 83.053.261 76.647.997 76.214.650 76.729.635 76.732.820 76.660.042 76.249.841 76.613.930 695.328.176 TOTAL EGRESOS 632.176.000 643.078.261 634.107.997 606.314.650 635.044.635 649.582.820 645.235.042 606.349.841 615.263.930 5.667.153.176 FLUJO OPERATIVO 17.824.000 129.445.739 145.037.742 156.423.092 172.078.457 190.195.637 207.660.595 219.010.754 231.446.824 1.469.122.840 OTROS INGRESOS Recursos propios 0 0 0 0 0 0 0 0 0 0 Prestamos Bancarios Mediano Plazo 100.000.000 0 0 0 0 0 0 0 0 0 TOTAL OTROS INGRESOS Intereses Recibidos+otros ingresos 100.000.000 0 0 0 0 0 0 0 0 0 OTROS EGRESOS Gastos financieros 300.000 300.000 300.000 300.000 300.000 300.000 300.000 300.000 300.000 2.700.000 Amortizacion cuota obligacion financiera 2.000.000 2.000.000 2.000.000 2.000.000 2.000.000 2.000.000 2.000.000 2.000.000 16.000.000 Perdida en venta y retiro de bienes 0 0 0 0 0 0 0 0 0 0 TOTAL OTROS EGRESOS 300.000 2.300.000 2.300.000 2.300.000 2.300.000 2.300.000 2.300.000 2.300.000 2.300.000 18.700.000 TOTAL EGRESOS 632.476.000 645.378.261 636.407.997 608.614.650 637.344.635 651.882.820 647.535.042 608.649.841 617.563.930 5.685.853.176 FLUJO DE FONDOS 117.524.000 127.145.739 142.737.742 154.123.092 169.778.457 187.895.637 205.360.595 216.710.754 229.146.824 1.550.422.840
  • 58.
    Codigo Nombre CuentaNat dic-11 INGRESOS 4135 Comercio al por mayor y al por menor 5.815.000.000,00 - - Total Ventas Brutas 5.815.000.000 4175 Descuentos por cambios - Total Ventas Netas 5.815.000.000,00 6135 Costo de Ventas Apina s.a 4.971.825.000,00 Anchetas navideñas - Otros leche - Total costo de ventas 4.971.825.000,00 UTILIDAD BRUTA 843.175.000,00 GASTOS ADMON Y OPERACIÓN Revisor Fiscal 7.200.000,00 5105+5205 Gastos de personal 1 269.100.000,00 DOTACION 4.500.000,00 BONIFICACIONES 13.500.000,00 SERVICIOS MEDICOS 1.800.000,00 PARAFISCALES 24.219.000,00 PRESTACIONES 118.404.000,00 IMPUESTOS 4X1000,INDUSTRIA Y COMERCIO 43.961.400,00 ARRENDAMIENTOS 31.500.000,00 CONTRIBUCIONES Y AFILIACIONES 1.800.000,00 SEGUROS 7.200.000,00 ASEO 3.600.000,00 ACUEDUCTO 2.700.000,00 ENERGIA 13.315.202,00 TELEFONO 2.700.000,00 CELULARES 2.700.000,00 FLETES 120.960.000,00 SANEAMIENTO INDUSTRIAL 900.000,00 SERVICIOS VARIOS(EMPAQUES Y PROMOCIONES) 1.800.000,00 MENSAJERIA 900.000,00 MANTENIMIENTO CUARTO FRIO 2.726.580,00 MANTENIMIENTO EQUIPO DE OFICINA 900.000,00 MANTENIMIENTO COMPUTADORES Y IPAC 1.782.305,00 SUSCRIPCIONES Y REVISTAS 900.000,00 GASTOS DE REPRESENTACION 900.000,00 ASEO Y CAFETERIA 2.041.862,00 FACTURAS DE VENTA 5.625.000,00 INSTALACIONES ELECTRICAS Y ARREGLOS VARIOS 1.800.000,00 COMBUSTIBLES Y LUBRICANTES 1.392.827,00 GASTO VARIOS DIVERSOS 1.800.000,00 TAXIS Y BUSES 2.700.000,00 TOTAL GASTOS 695.328.176,00 UTILIDAD OPERACIONAL 147.846.824,00 INGRESOS Y EGRESOS NO OPERACIONALES 4210 Financieros Interses 13 - 4255 Recuperaciones venta carton 14 - 4295 Indemnizaciones 15 - 4700 Recuperaciones 16 - Total otros ingresos 0,00 5305 Financieros 17 2.700.000,00 5310 Pérdida en venta y retiro de Bienes 18 - 5315 Gastos extraordinarios compra activos fijos 19 - 5395 Gastos diversos 20 - Total otros egresos 2.700.000,00 Utilidad Antes de impuestos (EBT) 145.146.824,00 Impuesto de Renta provision 49.326.932,55 UTILIDAD NETA (Utilidad a disposición socios) 95.819.891,45 % utilidad frente a ventas 1,65% - Utilidad despues de dividendos 95.819.891,45 % utilidad frente a ventas total 1,65% ESTADO DE GANANCIAS Y PERDIDAS
  • 59.
    FLUJO DE EFECTIVOAÑO 2012 FLUJO DE EFECTIVO ENERO FEBRERO MARZO ABRIL MAYO JUNIO JULIO AGOSTO SEPTIEMBRE OCTUBRE NOVIEMBRE DICIEMBRE TOTAL AÑO 2012 AÑO2013 año 2014 año2015 PROYECTADO Disponible Inicial 229.146.824 248.594.544 268.898.184 288.748.272 303.760.472 323.761.744 341.247.864 361.482.784 382.404.904 402.639.824 424.249.144 441.735.264 4.016.669.824 4292000000 4592000000 4916000000 INGRESOS VENTAS 715.000.000 720.500.000 717.200.000 682.000.000 718.300.000 700.000.000 720.000.000 725.000.000 720.000.000 730.000.000 700.000.000 710.000.000 8.558.000.000 9.413.800.000 10.355.180.000 11.390.698.000 RECAUDOS DE CARTERA Y OTROS 0 0 0 0 0 0 0 0 0 TOTAL INGRESOS 715.000.000 720.500.000 717.200.000 682.000.000 718.300.000 700.000.000 720.000.000 725.000.000 720.000.000 730.000.000 700.000.000 710.000.000 8.558.000.000 9.413.800.000 10.355.180.000 11.390.698.000 EGRESOS COSTOS PROVEEDORES 611.325.000 616.027.500 613.206.000 583.110.000 614.146.500 598.500.000 615.600.000 619.875.000 615.600.000 624.150.000 598.500.000 607.050.000 7.317.090.000 8.048.799.000 8.853.678.900 9.739.046.790 TOTAL COSTO DE VENTAS 611.325.000 616.027.500 613.206.000 583.110.000 614.146.500 598.500.000 615.600.000 619.875.000 615.600.000 624.150.000 598.500.000 607.050.000 7.317.090.000 8.048.799.000 8.853.678.900 9.739.046.790 REVISOR FISCAL 850.000 850.000 850.000 850.000 850.000 850.000 850.000 850.000 850.000 850.000 850.000 850.000 10.200.000 11.220.000 12.566.400 13.823.040 SUELDOS 31.096.000 31.096.000 31.096.000 31.096.000 31.096.000 31.096.000 31.096.000 31.096.000 31.096.000 31.096.000 31.096.000 31.096.000 373.152.000 391.809.600 438.826.752 482.709.427 DOTACION 1.000.000 1.000.000 1.000.000 1.000.000 1.000.000 1.000.000 1.000.000 1.000.000 1.000.000 1.000.000 1.000.000 1.000.000 12.000.000 13.200.000 14.784.000 16.262.400 BONIFICACIONES 1.500.000 1.500.000 1.500.000 1.500.000 1.500.000 1.500.000 1.500.000 1.500.000 1.500.000 1.500.000 1.500.000 1.500.000 18.000.000 19.800.000 22.176.000 24.393.600 SERVICIOS MEDICOS 200.000 200.000 200.000 200.000 200.000 200.000 200.000 200.000 200.000 200.000 200.000 200.000 2.400.000 2.640.000 2.956.800 3.251.600 PARAFISCALES (CAJA DE COMPENSACIÒN,SENA,ICBF) 2.798.640 2.798.640 2.798.640 2.798.640 2.798.640 2.798.640 2.798.640 2.798.640 2.798.640 2.798.640 2.798.640 2.798.640 33.583.680 36.942.048 41.375.094 45.512.603 PRESTACIONES (PRIMAS, CESANTIAS,INTERESES,ETC) 13.682.240 13.682.240 13.682.240 13.682.240 13.682.240 13.682.240 13.682.240 13.682.240 13.682.240 13.682.240 13.682.240 13.682.240 164.186.880 180.605.568 202.278.236 222.506.060 IMPUESTOS 4X1000,INDUSTRIA Y COMERCIO 5.405.400 5.446.980 5.422.032 5.155.920 5.430.348 5.292.000 5.443.200 5.481.000 5.443.200 5.518.800 5.292.000 5.367.600 64.698.480 71.168.328 79.708.527 87.679.380 ARRENDAMIENTOS 3.800.000 3.800.000 3.800.000 3.800.000 3.800.000 3.800.000 3.800.000 3.800.000 3.800.000 3.800.000 3.800.000 3.800.000 45.600.000 50.160.000 56.179.200 61.797.120 CONTRIBUCIONES Y AFILIACIONES 200.000 200.000 200.000 200.000 200.000 200.000 200.000 200.000 200.000 200.000 200.000 200.000 2.400.000 2.640.000 2.956.800 3.252.480 SEGUROS 800.000 800.000 800.000 800.000 800.000 800.000 800.000 800.000 800.000 800.000 800.000 800.000 9.600.000 10.560.000 11.827.200 13.009.920 ASEO 400.000 400.000 400.000 400.000 400.000 400.000 400.000 400.000 400.000 400.000 400.000 400.000 4.800.000 5.280.000 5.913.600 6.504.960 ACUEDUCTO 315.000 315.000 315.000 315.000 315.000 315.000 315.000 315.000 315.000 315.000 315.000 315.000 3.780.000 4.158.000 4.656.960 5.122.656 ENERGIA 735.000 735.000 735.000 735.000 735.000 735.000 735.000 735.000 735.000 735.000 735.000 735.000 8.820.000 9.702.000 10.866.240 11.952.864 TELEFONO 500.000 500.000 500.000 500.000 500.000 500.000 500.000 500.000 500.000 500.000 500.000 500.000 6.000.000 6.600.000 7.392.000 8.131.200 CELULARES 300.000 300.000 300.000 300.000 300.000 300.000 300.000 300.000 300.000 300.000 300.000 300.000 3.600.000 3.960.000 4.435.200 4.878.720 FLETES 15.120.000 15.120.000 15.120.000 15.120.000 15.120.000 15.120.000 15.120.000 15.120.000 15.120.000 15.120.000 15.120.000 15.120.000 181.440.000 199.584.000 223.534.080 245.887.488 SANEAMIENTO INDUSTRIAL 200.000 100.000 100.000 100.000 100.000 100.000 100.000 100.000 100.000 100.000 100.000 100.000 1.300.000 1.430.000 1.601.600 1.761.760 SERVICIOS VARIOS(EMPAQUES Y PROMOCIONES) 200.000 200.000 200.000 200.000 200.000 200.000 200.000 200.000 200.000 200.000 200.000 200.000 2.400.000 2.640.000 2.956.800 3.252.480 MENSAJERIA 100.000 100.000 100.000 100.000 100.000 100.000 100.000 100.000 100.000 100.000 100.000 100.000 1.200.000 1.320.000 1.478.400 1.626.240 MANTENIMIENTO CUARTO FRIO 300.000 300.000 300.000 300.000 300.000 300.000 300.000 300.000 300.000 300.000 300.000 300.000 3.600.000 3.960.000 4.435.200 4.878.720 MANTENIMIENTO EQUIPO DE OFICINA 200.000 200.000 200.000 200.000 200.000 200.000 200.000 200.000 200.000 200.000 200.000 200.000 2.400.000 2.640.000 2.956.800 3.252.480 MANTENIMIENTO COMPUTADORES Y IPAC 100.000 100.000 100.000 100.000 100.000 100.000 100.000 100.000 100.000 100.000 100.000 100.000 1.200.000 1.320.000 1.478.400 1.626.240 SUSCRIPCIONES Y REVISTAS 100.000 100.000 100.000 100.000 100.000 100.000 100.000 100.000 100.000 100.000 100.000 100.000 1.200.000 1.320.000 1.478.400 1.626.240 GASTOS DE REPRESENTACION 200.000 200.000 200.000 200.000 200.000 200.000 200.000 200.000 200.000 200.000 200.000 200.000 2.400.000 2.640.000 2.956.800 3.252.480 ASEO Y CAFETERIA 625.000 625.000 625.000 625.000 625.000 625.000 625.000 625.000 625.000 625.000 625.000 625.000 7.500.000 8.250.000 9.240.000 10.164.000 FACTURAS DE VENTA 300.000 300.000 300.000 300.000 300.000 300.000 300.000 300.000 300.000 300.000 300.000 300.000 3.600.000 3.960.000 4.435.200 4.878.720 INSTALACIONES ELECTRICAS Y ARREGLOS VARIOS 100.000 100.000 100.000 100.000 100.000 100.000 100.000 100.000 100.000 100.000 100.000 100.000 1.200.000 1.320.000 1.478.400 1.626.240 COMBUSTIBLES Y LUBRICANTES 200.000 200.000 200.000 200.000 200.000 200.000 200.000 200.000 200.000 200.000 200.000 200.000 2.400.000 2.640.000 2.956.800 3.252.480 GASTO VARIOS DIVERSOS 300.000 300.000 300.000 300.000 300.000 300.000 300.000 300.000 300.000 300.000 300.000 300.000 3.600.000 3.960.000 4.435.200 4.878.720 TAXIS Y BUSES 300.000 300.000 300.000 300.000 300.000 300.000 300.000 300.000 300.000 300.000 300.000 300.000 3.600.000 3.960.000 4.435.200 4.878.720 TOTAL GASTOS 81.927.280 81.868.860 81.843.912 81.577.800 81.852.228 81.713.880 81.865.080 81.902.880 81.865.080 81.940.680 81.713.880 81.789.480 981.861.040 1.061.389.544 1.188.756.289 1.307.631.038 TOTAL EGRESOS 693.252.280 697.896.360 695.049.912 664.687.800 695.998.728 680.213.880 697.465.080 701.777.880 697.465.080 706.090.680 680.213.880 688.839.480 8.298.951.040 9.110.188.544 10.042.435.189 11.046.677.828 FLUJO OPERATIVO 250.894.544 271.198.184 291.048.272 306.060.472 326.061.744 343.547.864 363.782.784 384.704.904 404.939.824 426.549.144 444.035.264 462.895.784 4.275.718.784 4.595.611.456 4.904.744.811 5.260.020.172 OTROS INGRESOS Recursos propios 0 0 0 0 0 0 0 0 0 0 0 0 0 0 0 0 Prestamos Bancarios Mediano Plazo 0 0 0 0 0 0 0 0 0 0 0 0 0 0 0 TOTAL OTROS INGRESOS Intereses Recibidos+otros ingresos 0 0 0 0 0 0 0 0 0 0 0 0 0 0 0 0 OTROS EGRESOS Gastos financieros 300.000 300.000 300.000 300.000 300.000 300.000 300.000 300.000 300.000 300.000 300.000 300.000 3.600.000 6.900.000 9.000.000 9.000.000 Amortizacion cuota obligacion financiera 2.000.000 2.000.000 2.000.000 2.000.000 2.000.000 2.000.000 2.000.000 2.000.000 2.000.000 2.000.000 2.000.000 2.000.000 24.000.000 24.000.000 24.000.000 24.000.000 Perdida en venta y retiro de bienes 0 0 0 0 0 0 0 0 0 0 0 0 0 0 0 0 TOTAL OTROS EGRESOS 2.300.000 2.300.000 2.300.000 2.300.000 2.300.000 2.300.000 2.300.000 2.300.000 2.300.000 2.300.000 2.300.000 2.300.000 27.600.000 30.900.000 33.000.000 33.000.000 TOTAL EGRESOS 695.552.280 700.196.360 697.349.912 666.987.800 698.298.728 682.513.880 699.765.080 704.077.880 699.765.080 708.390.680 682.513.880 691.139.480 8.326.551.040 9.141.088.544 10.075.435.189 11.079.677.828 FLUJO DE FONDOS 248.594.544 268.898.184 288.748.272 303.760.472 323.761.744 341.247.864 361.482.784 382.404.904 402.639.824 424.249.144 441.735.264 460.595.784 4.248.118.784 4.564.711.456 4.871.744.811 5.227.020.172
  • 60.
    Nombre Cuenta dic-12dic-13 dic-14 dic-15 INGRESOS Comercio al por mayor y al por menor 8.558.000.000 9.413.800.000 10.355.180.000 11.390.698.000 - - Total Ventas Brutas 8.558.000.000 9.413.800.000 10.355.180.000 11.390.698.000 Descuentos por cambios - Total Ventas Netas 8.558.000.000,00 9.413.800.000,00 10.355.180.000,00 11.390.698.000,00 Costo de Ventas Apina s.a 7317090000 8.048.799.000 8.853.678.900 9.739.046.790 Anchetas navideñas - Otros leche - Total costo de ventas 7.317.090.000,00 8.048.799.000,00 8.853.678.900,00 9.739.046.790,00 UTILIDAD BRUTA 1.240.910.000,00 1.365.001.000,00 1.501.501.100,00 1.651.651.210,00 GASTOS ADMON Y OPERACIÓN Revisor Fiscal 10.200.000 11.220.000 12.566.400 13.823.040 Gastos de personal 373.152.000 391.809.600 438.826.752 482.709.427 DOTACION 12.000.000 13.200.000 14.784.000 16.262.400 BONIFICACIONES 18.000.000 19.800.000 22.176.000 24.393.600 SERVICIOS MEDICOS 2.400.000 2.640.000 2.956.800 3.251.600 PARAFISCALES 33.583.680 36.942.048 41.375.094 45.512.603 PRESTACIONES 164.186.880 180.605.568 202.278.236 222.506.060 IMPUESTOS 4X1000,INDUSTRIA Y COMERCIO 64.698.480 71.168.328 79.708.527 87.679.380 ARRENDAMIENTOS 45.600.000 50.160.000 56.179.200 61.797.120 CONTRIBUCIONES Y AFILIACIONES 2.400.000 2.640.000 2.956.800 3.252.480 SEGUROS 9.600.000 10.560.000 11.827.200 13.009.920 ASEO 4.800.000 5.280.000 5.913.600 6.504.960 ACUEDUCTO 3.780.000 4.158.000 4.656.960 5.122.656 ENERGIA 8.820.000 9.702.000 10.866.240 11.952.864 TELEFONO 6.000.000 6.600.000 7.392.000 8.131.200 CELULARES 3.600.000 3.960.000 4.435.200 4.878.720 FLETES 181.440.000 199.584.000 223.534.080 245.887.488 SANEAMIENTO INDUSTRIAL 1.300.000 1.430.000 1.601.600 1.761.760 SERVICIOS VARIOS(EMPAQUES Y PROMOCIONES) 2.400.000 2.640.000 2.956.800 3.252.480 MENSAJERIA 1.200.000 1.320.000 1.478.400 1.626.240 MANTENIMIENTO CUARTO FRIO 3.600.000 3.960.000 4.435.200 4.878.720 MANTENIMIENTO EQUIPO DE OFICINA 2.400.000 2.640.000 2.956.800 3.252.480 MANTENIMIENTO COMPUTADORES Y IPAC 1.200.000 1.320.000 1.478.400 1.626.240 SUSCRIPCIONES Y REVISTAS 1.200.000 1.320.000 1.478.400 1.626.240 GASTOS DE REPRESENTACION 2.400.000 2.640.000 2.956.800 3.252.480 ASEO Y CAFETERIA 7.500.000 8.250.000 9.240.000 10.164.000 FACTURAS DE VENTA 3.600.000 3.960.000 4.435.200 4.878.720 INSTALACIONES ELECTRICAS Y ARREGLOS VARIOS 1.200.000 1.320.000 1.478.400 1.626.240 COMBUSTIBLES Y LUBRICANTES 2.400.000 2.640.000 2.956.800 3.252.480 GASTO VARIOS DIVERSOS 3.600.000 3.960.000 4.435.200 4.878.720 TAXIS Y BUSES 3.600.000 3.960.000 4.435.200 4.878.720 TOTAL GASTOS 981.861.040,00 1.061.389.544,00 1.188.756.289,28 1.307.631.037,90 UTILIDAD OPERACIONAL 259.048.960,00 303.611.456,00 312.744.810,72 344.020.172,10 INGRESOS Y EGRESOS NO OPERACIONALES Financieros Interses - 0 0 0 Recuperaciones venta carton - 0 0 0 Indemnizaciones - 0 0 0 Recuperaciones - 0 0 0 Total otros ingresos 0,00 0,00 0,00 0,00 Financieros 3.600.000 6.900.000 9.000.000 9.000.000 Pérdida en venta y retiro de Bienes - 0 0 0 Gastos extraordinarios compra activos fijos - 0 0 0 Gastos diversos - 0 0 0 Total otros egresos 3.600.000,00 6.900.000,00 9.000.000,00 9.000.000,00 Utilidad Antes de impuestos (EBT) 255.448.960,00 296.711.456,00 303.744.810,72 335.020.172,10 Impuesto de Renta provision 89.407.136,00 103.849.009,60 106.310.683,75 117.257.060,24 UTILIDAD NETA (Utilidad a disposición socios) 166.041.824,00 192.862.446,40 197.434.126,97 217.763.111,87 % utilidad frente a ventas 1,94% 2,05% 1,91% 1,91% - Utilidad despues de dividendos 166.041.824,00 192.862.446,40 197.434.126,97 217.763.111,87 % utilidad frente a ventas total 1,94% 2,05% 1,91% 1,91% Estado de perdidas y ganancias
  • 61.
    PROGRAMACION PAGOS No. CuotaCAPITAL INTERESES VALOR A VALOR CAPITAL CUOTA 1 100.000.000,00 663.800,00 1.336.200,00 2.000.000,00 2 98.663.800,00 652.600,00 1.347.400,00 2.000.000,00 3 97.316.400,00 641.400,00 1.358.600,00 2.000.000,00 4 95.957.800,00 630.200,00 1.369.800,00 2.000.000,00 5 94.588.000,00 619.000,00 1.381.000,00 2.000.000,00 6 93.207.000,00 607.800,00 1.392.200,00 2.000.000,00 7 91.814.800,00 596.600,00 1.403.400,00 2.000.000,00 8 90.411.400,00 585.400,00 1.414.600,00 2.000.000,00 9 88.996.800,00 574.200,00 1.425.800,00 2.000.000,00 10 87.571.000,00 563.000,00 1.437.000,00 2.000.000,00 11 86.134.000,00 551.800,00 1.448.200,00 2.000.000,00 12 84.685.800,00 540.600,00 1.459.400,00 2.000.000,00 13 83.226.400,00 529.400,00 1.470.600,00 2.000.000,00 14 81.755.800,00 518.200,00 1.481.800,00 2.000.000,00 15 80.274.000,00 507.000,00 1.493.000,00 2.000.000,00 16 78.781.000,00 495.800,00 1.504.200,00 2.000.000,00 17 77.276.800,00 484.600,00 1.515.400,00 2.000.000,00 18 75.761.400,00 473.400,00 1.526.600,00 2.000.000,00 19 74.234.800,00 462.200,00 1.537.800,00 2.000.000,00 20 72.697.000,00 451.000,00 1.549.000,00 2.000.000,00 21 71.148.000,00 439.800,00 1.560.200,00 2.000.000,00 22 69.587.800,00 428.600,00 1.571.400,00 2.000.000,00 23 68.016.400,00 417.400,00 1.582.600,00 2.000.000,00 24 66.433.800,00 406.200,00 1.593.800,00 2.000.000,00 25 64.840.000,00 395.000,00 1.605.000,00 2.000.000,00 26 63.235.000,00 383.800,00 1.616.200,00 2.000.000,00 27 61.618.800,00 372.600,00 1.627.400,00 2.000.000,00 28 59.991.400,00 361.400,00 1.638.600,00 2.000.000,00 29 58.352.800,00 350.200,00 1.649.800,00 2.000.000,00 30 56.703.000,00 339.000,00 1.661.000,00 2.000.000,00 31 55.042.000,00 327.800,00 1.672.200,00 2.000.000,00 32 53.369.800,00 316.600,00 1.683.400,00 2.000.000,00 33 51.686.400,00 305.400,00 1.694.600,00 2.000.000,00 34 49.991.800,00 294.200,00 1.705.800,00 2.000.000,00 35 48.286.000,00 283.000,00 1.717.000,00 2.000.000,00 36 46.569.000,00 271.800,00 1.728.200,00 2.000.000,00 37 44.840.800,00 260.600,00 1.739.400,00 2.000.000,00 38 43.101.400,00 249.400,00 1.750.600,00 2.000.000,00 39 41.350.800,00 238.200,00 1.761.800,00 2.000.000,00 40 39.589.000,00 227.000,00 1.773.000,00 2.000.000,00 41 37.816.000,00 215.800,00 1.784.200,00 2.000.000,00 42 36.031.800,00 204.600,00 1.795.400,00 2.000.000,00 43 34.236.400,00 193.400,00 1.806.600,00 2.000.000,00 44 32.429.800,00 182.200,00 1.817.800,00 2.000.000,00 45 30.612.000,00 171.000,00 1.829.000,00 2.000.000,00 46 28.783.000,00 159.800,00 1.840.200,00 2.000.000,00 47 26.942.800,00 148.600,00 1.851.400,00 2.000.000,00 48 25.091.400,00 137.400,00 1.862.600,00 2.000.000,00 49 23.228.800,00 126.200,00 1.873.800,00 2.000.000,00 50 21.355.000,00 115.000,00 1.885.000,00 2.000.000,00 51 19.470.000,00 103.800,00 1.896.200,00 2.000.000,00 52 17.573.800,00 92.600,00 1.907.400,00 2.000.000,00 53 15.666.400,00 81.400,00 1.918.600,00 2.000.000,00 54 13.747.800,00 70.200,00 1.929.800,00 2.000.000,00 55 11.818.000,00 59.000,00 1.941.000,00 2.000.000,00 56 9.877.000,00 47.800,00 1.952.200,00 2.000.000,00 57 7.924.800,00 36.600,00 1.963.400,00 2.000.000,00 58 5.961.400,00 25.400,00 1.974.600,00 2.000.000,00 59 3.986.800,00 14.200,00 1.985.800,00 2.000.000,00 60 2.001.000,00 3.000,00 1.997.000,00 2.000.000,00 20.004.000,00 99.996.000,00 120.000.000,00
  • 62.
    Se toman losflujo de caja de los 5 primeros periodos donde el prestamo si lo fueramos a pagar en ese período, quedaria cancelado 1 $ 17.824.000 2 $ 29.445.739 3 $ 47.037.742 4 $ 58.423.092 5 $ 74.078.457 TASA INTERNA DE RETORNO 5% 7% 10% 10,30% 10,35% 10,5% 11% 16975238,1 16657943,93 16203636,36 16159564,8 16152242,9 16130316,7 16057657,7 26708153,3 25719048,83 24335321,49 24203124,4 24181196,3 24115590,6 23898822,3 40632970,1 38396808,93 35340151,77 35052575,1 35004949,3 34862588,7 34393591,5 48064822,4 44570697,16 39903757,94 39471396,2 39399906,2 39186405,3 38485100,3 58042409,4 52816916,04 45996893,53 45374762,6 45272058,3 44965615 43961958,7 TOTAL 190423593 178161414,9 161779761,1 160261423 160010353 159260516 156797131 VPN= VALOR PRESENTE NETO FE= FLUJO DE EFECTIVO DE CADA PERIODO K= TASA DE INTERES (FE)1 (FE)2 (FE)3 (FE)4 (FE)5 VPN= _________ + ______ + ______ + ______ + ______ (1+K)1 (1+K)2 (1+K)3 (1+K)4 (1+K)5 Podemos observar que al trabajar con una tasa del 10,35% logramos que el valor presente neto sea igual a cero, además que la tasa del prestamo lograda del 0,34% mensual o sea el 4,08% anual, está por debajo de la tasa interna de retorno, lo que hace viable el proyecto, ya que estamos considerando un prestamo de $100000000 $60000000 de inventario, de donde $160,000,000=vpn=160,010353=TIR con el 10,35%
  • 63.
    5.2. Balance generalDistribuciones A.T.C. ACTIVO CORRIENTE PASIVO CORRIENTE DISPONIBLE 10.000.000 OBLIGACIONES FINANCIERAS 100.000.000 INVERSIONES 90.000.000 PROVEEDORES 50.000.000 INVENTARIOS 50.000.000 TOTAL 150.000.000 TOTAL 150.000.000 INFORMACIÓN ADJUNTA EN CARPETA DE “COMPLEMENTOS 1” 5.3. Flujo de caja año 2011. 5.4. Estado de pérdidas y ganancias año 2011. 5.5. Flujo de caja proyectado por cinco años hasta 2015. 5.6. Estado de pérdidas y ganancias proyectado por cinco años hasta 2015. 5.7. Tabla de amortización. 5.8. Tasa interna de retorno - Valor presente neto. 6. ESTUDIO ADMINISTRATIVO. 6.1. Historia de la distribución en Alpina. Alrededor del año 1989 la empresa Alpina S.A. realizaba la distribución en forma directa. Había clientes pequeños que no se atendían de forma oportuna e inmediata, por lo cual la compañía tomó la decisión de contratar inicialmente tres personas para que atendieran dichos clientes, sin embargo en las zonas marginales de Bogotá, Alpina no llegaba, descuidando un importante segmento de la industria debido a que por un lado no cumplía con unas reglamentaciones impuestas que determinaban una buena rentabilidad en sitios del sur de la capital, además de que los niveles de inseguridad eran superiores a los de la actualidad.
  • 64.
    Hacia 1990 yprincipios de 1991, Alpina decidió entregar zonas cerradas a varios ex trabajadores de la empresa, para que éstos por su propia cuenta y riesgo asumieran como distribuidores independientes la atención y comercialización de ciertas referencias en productos en zonas marginales de Bogotá y de las principales capitales de Colombia. Los resultados fueron rápidamente creciendo y haciendose más interesantes para Alpina, lo que implico que fuera creciendo la contratación de distribuidoras a lo largo y ancho de todo el territorio nacional. Así mismo, también crecieron las exigencas normativas de conservación y calidad del producto como fueron la implementación obligatoria de los cuartos frios y los camiones que se encargarían de la distribución con unas temperaturas adecuadas para conservar la cadena de frío del productor hacia el cliente según la ley,temperaturas que deben ser maximo de 4 grados centigrados. A la fecha, Alpina tiene aproximadamente 45 distribuidores en todo el país, los cuales representan una venta del 46% de la totalidad de las ventas de Alpina. 6.2. Misión A.T.C. Ser una organización sólida y reconocida por sus clientes en la comercialización de productos lácteos y alimenticios procesados, que genere un nivel de competitividad superior a través de la calidad, atención y oportunidad en la prestación del servicio, que se refleje en la participación y aceptación por parte de los clientes y consumidores. 6.3. Visión A.T.C. Lograr una infraestructura y capacidad física, humana, tecnológica y económica que permita a la organización funcionar fluidamente, donde todos los colaboradores tengan un nivel de autosuficiencia que empuje al crecimiento y rentabilidad de la empresa a través del desarrollo personal, creando para esto un política gradual de empoderamiento y aprovechamiento de los recursos disponibles. 6.4. Objetivo general A.T.C. Efectuar la distribución en los territorios asignados por el proveedor de los productos y referencias fabricadas por la misma, logrando un total cubrimiento con un buen merchandising, crecimiento y desarrollo, tanto de los sectores como del número de clientes, garantizando una rentabilidad satisfactoria para la empresa,de por lo menos el 2,5 % mensual.
  • 65.
    6.5. Objetivos específicosA.T.C. - Mantener una estructura administrativa y operativa , que garantice el funcionamiento adecuado de la distribuidora en cuanto a equipos , elementos de trabajo y personal. - Garantizar la cadena de frío desde el momento en que llega el producto a la empresa, hasta el momento en que se entrega al cliente,mantenièndola entre 2 y 4 grados centigrados. - Generar un acercamiento al cliente a través de un excelente servicio de venta, distribución y entrega del producto, logrando la satisfacción del cliente y un ambiente de confianza y fidelidad hacia la empresa. - Tener políticas comerciales confiables y claras en cuanto a manejo de cartera, compras, ventas y estrategias de mercado. El 98% de las ventas se realizan de contado. 6.6. Marco general. Constitución y parámetros básicos (Revisoría fiscal y secretaría de salud) Partiendo de la idea que se va a operar bajo las reglamentaciones y con operaciones similiares a Distribuciones Súper Alianza, vale destacar y mencionar que el proceso a seguir con Distribuciones A.T.C será inicialmente de formación. Ya que la compañía tendrá la ventaja de contar con las regulaciones y facilidades con las que opera su único proveedor en cadena Alpina S.A. – Distribuciones Súper Alianza – Distribuciones A.T.C. la nueva distribuidora se encargará únicamente de su constitución reglamentaria ante cámara de comercio dentro de las legalidades que opera una empresa, ya sea de la producción y/o distribución de productos alimenticios. Por tanto se ha de tramitar los siguientes documentos :  Secretaría dstrital de salud,quien otrogará la licencia de transporte de alimentos y el permiso para la manipulación de alimentos.  Dirección nacional de impuestos DIAN, Creación de RUT. Solicitud para acogerse a beneficios parafiscales. Numeración de factura  SENA/CAJAS DE COMPENSACIÓN, Pago de aportes parafiscales y solicitudes para acogerse a beneficios parafiscales.  Registro del nombre en la cámara de comercio
  • 66.
    TÉRMINOS DE CONSTITUCIÓNO DISOLUCIÓN. Distribuciones A.T.C. al ser una sociedad de responsabilidad limitada tendrá las siguientes características y cualidades: - Constituida entre familiares. Será una prolongación de la distribuidora Súper Alianza de origen familiar la cual labora hace más de 16 años con exclusividad de zona, clientes y productos marca Alpina. Es necesario tener en cuenta que podrían haber causas de disolución tales como las que se encuentran descritas en los artículos 370 y 218 del código de Comercio: - Cuando ocurran pérdidas que reduzcan el capital por debajo del 50%. - Cuando el número de socios exceda de 25. (en éste caso sólo dos) - Por vencimiento del término previsto para su duración en el contrato, si no fuere prorrogado válidamente antes de su expiración. - Por la imposibilidad de desarrollar la empresa social, por la terminación de la misma o por la extinción de la cosa o cosas cuya explotación constituye su objeto. - Por reducción del número de asociados a menos del requerido en la ley para su formación o funcionamiento, o por aumento que exceda del límite máximo fijado en la misma ley. - Por la declaración de Liquidación Obligatoria (Ley 222 de 1995). - Por las causales que expresa y claramente se estipulen en el contrato. - Por decisión de los asociados, adoptada conforme a las leyes y al contrato social. - Por decisión de autoridad competente en los casos expresamente previstos en las leyes. Si los socios quieren disolver la sociedad voluntariamente, los trámites a seguir son: En primer lugar, el gerente o representante legal debe convocar a su segundo socio para adoptar la decisión según el código de Comercio y el Contrato Social que se haya adoptado (Art. 360 y num. 6º del Art. 218 del C. Co.). La anterior decisión, debe registrarse en la Cámara de Comercio según el Art. 158. Cumplido lo anterior, la sociedad iniciará con la liquidación del Patrimonio Social, según los trámites establecidos en el artículo 220 del Código de Comercio, estableciendo primero la persona designada como liquidador debe dentro del mes siguiente a la fecha en que la sociedad quede disuelta respecto de los socios y de terceros.
  • 67.
    Elaborar un inventarioque debe incluir además de una relación detallada de todos los activos sociales y todas las obligaciones de la sociedad, especificando la Prelación de Créditos y el orden establecido en la ley para su pago (Art. 242 Código de Comercio). Lo anterior debe incluir deudas condicionales, litigiosas, las fianzas, los avales, etc. Nota: Este inventario deber ser autorizado por un Contador Público, si el liquidador o alguno de ellos no tienen tal calidad. La Liquidación Voluntaria es un procedimiento de Orden Público y como tal todo el procedimiento establecido en el Código de Comercio y normas civiles complementarias es de obligatorio cumplimiento. Funciones propias y principales del Liquidador. Dos muy importantes: La primera: gestionar por los medios legales las acreencias que tenga la Sociedad Limitada. La segunda, gestionar por los medios legales los valores del capital suscrito y que por algún motivo no se haya pagado en su integridad por parte de unos de los socios. Los socios responden hasta el monto de sus aportes. No obstante, en los estatutos podrá estipularse para todos o algunos de los socios una mayor responsabilidad (Art. 353 C.Co.), sin que esta diferencia en responsabilidad signifique la aceptación de una responsabilidad indefinida o ilimitada. Las características de ésta Sociedad de Responsabilidad Limitada serán: El capital se divide en cuotas o partes de igual valor. El capital debe pagarse totalmente al momento de constituirse. La cesión de cuotas implica una reforma estatutaria. En caso de muerte de uno de un socio, continuará con sus herederos, salvo estipulación en contrario. Cualquier Razón Social está acompañada de “Ltda.”. Revisoría fiscal. El ministerio de Hacienda a través de la DIAN (Dirección de impuestos nacionales) obliga a las empresas a tener un revisor fiscal, quien es un auditor externo a la compañía, que debe certificar que todas las operaciones contables y tributarias estén debidamente registradas y mantengan sus correspondientes soportes y estén enmarcados dentro de la ley.
  • 68.
    La Secretaría deSalud. Mediante visitas programadas un funcionario analizará: - Los niveles de temperatura donde se refrigera el producto. - El aseo al interior de la compañía y los procesos de fumigación. - Expedir los permisos necesarios que certifican la calidad en que se conservan los alimentos según Invima conceptos microbiologicos código1804 de 1991 bajo resolución #0110 de 2007 la cual: Necesaria para la expedición de requerimientos para impulso de trámites administrativos ambientales. 6.7. Fuerzas de Porter. Actuales competidores. Parmalat, Alquería, Santo Domingo, Colanta, Proleche, Pomar, Danone. Clientes Tiendas, minimercados, colegios y establecimientos públicos de comida en la zona. Nuevos ingresos comerciales. Todas las marcas de lácteos existentes ya se encuentran en la zona de distribución. Amenazas de productos sustitutos. Ingreso de nuevas referencias de cualquiera de los productos ofrecidos que pueden no ser bien recibidos por los clientes. Proveedor Alpina S.A Súper Alianza
  • 69.
    6.8. Estructura orgánicabásica. La estructura de A.T.C de acuerdo a las necesidades del negocio será de la siguiente manera. GERENTE JEFE OPERATIVO JEFE DE VEHÍCULOS AUXILIAR DE TALENTO HUMANO AUXILIAR DE SISTEMAS. AUXILIAR CONTABLE Aprendiz del SENA JEFE ADMINISTRATIVO Mensajero Aseadora 5 separadores 7 conductores Auxiliar de bodega 7 auxiliares 3 mercaderistas 7 asesores de ventas
  • 70.
    7. Anexos 7.1. Mapasde las zonas de distribución. La zona de cobertura de la empresa parte de los barrios San benito y Tunal, sobre la vía de salida a Villavicencio, hasta el barrio Quintanares por la autopista sur en los límites con Soacha.
  • 71.
    LOGO DE LA DISTRIBUIDORA MANUALDE CARGOS Y REQUERIMIENTOS 1 5.4 Manual de funciones, cargos y requerimientos. DENOMINACION: Jefe de Ventas GRUPO OCUPACIONAL JEFE INMEDIATO: Director General de Ventas /Gerente General SUBALTERNOS: Asesores comerciales OBJETIVO GENERAL Asegura la implementación en campo por parte de su equipo de asesores, de los planes y tácticas establecidos por Alpina y la Gerencia de la distribuidora FUNCIONES Coordinar y liderar la ejecución de actividades promociónales, lanzamientos Asignación y cumplimiento del presupuesto de ventas, crecimientos y cambios de cada una de las zonas asignadas. Realizar seguimiento a ventas, promociones, concursos y actividades diseñadas por Alpina y por la gerencia de la distribuidora. Realizar Couching a cada uno de los asesores comerciales asignados en campo. Investigar a la competencia y a nuevos segmentos de mercado Realizar visita a campo y establecer contacto con clientes actuales y potenciales. Realizar seguimiento a ventas, devoluciones, cambios, mix de productos, numéricas y ponderadas, colegios, minimercados, clientes paretto, auditorias de servicio, SAVE. Hacer seguimiento al recaudo de cartera. Atender sugerencias y reclamos de los clientes. Consolidar, analizar y entregar la información comercial oportunamente para la toma de decisiones. Proponer reestructuración de zonas cuando el territorio y las ventas lo ameritan, junto con barridos de zonas. Asesorar a los clientes y asesores comerciales en el manejo integral del producto y del negocio. Diseñar programas de capacitación y clínicas de venta para Asesores comerciales Recomendar al distribuidor nuevos esquemas de venta. RESPONSABILIDADES Velar por disminuir los niveles de agotados, devoluciones de pedidos, cambios en el territorio asignado. Implementar barridos de zonas en búsqueda de oportunidades de mejoramiento de servicio y nuevos clientes.
  • 72.
    LOGO DE LA DISTRIBUIDORA MANUALDE CARGOS Y REQUERIMIENTOS 2 Implementación de estrategias que conlleven al crecimiento en ventas y cubrimiento con los diferentes productos nuevos y potenciales. El buen manejo y colocación del material P.O.P Visita a clientes del territorio asignado, estableciendo un diagnostico general de servicio. Retroalimentar y evaluar el desempeño del Asesor comercial de acuerdo a la zona asignada. Detectar oportunidades de mejora e investigación de las actividades de la competencia. Diseño de actividades que ayuden a mejorar la motivación de los equipos a cargo. Garantizar el uso adecuado de el y de su equipo de las herramientas asignadas para la labor de ventas Garantizar el lanzamiento de las diferentes actividades a las áreas diferentes a ventas. Velar por que todo su equipo tenga las herramientas necesarias para efectividad de su labor. INDICADORES 1- Cumplimiento del presupuesto (Kilos, Unidades y Pesos) del territorio asignado. 2- Cumplimiento del objetivo de cambios 3- Crecimiento en Kilos, Unidades y Pesos 4- Crecimiento en numéricas y ponderadas 5- Auditorias de servicio 6- Implementación efectiva de programas y planes establecidos. 7- Efectividad de visita vs pedidos 8- Días cartera en mora. 9- Venta de clientes vs facturas del mes (promedio de factura). REQUISITOS ACADEMICOS Técnico, Tecnólogo o Universitario en el área Administrativa, Conocimientos en régimen laboral. Conocimientos en Computación. COMPETENCIAS Comunicación. Liderazgo. Trabajo en equipo. Toma de decisiones. Orientación al logro. Enfoque en el cliente. Negociación. EXPERIENCIA INTERNAS Experiencia de 2 Dos años como asesor comercial o jefe administrativo. EXTERNAS: Experiencia en cargos similares de 2 años.
  • 73.
    LOGO DE LA DISTRIBUIDORA MANUALDE CARGOS Y REQUERIMIENTOS 3 PERSONALES Responsabilidad Honestidad Orden Respeto Entereza Iniciativa Creatividad Sociabilidad Liderazgo Celeridad Eficacia Tolerancia a la tensión Actitud de Compromiso Actitud de Racionalización del gasto Agilidad mental Capacidad de diagnostico Capacidad de previsión Capacidad para tomar decisiones Condiciones de Investigador Facilidad de expresión oral y escrita Habilidad matemática Rapidez de asociación Rapidez para la comprensión de Información ENTRENAMIENTO E INDUCCIÒN DURACIÒN: 2 SEMANAS. DENOMINACION: Asesor Comercial GRUPO OCUPACIONAL JEFE INMEDIATO: Jefe de ventas /Gerente General SUBALTERNOS: No tiene OBJETIVO GENERAL Comercializar los productos de la Compañía, garantizando al 100% la visita de todos los clientes asignados, cumpliendo los presupuestos de ventas, cubrimiento y manejo de todas las actividades que lleven al crecimiento del territorio asignado. Analizando las oportunidades del mercado. FUNCIONES Presentar los productos con la debida asesoría en conocimiento de producto, beneficios, atributos, referencias y manejo de los mismos. Apertura de clientes nuevos en la zona Realizar inventario de productos antes de realizar el pedido. Velar por el mantenimiento de clientes asignados
  • 74.
    LOGO DE LA DISTRIBUIDORA MANUALDE CARGOS Y REQUERIMIENTOS 4 Establecer acuerdos de prestación de servicios entre cada una de las personas de la cadena de atención. Solucionar inquietudes, quejas y reclamos de los clientes Realizar auditorias de la competencia en el momento que sea necesario. Realizar seguimiento a ventas, devoluciones, cambios, mix de productos, numéricas y ponderadas, colegios, minimercados, parettos de su zona. Implementar cada una de las actividades desarrolladas para su zona. Recaudar la cartera necesaria en su zona y consignarla en la empresa oportunamente. Velar por la entrega de los pedidos especiales Asesorar a los clientes en el manejo integral del producto y del negocio. Atención a clientes convencionales y no convencionales. Realizar el merchandising en sus clientes acorde a los lineamientos de Alpina. Participar de los programas de capacitación y clínicas de ventas desarrolladas para el mejoramiento de las habilidades comerciales. Consolidar, analizar y entregar la información comercial oportunamente para la toma de decisiones. Participar de los eventos programados por la distribuidora y Alpina ( lanzamientos, promociones y estrategias en general) Garantizar que los datos del cliente concuerden con el RUT. RESPONSABILIDADES Velar por disminuir los niveles de agotados en el punto de venta, devoluciones de pedidos, cambios en el territorio asignado. Implementar barridos de zonas en búsqueda de oportunidades de mejoramiento de servicio y nuevos clientes. El buen manejo y colocación del material P.O.P Visita a clientes del territorio asignado, garantizando la colocación de nuestros productos al 100% Cumplimiento presupuestal al 100%, cubrimiento de los productos, implementación de las estrategias de compañía en los clientes asignados. Garantizar el excelente servicio frente al cliente Garantizar la comunicación de cada una de las actividades que se generen en post del crecimiento de ventas en el territorio asignado. Velar por el cumplimiento de los compromisos generados en trabajos de campo. Garantizar el uso adecuado de las herramientas asignadas para la labor de ventas. Garantizar la depuración y actualización del master de clientes Divulgar las necesidades y actividades de la competencia que generen una oportunidad de aprovechamiento. Es responsabilidad de Asesor comercial realizar todos los cambios que el cliente tenga y velar por la rotación del producto.
  • 75.
    LOGO DE LA DISTRIBUIDORA MANUALDE CARGOS Y REQUERIMIENTOS 5 INDICADORES 1- Cumplimiento del presupuesto (Kilos, Unidades y Pesos) del territorio asignado. 2- Cumplimiento del objetivo de cambios 3- Crecimiento en Kilos, Unidades y Pesos 4- Crecimiento en numéricas y ponderadas 5- Auditorias de servicio 6- Implementación efectiva de programas y planes establecidos. 7- Efectividad de visita vs pedidos 8- Días cartera en mora. 9- Venta de clientes vs facturas del mes (promedio de factura). REQUISITOS ACADEMICOS Estudios superiores ( tecnólogo en ventas) Conocimientos en Computación COMPETENCIAS Comunicación. Liderazgo. Trabajo en equipo. Toma de decisiones. Orientación al logro. Enfoque en el cliente. Negociación. EXPERIENCIA INTERNAS Experiencia de 2 dos años como mercaderista ò en distribución. EXTERNAS: Experiencia en cargos similares de 2 años. PERSONALES Responsabilidad Honestidad Orden Respeto Entereza Iniciativa Creatividad Sociabilidad Liderazgo Celeridad Eficacia Tolerancia a la tensión Actitud de Compromiso Actitud de Racionalización del gasto Agilidad mental Capacidad de diagnostico Capacidad de previsión Capacidad para tomar decisiones Condiciones de Investigador Facilidad de expresión oral y escrita Habilidad matemática Rapidez de asociación Rapidez para la comprensión de la Información
  • 76.
    LOGO DE LA DISTRIBUIDORA MANUALDE CARGOS Y REQUERIMIENTOS 6 ENTRENAMIENTO E INDUCCIÒN DURACIÒN: 2 SEMANAS. DENOMINACION: Mercaderista GRUPO OCUPACIONAL JEFE INMEDIATO: Jefe de ventas /Gerente General SUBALTERNOS: No tiene OBJETIVO GENERAL Garantizar la buena presentación de nuestros productos e impulso de las ventas en los puntos de ventas asignados. Propender por el logro de espacios adicionales y la colocación del mix de productos con las unidades necesarias de acuerdo a sus rotaciones. FUNCIONES Garantizar la atención personalizada de los clientes de acuerdo a la ruta establecida. Y mantener una excelente relación con los clientes y sus colaboradores. Realizar adecuada rotación de los productos en los puntos de venta asignados Velar por la excelente exhibición de los productos del frío y no frío. Verificar los precios sugeridos toqueteados en los productos en cada punto de venta. Realizar degustaciones y actividades en los puntos de venta. Mantener los espacios adecuados en la exhibición del producto. Negociar espacios adicionales de exhibición para los productos nuevos y actuales. Garantizar el mix de productos adecuado para cada punto de venta Realizar la actividad de impulso de productos nuevos, actuales y potenciales Realizar el merchandising en sus clientes acorde a los lineamientos de Alpina. Colocar el material p.o.p y elementos promocionales necesarios de acuerdo a las estrategias de la compañía. Participar de los programas de capacitación y clínicas de ventas desarrolladas para el mejoramiento de las habilidades comerciales. Comunicar las diferentes actividades de la competencia directa e indirecta. Participar de los eventos programados por la distribuidora y Alpina ( lanzamientos, promociones y estrategias en general) Mantener comunicación permanente con el Asesor comercial
  • 77.
    LOGO DE LA DISTRIBUIDORA MANUALDE CARGOS Y REQUERIMIENTOS 7 Realizar otras actividades encomendadas por la Gerencia. RESPONSABILIDADES Velar por disminuir los niveles de agotados en el punto de venta, devoluciones de pedidos, cambios en los clientes asignados. Garantizar la buena presentación personal. Buena presentación de nuestros productos en el punto de venta. El buen manejo y colocación del material P.O.P Minimizar los cambios por vencimiento. Garantizar el excelente servicio frente al cliente Propender por la buena comunicación entre el punto de venta y el distribuidor. Garantizar la comunicación de cada una de las actividades que se generen en post del crecimiento de ventas en el punto de venta. Velar por el cumplimiento de los compromisos generados en trabajos de campo. Garantizar el uso adecuado de las herramientas asignadas para la labor de merchandinsing. Velar por la exhibición de los elementos asignados para las diferentes actividades en el punto de venta. Buen manejo de horarios y normas de los clientes establecidos en cada punto. INDICADORES 1- Cumplimiento de efectividad por visitas realizadas. 2- Cumplimiento actividades establecidas 3- Crecimiento en Kilos, Unidades y Pesos 4- Implementación efectiva de programas y planes establecidos. 5- Efectividad en Merchandinsing. (Exhibición verticales, numero de caras, espacios adicionales etc.) 6- Cumplimiento del objetivo de cambios. PERFIL DEL CARGO ACADEMICOS Bachiller, preferiblemente con conocimientos en mercadeo. COMPETENCIAS INDICADORES Comunicación. Trabajo en equipo. Orientación al logro. Enfoque en el cliente. Toma de decisiones. Competencias técnicas inherentes al cargo
  • 78.
    LOGO DE LA DISTRIBUIDORA MANUALDE CARGOS Y REQUERIMIENTOS 8 Liderazgo EXPERIENCIA INTERNA Auxiliar de distribución 1 año. Servicios generales 2 años. EXTERNA 1 año como mercaderista de productos de consumo masivo en minimercados o almacenes de cadena. PERSONALES Responsabilidad Honestidad Orden Respeto Entereza Iniciativa Creatividad Recursividad Sociabilidad Destreza Eficacia Discrecionalidad Autocontrol Actitud de Compromiso Recursividad Capacidad de diagnostico Capacidad de abstracción Capacidad de previsión Capacidad para tomar decisiones Intuitiva Facilidad de expresión oral y escrita Habilidad matemática Rapidez de asociación Analítico Conocimiento de merchandising ENTRENAMIENTO E INDUCCIÒN DURACIÒN: 2 SEMANA. DENOMINACION: Supernumerario de ventas GRUPO OCUPACIONAL JEFE INMEDIATO: Jefe de ventas /Gerente General SUBALTERNOS: No tiene OBJETIVO GENERAL Reemplazar al personal del área comercial en la gestión sus actividades. FUNCIONES Presentar los productos con la debida asesoría en conocimiento de producto, beneficios, atributos, referencias y manejo de los mismos. Apertura de clientes nuevos en la zona Conocer los objetivos de la zona a reemplazar y dar continuidad al cumplimiento de los objetivos.
  • 79.
    LOGO DE LA DISTRIBUIDORA MANUALDE CARGOS Y REQUERIMIENTOS 9 Realizar inventario de productos antes de realizar el pedido. Velar por el mantenimiento de clientes asignados dentro del reemplazo. Establecer acuerdos de prestación de servicios entre cada una de las personas de la cadena de atención. Solucionar inquietudes, quejas y reclamos de los clientes Realizar auditorias de la competencia en el momento que sea necesario. Realizar seguimiento a ventas, devoluciones, cambios, mix de productos, numéricas y ponderadas, colegios, minimercados, top 10 de la zona en reemplazo. Implementar cada una de las actividades desarrolladas para la zona. Recaudar la cartera necesaria en la zona y consignarla en la empresa oportunamente. Velar por la entrega de los pedidos especiales Asesorar a los clientes en el manejo integral del producto y del negocio. Atención a clientes convencionales y no convencionales. Realizar el merchandising en sus clientes acorde a los lineamientos de Alpina. Participar de los programas de capacitación y clínicas de ventas desarrolladas para el mejoramiento de las habilidades comerciales. Consolidar, analizar y entregar la información comercial oportunamente para la toma de decisiones. Participar de los eventos programados por la distribuidora y Alpina ( lanzamientos, promociones y estrategias en general) Garantizar que los datos del cliente concuerden con el RUT. Conocer el 100% de los clientes de cada zona. RESPONSABILIDADES Velar por disminuir los niveles de agotados en el punto de venta, devoluciones de pedidos, cambios en el territorio asignado. Implementar barridos de zonas en búsqueda de oportunidades de mejoramiento de servicio y nuevos clientes. El buen manejo y colocación del material P.O.P Visita a clientes del territorio asignado, garantizando la colocación de nuestros productos al 100% Cumplimiento presupuestal al 100%, cubrimiento de los productos, implementación de las estrategias de compañía en los clientes asignados. Garantizar el excelente servicio frente al cliente Garantizar la comunicación de cada una de las actividades que se generen en post del crecimiento de ventas en el territorio asignado. Velar por el cumplimiento de los compromisos generados en trabajos de campo. Garantizar el uso adecuado de las herramientas asignadas para la labor de ventas. Garantizar la depuración y actualización del master de clientes
  • 80.
    LOGO DE LA DISTRIBUIDORA MANUALDE CARGOS Y REQUERIMIENTOS 10 Divulgar las necesidades y actividades de la competencia que generen una oportunidad de aprovechamiento. INDICADORES 1- Cumplimiento de efectividad por visitas realizadas. 2- Cumplimiento actividades establecidas 3- Crecimiento en Kilos, Unidades y Pesos 4- Implementación efectiva de programas y planes establecidos. 5- Efectividad en Merchandinsing. (exhibición verticales, número de caras, espacios adicionales etc.) 7- Efectividad de visita vs pedidos 8- Días cartera en mora. 9- Venta de clientes vs facturas del mes (promedio de factura). PERFIL DEL CARGO ACADEMICOS Estudios superiores ( tecnólogo en ventas) Conocimientos en Computación COMPETENCIAS Comunicación. Trabajo en equipo. Orientación al logro. Enfoque en el cliente. Toma de decisiones. Competencias técnicas inherentes al cargo Liderazgo Manejo de Moto. EXPERIENCIA INTERNAS Experiencia de 2 dos años como mercaderista ò en distribución. EXTERNAS: Experiencia en cargos similares de 2 años. PERSONALES Responsabilidad Honestidad Orden Respeto Entereza Iniciativa Creatividad Recursividad Sociabilidad Destreza Actitud de Compromiso Recursividad Capacidad de diagnostico Capacidad de abstracción Capacidad de previsión Capacidad para tomar decisiones Intuitiva Facilidad de expresión oral y escrita Habilidad matemática Rapidez de asociación
  • 81.
    LOGO DE LA DISTRIBUIDORA MANUALDE CARGOS Y REQUERIMIENTOS 11 Eficacia Discrecionalidad Autocontrol Analítico Conocimiento de merchandising ENTRENAMIENTO E INDUCCIÒN DURACIÒN: 1 SEMANA. DENOMINACION: JEFE TURNO NOCHE JEFE INMEDIATO: Gerente General PERSONAL A CARGO: Supervisores de Separación, Separadores, OBJETIVO GENERAL Garantizar todas las operaciones logísticas y administrativas de la distribuidora, manejando integralmente las áreas de bodega, distribución, administrativas y desarrollo de personal, de acuerdo a los lineamientos de la gerencia dentro de las políticas establecidas por la distribuidora. FUNCIONES Coordinar las diferentes áreas para garantizar el despacho de pedidos adecuado y oportuno a los clientes. Verificar el inventario de productos al 100% y garantizar la existencia necesaria. Realizar el pedido de acuerdo a la demanda necesaria Seleccionar personal de su área conjuntamente con el área de gestión humana. Realiza seguimiento al buen funcionamiento de cada una de las herramientas utilizadas en la labor de cada uno de sus equipos. Garantizar la buena presentación del personal a cargo. Garantizar los vehículos necesarios para la entrega de los pedidos. Realizar análisis, evaluación y seguimiento al cumplimiento de objetivos, metas y indicadores de gestión. Coordinar una efectiva separación, cargue y entrega de los pedidos a los clientes de acuerdo a los tiempos establecidos. Realizar reuniones con sus diferentes equipos para el seguimiento de los indicadores de gestión. Participación en los grupos primarios de la distribuidora. Propender por la creación de ideas que conlleven al mejoramiento del servicio y optimización de recursos.
  • 82.
    LOGO DE LA DISTRIBUIDORA MANUALDE CARGOS Y REQUERIMIENTOS 12 Realiza chequeos aleatorios a la facturación con el objeto de verificar que sé cumplan con los requisitos de liquidación. Coordina la compra de todos los insumos necesarios para la operación. Coordinar que los activos y la responsabilidad de la empresa estén protegidos mediante pólizas de seguros Realiza las negociaciones con diferentes proveedores para la compra de insumos. Coordinar con contabilidad las operaciones que puedan afectar la información contable. Realizar trabajo de campo con su equipo y a clientes. RESPONSABILIDADES Velar por el inventario de productos y por su stock de seguridad. Garantizar la rotación, manejo y cuidado del producto en bodega. Velar y garantizar el movimiento de inventarios con sus soportes necesarios. Responde por el área de sistemas, bodega, caja y distribución. Garantizar la capacitación de los diferentes temas asociados a sus diferentes equipos. Velar por el cumplimiento de las normas de seguridad. Responde por dar solución a quejas y reclamos de los clientes referente a su área, Responde por el cuidado, manejo e inventario de las cubetas, material P.O.P y elementos promocionales. Velar por el cumplimiento del buen uso del vehículo, porte de documentos, normas legales de higiene, transito y seguridad industrial. Es responsable por uso adecuado de los recursos de la empresa de acuerdo al presupuesto de gastos. Responde por la buena comunicación entre las diferentes áreas. Garantizar él optimo cumplimiento a clientes especiales de acuerdo a las novedades. Responde por el recaudo que ingresa a la empresa sea igual a la venta realizada y los pagos a terceros. Velar por el cumplimiento de las normas de seguridad destinadas a proteger las personas y activos de la empresa. Responde por el manejo de los dineros de la empresa ( ingresos, pagos, flujos de caja, contabilidad de caja). Del archivo y buen uso de los documentos relacionado con las operaciones de sus áreas. Responsable de desarrollar amarres y promociones. Del mantenimiento y aseo de las instalaciones de la empresa y de implementar la hoja de vida de cada uno de los activos. Responde por los backups internos y externos de toda la información de la empresa.
  • 83.
    LOGO DE LA DISTRIBUIDORA MANUALDE CARGOS Y REQUERIMIENTOS 13 INDICADORES 1- Faltantes de inventario vs pedido 2- Pedidos devueltos y descuentos de mercancía vs pedidos facturados 3- Errores de separación vs pedidos. 4- Cumplimiento de gastos 5- Auditorias de servicio 6- Implementación efectiva de programas y planes establecidos. REQUISITOS ACADEMICOS Estudios profesionales en Administración de empresas/ tecnólogo en áreas administrativas. Diplomado en área logística COMPETENCIAS Comunicación. Liderazgo. Trabajo en equipo. Toma de decisiones. Orientación al logro. Enfoque en el cliente. Negociación. EXPERIENCIA INTERNAS Supervisor de Bodega EXTERNAS: 1 año en puestos similares. PERSONALES Responsabilidad Honestidad Orden Respeto Entereza Iniciativa Creatividad Sociabilidad Liderazgo Celeridad Eficacia Tolerancia a la Tensión Actitud de Compromiso Actitud de Racionalización del gasto Agilidad mental Capacidad de diagnostico Capacidad de previsión Capacidad para tomar decisiones Condiciones de Investigador Facilidad de expresión oral y escrita Habilidad matemática Rapidez de asociación Rapidez para la comprensión de la Información
  • 84.
    LOGO DE LA DISTRIBUIDORA MANUALDE CARGOS Y REQUERIMIENTOS 14 ENTRENAMIENTO E INDUCCIÒN DURACIÒN: 2 SEMANAS. DENOMINACION: Supervisor de Bodega GRUPO OCUPACIONAL JEFE INMEDIATO: Jefe administrativo/ Gerente General SUBALTERNOS: Auxiliar de separación, conductores y auxiliares de reparto OBJETIVO GENERAL Garantizar todas las operaciones logísticas y administrativas integralmente de áreas de bodega y distribución. FUNCIONES Realizar el despacho de las rutas de ventas diariamente. Recibe el pedido de Alpina y registra las novedades de entrega. Realiza y verifica el inventario de productos al en cuarto frío y no frío Revisar y autoriza los movimientos que afecten el inventario Reporta a gestión humana las novedades de personal. Realiza seguimiento al buen funcionamiento de cada una de las herramientas utilizadas en la labor de cada uno de sus equipos. Garantizar la buena presentación del personal a cargo y el uso de la dotación correspondiente. Coordina la consecución de los vehículos necesarios para la entrega de los pedidos. Se encarga de que la organización del cuarto frío sea la optima para realizar la separación en línea. Verifica la rotación y buen estado de los productos. Coordinar una efectiva separación, cargue y entrega de los pedidos a los clientes de acuerdo a los tiempos establecidos. Realizar reuniones con sus diferentes equipos para el seguimiento de los indicadores de gestión en bodega y distribución. Debe realizar el control cubetas a diario y un inventario general semanalmente. Realiza chequeos aleatorios a la facturación con el objeto de verificar que sé cumplan con los requisitos de liquidación.
  • 85.
    LOGO DE LA DISTRIBUIDORA MANUALDE CARGOS Y REQUERIMIENTOS 15 Realizar auditorias esporádicas del cargue vs facturación. Se encarga de autorizar los gastos que están presupuestados en su área Auditorias al personal y vehículos en cuanto a la presentación y a documentos Se encarga de recibir los vehículos con las novedades del día ( cambios, pedidos devueltos, descuentos de mercancía etc.) Realizar trabajo de campo con su equipo y a clientes. Auditoria de pedidos en el proceso de separación. RESPONSABILIDADES Velar por el inventario de productos y por su stock de seguridad. Garantizar la rotación, manejo y cuidado del producto en bodega. Vela y garantiza el movimiento de inventarios con sus soportes necesarios. Capacitación de los diferentes temas asociados a sus diferentes Equipos. Velar por el cumplimiento de las normas de seguridad. Responde por dar solución a quejas y reclamos de los clientes referente a su área. Responde por el cuidado, manejo e inventario de las cubetas, material P.O.P y Elementos promocionales. Vela por el cumplimiento del buen uso del vehículo, porte de documentos, Normas legales de higiene, transito y seguridad industrial. Responde por una adecuada separación del producto correspondiente a los diferentes clientes suministrados en las órdenes de separación, garantizando el registro de novedades en la orden de separación. Garantiza una excelente separación del producto destinado para el armado de promociones y/o multiempaques. Responde por un excelente cargue del material promocional, cubetas y productos en los vehículos de distribución secundaria, para ser despachados a las diferentes rutas. Responder por la colocación de códigos de barras, etiquetas de gratis, etc. en los multiempaques y/o promociones Garantizar él optimo cumplimiento a clientes especiales de acuerdo a las novedades. Del mantenimiento y aseo de las instalaciones y de los vehículos de la empresa y de implementar la hoja de vida de cada uno de los activos. INDICADORES 1- Faltantes de inventario vs pedido 2- Pedidos devueltos y descuentos de mercancía vs pedidos facturados 3- Errores de separación vs pedidos.
  • 86.
    LOGO DE LA DISTRIBUIDORA MANUALDE CARGOS Y REQUERIMIENTOS 16 4- Cumplimiento de gastos 5- Auditorias de servicio 6- Implementación efectiva de programas y planes establecidos. REQUISITOS ACADEMICOS Tecnólogo en áreas administrativas. Diplomado en área Logística COMPETENCIAS Comunicación. Liderazgo. Trabajo en equipo. Toma de decisiones. Orientación al logro. Enfoque en el cliente. Negociación. EXPERIENCIA INTERNAS Auxiliar de Reparto o de Separación. EXTERNAS: 6 meses en cargos similares. PERSONALES Responsabilidad Honestidad Orden Respeto Entereza Iniciativa Creatividad Sociabilidad Liderazgo Celeridad Eficacia Tolerancia a la Tensión Actitud de Compromiso Actitud de Racionalización del gasto Agilidad mental Capacidad de diagnostico Capacidad de previsión Capacidad para tomar decisiones Condiciones de Investigador Facilidad de expresión oral y escrita Habilidad matemática Rapidez de asociación Rapidez para la comprensión de la Información ENTRENAMIENTO E INDUCCIÒN DURACIÒN: 2 SEMANAS. DENOMINACION: Auxiliar de separación GRUPO OCUPACIONAL
  • 87.
    LOGO DE LA DISTRIBUIDORA MANUALDE CARGOS Y REQUERIMIENTOS 17 JEFE INMEDIATO: Jefe administrativo/ Supervisor de bodega SUBALTERNOS: No tiene OBJETIVO GENERAL Separar los pedidos acorde a las facturas de los clientes de la empresa. FUNCIONES Organiza su puesto de trabajo teniendo en cuenta el inventario, fechas de los productos etc. Realiza el inventario de su línea al ingreso y salida del proceso. Garantizar la separación en cubetas limpias Marcar correctamente las cubetas según pedido y zona. Organizar las cubetas según zona y pedido para facilitar el cargue Documentar los faltantes, averías, y demás novedades ocurridas durante la Separación Redistribuye y organiza los pedidos devueltos y cambios. Realiza los amares, colocación de códigos de barras, etiquetas de gratis, etc. en los multiempaques y/o promociones RESPONSABILIDADES Responde por el uso adecuado de la dotación y del cumplimiento de las normas de seguridad. Garantizar la rotación, manejo y cuidado del producto en bodega. Responde por el cuidado, manejo e inventario de las cubetas, material P.O.P y elementos promocionales. Responde por una adecuada separación del producto correspondiente a los pedidos. Responde por un excelente cargue del material promocional, cubetas y productos en los vehículos de distribución secundaria, para ser despachados a las diferentes rutas. Responde por la entrega ordenada del documento con que separo. INDICADORES 1- Faltantes de inventario vs pedido 2- Pedidos devueltos y descuentos de mercancía vs pedidos facturados 3- Errores de separación vs factura. REQUISITOS
  • 88.
    LOGO DE LA DISTRIBUIDORA MANUALDE CARGOS Y REQUERIMIENTOS 18 ACADEMICOS Bachiller COMPETENCIAS Comunicación. Trabajo en equipo. Toma de decisiones. Orientación al logro. Enfoque en el cliente. EXPERIENCIA INTERNAS Ninguna EXTERNAS: Ninguna PERSONALES Responsabilidad Honestidad Orden Respeto Iniciativa Creatividad Sociabilidad Eficacia Tolerancia a la tensión Actitud de Compromiso Agilidad mental Capacidad de previsión Capacidad para tomar decisiones Rapidez de asociación Rapidez para la comprensión de la Información ENTRENAMIENTO E INDUCCIÒN DURACIÒN: 1 SEMANA. DENOMINACION: Auxiliar de Caja / Auxiliar Contable GRUPO OCUPACIONAL JEFE INMEDIATO: Contador y/o Asistente de contable / Gerente General SUBALTERNOS: No tiene OBJETIVO GENERAL Garantizar en su totalidad el recaudo diario por las ventas de contado de la distribuidora, el recaudo de los clientes de crédito y los ingresos por otros conceptos, verificando las consignaciones, cheques transferencias para cumplir con un recaudo del 100% de lo
  • 89.
    LOGO DE LA DISTRIBUIDORA MANUALDE CARGOS Y REQUERIMIENTOS 19 esperado y se encarga de las salidas de este dinero. FUNCIONES Recibir, digitar y contabilizar las planillas de ingreso con su respectivo soporte. Realiza el flujo de caja diariamente, con el fin de optimizar los recursos de la empresa Giros y pagos de las diferentes cuentas por pagar cumpliendo los requisitos exigidos. Mantener al día los saldos contables de caja, bancos, cuentas por cobrar y demás cuentas referentes al cargo Consignación de los ingresos de acuerdo al flujo de caja en corporación entidad bancaria ò cuentas de proveedores. Mantener en comunicación con el banco con el fin de reclamar cheques devueltos, extractos y demás novedades que se presenten con el banco Tramitar los cheques devueltos. Documentar, analizar y elaborar reportes de ingresos financieros. Verifica las transacciones de caja que estén de acuerdo con las normas de legales, de la empresa y el PUC para generar los informes correspondientes al área. Contabilizar en el sistema la información las facturas, anticipos, legalizaciones de gastos, cajas menores, facturas de proveedores, casaciones de ley y demás conceptos de cuentas por pagar. Efectúa las conciliaciones bancarias de acuerdo a los extractos. Archiva todos los soportes contables de los movimientos de caja y casaciones. Manejo de caja menor. Realiza los back up de la información contable necesarios. RESPONSABILIDADES Es responsable de la seguridad y manejo de los dineros de la empresa. Responde por que cada planilla de ingreso reúna los requisitos exigidos que garanticen el ingreso real de los dineros. Por la consignación diaria en efectivo y cheques recibido de los conductores. Responde por que la contabilidad de su área sea oportuna, veraz, y cumpla las normas de ley Garantiza la entrega oportuna de informes y seguimiento a los reportes financieros de la empresa Es responsable que las facturas y de otros documentos generadores de pagos reúnan los requisitos de ley y normas establecidas. Es responsable de recibe, Codifica y envía las facturas de proveedores a cuentas por pagar. Responde por el pago oportuno de las acreencias de la empresa ( arriendo, servicios,
  • 90.
    LOGO DE LA DISTRIBUIDORA MANUALDE CARGOS Y REQUERIMIENTOS 20 prestamos y facturas de proveedores) Imprime y revisa los reportes diarios de recaudo en caja y los archiva. INDICADORES 1- Arqueo de caja 2- Efectividad en el flujo de caja 3- Pago oportuno a Proveedores vs descuento financiero. 4- Análisis del 4x1000 5- Descuento financiero vs intereses de mora PERFIL DEL CARGO ACADÉMICOS Auxiliar contable, Conocimiento en el paquete contable y en sistemas. COMPETENCIAS Comunicación. Trabajo en equipo. Orientación al logro. Enfoque en el cliente. Toma de decisiones. EXPERIENCIA INTERNA Auxiliar de reparto EXTERNA Un año como auxiliar contable PERSONALES Responsabilidad Honestidad Orden Respeto Entereza Iniciativa Negociación. Creatividad Recursividad Sociabilidad Liderazgo Destreza Eficacia Discrecionalidad Autocontrol Actitud de Compromiso Recursividad Capacidad de diagnostico Capacidad de abstracción Capacidad de previsión Capacidad para tomar decisiones Intuitiva Facilidad de expresión oral y escrita Habilidad matemática Rapidez de asociación Analítico Alto nivel de percepción
  • 91.
    LOGO DE LA DISTRIBUIDORA MANUALDE CARGOS Y REQUERIMIENTOS 21 ENTRENAMIENTO E INDUCCIÒN DURACIÒN: 2 SEMANAS Imprime y revisa los reportes diarios de recaudo en caja. DENOMINACION: Asistente Contable GRUPO OCUPACIONAL JEFE INMEDIATO: Jefe Administrativo, Revisor Fiscal / Gerente General SUBALTERNOS: Auxiliar caja / Auxiliar contable. OBJETIVO GENERAL Garantizar que los estados financieros de la empresa reflejan fielmente la situación de la empresa a través de la adecuada y oportuna contabilización de todas las transacciones. FUNCIONES Analizar, revisar y conciliar todas las cuentas contables que registran todas las transacciones de la empresa. Coordinar el pago oportuno de impuestos. Mantener permanente comunicación con la administración y gerencia sobre la situación financiera. Genera los informes legales y gerenciales (balance, p y g, libro diario, libro de actas etc.) Manejo de indicadores financieros que permitan asesorar a la gerencia sobre la toma de decisiones a tiempo. Realizar arqueos de caja. Revisa y autoriza los giros y salidas de dinero para pagos Establecer políticas para el ingreso de la información por los diferentes departamentos al sistema de contabilidad, en cuanto a soportes utilizados, cumplimiento de normas, tipo y codificación de registros etc. RESPONSABILIDADES Mantener actualizado la contabilidad de acuerdo a las normas que se establezcan legalmente. Verificar la racionabilidad de las cifras y de los registros contables. Responde por que todos los estados financieros reflejen la situación real de la empresa Es responsable de la aprobación y control de documentos que afectan la contabilidad.
  • 92.
    LOGO DE LA DISTRIBUIDORA MANUALDE CARGOS Y REQUERIMIENTOS 22 Es responsable de que la empresa mantenga debidamente protegidos todos los archivos y documentos de acuerdo con las normas legales. Garantizar el back up de la información contable. Responsable del pago oportuno de las acreencias de la empresa ( impuestos y deudas) De coordinar el envío externo de información de la empresa ( Dian, Alpina y Bancos etc.) INDICADORES 1- Indicadores financieros 2- Efectividad en el flujo de caja 3- Pago oportuno a Proveedores vs descuento financiero. 4- Análisis del 4x1000 5- Descuento financiero vs intereses de mora PERFIL DEL CARGO ACADÉMICOS Contador y/o estudiante de contaduría, Conocimiento en el paquete contable, tributario, derecho civil, laborar y en sistemas. COMPETENCIAS Comunicación. Trabajo en equipo. Orientación al logro. Enfoque en el cliente. Toma de decisiones. EXPERIENCIA INTERNA Auxiliar de contable EXTERNA Un año como contador y dos años como auxiliar contable PERSONALES Responsabilidad Honestidad Orden Respeto Entereza Iniciativa Negociación. Creatividad Recursividad Sociabilidad Liderazgo Destreza Eficacia Discrecionalidad Actitud de Compromiso Recursividad Capacidad de diagnostico Capacidad de abstracción Capacidad de previsión Capacidad para tomar decisiones Intuitiva Facilidad de expresión oral y escrita Habilidad matemática Rapidez de asociación Analítico Alto nivel de percepción
  • 93.
    LOGO DE LA DISTRIBUIDORA MANUALDE CARGOS Y REQUERIMIENTOS 23 Autocontrol ENTRENAMIENTO E INDUCCIÒN DURACIÒN: 2 SEMANAS DENOMINACION: Conductor de Reparto GRUPO OCUPACIONAL JEFE INMEDIATO: Jefe Administrativo /Gerente General SUBALTERNOS: No tiene OBJETIVO GENERAL Garantizar la entrega oportuna del 100% de los pedidos del territorio asignado diariamente, acorde a los horarios y al ordenamiento establecido, manteniendo un excelente nivel de servicio al cliente, cumpliendo con el procedimiento de consignación de la compañía y respondiendo y optimizando los recursos asignados por la compañía. (Cubetas, facturas, notas crédito, cheques, dinero en efectivo, material POP y elementos promociónales que sean redimidos en dinero.) FUNCIONES Velar por la buena imagen de la compañía a través de la presentación personal, portar el carnet de la empresa en una parte visible, tener el carnet de manipulación de alimentos vigente. Recibir las facturas, planilla control de despacho, vehículo con los pedidos de productos y cubetas para ser entregados a los clientes de la ruta asignada. Intercambiar información con el asesor de la zona asignada, el auxiliar, con el fin de retroalimentar los conceptos y las novedades del día cuando se requiera. Tener conocimiento de las actividades que se están manejando actualmente en cuanto a producto, promociones y programas etc. Cumplir con las normas de tránsito y urbanidad respecto al vehículo, Revisar que los papeles del vehículo estén al día en caso de alguna novedad informar al jefe de bodega o al Gerente de la distribuidora. Garantizar el buen estado y mantenimiento del vehículo. Antes de salir a la Ruta, hacer una revisión general del vehículo (llantas, aceite, agua, gasolina, líquido de frenos, extintor).
  • 94.
    LOGO DE LA DISTRIBUIDORA MANUALDE CARGOS Y REQUERIMIENTOS 24 Transportar producto terminado, material promocional, transferencias, devoluciones o cambios. Transportar, entregar y recaudar los pedidos en su totalidad. No llevar mercancía ajena a la de la compañía. No descuidar el vehículo durante la ruta. Revisar que los seguros de las puertas y vidrios funcionen. Revisión de la ruta, antes de salir a entregar pedidos, contra las planillas de cargue, revisar las cubetas, contarlas y relacionarlas en la hoja de control de cubetas. Debe garantizar el buen servicio hacia el cliente en término de entrega de la factura, contar los productos en presencia del cliente. Recibir el pago total de la factura. Si es un pedido de crédito, hacer firmar y sellar la factura, para traerla a la oficina y cuadrar planillas. Tomar los datos del cliente cuando estos no correspondan a los que tiene la factura. Asesorar al cliente en el manejo integral del producto y merchandising. Recoger los cambios a los clientes según la factura. Recibir todas las novedades, reclamos y sugerencias de los clientes para informarlas en bodega, al vendedor y al supervisor de ventas Coordinar con el auxiliar las consignaciones diarias. Hacer la respectiva consignación en las cuentas asignadas por la distribuidora. Revisar los informes de bodega en cuanto a faltantes y reemplazos de productos, si se presenta un faltante relacionado con este informe, hacerlo directamente en la factura. Comunicar, coordinar actividades comerciales y entregar material promocional. Informar al jefe de bodega cuando se tengan faltantes representativos en el vehículo, con el fin de pedir autorización para hacer el descuento en la factura. Debe confrontar con el inventario los faltantes de ruta y hacer los cruces respectivos para poder cuadrar la planilla de ingreso.
  • 95.
    LOGO DE LA DISTRIBUIDORA MANUALDE CARGOS Y REQUERIMIENTOS 25 Traer la mercancía sobrante a la Bodega, relacionándola en el cuaderno de novedades de la bodega respectiva; con el fin de que si el cliente llama a reclamar se le lleve el producto al día siguiente. Cuando un producto llega en mal estado a la ruta se puede descontar sin llamar, tramitando la nota y haciéndola autorizar en el momento de llagada a la bodega Portar los papeles del vehículo vigentes Soportar todos los gastos que cumplan con los requisitos contables y con la firma autorización. RESPONSABILIDADES Garantizar el mantener la ruta programada para ejecutar en orden la entrega de pedidos a los clientes. Garantizar que la cantidad de cubetas que están registradas en la planilla de distribución sea lo cargado en el vehículo. Responde por el transporte del material promocional, producto, cubetas, cambios y devoluciones, por el vehículo asignado cumpliendo las normas de transito. Cumple la norma de compañía de no transportar personas diferentes al ayudante de distribución y únicamente el autorizado a manejar es el conductor. Garantiza la entrega oportuna en los horarios y rutas programadas a los clientes con el material promocional, productos, cambios y devoluciones. Responde por registrar todas las novedades encontradas en la entrega de los pedidos en las facturas. Es su responsabilidad hacer firmar por el cliente los documentos (facturas) de crédito. Garantiza el recibo de productos de cambios y devoluciones en mal estado con los documentos del cliente. Es su responsabilidad el consignar en la ruta de distribución el efectivo recibido por la venta de los pedidos de Alpina a los clientes, en los Bancos y cuentas autorizadas por la distribuidora. Garantiza el cumplimiento del procedimiento de consignación de la Compañía, cumpliendo con el mínimo de consignaciones y siguiendo el proceso del manual de seguridad. Responde por el recibo de la planilla control despachos ya re liquidada.
  • 96.
    LOGO DE LA DISTRIBUIDORA MANUALDE CARGOS Y REQUERIMIENTOS 26 Responde por la entrega de novedades presentadas en la ruta de distribución, al área de cambios y devoluciones en entregas parciales, faltantes y/o sobrantes de mercancía, pedidos devueltos. Entrega los documentos facturas en orden consecutivo. Entrega la totalidad de cubetas asignadas en la ruta. Entrega del producto en mal estado (devoluciones en mal estado y cambios) Entrega el producto en buen estado de los pedidos devueltos, sobrantes, entregas parciales, material POP. Responde por la venta (carga técnica) de productos, garantizando la elaboración de la factura, la entrega del producto al cliente, y el recaudo de la venta. Garantiza una venta racional al cliente asesorándolo de acuerdo al tipo de negocio y producto de venta. Responde por la entrega de elementos promocionales asignados a los clientes e informar las promociones y actividades autorizadas por la Compañía. Responde por el recaudo de los clientes por las ventas de contado. Garantiza realizar consignaciones del dinero en efectivo recibido en la ruta de distribución, en los bancos y cuentas autorizados por la Compañía Responde por el buen servicio hacia el cliente en el cierre de la venta. INDICADORES 1- Efectivo recaudo vs. Consignaciones diarias. 2- Pedidos devueltos por zona vs. Pedidos facturados. 3- Numero de pedidos entregados por hora vs promedio establecido. 4- Numero de cubetas vs cubetas entregadas 5- Venta realizada por venta directa. PERFIL DEL CARGO ACADEMICOS Bachiller Certificado de conducción Curso de mecánica básica EXPERIENCIA EXTERNA Manejo de vehículos de carga mediana Experiencia mínima de 2 años Conocimiento de mecánica básica. Pase de quinta categoría. Conocimiento en el manejo y manipulación de alimentos de consumo masivo.
  • 97.
    LOGO DE LA DISTRIBUIDORA MANUALDE CARGOS Y REQUERIMIENTOS 27 INTERNA Haberse desempeñado como auxiliar de reparto Pase de 5 categoría Conocimientos básicos de mecánica COMPETENCIAS Trabajo en equipo Comunicación Servicio Orientación al logro Negociación ENTRENAMIENTO E INDUCCIÒN DURACIÒN: 2 SEMANAS. DENOMINACION: Auxiliar de Reparto GRUPO OCUPACIONAL JEFE INMEDIATO: Jefe Administrativo /Gerente General SUBALTERNOS: No tiene OBJETIVO GENERAL Responder por la entrega oportuna de pedidos con productos que comercializa la compañía, teniendo en cuenta la responsabilidad que esto conlleva, respetando el ordenamiento que asigna el sistema de rutas, en los horarios acordados, manteniendo un excelente nivel de servicio al cliente, cumpliendo con el procedimiento de consignación de la compañía y también responde por las cubetas basado en el instructivo, además de productos, documentos (facturas, notas crédito y débito), cheques, consignaciones, dinero en efectivo, material POP y elementos promocionales que sean redimidos en dinero. FUNCIONES Velar por la buena imagen de la compañía a través de la presentación personal, portar el carnet de la empresa en una parte visible, tener el carnet de manipulación de alimentos vigente Recibir las facturas, planilla control de despacho, vehículo con los pedidos de productos y cubetas para ser entregados a los clientes de la ruta asignada. Intercambiar información con el asesor de la zona asignada, el auxiliar, con el fin de retroalimentar los conceptos y las novedades del día cuando se requiera. Tener conocimiento de las actividades que se están manejando actualmente en cuanto a producto, promociones y programas etc.
  • 98.
    LOGO DE LA DISTRIBUIDORA MANUALDE CARGOS Y REQUERIMIENTOS 28 Transportar producto terminado, material promocional, transferencias, devoluciones o cambios. No descuidar el vehículo durante la ruta. Revisar que los seguros de las puertas y vidrios funcionen. Revisión de la ruta, antes de salir a entregar pedidos, contra las planillas de cargue, revisar las cubetas, contarlas y relacionarlas en la hoja de control de cubetas. Debe garantizar el buen servicio hacia el cliente en término de entrega de la factura, contar los productos en presencia del cliente. Recibir el pago total de la factura. Si es un pedido de crédito, hacer firmar y sellar la factura, para traerla a la oficina y cuadrar planillas. Tomar los datos del cliente cuando estos no correspondan a los que tiene la factura. Asesorar al cliente en el manejo integral del producto y merchandising. Recoger los cambios a los clientes según la factura. Recibir todas las novedades, reclamos y sugerencias de los clientes para informarlas en bodega, al vendedor y al supervisor de ventas Coordinar con el conductor las consignaciones diarias. Hacer la respectiva consignación en las cuentas asignadas por la distribuidora. Revisar los informes de bodega en cuanto a faltantes y reemplazos de productos, si se presenta un faltante relacionado con este informe, hacerlo directamente en la factura Comunicar, coordinar actividades comerciales y entregar material promocional. Informar al jefe de bodega cuando se tengan faltantes representativos en el vehículo, con el fin de pedir autorización para hacer el descuento en la factura. Debe confrontar con el inventario los faltantes de ruta y hacer los cruces respectivos para poder cuadrar la planilla de ingreso.
  • 99.
    LOGO DE LA DISTRIBUIDORA MANUALDE CARGOS Y REQUERIMIENTOS 29 Traer la mercancía sobrante a la Bodega, relacionándola en el cuaderno de novedades de la bodega respectiva; con el fin de que si el cliente llama a reclamar se le lleva el producto al día siguiente. Cuando un producto llega en mal estado a la ruta se puede descontar sin llamar, tramitando la nota y haciéndola autorizar en el momento de llagada a la bodega. RESPONSABILIDADES Garantizar el mantener la ruta programada para ejecutar en orden la entrega de pedidos a los clientes. Garantizar que la cantidad de cubetas que están registradas en la planilla de distribución sea lo cargado en el vehículo, Responde por el transporte del material promocional, producto, cubetas, cambios y devoluciones, por el vehículo asignado cumpliendo las normas de transito. Garantiza la entrega oportuna en los horarios y rutas programadas a los clientes con el material promocional, productos, cambios y devoluciones. Responde por registrar todas las novedades encontradas, en la entrega de los pedidos en las facturas. Es su responsabilidad hacer firmar por el cliente los documentos (facturas) de crédito Garantiza el recibo de productos de cambios y devoluciones en mal estado con los documentos del cliente. Es su responsabilidad el consignar en la ruta de distribución el efectivo recibido por la venta de los pedidos de Alpina de los clientes, en los Bancos y cuentas autorizadas por la distribuidora. Garantiza el cumplimiento del procedimiento de consignación de la Compañía, cumpliendo con el mínimo de consignaciones y siguiendo el proceso del manual de seguridad. Responde por el recibo de la planilla control despachos ya re liquidada. Responde por la entrega de novedades presentadas en la ruta de distribución, al área de cambios y devoluciones en entregas parciales, faltantes y/o sobrantes de mercancía, pedidos devueltos. Entrega los documentos facturas en orden consecutivo.
  • 100.
    LOGO DE LA DISTRIBUIDORA MANUALDE CARGOS Y REQUERIMIENTOS 30 Entrega la totalidad de cubetas asignadas en la ruta. Entrega del producto en mal estado (devoluciones en mal estado y cambios) Entrega el producto en buen estado de los pedidos devueltos, sobrantes, entregas parciales, material POP. Responde por la venta (carga técnica) de productos, garantizando la elaboración de la factura, la entrega del producto al cliente, y el recaudo de la venta. Responde por la entrega de elementos promocionales asignados a los clientes e informar las promociones y actividades autorizadas por la Compañía. Responde por el buen servicio hacia el cliente en el cierre de la venta. Responde por el recaudo de los clientes por las ventas de contado. Garantiza realizar consignaciones del dinero en efectivo recibido en la ruta de distribución, en los bancos y cuentas autorizados por la Compañía INDICADORES 1- Efectivo recaudo vs consignación diaria. 2- Pedidos devueltos por zona vs pedidos facturados. 3- Servicio al cliente vs horarios de entrega 4- Número de cubetas entregadas vs cubetas recibidas. 5- Venta realizada por carga técnica 6- Cumplimiento al Procedimiento de Consignación. 7- Nivel de servicio al cliente. PERFIL DEL CARGO ACADEMICOS Bachiller Conocimientos básicos de conducción EXPERIENCIA EXTERNA Conocimiento en el manejo y manipulación de alimentos de consumo masivo. Conocimientos básicos de conducción COMPETENCIAS Trabajo en equipo Comunicación Servicio Orientación al logro Negociación
  • 101.
    LOGO DE LA DISTRIBUIDORA MANUALDE CARGOS Y REQUERIMIENTOS 31 PERSONALES Responsabilidad Honestidad Orden Respeto Iniciativa Creatividad Recursividad Relaciones Liderazgo Eficacia Actitud de Compromiso Actitud de Racionalización del gasto Agilidad mental Capacidad de abstracción Capacidad de previsión Capacidad para tomar decisiones Actitud de servicio Facilidad de expresión oral y escrita Habilidad matemática Rapidez de asociación Rapidez para la comprensión de la Información DENOMINACION: Supervisor de Ruta GRUPO OCUPACIONAL JEFE INMEDIATO: Jefe Administrativo /Gerente General SUBALTERNOS: No tiene OBJETIVO GENERAL Brindar seguridad al equipo de distribución a la mercancía y al dinero. FUNCIONES Planear estratégicamente hora de apoyo y sitios neurálgicos Inspección de vehículos semanalmente Requisar los vehículos diariamente Supervisar el tanqueo de combustible de los vehículos Reportar diariamente el estado de las zonas a nivel de seguridad. Efectuar requisas al personal diariamente a la hora de salida Capacitar a todos los colaboradores en normas de seguridad. Efectuar recogidas de dinero y realizar consignación cuando se requiera Rendir informes diarios de sus actividades. Velar por el cumplimiento de las normas de seguridad establecidas para el área de distribución de la empresa.
  • 102.
    LOGO DE LA DISTRIBUIDORA MANUALDE CARGOS Y REQUERIMIENTOS 32 RESPONSABILIDADES Responde por el cumplimiento de las normas de seguridad de la empresa dentro y fuera. Responde por los registros de la labor que realiza INDICADORES Número y valor de Robos y atracos en la zona. PERFIL DEL CARGO ACADEMICOS Profesional en seguridad EXPERIENCIA INTERNA No haber sido empleado de la empresa EXTERNA Tres años en cargos similares COMPETENCIAS Trabajo en equipo Comunicación Servicio Orientación al logro Negociación PERSONALES Responsabilidad Honestidad Orden Respeto Iniciativa Creatividad Recursividad Relaciones interpersonales Liderazgo Eficacia Actitud de Compromiso Actitud de Racionalización del gasto Agilidad mental Capacidad de abstracción Capacidad de previsión Capacidad para tomar decisiones Actitud de servicio Rapidez de asociación Rapidez para la comprensión de la Información ENTRENAMIENTO E INDUCCIÒN DURACIÒN: 1 SEMANA. DENOMINACION: Analista de sistemas GRUPO OCUPACIONAL
  • 103.
    LOGO DE LA DISTRIBUIDORA MANUALDE CARGOS Y REQUERIMIENTOS 33 JEFE INMEDIATO: Jefe administrativo/ SUBALTERNOS: No tiene OBJETIVO GENERAL Garantizar toda la información de ventas y estadísticas de la empresa, de manera oportuna y confiable. FUNCIONES Elaboración las estadísticas diarias y presentación de informes correspondientes. Asignación e ingreso al sistema de códigos para productos, promociones y clientes nuevos. Actualiza y depura el máster de clientes de la empresa de acuerdo a las novedades. Hace cuadre de ventas netas diaria, hace informes de proyección de ventas por zona incluyendo devoluciones y entrega a gerencia diariamente. Informe de cierre de ventas a fin de mes Informe de promociones y cruces con Alpina Cruce de kárdex contra inventario real verificando las diferencias que se presenten, estableciendo los faltantes y sobrantes para reportar informes diarios a gerencia. Entregar informes a contabilidad de las ventas netas y demás información que sea necesaria. Realiza la sincronización de los capturadores para una mayor efectividad de la operación. Realiza por el Backup diario y la conservación de la historia de la información de toda la empresa Administrar el software general de la empresa. Capacitación al personal de ventas para el manejo de la IPAQ Responsable de la recepción de pedidos a través del MODEM Soporta en conocimiento en sistemas a las diferentes áreas. Se encarga de la instalación del software y el hardware de la empresa. Realiza auditorias a los equipos y capturadores. Sugerir posibles opciones de compra en elementos de sistemas. RESPONSABILIDADES Responde por la información diaria y mensual que requiere cada área de una forma oportuna, veraz y confiable. Responde por el Backup interno y externo de la información de toda la empresa Responsable del mantenimiento de los computadores e impresoras y de la colocación de las licencias de cada programa en la empresa. Del archivo de programas y licencias De activar parches de seguridad diarios y antivirus semanales.
  • 104.
    LOGO DE LA DISTRIBUIDORA MANUALDE CARGOS Y REQUERIMIENTOS 34 De la seguridad de la información ( claves, no comunicación a personas externas, Internas) De realizar el mantenimiento a la base de datos semanalmente. De crear informes nuevos requeridos por la gerencia. Capacitar a las otras áreas en el manejo y cuidado de los sistemas. INDICADORES 1- Información solicitada vs entregada ( tiempos) 2- Errores en sistemas vs labores diarias. 3- Backup de información vs los establecidos. REQUISITOS ACADEMICOS Técnico en sistemas y en mantenimiento de equipos. COMPETENCIAS Comunicación. Trabajo en equipo. Toma de decisiones. Orientación al logro. Enfoque en el cliente. EXPERIENCIA INTERNAS Facturador, Auxiliar contable. EXTERNAS: Un año en cargos similares. PERSONALES Responsabilidad Honestidad Orden Respeto Iniciativa Creatividad Sociabilidad Eficacia Tolerancia a la tensión Actitud de Compromiso Agilidad mental Capacidad de previsión Capacidad para tomar decisiones Rapidez de asociación Rapidez para la comprensión de la Información ENTRENAMIENTO E INDUCCIÒN DURACIÒN: 1 SEMANA. MANUAL DE PROCEDIMIENTOS
  • 105.
    LOGO DE LA DISTRIBUIDORA MANUALDE CARGOS Y REQUERIMIENTOS 35 CARGO JEFE OPERATIVO JEFE INMEDIATO Gerente PERSONAL A CARGO Conductores, Auxiliares de Ventas, Supernumerarios, Escoltas, Vigilantes FUNCIONES 1. Coordinar el personal de distribución en los diferentes cargues, garantizando la entrega efectiva de pedidos diarios. 2. Establecer en conjunto con el Director Comercial y Jefe Administrativo las diferentes rutas de distribución de forma lógica, ordenada y coherente de acuerdo al previo conocimiento del territorio 3. Asignar la ruta de Escoltas para velar por la seguridad e integridad del personal del área de distribución, mantener permanente contacto con la policía, CAI y demás entes de seguridad pública. 4. Realizar de acuerdo al informe de Bancos, la respectiva distribución de los vehículos a los puntos de consignación, garantizando así el cumplimiento del depósito de los valores de la compañía. 5. Velar por la seguridad de la empresa durante la noche, fines de semana y festivos, coordinando los respectivos turnos de vigilancia, chequeado el buen funcionamiento de las alarmas, cámaras y demás equipos de vigilancia. 6. Asignar las diferentes claves para la alarma interna de la compañía y estar en constante comunicación con la empresa contratada para la vigilancia externa. 7. Manejo de claves para la apertura de cajas fuertes a camiones y llaves de los mismos, en los horarios y sitios establecidos para tal fin. 8. Vigilar el buen uso y mantenimiento de las herramientas asignadas al personal de distribución para la ejecución de su labor. 9. Supervisar el porte y buen uso de la dotación del personal a su cargo. 10. Realizar y dirigir reuniones de resultados y de seguridad al personal a su cargo, de acuerdo a los lineamientos y metas establecidas por la compañía estipulados en los indicadores de gestión. 11. Realizar chequeos aleatorios a la documentación tanto de vehículos como del personal de distribución (Soat, Seguros, Transportes de Alimentos, Revisión Tecno mecánica, Canet de Manipulación de Alimentos, Pase, Carnet de ARP y EPS, etc.) 12. Realizar auditorias de servicio donde verifique el buen trato y servicio a nuestros clientes. 13. Realizar el despacho diario de los vehículos, consolidando en la planilla de despachos las novedades del día. OBJETIVO GENERAL Garantizar la efectiva y oportuna entrega de los pedidos realizados a nuestros clientes, basado en las normas establecidas por la compañía, velar por la seguridad de la misma tanto en la zona de entrega como en la planta física de la empresa.
  • 106.
    LOGO DE LA DISTRIBUIDORA MANUALDE CARGOS Y REQUERIMIENTOS 36 14. Verificar y controlar el kárdex de cubetas por vehículo, verificar las cubetas que se encuentran en calidad de préstamo a clientes especiales. 15. Contralar el cumplimiento de la hora de llegada ala compañía del personal a su cargo y reportar las diferentes novedades del mismo (incapacidades, ausentismos, sanciones, etc.) al área de Gestión Humana para su respectivo manejo. 16. Atender de forma inmediata los reclamos y sugerencias de nuestros clientes y del personal que se encuentre a su cargo. 18. Realizar el despacho diario de los vehículos, consolidando en la planilla de despachos las novedades del día. 19. Verificar y controlar el kárdex de cubetas por vehículo, revisando que el despacho corresponda a lo recibido y en caso de diferencia establecer la novedad de la misma, mediante los formatos establecidos por la compañía. 20. Contralar el cumplimiento de la hora de llegada ala compañía del personal a su cargo y reportar las diferentes novedades del mismo (incapacidades, ausentismos, sanciones, etc.) al área de Gestión Humana para su respectivo manejo. 21. Atender de forma inmediata los reclamos y sugerencias de nuestros clientes y del personal que se encuentre a su cargo. DENOMINACION: Asistente de Gestión Humana GRUPO OCUPACIONAL JEFE INMEDIATO: Gerente General SUBALTERNOS: Recepcionista, servicios generales y mensajería OBJETIVO GENERAL Se encarga de la contratación, permanencia y liquidación del personal necesario en cada cargo basado en la normas legales y de la empresa. FUNCIONES Contratación del personal cumpliendo todos los requisitos necesarios para cada cargo Planear y orientar al personal en las actividades de identidad en al empresa Abrir y mantener actualizada la carpeta de hoja de vida a cada persona con su respectiva documentación Liquidar la nómina y aportes mensualmente y Liquidar las provisiones mensuales y anuales de prestaciones Archivar toda la documentación correspondiente al área. Liquidar vacaciones y prestación definitivas Implementar Plan Estratégico de la empresa
  • 107.
    LOGO DE LA DISTRIBUIDORA MANUALDE CARGOS Y REQUERIMIENTOS 37 Hacer los respectivos trámites de incapacidad cuando se necesite. Liquidar parafiscales Solicitar paz y salvo en AFP, ARP, EPS. Solicitar y entrega las dotaciones para cada área Reportar novedades en cada una de las entidades Vela por el bienestar social de las personas que laboran en la empresa. Programa y coordina capacitación y eventos del personal en las diferentes áreas Manejo de préstamos y crédito de cartera a colaboradores. Apoyo y soporte al gerente en el proceso de descargos de los colaboradores Buscar apoyo y asesoría sobre temas de difícil manejo. Liquidar comisiones a las personas que lo requieran. RESPONSABILIDADES Que el personal contratado cumpla con todos los requisitos legales y necesarios para el cargo. (afiliaciones, exámenes ocupacionales, documentos, pasado judicial, etc.) Entrega y firma del manual de funciones de cada cargo. Del pago oportuno de nomina, parafiscales y aportes de seguridad industrial, cesantías, intereses de cesantías Propender por el comité paritario. Realizar auditorias sobre el cumplimiento de seguridad industrial por parte de cada área. De la comunicación de todas las actividades al personal. De informar de cada una de la novedades de los colaboradores en las distintas áreas ( terminación de contratos, vacaciones, incapacidades, periodos de prueba etc.) Archivo y su mantenimiento en términos legales. Que las personas a su cargo presten un excelente servicio a los colaboradores y los clientes externos Del tramite de la correspondencia interna y externa de la empresa. De la ejecución de la labor de cada una de las personas a cargo. Garantizar el aseo diariamente de las instalaciones. Buen clima laborar. Garantizar todo el proceso de liquidación del contrato. INDICADORES 1- Pago oportuno de las obligaciones laborales. 2- Auditoria de las hojas de vida vs inconsistencias encontradas. REQUISITOS ACADEMICOS Conocimientos en Gestión Humana Auxiliar contable y administrativa Conocimientos en Computación. Manejo de reacción. COMPETENCIAS Comunicación.
  • 108.
    LOGO DE LA DISTRIBUIDORA MANUALDE CARGOS Y REQUERIMIENTOS 38 Liderazgo. Trabajo en equipo. Toma de decisiones. Orientación al logro. Enfoque en el cliente. Negociación. EXPERIENCIA INTERNAS Auxiliar contable. Recepcionista EXTERNAS: Dos años en cargos similares. PERSONALES Responsabilidad Honestidad Orden Respeto Entereza Iniciativa Creatividad Sociabilidad Liderazgo Celeridad Eficacia Tolerancia a la Tensión Actitud de Compromiso Actitud de Racionalización del gasto Agilidad mental Capacidad de diagnostico Capacidad de previsión Capacidad para tomar decisiones Condiciones de Investigador Facilidad de expresión oral y escrita Habilidad matemática Rapidez de asociación Rapidez para la comprensión de la Información DENOMINACION: Servicios Generales GRUPO OCUPACIONAL JEFE INMEDIATO: Asistente de Gestión Humana / Gerente General SUBALTERNOS: No tiene OBJETIVO GENERAL Velar por una buena limpieza y organización de todas las áreas y una excelente atención a clientes y personal en general. FUNCIONES
  • 109.
    LOGO DE LA DISTRIBUIDORA MANUALDE CARGOS Y REQUERIMIENTOS 39 Limpiar y Organizar las instalaciones de la distribuidora. Aplicar las normas de seguridad industrial y prevención Utilizar adecuadamente los elementos de aseo Brindar oportunamente los servicios de cafetería a los colaboradores y visitantes que se encuentren en la empresa Acatar las ordenes de la recepción para un adecuado orden, atención y aseo de la oficina de gerencia Labor de mensajería. Desempeñar las demás funciones que le sean asignadas RESPONSABILIDADES Responde por la imagen de la empresa en cuanto a su limpieza y organización. Responder por los equipos, máquinas y documentos que le sean asignados. INDICADORES 1- Tiempo empleado para la limpieza 2- Materiales de aseo entregados vs su rendimiento. 3- Numero de tareas realizadas / horas trabajadas PERFIL DEL CARGO ACADEMICOS Bachiller COMPETENCIAS Comunicación. Enfoque en el cliente. EXPERIENCIA INTERNA No requiere EXTERNA Un mes en cargos similares PERSONALES Responsabilidad Honestidad Orden Respeto Iniciativa Actitud de Compromiso Facilidad de expresión oral y escrita
  • 110.
    LOGO DE LA DISTRIBUIDORA MANUALDE CARGOS Y REQUERIMIENTOS 40 Creatividad Recursividad Destreza Eficacia ENTRENAMIENTO E INDUCCIÒN DURACIÒN: 1 SEMANA.
  • 111.
    5.5 Modelo deinforme disciplinario. INFORME DISCIPLINARIO PARA : SUB-GERENCIA ADMINISTRATIVA DE : INFORME DISCIPLINARIO SOBRE: (Nombre del empleado) DESCRIPCION DEL HECHO: UBICACIÓN : Lugar: _______________________________ Fecha del hecho : Hora: ___________ TESTIGOS PRESENCIALES:( Nombre de trabajadores que puedan certificar el hecho): PRUEBAS : (Mencionarlas) CONSECUENCIAS DEL HECHO ( Mencionar si la falta ocasiono perjuicios en productos, activos, personas etc.) CONCEPTO DEL JEFE INMEDIATO: Atentamente, Vo. Bo. Sub-Gerencia Administrativa Nombre :____________________________ Nombre :____________________ Firma :____________________________ Firma :____________________ Fecha :____________________________ Fecha de Recibido :___________
  • 112.
    INFORMACIÓN ADJUNTA ENCARPETA DE “COMPLEMENTOS 2” 7.2. Manual de funciones, cargos y requerimientos. 7.3. Modelo de informe disciplinario. 8. Resumen Ejecutivo. Distribuciones A.T.C. será una empresa encargada de distribuir y comercializar productos lácteos de la cadena Alpina, en una zona delimitada por el proveedor que consta de 1.800 clientes aproximadamente, ya seleccionados y otorgados, en un margen de 7 zonas del sur de Bogotá entre los estratos socio económicos 1, 2 y 3. La empresa actuará como una sub-distribución de un negocio familiar de más de 16 años de constituido, al cual le fue otorgada una nueva zona y lleva por nombre en la actualidad Súper Alianza sociedad limitada. Esta compañía, en cabeza de su gerente Álvaro Torres Torres desea brindar la oportunidad a sus hijos de controlar y distribuir en ésta nueva zona, bajo un contrato de exclusividad de venta que exige Alpina a sus distribuidores. La nueva zona de Súper Alianza que estará a cargo de A.T.C. tendrá por disposición de exclusividad de Alpina una venta mensual de 650 millones de pesos con un número aproximado de 1.800 clientes ya otorgados y un promedio de ventas diarias de 60.000 pesos por cliente, con una frecuencia semanal de 1.5 visitas. Lo que requiere una contratación de mínimo 40 colaboradores. La zona de cobertura de la empresa parte de los barrios San benito y Tunal, sobre la vía de salida a Villavicencio, hasta el barrio Quintanares por la autopista sur en los límites con Soacha, como anteriormente pudo observarse en los planos de distribución de zonas. El incremento y la oportunidad de negocio que claramente brinda Alpina y Súper Alianza, permitirá moverse con facilidad en la venta de la marca en la zona otrogada. Primero, por el reconocimiento con el que cuenta la cadena de productos lácteos en el mercado, segundo, la exclusividad de no contar con más distribuidores de Alpina en la misma zona lo que reduce la incidencia de la competencia y tercero por la disminución de costos al no influir directamente en campañas de marketing, promoción y/o publicidad. El aspecto económico se facilita al inicio del negocio por contar con un capital propio de 100 millones de pesos que facilita el montaje de un cuarto frío en una bodega en arriendo de 350 metros cuadrados, la adquisición de tecnología como capturadores electrónicos para la toma de pedidos y facturación y computadores y demás equipos de oficina indispensables para la operación.
  • 113.
    Así mismo elestado financiero estará determinado por aspectos como: - Las ventas fueron proyectadas con un incremento del 10% anualmente. - Los salarios de incrementarán entre el 5% y el 10% en un lapso de 5 años. - Los parafiscales corresponden al 9% de los salarios (Caja de compensación, SENA e ICBF) - Los impuestos por transacciones equivalen al 4 x 1000 (sobre las compras) - Los impuestos de industria y comercio corresponden al 4.14 x 1000 sobre las ventas. - Los servicios de agua y luz se incrementarán a 5 años entre e 5% y el 10% - Durante los 5 años, se paga el préstamo que los socios le hacen a la empresa (100 millones de pesos) con un valor de 2 millones de pesos mensuales, durante 57 meses, es decir un total de 114 millones de pesos que equivalen a capital e intereses. Por otra parte cabe resaltar que el mercado objetivo son las tiendas, minimercados, panaderías, cigarrerías y clientes no convencionales que compran principalmente para su propio consumo, tales como ferreterías, carnicerías y/o casas de familia, ya seleccionadas y otorgadas por Alpina y posteriormente por Súper Alianza. Los productos de Alpina están dirigidos a cualquier segmento del mercado (sexo, edad, ingresos, etc), no obstante que hay productos especialmente hechos para algunos segmentos, como la cadena Baby para niños, todas las referencias son consumidas a cualquier edad y distribuidas en su totalidad.
  • 114.
    9. Bibliografía. -Colaboración dela gerencia y jefatura de ventas de Súper Alianza en la entrega de informes de 2004 a 2007. Venta en toneladas de productos en cadena. -Datos de consumo directo y competencia por parte de la Vicepresidencia de mercadeo de Alpina. -Diario La República, http://rse.larepublica.com.co/archivos/ECONOMIA/ publicación 2010. -Revista Dinero, http://www.fepale.org/lechesalud/Revista. Información a través de Fepale. 2009 -Análisis de industria y sector basado en http://www.buenastareas.com/ensayos/El-Sector- Lacteo -Fred David. Conceptos de administración estratégica (2008) capítulo 3. Matriz de perfil competitivo. -Metro cuadrado. Revista 2011. Sección arriendos. Marzo de 2011. -Información macroeconómica y microeconómica 2008. http://www.buenastareas.com/ensayos/Macroeconomia/ -Fedegan, “la ganadería en Colombia y las cadenas láctea y cárnica”, Cifras de referencia PEGA 2019, p62 y cálculos de autor.