PC SUPPORT
"NADIE LO HACE COMO PC SUPPORT"
27/05/015
CBTIS 122 4”E”
Jurgen Daniel Martinez Muñiz
Jurgen Daniel Martínez Muñiz 4”E” PCSUPPORT
Página 1
INDICE: Pag.
1.- Organigrama…………………………………………………………………… 5
2.- Políticas de la empresa………………………………….……………………. 6
3.- Procedimientos de mantenimiento correctivo y preventivo (DF y algoritmo de
cada uno)…………………………………………………………………………… 7
4.- Procedimiento de problemas Software y Hardware……………………….. 8
5.- Formatos de bitácora y reporte………………………………………………. 29
6.- Programación de mantenimiento…………………………………………….. 31
7.- RAS, Instalación y operación…………………………………………………. 36
8.- Help Desk, instalación y operación……………………………………………38
9.- Niveles de soporte……………………………….…………………………….. 41
10.- Pagina de la empresa………………………….…………………………….. 42
11.- Datos del contacto…………………………….…………………………….... 43
-E-mail
-Skype
-Facebook
-Canal de Youtube
-Pagina web
12.- Conclusiones…………………………………….……………………………. 44
Jurgen Daniel Martínez Muñiz 4”E” PCSUPPORT
Página 2
MISIÓN:
Nuestra misión es brindarte el mejor servicio a todos nuestros clientes para que
estén satisfechos con el trabajo realizado. Nuestra misión
es brindarte el mejor servicio a todos nuestros clientes
para que estén satisfechos con el trabajo realizado.
VISION:
Nosotros creemos en tener la mejor opción para ti como
nuestro cliente realizando el mejor trabajo que podemos
ofrecerte con esto te ofrecemos un buen servicio y unas
buenas instalaciones.
VALORES:
Confía en nosotros somos los mejores brindándote apoyo
para tu pc, no dejes que cualquiera se meta en tu computador, nosotros contamos
con personal capacitado en soporte y mantenimiento en equipo de computo.
Jurgen Daniel Martínez Muñiz 4”E” PCSUPPORT
Página 3
“Manual de
procedimientos del
soporte técnico”
Jurgen Daniel Martínez Muñiz 4”E” PCSUPPORT
Página 4
OBJETIVO DEL MANUAL:
El objetivo de este manual es que nuestros clientes al adquirirlo y leerlo puedan
dar soluciones a sus problemas que se les presentan en el día a día y por ellos
mismos gracias a la facilidad de la redacción de cada uno de los problemas y las
soluciones que se dan. Tanto que se los representamos en mapas mentales,
diagramas y algunos videtutoriales en nuestra página oficial
Jurgen Daniel Martínez Muñiz 4”E” PCSUPPORT
Página 5
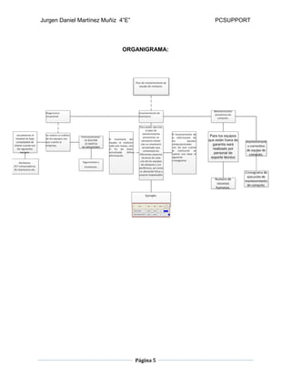
ORGANIGRAMA:
Jurgen Daniel Martínez Muñiz 4”E” PCSUPPORT
Página 6
POLITICAS DE NUESTRA EMPRESA:
Atención al cliente:
1.-Nuestros horarios de atención estarán activos de lunes a viernes de 9:00 am a
6:00pm y los sábados tenemos un Horario de 10:00am a 5:00 pm.
2.-Nuestra forma de dirigirnos hacia usted será tratado con respeto y dignidad
3.-Nuestro tiempo promedio de atención al cliente será en los horarios
establecidos y puntuales.
4.-Nuestra presentación con el cliente será formal y lo trataremos con el debido
respeto y honestidad, respetando los acuerdos establecidos y siempre respetando
nuestras políticas.
Servicios:
1.- Nosotros ofrecemos mantenimiento preventivo y correctivo de hardware y
software.
2.- Nosotros tardaremos un tiempo necesario para arreglar los problemas de su
computadora.
3.- La revisión es gratuita para ser el presupuesto y después damos el precio.
4.- Dependiendo el problema de la computadora puede variar el precio.
Garantías:
1- Ofrecemos una garantía de 30 días.
2- Ofrecemos un excelente servicio.
3-Ofrecemos un trato digno.
4- Te informaremos de lo que se realizo y como se realizo.
5.- Garantizamos que quedaras satisfecho con nuestro servicio.
Jurgen Daniel Martínez Muñiz 4”E” PCSUPPORT
Página 7
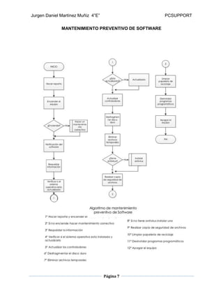
MANTENIMIENTO PREVENTIVO DE SOFTWARE
Jurgen Daniel Martínez Muñiz 4”E” PCSUPPORT
Página 8
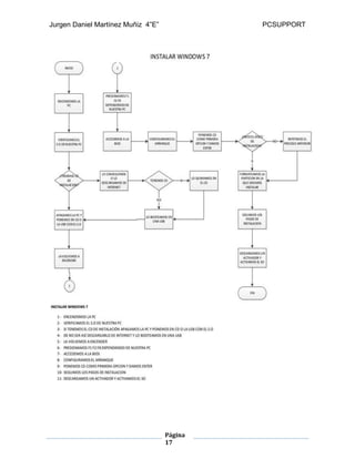
INICIO
HACER REPORTE
LA PC ESTA LENTA
ENCEDER LA
COMPUTADORA
ENTRAR A INICIO DE
WINDOWS
¿TIENE ANTIVIRUS?
DESCARGAR UN
ANTIVIRUS
NO
SI
ENTRAR A LA
OPCION DE EQUIPO
VERIFICAR CUAL
DISCO LOCAL SE
ESTA UTILIZANDO
VER QUE ESPACIO
TIENE EL DISCO
LOCAL
1
1
BORRAR ALGUNOS
ARCHIVOS
ESTA
SATURADO?
SI
VERIFICAR EL
ANTIVIRUS
NO
DESCARGAR ALGUN
OPTIMIZADOR Y/O
LIMPIADOR
EL ANTIVIRUS
FUNCIONA
CORRECTAMENTE?
BUSCAR LA
SOLUCION O
BUSCAR VIRUS
NO
CERRAR REPORTE
SI
ENTREEGAR AL
CLIENTE
FIN
LA PC ESTA LENTA
LA PC ESTA LENTA:
1.-realizar reporte
2.-encender la pc y verificar que este funcionando
3.-verificar si cuenta con algun antivirus
4.-entrar a las propiedades del equipo y verificar unidad de almacenamiento se esta utilizando
5.-si esta saturado, borrar algunos archivos
6.-si no cuenta con antivirus, descargar uno y analizar tu equipo
7.-si tiene antivirus, verificar que funcione correctamente
8.-cerrar reporte y entregar al cliente
Jurgen Daniel Martínez Muñiz 4”E” PCSUPPORT
Página 9
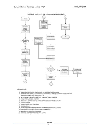
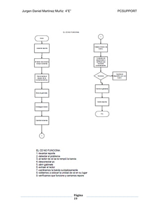
INICIO
RELIZAR REPORTE
ENCENDR
COMPUTADORA
ERROR AL CERRAR
UNA PAGINA WEB
BUSCAR POBLEMA
IR A PANEL DE
CONTROL
LOS DRIVERS
FUCNIONAN
CORRECTAMENTE
BUSCAR SI ALGUN SI
HAY UN PROGRAMA
RECIDENTE EN LA
BARRA DE TAREAS
SI
REINSTALAR DRIVER
NO
SISTEMAS
ENTRAR A
ADMINISTRADOR
DE DISPOSITIVOS
1
1
FUNCIONA
CORRECTAMENTE
CERRAR REPORTE
SI
BUSCAR LA
SOLUCION AL
PROBLEMA
NO
ENTREGAR EQUIPO
AL CLIENTE
FIN
ERROR AL CERRAR PAGINA WEB
ERROR AL CERRAR PAGINA WEB:
1.-realizar reporte
2.-enceder computadora y buscar el problema
3.-marca error al cerrar pagina web
4.-entrar a administrador de dispositivos
5.-verificar que funcionen todos los drivers correctamente
6.-si algún driver no funciona, habilitarlo o si no funciona reinstalarlo
7.-si ese no es el problema, buscar la solución
8.-cerrar reporte y entregar al cliente
Jurgen Daniel Martínez Muñiz 4”E” PCSUPPORT
Página
10
INICIO
REALIZAMOS
REPORTE
VERIFICAMOS SI EL
DISPOSITIVO ESTA
BIEN INSTALADO
ESTA INSTALADO
CORRECTAMENTE?
LO INSTALAMOS
CORRECTAMENTE
NO
NOS DIRIGIMOS A
LAS PROPIEDADES
DE LA PC
SI
ADMINISTRADOR
DE DISPOSITIVOS
SI SE LEVANTA LA
BANDERA UTILISE
PROPIEDADES PARA
VER EL PROBLEMA
1
1
AGREGAR EL
HARDWARE
MANUELAMENTE
CERRRAMOS EL
REPORTE
ENGTREGAMOS EL
EQUIPO AL CLIENTE
FIN
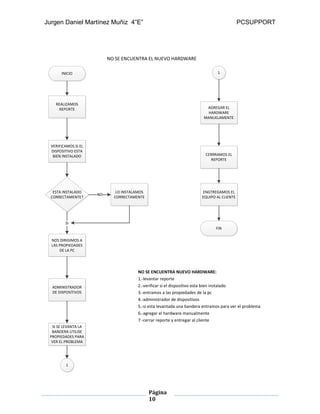
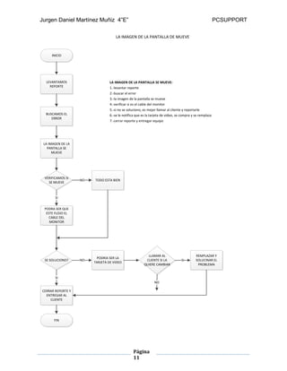
NO SE ENCUENTRA EL NUEVO HARDWARE
NO SE ENCUENTRA NUEVO HARDWARE:
1.-levantar reporte
2.-verificar si el dispositivo esta bien instalado
3.-entramos a las propiedades de la pc
4.-administrador de dispositivos
5.-si esta levantada una bandera entramos para ver el problema
6.-agregar el hardware manualmente
7.-cerrar reporte y entregar al cliente
Jurgen Daniel Martínez Muñiz 4”E” PCSUPPORT
Página
11
INICIO
LEVANTAMOS
REPORTE
BUSCAMOS EL
ERROR
VERIFICAMOS SI
SE MUEVE
PODRA SER QUE
ESTE FLOJO EL
CABLE DEL
MONITOR
SI
TODO ESTA BIENNO
CERRAR REPORTE Y
ENTREGAR AL
CLIENTE
PODRIA SER LA
TARJETA DE VIDEO
LA IMAGEN DE LA
PANTALLA SE
MUEVE
SE SOLUCIONO?
SI
NO
REMPLAZAR Y
SOLUCINAR EL
PROBLEMA
LLAMAR AL
CLIENTE SI LA
QUIERE CAMBIAR
SI
NO
FIN
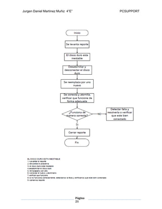
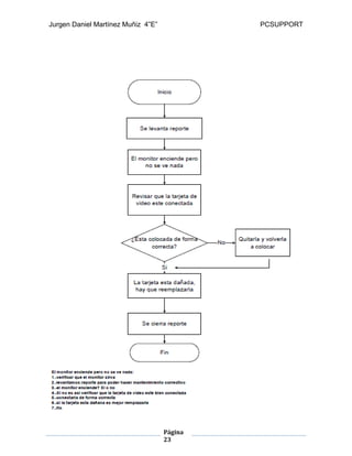
LA IMAGEN DE LA PANTALLA DE MUEVE
LA IMAGEN DE LA PANTALLA SE MUEVE:
1.-levantar reporte
2.-buscar el error
3.-la imagen de la pantalla se mueve
4.-verificar si es el cable del monitor
5.-si no se soluciono, es mejor llamar al cliente y reportarle
6.-se le notifica que es la tarjeta de video, se compra y se remplaza
7.-cerrar reporte y entregar equipo
Jurgen Daniel Martínez Muñiz 4”E” PCSUPPORT
Página
12
INICIO
HACER REPORTE
ENCONTRAR EL
PROBLEMA
EL PUNTERO DEL
MOUSE NO SE
MUEVE
INSTALAR EL DRIVER
DEL MOUSE
VERIFICAR LOS
DRIVERS
MOVIENDOLE A LA
PC CON EL TELCADO
CONECTARLO
CORRECTAMETE
EL PUNTERO DE MOUSE NO SE MUEVE
VERIFICAR SI ESTA
CONECTADO
CORRECTAMENTE?
NO
ESTA INSTALADO
CORRECTAMENTE?
NO
HABILITAR EL
DRIVER
CERRAR REPORTE
FUNCONA
CORRECTAMENTE
SI
FUNCIONA
BUSCAR OTRA
SOLUCION
NO
FIN
1
1
EL PUNTERO DEL MOUSE NO SE MUEVE:
1.-levantar reporte
2.-buscar problema
3.-el puntero del mouse no se mueve
4.-verificar que este conectado correctamente
5.-si ese no es el problema moverle a la pc con el teclado y entrar a verificar los drivers
6.-instalar el driver del mouse y habilitarlo
7.-si es no es el problema, buscar otra solución
8.-cerrar reporte y entregar al cliente
Jurgen Daniel Martínez Muñiz 4”E” PCSUPPORT
Página
13
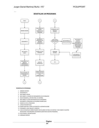
ACTIVAR MICROSOFT OFFICE
INICIO
UNA VEZ
INSTALADO OFFICE
NOS VAMOS AL
ASISTENTE DE
INSTALACION PARA
VERIFICAR QUE NO
ESTA ACTIVADO
¿TENEMOS
ANTIVIRUS?
LO DESACTIVAMOS
PARA QUE NO
INTERRUMPA CON
LA ACTIVACION
SI
PROCEDEMOS A
DESCARGAR EL
TOOLKIT 2.5 EN
GOOGLE
NO
LO EJECUTAMOS
COMO
ADMINISTRADOR
1
1
CLIC SOBRE EL
ICONO DE OFFICE
DEL ACTIVADOR
IR A LA PESTAÑA
PRODUCTS KEYS
UNA VEZ EN
PRODUCT
SELECCIONAMOS
NUESTRO OFFICE
EN EDICION
SELECCIONAMOS LA
EDICION DE OFFICE
QUE TENEMOS
INSTALADAS
VAMOS A LA
PESTAÑA
ACTIVATION
2
2
CLIC SOBRE EL
BOTON EZ
ACTIVATOR
ESPERAMOS A QUE
SE ACTIVE
CERRAMOS
REPORTE
FIN
ACTIVAR MICROSOFT OFFICE:
1.-levantar reporte
2.-cuando instalamos microsort office, nos vamos al asistente par verificar que esta instalado
3.-si tenemos antivirus los desinstalamos para que no haiga problema
4.-descargamos el toolkinl 2.5 en internet
5.-lo ejecutamos como administrador
6.-selecccionamos nuestro office
7.-vamos a la pestaña que dice instalador
8.-esperamos a que se active y verificamos
9.-cerramos reporte y entregamos equipo
Jurgen Daniel Martínez Muñiz 4”E” PCSUPPORT
Página
14
DESFRAGMENTAR DISCO DURO
INICIO
ENCENDEMOS LA
PC
¿DETECTA EL
HDD?
VERIFICAMOS QUE
ESTE BIEN
CONECTADO
NO
DESCARGAMOS UN
SOFTWARE
GRATUITO PARA
DESFRAMENTAR
SI
EJECUTAMOS EL
ULTRA DEFRAG
LE DAMOS EN LA
OPCION
DESFRAGMENTAR
1
1
LUEGO NOS VAMOS
A INICIO
SELECCIONAMOS LA
UNIDAD DE DISCO
DAMOS CLIC
DERECHO
LUEGO EN
PROPIEDADES
NOS VAMOS A
HERRAMIENTAS
2
2
Y DOBLE CLIC EN LA
OPCION
DESFRAGMENTAR
AHORA
ESPERAMOS A QUE
TERMINE EL
PROCESOS
FIN
DESFRAGMENTAR DISCO DURO:
1.-levantar reporte
2.-encender pc
3.-verificar que funcione el disco duro
4.-descargar un software gratuito para desragmentar
5.-descargamos el Desfragmentador
6.-le damos la opción de desfragmenta
7.-vamos a inicio
8.-nos metemos a propiedades del equipo
9.- le damos click derecho al disco duro
10.-depues ejecutamos el Desfragmentador
11.-cerramos reporte y entregamos equipo
Jurgen Daniel Martínez Muñiz 4”E” PCSUPPORT
Página
15
Jurgen Daniel Martínez Muñiz 4”E” PCSUPPORT
Página
16
Jurgen Daniel Martínez Muñiz 4”E” PCSUPPORT
Página
17
Jurgen Daniel Martínez Muñiz 4”E” PCSUPPORT
Página
18
PROBLEMAS DE HARDWARE
Preventivo de Hardware
Jurgen Daniel Martínez Muñiz 4”E” PCSUPPORT
Página
19
Jurgen Daniel Martínez Muñiz 4”E” PCSUPPORT
Página
20
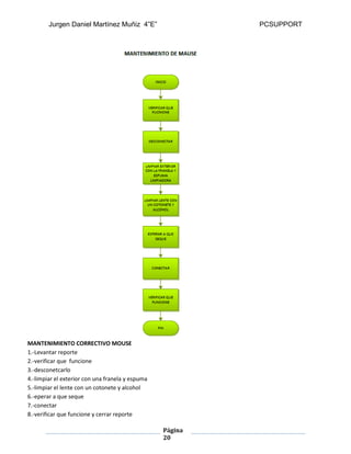
MANTENIMIENTO CORRECTIVO MOUSE
1.-Levantar reporte
2.-verificar que funcione
3.-desconetcarlo
4.-limpiar el exterior con una franela y espuma
5.-limpiar el lente con un cotonete y alcohol
6.-eperar a que seque
7.-conectar
8.-verificar que funcione y cerrar reporte
Jurgen Daniel Martínez Muñiz 4”E” PCSUPPORT
Página
21
Jurgen Daniel Martínez Muñiz 4”E” PCSUPPORT
Página
22
Jurgen Daniel Martínez Muñiz 4”E” PCSUPPORT
Página
23
Jurgen Daniel Martínez Muñiz 4”E” PCSUPPORT
Página
24
Jurgen Daniel Martínez Muñiz 4”E” PCSUPPORT
Página
25
MANTENIMIENTO CORRECTIVO DE TECLADO
1.-Levantar reporte
2.-descoectar teclado
3.-desarmar el teclado empezando por el espacio y el enter
4.-retirar todas las teclas restantes
5.-limpiar las esquinas con aire comprimido o con un soplete
6.-limpiar con una brocha los espacios pequeños
7.-limpiar las teclas con alcohol
8.-poner las teclas en su lugar y finalizar reporte
Jurgen Daniel Martínez Muñiz 4”E” PCSUPPORT
Página
26
Jurgen Daniel Martínez Muñiz 4”E” PCSUPPORT
Página
27
LOS PINES DEL PROCESADOR ESTAN CHUECOS
1.-Realizar reporte
2.-Desconectar de la corriente
3.-Abrir gabinete
4.-Desconectar los componentes de la tarjeta madre
5.-quitar dispersador de aire
6.-Sacar el procesador
7.-consegui alguna tarjeta plana o unas pinzas pequeñas para poder enderezar los pines
8.-enderezar los pines
9.-colocar el procesador de nuevo cuidadosamente
10.-colocar el dipersador de aire y todos los componentes de la tarjeta madre
11.-encender la computadora y verificar que funcione
12.-cerrar gabinete y finalizar reporte
Jurgen Daniel Martínez Muñiz 4”E” PCSUPPORT
Página
28
FUENTE DE PODER NO ENCIENDE
1.- Levantamos reporte
2.- Verificamos que encienda la computadora
3.- Verificar que encienda la fuente
4.- si no enciende procedemos a solucionar el problema
5.-desconectar fuente y quitar sus componentes de la tarjeta madre
6.- desatornillamos y extraemos la fuente
7.- abrimos la fuente de poder
8.- limpiar la fuete con un soplete
9.-revisar si algún capacitor o un fusible esta quemado
10.- remplazarlo
11.-volver a armar la fuente y conectarla en su lugar y verificar que funcione
Jurgen Daniel Martínez Muñiz 4”E” PCSUPPORT
Página
29
FORMATO DE BITÁCORA Y REPORTE
BITACORA DE SOPORTE TECNICO
Servicio proporcionado por Pc Support
“Somos Tu Mejor Opción”
Dia Mes Año N° de Reporte:
Fecha de recibido Hora de recibido
Fecha de entrega Hora de entrega
NOMBRE DEL TECNICO
Nombre: Teléfono:
Empresa: Celular:
DESCRIPCION DEL EQUIPO
DATOS DEL CLIENTE
Nombre: Teléfono:
Dirección: Celular:
DIAGNOSTICO DEL EQUIPO
Falla Causa Solución
OBSERVACIONES
Firma del Técnico__________________________
Jurgen Daniel Martínez Muñiz 4”E” PCSUPPORT
Página
30
Servicio proporcionado por Pc Support
“Somos Tu Mejor Opción”
DATOS DEL CLIENTE.
DIA MES AÑO
FECHA
NOMBRE
TELÉFONO
CORREO
DESCRIPCIÓN DE HARDWARE
DISPOSITIVOS MARCA MODELO INVENTARIO CONDICIONES
PC
DISCO DURO
CD/DVD
MEMORIA RAM
PROCESADOR
TARJETA DE VIDEO
MONITOR
TECLADO
MOUSE
IMPRESORA
ESCÁNER
OTROS
Descripción del software
Aplicaciones Instaladas Versión Funcionamiento
Si No
Sistema operático
Antivirus
Word
Exel
Power point
Observaciones
REPORTE
Jurgen Daniel Martínez Muñiz 4”E” PCSUPPORT
Página
31
PLAN DE MANTENIMIENTO DE EQUIPO DE CÓMPUTO
1. DIAGNOSTICO SITUACIONAL
Se realiza un análisis de los equipos con que cuenta la empresa:
Ejemplo:
2. LEVANTAMIENTO DE INVENTARIO
Para poder ejecutar el plan de mantenimiento preventivo, es necesario contar con un
inventario actualizado que contemple los diferentes aspectos técnicos de cada uno de los
equipos de cómputo y sus periféricos, así como su ubicación física y usuario responsable.
El levantamiento de la información de los equipos computacionales con los que cuenta la
institución se realizó con base al siguiente cronograma:
El inventario del equipo se realizara cada seis meses, con el fin de tener actualizada dicha
información.
3. MANTENIMIENTO PREVENTIVO DE EQUIPO DE COMPUTO.
El área de soporte técnico definirá el mantenimiento en dos aspectos:
a. Para los equipos que están fuera de garantía será realizado por personal de
soporte técnico, tales como pruebas, ajustes, reemplazo, reinstalación, etc.
Tomando como base el inventario actualizado de los equipos de cómputo con los
que cuenta la empresa.
Jurgen Daniel Martínez Muñiz 4”E” PCSUPPORT
Página
32
b. Para equipos de cómputo que cuentan con garantía el mantenimiento será
realizado por personal de la empresa de donde se adquirió el bien o de acuerdo a
los contratos estipulados de las adquisiciones.
c. Este servicio se brindara en el equipo de cómputo tres veces al año.
Si no se da el apropiado mantenimiento preventivo a las computadoras, estos aparatos
suelen presentar un comportamiento inestable, motivo por el cual se debe prever y por
consiguiente realizar el mantenimiento respectivo periódicamente.
Un apropiado mantenimiento preventivo puede ayudar a extender la vida de una PC, y
mantenerla operando por más tiempo, evitando así que la reparación sea más costosa.
Hay que recordar que el equipo es un medio y el servicio es el fin que deseamos
conseguir.
Las rutinas de mantenimiento a realizar varían de acuerdo al tipo de equipos, sin embargo
en forma general deberán cubrir los siguientes aspectos:
CPUs:
 Revisión de errores.
 Desmontaje, limpieza interna, aspirado, verificación de tarjetas, limpieza de drives,
limpieza externa
 Limpieza y revisión de teclado
 Limpieza y revisión de monitor
 Desfragmentación, scan disk y diagnósticos del fabricante
Para realizar el mantenimiento respectivo de los equipos de cómputo debemos de
considerar cada uno de los siguientes componentes:
1. Gabinete
2. Monitor
3. Teclado
4. Mouse
5. Impresora
6. Regulador o supresor de pico
4. MANTENIMIENTO CORRECTIVO DE EQUIPO DE COMPUTO
En esta parte el mantenimiento correctivo es por agotamiento de vida útil de los equipos,
en el que se da solución inmediata de cualquier circunstancia no prevista la cual consiste
en la reparación y/o cambio de piezas defectuosas permitiendo su recuperación,
restauración o renovación.
En caso que no se pueda dar solución inmediata por que no existan piezas, se le asignara
equipo en calidad de préstamo con las características iguales y/o semejantes con la
Jurgen Daniel Martínez Muñiz 4”E” PCSUPPORT
Página
33
finalidad que no afecte la continuidad del trabajo, teniendo que actuar de forma emergente
y, en el mejor de los casos, bajo un plan contingente existente en el área.
El área de soporte técnico deberá realizar un informe técnico del mantenimiento correctivo
en el que se plasme el trabajo realizado, así como los datos completos de los equipos
revisados y la conformidad del usuario.
5. CRONOGRAMA DE EJECUCIÓN DE MANTENIMIENTO PREVENTIVO.
El mantenimiento preventivo será realizado en las fechas que se describen a
continuación:
PRIMER PERIODO
SEGUNDO PERIODO
Jurgen Daniel Martínez Muñiz 4”E” PCSUPPORT
Página
34
OTRAS TAREAS DE MANTENIMIENTO PREVENTIVO
TAREA DE MANTENIMIENTO
PREVENTIVO
FRECUENCIA RESPONSABLE
Cotejar el funcionamiento global
del computador
Semanal Erni Navarro
Observar de donde provienen
los ruidos extraños (si lo hay)
Cuando sea
prudente
Jurgen Marinez
Mantener una buena
presentación de hardware
Semanal Erni Navarro
Analizar las unidades ópticas y
de almacenamiento
Semanal Jurgen Marinez
Revisar que los puntos de red y
canaletas
Semanal Erni Navarro
Desfragmentar y liberar espacio
en el disco duro
Mensual Erni Navarro
Liberar memoria RAM Mensual Jurgen Marinez
Ejecutar antivirus y scandisk Semanal Jurgen Marinez
Medir el trabajo global del
sistema operativo
Mensual Erni Navarro
6. NUMERO DE RECURSOS HUMANOS
El personal de soporte técnico con que se cuenta para poder realizar los servicios de
mantenimiento son tres: El gerente de soporte técnico y dos técnicos a su cargo.
7. MATERIALES NECESARIOS PARA REALIZAR EL MANTENIMIENTO ES EL
SIGUIENTE:
 Aire comprimido o aspiradora.
 Kit de desarmadores.
 Mascarilla
 Guantes
 Spray limpia contactos
 Pulsera antiestática.
8. SEGUIMIENTO Y MONITOREO.
El desarrollo del mantenimiento se efectuara, según el cronograma establecido , en el
cual se detallan las fechas a realizarlo, además de avisar anticipadamente al personal que
está haciendo uso del equipo para que puedan programar un tiempo idóneo para la
Jurgen Daniel Martínez Muñiz 4”E” PCSUPPORT
Página
35
realización del mantenimiento, esto para anticipar contratiempos en cuanto a la
disposición del equipo.
9. SUGERENCIAS
 Poder contar con todos los accesorios indicados.
 Hacer buen uso de los recursos de cómputo.
 Comunicar previamente al usuario, el movimiento o traslado del equipo de
cómputo.
 No realizar otros trabajos solo en caso de emergencia.
 Dar las indicaciones respectivas al usuario como:
o No comer encima del teclado.
o Limpiar los equipos.
o No colocar papeles encima gabinete monitor, ya que estos obstruyen la
ventilación.
o Apagar correctamente el equipo (no apagar sin antes salir
correctamente del sistema).
o Consultar con el personal de redes o cómputo cualquier duda o
situación que se presente en el equipo.
Jurgen Daniel Martínez Muñiz 4”E” PCSUPPORT
Página
36
RAS instalación y operación
-Showmypc : A la hora de dar asistencia técnica o compartir información a
distancia, una imagen vale más que mil palabras, especialmente si hablamos de
una vista interactiva del Escritorio.
Eso es justo lo que ShowMyPC envía o recibe: una vista remota y cifrada de las
ventanas de Windows. No requiere instalación y se ejecuta en un instante. Haz clic
en Mostrar Mi PC ahora para que ShowMyPC funcione como un servidor.
-Procedimiento:
1.- ir al navegador y buscar showmypc
2.- descargarlo (es ejecutable, no se descarga)
3.- cuando se descarga le damos clic en aceptar y nos aparecerá un cuadrito
Jurgen Daniel Martínez Muñiz 4”E” PCSUPPORT
Página
37
4.- le damos click en mostrar mi computadora
5.- nos arrojara un código con el que podemos controlar una computadora o que
controlen la nuestra (para poder controlar otra computadora es necesario tenerlo
descargado en las 2)
6.- asi se controla remotamente otra computadora.
Videotutorial: https://www.youtube.com/watch?v=XDvnBV7glNY
Jurgen Daniel Martínez Muñiz 4”E” PCSUPPORT
Página
38
Help Desk
Mesa de Ayuda.- Es un conjunto de recursos tecnológicos y humanos, para
prestar servicios con la posibilidad de gestionar y solucionar todas las posibles
incidencias de manera integral, junto con la atención de requerimientos
relacionados a las Tecnologías (TIC).
El personal o recurso humano encargado de Mesa de Ayuda (MDA) debe
proporcionar respuestas y soluciones a los usuarios finales, clientes o
beneficiarios (destinatarios del servicio), y también puede otorgar asesoramiento
en relación con una organización o institución, productos y servicios.
Generalmente, el propósito de MDA es solucionar problemas o para orientar
acerca de computadoras, equipos electrónicos o software.
Spice work:
¿Cómo se descarga y se utiliza?
1.- Primero nos vamos a link http://www.spiceworks.com/free-help-desk-software/
2.- le damos click en descarga gratuita, y Nos registramos
Jurgen Daniel Martínez Muñiz 4”E” PCSUPPORT
Página
39
3.- esperamos a que descargue el archivo
5.- le damos ejecutar
6.- Lo instalamos
6.- cuando se instala nos mandara a una página y esperamos a que cargue
Jurgen Daniel Martínez Muñiz 4”E” PCSUPPORT
Página
40
7.- Cuando ya esté cargada la página, nos da la opción de dar alta a clientes y a
otros que esperan y podemos modificarlo
Jurgen Daniel Martínez Muñiz 4”E” PCSUPPORT
Página
41
NIVELES DE SOPORTE:
-Soporte de Nivel/Tier 1(T1/L1):
Este es el nivel de soporte inicial, responsable de las incidencias básicas del
cliente. Es sinónimo de soporte de primera línea, soporte de nivel uno, soporte de
front-end, línea 1 de soporte y otras múltiples denominaciones referentes a las
funciones de soporte de nivel técnico básico. El principal trabajo de un especialista
de Tier 1 es reunir toda la información del cliente y determinar la incidencia
mediante el análisis de los síntomas y la determinación del problema subyacente.1
Cuando se analizan los síntomas, es importante para el técnico de soporte
identificar qué es lo que el cliente está intentando llevar a cabo de forma que no se
pierda tiempo “intentando resolver un síntoma en lugar de un problema.
-Soporte de Nivel/Tier 2(T2/L2):
Está basado especialmente en el grupo help desk, donde sus integrantes hacen
soporte técnico teniendo en cuenta áreas del conocimiento más especializadas en
el área computacional. De esta manera se deduce que el soporte de segundo nivel
lo realizan personas especializadas en redes de comunicación, sistemas de
información, sistemas operativos, bases de datos, entre otras.
-Soporte de Nivel/Tier 3(T3/L3):
Soporte de back_end denota los métodos de solución a nivel de experto y análisis
avanzado. Los técnicos asignados a este nivel son expertos y son responsables,
no solo para ayudar al personal de los otros niveles 1 y 2 sino también para
investigación y desarrollo de soluciones a los problemas nuevos o desconocidos.
Tenga en cuenta que los técnicos de nivel 3 tienen la misma responsabilidad que
los de nivel 2 en la revisión del trabajo y evaluar el tiempo establecido con el
cliente para asignar prioridades.
En este nivel se debe determinar:
- si se puede o no resolver el problema.
-si para resolver el problema requiere información adicional.
-disponer de tiempo suficiente.
-encontrar la mejor solución.
Jurgen Daniel Martínez Muñiz 4”E” PCSUPPORT
Página
42
PC SUPPORT
Visítanos:
http://3emartinezmunizjur.wix.com/pcsupport
Jurgen Daniel Martínez Muñiz 4”E” PCSUPPORT
Página
43
DATOS:
-E-mail: pc.spt.122gmail.com
-Skype: pcsuppport122
-Facebook: www. facebook/pc suppor.comt
-Canal de YouTube:
https://www.youtube.com/channel/UCcGqUjtgOddOC9xHfSjmrvg/videos
Visítanos: http://3emartinezmunizjur.wix.com/pcsupport
Jurgen Daniel Martínez Muñiz 4”E” PCSUPPORT
Página
44
CONCLUSIONES:
En la empresa Pc support nuestro objetivo es tener clientes satisfechos con
nuestro trabajo. Por esto mismo creamos este manual para usted.
Esperamos que este manual le sea útil para poder aprender más a fondo de como
arreglar su computadora o la de alguien más por usted mismo y no tenga que
pagar para que le solucionen su problema o simplemente comprender un poco
más el motivo de las fallas que tiene su computadora
Toda la información que le dada anteriormente le esta aclara de tal forma que
usted pueda comprender y lo mas resumida posible.
Soy Jurgen Martinez técnico de soporte y mantenimiento de cómputo y estoy a
sus órdenes.

Manual mantenimiento Jurgen Martinez

  • 1.
    PC SUPPORT "NADIE LOHACE COMO PC SUPPORT" 27/05/015 CBTIS 122 4”E” Jurgen Daniel Martinez Muñiz
  • 2.
    Jurgen Daniel MartínezMuñiz 4”E” PCSUPPORT Página 1 INDICE: Pag. 1.- Organigrama…………………………………………………………………… 5 2.- Políticas de la empresa………………………………….……………………. 6 3.- Procedimientos de mantenimiento correctivo y preventivo (DF y algoritmo de cada uno)…………………………………………………………………………… 7 4.- Procedimiento de problemas Software y Hardware……………………….. 8 5.- Formatos de bitácora y reporte………………………………………………. 29 6.- Programación de mantenimiento…………………………………………….. 31 7.- RAS, Instalación y operación…………………………………………………. 36 8.- Help Desk, instalación y operación……………………………………………38 9.- Niveles de soporte……………………………….…………………………….. 41 10.- Pagina de la empresa………………………….…………………………….. 42 11.- Datos del contacto…………………………….…………………………….... 43 -E-mail -Skype -Facebook -Canal de Youtube -Pagina web 12.- Conclusiones…………………………………….……………………………. 44
  • 3.
    Jurgen Daniel MartínezMuñiz 4”E” PCSUPPORT Página 2 MISIÓN: Nuestra misión es brindarte el mejor servicio a todos nuestros clientes para que estén satisfechos con el trabajo realizado. Nuestra misión es brindarte el mejor servicio a todos nuestros clientes para que estén satisfechos con el trabajo realizado. VISION: Nosotros creemos en tener la mejor opción para ti como nuestro cliente realizando el mejor trabajo que podemos ofrecerte con esto te ofrecemos un buen servicio y unas buenas instalaciones. VALORES: Confía en nosotros somos los mejores brindándote apoyo para tu pc, no dejes que cualquiera se meta en tu computador, nosotros contamos con personal capacitado en soporte y mantenimiento en equipo de computo.
  • 4.
    Jurgen Daniel MartínezMuñiz 4”E” PCSUPPORT Página 3 “Manual de procedimientos del soporte técnico”
  • 5.
    Jurgen Daniel MartínezMuñiz 4”E” PCSUPPORT Página 4 OBJETIVO DEL MANUAL: El objetivo de este manual es que nuestros clientes al adquirirlo y leerlo puedan dar soluciones a sus problemas que se les presentan en el día a día y por ellos mismos gracias a la facilidad de la redacción de cada uno de los problemas y las soluciones que se dan. Tanto que se los representamos en mapas mentales, diagramas y algunos videtutoriales en nuestra página oficial
  • 6.
    Jurgen Daniel MartínezMuñiz 4”E” PCSUPPORT Página 5 ORGANIGRAMA:
  • 7.
    Jurgen Daniel MartínezMuñiz 4”E” PCSUPPORT Página 6 POLITICAS DE NUESTRA EMPRESA: Atención al cliente: 1.-Nuestros horarios de atención estarán activos de lunes a viernes de 9:00 am a 6:00pm y los sábados tenemos un Horario de 10:00am a 5:00 pm. 2.-Nuestra forma de dirigirnos hacia usted será tratado con respeto y dignidad 3.-Nuestro tiempo promedio de atención al cliente será en los horarios establecidos y puntuales. 4.-Nuestra presentación con el cliente será formal y lo trataremos con el debido respeto y honestidad, respetando los acuerdos establecidos y siempre respetando nuestras políticas. Servicios: 1.- Nosotros ofrecemos mantenimiento preventivo y correctivo de hardware y software. 2.- Nosotros tardaremos un tiempo necesario para arreglar los problemas de su computadora. 3.- La revisión es gratuita para ser el presupuesto y después damos el precio. 4.- Dependiendo el problema de la computadora puede variar el precio. Garantías: 1- Ofrecemos una garantía de 30 días. 2- Ofrecemos un excelente servicio. 3-Ofrecemos un trato digno. 4- Te informaremos de lo que se realizo y como se realizo. 5.- Garantizamos que quedaras satisfecho con nuestro servicio.
  • 8.
    Jurgen Daniel MartínezMuñiz 4”E” PCSUPPORT Página 7 MANTENIMIENTO PREVENTIVO DE SOFTWARE
  • 9.
    Jurgen Daniel MartínezMuñiz 4”E” PCSUPPORT Página 8 INICIO HACER REPORTE LA PC ESTA LENTA ENCEDER LA COMPUTADORA ENTRAR A INICIO DE WINDOWS ¿TIENE ANTIVIRUS? DESCARGAR UN ANTIVIRUS NO SI ENTRAR A LA OPCION DE EQUIPO VERIFICAR CUAL DISCO LOCAL SE ESTA UTILIZANDO VER QUE ESPACIO TIENE EL DISCO LOCAL 1 1 BORRAR ALGUNOS ARCHIVOS ESTA SATURADO? SI VERIFICAR EL ANTIVIRUS NO DESCARGAR ALGUN OPTIMIZADOR Y/O LIMPIADOR EL ANTIVIRUS FUNCIONA CORRECTAMENTE? BUSCAR LA SOLUCION O BUSCAR VIRUS NO CERRAR REPORTE SI ENTREEGAR AL CLIENTE FIN LA PC ESTA LENTA LA PC ESTA LENTA: 1.-realizar reporte 2.-encender la pc y verificar que este funcionando 3.-verificar si cuenta con algun antivirus 4.-entrar a las propiedades del equipo y verificar unidad de almacenamiento se esta utilizando 5.-si esta saturado, borrar algunos archivos 6.-si no cuenta con antivirus, descargar uno y analizar tu equipo 7.-si tiene antivirus, verificar que funcione correctamente 8.-cerrar reporte y entregar al cliente
  • 10.
    Jurgen Daniel MartínezMuñiz 4”E” PCSUPPORT Página 9 INICIO RELIZAR REPORTE ENCENDR COMPUTADORA ERROR AL CERRAR UNA PAGINA WEB BUSCAR POBLEMA IR A PANEL DE CONTROL LOS DRIVERS FUCNIONAN CORRECTAMENTE BUSCAR SI ALGUN SI HAY UN PROGRAMA RECIDENTE EN LA BARRA DE TAREAS SI REINSTALAR DRIVER NO SISTEMAS ENTRAR A ADMINISTRADOR DE DISPOSITIVOS 1 1 FUNCIONA CORRECTAMENTE CERRAR REPORTE SI BUSCAR LA SOLUCION AL PROBLEMA NO ENTREGAR EQUIPO AL CLIENTE FIN ERROR AL CERRAR PAGINA WEB ERROR AL CERRAR PAGINA WEB: 1.-realizar reporte 2.-enceder computadora y buscar el problema 3.-marca error al cerrar pagina web 4.-entrar a administrador de dispositivos 5.-verificar que funcionen todos los drivers correctamente 6.-si algún driver no funciona, habilitarlo o si no funciona reinstalarlo 7.-si ese no es el problema, buscar la solución 8.-cerrar reporte y entregar al cliente
  • 11.
    Jurgen Daniel MartínezMuñiz 4”E” PCSUPPORT Página 10 INICIO REALIZAMOS REPORTE VERIFICAMOS SI EL DISPOSITIVO ESTA BIEN INSTALADO ESTA INSTALADO CORRECTAMENTE? LO INSTALAMOS CORRECTAMENTE NO NOS DIRIGIMOS A LAS PROPIEDADES DE LA PC SI ADMINISTRADOR DE DISPOSITIVOS SI SE LEVANTA LA BANDERA UTILISE PROPIEDADES PARA VER EL PROBLEMA 1 1 AGREGAR EL HARDWARE MANUELAMENTE CERRRAMOS EL REPORTE ENGTREGAMOS EL EQUIPO AL CLIENTE FIN NO SE ENCUENTRA EL NUEVO HARDWARE NO SE ENCUENTRA NUEVO HARDWARE: 1.-levantar reporte 2.-verificar si el dispositivo esta bien instalado 3.-entramos a las propiedades de la pc 4.-administrador de dispositivos 5.-si esta levantada una bandera entramos para ver el problema 6.-agregar el hardware manualmente 7.-cerrar reporte y entregar al cliente
  • 12.
    Jurgen Daniel MartínezMuñiz 4”E” PCSUPPORT Página 11 INICIO LEVANTAMOS REPORTE BUSCAMOS EL ERROR VERIFICAMOS SI SE MUEVE PODRA SER QUE ESTE FLOJO EL CABLE DEL MONITOR SI TODO ESTA BIENNO CERRAR REPORTE Y ENTREGAR AL CLIENTE PODRIA SER LA TARJETA DE VIDEO LA IMAGEN DE LA PANTALLA SE MUEVE SE SOLUCIONO? SI NO REMPLAZAR Y SOLUCINAR EL PROBLEMA LLAMAR AL CLIENTE SI LA QUIERE CAMBIAR SI NO FIN LA IMAGEN DE LA PANTALLA DE MUEVE LA IMAGEN DE LA PANTALLA SE MUEVE: 1.-levantar reporte 2.-buscar el error 3.-la imagen de la pantalla se mueve 4.-verificar si es el cable del monitor 5.-si no se soluciono, es mejor llamar al cliente y reportarle 6.-se le notifica que es la tarjeta de video, se compra y se remplaza 7.-cerrar reporte y entregar equipo
  • 13.
    Jurgen Daniel MartínezMuñiz 4”E” PCSUPPORT Página 12 INICIO HACER REPORTE ENCONTRAR EL PROBLEMA EL PUNTERO DEL MOUSE NO SE MUEVE INSTALAR EL DRIVER DEL MOUSE VERIFICAR LOS DRIVERS MOVIENDOLE A LA PC CON EL TELCADO CONECTARLO CORRECTAMETE EL PUNTERO DE MOUSE NO SE MUEVE VERIFICAR SI ESTA CONECTADO CORRECTAMENTE? NO ESTA INSTALADO CORRECTAMENTE? NO HABILITAR EL DRIVER CERRAR REPORTE FUNCONA CORRECTAMENTE SI FUNCIONA BUSCAR OTRA SOLUCION NO FIN 1 1 EL PUNTERO DEL MOUSE NO SE MUEVE: 1.-levantar reporte 2.-buscar problema 3.-el puntero del mouse no se mueve 4.-verificar que este conectado correctamente 5.-si ese no es el problema moverle a la pc con el teclado y entrar a verificar los drivers 6.-instalar el driver del mouse y habilitarlo 7.-si es no es el problema, buscar otra solución 8.-cerrar reporte y entregar al cliente
  • 14.
    Jurgen Daniel MartínezMuñiz 4”E” PCSUPPORT Página 13 ACTIVAR MICROSOFT OFFICE INICIO UNA VEZ INSTALADO OFFICE NOS VAMOS AL ASISTENTE DE INSTALACION PARA VERIFICAR QUE NO ESTA ACTIVADO ¿TENEMOS ANTIVIRUS? LO DESACTIVAMOS PARA QUE NO INTERRUMPA CON LA ACTIVACION SI PROCEDEMOS A DESCARGAR EL TOOLKIT 2.5 EN GOOGLE NO LO EJECUTAMOS COMO ADMINISTRADOR 1 1 CLIC SOBRE EL ICONO DE OFFICE DEL ACTIVADOR IR A LA PESTAÑA PRODUCTS KEYS UNA VEZ EN PRODUCT SELECCIONAMOS NUESTRO OFFICE EN EDICION SELECCIONAMOS LA EDICION DE OFFICE QUE TENEMOS INSTALADAS VAMOS A LA PESTAÑA ACTIVATION 2 2 CLIC SOBRE EL BOTON EZ ACTIVATOR ESPERAMOS A QUE SE ACTIVE CERRAMOS REPORTE FIN ACTIVAR MICROSOFT OFFICE: 1.-levantar reporte 2.-cuando instalamos microsort office, nos vamos al asistente par verificar que esta instalado 3.-si tenemos antivirus los desinstalamos para que no haiga problema 4.-descargamos el toolkinl 2.5 en internet 5.-lo ejecutamos como administrador 6.-selecccionamos nuestro office 7.-vamos a la pestaña que dice instalador 8.-esperamos a que se active y verificamos 9.-cerramos reporte y entregamos equipo
  • 15.
    Jurgen Daniel MartínezMuñiz 4”E” PCSUPPORT Página 14 DESFRAGMENTAR DISCO DURO INICIO ENCENDEMOS LA PC ¿DETECTA EL HDD? VERIFICAMOS QUE ESTE BIEN CONECTADO NO DESCARGAMOS UN SOFTWARE GRATUITO PARA DESFRAMENTAR SI EJECUTAMOS EL ULTRA DEFRAG LE DAMOS EN LA OPCION DESFRAGMENTAR 1 1 LUEGO NOS VAMOS A INICIO SELECCIONAMOS LA UNIDAD DE DISCO DAMOS CLIC DERECHO LUEGO EN PROPIEDADES NOS VAMOS A HERRAMIENTAS 2 2 Y DOBLE CLIC EN LA OPCION DESFRAGMENTAR AHORA ESPERAMOS A QUE TERMINE EL PROCESOS FIN DESFRAGMENTAR DISCO DURO: 1.-levantar reporte 2.-encender pc 3.-verificar que funcione el disco duro 4.-descargar un software gratuito para desragmentar 5.-descargamos el Desfragmentador 6.-le damos la opción de desfragmenta 7.-vamos a inicio 8.-nos metemos a propiedades del equipo 9.- le damos click derecho al disco duro 10.-depues ejecutamos el Desfragmentador 11.-cerramos reporte y entregamos equipo
  • 16.
    Jurgen Daniel MartínezMuñiz 4”E” PCSUPPORT Página 15
  • 17.
    Jurgen Daniel MartínezMuñiz 4”E” PCSUPPORT Página 16
  • 18.
    Jurgen Daniel MartínezMuñiz 4”E” PCSUPPORT Página 17
  • 19.
    Jurgen Daniel MartínezMuñiz 4”E” PCSUPPORT Página 18 PROBLEMAS DE HARDWARE Preventivo de Hardware
  • 20.
    Jurgen Daniel MartínezMuñiz 4”E” PCSUPPORT Página 19
  • 21.
    Jurgen Daniel MartínezMuñiz 4”E” PCSUPPORT Página 20 MANTENIMIENTO CORRECTIVO MOUSE 1.-Levantar reporte 2.-verificar que funcione 3.-desconetcarlo 4.-limpiar el exterior con una franela y espuma 5.-limpiar el lente con un cotonete y alcohol 6.-eperar a que seque 7.-conectar 8.-verificar que funcione y cerrar reporte
  • 22.
    Jurgen Daniel MartínezMuñiz 4”E” PCSUPPORT Página 21
  • 23.
    Jurgen Daniel MartínezMuñiz 4”E” PCSUPPORT Página 22
  • 24.
    Jurgen Daniel MartínezMuñiz 4”E” PCSUPPORT Página 23
  • 25.
    Jurgen Daniel MartínezMuñiz 4”E” PCSUPPORT Página 24
  • 26.
    Jurgen Daniel MartínezMuñiz 4”E” PCSUPPORT Página 25 MANTENIMIENTO CORRECTIVO DE TECLADO 1.-Levantar reporte 2.-descoectar teclado 3.-desarmar el teclado empezando por el espacio y el enter 4.-retirar todas las teclas restantes 5.-limpiar las esquinas con aire comprimido o con un soplete 6.-limpiar con una brocha los espacios pequeños 7.-limpiar las teclas con alcohol 8.-poner las teclas en su lugar y finalizar reporte
  • 27.
    Jurgen Daniel MartínezMuñiz 4”E” PCSUPPORT Página 26
  • 28.
    Jurgen Daniel MartínezMuñiz 4”E” PCSUPPORT Página 27 LOS PINES DEL PROCESADOR ESTAN CHUECOS 1.-Realizar reporte 2.-Desconectar de la corriente 3.-Abrir gabinete 4.-Desconectar los componentes de la tarjeta madre 5.-quitar dispersador de aire 6.-Sacar el procesador 7.-consegui alguna tarjeta plana o unas pinzas pequeñas para poder enderezar los pines 8.-enderezar los pines 9.-colocar el procesador de nuevo cuidadosamente 10.-colocar el dipersador de aire y todos los componentes de la tarjeta madre 11.-encender la computadora y verificar que funcione 12.-cerrar gabinete y finalizar reporte
  • 29.
    Jurgen Daniel MartínezMuñiz 4”E” PCSUPPORT Página 28 FUENTE DE PODER NO ENCIENDE 1.- Levantamos reporte 2.- Verificamos que encienda la computadora 3.- Verificar que encienda la fuente 4.- si no enciende procedemos a solucionar el problema 5.-desconectar fuente y quitar sus componentes de la tarjeta madre 6.- desatornillamos y extraemos la fuente 7.- abrimos la fuente de poder 8.- limpiar la fuete con un soplete 9.-revisar si algún capacitor o un fusible esta quemado 10.- remplazarlo 11.-volver a armar la fuente y conectarla en su lugar y verificar que funcione
  • 30.
    Jurgen Daniel MartínezMuñiz 4”E” PCSUPPORT Página 29 FORMATO DE BITÁCORA Y REPORTE BITACORA DE SOPORTE TECNICO Servicio proporcionado por Pc Support “Somos Tu Mejor Opción” Dia Mes Año N° de Reporte: Fecha de recibido Hora de recibido Fecha de entrega Hora de entrega NOMBRE DEL TECNICO Nombre: Teléfono: Empresa: Celular: DESCRIPCION DEL EQUIPO DATOS DEL CLIENTE Nombre: Teléfono: Dirección: Celular: DIAGNOSTICO DEL EQUIPO Falla Causa Solución OBSERVACIONES Firma del Técnico__________________________
  • 31.
    Jurgen Daniel MartínezMuñiz 4”E” PCSUPPORT Página 30 Servicio proporcionado por Pc Support “Somos Tu Mejor Opción” DATOS DEL CLIENTE. DIA MES AÑO FECHA NOMBRE TELÉFONO CORREO DESCRIPCIÓN DE HARDWARE DISPOSITIVOS MARCA MODELO INVENTARIO CONDICIONES PC DISCO DURO CD/DVD MEMORIA RAM PROCESADOR TARJETA DE VIDEO MONITOR TECLADO MOUSE IMPRESORA ESCÁNER OTROS Descripción del software Aplicaciones Instaladas Versión Funcionamiento Si No Sistema operático Antivirus Word Exel Power point Observaciones REPORTE
  • 32.
    Jurgen Daniel MartínezMuñiz 4”E” PCSUPPORT Página 31 PLAN DE MANTENIMIENTO DE EQUIPO DE CÓMPUTO 1. DIAGNOSTICO SITUACIONAL Se realiza un análisis de los equipos con que cuenta la empresa: Ejemplo: 2. LEVANTAMIENTO DE INVENTARIO Para poder ejecutar el plan de mantenimiento preventivo, es necesario contar con un inventario actualizado que contemple los diferentes aspectos técnicos de cada uno de los equipos de cómputo y sus periféricos, así como su ubicación física y usuario responsable. El levantamiento de la información de los equipos computacionales con los que cuenta la institución se realizó con base al siguiente cronograma: El inventario del equipo se realizara cada seis meses, con el fin de tener actualizada dicha información. 3. MANTENIMIENTO PREVENTIVO DE EQUIPO DE COMPUTO. El área de soporte técnico definirá el mantenimiento en dos aspectos: a. Para los equipos que están fuera de garantía será realizado por personal de soporte técnico, tales como pruebas, ajustes, reemplazo, reinstalación, etc. Tomando como base el inventario actualizado de los equipos de cómputo con los que cuenta la empresa.
  • 33.
    Jurgen Daniel MartínezMuñiz 4”E” PCSUPPORT Página 32 b. Para equipos de cómputo que cuentan con garantía el mantenimiento será realizado por personal de la empresa de donde se adquirió el bien o de acuerdo a los contratos estipulados de las adquisiciones. c. Este servicio se brindara en el equipo de cómputo tres veces al año. Si no se da el apropiado mantenimiento preventivo a las computadoras, estos aparatos suelen presentar un comportamiento inestable, motivo por el cual se debe prever y por consiguiente realizar el mantenimiento respectivo periódicamente. Un apropiado mantenimiento preventivo puede ayudar a extender la vida de una PC, y mantenerla operando por más tiempo, evitando así que la reparación sea más costosa. Hay que recordar que el equipo es un medio y el servicio es el fin que deseamos conseguir. Las rutinas de mantenimiento a realizar varían de acuerdo al tipo de equipos, sin embargo en forma general deberán cubrir los siguientes aspectos: CPUs:  Revisión de errores.  Desmontaje, limpieza interna, aspirado, verificación de tarjetas, limpieza de drives, limpieza externa  Limpieza y revisión de teclado  Limpieza y revisión de monitor  Desfragmentación, scan disk y diagnósticos del fabricante Para realizar el mantenimiento respectivo de los equipos de cómputo debemos de considerar cada uno de los siguientes componentes: 1. Gabinete 2. Monitor 3. Teclado 4. Mouse 5. Impresora 6. Regulador o supresor de pico 4. MANTENIMIENTO CORRECTIVO DE EQUIPO DE COMPUTO En esta parte el mantenimiento correctivo es por agotamiento de vida útil de los equipos, en el que se da solución inmediata de cualquier circunstancia no prevista la cual consiste en la reparación y/o cambio de piezas defectuosas permitiendo su recuperación, restauración o renovación. En caso que no se pueda dar solución inmediata por que no existan piezas, se le asignara equipo en calidad de préstamo con las características iguales y/o semejantes con la
  • 34.
    Jurgen Daniel MartínezMuñiz 4”E” PCSUPPORT Página 33 finalidad que no afecte la continuidad del trabajo, teniendo que actuar de forma emergente y, en el mejor de los casos, bajo un plan contingente existente en el área. El área de soporte técnico deberá realizar un informe técnico del mantenimiento correctivo en el que se plasme el trabajo realizado, así como los datos completos de los equipos revisados y la conformidad del usuario. 5. CRONOGRAMA DE EJECUCIÓN DE MANTENIMIENTO PREVENTIVO. El mantenimiento preventivo será realizado en las fechas que se describen a continuación: PRIMER PERIODO SEGUNDO PERIODO
  • 35.
    Jurgen Daniel MartínezMuñiz 4”E” PCSUPPORT Página 34 OTRAS TAREAS DE MANTENIMIENTO PREVENTIVO TAREA DE MANTENIMIENTO PREVENTIVO FRECUENCIA RESPONSABLE Cotejar el funcionamiento global del computador Semanal Erni Navarro Observar de donde provienen los ruidos extraños (si lo hay) Cuando sea prudente Jurgen Marinez Mantener una buena presentación de hardware Semanal Erni Navarro Analizar las unidades ópticas y de almacenamiento Semanal Jurgen Marinez Revisar que los puntos de red y canaletas Semanal Erni Navarro Desfragmentar y liberar espacio en el disco duro Mensual Erni Navarro Liberar memoria RAM Mensual Jurgen Marinez Ejecutar antivirus y scandisk Semanal Jurgen Marinez Medir el trabajo global del sistema operativo Mensual Erni Navarro 6. NUMERO DE RECURSOS HUMANOS El personal de soporte técnico con que se cuenta para poder realizar los servicios de mantenimiento son tres: El gerente de soporte técnico y dos técnicos a su cargo. 7. MATERIALES NECESARIOS PARA REALIZAR EL MANTENIMIENTO ES EL SIGUIENTE:  Aire comprimido o aspiradora.  Kit de desarmadores.  Mascarilla  Guantes  Spray limpia contactos  Pulsera antiestática. 8. SEGUIMIENTO Y MONITOREO. El desarrollo del mantenimiento se efectuara, según el cronograma establecido , en el cual se detallan las fechas a realizarlo, además de avisar anticipadamente al personal que está haciendo uso del equipo para que puedan programar un tiempo idóneo para la
  • 36.
    Jurgen Daniel MartínezMuñiz 4”E” PCSUPPORT Página 35 realización del mantenimiento, esto para anticipar contratiempos en cuanto a la disposición del equipo. 9. SUGERENCIAS  Poder contar con todos los accesorios indicados.  Hacer buen uso de los recursos de cómputo.  Comunicar previamente al usuario, el movimiento o traslado del equipo de cómputo.  No realizar otros trabajos solo en caso de emergencia.  Dar las indicaciones respectivas al usuario como: o No comer encima del teclado. o Limpiar los equipos. o No colocar papeles encima gabinete monitor, ya que estos obstruyen la ventilación. o Apagar correctamente el equipo (no apagar sin antes salir correctamente del sistema). o Consultar con el personal de redes o cómputo cualquier duda o situación que se presente en el equipo.
  • 37.
    Jurgen Daniel MartínezMuñiz 4”E” PCSUPPORT Página 36 RAS instalación y operación -Showmypc : A la hora de dar asistencia técnica o compartir información a distancia, una imagen vale más que mil palabras, especialmente si hablamos de una vista interactiva del Escritorio. Eso es justo lo que ShowMyPC envía o recibe: una vista remota y cifrada de las ventanas de Windows. No requiere instalación y se ejecuta en un instante. Haz clic en Mostrar Mi PC ahora para que ShowMyPC funcione como un servidor. -Procedimiento: 1.- ir al navegador y buscar showmypc 2.- descargarlo (es ejecutable, no se descarga) 3.- cuando se descarga le damos clic en aceptar y nos aparecerá un cuadrito
  • 38.
    Jurgen Daniel MartínezMuñiz 4”E” PCSUPPORT Página 37 4.- le damos click en mostrar mi computadora 5.- nos arrojara un código con el que podemos controlar una computadora o que controlen la nuestra (para poder controlar otra computadora es necesario tenerlo descargado en las 2) 6.- asi se controla remotamente otra computadora. Videotutorial: https://www.youtube.com/watch?v=XDvnBV7glNY
  • 39.
    Jurgen Daniel MartínezMuñiz 4”E” PCSUPPORT Página 38 Help Desk Mesa de Ayuda.- Es un conjunto de recursos tecnológicos y humanos, para prestar servicios con la posibilidad de gestionar y solucionar todas las posibles incidencias de manera integral, junto con la atención de requerimientos relacionados a las Tecnologías (TIC). El personal o recurso humano encargado de Mesa de Ayuda (MDA) debe proporcionar respuestas y soluciones a los usuarios finales, clientes o beneficiarios (destinatarios del servicio), y también puede otorgar asesoramiento en relación con una organización o institución, productos y servicios. Generalmente, el propósito de MDA es solucionar problemas o para orientar acerca de computadoras, equipos electrónicos o software. Spice work: ¿Cómo se descarga y se utiliza? 1.- Primero nos vamos a link http://www.spiceworks.com/free-help-desk-software/ 2.- le damos click en descarga gratuita, y Nos registramos
  • 40.
    Jurgen Daniel MartínezMuñiz 4”E” PCSUPPORT Página 39 3.- esperamos a que descargue el archivo 5.- le damos ejecutar 6.- Lo instalamos 6.- cuando se instala nos mandara a una página y esperamos a que cargue
  • 41.
    Jurgen Daniel MartínezMuñiz 4”E” PCSUPPORT Página 40 7.- Cuando ya esté cargada la página, nos da la opción de dar alta a clientes y a otros que esperan y podemos modificarlo
  • 42.
    Jurgen Daniel MartínezMuñiz 4”E” PCSUPPORT Página 41 NIVELES DE SOPORTE: -Soporte de Nivel/Tier 1(T1/L1): Este es el nivel de soporte inicial, responsable de las incidencias básicas del cliente. Es sinónimo de soporte de primera línea, soporte de nivel uno, soporte de front-end, línea 1 de soporte y otras múltiples denominaciones referentes a las funciones de soporte de nivel técnico básico. El principal trabajo de un especialista de Tier 1 es reunir toda la información del cliente y determinar la incidencia mediante el análisis de los síntomas y la determinación del problema subyacente.1 Cuando se analizan los síntomas, es importante para el técnico de soporte identificar qué es lo que el cliente está intentando llevar a cabo de forma que no se pierda tiempo “intentando resolver un síntoma en lugar de un problema. -Soporte de Nivel/Tier 2(T2/L2): Está basado especialmente en el grupo help desk, donde sus integrantes hacen soporte técnico teniendo en cuenta áreas del conocimiento más especializadas en el área computacional. De esta manera se deduce que el soporte de segundo nivel lo realizan personas especializadas en redes de comunicación, sistemas de información, sistemas operativos, bases de datos, entre otras. -Soporte de Nivel/Tier 3(T3/L3): Soporte de back_end denota los métodos de solución a nivel de experto y análisis avanzado. Los técnicos asignados a este nivel son expertos y son responsables, no solo para ayudar al personal de los otros niveles 1 y 2 sino también para investigación y desarrollo de soluciones a los problemas nuevos o desconocidos. Tenga en cuenta que los técnicos de nivel 3 tienen la misma responsabilidad que los de nivel 2 en la revisión del trabajo y evaluar el tiempo establecido con el cliente para asignar prioridades. En este nivel se debe determinar: - si se puede o no resolver el problema. -si para resolver el problema requiere información adicional. -disponer de tiempo suficiente. -encontrar la mejor solución.
  • 43.
    Jurgen Daniel MartínezMuñiz 4”E” PCSUPPORT Página 42 PC SUPPORT Visítanos: http://3emartinezmunizjur.wix.com/pcsupport
  • 44.
    Jurgen Daniel MartínezMuñiz 4”E” PCSUPPORT Página 43 DATOS: -E-mail: pc.spt.122gmail.com -Skype: pcsuppport122 -Facebook: www. facebook/pc suppor.comt -Canal de YouTube: https://www.youtube.com/channel/UCcGqUjtgOddOC9xHfSjmrvg/videos Visítanos: http://3emartinezmunizjur.wix.com/pcsupport
  • 45.
    Jurgen Daniel MartínezMuñiz 4”E” PCSUPPORT Página 44 CONCLUSIONES: En la empresa Pc support nuestro objetivo es tener clientes satisfechos con nuestro trabajo. Por esto mismo creamos este manual para usted. Esperamos que este manual le sea útil para poder aprender más a fondo de como arreglar su computadora o la de alguien más por usted mismo y no tenga que pagar para que le solucionen su problema o simplemente comprender un poco más el motivo de las fallas que tiene su computadora Toda la información que le dada anteriormente le esta aclara de tal forma que usted pueda comprender y lo mas resumida posible. Soy Jurgen Martinez técnico de soporte y mantenimiento de cómputo y estoy a sus órdenes.