1
Supports, inc.
“si su equipo tiene un
problema Supports,
inc. estará ahí “
Fernando Silva Gardea 4ºF
2
Manual de
procedimientos de
soporte técnico
3
Objetivo del manual
Este manual tiene como objetivo que cualquier persona que tenga dudas
sobre cómo organizar y realizar un soporte técnico pueda resolverlas, así
como también mostrar de una manera más sencilla los procedimientos del
mantenimiento correctivo y preventivo de hardware y software, y sobre
todo para que se realice un buen servicio y que nuestro cliente sea testigo
de una buena calidad
4
Índice
pag
Organigrama…………………………………………………………………………………………………………………………………….5
Mantenimiento preventivo y correctivo de hardware………………………….………………………………………….6
Mantenimiento preventivo y correctivo de software………………………………….…………………………………11
Procedimientos de problema de hardware……………………………………………………………………………………………………22
Procedimientos de problema de software…………………………………………………………………………………………………….33
Bitácora…………………………………………………………………………………………………………………………………………………………44
Reporte…………………………………………………………………………………………………………………………………………………………46
Programación de soporte………………………………………………………………………………………………………………………………48
Software remoto…………………………………………………………………………………………………………………………………………..54
Software de help-desk…………………………………………………………………………………………………………………………………56
Niveles de soporte ……………………………………………………………………………………………………………………………………….63
Contacto………………………………………………………………………………………………………………………………………………………65
Conclusión……………………………………………………………………………………………………….……………………………………………66
5
Organigrama
6
Mantenimiento
preventivo y
correctivo de
hardware
7
8
Descripción detallada de mantenimiento correctivo de hardware
1. El cliente detecta una falla en el equipo
2. Reporta la falla a soporte técnico
3. El técnico detecta la falla al equipo de computo
4. El técnico verifica si necesita mantenimiento correctivo
-Si no la necesita el personal repara la falla.
-Si la necesita verifica si es por garantía de compra o por contrato.
5. Verifica si tiene garantía de compra.
-Si no es así el técnico reporta el prestador de servicio para que de aseguramiento.
- Revisa equipo y traslada al taller a reparar.
- El prestador de servicios manda cotización de refacciones dañadas
6. Sí, si tiene garantía el técnico reporta el proveedor para hacer efectiva la garantía.
7. El proveedor revisa equipo y traslada a laboratorio y a reparar.
8. El proveedor entrega equipo a soporte técnico.
9. El técnico recibe y revisa cotización.
10. El prestador de servicios procede a la reparación del equipo.
11. El técnico recibe el equipo da el visto bueno.
12. El técnico entrega equipo al cliente
13. El cliente recibe el equipo reparado y da el visto bueno.
9
10
Descripción detallada de mantenimiento preventivo de hardware
1. El técnico levanta reporte al cliente
2. El técnico prepara sus herramientas
3. Debe de acudir el día y la hora estipulada
4. Debe de verificar si el equipo enciende
-Si no enciende debemos detectar falla y corregirla
-Si enciende seguimos con el mantenimiento
5. Debe desconectar todos los dispositivos de potencia comunicación
6. Retirar los tornillos del equipo que se le dará mantenimiento
7. El técnico deberá colocarse la pulsera antiestática
8. Procederá a retirar las tarjetas de video, sonido, etc.
9. Debe de retirar los buses de datos y cables de alimentación de la fuente de poder
10. Se deben retirar las unidades de DVD y disco duro
11. Aplicar un spray limpia contactos en el CPU
12. El técnico con un borrador de lápiz limpiara los contactos de la tarjeta
13. Se le aplicara aire comprimido al área de la tarjeta madre
14. La fuente de poder también será limpiada con aire comprimido
15. Con alcohol isopropilico y un cotonete se limpiara la unidad de disco flexible
16. Desarmar el teclado y limpiarlo con una espuma adecuada
17. Desarmar el mouse para limpiarlo con cotonete con alcohol isopropilico
18. Luego verificamos conexiones internas
19. Se vuelve a armar el equipo y se atornilla
20. Encender equipo y verificar su funcionamiento
–Si falla el equipo deberá de corregir las piezas mal instaladas y reiniciarla
–Si no falla seguimos con el mantenimiento
21. Limpiamos el monitor
22. Entregamos equipo al cliente
23. Cerramos reporte al cliente
11
Mantenimiento
preventivo y
correctivo de
software
12
13
Descripción detallada de mantenimiento correctivo de software
1. El cliente detecta que hay una falla en su PC.
2. El cliente reporta la falla al técnico.
3. El técnico levanta el reporte.
4. El técnico verifica la falla
5. El técnico verifica el si inicia el sistema operativo, al no ser así tendrá que formatear la PC,
instalar S.O., drivers y software y si inicia seguimos con el mantenimiento.
6. El técnico verifica si hay problemas para iniciar el S.O., si hay problemas tendrá que restaurar
el sistema y si no hay sigue con el mantenimiento.
7. El técnico analiza si esta lenta y verifica si tiene virus.
-Si tiene virus hacer análisis de antivirus.
- Pero si no tiene virus, borrar archivos temporales y programas basura.
-Si la PC sigue lenta el técnico debe comprobar disco, desfragmentar disco y liberar espacio.
8. Debe verificar si tiene problemas de red si es así debe de corregir problema de red y si no es
así continuamos con el mantenimiento.
9. Debe de verificar el técnico si hay una actualización de software disponible si es así se
actualiza el software.
10. El cliente recibe la PC y da el visto bueno.
11. El técnico cierra reporte.
14
15
Descripción detallada de mantenimiento preventivo de software
1. El técnico levanta reporte sobre el equipo que dará mantenimiento.
2. El técnico llega a la hora y fecha que acordó con el cliente.
3. Procede a revisar el equipo.
4. Revisa si la PC prende.
-Si no prende debe de avisarle al cliente y ofrecer el servicio de mantenimiento correctivo.
-Si lo acepta procede a darle el mantenimiento correctivo y levanta reporte de mantenimiento
correctivo.
-Si no acepta el técnico cierra reporte y pasa a retirarse.
5. Si la PC prende el técnico debe desfragmentar el disco duro.
6. Debe hacer un análisis de antivirus.
7. El técnico debe eliminar todos los archivos temporales.
8. Debe de liberar espacio del disco duro.
9. Luego tendrá que proceder a comprobar el disco duro.
10. El técnico debe hacer una copia de seguridad.
11. Después tiene que entregar el equipo.
12. El técnico cierra reporte.
13. Luego el técnico pasa a retirarse.
16
Análisis de antivirus
Descripción detallada de análisis de antivirus
1. El técnico verifica si la PC cuenta con un antivirus.
–Al no contar con uno el técnico le instalará uno.
2. El técnico abre el antivirus.
3. Selecciona la opción analizar equipo.
4. El técnico selecciona la unidad que va a analizar.
5. El técnico da clic en “analizar”
6. Espera a que termine de analizar.
7. Termina el análisis.
El técnico cierra la ventana del antivirus
17
Eliminación de archivos temporales
Descripción detallada eliminación de archivos temporales
1. El técnico pulsa el botón de inicio.
2. Luego da clic en equipo.
3. El técnico da clic en disco duro.
4. Selecciona la carpeta de Windows.
5. El técnico da clic en carpeta temporal.
6. Luego selecciona todos los archivos.
7. El técnico elimina los archivos.
8. El técnico cierra la carpeta de archivos temporales.
18
Comprobación de disco
Descripción detallada de
comprobación de disco
1. El técnico da clic en el botón de inicio.
2. Luego hace clic en equipo.
3. El técnico selecciona el disco duro.
4. Le da clic derecho a la unidad de disco
duro.
5. El técnico selecciona la opción de
propiedades.
6. Luego da clic en la pestaña de
herramientas.
7. El técnico da clic en el botón comprobar
ahora.
8. El técnico selecciona reparar errores o
recuperar sectores defectuosos.
9. Luego programa la acción cuando se
reinicie.
10. El técnico hace clic en el botón
comprobación de disco.
11. Luego cierra la ventana.
19
Copia de seguridad
Descripción detallada de copia
de seguridad
1. El técnico pulsa el botón de
inicio.
2. Luego da clic en todos los
programas.
3. El técnico da clic en accesorios.
4. El técnico da clic en herramientas
del sistema.
5. Luego da clic en copia de
seguridad.
6. El técnico da clic en asistente de
copia de seguridad.
7. Selecciona los archivos que el
cliente desee hacer una copia de
seguridad.
8. El técnico hace Clic en iniciar y
en la ventana nueva que aparece
clic en iniciar nuevamente
9. Luego espera a que se realice la
copia de seguridad.
10. El técnico procede a cerrar la
ventana.
20
Desfragmentación de disco
Descripción detallada de desfragmentación
de disco
1. El técnico pulsa el botón de inicio.
2. Luego da clic en todos los programas.
3. El técnico da clic en accesorios.
4. El técnico da clic en herramientas del sistema.
5. Luego da clic en desfragmentación disco.
6. Selecciona la unidad que quiere desfragmentar.
7. Luego da clic en desfragmentar disco.
8. Espera a que se desfragmente el disco.
9. Termina de desfragmentar el disco.
21
Liberador de espacio
Descripción detallada de liberación
de espacio
1. El técnico pulsa el botón de inicio.
2. Luego da clic en todos los programas.
3. El técnico da clic en accesorios.
4. El técnico da clic en herramientas del
sistema.
5. Luego da clic en liberador de espacio.
6. El técnico selecciona unidad de disco.
7. Luego da clic en aceptar.
8. Espera a que se libere.
9. El técnico selecciona los archivos que el
cliente quiere borrar.
10. Luego da clic en aceptar.
11. El técnico da clic en eliminar archivos.
22
Procedimientos
de problema de
hardware
23
Descripción detallada “puerto USB no lee memorias”
1. El técnico abre el gabinete
2. Verifica si el puerto está bien instalado
3. Instalarlo bien
-si no se soluciona hay que limpiar el puerto con un limpiador de contactos
4. El técnico cierra el gabinete
5. El técnico se retira
24
Descripción detallada de ”mouse no responde”
1. El técnico desconecta el mouse
2. El técnico abre el mouse
3. El técnico lo limpia con un algodón humedecido en alcohol
-Si no se soluciona, reemplazamos el mouse
-si se soluciona, continuamos
4. El técnico procede a conectarlos
5. El técnico se retira
25
Descripción detallada de “la hora se retrasa”
1. El técnico abre el gabinete
2. Retira la pila de la tarjeta madre
3. Medir el voltaje a la pila
Si está descargada, se reemplaza
Si no lo está, se limpia y se vuelve a colocar en su lugar
4. El técnico cierra el gabinete
5. El técnico se retira
26
Descripción detallada de “ruidos raros”
1. El técnico abre el gabinete
2. Localiza tornillos flojos
3. Los atornilla bien
Si se sigue escuchando, se limpia con aire comprimido
Si no se escucha, continuamos
4. El técnico cierra el gabinete
5. Se retira el técnico
27
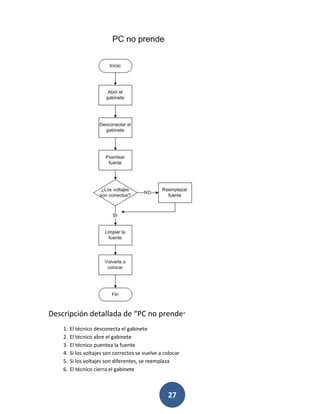
Descripción detallada de “PC no prende”
1. El técnico desconecta el gabinete
2. El técnico abre el gabinete
3. El técnico puentea la fuente
4. Si los voltajes son correctos se vuelve a colocar
5. Si los voltajes son diferentes, se reemplaza
6. El técnico cierra el gabinete
28
Descripción detallada “la PC se reinicia”
1. El técnico abre el gabinete
2. Verifica la conexión del disco duro
3. Conecta bien los cables
4. Si no se soluciona, se reemplaza
5. Si se soluciona, continuamos
6. El técnico acomoda los cables
7. El técnico se retira
29
Descripción detallada de “teclado no funciona”
1. El técnico desconecta el teclado
2. Verifica si hay un cable dañado
3. Detecta la falla
4. Si tiene solución, lo repara
5. Si no tiene solución lo reemplaza
6. Vuelve a conectar el teclado
7. El técnico se retira
30
Descripción detallada de “el monitor no da video”
1. El técnico abre el gabinete
2. Retira la tarjeta de video
3. Limpia la ranura de expansión y los pines
4. Si no se soluciona se reemplaza la tarjeta
5. Si tiene solución, vuelve a colocarlo en su lugar
6. El técnico cierra el gabinete
7. Se retira el técnico
31
Descripción detallada de “unidad de CD no le discos”
1. El técnico abre la bandeja
2. Coloca un disco limpiador
3. El técnico espera a que se limpie
4. Si no se lee discos, reemplaza la unidad de discos
5. Si ya funciona, continua con el mantenimiento
6. El técnico se retira
32
Descripción detallada de “No detecta memoria RAM”
1. El técnico abre la bandeja
2. Retira la memoria RAM
3. Limpia los pines con un borrador
4. Vuelve a colocar la memoria
5. Si no se soluciona, se reemplaza la memoria
6. Si se soluciona, continúa el mantenimiento
7. El técnico se retira
33
Procedimientos
de problema de
software
34
El equipo disminuye su
rendimiento
Descripción detallada de “equipo
disminuye su rendimiento”
1. El técnico verifica si tiene antivirus
Si no tiene, el técnico instalará uno
Si cuenta con uno, continuamos con el
mantenimiento
2. El técnico abre el antivirus
3. Hace un análisis al equipo
4. Verificar programas infectados
5. El técnico elimina los programas infectados
6. El técnico se retira
35
Eliminar archivos
accidentalmente
(Recuperarlos)
Descripción detallada de “eliminar
archivos accidentalmente”
1. El técnico descarga programa de recuperación
de archivos
2. El técnico instala el programa
3. El técnico abre el programa
4. Analiza la memoria donde se encontraba el
archivo
Si no encontramos el archivo, volvemos analizar
Si se encuentra el archivo, continuamos
5. Seleccionamos el archivo que queremos
recuperar
6. Damos clic en recuperar
7. Esperar a que se termine el proceso
8. El técnico se retira
36
La pagina de inicio o buscador se cambio
Descripción detallada de “la página de
inicio o buscador de cambio”
1. El técnico verifica si tiene anti-spyware
Si no tiene, se le instalara uno
Si cuenta con uno continuamos con el mantenimiento
2. Se realiza el diagnostico
3. Localiza el spyware
4. Lo elimina
5. El técnico se retira
37
No es posible conectarse a
internet
Descripción detallada de “no es
posible conectarse a internet”
1. El técnico verifica si está encendida la
antena
Si no está encendida, hay que prenderla
Si está encendido, continua el
mantenimiento
2. Ver la versión del driver
3. Verifica si tiene actualización
Si no la tiene el técnico, solicita llevarla al
taller
Si la tiene, continua el mantenimiento
4. Actualiza el driver
5. El técnico se retira
38
Descripción detallada de “la PC se reinicia”
1. El técnico verifica los programas instalados recientemente
2. Eliminar programas recientes
3. Si el problema no se resuelve:
4. Busca drivers instalados recientemente
5. Elimina los drivers instalados recientes
6. Vuelve a instalarlos correctamente
7. El técnico se retira
39
Descripción detallada de ”no se
encuentra el nuevo hardware”
1. El técnico verifica si tiene el driver necesario
Si lo tiene, el técnico se lo lleva al taller
2. Saber que driver necesita
3. Conseguir el driver necesario
4. Instalar el driver
5. El técnico se retira
40
PC funciona lento
Descripción detallada de “PC
funciona lento”
1. El técnico verifica la unidad de disco
2. Elimina archivos temporales
3. Elimina programas basura
4. Si no se resuelve el problema,
eliminar efectos visuales
5. El técnico se retira
41
No deja abrir páginas de
internet
Descripción detallada “no dejas
abrir páginas de internet”
1. El técnico revisa si hay conexión a
internet
2. Una vez conectado, hacer un
análisis de antivirus
3. Si detecta un virus, lo elimina
4. Si sigue el problema:
5. Elimina cortafuegos
6. Elimina antivirus
7. El técnico se retira
42
Los programas no se cargan
Descripción detallada de “los
programas no se cargan”
1. El técnico verifica el uso
memoria de RAM
2. Si no está saturada, el técnico
solicita llevara al taller
3. Si está saturada:
4. Localiza programas abiertos que
no sean utilizados
5. Cierra los programas
6. El técnico se retira
43
Los programas no se instalan
correctamente
Descripción detallada de “los programas
no se instalan adecuadamente”
1. El técnico verifica espacio en disco duro
2. Si no está saturada eliminamos programas mal
instalados
3. Si está saturada:
4. Elimina archivos basura
5. Elimina archivos temporales
6. Eliminamos programas mal instalados
7. Volvemos a instalar los programas
8. El técnico se retira
44
Bitácora
45
FECHA DE RECEPCION FECHA DE ENTREGA NUMERO DE REPORTE
/ / / / 0-245
DATOS DEL BASICOS
DEL EQUIPO
DATOS DEL TECNICO
ENCARGADO
DATOS DEL CLIENTE
Tipo: Nombre: Nombre:
Modelo: Teléfono: Teléfono:
Marca:
Firma de recibido Firma de recibido
Diagnóstico del equipo
Fallo Causa Solución
Observaciones
Descripción especifica del equipo
Sistema operativo Disco duro Procesador Memoria RAM Accesorios
46
Reporte
47
Supports, Inc. S.A. de C.V.
Avenida Siempre Viva #742
Lunes a Sábado 8:00 A.M a 8:30 P.M
INFORMACION DEL CLIENTE
NOMBRE APELLIDOS DÍA MES AÑO
DOMICILIO TELEFONO
SERVICIO QUE SOLICITA
 INVENTARIO  MANTENIMIENTO
PREVENTIVO
 MANTENIMIENTO
CORRECTIVO
PROBLEMAS QUE PRESENTA EL EQUIPO REVISION AL EQUPO INSTALAR
PROGRAMAS
 PC no enciende
 PC se reinicia
 Se atrasa la hora
 Tiene virus
 PC hace ruido
 PC se pone lenta
 PC no se conecta a internet
 Monitor no da video
 No lee CD´s
 No detecta memorias USB´s
 Las bocinas no se escuchan
 Otros
 Impresora
 Monitor
 CPU
 Teclado
 Ratón
 Puertos USB
 Unidad de CD
y DVD
 Otros
 Microsoft Office
 Sistema operativos
 Antivirus
 Adobe Reader
 Otros
OBSERVACIONES:
RESPALDAR ARCHIVOS (copia de seguridad) INVENTARIO
 Disco duro
 Mis documentos
 Mis imágenes
 Música
 Otros
 Completa
 CPU
 Monitores
 Teclados
 Ratones
48
Programación
de soporte
49
1. DIAGNOSTICO SITUACIONAL
Se realiza un análisis de los equipos con que cuenta la empresa:
Ejemplo:
2. LEVANTAMIENTO DE INVENTARIO
Para poder ejecutar el plan de mantenimiento preventivo, es necesario contar con un inventario
actualizado que contemple los diferentes aspectos técnicos de cada uno de los equipos de cómputo
y sus periféricos, así como su ubicación física y usuario responsable. El levantamiento de la
información de los equipos computacionales con los que cuenta la institución se realizó con base al
siguiente cronograma:
El inventario del equipo se realizara cada seis meses, con el fin de tener actualizada dicha
información
3. MANTENIMIENTO PREVENTIVO DE EQUIPO DE CÓMPUTO.
El área de soporte técnico definirá el mantenimiento en tres aspectos:
ID Actividad Empieza Termina Duración
abr 2014
1 2 3 4 5 6 7 8 9
1 2d02/04/201401/04/2014Entrega de inventario
2 1d03/04/201403/04/2014Entrega de informe de inventario
Actualmente la empresa cyber zone cuenta con los siguientes equipos de cómputo:
A. Hardware :
 15 equipos de computo en todo el establecimiento
 3 impresoras en todo el establecimiento
 1 scanner
 1 laptop
B. Comunicación:
 1 servidor
 1 router
50
a. Para los equipos que están fuera de garantía será realizado por personal de soporte técnico,
tales como pruebas, ajustes, reemplazo, reinstalación, etc. Tomando como base el inventario
actualizado de los equipos de cómputo con los que cuenta la empresa.
b. Para equipos de cómputo que cuentan con garantía el mantenimiento será realizado por
personal de la empresa de donde se adquirió el bien o de acuerdo a los contratos estipulados de
las adquisiciones.
c. Este servicio se brindara en el equipo de cómputo tres veces al año.
Si no se da el apropiado mantenimiento preventivo a las computadoras, estos aparatos suelen
presentar un comportamiento inestable, motivo por el cual se debe prever y por consiguiente
realizar el mantenimiento respectivo periódicamente.
Un apropiado mantenimiento preventivo puede ayudar a extender la vida de una PC, y mantenerla
operando por más tiempo, evitando así que la reparación sea más costosa. Hay que recordar que el
equipo es un medio y el servicio es el fin que deseamos conseguir.
Las rutinas de mantenimiento a realizar varían de acuerdo al tipo de equipos, sin embargo en forma
general deberán cubrir los siguientes aspectos:
CPUs:
- Revisión de errores.
- Desmontaje, limpieza interna, aspirado, verificación de tarjetas, limpieza de drives, limpieza
externa
 Limpieza y revisión de teclado
 Limpieza y revisión de monitor
 Desfragmentación, scan disk y diagnósticos del fabricante
Para realizar el mantenimiento respectivo de los equipos de cómputo debemos de considerar cada
uno de los siguientes componentes:
1. Gabinete
2. Monitor
3. Teclado
4. Mouse
5. Impresora
6. Regulador o supresor de pico
51
4. MANTENIMIENTO CORRECTIVO DE EQUIPO DE COMPUTO
El mantenimiento correctivo será aplicado cuando el equipo o los equipos del cliente empiecen a
demostrar fallas por falta de mantenimiento, por fatigación o agotamiento de materiales del equipo.
En caso que no se le pueda dar una solución inmediata se le asignará un equipo igual o que asimile
las características del otro equipo en calidad de préstamo mientras que el equipo dañado está
siendo reparado esto para que no afecte el trabajo de la empresa.
El área de soporte técnico tendrá que llenar un informe en donde expliquen todo el trabajo que
hicieron al reparar el equipo y en el tendrán que poner todos los datos del cliente y también donde
diga que el cliente está de acuerdo que se realice el mantenimiento correctivo
5. CRONOGRAMA DE EJECUCIÓN DE MANTENIMIENTO PREVENTIVO.
El mantenimiento preventivo será realizado en las fechas que se describen a continuación y se
realizará cada 6 meses:
PRIMER PERIODO
ID Equipo Inicia Finaliza Duracion
jul 2014
1 2 3 4 5 6 7 8
1 1d01/07/201401/07/2014Equipo 1
2 1d01/07/201401/07/2014Equipo 2
3 1d02/07/201402/07/2014Equipo 3
4 1d02/07/201402/07/2014Equipo 4
5 1d03/07/201403/07/2014Equipo 5
6 1d03/07/201403/07/2014Equipo 6
7 1d04/07/201404/07/2014Equipo 7
8 1d04/07/201404/07/2014Equipo 8
9 1d08/07/201408/07/2014Equipo 9
10 1d08/07/201408/07/2014Equipo 10
52
SEGUNDO PERIODO
OTRAS TAREAS DE MANTENIMIENTO PREVENTIVO
TAREA DE MANTENIMIENTO
PREVENTIVO
FRECUENCIA RESPONSABLE
Acomodar cables para que no se
dañen
Semanal Eduardo Reza
Revisar el gabinete Cuando sea
prudente
Eduardo Reza
Borrar archivos temporales Mensual Ricardo Ruelas
Analizar las unidades ópticas y de
almacenamiento
Semanal Ricardo Ruelas
Revisar que los puntos de red y
canaletas
Semanal Eduardo Reza
Desfragmentar y liberar espacio
en el disco duro
Mensual Ricardo Ruelas
Liberar memoria RAM Mensual Fernando Silva
Ejecutar antivirus y scandisk Semanal Fernando Silva
Revisar conexiones de los
componentes del equipo
Cuando sea
prudente
Fernando Silva
6. NUMERO DE RECURSOS HUMANOS
El personal de soporte técnico con que se cuenta para poder realizar los servicios de
mantenimiento y están a autorizados para ofrecer el mantenimiento son tres: El gerente de soporte
técnico y dos técnicos a su cargo.
ID Equipo Inicia Finaiza Duración
ene 2014
1 2 3 4 5 6 7 8
1 1d01/01/201401/01/2014Equipo 1
2 1d01/01/201401/01/2014Equipo 2
3 1d02/01/201402/01/2014Equipo 3
4 1d02/01/201402/01/2014Equipo 4
5 1d03/01/201403/01/2014Equipo 5
6 1d03/01/201403/01/2014Equipo 6
7 1d06/01/201406/01/2014Equipo 7
8 1d06/01/201406/01/2014Equipo 8
9 1d07/01/201407/01/2014Equipo 9
10 1d07/01/201407/01/2014Equipo 10
53
7. MATERIALES NECESARIOS PARA REALIZAR EL MANTENIMIENTO ES EL SIGUIENTE:
 Pulsera antiestática.
 Aire comprimido.
 Alcohol isopropilico.
 Desarmadores.
 Guantes.
 Disco limpiador.
 Cotonete.
 Borrador de lápiz.
 Spray limpia contactos.
 Archivos de programas a
instalar.
8. SEGUIMIENTO Y MONITOREO
La realización del trabajo de mantenimiento se apegara a los cronogramas previamente
establecidos. Los técnicos deberán estar atentos a las fechas de trabajo para preparar todo lo
necesario y estar listo para el momento y así tener la capacidad de ofrecer el mejor servicio
entregando el equipo dentro del rango de tiempo deseado, sin retraso alguno.
9. SUGERENCIAS
 El personal debe tener a su disposición todos los materiales necesarios para el
mantenimiento, de lo contrario debe conseguir cualquiera que haga falta.
 Aprovechar los recursos del equipo que se ofrecen.
 Mantener a los clientes informados acerca de los trabajos y movimientos que se
realizan a sus respectivos equipos.
 Apegarse al procedimiento ya establecido del trabajo de mantenimiento, solo en
caso de algún imprevisto realizar una tarea extra.
 Hacer todo lo posible para entregar el equipo a tiempo.
 Siempre tener el mejor trato con los clientes, ser amable y nunca insultar.
 Presentarse de manera adecuada y siempre bien vestidos.
 Brindar consejos a los clientes para evitar una nueva falla, como:
- Evitar comer encima de los componentes del equipo.
- Jamás derramar líquidos sobre el equipo.
- Realizar de manera periódica una limpieza a los componentes.
- Mantener el equipo en un lugar donde la ventilación de estos pueda funcionar de manera
correcta.
- No colocar sobre los componentes ningún objeto.
- Tener el equipo en un lugar climatizado donde no les dé directo los rayos del sol.
- Nunca dejar prendido la PC mientras no se utilice.
54
Software remoto
(Descarga, instalación, y
operación)
55
Join.me
Este software se descarga en la página de www.join.me, una vez en la página le damos click a
“start meeting” y se comenzara a descargar, este programa no se instala en tu equipo solo se
ejecuta, una vez descargado le damos ejecutar y saldrá una barra de herramientas en lado superior
de la pantalla, en esa barra tenemos varias opciones como chat, llamada.
Para controlar otro equipo nos vamos a la pagina y donde dice ” join.meeting” introducimos el
código de otra computadora que nos haya sido proporcionada (nuestro código son los numero que
se ven en la barra de herramientas) una vez que ya estén conectados los dos equipos le tendrás que
enviar una solicitud para poder controlar el mouse, una vez aceptada la solicitud ya puedes
controlar el equipo.
Show my pc
Este software se descarga en la página de http://showmypc.com/ le damos click a donde dice
“show my pc”, lo abrimos y lo ejecutamos, se abrirá una ventana, si queremos saber nuestro código
damos click en “mostrar pc” ahora y si queremos controlar un equipo introduces ”ver pc” un código
de otro equipo que se te hay sido proporcionado y das enter, ya puedes controlar el otro equipo y
es muy útil este software para brindar ayuda
Team Viewer
Entramos a http://www.teamviewer.com/ , descargar la versión completa y gratuita, ejecutarla,
luego se abrirá una ventana, seleccionamos instalar y privadamente/no comercial y damos clic en
“aceptar-finalizar”, comenzará a instalarse y se abrirá una ventana que te explique cada botón del
programa, nos muestra nuestra ID y contraseña, colocamos el ID y seleccionamos control remoto y
conectar con asociado y así podremos controlar el equipo.
Log me in
Nos metemos a la página de https://secure.logmein.com/ES/ y descargamos la versión gratuita pro
y en lo que se instala tenemos que registrarnos en la página, luego ejecutamos el programa
aparecerá una ventana donde nos muestra los términos y condiciones y tenemos que aceptar
56
Software de
help-desk
57
Abrimos Microsoft acces
Seleccionamos problemas y tareas
58
Damos clic en problemas
Creamos un nuevo usuario
59
Llenamos los datos
Seleccionamos el usuario y damos clic en inicio de sesión
60
Creamos otros usuarios
Una vez creados nos vamos a la pestaña de problema
61
Creamos un problema nuevo
Seleccionamos un problema como resuelto
62
Nos vamos a la pestaña de problemas resueltos para ver cuántos
problemas resueltos hay
En la pestaña de centro de informes podemos acomodarlos problemas por
dificultad, fecha, etc.…
63
Niveles de
soporte
64
Soporte de Nivel/Tier 1(T1/L1)
Este es el nivel de soporte inicial, responsable de las incidencias
básicas del cliente. Es sinónimo de soporte de primera línea,
soporte de nivel uno, soporte de front-end, línea 1 de soporte y otras
múltiples denominaciones referentes a las funciones de soporte de
nivel técnico básico. El principal trabajo de un especialista de Tier I
es reunir toda la información del cliente y determinar la incidencia
mediante el análisis de los síntomas y la determinación del problema
subyacente.
Soporte de Nivel/Tier 2(T2/L2)
Está basado especialmente en el grupo help desk, donde sus
integrantes hacen soporte técnico teniendo en cuenta áreas del
conocimiento más especializadas en el área computacional. De esta
manera, se deduce que el soporte de segundo nivel lo realizan
personas especializadas en redes de comunicación, sistemas de
información, sistemas operativos, bases de datos, entre otras
Soporte de Nivel/Tier 3(T3/L3)
Soporte de back_end denota los métodos de solución a nivel de
experto y análisis avanzado. Los técnicos asignados a este nivel son
expertos y son responsables, no solo para ayudar al personal de los
otros niveles 1 y 2 sino también para investigación y desarrollo de
soluciones a los problemas nuevos o desconocidos.
65
Contacto:
Blog de la empresa: http://www.inc-
supports.blogspot.mx/
Contáctanos: 2f.equipo21@gmail.com
¡Con gusto lo atenderemos!
¡También te atendemos por Skype! solo agréganos:
supports.inc Estamos a tu servicio
Si desea entregarnos su equipo estaremos
esperándolo con gusto en Av. Siempre Viva #742
Chihuahua Chih. ¡Te esperamos!
Puede contactarnos al número 435-42-87. Con gusto
atenderemos su llamada
66
Conclusión
En la elaboración de este manual plasmamos todos nuestros trabajos que
hicimos en clase al transcurso del semestre pero en forma de manual
podemos observar que todo este trabajo sirve para facilitar el trabajo
relacionado con los equipos de cómputo, también me di cuenta todo lo
que aprendí en este semestre que aunque no lo parezca si fue bastante,
vemos como se especializa más en la organización de una empresa que se
encarga del soporte y mantenimiento en equipo de computo, que es
prácticamente lo que vamos a ver si seguimos con esta carrera y nos va
preparando para nuestro futuro

Manual

  • 1.
    1 Supports, inc. “si suequipo tiene un problema Supports, inc. estará ahí “ Fernando Silva Gardea 4ºF
  • 2.
  • 3.
    3 Objetivo del manual Estemanual tiene como objetivo que cualquier persona que tenga dudas sobre cómo organizar y realizar un soporte técnico pueda resolverlas, así como también mostrar de una manera más sencilla los procedimientos del mantenimiento correctivo y preventivo de hardware y software, y sobre todo para que se realice un buen servicio y que nuestro cliente sea testigo de una buena calidad
  • 4.
    4 Índice pag Organigrama…………………………………………………………………………………………………………………………………….5 Mantenimiento preventivo ycorrectivo de hardware………………………….………………………………………….6 Mantenimiento preventivo y correctivo de software………………………………….…………………………………11 Procedimientos de problema de hardware……………………………………………………………………………………………………22 Procedimientos de problema de software…………………………………………………………………………………………………….33 Bitácora…………………………………………………………………………………………………………………………………………………………44 Reporte…………………………………………………………………………………………………………………………………………………………46 Programación de soporte………………………………………………………………………………………………………………………………48 Software remoto…………………………………………………………………………………………………………………………………………..54 Software de help-desk…………………………………………………………………………………………………………………………………56 Niveles de soporte ……………………………………………………………………………………………………………………………………….63 Contacto………………………………………………………………………………………………………………………………………………………65 Conclusión……………………………………………………………………………………………………….……………………………………………66
  • 5.
  • 6.
  • 7.
  • 8.
    8 Descripción detallada demantenimiento correctivo de hardware 1. El cliente detecta una falla en el equipo 2. Reporta la falla a soporte técnico 3. El técnico detecta la falla al equipo de computo 4. El técnico verifica si necesita mantenimiento correctivo -Si no la necesita el personal repara la falla. -Si la necesita verifica si es por garantía de compra o por contrato. 5. Verifica si tiene garantía de compra. -Si no es así el técnico reporta el prestador de servicio para que de aseguramiento. - Revisa equipo y traslada al taller a reparar. - El prestador de servicios manda cotización de refacciones dañadas 6. Sí, si tiene garantía el técnico reporta el proveedor para hacer efectiva la garantía. 7. El proveedor revisa equipo y traslada a laboratorio y a reparar. 8. El proveedor entrega equipo a soporte técnico. 9. El técnico recibe y revisa cotización. 10. El prestador de servicios procede a la reparación del equipo. 11. El técnico recibe el equipo da el visto bueno. 12. El técnico entrega equipo al cliente 13. El cliente recibe el equipo reparado y da el visto bueno.
  • 9.
  • 10.
    10 Descripción detallada demantenimiento preventivo de hardware 1. El técnico levanta reporte al cliente 2. El técnico prepara sus herramientas 3. Debe de acudir el día y la hora estipulada 4. Debe de verificar si el equipo enciende -Si no enciende debemos detectar falla y corregirla -Si enciende seguimos con el mantenimiento 5. Debe desconectar todos los dispositivos de potencia comunicación 6. Retirar los tornillos del equipo que se le dará mantenimiento 7. El técnico deberá colocarse la pulsera antiestática 8. Procederá a retirar las tarjetas de video, sonido, etc. 9. Debe de retirar los buses de datos y cables de alimentación de la fuente de poder 10. Se deben retirar las unidades de DVD y disco duro 11. Aplicar un spray limpia contactos en el CPU 12. El técnico con un borrador de lápiz limpiara los contactos de la tarjeta 13. Se le aplicara aire comprimido al área de la tarjeta madre 14. La fuente de poder también será limpiada con aire comprimido 15. Con alcohol isopropilico y un cotonete se limpiara la unidad de disco flexible 16. Desarmar el teclado y limpiarlo con una espuma adecuada 17. Desarmar el mouse para limpiarlo con cotonete con alcohol isopropilico 18. Luego verificamos conexiones internas 19. Se vuelve a armar el equipo y se atornilla 20. Encender equipo y verificar su funcionamiento –Si falla el equipo deberá de corregir las piezas mal instaladas y reiniciarla –Si no falla seguimos con el mantenimiento 21. Limpiamos el monitor 22. Entregamos equipo al cliente 23. Cerramos reporte al cliente
  • 11.
  • 12.
  • 13.
    13 Descripción detallada demantenimiento correctivo de software 1. El cliente detecta que hay una falla en su PC. 2. El cliente reporta la falla al técnico. 3. El técnico levanta el reporte. 4. El técnico verifica la falla 5. El técnico verifica el si inicia el sistema operativo, al no ser así tendrá que formatear la PC, instalar S.O., drivers y software y si inicia seguimos con el mantenimiento. 6. El técnico verifica si hay problemas para iniciar el S.O., si hay problemas tendrá que restaurar el sistema y si no hay sigue con el mantenimiento. 7. El técnico analiza si esta lenta y verifica si tiene virus. -Si tiene virus hacer análisis de antivirus. - Pero si no tiene virus, borrar archivos temporales y programas basura. -Si la PC sigue lenta el técnico debe comprobar disco, desfragmentar disco y liberar espacio. 8. Debe verificar si tiene problemas de red si es así debe de corregir problema de red y si no es así continuamos con el mantenimiento. 9. Debe de verificar el técnico si hay una actualización de software disponible si es así se actualiza el software. 10. El cliente recibe la PC y da el visto bueno. 11. El técnico cierra reporte.
  • 14.
  • 15.
    15 Descripción detallada demantenimiento preventivo de software 1. El técnico levanta reporte sobre el equipo que dará mantenimiento. 2. El técnico llega a la hora y fecha que acordó con el cliente. 3. Procede a revisar el equipo. 4. Revisa si la PC prende. -Si no prende debe de avisarle al cliente y ofrecer el servicio de mantenimiento correctivo. -Si lo acepta procede a darle el mantenimiento correctivo y levanta reporte de mantenimiento correctivo. -Si no acepta el técnico cierra reporte y pasa a retirarse. 5. Si la PC prende el técnico debe desfragmentar el disco duro. 6. Debe hacer un análisis de antivirus. 7. El técnico debe eliminar todos los archivos temporales. 8. Debe de liberar espacio del disco duro. 9. Luego tendrá que proceder a comprobar el disco duro. 10. El técnico debe hacer una copia de seguridad. 11. Después tiene que entregar el equipo. 12. El técnico cierra reporte. 13. Luego el técnico pasa a retirarse.
  • 16.
    16 Análisis de antivirus Descripcióndetallada de análisis de antivirus 1. El técnico verifica si la PC cuenta con un antivirus. –Al no contar con uno el técnico le instalará uno. 2. El técnico abre el antivirus. 3. Selecciona la opción analizar equipo. 4. El técnico selecciona la unidad que va a analizar. 5. El técnico da clic en “analizar” 6. Espera a que termine de analizar. 7. Termina el análisis. El técnico cierra la ventana del antivirus
  • 17.
    17 Eliminación de archivostemporales Descripción detallada eliminación de archivos temporales 1. El técnico pulsa el botón de inicio. 2. Luego da clic en equipo. 3. El técnico da clic en disco duro. 4. Selecciona la carpeta de Windows. 5. El técnico da clic en carpeta temporal. 6. Luego selecciona todos los archivos. 7. El técnico elimina los archivos. 8. El técnico cierra la carpeta de archivos temporales.
  • 18.
    18 Comprobación de disco Descripcióndetallada de comprobación de disco 1. El técnico da clic en el botón de inicio. 2. Luego hace clic en equipo. 3. El técnico selecciona el disco duro. 4. Le da clic derecho a la unidad de disco duro. 5. El técnico selecciona la opción de propiedades. 6. Luego da clic en la pestaña de herramientas. 7. El técnico da clic en el botón comprobar ahora. 8. El técnico selecciona reparar errores o recuperar sectores defectuosos. 9. Luego programa la acción cuando se reinicie. 10. El técnico hace clic en el botón comprobación de disco. 11. Luego cierra la ventana.
  • 19.
    19 Copia de seguridad Descripcióndetallada de copia de seguridad 1. El técnico pulsa el botón de inicio. 2. Luego da clic en todos los programas. 3. El técnico da clic en accesorios. 4. El técnico da clic en herramientas del sistema. 5. Luego da clic en copia de seguridad. 6. El técnico da clic en asistente de copia de seguridad. 7. Selecciona los archivos que el cliente desee hacer una copia de seguridad. 8. El técnico hace Clic en iniciar y en la ventana nueva que aparece clic en iniciar nuevamente 9. Luego espera a que se realice la copia de seguridad. 10. El técnico procede a cerrar la ventana.
  • 20.
    20 Desfragmentación de disco Descripcióndetallada de desfragmentación de disco 1. El técnico pulsa el botón de inicio. 2. Luego da clic en todos los programas. 3. El técnico da clic en accesorios. 4. El técnico da clic en herramientas del sistema. 5. Luego da clic en desfragmentación disco. 6. Selecciona la unidad que quiere desfragmentar. 7. Luego da clic en desfragmentar disco. 8. Espera a que se desfragmente el disco. 9. Termina de desfragmentar el disco.
  • 21.
    21 Liberador de espacio Descripcióndetallada de liberación de espacio 1. El técnico pulsa el botón de inicio. 2. Luego da clic en todos los programas. 3. El técnico da clic en accesorios. 4. El técnico da clic en herramientas del sistema. 5. Luego da clic en liberador de espacio. 6. El técnico selecciona unidad de disco. 7. Luego da clic en aceptar. 8. Espera a que se libere. 9. El técnico selecciona los archivos que el cliente quiere borrar. 10. Luego da clic en aceptar. 11. El técnico da clic en eliminar archivos.
  • 22.
  • 23.
    23 Descripción detallada “puertoUSB no lee memorias” 1. El técnico abre el gabinete 2. Verifica si el puerto está bien instalado 3. Instalarlo bien -si no se soluciona hay que limpiar el puerto con un limpiador de contactos 4. El técnico cierra el gabinete 5. El técnico se retira
  • 24.
    24 Descripción detallada de”mouse no responde” 1. El técnico desconecta el mouse 2. El técnico abre el mouse 3. El técnico lo limpia con un algodón humedecido en alcohol -Si no se soluciona, reemplazamos el mouse -si se soluciona, continuamos 4. El técnico procede a conectarlos 5. El técnico se retira
  • 25.
    25 Descripción detallada de“la hora se retrasa” 1. El técnico abre el gabinete 2. Retira la pila de la tarjeta madre 3. Medir el voltaje a la pila Si está descargada, se reemplaza Si no lo está, se limpia y se vuelve a colocar en su lugar 4. El técnico cierra el gabinete 5. El técnico se retira
  • 26.
    26 Descripción detallada de“ruidos raros” 1. El técnico abre el gabinete 2. Localiza tornillos flojos 3. Los atornilla bien Si se sigue escuchando, se limpia con aire comprimido Si no se escucha, continuamos 4. El técnico cierra el gabinete 5. Se retira el técnico
  • 27.
    27 Descripción detallada de“PC no prende” 1. El técnico desconecta el gabinete 2. El técnico abre el gabinete 3. El técnico puentea la fuente 4. Si los voltajes son correctos se vuelve a colocar 5. Si los voltajes son diferentes, se reemplaza 6. El técnico cierra el gabinete
  • 28.
    28 Descripción detallada “laPC se reinicia” 1. El técnico abre el gabinete 2. Verifica la conexión del disco duro 3. Conecta bien los cables 4. Si no se soluciona, se reemplaza 5. Si se soluciona, continuamos 6. El técnico acomoda los cables 7. El técnico se retira
  • 29.
    29 Descripción detallada de“teclado no funciona” 1. El técnico desconecta el teclado 2. Verifica si hay un cable dañado 3. Detecta la falla 4. Si tiene solución, lo repara 5. Si no tiene solución lo reemplaza 6. Vuelve a conectar el teclado 7. El técnico se retira
  • 30.
    30 Descripción detallada de“el monitor no da video” 1. El técnico abre el gabinete 2. Retira la tarjeta de video 3. Limpia la ranura de expansión y los pines 4. Si no se soluciona se reemplaza la tarjeta 5. Si tiene solución, vuelve a colocarlo en su lugar 6. El técnico cierra el gabinete 7. Se retira el técnico
  • 31.
    31 Descripción detallada de“unidad de CD no le discos” 1. El técnico abre la bandeja 2. Coloca un disco limpiador 3. El técnico espera a que se limpie 4. Si no se lee discos, reemplaza la unidad de discos 5. Si ya funciona, continua con el mantenimiento 6. El técnico se retira
  • 32.
    32 Descripción detallada de“No detecta memoria RAM” 1. El técnico abre la bandeja 2. Retira la memoria RAM 3. Limpia los pines con un borrador 4. Vuelve a colocar la memoria 5. Si no se soluciona, se reemplaza la memoria 6. Si se soluciona, continúa el mantenimiento 7. El técnico se retira
  • 33.
  • 34.
    34 El equipo disminuyesu rendimiento Descripción detallada de “equipo disminuye su rendimiento” 1. El técnico verifica si tiene antivirus Si no tiene, el técnico instalará uno Si cuenta con uno, continuamos con el mantenimiento 2. El técnico abre el antivirus 3. Hace un análisis al equipo 4. Verificar programas infectados 5. El técnico elimina los programas infectados 6. El técnico se retira
  • 35.
    35 Eliminar archivos accidentalmente (Recuperarlos) Descripción detalladade “eliminar archivos accidentalmente” 1. El técnico descarga programa de recuperación de archivos 2. El técnico instala el programa 3. El técnico abre el programa 4. Analiza la memoria donde se encontraba el archivo Si no encontramos el archivo, volvemos analizar Si se encuentra el archivo, continuamos 5. Seleccionamos el archivo que queremos recuperar 6. Damos clic en recuperar 7. Esperar a que se termine el proceso 8. El técnico se retira
  • 36.
    36 La pagina deinicio o buscador se cambio Descripción detallada de “la página de inicio o buscador de cambio” 1. El técnico verifica si tiene anti-spyware Si no tiene, se le instalara uno Si cuenta con uno continuamos con el mantenimiento 2. Se realiza el diagnostico 3. Localiza el spyware 4. Lo elimina 5. El técnico se retira
  • 37.
    37 No es posibleconectarse a internet Descripción detallada de “no es posible conectarse a internet” 1. El técnico verifica si está encendida la antena Si no está encendida, hay que prenderla Si está encendido, continua el mantenimiento 2. Ver la versión del driver 3. Verifica si tiene actualización Si no la tiene el técnico, solicita llevarla al taller Si la tiene, continua el mantenimiento 4. Actualiza el driver 5. El técnico se retira
  • 38.
    38 Descripción detallada de“la PC se reinicia” 1. El técnico verifica los programas instalados recientemente 2. Eliminar programas recientes 3. Si el problema no se resuelve: 4. Busca drivers instalados recientemente 5. Elimina los drivers instalados recientes 6. Vuelve a instalarlos correctamente 7. El técnico se retira
  • 39.
    39 Descripción detallada de”no se encuentra el nuevo hardware” 1. El técnico verifica si tiene el driver necesario Si lo tiene, el técnico se lo lleva al taller 2. Saber que driver necesita 3. Conseguir el driver necesario 4. Instalar el driver 5. El técnico se retira
  • 40.
    40 PC funciona lento Descripcióndetallada de “PC funciona lento” 1. El técnico verifica la unidad de disco 2. Elimina archivos temporales 3. Elimina programas basura 4. Si no se resuelve el problema, eliminar efectos visuales 5. El técnico se retira
  • 41.
    41 No deja abrirpáginas de internet Descripción detallada “no dejas abrir páginas de internet” 1. El técnico revisa si hay conexión a internet 2. Una vez conectado, hacer un análisis de antivirus 3. Si detecta un virus, lo elimina 4. Si sigue el problema: 5. Elimina cortafuegos 6. Elimina antivirus 7. El técnico se retira
  • 42.
    42 Los programas nose cargan Descripción detallada de “los programas no se cargan” 1. El técnico verifica el uso memoria de RAM 2. Si no está saturada, el técnico solicita llevara al taller 3. Si está saturada: 4. Localiza programas abiertos que no sean utilizados 5. Cierra los programas 6. El técnico se retira
  • 43.
    43 Los programas nose instalan correctamente Descripción detallada de “los programas no se instalan adecuadamente” 1. El técnico verifica espacio en disco duro 2. Si no está saturada eliminamos programas mal instalados 3. Si está saturada: 4. Elimina archivos basura 5. Elimina archivos temporales 6. Eliminamos programas mal instalados 7. Volvemos a instalar los programas 8. El técnico se retira
  • 44.
  • 45.
    45 FECHA DE RECEPCIONFECHA DE ENTREGA NUMERO DE REPORTE / / / / 0-245 DATOS DEL BASICOS DEL EQUIPO DATOS DEL TECNICO ENCARGADO DATOS DEL CLIENTE Tipo: Nombre: Nombre: Modelo: Teléfono: Teléfono: Marca: Firma de recibido Firma de recibido Diagnóstico del equipo Fallo Causa Solución Observaciones Descripción especifica del equipo Sistema operativo Disco duro Procesador Memoria RAM Accesorios
  • 46.
  • 47.
    47 Supports, Inc. S.A.de C.V. Avenida Siempre Viva #742 Lunes a Sábado 8:00 A.M a 8:30 P.M INFORMACION DEL CLIENTE NOMBRE APELLIDOS DÍA MES AÑO DOMICILIO TELEFONO SERVICIO QUE SOLICITA  INVENTARIO  MANTENIMIENTO PREVENTIVO  MANTENIMIENTO CORRECTIVO PROBLEMAS QUE PRESENTA EL EQUIPO REVISION AL EQUPO INSTALAR PROGRAMAS  PC no enciende  PC se reinicia  Se atrasa la hora  Tiene virus  PC hace ruido  PC se pone lenta  PC no se conecta a internet  Monitor no da video  No lee CD´s  No detecta memorias USB´s  Las bocinas no se escuchan  Otros  Impresora  Monitor  CPU  Teclado  Ratón  Puertos USB  Unidad de CD y DVD  Otros  Microsoft Office  Sistema operativos  Antivirus  Adobe Reader  Otros OBSERVACIONES: RESPALDAR ARCHIVOS (copia de seguridad) INVENTARIO  Disco duro  Mis documentos  Mis imágenes  Música  Otros  Completa  CPU  Monitores  Teclados  Ratones
  • 48.
  • 49.
    49 1. DIAGNOSTICO SITUACIONAL Serealiza un análisis de los equipos con que cuenta la empresa: Ejemplo: 2. LEVANTAMIENTO DE INVENTARIO Para poder ejecutar el plan de mantenimiento preventivo, es necesario contar con un inventario actualizado que contemple los diferentes aspectos técnicos de cada uno de los equipos de cómputo y sus periféricos, así como su ubicación física y usuario responsable. El levantamiento de la información de los equipos computacionales con los que cuenta la institución se realizó con base al siguiente cronograma: El inventario del equipo se realizara cada seis meses, con el fin de tener actualizada dicha información 3. MANTENIMIENTO PREVENTIVO DE EQUIPO DE CÓMPUTO. El área de soporte técnico definirá el mantenimiento en tres aspectos: ID Actividad Empieza Termina Duración abr 2014 1 2 3 4 5 6 7 8 9 1 2d02/04/201401/04/2014Entrega de inventario 2 1d03/04/201403/04/2014Entrega de informe de inventario Actualmente la empresa cyber zone cuenta con los siguientes equipos de cómputo: A. Hardware :  15 equipos de computo en todo el establecimiento  3 impresoras en todo el establecimiento  1 scanner  1 laptop B. Comunicación:  1 servidor  1 router
  • 50.
    50 a. Para losequipos que están fuera de garantía será realizado por personal de soporte técnico, tales como pruebas, ajustes, reemplazo, reinstalación, etc. Tomando como base el inventario actualizado de los equipos de cómputo con los que cuenta la empresa. b. Para equipos de cómputo que cuentan con garantía el mantenimiento será realizado por personal de la empresa de donde se adquirió el bien o de acuerdo a los contratos estipulados de las adquisiciones. c. Este servicio se brindara en el equipo de cómputo tres veces al año. Si no se da el apropiado mantenimiento preventivo a las computadoras, estos aparatos suelen presentar un comportamiento inestable, motivo por el cual se debe prever y por consiguiente realizar el mantenimiento respectivo periódicamente. Un apropiado mantenimiento preventivo puede ayudar a extender la vida de una PC, y mantenerla operando por más tiempo, evitando así que la reparación sea más costosa. Hay que recordar que el equipo es un medio y el servicio es el fin que deseamos conseguir. Las rutinas de mantenimiento a realizar varían de acuerdo al tipo de equipos, sin embargo en forma general deberán cubrir los siguientes aspectos: CPUs: - Revisión de errores. - Desmontaje, limpieza interna, aspirado, verificación de tarjetas, limpieza de drives, limpieza externa  Limpieza y revisión de teclado  Limpieza y revisión de monitor  Desfragmentación, scan disk y diagnósticos del fabricante Para realizar el mantenimiento respectivo de los equipos de cómputo debemos de considerar cada uno de los siguientes componentes: 1. Gabinete 2. Monitor 3. Teclado 4. Mouse 5. Impresora 6. Regulador o supresor de pico
  • 51.
    51 4. MANTENIMIENTO CORRECTIVODE EQUIPO DE COMPUTO El mantenimiento correctivo será aplicado cuando el equipo o los equipos del cliente empiecen a demostrar fallas por falta de mantenimiento, por fatigación o agotamiento de materiales del equipo. En caso que no se le pueda dar una solución inmediata se le asignará un equipo igual o que asimile las características del otro equipo en calidad de préstamo mientras que el equipo dañado está siendo reparado esto para que no afecte el trabajo de la empresa. El área de soporte técnico tendrá que llenar un informe en donde expliquen todo el trabajo que hicieron al reparar el equipo y en el tendrán que poner todos los datos del cliente y también donde diga que el cliente está de acuerdo que se realice el mantenimiento correctivo 5. CRONOGRAMA DE EJECUCIÓN DE MANTENIMIENTO PREVENTIVO. El mantenimiento preventivo será realizado en las fechas que se describen a continuación y se realizará cada 6 meses: PRIMER PERIODO ID Equipo Inicia Finaliza Duracion jul 2014 1 2 3 4 5 6 7 8 1 1d01/07/201401/07/2014Equipo 1 2 1d01/07/201401/07/2014Equipo 2 3 1d02/07/201402/07/2014Equipo 3 4 1d02/07/201402/07/2014Equipo 4 5 1d03/07/201403/07/2014Equipo 5 6 1d03/07/201403/07/2014Equipo 6 7 1d04/07/201404/07/2014Equipo 7 8 1d04/07/201404/07/2014Equipo 8 9 1d08/07/201408/07/2014Equipo 9 10 1d08/07/201408/07/2014Equipo 10
  • 52.
    52 SEGUNDO PERIODO OTRAS TAREASDE MANTENIMIENTO PREVENTIVO TAREA DE MANTENIMIENTO PREVENTIVO FRECUENCIA RESPONSABLE Acomodar cables para que no se dañen Semanal Eduardo Reza Revisar el gabinete Cuando sea prudente Eduardo Reza Borrar archivos temporales Mensual Ricardo Ruelas Analizar las unidades ópticas y de almacenamiento Semanal Ricardo Ruelas Revisar que los puntos de red y canaletas Semanal Eduardo Reza Desfragmentar y liberar espacio en el disco duro Mensual Ricardo Ruelas Liberar memoria RAM Mensual Fernando Silva Ejecutar antivirus y scandisk Semanal Fernando Silva Revisar conexiones de los componentes del equipo Cuando sea prudente Fernando Silva 6. NUMERO DE RECURSOS HUMANOS El personal de soporte técnico con que se cuenta para poder realizar los servicios de mantenimiento y están a autorizados para ofrecer el mantenimiento son tres: El gerente de soporte técnico y dos técnicos a su cargo. ID Equipo Inicia Finaiza Duración ene 2014 1 2 3 4 5 6 7 8 1 1d01/01/201401/01/2014Equipo 1 2 1d01/01/201401/01/2014Equipo 2 3 1d02/01/201402/01/2014Equipo 3 4 1d02/01/201402/01/2014Equipo 4 5 1d03/01/201403/01/2014Equipo 5 6 1d03/01/201403/01/2014Equipo 6 7 1d06/01/201406/01/2014Equipo 7 8 1d06/01/201406/01/2014Equipo 8 9 1d07/01/201407/01/2014Equipo 9 10 1d07/01/201407/01/2014Equipo 10
  • 53.
    53 7. MATERIALES NECESARIOSPARA REALIZAR EL MANTENIMIENTO ES EL SIGUIENTE:  Pulsera antiestática.  Aire comprimido.  Alcohol isopropilico.  Desarmadores.  Guantes.  Disco limpiador.  Cotonete.  Borrador de lápiz.  Spray limpia contactos.  Archivos de programas a instalar. 8. SEGUIMIENTO Y MONITOREO La realización del trabajo de mantenimiento se apegara a los cronogramas previamente establecidos. Los técnicos deberán estar atentos a las fechas de trabajo para preparar todo lo necesario y estar listo para el momento y así tener la capacidad de ofrecer el mejor servicio entregando el equipo dentro del rango de tiempo deseado, sin retraso alguno. 9. SUGERENCIAS  El personal debe tener a su disposición todos los materiales necesarios para el mantenimiento, de lo contrario debe conseguir cualquiera que haga falta.  Aprovechar los recursos del equipo que se ofrecen.  Mantener a los clientes informados acerca de los trabajos y movimientos que se realizan a sus respectivos equipos.  Apegarse al procedimiento ya establecido del trabajo de mantenimiento, solo en caso de algún imprevisto realizar una tarea extra.  Hacer todo lo posible para entregar el equipo a tiempo.  Siempre tener el mejor trato con los clientes, ser amable y nunca insultar.  Presentarse de manera adecuada y siempre bien vestidos.  Brindar consejos a los clientes para evitar una nueva falla, como: - Evitar comer encima de los componentes del equipo. - Jamás derramar líquidos sobre el equipo. - Realizar de manera periódica una limpieza a los componentes. - Mantener el equipo en un lugar donde la ventilación de estos pueda funcionar de manera correcta. - No colocar sobre los componentes ningún objeto. - Tener el equipo en un lugar climatizado donde no les dé directo los rayos del sol. - Nunca dejar prendido la PC mientras no se utilice.
  • 54.
  • 55.
    55 Join.me Este software sedescarga en la página de www.join.me, una vez en la página le damos click a “start meeting” y se comenzara a descargar, este programa no se instala en tu equipo solo se ejecuta, una vez descargado le damos ejecutar y saldrá una barra de herramientas en lado superior de la pantalla, en esa barra tenemos varias opciones como chat, llamada. Para controlar otro equipo nos vamos a la pagina y donde dice ” join.meeting” introducimos el código de otra computadora que nos haya sido proporcionada (nuestro código son los numero que se ven en la barra de herramientas) una vez que ya estén conectados los dos equipos le tendrás que enviar una solicitud para poder controlar el mouse, una vez aceptada la solicitud ya puedes controlar el equipo. Show my pc Este software se descarga en la página de http://showmypc.com/ le damos click a donde dice “show my pc”, lo abrimos y lo ejecutamos, se abrirá una ventana, si queremos saber nuestro código damos click en “mostrar pc” ahora y si queremos controlar un equipo introduces ”ver pc” un código de otro equipo que se te hay sido proporcionado y das enter, ya puedes controlar el otro equipo y es muy útil este software para brindar ayuda Team Viewer Entramos a http://www.teamviewer.com/ , descargar la versión completa y gratuita, ejecutarla, luego se abrirá una ventana, seleccionamos instalar y privadamente/no comercial y damos clic en “aceptar-finalizar”, comenzará a instalarse y se abrirá una ventana que te explique cada botón del programa, nos muestra nuestra ID y contraseña, colocamos el ID y seleccionamos control remoto y conectar con asociado y así podremos controlar el equipo. Log me in Nos metemos a la página de https://secure.logmein.com/ES/ y descargamos la versión gratuita pro y en lo que se instala tenemos que registrarnos en la página, luego ejecutamos el programa aparecerá una ventana donde nos muestra los términos y condiciones y tenemos que aceptar
  • 56.
  • 57.
  • 58.
    58 Damos clic enproblemas Creamos un nuevo usuario
  • 59.
    59 Llenamos los datos Seleccionamosel usuario y damos clic en inicio de sesión
  • 60.
    60 Creamos otros usuarios Unavez creados nos vamos a la pestaña de problema
  • 61.
    61 Creamos un problemanuevo Seleccionamos un problema como resuelto
  • 62.
    62 Nos vamos ala pestaña de problemas resueltos para ver cuántos problemas resueltos hay En la pestaña de centro de informes podemos acomodarlos problemas por dificultad, fecha, etc.…
  • 63.
  • 64.
    64 Soporte de Nivel/Tier1(T1/L1) Este es el nivel de soporte inicial, responsable de las incidencias básicas del cliente. Es sinónimo de soporte de primera línea, soporte de nivel uno, soporte de front-end, línea 1 de soporte y otras múltiples denominaciones referentes a las funciones de soporte de nivel técnico básico. El principal trabajo de un especialista de Tier I es reunir toda la información del cliente y determinar la incidencia mediante el análisis de los síntomas y la determinación del problema subyacente. Soporte de Nivel/Tier 2(T2/L2) Está basado especialmente en el grupo help desk, donde sus integrantes hacen soporte técnico teniendo en cuenta áreas del conocimiento más especializadas en el área computacional. De esta manera, se deduce que el soporte de segundo nivel lo realizan personas especializadas en redes de comunicación, sistemas de información, sistemas operativos, bases de datos, entre otras Soporte de Nivel/Tier 3(T3/L3) Soporte de back_end denota los métodos de solución a nivel de experto y análisis avanzado. Los técnicos asignados a este nivel son expertos y son responsables, no solo para ayudar al personal de los otros niveles 1 y 2 sino también para investigación y desarrollo de soluciones a los problemas nuevos o desconocidos.
  • 65.
    65 Contacto: Blog de laempresa: http://www.inc- supports.blogspot.mx/ Contáctanos: 2f.equipo21@gmail.com ¡Con gusto lo atenderemos! ¡También te atendemos por Skype! solo agréganos: supports.inc Estamos a tu servicio Si desea entregarnos su equipo estaremos esperándolo con gusto en Av. Siempre Viva #742 Chihuahua Chih. ¡Te esperamos! Puede contactarnos al número 435-42-87. Con gusto atenderemos su llamada
  • 66.
    66 Conclusión En la elaboraciónde este manual plasmamos todos nuestros trabajos que hicimos en clase al transcurso del semestre pero en forma de manual podemos observar que todo este trabajo sirve para facilitar el trabajo relacionado con los equipos de cómputo, también me di cuenta todo lo que aprendí en este semestre que aunque no lo parezca si fue bastante, vemos como se especializa más en la organización de una empresa que se encarga del soporte y mantenimiento en equipo de computo, que es prácticamente lo que vamos a ver si seguimos con esta carrera y nos va preparando para nuestro futuro