Incrustar presentación
Descargar para leer sin conexión


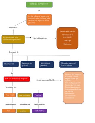
El documento presenta un mapa conceptual sobre la gerencia de proyectos de tecnología educativa. El mapa muestra que la gerencia de proyectos es una disciplina que organiza y administra los recursos para alcanzar los objetivos de un proyecto a través de su ciclo de vida. El proyecto está compuesto por un director, cliente, equipo, patrocinador y fases de planificación, ejecución y control.

