Incrustar presentación
Descargado 20 veces




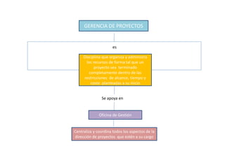
Este documento describe los conceptos básicos de la gerencia de proyectos de tecnología educativa. Explica que la gerencia de proyectos involucra administrar proyectos limitados en tiempo y recursos para crear productos o servicios únicos dirigidos a solucionar necesidades específicas. También cubre los elementos clave de un proyecto como tiempo, costos, recursos y calidad, así como los aspectos de la dirección de proyectos como el cliente, la organización y el equipo.



