Incrustar presentación
Descargado 23 veces


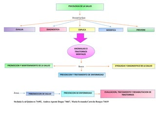
El documento describe las políticas públicas en salud de un país, cuyos objetivos principales son mejorar la calidad y accesibilidad de los servicios de salud, lograr su sostenibilidad financiera y optimizar la atención de enfermedades crónicas, discapacidad y salud mental. Para ello, se enfocará en mejorar la financiación de la asistencia sanitaria, salud pública y cambios de estilo de vida que promuevan la salud.

