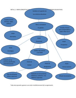
META.1.1 MAPA CONCEPTUAL DEL CAMBIO EN LA GESTION DE LOS SISTEMAS EDUACATIVOS.
                                            Cambios en la gestión de

                                                    Los sistemas educativos



 Establecimiento
 de leyes, reglas,
     políticas
                                                        Marco conceptual

                                                            De gestión                       Estudia el futuro
                                                                                           para comprenderlo y
                                                                                            poder influir en el.
              Visión

           Normativa
                                                           Visión

                                                         Situacional                             Visión

                                                                                              Prospectiva

         Visión

       Estratégica                                    Análisis del entorno
                                                          y las FODA




Conjunto de las
acciones planificadas                   Visión de
sistemáticamente.                                                         Visión de                   Visión
                                         Calidad
                                                                         Reingeniería            Comunicacional




      Que sea eficiente,                        Rediseñar las herramientas
      eficaz y oportuno.                        didácticas, conforme a los                 Difusión de proyectos
                                                objetivos esperados




            Todo esto equivale a generar una visión multidimensional de la organización.

Mapa conceptual

  • 1.
    META.1.1 MAPA CONCEPTUALDEL CAMBIO EN LA GESTION DE LOS SISTEMAS EDUACATIVOS. Cambios en la gestión de Los sistemas educativos Establecimiento de leyes, reglas, políticas Marco conceptual De gestión Estudia el futuro para comprenderlo y poder influir en el. Visión Normativa Visión Situacional Visión Prospectiva Visión Estratégica Análisis del entorno y las FODA Conjunto de las acciones planificadas Visión de sistemáticamente. Visión de Visión Calidad Reingeniería Comunicacional Que sea eficiente, Rediseñar las herramientas eficaz y oportuno. didácticas, conforme a los Difusión de proyectos objetivos esperados Todo esto equivale a generar una visión multidimensional de la organización.