Incrustar presentación



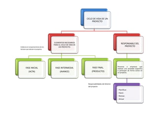
El documento describe los elementos necesarios para el ciclo de vida de un proyecto. Explica que un gestor de proyecto debe poseer habilidades variadas y que los interesados pueden influir positiva o negativamente en el proyecto. Además, detalla las fases inicial, intermedia y final de un proyecto y las responsabilidades del director.


