Incrustar presentación
Descargar como PDF, PPTX

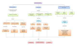
El documento describe las tres fases principales de un proyecto (inicial, intermedia y final), los roles y responsabilidades clave involucrados en cada fase, y los elementos necesarios para gestionar con éxito un proyecto a través de su ciclo de vida, incluyendo la planificación, comunicación, gestión de recursos, equipos de trabajo, controles y evaluaciones continuas. El objetivo es cumplir con los resultados y la finalización satisfactoria del proyecto a través de un liderazgo, organización y motivación efectivos.
