EVALUACIÓN DEL APRENDIZAJE BASADO EN
COMPETENCIAS
Es un
PROCESOMediante el cual Que presenta
Se observa
Se recoge y
analiza
información Que permite
Tomar
decisiones
ReflexionarEmitir juicios
de valor
Optimizarlo
Para
Cuya
FUNCIÓN
Es
Diagnosticar
saber previos
Pronosticar
desenvolvimiento
futuro
Estimular y
recompensar
el esfuerzo
Valorar
resultados
Motivar
Regular
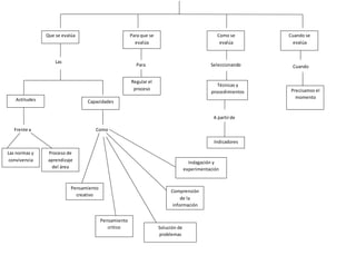
FASES
Como
Para que se
evalúa
Que se evalúa Como se
evalúa
Cuando se
evalúa
Para
Regular el
proceso
A partirde
Seleccionando
Indicadores
Técnicas y
procedimientos
Cuando
Precisamos el
momento
Las
CapacidadesActitudes
ComoFrente a
Proceso de
aprendizaje
del área
Las normas y
convivencia Indagación y
experimentación
Comprensión
de la
información
Pensamiento
critico
Pensamiento
creativo
Solución de
problemas

Mapa evaluacion

  • 1.
    EVALUACIÓN DEL APRENDIZAJEBASADO EN COMPETENCIAS Es un PROCESOMediante el cual Que presenta Se observa Se recoge y analiza información Que permite Tomar decisiones ReflexionarEmitir juicios de valor Optimizarlo Para Cuya FUNCIÓN Es Diagnosticar saber previos Pronosticar desenvolvimiento futuro Estimular y recompensar el esfuerzo Valorar resultados Motivar Regular FASES Como
  • 2.
    Para que se evalúa Quese evalúa Como se evalúa Cuando se evalúa Para Regular el proceso A partirde Seleccionando Indicadores Técnicas y procedimientos Cuando Precisamos el momento Las CapacidadesActitudes ComoFrente a Proceso de aprendizaje del área Las normas y convivencia Indagación y experimentación Comprensión de la información Pensamiento critico Pensamiento creativo Solución de problemas