Incrustar presentación
Descargar como DOCX, PPTX

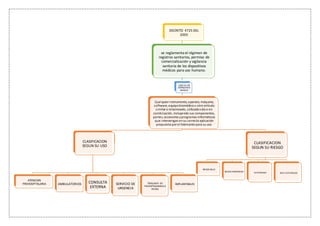
El decreto 4725 de 2005 reglamenta el registro sanitario, permisos de comercialización y vigilancia de dispositivos médicos para uso humano en Colombia. Un dispositivo médico se define como cualquier instrumento, aparato, software o equipo utilizado solo o en combinación para uso médico, incluyendo componentes, partes y programas. Los dispositivos médicos se clasifican según su uso como de atención prehospitalaria, ambulatoria, consulta externa, servicios de urgencia o traslado de pacientes, e implantes, y según su ries
