LA POLIS
SISTEMA
ENCICLOPÉDICO
centrada en
EL HOMBRE
NATURALEZA
LEY CONVENCIONAL
TÉCNICA
CIUDAD
EDUCACIÓN
VERDAD
LOS SOFISTAS
MÉTODO
FORMACIÓN CÍVICA
CONOCIMIENTO
PROCESUAL
RELATIVISMO Y
ESCEPTICISMO
PROTÁGORAS
GORGIAS
HIPIAS
PRÓDICOS
ANTIFÓN
CRÍTIAS
TRASÍMACO
CALICLES
que exige
constituyen una
NUEVA FILOSOFÍA
y una reflexión
sobre
CONCEPTOS
FUNDAMENTALES
LOGOS
REALIDAD
INDEPENDIENTE
como búsqueda de
JUSTICIA
PRODUCCIÓN
CREATIVA
en tantoEMPRESA
COLECTIVA
como
DEMOCRACIA
fundamento de
que requiere
FORMACIÓN DE LA
PERSONALIDAD
contra
VALORES
TRADICIONALES
en
EL LENGUAJE
como
DEMOSTRACIÓN
con un
nuevo
basado
en
SÓCRATES
es símbolo de la
relación entre
FILOSOFÍA
a través de
PREGUNTAS
reconociendo
LA IGNORANCIA
EL CONCEPTO
que conduce al
CONOCIMIENTO
DEL BIEN
EL DIÁLOGO
en la construcción
de
entendida
como
INDIVIDUO
MUERTE TRÁGICA
su
SOCIEDAD
LEYES
como
es una respuesta
al
RELATIVISMO
con un
MÉTODO
que busca
LO UNIVERSAL
con
como paso para gestar
que supone una
EDUCACIÓN
en la virtud de
LA JUSTICIA
cuyo
fundamento es
LA RACIONALIDAD
como principio de
LA ÉTICA
seguida por
LAS ESCUELAS
SOCRÁTICAS
CIRENAICOS
MEGÁRICOS
CÍNICOS
de
como
LA REVOLUCIÓN EN EL LENGUAJE: LOS SOFISTAS YLA REVOLUCIÓN EN EL LENGUAJE: LOS SOFISTAS Y
SÓCRATESSÓCRATES frente a
“MENÓN”
que puede
APRENDERSE
“FEDÓN”
INMORTAL
ANÁMNESIS
que tiene
FUNCIONES
EL MITO DE LA CAVERNA
UN MUNDO DE IDEAS
aprehendido
por la
FUNDAMENTO
DE LO EXISTENTE
UN MUNDO SENSIBLE
MUTABLE
LOS SENTIDOS
simbolizado por
HOMBRES ENCADENADOS
a
LA DOXA
(OPINIONES)
es
GRADO INFERIOR
DEL CONOCIMIENTO
imita
“LA REPÚBLICA”
HOMBRES LIBERADOS
por
EL EROS Y
LA DIALÉCTICA
que contemplan
EL BIENcuyo objeto superior es
que han de volver
mediante la
EPISTEME
RAZÓN
ÁNIMO
APETITO
son
GOBERNANTES
GUARDIANES
TRABAJADORES
con
simbolizado por
percibido por
EXCELENCIA
entendido como analiza
distingue
REGÍMENES
POLÍTICOS
aristocracia
timocracia
oligarquía
democracia
tiranía
formula
fundamento de
Sócrates
El pitagorismo
confluyen
pretende
Epistemología
que es
GRADO SUPERIOR
DEL CONOCIMIENTO
son
VALORES
morales
estéticos
enlazadas por
JUSTICIA
fundamento de
RECUERDO
que es
de
es
reencarnándose para
PURIFICARSE
m
ediante el
PLATÓN
PRUDENCIA
VALOR
MODERACIÓN
VIRTUDES
que son
donde nos narra
son
es
que es
es
es
APARENTE
INMUTABLE
es
relacionadas con
CLASES SOCIALES
relacionadas con
son
REAL
PLATÓNPLATÓN
Tradición discursiva
confluyen pretende
Creación de una nueva
terminología filosófica
LOS FENÓMENOS
MUNDO DE LAS IDEAS
LENGUAJE
nos conduce al
Problema del SER
se manifiesta en
POLÍTICA ÉTICA
es parte de
valores
propios son
LA FELICIDAD El BIEN
trata sobre Comportamiento
que es
Individual Colectivo
Amplitud de intereses
Sistematización de saber
confluyen
ARETÉ
se entiende
como
Excelencia
humana
sólo es
posible
en la
POLIS
se concibe
como
La más fundamental
de las ciencias se desarrolla en la
esEspacio de
comunicación
favorecido
por
Armonía
Autarquía
Educación
LÓGICA RETÓRICA Y
POÉTICA
estudia
Aspectos formales
del lenguaje
estudia
Aspectos no formales
del lenguaje
comprenden
Proposición
Categorías
Silogismo
Inducción
Definición
Opinión
Poética
NATURALEZA
su estudio
comprende
El cambio natural
puede ser
locativo cualitativo otros tipos
de movimiento
tienen una
FINALIDAD
Teoría de las
Cuatro Causas
La vidagenera genera El Hombre
lo estudia
Psicología
descubre
Tipos de alma
vegetativa
sensitiva
intelectual
se expresa
en la
lo estudia la METAFÍSICA
Potencia
Sustancia primera
exigen
MOTOR INMÓVIL
es causa del
cambio en la
Filosofía de Platón
Formal
Material
Causal
Final
que
son
ARISTÓTELES
explica
son
Sustancia segunda
Acto
un
seoponenal
distingue
se muestran en el
ARISTÓTELESARISTÓTELES
SERENIDAD DEL ALMA
(ATARAXIA)
NATURALEZA
CORPÓREA
PRINCIPIO
DEL
PLACER
DESEOS
es satisfación
INTELIGENCIA
sabe elegir
nos orienta
hacia la
EL IDEAL DEL
SABIO
SOLIDARIDAD
VIVIR CONFORME A LA NATURALEZA
SABIO
propio
del
PASIONES
que controla
las
DOGMATISMO
es una
reacción
al
FELICIDAD (ATARAXIA)
EPOCHÉ
(Suspensión
del juicio)
EPICUREISMO
basada en la
regida por
con la ayudade la
Naturales y Necesarios
defiende
ESTOICISMO
defiende
que es conformidad
entre
LOGOS UNIVERSAL
esta concordancia
sumerge al individuo
en la
ARMONÍA UNIVERSAL
que
proporciona
AUTARQUÍA
ESCEPTICISMO
en el contexto de
LAS PRINCIPALES ESCUELAS
COSMOPOLITISMO
LA CRISIS DE LA POLIS
orientan el pensamiento
hacia la búsqueda
de la
FELICIDAD
defiende
la
LOGOS INDIVIDUAL
AMISTAD
son
buenos
los
son
INTERIORIDAD
AMISTAD
da lugar a nuevos
modelos culturales
KOINÉ
CIENCIAS EXPERIMENTALES
Y MATEMÁTICAS
BIBLIOTECAS (Alejandría)
y
TRANQUILIDAD DEL
ESPÍRITU
defiende la
que consiste
en la
INDEPENDENCIA
busca la
LA FILOSOFÍA HELENÍSTICALA FILOSOFÍA HELENÍSTICA
LA FILOSOFÍA DE SAN
AGUSTÍN
DIOS
EL TRIUNFO DEL CRISTIANISMO
viene marcado por
s. II APOLOGETAS
GNÓSTICOS
s. III
ESCUELA DE ALEJANDRÍA
CLEMENTE Y ORÍGENES
s.IV-V FORMULACIÓN DE
LOS DOGMAS
323 EDICTO DE MILÁN
325 CONCILIO DE NICEA
ALMA
es la
búsqueda
de la
VERDAD
habita en interior
del
ESCRITURAS
revelada en
ILUMINACIÓN
RAZÓN
Se caracteriza
por la
conoce
por
la
se identificacon
FE
se da en
la
Creer para entender
Entender para creer
CREACIÓN CRIATURAS
de
SERreciben
el
realizala
es
Voluntaria y libre
Ex nihilo
Por Amor
del
TIEMPO HISTORIAda lugar a la
UNIVERSAL
REDENCIÓN
LINEAL
CIUDAD
DE
DIOS
como
constitución y
progreso de la
CIUDAD TERRENA
que peregrina dentro de la
ELEGIDOS
donde los
PROVIDENCIA guiados
por la
hacia
LA ALTA
EDAD MEDIA
vinculada
al
FEUDALISMO
MONASTERIO
CULTURA
sus aportaciones
más importantes
fueron
DIALÉCTICA
TEOLOGÍA
FILOSOFÍA
NATURAL
REFLEXIÓN SOBRE
LA BIBLIA
contribuyó al
ESCATOLÓGICO
es
es
influyó en
fue un
foco
de
DE SAN AGUSTÍN AL SIGLODE SAN AGUSTÍN AL SIGLO
XIIXII
Crítica de la
cosmología aristotélica
Elaboración de la
ciencia moderna
Filosofía del siglo XVII
Racionalismo individualista
Crítica al dogmatismo
Teoría contractualista
Libertad de conciencia
Atención a la experiencia
RACIONALISMO
definen anticipa
la doctrina es el
LEIBNIZSPINOZADESCARTES
LA FILOSOFÍA DEL S. XVII: DESCARTES, SPINOZA Y LEIBNIZLA FILOSOFÍA DEL S. XVII: DESCARTES, SPINOZA Y LEIBNIZ
EMPIRISMO
DESCARTES
OntológicosEpistemológicos
Conocimiento seguro Sustancia
Res Cogitans Res ExtensaDIOS
MÉTODO matemático
Cogito ergo sum
Principio indudable
DUDA
Sujeto pensante
IDEAS
Facticias
Adventicias
Innatas
Conocimiento
Existencia del sujeto
Ética y Religión
Absoluta perfección
No engañador
se plantea problemas
supone la búsqueda de un
mediante un
lo que implica un
utilizando la
afectano afecta
garantiza un
suformulaciónes escapa a la
supone la definición de
se aplica a
permite distinguir entre
concebido como
lo que implica
garantiza el
procedende
concebido como
poseedor de
puedenser
VOLVER SPINOZA
SPINOZA
formula una
Ética «científica»Salvación del hombre
Discurso tradicional Método geométrico
REALIDAD DIOS Sistema total de filosofía
FILOSOFÍA RELIGIÓN
Sabiduría Salvación
Obediencia
SUSTANCIA
Res Extensa Res Cogitans
Conocimiento
Imaginación
Ciencia intuitiva
Razón
Naturaleza finita
Absolutamente necesarioCausal
Causa inmanente
busca
se basa en conocer
utiliza
suponen
rechazareivindica
es una forma auténtica de es una forma única de
su objetivo es
es
sus
grados
son
busca
es
se identifica con la
es un sistema
es
no es
sonatributosde
buscalaunión
VOLVER LEIBNIZ
LEIBNIZ
intenta compatibilizar
Filosofía Religión
Sustancia
Infinito DIOS Razón perfecta
Mónadas Libre Potencia infinita
Verdades de razón Mundo
replantea el problema de la
creada porexiste en número
reciben el nombre de
es
concebido como
se deduce
la absoluta necesidad de las la contingencia del
Átomos metafísicos
dispuestas en orden natural
materiales
imperecederas
se conciben como
son
VOLVER EMPIRISMO
EMPIRISMO
BACON
Filosofía experimental
R. BOYLE Royal Society
a través de
influyen busca determinar
capacidades
límites
aplicación
La RAZÓN
de
Metafísica
crítica a latratamiento
Empírico histórico
Problemas
se caracteriza
por
de los
de índole
EPISTEMOLÓGICA POLÍTICA
destaca la
obra de
LOCKE
cuestiona la
existencia de
Principios Innatos
en
el orden
Teórico Práctico
hipótesis
La MENTE
es
tabula rasa
por lo tanto
La Experiencia
es
fundamento origen
CONOCIMIENTO
del
externa interna
puede ser
Mundo
Informan del
mediante
IDEAS
SIMPLES
COMPUESTAS
ABSTRACTAS
puede ser
Cualidades Primarias
Cualidades Secundarias
sobre
a partir de
opera a través del
LENGUAJE
es un
Sistema
arbitrario de
de
Signos externos
IDEAS
de
designan
fundamentalmente
ABSOLUTISTA LIBERAL
dos vías
representada por
HOBBES
distingue
entre
SOCIEDAD
CIVIL
ESTADO
son
Organismos artificiales
fruto de
CONTRATO SOCIAL
pretende evitar
ESTADO DE NATURALEZA
caracterizado por
Guerra de todos
contra todos
Autoridad
única
Indivisible
es
Definitivo
Irrevocable
es
MORAL
RELIGIÓN
surgen
LOCKE BAYLE
critica
la Teoría del
Pacto Social
formula
garantiza
Derechos
Naturales
que existían
en el
ESTADO DE
NATURALEZA
Sociedad Civil
ESTADO
LEGISLATIVO
EJECUTIVO
dividido
en poderes
LAICO
es
mediante
sostiene
que
Virtud
Y
Religión
son
independientes
Prejuicios
religiosos
critica
planteando
el tema del
Ateo virtuoso
representada por
LA FILOSOFÍA DEL S. XVII.LA FILOSOFÍA DEL S. XVII.
EMPIRISMOEMPIRISMO
pretende
responde a
LOS INTERESES DE LA RAZÓN
¿QUÉ PUEDO CONOCER? ¿QUÉ DEBO HACER? ¿QUÉ ME CABE ESPERAR?
¿QUÉ ES EL HOMBRE?
CONCEPTOS A
PRIORI
ESPACIO
CATEGORÍAS
ACTUAR POR
DEBER
SER LIBRE Y
RACIONAL LA FELICIDAD
sólo si
se expresa en
el
IMPERATIVO
CATEGÓRICO
FIN EN SÍ MISMO
se da a sí mismo
la ley moral
PERFECCIÓN
de
se
experimenta
en la
es la
convergencia
de
requiere
UN ESTADO
DIGNIDAD
con
que garantice
LA JUSTICIA
las tres preguntas se resumen
CIUDADANO DE DOS MUNDOS
RACIONALISMO
EMPIRISMO
confluyen
EMANCIPACIÓN DEL
INDIVIDUO
son
posibilitan
Elementos que lo hacen posible
TIEMPO
son
determinan
la síntesis de
SUSTANCIA
RELACIÓN
CAUSA-EFECTO
son
CONOCIMIENTO
POSIBLE Y REAL
determinan
LA
NATURALEZA
su ámbito y límite es
para
MANDATO DE
LA VOLUNTAD
FORMAL
INCONDICIONADO
UNIVERSAL
es
como
Educarse
Autoconocerse LEY
MORAL
LEY DE LA
NATURALEZA
BELLEZA
CULTURA
AMISTAD
las tres preguntas se resumen
es
LA FILOSOFÍA DE KANT
RESPETO
y
LA FILOSOFÍA DE KANTLA FILOSOFÍA DE KANT
para
IMAGINACIÓN
CONCEPTO
PREOCUPACIONES JUVENILES
EL FRACASO DE LA
REV. FRANCESA
OBJETO INVISIBLE
DE AMOR
LA LIBERTAD, LA
DEMOCRACIA, LA VIDA
PÚBLICA
LA LIBERTAD Y EL ESPÍRITU
como elementos de
EL CRISTIANISMO EN EL
GERMANISMO
MUNDO E
IDEAL
ESPÍRITU FINITO
LA INTERIORIDAD
que caracterizaron
LA CULTURA
CLÁSICA
NOSOTROS
al hacer de
CERTEZA
SUBJETIVA
LA HISTORIA
que lleva a
que no alcanza
como unidad
de unsuperada en
EL CRISTIANISMO
EL AMOR DE CRISTO
una vez muerto éste
explicando construyendo
UNA NUEVA EUROPA
como
ESTADO LIBRE Y
HOMBRE RELIGIOSO
LA VERDAD
alcanzada
primero como
al integrarseencerrado
en sí como
que vive la tensión
entre
dando origen a
LA CONCIENCIA
DESGRACIADA
se realiza como
ETICA DE LA INTENCIÓN
EL TRABAJO
LA ETICIDAD
como
HERENCIA
COMPARTIDA
LA ETICIDAD Y EL ESTADO
LA FAMILIA
INDIVIDUALISMO MODERNO
como solución al
buscando
UNIDAD DE LA
SOCIEDAD
que se da a
través de
CONFIANZA Y
AFECTO
LA SOCIEDAD
CIVIL
por
DEPENDENCIA
RECÍPROCA
que lleva a
EL TRABAJO
ABSTRACTO pues está referido
SÍ MISMO
TODOS
EL ESTADOREGULA EL MERCADO
PLANIFICA LA SOCIEDAD
ADMINISTRA EL PATRIMONIO
GARANTIZA LA LIBERTAD
que supone
HEGEL
con sus
sus conceptos de
sus ideales de solidaridad y de sentido político sintetizados en
por los vínculos de
en tanto instancia
superior que
superada en la verdad
compartida de
de cuyas
relaciones surge
que es acción
común guiada
por
que se abre a
los otros en
que se
desarrolla en LA SATISFACCIÓN DE LAS
NECESIDADES SOCIALES
en una trama social
ordenada por
LA FILOSOFÍA DE HEGELLA FILOSOFÍA DE HEGEL
K. MARX
CRÍTICA
LA CULTURA LA RELIGIÓN
PRÁCTICA
TRANSFORMACIÓN
DEL MUNDO
de
de
acuerdo
con
FEUERBACH
en que
DIOS
según el momento
histórico como
Poder Mágico
Legislador
Omnipotencia
absoluta
es un
CONSUELO
que crea
DEPENDENCIA
que oculta la verdadera
situación de
INJUSTICIA
es un obstáculo
para la
pretende superar las
formas tradicionales de
LUCHA SOCIAL
por la
EMANCIPACIÓN
TRABAJO ALIENADO
del
que desarrolla la
IGUALDAD
retos incumplidos
por la
ILUSTRACIÓN REVOLUCIÓN
FRANCESA
por efectos
positivos
- Sano Materialismo
negativos
Radicalización teórica
de ahí concluye
que
LA UNIDAD DE ACCIÓN
ARISTOCRACIA
BURGUESIA
ARTESANOS
LA POLÍTICA
no debe
separarse de
la
REALIDAD
SOCIAL
debe ser
efecto de
la
SOCIEDAD
basada en
CLASE
SOCIAL
SOCIEDAD CAPITALISTA
es una
SOCIEDAD DIVIDIDA
en
CAPITALISTAS
TRABAJADORES
se da
EXPLOTACIÓN
de
lo que conduce a
CRISIS
SOCIAL
POLÍTICA
provocaría
LUCHA DE CLASES
REVOLUCIÓN
SOCIALISTA DEL
PROLETARIADO
llevaría
a
DICTADURA DEL
PROLETARIADO
resolvería la
cuyo origen
reside en
LA PROPIEDAD DE
LOS MEDIOS DE
PRODUCCIÓN
APROPIACIÓN POR
EL CAPITAL DE LA
PLUSVALÍA DEL
TRABAJO
busca la
produciría
el fin del
en contra
del
IDEALISMO
no fue posible
de
es
producido
por los
HOMBRES
propone
cuya filosofía es
y
JUSTICIA
RESIGNACIÓN
y
DESIGUALDAD REAL
y
Perdida de base social
Violencia del terror
y
EL PROBLEMA SOCIAL: MARXEL PROBLEMA SOCIAL: MARX
y
poseen
A. DE TOCQUEVILLE
analizó
LA DEMOCRACIA EN AMÉRICA
con el precedente
con una vida
ESTABLE
COMUNAL
CIUDADANA
EDUCADA EN
LA POLÍTICA
basada en
LA IGUALDAD
DE CONDICIONES
que conlleva al
INDIVIDUALISMO
EN EUROPA
dominaría
LA VIDA SOCIAL ENTERA
pornoestar
ESCISIÓN
HOMBRE
PRIVADO
ASUNTOS
PÚBLICOS
por
DEFECTOS
ESPÍRITU
VICIOS DEL
CORAZÓN
J. STUART MILL
va más allá del
UTILITARISMO
ANTERIOR
de
J. BENTHAM
CANTIDAD DE PLACER
que mide
EL ACTO BUENO
por la
EL DINERO
cuya unidad es
UTILIDAD
para el
MÁXIMO DE
PERSONAS
de la que emerge
distingue entre
SATISFACCIÓN LA FELICIDAD
de un
DESEO
m
ediante
TIEMPO LIBRE
DE TRABAJOnosemidecon
A la que se
aspira con
DEMOCRACIA CULTURAL
LA LIBRE DISCUSIÓN
BIENES
CULTURALES
que reclaman
en una
EDUCACIÓN
posibilita
propone crear
INDIVIDUALMENTE
HOMBRE
COMPLETO
SACRIFICIO ÚTIL
SENTIDO
COMUNITARIO
UN MODELO
DE VIDA
MORAL HEROICA
con
mediante un
con una
capaz de
SOCIALMENTE
al compartir
EL DESTINO
CON OTROS
superando
LOS MALES DEL
INDIVIDUALISMO
influyó
EL UTILITARISMO
de
para conseguir
tanto
que
contrapesado por estar
EL ORDEN SOCIAL
LA OPINIÓN PÚBLICA
MAYORITARIA
justificándose
con
desentendido
PODER
DESPÓTICO
constituyéndose
limitado al
DERECHO Y LA LEY
BIENES
PARTICULARES
refuerza
en sus
utiliza
mediante la
de
producidos por la
LA RECONSTRUCCIÓN DEL MUNDO BURGUÉS:LA RECONSTRUCCIÓN DEL MUNDO BURGUÉS:
UTILITARISMOUTILITARISMO
para el
El POSITIVISTMO DE A. COMTE
critica a
LA FILOSOFÍA
IDEALISTA
que había generado
EL FANATISMO
REVOLUCIONARIO
y como contrapartida
LA REACCIÓN
separándose
EL PROGRESO
DINÁMICO
EL ORDEN
ESTABLE
SOCIEDAD BIEN
ORDENADA
rompe
EL VIEJO
ORDEN
establece
LA EVOLUCIÓN DEL ESPÍRITU HUMANO
ESTADIO
TEOLÓGICO
se representa
EL UNIVERSO
COMO UNIDAD
dada por
DIOS
ESTADIO
METAFÍSICOfrente
sin construir
UN ORDEN
NUEVO
por las
CRÍTICAS ENTRE LOS
DISTINTOS SISTEMAS
ESTADIO
POSITIVO
en
como apuesta por
EL ORDEN DE LA
SOCIEDAD INDUSTRIAL
mediante
UNA CIENCIA
ORGANIZADA
cuya soberana es
LA SOCIOLOGÍA
AUTORIDAD
SOCIAL Y POLÍTICA
constituyendo
LA RELIGIÓN DE LA
SOCIEDAD
reconoce
LOS PROBLEMAS
REALES
con el
MÉTODO CIÉNTIFICO
a semejanza de la
RELIGIÓN CATÓLICA
establece
UN ORDEN
CONSTANTE
mediante
SENTIMIENTOS
SOCIALES
como
EL AMOR A LA
HUMANIDAD MISMA
EL HISTORICISMO DE DILTHEY
distinguiendo entre
CIENCIAS
NATURALES
que aspiran a
LA REGULARIDAD
estableciendo
LEYES
CIENCIAS DEL
ESPÍRITU
es
COMPREHENSIVA
(HERMENEÚTICA)
exigencia de una
con
VALOR PRÁCTICO
que dota de
SENTIDO A LA VIDA
potenciando
LA CREATIVIDAD
LA LIBERTAD
exigencias de una
REORDENACIÓN GLOBAL
DE EUROPA
pretende la
pretende la
es
es
LA RECONSTRUCCIÓN DEL MUNDO BURGUÉS: POSITIVISMO E HISTORICISMOLA RECONSTRUCCIÓN DEL MUNDO BURGUÉS: POSITIVISMO E HISTORICISMO
investida de
GINER DE LOS RIOS
es seguidor de
EL KRAUSISMO ESPAÑOL
por el significado de
RENOVACIÓN
ESPIRITUAL Y
EDUCATIVA
como
actitud
de
LA ETICA Y LA
PRÁCTICA
conectando
SOBERANÍA
DE LA
RAZÓN
DEFENSA DE
LA CIENCIA
IDEALISMO
HUMANITARISTA
llevada a cabo en
“LA INSTITUCIÓN LIBRE
DE ENSEÑANZA”
con un
IDEAL EDUCATIVO
RESPETO A
LA
CONCIENCIA
RENOVACIÓN
PEDAGÓGICA
EDUCACIÓN
EN LIBERTAD
REGENERACIÓN
Y PROGRESO
de
POLÍTICA
PROGRESISTA
y una dimensión
MIGUEL DE UNAMUNO
cercano al
EXISTENCIALISMO
por partir de
como
CRITERIO DE VERDAD
PRAGMATISMO
que le lleva a un
ESCEPTICISMO
por su desconfianza hacia
LA RAZÓN
DOGMÁTICA
repudiando
LA VERDAD
ABSTRACTA
Y OBJETIVA
porque en la filosofía activa
LA FE CREA
SU OBJETO
ante la
necesidad de
INMORTALIDAD DE
LA EXISTENCIA
DIOS
por la
INCERTIDUMBRE
DE LA VIDA Y DE
LA FE
ORTEGA Y GASSET
quiere
RENOVACIÓN DE LA VIDA
ESPIRITUAL ESPAÑOLA
contra
LA ESPIRITUALIDAD
ANQUILOSADA DEL
TRADICIONALISMOa partir de
DISCIPLINA
INTELECTUAL
con que
incorporarnos a
EUROPA
INCONSTANCIA E
INDIVIDUALISMO
“YO SOY YO Y MI
CIRCUNSTANCIA”
porque
en el escenario de
LA VIDA
QUEHACER Y
PROYECTO
en el
DRAMA DE LA
EXISTENCIA
puesto que
EL HOMBRE NO
TIENE NATURALEZA
SINO HISTORIA
determinándose
AUTÉNTICAMENTE
consciente de
LAS CONVICCIONES
IDEAS
CREENCIAS
como
RAZÓN
HISTÓRICA
que se
convierte
n en
cuyo escenario es
que explica
LA VIDA
INDIVIDUAL
LA FACTICIDAD DE
LA EXISTENCIA
pero desde
“EL SENTIMIENTO
TRÁGICO DE LA VIDA”
en un
afirmando en esa
lucha con la vida
LA INDIVIDUALIDAD
que acabe con su
es
LA FILOSOFÍA ESPAÑOLA
de
LA FILOSOFÍA MÁS PRÓXIMA: ALGUNOS AUTORESLA FILOSOFÍA MÁS PRÓXIMA: ALGUNOS AUTORES
ESPAÑOLESESPAÑOLES
M. HEIDEGGER J. P. SARTRE
se plantea
¿QUÉ ES EL SER?
tomando como
punto de partida la
EXISTENCIA HUMANA
cuyo rasgo
fundamental es
SER-EN-EL-MUNDO
puede ser
INAUTÉNTICA
AUTÉNTICA
se caracteriza
por
LA ANGUSTIA
SER-PARA-LA-MUERTE
de
VERDAD DE LA EXISTENCIA:
NIHILIDAD
revela la
insertado
en
NUESTRO
SER CON
OTROS
LAS COSAS
OBJETIVADAS
en su obra se
distinguen:
1ª ETAPA
aborda el tema de
EMOCIONES
como
modo de ser
de la
CONCIENCIA
que pertenecen al
ámbito de la
AFECTIVIDAD
donde se
dan
RELACIONES MÁGICAS
CON EL MUNDO
determinan
la
FUNCIÓN
IRREALIZANTE DE LA
CONCIENCIA-EMOCIÓN
2ª ETAPA
SER-PARA-SI SER-EN-SI
frente
al
caracterizado
como
ENTE PLENO
caracteriza al
HOMBRE
y
su
EXISTENCIA
que está
CONDENADO
A SER LIBRE
es una
PASIÓN
INÚTIL
CONTINGENTE
INEXPLICABLE
ABSURDA
es
HERMENÉUTICA DE G. GADAMER
cuya misión
es la
COMPRENSIÓN
aplicada a la
INTERPRETACIÓN
EN LAS CIENCIAS
HUMANAS
SENTIDO
teniendo
en cuenta
LA TRADICIÓN
MÉTODO DE LA
COMUNICACIÓN:
EL DIÁLOGO
LOS
PREJUICIOS
y
es un
momento de
LA LIBERTAD
a través
del
juego de
la
PREGUNTA RESPUESTA
EXISTENCIALISTAS
son
SER QUE ES
LA HISTORIA
y
EXISTENCIALISMO Y HERMENÉUTICAEXISTENCIALISMO Y HERMENÉUTICA
es la

MAPAS CONCEPTUALES DE FILOSOFÍA

  • 1.
    LA POLIS SISTEMA ENCICLOPÉDICO centrada en ELHOMBRE NATURALEZA LEY CONVENCIONAL TÉCNICA CIUDAD EDUCACIÓN VERDAD LOS SOFISTAS MÉTODO FORMACIÓN CÍVICA CONOCIMIENTO PROCESUAL RELATIVISMO Y ESCEPTICISMO PROTÁGORAS GORGIAS HIPIAS PRÓDICOS ANTIFÓN CRÍTIAS TRASÍMACO CALICLES que exige constituyen una NUEVA FILOSOFÍA y una reflexión sobre CONCEPTOS FUNDAMENTALES LOGOS REALIDAD INDEPENDIENTE como búsqueda de JUSTICIA PRODUCCIÓN CREATIVA en tantoEMPRESA COLECTIVA como DEMOCRACIA fundamento de que requiere FORMACIÓN DE LA PERSONALIDAD contra VALORES TRADICIONALES en EL LENGUAJE como DEMOSTRACIÓN con un nuevo basado en SÓCRATES es símbolo de la relación entre FILOSOFÍA a través de PREGUNTAS reconociendo LA IGNORANCIA EL CONCEPTO que conduce al CONOCIMIENTO DEL BIEN EL DIÁLOGO en la construcción de entendida como INDIVIDUO MUERTE TRÁGICA su SOCIEDAD LEYES como es una respuesta al RELATIVISMO con un MÉTODO que busca LO UNIVERSAL con como paso para gestar que supone una EDUCACIÓN en la virtud de LA JUSTICIA cuyo fundamento es LA RACIONALIDAD como principio de LA ÉTICA seguida por LAS ESCUELAS SOCRÁTICAS CIRENAICOS MEGÁRICOS CÍNICOS de como LA REVOLUCIÓN EN EL LENGUAJE: LOS SOFISTAS YLA REVOLUCIÓN EN EL LENGUAJE: LOS SOFISTAS Y SÓCRATESSÓCRATES frente a
  • 2.
    “MENÓN” que puede APRENDERSE “FEDÓN” INMORTAL ANÁMNESIS que tiene FUNCIONES ELMITO DE LA CAVERNA UN MUNDO DE IDEAS aprehendido por la FUNDAMENTO DE LO EXISTENTE UN MUNDO SENSIBLE MUTABLE LOS SENTIDOS simbolizado por HOMBRES ENCADENADOS a LA DOXA (OPINIONES) es GRADO INFERIOR DEL CONOCIMIENTO imita “LA REPÚBLICA” HOMBRES LIBERADOS por EL EROS Y LA DIALÉCTICA que contemplan EL BIENcuyo objeto superior es que han de volver mediante la EPISTEME RAZÓN ÁNIMO APETITO son GOBERNANTES GUARDIANES TRABAJADORES con simbolizado por percibido por EXCELENCIA entendido como analiza distingue REGÍMENES POLÍTICOS aristocracia timocracia oligarquía democracia tiranía formula fundamento de Sócrates El pitagorismo confluyen pretende Epistemología que es GRADO SUPERIOR DEL CONOCIMIENTO son VALORES morales estéticos enlazadas por JUSTICIA fundamento de RECUERDO que es de es reencarnándose para PURIFICARSE m ediante el PLATÓN PRUDENCIA VALOR MODERACIÓN VIRTUDES que son donde nos narra son es que es es es APARENTE INMUTABLE es relacionadas con CLASES SOCIALES relacionadas con son REAL PLATÓNPLATÓN
  • 3.
    Tradición discursiva confluyen pretende Creaciónde una nueva terminología filosófica LOS FENÓMENOS MUNDO DE LAS IDEAS LENGUAJE nos conduce al Problema del SER se manifiesta en POLÍTICA ÉTICA es parte de valores propios son LA FELICIDAD El BIEN trata sobre Comportamiento que es Individual Colectivo Amplitud de intereses Sistematización de saber confluyen ARETÉ se entiende como Excelencia humana sólo es posible en la POLIS se concibe como La más fundamental de las ciencias se desarrolla en la esEspacio de comunicación favorecido por Armonía Autarquía Educación LÓGICA RETÓRICA Y POÉTICA estudia Aspectos formales del lenguaje estudia Aspectos no formales del lenguaje comprenden Proposición Categorías Silogismo Inducción Definición Opinión Poética NATURALEZA su estudio comprende El cambio natural puede ser locativo cualitativo otros tipos de movimiento tienen una FINALIDAD Teoría de las Cuatro Causas La vidagenera genera El Hombre lo estudia Psicología descubre Tipos de alma vegetativa sensitiva intelectual se expresa en la lo estudia la METAFÍSICA Potencia Sustancia primera exigen MOTOR INMÓVIL es causa del cambio en la Filosofía de Platón Formal Material Causal Final que son ARISTÓTELES explica son Sustancia segunda Acto un seoponenal distingue se muestran en el ARISTÓTELESARISTÓTELES
  • 4.
    SERENIDAD DEL ALMA (ATARAXIA) NATURALEZA CORPÓREA PRINCIPIO DEL PLACER DESEOS essatisfación INTELIGENCIA sabe elegir nos orienta hacia la EL IDEAL DEL SABIO SOLIDARIDAD VIVIR CONFORME A LA NATURALEZA SABIO propio del PASIONES que controla las DOGMATISMO es una reacción al FELICIDAD (ATARAXIA) EPOCHÉ (Suspensión del juicio) EPICUREISMO basada en la regida por con la ayudade la Naturales y Necesarios defiende ESTOICISMO defiende que es conformidad entre LOGOS UNIVERSAL esta concordancia sumerge al individuo en la ARMONÍA UNIVERSAL que proporciona AUTARQUÍA ESCEPTICISMO en el contexto de LAS PRINCIPALES ESCUELAS COSMOPOLITISMO LA CRISIS DE LA POLIS orientan el pensamiento hacia la búsqueda de la FELICIDAD defiende la LOGOS INDIVIDUAL AMISTAD son buenos los son INTERIORIDAD AMISTAD da lugar a nuevos modelos culturales KOINÉ CIENCIAS EXPERIMENTALES Y MATEMÁTICAS BIBLIOTECAS (Alejandría) y TRANQUILIDAD DEL ESPÍRITU defiende la que consiste en la INDEPENDENCIA busca la LA FILOSOFÍA HELENÍSTICALA FILOSOFÍA HELENÍSTICA
  • 5.
    LA FILOSOFÍA DESAN AGUSTÍN DIOS EL TRIUNFO DEL CRISTIANISMO viene marcado por s. II APOLOGETAS GNÓSTICOS s. III ESCUELA DE ALEJANDRÍA CLEMENTE Y ORÍGENES s.IV-V FORMULACIÓN DE LOS DOGMAS 323 EDICTO DE MILÁN 325 CONCILIO DE NICEA ALMA es la búsqueda de la VERDAD habita en interior del ESCRITURAS revelada en ILUMINACIÓN RAZÓN Se caracteriza por la conoce por la se identificacon FE se da en la Creer para entender Entender para creer CREACIÓN CRIATURAS de SERreciben el realizala es Voluntaria y libre Ex nihilo Por Amor del TIEMPO HISTORIAda lugar a la UNIVERSAL REDENCIÓN LINEAL CIUDAD DE DIOS como constitución y progreso de la CIUDAD TERRENA que peregrina dentro de la ELEGIDOS donde los PROVIDENCIA guiados por la hacia LA ALTA EDAD MEDIA vinculada al FEUDALISMO MONASTERIO CULTURA sus aportaciones más importantes fueron DIALÉCTICA TEOLOGÍA FILOSOFÍA NATURAL REFLEXIÓN SOBRE LA BIBLIA contribuyó al ESCATOLÓGICO es es influyó en fue un foco de DE SAN AGUSTÍN AL SIGLODE SAN AGUSTÍN AL SIGLO XIIXII
  • 6.
    Crítica de la cosmologíaaristotélica Elaboración de la ciencia moderna Filosofía del siglo XVII Racionalismo individualista Crítica al dogmatismo Teoría contractualista Libertad de conciencia Atención a la experiencia RACIONALISMO definen anticipa la doctrina es el LEIBNIZSPINOZADESCARTES LA FILOSOFÍA DEL S. XVII: DESCARTES, SPINOZA Y LEIBNIZLA FILOSOFÍA DEL S. XVII: DESCARTES, SPINOZA Y LEIBNIZ EMPIRISMO
  • 7.
    DESCARTES OntológicosEpistemológicos Conocimiento seguro Sustancia ResCogitans Res ExtensaDIOS MÉTODO matemático Cogito ergo sum Principio indudable DUDA Sujeto pensante IDEAS Facticias Adventicias Innatas Conocimiento Existencia del sujeto Ética y Religión Absoluta perfección No engañador se plantea problemas supone la búsqueda de un mediante un lo que implica un utilizando la afectano afecta garantiza un suformulaciónes escapa a la supone la definición de se aplica a permite distinguir entre concebido como lo que implica garantiza el procedende concebido como poseedor de puedenser VOLVER SPINOZA
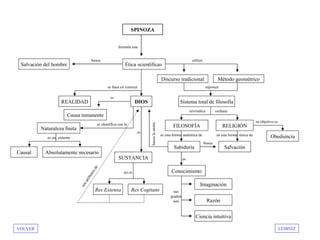
  • 8.
    SPINOZA formula una Ética «científica»Salvacióndel hombre Discurso tradicional Método geométrico REALIDAD DIOS Sistema total de filosofía FILOSOFÍA RELIGIÓN Sabiduría Salvación Obediencia SUSTANCIA Res Extensa Res Cogitans Conocimiento Imaginación Ciencia intuitiva Razón Naturaleza finita Absolutamente necesarioCausal Causa inmanente busca se basa en conocer utiliza suponen rechazareivindica es una forma auténtica de es una forma única de su objetivo es es sus grados son busca es se identifica con la es un sistema es no es sonatributosde buscalaunión VOLVER LEIBNIZ
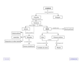
  • 9.
    LEIBNIZ intenta compatibilizar Filosofía Religión Sustancia InfinitoDIOS Razón perfecta Mónadas Libre Potencia infinita Verdades de razón Mundo replantea el problema de la creada porexiste en número reciben el nombre de es concebido como se deduce la absoluta necesidad de las la contingencia del Átomos metafísicos dispuestas en orden natural materiales imperecederas se conciben como son VOLVER EMPIRISMO
  • 10.
    EMPIRISMO BACON Filosofía experimental R. BOYLERoyal Society a través de influyen busca determinar capacidades límites aplicación La RAZÓN de Metafísica crítica a latratamiento Empírico histórico Problemas se caracteriza por de los de índole EPISTEMOLÓGICA POLÍTICA destaca la obra de LOCKE cuestiona la existencia de Principios Innatos en el orden Teórico Práctico hipótesis La MENTE es tabula rasa por lo tanto La Experiencia es fundamento origen CONOCIMIENTO del externa interna puede ser Mundo Informan del mediante IDEAS SIMPLES COMPUESTAS ABSTRACTAS puede ser Cualidades Primarias Cualidades Secundarias sobre a partir de opera a través del LENGUAJE es un Sistema arbitrario de de Signos externos IDEAS de designan fundamentalmente ABSOLUTISTA LIBERAL dos vías representada por HOBBES distingue entre SOCIEDAD CIVIL ESTADO son Organismos artificiales fruto de CONTRATO SOCIAL pretende evitar ESTADO DE NATURALEZA caracterizado por Guerra de todos contra todos Autoridad única Indivisible es Definitivo Irrevocable es MORAL RELIGIÓN surgen LOCKE BAYLE critica la Teoría del Pacto Social formula garantiza Derechos Naturales que existían en el ESTADO DE NATURALEZA Sociedad Civil ESTADO LEGISLATIVO EJECUTIVO dividido en poderes LAICO es mediante sostiene que Virtud Y Religión son independientes Prejuicios religiosos critica planteando el tema del Ateo virtuoso representada por LA FILOSOFÍA DEL S. XVII.LA FILOSOFÍA DEL S. XVII. EMPIRISMOEMPIRISMO
  • 11.
    pretende responde a LOS INTERESESDE LA RAZÓN ¿QUÉ PUEDO CONOCER? ¿QUÉ DEBO HACER? ¿QUÉ ME CABE ESPERAR? ¿QUÉ ES EL HOMBRE? CONCEPTOS A PRIORI ESPACIO CATEGORÍAS ACTUAR POR DEBER SER LIBRE Y RACIONAL LA FELICIDAD sólo si se expresa en el IMPERATIVO CATEGÓRICO FIN EN SÍ MISMO se da a sí mismo la ley moral PERFECCIÓN de se experimenta en la es la convergencia de requiere UN ESTADO DIGNIDAD con que garantice LA JUSTICIA las tres preguntas se resumen CIUDADANO DE DOS MUNDOS RACIONALISMO EMPIRISMO confluyen EMANCIPACIÓN DEL INDIVIDUO son posibilitan Elementos que lo hacen posible TIEMPO son determinan la síntesis de SUSTANCIA RELACIÓN CAUSA-EFECTO son CONOCIMIENTO POSIBLE Y REAL determinan LA NATURALEZA su ámbito y límite es para MANDATO DE LA VOLUNTAD FORMAL INCONDICIONADO UNIVERSAL es como Educarse Autoconocerse LEY MORAL LEY DE LA NATURALEZA BELLEZA CULTURA AMISTAD las tres preguntas se resumen es LA FILOSOFÍA DE KANT RESPETO y LA FILOSOFÍA DE KANTLA FILOSOFÍA DE KANT para IMAGINACIÓN CONCEPTO
  • 12.
    PREOCUPACIONES JUVENILES EL FRACASODE LA REV. FRANCESA OBJETO INVISIBLE DE AMOR LA LIBERTAD, LA DEMOCRACIA, LA VIDA PÚBLICA LA LIBERTAD Y EL ESPÍRITU como elementos de EL CRISTIANISMO EN EL GERMANISMO MUNDO E IDEAL ESPÍRITU FINITO LA INTERIORIDAD que caracterizaron LA CULTURA CLÁSICA NOSOTROS al hacer de CERTEZA SUBJETIVA LA HISTORIA que lleva a que no alcanza como unidad de unsuperada en EL CRISTIANISMO EL AMOR DE CRISTO una vez muerto éste explicando construyendo UNA NUEVA EUROPA como ESTADO LIBRE Y HOMBRE RELIGIOSO LA VERDAD alcanzada primero como al integrarseencerrado en sí como que vive la tensión entre dando origen a LA CONCIENCIA DESGRACIADA se realiza como ETICA DE LA INTENCIÓN EL TRABAJO LA ETICIDAD como HERENCIA COMPARTIDA LA ETICIDAD Y EL ESTADO LA FAMILIA INDIVIDUALISMO MODERNO como solución al buscando UNIDAD DE LA SOCIEDAD que se da a través de CONFIANZA Y AFECTO LA SOCIEDAD CIVIL por DEPENDENCIA RECÍPROCA que lleva a EL TRABAJO ABSTRACTO pues está referido SÍ MISMO TODOS EL ESTADOREGULA EL MERCADO PLANIFICA LA SOCIEDAD ADMINISTRA EL PATRIMONIO GARANTIZA LA LIBERTAD que supone HEGEL con sus sus conceptos de sus ideales de solidaridad y de sentido político sintetizados en por los vínculos de en tanto instancia superior que superada en la verdad compartida de de cuyas relaciones surge que es acción común guiada por que se abre a los otros en que se desarrolla en LA SATISFACCIÓN DE LAS NECESIDADES SOCIALES en una trama social ordenada por LA FILOSOFÍA DE HEGELLA FILOSOFÍA DE HEGEL
  • 13.
    K. MARX CRÍTICA LA CULTURALA RELIGIÓN PRÁCTICA TRANSFORMACIÓN DEL MUNDO de de acuerdo con FEUERBACH en que DIOS según el momento histórico como Poder Mágico Legislador Omnipotencia absoluta es un CONSUELO que crea DEPENDENCIA que oculta la verdadera situación de INJUSTICIA es un obstáculo para la pretende superar las formas tradicionales de LUCHA SOCIAL por la EMANCIPACIÓN TRABAJO ALIENADO del que desarrolla la IGUALDAD retos incumplidos por la ILUSTRACIÓN REVOLUCIÓN FRANCESA por efectos positivos - Sano Materialismo negativos Radicalización teórica de ahí concluye que LA UNIDAD DE ACCIÓN ARISTOCRACIA BURGUESIA ARTESANOS LA POLÍTICA no debe separarse de la REALIDAD SOCIAL debe ser efecto de la SOCIEDAD basada en CLASE SOCIAL SOCIEDAD CAPITALISTA es una SOCIEDAD DIVIDIDA en CAPITALISTAS TRABAJADORES se da EXPLOTACIÓN de lo que conduce a CRISIS SOCIAL POLÍTICA provocaría LUCHA DE CLASES REVOLUCIÓN SOCIALISTA DEL PROLETARIADO llevaría a DICTADURA DEL PROLETARIADO resolvería la cuyo origen reside en LA PROPIEDAD DE LOS MEDIOS DE PRODUCCIÓN APROPIACIÓN POR EL CAPITAL DE LA PLUSVALÍA DEL TRABAJO busca la produciría el fin del en contra del IDEALISMO no fue posible de es producido por los HOMBRES propone cuya filosofía es y JUSTICIA RESIGNACIÓN y DESIGUALDAD REAL y Perdida de base social Violencia del terror y EL PROBLEMA SOCIAL: MARXEL PROBLEMA SOCIAL: MARX y poseen
  • 14.
    A. DE TOCQUEVILLE analizó LADEMOCRACIA EN AMÉRICA con el precedente con una vida ESTABLE COMUNAL CIUDADANA EDUCADA EN LA POLÍTICA basada en LA IGUALDAD DE CONDICIONES que conlleva al INDIVIDUALISMO EN EUROPA dominaría LA VIDA SOCIAL ENTERA pornoestar ESCISIÓN HOMBRE PRIVADO ASUNTOS PÚBLICOS por DEFECTOS ESPÍRITU VICIOS DEL CORAZÓN J. STUART MILL va más allá del UTILITARISMO ANTERIOR de J. BENTHAM CANTIDAD DE PLACER que mide EL ACTO BUENO por la EL DINERO cuya unidad es UTILIDAD para el MÁXIMO DE PERSONAS de la que emerge distingue entre SATISFACCIÓN LA FELICIDAD de un DESEO m ediante TIEMPO LIBRE DE TRABAJOnosemidecon A la que se aspira con DEMOCRACIA CULTURAL LA LIBRE DISCUSIÓN BIENES CULTURALES que reclaman en una EDUCACIÓN posibilita propone crear INDIVIDUALMENTE HOMBRE COMPLETO SACRIFICIO ÚTIL SENTIDO COMUNITARIO UN MODELO DE VIDA MORAL HEROICA con mediante un con una capaz de SOCIALMENTE al compartir EL DESTINO CON OTROS superando LOS MALES DEL INDIVIDUALISMO influyó EL UTILITARISMO de para conseguir tanto que contrapesado por estar EL ORDEN SOCIAL LA OPINIÓN PÚBLICA MAYORITARIA justificándose con desentendido PODER DESPÓTICO constituyéndose limitado al DERECHO Y LA LEY BIENES PARTICULARES refuerza en sus utiliza mediante la de producidos por la LA RECONSTRUCCIÓN DEL MUNDO BURGUÉS:LA RECONSTRUCCIÓN DEL MUNDO BURGUÉS: UTILITARISMOUTILITARISMO para el
  • 15.
    El POSITIVISTMO DEA. COMTE critica a LA FILOSOFÍA IDEALISTA que había generado EL FANATISMO REVOLUCIONARIO y como contrapartida LA REACCIÓN separándose EL PROGRESO DINÁMICO EL ORDEN ESTABLE SOCIEDAD BIEN ORDENADA rompe EL VIEJO ORDEN establece LA EVOLUCIÓN DEL ESPÍRITU HUMANO ESTADIO TEOLÓGICO se representa EL UNIVERSO COMO UNIDAD dada por DIOS ESTADIO METAFÍSICOfrente sin construir UN ORDEN NUEVO por las CRÍTICAS ENTRE LOS DISTINTOS SISTEMAS ESTADIO POSITIVO en como apuesta por EL ORDEN DE LA SOCIEDAD INDUSTRIAL mediante UNA CIENCIA ORGANIZADA cuya soberana es LA SOCIOLOGÍA AUTORIDAD SOCIAL Y POLÍTICA constituyendo LA RELIGIÓN DE LA SOCIEDAD reconoce LOS PROBLEMAS REALES con el MÉTODO CIÉNTIFICO a semejanza de la RELIGIÓN CATÓLICA establece UN ORDEN CONSTANTE mediante SENTIMIENTOS SOCIALES como EL AMOR A LA HUMANIDAD MISMA EL HISTORICISMO DE DILTHEY distinguiendo entre CIENCIAS NATURALES que aspiran a LA REGULARIDAD estableciendo LEYES CIENCIAS DEL ESPÍRITU es COMPREHENSIVA (HERMENEÚTICA) exigencia de una con VALOR PRÁCTICO que dota de SENTIDO A LA VIDA potenciando LA CREATIVIDAD LA LIBERTAD exigencias de una REORDENACIÓN GLOBAL DE EUROPA pretende la pretende la es es LA RECONSTRUCCIÓN DEL MUNDO BURGUÉS: POSITIVISMO E HISTORICISMOLA RECONSTRUCCIÓN DEL MUNDO BURGUÉS: POSITIVISMO E HISTORICISMO investida de
  • 16.
    GINER DE LOSRIOS es seguidor de EL KRAUSISMO ESPAÑOL por el significado de RENOVACIÓN ESPIRITUAL Y EDUCATIVA como actitud de LA ETICA Y LA PRÁCTICA conectando SOBERANÍA DE LA RAZÓN DEFENSA DE LA CIENCIA IDEALISMO HUMANITARISTA llevada a cabo en “LA INSTITUCIÓN LIBRE DE ENSEÑANZA” con un IDEAL EDUCATIVO RESPETO A LA CONCIENCIA RENOVACIÓN PEDAGÓGICA EDUCACIÓN EN LIBERTAD REGENERACIÓN Y PROGRESO de POLÍTICA PROGRESISTA y una dimensión MIGUEL DE UNAMUNO cercano al EXISTENCIALISMO por partir de como CRITERIO DE VERDAD PRAGMATISMO que le lleva a un ESCEPTICISMO por su desconfianza hacia LA RAZÓN DOGMÁTICA repudiando LA VERDAD ABSTRACTA Y OBJETIVA porque en la filosofía activa LA FE CREA SU OBJETO ante la necesidad de INMORTALIDAD DE LA EXISTENCIA DIOS por la INCERTIDUMBRE DE LA VIDA Y DE LA FE ORTEGA Y GASSET quiere RENOVACIÓN DE LA VIDA ESPIRITUAL ESPAÑOLA contra LA ESPIRITUALIDAD ANQUILOSADA DEL TRADICIONALISMOa partir de DISCIPLINA INTELECTUAL con que incorporarnos a EUROPA INCONSTANCIA E INDIVIDUALISMO “YO SOY YO Y MI CIRCUNSTANCIA” porque en el escenario de LA VIDA QUEHACER Y PROYECTO en el DRAMA DE LA EXISTENCIA puesto que EL HOMBRE NO TIENE NATURALEZA SINO HISTORIA determinándose AUTÉNTICAMENTE consciente de LAS CONVICCIONES IDEAS CREENCIAS como RAZÓN HISTÓRICA que se convierte n en cuyo escenario es que explica LA VIDA INDIVIDUAL LA FACTICIDAD DE LA EXISTENCIA pero desde “EL SENTIMIENTO TRÁGICO DE LA VIDA” en un afirmando en esa lucha con la vida LA INDIVIDUALIDAD que acabe con su es LA FILOSOFÍA ESPAÑOLA de LA FILOSOFÍA MÁS PRÓXIMA: ALGUNOS AUTORESLA FILOSOFÍA MÁS PRÓXIMA: ALGUNOS AUTORES ESPAÑOLESESPAÑOLES
  • 17.
    M. HEIDEGGER J.P. SARTRE se plantea ¿QUÉ ES EL SER? tomando como punto de partida la EXISTENCIA HUMANA cuyo rasgo fundamental es SER-EN-EL-MUNDO puede ser INAUTÉNTICA AUTÉNTICA se caracteriza por LA ANGUSTIA SER-PARA-LA-MUERTE de VERDAD DE LA EXISTENCIA: NIHILIDAD revela la insertado en NUESTRO SER CON OTROS LAS COSAS OBJETIVADAS en su obra se distinguen: 1ª ETAPA aborda el tema de EMOCIONES como modo de ser de la CONCIENCIA que pertenecen al ámbito de la AFECTIVIDAD donde se dan RELACIONES MÁGICAS CON EL MUNDO determinan la FUNCIÓN IRREALIZANTE DE LA CONCIENCIA-EMOCIÓN 2ª ETAPA SER-PARA-SI SER-EN-SI frente al caracterizado como ENTE PLENO caracteriza al HOMBRE y su EXISTENCIA que está CONDENADO A SER LIBRE es una PASIÓN INÚTIL CONTINGENTE INEXPLICABLE ABSURDA es HERMENÉUTICA DE G. GADAMER cuya misión es la COMPRENSIÓN aplicada a la INTERPRETACIÓN EN LAS CIENCIAS HUMANAS SENTIDO teniendo en cuenta LA TRADICIÓN MÉTODO DE LA COMUNICACIÓN: EL DIÁLOGO LOS PREJUICIOS y es un momento de LA LIBERTAD a través del juego de la PREGUNTA RESPUESTA EXISTENCIALISTAS son SER QUE ES LA HISTORIA y EXISTENCIALISMO Y HERMENÉUTICAEXISTENCIALISMO Y HERMENÉUTICA es la