LA POLIS SISTEMA ENCICLOPÉDICO centrada en EL HOMBRE NATURALEZA LEY CONVENCIONAL TÉCNICA CIUDAD EDUCACIÓN VERDAD LOS SOFISTAS MÉTODO FORMACIÓN CÍVICA CONOCIMIENTO PROCESUAL RELATIVISMO Y ESCEPTICISMO PROTÁGORAS GORGIAS HIPIAS PRÓDICOS ANTIFÓN CRÍTIAS TRASÍMACO CALICLES que exige constituyen una NUEVA FILOSOFÍA y  una reflexión sobre CONCEPTOS FUNDAMENTALES LOGOS REALIDAD INDEPENDIENTE como búsqueda de JUSTICIA PRODUCCIÓN CREATIVA en tanto EMPRESA COLECTIVA como DEMOCRACIA fundamento de que requiere FORMACIÓN DE LA PERSONALIDAD contra VALORES TRADICIONALES en EL LENGUAJE como DEMOSTRACIÓN con un nuevo  basado en SÓCRATES es símbolo de la relación entre FILOSOFÍA a través de PREGUNTAS reconociendo LA IGNORANCIA EL CONCEPTO que conduce al CONOCIMIENTO DEL BIEN EL DIÁLOGO en la construcción de entendida como INDIVIDUO MUERTE TRÁGICA su SOCIEDAD LEYES como es una respuesta al RELATIVISMO con un MÉTODO que busca LO UNIVERSAL con como paso para gestar que supone una EDUCACIÓN en la virtud de LA JUSTICIA cuyo fundamento es LA RACIONALIDAD como principio de LA ÉTICA seguida por LAS ESCUELAS SOCRÁTICAS CIRENAICOS MEGÁRICOS CÍNICOS de como LA REVOLUCIÓN EN EL LENGUAJE: LOS SOFISTAS Y SÓCRATES frente a
“ MENÓN” que puede APRENDERSE “ FEDÓN” INMORTAL ANÁMNESIS que tiene FUNCIONES EL MITO DE LA CAVERNA UN MUNDO DE IDEAS aprehendido  por la FUNDAMENTO DE LO EXISTENTE UN MUNDO SENSIBLE MUTABLE LOS SENTIDOS simbolizado por HOMBRES ENCADENADOS a LA DOXA (OPINIONES ) es GRADO INFERIOR  DEL CONOCIMIENTO imita “ LA REPÚBLICA ” HOMBRES LIBERADOS por EL EROS Y LA DIALÉCTICA que contemplan EL BIEN cuyo objeto superior es que han de volver mediante la EPISTEME RAZÓN  ÁNIMO APETITO son GOBERNANTES GUARDIANES TRABAJADORES con simbolizado por percibido por EXCELENCIA entendido como analiza distingue REGÍMENES POLÍTICOS aristocracia timocracia oligarquía democracia tiranía formula fundamento de Sócrates El pitagorismo confluyen pretende Epistemología que  es GRADO SUPERIOR DEL CONOCIMIENTO son VALORES morales estéticos enlazadas por JUSTICIA fundamento de RECUERDO que es de es reencarnándose para PURIFICARSE mediante el PLATÓN PRUDENCIA VALOR MODERACIÓN VIRTUDES que son donde nos narra son es que es es es APARENTE INMUTABLE es relacionadas con CLASES SOCIALES relacionadas con son REAL PLATÓN
Tradición discursiva  confluyen pretende Creación  de una nueva terminología filosófica  LOS FENÓMENOS MUNDO DE LAS IDEAS LENGUAJE nos conduce al Problema del SER se manifiesta  en POLÍTICA ÉTICA es parte de valores  propios son LA FELICIDAD El BIEN trata sobre Comportamiento que es Individual Colectivo Amplitud de intereses Sistematización de saber confluyen ARETÉ se entiende  como Excelencia humana sólo es  posible en la POLIS se concibe  como La más fundamental  de las ciencias se desarrolla en la es Espacio de comunicación favorecido por Armonía Autarquía Educación LÓGICA RETÓRICA Y POÉTICA   estudia Aspectos formales  del lenguaje estudia Aspectos no formales  del lenguaje comprenden Proposición Categorías Silogismo Inducción Definición Opinión Poética NATURALEZA su estudio comprende El cambio natural puede ser locativo cualitativo otros tipos  de movimiento tienen una FINALIDAD Teoría de las Cuatro Causas La vida genera genera El Hombre lo estudia Psicología descubre Tipos de alma vegetativa sensitiva intelectual se expresa en la lo estudia la METAFÍSICA Potencia Sustancia primera exigen MOTOR INMÓVIL es causa del  cambio en la Filosofía de Platón Formal Material Causal Final que  son ARISTÓTELES explica son Sustancia segunda Acto un se oponen al distingue se muestran en el ARISTÓTELES
SERENIDAD DEL ALMA  (ATARAXIA) NATURALEZA CORPÓREA PRINCIPIO  DEL PLACER DESEOS es satisfación INTELIGENCIA sabe elegir  nos orienta hacia la EL IDEAL DEL SABIO SOLIDARIDAD VIVIR CONFORME A LA NATURALEZA SABIO propio del PASIONES que controla las DOGMATISMO  es una  reacción  al FELICIDAD  ( ATARAXIA) EPOCHÉ (Suspensión del juicio) EPICUREISMO basada en la regida por con la ayuda de la Naturales y Necesarios defiende ESTOICISMO defiende que es conformidad entre LOGOS UNIVERSAL esta concordancia sumerge al individuo  en la ARMONÍA UNIVERSAL que proporciona  AUTARQUÍA  ESCEPTICISMO en el contexto de LAS PRINCIPALES ESCUELAS COSMOPOLITISMO  LA CRISIS DE LA POLIS orientan el pensamiento hacia la búsqueda  de la FELICIDAD defiende la LOGOS INDIVIDUAL AMISTAD son buenos los son INTERIORIDAD AMISTAD da lugar a nuevos modelos culturales KOINÉ CIENCIAS EXPERIMENTALES Y MATEMÁTICAS BIBLIOTECAS (Alejandría) y TRANQUILIDAD DEL ESPÍRITU defiende la que consiste  en la INDEPENDENCIA busca la LA FILOSOFÍA HELENÍSTICA
LA FILOSOFÍA DE SAN AGUSTÍN DIOS EL TRIUNFO DEL CRISTIANISMO viene marcado por s. II  APOLOGETAS GNÓSTICOS s. III  ESCUELA DE ALEJANDRÍA CLEMENTE Y ORÍGENES s.IV-V  FORMULACIÓN DE LOS DOGMAS 323  EDICTO DE MILÁN 325 CONCILIO DE NICEA ALMA es la  búsqueda  de la VERDAD habita en interior del ESCRITURAS revelada en ILUMINACIÓN RAZÓN Se caracteriza por la conoce por la se identifica con FE se  da en la Creer para entender  Entender para creer CREACIÓN CRIATURAS de SER reciben el realiza la es Voluntaria y libre Ex nihilo Por Amor del TIEMPO HISTORIA da lugar a la UNIVERSAL REDENCIÓN LINEAL  CIUDAD  DE  DIOS como constitución  y progreso de la CIUDAD TERRENA que peregrina dentro de la  ELEGIDOS donde los PROVIDENCIA guiados por la hacia LA ALTA  EDAD MEDIA vinculada  al  FEUDALISMO MONASTERIO CULTURA sus aportaciones más importantes fueron DIALÉCTICA TEOLOGÍA FILOSOFÍA NATURAL REFLEXIÓN SOBRE LA BIBLIA contribuyó al ESCATOLÓGICO es es influyó en fue un foco de  DE SAN AGUSTÍN AL SIGLO XII
Crítica de la  cosmología aristotélica Elaboración de la  ciencia moderna Filosofía del siglo XVII Racionalismo individualista Crítica al dogmatismo Teoría contractualista Libertad de conciencia Atención a la experiencia RACIONALISMO definen anticipa la doctrina  es el LEIBNIZ SPINOZA DESCARTES LA FILOSOFÍA DEL S. XVII: DESCARTES, SPINOZA Y LEIBNIZ EMPIRISMO
DESCARTES Ontológicos Epistemológicos Conocimiento seguro Sustancia Res Cogitans Res Extensa DIOS MÉTODO matemático Cogito ergo sum Principio indudable DUDA Sujeto pensante IDEAS Facticias Adventicias Innatas Conocimiento Existencia del sujeto Ética y Religión Absoluta perfección No engañador se plantea  problemas supone  la búsqueda de un mediante un lo que  implica un utilizando la afecta no afecta garantiza un su formulación es escapa a la supone  la definición de se  aplica a permite distinguir entre concebido como lo que implica garantiza el proceden de concebido como poseedor de pueden ser VOLVER SPINOZA
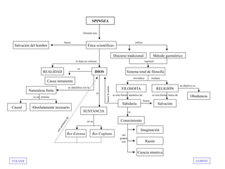
SPINOZA formula una Ética  «científica»   Salvación del hombre Discurso tradicional Método geométrico REALIDAD DIOS Sistema total de filosofía FILOSOFÍA RELIGIÓN Sabiduría Salvación Obediencia SUSTANCIA Res Extensa Res Cogitans Conocimiento Imaginación Ciencia intuitiva Razón Naturaleza finita Absolutamente necesario Causal Causa inmanente busca se basa en conocer utiliza suponen rechaza reivindica es una forma  auténtica de es una forma  única de su objetivo es es sus grados son busca es se identifica con la es un  sistema es no es son atributos de busca la unión  VOLVER LEIBNIZ
LEIBNIZ intenta  compatibilizar Filosofía Religión Sustancia Infinito DIOS Razón perfecta Mónadas Libre Potencia infinita Verdades de razón Mundo replantea  el problema de la creada por existe en número reciben el nombre de es  concebido como  se deduce la absoluta necesidad de  las  la  contingencia del  Átomos metafísicos dispuestas en orden natural materiales imperecederas se conciben  como son  VOLVER EMPIRISMO
EMPIRISMO BACON Filosofía experimental R. BOYLE Royal Society a través de influyen busca determinar capacidades límites aplicación La RAZÓN de Metafísica crítica a la tratamiento Empírico histórico Problemas se caracteriza  por de los de índole EPISTEMOLÓGICA POLÍTICA destaca la  obra de LOCKE cuestiona la existencia de Principios Innatos en el orden Teórico Práctico hipótesis La MENTE es tabula rasa por lo tanto La Experiencia es fundamento origen CONOCIMIENTO del externa interna puede ser Mundo Informan del mediante IDEAS SIMPLES COMPUESTAS ABSTRACTAS puede ser Cualidades Primarias Cualidades Secundarias sobre a partir de opera a través del LENGUAJE es un  Sistema arbitrario de de Signos externos IDEAS de designan fundamentalmente ABSOLUTISTA LIBERAL dos vías representada por HOBBES distingue entre SOCIEDAD CIVIL ESTADO son Organismos artificiales fruto de CONTRATO SOCIAL pretende evitar ESTADO DE NATURALEZA caracterizado por Guerra de todos  contra todos Autoridad única Indivisible es Definitivo Irrevocable es MORAL RELIGIÓN surgen LOCKE BAYLE critica la Teoría del Pacto Social formula garantiza Derechos  Naturales que existían en el ESTADO DE  NATURALEZA Sociedad Civil ESTADO LEGISLATIVO EJECUTIVO dividido  en poderes LAICO es mediante sostiene  que Virtud  Y Religión son independientes Prejuicios  religiosos critica planteando el tema del Ateo virtuoso representada por LA FILOSOFÍA DEL S. XVII. EMPIRISMO
pretende responde  a LOS INTERESES DE LA RAZÓN ¿QUÉ PUEDO CONOCER? ¿QUÉ DEBO HACER? ¿QUÉ ME CABE ESPERAR? ¿QUÉ ES EL HOMBRE? CONCEPTOS A PRIORI ESPACIO CATEGORÍAS ACTUAR POR DEBER SER LIBRE Y RACIONAL LA FELICIDAD sólo si se expresa en el IMPERATIVO  CATEGÓRICO FIN EN SÍ MISMO se  da a sí mismo la ley moral  PERFECCIÓN de se experimenta en la es la convergenciade requiere UN ESTADO DIGNIDAD  con que  garantice LA JUSTICIA las tres preguntas se resumen  CIUDADANO DE DOS MUNDOS RACIONALISMO EMPIRISMO confluyen EMANCIPACIÓN DEL INDIVIDUO son posibilitan Elementos que  lo  hacen posible TIEMPO son determinan la síntesis de  SUSTANCIA RELACIÓN CAUSA-EFECTO son CONOCIMIENTO POSIBLE Y REAL determinan LA NATURALEZA su ámbito  y límite es para MANDATO DE LA VOLUNTAD FORMAL INCONDICIONADO UNIVERSAL es como Educarse Autoconocerse LEY MORAL LEY DE LA NATURALEZA BELLEZA CULTURA AMISTAD las tres preguntas se resumen  es LA FILOSOFÍA DE KANT RESPETO y LA FILOSOFÍA DE KANT para IMAGINACIÓN CONCEPTO
PREOCUPACIONES JUVENILES EL FRACASO DE LA REV. FRANCESA OBJETO INVISIBLE DE AMOR LA LIBERTAD, LA DEMOCRACIA, LA VIDA PÚBLICA LA LIBERTAD Y EL ESPÍRITU como elementos de  EL CRISTIANISMO EN EL GERMANISMO MUNDO E IDEAL ESPÍRITU FINITO LA INTERIORIDAD que caracterizaron  LA CULTURA CLÁSICA NOSOTROS al hacer de CERTEZA SUBJETIVA LA HISTORIA que lleva a que no alcanza como unidad de un  superada en EL CRISTIANISMO EL AMOR DE CRISTO una vez muerto éste explicando construyendo UNA NUEVA EUROPA como ESTADO LIBRE Y HOMBRE RELIGIOSO LA VERDAD alcanzada primero como al integrarse encerrado  en sí como que vive la tensión entre dando origen a  LA CONCIENCIA DESGRACIADA se realiza como ETICA DE LA INTENCIÓN EL TRABAJO LA ETICIDAD como HERENCIA COMPARTIDA LA ETICIDAD Y EL ESTADO LA FAMILIA INDIVIDUALISMO MODERNO como solución al buscando UNIDAD DE LA SOCIEDAD que se da a través de CONFIANZA Y AFECTO LA SOCIEDAD CIVIL por DEPENDENCIA RECÍPROCA que lleva a EL TRABAJO ABSTRACTO pues está referido SÍ MISMO TODOS EL ESTADO REGULA EL MERCADO PLANIFICA LA SOCIEDAD ADMINISTRA EL PATRIMONIO GARANTIZA LA LIBERTAD que supone HEGEL con sus sus conceptos de sus ideales de solidaridad y de sentido político sintetizados en por los vínculos de en tanto instancia superior  que superada en la verdad compartida de de cuyas relaciones surge que es acción común guiada por que se abre a los otros en que se desarrolla en LA SATISFACCIÓN DE LAS NECESIDADES SOCIALES en una trama social ordenada por  LA FILOSOFÍA DE HEGEL
K. MARX CRÍTICA LA CULTURA LA RELIGIÓN PRÁCTICA TRANSFORMACIÓN DEL MUNDO  de de acuerdo con FEUERBACH en que DIOS según el momento histórico como Poder Mágico Legislador Omnipotencia absoluta es un  CONSUELO que crea DEPENDENCIA  que oculta la verdadera situación de INJUSTICIA  es un obstáculo para la pretende superar las formas tradicionales de LUCHA SOCIAL por la EMANCIPACIÓN  TRABAJO ALIENADO del que desarrolla la IGUALDAD retos incumplidos por la ILUSTRACIÓN REVOLUCIÓN FRANCESA por efectos  positivos - Sano Materialismo negativos Radicalización teórica de ahí concluye  que  LA UNIDAD DE ACCIÓN ARISTOCRACIA BURGUESIA ARTESANOS LA POLÍTICA no debe separarse de la REALIDAD SOCIAL debe ser efecto de la SOCIEDAD basada en CLASE SOCIAL SOCIEDAD CAPITALISTA es una SOCIEDAD DIVIDIDA en CAPITALISTAS TRABAJADORES se da EXPLOTACIÓN de lo que conduce a  CRISIS SOCIAL POLÍTICA provocaría LUCHA DE CLASES REVOLUCIÓN SOCIALISTA DEL PROLETARIADO llevaría a DICTADURA DEL  PROLETARIADO resolvería la cuyo origen reside en LA PROPIEDAD DE LOS MEDIOS DE PRODUCCIÓN APROPIACIÓN POR EL CAPITAL DE LA PLUSVALÍA DEL TRABAJO busca la produciría el fin del en contra del IDEALISMO no fue posible de es producido por los HOMBRES propone cuya filosofía es y JUSTICIA RESIGNACIÓN y DESIGUALDAD REAL y Perdida de base social Violencia del terror y EL PROBLEMA SOCIAL: MARX y poseen
A. DE TOCQUEVILLE analizó LA DEMOCRACIA EN  AMÉRICA con el precedente con una vida ESTABLE COMUNAL CIUDADANA EDUCADA EN LA POLÍTICA basada en LA IGUALDAD DE CONDICIONES que conlleva al INDIVIDUALISMO EN EUROPA dominaría LA VIDA SOCIAL ENTERA por no estar ESCISIÓN HOMBRE PRIVADO ASUNTOS PÚBLICOS por DEFECTOS ESPÍRITU VICIOS DEL CORAZÓN J. STUART  MILL va más allá del UTILITARISMO  ANTERIOR de J. BENTHAM CANTIDAD DE PLACER que mide EL ACTO BUENO por la  EL DINERO cuya unidad es UTILIDAD para el MÁXIMO DE  PERSONAS de la que emerge distingue entre SATISFACCIÓN LA FELICIDAD de un DESEO mediante TIEMPO LIBRE DE TRABAJO no se mide con A la que se aspira con DEMOCRACIA CULTURAL LA LIBRE DISCUSIÓN BIENES  CULTURALES que reclaman en una EDUCACIÓN posibilita propone crear INDIVIDUALMENTE HOMBRE COMPLETO SACRIFICIO ÚTIL SENTIDO  COMUNITARIO UN MODELO DE VIDA MORAL HEROICA con mediante un con una capaz de SOCIALMENTE al compartir EL DESTINO CON OTROS superando LOS MALES DEL INDIVIDUALISMO influyó EL UTILITARISMO de para conseguir tanto que contrapesado por estar EL ORDEN SOCIAL LA OPINIÓN PÚBLICA MAYORITARIA justificándose con desentendido PODER  DESPÓTICO constituyéndose limitado al DERECHO Y LA LEY BIENES PARTICULARES refuerza en sus utiliza mediante la de producidos por la LA RECONSTRUCCIÓN DEL MUNDO BURGUÉS: UTILITARISMO para el
El POSITIVISTMO DE A. COMTE critica a LA FILOSOFÍA IDEALISTA que había generado EL FANATISMO REVOLUCIONARIO y como contrapartida LA REACCIÓN separándose EL PROGRESO DINÁMICO EL ORDEN  ESTABLE SOCIEDAD BIEN ORDENADA rompe EL VIEJO ORDEN establece LA EVOLUCIÓN DEL ESPÍRITU HUMANO ESTADIO TEOLÓGICO se representa EL UNIVERSO COMO UNIDAD dada por DIOS ESTADIO METAFÍSICO frente sin construir UN ORDEN NUEVO  por las CRÍTICAS ENTRE LOS DISTINTOS SISTEMAS ESTADIO POSITIVO en como apuesta por EL ORDEN DE LA SOCIEDAD INDUSTRIAL mediante UNA CIENCIA ORGANIZADA cuya soberana es LA SOCIOLOGÍA AUTORIDAD SOCIAL Y POLÍTICA constituyendo LA RELIGIÓN DE LA  SOCIEDAD reconoce LOS PROBLEMAS REALES con el MÉTODO CIÉNTIFICO a semejanza  de la RELIGIÓN CATÓLICA establece UN ORDEN CONSTANTE mediante SENTIMIENTOS SOCIALES como EL AMOR A LA HUMANIDAD MISMA EL HISTORICISMO DE DILTHEY distinguiendo entre CIENCIAS NATURALES que aspiran a LA REGULARIDAD estableciendo LEYES CIENCIAS DEL ESPÍRITU es COMPREHENSIVA (HERMENEÚTICA) exigencia de una con VALOR PRÁCTICO que dota de SENTIDO A LA VIDA potenciando LA CREATIVIDAD LA LIBERTAD exigencias de una REORDENACIÓN GLOBAL DE  EUROPA pretende la pretende la es es LA RECONSTRUCCIÓN DEL MUNDO BURGUÉS: POSITIVISMO E HISTORICISMO investida de
GINER DE LOS RIOS es seguidor de EL KRAUSISMO ESPAÑOL por el significado de RENOVACIÓN ESPIRITUAL Y EDUCATIVA como actitud de  LA ETICA Y LA PRÁCTICA conectando SOBERANÍA DE LA RAZÓN DEFENSA DE LA CIENCIA IDEALISMO HUMANITARISTA llevada a cabo en “ LA INSTITUCIÓN LIBRE DE ENSEÑANZA” con un IDEAL EDUCATIVO RESPETO A LA CONCIENCIA RENOVACIÓN PEDAGÓGICA EDUCACIÓN EN LIBERTAD REGENERACIÓN Y PROGRESO de POLÍTICA PROGRESISTA y una dimensión MIGUEL DE UNAMUNO cercano al EXISTENCIALISMO por partir de como CRITERIO DE VERDAD PRAGMATISMO que le lleva a un ESCEPTICISMO por su desconfianza hacia LA RAZÓN DOGMÁTICA repudiando  LA VERDAD ABSTRACTA Y OBJETIVA porque en la filosofía activa LA FE CREA SU OBJETO ante la necesidad de INMORTALIDAD DE LA EXISTENCIA DIOS por la INCERTIDUMBRE DE LA VIDA Y DE LA FE ORTEGA Y GASSET quiere RENOVACIÓN DE LA VIDA ESPIRITUAL ESPAÑOLA contra LA ESPIRITUALIDAD ANQUILOSADA DEL TRADICIONALISMO a partir de DISCIPLINA INTELECTUAL con que incorporarnos a EUROPA INCONSTANCIA E INDIVIDUALISMO “ YO SOY YO Y MI CIRCUNSTANCIA” porque en el escenario de LA VIDA QUEHACER Y PROYECTO en el DRAMA DE LA EXISTENCIA puesto que EL HOMBRE NO TIENE NATURALEZA SINO HISTORIA determinándose AUTÉNTICAMENTE consciente de LAS CONVICCIONES IDEAS CREENCIAS como RAZÓN HISTÓRICA que se convierten en cuyo escenario es que explica LA VIDA INDIVIDUAL LA FACTICIDAD DE LA EXISTENCIA pero desde  “ EL SENTIMIENTO TRÁGICO DE LA VIDA” en un afirmando en esa lucha con la vida LA INDIVIDUALIDAD que acabe con su es LA FILOSOFÍA ESPAÑOLA  de LA FILOSOFÍA MÁS PRÓXIMA: ALGUNOS AUTORES ESPAÑOLES
M. HEIDEGGER J. P.  SARTRE se plantea ¿QUÉ ES EL SER? tomando como punto de partida la EXISTENCIA HUMANA cuyo rasgo  fundamental es SER-EN-EL-MUNDO puede ser INAUTÉNTICA AUTÉNTICA se caracteriza por LA ANGUSTIA SER-PARA-LA-MUERTE de VERDAD DE LA EXISTENCIA: NIHILIDAD revela la  insertado en NUESTRO SER CON OTROS LAS COSAS OBJETIVADAS en su obra se distinguen: 1ª ETAPA aborda el tema de EMOCIONES como  modo de ser de la CONCIENCIA que pertenecen al ámbito de la AFECTIVIDAD donde se dan RELACIONES MÁGICAS CON EL MUNDO determinan la  FUNCIÓN IRREALIZANTE DE LA CONCIENCIA-EMOCIÓN 2ª ETAPA SER-PARA-SI SER-EN-SI frente al caracterizado como ENTE PLENO caracteriza al HOMBRE y su EXISTENCIA que está CONDENADO A SER LIBRE es una PASIÓN INÚTIL CONTINGENTE INEXPLICABLE ABSURDA es HERMENÉUTICA DE G. GADAMER cuya misión es la COMPRENSIÓN aplicada a la INTERPRETACIÓN EN LAS CIENCIAS HUMANAS SENTIDO teniendo en cuenta LA TRADICIÓN MÉTODO DE LA COMUNICACIÓN: EL DIÁLOGO LOS PREJUICIOS y es un momento de LA LIBERTAD  a través del juego de la  PREGUNTA  RESPUESTA EXISTENCIALISTAS son SER QUE ES LA HISTORIA y EXISTENCIALISMO Y HERMENÉUTICA es la

mapas-conceptuales-historia-de-la-filosofia-2-bachillerato

  • 1.
    LA POLIS SISTEMAENCICLOPÉDICO centrada en EL HOMBRE NATURALEZA LEY CONVENCIONAL TÉCNICA CIUDAD EDUCACIÓN VERDAD LOS SOFISTAS MÉTODO FORMACIÓN CÍVICA CONOCIMIENTO PROCESUAL RELATIVISMO Y ESCEPTICISMO PROTÁGORAS GORGIAS HIPIAS PRÓDICOS ANTIFÓN CRÍTIAS TRASÍMACO CALICLES que exige constituyen una NUEVA FILOSOFÍA y una reflexión sobre CONCEPTOS FUNDAMENTALES LOGOS REALIDAD INDEPENDIENTE como búsqueda de JUSTICIA PRODUCCIÓN CREATIVA en tanto EMPRESA COLECTIVA como DEMOCRACIA fundamento de que requiere FORMACIÓN DE LA PERSONALIDAD contra VALORES TRADICIONALES en EL LENGUAJE como DEMOSTRACIÓN con un nuevo basado en SÓCRATES es símbolo de la relación entre FILOSOFÍA a través de PREGUNTAS reconociendo LA IGNORANCIA EL CONCEPTO que conduce al CONOCIMIENTO DEL BIEN EL DIÁLOGO en la construcción de entendida como INDIVIDUO MUERTE TRÁGICA su SOCIEDAD LEYES como es una respuesta al RELATIVISMO con un MÉTODO que busca LO UNIVERSAL con como paso para gestar que supone una EDUCACIÓN en la virtud de LA JUSTICIA cuyo fundamento es LA RACIONALIDAD como principio de LA ÉTICA seguida por LAS ESCUELAS SOCRÁTICAS CIRENAICOS MEGÁRICOS CÍNICOS de como LA REVOLUCIÓN EN EL LENGUAJE: LOS SOFISTAS Y SÓCRATES frente a
  • 2.
    “ MENÓN” quepuede APRENDERSE “ FEDÓN” INMORTAL ANÁMNESIS que tiene FUNCIONES EL MITO DE LA CAVERNA UN MUNDO DE IDEAS aprehendido por la FUNDAMENTO DE LO EXISTENTE UN MUNDO SENSIBLE MUTABLE LOS SENTIDOS simbolizado por HOMBRES ENCADENADOS a LA DOXA (OPINIONES ) es GRADO INFERIOR DEL CONOCIMIENTO imita “ LA REPÚBLICA ” HOMBRES LIBERADOS por EL EROS Y LA DIALÉCTICA que contemplan EL BIEN cuyo objeto superior es que han de volver mediante la EPISTEME RAZÓN ÁNIMO APETITO son GOBERNANTES GUARDIANES TRABAJADORES con simbolizado por percibido por EXCELENCIA entendido como analiza distingue REGÍMENES POLÍTICOS aristocracia timocracia oligarquía democracia tiranía formula fundamento de Sócrates El pitagorismo confluyen pretende Epistemología que es GRADO SUPERIOR DEL CONOCIMIENTO son VALORES morales estéticos enlazadas por JUSTICIA fundamento de RECUERDO que es de es reencarnándose para PURIFICARSE mediante el PLATÓN PRUDENCIA VALOR MODERACIÓN VIRTUDES que son donde nos narra son es que es es es APARENTE INMUTABLE es relacionadas con CLASES SOCIALES relacionadas con son REAL PLATÓN
  • 3.
    Tradición discursiva confluyen pretende Creación de una nueva terminología filosófica LOS FENÓMENOS MUNDO DE LAS IDEAS LENGUAJE nos conduce al Problema del SER se manifiesta en POLÍTICA ÉTICA es parte de valores propios son LA FELICIDAD El BIEN trata sobre Comportamiento que es Individual Colectivo Amplitud de intereses Sistematización de saber confluyen ARETÉ se entiende como Excelencia humana sólo es posible en la POLIS se concibe como La más fundamental de las ciencias se desarrolla en la es Espacio de comunicación favorecido por Armonía Autarquía Educación LÓGICA RETÓRICA Y POÉTICA estudia Aspectos formales del lenguaje estudia Aspectos no formales del lenguaje comprenden Proposición Categorías Silogismo Inducción Definición Opinión Poética NATURALEZA su estudio comprende El cambio natural puede ser locativo cualitativo otros tipos de movimiento tienen una FINALIDAD Teoría de las Cuatro Causas La vida genera genera El Hombre lo estudia Psicología descubre Tipos de alma vegetativa sensitiva intelectual se expresa en la lo estudia la METAFÍSICA Potencia Sustancia primera exigen MOTOR INMÓVIL es causa del cambio en la Filosofía de Platón Formal Material Causal Final que son ARISTÓTELES explica son Sustancia segunda Acto un se oponen al distingue se muestran en el ARISTÓTELES
  • 4.
    SERENIDAD DEL ALMA (ATARAXIA) NATURALEZA CORPÓREA PRINCIPIO DEL PLACER DESEOS es satisfación INTELIGENCIA sabe elegir nos orienta hacia la EL IDEAL DEL SABIO SOLIDARIDAD VIVIR CONFORME A LA NATURALEZA SABIO propio del PASIONES que controla las DOGMATISMO es una reacción al FELICIDAD ( ATARAXIA) EPOCHÉ (Suspensión del juicio) EPICUREISMO basada en la regida por con la ayuda de la Naturales y Necesarios defiende ESTOICISMO defiende que es conformidad entre LOGOS UNIVERSAL esta concordancia sumerge al individuo en la ARMONÍA UNIVERSAL que proporciona AUTARQUÍA ESCEPTICISMO en el contexto de LAS PRINCIPALES ESCUELAS COSMOPOLITISMO LA CRISIS DE LA POLIS orientan el pensamiento hacia la búsqueda de la FELICIDAD defiende la LOGOS INDIVIDUAL AMISTAD son buenos los son INTERIORIDAD AMISTAD da lugar a nuevos modelos culturales KOINÉ CIENCIAS EXPERIMENTALES Y MATEMÁTICAS BIBLIOTECAS (Alejandría) y TRANQUILIDAD DEL ESPÍRITU defiende la que consiste en la INDEPENDENCIA busca la LA FILOSOFÍA HELENÍSTICA
  • 5.
    LA FILOSOFÍA DESAN AGUSTÍN DIOS EL TRIUNFO DEL CRISTIANISMO viene marcado por s. II APOLOGETAS GNÓSTICOS s. III ESCUELA DE ALEJANDRÍA CLEMENTE Y ORÍGENES s.IV-V FORMULACIÓN DE LOS DOGMAS 323 EDICTO DE MILÁN 325 CONCILIO DE NICEA ALMA es la búsqueda de la VERDAD habita en interior del ESCRITURAS revelada en ILUMINACIÓN RAZÓN Se caracteriza por la conoce por la se identifica con FE se da en la Creer para entender Entender para creer CREACIÓN CRIATURAS de SER reciben el realiza la es Voluntaria y libre Ex nihilo Por Amor del TIEMPO HISTORIA da lugar a la UNIVERSAL REDENCIÓN LINEAL CIUDAD DE DIOS como constitución y progreso de la CIUDAD TERRENA que peregrina dentro de la ELEGIDOS donde los PROVIDENCIA guiados por la hacia LA ALTA EDAD MEDIA vinculada al FEUDALISMO MONASTERIO CULTURA sus aportaciones más importantes fueron DIALÉCTICA TEOLOGÍA FILOSOFÍA NATURAL REFLEXIÓN SOBRE LA BIBLIA contribuyó al ESCATOLÓGICO es es influyó en fue un foco de DE SAN AGUSTÍN AL SIGLO XII
  • 6.
    Crítica de la cosmología aristotélica Elaboración de la ciencia moderna Filosofía del siglo XVII Racionalismo individualista Crítica al dogmatismo Teoría contractualista Libertad de conciencia Atención a la experiencia RACIONALISMO definen anticipa la doctrina es el LEIBNIZ SPINOZA DESCARTES LA FILOSOFÍA DEL S. XVII: DESCARTES, SPINOZA Y LEIBNIZ EMPIRISMO
  • 7.
    DESCARTES Ontológicos EpistemológicosConocimiento seguro Sustancia Res Cogitans Res Extensa DIOS MÉTODO matemático Cogito ergo sum Principio indudable DUDA Sujeto pensante IDEAS Facticias Adventicias Innatas Conocimiento Existencia del sujeto Ética y Religión Absoluta perfección No engañador se plantea problemas supone la búsqueda de un mediante un lo que implica un utilizando la afecta no afecta garantiza un su formulación es escapa a la supone la definición de se aplica a permite distinguir entre concebido como lo que implica garantiza el proceden de concebido como poseedor de pueden ser VOLVER SPINOZA
  • 8.
    SPINOZA formula unaÉtica «científica» Salvación del hombre Discurso tradicional Método geométrico REALIDAD DIOS Sistema total de filosofía FILOSOFÍA RELIGIÓN Sabiduría Salvación Obediencia SUSTANCIA Res Extensa Res Cogitans Conocimiento Imaginación Ciencia intuitiva Razón Naturaleza finita Absolutamente necesario Causal Causa inmanente busca se basa en conocer utiliza suponen rechaza reivindica es una forma auténtica de es una forma única de su objetivo es es sus grados son busca es se identifica con la es un sistema es no es son atributos de busca la unión VOLVER LEIBNIZ
  • 9.
    LEIBNIZ intenta compatibilizar Filosofía Religión Sustancia Infinito DIOS Razón perfecta Mónadas Libre Potencia infinita Verdades de razón Mundo replantea el problema de la creada por existe en número reciben el nombre de es concebido como se deduce la absoluta necesidad de las la contingencia del Átomos metafísicos dispuestas en orden natural materiales imperecederas se conciben como son VOLVER EMPIRISMO
  • 10.
    EMPIRISMO BACON Filosofíaexperimental R. BOYLE Royal Society a través de influyen busca determinar capacidades límites aplicación La RAZÓN de Metafísica crítica a la tratamiento Empírico histórico Problemas se caracteriza por de los de índole EPISTEMOLÓGICA POLÍTICA destaca la obra de LOCKE cuestiona la existencia de Principios Innatos en el orden Teórico Práctico hipótesis La MENTE es tabula rasa por lo tanto La Experiencia es fundamento origen CONOCIMIENTO del externa interna puede ser Mundo Informan del mediante IDEAS SIMPLES COMPUESTAS ABSTRACTAS puede ser Cualidades Primarias Cualidades Secundarias sobre a partir de opera a través del LENGUAJE es un Sistema arbitrario de de Signos externos IDEAS de designan fundamentalmente ABSOLUTISTA LIBERAL dos vías representada por HOBBES distingue entre SOCIEDAD CIVIL ESTADO son Organismos artificiales fruto de CONTRATO SOCIAL pretende evitar ESTADO DE NATURALEZA caracterizado por Guerra de todos contra todos Autoridad única Indivisible es Definitivo Irrevocable es MORAL RELIGIÓN surgen LOCKE BAYLE critica la Teoría del Pacto Social formula garantiza Derechos Naturales que existían en el ESTADO DE NATURALEZA Sociedad Civil ESTADO LEGISLATIVO EJECUTIVO dividido en poderes LAICO es mediante sostiene que Virtud Y Religión son independientes Prejuicios religiosos critica planteando el tema del Ateo virtuoso representada por LA FILOSOFÍA DEL S. XVII. EMPIRISMO
  • 11.
    pretende responde a LOS INTERESES DE LA RAZÓN ¿QUÉ PUEDO CONOCER? ¿QUÉ DEBO HACER? ¿QUÉ ME CABE ESPERAR? ¿QUÉ ES EL HOMBRE? CONCEPTOS A PRIORI ESPACIO CATEGORÍAS ACTUAR POR DEBER SER LIBRE Y RACIONAL LA FELICIDAD sólo si se expresa en el IMPERATIVO CATEGÓRICO FIN EN SÍ MISMO se da a sí mismo la ley moral PERFECCIÓN de se experimenta en la es la convergenciade requiere UN ESTADO DIGNIDAD con que garantice LA JUSTICIA las tres preguntas se resumen CIUDADANO DE DOS MUNDOS RACIONALISMO EMPIRISMO confluyen EMANCIPACIÓN DEL INDIVIDUO son posibilitan Elementos que lo hacen posible TIEMPO son determinan la síntesis de SUSTANCIA RELACIÓN CAUSA-EFECTO son CONOCIMIENTO POSIBLE Y REAL determinan LA NATURALEZA su ámbito y límite es para MANDATO DE LA VOLUNTAD FORMAL INCONDICIONADO UNIVERSAL es como Educarse Autoconocerse LEY MORAL LEY DE LA NATURALEZA BELLEZA CULTURA AMISTAD las tres preguntas se resumen es LA FILOSOFÍA DE KANT RESPETO y LA FILOSOFÍA DE KANT para IMAGINACIÓN CONCEPTO
  • 12.
    PREOCUPACIONES JUVENILES ELFRACASO DE LA REV. FRANCESA OBJETO INVISIBLE DE AMOR LA LIBERTAD, LA DEMOCRACIA, LA VIDA PÚBLICA LA LIBERTAD Y EL ESPÍRITU como elementos de EL CRISTIANISMO EN EL GERMANISMO MUNDO E IDEAL ESPÍRITU FINITO LA INTERIORIDAD que caracterizaron LA CULTURA CLÁSICA NOSOTROS al hacer de CERTEZA SUBJETIVA LA HISTORIA que lleva a que no alcanza como unidad de un superada en EL CRISTIANISMO EL AMOR DE CRISTO una vez muerto éste explicando construyendo UNA NUEVA EUROPA como ESTADO LIBRE Y HOMBRE RELIGIOSO LA VERDAD alcanzada primero como al integrarse encerrado en sí como que vive la tensión entre dando origen a LA CONCIENCIA DESGRACIADA se realiza como ETICA DE LA INTENCIÓN EL TRABAJO LA ETICIDAD como HERENCIA COMPARTIDA LA ETICIDAD Y EL ESTADO LA FAMILIA INDIVIDUALISMO MODERNO como solución al buscando UNIDAD DE LA SOCIEDAD que se da a través de CONFIANZA Y AFECTO LA SOCIEDAD CIVIL por DEPENDENCIA RECÍPROCA que lleva a EL TRABAJO ABSTRACTO pues está referido SÍ MISMO TODOS EL ESTADO REGULA EL MERCADO PLANIFICA LA SOCIEDAD ADMINISTRA EL PATRIMONIO GARANTIZA LA LIBERTAD que supone HEGEL con sus sus conceptos de sus ideales de solidaridad y de sentido político sintetizados en por los vínculos de en tanto instancia superior que superada en la verdad compartida de de cuyas relaciones surge que es acción común guiada por que se abre a los otros en que se desarrolla en LA SATISFACCIÓN DE LAS NECESIDADES SOCIALES en una trama social ordenada por LA FILOSOFÍA DE HEGEL
  • 13.
    K. MARX CRÍTICALA CULTURA LA RELIGIÓN PRÁCTICA TRANSFORMACIÓN DEL MUNDO de de acuerdo con FEUERBACH en que DIOS según el momento histórico como Poder Mágico Legislador Omnipotencia absoluta es un CONSUELO que crea DEPENDENCIA que oculta la verdadera situación de INJUSTICIA es un obstáculo para la pretende superar las formas tradicionales de LUCHA SOCIAL por la EMANCIPACIÓN TRABAJO ALIENADO del que desarrolla la IGUALDAD retos incumplidos por la ILUSTRACIÓN REVOLUCIÓN FRANCESA por efectos positivos - Sano Materialismo negativos Radicalización teórica de ahí concluye que LA UNIDAD DE ACCIÓN ARISTOCRACIA BURGUESIA ARTESANOS LA POLÍTICA no debe separarse de la REALIDAD SOCIAL debe ser efecto de la SOCIEDAD basada en CLASE SOCIAL SOCIEDAD CAPITALISTA es una SOCIEDAD DIVIDIDA en CAPITALISTAS TRABAJADORES se da EXPLOTACIÓN de lo que conduce a CRISIS SOCIAL POLÍTICA provocaría LUCHA DE CLASES REVOLUCIÓN SOCIALISTA DEL PROLETARIADO llevaría a DICTADURA DEL PROLETARIADO resolvería la cuyo origen reside en LA PROPIEDAD DE LOS MEDIOS DE PRODUCCIÓN APROPIACIÓN POR EL CAPITAL DE LA PLUSVALÍA DEL TRABAJO busca la produciría el fin del en contra del IDEALISMO no fue posible de es producido por los HOMBRES propone cuya filosofía es y JUSTICIA RESIGNACIÓN y DESIGUALDAD REAL y Perdida de base social Violencia del terror y EL PROBLEMA SOCIAL: MARX y poseen
  • 14.
    A. DE TOCQUEVILLEanalizó LA DEMOCRACIA EN AMÉRICA con el precedente con una vida ESTABLE COMUNAL CIUDADANA EDUCADA EN LA POLÍTICA basada en LA IGUALDAD DE CONDICIONES que conlleva al INDIVIDUALISMO EN EUROPA dominaría LA VIDA SOCIAL ENTERA por no estar ESCISIÓN HOMBRE PRIVADO ASUNTOS PÚBLICOS por DEFECTOS ESPÍRITU VICIOS DEL CORAZÓN J. STUART MILL va más allá del UTILITARISMO ANTERIOR de J. BENTHAM CANTIDAD DE PLACER que mide EL ACTO BUENO por la EL DINERO cuya unidad es UTILIDAD para el MÁXIMO DE PERSONAS de la que emerge distingue entre SATISFACCIÓN LA FELICIDAD de un DESEO mediante TIEMPO LIBRE DE TRABAJO no se mide con A la que se aspira con DEMOCRACIA CULTURAL LA LIBRE DISCUSIÓN BIENES CULTURALES que reclaman en una EDUCACIÓN posibilita propone crear INDIVIDUALMENTE HOMBRE COMPLETO SACRIFICIO ÚTIL SENTIDO COMUNITARIO UN MODELO DE VIDA MORAL HEROICA con mediante un con una capaz de SOCIALMENTE al compartir EL DESTINO CON OTROS superando LOS MALES DEL INDIVIDUALISMO influyó EL UTILITARISMO de para conseguir tanto que contrapesado por estar EL ORDEN SOCIAL LA OPINIÓN PÚBLICA MAYORITARIA justificándose con desentendido PODER DESPÓTICO constituyéndose limitado al DERECHO Y LA LEY BIENES PARTICULARES refuerza en sus utiliza mediante la de producidos por la LA RECONSTRUCCIÓN DEL MUNDO BURGUÉS: UTILITARISMO para el
  • 15.
    El POSITIVISTMO DEA. COMTE critica a LA FILOSOFÍA IDEALISTA que había generado EL FANATISMO REVOLUCIONARIO y como contrapartida LA REACCIÓN separándose EL PROGRESO DINÁMICO EL ORDEN ESTABLE SOCIEDAD BIEN ORDENADA rompe EL VIEJO ORDEN establece LA EVOLUCIÓN DEL ESPÍRITU HUMANO ESTADIO TEOLÓGICO se representa EL UNIVERSO COMO UNIDAD dada por DIOS ESTADIO METAFÍSICO frente sin construir UN ORDEN NUEVO por las CRÍTICAS ENTRE LOS DISTINTOS SISTEMAS ESTADIO POSITIVO en como apuesta por EL ORDEN DE LA SOCIEDAD INDUSTRIAL mediante UNA CIENCIA ORGANIZADA cuya soberana es LA SOCIOLOGÍA AUTORIDAD SOCIAL Y POLÍTICA constituyendo LA RELIGIÓN DE LA SOCIEDAD reconoce LOS PROBLEMAS REALES con el MÉTODO CIÉNTIFICO a semejanza de la RELIGIÓN CATÓLICA establece UN ORDEN CONSTANTE mediante SENTIMIENTOS SOCIALES como EL AMOR A LA HUMANIDAD MISMA EL HISTORICISMO DE DILTHEY distinguiendo entre CIENCIAS NATURALES que aspiran a LA REGULARIDAD estableciendo LEYES CIENCIAS DEL ESPÍRITU es COMPREHENSIVA (HERMENEÚTICA) exigencia de una con VALOR PRÁCTICO que dota de SENTIDO A LA VIDA potenciando LA CREATIVIDAD LA LIBERTAD exigencias de una REORDENACIÓN GLOBAL DE EUROPA pretende la pretende la es es LA RECONSTRUCCIÓN DEL MUNDO BURGUÉS: POSITIVISMO E HISTORICISMO investida de
  • 16.
    GINER DE LOSRIOS es seguidor de EL KRAUSISMO ESPAÑOL por el significado de RENOVACIÓN ESPIRITUAL Y EDUCATIVA como actitud de LA ETICA Y LA PRÁCTICA conectando SOBERANÍA DE LA RAZÓN DEFENSA DE LA CIENCIA IDEALISMO HUMANITARISTA llevada a cabo en “ LA INSTITUCIÓN LIBRE DE ENSEÑANZA” con un IDEAL EDUCATIVO RESPETO A LA CONCIENCIA RENOVACIÓN PEDAGÓGICA EDUCACIÓN EN LIBERTAD REGENERACIÓN Y PROGRESO de POLÍTICA PROGRESISTA y una dimensión MIGUEL DE UNAMUNO cercano al EXISTENCIALISMO por partir de como CRITERIO DE VERDAD PRAGMATISMO que le lleva a un ESCEPTICISMO por su desconfianza hacia LA RAZÓN DOGMÁTICA repudiando LA VERDAD ABSTRACTA Y OBJETIVA porque en la filosofía activa LA FE CREA SU OBJETO ante la necesidad de INMORTALIDAD DE LA EXISTENCIA DIOS por la INCERTIDUMBRE DE LA VIDA Y DE LA FE ORTEGA Y GASSET quiere RENOVACIÓN DE LA VIDA ESPIRITUAL ESPAÑOLA contra LA ESPIRITUALIDAD ANQUILOSADA DEL TRADICIONALISMO a partir de DISCIPLINA INTELECTUAL con que incorporarnos a EUROPA INCONSTANCIA E INDIVIDUALISMO “ YO SOY YO Y MI CIRCUNSTANCIA” porque en el escenario de LA VIDA QUEHACER Y PROYECTO en el DRAMA DE LA EXISTENCIA puesto que EL HOMBRE NO TIENE NATURALEZA SINO HISTORIA determinándose AUTÉNTICAMENTE consciente de LAS CONVICCIONES IDEAS CREENCIAS como RAZÓN HISTÓRICA que se convierten en cuyo escenario es que explica LA VIDA INDIVIDUAL LA FACTICIDAD DE LA EXISTENCIA pero desde “ EL SENTIMIENTO TRÁGICO DE LA VIDA” en un afirmando en esa lucha con la vida LA INDIVIDUALIDAD que acabe con su es LA FILOSOFÍA ESPAÑOLA de LA FILOSOFÍA MÁS PRÓXIMA: ALGUNOS AUTORES ESPAÑOLES
  • 17.
    M. HEIDEGGER J.P. SARTRE se plantea ¿QUÉ ES EL SER? tomando como punto de partida la EXISTENCIA HUMANA cuyo rasgo fundamental es SER-EN-EL-MUNDO puede ser INAUTÉNTICA AUTÉNTICA se caracteriza por LA ANGUSTIA SER-PARA-LA-MUERTE de VERDAD DE LA EXISTENCIA: NIHILIDAD revela la insertado en NUESTRO SER CON OTROS LAS COSAS OBJETIVADAS en su obra se distinguen: 1ª ETAPA aborda el tema de EMOCIONES como modo de ser de la CONCIENCIA que pertenecen al ámbito de la AFECTIVIDAD donde se dan RELACIONES MÁGICAS CON EL MUNDO determinan la FUNCIÓN IRREALIZANTE DE LA CONCIENCIA-EMOCIÓN 2ª ETAPA SER-PARA-SI SER-EN-SI frente al caracterizado como ENTE PLENO caracteriza al HOMBRE y su EXISTENCIA que está CONDENADO A SER LIBRE es una PASIÓN INÚTIL CONTINGENTE INEXPLICABLE ABSURDA es HERMENÉUTICA DE G. GADAMER cuya misión es la COMPRENSIÓN aplicada a la INTERPRETACIÓN EN LAS CIENCIAS HUMANAS SENTIDO teniendo en cuenta LA TRADICIÓN MÉTODO DE LA COMUNICACIÓN: EL DIÁLOGO LOS PREJUICIOS y es un momento de LA LIBERTAD a través del juego de la PREGUNTA RESPUESTA EXISTENCIALISTAS son SER QUE ES LA HISTORIA y EXISTENCIALISMO Y HERMENÉUTICA es la