MEMORIA N° 1

ACTIVIDADES CUMPLIDAS:

       Visitar la escuela
       Presentarnos ante el maestro y los niños
       Observar como el profesor trabaja con los niños en el aula
       Colaborar con el profesor en la jornada de trabajo

EXPERIENCIAS VIVIDAS:

       Alegría por haber compartido con los niños y el profesor
       Colaboré en que los niños elijan la directiva del sexto año de educación básica
       Tuve una conversación con el profesor en la cual nos incentiva que continuemos con esta
       carrera ya que es muy bonita

EXPERIENCIAS ADQUIRIDAS:

       Observe que hay que tener mucho paciencia con los niños ya que algunos son muy
       inquietos
       Pude darme cuenta que los niños/as realizan el trabajo con dedicación y entusiasmo
       siempre y cuando se los motive
       Conocí como mantener un ambiente lindo y ordenador
       Pude como los niños/as son muy participativas y colaboran en los que se le dice

ASPECTOS A MEJORAR:

      Mejorar mi expresión y vocalización
      Ser más activa
      Perder el miedo
      Controlar el nerviosismo

CONCLUSIONES: Puede decir que esta práctica de ambientación es muy importante ya que pude
observar como el maestro realiza su trabajo en el aula y así poder familiarizarme con Los niños

OBSERVACIONES Y RECOMENDACIONES:




ALUMNO MAESTRO                     PROFESOR ORIENTADOR                SUPERVISOR DE PRÁCTICA
MEMORIA N°2

ACTIVIDADES CUMPLIDAS

    Visitamos la escuela de la ISPED
    Realizamos el croquis de la ISPED
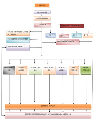
    Realizamos el Organigrama Estructural de la escuela
RECTOR



                                        VICERECTORA


                                       JUNTA GENERAL


                                          DIRECTOR                    COMISIONES PÈRMANENES


   COMITÉ CENTRAL DE PADRES
   DE FAMILIA                                          TEC P                           BYO      DYR
                                                                     AS Y S
   PROFESORE S CONTRATADOS
                                                                 GOBIERNO ESTUDIANTIL


   PERSONAL DE SERVICIO




PRIMER AÑO     SEGUNDO           TERCER AÑO      CUARTO AÑO        QUINTO             SEXTO    SEPTIMO
    E.B         AÑO E.B              E.B             E.B           AÑO E.B           AÑO E.B   AÑO E.B




                                              CONSEJOS DE AULA



                          COMITES DE PADRES Y MADRES DE FAMILIA DE CADA AÑO DE E.B
ORGANIZACIÓN

RECTOR: Dr. RENAN de la Bastida

VICERECTORADO: Dra. Teresa Martínez

JUNTA GENERAL: Todo el personal docente

Director: Lic. José BENAVIDEZ

COMISIONES PERMANENTES

COMISION TECNICA PEDAGOGICA:

Lic. José Benavides

Prof. Vicente Espinoza

COMISION ASUNTOS SOCIALES Y CULTURALES:

Yolanda Espinoza

Aura Vela

COMISION DE BIENESTAR ESTUDIANTIL Y ORNATO:

Renán Vizcaíno

Bertha Mayanquer

COMISIONES DE DEPORTES Y RECREACION

Lic. Patricio Pazmiño

Prof. Luis Vásquez

COMITÉ CENTRAL DE PADRES DE FAMILIA

PRESIDENTA: Sra. Elsa Burbano

PROFESORES CONTRATADOS:

Srta. Jacqueline Lacro

Tec Alexander Angulo

Lic. Diego Landázuri

Lic. Ramiro Aldas

PERSONAL DE SERVICIO
Sr Luis Méndez

PROFESORES DE LOS DIFERENTES AÑOS DE EDUCACIÓN BÁSICA

PRIMER AÑO E.B:

Prof. Yolanda España

SEGUNDO AÑO E.B:

Prof. Aura Vela

TERCER AÑO E.B:

Lic. Bertha Mayanquer

CUARTO AÑO E.B:

Prof. Luis Vásquez

QUINTO AÑO E.B:

Lic. Renán Vizcaíno

SEXTO AÑO E-B :

Prof. Vicente Espinoza

SEPTIMO AÑO E.B:

Lic. Patricio Pazmiño

ALCALDES DE LOS DIFERENTES AÑOS DE EDUCACIÓN BÁSICA

PRIMER AÑO E.B

Niña Gisela Frías

SEGUNDO AÑO E.B

Niño Jorge Narváez

TERCER AÑO E.B:

Niña Brayan Montenegro

CUARTO AÑO E.B:

Niño Erick de la cruz

QUINTO AÑO E.B:
Niña Melany Tana

SEXTO AÑO E.B:

Niña Nataly Itas

Realizamos el organigrama del ISPED

ORGANIZACIÓN DEL ISPED:

CONSEJO DIRECTIVO

RECTORADO:

Dr. Renán de las bastidas

VICERECTORADO:

Dra. Teresa Martínez

CONSEJO TECNICO PEDAGOGICO:

RECTORADO:

Dr. RENAN DE LA BASTIDA

VICERECTORADO:

Dra. Teresa Martínez

SECRETARIA:

Lilia valencia

Sandra Álvarez

COLECTURA:

MARCIA MAFLA

Contabilidad

Sandra cadena

DEPARTAMENTO DE TECNOLOGIA DOCENTE:

DR Arturo Espinoza

LIC Edgar Mena

LIC Estela Obando
LIC GaryJácome

DEPARTAMENO DE ORIENTACIO EDUCATIVA:

LIC Laura Palacios

DR Renán DE LA Bastidas

LIC TeresaMartínez

DEPARATAMENTO DE INVESTIGACION PEDAGOGICA

Carmen Galeas

Marco Navarrete

COMICION DE EVALUACION INTERNA

LIC Yolanda Catotra

LIC Fernando Arteaga

LIC RenánVizcaíno

COMISION DE VINCULACION CON LA COMUNIDAD

LIC Hugo Toapanta

LIC LuisJiménez

LIC Telmo Camacas

EXPERIENCIAS VIVIDAS:

     Entablar una comunicación con los autoridades del plantel
     COMPARTI ideas con mis experiencias

EXPERIENCIAS ADQUIRIDAS:

    o   Aprendí a realizar un croquis
    o   Conocí como esta organizada la institución
    o   Adquirí información de los docentes del ISPED

ASPECTOS A MEJORAR

        Mejorar la ortografía y caligrafía
        Mejorar la presentación

CONCLUSIONES:
Puede decir que es importante conocer la estructura y organización de la institución
      porque me servirá en la práctica docente

OBSERVACIONES Y RECOMENDACIONES:




ALUMNO MAESTRO                    PROFESOR ORIENTADOR                SUPERVISOR DE PRÁCTICA
MEMORIA N°3

ACTIVIDADES CUNPLIDAS:

       Visitamos la escuela ISPED
       Saludamos a la maestra y a los niños
       La maestra recibía tareas de matemáticas y una tarjeta de amistad
       La maestra coloco las tarjetas de amistad que realizaron los niños en la pizarra que al
        entrar al aula
       Luego la maestra utilizo el globo terráqueo para explicarles en la clase de estudios sociales
        como se divide la tierra
       La maestra hizo en refuerzo de la clase anterior de matemáticos sobre la multiplicación de
        tres cifras por dos cifras y cada niño paso a la pizarra a realizar una multiplicar
       La maestra tuvo que salir y les dejo trabajo en aula realizar tres multiplicaciones.
       Salimos al salón de usos múltiples a la clase de música y jugamos al gato y al ratón se
        trataba de la siguiente manera
       Nos dirigimos toda la escuela al salón múltiple para realizar un debate de las listas 1 y 2
        sobre el plan de trabajo

Las listas 1 y2 estaban conformada por:

Presidente

Secretario

Educación y cultura

Servicio y medio ambiente

Servicio y recursos

Deportes y recreación

Defensoría de los derechos

EL PLAN DE LA LISTA 1 FUE:

Educación y Cultura:

Promover concursos de dibujo

Concurso de villancicos en navidad

Deportes y recreación:

Organiza futbol

Pasea por el día del niño
Defensoría de los derechos:

Organiza concurso de periódicos murales

Servicio y medio ambiente

Organiza conferencias de salud

Servicio y recursos:

Pedir ayuda a las autoridades

El plan de trabajo de las listas 2 fue:

Educación y cultura:

Insertar a los niños en el cumplimiento de tareas

Planificar el periódico mural

Servicio y medio ambiente

Organiza a los niños para hacer limpieza de las áreas recreativas

Servicio y recursos:

Organiza el buen uso escolar

Defensoría de los derechos:

Cuidar de los compañeros y compañeras dentro y fuera del aula

Retornamos al aula y la maestra pidió que saquen el texto de lengua y literatura hablaron sobre el
diccionario y para que se lo utiliza

Para culminar la jornada de trabajo la maestra habla sobre el ecosistema en la clase de ciencias
naturales .

Finalmente les indico las tareas que debían realizar y las envió a sus hogares

EXPERIENCIS VIVIDAS:

Participar en una conversación de los niños

Compartir responsabilidades

Ayudar en lo necesario a la maestra

EXPERIENCIAS ADQUIRIDAS:
Aprendí que a los niños les gusta la música

Conocí el compartimiento de los niños tanto en el aula como en el recreo

Aprendí que cada niño tiene una forma diferente de pensar y actuar

ASPECTOS A MEHORAR:

        Mejorar las presentaciones
        Poner entusiasmo a las prácticas de ambientación

CONCLUSION:

Todo lo pude observar y conocer es muy importante ya que así pude obtener conocimientos para
practicarlos en mi futura profesión

OBSERVACIONES Y Recomendaciones




ALUMNO MAESTRO                      PROFESOR ORIENTADOR               SUPERVISOR DE PRÁCTICA
MEMORIA N 4

ACTIVIDADES CUNPLIDAS:

       Observaciones y escuchamos las exposiciones de cada grupo
       Conocimos la infraestructura del ISPED por medio del croquis
       Aprendimos como está organizada

SE REALIZA LA EXPOSICION DE LA SIGUIENTE MANERA:

PRIMER GRUPO:

      Tuvieron con el profesor sobre valores como respeto y puntualidad ya que son los mas
       importantes que debe tener el docente. Los niños se entusiasman cuando realizan
       dinámicas porque así aprender mejor

SEGUNDO GRUPO:

      Realizo que trabajaron juntamente con los niños en actividades prácticas y dinámicas
       juegos y canciones. Los niños son muy activos y participativos en clase.

TERCER GRUPO:

      Indicaron que en la disciplina de linda y literatura el profesor utiliza la técnica de
       observación para mejorar las lecturas. El profesor aconsejoa los alumnos maestros la
       lectura . El profesor aconsejo a los alumnos maestros de cómo tratar a los niños.

CUARTO GRUPO:

      Dijeron que la maestra hizo un refuerzo sobre la clase anterior de matemáticas sobre la
       multiplicación de tres cifras por dos y cada niño paso al pizarrón a realizar una operación
      En la clase de estudios sociales hablaron sobre cómoestá dividida la tierra y para que
       comprendan le explicó como el globo terráqueo

QUINTO GRUPO:

      Explicaron que algunos niños captan más facilidad las clases y otros tardan por lo que
       requieren de paciencia y tolerancias
      El profesor antes de empezar sus clases les hace contar a los niños para que así no se
       cansen de la jornada de trabajo

SEXTO GRUPO:

      Observamos a los niños que ven al profesor como un ejemplo a seguir por lo que siempre
       debemos dar lo mejor de el ser amigo para que haya confianza . Los niños son muy
       sinceros y expresan lo que sienten
EXPERIENCIAS VIVIDAS:

    Participar en grupo
    Ayudar en lo necesario mis compañeros

EXPERIENCIAS ADQUIRIDAS

    Aprendí que el maestro debe ser responsable y puntual ya que son dos valores muy
     importantes
    Conoce sobre el rol del alumno que debe tener capacidad de aprender y resolver observar
     y experimentar para asa desarrollar du personalidad

ASPECTOS A MEJORAR:

    Organizar mejor un grupo de trabajo
    Mejorar mi expresión y vocalización
    Poder el miedo de hablar ante un grupo

CONCLUSIONES:

Puedo decir que la socialización de practicar de ambientación es muy importante ya que así
trabajamos en grupo y nos ayuda a perder el miedo de hablar en público por medio de las
exposiciones



OBSERVACIONES Y RECOMENDACIONES:




ALUMNO MAESTRO                     PROFESOR ORIENTADOR                SUPERVISOR DE PRÁCTICA
MEMORIA N° 5

ACTIVIDADES CUNPLIDAS:

         Visitamos la escuelade prácticas“JOSÉ REYES”
         Realizamos el croquis de la institución
         Observamos las diferentes actividades que realizan la maestra Ruth Vizcaíno en el 5to año
         de básica paralelo “b” de acuerdo al horario

Hora          Lunes                   Martes              Miércoles               Jueves               Viernes
 1          Matemáticas           Cultura Estética      Estudios Sociales       Matemáticas        Estudios Sociales


 2             Inglés             Cultura Estética      Estudios Sociales       Matemáticas        Estudios Sociales


 3          Matemáticas             Matemáticas          Computación         Lengua y Literatura   Ciencias Naturales


 4       Lengua y Literatura        Matemáticas          Computación         Lengua y Literatura   Ciencias Naturales



 5       Lengua y Literatura     Lengua y Literatura   Lengua y Literatura   Ciencias Naturales       Laboratorio


 6       Lengua y Literatura     Lengua y Literatura   Lengua y Literatura   Ciencias Naturales         Música


 7        Cultura Estética           Optativas               Inglés            Cultura Física       Cultura Estética




         En la clase de estudios sociales la profesora Ruth sobre el buen uso y el cuidado de
         nuestra casa ya que les dijo que nuestro ´planeta es la casa de todos y todas y les dio
         algunos ejemplos de cómo cuidar el planeta tierra.
        No cortar los árboles
        No
        Contaminar el agua y el aire
        No botar basura, etc.
         La profesora hizo realizar a los niños un gráfico sobre la naturaleza en el cuaderno de
         estudios sociales.
         La profesora antes que los niños salgan al recreo repartió un vaso de colada y una galleta.
         En la clase de ciencias naturales la profesora hizo leer el libro y les pregunto lo que
         entendieron acerca de los animales de la costa, sierra, amazonia y las islas Galápagos,
         cada niña pasó a la pizarra a escribir el nombre de un animal.

        Costa                            Sierra                     Amazonia                  Galápagos
Cocodrilo                      Raposas                     Piraña                       Pingüinos
Oso hormiguero                 peces                       Tucán                        Tortugas
Para culminar la jornada de trabajo los niños salieron a la clase de cultura física en el cual
       el profesor Carlos España los hizo jugar futbol y los envió a sus hogares.

Experiencias vividas

    Compartir ideas con mis compañeros
    Conocer la estructura de la escuela de práctica docente José Reyes
    Entablar una comunicación con los maestros de esta institución

Experiencias adquiridas

    Conocí como estaba organizada la escuela José Reyes
    Adquirí información de los maestros de esta institución
    Aprendí a investigar y como se elabora un croquis

Aspectos a mejorar

      Mejorar la ortografía y caligrafía
      Mejorar la presentación
      Ser más observadora
      Mejorar mi vocabulario

Conclusiones

    Puedo decir que mediante esta práctica adquirí más conocimientos de cómo realizar de
     una mejora manera un croquis y un organigrama

Observaciones y recomendaciones:




Alumna Maestra                     Profesor Orientador                   Supervisor de Práctica
MEMORIA N° 6

Actividades cumplidas:

    Visitamos la escuela de Práctica Docente José Reyes
    Nos presentamos ante la maestra de Quinto Año de Educación Básica, paralelo B y sus
     alumnos
    La maestra tomo a los niños una evaluación de matemáticas de 20 multiplicaciones, cada
     una valía un punto, los niños terminaron y procedieron a intercambiarse las pruebas para
     obtener una calificación
    La maestra pidió a los niños que saquen el cuaderno de apuntes para realizar ejercicios de
     operaciones matemáticas como es la resta, para encontrar el minuendo y el substraendo.
    La maestra realizó un problema matemático en la pizarra para explicarles a los niños, para
     que realicen una tarea en sus hogares
    En la clase de lengua y literatura leyeron un cuento que se titulabas “ansiosos del oro” lo
     cual se trataba de una familia que los hijos del jefe del hogar querían obtener una
     recompensa sin hacer nada, eran conformistas,
    La maestra después de terminar de leer el cuento, pidió a los niños una moraleja y ellos
     dijeron cuando desean algo debes lograrlo con el sudor de tu frente.
    La maestra antes que los niños salgan al recreo repartió un vaso de agua de orégano y una
     galleta.
    La maestra en la clase de ciencias naturales explico sobre las estaciones como son, el
     otoño,primavera, verano e invierno. Les dijo que en nuestros países se daba el invierno y
     el verano, les hizorealizar un gráfico de estas dos estaciones.
    Para culminar la jornada de trabajo salieron a recibir la materia de cultura física, en lacual
     el profesor Carlos España hizo que realizarán ejercicios de calentamiento para luego
     formar equipos de futbol de hombres y mujeres.

   Experiencias vividas

    Compartir responsabilidades
    Ayudar en lo necesario a la maestra
    Alegre por haber compartido con los niños y con la maestra

   Experiencias adquiridas

    Aprendí a que los niños son muy activos y participativos
    Conocí el comportamiento de los niños tanto en el aula como en el recreo

   Aspectos a mejorar

    Mejorar la ortografía y caligrafía
    Mejorar la presentación
    Ser más activa
Conclusiones

    Puedo decir que esta práctica de ambientación es muy importante ya que pude observar
     como el maestro realiza su trabajo en el aula y así poder familiarizarme con los niños.

   Observaciones y recomendaciones




Alumna Maestra                  Profesor Orientador               Supervisor de Práctica
MEMORIA N° 7

Actividades cumplidas

    Observamos y escuchamos las exposiciones de cada grupo
    Conocimos la infraestructura y organización de algunos instituciones educativas del sector
     urbano como: la escuela “José Reyes”, el jardín de infantes “Fernando Pozo Guerrero” y el
     jardín de infante “Manuel J. Bastidas” por medio del croquis y organigrama. .

                          Croquis y organigrama de la escuela “José Reyes”
Lic. Fanny Revelo     Consejo Técnico Consultivo
                                                DIRECTORA        Lic. Esthela Rivadeneira
                                                                 Lic. Carmen Rosero
                                                                 Lic. Guillermo Chulde
             Junta General de Profesores                         Lic. Carlos España



                    Asuntos Sociales                                 Comité Central de Padres de
             Lic. Luis Landázuri                                                Familia
             LIC. Margarita Pozo                                 Sra. Liliana Guerrero
             Lic. Paola García                                   Sra. Violeta Chiles
             Lic. Esthela Rivadeneira                            Sra. Paola Álvarez
             Lic. Narciza Guerra                                 Sra. Verónica coral
                                                                 Presidentes/as de cada año básica
                      Cultura Física       Personal de Docente
             Lic. Ana Mera                                             Personal de Servicio
             Lic. Guillermo Chulde                               Sr. Edgar Arteaga
             Lic. Silvia Morocho                                 Sr. Manuel Salcedo
Comisiones




             Lic. Guillermo Oñate
             Lic. Carlos España
                                                                        Gobierno Escolar
                                                                 Camila Martínez
                                                                 Antony Lora
                  Bienestar Estudiantil         Alumnos
                                                                 Karla Changotaxi
             Lic. Guadalupe Delgado                              Daniela Naranjo
             Lic. Amanda Chulde                                  Alejandro Villota
             Lic. Gloria Landázuri                               Irene Dorado
             Lic. Fernando Enríquez                              Fernando Bustos


                       Pedagogía
             Lic. Segundo Ruano
             Lic. Carmen Rosero
             Lic. Leydi Bejarano
Se realizó la exposición de la siguiente manera:

Primer grupo

Hablar sobre la puntualidad ya que es el valor más importante que debe tener el docente para que
así los niños sigan el ejemplo del maestro. Además tuvieron una experiencia adquirida en al que al
momento de ingresar al jardín de los niños se asustaron delos alumnos maestros porque
pensaron que eran doctores y los iban a vacunar.

Segundo grupo

Recalco que ayudaron al amaestra en la jornada de trabajo porque ella tuvo que salir y les dejo a a
su cargo los niños, ellos realizaron dinámicas y jugaron juntamente con los niños pero un niño era
especial ya que tenía problemas de aprendizaje

Tercer grupo

Dijeron que en la disciplina de lengua y literatura el maestro utiliza la técnica de la observación
para mejorar la lectura. Además el maestro les dio un consejo de cómo tratar a los niños y ser un
amigo más de ellos, ser pacientes y tolerantes

Cuarto grupo

Indicaron que la maestra tomo una evaluación semanal, en la cual los niños se intercambiaron las
evaluaciones y calificaron ellos mismos , ya que así demuestre la sinceridad y el respeto . Además
les enseño las tablas de multiplicar por medio d un rompe cabezas y una canción en la cual
aprender mejor y nos e aburren ni e cansan

Quinto grupo

Explicaron que algunos niños captan con facilidad los conocimientos del maestra les brinda ya que
los niños son muy imperativos e inquietos , lo cual se requiere de mucha paciencia y tolerancia
para que en el aula de clase haya organización y se trabaje en armonía .

Sexto grupo

Observaron que los niños son muy directos ya que dicen las cosas que piensan y sienten también
dijeron que el docente es un modelo a seguir porque no solamente les brinde conocimientos si no
que es un amigo mas de ellos ya que los trata con amor y cariño

EXPERIENCIAS VIVIDAS

        Ayudar en lo necesario a mis compañeros
        Participar en grupo

EXPERIENCIAS ADQUIRIDAS
Aprendí que el maestro debe ser puntual y responsable ya que son dos valores muy importantes
        Conocí que el maestro debe ser paciente y tolerante al tratar a los niños para que así aprendan a
        mejorar

ASPECTOS A MEJORAR

       Mejorar mi expresión y vocalización
       Perder el miedo de hablar ante un publico
       Organizar mejorar a un grupo de trabajo

CONCLUSIONES

Puedo decir que la socialización de práctica de ambientación es muy importante ya que así trabajamos en
equipo compartiendo ideas para ver la unión y el compañerismo que existe entre todos

    Observaciones y recomendaciones




Alumna Maestra                      Profesor Orientador                    Supervisor de Práctica
EVIDENCIAS
Memoria n .....

Memoria n .....

  • 1.
    MEMORIA N° 1 ACTIVIDADESCUMPLIDAS: Visitar la escuela Presentarnos ante el maestro y los niños Observar como el profesor trabaja con los niños en el aula Colaborar con el profesor en la jornada de trabajo EXPERIENCIAS VIVIDAS: Alegría por haber compartido con los niños y el profesor Colaboré en que los niños elijan la directiva del sexto año de educación básica Tuve una conversación con el profesor en la cual nos incentiva que continuemos con esta carrera ya que es muy bonita EXPERIENCIAS ADQUIRIDAS: Observe que hay que tener mucho paciencia con los niños ya que algunos son muy inquietos Pude darme cuenta que los niños/as realizan el trabajo con dedicación y entusiasmo siempre y cuando se los motive Conocí como mantener un ambiente lindo y ordenador Pude como los niños/as son muy participativas y colaboran en los que se le dice ASPECTOS A MEJORAR:  Mejorar mi expresión y vocalización  Ser más activa  Perder el miedo  Controlar el nerviosismo CONCLUSIONES: Puede decir que esta práctica de ambientación es muy importante ya que pude observar como el maestro realiza su trabajo en el aula y así poder familiarizarme con Los niños OBSERVACIONES Y RECOMENDACIONES: ALUMNO MAESTRO PROFESOR ORIENTADOR SUPERVISOR DE PRÁCTICA
  • 2.
    MEMORIA N°2 ACTIVIDADES CUMPLIDAS  Visitamos la escuela de la ISPED  Realizamos el croquis de la ISPED  Realizamos el Organigrama Estructural de la escuela
  • 3.
    RECTOR VICERECTORA JUNTA GENERAL DIRECTOR COMISIONES PÈRMANENES COMITÉ CENTRAL DE PADRES DE FAMILIA TEC P BYO DYR AS Y S PROFESORE S CONTRATADOS GOBIERNO ESTUDIANTIL PERSONAL DE SERVICIO PRIMER AÑO SEGUNDO TERCER AÑO CUARTO AÑO QUINTO SEXTO SEPTIMO E.B AÑO E.B E.B E.B AÑO E.B AÑO E.B AÑO E.B CONSEJOS DE AULA COMITES DE PADRES Y MADRES DE FAMILIA DE CADA AÑO DE E.B
  • 4.
    ORGANIZACIÓN RECTOR: Dr. RENANde la Bastida VICERECTORADO: Dra. Teresa Martínez JUNTA GENERAL: Todo el personal docente Director: Lic. José BENAVIDEZ COMISIONES PERMANENTES COMISION TECNICA PEDAGOGICA: Lic. José Benavides Prof. Vicente Espinoza COMISION ASUNTOS SOCIALES Y CULTURALES: Yolanda Espinoza Aura Vela COMISION DE BIENESTAR ESTUDIANTIL Y ORNATO: Renán Vizcaíno Bertha Mayanquer COMISIONES DE DEPORTES Y RECREACION Lic. Patricio Pazmiño Prof. Luis Vásquez COMITÉ CENTRAL DE PADRES DE FAMILIA PRESIDENTA: Sra. Elsa Burbano PROFESORES CONTRATADOS: Srta. Jacqueline Lacro Tec Alexander Angulo Lic. Diego Landázuri Lic. Ramiro Aldas PERSONAL DE SERVICIO
  • 5.
    Sr Luis Méndez PROFESORESDE LOS DIFERENTES AÑOS DE EDUCACIÓN BÁSICA PRIMER AÑO E.B: Prof. Yolanda España SEGUNDO AÑO E.B: Prof. Aura Vela TERCER AÑO E.B: Lic. Bertha Mayanquer CUARTO AÑO E.B: Prof. Luis Vásquez QUINTO AÑO E.B: Lic. Renán Vizcaíno SEXTO AÑO E-B : Prof. Vicente Espinoza SEPTIMO AÑO E.B: Lic. Patricio Pazmiño ALCALDES DE LOS DIFERENTES AÑOS DE EDUCACIÓN BÁSICA PRIMER AÑO E.B Niña Gisela Frías SEGUNDO AÑO E.B Niño Jorge Narváez TERCER AÑO E.B: Niña Brayan Montenegro CUARTO AÑO E.B: Niño Erick de la cruz QUINTO AÑO E.B:
  • 6.
    Niña Melany Tana SEXTOAÑO E.B: Niña Nataly Itas Realizamos el organigrama del ISPED ORGANIZACIÓN DEL ISPED: CONSEJO DIRECTIVO RECTORADO: Dr. Renán de las bastidas VICERECTORADO: Dra. Teresa Martínez CONSEJO TECNICO PEDAGOGICO: RECTORADO: Dr. RENAN DE LA BASTIDA VICERECTORADO: Dra. Teresa Martínez SECRETARIA: Lilia valencia Sandra Álvarez COLECTURA: MARCIA MAFLA Contabilidad Sandra cadena DEPARTAMENTO DE TECNOLOGIA DOCENTE: DR Arturo Espinoza LIC Edgar Mena LIC Estela Obando
  • 7.
    LIC GaryJácome DEPARTAMENO DEORIENTACIO EDUCATIVA: LIC Laura Palacios DR Renán DE LA Bastidas LIC TeresaMartínez DEPARATAMENTO DE INVESTIGACION PEDAGOGICA Carmen Galeas Marco Navarrete COMICION DE EVALUACION INTERNA LIC Yolanda Catotra LIC Fernando Arteaga LIC RenánVizcaíno COMISION DE VINCULACION CON LA COMUNIDAD LIC Hugo Toapanta LIC LuisJiménez LIC Telmo Camacas EXPERIENCIAS VIVIDAS:  Entablar una comunicación con los autoridades del plantel  COMPARTI ideas con mis experiencias EXPERIENCIAS ADQUIRIDAS: o Aprendí a realizar un croquis o Conocí como esta organizada la institución o Adquirí información de los docentes del ISPED ASPECTOS A MEJORAR Mejorar la ortografía y caligrafía Mejorar la presentación CONCLUSIONES:
  • 8.
    Puede decir quees importante conocer la estructura y organización de la institución porque me servirá en la práctica docente OBSERVACIONES Y RECOMENDACIONES: ALUMNO MAESTRO PROFESOR ORIENTADOR SUPERVISOR DE PRÁCTICA
  • 9.
    MEMORIA N°3 ACTIVIDADES CUNPLIDAS:  Visitamos la escuela ISPED  Saludamos a la maestra y a los niños  La maestra recibía tareas de matemáticas y una tarjeta de amistad  La maestra coloco las tarjetas de amistad que realizaron los niños en la pizarra que al entrar al aula  Luego la maestra utilizo el globo terráqueo para explicarles en la clase de estudios sociales como se divide la tierra  La maestra hizo en refuerzo de la clase anterior de matemáticos sobre la multiplicación de tres cifras por dos cifras y cada niño paso a la pizarra a realizar una multiplicar  La maestra tuvo que salir y les dejo trabajo en aula realizar tres multiplicaciones.  Salimos al salón de usos múltiples a la clase de música y jugamos al gato y al ratón se trataba de la siguiente manera  Nos dirigimos toda la escuela al salón múltiple para realizar un debate de las listas 1 y 2 sobre el plan de trabajo Las listas 1 y2 estaban conformada por: Presidente Secretario Educación y cultura Servicio y medio ambiente Servicio y recursos Deportes y recreación Defensoría de los derechos EL PLAN DE LA LISTA 1 FUE: Educación y Cultura: Promover concursos de dibujo Concurso de villancicos en navidad Deportes y recreación: Organiza futbol Pasea por el día del niño
  • 10.
    Defensoría de losderechos: Organiza concurso de periódicos murales Servicio y medio ambiente Organiza conferencias de salud Servicio y recursos: Pedir ayuda a las autoridades El plan de trabajo de las listas 2 fue: Educación y cultura: Insertar a los niños en el cumplimiento de tareas Planificar el periódico mural Servicio y medio ambiente Organiza a los niños para hacer limpieza de las áreas recreativas Servicio y recursos: Organiza el buen uso escolar Defensoría de los derechos: Cuidar de los compañeros y compañeras dentro y fuera del aula Retornamos al aula y la maestra pidió que saquen el texto de lengua y literatura hablaron sobre el diccionario y para que se lo utiliza Para culminar la jornada de trabajo la maestra habla sobre el ecosistema en la clase de ciencias naturales . Finalmente les indico las tareas que debían realizar y las envió a sus hogares EXPERIENCIS VIVIDAS: Participar en una conversación de los niños Compartir responsabilidades Ayudar en lo necesario a la maestra EXPERIENCIAS ADQUIRIDAS:
  • 11.
    Aprendí que alos niños les gusta la música Conocí el compartimiento de los niños tanto en el aula como en el recreo Aprendí que cada niño tiene una forma diferente de pensar y actuar ASPECTOS A MEHORAR: Mejorar las presentaciones Poner entusiasmo a las prácticas de ambientación CONCLUSION: Todo lo pude observar y conocer es muy importante ya que así pude obtener conocimientos para practicarlos en mi futura profesión OBSERVACIONES Y Recomendaciones ALUMNO MAESTRO PROFESOR ORIENTADOR SUPERVISOR DE PRÁCTICA
  • 12.
    MEMORIA N 4 ACTIVIDADESCUNPLIDAS: Observaciones y escuchamos las exposiciones de cada grupo Conocimos la infraestructura del ISPED por medio del croquis Aprendimos como está organizada SE REALIZA LA EXPOSICION DE LA SIGUIENTE MANERA: PRIMER GRUPO:  Tuvieron con el profesor sobre valores como respeto y puntualidad ya que son los mas importantes que debe tener el docente. Los niños se entusiasman cuando realizan dinámicas porque así aprender mejor SEGUNDO GRUPO:  Realizo que trabajaron juntamente con los niños en actividades prácticas y dinámicas juegos y canciones. Los niños son muy activos y participativos en clase. TERCER GRUPO:  Indicaron que en la disciplina de linda y literatura el profesor utiliza la técnica de observación para mejorar las lecturas. El profesor aconsejoa los alumnos maestros la lectura . El profesor aconsejo a los alumnos maestros de cómo tratar a los niños. CUARTO GRUPO:  Dijeron que la maestra hizo un refuerzo sobre la clase anterior de matemáticas sobre la multiplicación de tres cifras por dos y cada niño paso al pizarrón a realizar una operación  En la clase de estudios sociales hablaron sobre cómoestá dividida la tierra y para que comprendan le explicó como el globo terráqueo QUINTO GRUPO:  Explicaron que algunos niños captan más facilidad las clases y otros tardan por lo que requieren de paciencia y tolerancias  El profesor antes de empezar sus clases les hace contar a los niños para que así no se cansen de la jornada de trabajo SEXTO GRUPO:  Observamos a los niños que ven al profesor como un ejemplo a seguir por lo que siempre debemos dar lo mejor de el ser amigo para que haya confianza . Los niños son muy sinceros y expresan lo que sienten
  • 13.
    EXPERIENCIAS VIVIDAS:  Participar en grupo  Ayudar en lo necesario mis compañeros EXPERIENCIAS ADQUIRIDAS  Aprendí que el maestro debe ser responsable y puntual ya que son dos valores muy importantes  Conoce sobre el rol del alumno que debe tener capacidad de aprender y resolver observar y experimentar para asa desarrollar du personalidad ASPECTOS A MEJORAR:  Organizar mejor un grupo de trabajo  Mejorar mi expresión y vocalización  Poder el miedo de hablar ante un grupo CONCLUSIONES: Puedo decir que la socialización de practicar de ambientación es muy importante ya que así trabajamos en grupo y nos ayuda a perder el miedo de hablar en público por medio de las exposiciones OBSERVACIONES Y RECOMENDACIONES: ALUMNO MAESTRO PROFESOR ORIENTADOR SUPERVISOR DE PRÁCTICA
  • 14.
    MEMORIA N° 5 ACTIVIDADESCUNPLIDAS: Visitamos la escuelade prácticas“JOSÉ REYES” Realizamos el croquis de la institución Observamos las diferentes actividades que realizan la maestra Ruth Vizcaíno en el 5to año de básica paralelo “b” de acuerdo al horario Hora Lunes Martes Miércoles Jueves Viernes 1 Matemáticas Cultura Estética Estudios Sociales Matemáticas Estudios Sociales 2 Inglés Cultura Estética Estudios Sociales Matemáticas Estudios Sociales 3 Matemáticas Matemáticas Computación Lengua y Literatura Ciencias Naturales 4 Lengua y Literatura Matemáticas Computación Lengua y Literatura Ciencias Naturales 5 Lengua y Literatura Lengua y Literatura Lengua y Literatura Ciencias Naturales Laboratorio 6 Lengua y Literatura Lengua y Literatura Lengua y Literatura Ciencias Naturales Música 7 Cultura Estética Optativas Inglés Cultura Física Cultura Estética En la clase de estudios sociales la profesora Ruth sobre el buen uso y el cuidado de nuestra casa ya que les dijo que nuestro ´planeta es la casa de todos y todas y les dio algunos ejemplos de cómo cuidar el planeta tierra.  No cortar los árboles  No  Contaminar el agua y el aire  No botar basura, etc. La profesora hizo realizar a los niños un gráfico sobre la naturaleza en el cuaderno de estudios sociales. La profesora antes que los niños salgan al recreo repartió un vaso de colada y una galleta. En la clase de ciencias naturales la profesora hizo leer el libro y les pregunto lo que entendieron acerca de los animales de la costa, sierra, amazonia y las islas Galápagos, cada niña pasó a la pizarra a escribir el nombre de un animal. Costa Sierra Amazonia Galápagos Cocodrilo Raposas Piraña Pingüinos Oso hormiguero peces Tucán Tortugas
  • 15.
    Para culminar lajornada de trabajo los niños salieron a la clase de cultura física en el cual el profesor Carlos España los hizo jugar futbol y los envió a sus hogares. Experiencias vividas  Compartir ideas con mis compañeros  Conocer la estructura de la escuela de práctica docente José Reyes  Entablar una comunicación con los maestros de esta institución Experiencias adquiridas  Conocí como estaba organizada la escuela José Reyes  Adquirí información de los maestros de esta institución  Aprendí a investigar y como se elabora un croquis Aspectos a mejorar  Mejorar la ortografía y caligrafía  Mejorar la presentación  Ser más observadora  Mejorar mi vocabulario Conclusiones  Puedo decir que mediante esta práctica adquirí más conocimientos de cómo realizar de una mejora manera un croquis y un organigrama Observaciones y recomendaciones: Alumna Maestra Profesor Orientador Supervisor de Práctica
  • 16.
    MEMORIA N° 6 Actividadescumplidas:  Visitamos la escuela de Práctica Docente José Reyes  Nos presentamos ante la maestra de Quinto Año de Educación Básica, paralelo B y sus alumnos  La maestra tomo a los niños una evaluación de matemáticas de 20 multiplicaciones, cada una valía un punto, los niños terminaron y procedieron a intercambiarse las pruebas para obtener una calificación  La maestra pidió a los niños que saquen el cuaderno de apuntes para realizar ejercicios de operaciones matemáticas como es la resta, para encontrar el minuendo y el substraendo.  La maestra realizó un problema matemático en la pizarra para explicarles a los niños, para que realicen una tarea en sus hogares  En la clase de lengua y literatura leyeron un cuento que se titulabas “ansiosos del oro” lo cual se trataba de una familia que los hijos del jefe del hogar querían obtener una recompensa sin hacer nada, eran conformistas,  La maestra después de terminar de leer el cuento, pidió a los niños una moraleja y ellos dijeron cuando desean algo debes lograrlo con el sudor de tu frente.  La maestra antes que los niños salgan al recreo repartió un vaso de agua de orégano y una galleta.  La maestra en la clase de ciencias naturales explico sobre las estaciones como son, el otoño,primavera, verano e invierno. Les dijo que en nuestros países se daba el invierno y el verano, les hizorealizar un gráfico de estas dos estaciones.  Para culminar la jornada de trabajo salieron a recibir la materia de cultura física, en lacual el profesor Carlos España hizo que realizarán ejercicios de calentamiento para luego formar equipos de futbol de hombres y mujeres. Experiencias vividas  Compartir responsabilidades  Ayudar en lo necesario a la maestra  Alegre por haber compartido con los niños y con la maestra Experiencias adquiridas  Aprendí a que los niños son muy activos y participativos  Conocí el comportamiento de los niños tanto en el aula como en el recreo Aspectos a mejorar  Mejorar la ortografía y caligrafía  Mejorar la presentación  Ser más activa
  • 17.
    Conclusiones  Puedo decir que esta práctica de ambientación es muy importante ya que pude observar como el maestro realiza su trabajo en el aula y así poder familiarizarme con los niños. Observaciones y recomendaciones Alumna Maestra Profesor Orientador Supervisor de Práctica
  • 18.
    MEMORIA N° 7 Actividadescumplidas  Observamos y escuchamos las exposiciones de cada grupo  Conocimos la infraestructura y organización de algunos instituciones educativas del sector urbano como: la escuela “José Reyes”, el jardín de infantes “Fernando Pozo Guerrero” y el jardín de infante “Manuel J. Bastidas” por medio del croquis y organigrama. . Croquis y organigrama de la escuela “José Reyes”
  • 20.
    Lic. Fanny Revelo Consejo Técnico Consultivo DIRECTORA Lic. Esthela Rivadeneira Lic. Carmen Rosero Lic. Guillermo Chulde Junta General de Profesores Lic. Carlos España Asuntos Sociales Comité Central de Padres de Lic. Luis Landázuri Familia LIC. Margarita Pozo Sra. Liliana Guerrero Lic. Paola García Sra. Violeta Chiles Lic. Esthela Rivadeneira Sra. Paola Álvarez Lic. Narciza Guerra Sra. Verónica coral Presidentes/as de cada año básica Cultura Física Personal de Docente Lic. Ana Mera Personal de Servicio Lic. Guillermo Chulde Sr. Edgar Arteaga Lic. Silvia Morocho Sr. Manuel Salcedo Comisiones Lic. Guillermo Oñate Lic. Carlos España Gobierno Escolar Camila Martínez Antony Lora Bienestar Estudiantil Alumnos Karla Changotaxi Lic. Guadalupe Delgado Daniela Naranjo Lic. Amanda Chulde Alejandro Villota Lic. Gloria Landázuri Irene Dorado Lic. Fernando Enríquez Fernando Bustos Pedagogía Lic. Segundo Ruano Lic. Carmen Rosero Lic. Leydi Bejarano
  • 21.
    Se realizó laexposición de la siguiente manera: Primer grupo Hablar sobre la puntualidad ya que es el valor más importante que debe tener el docente para que así los niños sigan el ejemplo del maestro. Además tuvieron una experiencia adquirida en al que al momento de ingresar al jardín de los niños se asustaron delos alumnos maestros porque pensaron que eran doctores y los iban a vacunar. Segundo grupo Recalco que ayudaron al amaestra en la jornada de trabajo porque ella tuvo que salir y les dejo a a su cargo los niños, ellos realizaron dinámicas y jugaron juntamente con los niños pero un niño era especial ya que tenía problemas de aprendizaje Tercer grupo Dijeron que en la disciplina de lengua y literatura el maestro utiliza la técnica de la observación para mejorar la lectura. Además el maestro les dio un consejo de cómo tratar a los niños y ser un amigo más de ellos, ser pacientes y tolerantes Cuarto grupo Indicaron que la maestra tomo una evaluación semanal, en la cual los niños se intercambiaron las evaluaciones y calificaron ellos mismos , ya que así demuestre la sinceridad y el respeto . Además les enseño las tablas de multiplicar por medio d un rompe cabezas y una canción en la cual aprender mejor y nos e aburren ni e cansan Quinto grupo Explicaron que algunos niños captan con facilidad los conocimientos del maestra les brinda ya que los niños son muy imperativos e inquietos , lo cual se requiere de mucha paciencia y tolerancia para que en el aula de clase haya organización y se trabaje en armonía . Sexto grupo Observaron que los niños son muy directos ya que dicen las cosas que piensan y sienten también dijeron que el docente es un modelo a seguir porque no solamente les brinde conocimientos si no que es un amigo mas de ellos ya que los trata con amor y cariño EXPERIENCIAS VIVIDAS Ayudar en lo necesario a mis compañeros Participar en grupo EXPERIENCIAS ADQUIRIDAS
  • 22.
    Aprendí que elmaestro debe ser puntual y responsable ya que son dos valores muy importantes Conocí que el maestro debe ser paciente y tolerante al tratar a los niños para que así aprendan a mejorar ASPECTOS A MEJORAR  Mejorar mi expresión y vocalización  Perder el miedo de hablar ante un publico  Organizar mejorar a un grupo de trabajo CONCLUSIONES Puedo decir que la socialización de práctica de ambientación es muy importante ya que así trabajamos en equipo compartiendo ideas para ver la unión y el compañerismo que existe entre todos Observaciones y recomendaciones Alumna Maestra Profesor Orientador Supervisor de Práctica
  • 23.