instituto superior pedagógico

     “ciudad de san Gabriel”

Alumna: Sandra piarpuezán
Memoria N# 01
                             DESARROLLO DEL TRABAJO EN EL AULA




    ACTIVIDADES CUMPLIDAS
•   Asistimos puntualmente a la Escuela de Demostración Pedagógica del “ISPED”.

•   Conocimos a la maestra y su grupo de alumnos.

•   Realizamos la presentación del grupo de práctica.

•   Observamos el desarrollo de las clases.

•   Realicé guía y memoria.




    EXPERIENCIAS VIVIDAS
•   Conocí a cada uno de los niños.

•   Traté de ganar la confianza en algunos de ellos.

•   Ayudé a terminar tareas que realizaban.



    EXPERIENCIAS ADQUIRIDAS
•   Saber dirigir a un grupo de niños con firmeza.

•   Poner mucha atención en aquellos inquietos.

•   Ser paciente y muy tolerante con los alumnos.
ASPECTOS A MEJORAR
•   Conservar la atención de los niños mientras el maestro enseña.

•   Implementar material didáctico para futuras prácticas con los niños.




    CONCLUSIONES
    Cumplimos con nuestro objetivo. Fuimos al lugar de práctica, observamos el desarrollo de clases
    dentro del aula y colaboramos con la maestra ayudando a contralar la disciplina y el orden cuando
    fue necesario. Así compartimos nuestro día como alumnos-practicantes del ISPED.
MEMORIA N# 02

          OBSERVACION DE LA INFRAESTRUCTURA DE LA ESCUELA DE DEMOSTRACIÓN
                             PEDAGÓGICA ANEXA AL “ISPED”




    ACTIVIDADES CUMPLIDAS
•   Asistimos puntualmente para nuestra práctica.

•   Observamos la infraestructura de la institución.

•   Ubicamos las diferentes dependencias.

•   Recopilamos datos del organigrama funcional.

•   Dialogamos con las autoridades.

•   Realizamos memoria y guía respectivas.




    EXPERIENCIAS VIVIDAS
•   Recorrimos la institución, y ubicamos cada departamento.

•   Preguntamos sobre el organigrama funcional.

•   Compartimos al principio muchas confusiones con varios compañeros.
ASPECTOS A MEJORAR
•   Trabajar en grupo coordinadamente para un mejor desenvolvimiento de nuestras
    actividades.



    CONCLUSIONES
    Hemos logrado nuestro objetivo propuesto en principio.

    Observar la infraestructura y saber la distribución de los diferentes departamentos, sus
    aulas, los maestros personal administrativo y de servicio que integran ésta institución.



    ANEXOS: CROQUIS.-
ORGANIGRAMA DE LA ESCUELA DEL ISPED.-


                                                                                 RECTOR AÑO E.
                                                                                  PRIMER

                                                                                VICERRECTOR

                                                                        JUNTA GENERAL
 COMITÉ CENTRAL PADRES DE FAM.
                                                                                 DIRECTOR                                                                        COMISIONES
  PROFESORES CONTRATADOS                                                                                                                                   PERMANENTES

    PERSONAL DE SERVICIO
                                                                                                                         TEC. P                A.S. y C.                B. E. y O.   DEP. y
                                                                                                                                                                                      REC.
                                           SEGUNDO AÑO E.B




                                                                                                                                             SÉPTIMO AÑO E. B.
                        PRIMER AÑO E. B.




                                                                                   CUARTO AÑO E. B.


                                                                                                      QUINTO AÑO E. B.
                                                             TERCER AÑO E. B.




                                                                                                                           SEXTO AÑO E. B.




                                                                                                                   D
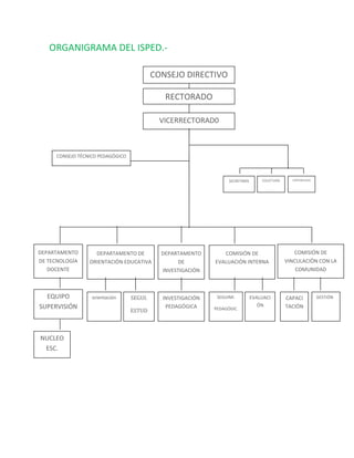
ORGANIGRAMA DEL ISPED.-

                                              CONSEJO DIRECTIVO

                                                 RECTORADO

                                                VICERRECTORAD0



        CONSEJO TÉCNICO PEDAGÓGICO



                                                                      SECRETARÍA       COLECTURÍA     CONTABILIDAD




DEPARTAMENTO          DEPARTAMENTO DE           DEPARTAMENTO       COMISIÓN DE                         COMISIÓN DE
DE TECNOLOGÍA       ORIENTACIÓN EDUCATIVA             DE        EVALUACIÓN INTERNA                  VINCULACIÓN CON LA
   DOCENTE                                      INVESTIGACIÓN                                           COMUNIDAD
                                                 PEDAGÓGICA


  EQUIPO             orientación     SEGUI.     INVESTIGACIÓN    SEGUIMI.          EVALUACI         CAPACI           GESTIÓN

SUPERVISIÓN                                      PEDAGÓGICA                           ÓN            TACIÓN
                                     ESTUD                      PEDAGÓGIC.




NUCLEO                                                           D
 ESC.

PRAC.
DOC.
MEMORIA N° 03
                       Desarrollo de clases dentro del aula



ACTIVIDADES CUMPLIDAS
Visitamos la Escuela de Demostración Pedagógica del ISPED.
Ayudamos a los niños a terminar la terea de Estudios Sociales.
Formamos grupos con los niños para realizar una clase demostrativa sobre la erosión.
Guiamos a los alumnos con explicaciones para dibujar en sus libros gráficos de la erosión.
Realizamos labores agrícolas en el huerto escolar.




EXPERIENCIAS VIVIDAS
Ayudamos a los niños que tenían dificultad y no podían representar la erosión, o pintar los dibujos.
Observamos en el salón de actos el lanzamiento de listas para campañas.
Compartí con los/as compañeros/as de practica momentos agradables, mientras ayudábamos en
los huertos escolares.
EXPERIENCIAS ADQUIRIDAS
Trabajando en grupo coordinadamente se facilita el desarrollo de las actividades que vayamos a
realizar.
Debemos prestar mucha atención a los niños que tienen ciertas dificultades de aprendizaje.



CONCLUSIONES
Hemos cumplido con el objetivo. Llegamos al lugar de trabajo puntualmente, observamos el
desarrollo de clases, ayudando a los niños a controlar las tareas que el maestro dejó para que
realicen en casa, de la misma manera colaboramos con el control de trabajos en clase como
matemáticas y estudios sociales y en la clase demostrativa de la erosión del suelo. Así terminamos
la mañana de práctica.
MEMORIA N° 04
                   SOCIALIZACIÓN Y EXPOSICIÓN DE TRABAJOS




ACTIVIDADES CUMPLIDAS
Llegamos puntualmente al salón de actos de nuestra institución debidamente
uniformados.
Expusimos trabajos de prácticas realizadas anteriormente.
Coordinamos todo el grupo nuestro tema asignado y trabajamos de manera uniforme.
Socializamos y compartimos momentos agradables quienes asistimos a esta jornada de
exposiciones.




EXPERIENCIAS VIVIDAS
Tuvimos un poco de temor al iniciar la exposiciones, pues esto era nuevo para la mayoría
de nosotros.
Observamos en algunos compañeros/as, al momento de exponer cierto nerviosismo.
Compartimos experiencias y vivencias distintas cada grupo de alumnos practicantes.

EXPERIENCIAS ADQUIRIDAS
Para lograr éxito en las exposiciones todo el grupo debe colaborar con sus ideas.
Organizar el trabajo, los temas y la intervención de cada integrante en forma ordenada y
con anticipación.
Mantener cierto control de las emociones cuando nos dirigimos al público.
ASPECTOS A MEJORAR
Poner atención, sobre todo en la ortografía para futuras exposiciones.
Tomar en cuenta al momento de exponer, no basarnos únicamente a leer los trabajos.
Mejorar el contenido de las exposiciones y la manera de dirigir nuestra intervención
individual.




CONCLUSIONES
En conclusión el objetivo se cumplió, todos los grupos expusimos las dos prácticas
realizadas anteriormente en la escuela del ISPED. Tomando en cuenta ciertas fallas en
cada grupo, no pasaremos por alto las recomendaciones y también observaciones que nos
dieran los/as supervisores/as, en bien de un mejor desempeño para futuras exposiciones
MEMORIA N° 05
    “JOSÉ REYES” OBSERVACIÓN DE LA INFRAESTRUCTURA DE LA ESCUELA




ACTIVIDADES CUMPLIDAS
Llegamos con puntualidad a la Escuela de Práctica Docente
“José Reyes”.
Observamos la infraestructura.
Ubicamos las diferentes dependencias.
Preguntamos sobre el organigrama de la institución.
Realizamos la guía y memoria respectivas.




EXPERIENCIAS VIVIDAS
Inicialmente no sabíamos cómo distribuirnos, pues hubo cierto desfase en las autoridades
de las dos instituciones.
Existió malestar en algunos compañeros pues no se les permitió el ingreso a las aulas.
Ingresamos a 6° año básico “B” presentándonos ante el maestro y su grupo de alumnos.
Compartimos con los niños buenos momentos realizando dinámicas.
Ayudamos a los alumnos a terminar una tarea de ciencias naturales sobre la atmósfera.
EXPERIENCIAS ADQUIRIDAS
Debemos jugar o hacer dinámicas en clase con los niños para que puedan aprender mejor.
Prestar mucha ayuda a niños que requieran más tiempo para captar las explicaciones del
maestro.




ASPECTOS A MEJORAR
Asistir a las instituciones de práctica bien uniformados, nos recalcó la máxima autoridad
de ésta institución.
Llegar los alumnos-maestros antes de las 07:00 am, otra recomendación que nos dieran.




CONCLUSIONES
Logramos el objetivo propuesto en un principio.

Observamos el entorno, infraestructura y la distribución de las diferentes comisiones
existentes en la institución.

Especialmente tuvimos el agrado de dialogar con la máxima autoridad que dirige ésta
escuela, misma que nos dio una calurosa bienvenida, no sin antes darnos a conocer de
ciertas reglas a cumplir los alumnos-maestros para un buen cumplimiento de nuestras
prácticas.




ANEXOS:
CROQUIS.-
ORGANIGRAMA.-


                                                     CONSEJO TÉCNICO
                              DIRECTORA                CONSULTIVO




        JUNTA DE PROFESORES




                                                 COMITÉ DE PADRES DE
                                                      FAMILIA


  ASUNTOS SOCIALES
                              PERSONAL DOCENTE




   CULTURA FISICA


                                                 PERSONAL DE SERVICIO
 BIENESTAR ESTUDIANTIL




     PEDAGOGICA                                     GOBIERNO ESCOLAR
                                  ALUMNOS
MEMORIA N° 06
         OBSERVACIÓN DEL TRABAJO DOCENTE ESCUELA “JOSÉ REYES”




ACTIVIDADES CUMPLIDAS
Visité la escuela para nuestra práctica.
Pregunté el número de alumnos que integran el 6° año de educación básica (24 niños).
Conocí la manera en que está organizado el horario de clases.
Investigué la organización de los niños dentro del aula.
Realicé la guía y croquis respectivos.




EXPERIENCIAS VIVIDAS
Ayudé a controlar tareas de matemáticas y estudios sociales.
Colaboré con el maestro en la revisión y calificación de lecciones.
Observé que algunos niños no habían cumplido con sus tareas, ni llevaron el material respectivo, lo
cual fue motivo de molestia e inconformidad en el maestro.
EXPERIENCIAS ADQUIRIDAS
Improvisar exposiciones de trabajos para que los alumnos tengan la capacidad de desarrollar su
inteligencia.

Aclarar confusiones a los niños sirve de gran ayuda para un mejor rendimiento.




ASPECTOS A MEJORAR
Recordar siempre a los niños con anterioridad que deben llevar todos sus materiales para recibir
clases el día siguiente no está por demás.




CONCLUSIONES
En conclusión cumplimos con la práctica satisfactoriamente, observando las clases que dictaba el
maestro, ayudando a los alumnos con sus tareas e informándonos con datos que necesitábamos
para realizar nuestro trabajo y sobre todo enriqueciendo nuestros conocimientos para una futura
docencia.




ANEXOS:
FOTOGRAFÍAS DE PRÁCTICAS EN LA AULA.-
MEMORIA N° 07
                     SOCIALIZACIÓN Y EXPOSICIÓN DE TRABAJOS



ACTIVIDADES CUMPLIDAS
Llegamos con puntualidad al salón de actos en nuestra institución.
Expusimos trabajos realizados en prácticas anteriores.
Repartimos el trabajo de exposición cada paralelo en forma equitativa.
Compartimos experiencias diferentes cada grupo.
Realizamos guía y memoria en ésta práctica de socialización




EXPERIENCIAS VIVIDAS
Fue evidente el malestar de muchos compañeros que asistimos a la práctica en la Escuela “José
Reyes”, debido a inconcordancias en las autoridades.
Escuchamos las nuevas experiencias que dieron a conocer los diferentes grupos de compañeros.
Receptamos ciertas recomendaciones que nos hicieran los maestros supervisores, sobre la
ubicación mal realizada en el croquis.
Conocimos de la motricidad fina y gruesa que se les enseña a los niños de jardín, para desarrollar
habilidades.
EXPERIENCIAS ADQUIRIDAS
El éxito de un buen trabajo se logra con la participación de todos y cada uno de los integrantes.
Debemos estar prestos a cualquier imprevisto, y tomarlo con buena actitud.
En el campo de la educación tenemos que ser muy tolerantes, pues la paciencia puede terminar,
pero la tolerancia debe prevalecer.




ASPECTOS A MEJORAR
Realizar las intervenciones con claridad y precisión.
Estructurar los organigramas de mejor manera.
Mejorar la orientación del croquis para poder ubicarnos correctamente.
Corregir faltas ortográficas que aún persisten.
Trabajar en la presentación de diapositivas con colores visibles, para que todos observemos en
forma clara.
Investigar más sobre la organización docente en las instituciones donde asistimos a realizar nuestras
prácticas.




CONCLUSIONES
En conclusión cumplimos con el objetivo propuesto en ésta práctica. Todos los grupos expusimos
trabajos realizados anteriormente en la escuela “José Reyes”.

Persisten aún fallas de nuestra parte, esperamos mejorar con el tiempo, tomando muy en cuenta las
observaciones hechas por los maestros supervisores, en bien de nuestra formación como futuros
maestros.
MEMORIA N° 08
                        OBSERVACIÓN DE LA INFRAESTRUCTURA
                             ESCUELA “LUIS EDUARDO REYES”




ACTIVIDADES CUMPLIDAS
llegamos con puntualidad a la institución de práctica.
observamos la infraestructura.
dialogamos con la maestra.
realizamos el croquis de la escuela.
elaboramos la guía respectiva.



EXPERIENCIAS VIVIDAS
Visitamos la primera Escuela del sector rural.
Llegamos con anterioridad para la práctica respectiva.
Observamos que la institución cuenta con una infraestructura muy reducida.
Miramos solamente una aula, donde funcionan todos los años.




EXPERIENCIAS ADQUIRIDAS
Tenemos que caminar grandes distancias especialmente en el sector rural, para llegar a las
instituciones de práctica.
Relacionarnos con la gente de la comunidad nos ayudará a tener una mejor atención hacia nosotros,
y al desempeño de nuestro trabajo.
ASPECTOS A MEJORAR
Debemos desempeñar nuestro trabajo con mucho ánimo y optimismo, siempre seguros de lo que
vamos a realizar.
Llevar implementos y ropa adecuada para realizar las prácticas en el sector rural, especialmente en
días de mal tiempo.




CONCLUSIONES
Hemos cumplido con el objetivo de visitar las escuelas del sector rural, a pesar de ciertas
dificultades como la distancia, las vías, el mal tiempo, etc. Llegamos al sitio a cumplir con la práctica
del análisis de la infraestructura institucional y los elementos que la conforman.



ANEXOS: CROQUIS.-
FOTOGRAFÍAS.-
MEMORIA N° 09
         Observación de la Práctica Docente Escuela ” Luis Eduardo Reyes”




ACTIVIDADES CUMPLIDAS

     Llegamos puntualmente a la institución de práctica.
     Conocimos el número de estudiantes que asisten a esta escuelita (ocho niños/as).


         1.   Damariz Enríquez       1° de Básica
         2.   Jesús Fuertes          2° de Básica
         3.   Daniela Enríquez       3° de Básica
         4.   Marlon Enríquez        3° de Básica
         5.   Andy Enríquez          3° de Básica
         6.   Yadira Fuertes         6° de Básica
         7.   Amanda Enríquez         7° de Básica
         8.   Paulina Enríquez        7° de Básica

     Preguntamos a la maestra sobre el horario de clases (manifiesta no tener)
     Realizamos varios juegos y dinámicas con los niños.
     Investigamos la distribución de los niños dentro del aula:
               I. Grupo uno ----1° y 3° de básica
              II. Grupo dos ----2° de básica
             III. Grupo tres ----6° y 7° de básica


     Elaboramos guía y memorias respectivas.
EXPERIENCIAS VIVIDAS
        Ayudamos a la maestra a realizar algunos carteles para trabajar con nuevo material
        didáctico.
        Jugamos con los niños varios juegos.
        Observamos el desarrollo de clases.
        Aprendimos a manejar nuevo material didáctico como el anillado de números y letras; los
        bloques lógicos y la base diez.
        Organizamos a los niños para la entrega del desayuno escolar.




EXPERIENCIAS ADQUIRIDAS
        Jugar con todos los niños es importante, pues logramos la integración y confianza del
        grupo.
        Aprender a manipular o saber la forma correcta de utilizar ciertos materiales didácticos, para
        enseñar a los niños.




ASPECTOS A MEJORAR
        Enseñar a los niños principalmente el orden y la disciplina, pues nos servirá de gran ayuda.
        Fomentar en el alumno buenos hábitos de aseo.




CONCLUSIONES
En conclusión hemos cumplido con nuestro objetivo.

Asistimos a la institución educativa del sector rural y observamos el desarrollo de clases; la maestra
distribuye a los alumnos en tres grupos y enseña utilizando primeramente el trabajo autónomo, luego
gráfico y por último autónomo.
ANEXOS.-
FOTOS

MEMORIAS

  • 1.
    instituto superior pedagógico “ciudad de san Gabriel” Alumna: Sandra piarpuezán
  • 2.
    Memoria N# 01 DESARROLLO DEL TRABAJO EN EL AULA ACTIVIDADES CUMPLIDAS • Asistimos puntualmente a la Escuela de Demostración Pedagógica del “ISPED”. • Conocimos a la maestra y su grupo de alumnos. • Realizamos la presentación del grupo de práctica. • Observamos el desarrollo de las clases. • Realicé guía y memoria. EXPERIENCIAS VIVIDAS • Conocí a cada uno de los niños. • Traté de ganar la confianza en algunos de ellos. • Ayudé a terminar tareas que realizaban. EXPERIENCIAS ADQUIRIDAS • Saber dirigir a un grupo de niños con firmeza. • Poner mucha atención en aquellos inquietos. • Ser paciente y muy tolerante con los alumnos.
  • 3.
    ASPECTOS A MEJORAR • Conservar la atención de los niños mientras el maestro enseña. • Implementar material didáctico para futuras prácticas con los niños. CONCLUSIONES Cumplimos con nuestro objetivo. Fuimos al lugar de práctica, observamos el desarrollo de clases dentro del aula y colaboramos con la maestra ayudando a contralar la disciplina y el orden cuando fue necesario. Así compartimos nuestro día como alumnos-practicantes del ISPED.
  • 4.
    MEMORIA N# 02 OBSERVACION DE LA INFRAESTRUCTURA DE LA ESCUELA DE DEMOSTRACIÓN PEDAGÓGICA ANEXA AL “ISPED” ACTIVIDADES CUMPLIDAS • Asistimos puntualmente para nuestra práctica. • Observamos la infraestructura de la institución. • Ubicamos las diferentes dependencias. • Recopilamos datos del organigrama funcional. • Dialogamos con las autoridades. • Realizamos memoria y guía respectivas. EXPERIENCIAS VIVIDAS • Recorrimos la institución, y ubicamos cada departamento. • Preguntamos sobre el organigrama funcional. • Compartimos al principio muchas confusiones con varios compañeros.
  • 5.
    ASPECTOS A MEJORAR • Trabajar en grupo coordinadamente para un mejor desenvolvimiento de nuestras actividades. CONCLUSIONES Hemos logrado nuestro objetivo propuesto en principio. Observar la infraestructura y saber la distribución de los diferentes departamentos, sus aulas, los maestros personal administrativo y de servicio que integran ésta institución. ANEXOS: CROQUIS.-
  • 6.
    ORGANIGRAMA DE LAESCUELA DEL ISPED.- RECTOR AÑO E. PRIMER VICERRECTOR JUNTA GENERAL COMITÉ CENTRAL PADRES DE FAM. DIRECTOR COMISIONES PROFESORES CONTRATADOS PERMANENTES PERSONAL DE SERVICIO TEC. P A.S. y C. B. E. y O. DEP. y REC. SEGUNDO AÑO E.B SÉPTIMO AÑO E. B. PRIMER AÑO E. B. CUARTO AÑO E. B. QUINTO AÑO E. B. TERCER AÑO E. B. SEXTO AÑO E. B. D
  • 7.
    ORGANIGRAMA DEL ISPED.- CONSEJO DIRECTIVO RECTORADO VICERRECTORAD0 CONSEJO TÉCNICO PEDAGÓGICO SECRETARÍA COLECTURÍA CONTABILIDAD DEPARTAMENTO DEPARTAMENTO DE DEPARTAMENTO COMISIÓN DE COMISIÓN DE DE TECNOLOGÍA ORIENTACIÓN EDUCATIVA DE EVALUACIÓN INTERNA VINCULACIÓN CON LA DOCENTE INVESTIGACIÓN COMUNIDAD PEDAGÓGICA EQUIPO orientación SEGUI. INVESTIGACIÓN SEGUIMI. EVALUACI CAPACI GESTIÓN SUPERVISIÓN PEDAGÓGICA ÓN TACIÓN ESTUD PEDAGÓGIC. NUCLEO D ESC. PRAC. DOC.
  • 8.
    MEMORIA N° 03 Desarrollo de clases dentro del aula ACTIVIDADES CUMPLIDAS Visitamos la Escuela de Demostración Pedagógica del ISPED. Ayudamos a los niños a terminar la terea de Estudios Sociales. Formamos grupos con los niños para realizar una clase demostrativa sobre la erosión. Guiamos a los alumnos con explicaciones para dibujar en sus libros gráficos de la erosión. Realizamos labores agrícolas en el huerto escolar. EXPERIENCIAS VIVIDAS Ayudamos a los niños que tenían dificultad y no podían representar la erosión, o pintar los dibujos. Observamos en el salón de actos el lanzamiento de listas para campañas. Compartí con los/as compañeros/as de practica momentos agradables, mientras ayudábamos en los huertos escolares.
  • 9.
    EXPERIENCIAS ADQUIRIDAS Trabajando engrupo coordinadamente se facilita el desarrollo de las actividades que vayamos a realizar. Debemos prestar mucha atención a los niños que tienen ciertas dificultades de aprendizaje. CONCLUSIONES Hemos cumplido con el objetivo. Llegamos al lugar de trabajo puntualmente, observamos el desarrollo de clases, ayudando a los niños a controlar las tareas que el maestro dejó para que realicen en casa, de la misma manera colaboramos con el control de trabajos en clase como matemáticas y estudios sociales y en la clase demostrativa de la erosión del suelo. Así terminamos la mañana de práctica.
  • 10.
    MEMORIA N° 04 SOCIALIZACIÓN Y EXPOSICIÓN DE TRABAJOS ACTIVIDADES CUMPLIDAS Llegamos puntualmente al salón de actos de nuestra institución debidamente uniformados. Expusimos trabajos de prácticas realizadas anteriormente. Coordinamos todo el grupo nuestro tema asignado y trabajamos de manera uniforme. Socializamos y compartimos momentos agradables quienes asistimos a esta jornada de exposiciones. EXPERIENCIAS VIVIDAS Tuvimos un poco de temor al iniciar la exposiciones, pues esto era nuevo para la mayoría de nosotros. Observamos en algunos compañeros/as, al momento de exponer cierto nerviosismo. Compartimos experiencias y vivencias distintas cada grupo de alumnos practicantes. EXPERIENCIAS ADQUIRIDAS Para lograr éxito en las exposiciones todo el grupo debe colaborar con sus ideas. Organizar el trabajo, los temas y la intervención de cada integrante en forma ordenada y con anticipación. Mantener cierto control de las emociones cuando nos dirigimos al público.
  • 11.
    ASPECTOS A MEJORAR Poneratención, sobre todo en la ortografía para futuras exposiciones. Tomar en cuenta al momento de exponer, no basarnos únicamente a leer los trabajos. Mejorar el contenido de las exposiciones y la manera de dirigir nuestra intervención individual. CONCLUSIONES En conclusión el objetivo se cumplió, todos los grupos expusimos las dos prácticas realizadas anteriormente en la escuela del ISPED. Tomando en cuenta ciertas fallas en cada grupo, no pasaremos por alto las recomendaciones y también observaciones que nos dieran los/as supervisores/as, en bien de un mejor desempeño para futuras exposiciones
  • 12.
    MEMORIA N° 05 “JOSÉ REYES” OBSERVACIÓN DE LA INFRAESTRUCTURA DE LA ESCUELA ACTIVIDADES CUMPLIDAS Llegamos con puntualidad a la Escuela de Práctica Docente “José Reyes”. Observamos la infraestructura. Ubicamos las diferentes dependencias. Preguntamos sobre el organigrama de la institución. Realizamos la guía y memoria respectivas. EXPERIENCIAS VIVIDAS Inicialmente no sabíamos cómo distribuirnos, pues hubo cierto desfase en las autoridades de las dos instituciones. Existió malestar en algunos compañeros pues no se les permitió el ingreso a las aulas. Ingresamos a 6° año básico “B” presentándonos ante el maestro y su grupo de alumnos. Compartimos con los niños buenos momentos realizando dinámicas. Ayudamos a los alumnos a terminar una tarea de ciencias naturales sobre la atmósfera.
  • 13.
    EXPERIENCIAS ADQUIRIDAS Debemos jugaro hacer dinámicas en clase con los niños para que puedan aprender mejor. Prestar mucha ayuda a niños que requieran más tiempo para captar las explicaciones del maestro. ASPECTOS A MEJORAR Asistir a las instituciones de práctica bien uniformados, nos recalcó la máxima autoridad de ésta institución. Llegar los alumnos-maestros antes de las 07:00 am, otra recomendación que nos dieran. CONCLUSIONES Logramos el objetivo propuesto en un principio. Observamos el entorno, infraestructura y la distribución de las diferentes comisiones existentes en la institución. Especialmente tuvimos el agrado de dialogar con la máxima autoridad que dirige ésta escuela, misma que nos dio una calurosa bienvenida, no sin antes darnos a conocer de ciertas reglas a cumplir los alumnos-maestros para un buen cumplimiento de nuestras prácticas. ANEXOS:
  • 14.
  • 15.
    ORGANIGRAMA.- CONSEJO TÉCNICO DIRECTORA CONSULTIVO JUNTA DE PROFESORES COMITÉ DE PADRES DE FAMILIA ASUNTOS SOCIALES PERSONAL DOCENTE CULTURA FISICA PERSONAL DE SERVICIO BIENESTAR ESTUDIANTIL PEDAGOGICA GOBIERNO ESCOLAR ALUMNOS
  • 16.
    MEMORIA N° 06 OBSERVACIÓN DEL TRABAJO DOCENTE ESCUELA “JOSÉ REYES” ACTIVIDADES CUMPLIDAS Visité la escuela para nuestra práctica. Pregunté el número de alumnos que integran el 6° año de educación básica (24 niños). Conocí la manera en que está organizado el horario de clases. Investigué la organización de los niños dentro del aula. Realicé la guía y croquis respectivos. EXPERIENCIAS VIVIDAS Ayudé a controlar tareas de matemáticas y estudios sociales. Colaboré con el maestro en la revisión y calificación de lecciones. Observé que algunos niños no habían cumplido con sus tareas, ni llevaron el material respectivo, lo cual fue motivo de molestia e inconformidad en el maestro.
  • 17.
    EXPERIENCIAS ADQUIRIDAS Improvisar exposicionesde trabajos para que los alumnos tengan la capacidad de desarrollar su inteligencia. Aclarar confusiones a los niños sirve de gran ayuda para un mejor rendimiento. ASPECTOS A MEJORAR Recordar siempre a los niños con anterioridad que deben llevar todos sus materiales para recibir clases el día siguiente no está por demás. CONCLUSIONES En conclusión cumplimos con la práctica satisfactoriamente, observando las clases que dictaba el maestro, ayudando a los alumnos con sus tareas e informándonos con datos que necesitábamos para realizar nuestro trabajo y sobre todo enriqueciendo nuestros conocimientos para una futura docencia. ANEXOS:
  • 18.
  • 19.
    MEMORIA N° 07 SOCIALIZACIÓN Y EXPOSICIÓN DE TRABAJOS ACTIVIDADES CUMPLIDAS Llegamos con puntualidad al salón de actos en nuestra institución. Expusimos trabajos realizados en prácticas anteriores. Repartimos el trabajo de exposición cada paralelo en forma equitativa. Compartimos experiencias diferentes cada grupo. Realizamos guía y memoria en ésta práctica de socialización EXPERIENCIAS VIVIDAS Fue evidente el malestar de muchos compañeros que asistimos a la práctica en la Escuela “José Reyes”, debido a inconcordancias en las autoridades. Escuchamos las nuevas experiencias que dieron a conocer los diferentes grupos de compañeros. Receptamos ciertas recomendaciones que nos hicieran los maestros supervisores, sobre la ubicación mal realizada en el croquis. Conocimos de la motricidad fina y gruesa que se les enseña a los niños de jardín, para desarrollar habilidades.
  • 20.
    EXPERIENCIAS ADQUIRIDAS El éxitode un buen trabajo se logra con la participación de todos y cada uno de los integrantes. Debemos estar prestos a cualquier imprevisto, y tomarlo con buena actitud. En el campo de la educación tenemos que ser muy tolerantes, pues la paciencia puede terminar, pero la tolerancia debe prevalecer. ASPECTOS A MEJORAR Realizar las intervenciones con claridad y precisión. Estructurar los organigramas de mejor manera. Mejorar la orientación del croquis para poder ubicarnos correctamente. Corregir faltas ortográficas que aún persisten. Trabajar en la presentación de diapositivas con colores visibles, para que todos observemos en forma clara. Investigar más sobre la organización docente en las instituciones donde asistimos a realizar nuestras prácticas. CONCLUSIONES En conclusión cumplimos con el objetivo propuesto en ésta práctica. Todos los grupos expusimos trabajos realizados anteriormente en la escuela “José Reyes”. Persisten aún fallas de nuestra parte, esperamos mejorar con el tiempo, tomando muy en cuenta las observaciones hechas por los maestros supervisores, en bien de nuestra formación como futuros maestros.
  • 21.
    MEMORIA N° 08 OBSERVACIÓN DE LA INFRAESTRUCTURA ESCUELA “LUIS EDUARDO REYES” ACTIVIDADES CUMPLIDAS llegamos con puntualidad a la institución de práctica. observamos la infraestructura. dialogamos con la maestra. realizamos el croquis de la escuela. elaboramos la guía respectiva. EXPERIENCIAS VIVIDAS Visitamos la primera Escuela del sector rural. Llegamos con anterioridad para la práctica respectiva. Observamos que la institución cuenta con una infraestructura muy reducida. Miramos solamente una aula, donde funcionan todos los años. EXPERIENCIAS ADQUIRIDAS Tenemos que caminar grandes distancias especialmente en el sector rural, para llegar a las instituciones de práctica. Relacionarnos con la gente de la comunidad nos ayudará a tener una mejor atención hacia nosotros, y al desempeño de nuestro trabajo.
  • 22.
    ASPECTOS A MEJORAR Debemosdesempeñar nuestro trabajo con mucho ánimo y optimismo, siempre seguros de lo que vamos a realizar. Llevar implementos y ropa adecuada para realizar las prácticas en el sector rural, especialmente en días de mal tiempo. CONCLUSIONES Hemos cumplido con el objetivo de visitar las escuelas del sector rural, a pesar de ciertas dificultades como la distancia, las vías, el mal tiempo, etc. Llegamos al sitio a cumplir con la práctica del análisis de la infraestructura institucional y los elementos que la conforman. ANEXOS: CROQUIS.-
  • 23.
  • 24.
    MEMORIA N° 09 Observación de la Práctica Docente Escuela ” Luis Eduardo Reyes” ACTIVIDADES CUMPLIDAS Llegamos puntualmente a la institución de práctica. Conocimos el número de estudiantes que asisten a esta escuelita (ocho niños/as). 1. Damariz Enríquez 1° de Básica 2. Jesús Fuertes 2° de Básica 3. Daniela Enríquez 3° de Básica 4. Marlon Enríquez 3° de Básica 5. Andy Enríquez 3° de Básica 6. Yadira Fuertes 6° de Básica 7. Amanda Enríquez 7° de Básica 8. Paulina Enríquez 7° de Básica Preguntamos a la maestra sobre el horario de clases (manifiesta no tener) Realizamos varios juegos y dinámicas con los niños. Investigamos la distribución de los niños dentro del aula: I. Grupo uno ----1° y 3° de básica II. Grupo dos ----2° de básica III. Grupo tres ----6° y 7° de básica Elaboramos guía y memorias respectivas.
  • 25.
    EXPERIENCIAS VIVIDAS Ayudamos a la maestra a realizar algunos carteles para trabajar con nuevo material didáctico. Jugamos con los niños varios juegos. Observamos el desarrollo de clases. Aprendimos a manejar nuevo material didáctico como el anillado de números y letras; los bloques lógicos y la base diez. Organizamos a los niños para la entrega del desayuno escolar. EXPERIENCIAS ADQUIRIDAS Jugar con todos los niños es importante, pues logramos la integración y confianza del grupo. Aprender a manipular o saber la forma correcta de utilizar ciertos materiales didácticos, para enseñar a los niños. ASPECTOS A MEJORAR Enseñar a los niños principalmente el orden y la disciplina, pues nos servirá de gran ayuda. Fomentar en el alumno buenos hábitos de aseo. CONCLUSIONES En conclusión hemos cumplido con nuestro objetivo. Asistimos a la institución educativa del sector rural y observamos el desarrollo de clases; la maestra distribuye a los alumnos en tres grupos y enseña utilizando primeramente el trabajo autónomo, luego gráfico y por último autónomo.
  • 26.