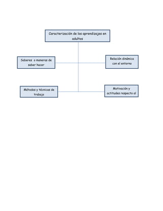
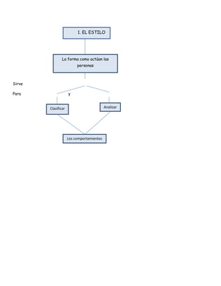
1680845156845Estilos de aprendizaje 0Estilos de aprendizaje <br />2795270309245<br />42170341111257. Sugerencias de estrategias de enseñanza según los estilos de aprendizaje 007. Sugerencias de estrategias de enseñanza según los estilos de aprendizaje 261620206375El estilo El estilo <br />14522457429500<br />42170352660656. Recomendaciones  para mejorar los estilos de aprendizaje 006. Recomendaciones  para mejorar los estilos de aprendizaje <br />111760381002. Estilos educativos002. Estilos educativos1452245200025<br />4169410501655. El diagnostico o evaluación de los estilos de aprendizaje 005. El diagnostico o evaluación de los estilos de aprendizaje -146051168393. Taxonomías de los estilos de  aprendizaje 003. Taxonomías de los estilos de  aprendizaje <br />1766570222250<br />19310351377954. Estilos de aprendizaje y aplicaciones didácticas 004. Estilos de aprendizaje y aplicaciones didácticas <br />271208511148060Estilos de aprendizaje en los adultos 0Estilos de aprendizaje en los adultos <br />1769110615951. EL ESTILO01. EL ESTILO2538095165227014236701014095La forma como actúan las personas La forma como actúan las personas 253809546164500<br />259524518034001557020180340                                                                            Sirve <br />338582021971015570202197100                                  Para                                        y<br />2538095374015155701947879017665701183640Los comportamientos0Los comportamientos1184910126365Clasificar 00Clasificar 307086078740Analizar 0Analizar                                 <br />2931160425452016760-5289552. ESTILOS EDUCATIVOS002. ESTILOS EDUCATIVOS                                                                    Se<br />1883410120015-Aprenden  en la interacción-Modifican confirman y adaptan  00-Aprenden  en la interacción-Modifican confirman y adaptan                                                                                    <br />29311603041651769110304165                                                                  <br />394716069215Estilos de aprendizaje 00Estilos de aprendizaje 87122088265Estilos de enseñanza 00Estilos de enseñanza <br />50361852533651766570261620006521452616200<br />9785352186940Son estilos cognoscitivos  00Son estilos cognoscitivos  1950085173926519500851729740539813589154044265851501140Tiene en cuenta los rasgos cognitivos y psicológicos 00Tiene en cuenta los rasgos cognitivos y psicológicos 4528185367665No son algo unánime 00No son algo unánime 2223770367665Modos de elementos del proceso educativo00Modos de elementos del proceso educativo-5080434340Métodos de enseñanza 00Métodos de enseñanza                                      Son<br />18834101784350<br />58458101416055112385141605044265851427480Escudriñamiento 0Escudriñamiento 10642601360805Control restrictivo- flexible 00Control restrictivo- flexible 29311602246630Nivela miento – agudización 00Nivela miento – agudización 3559810141606001149985141605011499851416055293360465455Independencia 0Independencia 3807460465455Dependencia Dependencia 2140585465455Impulsividad Impulsividad 473710465455 Reflexividad 00 Reflexividad <br />205486071120Estilos de aprendizaje en los adultos 0Estilos de aprendizaje en los adultos <br />35312351504951778635148590035312351485900<br />8547103560445Participación voluntaria Participación voluntaria 26549352388870La teoría sinérgica de ADAM0La teoría sinérgica de ADAM155003510267958547101398270Su condición biopsicológica Su condición biopsicológica 4264660598170Se modifica de acuerdo a la circunstancia 00Se modifica de acuerdo a la circunstancia  <br />330835247015Necesitan aprender a pesar de 00Necesitan aprender a pesar de <br />353123518161035312351816101550034181610<br />426466051435Dirección Dirección <br />50266602152651550035215265<br />4283710330835Políticos Políticos 854710330835Respeto mutuo Respeto mutuo <br />502666014351015786101435100<br />4283710118110Reflexión critica Reflexión critica 807085118110Espíritu de colaboración Espíritu de colaboración <br />2759710738505Reflexión y acción Reflexión y acción <br />1702435175260Caracterización de los aprendizajes en adultos 00Caracterización de los aprendizajes en adultos <br />32835853619500<br />4588510332740Relación dinámica con el entorno 0Relación dinámica con el entorno <br />21691603441700037846048260Saberes  o maneras de saber hacer 0Saberes  o maneras de saber hacer <br />2302510311785004540885-2540Motivación y actitudes respecto al aprendizaje 00Motivación y actitudes respecto al aprendizaje 51181054610Métodos y técnicas de trabajo 00Métodos y técnicas de trabajo <br />3321685280670001483360280670001854835-2730503. TAXONOMÍAS DE LOS ESTILOS DE APRENDIZAJE 03. TAXONOMÍAS DE LOS ESTILOS DE APRENDIZAJE <br />                                                                          <br />                                                  SEGUN                                   SEGUN<br />                                                                      <br />426466027941- Schemeck hay 3 estilos   0- Schemeck hay 3 estilos   85471027940- Entwistle hay 3 enfoques  0- Entwistle hay 3 enfoques  <br />49980853073401550035307340<br />4074160533401. Procesamiento profundo: Dedica tiempo al significado de una idea001. Procesamiento profundo: Dedica tiempo al significado de una idea7213601282701. Profundo: El estudiante trata de comprender. 001. Profundo: El estudiante trata de comprender. <br />50647603041651559560208915<br />40170103244852. Procesamiento elaborativo: Dedica tiempo a procesar una información  002. Procesamiento elaborativo: Dedica tiempo a procesar una información  7118353149602. Superficial: El estudiante se caracteriza por ser memorista. 002. Superficial: El estudiante se caracteriza por ser memorista. <br />507428534290155003534290<br />40170101308103. Procesamiento superficial: Dedica tiempo a memorizar  003. Procesamiento superficial: Dedica tiempo a memorizar  711835723903. Estratégico: El estudiante  se fija metas para alcanzar el éxito y ser reconocido.003. Estratégico: El estudiante  se fija metas para alcanzar el éxito y ser reconocido.<br />2302510878840Según: Honey  y Mumford Según: Honey  y Mumford <br />31978603308350<br />5880102578101. Activo1. Activo39693852578102. Reflexivo 2. Reflexivo <br />2550159135255<br />25025342355853997960-25404. Pragmático 4. Pragmático 540385-25403. Teórico 3. Teórico <br />2607310-71755Descripción global de los estilos0Descripción global de los estilos<br />254063519939034455101993893445509196214673735196215<br />1731010965192.  ESTILO REFLEXIVO002.  ESTILO REFLEXIVO6985488951. ESTILO ACTIVO001. ESTILO ACTIVO39693851155703. ESTILO TEORICO003. ESTILO TEORICO57886601276354. ESTILO PRAGMATICO04. ESTILO PRAGMATICO<br />243586030734000559435221615<br />451231071120446468571120650303526035<br />171196062865Su filosofía consiste en ser prudente, no dejar piedras sin mover, mirar bien antes de pasar.0Su filosofía consiste en ser prudente, no dejar piedras sin mover, mirar bien antes de pasar.-18351534290Son de mente abierta, nada escépticos y acometen con entusiasmo las tareas nuevas.00Son de mente abierta, nada escépticos y acometen con entusiasmo las tareas nuevas.578866053340Es la aplicación práctica de las ideas.Es la aplicación práctica de las ideas.379793591440Tienden a ser perfeccionistas, son profundos en su sistema de pensamiento.00Tienden a ser perfeccionistas, son profundos en su sistema de pensamiento.<br />3597909996941188085996942216785-4902204. ESTILOS DE APRENDISAJE Y APLICACIONES DIDACTICAS004. ESTILOS DE APRENDISAJE Y APLICACIONES DIDACTICAS<br />46551851612902. Estilos de aprendizaje y metacognición002. Estilos de aprendizaje y metacognición4356101612901. Oportunidades de aprendizaje01. Oportunidades de aprendizaje<br />5607685344170<br />118808550165<br />437896042546Este se enmarca dentro de los enfoques pedagógicos que insisten en la creatividad, en el aprender a aprender, en ser constructores de conocimiento00Este se enmarca dentro de los enfoques pedagógicos que insisten en la creatividad, en el aprender a aprender, en ser constructores de conocimiento6413542545Las oportunidades de  aprendizaje bien aprovechadas son las que consiguen que unos sujetos crezcan y mejoren durante toda su vida y otros no, por este motivo se debe conseguir que los  alumnos reconozcan sus oportunidades de aprendizaje. 00Las oportunidades de  aprendizaje bien aprovechadas son las que consiguen que unos sujetos crezcan y mejoren durante toda su vida y otros no, por este motivo se debe conseguir que los  alumnos reconozcan sus oportunidades de aprendizaje. <br />55410102921000<br />413131026098504131310260985459803522860Decimos que un hombre ha aprendido a aprender cuando:00Decimos que un hombre ha aprendido a aprender cuando:<br />   <br />465518592710- Aprende a controlar su propio aprendizaje.00- Aprende a controlar su propio aprendizaje.<br />4131310-1270<br />4655185210185- Aprende a desarrollar su plan personal de aprendizaje.00- Aprende a desarrollar su plan personal de aprendizaje.<br />413131068580<br />4721860280035-Aprende a describir su propio estilo de aprendizaje00-Aprende a describir su propio estilo de aprendizaje<br />41313101098550<br />3883660-812814. Aspectos metodológicos que pueden favorecer el aprendizaje cuando se tiene en cuenta la preferencia por determinado estilo.004. Aspectos metodológicos que pueden favorecer el aprendizaje cuando se tiene en cuenta la preferencia por determinado estilo.378460425453. Estilos de aprendizaje y rendimiento académico003. Estilos de aprendizaje y rendimiento académico<br />13690603200400<br />53409852933700<br />3959860323215En esta parte tres autores  nos dicen que existen preferencias respecto a los estilos de aprendizaje pero estas preferencias no son inmutables sino que van evolucionando a través del tiempo.00En esta parte tres autores  nos dicen que existen preferencias respecto a los estilos de aprendizaje pero estas preferencias no son inmutables sino que van evolucionando a través del tiempo.92710180340“Implican la transformación de un estado determinado en un nuevo, que se alcanza con la integración de una unidad diferente con elementos cognitivos y de estructura estructuras no ligadas inicialmente entre sí.”00“Implican la transformación de un estado determinado en un nuevo, que se alcanza con la integración de una unidad diferente con elementos cognitivos y de estructura estructuras no ligadas inicialmente entre sí.”<br />33883606159502045335-5670555. EL DIAGNOSTICO Y EVALUACION DE LOS ESTILOS DE APRENDISAJE005. EL DIAGNOSTICO Y EVALUACION DE LOS ESTILOS DE APRENDISAJE<br />1845310100965SMITH: Reconoce que hay educadores capaces de realizar un diagnóstico de los estilos de aprendizaje utilizando la observación sistemática, la escucha, la evaluación y la propia experiencia.  00SMITH: Reconoce que hay educadores capaces de realizar un diagnóstico de los estilos de aprendizaje utilizando la observación sistemática, la escucha, la evaluación y la propia experiencia.  <br />3435985596900012738105969000<br />4655185224790Una propuesta00Una propuesta521335234315Experiencias00Experiencias<br />552196075565003645535342265KOLB, JUCH, HONEY Y MUMFORD dividen al esquema del proceso de aprendizaje en cuatro etapas: 00KOLB, JUCH, HONEY Y MUMFORD dividen al esquema del proceso de aprendizaje en cuatro etapas: 11880851041400<br />-212090305435ALONSO: Demuestra que posible y factible la auto y heteroevaluacion y el auto y heterodiagnósticode los estilos de aprendizaje. 00ALONSO: Demuestra que posible y factible la auto y heteroevaluacion y el auto y heterodiagnósticode los estilos de aprendizaje. <br />55124359906000<br />423608543815-Vivir la experiencia.-Reflexión.-Generalización, elaboración de hipótesis.-Aplicación.00-Vivir la experiencia.-Reflexión.-Generalización, elaboración de hipótesis.-Aplicación.<br />56267352095504236085335280Los estilos de aprendizaje también son cuatro:00Los estilos de aprendizaje también son cuatro:<br />56267352051050<br />4912360168910-Activo-Teórico-Reflexivo-Pragmático00-Activo-Teórico-Reflexivo-Pragmático<br />336931013779501445260137795002016760-6623056. RECOMENDACIONES PARA MEJORAR LOS ESTILOS DE APRENDISAJE06. RECOMENDACIONES PARA MEJORAR LOS ESTILOS DE APRENDISAJE<br />4083685320040Recomendaciones para mejorar el estilo de aprendizaje reflexivo00Recomendaciones para mejorar el estilo de aprendizaje reflexivo140335205740Recomendaciones para mejorar el estilo de aprendizaje activo00Recomendaciones para mejorar el estilo de aprendizaje activo36550608968740<br />5245735189865001445260850900<br />-126365296545-Intentar nuevas formas de estudio, al menos una vez por semana.-En las reuniones de trabajo trata de hacer aportaciones sustanciales.-Procura estar informado o actualizado de los acontecimientos que suceden a tu alrededor.-Mira los problemas con optimismo y busca hacer mejor las cosas-Participa en actividades espontaneas y divertidas.00-Intentar nuevas formas de estudio, al menos una vez por semana.-En las reuniones de trabajo trata de hacer aportaciones sustanciales.-Procura estar informado o actualizado de los acontecimientos que suceden a tu alrededor.-Mira los problemas con optimismo y busca hacer mejor las cosas-Participa en actividades espontaneas y divertidas.<br />382651040640-Toma apuntes en clases para poder ampliarlo con bibliografía, repasarlos y reflexionar sobre ellos.-Participa de grupos de discusión a fin de oír puntos de vista diferentes.-Estudia relacionando conceptos aprendidos y reflexiona sobre ellos.-Revisa lo que ha escrito después de un tiempo prudencial para mejorarlo sustancialmente.00-Toma apuntes en clases para poder ampliarlo con bibliografía, repasarlos y reflexionar sobre ellos.-Participa de grupos de discusión a fin de oír puntos de vista diferentes.-Estudia relacionando conceptos aprendidos y reflexiona sobre ellos.-Revisa lo que ha escrito después de un tiempo prudencial para mejorarlo sustancialmente.<br />4331335-1905Recomendaciones para mejorar el estilo de aprendizaje pragmático00Recomendaciones para mejorar el estilo de aprendizaje pragmático<br />5607685280670015786102806700340360-357505Recomendaciones para mejorar el estilo de aprendizaje teórico 00Recomendaciones para mejorar el estilo de aprendizaje teórico <br />411226097155-Piensa en modos de hacer las cosas. -Solicita ayuda de profesores que tengan experiencia.-Busca oportunidades para experimentar algunas de las técnicas recién halladas.-Trata de expresarse siempre de manera clara y sin rodeos  00-Piensa en modos de hacer las cosas. -Solicita ayuda de profesores que tengan experiencia.-Busca oportunidades para experimentar algunas de las técnicas recién halladas.-Trata de expresarse siempre de manera clara y sin rodeos  -2159097789-Practica la detección de incoherencias o puntos débiles en los argumentos de otros compañeros.-Trata de resolver un problema siguiendo un método que permita examinar el problema desde diferentes puntos de vista.-Practica la manera de hacer preguntas exigentes que vayan al fondo de las cuestiones. 00-Practica la detección de incoherencias o puntos débiles en los argumentos de otros compañeros.-Trata de resolver un problema siguiendo un método que permita examinar el problema desde diferentes puntos de vista.-Practica la manera de hacer preguntas exigentes que vayan al fondo de las cuestiones. <br />16833851854217. SUGERENCIAS DE ESTRATEGIAS DE ENSEÑANZA SEGÚN LOS ESTILOS DE APRENDISAJE007. SUGERENCIAS DE ESTRATEGIAS DE ENSEÑANZA SEGÚN LOS ESTILOS DE APRENDISAJE<br />3140710340995011785603409950<br />4540885335915Sugerencias para el estilo de aprendizaje reflexivo00Sugerencias para el estilo de aprendizaje reflexivo302260250190Sugerencias para el estilo de aprendizaje activo0Sugerencias para el estilo de aprendizaje activo<br />55981602152651102360110490<br />3636010216535-Plantear problemas y dar las indicaciones necesarias para que los alumnos los resuelvan en forma individual o grupal.-Apoyar el desarrollo de nuevas habilidades y estrategias a lo largo de todas las áreas curriculares.-Emplear el método reflexión- discusión.-Organizar reuniones y debates en los que los alumnos tengan la oportunidad de intercambiar ideas.  00-Plantear problemas y dar las indicaciones necesarias para que los alumnos los resuelvan en forma individual o grupal.-Apoyar el desarrollo de nuevas habilidades y estrategias a lo largo de todas las áreas curriculares.-Emplear el método reflexión- discusión.-Organizar reuniones y debates en los que los alumnos tengan la oportunidad de intercambiar ideas.  -221615168910-Fomentar la asistencia de alumnos a coloquios.-Emplea material audiovisual.-Propiciar el desarrollo de trabajos de investigación.-Dar oportunidad para que los alumnos aprendan a buscar fuentes de información.  00-Fomentar la asistencia de alumnos a coloquios.-Emplea material audiovisual.-Propiciar el desarrollo de trabajos de investigación.-Dar oportunidad para que los alumnos aprendan a buscar fuentes de información.  <br />4312285175895Sugerencias para el estilo de aprendizaje pragmático0Sugerencias para el estilo de aprendizaje pragmático568960175895Sugerencias para el estilo de aprendizaje teórico00Sugerencias para el estilo de aprendizaje teórico<br />53981357429501683385742950<br />35560294640-Dar oportunidades para que participen en una sección de preguntas. -Organizar trabajos en grupos homogéneos donde el alumno pueda sentirse en un mismo nivel intelectual.-Proponer lecturas o exponer sobre temas.-Plantearles situaciones y problemas complejos para que los analice y luego establezcan generalizaciones00-Dar oportunidades para que participen en una sección de preguntas. -Organizar trabajos en grupos homogéneos donde el alumno pueda sentirse en un mismo nivel intelectual.-Proponer lecturas o exponer sobre temas.-Plantearles situaciones y problemas complejos para que los analice y luego establezcan generalizaciones<br />402653520320-Plantear interrogantes acerca de cómo podrían hacer mejor las cosas.-No participar de teorías y principios generales.-Investigar a cerca de las últimas técnicas y novedades y ponerlas en práctica00-Plantear interrogantes acerca de cómo podrían hacer mejor las cosas.-No participar de teorías y principios generales.-Investigar a cerca de las últimas técnicas y novedades y ponerlas en práctica<br />
Metodos
Metodos
Metodos
Metodos
Metodos
Metodos
Metodos
Metodos
Metodos
Metodos
Metodos
Metodos
Metodos
Metodos

Metodos

  • 1.
    1680845156845Estilos de aprendizaje0Estilos de aprendizaje <br />2795270309245<br />42170341111257. Sugerencias de estrategias de enseñanza según los estilos de aprendizaje 007. Sugerencias de estrategias de enseñanza según los estilos de aprendizaje 261620206375El estilo El estilo <br />14522457429500<br />42170352660656. Recomendaciones para mejorar los estilos de aprendizaje 006. Recomendaciones para mejorar los estilos de aprendizaje <br />111760381002. Estilos educativos002. Estilos educativos1452245200025<br />4169410501655. El diagnostico o evaluación de los estilos de aprendizaje 005. El diagnostico o evaluación de los estilos de aprendizaje -146051168393. Taxonomías de los estilos de aprendizaje 003. Taxonomías de los estilos de aprendizaje <br />1766570222250<br />19310351377954. Estilos de aprendizaje y aplicaciones didácticas 004. Estilos de aprendizaje y aplicaciones didácticas <br />271208511148060Estilos de aprendizaje en los adultos 0Estilos de aprendizaje en los adultos <br />1769110615951. EL ESTILO01. EL ESTILO2538095165227014236701014095La forma como actúan las personas La forma como actúan las personas 253809546164500<br />259524518034001557020180340 Sirve <br />338582021971015570202197100 Para y<br />2538095374015155701947879017665701183640Los comportamientos0Los comportamientos1184910126365Clasificar 00Clasificar 307086078740Analizar 0Analizar <br />2931160425452016760-5289552. ESTILOS EDUCATIVOS002. ESTILOS EDUCATIVOS Se<br />1883410120015-Aprenden en la interacción-Modifican confirman y adaptan 00-Aprenden en la interacción-Modifican confirman y adaptan <br />29311603041651769110304165 <br />394716069215Estilos de aprendizaje 00Estilos de aprendizaje 87122088265Estilos de enseñanza 00Estilos de enseñanza <br />50361852533651766570261620006521452616200<br />9785352186940Son estilos cognoscitivos 00Son estilos cognoscitivos 1950085173926519500851729740539813589154044265851501140Tiene en cuenta los rasgos cognitivos y psicológicos 00Tiene en cuenta los rasgos cognitivos y psicológicos 4528185367665No son algo unánime 00No son algo unánime 2223770367665Modos de elementos del proceso educativo00Modos de elementos del proceso educativo-5080434340Métodos de enseñanza 00Métodos de enseñanza Son<br />18834101784350<br />58458101416055112385141605044265851427480Escudriñamiento 0Escudriñamiento 10642601360805Control restrictivo- flexible 00Control restrictivo- flexible 29311602246630Nivela miento – agudización 00Nivela miento – agudización 3559810141606001149985141605011499851416055293360465455Independencia 0Independencia 3807460465455Dependencia Dependencia 2140585465455Impulsividad Impulsividad 473710465455 Reflexividad 00 Reflexividad <br />205486071120Estilos de aprendizaje en los adultos 0Estilos de aprendizaje en los adultos <br />35312351504951778635148590035312351485900<br />8547103560445Participación voluntaria Participación voluntaria 26549352388870La teoría sinérgica de ADAM0La teoría sinérgica de ADAM155003510267958547101398270Su condición biopsicológica Su condición biopsicológica 4264660598170Se modifica de acuerdo a la circunstancia 00Se modifica de acuerdo a la circunstancia <br />330835247015Necesitan aprender a pesar de 00Necesitan aprender a pesar de <br />353123518161035312351816101550034181610<br />426466051435Dirección Dirección <br />50266602152651550035215265<br />4283710330835Políticos Políticos 854710330835Respeto mutuo Respeto mutuo <br />502666014351015786101435100<br />4283710118110Reflexión critica Reflexión critica 807085118110Espíritu de colaboración Espíritu de colaboración <br />2759710738505Reflexión y acción Reflexión y acción <br />1702435175260Caracterización de los aprendizajes en adultos 00Caracterización de los aprendizajes en adultos <br />32835853619500<br />4588510332740Relación dinámica con el entorno 0Relación dinámica con el entorno <br />21691603441700037846048260Saberes o maneras de saber hacer 0Saberes o maneras de saber hacer <br />2302510311785004540885-2540Motivación y actitudes respecto al aprendizaje 00Motivación y actitudes respecto al aprendizaje 51181054610Métodos y técnicas de trabajo 00Métodos y técnicas de trabajo <br />3321685280670001483360280670001854835-2730503. TAXONOMÍAS DE LOS ESTILOS DE APRENDIZAJE 03. TAXONOMÍAS DE LOS ESTILOS DE APRENDIZAJE <br /> <br /> SEGUN SEGUN<br /> <br />426466027941- Schemeck hay 3 estilos 0- Schemeck hay 3 estilos 85471027940- Entwistle hay 3 enfoques 0- Entwistle hay 3 enfoques <br />49980853073401550035307340<br />4074160533401. Procesamiento profundo: Dedica tiempo al significado de una idea001. Procesamiento profundo: Dedica tiempo al significado de una idea7213601282701. Profundo: El estudiante trata de comprender. 001. Profundo: El estudiante trata de comprender. <br />50647603041651559560208915<br />40170103244852. Procesamiento elaborativo: Dedica tiempo a procesar una información 002. Procesamiento elaborativo: Dedica tiempo a procesar una información 7118353149602. Superficial: El estudiante se caracteriza por ser memorista. 002. Superficial: El estudiante se caracteriza por ser memorista. <br />507428534290155003534290<br />40170101308103. Procesamiento superficial: Dedica tiempo a memorizar 003. Procesamiento superficial: Dedica tiempo a memorizar 711835723903. Estratégico: El estudiante se fija metas para alcanzar el éxito y ser reconocido.003. Estratégico: El estudiante se fija metas para alcanzar el éxito y ser reconocido.<br />2302510878840Según: Honey y Mumford Según: Honey y Mumford <br />31978603308350<br />5880102578101. Activo1. Activo39693852578102. Reflexivo 2. Reflexivo <br />2550159135255<br />25025342355853997960-25404. Pragmático 4. Pragmático 540385-25403. Teórico 3. Teórico <br />2607310-71755Descripción global de los estilos0Descripción global de los estilos<br />254063519939034455101993893445509196214673735196215<br />1731010965192. ESTILO REFLEXIVO002. ESTILO REFLEXIVO6985488951. ESTILO ACTIVO001. ESTILO ACTIVO39693851155703. ESTILO TEORICO003. ESTILO TEORICO57886601276354. ESTILO PRAGMATICO04. ESTILO PRAGMATICO<br />243586030734000559435221615<br />451231071120446468571120650303526035<br />171196062865Su filosofía consiste en ser prudente, no dejar piedras sin mover, mirar bien antes de pasar.0Su filosofía consiste en ser prudente, no dejar piedras sin mover, mirar bien antes de pasar.-18351534290Son de mente abierta, nada escépticos y acometen con entusiasmo las tareas nuevas.00Son de mente abierta, nada escépticos y acometen con entusiasmo las tareas nuevas.578866053340Es la aplicación práctica de las ideas.Es la aplicación práctica de las ideas.379793591440Tienden a ser perfeccionistas, son profundos en su sistema de pensamiento.00Tienden a ser perfeccionistas, son profundos en su sistema de pensamiento.<br />3597909996941188085996942216785-4902204. ESTILOS DE APRENDISAJE Y APLICACIONES DIDACTICAS004. ESTILOS DE APRENDISAJE Y APLICACIONES DIDACTICAS<br />46551851612902. Estilos de aprendizaje y metacognición002. Estilos de aprendizaje y metacognición4356101612901. Oportunidades de aprendizaje01. Oportunidades de aprendizaje<br />5607685344170<br />118808550165<br />437896042546Este se enmarca dentro de los enfoques pedagógicos que insisten en la creatividad, en el aprender a aprender, en ser constructores de conocimiento00Este se enmarca dentro de los enfoques pedagógicos que insisten en la creatividad, en el aprender a aprender, en ser constructores de conocimiento6413542545Las oportunidades de aprendizaje bien aprovechadas son las que consiguen que unos sujetos crezcan y mejoren durante toda su vida y otros no, por este motivo se debe conseguir que los alumnos reconozcan sus oportunidades de aprendizaje. 00Las oportunidades de aprendizaje bien aprovechadas son las que consiguen que unos sujetos crezcan y mejoren durante toda su vida y otros no, por este motivo se debe conseguir que los alumnos reconozcan sus oportunidades de aprendizaje. <br />55410102921000<br />413131026098504131310260985459803522860Decimos que un hombre ha aprendido a aprender cuando:00Decimos que un hombre ha aprendido a aprender cuando:<br /> <br />465518592710- Aprende a controlar su propio aprendizaje.00- Aprende a controlar su propio aprendizaje.<br />4131310-1270<br />4655185210185- Aprende a desarrollar su plan personal de aprendizaje.00- Aprende a desarrollar su plan personal de aprendizaje.<br />413131068580<br />4721860280035-Aprende a describir su propio estilo de aprendizaje00-Aprende a describir su propio estilo de aprendizaje<br />41313101098550<br />3883660-812814. Aspectos metodológicos que pueden favorecer el aprendizaje cuando se tiene en cuenta la preferencia por determinado estilo.004. Aspectos metodológicos que pueden favorecer el aprendizaje cuando se tiene en cuenta la preferencia por determinado estilo.378460425453. Estilos de aprendizaje y rendimiento académico003. Estilos de aprendizaje y rendimiento académico<br />13690603200400<br />53409852933700<br />3959860323215En esta parte tres autores nos dicen que existen preferencias respecto a los estilos de aprendizaje pero estas preferencias no son inmutables sino que van evolucionando a través del tiempo.00En esta parte tres autores nos dicen que existen preferencias respecto a los estilos de aprendizaje pero estas preferencias no son inmutables sino que van evolucionando a través del tiempo.92710180340“Implican la transformación de un estado determinado en un nuevo, que se alcanza con la integración de una unidad diferente con elementos cognitivos y de estructura estructuras no ligadas inicialmente entre sí.”00“Implican la transformación de un estado determinado en un nuevo, que se alcanza con la integración de una unidad diferente con elementos cognitivos y de estructura estructuras no ligadas inicialmente entre sí.”<br />33883606159502045335-5670555. EL DIAGNOSTICO Y EVALUACION DE LOS ESTILOS DE APRENDISAJE005. EL DIAGNOSTICO Y EVALUACION DE LOS ESTILOS DE APRENDISAJE<br />1845310100965SMITH: Reconoce que hay educadores capaces de realizar un diagnóstico de los estilos de aprendizaje utilizando la observación sistemática, la escucha, la evaluación y la propia experiencia. 00SMITH: Reconoce que hay educadores capaces de realizar un diagnóstico de los estilos de aprendizaje utilizando la observación sistemática, la escucha, la evaluación y la propia experiencia. <br />3435985596900012738105969000<br />4655185224790Una propuesta00Una propuesta521335234315Experiencias00Experiencias<br />552196075565003645535342265KOLB, JUCH, HONEY Y MUMFORD dividen al esquema del proceso de aprendizaje en cuatro etapas: 00KOLB, JUCH, HONEY Y MUMFORD dividen al esquema del proceso de aprendizaje en cuatro etapas: 11880851041400<br />-212090305435ALONSO: Demuestra que posible y factible la auto y heteroevaluacion y el auto y heterodiagnósticode los estilos de aprendizaje. 00ALONSO: Demuestra que posible y factible la auto y heteroevaluacion y el auto y heterodiagnósticode los estilos de aprendizaje. <br />55124359906000<br />423608543815-Vivir la experiencia.-Reflexión.-Generalización, elaboración de hipótesis.-Aplicación.00-Vivir la experiencia.-Reflexión.-Generalización, elaboración de hipótesis.-Aplicación.<br />56267352095504236085335280Los estilos de aprendizaje también son cuatro:00Los estilos de aprendizaje también son cuatro:<br />56267352051050<br />4912360168910-Activo-Teórico-Reflexivo-Pragmático00-Activo-Teórico-Reflexivo-Pragmático<br />336931013779501445260137795002016760-6623056. RECOMENDACIONES PARA MEJORAR LOS ESTILOS DE APRENDISAJE06. RECOMENDACIONES PARA MEJORAR LOS ESTILOS DE APRENDISAJE<br />4083685320040Recomendaciones para mejorar el estilo de aprendizaje reflexivo00Recomendaciones para mejorar el estilo de aprendizaje reflexivo140335205740Recomendaciones para mejorar el estilo de aprendizaje activo00Recomendaciones para mejorar el estilo de aprendizaje activo36550608968740<br />5245735189865001445260850900<br />-126365296545-Intentar nuevas formas de estudio, al menos una vez por semana.-En las reuniones de trabajo trata de hacer aportaciones sustanciales.-Procura estar informado o actualizado de los acontecimientos que suceden a tu alrededor.-Mira los problemas con optimismo y busca hacer mejor las cosas-Participa en actividades espontaneas y divertidas.00-Intentar nuevas formas de estudio, al menos una vez por semana.-En las reuniones de trabajo trata de hacer aportaciones sustanciales.-Procura estar informado o actualizado de los acontecimientos que suceden a tu alrededor.-Mira los problemas con optimismo y busca hacer mejor las cosas-Participa en actividades espontaneas y divertidas.<br />382651040640-Toma apuntes en clases para poder ampliarlo con bibliografía, repasarlos y reflexionar sobre ellos.-Participa de grupos de discusión a fin de oír puntos de vista diferentes.-Estudia relacionando conceptos aprendidos y reflexiona sobre ellos.-Revisa lo que ha escrito después de un tiempo prudencial para mejorarlo sustancialmente.00-Toma apuntes en clases para poder ampliarlo con bibliografía, repasarlos y reflexionar sobre ellos.-Participa de grupos de discusión a fin de oír puntos de vista diferentes.-Estudia relacionando conceptos aprendidos y reflexiona sobre ellos.-Revisa lo que ha escrito después de un tiempo prudencial para mejorarlo sustancialmente.<br />4331335-1905Recomendaciones para mejorar el estilo de aprendizaje pragmático00Recomendaciones para mejorar el estilo de aprendizaje pragmático<br />5607685280670015786102806700340360-357505Recomendaciones para mejorar el estilo de aprendizaje teórico 00Recomendaciones para mejorar el estilo de aprendizaje teórico <br />411226097155-Piensa en modos de hacer las cosas. -Solicita ayuda de profesores que tengan experiencia.-Busca oportunidades para experimentar algunas de las técnicas recién halladas.-Trata de expresarse siempre de manera clara y sin rodeos 00-Piensa en modos de hacer las cosas. -Solicita ayuda de profesores que tengan experiencia.-Busca oportunidades para experimentar algunas de las técnicas recién halladas.-Trata de expresarse siempre de manera clara y sin rodeos -2159097789-Practica la detección de incoherencias o puntos débiles en los argumentos de otros compañeros.-Trata de resolver un problema siguiendo un método que permita examinar el problema desde diferentes puntos de vista.-Practica la manera de hacer preguntas exigentes que vayan al fondo de las cuestiones. 00-Practica la detección de incoherencias o puntos débiles en los argumentos de otros compañeros.-Trata de resolver un problema siguiendo un método que permita examinar el problema desde diferentes puntos de vista.-Practica la manera de hacer preguntas exigentes que vayan al fondo de las cuestiones. <br />16833851854217. SUGERENCIAS DE ESTRATEGIAS DE ENSEÑANZA SEGÚN LOS ESTILOS DE APRENDISAJE007. SUGERENCIAS DE ESTRATEGIAS DE ENSEÑANZA SEGÚN LOS ESTILOS DE APRENDISAJE<br />3140710340995011785603409950<br />4540885335915Sugerencias para el estilo de aprendizaje reflexivo00Sugerencias para el estilo de aprendizaje reflexivo302260250190Sugerencias para el estilo de aprendizaje activo0Sugerencias para el estilo de aprendizaje activo<br />55981602152651102360110490<br />3636010216535-Plantear problemas y dar las indicaciones necesarias para que los alumnos los resuelvan en forma individual o grupal.-Apoyar el desarrollo de nuevas habilidades y estrategias a lo largo de todas las áreas curriculares.-Emplear el método reflexión- discusión.-Organizar reuniones y debates en los que los alumnos tengan la oportunidad de intercambiar ideas. 00-Plantear problemas y dar las indicaciones necesarias para que los alumnos los resuelvan en forma individual o grupal.-Apoyar el desarrollo de nuevas habilidades y estrategias a lo largo de todas las áreas curriculares.-Emplear el método reflexión- discusión.-Organizar reuniones y debates en los que los alumnos tengan la oportunidad de intercambiar ideas. -221615168910-Fomentar la asistencia de alumnos a coloquios.-Emplea material audiovisual.-Propiciar el desarrollo de trabajos de investigación.-Dar oportunidad para que los alumnos aprendan a buscar fuentes de información. 00-Fomentar la asistencia de alumnos a coloquios.-Emplea material audiovisual.-Propiciar el desarrollo de trabajos de investigación.-Dar oportunidad para que los alumnos aprendan a buscar fuentes de información. <br />4312285175895Sugerencias para el estilo de aprendizaje pragmático0Sugerencias para el estilo de aprendizaje pragmático568960175895Sugerencias para el estilo de aprendizaje teórico00Sugerencias para el estilo de aprendizaje teórico<br />53981357429501683385742950<br />35560294640-Dar oportunidades para que participen en una sección de preguntas. -Organizar trabajos en grupos homogéneos donde el alumno pueda sentirse en un mismo nivel intelectual.-Proponer lecturas o exponer sobre temas.-Plantearles situaciones y problemas complejos para que los analice y luego establezcan generalizaciones00-Dar oportunidades para que participen en una sección de preguntas. -Organizar trabajos en grupos homogéneos donde el alumno pueda sentirse en un mismo nivel intelectual.-Proponer lecturas o exponer sobre temas.-Plantearles situaciones y problemas complejos para que los analice y luego establezcan generalizaciones<br />402653520320-Plantear interrogantes acerca de cómo podrían hacer mejor las cosas.-No participar de teorías y principios generales.-Investigar a cerca de las últimas técnicas y novedades y ponerlas en práctica00-Plantear interrogantes acerca de cómo podrían hacer mejor las cosas.-No participar de teorías y principios generales.-Investigar a cerca de las últimas técnicas y novedades y ponerlas en práctica<br />