MODELO ESTRATEGICO
                                                                         Ecopetrol S.A
        GESTION DEL TALENTO HUMANO

       MISION DE LA EMPRESA                                             MISION DE GESTION DEL TALENTO HUMANO                                 COMO SE LOGRA


 Encontramos y convertimos fuentes de energía en valor para           Se concentra en cerrar las brechas internas que tiene la
 nuestros clientes y accionistas, asegurando la integridad de las     empresa, buscando ser una organización ágil y eficiente,   Asegurar el conocimiento aplicado en los procesos críticos.
 personas, la seguridad de los procesos y el cuidado del medio        garantizando la gestión de los activos estratégicos        Asegurar el aprovechamiento de la información en los
 ambiente, contribuyendo al bienestar de las áreas donde              representados en recursos físicos, tecnológicos y de       procesos. Incorporar nuevas capacitaciones tecnológicas
                                                                      información necesarios y fortaleciendo las competencias    para garantizar servicios y soluciones adecuadas a las
 operamos, con personal comprometido que busca la
                                                                      en la personas, fortaleciéndose internamente y
 excelencia, su desarrollo integral y la construcción de                                                                         necesidades de las áreas y proyectos claves.
                                                                      afianzando las condiciones para por la estrategia de
 relaciones de largo plazo con nuestros grupos de interés.            crecimiento

VISION DE LA EMPRESA                                                  VISION DE GESTION DEL TALENTO HUMANO
                                                                                                                                 Asegurar una organización flexible y eficiente. Las
                                                                                                                                 acciones, Consolidar el sistema integral de gestión.
Ecopetrol, grupo empresarial enfocado en petróleo, gas,
                                                                      ECOPETROL S.A., será una empresa global de                 Enfocar los esfuerzos en los temas estratégicos y
refinación, petroquímica y combustibles alternativos, será
                                                                      energía y petroquímica, con énfasis en petróleo,           tomar acciones sobre los no estratégicos.
una de las 30 principales compañías de la industria
                                                                      gas y combustibles alternativos; reconocidos por
        ,
petrolera reconocida por su posicionamiento internacional,            ser competitiva, con talento humano de clase
su innovación y compromiso con el desarrollo sostenible.
                                                                      mundial y socialmente responsable.




DIRECCIONAMIENTO ESTRATEGICO –OBJETIVOS                             DIRECCIONAMIENTO ESTRATEGICO - OBJETIVOS
                                                                                                                                   Incrementando la competitividad y eficiencia en la
 Su objetivo es Contar con Talento Humano de clase                    Desarrollar esquema de compensación competitivo              operación. Operar con estándares internacionales de
 mundial, mediante el Aseguramiento de las                            Resolver problemas de inequidad. Crear paquetes              seguridad industrial, salud ocupacional y gestión
 personas con las competencias requeridas: Atraer y                   competitivos basados en Resultados. Consolidar una           ambiental. Optimizar los procesos de la cadena de
 retener    personal   con    competencias    clave.                  cultura organizacional alineada con la estrategia.           valor y de soporte. Asegurar una gestión integral y
 Desarrollar competencias técnicas y humanas.                         Propiciar y mantener un buen clima laboral y una buena       efectiva de los Riesgos de la empresa.
                                                                      calidad de vida en el trabajo.
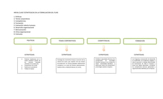
AREAS CLAVE ESTRATEGICAS EN LA FORMULACION DEL PLAN

1. Políticas
2. Temas corporativos
3. Competencias
4. Formación
5. Evaluación talento humano
6. Desarrollo organizacional
7. Remuneración
8. Clima organizacional
9. Estímulos


                 POLITICAS                            TEMAS CORPORATIVOS                                    COMPETENCIAS                             FORMACION




              ESTRATEGIAS                                ESTRATEGIAS                                          ESTRATEGIAS                          ESTRATEGIAS

             Prácticas respetuosas con el                                                               Fortalecer capacidades técnicas y de    Los Programas transversales de Desarrollo
                                                  Estrategia de crecimiento Incluye el aumento de las
             medio ambiente: gestión de                                                                 incorporación      de      tecnología   en ECOPETROL son programas dirigidos a
             los     recursos     naturales       reservas de crudo y gas. Explorar cerca de campos     Focalizar acciones en los campos de     todo el personal o a grupos determinados
             utilizados en la producción.         de producción, en cuencas probadas relativamente      mayor materialidad. Identificar y       de funcionarios de toda la Empresa y
             Compromiso con la vida               inmaduras y en zonas de frontera selectivamente.      seleccionar socios con conocimiento     tienen por objeto desarrollar y fortalecer
             Pasión por la excelencia             Explorar solos y mediante alianzas con socios.        y tecnología cuando se requiera.        las competencias técnicas, gerenciales y
             Trabajo en equipo                                                                                                                  organizacionales definidas por la Empresa.
EVALUACION DEL TALENTO HUMANO                               DESARROLLO ORGANIZACIONAL                         REMUNERACION                                   CLIMA LABORAL




            ESTRATEGIAS                                                 ESTRATEGIASS                                    ESTRATEGIA S                                          ESTRATEGIAS

ECOPETROL S.A. realiza procesos de                             El   Desarrollo    es    fundamentalmente             Bono Variable por Resultados se paga        A lo largo de los últimos 5 años, se ha
evaluación y verificación de resultados, a sus                 responsabilidad de cada persona. Los jefes,           por la obtención de los resultados          monitoreado el comportamiento del Índice
empleados, con base en los objetivos                                                                                 empresariales en las Matrices de            de Ambiente Laboral -IAL- con el objeto de
                                                               en su función formadora, deben facilitar los
estratégicos de la organización.                                                                                     Reconocimiento, de los cuales un 10%        identificar y gestionar las oportunidades de
                                                               medios y propiciar las oportunidades para
                                                                                                                     se otorga trimestralmente, de acuerdo       mejoramiento, que permitan asegurar las
                                                               promover el mejoramiento del talento                  con el cumplimiento acumulado de las        mejores condiciones de trabajo y calidad de
                                                               humano, armonizando el crecimiento y                  metas que tenga la empresa en ese
                                                               desarrollo tanto de la persona, como de la            período y un 25% se hace efectivo al
                                                                                                                                                                 vida de los trabajadores   .
                                                               Organización.                                         finalizar el año por el cumplimiento
                                                                                                                     acumulado de las metas anuales.




ESTIMULOS




                ESTRATEGIAS


    La realización de programas de formación en el país o
    en el exterior, Como política de enganche y
    mecanismo de atracción de personal con elevado
    nivel de formación, la Empresa previa aprobación de
    Presidencia podrá ofrecer como complemento al
    paquete de compensación a personas en proceso de
    selección que a la Empresa le interese vincular,
    reintegrar parte de sus costos de especialización
    durante el tiempo que la persona se encuentre
    laborando en la Empresa.

Modelo estrategico[1]

  • 1.
    MODELO ESTRATEGICO Ecopetrol S.A GESTION DEL TALENTO HUMANO MISION DE LA EMPRESA MISION DE GESTION DEL TALENTO HUMANO COMO SE LOGRA Encontramos y convertimos fuentes de energía en valor para Se concentra en cerrar las brechas internas que tiene la nuestros clientes y accionistas, asegurando la integridad de las empresa, buscando ser una organización ágil y eficiente, Asegurar el conocimiento aplicado en los procesos críticos. personas, la seguridad de los procesos y el cuidado del medio garantizando la gestión de los activos estratégicos Asegurar el aprovechamiento de la información en los ambiente, contribuyendo al bienestar de las áreas donde representados en recursos físicos, tecnológicos y de procesos. Incorporar nuevas capacitaciones tecnológicas información necesarios y fortaleciendo las competencias para garantizar servicios y soluciones adecuadas a las operamos, con personal comprometido que busca la en la personas, fortaleciéndose internamente y excelencia, su desarrollo integral y la construcción de necesidades de las áreas y proyectos claves. afianzando las condiciones para por la estrategia de relaciones de largo plazo con nuestros grupos de interés. crecimiento VISION DE LA EMPRESA VISION DE GESTION DEL TALENTO HUMANO Asegurar una organización flexible y eficiente. Las acciones, Consolidar el sistema integral de gestión. Ecopetrol, grupo empresarial enfocado en petróleo, gas, ECOPETROL S.A., será una empresa global de Enfocar los esfuerzos en los temas estratégicos y refinación, petroquímica y combustibles alternativos, será energía y petroquímica, con énfasis en petróleo, tomar acciones sobre los no estratégicos. una de las 30 principales compañías de la industria gas y combustibles alternativos; reconocidos por , petrolera reconocida por su posicionamiento internacional, ser competitiva, con talento humano de clase su innovación y compromiso con el desarrollo sostenible. mundial y socialmente responsable. DIRECCIONAMIENTO ESTRATEGICO –OBJETIVOS DIRECCIONAMIENTO ESTRATEGICO - OBJETIVOS Incrementando la competitividad y eficiencia en la Su objetivo es Contar con Talento Humano de clase Desarrollar esquema de compensación competitivo operación. Operar con estándares internacionales de mundial, mediante el Aseguramiento de las Resolver problemas de inequidad. Crear paquetes seguridad industrial, salud ocupacional y gestión personas con las competencias requeridas: Atraer y competitivos basados en Resultados. Consolidar una ambiental. Optimizar los procesos de la cadena de retener personal con competencias clave. cultura organizacional alineada con la estrategia. valor y de soporte. Asegurar una gestión integral y Desarrollar competencias técnicas y humanas. Propiciar y mantener un buen clima laboral y una buena efectiva de los Riesgos de la empresa. calidad de vida en el trabajo.
  • 2.
    AREAS CLAVE ESTRATEGICASEN LA FORMULACION DEL PLAN 1. Políticas 2. Temas corporativos 3. Competencias 4. Formación 5. Evaluación talento humano 6. Desarrollo organizacional 7. Remuneración 8. Clima organizacional 9. Estímulos POLITICAS TEMAS CORPORATIVOS COMPETENCIAS FORMACION ESTRATEGIAS ESTRATEGIAS ESTRATEGIAS ESTRATEGIAS Prácticas respetuosas con el Fortalecer capacidades técnicas y de Los Programas transversales de Desarrollo Estrategia de crecimiento Incluye el aumento de las medio ambiente: gestión de incorporación de tecnología en ECOPETROL son programas dirigidos a los recursos naturales reservas de crudo y gas. Explorar cerca de campos Focalizar acciones en los campos de todo el personal o a grupos determinados utilizados en la producción. de producción, en cuencas probadas relativamente mayor materialidad. Identificar y de funcionarios de toda la Empresa y Compromiso con la vida inmaduras y en zonas de frontera selectivamente. seleccionar socios con conocimiento tienen por objeto desarrollar y fortalecer Pasión por la excelencia Explorar solos y mediante alianzas con socios. y tecnología cuando se requiera. las competencias técnicas, gerenciales y Trabajo en equipo organizacionales definidas por la Empresa.
  • 3.
    EVALUACION DEL TALENTOHUMANO DESARROLLO ORGANIZACIONAL REMUNERACION CLIMA LABORAL ESTRATEGIAS ESTRATEGIASS ESTRATEGIA S ESTRATEGIAS ECOPETROL S.A. realiza procesos de El Desarrollo es fundamentalmente Bono Variable por Resultados se paga A lo largo de los últimos 5 años, se ha evaluación y verificación de resultados, a sus responsabilidad de cada persona. Los jefes, por la obtención de los resultados monitoreado el comportamiento del Índice empleados, con base en los objetivos empresariales en las Matrices de de Ambiente Laboral -IAL- con el objeto de en su función formadora, deben facilitar los estratégicos de la organización. Reconocimiento, de los cuales un 10% identificar y gestionar las oportunidades de medios y propiciar las oportunidades para se otorga trimestralmente, de acuerdo mejoramiento, que permitan asegurar las promover el mejoramiento del talento con el cumplimiento acumulado de las mejores condiciones de trabajo y calidad de humano, armonizando el crecimiento y metas que tenga la empresa en ese desarrollo tanto de la persona, como de la período y un 25% se hace efectivo al vida de los trabajadores . Organización. finalizar el año por el cumplimiento acumulado de las metas anuales. ESTIMULOS ESTRATEGIAS La realización de programas de formación en el país o en el exterior, Como política de enganche y mecanismo de atracción de personal con elevado nivel de formación, la Empresa previa aprobación de Presidencia podrá ofrecer como complemento al paquete de compensación a personas en proceso de selección que a la Empresa le interese vincular, reintegrar parte de sus costos de especialización durante el tiempo que la persona se encuentre laborando en la Empresa.