MODELO ESTRATEGICO
     GESTION DEL TALENTO HUMANO

     MISION DE LA EMPRESA                                  MISION DE GESTION DEL TALENTO HUMANO                       COMO SE LOGRA



  Pulibank es una entidad de intermediación y            Ser una entidad con crecimiento de bienestar    Generando cultura de creación,
  servicios financieros orientados a los individuos      para el año, orientado a ofrecer la cultura
                                                                                                         implementación y mantenimiento de
  y familias especializadas en la promoción del          organizacional y la calidad de vida del
                                                         funcionario y su familia.
                                                                                                         indicadores e gestión de calidad del
  ahorro y la financiación de vivienda.
                                                                                                         banco.


VISION DE LA EMPRESA                                     VISION DE GESTION DEL TALENTO HUMANO


  Ser una organización comprometida con la               Contaremos con un buen buen equipo              Capacitar permanentemente al
  excelencia que satisface las necesidades
                                                         de trabajo que ayude a satisfacer la            personal para ofrecer los productos y
  financieras de los clientes con soluciones
  integrales e innovadoras
                                                         expectativa de nuestros clientes con            servicios por medio de las estrategias
                                                         calidad y servicio en su atención.              comerciales del banco.



DIRECCIONAMIENTO ESTRATEGICO –OBJETIVOS                DIRECCIONAMIENTO ESTRATEGICO - OBJETIVOS

     Fomentar el aporte de los valores de las
     personas para el logro de los objetivos comunes
                                                         Desarrollar planes estratégicos que mantengan   Implementando las mejoras técnicas
                                                         la cultura de calidad organizacional para       para el manejo eficaz de las
     de la organización.
                                                         funcionarios.
                                                                                                         herramientas, para lograr el
     Brindar un servicio amable, oportuno, y eficaz
     en la prestación de nuestro servicio .              Elaborar planes de capacitación anual que       cumplimiento de un servicio excelente.
                                                         permitan la mejora continua del banco.


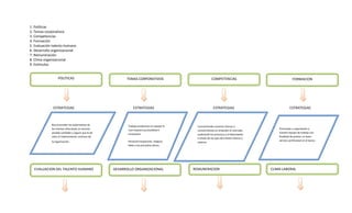
AREAS CLAVE ESTRATEGICAS EN LA FORMULACION DEL PLAN
1. Políticas
2. Temas corporativos
3. Competencias
4. Formación
5. Evaluación talento humano
6. Desarrollo organizacional
7. Remuneración
8. Clima organizacional
9. Estímulos


                  POLITICAS                              TEMAS CORPORATIVOS                               COMPETENCIAS                                    FORMACION




              ESTRATEGIAS                                     ESTRATEGIAS                                   ESTRATEGIAS                                 ESTRATEGIAS



             Busca exceder las expectativas de            Trabajo productivo en equipo lo     Concentrando nuestras fuerzas y
             los clientes ofreciendo un servicio                                                                                               Formando y capacitando a
                                                          cual requiere puntualidad e         conocimientos en entender el mercado,
             amable confiable y seguro que le de                                                                                               nuestro equipo de trabajo con
                                                          innovación.                         analizando los procesos y el desempeño
             valor al mejoramiento continuo de                                                                                                 finalidad de prestar un buen
                                                                                              a través de los ojos del cliente interno y
             la organización.                             Personal trasparente, íntegros                                                       servicio profesional en el banco
                                                                                              externo.
                                                          fieles a los principios éticos.




  EVALUACION DEL TALENTO HUMANO                    DESARROLLO ORGANIZACIONAL                REMUNERACION                                   CLIMA LABORAL
ESTRATEGIAS                                             ESTRATEGIASS                                   ESTRATEGIA S                                ESTRATEGIAS




                                                                                            Incentivar a los empleados de           Ofrecer oportunidades de
                                                      Garantizar que sus condiciones de
                                                                                            acuerdo al tipo de actividad que        crecimiento dentro de la empresa
Verificar los procesos de reflexión y                 trabajo sean adecuadas, no
                                                                                            desarrolla, sean bien                   para garantizar un buen desarrollo
perfeccionamiento de todas las actividades            peligrosas o incomodas lo cual hace
                                                                                            recompensadas a través de salarios      en equipo.
de los funcionarios a nivel personal y                un mejor desempeño y asi
                                                                                            acorde obviamente a la expectativa
profesional para medir la productividad de            satisfaciendo sus necesidades y asi                                           Establecer condiciones de trabajo
                                                                                            de cada uno.
los empleados, desempeñando un rol                    lograr buenas recompensas para el                                             que miniminicen el riesgo de
fundamental en el proceso de aprendizaje.             empleado y motivar al desarrollo de                                           enfermedades y daños.
                                                      la compañía.




 ESTIMULOS


                  ESTRATEGIAS




               Desarrollar programas de bienestar
               para los empleados.

               Ofrecer oportunidades de crecimiento
               continuo en las diferentes áreas de
               trabajo.

Modelo estrategico

  • 1.
    MODELO ESTRATEGICO GESTION DEL TALENTO HUMANO MISION DE LA EMPRESA MISION DE GESTION DEL TALENTO HUMANO COMO SE LOGRA Pulibank es una entidad de intermediación y Ser una entidad con crecimiento de bienestar Generando cultura de creación, servicios financieros orientados a los individuos para el año, orientado a ofrecer la cultura implementación y mantenimiento de y familias especializadas en la promoción del organizacional y la calidad de vida del funcionario y su familia. indicadores e gestión de calidad del ahorro y la financiación de vivienda. banco. VISION DE LA EMPRESA VISION DE GESTION DEL TALENTO HUMANO Ser una organización comprometida con la Contaremos con un buen buen equipo Capacitar permanentemente al excelencia que satisface las necesidades de trabajo que ayude a satisfacer la personal para ofrecer los productos y financieras de los clientes con soluciones integrales e innovadoras expectativa de nuestros clientes con servicios por medio de las estrategias calidad y servicio en su atención. comerciales del banco. DIRECCIONAMIENTO ESTRATEGICO –OBJETIVOS DIRECCIONAMIENTO ESTRATEGICO - OBJETIVOS Fomentar el aporte de los valores de las personas para el logro de los objetivos comunes Desarrollar planes estratégicos que mantengan Implementando las mejoras técnicas la cultura de calidad organizacional para para el manejo eficaz de las de la organización. funcionarios. herramientas, para lograr el Brindar un servicio amable, oportuno, y eficaz en la prestación de nuestro servicio . Elaborar planes de capacitación anual que cumplimiento de un servicio excelente. permitan la mejora continua del banco. AREAS CLAVE ESTRATEGICAS EN LA FORMULACION DEL PLAN
  • 2.
    1. Políticas 2. Temascorporativos 3. Competencias 4. Formación 5. Evaluación talento humano 6. Desarrollo organizacional 7. Remuneración 8. Clima organizacional 9. Estímulos POLITICAS TEMAS CORPORATIVOS COMPETENCIAS FORMACION ESTRATEGIAS ESTRATEGIAS ESTRATEGIAS ESTRATEGIAS Busca exceder las expectativas de Trabajo productivo en equipo lo Concentrando nuestras fuerzas y los clientes ofreciendo un servicio Formando y capacitando a cual requiere puntualidad e conocimientos en entender el mercado, amable confiable y seguro que le de nuestro equipo de trabajo con innovación. analizando los procesos y el desempeño valor al mejoramiento continuo de finalidad de prestar un buen a través de los ojos del cliente interno y la organización. Personal trasparente, íntegros servicio profesional en el banco externo. fieles a los principios éticos. EVALUACION DEL TALENTO HUMANO DESARROLLO ORGANIZACIONAL REMUNERACION CLIMA LABORAL
  • 3.
    ESTRATEGIAS ESTRATEGIASS ESTRATEGIA S ESTRATEGIAS Incentivar a los empleados de Ofrecer oportunidades de Garantizar que sus condiciones de acuerdo al tipo de actividad que crecimiento dentro de la empresa Verificar los procesos de reflexión y trabajo sean adecuadas, no desarrolla, sean bien para garantizar un buen desarrollo perfeccionamiento de todas las actividades peligrosas o incomodas lo cual hace recompensadas a través de salarios en equipo. de los funcionarios a nivel personal y un mejor desempeño y asi acorde obviamente a la expectativa profesional para medir la productividad de satisfaciendo sus necesidades y asi Establecer condiciones de trabajo de cada uno. los empleados, desempeñando un rol lograr buenas recompensas para el que miniminicen el riesgo de fundamental en el proceso de aprendizaje. empleado y motivar al desarrollo de enfermedades y daños. la compañía. ESTIMULOS ESTRATEGIAS Desarrollar programas de bienestar para los empleados. Ofrecer oportunidades de crecimiento continuo en las diferentes áreas de trabajo.