MODELO ESTRATEGICO
     GESTION DEL TALENTO HUMANO

     MISION DE LA EMPRESA                                      MISION DE GESTION DEL TALENTO HUMANO                       COMO SE LOGRA



        Administrar recursos para representar               Velar por el bienestar del trabajador     Estar atento de cada situación que se
        empresas colombianas y extranjeras,                 dentro de la organización para llevar a   le presente al empleado dentro y fuera
        prestándole soluciones empresariales                cabo el cumplimiento de los objetivos.    de la empresa.
        para el del mejoramiento continuo.


       VISION DE LA EMPRESA                                   VISION DE GESTION DEL TALENTO HUMANO

        Ser lideres reconocidos a nivel local,                El departamento del talento humano        Capacitando el personal atreves de
        nacional e internacional que nos                      se capacitara para ofrecer un buen        charlas, congresos y talleres.
        permita lograr la plena satisfacción de               servicio con confianza y amabilidad.
        nuestros clientes.



      DIRECCIONAMIENTO ESTRATEGICO –OBJETIVOS              DIRECCIONAMIENTO ESTRATEGICO - OBJETIVOS

          Conquistar el mercado internacional y              Garantizando un mejoramiento                Estar a la vanguardia de los
                                                             continuo, obtener calidad humana            cambios presentados y
          Generar empleo.                                    para el futuro.                             certificando los trabajadores.




AREAS CLAVE ESTRATEGICAS EN LA FORMULACION DEL PLAN

1. Políticas                          6.Desarrollo organizacional
2. Temas corporativos                 7.Remuneracion
3. Competencias                       8. Clima laboral
4. Formación                          9. Estímulos
5. Evaluación talento humano
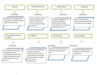
POLITICAS                     TEMAS CORPORATIVOS                         COMPETENCIAS                              FORMACION




            ESTRATEGIAS                          ESTRATEGIAS                                ESTRATEGIAS                       ESTRATEGIAS


Concientizar a los empleados para        Colocar carteleras, entregar
                                                                               Destacar al empleado por sus           Conocer las necesidades y
que cumplas a cabalidad las normas       folletos del reglamento
         Concientizar a los                                                    actitudes, habilidades y               falencias de cada departamento
y políticas empresariales.               interno y comunicar de
         trabajadores para                                                     destrezas para animarlo                para realizar tácticas de apoyo.
                                         maneras eficaz los cambios
       que cumplan                                                             conservándolo en la empresa y
                                         corporativos.
       abhghfghhghtyht                                                         sepa lo valioso que es.
       ytrycabalidad




    EVALUACION DEL TALENTO              DESARROLLO                              REMUNERACION                            CLIMA LABORAL
    HUMANO                              ORGANIZACIONAL




         ESTRATEGIAS                                                    ESTRATEGIA S                           ESTRATEGIAS

                                                                          Cancelar la nomina a tiempo, dar
                                     Dar permiso a los trabajadores                                                 Desarrollar programas para que
Crear espacios donde los jefes                                            bonificaciones y les pague lo
                                     para que se capaciten                                                          trabajen en armonía y fluya la
de departamento y sus                                                     justo.
                                     realizando carreras técnicas o                                                 comunicación.
subordinados se evalúen. Para
                                     profesionales para el bienestar
analizar situaciones que estén
                                     laboral y personal y lo pongan
débiles y fortalecer las más
                                     en práctica en su
propicias.
                                     departamento.
ESTIMULOS




       ESTRATEGIAS



Dar incentivos monetarios
y psicológicos.

Informando quien es el
trabajador del mes.

Formato modelo estrategico 1

  • 1.
    MODELO ESTRATEGICO GESTION DEL TALENTO HUMANO MISION DE LA EMPRESA MISION DE GESTION DEL TALENTO HUMANO COMO SE LOGRA Administrar recursos para representar Velar por el bienestar del trabajador Estar atento de cada situación que se empresas colombianas y extranjeras, dentro de la organización para llevar a le presente al empleado dentro y fuera prestándole soluciones empresariales cabo el cumplimiento de los objetivos. de la empresa. para el del mejoramiento continuo. VISION DE LA EMPRESA VISION DE GESTION DEL TALENTO HUMANO Ser lideres reconocidos a nivel local, El departamento del talento humano Capacitando el personal atreves de nacional e internacional que nos se capacitara para ofrecer un buen charlas, congresos y talleres. permita lograr la plena satisfacción de servicio con confianza y amabilidad. nuestros clientes. DIRECCIONAMIENTO ESTRATEGICO –OBJETIVOS DIRECCIONAMIENTO ESTRATEGICO - OBJETIVOS Conquistar el mercado internacional y Garantizando un mejoramiento Estar a la vanguardia de los continuo, obtener calidad humana cambios presentados y Generar empleo. para el futuro. certificando los trabajadores. AREAS CLAVE ESTRATEGICAS EN LA FORMULACION DEL PLAN 1. Políticas 6.Desarrollo organizacional 2. Temas corporativos 7.Remuneracion 3. Competencias 8. Clima laboral 4. Formación 9. Estímulos 5. Evaluación talento humano
  • 2.
    POLITICAS TEMAS CORPORATIVOS COMPETENCIAS FORMACION ESTRATEGIAS ESTRATEGIAS ESTRATEGIAS ESTRATEGIAS Concientizar a los empleados para Colocar carteleras, entregar Destacar al empleado por sus Conocer las necesidades y que cumplas a cabalidad las normas folletos del reglamento Concientizar a los actitudes, habilidades y falencias de cada departamento y políticas empresariales. interno y comunicar de trabajadores para destrezas para animarlo para realizar tácticas de apoyo. maneras eficaz los cambios que cumplan conservándolo en la empresa y corporativos. abhghfghhghtyht sepa lo valioso que es. ytrycabalidad EVALUACION DEL TALENTO DESARROLLO REMUNERACION CLIMA LABORAL HUMANO ORGANIZACIONAL ESTRATEGIAS ESTRATEGIA S ESTRATEGIAS Cancelar la nomina a tiempo, dar Dar permiso a los trabajadores Desarrollar programas para que Crear espacios donde los jefes bonificaciones y les pague lo para que se capaciten trabajen en armonía y fluya la de departamento y sus justo. realizando carreras técnicas o comunicación. subordinados se evalúen. Para profesionales para el bienestar analizar situaciones que estén laboral y personal y lo pongan débiles y fortalecer las más en práctica en su propicias. departamento.
  • 3.
    ESTIMULOS ESTRATEGIAS Dar incentivos monetarios y psicológicos. Informando quien es el trabajador del mes.