MODELO ESTRATEGICO

   GESTION DEL TALENTO HUMANO.

   MISION DE LA EMPRESA                                                               MISION DE GESTION DEL TALENTO HUMANO                                      COMO SE LOGRA

     Ofrecer servicios de la más alta calidad en los campos contable,
     financiero, de auditoría externa, revisoría fiscal, asesoría
     gerencial, tributaria y de sistemas, con el fin de contribuir a la                           Optimizar los recursos humanos a través de la                                  Realizando proceso de selección de personal y
     generación de los valores agregados que nuestros clientes                                    selección y evaluación de personal,                                            Obteniendo equipos de trabajo altamente
     necesitan. Lo anterior dentro de un marco de ética, objetividad,
                                                                                                  contribuyendo así a la mejora continua en la                                   calificados y capacitándolos en base a la
     integridad, idoneidad e independencia mental, aplicando las
     más modernas técnicas de trabajo con metodologías creativas                                  productividad y competitividad de la entidad.                                  información que necesite para una mayor
     que nos permitan contribuir al crecimiento de la sociedad en                                                                                                                competitividad y desempeño laboral.
     general y el de nuestros colaboradores, procurando ofrecer una
     rentabilidad a sus socios.



   VISION DE LA EMPRESA                                                                 VISION DE GESTION DEL TALENTO HUMANO
                                                                                                                                                                                Realizando diferentes estrategias para alcanzar
  En el futuro próximo Soluciones Corporativas Integrales                                   Ser reconocida para 2018 como parte integral de la empresa en                       objetivos de suma importancia para la
  de Colombia será una de las Empresas líderes a nivel                                      la consecución de sus objetivos, mediante la gestión eficaz del                     organización. y tener diferentes accesorias para
  nacional en el desarrollo de servicios de asesoría y                                      talento humano tomando decisiones propias, con base en                              el mejoramiento continuo.
  consultoría en las áreas financiera, contable, de                                         estrategias innovadoras y proporcionando los servicios
                                                                                                                                                                        .
  auditoría y de sistemas, manteniendo relaciones                                           necesarios para lograr los más altos niveles de calidad de vida y
  estables con nuestros clientes y contribuyendo a su                                       eficiencia.
  crecimiento.




   DIRECCIONAMIENTO ESTRATEGICO –OBJETIVOS                                            DIRECCIONAMIENTO ESTRATEGICO - OBJETIVOS
                                                                                                                                                                                            Elaborando      charlas    periódicas
Desarrollar y proveer servicios de asesoría financiera contable y tributaria,
                                                                                                                                                                                            recordando los valores de la
auditoria externa y revisoría fiscal, auditoría de sistemas y consultoría gerencial                    Fortalecer una cultura que propicie las condiciones                                  Organización. y de esta forma
en Colombia y Latinoamérica, orientados a la creación de soluciones integrales y                       adecuadas para mejorar el clima organizacional.                                      obtener     un       mejor      clima
el mejoramiento permanente en las áreas de operación, gestión financiera y
administrativa y de control, de acuerdo con las necesidades y el entorno de
                                                                                                                                                                                            Organizacional.              Además
                                                                                                       Fortalecer una cultura que propicie las condiciones
nuestros clientes.                                                                                                                                                                          contratando capacitadores en temas
                                                                                                       adecuadas para mejorar el clima organizacional.                                      muy importante para el desarrollo
Construir relaciones duraderas con nuestros clientes a través de la prestación                                                                                                              integral.
                                                                                                       Implementar un modelo de capacitación y de
de servicios que generen valor agregado.
                                                                                                       desarrollo integral del talento humano para el
Brindar a nuestros clientes asesoría permanente en la capacitación de personal                         personal (profesional, técnico y de apoyo) existente.
mediante el desarrollo de seminarios, conferencias y talleres prácticos.

Contribuir para que las empresas Colombianas, puedan realizar un proceso de
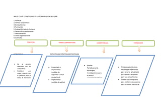
AREAS CLAVE ESTRATEGICAS EN LA FORMULACION DEL PLAN

1. Políticas
2. Temas corporativos
3. Competencias
4. Formación
5. Evaluación talento humano
6. Desarrollo organizacional
7. Remuneración
8. Clima organizacional
9. Estímulos

                  POLITICAS                           TEMAS CORPORATIVOS                  COMPETENCIAS                    FORMACION




ESTRATEGIAS                               ESTRATEGIASESTRATEGIASESTRATEGIAS




    No     se   permite
    relaciones con los
                                                                              Diseñar
                                            Proyectada a                                                 Profesionales técnicos,
    compañeros.                                                               Periódicamente
                                            implementar                                                  tecnólogos capacitarlos
    Establecer      una                                                       estrategias,
                                            medidas de                                                   para tenerlo actualizado
    mayor relación con                                                        investigaciones para
                                            seguridad y salud                                            en cuantos a la normas
    la gerencia para la                                                       el para el
    toma de decisiones                      ocupacional.                                                 para sus competencias.
                                                                              conocimiento laboral
    apropiadas para el                      Implementar                       de los empleados.          Diseñar un cronograma
    departamento.                           medidas de agilizar                                          para conferencias especias
                                            los trámites en                                              para un mejor manejo de
                                            cuanto a visitas con                                         cargo laboral.
                                            las aseguradoras.
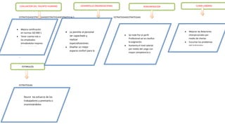
EVALUACION DEL TALENTO HUMANO                      DESARROLLO ORGANIZACIONAL                               REMUNERACION         CLIMA LABORAL



ESTRATEGIASESTRATEGIASSESTRATEGIASESTRATEGIA S                                  ESTRATEGIASESTRATEGIAS



     Mejora certificación
                                          Le permite al personal                                                           Mejorar las Relaciones
     en normas ISO 900-1
                                          ser capacitado y                                  Se mide Por el perfil          interpersonales por
     Tener cuenta más a
                                          realizar                                          Profesional así se clasifica   medio de charlas.
     los empleados
                                                                                            la asignación.                 Escuchar los problemas
     brindándoles mejores                 especializaciones.
                                                                                            Aumenta el nivel salarial      del trabajador.
     herramientas de                      Diseñar un mejor
                                                                                            por medio del cargo con
     trabajo                              espacio confort para la
                                                                                            mayor competencia o
                                          realización de labores                            logros alcanzados.
..
                                          en el departamento.


     ESTIMULOS




ESTRATEGIAS



       Reunir los esfuerzo de los
       trabajadores y premiarlo o
       incentivándolos

Formato modelo estrategico1

  • 1.
    MODELO ESTRATEGICO GESTION DEL TALENTO HUMANO. MISION DE LA EMPRESA MISION DE GESTION DEL TALENTO HUMANO COMO SE LOGRA Ofrecer servicios de la más alta calidad en los campos contable, financiero, de auditoría externa, revisoría fiscal, asesoría gerencial, tributaria y de sistemas, con el fin de contribuir a la Optimizar los recursos humanos a través de la Realizando proceso de selección de personal y generación de los valores agregados que nuestros clientes selección y evaluación de personal, Obteniendo equipos de trabajo altamente necesitan. Lo anterior dentro de un marco de ética, objetividad, contribuyendo así a la mejora continua en la calificados y capacitándolos en base a la integridad, idoneidad e independencia mental, aplicando las más modernas técnicas de trabajo con metodologías creativas productividad y competitividad de la entidad. información que necesite para una mayor que nos permitan contribuir al crecimiento de la sociedad en competitividad y desempeño laboral. general y el de nuestros colaboradores, procurando ofrecer una rentabilidad a sus socios. VISION DE LA EMPRESA VISION DE GESTION DEL TALENTO HUMANO Realizando diferentes estrategias para alcanzar En el futuro próximo Soluciones Corporativas Integrales Ser reconocida para 2018 como parte integral de la empresa en objetivos de suma importancia para la de Colombia será una de las Empresas líderes a nivel la consecución de sus objetivos, mediante la gestión eficaz del organización. y tener diferentes accesorias para nacional en el desarrollo de servicios de asesoría y talento humano tomando decisiones propias, con base en el mejoramiento continuo. consultoría en las áreas financiera, contable, de estrategias innovadoras y proporcionando los servicios . auditoría y de sistemas, manteniendo relaciones necesarios para lograr los más altos niveles de calidad de vida y estables con nuestros clientes y contribuyendo a su eficiencia. crecimiento. DIRECCIONAMIENTO ESTRATEGICO –OBJETIVOS DIRECCIONAMIENTO ESTRATEGICO - OBJETIVOS Elaborando charlas periódicas Desarrollar y proveer servicios de asesoría financiera contable y tributaria, recordando los valores de la auditoria externa y revisoría fiscal, auditoría de sistemas y consultoría gerencial Fortalecer una cultura que propicie las condiciones Organización. y de esta forma en Colombia y Latinoamérica, orientados a la creación de soluciones integrales y adecuadas para mejorar el clima organizacional. obtener un mejor clima el mejoramiento permanente en las áreas de operación, gestión financiera y administrativa y de control, de acuerdo con las necesidades y el entorno de Organizacional. Además Fortalecer una cultura que propicie las condiciones nuestros clientes. contratando capacitadores en temas adecuadas para mejorar el clima organizacional. muy importante para el desarrollo Construir relaciones duraderas con nuestros clientes a través de la prestación integral. Implementar un modelo de capacitación y de de servicios que generen valor agregado. desarrollo integral del talento humano para el Brindar a nuestros clientes asesoría permanente en la capacitación de personal personal (profesional, técnico y de apoyo) existente. mediante el desarrollo de seminarios, conferencias y talleres prácticos. Contribuir para que las empresas Colombianas, puedan realizar un proceso de
  • 2.
    AREAS CLAVE ESTRATEGICASEN LA FORMULACION DEL PLAN 1. Políticas 2. Temas corporativos 3. Competencias 4. Formación 5. Evaluación talento humano 6. Desarrollo organizacional 7. Remuneración 8. Clima organizacional 9. Estímulos POLITICAS TEMAS CORPORATIVOS COMPETENCIAS FORMACION ESTRATEGIAS ESTRATEGIASESTRATEGIASESTRATEGIAS No se permite relaciones con los Diseñar Proyectada a Profesionales técnicos, compañeros. Periódicamente implementar tecnólogos capacitarlos Establecer una estrategias, medidas de para tenerlo actualizado mayor relación con investigaciones para seguridad y salud en cuantos a la normas la gerencia para la el para el toma de decisiones ocupacional. para sus competencias. conocimiento laboral apropiadas para el Implementar de los empleados. Diseñar un cronograma departamento. medidas de agilizar para conferencias especias los trámites en para un mejor manejo de cuanto a visitas con cargo laboral. las aseguradoras.
  • 3.
    EVALUACION DEL TALENTOHUMANO DESARROLLO ORGANIZACIONAL REMUNERACION CLIMA LABORAL ESTRATEGIASESTRATEGIASSESTRATEGIASESTRATEGIA S ESTRATEGIASESTRATEGIAS Mejora certificación Le permite al personal Mejorar las Relaciones en normas ISO 900-1 ser capacitado y Se mide Por el perfil interpersonales por Tener cuenta más a realizar Profesional así se clasifica medio de charlas. los empleados la asignación. Escuchar los problemas brindándoles mejores especializaciones. Aumenta el nivel salarial del trabajador. herramientas de Diseñar un mejor por medio del cargo con trabajo espacio confort para la mayor competencia o realización de labores logros alcanzados. .. en el departamento. ESTIMULOS ESTRATEGIAS Reunir los esfuerzo de los trabajadores y premiarlo o incentivándolos