MODELO ESTRATEGICO
                                                                        GESTION DEL TALENTO HUMANO



MISION DE LA EMPRESA                                          MISION DE GESTION DEL TALENTO HUMANO                           COMO SE LOGRA


                                                                                                                                             A través del diseño y posterior aplicación
  DCM Del Caribe Ltda., es una empresa dedicada a la
                                                                                                                                             de un Plan Estratégico para la Gestión Del
  importación y distribución de repuestos exclusivos de                  Desarrollar de manera óptima los procesos de
                                                                                                                                             Talento Humano, que permita el logro de
  la marca Gates , con el fin de satisfacer las necesidades              creación de perfil, selección, compensación,
                                                                                                                                             los objetivos      estratégicos tanto de
  de los sectores industrial, comercial, minero y                        capacitación, seguridad industrial, salud ocupacional
                                                                                                                                             calidad, rentabilidad, atención al cliente y
  automotriz, ofreciendo excelente calidad, precio,                      y evaluación de desempeño de los empleados,para
                                                                                                                                             desarrollo profesional de los trabajadores
  competitividad y servicio, siempre dispuesto a                         lograr a cabalidad el cumplimiento de los objetivos
  ofrecerle asistencia las 24 horas.                                     organizacionales, basados en una estructura y trabajo
                                                                         en equipo armonizado.




VISION DE LA EMPRESA                                            VISION DE GESTION DEL TALENTO HUMANO

                                                                                                                                             Ejecutar de manera eficiente y
  Para el 2015 seremos una empresa fortificada, líder en el              Ser una empresa que respalda la calidad de los
                                                                                                                                             permanente el Plan Estratégico de GTH,
  mercado de la industria y el comercio de las líneas                    productos y servicios que proporcionamos a nuestros
                                                                                                                                             en donde se realicen periódicamente
  automotrices, en la construcción y en la minería en                    clientes, así como el potencial de nuestros
                                                                                                                                             evaluaciones que detecten las posibles
  territorio local, mediante un modo de gestión orientado                trabajadores; promueve y defiende la pasión por el
                                                                                                                                             falencias de éste y promover así la mejora
  a la permanente calidad de nuestra marca exclusiva                     servicio, enfoque al cliente y empleado, el respeto,
                                                                                                                                             continua.
  GATES y la buena atención a nuestros distinguidos                      desarrollo integral y excelencia del personal.
  clientes.
DIRECCIONAMIENTO ESTRATEGICO –OBJETIVOS                        DIRECCIONAMIENTO ESTRATEGICO - OBJETIVOS

    Satisfacer las necesidades de nuestros clientes a través                                                                      Implementar tácticasque logren fijar y
                                                                             Satisfacer las necesidades de nuestros empleados
    de la comercialización de los productos de la marca                                                                           transmitir objetivos concretos, para
                                                                             y salvaguardar la estabilidad y seguridad de cada
    Gates que ofrece nuestra empresa, con el fin de obtener                                                                       analizar, documentar y desarrollar de la
                                                                             trabajador, así como planear, ejecutar y controlar
    reconocimiento a nivel nacional como Distribuidores de                                                                        forma más óptima el Plan Estratégico
                                                                             el esfuerzo humano dentro de cada división que
    Correas y Mangueras de la más alta calidad.
                                                                             conforma a la compañía.




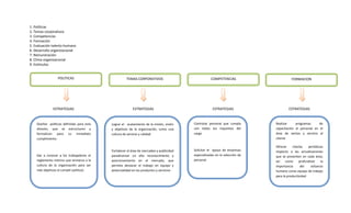
AREAS CLAVE ESTRATEGICAS EN LA FORMULACION DEL PLAN
1. Políticas
2. Temas corporativos
3. Competencias
4. Formación
5. Evaluación talento humano
6. Desarrollo organizacional
7. Remuneración
8. Clima organizacional
9. Estímulos


                  POLITICAS                           TEMAS CORPORATIVOS                             COMPETENCIAS                       FORMACION




               ESTRATEGIAS                                ESTRATEGIAS                                  ESTRATEGIAS                     ESTRATEGIAS


    Diseñar políticas definidas para esta   Lograr el acatamiento de la misión, visión    Contratar personal que cumpla       Realizar     programas      de
    división, que se estructuren y          y objetivos de la organización, como una      con todos los requisitos del        capacitación al personal en el
    formalicen para su inmediato            cultura de servicio y calidad                 cargo                               área de ventas y servicio al
    cumplimiento                                                                                                              cliente

                                                                                                                              Ofrecer     charlas   periódicas
                                            Fortalecer el área de mercadeo y publicidad   Solicitar el apoyo de empresas      respecto a las actualizaciones
    Dar a conocer a los trabajadores el     paraalcanzar un alto reconocimiento y         especializadas en la selección de   que se presenten en cada área;
    reglamento interno que enmarca a la     posicionamiento en el mercado, que            personal                            así    como     profundizar    la
    cultura de la organización para ser     permita destacar el trabajo en equipo y                                           importancia      del    esfuerzo
    más objetivos al cumplir políticas      potencialidad en los productos y servicios                                        humano como equipo de trabajo
                                                                                                                              para la productividad
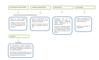
EVALUACION DEL TALENTO HUMANO                              DESARROLLO ORGANIZACIONAL              REMUNERACION                            CLIMA LABORAL




        ESTRATEGIASESTRATEGIASESTRATEGIASESTRATEGIAS


  Realizar   de      forma   periódica                     Renovar la distribuciónfisica de las   Conocimiento       claro de     las      Incentivar la importancia de los
  evaluaciones al sistema de gestión                       divisiones por áreas para un mejor     normatividades que regulan los           valores, cultura, compromiso y
                                                           desarrollo de las actividades          sistemas salariales y obligaciones       sentido de pertenencia
  Identificar el grado de eficiencia,                                                             laborales    dependiendo  de     la
  competitividad y trabajo en equipo                       Dinamizar los procesos, buscando la    descripción del cargo
  de la compañíaevaluando su                               eficacia y mejoramiento continuo de
                                                                                                                                           Proporcionar un ambiente de
  desempeño                                                éstos                                  Dar a conocer al empleado los deberes
                                                                                                                                           trabajoagradable
                                                                                                  y derechos, así como los beneficios a
                                                                                                  que es acogido de acuerdo a su área,
                                                                                                  según las leyes colombianas que los
                                                                                                  amparan



ESTIMULOS




              ESTRATEGIAS

Dar reconocimiento al esfuerzo, dedicación y
capacidad de los trabajadores por sus labores dentro
de la compañía, entendiéndose el gran aporte que
trae consigo al logro demetas

Hacer partícipe a la familia del trabajador en los casos
que así se requiera, demostrando así lo significativo y
sustancial que son para un clima ameno

Formato modelo estrategico

  • 1.
    MODELO ESTRATEGICO GESTION DEL TALENTO HUMANO MISION DE LA EMPRESA MISION DE GESTION DEL TALENTO HUMANO COMO SE LOGRA A través del diseño y posterior aplicación DCM Del Caribe Ltda., es una empresa dedicada a la de un Plan Estratégico para la Gestión Del importación y distribución de repuestos exclusivos de Desarrollar de manera óptima los procesos de Talento Humano, que permita el logro de la marca Gates , con el fin de satisfacer las necesidades creación de perfil, selección, compensación, los objetivos estratégicos tanto de de los sectores industrial, comercial, minero y capacitación, seguridad industrial, salud ocupacional calidad, rentabilidad, atención al cliente y automotriz, ofreciendo excelente calidad, precio, y evaluación de desempeño de los empleados,para desarrollo profesional de los trabajadores competitividad y servicio, siempre dispuesto a lograr a cabalidad el cumplimiento de los objetivos ofrecerle asistencia las 24 horas. organizacionales, basados en una estructura y trabajo en equipo armonizado. VISION DE LA EMPRESA VISION DE GESTION DEL TALENTO HUMANO Ejecutar de manera eficiente y Para el 2015 seremos una empresa fortificada, líder en el Ser una empresa que respalda la calidad de los permanente el Plan Estratégico de GTH, mercado de la industria y el comercio de las líneas productos y servicios que proporcionamos a nuestros en donde se realicen periódicamente automotrices, en la construcción y en la minería en clientes, así como el potencial de nuestros evaluaciones que detecten las posibles territorio local, mediante un modo de gestión orientado trabajadores; promueve y defiende la pasión por el falencias de éste y promover así la mejora a la permanente calidad de nuestra marca exclusiva servicio, enfoque al cliente y empleado, el respeto, continua. GATES y la buena atención a nuestros distinguidos desarrollo integral y excelencia del personal. clientes.
  • 2.
    DIRECCIONAMIENTO ESTRATEGICO –OBJETIVOS DIRECCIONAMIENTO ESTRATEGICO - OBJETIVOS Satisfacer las necesidades de nuestros clientes a través Implementar tácticasque logren fijar y Satisfacer las necesidades de nuestros empleados de la comercialización de los productos de la marca transmitir objetivos concretos, para y salvaguardar la estabilidad y seguridad de cada Gates que ofrece nuestra empresa, con el fin de obtener analizar, documentar y desarrollar de la trabajador, así como planear, ejecutar y controlar reconocimiento a nivel nacional como Distribuidores de forma más óptima el Plan Estratégico el esfuerzo humano dentro de cada división que Correas y Mangueras de la más alta calidad. conforma a la compañía. AREAS CLAVE ESTRATEGICAS EN LA FORMULACION DEL PLAN
  • 3.
    1. Políticas 2. Temascorporativos 3. Competencias 4. Formación 5. Evaluación talento humano 6. Desarrollo organizacional 7. Remuneración 8. Clima organizacional 9. Estímulos POLITICAS TEMAS CORPORATIVOS COMPETENCIAS FORMACION ESTRATEGIAS ESTRATEGIAS ESTRATEGIAS ESTRATEGIAS Diseñar políticas definidas para esta Lograr el acatamiento de la misión, visión Contratar personal que cumpla Realizar programas de división, que se estructuren y y objetivos de la organización, como una con todos los requisitos del capacitación al personal en el formalicen para su inmediato cultura de servicio y calidad cargo área de ventas y servicio al cumplimiento cliente Ofrecer charlas periódicas Fortalecer el área de mercadeo y publicidad Solicitar el apoyo de empresas respecto a las actualizaciones Dar a conocer a los trabajadores el paraalcanzar un alto reconocimiento y especializadas en la selección de que se presenten en cada área; reglamento interno que enmarca a la posicionamiento en el mercado, que personal así como profundizar la cultura de la organización para ser permita destacar el trabajo en equipo y importancia del esfuerzo más objetivos al cumplir políticas potencialidad en los productos y servicios humano como equipo de trabajo para la productividad
  • 4.
    EVALUACION DEL TALENTOHUMANO DESARROLLO ORGANIZACIONAL REMUNERACION CLIMA LABORAL ESTRATEGIASESTRATEGIASESTRATEGIASESTRATEGIAS Realizar de forma periódica Renovar la distribuciónfisica de las Conocimiento claro de las Incentivar la importancia de los evaluaciones al sistema de gestión divisiones por áreas para un mejor normatividades que regulan los valores, cultura, compromiso y desarrollo de las actividades sistemas salariales y obligaciones sentido de pertenencia Identificar el grado de eficiencia, laborales dependiendo de la competitividad y trabajo en equipo Dinamizar los procesos, buscando la descripción del cargo de la compañíaevaluando su eficacia y mejoramiento continuo de Proporcionar un ambiente de desempeño éstos Dar a conocer al empleado los deberes trabajoagradable y derechos, así como los beneficios a que es acogido de acuerdo a su área, según las leyes colombianas que los amparan ESTIMULOS ESTRATEGIAS Dar reconocimiento al esfuerzo, dedicación y capacidad de los trabajadores por sus labores dentro de la compañía, entendiéndose el gran aporte que trae consigo al logro demetas Hacer partícipe a la familia del trabajador en los casos que así se requiera, demostrando así lo significativo y sustancial que son para un clima ameno