UNIVERSIDAD NACIONAL ABIERTA Y A DISTANCIA – UNAD
Escuela de Ciencias Básicas Tecnología e Ingeniería
Contenido Didáctico del curso Planeación y Control de la Producción
UNIVERSIDAD NACIONAL ABIERTA Y A DISTANCIA – UNAD
Escuela de Ciencias Básicas Tecnología e Ingeniería
Contenido Didáctico del curso Planeación y Control de la Producción

COMITÉ DIRECTIVO
__________________________________________________________________
Jaime Alberto Leal Afanador
Rector

Gloria Concepción Herrera
Vicerrectora Académica y de Investigación

Claudia Patricia Toro
Vicerrectora de Desarrollo Regional y Proyección Comunitaria

Roberto Salazar Ramos
Vicerrector de Medios y Mediaciones

Nancy Rodríguez Mateus
Gerente Administrativa

Maribel Córdoba Guerrero
Secretaria General

Gustavo Velásquez
Decano Escuela de Ciencias Básicas Tecnología e Ingeniería

CURSO PLANEACIÓN Y CONTROL DE LA PRODUCCIÓN
MÒDULO
Tercera Edición 2010
UNIVERSIDAD NACIONAL ABIERTA Y A DISTANCIA – UNAD
Escuela de Ciencias Básicas Tecnología e Ingeniería
Contenido Didáctico del curso Planeación y Control de la Producción

INDICE DE CONTENIDO

INTRODUCCIÓN ............................................................................................... 11
UNIDAD 1. PLANEACIÓN DE LA PRODUCCIÓN ................................................ 14
CAPITULO 1: LA EMPRESA COMO UN SISTEMA ABIERTO ......................... 14
Introducción.................................................................................................... 14
Lección 1: Subsistema de Dirección y Gestión .............................................. 15
Lección 2: El Subsistema de Operaciones..................................................... 16
Lección 3: Objetivos del Subsistema de Operaciones ................................... 17
3.1 Costo .................................................................................................... 18
3.2 El tiempo............................................................................................... 18
3.3. Calidad................................................................................................. 19
3.4 Flexibilidad............................................................................................ 19
Lección 4: Decisiones del Subsistema de Operaciones ................................ 20
4.1 Pronósticos........................................................................................... 21
4.2 Administración de Inventarios ............................................................... 22
4.3 Planeación............................................................................................ 23
Lección 5: La Estrategia de Gestión de la Cadena de Suministro y la Gestión
de la Operaciones .......................................................................................... 25
CAPITULO 2: PRONÓSTICOS ......................................................................... 28
Introducción.................................................................................................... 28
Lección 6: Definición y Proceso del Pronóstico.............................................. 28
6.1 Identificación del problema. .................................................................. 29
6.2 Elementos del tiempo en el Proceso de Pronóstico.............................. 29
6.3 Análisis de Datos.................................................................................. 30
6.4 Influencia del ciclo de vida del producto sobre la metodología del
pronóstico ................................................................................................... 31
Lección 7: Métodos de Pronóstico ................................................................. 32
7.1 Descripción de Métodos Cualitativos .................................................... 34
7.2 Descripción de los Métodos Cuantitativos ............................................ 35
Lección 8: Métodos de Series de Tiempo ...................................................... 36
8.1 Promedio simple ................................................................................... 36
8.2 Promedio Móvil ..................................................................................... 36
8.3 Suavización Exponencial Simple. ......................................................... 39
8.4 Suavización Exponencial con Tendencia ............................................. 43
8.5 Método de Holt – Winters. .................................................................... 48
Lección 9. Métodos Causales – Regresión Lineal ......................................... 60
Lección 10. Medición de Errores de Pronóstico ............................................. 65
10.1 Desviación Media Absoluta (MAD) ..................................................... 65
10.2 Error Cuadrático Medio (MSE)............................................................ 66
UNIVERSIDAD NACIONAL ABIERTA Y A DISTANCIA – UNAD
Escuela de Ciencias Básicas Tecnología e Ingeniería
Contenido Didáctico del curso Planeación y Control de la Producción

10.3 Error Porcentual Absoluto Medio (PAME) .......................................... 66
CAPITULO 3: PLANEACIÓN AGREGADA........................................................ 67
Introducción.................................................................................................... 67
Lección 11: Definición .................................................................................... 67
Lección 12: Información Necesaria y Resultados .......................................... 68
Lección 13: Costos Relevantes de la Planeación Agregada .......................... 69
Lección 14: Estrategias de Planeación Agregada.......................................... 69
14.1 Estrategia de Contratación y Despido. ............................................... 72
14.2 Estrategia de Subcontratación............................................................ 75
14.3 Estrategia de Nivelación de la Tasa de Producción............................ 77
14.4 Estrategia de Trabajo con Horas Variables ........................................ 80
Lección 15: Enfoque de Programación Lineal para la Planeación Agregada. 85
15.1 Variables de Decisión ......................................................................... 87
15.2 Función Objetivo................................................................................. 87
15.3 Restricciones ...................................................................................... 89
15.3 Desarrollo del Modelo de Planeación Agregada en Excel .................. 90
Fuentes Documentales de la Unidad 1 .......................................................... 94
UNIDAD 2. PLANEACIÓN DE REQUERIMIENTOS DE MATERIALES (MRP) Y
PLANEACIÓN DE CAPACIDADES....................................................................... 95
Introducción.................................................................................................... 95
CAPÍTULO 4: PLAN MAESTRO DE PRODUCCIÓN ........................................ 97
Lección 16. Plan Maestro de Producción ....................................................... 97
Lección 17 Barreras de Tiempo ..................................................................... 98
Lección 18 Metodología Básica ..................................................................... 98
Lección 19 Relación con los Entornos de Producción ................................... 98
Lección 20 Lógica de Disponibilidad para Promesa (DPP) .......................... 100
CAPÍTULO 5: PLANEACIÓN DE REQUERIMIENTOS DE MATERIALES...... 103
Lección 21 Definición ................................................................................... 103
Lección 22 Entradas y Salidas del MRP ...................................................... 103
Lección 23. Funcionamiento del MRP.......................................................... 104
23.1 Codificación de cada componente.................................................... 105
23.2 Inventario Disponible de cada Parte J ( ( − )). ........................... 106
23.3 Determinación del Stock de Seguridad para la parte J para el Período
t. (
( )). ................................................................................................ 106
23.4 Tamaño del Lote............................................................................... 108
23.5 Recepciones Planeadas ................................................................... 112
Lección 24 Lógica del MRP.......................................................................... 112
24.1 Requerimientos Brutos (
).......................................................... 112
24.2 Recepciones Planeadas (
) ....................................................... 113
24.3 Inventario Disponible ( − ) ......................................................... 113
24.4 Inventario Proyectado ( ) .............................................................. 113
24.5 requerimientos Netos. (
)........................................................... 113
24.6 Plan de Colocar una Orden. (
). .............................................. 113
24.7 Plan de Recibir una Orden. (
). ............................................... 113
Lección 25 Desarrollo del MRP.................................................................... 114
UNIVERSIDAD NACIONAL ABIERTA Y A DISTANCIA – UNAD
Escuela de Ciencias Básicas Tecnología e Ingeniería
Contenido Didáctico del curso Planeación y Control de la Producción

CAPÍTULO 6: PLANEACIÓN DE CAPACIDADES .......................................... 120
Lección 26 Conceptos.................................................................................. 120
Lección 27 Capacidad Teórica (Ct) .............................................................. 120
Lección 28 Capacidad Instalada (Ci) ........................................................... 121
Lección 29 Capacidad Disponible (Cd) ........................................................ 121
Lección 30 Capacidad Necesaria (Cn) y Utilizada (Cu) ............................... 122
Fuentes Documentales de la Unidad 2 ........................................................ 128
UNIDAD 3. PROGRAMACIÓN DE LA PRODUCCIÓN ....................................... 130
CAPITULO 7: CLASIFICACIÓN DE LOS SISTEMAS DE PRODUCCIÓN ...... 130
Introducción.................................................................................................. 130
Lección 31 Clasificación de los Sistemas de Producción............................. 130
Lección 32 Sistemas Continuos ................................................................... 131
Lección 33 Sistemas Intermitentes .............................................................. 131
Lección 34 Influencia de la Tipología del Sistema Productivo de Manufactura
en la Dirección de Operaciones. .................................................................. 133
34.1 Previsión ........................................................................................... 133
34.2 Planeación Agregada ....................................................................... 133
34.3 Gestión de Materiales....................................................................... 133
34.4 Programación, lanzamiento y control de operaciones ...................... 134
34.5 Control de Calidad ............................................................................ 134
Lección 35 Influencia de la Tipología del Sistema Productivo de Servicios en
la Dirección de Operaciones. ....................................................................... 134
35.1 Previsión ........................................................................................... 134
35.2 Planeación Agregada ....................................................................... 134
35.3 Gestión de Materiales....................................................................... 135
35.4 Programación, lanzamiento y control de operaciones ...................... 135
34.5 Control de Calidad ............................................................................ 135
CAPITULO 8: PROGRAMACIÓN DE LA PRODUCCIÓN ............................... 136
Lección 36 Definiciones ............................................................................... 136
Lección 37 Programación y Funciones de Control Características .............. 137
Lección 38 Asignación de Cargas de Trabajo (Loading) Método Húngaro .. 137
Lección 39 Asignación de Cargas de Trabajo (Loading) Método de Índices 140
Lección 40 Terminología .............................................................................. 143
40.1 Terminología..................................................................................... 144
40.2 Reglas de Despacho ........................................................................ 145
CAPITULO 9: SECUENCIACIÓN Y TEMPORIZACIÓN .................................. 146
Lección 41 Secuenciación en una sola máquina ......................................... 147
Lección 42 Secuenciación en máquinas en paralelo ................................... 151
42.1 Método de tiempo de flujo. ............................................................... 151
42.2 Método de lapso de producción más corto. ..................................... 153
Lección 43 Secuenciación en máquinas en serie (Flow Shop) .................... 155
Lección 44 Secuenciación en Sistemas Intermitentes (Job Shop) ............... 159
Lección 45 Programación de Personal de Servicios .................................... 162
Fuentes Documentales de la Unidad 3 ........................................................ 164
UNIVERSIDAD NACIONAL ABIERTA Y A DISTANCIA – UNAD
Escuela de Ciencias Básicas Tecnología e Ingeniería
Contenido Didáctico del curso Planeación y Control de la Producción

LISTADO DE TABLAS

Tabla 1 Datos Ejemplo 1 ....................................................................................... 37
Tabla 2 Datos Ejemplo 2 ....................................................................................... 38
Tabla 3 Datos Ejemplo 4 ....................................................................................... 42
Tabla 4 Pronóstico Ejemplo 5................................................................................ 47
Tabla 5 Consumo de Gas Natural (Trillones BTU) entre 1987 a 1992 ............ 52
Tabla 6 Cálculo de los Índices Estacionales ......................................................... 54
Tabla 7 Factores Estacionales Iniciales Ejemplo 5 ............................................... 55
Tabla 8 Determinación de los valores de inicio con base en el nuevo origen de
tiempo ................................................................................................................... 56
Tabla 9 Simulación de pronósticos años 1991 y 1992 (Períodos 49–72).............. 58
Tabla 10 Cálculo Parámetros Regresión Lineal Ejemplo 6 ................................... 63
Tabla 11 Ejemplo de Cálculo de la Desviación Media Absoluta............................ 65
Tabla 12 Ejemplo de Cálculo del Error Cuadrático Medio ..................................... 66
Tabla 13 Ejemplo de Cálculo del Error Porcentual Absoluto Medio ...................... 66
Tabla 14 Pronóstico de la Demanda Ejemplo 7 .................................................... 70
Tabla 15 Estrategia de Contratación y Despido .................................................... 74
Tabla 16 Estrategia de Subcontratación .............................................................. 76
Tabla 17 Estrategia de Nivelación de la Tasa de Producción ............................... 79
Tabla 18 Estrategia con Horas Variables .............................................................. 82
Tabla 19 Pronóstico de Ventas ETUTTOR ........................................................... 86
Tabla 20 Plan Agregado de Producción ETUTTOR .............................................. 93
Tabla 21 Ejemplo Desarrollo DPP....................................................................... 100
Tabla 22 Programa Maestro para un entorno..................................................... 101
Tabla 23 Datos Producto XYZ............................................................................. 114
Tabla 24 Registro de Inventarios Producto Final XYZ......................................... 114
Tabla 25 Registro de Inventarios Producto Final XYZ......................................... 115
Tabla 26 Registro de Inventarios Sub ensamble A ............................................. 116
Tabla 27 Registro de Inventarios Sub ensamble B ............................................. 117
Tabla 28 Registro de Inventarios Sub ensamble C ............................................. 117
Tabla 29 Registro de Inventarios Sub ensamble D ............................................. 118
Tabla 30 Datos Ejercicio 11................................................................................. 124
Tabla 31 Paso 1 Método Húngaro....................................................................... 138
Tabla 32 Paso 2 Método Húngaro....................................................................... 138
Tabla 33 Carga de los Centros de Trabajo ......................................................... 141
Tabla 34 Determinación de Índices ..................................................................... 141
Tabla 35 Asignación de Cargas .......................................................................... 142
Tabla 36 Datos Ejemplo 19 ................................................................................ 162
Tabla 37 Asignación de Personal Ejemplo 19 ..................................................... 163
UNIVERSIDAD NACIONAL ABIERTA Y A DISTANCIA – UNAD
Escuela de Ciencias Básicas Tecnología e Ingeniería
Contenido Didáctico del curso Planeación y Control de la Producción

LISTADO DE GRÁFICOS

Gráfico 1 Subsistemas de la Empresa Industrial................................................... 15
Gráfico 2 Diferencia entre Ed y Es ........................................................................ 16
Gráfico 3 El subsistema de Producción................................................................. 21
Gráfico 4 Clasificación de Modelos de Inventarios para decisiones de Cantidad . 23
Gráfico 5 Demanda de un producto donde se señalan los factores de Tendencia 31
Gráfico 6 Diseño de un Sistema de Pronóstico .................................................... 34
Gráfico 7 Comparación de Métodos de Promedios Móviles.................................. 38
Gráfico 8 Comparación de Pesos del valor Alfa a lo largo del Tiempo.................. 41
Gráfico 9 Ejemplo 4 Suavización Exponencial Simple .......................................... 42
Gráfico 10 Demanda de Gas Natural .................................................................... 52
Gráfico 11 Demanda y Pronóstico......................................................................... 59
Gráfico 12 Ejemplo de Diagramas de Dispersión.................................................. 61
Gráfico 13 Interpretación Geométrica del Residuo................................................ 62
Gráfico 14 Estrategia de Contratación y Despido.................................................. 74
Gráfico 15 Estrategia de Subcontratación ............................................................. 76
Gráfico 16 Estrategia de Nivelación de la Tasa de Producción............................ 80
Gráfico 17 Área de Cálculo de Variables de Decisión Ejemplo 8 .......................... 90
Gráfico 18 Área de Hoja de Cálculo para las Restricciones Ejemplo 8 ................. 91
Gráfico 19 Área de Hoja de Cálculo del Costo Ejemplo 8 ..................................... 91
Gráfico 20 Cuadro de Diálogo para los parámetros Solver ................................... 92
Gráfico 21 Relación del Plan Agregado con el Plan Maestro de Producción ........ 97
Gráfico 22 Desarrollo del Programa Maestro de Producción ................................ 99
Gráfico 23 Despies Mesa .................................................................................... 105
Gráfico 24 Diagrama de Árbol de la Mesa .......................................................... 106
Gráfico 25 Lista de Materiales............................................................................. 114
Gráfico 26 Descripción de Operación y Tarea..................................................... 144
Gráfico 27 Gráfico Gantt ..................................................................................... 146
Gráfico 28 Secuencia en una sola Máquina ........................................................ 147
Gráfico 29 Gráfico Gantt Secuencia de Trabajos para una Máquina aplicando la
regla EDD............................................................................................................ 149
Gráfico 30 Gráfico Gantt Secuencia de Trabajos para una Máquina aplicando la
regla EDD............................................................................................................ 150
Gráfico 31 Secuencia para máquina es Paralelo ................................................ 151
Gráfico 32 Gráfico Gantt para Tiempo de Flujo de Programación en Máquinas
Paralelas ............................................................................................................. 152
Gráfico 33 Gráfico Gantt para Tiempo de Flujo de Programación en Máquinas
Paralelas ............................................................................................................. 153
Gráfico 34 Gráfico Gantt Algoritmo de Johnson Secuenciación en dos máquinas
............................................................................................................................ 156
Gráfico 35 Sistema Job Shop.............................................................................. 159
UNIVERSIDAD NACIONAL ABIERTA Y A DISTANCIA – UNAD
Escuela de Ciencias Básicas Tecnología e Ingeniería
Contenido Didáctico del curso Planeación y Control de la Producción

Gráfico 36 Gráfico Gantt Algoritmo de Jackson Sistema Jop Shop .................... 161
UNIVERSIDAD NACIONAL ABIERTA Y A DISTANCIA – UNAD
Escuela de Ciencias Básicas Tecnología e Ingeniería
Contenido Didáctico del curso Planeación y Control de la Producción

LISTADO DE CUADROS

Cuadro 1 Los Pronósticos relacionados con el ciclo de Vida del Producto ........... 32
Cuadro 2 Tipos de Pronóstico .............................................................................. 33
Cuadro 3 Datos Ejemplo 5 .................................................................................... 44
Cuadro 4 Datos de Entrada Ejemplo 7 .................................................................. 71
Cuadro 5 Costos para EUTTOR............................................................................ 86
Cuadro 6 Problema de Asignación...................................................................... 138
Cuadro 7 Problema de Asignación 2 ................................................................... 139
Cuadro 8 Matriz Resultante................................................................................. 139
Cuadro 9 Paso 4 Método Húngaro...................................................................... 140
Cuadro 10 Matriz Resultante............................................................................... 140
Cuadro 11 Trabajos para una Máquina ............................................................... 147
Cuadro 12 Secuencia de Trabajos para una Máquina aplicando la regla EDD... 147
Cuadro 13 Secuencia de Trabajos para una Máquina aplicando la regla SPT .. 149
Cuadro 14 Programación de Trabajos en Máquinas Paralelas Para Tiempo de
Flujo Mínimo........................................................................................................ 152
Cuadro 15 Programación de Trabajos en Máquinas Paralelas Para minimizar el
Lapso de Producción........................................................................................... 153
Cuadro 16. Datos Ejemplo 15 ............................................................................. 155
Cuadro 17. Datos Ejemplo 16 ............................................................................. 157
Cuadro 18 Datos ejemplo 17............................................................................... 160
UNIVERSIDAD NACIONAL ABIERTA Y A DISTANCIA – UNAD
Escuela de Ciencias Básicas Tecnología e Ingeniería
Contenido Didáctico del curso Planeación y Control de la Producción

ASPECTOS DE PROPIEDAD INTELECTUAL Y VERSIONAMIENTO
El contenido didáctico del curso académico: Planeación y Control de la Producción
fue diseñado inicialmente en el año 2006 por el Ing. Manuel Ángel Camacho
Oliveros, Tutor de la UNAD, ubicado en el CEAD de José Celestino Mutis. Es
Ingeniero Industrial, y especialista en Ingeniería de Producción. Se ha
desempeñado como tutor de la UNAD desde el 2005 hasta el año 2009.
El contenido didáctico ha tenido tres actualizaciones: todas desarrolladas por el
mismo Ing. Camacho en los años 2008 y 2009 y la tercera fue realizada en el año
2010.
La version del contenido didáctico que actualmente se presenta tiene como
características: 1) Incorpora nuevos contenidos relacionados a las tres unidades
didácticas del material
El Ing. José Enrique Cotes Cotes, tutor del CEAD VAlledupar, apoyó el proceso de
revisión de estilo del contenido didáctico e hizo aportes disciplinares, didácticos y
pedagógicos en el proceso de acreditación del material didáctico desarrollado en
el mes de enero de 2010.
UNIVERSIDAD NACIONAL ABIERTA Y A DISTANCIA – UNAD
Escuela de Ciencias Básicas Tecnología e Ingeniería
Contenido Didáctico del curso Planeación y Control de la Producción

INTRODUCCIÓN

Las empresas industriales son sistemas abiertos (influenciados por el entorno) los
cuales mantienen un flujo permanente de materiales, energía y dinero, que les
permite cumplir con su misión y a la vez interactuar con todo el sistema económico
en el cual está inmersa. De acuerdo a esto, el realizar un análisis sistémico
permite reconocer una serie de subsistemas que lo conforman y tener un enfoque
para entender su funcionamiento, el cual es complejo. Existen diferentes maneras
de diferenciar los subsistemas que conforman una empresa, pero para este
análisis se ha optado por definir un enfoque funcional, según el cual, los distintos
elementos se agrupan en subsistemas diferenciables según el tipo de función que
cada uno de estos desarrolla.
El proceso de Planeación y Control de la Producción exige entender el sistema de
manufactura como un sistema complejo el cual a su vez tiene varios subsistemas
que lo determinan. El presente material describe los principales aspectos que
conforman el proceso de Gestión de la Producción, partiendo por la manera como
se pueden proyecta la cantidad de productos a fabricar (pronósticos) la
determinación de cómo estos se van a elaborar (planeación de capacidades y
planeación agregada), el desarrollo de metodologías como el MRP que combina la
administración de inventarios con las capacidades y el plan de producción de un
producto, hasta la planeación detallada que implica secuencias trabajos en el taller
propiamente dicho.
Las anteriores actividades se apoyan en una serie métodos y técnicas
cuantitativas, las cuales tienen cada una indicadores de control de su desempeño
para el analista de manera que permita evaluar su desempeño. Por lo tanto el
curso de Planeación y Control de la Producción integra una serie de presaberes
del estudiantes que van desde el análisis de costos, la estadística, la
administración hasta la aplicación de la investigación de operaciones y el uso de
software como el Excel y otros de carácter específico para el desarrollo de las
temáticas propuestas.
El curso de Planeación y Control de la Producción pretende desarrollar en el
estudiante habilidades para la aplicación de las diferentes técnicas y métodos
cuantitativos usados en la planeación, programación y control de sistemas
productivos; de manera que le permitan plantear alternativas de solución a
problemas relacionados con la gestión de operaciones y a la vez permitan
aumentar la productividad de estos sistemas garantizando el cumplimiento de las
necesidades de los clientes.
UNIVERSIDAD NACIONAL ABIERTA Y A DISTANCIA – UNAD
Escuela de Ciencias Básicas Tecnología e Ingeniería
Contenido Didáctico del curso Planeación y Control de la Producción

UNIDAD 1
Nombre de la Unidad 1
Denominación de capítulo 1
Introducción
Denominación de Lección 1
Denominación de Lección 2
Denominación de Lección 3
Denominación de Lección 4
Denominación de Lección 5
Denominación de capítulo 2
Introducción
Denominación de Lección 6
Denominación de Lección 7
Denominación de Lección 8
Denominación de Lección 9
Denominación de Lección 10
Denominación de capítulo 3
Introducción
Denominación de Lección 11
Denominación de Lección 12
Denominación de Lección 13
Denominación de Lección 14
Denominación de Lección 15
Fuentes Documentales

UNIDAD 1. PLANEACIÓN DE LA PRODUCCIÓN
CAPITULO 1: LA EMPRESA COMO UN SISTEMA ABIERTO
Introducción
Lección 1: Subsistema de Dirección y Gestión
Lección 2: El Subsistema de Operaciones
Lección 3: Objetivos del Subsistema de Operaciones
Lección 4: Decisiones del Subsistema de Operaciones
Lección 5: La Estrategia de Gestión de la Cadena de Suministro y la
Gestión de la Operaciones
CAPITULO 2: PRONÓSTICOS
Introducción
Lección 6: Definición y Proceso del Pronóstico
Lección 7: Métodos de Pronóstico
Lección 8: Métodos de Series de Tiempo
Lección 9. Métodos Causales – Regresión Lineal
Lección 10. Medición de Errores de Pronóstico
CAPITULO 3: PLANEACIÓN AGREGADA
Introducción
Lección 11: Definición
Lección 12: Información Necesaria y Resultados
Lección 13: Costos Relevantes de la Planeación Agregada
Lección 14: Estrategias de Planeación Agregada
Lección 15: Enfoque de Programación Lineal para la Planeación
Agregada
Fuentes Documentales de la Unidad 1

UNIDAD 2
Nombre de la Unidad
Introducción
Denominación de capítulo 4
Denominación de Lección 16
Denominación de Lección 17
Denominación de Lección 18
Denominación de Lección 19
Denominación de Lección 20
Denominación de capítulo 5
Denominación de Lección 21
Denominación de Lección 22
Denominación de Lección 23
Denominación de Lección 24
Denominación de Lección 25

UNIDAD 2. PLANEACIÓN DE REQUERIMIENTOS DE
MATERIALES (MRP) Y PLANEACIÓN DE CAPACIDADES
Introducción
CAPÍTULO 4: PLAN MAESTRO DE PRODUCCIÓN
Lección 16. Plan Maestro de Producción
Lección 17 Barreras de Tiempo
Lección 18 Metodología Básica
Lección 19 Relación con los Entornos de Producción
Lección 20 Lógica de Disponibilidad para Promesa (DPP)
CAPÍTULO 5: PLANEACIÓN DE REQUERIMIENTOS DE
MATERIALES
Lección 21 Definición
Lección 22 Entradas y Salidas del MRP
Lección 23. Funcionamiento del MRP
Lección 24 Lógica del MRP
Lección 25 Desarrollo del MRP
UNIVERSIDAD NACIONAL ABIERTA Y A DISTANCIA – UNAD
Escuela de Ciencias Básicas Tecnología e Ingeniería
Contenido Didáctico del curso Planeación y Control de la Producción
Denominación de capítulo 6
Denominación de Lección 26
Denominación de Lección 27
Denominación de Lección 28
Denominación de Lección 29
Denominación de Lección 30
Fuentes Documentales

CAPÍTULO 6: PLANEACIÓN DE CAPACIDADES
Lección 26 Conceptos
Lección 27 Capacidad Teórica (Ct)
Lección 28 Capacidad Instalada (Ci)
Lección 29 Capacidad Disponible (Cd)
Lección 30 Capacidad Necesaria (Cn) y Utilizada (Cu)
Fuentes Documentales de la Unidad 2

UNIDAD 3
Nombre de la Unidad
Denominación de capítulo 7
Introducción
Denominación de Lección 31
Denominación de Lección 32
Denominación de Lección 33
Denominación de Lección 34
Denominación de Lección 35
Denominación de capítulo 8
Denominación de Lección 36
Denominación de Lección 37
Denominación de Lección 38
Denominación de Lección 39
Denominación de Lección 40
Denominación de capítulo 9
Denominación de Lección 41
Denominación de Lección 42
Denominación de Lección 43
Denominación de Lección 44
Denominación de Lección 45

UNIDAD 3. PROGRAMACIÓN DE LA PRODUCCIÓN
CAPITULO 7: CLASIFICACIÓN DE LOS SISTEMAS DE
PRODUCCIÓN
Introducción
Lección 31 Clasificación de los Sistemas de Producción
Lección 32 Sistemas Continuos
Lección 33 Sistemas Intermitentes
Lección 34 Influencia de la Tipología del Sistema Productivo de
Manufactura en la Dirección de Operaciones.
Lección 35 Influencia de la Tipología del Sistema Productivo de
Servicios en la Dirección de Operaciones.
CAPITULO 8: PROGRAMACIÓN DE LA PRODUCCIÓN
Lección 36 Definiciones
Lección 37 Programación y Funciones de Control Características
Lección 38 Asignación de Cargas de Trabajo (Loading) Método
Húngaro
Lección 39 Asignación de Cargas de Trabajo (Loading) Método de
Índices
Lección 40 Terminología
CAPITULO 9: SECUENCIACIÓN Y TEMPORIZACIÓN
Lección 41 Secuenciación en una sola máquina
Lección 42 Secuenciación en máquinas en paralelo
Lección 43 Secuenciación en máquinas en serie (Flow Shop)
Lección 44 Secuenciación en Sistemas Intermitentes (Job Shop)
Lección 45 Programación de Personal de Servicios
Fuentes Documentales de la Unidad 3
UNIVERSIDAD NACIONAL ABIERTA Y A DISTANCIA – UNAD
Escuela de Ciencias Básicas Tecnología e Ingeniería
Contenido Didáctico del curso Planeación y Control de la Producción

UNIDAD 1. PLANEACIÓN DE LA PRODUCCIÓN

CAPITULO 1: LA EMPRESA COMO UN SISTEMA ABIERTO
Introducción
El presente capítulo pretende abordar diferentes definiciones básicas relacionadas
con la planeación y control de la producción, para ello se inicia analizando los
elementos que componen el Sistema Productivo, para así llegar a plantear una
definición del mismo, luego se procede a conceptuar acerca de los elementos que
componen la administración de los sistemas de producción.
Las empresas industriales son sistemas abiertos (influenciados por el entorno) las
cuales mantienen un flujo permanente de materiales, energía y dinero, que les
permite cumplir con su misión y a la vez interactuar con todo el sistema
económico en el cual está inmersa. De acuerdo a esto, el realizar un análisis
sistémico permite reconocer una serie de subsistemas que lo conforman y tener
un enfoque para entender su funcionamiento, el cual es complejo. Existen
diferentes maneras de diferenciar los subsistemas que conforman una empresa,
pero para este análisis se ha optado por definir un enfoque funcional, según el
cual, los distintos elementos se agrupan en subsistemas diferenciables según el
tipo de función que cada uno de estos desarrolla. Y de acuerdo a lo propuesto
por DOMÍNGUEZ MACHUCA (1995) este puede dividirse en:
Subsistemas relativos a las funciones Básicas
Subsistema de Operaciones
Subsistema de Inversión y Financiación
Subsistema Comercial
Subsistema de Dirección y Gestión: Este actúa sobre de forma
transversal sobre los demás subsistemas.
Subsistema de Personal: Se encarga de gestionar los requerimientos de
personal en todo el sistema empresarial.
Subsistema de Información: Este se encarga de proveer toda la
información necesaria que cada uno de los otros subsistemas requiere,
pero a la vez debe almacenar la información histórica de la empresa, de
forma que de soporte a los procesos de planeación y de toma de decisiones
futuras.
UNIVERSIDAD NACIONAL ABIERTA Y A DISTANCIA – UNAD
Escuela de Ciencias Básicas Tecnología e Ingeniería
Contenido Didáctico del curso Planeación y Control de la Producción

En el Gráfico 1 se muestra una representación de las relaciones entre los
subsistemas que conforman una empresa industrial, de este se exceptúa el
subsistema de personal, ya que este está implícito en los demás, en cuanto al de
información este se representa por las líneas punteadas, las cuales relacionan los
diferentes subsistemas y su entorno. Las líneas de colores representan las
interrelaciones (material, energía y dinero) directas entre los subsistemas.

Gráfico 1 Subsistemas de la Empresa Industrial
Fuente: Adaptado de DOMÍNGUEZ MACHUCA. et al. (1995) Dirección de Operaciones: Aspectos Estratégicos en la Producción y
los Servicios. Editorial: Madrid. McGraw-Hill. Santafé de Bogotá.

A continuación se hace una breve descripción de los aspectos que constituyen
estos subsistemas. Inicialmente se describe el subsistema de Dirección y
Gestión, el cual determina los aspectos funcionales de los demás.
Lección 1: Subsistema de Dirección y Gestión
Este subsistema parte por la definición de las metas y objetivos que tiene a la
empresa, teniendo en cuenta las restricciones que pueden influir en la
consecución de los mismos, por ejemplo, las que tienen que ver con el mercado,
de la estructura financiera, los costos, la tecnología, entre otros.
A partir de lo anterior, se inicia el proceso de planeación a diferentes plazos
(corto, mediano y largo plazo), estos planes deben proponer actividades claras
que permitan la consecución de las metas planteadas y a la vez permitan medir el
crecimiento deseado (Ed), y los resultados que pueden esperarse (Es), para el
mismo período de tiempo. El gráfico No. 2. Muestra la representación gráfica, de
la divergencia que existe para un objetivo dado.
UNIVERSIDAD NACIONAL ABIERTA Y A DISTANCIA – UNAD
Escuela de Ciencias Básicas Tecnología e Ingeniería
Contenido Didáctico del curso Planeación y Control de la Producción

Gráfico 2 Diferencia entre Ed y Es
Fuente: Adaptado de DOMÍNGUEZ MACHUCA. et al. (1995) Dirección de Operaciones: Aspectos Estratégicos en
la Producción y los Servicios. Editorial: Madrid. McGraw-Hill. Santafé de Bogotá

Y es labor de este subsistema, a partir del conocimiento de esta discrepancia,
desarrollar las actividades necesarias para que esta diferencia, sea mínima. Este
y otros análisis son los que facilitan la búsqueda de posibles soluciones
estratégicas al problema planteado.
A continuación y de manera introductoria se abordan los elementos propios
del subsistema de operaciones, ya que este es el de interés para este curso. Los
demás subsistemas igualmente son importantes y la relación entre cada ellos
igualmente lo es, por tanto es importante que el estudiante aborde de manera
autónoma los aspectos que los caracterizan de forma que se tenga claridad
del funcionamiento de los mismos, y como estos influyen en las actividades
operativas en la empresa.
Lección 2: El Subsistema de Operaciones
Tiene como propósito la obtención de los bienes y servicios que deberán
satisfacer las necesidades del mercado, las cuales han sido detectadas y
definidas por el subsistema comercial o han sido desarrolladas por el
departamento de investigación y desarrollo de la empresa.
Estas actividades son comunes, tanto para empresas fabriles como para las de
servicios, donde en ambas se desarrollan procesos de producción o
transformación de inputs (recursos) en outputs (bienes y servicios) de acuerdo
con los objetivos empresariales.
El proceso de Dirección y Gestión de Operaciones, define los objetivos a largo
plazo y diseña estrategias coherentes con los mismos. Estos objetivos son
posteriormente desarrollados por los demás subsistemas, quienes parten de las
UNIVERSIDAD NACIONAL ABIERTA Y A DISTANCIA – UNAD
Escuela de Ciencias Básicas Tecnología e Ingeniería
Contenido Didáctico del curso Planeación y Control de la Producción

estrategias planteadas, inician actividades de diseño en cada subsistema, y
donde criterios como: la tecnología disponible, los recursos económicofinancieros, entre otros, definen su puesta en marcha. A partir de este punto, la
empresa dispone de un marco de referencia que indica las metas a conseguir
a largo plazo, como y con qué medios. Desde allí, se inicia el proceso de
descenderlo a plazos cortos y medianos para su ejecución, y es cuando se inicia
propiamente el proceso de Planeación y Control de la Producción el cual
ejecuta las siguientes actividades.
Concreción de objetivos.
Determinación de cantidades de productos y servicios a elaborar, así como
los correspondientes momentos de tiempo (planificación) para su fabricación.
Determinación de subconjuntos o componentes que hay que producir o
adquirir, y en qué fechas, para satisfacer el plan de productos a elaborar
(programación).
Determinación de las actividades que deberán desarrollar las distintas
unidades productivas y en qué momento para cumplir lo previsto en la fase
anterior (programación a muy corto plazo).
Considerar a todos los niveles la problemática de la Capacidad, de forma
que se elaboren planes y programas factibles.
Determinar las necesidades de materiales, tanto de productos terminados
como de componentes y materias primas para fabricación (planificación,
gestión y control de inventarios).
Lo anterior resume, las fases de planificación, programación y control, de ahí
luego se pasa a la ejecución y al desarrollo de los controles necesarios, los
cuales facilitarán la detección y corrección de posibles desviaciones respecto
a los objetivos marcados (fechas, cantidad, calidad, etc).
Lección 3: Objetivos del Subsistema de Operaciones
Las actividades del subsistema de operaciones se han centrado en cuatro
aspectos: costos, tiempo, flexibilidad y calidad, lo que en términos generales
se puede definir como la función de servicio, la cual considera, que la
importancia relativa de los distintos objetivos no es algo independiente y estático,
sino que, en un determinado momento, depende de diversos factores, por
ejemplo: condiciones económicas, el mercado, etc., esto significa que
evoluciona a lo largo del tiempo.
De acuerdo a esto, el establecimiento de prioridades estratégicas o competitivas,
permite a la empresa definir su enfoque, el cual está en función de las cambiantes
circunstancias, sobre qué objetivos se concentrarán mayores esfuerzos y sobre
cuáles menos, de forma que se logre la ventaja competitiva perseguida, teniendo
en cuenta esto, se tienen las siguientes consideraciones:
A medida que se consiguen los niveles adecuados para uno de los objetivos,
UNIVERSIDAD NACIONAL ABIERTA Y A DISTANCIA – UNAD
Escuela de Ciencias Básicas Tecnología e Ingeniería
Contenido Didáctico del curso Planeación y Control de la Producción

se debe tener en cuenta siempre el alcanzado por los competidores, los
planes de acción de la empresa se dirigen hacia otros en los que es más
débil.
La obtención de un logro, para un cierto objetivo sólo constituirá una
ventaja competitiva si implica superar lo alcanzado por las empresas
competidoras.
Con base en esto, a continuación se aborda en detalle lo que implica el analizar
cada uno de los objetivos mencionados.
3.1 Costo
Existen diversas definiciones de Costo, según SIPPER (1998), el costo se define
como “una medida de uso de recursos”, la cual se expresa en un valor monetario
y que mide la cantidad bienes y servicios que son consumidos por la empresa en
el desarrollo de su actividad.
Tradicionalmente, una de las responsabilidades de los administradores de los
procesos de producción, solía ser la de controlar los costos, pero aunque esta
actividad todavía se realiza, lo que ahora se busca es obtener una reducción de
los costos, lo cual es una estrategia competitiva muy usual en las empresas. Por
lo tanto se ha cambiado del control de costos, al control de causas (SIPPER
1998). Por lo tanto, la reducción de los costos es un factor clave en la generación
de ventaja competitiva, ya que sólo pueden seguir una tendencia, ir hacia abajo.
Por eso, a la hora de lograr reducciones en los
costos sin incurrir en reducciones de la calidad del bien o servicio, DOMÍNGUEZ
MACHUCA (1995) plantea dos solucione básicas:
Inversión en tecnología, lo cual puede traer la consecución de economías de
escala o de economías de alcance.
La mejora del aprovechamiento de los recursos existentes sin realizar
inversiones, dando lugar a una disminución de los costes de mano de obra, de
materiales, de desechos, etc. En ambos casos se persigue la reducción del
costo a través de un aumento en la eficiencia
3.2 El tiempo
Este criterio, no es que sea nuevo, es algo que siempre está ahí, pero que
sobre el también se puede medir el desempeño del subsistema operativo.
Básicamente, este aspecto, puede ser abordado de formas:
El menor tiempo de entrega o tiempo de suministro posible, siendo éste el
intervalo de tiempo que transcurre entre el momento en que se solicita un
pedido y el instante de su llegada, entendida ésta como el momento en que
es recibido por el cliente.
La fecha de entrega comprometida con el cliente el mayor número de pedidos
posible, lo cual suele medirse en base al nivel de servicio, o cociente entre
las entregas realizadas a tiempo y el total de entregas efectuadas
UNIVERSIDAD NACIONAL ABIERTA Y A DISTANCIA – UNAD
Escuela de Ciencias Básicas Tecnología e Ingeniería
Contenido Didáctico del curso Planeación y Control de la Producción

13

Si se puede acotar el tiempo de entrega, se pueden definir fechas más
próximas de entrega y viceversa. Si el cliente exige un tiempo de entrega más
corto, se debe encontrar la forma de acortar este tiempo de entrega, lo cual
puede afectar la cadena de suministro (cliente-proveedor), esto implica, o bien
reducir el tiempo de suministro (recepción de la materia prima), reducir el tiempo
de operación, disminuir el tiempo de preparación o bien disminuir el tiempo en
algún otro punto de la cadena.
3.3. Calidad
El concepto de calidad es un término bastante desarrollado, el cual para los
sistemas de producción modernos no ha perdido su relevancia, por el contrario se
ha ampliado y su importancia se pone cada vez de manifiesto.
Existen varias definiciones de calidad: Para un producto o servicio, la calidad es
el nivel de percepción que el cliente tiene del mismo. Conjunto de propiedades
inherentes a un objeto que permiten apreciarlo como igual, mejor o peor que el
resto de objetos similares. Conjunto de cualidades que pueden definirse como
buena, mala o regular. Conjunto de propiedades inherentes a un objeto que le
confieren capacidad para satisfacer necesidades implícitas o explícitas.
Así mismo, autores reconocidos como JURAN, definen la calidad como ”aptitud
para el uso” concepto este que se ajusta más a lo que el consumidor busca
como estado ideal para la elección del producto o servicio, decidiéndose por
aquél que, dentro del rango de precios que se haya marcado, resulte más
idóneo para su uso. Pero este concepto, es un resultado final del proceso que
ocurre a lo largo de toda la cadena de producción, pues la calidad debe ser
concebida desde la producción, la administración, la ingeniería, investigación y
desarrollo y demás acciones involucradas. Por lo tanto, la calidad es un
concepto amplio y global, donde cada elemento del sistema debe contribuir a la
obtención de la meta, que es la completa satisfacción de las necesidades de los
clientes.
3.4 Flexibilidad
La Flexibilidad es una cualidad que tienen las empresas competitivas, la cual
puede definirse como la capacidad de adaptación al cambio, esto significa que
el sistema de producción debe ser capaz de diseñar con rapidez un nuevo
producto e introducirlo al mercado, satisfacer los patrones cambiantes de
volumen requerido o proveer una mejor mezcla de productos (SIPPER 1998).
Para cualquier caso, el sistema debe mantener la meta unificada de maximizar la
función de servicio (calidad, tiempo, costo).
De acuerdo a estos requerimientos, el implementar que un sistema sea flexible no
es sencillo ni es barato, no se trata de producir en masa, sino que el sistema
pueda producir un solo artículo al mismo costo que cuando produce mil.
UNIVERSIDAD NACIONAL ABIERTA Y A DISTANCIA – UNAD
Escuela de Ciencias Básicas Tecnología e Ingeniería
Contenido Didáctico del curso Planeación y Control de la Producción

12

Existen diferentes formas de flexibilizar el sistema productivo, la primera de ellas
es a través de la automatización, pero dado su alto costo de implantación, las
empresas han buscado que su personal se desempeñe de forma multifuncional,
lo cual les ha permitido tener una alternativa de flexibilidad en sus sistemas de
producción. Estas alternativas, como la reducción de los tiempos de
procesamiento o la subcontratación de actividades, entre otras estrategias
permiten que las empresas logren desarrollar niveles de flexibilidad que se
ajusten a sus requerimientos y que no les sea muy costosa su implementación.
Lección 4: Decisiones del Subsistema de Operaciones
Definidos los objetivos y prioridades competitivas, el paso siguiente en el
desarrollo de la Estrategia de Operaciones tiene por objeto el establecimiento del
camino que habrá de seguirse para el logro de aquello, lo cual forma parte de las
diferentes estrategias que aplica la empresa a través de los diferentes
subsistemas que la componen. Para el caso del subsistema de operaciones,
existen diferentes áreas de decisión que componen este sistema, entre ellas
tenemos: Decisiones de localización de la planta productiva: es decir, selección
del lugar donde la empresa desarrollará las actividades de producción. Estrategias
de calidad, las cuales se relacionan con el aseguramiento de la calidad de los
productos fabricados La estrategia de personal, la cual corresponde a la definición
de la formación, selección, contratación, despidos y funcionamiento de la
estructura humana de la organización, entre otras.
Pero dentro de la estrategia de operaciones, hay que hablar de aquellas
actividades que permiten decidir como todo lo anterior es llevado a la práctica, y
es ahí donde el proceso de Planeación y Control de la producción, es el que va a
determinar esto.
Tal y como se ha descrito hasta ahora, los sistemas de producción son en esencia
cualquier actividad que produce algo, pero de manera formal estos se pueden
definir como un sistema abierto, el cual tiene unas entradas (insumos), realiza un
proceso de transformación y las convierte en salidas (productos o servicios),
Dadas las características de complejidad de estos sistemas y con el objeto
de que estos cumplan con los requerimientos de los clientes frente a la calidad
de los productos, el tiempo de entrega y el costo de los mismos, se han
desarrollado diferentes tecnologías para la planeación y control para la
administración de estos sistemas. El siguiente gráfico define la estructura de un
sistema de producción y expone a la vez los diferentes elementos de planeación y
control que lo constituyen.
UNIVERSIDAD NACIONAL ABIERTA Y A DISTANCIA – UNAD
Escuela de Ciencias Básicas Tecnología e Ingeniería
Contenido Didáctico del curso Planeación y Control de la Producción

Gráfico 3 El subsistema de Producción
Fuente: SIPPER, Daniel. BULFIN, Robert. (1998). Planeación y Control de la Producción. McGRaww-Hill. México p. 17

A continuación se expone brevemente cada una de los elementos resaltados en
el gráfico, los cuales son los que se abordan en la gestión de los sistemas de
producción.
4.1 Pronósticos
Dentro del proceso de planeación y control de las operaciones industriales, se
debe tratar de conocer el comportamiento de la demanda de los productos o
servicios ofertados, de manera que los sistemas de producción puedan responder
de forma eficaz a estas necesidades de manera oportuna. Para ello se han
desarrollado diferentes técnicas de pronóstico, donde la escogencia de dichas
técnicas depende de varios factores:
Período de Planeación: Corto, mediano y largo plazo
Disponibilidad de datos
Disponibilidad de personal calificado para su realización
Precisión deseada y unidad de medida del pronóstico (unidades de
producto, ventas expresadas en dinero)
Existen diferentes tipo de pronósticos, los cuales se pueden clasificar en cuatro
tipos: Cuantitativos, series de tiempo, causales o explicativos y de simulación.
Cada uno de los anteriores tiene diferentes campos de aplicación, y su uso
depende de la información estadística con que se cuente, el tipo de
producto, el período de planeación del pronóstico, entre otros factores.
UNIVERSIDAD NACIONAL ABIERTA Y A DISTANCIA – UNAD
Escuela de Ciencias Básicas Tecnología e Ingeniería
Contenido Didáctico del curso Planeación y Control de la Producción

4.2 Administración de Inventarios
La administración de inventarios de bienes físicos, es uno de los aspectos
más importantes a controlar en toda empresa, ya que para la mayoría de las
empresas manufactureras, gran parte de su capital está representado
en inventarios, el mantenerlos, se debe a la necesidad de protección frente a
la variaciones de la demanda y al tratar de mantener un adecuado flujo de
materiales para el proceso, entre otros aspectos.
Sin embargo, a medida que las empresas crecen y diversifican sus productos el
manejo informal de inventarios puede traer efectos en el aumento de los costos,
paros en la producción por la no disponibilidad de material y problemas en el
suministro de productos terminados.
En general los inventarios trabaja como un “amortiguador” del los procesos de
abastecimiento de materiales y el suministro de productos, por lo tanto el factor
que más afecta los inventarios es la demanda, existen tres factores importantes a
considerar en un sistema de inventario.
¿Qué debe ordenarse? Decisiones de variedad
¿Cuándo debe ordenarse? Decisiones de tiempo
¿Cuánto debe ordenarse? Decisiones de cantidad
De estos tres aspectos, el que tiene que ver con la variedad no es estudiado
dentro de las técnicas de administración de inventarios.
Desde el punto de vista de las decisiones de cantidad, existen dos tipos de
modelos de inventarios SIPPER (1998).
Modeles estáticos de tamaño de lote. Se usan para demanda uniformes
durante el período de planeación.
Modelos dinámicos de lote. Se utilizan cuando se tiene cambios en la
demanda, en el período de planeación.
UNIVERSIDAD NACIONAL ABIERTA Y A DISTANCIA – UNAD
Escuela de Ciencias Básicas Tecnología e Ingeniería
Contenido Didáctico del curso Planeación y Control de la Producción

A continuación se muestran algunos modelos para la determinación de
tamaño de lote (decisiones de cantidad).

Gráfico 4 Clasificación de Modelos de Inventarios para decisiones de Cantidad
Fuente: SIPPER, Daniel. BULFIN, Robert. (1998). Planeación y Control de la Producción. McGRaww-Hill. México. p.
229

Desde el punto de vista de las decisiones de tiempo, existen dos tipos de
modelos de análisis.
Sistemas de revisión continúa. Estos sistemas mantienen fija la cantidad
a pedir, más es variable el momento de la revisión del inventario.
Sistemas de revisión periódica. Estos sistemas mantienen fijos los
períodos de revisión del inventario, lo que cambia es la cantidad a pedir
En estos sistemas generalmente se trabaja con variables probabilísticas y
tanto los análisis de los modelos basados en cantidad como en tiempo, se hacen
para un solo producto pero estos se pueden extender a múltiple productos.
4.3 Planeación
En toda organización, independientemente de su actividad debe contar siempre
con un plan para el cumplimiento de la misión. Para el caso de la planeación de la
producción, lo que se busca es definir cuantos y cuando fabricar los distintos
productos.
UNIVERSIDAD NACIONAL ABIERTA Y A DISTANCIA – UNAD
Escuela de Ciencias Básicas Tecnología e Ingeniería
Contenido Didáctico del curso Planeación y Control de la Producción

17

Al igual que los pronósticos, la planeación se realiza en diferentes períodos o
horizontes de planeación, básicamente existen tres períodos de planeación,
largo plazo (3 a 10 años), mediano (6 meses a dos años) y corto (1 a 6
semanas). La definición de cada uno de estos períodos depende de las
características propias de las empresas.
Una definición formal de planeación de producción, puede ser aquella planteada
por Buffa (1973), quien la define como “el conjunto de planes sistemáticos y
acciones encaminadas a dirigir la producción, considerando los factores, cuánto,
dónde y a qué costo.
¿Cuánto? Qué cantidad de cada artículo es necesario producir
¿Cuándo? En qué fecha se iniciará y terminará el trabajo de cada una de las
fases
¿Dónde? Que máquina, grupo de máquinas y operarios se encargarán de
realizar el trabajo
¿A qué costo? Estimar cuánto costará a la empresa producir el artículo deseado,
Dicho de otra manera, la planeación de la producción es la labor que establece
límites o niveles para las operaciones de fabricación en el futuro.” Esta
definición recoge de manera clara cuál es el objetivo de la planeación de la
producción. La cual a la vez incluye las demás actividades de la gestión de los
sistemas de producción, como:
Pronósticos de demanda
Administración de inventarios
Costos de producción
Programación de producción
Control de producción
Control de calidad
Y Mantenimiento
UNIVERSIDAD NACIONAL ABIERTA Y A DISTANCIA – UNAD
Escuela de Ciencias Básicas Tecnología e Ingeniería
Contenido Didáctico del curso Planeación y Control de la Producción

Lección 5: La Estrategia de Gestión de la Cadena de Suministro y la Gestión
de la Operaciones
Para finalizar esta primera unidad, a continuación se describen conceptos actuales
de la gestión de las operaciones, las cuales van más allá de la Planeación de las
actividades productivas de una compañía, sino que implican la relación con los
demás agentes que intervienen en la red de valor de una compañía, lo descrito se
basa en lo propuesto por Antún (2009).
La cadena de suministros es el conjunto de procesos para posicionar e
intercambiar materiales, servicios, productos semiterminados, productos
terminados, posventa y de logística inversa, así como de información, en la
logística integrada que va desde la adquisición de materia prima hasta la entrega y
puesta en servicio de productos terminados al consumidor final.
La administración de la logística de la cadena de suministro es la ciencia y la
práctica de controlar estos intercambios, monitoreados por la información
asociada, en este proceso logístico.
Desde el punto de vista conceptual, la cadena de suministro revela los flujos y los
contextos, donde radica la mezcla de capacidades necesarias en la empresa para
integrar la logística de la cadena de suministros:
La creación del valor en la integración de la cadena de suministro se logra
mediante una orquestación simultánea de cuatro flujos críticos.
Para facilitar un efectivo y eficiente flujo en la cadena de suministros, se tienen
que integrar contextos relacionados con la operación, la planeación y control y
el comportamiento administrativo.
Como se plantea el enfoque de gestión de cadena de suministro va más allá del
propio proceso productivo de la compañía, sino que se extiende aguas arriba con
sus proveedores, y aguas abajo con sus aliados en el proceso de distribución y
puesta a la venta del bien o servicio que se oferte. Tal y como se mencionó la
cadena puede verse como una red de múltiples actores sobre los cuales se
integran diferentes procesos de flujo de información y materiales.
Ahora bien, la gestión efectiva de la red de valor, requiere el desarrollo de de al
menos tres procesos: el operacional, el de planeación y control y el “relacional” del
management.
El Contexto Operacional
Las operaciones derivan de la estrategia pull o jalar la producción de acuerdo a lo
que defina el mercado. Por lo tanto, la operación efectiva requiere coordinación
UNIVERSIDAD NACIONAL ABIERTA Y A DISTANCIA – UNAD
Escuela de Ciencias Básicas Tecnología e Ingeniería
Contenido Didáctico del curso Planeación y Control de la Producción

tanto dentro de la firma como entre los diferentes actores/socios en la cadena de
suministros. Es decir, en este contexto operacional la integración es
esencialmente interna, con los clientes y con los proveedores. La integración con
el cliente se construye sobre el objetivo de crear “intimidad” con el consumidor
final y conduce a una ventaja competitiva en la medida que se identifiquen los
requerimientos logísticos específicos de cada segmento de los clientes.
La integración interna se focaliza en la coordinación de los procesos dentro de la
empresa relacionados con procuración de recursos y materias primas, fabricación
y distribución física hacia los consumidores finales.
Con relación a la integración interna muchas firmas han realizado esfuerzos
sustanciales, pero existen aún muchas brechas e incongruencias: es frecuente
que la gerencia de logística tenga una mejor integración con los proveedores que
con las gerencias de compras, de producción y de mercadotecnia y otras veces la
gerencia de compras tiene mejor integración con proveedores que con las
gerencias de logística, de producción y de mercadotecnia. Lo anterior, lleva a que
la falta de integración interna se vincula a una estructura organizacional tradicional
y a medidas de desempeño que ponen énfasis en el trabajo “funcional” y no en
procesos “cross-funcionales” y en equipo que son los que realmente soportan la
satisfacción del consumidor. La integración con proveedores se focaliza en las
actividades que crean lazos estrechos con socios en la cadena de suministros, de
manera que se establezcan flujos compactos y a ritmo con las actividades de
trabajo/manufactura internos a la firma. La empresa debe realizar una adecuada
mezcla de procesos cerrados internos y abiertos hacia los proveedores que le
permitan satisfacer las expectativas cada vez más amplias de la demanda de los
consumidores.
El Contexto de Planeación yY Control
El contexto de planeación y control se refiere al diseño, la aplicación y la
coordinación de información para mejorar los procesos de compra, manufactura,
surtido de órdenes y planeación de recursos. Implica el acceso a bases de datos
que permiten compartir información apropiada y dedicada entre los agentes
participantes en la cadena de suministros. Además, en las firmas líderes implica
sistemas de soporte a la toma de decisiones para la utilización de la capacidad de
producción, de la infraestructura y del equipamiento –propio y de terceros- para
operaciones logísticas en general y de los inventarios.
Las tecnologías de información y los sistemas de mediciones del desempeño, a
través de la cadena de suministros, son la base de la planeación y el control de
las operaciones integradas. La excelencia operativa únicamente es soportada por
capacidades de planeación integrada y por mediciones adecuadas, lo cual implica
asociar tecnología al control del desempeño total de la cadena de suministros.
La integración de tecnología de información e indicadores de medidas de
desempeño, debe permitir un monitoreo interno y la realización de un
UNIVERSIDAD NACIONAL ABIERTA Y A DISTANCIA – UNAD
Escuela de Ciencias Básicas Tecnología e Ingeniería
Contenido Didáctico del curso Planeación y Control de la Producción

benchmarking del desempeño a nivel funcional y de procesos no sólo dentro de la
firma, sino esencialmente a todo lo largo de la cadena de suministros. Como cada
empresa es única, cada una debe definir, operacionalizar y monitorear estándares
comunes definidos previa y adecuadamente.
El Contexto “Relacional” del Management
Las relaciones efectivas de management son esenciales para la integración de la
cadena de suministros. La instrumentación exitosa de estrategias de integración
se basa sobre la calidad de las relaciones de negocios establecidas entre los
actores/socios en la cadena de suministros. Como los gerentes en general han
sido formados para manejar relaciones de competencia más que de cooperación,
es necesario un cambio en los sistemas de incentivos para alinearlos a través de
toda la cadena de suministros. No existen situaciones idénticas y por ende no hay
recetas para un efectivo management de la integración de la cadena de
suministros; sin embargo, ciertos principios parecen básicos, ya sea si se trata de
los clientes como de los proveedores de bienes y servicios: a) especificar roles, b)
definir lineamientos para compartir ganancias y riesgos y resolver conflictos y c)
establecer qué información deberá compartirse.
Se concluye que la administración de la cadena de suministros es el desafío
de las organizaciones actualmente. En esta oportunidad la dirección de logística
está adquiriendo una visibilidad de la integridad de los procesos de la empresa y
sus socios en la cadena de suministros, que la reposicionan: la logística es ya un
proceso de búsqueda, un proceso de reconstrucción de la fabricación segmentada
y deslocalizada, y se está imbricando en un proceso de mercadotecnia,
comercialización y ventas como soporte clave del nivel de servicio a clientes y
estrategia extrema para agregar valor al producto para satisfacción y fidelización
del consumidor final.
UNIVERSIDAD NACIONAL ABIERTA Y A DISTANCIA – UNAD
Escuela de Ciencias Básicas Tecnología e Ingeniería
Contenido Didáctico del curso Planeación y Control de la Producción

CAPITULO 2: PRONÓSTICOS
Introducción
Como ya se había mencionado el proceso de planeación y control de las
operaciones industriales, inicia por conocer como es el comportamiento de
la demanda de los productos o servicios ofertados, de manera que el sistema
productivo pueda responder de forma eficaz a estas necesidades de manera
oportuna.
En una empresa del sector productivo, el pronosticar los requerimientos de
materiales necesarios para producir los bienes que ella manufactura; en un
sistema financiero se requiere predecir el comportamiento del flujo de dinero y las
tasas de cambio; en una compañía de servicios, como un restaurante de comidas
rápidas, el pronosticar el número de personas que ingresan al mismo en distintos
períodos de tiempo permitirá definir la carga de trabajo existente y así determinar
el número de personas requeridas para atender a los clientes en cierto período.
En cualquier caso, el sistema de pronósticos es un aspectos que puede ser
determinante en la competitividad y productividad de las compañías, ya que las
decisiones que se tomen frente a este factor pueden determinar el nivel de
servicio al cliente, el exceso de inventarios o, peor aún, ambos factores en forma
simultánea cuando se cuenta con inventarios desbalanceados.
En este capítulo se examinan los diferentes tipos de pronóstico y se mostrarán
algunos modelos de pronóstico. Se pretende que el estudiante conozca,
comprenda y maneje los diferentes métodos que existen para realizar pronósticos
de ventas, e igualmente que pueda evaluar la precisión de cada uno de los
modelos propuestos.
Lección 6: Definición y Proceso del Pronóstico
De acuerdo a lo propuesto por MAKRIDAKIS (1989) Pronóstico es la estimación
de un acontecimiento futuro que se obtiene proyectando datos del pasado que se
combinan sistemáticamente, o sea que requiere técnicas estadísticas y de la
ciencia administrativa.
De acuerdo a lo propuesto por VIDAL (2005), la primera característica de los
pronósticos de demanda es que estos siempre estarán errados. Esto se explica
por el hecho de que al realizar un pronóstico, se está anticipando lo que ocurrirá
en el futuro, lo cual implica un efecto de incertidumbre a priori. Por lo tanto, la
clave del éxito de un sistema pronóstico asociado por ejemplo a la gestión de
inventarios es conocer a fondo los errores del pronóstico y responder a ellos en
forma adecuada mediante la utilización de inventarios de seguridad.
UNIVERSIDAD NACIONAL ABIERTA Y A DISTANCIA – UNAD
Escuela de Ciencias Básicas Tecnología e Ingeniería
Contenido Didáctico del curso Planeación y Control de la Producción

A partir de lo propuesto por SIPPER (1998), a continuación se realiza una breve
descripción de algunos aspectos que debe tener en cuenta el decisor para el
desarrollo de un pronóstico.
6.1 Identificación del problema.
Un primer paso es definir, que es lo que se desea pronosticar, y entender
que el pronóstico es al fin al cabo una herramienta para tomar decisiones. Lo
anterior lleva a pensar, ¿Cuál es la decisión que se debe tomar?, pues “si la
decisión no se afecta con el pronóstico, el pronóstico es innecesario”. En
general los aspectos que se deben considerar al momento de realizar un
pronóstico son: Qué pronosticar, nivel de detalle del pronóstico y horizonte de
planeación o de tiempo del pronóstico.
6.2 Elementos del tiempo en el Proceso de Pronóstico
Se pueden diferenciar tres factores de tiempo que se deben tener en cuenta al
trabajar en cualquier sistema de pronósticos:
Período del Pronóstico
Horizonte del Pronóstico
Intervalo del Pronóstico
1. Período del pronóstico: “Es la unidad básica de tiempo para la cual se
realiza el pronóstico y depende de la naturaleza del proceso bajo estudio y de
la forma como se registran las transacciones en la organización”. Esto significa
que dependiendo del sistema de producción, de lo que se esté pronosticando
se pude tomar como período de tiempo una semana, aunque si se desea llevar
este pronóstico a diario, esto puede hacerse.
2. Horizonte del Pronóstico: Este aspecto es fundamental al momento de
realizar un pronóstico, generalmente el horizonte de planeación se puede
clasificar en tres momentos:
Pronósticos a corto plazo: Para este tipo de pronósticos el período puede ir
hasta un año, pero generalmente no es mayor a 3 meses, este tipo de
pronósticos se usa para determinar el número de unidades de producto a
fabricar, o a comprar, así como en la asignación y programación de trabajo.
Por lo tanto, estos exigen un buen nivel de exactitud. Los métodos que más
se usan para pronosticar a períodos cortos son los métodos de series de
tiempo, aunque también se usan los causales.
Pronósticos a mediano plazo: Un pronóstico a mediano plazo, en general
va desde los tres meses a los dos años. Generalmente es útil para planear la
capacidad, las ventas o el flujo de caja. Igualmente estos requieren un buen
nivel de exactitud y se utilizan los métodos causales y de series de tiempo.
Pronósticos a Largo Plazo: Por lo general comprenden de 3 o más
años, no requieren altos niveles de exactitud, se utilizan por ejemplo: en la
UNIVERSIDAD NACIONAL ABIERTA Y A DISTANCIA – UNAD
Escuela de Ciencias Básicas Tecnología e Ingeniería
Contenido Didáctico del curso Planeación y Control de la Producción

19

planeación de ubicación de una nueva planta, planeación de nuevos
productos o de proyectos de investigación y desarrollo. Generalmente se
usan métodos causales y cuantitativos para obtenerlos.
3. Intervalo del Pronóstico: Este factor tiene que ver con la frecuencia con la
que se efectúan los nuevos pronósticos, a medida que se vaya obteniendo
información adicional. A menudo este intervalo coincide con el período principal
del pronóstico, o sea que para nuestro ejemplo, el pronóstico se actualizaría
cada semana. Para la determinación del intervalo del pronóstico es importante
tener en cuenta el modo en el que opera el sistema de procesamiento de datos
de la organización, el cual provee la información sobre la variable que se
pronostica. Si, por ejemplo, la información se actualizara diariamente, cualquier
período de tiempo igual o superior a un día sería adecuado para escoger el
intervalo de pronóstico
6.3 Análisis de Datos
El examen de los datos históricos, permite tener una visión amplia al momento de
iniciar un proceso de pronóstico. Estos datos pueden ser suministrados por la
misma empresa o pueden provenir de organizaciones gubernamentales como: El
DANE, Planeación Nacional, los diferentes ministerios (Agricultura, Industria y
Comercio Exterior), igualmente las agremiaciones o las Cámaras de Comercio,
entre otras, todas estas entidades dependiendo del tipo de producto que se esté
analizando cuentan con información específica de diferentes sectores económicos.
Por el contrario, si no se disponen de datos se deben recolectar o usar un método
de pronóstico que no lo requiera. Igualmente, hay que tener en cuenta que hay
factores externos que afectan los datos, por ejemplo: la situación económica del
país es un factor, ya que si se hay una tendencia regresiva en la economía del
país, esto se refleja en la demanda de bienes y servicios. Existen otros factores
como la calidad, el precio, la publicidad que influyen en la demanda, los cuales
hay que considerarlos al momento de analizar los datos.
Inicialmente, si se disponen de datos estos se deben graficar para observar si
existe un patrón, la gráfica se puede hacer bien en relación al tiempo (serie de
tiempo) o contra una variable causal. Para el caso de una serie de tiempo, existen
cuatro componentes que pueden determinar su comportamiento: La tendencia, la
estacionalidad, la ciclicidad y la variación aleatoria que pueden tener los datos.
La Tendencia: Este factor representa el comportamiento de los datos a lo largo
del tiempo, estos pueden aumentar o disminuir o permanecer relativamente
constantes. La tendencia puede ser aproximada por una línea recta, pero
igualmente puede tener formas exponenciales, cuadráticas o en forma senosoidal.
La Ciclicidad: Son las altas y bajas de los datos que se repiten a lo largo del
tiempo. Generalmente están asociados a ciclos comerciales, muchas veces estos
son afectados por factores externos que determinan su comportamiento. Los
UNIVERSIDAD NACIONAL ABIERTA Y A DISTANCIA – UNAD
Escuela de Ciencias Básicas Tecnología e Ingeniería
Contenido Didáctico del curso Planeación y Control de la Producción

ciclos tienen forma de ola, ya que pasan de un valor grande a uno pequeño y de
regreso nuevamente.
La Estacionalidad: Este factor se refiere a las fluctuaciones periódicas de longitud
constante y de manera proporcional, estas pueden ser determinadas por la
temperatura, la lluvia, las ferias, las vacaciones, etc. La diferencia entre
estacionalidad y ciclicidad consiste en que la primera se repite así misma a
intervalos fijos como un año, un mes o una semana, en tanto que los ciclos tienen
una duración mayor que varía de un ciclo a otro.
Variación Aleatoria: El análisis de los datos siempre debe suponer un
componente aleatorio o de error que siempre afecta la demanda.

Gráfico 5 Demanda de un producto donde se señalan los factores de Tendencia
Fuente: Adaptado de: HEIZER, Jay y RENDER, Barry. (2004) Principios de Administración de
Operaciones. Pearson Education. México.

6.4 Influencia del ciclo de vida del producto sobre la metodología del
pronóstico
Otro factor que debe considerarse cuando se desarrolla un pronóstico de ventas,
es aquel que esté relacionado con el ciclo de vida del producto. Tanto para los
bienes e incluso los servicios no se venden de manera constante a lo largo de su
vida. Por ello, es necesario considerar cuatro fases para el análisis de los mismos:
1) Introducción, 2) Crecimiento, 3) Madurez y 4) Declinación. Para cada uno de
ellos, se determinan diferentes metodologías para elaborar el pronóstico las cuales
están en función de los datos disponibles y del horizonte de tiempo del pronóstico
UNIVERSIDAD NACIONAL ABIERTA Y A DISTANCIA – UNAD
Escuela de Ciencias Básicas Tecnología e Ingeniería
Contenido Didáctico del curso Planeación y Control de la Producción
Fase
Factor

Introducción

Crecimiento

Madurez

Declinación

Existencia de
hay Es posible que existan Existencia de Datos
Datos
datos
históricos
históricos
Se mantiene el largo
plazo,
analizando
Pronósticos a corto Pronósticos a
Largo plazo
plazo
corto plazo
tendencias
y
relaciones causales
Métodos
de
series
de
Métodos
tiempo
y
causales, junto
cualitativos
(Método Delphi, Métodos causales, e Métodos de series con
Investigaciones
investigación
de de
tiempo
y investigaciones
de
mercado, mercados
causales
de
mercado
acuerdos
de
que
grupo)
determinen
cambios en el
mercado

Datos
Disponibles

No
disponibles

Horizonte de
Tiempo

Método de
Pronóstico

Cuadro 1 Los Pronósticos relacionados con el ciclo de Vida del Producto
Fuente: El autor: 2006

Lección 7: Métodos de Pronóstico
Básicamente existen dos enfoques para la determinación de pronósticos. Los
Pronósticos Cuantitativos los cuáles son la aplicación de diferentes modelos
matemáticos que se basan en datos históricos o relaciones de variables causales.
Los Pronósticos Cualitativos, son ante todo subjetivos y se basan en
apreciaciones personales que permitan determinar el valor del pronóstico. La
combinación de los métodos, generalmente es la más adecuada y efectiva.
Tipo de método

Descripción

1. Cualitativos

Métodos subjetivos, que se basa en estimaciones y opiniones

Método Delphi

Técnica que se aplica a un grupo de expertos para la estimación de la demanda de un producto

Investigación de
Mercados
Consensos grupales

2. Cuantitativos

Recopila datos a través de encuestas y entrevistas, para probar hipótesis formuladas con respecto al
mercado. Se usa para pronosticar ventas a largo plazo o para la introducción de nuevos productos
A través de reuniones abiertas, ejecutivos de ventas o clientes definen estiman la demanda de los
clientes
Se basan en la idea de que se puede usar los datos históricos de un suceso para realizar el pronóstico

Promedio móvil simple

Se promedia un período que contiene vario puntos de datos

Promedio móvil ponderado

Ciertos puntos de ponderan más o menos que otros, según se considere conveniente de acuerdo
con la experiencia

Suavización exponencial

Las puntos de datos más recientes tienen
exponencialmente conforme los datos son más antiguos

mayor

peso,

este

peso

se

reduce
UNIVERSIDAD NACIONAL ABIERTA Y A DISTANCIA – UNAD
Escuela de Ciencias Básicas Tecnología e Ingeniería
Contenido Didáctico del curso Planeación y Control de la Producción
Análisis de regresiones

Técnica Box Jenkins o de
Promedios
móviles
integrados autoregresivos
(ARIMA)

Ajusta a unos datos históricos una línea de tendencia lineal, exponencial, polinomial, etc. El método de
ajuste más usado es el mínimos cuadrados

Técnica compleja, pero bastante precisa de las técnicas disponibles, relaciona una clase de métodos
estadísticos con los datos y ajusta el modelo a la serie de tiempo por medio de distribuciones bayesianas

Redes neuronales

Una red neuronal imita la estructura y funcionamiento del cerebro, se busca aplicar los principios de
funcionamiento de estas al desarrollo de pronósticos.

Modelos econométricos

Intenta describir
interdependientes

Modelos de entrada/salida

Se centra en las ventas de cada industria a otras empresas y al gobierno. Indica cambios en las
ventas que puede esperar una industria productora debidos a cambios en la compras de otra
industria

el

comportamiento

de

un

sector

económico

por

medio

de

ecuaciones

Indicadores guía

Estadísticas que permiten corroborar el comportamiento de una serie, por ejemplo el aumento del
precio de la gasolina podría indicar una reducción en la ventas de automóviles grandes

Modelos de simulación

Modelos dinámicos, imitan el comportamiento de un sistema. Estos modelos se basan en una gran
variedad de relaciones y utilizan variables estocásticas para el análisis del problema.

Cuadro 2 Tipos de Pronóstico
Fuente: Adaptado de. CHASE, Richard. AQUILANO, Nicholas. (1995) Dirección y Administración de la
Producción y de la Operaciones. MacGraw-Hill. México. P. 311

Como se observa en el cuadro anterior, existe una variedad de modelos de
pronóstico, cuya aplicación depende de las características propias de la
empresa y producto o servicio a pronosticar, la disponibilidad de información, el
período de planeación, etc.
Antes de abordar con detalle los métodos de pronóstico, a continuación se
muestra un diagrama de flujo el cual permite entender de forma global del proceso
de desarrollo de un pronóstico.
UNIVERSIDAD NACIONAL ABIERTA Y A DISTANCIA – UNAD
Escuela de Ciencias Básicas Tecnología e Ingeniería
Contenido Didáctico del curso Planeación y Control de la Producción

Gráfico 6 Diseño de un Sistema de Pronóstico
Fuente: SIPPER, Daniel. BULFIN, Robert. (1998). Planeación y Control de la Producción. McGRaww-Hill. México. p. 98

7.1 Descripción de Métodos Cualitativos
A continuación se describe el principal método de esta categoría, el método
Delphi, llamado así en honor del oráculo de Delphos (del griego Delphi) de la
mitología griega de quien se decía que predecía eventos futuros.
1. A un grupo de expertos, quienes están separados físicamente, deben
responder por escrito a un cuestionario el cual debe estar compuesto por
preguntas ambiguas y simples, por ejemplo, en lugar de preguntar si las ventas
van a ser altas, se indaga si van a estar por encima de un valor dado.
2. Posteriormente las respuestas se resumen y se informa a cada miembro del
panel acerca de las estadísticas obtenidas en cada ronda (media,
mediana y rango). además de otra información derivada de las respuestas y,
UNIVERSIDAD NACIONAL ABIERTA Y A DISTANCIA – UNAD
Escuela de Ciencias Básicas Tecnología e Ingeniería
Contenido Didáctico del curso Planeación y Control de la Producción

si el pronóstico del experto es muy diferente de ese valor, se le pide que
justifique por escrito sus razones para esa diferencia.
3. Se continúa nuevamente hasta que el valor medio se estabilice de manera que
en las siguientes rondas los resultados no cambien demasiado.
4. El resultado final es un juicio compartido, en el cual se podrán apreciar tanto el
rango de la opinión como las razones para las diferencias de opinión.
7.2 Descripción de los Métodos Cuantitativos
Los métodos cuantitativos se dividen en dos grupos:
Modelos de series de Tiempo: Los modelos de Series de Tiempo, se basan
en el uso de una lista cronológica de datos históricos para realizar el
pronóstico. Entre este grupo se encuentran: Promedios móviles, Promedios
Móviles ponderados, Métodos de Suavización Exponencial, Método Box and
Jenkis y Métodos ARIMA principalmente.
Modelos Causales: Estos modelos relacionan variables que pueden influir
en la demanda de determinado producto, por ejemplo, la venta de cemento,
la cual depende de la construcción de nuevas viviendas, el precio de los
insumos, y la competencia. Entre estos están las regresiones lineales y
múltiples.
UNIVERSIDAD NACIONAL ABIERTA Y A DISTANCIA – UNAD
Escuela de Ciencias Básicas Tecnología e Ingeniería
Contenido Didáctico del curso Planeación y Control de la Producción

Lección 8: Métodos de Series de Tiempo
Estos modelos usan los métodos de series de tiempo. "Una serie de tiempo es
simplemente una lista cronológica de datos históricos, para la que la suposición
esencial es que la historia predice el futuro de manera razonable." (SIPPER 1998).
Existen varios modelos y métodos de series de tiempo entre los cuales elegir y
que incluyen los modelos constante, de tendencia y estacional, dependiendo de
los datos históricos y de la comprensión del proceso fundamental.
8.1 Promedio simple
Este método usa el promedio de los datos de los períodos anteriores, calcula el
promedio tanto las demandas altas como bajas para equilibrar todos los períodos,
y su forma de cálculo es:

El pronóstico hecho en el período T para el siguiente período es
el número total de períodos históricos.

FT

1

donde N es

8.2 Promedio Móvil
Se aplica cuando en vez de tomar el promedio de todos los datos, se toma el
promedio de los datos más recientes. Los promedios móviles son útiles “si
podemos supones que la demanda del mercado permanecerá estable en el
tiempo” HEIZER y RENDER (2004).
Su cálculo se da como sigue:

Ejemplo 1. Las ventas de un Almacén de repuestos, están dadas en la siguiente
UNIVERSIDAD NACIONAL ABIERTA Y A DISTANCIA – UNAD
Escuela de Ciencias Básicas Tecnología e Ingeniería
Contenido Didáctico del curso Planeación y Control de la Producción

tabla: en la columna de la derecha se calcula el valor del promedio móvil
para 3 períodos

Tabla 1 Datos Ejemplo 1
Fuente: el autor 2006

Entonces el pronóstico para el próximo período (enero del siguiente año) es el
promedio la demanda de los meses Octubre, Noviembre y Diciembre.
Ahora bien, cuando existe un patrón que exija dar una mayor relevancia a los
datos más recientes, se puede aplicar un factor de ponderación a los mismos para
tener en cuenta este aspecto, ya que muchas veces los datos más recientes son
más importantes De acuerdo a esto tenemos la siguiente fórmula.

Ejemplo 2. Con la misma información del período, con el mismo promedio móvil
de 3 períodos y un factor de ponderación así: 3 para el último mes, 2 para dos
meses atrás y 1 para un tercer mes atrás.
UNIVERSIDAD NACIONAL ABIERTA Y A DISTANCIA – UNAD
Escuela de Ciencias Básicas Tecnología e Ingeniería
Contenido Didáctico del curso Planeación y Control de la Producción

Tabla 2 Datos Ejemplo 2
Fuente: el autor 2006

Generalmente los promedios móviles ponderados se utilizan cuando hay amplios
registros históricos de la demanda. Los factores de ponderación pueden tener
cualquier valor y quedan a discreción del analista y son la evaluación subjetiva que
este hace al comportamiento del pronóstico. En general la utilidad de los
promedios móviles ponderados, es que estos permiten “suavizar las fluctuaciones
repentinas de la demanda” HEIZER y RENDER (2004).

Gráfico 7 Comparación de Métodos de Promedios Móviles
Fuente: El autor 2006
UNIVERSIDAD NACIONAL ABIERTA Y A DISTANCIA – UNAD
Escuela de Ciencias Básicas Tecnología e Ingeniería
Contenido Didáctico del curso Planeación y Control de la Producción

El gráfico 7 muestra como es el comportamiento de los promedios móviles con
referente a la demanda real. Lo primero que se puede concluir es que generan
una especie de “retraso” a partir del mes que es calculado el promedio, para el
caso del promedio ponderado, este método reacciona de una mejor forma al
cambio que se presenta en la demanda.
8.3 Suavización Exponencial Simple.
Este método puede verse de diversas maneras. Tal y como la propone FOGARTY
(1995), este método es una técnica que se basa en los errores de los
pronósticos. “Si la proyección F, para el período t es Ft y la demanda actual en el
período t es Dt, entonces se puede pronosticar que para el siguiente período será
Ft más alguna fracción, α, del error actual. (Dt – Ft) “. Es decir.

Donde:

Ft

1 = Pronóstico exponencialmente suavizado para el período t +

1

Ft = Pronóstico exponencialmente suavizado para el período anterior t
Dt

= Demanda real en el período t
= Constante de suavización 0

1

La anterior fórmula describe que la estimación de la demanda es igual al
pronóstico del período anterior ajustado por una fracción de la diferencia entre la
demanda anterior y su pronóstico. Reajustando la ecuación, queda como sigue:

La ventaja de este método es que puede hacerse un pronóstico con un solo dato
del período anterior, su pronóstico y el valor de α . En el caso de que α tome un
valor grande, significa que se da una mayor ponderación a los valores más
recientes de la demanda y menos a los más lejanos. A continuación se muestra, el
porqué de este comportamiento, a partir de (1).
UNIVERSIDAD NACIONAL ABIERTA Y A DISTANCIA – UNAD
Escuela de Ciencias Básicas Tecnología e Ingeniería
Contenido Didáctico del curso Planeación y Control de la Producción

Y como α está entre 0 y 1, lo anterior corresponde a un promedio móvil
con ponderaciones decrecientes, pues el factor de ponderación decrece
exponencialmente a medida que los datos son más antiguos:

De ahí su nombre de suavización exponencial. A continuación se muestra un
ejemplo para demostrar la aplicación de esta técnica.
Ejemplo 3: Un vendedor de computadores estimó que la demanda para el mes de
abril sería de 130 unidades, pero la demanda real fue de 145. Ahora se desea
pronosticar la demanda para el mes de mayo, utilizando la constante de
suavización (α) definida por el departamento de ventas = 0.2, se puede ahora
pronosticar la demanda para el siguiente mes como sigue:
Pronóstico para el mes de mayo = 130 + 0.2 (145 – 130) = 130 + 3 = 133
El pronóstico de demanda de computadores para el próximo mes será de 133
unidades.
UNIVERSIDAD NACIONAL ABIERTA Y A DISTANCIA – UNAD
Escuela de Ciencias Básicas Tecnología e Ingeniería
Contenido Didáctico del curso Planeación y Control de la Producción

La constante de suavización: La selección de una valor apropiado de , puede
ser el determinante en el nivel de precisión de un pronóstico. A continuación se
muestra una gráfica, la cual muestra la relación de los pesos de los datos, con su
antigüedad para diferentes valores de .

Gráfico 8 Comparación de Pesos del valor Alfa a lo largo del Tiempo
Fuente: El autor 2006

Según la gráfica anterior, se puede ver que al asignar valores grandes de dan un
mayor peso a los datos nuevos y el dato más antiguo desaparece rápidamente,
(ver = 0.9), en cambio si se asigna un valor de
más pequeño se entiende que
el proceso tiene una tendencia constante, ver = 0.1. Para el caso en que no se
tiene seguridad en los datos se recomienda usar valores de alfa más grandes.
UNIVERSIDAD NACIONAL ABIERTA Y A DISTANCIA – UNAD
Escuela de Ciencias Básicas Tecnología e Ingeniería
Contenido Didáctico del curso Planeación y Control de la Producción

Ejemplo 4: Durante los últimos 8 meses una compañía de alimentos desea
estimar como será el comportamiento de sus inventarios de producto terminado. El
Ingeniero de Producción desea utilizar la técnica de suavización exponencial para
realizar este pronóstico, para ello supone un inventario de 175 toneladas con un
valor de
= 0.1
Meses
Enero
Febrero
Marzo
Abril
Mayo
Junio
Julio
Agosto
Próximo Período

Demanda
180
165
168
170
180
210
170
185

Suavización Exponencial con

= 0.1*180 + 0.9*175
= 0.1*165 + 0.9*175.5
= 0.1*168 + 0.9*174.5
= 0.1*170 + 0.9*173.8
= 0.1*180 + 0.9*173.4
= 0.1*210 + 0.9* 174.1
= 0.1*170 + 0.9*177.7
= 0.1*185 + 0.9*176.9
Tabla 3 Datos Ejemplo 4
Fuente: El autor 2006

Gráfico 9 Ejemplo 4 Suavización Exponencial Simple
Fuente: El autor 2006

= 0.1
175,0
175,5
174,5
173,8
173,4
174,1
177,7
176,9
177.72
UNIVERSIDAD NACIONAL ABIERTA Y A DISTANCIA – UNAD
Escuela de Ciencias Básicas Tecnología e Ingeniería
Contenido Didáctico del curso Planeación y Control de la Producción

8.4 Suavización Exponencial con Tendencia
Este método llamado también suavización exponencial doble, se utiliza cuando en
los datos exista una tendencia en los mismos, lo cual en caso de que se utilizara la
suavización simple generaría un retraso en el pronóstico obtenido. En razón a
esto, al modelo de suavización al incorporarle un factor de tendencia de acuerdo al
comportamiento de los datos, se obtendría lo siguiente:
Pronóstico Suavizado Exponencialmente con Tendencia
( FIT )
t

=

Pronóstico

exponencialmente

exponencialmente suavizada T

suavizado

(Ft )

+

Tendencia

t

Este procedimiento, además de la constante de suavización del promedio
,
requiere una constante para la tendencia , la cual se define teniendo las mismas
consideraciones para la primera constante de suavización, entonces el pronóstico
para un período t con tendencia se define así:

Ft

Dt

(1

1

)( Ft

Tt 1 )

1

(5)

Esta fórmula incorpora el factor tendencia mencionado, el cual busca el cálculo de
una pendiente, está podría hallarse como la diferencia de dos puntos sucesivos de
demanda, pero dado el componente aleatorio de error, sería más conveniente
calcularla con el promedio de dos períodos sucesivos. Para ello, igualmente se
usa suavización exponencial.

Tt

Ft

Ft

1

De la misma manera, que con la suavización exponencial simple se puede ahora
calcular la estimación de la tendencia, así:

Tt
=

Tt

Tt

1

( Ft

( Ft

Ft

1

Ft 1 ) (1

Tt 1 )
)Tt

(6)

1

Donde:
Ft = Pronóstico exponencialmente suavizado para el período anterior t
Tt = Tendencia exponencialmente suavizada en el período t
Tt 1 = Tendencia exponencialmente suavizada para el período t -1
Dt = Demanda real en el período t
= Constante de suavización para el promedio ( 0
= Constante de suavización para la tendencia ( 0

1)
1)
UNIVERSIDAD NACIONAL ABIERTA Y A DISTANCIA – UNAD
Escuela de Ciencias Básicas Tecnología e Ingeniería
Contenido Didáctico del curso Planeación y Control de la Producción

Con estas formulas los pasos para calcular el pronóstico con ajuste de tendencia
son:
1. Calcular Fcon la ecuación 5
t
2. Calcular

T con la ecuación 6
t

3. Calcular el pronóstico con Tendencia así:

FITt

Ft

k

kTt

(7)

Donde k son los períodos futuros a pronosticar. Para realizar lo anterior se
requiere además dos datos de entrada: F1, y T1.. A continuación se describe una
t
t
de forma sencilla para hallarlos.
1) Para obtener una estimación de la pendiente, T 1, se calcula la diferencia entre
t
las medias de los dos grupos y se divide entre el número de períodos que
conforman el grupo.
2) Para obtener una estimación de

F1 ,
t

se toma el promedio del total de los

datos y la estimación obtenida de T 1multiplicada por el número de períodos a
t
partir del punto medio del promedio.
Ejemplo 5: Una empresa dedicada a las exportaciones tiene un registro de las
ventas en (ton) de los productos durante el último año, el comportamiento de la
demanda ha venido en aumento. El Gerente de Ventas desea conocer como será
la demanda para el período 13 y 17. Valores de = 0.4 y = 0.4
Meses

Ventas

Meses

Ventas

1
2
3
4
5
6

12
17
20
19
24
21

7
8
9
10
11
12

31
28
36
37
39
40

Cuadro 3 Datos Ejemplo 5
Fuente: El autor 2006
UNIVERSIDAD NACIONAL ABIERTA Y A DISTANCIA – UNAD
Escuela de Ciencias Básicas Tecnología e Ingeniería
Contenido Didáctico del curso Planeación y Control de la Producción

Se inicia con la determinación de los valores de F 1 y T 1 Con base en los datos
t
t
de entrada, primero se calcula el promedio para los meses de 1 a 6 y 7 a 12.
Meses
1
2
3
4
5
6
7
8
9
10
11
12

Promedio de
cada grupo

Ventas
12
17
20
19
24
21
31
28
36
37
39
40

18,8

35,2

Con base en lo anterior, ahora se determina el incremento promedio de las ventas
de los dos grupos, así:

35.2 18.8 16
Luego al dividir este valor por el número de períodos que tiene cada grupo se
obtiene el incremento promedio de las ventas por mes, que es de 2.7. De esta
forma se obtiene la estimación de la tendencia para el mes T que es 2.7
1
Para estimar F , calculamos el promedio total de los datos (27), el promedio de
1
estos está centrado en 6.5, esto significa que la ubicación del valor promedio de
los datos está exactamente en la mediana de los períodos de tiempo
considerados.
Ubicación del Promedio de los datos (6.5)

0

1

2

3

4

5

6

7

8

9

10

11

12

Por lo tanto para determinar el valor del primer período se resta el ajuste por
tendencia 2.7 por mes multiplicando por (12 – 6.5). Lo anterior permite determinar
el valor del pronóstico como sigue:

F 27 2.7(12 6.5) 12
1
UNIVERSIDAD NACIONAL ABIERTA Y A DISTANCIA – UNAD
Escuela de Ciencias Básicas Tecnología e Ingeniería
Contenido Didáctico del curso Planeación y Control de la Producción

Ya con los valores iniciales se procede a realizar el pronóstico.
Paso 1: Pronóstico para el mes 2.

Ft

F2

Dt

1

(1

)( Ft

Tt 1 )

1

0.4(12) (1 0.4)(12

2.7) 13.7

Paso 2: Calcular la Tendencia para el mes 2.

Tt

T2

( Ft

Ft 1 ) (1

)Tt

1

0.4(13.7 12) (1 0.4)2.7 2.3

Paso 3: Calcular el Pronóstico incluyendo la Tendencia con la ecuación (7)

FITt

FIT2

k

1

Ft

F2

kTt

(1)T2 13.7 (1)2.3 15.9

En este caso se está pronosticando un período de tiempo (k) a la vez, pero el
estudiante puede verificar el pronóstico con valores de k = 2 y 3, es decir con base
en un período se pronostica al segundo o tercer período futuro, y la manera de
validar el mejor método de pronóstico se hará con base al error.
De manera similar, para el pronóstico del mes 17 es:

FITt k Ft kTt
FIT12 5 F12 5T12

39.3 5 2.9 54
UNIVERSIDAD NACIONAL ABIERTA Y A DISTANCIA – UNAD
Escuela de Ciencias Básicas Tecnología e Ingeniería
Contenido Didáctico del curso Planeación y Control de la Producción

A continuación se muestra el desarrollo del pronóstico para el Ejemplo 5
Meses

Pronóstico
Suavizado Ft

Tendencia
Suavizada Tt

Pronóstico con
Tendencia

Error

Absoluto

Squared

1
2
3
4
5

12,0
13,7
16,4
19,3
20,8

2,7
2,3
2,5
2,6
2,2

14,8
15,9
18,8
21,9
22,9

-2,75
1,07
1,19
-2,93
1,07

2,75
1,07
1,19
2,93
1,07

7,56
1,14
1,41
8,59
1,14

6

23,4

2,3

25,7

-4,70

4,70

22,13

7
8
9
10
11

23,8
27,6
29,3
33,3
36,5

1,6
2,5
2,1
2,9
3,0

25,4
30,1
31,4
36,1
39,5

5,59
-2,13
4,57
0,87
-0,49

5,59
2,13
4,57
0,87
0,49

31,19
4,56
20,93
0,75
0,24

12

39,3

2,9

42,2

-2,23

2,23

4,98

13

41,3

2,6

43,9
-0,90
-0,07
Bias

29,60
2,47
MAD

104,63
8,72
MSE

17

54,0
Total
Average

Tabla 4 Pronóstico Ejemplo 5
Fuente: El autor 2006

Gráfico 1 Pronóstico con Tendencia
Fuente: El autor 2006
UNIVERSIDAD NACIONAL ABIERTA Y A DISTANCIA – UNAD
Escuela de Ciencias Básicas Tecnología e Ingeniería
Contenido Didáctico del curso Planeación y Control de la Producción

8.5 Método de Holt – Winters.
Este método de pronóstico se basa en el método de suavización exponencial, y se
utiliza cuando la serie tiene una marcada tendencia, así como un componente
estacional igualmente apreciable. El modelo tiene en cuenta cuatro factores a
saber:
a) Componente constante S t (se refiere por ejemplo al volumen de ventas fijo
que puede tener una empresa)
b) El componente de Tendencia Bt representa el ritmo estructural de
crecimiento o decrecimiento que puede haber en las ventas.
c) El componente estacional C t , representa el incremento y decremento en el
volumen de ventas en un período de tiempo.
d) Y un último elemento que siempre está presente en todos los modelos de
pronóstico y es el error aleatorio que tiene este (e).
Existen dos formas para obtener el pronóstico, en las que se agrega la tendencia y
la estacionalidad, las que se muestran a continuación.
Método Holt – Winters Aditivo: Los diferentes componentes se combinan
sumando donde S T es la constante, BT la tendencia y C T el componente
estacional, así:

FT

ST

BT (k ) CT

Método Holt – Winters Multiplicativo: El componente estacional C T multiplica a
la constante y a la tendencia ( S T y BT ).

FT

K

( ST

kBT )CT

K L

A continuación se desarrollará el modelo multiplicativo. El método aditivo sigue
etapas análogas al multiplicativo, sin embargo las aproximaciones de los diversos
componentes siguen formulaciones diferentes, por lo tanto la manera de agregar
dichos componentes para generar finalmente la serie suavizada es también
diferente.
El método de pronóstico consiste en estimar los parámetros del modelo, para de
esta manera realizar el pronóstico, así:

Dt

Demanda en el período T

L Número de estaciones por período, L= 12 si el período es anual o 6 si es
semestral
UNIVERSIDAD NACIONAL ABIERTA Y A DISTANCIA – UNAD
Escuela de Ciencias Básicas Tecnología e Ingeniería
Contenido Didáctico del curso Planeación y Control de la Producción
T

Ct

T

(8)

t 1

T Número de períodos de datos disponibles, entonces T = mL donde m es el
número de años, semestres, trimestres completos de datos disponibles.
ST

Estimación para el período constante calculado en el período T

BT

Estimación del término de tendencia calculado en el período T

CT

Estimación de la componente estacional para el período T

Primero, se realizar la estimación del componente constante o permanente, así:

ST

DT
CT L

(1

)( ST

1

BT 1 ) (9)

Donde 0 <
< 1, es la primera constante de suavización (la misma utilizada el
método de suavización exponencial), la división entre la demanda DT entre el
factor CT L , y según lo propuesto por Vidal (2005), corresponde a la estimación del
factor estacional para el período T calculada en la estación anterior (o sea hace L
períodos), hace que los datos no incluyan la componente estacional, como es de
esperarse para la estimación de componente constante. En otras palabras, esta
expresión desplaza el eje de coordenadas al final del período actual, T.
Segundo, la estimación del componente de tendencia se da como sigue.

BT

( ST

ST 1 ) (1

) BT

1

(10)

Donde 0 <
< 1, es una segunda constante de suavización, independiente de α.
Igualmente no aplicar el caso de que necesariamente que β = 1 − α.
Tercero, el factor estacional se estima de la siguiente forma

CT

DT
ST

(1

)CT

L

(11)
UNIVERSIDAD NACIONAL ABIERTA Y A DISTANCIA – UNAD
Escuela de Ciencias Básicas Tecnología e Ingeniería
Contenido Didáctico del curso Planeación y Control de la Producción

La constante donde
, 0 <
< 1 es una tercera constante de suavización
independiente de
y . Es posible que al actualizar los valores de C T no se
cumpla la ecuación (8), por lo cual es conveniente normalizar estos factores al
final de cada estación, obligando a que se satisfaga dicha expresión, utilizando la
ecuación (16), descrita más adelante.
Finalmente para realizar el pronóstico de demanda de cualquier período futuro T +
k, se utiliza la ecuación de pronóstico

FT

K

( ST

kBT )CT

(12)

K L

Al igual que en los sistemas de pronósticos anteriores, este método requiere de
valores de iniciales del pronóstico para S0, B0, C0. Para los períodos de t= 1, 2,
3,… L. Estas estimaciones pueden hacerse utilizando datos históricos de
demanda, según lo propuesto por Montgomery (1990) citado por Vidal (2005) se
puede realizar la estimación de estos valores iniciales así:
Se supone que se tienen datos para las últimas m estaciones, por cada ciclo
estacional. Sean D j los promedios de las observaciones de demanda durante las
estaciones j = 1, 2, 3,..., m.
La estimación de la tendencia estaría dada por:

B0

Dm D1
(m 1)L

(13)

La estimación del componente constante para el comienzo del primer período se
estima como sigue:

S 0 D1

L
B0
2

(14)

Para los factores estacionales, estos son calculados para cada período t = 1, 2,...,
mL, como la razón entre la actual observación y su valor promedio ajustado
estacionalmente y ajustado por la tendencia, mediante la siguiente expresión:
C0

Di

Dt
L 1 /2

j B0

(15)

Di es el valor promedio para una estación correspondiente al subíndice t, y j es la
posición del período t dentro de la estación. Por ejemplo, si 1 ≤ t ≤ L, entonces si i
= 1, y si L + 1 ≤ t ≤ 2L, entonces i = 2, y así sucesivamente. Igualmente, cuando t =
1 y cuando t = L + 1, entonces j = 1; cuando t = 2 y cuando t = L + 2, entonces j =
2, y así sucesivamente. O sea que j = t para cualquier período t + kL, con k = 0, 1,
2, ...., m. La ecuación (15) permitirá obtener m estimaciones del factor estacional
UNIVERSIDAD NACIONAL ABIERTA Y A DISTANCIA – UNAD
Escuela de Ciencias Básicas Tecnología e Ingeniería
Contenido Didáctico del curso Planeación y Control de la Producción

para cada período. Es por ello, que se requiere calcular el promedio de ellos para
obtener una sola estimación para cada período dentro de la estación. Esto se
realiza mediante la siguiente expresión:

Ct

1m1
Ct
mk 0

kL

, para _ t 1,2,..., L

(16.1)

Finalmente, los factores estacionales deben ser normalizados, de tal forma que su
suma sea igual a L, mediante la siguiente expresión:

C 't Ct

L

, para _ t 1,2,..., L

T

(16)

Ct
t T L 1

El procedimiento anterior estima S0, B0, C0. (Para t = 1,2, …., L), asumiendo que el
origen del tiempo se encuentra inmediatamente antes del período 1. Para
pronosticar observaciones futuras, a partir de los datos iniciales se hará las
actualizaciones de los estimadores ST, BT, CT, período por período, de acuerdo con
las ecuaciones (10), (11) y (12) hasta llegar al final del período mL. Así, el origen
de tiempo puede ser redefinido para este período y se pueden redefinir los
períodos mL, mL + 1, mL + 2,..., como los nuevos períodos 0, 1, 2, ....
UNIVERSIDAD NACIONAL ABIERTA Y A DISTANCIA – UNAD
Escuela de Ciencias Básicas Tecnología e Ingeniería
Contenido Didáctico del curso Planeación y Control de la Producción

Ejemplo 5. Con base en lo propuesto por Vidal (2005) para ilustrar el desarrollo
del Método Multiplicativo de Winters, a continuación se muestra el valor de la
demanda de gas natural en un país nórdico entre los años 1987 a 1992, basados
en los datos de los años 1987 a 1990 se estimarán los parámetros de arranque
del modelo para y pronosticar los dos años siguientes (1991-1992).
Mes
1
2
3
4
5
6
7
8
9
10
11
12
Mes
37
38
39
40
41
42
43
44
45
46
47
48

Demanda
1499,2
1316,5
1155,5
926,0
630,5
520,3
531,6
586,2
518,8
704,2
878,4
1276,2
Demanda
1437,5
1167,7
1055,7
824,7
598,9
483,2
478,1
523,3
498,1
635,5
834,6
1304,5

Mes
13
14
15
16
17
18
19
20
21
22
23
24
Mes
49
50
51
52
53
54
55
56
57
58
59
60

Demanda
1633,2
1462,6
1178,1
830,0
606,5
513,7
543,4
604,8
528,0
671,3
889,7
1244,0
Demanda
1512,9
1192,0
1075,6
763,0
551,9
434,0
472,3
438,8
448,2
617,9
900,7
1194,3

Mes
25
26
27
28
29
30
31
32
33
34
35
36
Mes
61
62
63
64
65
66
67
68
69
70
71
72

Demanda
1361,0
1416,3
1265,7
851,3
604,8
474,6
507,3
519,8
471,4
694,9
901,3
1482,7
Demanda
1395,3
1194,1
1070,8
834,4
575,9
458,3
431,0
441,8
462,6
700,9
996,6
1344,8

Tabla 5 Consumo de Gas Natural (Trillones BTU) entre 1987 a 1992
Fuente: VIDAL. H, Carlos Julio (2005). Fundamentos de Gestión de Inventarios. Facultad de Ingeniería - Escuela de Ingeniería Industrial y
Estadística. Universidad del Valle. Santiago de Cali. Colombia p. 78

Gráfico 10 Demanda de Gas Natural
Fuente: VIDAL. H, Carlos Julio (2005). Fundamentos de Gestión de Inventarios. Facultad de Ingeniería - Escuela de Ingeniería Industrial y
Estadística. Universidad del Valle. Santiago de Cali. Colombia p. 78
UNIVERSIDAD NACIONAL ABIERTA Y A DISTANCIA – UNAD
Escuela de Ciencias Básicas Tecnología e Ingeniería
Contenido Didáctico del curso Planeación y Control de la Producción

Según la información disponible se tiene 4 períodos estacionales (m=4). La
longitud de cada estación L=12.
D1

878,6167

D3

879,2583

D2

892,1083

D4

Dm

820,1500

Se puede aplicar entonces las ecuaciones (13) y (14).

B0

Dm D1
(m 1) L

S 0 D1

820.15 878.6167
(4 1) 12

1.62407

L
12
B0 878.6167
( 1.62407) 888.3611
2
2

Ahora con la ecuación (15), la cual producirá mL = (4)(12) = 48 valores diferentes
de C t . Ahora que el proceso de cálculo es el mismo, únicamente se muestra el
cálculo para los primeros períodos. Para el año i = 1, o sea para t = 1, 2, ..., 12..
Se aclara que el valor de j representa el mes dentro del año correspondiente, es
decir esta varía desde 1 hasta 12. Los cálculos se muestran a continuación:
C0
C1
C2
C3

Di

Dt
L 1 /2

D1

D1
L 1 / 2 j B0

1.4992
,
1,689146
8786167 12 1 / 2 1 ( 1.689146
.
)

D1

D2
L 1 / 2 j B0

1.3165
,
1,486017
8786167 12 1 / 2 2 ( 1.689146
.
)

D1

D3
L 1 / 2 j B0

1.1555
,
1,306682
8786167 12 1 / 2 3 ( 1.689146
.
)

j B0

, para _ todo _ t 1,2,..., mL

De manera similar se realiza el cálculo de todos los mL=48 índices estacionales
para los primeros cuatro años (48 meses) de los datos disponibles. La siguiente
tabla muestra la totalidad de los resultados:
UNIVERSIDAD NACIONAL ABIERTA Y A DISTANCIA – UNAD
Escuela de Ciencias Básicas Tecnología e Ingeniería
Contenido Didáctico del curso Planeación y Control de la Producción

Mes

Valor de j

1
2
3
4
5
6
7
8
9
10
11
12
13
14
15
16
17
18
19
20
21
22
23
24

1
2
3
4
5
6
7
8
9
10
11
12
1
2
3
4
5
6
7
8
9
10
11
12

Estimación Índice
Estacional
1,689146
1,486017
1,306682
1,049082
0,715621
0,591634
0,605602
0,669040
0,593215
0,806706
1,008139
1,467429
1,812571
1,626165
1,312218
0,926165
0,677999
0,575303
0,609674
0,679801
0,594562
0,757312
1,005538
1,408553

Mes
25
26
27
28
29
30
31
32
33
34
35
36
37
38
39
40
41
42
43
44
45
46
47
48

Valor
de j
1
2
3
4
5
6
7
8
9
10
11
12
1
2
3
4
5
6
7
8
9
10
11
12

Estimación
Índice Estacional
1,532329
1,597511
1,430262
0,963752
0,685952
0,539275
0,577497
0,592823
0,538621
0,795468
1,033660
1,703615
1,733845
1,411189
1,278344
1,000594
0,728070
0,588578
0,583520
0,639955
0,610349
0,780266
1,026768
1,608077

Tabla 6 Cálculo de los Índices Estacionales
Fuente: Basado en lo propuesto por VIDAL. H, Carlos Julio (2005). Fundamentos de Gestión de Inventarios. Facultad de Ingeniería - Escuela
de Ingeniería Industrial y Estadística. Universidad del Valle. Santiago de Cali. Colombia p. 80

A continuación se aplica fórmula (16.1) para obtener los promedios de los factores
estacionales para cada período j dentro de la estación. Esto produce 12 factores
estacionales para cada uno de los 12 meses del año, los cuales se obtienen
promediando los resultados obtenidos en la Tabla 6 para cada valor de j. Por
ejemplo, para t = 1, se toman todos los valores con j = 1 de la Tabla 6. Así, se
obtiene, por ejemplo, el primer valor aplicando la fórmula así:

C1

1 3
C1
4k 0

C1

1
(C1 C13 C25 C37 )
4

12 L

, para _ t 1
1
(1,689146 1,812571 1,532329 1,733845) 1,691972
4

A continuación se muestra los factores estacionales iniciales promediados y
normalizados.
La normalización de los datos es el proceso de ajuste de los índices estacionales
iniciales calculados, de forma que la suma de los mismos sea igual al número de
períodos por estación, L=12. La normalización se realizo aplicando la ecuación
(16).
UNIVERSIDAD NACIONAL ABIERTA Y A DISTANCIA – UNAD
Escuela de Ciencias Básicas Tecnología e Ingeniería
Contenido Didáctico del curso Planeación y Control de la Producción

Mes
1
2
3
4
5
6
7
8
9
10
11
12
Total

Estimación Factor
Estacional Promedio
1,691972
1,530221
1,331877
0,984898
0,701910
0,573698
0,594073
0,645405
0,584187
0,784938
1,018526
1,546918
11,988623

Estimación Factor
Estacional Normalizado
1,693578
1,531673
1,333140
0,985833
0,702576
0,574242
0,594637
0,646017
0,584741
0,785683
1,019493
1,548386
12,000000

Tabla 7 Factores Estacionales Iniciales Ejemplo 5
Fuente: Basado en lo propuesto por VIDAL. H, Carlos Julio (2005). Fundamentos de Gestión de Inventarios. Facultad de Ingeniería - Escuela
de Ingeniería Industrial y Estadística. Universidad del Valle. Santiago de Cali. Colombia p. 80

Dado que las estimaciones anteriores están referidas al comienzo del período 1,
se necesita llevar estas estimaciones al origen de tiempo desde donde se van a
simular los pronósticos, o sea al final del período 48. Esto se logra aplicando
sucesivamente las ecuaciones (9), (10) y (11), las cuales se pueden implementar
fácilmente en una hoja electrónica. Cuando se llegue al período 48 mediante este
proceso se tendrán entonces los valores de inicio del pronóstico simulado.
UNIVERSIDAD NACIONAL ABIERTA Y A DISTANCIA – UNAD
Escuela de Ciencias Básicas Tecnología e Ingeniería
Contenido Didáctico del curso Planeación y Control de la Producción
Factor
Promedio

Factor
Tendencia

888,3611

-1,6241

886,5271

-1,6262

1,6922

F(0+1)=

1501,7584

-2,5584

1316,5

881,3726

-1,6615

1,5113

F(1+1)=

1355,3786

-38,8786

3

1155,5

877,9096

-1,6795

1,3240

F(2+1)=

1172,7786

-17,2786

4

926,0

884,9979

-1,5918

1,0183

F(3+1)=

863,8165

62,1835

5

630,5

885,3528

-1,5723

0,7077

…,

620,6603

9,8397

6

520,3

886,8779

-1,5414

0,5809

…

507,5038

12,7962

7

531,6

886,5395

-1,5293

0,5973

…

526,4537

5,1463

8

586,2

888,1232

-1,4982

0,6536

,,

571,7317

14,4683
0,3537

Mes

Dem anda

1

1499,2

2

Factor
Estacional

Pr onóstico

Error

9

518,8

886,7091

-1,4974

0,5849

,,

518,4463

10

704,2

886,7517

-1,4820

0,7902

,

695,4959

8,7041

11

878,4

881,9803

-1,5148

1,0068

,

902,5262

-24,1262

12

1276,2

872,6464

-1,5930

1,5022

,

1363,3006

-87,1006

13

1633,2

886,5271

-1,6262

1,6922

1501,7584

-2,5584

…

…

…

…

…

…

…

…
245,0599

36

1482,7

869,4761

-1,2742

1,5930

1237,6401

37

1437,5

866,6908

-1,2893

1,6670

1455,7283

-18,2283

38

1167,7

845,5943

-1,4874

1,4893

1397,8760

-230,1760

39

1055,7

832,2318

-1,6061

1,3254

1174,5793

-118,8793

40

824,7

832,4180

-1,5882

0,9847

812,0934

12,6066

41

598,9

834,6571

-1,5499

0,7084

579,6887

19,2113

42

483,2

835,8070

-1,5229

0,5729

472,1910

11,0090

43

478,1

829,0114

-1,5757

0,5877

500,8736

-22,7736

44

523,3

825,8358

-1,5917

0,6372

530,6823

-7,3823

45

498,1

829,7229

-1,5369

0,5894

475,3679

22,7321

46

635,5

823,1675

-1,5871

0,7860

664,4673

-28,9673

47

834,6

819,0952

-1,6119

1,0280

853,1667

-18,5667

48

1304,5

817,6781

-1,6100

1,5943

1302,2674

2,2326

Tabla 8 Determinación de los valores de inicio con base en el nuevo origen de tiempo
Fuente: Basado en lo propuesto por VIDAL. H, Carlos Julio (2005). Fundamentos de Gestión de Inventarios. Facultad de Ingeniería - Escuela
de Ingeniería Industrial y Estadística. Universidad del Valle. Santiago de Cali. Colombia p. 80

Para la selección de las tres constantes de suavización se utilizó el “solver” de
Excel para producir el valor mínimo del error cuadrático medio, es labor del
estudiante determinar el proceso para el cálculo de los valores de los parámetros,
para este caso se tiene que α = 0.1390, β = 0.010 y γ = 0.5374, con un Error
Cuadrático Medio (ECM) = 3.881,56 (Ver Lección 10 Medición de Errores de
Pronóstico). La Tabla 8 muestra los resultados obtenidos (Por simplicidad, no se
muestran todas las filas de la tabla para todos los 48 períodos). Las celdas
sombreadas representan la estimación de los parámetros utilizados para simular el
pronóstico para los dos años 1991 y 1992, o sea para los períodos 49–72.
Es importante señalar que el cálculo óptimo de los valores puede tener el efecto
de los múltiples óptimos locales, esto implica que pueden existir otros valores para
los parámetros de α, β y γ, los cuales pueden tener un Error Cuadrático Medio
menor Se encontró, por ejemplo, una mejor solución con = 0.0434, = 1.000 y =
0.7452, con un ECM = 3.426,20. Por lo tanto, debe probarse el Solver con
diversos valores en las celdas cambiantes correspondientes a las constantes de
suavización para tratar de encontrar el óptimo global. Igualmente, se puede
cambiar el criterio para que este tenga como objetivo minimizar la Desviación
Media Absoluta (MAD), lo cual haría que se obtuviesen otros múltiples resultados.
UNIVERSIDAD NACIONAL ABIERTA Y A DISTANCIA – UNAD
Escuela de Ciencias Básicas Tecnología e Ingeniería
Contenido Didáctico del curso Planeación y Control de la Producción

A continuación se describe los cálculos de la primera fila de la tabla 8:

DT
CT L

ST

(1

S 1 (0,1390)

BT

( ST

)( ST

1.499,2
1.693578

1

BT 1 )

(0.861)(888.361 ( 1,6241) 886,5271

ST 1 ) (1

) BT

1

B1 (0,01)(886,5271 888,361) (0,99)( 1,6241)
DT
ST

CT

C1 (0,5374)

(1

)CT

1,6262

L

1499,2
886,5271

(0,4626)(1,693578) 1,6922

En los cálculos anteriores se ha utilizado el valor del factor estacional normalizado
para el período 1, mostrado en la Tabla 7. Para los cálculos que siguen se deben
entonces utilizar estos factores dados en esta tabla, ya que corresponden a la
estimación inicial para el pronóstico. Únicamente queda por determinar el valor del
pronóstico con la ecuación (12).

FT

K

( ST

kBT )CT

F0 1 (S0 (1)B0 )CT

K L

K L

888361 ( 1,6241 (1,693578 1501
.
)
)
,7584

Lo anteriormente calculado corresponde al pronóstico de demanda del período 1,
calculado un período antes, es decir en el período 0. Por esta razón se han
utilizado las estimaciones iniciales del componente permanente (S0), de tendencia
(B0) y estacional (C0). Nótese que no han utilizado subíndices negativos al restar L
períodos en el subíndice de pronóstico para evitar confusiones. “Lo importante es
comprender que el factor estacional que debe usarse es el estimado en la estación
anterior. Por ejemplo, la estimación del pronóstico para el período 13 (Mes 1 del
año 1988) en la Tabla 8 surge del componente permanente y la tendencia
estimadas en el período 12, y del factor estacional, C13, estimado en el período 1,
es decir hace 12 períodos atrás”.
UNIVERSIDAD NACIONAL ABIERTA Y A DISTANCIA – UNAD
Escuela de Ciencias Básicas Tecnología e Ingeniería
Contenido Didáctico del curso Planeación y Control de la Producción

FT

K

( ST

kBT )CT

K L

F 1 (S12 (1)B12)C12 1 12
12
Mes Demanda
37
38
39
40
41
42
43
44
45
46
47
48
49
50
51
52
53
54
55
56
57
58
59
60
61
62
63
64
65
66
67
68
69
70
71
72
73

1512,9
1192,0
1075,6
763,0
551,9
434,0
472,3
438,8
448,2
617,9
900,7
1194,3
1395,3
1194,1
1070,8
834,4
575,9
458,3
431,0
441,8
462,6
700,9
996,6
1344,8

Factor
Promedio

817.6781
828.7864
823.5576
820.5757
812.8995
806.8283
798.5697
797.8138
781.1734
776.6988
776.3923
788.6666
781.6909
782.2042
785.1329
787.5042
797.4357
800.3950
802.2044
790.9801
782.6144
782.7645
795.6899
810.9999
817.0866

8726476 ( 1,5930 (1,6922 14740
.
)
)
,
Factor
Factor
Tendencia Estacional

-1.6100
-1.4828
-1.5202
-1.5349
-1.5963
-1.6410
-1.7072
-1.6977
-1.8471
-1.8734
-1.8577
-1.7164
-1.7690
-1.7462
-1.6994
-1.6587
-1.5428
-1.4978
-1.4647
-1.5623
-1.6303
-1.6125
-1.4672
-1.2994
-1.2255

1,6670
1,4893
1,3254
0,9847
0,7084
0,5729
0,5877
0,6372
0,5894
0,7860
1,0280
1,5943
1,7521
1,4668
1,3176
0,9599
0,6953
0,5571
0,5900
0,5966
0,5828
0,7913
1,0893
1,5586
1,7692
1,4959
1,3402
1,0064
0,7083
0,5647
0,5658
0,5794
0,5872
0,8394
1,1643
1,6055

Pronóstico

Error

1360,3731
1232,1379
1089,5376
806,5064
574,7049
461,2738
468,2783
507,3024
459,3416
609,0391
796,1887
1254,6218
1366,5314
1144,7688
1032,2146
754,3586
553,3798
445,0455
472,4244
471,0034
455,1350
618,1371
865,1255
1261,9812
1443,3858

-40,1379
-13,9376
-43,5064
-22,8049
-27,2738
4,0217
-68,5024
-11,1416
8,8609
104,5113
-60,3218
28,7686
49,3312
38,5854
80,0414
22,5202
13,2545
-41,4244
-29,2034
7,4650
82,7629
131,4745
82,8188
-40,1379

Tabla 9 Simulación de pronósticos años 1991 y 1992 (Períodos 49–72)
Fuente: Basado en lo propuesto por VIDAL. H, Carlos Julio (2005). Fundamentos de Gestión de Inventarios. Facultad de Ingeniería - Escuela
de Ingeniería Industrial y Estadística. Universidad del Valle. Santiago de Cali. Colombia p. 80

Una vez calculados los valores de inicio con base en el nuevo origen de tiempo, se
puede simular el pronóstico para los dos años restantes. Los cálculos para la
simulación del pronóstico son semejantes a los realizados anteriormente, con la
única diferencia es que los nuevos valores de inicio del pronóstico (la componente
permanente, la tendencia y los factores estacionales) son las celdas sombreadas
UNIVERSIDAD NACIONAL ABIERTA Y A DISTANCIA – UNAD
Escuela de Ciencias Básicas Tecnología e Ingeniería
Contenido Didáctico del curso Planeación y Control de la Producción

mostradas en las últimas filas de la Tabla 8, luego se obtiene la Tabla 9 al simular
el pronóstico para los años 1991 y 1992. Observe que para determinar el
pronóstico del período 49 (Primer mes del año 1991) se utilizan las estimaciones
de la componente permanente, tendencia y factores estacionales presentados en
las últimas filas de la Tabla 8. Así, el pronóstico del período 49 sería:

FT

K

( ST

kBT )CT

K L

F48 1 (S48 (1)B48)C48 1 12

8176788 ( 1,6099 (1,6670 136038
,
)
)
,

Ahora bien, si se fuese a utilizar este sistema para pronosticar el período 73, se
utilizaría la información detallada en la Tabla 9, en las celdas sombreadas. Por
último a continuación se muestra la gráfica de pronóstico simulado y la demanda
para los períodos analizados (6 años).

Gráfico 11 Demanda y Pronóstico
Fuente: Basado en lo propuesto por VIDAL. H, Carlos Julio (2005). Fundamentos de Gestión de Inventarios. Facultad de Ingeniería - Escuela
de Ingeniería Industrial y Estadística. Universidad del Valle. Santiago de Cali. Colombia p. 80
UNIVERSIDAD NACIONAL ABIERTA Y A DISTANCIA – UNAD
Escuela de Ciencias Básicas Tecnología e Ingeniería
Contenido Didáctico del curso Planeación y Control de la Producción

Lección 9. Métodos Causales – Regresión Lineal
A diferencia de los métodos basados en series de tiempo. Los métodos causales o
de asociación, consideran la relación existente entre variables y lo que se desea
predecir. Estos métodos consideran además de los datos históricos de la
demanda, otro tipo de aspectos que pueden influir en la predicción de un producto
o servicio. Los análisis causales pueden llegar a relacionar muchas variables
como: precios, publicidad, índices de desempleo, índice de precios, etc.
El método de análisis cuantitativo causal más usado es el análisis de regresión, a
continuación se describen los pasos para la aplicación de un Modelo de
Regresión Lineal.
El objetivo es explicar el comportamiento de una variable Y denominada variable
explicada (o dependiente o endógena), a partir de otra variable X, también
llamadas explicativas (o independiente o exógena).
Un ejemplo de relación entre dos variables, puede ser la relación entre dos
variables como son: los ingresos y los gastos en actividades de ocio, se puede
concluir que la segunda es la variable explicada Y y la primera como variable
explicativa X, ya que, en principio, los gastos en ocio dependerán mucho de los
ingresos, pues entre más dinero ganemos, en teorías sería mayor la parte
gastada en ocio. Pero igualmente se podrían analizar dichas variables de forma
inversa, es decir, los gastos en ocio como la variable explicativa X y los ingresos
como variable explicada , es decir cuánto más dinero se gaste en ocio, más
serán los ingresos percibidos.
La decisión de elegir cuál es la variable explicativa y cuál es la variable explicada,
depende en gran medida del contexto del estudio y de las características de los
datos que se estén analizando.
Diagramas de Dispersión
A partir de un conjunto de observaciones de dos variables X e Y sobre una
muestra de datos, el primer paso en un análisis de regresión es representar estos
datos sobre unos ejes coordenados x, y. Esta representación es el llamado
diagrama de dispersión, el cual permite analizar el modelo apropiado que mejor
describa la relación entre las dos variables.
UNIVERSIDAD NACIONAL ABIERTA Y A DISTANCIA – UNAD
Escuela de Ciencias Básicas Tecnología e Ingeniería
Contenido Didáctico del curso Planeación y Control de la Producción

Gráfico 12 Ejemplo de Diagramas de Dispersión

Fuente: BÀGUENA, Josep Gibergans. Regresión Lineal Simple. UOC. Publicado en: cv.uoc.es/cdocent/15TB1WIOWYUI8NVB52CU.pdf.
Fecha de consulta. Enero de 2010

Una vez realizado el diagrama de dispersión y después de observar una posible
relación lineal entre las dos variables, corresponde ahora encontrar la ecuación
de la recta que mejor se ajuste a la nube de puntos. Esta recta se denomina
recta de regresión.
Estimación de
cuadrados.

los parámetros Mediante el Método de

los mínimos

Una recta queda bien determinada si el valor de su pendiente (b) y de su
ordenada en el origen (a) son conocidos. De esta manera la ecuación de la recta
viene dada por:

y

a bx

(17)

A partir de la fórmula anterior definimos para cada observación (xi, yi) el error o
residuo como la distancia vertical entre el punto (xi, yi) y la recta, es decir:

yi

( a bxi )

Por lo tanto por cada recta considerada se tendrá una colección diferente de
residuos. Se buscará la recta que tenga los residuos más pequeños en cuanto a la
suma de los cuadrados.
UNIVERSIDAD NACIONAL ABIERTA Y A DISTANCIA – UNAD
Escuela de Ciencias Básicas Tecnología e Ingeniería
Contenido Didáctico del curso Planeación y Control de la Producción

Gráfico 13 Interpretación Geométrica del Residuo
Fuente: BÀGUENA, Josep Gibergans. Regresión Lineal Simple. UOC. Publicado en: cv.uoc.es/cdocent/15TB1WIOWYUI8NVB52CU.pdf.
Fecha de consulta. Enero de 2010

Con base en lo anterior se tiene lo siguiente:

(18)

(19)

Ahora bien la recta de regresión se denominará de la siguiente forma:

y

a bx

Donde el cálculo de los parámetros de la recta de regresión se calculen de la
siguiente forma:

a

b

y bx
s xy

(20)

2
sx

(21)

Ahora bien, los residuos calculados con la recta de regresión se denominarán ei y
se calcularán así:

ei
Donde

yi

yi

yi es el valor estimado de la recta de regresión.
UNIVERSIDAD NACIONAL ABIERTA Y A DISTANCIA – UNAD
Escuela de Ciencias Básicas Tecnología e Ingeniería
Contenido Didáctico del curso Planeación y Control de la Producción

Ejemplo 6. Considere las observaciones entre el número de huéspedes de un
hotel y la cantidad de licor consumido por los mismos para un conjunto de 10
muestras: muestra 1 tiene 161 huéspedes y 63 lt de licor consumido, la muestra 2
tiene 152 huéspedes y 56 lt, tal como se ve en la tabla siguiente:
Muestra

1

2

3

4

5

6

7

8

9

10

X (No. de
hués pedes

161

152

167

153

161

168

167

153

159

173

Y (litros de licor)

63

56

77

49

72

62

68

48

57

67

Cálculo de los Parámetros del Modelo
2

i

xi

yi

x – xi

y – yi

(x – xi)

1

161

63

0.4

-1.1

0.16

(x – xi) (y – yi)
-0.44

2

152

56

9.4

5.9

88.36

5 5.46

3

167

77

-5.6

-15.1

31.36

8 4.56

4

153

49

8.4

12.9

70.56

108.36

5

161

72

0.4

-10.1

0.16

-4.04

6

168

62

-6.6

-0.1

43.56

0.66

7

167

68

-5.6

-6.1

31.36

3 4.16

8

153

48

8.4

13.9

70.56

116.76

9

159

57

2.4

4.9

5.76

1 1.76

10

173

67

-11.6

-5.1

134.5 6

5 9.16

Suma

1,614

619

476.4 0

466.40

Promedio

161

62

Tabla 10 Cálculo Parámetros Regresión Lineal Ejemplo 6
Fuente: Adaptado de lo propuesto por. BÀGUENA, Josep Gibergans. Regresión Lineal Simple. UOC. Publicado en:
cv.uoc.es/cdocent/15TB1WIOWYUI8NVB52CU.pdf. Fecha de consulta. Enero de 2010
UNIVERSIDAD NACIONAL ABIERTA Y A DISTANCIA – UNAD
Escuela de Ciencias Básicas Tecnología e Ingeniería
Contenido Didáctico del curso Planeación y Control de la Producción

Interpolación y Extrapolación
Uno de los objetivos más importantes de la regresión es la aplicación del modelo
para el pronóstico del valor de la variable dependiente (Y) para un valor de la
variable independiente (X) no observado en la muestra.
En el Ejemplo 6 de la cantidad de huéspedes y el licor consumido, se podría estar
interesado en conocer la cantidad de licor a consumir por 160 huéspedes, a partir
de la recta de regresión obtenida:

y

96,1121 0,979009 x

Para un valor de X = 160 se tiene un valor estimado Y de 60,53 lt.

y

96,1121 0,979009 160

60,53

Un aspecto importante a la hora de aplicar el modelo de regresión obtenido es
el riesgo de la extrapolación. Es decir, cuando se desea conocer el valor que
presentará la variable Y para un determinado valor de X que se encuentre fuera
del intervalo de valores que toma la muestra, es necesario evaluar la conveniencia
de dicha decisión.
1. Se ha determinado el modelo con la información contenida en la muestra, de
manera que no se ha tenido ninguna información del comportamiento de la
variable Y para valores de X de fuera del rango de la muestra.
2. Es posible que no tenga sentido la extrapolación, es preciso antes de de utilizar
el modelo de regresión preguntarse el porqué se está realizando dicho
procedimiento.
UNIVERSIDAD NACIONAL ABIERTA Y A DISTANCIA – UNAD
Escuela de Ciencias Básicas Tecnología e Ingeniería
Contenido Didáctico del curso Planeación y Control de la Producción

Lección 10. Medición de Errores de Pronóstico
La manera para determinar el error de un pronóstico, es a través de la
comparación de los valores pronosticados con los valores reales. Es decir hallar la
diferencia entre el valor de la demanda histórica para el período t y el valor
pronosticado de la misma en dicho período.

et

Dt

Ft

Existen distintas formas de medir el error del pronóstico, a continuación se detalla
cada una de ellas.
10.1 Desviación Media Absoluta (MAD)
La MAD es la medición más común de los errores en los pronósticos y su forma de
cálculo es la suma de los valores absoluto de los errores individuales dividido
entre el número de períodos de los datos (n):

MAD
Período

Demanda

1
2
3
4
5
6
7
8

170
158
149
165
180
195
170
172

MAD
Suma de desviaciones
absolutas

et

Dt

n

Pronóstico
alfa = 0.1
165
150
168
163
161
180
168
163

Ft

n
Desviación
Absoluta
5
8
19
2
19
15
2
9
9,88

79

Pronóstico Desviación
alfa = 0.5
Absoluta
165
5
162
4
164
15
166
1
162
18
180
15
183
13
168
4
9,38
75

Tabla 11 Ejemplo de Cálculo de la Desviación Media Absoluta
Fuente: El autor 2006

De acuerdo al análisis anterior se concluye que el pronóstico que tiene menos
erros es aquel que utiliza una constante de suavización alfa es de 0.1.
UNIVERSIDAD NACIONAL ABIERTA Y A DISTANCIA – UNAD
Escuela de Ciencias Básicas Tecnología e Ingeniería
Contenido Didáctico del curso Planeación y Control de la Producción

10.2 Error Cuadrático Medio (MSE)
El error cuadrático medio es una medida similar y se define como el promedio de
los cuadrados de las diferencias entre los valores pronosticados y los reales., así:

MSE

et

2

n

Ft ) 2

n

Pronóstico
alfa = 0.1
1
170
165
2
158
150
3
149
168
4
165
163
5
180
161
6
195
180
7
170
168
8
172
163
Suma Errores Cuadráticos
MES

Período

( Dt

Demanda

Pronóstico
alfa = 0.5
25
64
361
4
361
225
4
81

(Error)2
25
64
361
4
361
225
4
81
1125
140.6

(Error)2
25
64
361
4
361
225
4
81
1001
125.1

Tabla 12 Ejemplo de Cálculo del Error Cuadrático Medio
Fuente: El autor 2006

10.3 Error Porcentual Absoluto Medio (PAME)
Cuando los datos del problema de análisis son muy grandes los valores de MAD y
del MSE pueden ser muy grandes, una alternativa de medición del error es
analizar este como un porcentaje del error medio absoluto. Y se calcula como el
promedio de las diferencias absolutas entre los valores pronosticados y los datos
reales y se expresa como porcentaje de estos últimos, así:

et
MAD 100

Dt
Dt

n

Pronóstico
alfa = 0.5
1
170
165
2
158
162
3
149
164
4
165
166
5
180
162
6
195
180
7
170
183
8
172
168
Suma Errores Porcentuales

Período

Demanda

100

Ft
Dt
n

Error Porcentual Absoluto
100(5/170)
100(4/158)
100(15/149)
100(1/166)
100(18/180)
100(15/195)
100(13/170)
100(4/172)
MAPE

2,94%
2,35%
8,82%
0,59%
10,59%
8,82%
7,65%
2,35%
44%
5.5%

Tabla 13 Ejemplo de Cálculo del Error Porcentual Absoluto Medio
Fuente: El autor 2006
UNIVERSIDAD NACIONAL ABIERTA Y A DISTANCIA – UNAD
Escuela de Ciencias Básicas Tecnología e Ingeniería
Contenido Didáctico del curso Planeación y Control de la Producción

CAPITULO 3: PLANEACIÓN AGREGADA
Introducción
En el capítulo anterior se vio que el pronóstico de la demanda puede ser estudiado
a largo, mediano y corto plazo. El primero permite realizar procesos de planeación
estratégicos en relación a decisiones de localización y ubicación de nuevas
instalaciones, adquisición de tecnología, desarrollo de nuevos productos,
inversiones, etc.
El proceso de planeación a mediano plazo comienza cuando se han tomado
decisiones sobre la capacidad a largo plazo, ya en esta se busca definir que
cantidades deben ser fabricadas para suplir las necesidades de la demanda. Este
tipo de planeación se hace a través de la definición de Planes Agregados de
Producción, cuyo horizonte de planeación es de alrededor de un año.
Por último se tiene la planeación a corto plazo, esta a partir de la definición del
plan agregado, busca “desagregar” el plan a plazos de semanas, días y horas.
Cuando se habla de planeación a corto plazo se refiere a la programación de
producción propiamente dicha es decir determina asignación de cargas de trabajo
(Loading), secuenciación de actividades (sequencing) y temporización
(scheduling), elementos estos que van a ser estudiados en la segunda Unidad del
módulo.
Lección 11: Definición
El proceso de planeación de la producción puede definirse como: “el conjunto de
actividades necesarias para establecer metas de producción para períodos de
tiempo futuros mediante una eficiente utilización de recursos humanos y físicos”
KALENATIC (1993)
La Planeación Agregada se refiere a una planeación global, es decir abarca una
línea de producción, un conjunto de productos de una planta, o las ventas de una
región geográfica específica, etc. Los planes agregados relacionan variables de
presupuesto (metas de producción, niveles de inventario, compras) de personal
(No. de Trabajadores, horas extras, subcontratación) y de mercado (pronósticos
de demanda, metas de ventas, servicio al cliente, entre otros elementos).
La planeación agregada, relaciona diversos tipos de productos y puede ser
medida igualmente con diferentes unidades de agregación, entre la que
encontramos:
Unidades de Producto
Unidades de Tiempo (horas máquina, horas hombre, horas por unidad)
UNIVERSIDAD NACIONAL ABIERTA Y A DISTANCIA – UNAD
Escuela de Ciencias Básicas Tecnología e Ingeniería
Contenido Didáctico del curso Planeación y Control de la Producción

Unidades Energéticas (caballos de fuerza, kilowatios)
Unidades Monetarias
El Plan Agregado de Producción o de Operaciones, de acuerdo a lo propuesto por
Chase y Aquilano (2009). ”Se ocupa de establecer los índices de producción por
producto de categorías a mediano plazo (3 a 18 meses)”.
Por lo tanto el propósito principal del plan agregado es especificar la combinación
óptima de fuerza de trabajo, capacidades e inventario a la mano, para producir los
bienes y servicios requeridos para satisfacer las demandas de los clientes.
Lección 12: Información Necesaria y Resultados
El problema de la Planeación de la Producción está en encontrar aquel programa
de producción que permita maximizar la utilidad y satisfacer las necesidades del
mercado durante el horizonte de planeación considerado, con las restricciones de
recursos disponibles. Lo anterior busca encontrar un equilibrio entre los niveles de
capacidad (fuerza de trabajo, maquinaria y equipo) y las necesidades de producto
que se requieren, es decir, balancear el costo de incrementar y mantener
inventario con el costo de ajustar los niveles de capacidad de forma que se
satisfagan las necesidades del mercado.
La información de entrada requerida para el desarrollo del proceso de planeación
agregada es:
a) Niveles de Inventario (Inicial y Final del período)
b) Estado de las ordenes de pedido pasadas
c) Pronóstico de la demanda
d) Ordenes de Trabajo en Proceso
e) Niveles de Fuerza de Trabajo
f) Niveles de Capacidad de los Centros de Producción
g) Disponibilidad de Materiales
h) Estándares de producción
i) Costos Estándar y Precios de Venta
j) Políticas Administrativas
UNIVERSIDAD NACIONAL ABIERTA Y A DISTANCIA – UNAD
Escuela de Ciencias Básicas Tecnología e Ingeniería
Contenido Didáctico del curso Planeación y Control de la Producción

Entre la información que se pretende obtener tras el desarrollo del proceso de
planeación agregada, se tiene:
a) Cantidades Agregadas de Producto que deben ser producidas
b) Cantidades de cada un Producto a ser elaboradas en cada centro de
producción (planta, departamento, línea, máquina)
c) Niveles de Inventario por cada producto
d) Niveles Requeridos de Fuerza de Trabajo
e) Niveles Requeridos de Capacidad de los Centros de Producción
f) Niveles de Horas Extras o de Subcontratación requeridas
Todo lo anterior conduce a la generación de una Plan Maestro de Producción,
tema el cual será abordado en el primer capítulo de la Unidad 2.
Lección 13: Costos Relevantes de la Planeación Agregada
Básicamente los costos que determinan la decisión en el proceso planeación
agregada son los costos de inventario y los costos del cambio en el nivel de
capacidad y los costos de producción.
Costos de Inventario: Este costo incluye, el costo de mantener el inventario,
el costo de oportunidad, seguro, impuesto, artículos averiados, desperdicios,
equipo y personal para el manejo del inventario, así como del espacio utilizado.
Costos de Producción: Son los costos que se incluye son los materiales,
mano de obra directa, y los demás en que se incurran para producir una unidad
de producto.
Costos en el cambio de nivel de Capacidad: Este incluye aquellos como la
contratación y capacitación de trabajadores, el costo de despido, costo de
ampliación de la capacidad, costos de subcontratación.
Costos de Faltantes: Estos son más difíciles de medir e incluyen los costos
de expedición, pérdida de la fidelidad de los clientes y pérdidas de los ingresos
por ventas.
Lección 14: Estrategias de Planeación Agregada
Al momento de preparar un plan agregado de producción, se deben responder
varias preguntas RENDER Y HEIZER (2004).
1) ¿Se debe usar los inventarios para absorber los cambios que registre la
demanda dentro del período de planeación?
2) ¿Los cambios de la demanda deben ser adaptados variando el nivel de la
fuerza de trabajo?
UNIVERSIDAD NACIONAL ABIERTA Y A DISTANCIA – UNAD
Escuela de Ciencias Básicas Tecnología e Ingeniería
Contenido Didáctico del curso Planeación y Control de la Producción

3) ¿Se debe aumentar la fuerza laboral con tiempo extra o disminuirla según
lo determine las fluctuaciones de la demanda?
4) ¿Se deben cambiar los precios de los productos u otros factores para influir
en la demanda?
Teniendo en cuenta lo anterior existen varias estrategias de Planeación Agregada
a saber, estas se pueden diferenciar en métodos de ensayo y error (heurísticos),
los cuales pueden desarrollarse por medio de hoja electrónica o por métodos
cuantitativos. Existen básicamente cuatro estrategias de planificación de la
producción, su aplicación influye directamente sobre el tamaño de la fuerza de
trabajo, las horas de trabajo, el inventario y los atrasos que pueda tener la
producción
Ejemplo 7. Para ejemplificar adecuadamente cada una de las estrategias a
continuación se detalla la información de información de entrada para evaluar
cada una de las estrategias propuestas.
A continuación en se detallan los parámetros de entrada para el desarrollo de los
ejemplos propuestos para cada una de las estrategias de planificación de la
producción.
Período de planeación 6 meses, los datos del pronóstico para cada uno de los
meses e se muestra en el siguiente cuadro, la empresa elabora engranajes.

Tabla 14 Pronóstico de la Demanda Ejemplo 7
Fuente: Adaptado de lo propuesto por Sipper (1998)
UNIVERSIDAD NACIONAL ABIERTA Y A DISTANCIA – UNAD
Escuela de Ciencias Básicas Tecnología e Ingeniería
Contenido Didáctico del curso Planeación y Control de la Producción

Cuadro 4 Datos de Entrada Ejemplo 7
Fuente: Adaptado de lo propuesto por Sipper (1998)
UNIVERSIDAD NACIONAL ABIERTA Y A DISTANCIA – UNAD
Escuela de Ciencias Básicas Tecnología e Ingeniería
Contenido Didáctico del curso Planeación y Control de la Producción

14.1 Estrategia de Contratación y Despido.
Esta estrategia denominada igualmente de persecución, busca nivelar la tasa de
producción con la de pedidos a través de la contratación y el despido de
empleados según se requiera. Esto puede traer varias desventajas, por ejemplo
que los nuevos trabajadores necesitan capacitarse y la productividad de ellos es
baja, de igual manera este último factor puede verse afectado para aquellos
trabajadores ya contratados si ve que podrían ser despedidos. El procedimiento
para utilizar esta estrategia es el siguiente: Su desarrollo para el primer período es
el siguiente, en la Tabla 15.
1) Hallar la Tasa de producción por día requerida. Unidades: unidades de
producto/día

TP

día

Ft I t 1
No.dìas

2760 0
131
21

2) Calcular el número de Empleados necesarios. Unidades: empleados

NES t

TPt
(Unidades / empleado / dìa )

131
33 _ empleados
4

3) Determinar el Número de Empleados a Contratar o a Despedir. Unidades:
empleados

NES t

NES t

1

Si _ la _ diferencia _ es 0

Contratar

Si _ la _ diferencia _ es 0

Despedir

Actualmente se tienen 35 empleados, entonces la Diferencia entre los actuales
y los necesarios es menor que 0, por lo tanto hay que despedir para que
queden 33.
4) Determinar la tasa de Producción Corregida, para Enero
capacidad está dada de la siguiente manera

se tiene que la

Capacidad
No .deEmpleado s días Unidades / empleado / día
Para el mes de enero los 33 trabajadores pueden producir 4 engranajes por
día, lo cual da un total de 2772 engranajes, pero lo demanda es de 2760, por lo
tanto se debe producir dicha cantidad, por lo tanto las unidades a producir va a
estar dado por la el mínimo valor entre la demanda y la capacidad.
Pr oducción _ Corregida min demanda , capacidad
La capacidad está dada por el número de trabajadores.
UNIVERSIDAD NACIONAL ABIERTA Y A DISTANCIA – UNAD
Escuela de Ciencias Básicas Tecnología e Ingeniería
Contenido Didáctico del curso Planeación y Control de la Producción

A continuación se calculan los costos de la estrategia para el mes de enero.
5) Calcular Costo de Mano de Obra Directa. Unidades: unidades monetarias

(CMO ) t

NES t

Salario / empleado / día días

33 120 21 $83.160

6) Calcular Costo de Contratar. Unidades: unidades monetarias

(CC ) t

No. _ Empleados _ Contratadost Costo _ de _ Contratación / empleado

Para el mes de enero no hubo necesidad de Contratar empleados
7) Calcular Costo de Despedir. Unidades: unidades monetarias

(CD ) t

No. _ Empleados _ Despedidos t Costo _ Despido / empleado

2 $600

8) Calcular Costo de Inventario para el Periodo. Unidades: unidades monetarias

(CI ) t Costo _ de _ Inventario s / Unidad I t
Dado que se ajusto la producción requerida, en esta estrategia no se
contempla el manejo de inventario
9) Calcular la Fórmula Presupuestal de Producción, Esta fórmula relaciona el
nivel de producción, la demanda y el inventario al final del período considerado
con el nivel de inventario del período anterior. Unidades: unidades de
producto. . La cual define que las Unidades que quedarán en Inventario al final
del período t (It) van a ser igual a las unidades producidas (Pt) en el período t
más el inventario final del período anterior (It-1) menos la demanda del período
t (Ft). Para el ejemplo queda como sigue.

It

Pt

It

1

Ft = 2760+0-2760 = 0.

10) Calcular Costo Total. Unidades: unidades monetarias

(CT ) t

(CMO) t

(CC ) t

(CD) t

(CI ) t

Finalmente se determinan los costos totales para el primer período, a continuación
se muestra en detalle esta estrategia en la Tabla No. 9 y la gráfica 16 describe el
comportamiento de la producción y el inventario, dado que se produce lo que se
necesita el inventario es de 0 para todos los períodos.

$1.200
UNIVERSIDAD NACIONAL ABIERTA Y A DISTANCIA – UNAD
Escuela de Ciencias Básicas Tecnología e Ingeniería
Contenido Didáctico del curso Planeación y Control de la Producción

Tabla 15 Estrategia de Contratación y Despido
Fuente: El autor 2007

Gráfico 14 Estrategia de Contratación y Despido
Fuente: El autor 2007
UNIVERSIDAD NACIONAL ABIERTA Y A DISTANCIA – UNAD
Escuela de Ciencias Básicas Tecnología e Ingeniería
Contenido Didáctico del curso Planeación y Control de la Producción

14.2 Estrategia de Subcontratación
Otra de las estrategias que existen para la planeación de la producción es tomar la
decisión de subcontratar una parte de la producción. En ciertos casos puede ser
útil recurrir a esta estrategia para absorber las fluctuaciones de la demanda, pero
si no se tiene una fuerte relación con el proveedor de este servicio, se puede
perder el control sobre el proceso de fabricación, lo cual puede ir en contravía de
la calidad y los costos. Por ello, subcontratar de forma excesiva puede llegar a ser
riesgoso. El procedimiento de aplicación de esta estrategia es el siguiente:
1) Hallar la Tasa de producción por día. unidades: unidades de producto/día

TP

Empleados Unidades/ empleado/ día

día

2) Calcular la Tasa de producción para el período t (mes). unidades:
unidades/mes

TPt

(TP / día ) días

3) Determinar para cada período si existe Inventario o Déficit. unidades: unidades
de producto

It

Pt

It

1

Ft

0

Existe_ Inventario_(I ) t

It

Pt

It

1

Ft

0

Existe _ Déficit _( Def ) t

4) Para los Períodos en que haya déficit, dicha cantidad será subcontratada.
unidades: unidades de producto

Subcontrat ar _ Subt

Def t

5) Calcular Costo de Mano de Obra Directa. Unidades: unidades monetarias

(CMO ) t

NEt

Salario / empleado / día días

6) Calcular Costo de Inventario para el Periodo. Unidades: unidades monetarias

(CI ) t

Costo _ de _ Inventarios / Unidad I t

7) Calcular Costo de Penalización por Déficit. Unidades: unidades monetarias

(CP ) t

Costo _ de _ Penalizaci ón / Unidad

Subt

8) Calcular Costo de Subcontratación. Unidades: unidades monetarias

(CSub ) t

Costo _ de _ Subcontrat ación / Unidad

Sub t

9) Calcular Costo Total. Unidades: unidades monetarias

(CT ) t

(CMO ) t

(CI ) t

(CP ) t

(CSub ) t
UNIVERSIDAD NACIONAL ABIERTA Y A DISTANCIA – UNAD
Escuela de Ciencias Básicas Tecnología e Ingeniería
Contenido Didáctico del curso Planeación y Control de la Producción

Tabla 16 Estrategia de Subcontratación
Fuente: El autor 2007

Gráfico 15 Estrategia de Subcontratación
Fuente: El autor 2007
UNIVERSIDAD NACIONAL ABIERTA Y A DISTANCIA – UNAD
Escuela de Ciencias Básicas Tecnología e Ingeniería
Contenido Didáctico del curso Planeación y Control de la Producción

El gráfico 16 muestra cuando los niveles de producción son menores a la demanda, se
genera un inventario negativo (déficit) y es ahí cuando es necesario subcontratar las
unidades faltantes para suplir la demanda.

14.3 Estrategia de Nivelación de la Tasa de Producción
Esta estrategia busca mantener una fuerza de trabajo que opere a una tasa de
producción estable, donde la escasez y los excedentes los absorba el inventario y
los pedidos pendientes. La utilización de esta estrategia permite que para los
empleados existan condiciones estables de trabajo, así como un buen nivel de
servicio a los clientes, pero a la vez trae altos costos de mantener el inventario y
mano de obra ociosa. El procedimiento de aplicación de esta estrategia es el
siguiente:
1) Calcular el tiempo acumulado (TA) y la demanda acumulada (FA) para cada
período en el plazo de planeación (para el ejemplo es de 6 meses) unidades:
unidades de producto
2) Calcular la Tasa de Producción Acumulada para el período t. Unidades:
unidades de producto en el período t (mes)

TPAt

FA I 0
FA
, para el primer período, para los demás Períodos se toma
TA
TA

Para el caso del ejemplo primero se determina la Demanda Acumulada, es
decir se tiene que para el mes de enero la demanda es de 2760, para el mes
de febrero la demanda acumulada es la demanda de enero 2760 + 3320
(febrero) = 6080 y así sucesivamente hasta finalizar el período de planeación
(junio), de la misma forma se procede con el tiempo, para el mes de febrero se
tendría los 21 días de enero + 20 de Febrero, lo cual da un tiempo de 31 días.
Luego cuando se haya realizado esto para todos los períodos se determina la
Tasa de Producción Acumulada por cada período, es decir para el mes de
febrero se tendría una TPA de

6080
196,13
31
De la misma manera se procede con los demás períodos.
TPA2

3) Escoger la Tasa de Producción Acumulada (TPA ) más alta de los períodos
t
considerados en el plazo de planeación. Unidades: unidades de producto y a
partir de esta se determinará el número necesario de empleados
4) Determinar el número de empleados necesarios en el sistema. Unidades:
empleados

NES

Mayor _ TPA
Unidades / empleado / dìa
UNIVERSIDAD NACIONAL ABIERTA Y A DISTANCIA – UNAD
Escuela de Ciencias Básicas Tecnología e Ingeniería
Contenido Didáctico del curso Planeación y Control de la Producción

A partir de esto se determinan el número necesario de empleados para el
sistema se calcula nuevamente la tasa de producción de acuerdo a este
número de empleados, se calcula el inventario para cada período, y luego se
estiman los costos de producción asociados a ello
5) Determinar el número de empleados a contratar o a despedir. Unidades:
empleados

NES t

NES t

1

Si _ la _ diferencia _ es
Si _ la _ diferencia _ es

0
0

Contratar
Despedir

6) Determinar Tasa de Producción Corregida
producto/día

TP / día

(TP / día) . Unidades: unidades de

No _ de _ Empleados _ requeridos Unidades / empleado / día

7) Determinar la Producción para el período t. Unidades: unidades de producto
para el período t (mes)

Pt

TP / día ( No _ días ) t

8) Calcular al Formula Presupuestal de Producción (no debe existir déficit en
ninguno de los períodos considerados). Unidades: unidades de producto para
el período t (mes)

It

Pt

It

1

Ft

9) Calcular Costo de Mano de Obra Directa. Unidades: unidades monetarias

(CMO ) t

NEt

Salario / empleado / día días

10) Calcular Costo de Contratar. Unidades: unidades monetarias

(CC ) t

No. _ Empleados _ Contratadost Costo _ de _ Contratación / empleado

11)Calcular Costo de Despedir. Unidades: unidades monetarias

(CD ) t

No. _ Empleados _ Despedidos t

Costo _ Despido / empleado

12)Calcular Costo de Inventario para el Periodo. Unidades: unidades monetarias

(CI ) t

Costo _ de _ Inventario s / Unidad

It

13) Calcular Costo Total. Unidades: unidades monetarias

(CT ) t

(CMO ) t

(CC ) t

(CD ) t

(CI ) t
UNIVERSIDAD NACIONAL ABIERTA Y A DISTANCIA – UNAD
Escuela de Ciencias Básicas Tecnología e Ingeniería
Contenido Didáctico del curso Planeación y Control de la Producción

A continuación en la tabla 10 muestra en detalle los cálculos para los demás
períodos, y en la gráfica 18 se muestra como esta estrategia asegura la existencia
de producto, pero como se opera con el mayor nivel de producción para todo el
período de planeación, implica que en momentos en que la demanda sea baja se
produzcan unidades para inventario o en su defecto se tenga tiempo ocioso, lo
cual es costoso igualmente.

Tabla 17 Estrategia de Nivelación de la Tasa de Producción
Fuente: El autor 2007
UNIVERSIDAD NACIONAL ABIERTA Y A DISTANCIA – UNAD
Escuela de Ciencias Básicas Tecnología e Ingeniería
Contenido Didáctico del curso Planeación y Control de la Producción

Gráfico 16 Estrategia de Nivelación de la Tasa de Producción
Fuente: El autor 2007

14.4 Estrategia de Trabajo con Horas Variables
Esta estrategia modifica la producción, cambiando el número de horas que se
trabaja, a través de tiempo extraordinario (horas flexibles). Al variar el número de
horas de trabajo es posible que las cantidades de producción sean iguales a los
pedidos, esta estrategia proporciona continuidad a la fuerza trabajo y evita muchos
de los costos derivados de contratar y despedir personal. El uso de esta estrategia
incrementa el costo de la mano de obra en tiempo extra, puede que baje el
rendimiento y puede incluso influir en la calidad de los productos.
De acuerdo a lo establecido en el Código Sustantivo del Trabajo se tienen las
siguientes condiciones:
Trabajo Ordinario va desde las 6:00 a.m. hasta las 10:00 p.m.
Trabajo Nocturno va desde la 10:00 p.m. hasta las 6:00 p.m.
Número máximo de Horas Extras diurnas o nocturnas es de 2 horas/día o
12 horas/semana
Recargos:
Costo Hora Extra Diurno = 1.25 Costo Hora Trabajo Diurno
Costo de Trabajo Nocturno = 1.35 Costo Hora Trabajo Diurno
Costo Hora Extra de Trabajo Nocturno Extra = 1.75 Costo Hora Trabajo
Diurno
UNIVERSIDAD NACIONAL ABIERTA Y A DISTANCIA – UNAD
Escuela de Ciencias Básicas Tecnología e Ingeniería
Contenido Didáctico del curso Planeación y Control de la Producción

Para efectos de desarrollar mejor esta estrategia, los datos de entrada del ejemplo
fueron reemplazados por los siguientes:
Mes
Días
Pronóstico de la Demanda (Ft)

Enero
21
4500

Febrero
20
6800

Marzo
23
5700

Abril
21
2500

Mayo
22
3180

Junio
22
2900

Y el número de empleados disponibles es de 20 y de 10 unidades/empleado/día
El procedimiento de aplicación de esta estrategia es el siguiente:
1) Hallar la tasa de producción por día. Unidades: unidades de producto/día

TP

día

Empleados Unidades/ empleado/ día 20 10 200 _ unidades

2) Calcular la Tasa de producción para el período t (mes). Unidades: unidades de
producto para el período t (mes)

TPt (TP / día ) No. _ días / t
Se calcula la capacidad de producción para cada mes, así: 4200 (enero), 4000
(febrero), 4600 (marzo)…..
3) Determinar para cada período si existe Inventario o Déficit. Unidades: unidades
de producto

It

Pt

It

1

Ft

0

Existe_ Inventario_(I ) t

It

Pt

It

1

Ft

0

Existe _ Déficit _( Def ) t

Con la fórmula presupuestal de producción se determina si se tiene déficit o
inventario para cada mes, de acuerdo al ejemplo se tiene que para los meses de
enero habría un déficit de 300 unidades, 2800 unidades para febrero y 1100 para
marzo. (Ver tabla No. 12). Esto determina que hay que programar turnos en
tiempo extra para cubrir este déficit.
UNIVERSIDAD NACIONAL ABIERTA Y A DISTANCIA – UNAD
Escuela de Ciencias Básicas Tecnología e Ingeniería
Contenido Didáctico del curso Planeación y Control de la Producción

Tabla 18 Estrategia con Horas Variables
Fuente: El autor 2007

4) Determinar la Capacidad de Producción en Tiempo Extra (CPE) para el
período t. Unidades: unidades de producto
(TP/ día) No. _ Máximo Horas_ en_ Tiempo Extra Ren dimiento
_
_
No.días/ mes
No. _ horas/ día
De acuerdo al código laboral vigente, el número máximo de horas de trabajo
suplementario es de 2 horas diarias o en total de 12 horas semanales, lo cual para
las dos jornadas da un total de 4 horas.

CPEt

De acuerdo a la fórmula se determina la capacidad de producción en tiempo extra
(diurno y nocturno), para el período, esto se hace teniendo en cuenta el
rendimiento (que es del 90% para el ejemplo) y los demás factores.
UNIVERSIDAD NACIONAL ABIERTA Y A DISTANCIA – UNAD
Escuela de Ciencias Básicas Tecnología e Ingeniería
Contenido Didáctico del curso Planeación y Control de la Producción

5) Determinar el Presupuesto de Tiempo Extra a contratar en el período t (PTE),
tanto de Horas Extras Ordinarias, como de Horas Extras Nocturnas. Unidades:
unidades de producto / día, lo cual puede darse en dos condiciones.
a. Si

Deft

CPEt

PTEt

CPEt

PTEt

1

Deft

CPEt

PTEt

2

Deft

(CPEt

CPEt 1 )

……
Para determinar el Presupuesto de Tiempo Extra (PTE) del período t, debe
verificarse si la capacidad de producción en tiempo extra es suficiente para suplir
las necesidades del período; si no se tendrá que programar tiempo extra para el
período t –1. Si el trabajo suplementario en este período no es suficiente será
necesario programa para el período t – 2 y así sucesivamente hasta que se
cumplan las necesidades de producción del período t con trabajo suplementario de
períodos anteriores y manteniendo en inventario hasta el período t.
En el ejemplo, esta situación se da para el mes de febrero, para este período el
déficit es de 2800 unidades. La capacidad de producción en tiempo extra total
(diurno y nocturno), es de 4000 horas, lo que permite tener un total de 1800
unidades en tiempo extra, dado que esta capacidad no es suficiente es necesario
programar producción desde el mes de enero para suplir la necesidad faltante.
Ahora bien, en el mes de enero se tiene un déficit 300 unidades, las cuales hay
que producirlas en tiempo extra; la capacidad de tiempo extra para el mes de
enero total es 1890 unidades. Lo cual es suficiente para suplir las necesidades de
producción tanto del mes de enero, como lo que se requiere en el mes de febrero.
Para el mes de enero, se aplica la opción b, ya que el déficit (Deft) es menor que
la CPEt (Capacidad de Producción en Tiempo Extra), por lo tanto el presupuesto
de tiempo extra (PTEt) es suficiente para producir lo que hace falta para este mes,
e igualmente permite cubrir las necesidades de producción para el mes de febrero.
b. Si

Deft

CPEt

PET t Deft

6) Determinar el Inventario en Tiempo Extra para el período de tiempo t, ahora se
genera un inventario en tiempo extra el cual corresponde al que se va a
mantener hasta el siguiente período, para el caso del ejemplo se tiene que el
inventario del mes de enero corresponde a la diferencia entre el déficit y el PET
del mes de febrero.

IEt

Deft

1

PETt

1

2800 1800 1000 _ unidades
UNIVERSIDAD NACIONAL ABIERTA Y A DISTANCIA – UNAD
Escuela de Ciencias Básicas Tecnología e Ingeniería
Contenido Didáctico del curso Planeación y Control de la Producción

7) Determinar el número de horas extras que se han de contratar para el período
t. Unidades: Horas; ya se tienen definidas las unidades a producir en tiempo
extra, ahora es necesario determinar, el número de horas requeridas a
contratar para producir esas unidades a continuación se detalla el
procedimiento para realizar dicho estimación
NHE t

PETt

tiempo
unidad _ de _ producto

Re n dim iento

La determinación del tiempo por unidad, puede ser determinado de varias
maneras, pero de acuerdo a la información disponible, su cálculo puede darse
como la división entre el número de horas laborales por día, por las unidades
producidas por empleado por día, así:
tiempo
Unidad _ de _ Pr oducto

No _ horas _ laborales _ dia
Unidades _ de _ Pr oducto / empleado

Por último se determina los costos de la estrategia con base en las siguientes
fórmulas.
8) Calcular Costo de Mano de Obra Directa. Unidades: unidades monetarias

(CMO ) t

NES t

Salario / empleado

9) Calcular Costo de Inventario para el Periodo. Unidades: unidades monetarias

(CI ) t

Costo _ de _ Inventario s / Unidad

(It

IE t )

10) Calcular Costo Horas Extras Contratadas (CHEC), que es igual al:
Costo de Horas Extras Ordinarias Contratadas (CHEOC) más el Costo de
Horas Extras Nocturnas Contratadas (CHENC).

(CHEC ) t

(CHEC ) t

(CHEOC ) t

(CHENC ) t

salario
NoHEO 1.35 ( 240 horas )

salario
NoHEN 1.75 ( 240 horas )

11) Calcular Costo Total. Unidades: unidades monetarias

(CT ) t

(CMO) t

(CHEC ) t

(CI ) t

Hasta ahora se han considerado estrategias puras, pero también puede hacerse
uso de una estrategia mixta, que integre las estrategias puras y su desempeño a
nivel de costos es superior a solo usar una estrategia.
Las estrategias descritas apoyadas en hojas de cálculo son de amplio uso por la
sencillez de su manejo, pero a la vez son métodos de prueba y error, por lo tanto
la calidad del plan depende de la creatividad de la persona que hace el análisis.
Una alternativa es el uso planes óptimos de producción utilizando programación
lineal, estos planes permiten obtener planes a costo mínimo.
UNIVERSIDAD NACIONAL ABIERTA Y A DISTANCIA – UNAD
Escuela de Ciencias Básicas Tecnología e Ingeniería
Contenido Didáctico del curso Planeación y Control de la Producción

Lección 15: Enfoque de Programación Lineal para la Planeación Agregada
La metas de la Planeación Agregada es maximizar las utilidades y, al mismo
tiempo satisfacer la demanda. En toda empresa, en el proceso de satisfacer la
demanda de los clientes, se enfrenta a ciertas restricciones, como son la
capacidad de sus medios de producción, la capacidad de entrega de un
proveedor, el efectivo disponible para inversiones o compara de materiales, entre
otras restricciones. Es por ello que la utilización de una herramienta que permite
analizar la combinación de recursos para maximizar las utilidades y al mismo
tiempo sujetarse a una serie de restricciones es la programación lineal.
A continuación se ilustra la aplicación de la programación lineal a través de un
ejemplo, en base a lo propuesto por Chopra y Meindl (2008). Se recuerda que la
aplicación de modelos de programación lineal exige asumir ciertas condiciones
que impone el uso de dicha técnica como son: las variables son lineales y no
negativas, y los parámetros son determinísticos.
Ejemplo 8. ETUTTOR, Un fabricante de cortadoras para jardín con instalaciones
en México, sus productos se venden a través de detallistas en varias ciudades de
Estados Unidos. Sus operaciones consisten en el ensamble de partes compradas
para la producción de una herramienta de jardinería multipropósito. Debido a lo
limitado del equipo y del espacio requerido para su operación, la capacidad de
ETUTTOR está determinada principalmente por el tamaño de su fuerza laboral.
El período de planeación es de seis meses, la demanda de ETUTTOR es
altamente estacional, tiene su pico hacia la primavera ya que la gente realiza el
arreglo de sus jardines, así mismo el tener este nivel de estacionalidad afecta toda
la red de suministro de ETUTTOR hasta sus vendedores detallistas.
ETUTTOR ha decidido utilizar la planeación agregada con el objeto de maximizar
sus utilidades. Las opciones que tiene ETUTTOR para manejar la estacionalidad
son agregar trabajadores durante la temporada pico, subcontratar algo de trabajo,
acumular inventario durante los meses de menor demanda, o acumular pedidos
que serán entregados de forma tardía a los clientes. Para determinar cómo hacer
uso de estas estrategias se ha definido por parte del jefe de Operaciones, el
siguiente pronóstico de ventas, el cual se muestra a continuación.
UNIVERSIDAD NACIONAL ABIERTA Y A DISTANCIA – UNAD
Escuela de Ciencias Básicas Tecnología e Ingeniería
Contenido Didáctico del curso Planeación y Control de la Producción
Mes
Enero
Febrero
Marzo
Abril
Mayo
Junio

Pronóstico de la Demanda
1600
3000
3200
3800
2200
2200

Tabla 19 Pronóstico de Ventas ETUTTOR
Fuente: Adaptado de. CHOPRA, S., P. Meindl: Administración de la Cadena de Suministro, Estrategia, Planeación y
Operación, 3ra. Edición, Prentice Hall, 2008. México. Pag. 223

ETUTTOR vende cada una de las herramientas a los detallistas en $40. La
compañía tiene un inventario inicial en enero de 1000 herramientas. Al principio de
enero la compañía tiene una fuerza laboral de 80 empleados; la planta tiene un
total de 20 días hábiles al mes, y cada empleado gana $4 por hora en tiempo
regular. Cada empleado trabaja ocho horas por día en tiempo corrido y el resto en
tiempo extra. Como se comentó anteriormente la capacidad de producción está
determinada principalmente por el total de horas laborales trabajadas. Es por ello,
que la capacidad de máquina no limita la capacidad de la operación de
producción. Por razones de ley, ningún empleado trabaja más de 10 horas de
tiempo extra por mes. Los costos de operación se muestran a continuación.
Descripción
Costo de Material
Costo de Mantener en Inventario
Costo marginal de desabasto
Costo de contratación y capacitación
Costo de Despido
Horas de trabajo requeridas
Costo de Tiempo regular
Costo de Tiempo extra
Costo de subcontratar

Costo
$10/unidad
$2/unidad/mes
$5/unidad/mes
$300/empleado
$500/empleado
4/unidad
$4/hora
$6/hora
$30/unidad

Cuadro 5 Costos para EUTTOR
Fuente: Adaptado de. CHOPRA, S., P. Meindl: Administración de la Cadena de Suministro, Estrategia, Planeación y
Operación, 3ra. Edición, Prentice Hall, 2008. México. Pag. 223
UNIVERSIDAD NACIONAL ABIERTA Y A DISTANCIA – UNAD
Escuela de Ciencias Básicas Tecnología e Ingeniería
Contenido Didáctico del curso Planeación y Control de la Producción

ETUTTOR no tiene límites para la subcontratación, inventarios y déficit. Todos los
casos de déficit se surten con la producción de los siguientes meses. Se incurre
en los costos de inventario al final de cada mes. El gerente de ETUTTOR desea
obtener un Plan Agregado de Producción óptimo que permita a la compañía
terminar a la compañía cuando menos 500 unidades de inventario.
15.1 Variables de Decisión
Dados los elementos del problema expuestos a continuación se inicia el desarrollo
del modelo de programación lineal con la definición de las variables de decisión
W t.
Ht .
Lt.
Pt.
It.
St.
Ct .
Ot.l

Número de trabajadores para el mes t, t=1…..,6
Número de trabajadores contratados en el mes t, t=1…,6
Número de trabajadores despedidos al inicio del mes t, t=1…,6
Número de unidades procesadas en el mes t, t=1…,6
Inventario de unidades al final del mes t, t=1….,6
Número de unidades en déficit al final del mes t, t=1….,6
Número de unidades subcontratadas para el mes t, t=1….,6
Número horas de tiempo extra contratadas en el mes t, t=1…,6

15.2 Función Objetivo
El siguiente paso es la construcción de la función objetivo del modelo de
Planeación Agregada. Se denotará con Dt la demanda en el período t. En la tabla
19 se especifica los valores de la demanda para cada período. La función objetivo
tiene como meta el minimizar el costo total, los componentes del costo son los
siguientes.

Costo de Mano de Obra en tiempo regular
Costo de Mano de Obra en tiempo extra
Costo de contratación y despido
Costo de Mantener en Inventario
Costo marginal de déficit
Costo de Despido
Costo de subcontratar
Costo de Material
UNIVERSIDAD NACIONAL ABIERTA Y A DISTANCIA – UNAD
Escuela de Ciencias Básicas Tecnología e Ingeniería
Contenido Didáctico del curso Planeación y Control de la Producción

Los costos se evalúan de la siguiente manera:
1. Costo de Mano de Obra en tiempo regular. Se determina como el valor
pagado por tiempo regular $640 = $4/hora x 8/horas/día x 20 días/mes. Debido
a que W t es el número de trabajadores en el período t, el costo de mano de
obra es:
6

CWt

640W t
1

2. Costo de Mano de Obra en tiempo extra. El costo de mano de obra extra es
$6/hora ver cuadro 5. Se representa como Ot es el número horas de tiempo
extra contratadas en el mes t, el costo de mano de obra en tiempo extra es:
6

COt

6O t
1

3. Costo de Contratación y Despido. El costo de contratar es de $300 y el de
despedir de $500, ver cuadro 5 Ht y Lt, representan el número de trabajadores
contratados y despedidos respectivamente en el mes t, el cual queda
expresado así:
6

CHLt

6

300 H t

500 L t

1

1

4. Costo Inventario y Déficit. El costo de mantener inventario es de $2 por
unidad/mes, y el de déficit es de $5/unidad/mes, ver cuadro 5. It y St,
representan las unidades de inventario y déficit respectivamente en el mes t, el
cual queda expresado así:
6

6

CISt

2I t
1

5S t
1

5. Costo de Materiales. El costo de materiales es de $10/unidad, y el de
subcontratar es déficit es de $30/unidad, ver cuadro 5. Pt y Ct, representan las
unidades producidas y subcontratadas respectivamente en el mes t, el cual
queda expresado así:
6

CPCt

6

10 P t
1

30C t
1
UNIVERSIDAD NACIONAL ABIERTA Y A DISTANCIA – UNAD
Escuela de Ciencias Básicas Tecnología e Ingeniería
Contenido Didáctico del curso Planeación y Control de la Producción

El costo total incurrido en el horizonte de planeación es la suma de los costos
antes mencionados así:
6

6

Costo_ Total

640 t
W
1

6

6Ot
1

6

300H t
1

6

500Lt
1

6

2I t
1

6

5S t
1

6

10Pt
1

15.3 Restricciones
El jefe de Operaciones de ETUTTOR, debe establecer las restricciones del
sistema de producción que se está modelando.
1. Restricción de Fuerza de Trabajo, contratación y despido. El tamaño de la
fuerza laboral W t en el período t, se obtiene al sumar el número de
contrataciones Ht en el período t a las que se tenían en el período t-1 (W t-1), y
se resta el número de despidos L t en el período t, la restricción queda como
sigue:

Wt

W

H

t 1

t

Lt ,

esto se realiza para cada uno de los períodos t=1,2,…,6

(21)

2. Restricción de capacidad. En cada período, la cantidad producida no puedes
ser superior a la capacidad disponible. Este conjunto de restricciones limita la
producción total mediante la capacidad disponible total, esta se determina con
base en las horas laborales disponibles ya sea regulares o extras, la
producción subcontratada no se incluye en esta restricción debido a que está
limitada a la producción de la planta. Como cada trabajador puede producir 40
unidades/mes en tiempo regular, y una unidad por cada 4 horas de tiempo
extra, se tiene la siguiente restricción:

Pt

40 W

t

Ot
4 ,

esto se realiza para cada uno de los períodos t=1,2,…,6

(22)

3. Restricción de Balance de Inventario. La demanda para cada mes, se
satisface como la suma de las demanda actual Dt y el déficit del período
anterior St, Esta demanda se satisface con la producción actual (Producción
Interna o Subcontratada) y el Inventario del período anterior I t-1 (En cuyo caso
puede sobrar parte del inventario It), o parte de él se pone en déficit, lo anterior
se expresa de la siguiente forma:

It

1

Pt C t Dt St

1

It St

,

Esto se realiza para cada uno de los períodos t=1,2,…,6

(23)

30Ct
1
UNIVERSIDAD NACIONAL ABIERTA Y A DISTANCIA – UNAD
Escuela de Ciencias Básicas Tecnología e Ingeniería
Contenido Didáctico del curso Planeación y Control de la Producción

El inventario inicial está determinado por I 0 = 1000, el inventario final debe ser
cuando menos de 500 unidades, es decir I 6 > 500, inicialmente no se tiene
ningún déficit, S0 = 0.
4. Restricción sobre el Límite de Tiempo Extra. Esta restricción tiene en
cuenta que ningún empleado puede trabajar más de 10 horas de tiempo extra
por mes, lo anterior se expresa de la siguiente forma:

O t 100 W

t

,

Esto se realiza para cada uno de los períodos t=1,2,…,6

(23)

Para efectos de desarrollar en Modelo de PL EN Microsoft EXCEL, cada una de
las restricciones debe ser escrita de manera que el lado derecho sea igual a 0.
Antes de desarrollar el modelo en el aplicativo, se recomienda que este sea
modelado completamente para todos los períodos por el alumno de forma que se
tenga claridad completa del mismo.
15.3 Desarrollo del Modelo de Planeación Agregada en Excel
Teniendo en cuenta la lista de variables definida en el apartado: 15.1 Variables de
Decisión, primero se accede a la herramienta Solver de Excel. Luego se crea una
tabla que incluya las variables de decisión definidas previamente.
Wt
Ht
Lt
Pt
It
St
Ot.

Número de trabajadores para el mes t, t=1…..,6
Número de trabajadores contratados en el mes t, t=1…,6
Número de trabajadores despedidos al inicio del mes t, t=1…,6
Número de unidades procesadas en el mes t, t=1…,6
Inventario de unidades al final del mes t, t=1….,6
Número de unidades en déficit al final del mes t, t=1….,6
Número horas de tiempo extra contratadas en el mes t, t=1…,6

En la tabla las variables de decisión están contenidas en las celdas B5 A I10, con
cada celda correspondiente a cada variable. Ver gráfico

Gráfico 17 Área de Cálculo de Variables de Decisión Ejemplo 8
UNIVERSIDAD NACIONAL ABIERTA Y A DISTANCIA – UNAD
Escuela de Ciencias Básicas Tecnología e Ingeniería
Contenido Didáctico del curso Planeación y Control de la Producción
Fuente: Adaptado de. CHOPRA, S., P. Meindl: Administración de la Cadena de Suministro, Estrategia, Planeación y
Operación, 3ra. Edición, Prentice Hall, 2008. México. Pag. 231

El segundo paso es construir una tabla para las restricciones, ver ecuaciones (21)
a la (24). La tabla de restricciones se construye como se ve en el gráfico 18.

Gráfico 18 Área de Hoja de Cálculo para las Restricciones Ejemplo 8
Fuente: Adaptado de. CHOPRA, S., P. Meindl: Administración de la Cadena de Suministro, Estrategia, Planeación y
Operación, 3ra. Edición, Prentice Hall, 2008. México. Pag. 231

Celda
M5
N5
O5
P5

Fórmula Celda
=D5-D4-B5+C5
=40*D5+E5/4-I5
=F4-G4+I5+H5-J5-F5+G5
=E5+10*D5

Ecuación
21
22
23
24

Copiada a
M6:M10
N6:N10
06:010
P6:P10

Cada una de las restricciones se aplica para cada uno de los seis períodos, así
mismo cada restricción se irá escribiendo en el Solver como sigue:
Valor de la Celda { <=, =, o >=} 0
Para el ejemplo se tienen las siguientes restricciones
M5 = 0, N5 >= 0, O5= 0, P5 >= 0.
Como tercer paso es necesario crear una celda que contenga la función objetivo,
la cual en que se obtendrá la solución. Esta celda no necesita contener toda la
fórmula sino que pueda escribirse como una fórmula empleando las celdas con
cálculos intermedios de costo.

Gráfico 19 Área de Hoja de Cálculo del Costo Ejemplo 8
Fuente: Adaptado de. CHOPRA, S., P. Meindl: Administración de la Cadena de Suministro, Estrategia, Planeación y
Operación, 3ra. Edición, Prentice Hall, 2008. México. Pag. 231
UNIVERSIDAD NACIONAL ABIERTA Y A DISTANCIA – UNAD
Escuela de Ciencias Básicas Tecnología e Ingeniería
Contenido Didáctico del curso Planeación y Control de la Producción

Para el caso ETUTTOR, los costos se muestran en el gráfico 19, por ejemplo la
celda B15 los costos de despidos en los que se incurrió en el mes 1, por tanto la
fórmula en la celda B15 es el producto de la celda B5 que contiene el costo de
contratación y que se obtiene del cuadro 5. Las demás celdas se diligencian de
manera similar. Finalmente la celda C22, contiene la suma de las celdas B15 A
I20.
Por último se hace uso de la herramienta Solver, dentro del diálogo de los
parámetros Solver, se introduce la siguiente información para correr el modelo de
programación lineal.

Gráfico 20 Cuadro de Diálogo para los parámetros Solver
Fuente: Adaptado de. CHOPRA, S., P. Meindl: Administración de la Cadena de Suministro, Estrategia, Planeación y
Operación, 3ra. Edición, Prentice Hall, 2008. México. Pag. 231

Celda Objetivo: C22
Valor de la celda objetivo: Mínimo
Cambiando Celdas: $B$5:$I$10
Sujeto a las restricciones:
B5:B10 >= 0. Las variables de decisión son no negativas
F10>=500. Restricción de inventario al final del período 6 al menos de 500
G10 = 0. Restricción de Déficit al final de período 6
M5:M10 = 0. Restricción de Fuerza de trabajo, ecuación (21), igualada a 0.
N5:N10 = 0. Restricción de Capacidad, ecuación (22), igualada a 0.
O5:O10 = 0. Restricción de Balance de Inventario, ecuación (23), igualada a 0.
P5:P10 = 0. Restricción de sobre Límite Tiempo Extra, ecuación (24), igualada a 0.
Luego de correr el modelo los resultados obtenidos para el mismo con los
siguientes resultados del Plan Agregado de Producción Óptimo
UNIVERSIDAD NACIONAL ABIERTA Y A DISTANCIA – UNAD
Escuela de Ciencias Básicas Tecnología e Ingeniería
Contenido Didáctico del curso Planeación y Control de la Producción

Período

Ht

Lt:

Wt

Ot

It

St

Ct

Pt

0
1
2
3
4
5
6

0
0
0
0
0
0
0

0
15
0
0
0
0
0

80
65
65
65
65
65
65

0
0
0
0
0
0
0

1000
1938
1567
950
0
117
500

0
0
0
0
267
0
0

0
0
0
0
0
0
0

0
2583
2583
2583
2583
2583
2583

Tabla 20 Plan Agregado de Producción ETUTTOR
Fuente: Adaptado de. CHOPRA, S., P. Meindl: Administración de la Cadena de Suministro, Estrategia, Planeación y
Operación, 3ra. Edición, Prentice Hall, 2008. México. Pag. 227

Para este Plan Agregado se tiene que el Costo Óptimo es de = $422.275.
ETUTTOR requiere despedir 15 empleados en el mes de enero, no requiere
subcontratar, pero si genera un déficit en el mes de abril de 267 unidades, y
maneja en todos los meses menos en el mencionado inventario.
UNIVERSIDAD NACIONAL ABIERTA Y A DISTANCIA – UNAD
Escuela de Ciencias Básicas Tecnología e Ingeniería
Contenido Didáctico del curso Planeación y Control de la Producción

Fuentes Documentales de la Unidad 1
1) ANTÚN, Juan Pablo. Administración de la Cadena de Suministros. Publicado
en:
http://segmento.itam.mx/Administrador/Uploader/material/Administracion%20de
%20la%20Cadena%20de%20Suministros.PDF Fecha de Consulta: Enero de
2010.
2) BÀGUENA, Josep Gibergans. Regresión Lineal Simple. UOC. Publicado en:
http//:cv.uoc.es/cdocent/15TB1WIOWYUI8NVB52CU.pdf Fecha de consulta.
Enero de 2010
3) BUFFA, Elwood Spencer. (1992) Administración de la Producción y de las
Operaciones. Editorial Limusa Grupo Noriega Editores. México.
4) CHASE, Richard B. (2005) Dirección y Administración de la Producción y de
las Operaciones Edición: 6a. ed. McGraw-Hill Interamericana. México.
5) CHOPRA, S., P. Meindl (2008). Administración de la Cadena de Suministro,
Estrategia, Planeación y Operación, 3ra. Edición, Prentice Hall, México.
6) FOGARTY, Donald W. (1994) Administración de la producción e inventarios
Editorial: Compañía Editorial Continental. México
7) KRAJEWSKI L.J. RITZMAN L. P (200) Administración de Operaciones
Estrategias y Análisis. 5a Edición. Pearson Education. México.
8) NARASIMHAN, Seetharama. (1996) Planeación de la producción y control de
inventarios. Edición: 2a. ed. Editorial. Prentice-Hall Hispanoamericana. México
9) SIPPER, Daniel (1998). Planeación y control de la producción. Editorial.
McGraw-Hill. México.
10)SCHROEDER, Roger G. (2004) Administración de Operaciones: Casos y
Conceptos Contemporáneos. Edición: 2a. ed. Editorial: McGraw-Hill
Interamericana. México.
11)TAHA, Hamdy A. (2004) Investigación de operaciones. Editorial. Pearson
Educación. México
UNIVERSIDAD NACIONAL ABIERTA Y A DISTANCIA – UNAD
Escuela de Ciencias Básicas Tecnología e Ingeniería
Contenido Didáctico del curso Planeación y Control de la Producción

UNIDAD 2. PLANEACIÓN DE REQUERIMIENTOS DE MATERIALES
(MRP) Y PLANEACIÓN DE CAPACIDADES
Introducción
La planeación de requerimientos de material tiene como objetivo principal controlar
el proceso de producción en empresas cuya actividad se desarrolla en un entorno
de fabricación. La producción en este entorno supone un proceso complejo, con
múltiples etapas intermedias, en las que tienen lugar procesos industriales que
transforman los materiales empleados, se realizan montajes de componentes para
obtener unidades de nivel superior que a su vez pueden ser componentes de
otras, hasta la terminación del producto final, listo para ser entregado a los clientes
externos.
La complejidad de este proceso es variable, dependiendo del tipo de productos
que se fabriquen. Los sistemas básicos para planificar y controlar estos procesos
constan todos ellos de las mismas etapas, si bien su implantación en una situación
concreta depende de las particularidades de la misma. Pero todos ellos abordan el
problema de la ordenación del flujo de todo tipo de materiales en la empresa para
obtener los objetivos de producción eficientemente: ajustar los inventarios, la
capacidad, la mano de obra, los costes de producción, los plazos de fabricación y
las cargas de trabajo en las distintas secciones a las necesidades de la
producción. Sin excesos innecesarios que encubren gran parte de los problemas
de producción existentes, ni rigideces que impidan la adecuación a los cambios
continuos en el entorno en que actúa la empresa
Las técnicas MRP (Materials Requirement Planning, Planificación de las
necesidades de Materiales) son una solución relativamente nueva a un problema
clásico en producción: el de controlar y coordinar los materiales para que se hallen
a punto cuando son precisos y al propio tiempo sin necesidad de tener un
excesivo inventario. La gran cantidad de datos que hay que manejar y la enorme
complejidad de las interrelaciones entre los distintos componentes trajeron consigo
que, antes de los años sesenta, no existiera forma satisfactoria de resolver el
problema mencionado, lo que propició que las empresas siguiesen, utilizando los
stocks de seguridad y las técnicas clásicas, así como métodos informales, con el
objeto de intentar evitar en lo posible problemas en el cumplimiento de la
programación debido a falta de stocks, por desgracia, no siempre conseguían sus
objetivos, aunque casi siempre incurrían en elevados costos de posesión. Hay que
esperar a los años sesenta para que la aparición del ordenador abra las puertas al
MRP (Planificación de las necesidades de Materiales), siendo esta más que una
simple técnica de gestión de Inventarios. El MRP no es un método sofisticado
surgido del ambiente universitario, sino que, por el contrario, es una técnica
sencilla, que procede de la práctica y que, gracias al ordenador, funciona y deja
obsoletas las técnicas clásicas en lo que se refiere al tratamiento de artículos de
demanda dependiente. Su aparición en los programas académicos es muy
UNIVERSIDAD NACIONAL ABIERTA Y A DISTANCIA – UNAD
Escuela de Ciencias Básicas Tecnología e Ingeniería
Contenido Didáctico del curso Planeación y Control de la Producción

reciente. La popularidad creciente de esta técnica es debida no sólo a los
indiscutibles éxitos obtenidos por ella, sino también a la labor publicitaria realizada
por la A.P.I.C.S. (American Production and Inventory Society), que ha dedicado un
considerable esfuerzo para su expansión y conocimiento, encabezado por
profesionales como J. Orlicky, O. Wight, G. Plossl y W. Goddard. Todo ello ha
propiciado que el número de empresas que utilizan esta técnica haya crecido en
forma rapidísima. Cabe señalar que los sistemas MRP no constituyen un cuerpo
de conocimientos cerrado, sino que han estado evolucionando en forma continua.
Inicialmente se usaba el MRP para programar inventarios y producción (Sistemas
MRP I) luego se fue incluyendo la planificación de capacidad de recursos
(Sistemas MRP II) , y por último una vez desarrollado los otros sistemas, se
amplía el sistema a la planificación y control de otros departamentos de la
empresa (Sistemas MRP III). En múltiples aplicaciones se considera como sistema
MRP II a todos los avances posteriores al sistema MRP I, es decir, planeamiento
de capacidad de recursos, e integración de todas las áreas funcionales de la
empresa. Es interesante resaltar que mediante esta técnica se consigue coordinar
conjuntamente las actividades de las distintas áreas de la empresa, lo cuál está de
acuerdo con la concepción sistémica de la misma y es la mejor forma de conseguir
beneficios sustanciales en la aplicación del MRP, por último una vez desarrollado
los otros sistemas, se amplía el sistema a la planificación y control de otros
departamentos de la empresa (Sistemas MRP III). En múltiples aplicaciones se
considera como sistema MRP II a todos los avances posteriores al sistema MRP I,
es decir, planeamiento de capacidad de recursos, e integración de todas las áreas
funcionales de la empresa. Es interesante resaltar que mediante esta técnica se
consigue coordinar conjuntamente las actividades de las distintas áreas de la
empresa, lo cuál está de acuerdo con la concepción sistémica de la misma y es la
mejor forma de conseguir beneficios sustanciales en la aplicación del MRP.
UNIVERSIDAD NACIONAL ABIERTA Y A DISTANCIA – UNAD
Escuela de Ciencias Básicas Tecnología e Ingeniería
Contenido Didáctico del curso Planeación y Control de la Producción

CAPÍTULO 4: PLAN MAESTRO DE PRODUCCIÓN
Lección 16. Plan Maestro de Producción
El Plan Maestro de Producción (PMP) pretende que a partir del plan agregado
determinar el calendario de producción para cada tipo de producto de forma que
se respeten los plazos de entrega establecidos y se respeten las restricciones de
capacidad existentes, tratando de aprovechar de forma eficiente la capacidad
productiva instalada.

Gráfico 21 Relación del Plan Agregado con el Plan Maestro de Producción
Fuente: LA PLANIFICACIÓN DE LAS OPERACIONES A MEDIO Y CORTO PLAZO. Publicado en:
http://merkado.unex.es/operaciones/descargas/Cap%C3%ADtulo%209.pdf fecha de consulta: Enero de 2008.

El Plan Agregado analiza los productos de manera agrupada, ya que solo utiliza
información agregada del pronóstico como base para determinar la demanda, por
lo tanto es necesario desarrolla un plan incluya mayor detalle de los productos a
fabricar y que tome así mismo, un plazo de tiempo más corto. Esto permitirá que
las empresas entre otros aspectos obtengan lo siguiente.
Divida el Plan Agregado en información que se concentré de manera más
específica en productos a fabricar
Cuente con un plan basado en los pedidos reales de los clientes, además
de la información pronosticada
Tenga una fuente de información para desarrollar planes de recursos y de
capacidad más específicos.
Disponga de un método que permita traducir los pedidos de los clientes en
órdenes de producción oportunas.
UNIVERSIDAD NACIONAL ABIERTA Y A DISTANCIA – UNAD
Escuela de Ciencias Básicas Tecnología e Ingeniería
Contenido Didáctico del curso Planeación y Control de la Producción

Lección 17 Barreras de Tiempo
El proceso de planificar la producción implica al menos, que un factor pueda
resultar problemático y es que los pronósticos generalmente siempre resultan
incorrectos. Por esta razón algunos programas maestros utilizan barreras de
tiempo para establecer reglas que faciliten su manejo. Entre las dos barreras de
tiempo más comunes se tiene las siguientes:
Barrera de Tiempo de Demanda: Es un intervalo de tiempo en el cual la
información del pronóstico suele ser ignorada, de manera que se tiene en
cuenta solo la información de los pedidos de clientes. Por ejemplo, si el PMP
define una barrera de tiempo de demanda de 2 semanas, la información
pronosticada para las semanas 1 y 2 se ignora sin importar si coincide con
información de los pedidos.
Barrera de Tiempo de Planificación: Por lo general, esta barrera de tiempo se
establece de manera que sea igual o un poco mayor al tiempo estimado de
procesamiento del producto, este tiempo debe incluir no solo el tiempo de
procesamiento del producto, sino el de abastecimiento de cada una de sus
partes.
Lección 18 Metodología Básica
El proceso buscar utilizar la demanda, tanto la basada en pronósticos como la
resultante de los pedidos reales de los clientes, de manera que se logre
desarrollar el PMP que se ajuste a ciertas prioridades de la compañía y que se
determinaron en la Planeación Agregada, como niveles máximo de inventario, plan
de utilización de la mano de obra, plan de uso de capacidades extra, entre otros.
Pero lo que debe asegurar el plan es lo siguiente:
Responder a las necesidades de entrega de pedidos de los clientes tal como
se definió en el Plan Agregado
Balancear las necesidades de producción con la capacidad disponible
Establecer los niveles de inventario según lo definido en el Plan Agregado
Lección 19 Relación con los Entornos de Producción
El desarrollo de los PMP se ve influenciado por el tipo o política definida por la
empresa para producir y el grado de influencia del cliente sobre el diseño final del
producto o servicio:
1. Fabricación para Almacenar (Make to Stock MTS). Con esta política el
cliente poca influencia tiene sobre el diseño final. Por lo general tiene la opción
de adquirir el producto final ya fabricado. En este tipo de entorno el programa
maestro en realidad funciona como un programa de ensamble final (PEF), el
UNIVERSIDAD NACIONAL ABIERTA Y A DISTANCIA – UNAD
Escuela de Ciencias Básicas Tecnología e Ingeniería
Contenido Didáctico del curso Planeación y Control de la Producción

cual puede considerarse como un programa de reabastecimiento de inventario
de producto terminado.
2. Armado bajo Pedido (Assemble to Order ATO). Este entorno de producción
el cliente tiene cierta influencia sobre la combinación de varios subensambles o
atributos especiales. Un ejemplo de ello son los automóviles y computadores
personales que cuentan con partes opcionales, estos productos cuentan con
una estructura base sobre la cual se adicionan los requerimientos definidos por
el cliente. Bajo este sistema generalmente pueden existir muchos
componentes de materia prima y muchas combinaciones que forman productos
finales, pero sólo un pequeño grupo de suebsambles, entonces el programa
maestro no se hará sobre productos finales, sino sobre los subensamblajes.
Pues si se hiciera sobre los productos finales, exigiría un alto número de
programas maestros, entonces los mejor es planear las opciones básicas
comunes y luego combinarlas cuando se haya recibido el pedido real del
cliente.
3. Fabricación bajo pedido (Make to Order MTO). Este entorno el cliente tiene
una gran influencia sobre el diseño del producto o servicio final. La empresa
utiliza componentes estándar de materia prima, pero son diversas las formas
en que dichos componentes se ensamblarán. En estos entornos, el número de
materias primas es bajo, pero existe una gran cantidad de productos
terminados. Por lo tanto la demanda es variable tanto en la cantidad como en
el diseño, por lo tanto el PMP se refleja en relación a la capacidad y los
requerimientos de materia prima.

Gráfico 22 Desarrollo del Programa Maestro de Producción
Fuente: CHAPMAN, Stephen N (2006). Planificación y Control de la Producción. Pearson Educación. México, pag. 80

El gráfico 22 muestra los tres principales entornos de producción, y “observe que
el programa maestro casi siempre está diseñado para operar en el nivel con el
menor número de artículos que necesitan ser programados”
UNIVERSIDAD NACIONAL ABIERTA Y A DISTANCIA – UNAD
Escuela de Ciencias Básicas Tecnología e Ingeniería
Contenido Didáctico del curso Planeación y Control de la Producción

Lección 20 Lógica de Disponibilidad para Promesa (DPP)
Este método de programación maestra permite determinar la cantidad de producto
final a entregar a los clientes de manera rápida y realista. Por lo general no se
utiliza cuando el sistema está configurado como un MTS, pues los pedidos de los
clientes se toman directamente del inventario disponible, igualmente no se utiliza
en el entorno MTO, toda vez que el aspecto de tiempo no es un factor
determinante en el proceso de producción. Pero en los ambientes ATO, permite
definir en qué momento se puede comprometer la empresa a entregar los pedidos.
El valor del DPP no es un balance proyectado de inventario, lo que indica es que
para una cantidad del PMP dada, cuantos artículos NO están comprometidos en
pedidos específicos de los clientes.
Ejemplo de desarrollo DPP
Suponga que se tiene un producto para cuya entrega se necesita un tiempo de
espera de 2 semanas, con un tamaño de lote de 60 unidades, se tiene de
inventario disponible de 56 unidades. Existe una barrera de tiempo de 2 semanas
y una barrera de tiempo de planificación de 12 semanas. Los pronósticos y los
pedidos de los clientes se registran en la siguiente tabla.

Tabla 21 Ejemplo Desarrollo DPP
Fuente: CHAPMAN, Stephen N. Planificación y Control de la Producción. Pearson Educación. México 2006, pag. 81

Antes de explicar el método (cuyos datos no están completos en el tabla del
ejemplo), se describirán las demás cifras del programa maestro:
Las primeras dos semanas están dentro de la barrera de tiempo de demanda.
Esto significa que el pronóstico se ignora durante estas dos semanas, y que el
balance de inventario proyectado disponible se calcula sólo a partir de los
pedidos de los clientes.
Entre la barrera de tiempo de demanda y la barrera de tiempo de planificación
(12 semanas) se calcula el balance de inventario proyectado disponible a partir
del valor más grande entre el pronóstico y el pedido del cliente. El
razonamiento es el siguiente:
o Si la cifra del pronóstico es más grande, significa que todavía existe la
posibilidad de recibir los pedidos de los clientes. Dado que dicha
UNIVERSIDAD NACIONAL ABIERTA Y A DISTANCIA – UNAD
Escuela de Ciencias Básicas Tecnología e Ingeniería
Contenido Didáctico del curso Planeación y Control de la Producción

probabilidad existe, es preciso que se tenga en cuenta restando la cifra
del pronóstico.
o Si la cifra del pedido del cliente es mayor, resulta obvio que el pronóstico
fue demasiado bajo, lo que implica que se necesita reflejar lo que
realmente desean los clientes. Como el pronóstico de la demanda
resultó erróneo, podría presentarse problemas de recursos, que son
debemos incrementar el pronóstico para el PMP. Es importante señalar,
que dentro de la barrera de tiempo de planificación sólo existe una
capacidad de reacción limitada ante el desabasto de material o la falta
de capacidad, además, se debe revisar el programa maestro para
asegurarse de no violar el Plan Agregado de Producción.
El PMP se desarrolló de manera que nunca se presente un valor negativo en la
variable “proyectado disponible”. La presencia de tal situación implica un mal
servicio al cliente, lo cual no es usualmente permitido en la planeación maestra
mantener esta condición. Con los anteriores elementos se procederá a explicar
y desarrollar completamente la lógica DPP.

Tabla 22 Programa Maestro para un entorno
Fuente: CHAPMAN, Stephen N. Planificación y Control de la Producción. Pearson Educación. México 2006, pag. 81

La primera cifra de la DPP (9 en el período 1) proviene del inventario disponible,
se tienen 56 unidades las cuales deben durar para atender los pedidos de los
clientes hasta que esté disponible el siguiente lote definido en el PMP en la
semana 3. Hay un total de 47 unidades de pedidos de los clientes (24 + 23)
durante esas dos primeras semanas; tomar 47 de las 56 unidades disponibles deja
un remanente de 9 unidades que se pueden comprometer con otro cliente.
El PMP de la semana 3, 60 unidades, deben durar hasta la semana 6, cuando se
programe el siguiente lote. Entre la semana 3 y 6 hay 54 pedidos de clientes (17 +
22 + 15), lo que nos deja 6 unidades que todavía pueden comprometerse para
atender nuevos pedidos.
El PMP de la semana 6 debe durar hasta el siguiente lote del PMP, que se
programa en la semana 8. En ese período hay pedidos por 31 unidades (14 + 17),
así que nos sobran 29 unidades para atender otros compromisos con los clientes.
El mismo razonamiento se debe realizar para el resto del registro.
Un elemento clave que debe observarse en el ejemplo anterior, es que la lógica de
la DPP se determina sólo a partir de pedidos de los clientes, en ningún momento
UNIVERSIDAD NACIONAL ABIERTA Y A DISTANCIA – UNAD
Escuela de Ciencias Básicas Tecnología e Ingeniería
Contenido Didáctico del curso Planeación y Control de la Producción

se toma como base el pronóstico. Se trata de que el cálculo muestre la
disponibilidad de productos que se pueden comprometer para satisfacer los
pedidos de los clientes, no los que están en el pronóstico.
Ahora observe la importancia y la capacidad que tiene la DPP. Suponga que un
cliente solicita 20 unidades del producto A en la semana 4. No sólo se puede
saber de manera inmediata si es posible atender el pedido, sino que se puede
indicar al cliente exactamente qué esperar. En este caso se puede prometer al
cliente una entrega de 15 (9+6) unidades de la semana 4 y el resto en la semana
6. Recuerde que pocas veces al cliente le interesa saber cuando se fabrica el
producto, lo que le importa es cuando recibirá su pedido.
Suponga que el cliente no acepta recibir 15 unidades en la semana 4 y el resto en
la semana 6, sino que realmente necesita las 20 unidades en la semana 4. En
este punto el programador maestro cuenta con tres opciones:
Podría tratar de incrementar la producción, es decir el valor del PMP en la semana
3, verificando primero el inventario de componentes y la capacidad disponible.
Revisar si los clientes que tienen pedidos por surtir actualmente pueden ser
flexibles en cuanto a la recepción del producto. O simplemente rechazar el pedido,
si decide que las demás opciones no son viables. En conclusión la importante es
tener la capacidad de revisar las circunstancias presentes, y la habilidad de
comunicarse de manera inmediata y abierta con los clientes.
UNIVERSIDAD NACIONAL ABIERTA Y A DISTANCIA – UNAD
Escuela de Ciencias Básicas Tecnología e Ingeniería
Contenido Didáctico del curso Planeación y Control de la Producción

CAPÍTULO 5: PLANEACIÓN DE REQUERIMIENTOS DE MATERIALES
Lección 21 Definición
Es un sistema de planificación de componentes de productos que, mediante un
conjunto de procedimientos, lógicamente relacionados, traduce el Plan Maestro de
Producción (PMP) en necesidades reales de componentes, con fechas y
cantidades
Está orientado a los productos concretos que hay que generar (no considera
familias de productos): a partir de las necesidades de éstos, manifestadas en el
PMP, planifica los componentes necesarios, es prospectivo, la planificación se
basa en las necesidades futuras de los productos.
Realiza un decalaje de tiempo de las necesidades de los materiales en función de
los tiempos de suministro de los componentes que requieren los proveedores
externos o internos para cumplir sus compromisos, estableciendo fechas de
emisión y plazos de entrega de los pedidos, Se maneja a partir de una base de
datos integrada que debe ser empleada por las diferentes áreas de la empresa.
Hay que reconocer tres tipos de datos para el funcionamiento de este modelo:
Entradas, Procesos y Salidas.
Lección 22 Entradas y Salidas del MRP
Son el conjunto de informaciones básicas necesarias, contempladas en los
siguientes documentos:
Plan Maestro de Producción: Contiene las cantidades de producto final y las
fechas en que deben estar listas. Para propósitos del MRP, la primera parte del
horizonte del PMP, conformado por varias semanas, debe permanecer invariable,
firme o congelada durante un lapso equivalente al tiempo de suministro más largo
de cada nivel del
árbol de estructura del producto o de la LISTA DE
MATERIALES. Cada semana que pasa provoca la puesta al día del PMP,
eliminándose la semana transcurrida y añadiéndose una nueva al final del
horizonte de programación.
Lista de Materiales: La Lista de Materiales (Bill of Materiales BOM, por sus siglas
en inglés) es el producto de construir el árbol de la estructura y montaje del
producto final. De haberse dado algún cambio en las especificaciones del producto
hay que ajustarla a la nueva situación.
UNIVERSIDAD NACIONAL ABIERTA Y A DISTANCIA – UNAD
Escuela de Ciencias Básicas Tecnología e Ingeniería
Contenido Didáctico del curso Planeación y Control de la Producción

Fichero de Registro de Inventarios: Contiene datos mantenidos al día, gracias a
métodos como el de control por código de barras u otros adecuados, sobre los
distintos ítems. El cual está conformado por lo siguiente:
a. Identificación de los distintos componentes
b. Su tiempo de suministro por parte del proveedor externo o interno
c. El algoritmo para determinar el tamaño del lote de pedido (Lote a lote, Período
constante, POQ, Mínimo Coste unitario, Mínimo Coste total, Lote económico de
Compra, Ajuste en el tamaño del Lote, entre otros)
d. El nivel de jerarquía en que está ubicado en el árbol de estructura del producto
Segmento de estado de inventarios. Comprende las necesidades brutas y
fechas de entrega para satisfacer el pedido de niveles superiores, existencias
disponibles en bodega, nivel de stock de seguridad autorizado, cantidades
comprometidas, cuyo lanzamiento o emisión ya haya tenido lugar y recepciones
programadas, en fecha y cantidad, de pedidos ya realizados.
El MRP se basa en determinar la demanda independiente de los partes, es decir,
la demanda que surge de la demanda de un artículo de mayor nivel, el cual tiene
demanda independiente. Ejemplo: Los neumáticos, la maquinaria y demás partes
que conforman un automóvil son artículos dependientes del propio automóvil, el
cual tiene una demanda independiente.
Entonces la determinación de la demanda dependiente es un proceso es bastante
sencillo, si el producto A requiere 5 piezas de B, entonces si se requiere un total
de 5 unidades A se requerirán 25 piezas de B.
Suposiciones del MRP. Este sistema supone lo siguiente. Existe Integración de
los sistemas de Información: inventarios, compras, materiales y de producción. El
sistema MRP supone que se conocen los tiempos de entrega y recepción de
materiales y además que estos tiempos no sufren muchos cambios.
Salidas del MRP
Las salidas primarias del sistema son las siguientes:
Órdenes de Producción
Informes de Reprogramación debidas a cambios en las fechas de vencimiento
de las órdenes de producción
Informes de cancelación de órdenes
Estado del nivel de inventarios de partes y productos
Programación de órdenes futuras.
Lección 23. Funcionamiento del MRP
Para el desarrollo del MRP, es necesario que se tenga claridad del producto que
se va a fabricar, en el cual estén bien definidas las relaciones entre productos
UNIVERSIDAD NACIONAL ABIERTA Y A DISTANCIA – UNAD
Escuela de Ciencias Básicas Tecnología e Ingeniería
Contenido Didáctico del curso Planeación y Control de la Producción

terminados, ensambles, subensambles y partes para poder determinar los
diferentes niveles de manufactura.
23.1 Codificación de cada componente.
Cada componente debe identificarse con un código el cual debe asignarse por
niveles de acuerdo a la estructura de fabricación. De acuerdo a lo propuesto por
Kalenatic (1993), a continuación se ejemplifica el proceso del MRP para una
mesa, la cual está conformada por tres tablas, 8 patas, 4 tornillos superiores y 4
ruedas. Los tornillos y las patas son partes que son compradas a un proveedor.

Gráfico 23 Despies Mesa
Fuente: KALENATIC, Dusko. (1993) Aplicaciones Computacionales en Producción: Fondo Editorial Universidad Distrital
Francisco José de Caldas. Bogotá

El proceso de codificación se da de la siguiente forma
XX

XX

XX

XX

X

Nivel de
producción

Código
parte

Código parte
padre

Posición de la parte en
el nivel

Toma valor de 0 si es
materia prima o 1 si es
un ensamble

Suponga que para la mesa el código del producto es 40 y las partes empiezan a
numerarse de 50 en adelante. A continuación se muestra el diagrama de árbol
de la mesa. Este describe los niveles de fabricación para la mesa, el número de
partes de cada componente y su codificación.
UNIVERSIDAD NACIONAL ABIERTA Y A DISTANCIA – UNAD
Escuela de Ciencias Básicas Tecnología e Ingeniería
Contenido Didáctico del curso Planeación y Control de la Producción

Gráfico 24 Diagrama de Árbol de la Mesa
Fuente: El autor (2008)

La lista de materiales detalla la estructura del producto, en esta lista de materiales
se clasificó el producto utilizando tres niveles de profundidad. El primer nivel,
designado por el producto final, suele denominarse nivel cero. El siguiente nivel,
donde se detallan los subensambles se denomina nivel uno. Y finalmente el último
nivel (dos) es donde están las materias primas.
23.2 Inventario Disponible de cada Parte J (

(

) ).

El archivo maestro de inventarios, debe proveer un registro actualizado de
inventario tanto de producto terminado como de partes, el cual describe: Código,
descripción, cantidad disponible, cantidad ordenada, tamaño del lote, localización
en bodega, entre otros datos. Esta información corresponde al período de
planeación pasado.
23.3 Determinación del Stock de Seguridad para la parte J para el Período t.
(
( ) ).
El stock de seguridad es como se denomina a la política de protección para cada
una de las partes, para eventuales faltantes el cual depende del nivel de servicio
que se desee brindar.

Si bien es claro que el stock de seguridad puede reducirse en gran medida para
los ítems con demanda dependiente, no es evidente que pueda llegar a ser
eliminado en todos ellos sin provocar riesgo de faltantes, piénsese, por ejemplo,
en posibles variaciones en el porcentaje de defectuosos, ausentismo laboral,
averías de maquinaria, etc. Sin embargo, éstas y otras situaciones pueden ser
reducidas al máximo con una adecuada gestión, disminuyendo con ello el tamaño
del SS necesario para hacerles frente. Así pues, la determinación de su magnitud
constituye, aún hoy, una de las vías interesantes de investigación en el campo del
MRP. No existen técnicas sofisticadas que garanticen el nivel de servicio deseado;
suelen ser, por el contrario reglas intuitivas, que se van ajustando a la vista de los
UNIVERSIDAD NACIONAL ABIERTA Y A DISTANCIA – UNAD
Escuela de Ciencias Básicas Tecnología e Ingeniería
Contenido Didáctico del curso Planeación y Control de la Producción

resultados reales. Para Smith (1982) deben darse dos condiciones si queremos
prescindir del stock de seguridad:
• Que el Programa Maestro de Producción, o al menos una parte significativa del
mismo, se mantenga firme durante el horizonte de planificación.
• Que el riesgo en los tiempos de suministros y en los lotes por entregar sean
despreciables.
No es fácil que se dé la primera condición durante todo el horizonte de
planificación cuando éste es largo, pues ello suele provocar presiones del
departamento comercial para variar el Programa Maestro de acuerdo con las
cambiantes condiciones del mercado. Tampoco es obvio que se cumpla lo
segundo en la mayor parte de los casos. Así pues, aunque hay que intentar
evitarlo, para gran número de ítems será conveniente mantener un cierto stock de
seguridad, de forma que se disminuya el riesgo de faltantes en la fabricación y/o
montaje a causa de la falta de materiales. Los tres métodos más usados para
disminuir en lo posible el riesgo asociado a tener faltantes son:
• Mantener cantidades fijas.
• Incrementar los tiempos de suministros con un tiempo de seguridad.
• Aumentar las necesidades previstas.
La primera de las formas suele ser más conveniente cuando el riesgo radica
principalmente en las cantidades, mientras que la segunda lo es cuando radica en
el tiempo de suministro. En cuanto a la última, algunos prefieren incrementar sólo
en el producto final, mientras que otros defienden el hacerlo sobre los
componentes en función del riesgo particular de cada uno de ellos.
Con objeto de reducir al mínimo el uso de stock de seguridad en los componentes,
se pueden tener en cuenta algunas consideraciones:
Las variaciones en el PMP, provocadas por cambios en las necesidades de
productos finales pueden alterar las de componentes y hacer pensar en la
conveniencia de mantener stock de seguridad en estos últimos. Sin embargo la
reprogramación del MRP alterará convenientemente el programa de pedidos y
dichos cambios se conocerán con antelación. Así pues, en muchas ocasiones
podrán tomarse a tiempo medidas correctivas que absorban los cambios sin
necesidad de mantener el SS.
Si los problemas de aleatoriedad surgen por variaciones en los tiempos de
suministro, una conveniente reordenación de prioridades en la elaboración de los
pedidos podría permitir alterar las fechas de comienzo de los distintos ítems y, con
ello, no hacer necesario SS.
Las técnicas de dimensionamiento del lote que agrupan necesidades pueden
disminuir el tamaño del SS, pues, en caso de urgencia inesperada, podrán ser
UNIVERSIDAD NACIONAL ABIERTA Y A DISTANCIA – UNAD
Escuela de Ciencias Básicas Tecnología e Ingeniería
Contenido Didáctico del curso Planeación y Control de la Producción

utilizadas partes del lote correspondiente a las necesidades más lejanas en el
tiempo. Se recomienda repasar los métodos para determinar el stock de seguridad
en sistemas de inventario Q y P.
Del mismo modo, los ajustes por exceso en los tamaños del lote generan un
sobrante, utilizable en períodos posteriores a la recepción del pedido.
Los SS de los productos finales pueden absorber las fluctuaciones provocadas
por retrasos en la entrega de productos finales. La reposición del nivel deseado
de stock de seguridad se produciría con la llegada del lote que ha sufrido el
retraso.
Por último, se puede concluir que si se desea reducir al mínimo el SS se debe
analizar e identificar las causas que provocan su necesidad y eliminarlas o, al
menos, reducirlas.
23.4 Tamaño del Lote
En MRP, la respuesta a la pregunta ¿cuándo pedir? es de mayor importancia que
la que responde a ¿cuánto pedir?, pues esta se relaciona con los costos de la
gestión de inventarios. Las técnicas clásicas de cantidad fija de pedido (CFP) y
periodo fijo (PF), son fácilmente utilizables en MRP, pero lo cierto es que, dado el
escaso cumplimiento de sus hipótesis, su eficiencia deja mucho que desear en un
contexto de demanda dependiente y discreta. Ello ha estimulado la aparición de
técnicas aproximadas que, aunque en general no son una solución óptima, pero
suelen ser más adecuadas para el caso que aquí tratamos. A continuación se
comentará brevemente algunas de las más empleadas para demanda discreta.
Pedidos lote a lote.
Es la técnica más simple y consiste en hacer los pedidos iguales a las
necesidades netas de cada período, minimizando así los costes de posesión. son
variables tanto los pedidos como el intervalo de tiempo entre los mismos.
Período constante.
Se fija el intervalo entre pedidos de forma o empírica. Una vez establecido éste,
los lotes se igualan a la suma de las necesidades netas en el intervalo elegido,
resultando aquellos, lógicamente variables. En esta técnica y en las restantes, en
la que los pedidos agrupan necesidades netas de varios periodos, los lotes deben
hacerse llegar en el primero de los períodos computados.
Cantidad Económica de Pedido (Economic Order Quantity EOQ).
Es análogo al anterior, salvo que el valor del periodo constante se calcula a partir
del lote económico obtenido por el método clásico; a partir de éste se deducen la
frecuencia y el tiempo entre pedidos, el cual se toma como período constante. El
modelo EOQ es un método que permite calcular el tamaño de lote, minimizando
UNIVERSIDAD NACIONAL ABIERTA Y A DISTANCIA – UNAD
Escuela de Ciencias Básicas Tecnología e Ingeniería
Contenido Didáctico del curso Planeación y Control de la Producción

los costos totales de hacer pedidos y de manejo de inventario. Recordemos las
suposiciones de este modelo:
1. La tasa de demanda para el artículo es constante.
2. No existen restricciones para el tamaño del lote
3. Los costos relevantes son los correspondientes al manejo de inventarios
y el costo fijo por lote, tanto de hacer pedidos como de preparación.
4. Las decisiones se toman referentes a un artículo de forma
independiente.
5. No hay incertidumbre en cuanto al tiempo de entrega o el suministro.
Teniendo en cuenta lo anterior. Suponga que el costo total de inventario son los
siguientes.
Costo Total = Costo de manejo + Costo de pedir o preparación, los cuales se
expresan matemáticamente de la siguiente forma.
=

Donde

2

(

)+

(

)

C = costo total por año
Q = tamaño del lote, en unidades
cm = Costo de mantener una unidad de inventario, calculado como porcentaje del valor
del artículo
D = Demanda, en unidades por año
co = Costo de pedir o preparar un lote,

Esta expresión matemática, después de derivarla con respecto a Q y despejando
queda que la cantidad óptima a pedir es:
=

2

A la vez permite calcula el tiempo entre pedidos como:
=

Un artículo tiene una venta semanal de 18 unidades, el proveedor cobra $60 por
unidad. El costo de colocar un pedido con el proveedor es de $45 y el costo anual
de manejar inventario es el 25% del valor del producto, se supone que se trabaja
52 semanas. ¿Cuál es la cantidad óptima de pedido para el producto, el costo total
anual y con qué frecuencia deben hacerse los pedidos?
Aplicando la Fórmula del EOQ se tiene lo siguiente
=

2(936)(45)
= 74,94 = 75
15
UNIVERSIDAD NACIONAL ABIERTA Y A DISTANCIA – UNAD
Escuela de Ciencias Básicas Tecnología e Ingeniería
Contenido Didáctico del curso Planeación y Control de la Producción

=
Método Silver – Meal.

=

75
936
($15) +
($45) = $1124
2
75
75
=
= 0,080 ñ
936

= 0,080 ñ
=

× 12

75
= 0,080 ñ
936

× 52

ñ

= 0,96 o en semanas es
ñ

= 4.17

Es un método heurístico, es decir mediante el uso de métodos racionales busca
obtener una buena solución la cual muchas veces cercana a la óptima. Se usa
cuando no es fácil por efectos de información o computacionales obtener una
solución óptima. El principio de este método es que pretende lograr un equilibrio
en el costo promedio mínimo por periodo para un lapso de m períodos, así mismo
supone que los costos de ordenar (Co) y mantener (Cm) son constantes.
Suponer que se tiene la demanda para periodos futuros: D1, D2,. ….., Dn. Sea
C(m) el costo variable promedio por período si la orden cubre m períodos. Se
supone que el costo de mantener de inventario ocurre al final del período y que la
cantidad necesaria se usa al principio del mismo. Entonces se tiene lo siguiente, si
se ordena D1 para cumplir con la demanda del período 1, se obtiene.
(1) =

Solamente se incurre en el costo de ordenar, y se consume en el período por lo
tanto no se tiene costo de inventario al final. Ahora bien si se ordena D1 + D2 en el
periodo 1 para cumplir con la demanda de los períodos 1 y 2, se obtiene lo
siguiente.
1
(2) = ( +
)
2
Que es el costo promedio de ordenar y mantener en inventario lo que se requiere
para el periodo D2. Si se solicita para tres períodos desde el período 1 se tendría
lo siguiente
1
(3) = ( +
+2
)
3

Obsérvese que como el costo de inventario para el período 3, debe ser
contabilizado dos veces, pues la demanda debe permanecer en inventario hasta
dos períodos hasta tercer mes. Y de forma general se tendría lo siguiente.
( )=

1

(

+

+2

+3

+

. +(

− 1)

)

Y el criterio de decisión, para determinar cual es la cantidad Q que debe pedirse
es en el momento en que
( + 1) > ( )
UNIVERSIDAD NACIONAL ABIERTA Y A DISTANCIA – UNAD
Escuela de Ciencias Básicas Tecnología e Ingeniería
Contenido Didáctico del curso Planeación y Control de la Producción

Esto significa, que la cantidad Q ordenada en el periodo i y que cubre m periodos
futuros, será aquella que sea la que tenga el menor costo promedio en
comparación entre dos periodos.
De acuerdo a lo propuesto por Sipper (1998) suponga que el costo de ordenar Co
= $50 y el costo de mantener es de $0.50 por caja mes. Y la demanda para los
períodos es de 100, 100, 50, 50 y 210.
Se tiene para el primer mes
m = 1 (1) = 50
m = 2 (2) = (50 + 0.5 × 100) = 50 ≤ 50
m = 3 (3) =

50 + (0.5) × (100) + 2(0.5)(50) = 50 ≤ 50

m = 4 (4) = (50 + (0.5) × (100) + 2(0.5)(50) + 3(0.5)(50)) = 56.25 ≥ 50

Entonces como el costo total es mayor se detiene el proceso. Esto significa que
se debe pedir una cantidad Q = 100 + 100 + 50 = 250, se pide en el mes 1 para
mantener hasta el mes 3. Se continua el procedimiento empezando que m = 1 es
el mes 4.
m = 1 (1) = 50
m = 2 (2) = (50 + 0.5 × 210) = 72.5 ≤ 50.

Se vuelve a detener, entonces se solicita la cantidad Q = 50 para el período 4.
Ahora bien como queda un solo período entonces igualmente se toma la decisión
Q = 250 para el período 5. En conclusión para los 5 meses, se harán 3 pedidos Q1
= 250, Q4 = 50 y Q5 = 250, pero en la medida en que se disponga de información
de períodos futuros a 5 se podría volver a calcular a partir de este.
El costo mínimo unitario.
Este sigue la misma lógica que el método Silver - Meal, pero la decisión está dada
en el costo variable por unidad en vez de que sea calculado por período.
(1) =

(2) =

( )=

Y de forma general.

+

(3) =

+

+2
+

+
+

+

+

+2
+

+

. . +(
+ .+

− 1)
UNIVERSIDAD NACIONAL ABIERTA Y A DISTANCIA – UNAD
Escuela de Ciencias Básicas Tecnología e Ingeniería
Contenido Didáctico del curso Planeación y Control de la Producción

Y la regla de detención es
( + 1) > ( ), donde
partir del período m + 1.

=

+

+

+

+

y el proceso se repite a

Además de los métodos propuestos para el cálculo de lotes, existen otros como el
algoritmo Wagner – Whitin, el cual se desarrolla bajo programación dinámica, o el
método de balanceo de período fragmentado, entre otros.
23.5 Recepciones Planeadas
Con los parámetros de funcionamiento del MRP, se tienen las recepciones
planeadas, que son órdenes de compra o manufactura que han sido colocadas en
períodos de planeación anteriores al horizonte de planeación en estudio.
Lección 24 Lógica del MRP
A continuación se desarrolla el proceso de MRP. Para ello se necesita determinar
lo siguiente para realizar el Registro de Inventario, el cual es el insumo final del
MRP. Este hace una división para cada unos de los períodos de tiempo y en la
cual se muestra la política frente al tamaño del lote, el tiempo de entrega, para
cada período. En general el propósito del registro de inventarios es dar
seguimiento a los niveles de inventario y necesidades de abastecimiento para
cada una de las partes que conforman el producto. La información que aparece en
este registro es la siguiente.
Requerimientos Brutos
Recepciones Planeadas
Inventario Disponible
Inventario Proyectado
Requerimientos Netos
Plan de Colocar una Orden
Plan de Recibir una Orden
24.1 Requerimientos Brutos (

)

Los requerimientos son la demanda total proveniente del Plan Maestro de
Producción para los productos finales es decir los de nivel de 0 y para las partes
es el Plan de Colocar una Orden para el nivel padre de este.
(
) = Cantidad definida en el Plan Maestro de Producción del producto j en
el período t.

(
) =
×(
)
, Es la cantidad de partes j requeridas por cada parte i
por el Plan de Colocar una Orden de la parte i en el período j.
UNIVERSIDAD NACIONAL ABIERTA Y A DISTANCIA – UNAD
Escuela de Ciencias Básicas Tecnología e Ingeniería
Contenido Didáctico del curso Planeación y Control de la Producción

24.2 Recepciones Planeadas (

)

Corresponde a órdenes hechas de partes j en períodos anteriores, pero que van a
ser recepcionadas en el período de planeación considerado en el MRP.
24.3 Inventario Disponible (

)

Para un nuevo período de planeación, puede que exista disponibilidad de producto
o partes del período en el inventario.
24.4 Inventario Proyectado (

)

Es una estimación del inventario que quedara en cada período una vez estén
satisfechos los requerimientos brutos de la parte j.
24.5 requerimientos Netos. (

)

Es la cantidad de partes que no alcanzan a ser cubiertas por el inventario
disponible y las recepciones planeadas.
(

)=(

)−(

24.6 Plan de Colocar una Orden. (

).

)+(

)−(

)

El plan de colocar una orden es la cantidad neta a ordenar teniendo en cuenta el
tiempo de aprovisionamiento y el tamaño del lote y según los requerimientos
netos. Es decir si se requieren 240 unidades en el periodo 3, y el tiempo de
aprovisionamiento es de 2 días y el tamaño de lote es de 50 unidades, entonces el
Plan de Colocar Órdenes dirá que se deben pedir 250 unidades desde el periodo
1.
(
)
(
)=
En la ecuación el doble paréntesis simboliza que el valor de la división debe
aproximarse al entero mayor.
24.7 Plan de Recibir una Orden. (

).

Es la cantidad a recibir definida en el Plan de Colocar Órdenes ajustada con el
tiempo de aprovisionamiento de esta.
(

)=(

(

)

)
UNIVERSIDAD NACIONAL ABIERTA Y A DISTANCIA – UNAD
Escuela de Ciencias Básicas Tecnología e Ingeniería
Contenido Didáctico del curso Planeación y Control de la Producción

Lección 25 Desarrollo del MRP
A continuación se va a describir cómo se desarrolla el proceso del MRP. Ejemplo
9: Suponga la estructura de un Producto fabricado por la empresa ETUTTOR
denominado XYZ, los datos para el desarrollo del mismo se colocan a
continuación.

Tabla 23 Datos Producto XYZ
Fuente: Adaptado de CHAPMAN, Stephen N. Planificación y Control de la Producción. Pearson Educación. México 2006,
pag. 132

Gráfico 25 Lista de Materiales
Fuente: Adaptado de CHAPMAN, Stephen N. Planificación y Control de la Producción. Pearson Educación. México 2006,
pag. 132

Se procederá a completar el registro del MRP utilizando esta información. Siempre
se debe empezar por la parte superior de la lista de materiales, en este caso por el
ensamblaje XYZ. Entonces tenemos los la siguiente información para el producto
XYZ.

Tabla 24 Registro de Inventarios Producto Final XYZ
Fuente: Adaptado de CHAPMAN, Stephen N. Planificación y Control de la Producción. Pearson Educación. México 2006,
pag. 132
UNIVERSIDAD NACIONAL ABIERTA Y A DISTANCIA – UNAD
Escuela de Ciencias Básicas Tecnología e Ingeniería
Contenido Didáctico del curso Planeación y Control de la Producción

En la tabla anterior la información de los requerimientos brutos para el producto
corresponde a lo definido en el PMP, también se ha colocado el inventario
disponible (en el espacio de Inventario Proyectado), antes de la semana 1. No se
tienen recepciones programadas para este producto. A partir de esto el cálculo de
los requerimientos netos se hará con base en la información de los requerimientos
brutos y el inventario disponible.

Tabla 25 Registro de Inventarios Producto Final XYZ
Fuente: Adaptado de CHAPMAN, Stephen N. Planificación y Control de la Producción. Pearson Educación. México 2006,
pag. 132

El aplicar la lógica se obtuvieron estos resultados, por ejemplo para la semana 1.
Se tiene un requerimiento bruto de 20 unidades y un inventario inicial de 50,
entonces se utilizarán 20 unidades que existen en el inventario, quedando 30
unidades al final de la semana; no hay requerimientos netos para este período, ya
que existen suficientes unidades en inventario para satisfacer la demanda. Esta
lógica continua hasta la semana 3, al final de la semana 2 sólo queda 10 unidades
en inventario, pero tenemos requerimientos de 20 unidades en la semana 3, esto
agotará por completo el inventario al final de la semana 3, lo que implica que se
requieren adicionalmente 10 unidades más de las disponibles en inventario. El
tamaño del lote es lote-por-lote, solo se fabricarán lo que se necesita, dejando el
inventario proyectado en cero, mientras que los requerimientos netos serán
iguales a los requerimientos brutos para el resto del registro.
Ahora observe la fila “Plan de Colocar Órdenes”, reproduce los valores del renglón
“Requerimientos Netos”, pero dos semanas antes; este desplazamiento se debe al
tiempo de espera, es decir dado un tiempo de 2 semanas, se necesita realizar un
pedido y comenzar a fabricar el producto en la semana 1 si se desea que esté
disponible en la semana 3. Y por último el Plan de Recibir Órdenes, corresponde a
la entrega efectiva en el período requerido de las unidades solicitadas en el Plan
de Colocar Órdenes.
Ahora analizaremos los tamaños de lote restantes, y revisemos las recepciones
programadas existentes. De acuerdo a la lista de materiales, dos unidades del
componente A se utilizan para una parte de XYZ. Lo primero que se debe
determinar son los requerimientos brutos para el componente A, el cual
corresponde de las necesidades de fabricación del componente XYZ. Por lo tanto,
el propósito es planificar cuando se debe fabricar XYZ, y cuál es la cantidad
necesaria del componente A para fabricar XYZ, es por ello que las cantidades de
UNIVERSIDAD NACIONAL ABIERTA Y A DISTANCIA – UNAD
Escuela de Ciencias Básicas Tecnología e Ingeniería
Contenido Didáctico del curso Planeación y Control de la Producción

A provienen de la fila Plan de Colocar Órdenes del registro de inventarios del
Producto XYZ, lo cual es un principio fundamental del Sistema MRP, tal y como se
había descrito en el apartado 24.6 se puede decir que:
“Los requerimientos de cualquier componente provienen directamente del
plan de colocar órdenes del componente padre.”
En este caso se requieren dos componentes A para un producto XYZ, por lo tanto
los requerimientos brutos de A son los que se señalan en el Plan de Colocar
Órdenes del producto XYZ, así:

Tabla 26 Registro de Inventarios Sub ensamble A
Fuente: Adaptado de CHAPMAN, Stephen N. Planificación y Control de la Producción. Pearson Educación. México 2006,
pag. 132

Nuevamente se seguirá la lógica para explicar algunas de estas cifras. El
inventario disponible, el cual es de 75 unidades, cumplirá las necesidades hasta la
semana 3, cuando las 15 unidades restantes de la semana 3 no alcanzarán a
satisfacer la demanda de 40 unidades; el requerimiento neto de 25 unidades
generará un pedido planificado 3 semanas antes (el tiempo de espera es de 3
semanas), pero el tamaño del mismo será de 100 unidades, debido a la regla del
tamaño de lote. Entonces en la semana 4 se tendrán disponibles las 100 unidades
y sumado a las 15 que quedaron en inventario, se tendrán 115 unidades
disponibles al inicio de la semana 4, restando ahora el requerimiento de 40, nos
quedarán 75 unidades al final de la semana 4, tal y como se muestra en la fila de
“inventario proyectado”.
De igual manera ocurre en la semana 6, se tienen 75 unidades en inventario al
final de la semana 5 pero el requerimiento para la siguiente semana es de 80, lo
que da un requerimiento neto de 5 unidades, por lo tanto es necesario realizar una
orden desde la semana 3 de 100 unidades (esto de acuerdo al tamaño de lote y
tiempo de espera), para que al principio de la semana 6 se tenga un disponible de
175 unidades. Restando el requerimiento de 80 unidades, se obtiene un inventario
proyectado de 95 unidades al final de dicha semana.
Ahora para el sub-ensamble B, solo se necesita una unidad de este para producir
el artículo XYZ, a diferencia de A que requería dos unidades. Los requerimientos
brutos de este componente siguen siendo iguales al Plan de Colocar Órdenes del
producto XYZ, y empleando la misma lógica el registro de inventarios se daría
como sigue
UNIVERSIDAD NACIONAL ABIERTA Y A DISTANCIA – UNAD
Escuela de Ciencias Básicas Tecnología e Ingeniería
Contenido Didáctico del curso Planeación y Control de la Producción

Tabla 27 Registro de Inventarios Sub ensamble B
Fuente: Adaptado de CHAPMAN, Stephen N. Planificación y Control de la Producción. Pearson Educación. México 2006,
pag. 132

A continuación se analizará el componente C, retomando la lista de materiales (ver
gráfica 23), hay dos aspectos que requieren un análisis especial. Primero no es un
componente directo para fabricar el producto XYZ, y en segundo lugar, el
componente C tiene dos padres en la lista de materiales (El componente A y el
componente B), pues se requieren tres componentes C para fabricar uno de A, y
dos para fabricar uno de B. Por lo tanto, para determinar los requerimientos brutos
de C se requiere revisar los registros de los componentes A y B. Como puede se
puede ver ya no se analiza el producto final, debido a que sólo interesa los subensambles A y B. De acuerdo a esto se puede plantear otro principio importante,
según lo propuesto por Chapman (2006).
“Para determinar los requerimientos de demanda dependiente para un
componente de interés, sólo se analiza(n) el(los) padre(s) DIRECTO(S) del
mismo”.
A continuación se detalla el registro de inventarios para el componente C:

Tabla 28 Registro de Inventarios Sub ensamble C
Fuente: Adaptado de CHAPMAN, Stephen N. Planificación y Control de la Producción. Pearson Educación. México 2006,
pag. 132

Como se mencionó anteriormente para obtener los requerimientos brutos es
necesario contar con la información de los registros de inventario de los subensambles A y B. El requerimiento de 300 unidades de componente C en la
semana 1 proviene directamente de la necesidad de fabricar 100 componentes A
esa semana (ver Plan de Colocar Órdenes). Recuerde que se requieren 3
unidades de C por cada A. El requerimiento de 400 unidades del componente C
en la semana 3 proviene de la necesidad de fabricar 100 unidades de A (lo que
UNIVERSIDAD NACIONAL ABIERTA Y A DISTANCIA – UNAD
Escuela de Ciencias Básicas Tecnología e Ingeniería
Contenido Didáctico del curso Planeación y Control de la Producción

implica 300 unidades de C) y la necesidad de fabricar 50 Unidades de B (para lo
que se requieren 100 unidades de C).
Además también se puede identificar el resultado de la recepción programada. El
plan es recibir 300 unidades de C en la semana 1, las mismas que se utilizarán de
inmediato para cubrir los requerimientos brutos.
Por últimos se analizará el registro de inventarios para el componente D. Su único
requerimiento proviene de la necesidad de fabricar el sub-ensamble B, y la lista de
materiales muestra que necesitamos 5 unidades de D por cada B, el registro de
inventarios para este componente es el siguiente:

Tabla 29 Registro de Inventarios Sub ensamble D
Fuente: Adaptado de CHAPMAN, Stephen N. Planificación y Control de la Producción. Pearson Educación. México 2006,
pag. 132

Luego de terminar el desarrollo del MRP, se pueden realizar diferentes informes, a
saber.
Informe de Necesidades. Este informe (Pegged Requirement Report)
relaciona las necesidades brutas de cada ítem con las fuentes que las
producen, ya sean demandas de piezas de repuesto o lanzamientos de
pedidos planificados de ítems de niveles superiores.
Informe de Análisis ABC en función de la planificación. Refleja el estado y
el valor de las existencias previstas en stock en función de un análisis ABC. Se
trata de una información que proporciona un medio ágil y eficaz de reacción
para la determinación de los distintos tipos de items en la inversión necesaria
en inventario.
Informe de Material en Exceso. El sistema MRP es capaz de determinar
fácilmente aquellas existencias que van a resultar excedentes, una vez
cumplidas las necesidades previstas por el Programa Maestro de Producción y
las demandas de los diferentes ítems en inventario.
Informe de Compromisos de Compra. Refleja el valor de los pedidos
planificados a proveedores, representando los correspondientes pagos durante
los distintos períodos de tiempo.
UNIVERSIDAD NACIONAL ABIERTA Y A DISTANCIA – UNAD
Escuela de Ciencias Básicas Tecnología e Ingeniería
Contenido Didáctico del curso Planeación y Control de la Producción

Informe de Análisis de Proveedores. Resume el comportamiento de los
proveedores respecto a los tiempos de suministro, precio y calidad, sirviendo
de gran ayuda al Departamento de Compras para la elección del proveedor de
futuros pedidos. Para la obtención de este tipo de informe bastará con que el
sistema MRP guarde la información relativa a los pedidos externos que se han
venido realizando para cada ítem.
UNIVERSIDAD NACIONAL ABIERTA Y A DISTANCIA – UNAD
Escuela de Ciencias Básicas Tecnología e Ingeniería
Contenido Didáctico del curso Planeación y Control de la Producción

CAPÍTULO 6: PLANEACIÓN DE CAPACIDADES
Lección 26 Conceptos
La Planificación de la capacidad se elabora en dos niveles, los planes de
capacidad a largo plazo, este se refiere a las inversiones en equipo e instalaciones
nuevas. Estos planes se extienden por lo menos de dos años en adelante, en
cambio los planes a corto plazo determinan las necesidades de operarios, fuerza
de trabajo, inventarios que se analizaron en el capítulo 1, del módulo.
La planificación de la capacidad es fundamental en el funcionamiento de una
empresa. Pues si esta se da de forma excesiva igualmente genera pérdidas como
si llega a ser insuficiente.
El análisis de Capacidades tal y como lo propone KALENATIC (1993), se pueden
analizar como los medios de trabajo expresados en máquinas, instalaciones,
equipos, edificios, administración, investigación y desarrollo necesarios para la
producción de un bien o servicio.
El proceso de planeación de la capacidad tiene como objetivo el adecuar
permanentemente la capacidad de una planta de acuerdo a las necesidades de
variación que pueda tener la demanda.
Los métodos de cálculo de la capacidad son distintos, a continuación se propone
el definido por Kalenatic.(1993)
Lección 27 Capacidad Teórica (Ct)
Se define como la capacidad máxima de un sistema de producción, la cual esta
definida con la construcción de máquinas, instalaciones y equipos.
m

Ct

ni (365) _ ó _(366) 24
i 1

ni = Número de sitios de trabajo del mismo tipo
365 ó 366 Días en el año (día/año), aunque el período de planeación puede ser
menor a un año.
24. Horas al día (h/día)
UNIVERSIDAD NACIONAL ABIERTA Y A DISTANCIA – UNAD
Escuela de Ciencias Básicas Tecnología e Ingeniería
Contenido Didáctico del curso Planeación y Control de la Producción

Lección 28 Capacidad Instalada (Ci)
Es la capacidad máximas del sistema de producción prevista en el diseño de la
misma disminuida por las necesidades de mantenimiento de los medios de trabajo
m

Ci

m

ni (365) 24
i 1

ni gi (h / año)
i 1

gi =Pérdidas estándar por mantenimiento preventivo de los medios de trabajo
(h/sitio de trabajo).
G1= Pérdidas totales estándar por mantenimiento preventivo de los medios de
trabajo.
m

G1

ni g i (h / año)
i 1

Lección 29 Capacidad Disponible (Cd)
Es la capacidad instalada disminuida por los días de trabajo no laborales en el
período de tiempo considerado (año, meses) horas de ausentismo, tiempos por
pérdidas organizacionales, pérdidas de tiempo por razones de fuerza mayor,
teniendo en cuenta el número de turnos y las horas por turno.
m

Ci

ni dh ht nt (G1 G2

G3

G4 )(h / año)

i 1

dh = Días hábiles en el año (días/año) o del período de planeación considerado
ht = Número de horas por turno (h/turno)
nt = Número de turnos según las condiciones del sistema de producción
G2 = Pérdidas de tiempo estándar por no asistencia de los trabajadores, por
vacaciones, incapacidad, permisos, ausencias justificadas y no justificadas
(horas/año)
G3 = Pérdidas de tiempo estándar por factores organizacionales en el proceso de
producción (h/año). En estas se incluyen reuniones de trabajo, paradas planeadas
por factores organizacionales.
G4 = Pérdidas de tiempo estándar por factores externos, técnicos y económicos
que conducen a la parada o espera de los sitios de trabajo y que no depende del
propio sistema de producción (h/año). Falta de energía, falta de agua, paros, etc.
UNIVERSIDAD NACIONAL ABIERTA Y A DISTANCIA – UNAD
Escuela de Ciencias Básicas Tecnología e Ingeniería
Contenido Didáctico del curso Planeación y Control de la Producción

Lección 30 Capacidad Necesaria (Cn) y Utilizada (Cu)
La capacidad necesaria que se debe disponer en el sistema de producción
teniendo en cuenta las condiciones del mercado, el tiempo de producción y la
capacidad de disponible. Determina la capacidad requerida del sistema para
cumplir con el plan de producción definido.
m

p

i 1

j 1

Ci

Qpij nri

j 1,2,......, p

Estij

Número _ de _ tipos _ de _ productos

Qpij = Cantidad Planeada de productos de determinado tipo (cantidad/periodo).
Para el producto j que se elabora en el sitio de trabajo i.
nrij = Norma técnica o tiempo estándar de procesamiento del producto j que se
elabora en el sitio de trabajo i.
Las normas técnicas de trabajo se determinan a partir de la aplicación de las
técnicas de medición del trabajo. La suma de las normas técnicas de trabajo de
las operaciones determina la norma técnica para una parte del producto. Y la
suma de las todas las normas técnicas de las partes determinan la norma técnica
para todo el producto.
El nivel de ejecución de la norma técnica, es la relación entre las horas de trabajo
dadas como estándar y las horas de trabajo realizadas.
La Capacidad Utilizada (Cu). Esta representa la utilización real del sistema de
producción en un determinado período de tiempo.Unidades de medición de la
capacidad.
1. Unidades de Tiempo: horas maquina, horas por unidad, horas hombre, etc
2. Unidades Energéticas: Caballos de Fuerza, kilowatios, etc
3. Unidades Monetarias: Pesos, Dolares, Euros, etc
4. Unidades
de
cantidad
producto/día/semana/año.

de

capacidad.

Unidades

de

La medición de la capacidad puede darse para sitios, talleres, líneas o
departamentos del sistema de producción. Con bases en las unidades de tiempo,
se puede iniciar el cálculo en unidades de producto y unidades monetarias.
UNIVERSIDAD NACIONAL ABIERTA Y A DISTANCIA – UNAD
Escuela de Ciencias Básicas Tecnología e Ingeniería
Contenido Didáctico del curso Planeación y Control de la Producción

La elección de las unidades de capacidad va a depender del tipo y característica
del sistema de producción, en general las unidades de tiempo es común para
todos los sistemas de producción.
m

p

Cu

(Qrij trij )(h / año)
i 1 j 1

Qrij = Cantidad realizada del producto j (cantidad/año). Del producto j que se
elabora en el sitio de trabajo tipo i.
trij = Horas de trabajo realizadas
Una manera de equilibrar la capacidad necesaria y la capacidad disponible, es a
través de optimizar el nivel de uso de la capacidad disponible mediante un modelo
de programación lineal, el cual puede tener como objetivo, ya sea Maximizar el
Uso de la Capacidad Disponible el Ingreso o el Minimizar los Costos de
Producción. Entonces el modelo de Programación Lineal queda de la siguiente
forma:
Función _ Objetivo:
p

m

j 1

i 1

Max _ Capacidad _ Cn

Kpij

p

Min _ Costo

c jQj
j 1
p

Max _ Ingresso

rj Q j
j 1

Sujeto a las siguientes restricciones:
p

kpij Q j

Kri Restricción de Capacidad

av j Q j

Av Restricción de Materiales

j 1
p

j 1
p

bs j Q j

Bs Restricción de Mano de Obra

j 1

Q j min Q j Q j max Restricciones de Mercado
UNIVERSIDAD NACIONAL ABIERTA Y A DISTANCIA – UNAD
Escuela de Ciencias Básicas Tecnología e Ingeniería
Contenido Didáctico del curso Planeación y Control de la Producción

Ejemplo 11. En los siguientes centros de trabajo A1, A2, A3 y A4 se producen dos
tipos de producto, la producción se realiza en dos turnos de 8 horas. Los datos
del sistema de producción están dados en la siguiente tabla:

Tabla 30 Datos Ejercicio 11
Fuente: KALENATIC, Dusko. (1993) Aplicaciones Computacionales en Producción: Fondo Editorial Universidad Distrital
Francisco José de Caldas. Bogotá

Número de días 365
Días hábiles 306
a) Determinar la Capacidad Instalada y disponible del sistema productivo
b) Formular el Modelo matemático con el objeto de maximizar el uso de la
capacidad disponible
c) Calcula el Máximo grado de utilización de la capacidad instalada y
disponible si la solución óptima es: P1 óptimo: 4,54 unidades /año y P2
óptimo: 98,81 unidades/año
d) Calcular para cada sitio de trabajo el nivel de utilización de la capacidad
disponible.
SOLUCIÓN:
a) CAPACIDAD INSTALADA
m

Ci
i

Ci

m

ni (365)24

g i ni (horas / año)
i

4(365)24 (horas / año) 1(40 70 30 60) 34840(horas / año)

G1 1(40 70 30 60) 200(horas / año)
UNIVERSIDAD NACIONAL ABIERTA Y A DISTANCIA – UNAD
Escuela de Ciencias Básicas Tecnología e Ingeniería
Contenido Didáctico del curso Planeación y Control de la Producción

CAPACIDAD DISPONIBLE

Cd

4(306)(2)(8) G1 G 2 G3 G 4 _(horas / año)

Cd

4(306)(2)(8) (200 120 80 200) 18984 _(horas / año)

b) MODELO MATEMÁTICO
p

m

j 1

i 1

Max_ Capacidad Cn
_

Kpij

Sujeto a:
p

Kpij Qj

Cdi _ i 1,2,3,4

j 1

Qj

Q j max_ j

Qj

1, 2

0

Ahora se incluye una nueva fórmula para el cálculo de la capacidad disponible de
cada centro de trabajo tipo i

Cdi

ni dh nt ht

gi

G 2 G3 G 4
m

ni

ni
i 1

Cd1 1 306 2 8
Cd 2 1 306 2 8
Cd 3 1 306 2 8
Cd 4 1 306 2 8

120 80
4
120 80
70
4
120 80
30
4
120 80
60
4

40

200
200
200
200

1 4576 _(horas / año)
1 4726 _(horas / año)
1 4766 _(horas / año)
1 4736 _(horas / año)

Entonces el modelo queda formulado de la siguiente manera:

Max _ Cn

9.65Q1 14.4Q2
UNIVERSIDAD NACIONAL ABIERTA Y A DISTANCIA – UNAD
Escuela de Ciencias Básicas Tecnología e Ingeniería
Contenido Didáctico del curso Planeación y Control de la Producción

Sujeto a:

5.25Q1

2.3Q2

4756

1.30Q1 3.5Q2

4726

0.5Q1

4.8Q2

4766

2.6Q1 3.7Q2

4736

Q1 __________ 2500
__________Q2
Q1 , Q 2 0

400

c) MÁXIMO GRADO DE UTILIZACIÓN DE LA CAPACIDAD
Al desarrollar el modelo solución óptima obtenida es:

Max _ Cn 9.65(4,54) 14.4(98,81) 18612
Grado de utilización de la Capacidad Instalada y Disponible.

Max _ ni

Max _ Cn
100
Ci

18612
100
34840

53.42%

Max _ nd

Max _ Cn
100
Cd

18612
100
18948

98,22%

d) GRADO DE UTILIZACIÓN DE LA CAPACIDAD DISPONIBLE PARA CADA
SITIO DE TRABAJO. ENTONCES SE TIENE LO SIGUIENTE:
Capacidad Utilizada para cada centro

Cn1 5.25(4,54) 2.3(98,81) 4756
Cn2 1.30(4,54) 3.5(98,81) 3517
Cn3 0.5(4,54) 4.8(98,81) 4766
Cn4 2.6(4,54) 3.7(98,81) 3774
UNIVERSIDAD NACIONAL ABIERTA Y A DISTANCIA – UNAD
Escuela de Ciencias Básicas Tecnología e Ingeniería
Contenido Didáctico del curso Planeación y Control de la Producción

Capacidad No utilizada

Cn2 1208,30
Cn4 961,63
De acuerdo a esta información se tiene que:

nd1
nd2
nd3
nd3

Cn1
Cd1
Cn2
Cd2
Cn3
Cd3
Cn3
Cd3

4756
4756
3517
100
4726
4766
100
4766
3774
100
4736

100

100 100%
100 74,41%
100 100%
100 79,68%
UNIVERSIDAD NACIONAL ABIERTA Y A DISTANCIA – UNAD
Escuela de Ciencias Básicas Tecnología e Ingeniería
Contenido Didáctico del curso Planeación y Control de la Producción

Fuentes Documentales de la Unidad 2
1) CHAPMAN, Stephen N (2006). Planificación y Control de la Producción.
Pearson Educación. México, pag. 132
2) KALENATIC, Dusko. BLANCO R, Luis
Computacionales en Producción. Fondo
Francisco José de Caldas

Ernesto (1993). Aplicaciones
Editorial Universidad Distrital

3) KRAJEWSKI. Lee. RITZMAN. Larry. (2000). Administración de Operaciones.
Estrategia y Análisis.
4) PAREDES R. Jorge. Planificación y Control de la Producción. Publicado en:
www.bibliotecavirtual.clacso.org.ar/ar/libros/ecuador/idiuc/teoria.doc Fecha de
Consulta. Enero de 2007.
5) Título: Los Sistemas MRP: EL MRP ORIGINARIO. Publicado en:
www.eie.fceia.unr.edu.ar/ftp/Gestion%20de%20la%20calidad/LOS%20SISTEM
AS%20MRP.doc . Fecha de Consulta. Marzo de 2008
UNIVERSIDAD NACIONAL ABIERTA Y A DISTANCIA – UNAD
Escuela de Ciencias Básicas Tecnología e Ingeniería
Contenido Didáctico del curso Planeación y Control de la Producción
UNIVERSIDAD NACIONAL ABIERTA Y A DISTANCIA – UNAD
Escuela de Ciencias Básicas Tecnología e Ingeniería
Contenido Didáctico del curso Planeación y Control de la Producción

UNIDAD 3. PROGRAMACIÓN DE LA PRODUCCIÓN

CAPITULO 7: CLASIFICACIÓN DE LOS SISTEMAS DE PRODUCCIÓN
Introducción
El Plan Maestro de Producción (PMP) y la planificación de materiales (MRP)
determinan los días en los que se deben fabricar los artículos, pero no la
secuencia en que deben procesarse en las instalaciones. La definición de las
prioridades de los artículos que van a procesarse debe seguir algún criterio de
optimización, como el costo, el tiempo de cambio, o la importancia de los clientes.
Entonces es aquí cuando se incluye los conceptos de programación,
secuenciación y temporización de la producción, los cuales son actividades de
planeación de muy corto plazo. El desarrollar un programa de producción, es un
plan diario consiste en asignar recursos, en el tiempo (días), para la realización de
tareas específicas.
La tarea de secuenciar los trabajos en el taller es muy complejo, el carácter
combinatorio de la planificación dificulta la búsqueda de una solución óptima y la
mayoría de los problemas resultan ser NP-completos, esto significa que la relación
entre el tamaño del problema y el tiempo de solución no es lineal, lo que supone
que, al aumentar la complejidad del problema, el tiempo de resolución se dispara y
el algoritmo no es eficiente, y depende de la estructura del sistema del producción,
si es continua o intermitente, por ello las técnicas previstas para desarrollar el
proceso de programación son variadas y amplias. Teniendo en cuenta esto, se
pretende en este apartado plantear los conceptos, procedimientos, medidas de
rendimiento y criterios de despacho básicos para la secuenciación de trabajos en
los diferentes sistemas de producción.
Lección 31 Clasificación de los Sistemas de Producción
Los sistemas de producción pueden clasificarse de diferentes maneras, y dada la
complejidad de los mismos, no puede decirse que alguna de ellas sea la más
correcta. Una primera distinción a resaltar, es la relativa al carácter del producto
obtenido: tangible y materializado en un bien o mercancía (sistema productivo de
de manufactura), intangible y cuya naturaleza es inmaterial (sistema productivo de
servicio).
De manera precisa, en este apartado se va hacer referencia a las características
de los sistemas de manufactura, sobre los cuales se pueden distinguir varios
elementos, a saber:
UNIVERSIDAD NACIONAL ABIERTA Y A DISTANCIA – UNAD
Escuela de Ciencias Básicas Tecnología e Ingeniería
Contenido Didáctico del curso Planeación y Control de la Producción

-

Naturaleza del proceso productivo, aquí se considera flujo de materiales a
través del sistema físico, relación entre el número de artículos en el input y
output del proceso.

-

El grado de iniciativa en el diseño del producto por parte del cliente

-

El nivel de certidumbre existente sobre la demanda considerada en el
momento de la programación o lanzamiento de la producción.

Teniendo en cuenta los anteriores criterios, y de acuerdo a lo propuesto por Buffa
(1992), una clasificación útil de los sistemas productivos de manufactura es la
siguiente:
Sistemas continuos
1) Sistemas de distribución de productos almacenables
2) Sistemas de producción
volumen importante.

- distribución de productos normalizados con

Sistemas intermitentes
3) Talleres cerrados para productos almacenados (bajo catalogo)
4) Talleres abiertos para productos de bajo pedido
5) Proyectos singulares
Lección 32 Sistemas Continuos
Los sistemas continuos o también denominados tipo Flow Shop son aquellos en
los que el flujo de productos (agrupado en familias homogéneas) recorre de forma
continua o ininterrumpida las instalaciones y procesos que están definidos para
ellos. Un ejemplo de esto son las cadenas de montaje, o los procesos químicos
continuos.
De acuerdo a lo definido en la lección 22 los sistemas 1) y 2). Manejan productos
que son almacenados, y la diferencia entre estos dos, es que en el sistema tipo 2),
la responsabilidad de la producción y la distribución es de la misma compañía, un
ejemplo de ellos son los grandes fabricantes de automóviles, quienes manejan
igualmente el eslabón de distribución dentro la cadena de distribución.
Lección 33 Sistemas Intermitentes
Los sistemas intermitentes o también denominados tipo Job Shop son aquellos en
las máquinas e instalaciones son lo suficientemente flexibles para maneja una
amplia variedad de tamaños y normas, o bien la naturaleza del proceso implica un
UNIVERSIDAD NACIONAL ABIERTA Y A DISTANCIA – UNAD
Escuela de Ciencias Básicas Tecnología e Ingeniería
Contenido Didáctico del curso Planeación y Control de la Producción

cambio importante y en algunas veces cíclico de los materiales y los productos a
lo largo del proceso, ya que puede estar determinado por el manejo de lotes a lo
largo del tiempo, lo que implica que el flujo de materiales tenga recorridos
intermitentes, por ejemplo la organización de talleres con agrupaciones
tecnológicas similares, una orden de producción llega a una sección donde una
máquina y un operario están disponibles para su ejecución, luego de pasar por
esta debe esperar su transferencia a otra sección para continuar con su
procesamiento, y así sucesivamente hasta que llega a la última operación del
proceso.
Nuevamente retomando la clasificación de los sistemas intermitentes con los tipos
3), 4) y 5). El sistema de tipo taller cerrado, de manera ideal estos sistemas se
caracterizan por tener una distribución de planta definida por procesos, que
manufactura bienes de características bien definidas y donde estos son
almacenados, así mismo el volumen de estos, en términos de materiales y
recursos de capacidad no requiere que estos sean fabricados a través de un
proceso continuo, un ejemplo de ello son los talleres mecánicos los cuales tienen
una configuración tipo 3).
Los sistemas tipo 4), taller cubierto, son aquellos sistemas productivos con una
distribución en planta semejante a la de los anteriores, pero están dispuestos
idealmente a recibir un pedido de un cliente, en el que se incluya el diseño del
producto, la mayoría de los productos no se almacenan, un ejemplo de estos
sistemas son las imprentas.
Por último los sistemas tipo 5), proyecto singular, son similares a las
características de taller abierto, pues el diseño de producto es, en muchas
ocasiones, específico para el cliente. Lo que los distingue es la complejidad y
singularidad de estos, que impide atender a muchos clientes a la vez, ejemplos de
estos sistemas son: construcción de aviones, astilleros, proyectos de construcción.
Como en toda clasificación, las fronteras entre un tipo de sistema y otro no son
fáciles de señalar en muchos casos prácticos, observándose que muchos
sistemas reales no se presentan en forma pura sino que incluyen en su interior
subsistemas clasificables en diversas categorías.
Por ejemplo una compañía automotriz, tienen una línea de montaje, lo que la
clasifica como un sistema tipo 2). Sin embargo, considerando aisladamente
algunos de los talleres o servicios que la componen, se obtendrán otras visiones,
por ejemplo, los talleres de chapas, se producen por lotes, lo que lo asimila en un
sistema tipo 3). Los talleres de prototipos son talleres de tipo abierto, mientras que
el departamento de diseño de productos, trabaja por proyecto. Finalmente los
concesionarios de la marca, considerándolos aisladamente, constituyen un
sistema tipo 1).
UNIVERSIDAD NACIONAL ABIERTA Y A DISTANCIA – UNAD
Escuela de Ciencias Básicas Tecnología e Ingeniería
Contenido Didáctico del curso Planeación y Control de la Producción

Lección 34 Influencia de la Tipología del Sistema Productivo de Manufactura
en la Dirección de Operaciones.
La tipología de los sistemas productivos influye en gran medida en los aspectos
sobre los que se puede actuar para efectuar el control del sistema y sobre
aquellos otros que deben ser considerados como restricciones o limitaciones. A
continuación se analizan siente factores de decisión en relación a la tipología de
los sistemas de producción, ya sean de productos manufacturados o servicios.
34.1 Previsión
En los sistemas tipo, 1, 2 y 3 la previsión de la demanda es la base fundamental
para poder establecer los niveles de actividad y los stocks. Para los sistema tipo 4
y 5, el nivel de actividad queda fijado por los contratos o los pedidos en firme; de
hecho en estos sistemas lo que se ofrece al cliente no son unos bienes, sino la
capacidad de fabricación, unas disponibilidades de medios de producción. La
previsión en estos sistemas estará relacionada con la probabilidad futuros que
estén por encima o por debajo de la capacidad disponible del sistema, para el
caso de los proyectos tipo 5 es la probabilidad de tener nuevos proyectos
34.2 Planeación Agregada
En los sistemas tipo 1 estos se basan en la predicción de la demanda. Para los
sistemas tipo 2 y 3 se trata de una decisión crucial, pues se asigna los recursos
importantes y los compromete por un mínimo de tiempo y para un intervalo a
veces alejado del valor real. En los tipo 4 y 5 se debe tener en cuenta que la
decisión se centra en el plan maestro de partes, se destaca que los sistemas tipo
5 su proceso de planeación y programación se basa en la aplicación de técnicas
de planeación de redes o grafos.
34.3 Gestión de Materiales
En los sistemas tipo 1 es fundamental el control de existencias y gestión de
seguridad. En los sistemas tipo 2 y 3 el cálculo de los necesidades de
componentes y se basa en la lista de materiales y del MRP. Frente a los sistemas
de tipo 3 la cuestión está asociada con la determinación de los lotes de
fabricación.
Para los sistemas tipo 4, los problemas de gestión de inventarios, salvo los de
materia prima no presentan muchas dificultades. En todo caso están ligados a la
determinación del tamaño de lote.
Por último los sistemas tipo 5, existe gran semejanza con los tipo 4, en un
proyecto de larga duración con incorporación de costosos componentes
exteriores, las fechas establecidas para la recepción de dichos componentes, a
partir de la fechas de requerimientos de las mismas, de acuerdo al proceso de
UNIVERSIDAD NACIONAL ABIERTA Y A DISTANCIA – UNAD
Escuela de Ciencias Básicas Tecnología e Ingeniería
Contenido Didáctico del curso Planeación y Control de la Producción

planeación, implica un equilibrio entre los costos de mantenimiento de materiales y
lo de eventuales retrasos.
34.4 Programación, lanzamiento y control de operaciones
En los sistemas tipo 1 el programa de envíos está directamente ligado a los
pedidos recibidos. En los sistemas tipo 2 la programación ajusta la producción a
lo establecido en el plan. El lanzamiento incluye la secuenciación definitiva de las
unidades en las líneas.
En los talleres, sistemas tipo 3 y4, aparece la programación como una actividad
crítica. Deben cargarse las órdenes de trabajo a las secciones, grupos o
máquinas y establecer la secuencia.
En los sistemas tipo 5 la utilización de la representación de redes de grafos del
proyecto permite la obtención de programas detallados y efectuar control de los
mismos.
34.5 Control de Calidad
En los sistemas tipo 1 se centra la protección del producto y la garantía postventa
de utilización.
Los sistemas tipo 2 y 3 la función de calidad se extiende a toda la organización,
puesto que viene definida por el diseño de los productos y procesos y la elección
de proveedores. Son aplicables técnicas estadísticas de muestreo en el control y
recepción y la fabricación
Los sistemas de tipo 4, dado que el cliente define el producto que quiere, es
también el que fija unos estándares de calidad en función de los cuales acepta el
producto. Para los sistemas tipo 5 ocurre algo similar, con la posibilidad, en los
proyectos de gran tamaño y trascendencia, de condiciones especiales de calidad.
Lección 35 Influencia de la Tipología del Sistema Productivo de Servicios en
la Dirección de Operaciones.
35.1 Previsión
La previsión se centra en la demanda teniendo en cuenta no sólo la tendencia sino
su comportamiento estacional a lo largo del año, y bajo ciertas circunstancias, a lo
largo del día del mes, la semana o la hora del día.
35.2 Planeación Agregada
Para adecuar la oferta a la demanda debe tener en cuenta una característica que
impide la utilización de uno de los procedimientos más habituales en la
coordinación oferta – demanda en los sistemas productores de bienes: los
inventarios.
UNIVERSIDAD NACIONAL ABIERTA Y A DISTANCIA – UNAD
Escuela de Ciencias Básicas Tecnología e Ingeniería
Contenido Didáctico del curso Planeación y Control de la Producción

Los servicios, no son almacenables, por la única forma de adaptación de la
capacidad productiva a las fluctuaciones de la demanda, complicada por el hecho
de que siendo los servicios intensivos en factor de trabajo no se trata solamente
de disponer de unas instalaciones sobredimensionadas, sino también de disponer
de una fuerza de trabajo variable en el tiempo con los inevitables
sobredimensionamientos que ello implica y la utilización de modalidades
especiales en tipo de jornada de trabajo, horario en los turnos, etc.
35.3 Gestión de Materiales
No posee aquí una importancia fundamental o por lo menos diferenciadora
respecto a los sistemas de manufactura.
35.4 Programación, lanzamiento y control de operaciones
La programación consiste en adaptar en cada momento la capacidad productiva a
la demanda.
34.5 Control de Calidad
Se ha indicado ya la dificultad de la medida de los resultados de un servicio y, por
consiguiente, los problemas para evaluar la calidad del mismo, que en gran parte
sólo pueden hacerse a través de la encuesta entre los clientes.
UNIVERSIDAD NACIONAL ABIERTA Y A DISTANCIA – UNAD
Escuela de Ciencias Básicas Tecnología e Ingeniería
Contenido Didáctico del curso Planeación y Control de la Producción

CAPITULO 8: PROGRAMACIÓN DE LA PRODUCCIÓN
Lección 36 Definiciones
La programación de la producción consiste en asignar las órdenes de producción
o las operaciones en que se descomponen a centros de trabajo específicos dentro
de intervalos temporales concretos. El programa de programación puede verse
como una fase más de preparación de las actividades productivas, después de la
planificación y el cálculo de necesidades.
En los sistemas continuos (Flow shop) la problemática se circunscribe casi
únicamente a la asignación de operaciones a centros, al establecimiento de la ruta
y consiguiente equilibrado de líneas, puesto que a partir de este punto sólo restará
establecer la secuencia de los productos a lanzar a las líneas, si es que por las
mismas transitan productos con características diferentes.
En los sistemas intermitentes (Job shop), la programación es de naturaleza
distinta, y más compleja, por cuanto la frecuencia del ciclo de programación será
más alta y las decisiones deberán tomarse, en gran proporción, en función de las
circunstancias reales de cada momento. Las subfunciones que se pueden
distinguir dentro de la programación de la producción son las siguientes:
Sub-función de Carga o Asignación (Loading): Asignación de las
operaciones a centros de trabajo, decisión que se adoptará por comparación
entre la capacidad disponible del centro y la carga requerida por las
operaciones asignadas al mismo.
Sub-función de Secuenciación (Sequencing): Secuenciación de las
operaciones asignadas a un centro de trabajo para establecer su orden de
ejecución.
Sub-función de Temporización (Scheduling): Determinación de los instantes
de inicio y fin (programados) de cada operación.
Los objetivos perseguidos frente a todo el proceso suelen ser:
-

Terminar en plazo un alto porcentaje de órdenes
Obtener una alta utilización del equipo y personal
Reducir al mínimo las horas extras, etc.
UNIVERSIDAD NACIONAL ABIERTA Y A DISTANCIA – UNAD
Escuela de Ciencias Básicas Tecnología e Ingeniería
Contenido Didáctico del curso Planeación y Control de la Producción

Lección 37 Programación y Funciones de Control Características
De acuerdo a lo propuesto por Chase y Aquilano (2009), para programar y
controlar una operación deben ejecutarse diferentes funciones a saber:
1. Asignar pedidos, equipo y personal a los centros de trabajo y otras ubicaciones
especificadas. Básicamente, se trata de planeación de capacidad a corto plazo
2. Determinar la secuencia de realización de los pedidos (es decir, establecer las
prioridades laborales).
3. Iniciar el desempeño de trabajo programado. Es lo que normalmente se llama
despachar los pedidos.
4. Control de taller (o control de actividades de producción) que tiene en cuenta lo
siguiente:
a. Revisión del nivel de progreso de los pedidos conforme estos se
trabajan.
b. Expedición de pedidos retrasados y que son muy importantes.
El proceso de programación de un centro de trabajo se desarrolla así: Al comienzo
del día, el programador determina y secuencia los trabajos que se van a operar en
las estaciones de trabajo individuales. Las decisión del programador deben
basarse en las operaciones y los requisitos de tránsito de cada trabajo, estado de
los trabajos en los centros, colas de los trabajos en los centros, prioridades
laborales, disponibilidad de materiales, pedidos anticipados que quedarán listos en
el día y las capacidades de recursos de los centros de trabajo, se concluye que el
proceso requiere del análisis de diferentes variables de manera simultánea.
Lección 38 Asignación de Cargas de Trabajo (Loading) Método Húngaro
Según Companys (1989), la asignación de las tareas a los centros de trabajo, es
el proceso que compara la capacidad disponible del centro y la carga requerida
para la programación de las tareas a asignar en el mismo. A continuación se
exponen dos métodos para la asignación de cargas: Método de Asignación
(Método Húngaro) y el Método de Índices de Eficiencia.
Ejemplo 12. Suponga que se desea asignar 5 tareas a cinco áreas de trabajo, y
se dispone de los tiempos de elaboración para cada uno de ellos en cada centro,
tal y como se propone en la siguiente matriz.
UNIVERSIDAD NACIONAL ABIERTA Y A DISTANCIA – UNAD
Escuela de Ciencias Básicas Tecnología e Ingeniería
Contenido Didáctico del curso Planeación y Control de la Producción

Cuadro 6 Problema de Asignación
Fuente: El autor (2008)

Se desea encontrar la asignación óptima de forma que la suma del tiempo total
sea el menor. Para encontrar esta asignación el método describe los siguientes
pasos.
1. Restar a cada elemento de cada columna de la matriz el menor tiempo de cada
columna.

Tabla 31 Paso 1 Método Húngaro
Fuente: El autor (2008)

2. Restar a cada elemento de cada fila el menor tiempo de cada fila

Tabla 32 Paso 2 Método Húngaro
Fuente: El autor (2008)

3. Identificar la solución óptima como la asignación factible asociada, con los
elementos 0 de la matriz del paso 2. De acuerdo a lo anterior, la asignación
óptima es la siguiente:
Trabajo 1 asignado al centro 5
Trabajo 2 asignado al centro 3
Trabajo 3 asignado al centro 1
Trabajo 4 asignado al centro 2
Trabajo 5 asignado al centro 4
UNIVERSIDAD NACIONAL ABIERTA Y A DISTANCIA – UNAD
Escuela de Ciencias Básicas Tecnología e Ingeniería
Contenido Didáctico del curso Planeación y Control de la Producción

Ahora verifiquemos el siguiente ejemplo.

Cuadro 7 Problema de Asignación 2
Fuente: El autor (2008)

Al desarrollar los paso 1 y 2 descritos anteriormente, la matriz resultante queda
como sigue.

Cuadro 8 Matriz Resultante
Fuente: El autor (2008)

Aplicando el criterio de asignación óptima, se obtiene lo siguiente.
Trabajo 1 asignado al centro 5
Trabajo 2 asignado al centro 1
Trabajo 3 asignado al centro 2
Trabajo 4 No puede ser asignado dado que al centro de trabajo ya fue
asignado el trabajo No. 2
Trabajo 5 asignado al centro 3
De lo anterior tenemos un problema degenerado, entonces se requiere la
realización de los siguientes pasos adicionales.
4. A la matriz resultante trazar la cantidad mínima de líneas horizontales y
verticales que cubran todos los elementos 0.
5. Seleccionar el mínimo número no cubierto y restarlo de todo elemento no
cubierto y sumarlo a todo elemento que este en la intersección de dos líneas.
6. Volver a realizar la Fase 3
UNIVERSIDAD NACIONAL ABIERTA Y A DISTANCIA – UNAD
Escuela de Ciencias Básicas Tecnología e Ingeniería
Contenido Didáctico del curso Planeación y Control de la Producción

Cuadro 9 Paso 4 Método Húngaro
Fuente: El autor (2008)

Cuadro 10 Matriz Resultante
Fuente: El autor (2008)

Ahora la nueva asignación óptima es:
Trabajo 1 asignado al centro 5
Trabajo 2 asignado al centro 1
Trabajo 3 asignado al centro 3
Trabajo 4 asignado al centro 2
Trabajo 5 asignado al centro 4

Lección 39 Asignación de Cargas de Trabajo (Loading) Método de Índices
Cuando existen varios centros de trabajo alternativos que pueden realizar las
operaciones, si todos ellos poseen la misma eficiencia la forma de asignar las
operaciones podrá oscilar, según las circunstancias, entre los dos extremos
siguientes:
1. Asignar las operaciones de forma que se saturen sucesivamente los centros de
trabajo, es decir, se asignarán todas las operaciones al primer centro de
trabajo hasta que se llegue a un nivel límite de la carga, pasándose luego al
segundo, y así seguidamente hasta asignar toda la carga.
2. Asignar las operaciones procurando mantener una carga homogénea en todas
ellas, es decir, cuando se asigne una nueva operación se hará en el centro de
trabajo con menos carga asignada hasta el momento en el intervalo
considerado.
Si los centros de trabajo tienen eficiencias diferentes, sería deseable asignar cada
operación al centro de trabajo que presenta mayor eficiencia para la misma, pero
si existe suficiente capacidad en el mismo habrá que recurrir a los demás. El
UNIVERSIDAD NACIONAL ABIERTA Y A DISTANCIA – UNAD
Escuela de Ciencias Básicas Tecnología e Ingeniería
Contenido Didáctico del curso Planeación y Control de la Producción

problema puede complicarse si existen varias operaciones en las mismas
circunstancias. Un procedimiento muy sencillo que puede utilizarse en el de los
índices, el cual se describe a continuación.
Ejemplo 13. En la tabla No. 33 se muestra para 7 trabajos los tiempos de
procesamiento en tres centros de trabajo distintos.

Tabla 33 Carga de los Centros de Trabajo
Fuente: El autor (2008)

El procedimiento es el siguiente.
1. Asignar un índice de eficiencia de valor 1 al centro de trabajo j más eficiente
para cada trabajo tipo i.
2. Determinar los demás índices como el cociente entre el tiempo de los demás
centros de trabajo, y el tiempo del centro más eficiente. La comparación se
hace por cada trabajo (por fila).
3. Asignar el trabajo i al centro de trabajo j más eficiente, siempre y cuando lo
permita su capacidad disponible o sobrante en la máquina j. Si la capacidad o
sobrante en la máquina j no permite la asignación, asigne en la segunda
máquina más eficiente.
Trabajo
1
2
3
4
5
6
7
Capacidad
disponible

Centro 1 (tij)
Horas Índice
90
2,25
50
3,33
30
2,50
24
1.00
14
2,80
12
1,33
8
1.00
50

Centro 2 (tij)
Centro 3 (tij)
Horas Índice Horas Índice
40
1.00
60
1,5
44
2,93
15
1.00
18
1,5
12
1.00
32
1,33
36
1,50
7
1,40
5
1.00
9
1.00
18
2
12
1,50
10
1,25
47

Tabla 34 Determinación de Índices
Fuente: El autor (2008)

28
UNIVERSIDAD NACIONAL ABIERTA Y A DISTANCIA – UNAD
Escuela de Ciencias Básicas Tecnología e Ingeniería
Contenido Didáctico del curso Planeación y Control de la Producción

Trabajo

Carga después
de asignar dos
trabajos

1
2
3
4
5
6
7
Capacidad
disponible
Capacidad
asignada
Capacidad
sobrante
Trabajo

Carga después
de asignar
cuatro
trabajos

1
2
3
4
5
6
7
Capacidad
disponible
Capacidad
asignada
Capacidad
sobrante
Trabajo

Carga después
de asignar
todos los
trabajos

1
2
3
4
5
6
7
Capacidad
disponible
Capacidad
asignada
Capacidad
sobrante

Centro 1 (tij)
Horas Índice
90
2,25
50
3,33
30
2,50
24
1.00
14
2,80
12
1,33
8
1.00
50

Centro 2 (tij)
Horas Índice
40
1.00
44
2,93
18
1,5
32
1,33
7
1,40
9
1.00
12
1,50

Centro 3 (tij)
Horas Índice
60
1,5
15
1.00
12
1.00
36
1,50
5
1.00
18
2
10
1,25

47

28

40

15

7
Centro
Horas
90
50
30
24
14
12
8

1 (tij)
Índice
2,25
3,33
2,50
1.00
2,80
1,33
1.00

Centro 2 (tij)
Horas Índice
40
1.00
44
2,93
18
1,5
32
1,33
7
1,40
9
1.00
12
1,50

13
Centro 3 (tij)
Horas Índice
60
1,5
15
1.00
12
1.00
36
1,50
5
1.00
18
2
10
1,25

50

47

28

24

40

15
+12

26

7

1

Centro
Horas
90
50
30
24
14
12
8

1 (tij)
Índice
2,25
3,33
2,50
1.00
2,80
1,33
1.00

Centro 2 (tij)
Horas Índice
40
1.00
44
2,93
18
1,5
32
1,33
7
1,40
9
1.00
12
1,50

Centro 3 (tij)
Horas Índice
60
1,5
15
1.00
12
1.00
36
1,50
5
1.00
18
2
10
1,25

50

47

28

44

40

15+12

6

0

13

Tabla 35 Asignación de Cargas
Fuente: El autor (2008)

Entonces se concluye que los trabajos 4, 6 y 7 serán asignados al Centro 1; los
trabajos 1 y 5 al Centro 2 y finalmente los trabajos 2 y 3 al Centro 3.
UNIVERSIDAD NACIONAL ABIERTA Y A DISTANCIA – UNAD
Escuela de Ciencias Básicas Tecnología e Ingeniería
Contenido Didáctico del curso Planeación y Control de la Producción

Lección 40 Terminología
En el capítulo siguiente se detallarán todo lo relacionado con los problemas de
secuenciación de las operaciones de las órdenes de trabajo, lo que se denomina
la programación detallada de carga finita, esto significa que se programa al detalle
el recurso a utilizar en los tiempos de preparación y corrida por cada período de
tiempo. Se supondrá que las operaciones de las órdenes de trabajo han sido
asignadas mediante algún procedimiento a centros de trabajo concretos, y que las
órdenes están situadas aproximadamente en el tiempo, es decir, que los menos
existe una fecha en la que deben ser realizadas.
Otra característica que distingue al proceso de programación de la producción es
si se procede hacia atrás o adelante en el tiempo. Para esta dimensión temporal,
lo más común es la programación progresiva, la cual se refiere a la situación en la
que el sistema toma un pedido o orden y programa todas las operaciones que hay
que completar oportunamente. En sentido contrario, la programación en retroceso,
comienza en alguna fecha futura (un plazo previsto) y se programan las
operaciones requeridas en sentido inverso. La programación a la inversa indica en
qué momento debe empezarse a elaborar un pedido para que se termine en una
fecha requerida.
Otro factor importante es el relacionado con los recursos. En la práctica debe
decidirse qué se va a programar en concreto. Lo más común es que los procesos
se consideren limitados por las máquinas o por la mano de obra disponible. En un
proceso limitado por máquinas, el equipo es el recurso crucial para el programa.
Del mismo modo, si está limitado por la mano de obra, el personal es el recurso
clave, lo único certero es que todos los programas tendrán limitaciones, y en
algunos casos hasta las dos restricciones.
Antes de entrar a desarrollar las diferentes metodologías se secuenciación de
acuerdo al sistema de producción, es necesario tener claro algunos conceptos
importantes.
Hay un primer aspecto y es el que hace referencia a los trabajos y a la forma en
que llegan a la planificación. Se distinguen dos tipos.
Estáticos: Los trabajos que hay que planificar y que están todos disponibles en
el instante inicial y no se incluyen nuevos trabajos durante el período de
planificación.
Dinámicos: Se actualiza el programa de planificación cuando llegan nuevos
trabajos.
UNIVERSIDAD NACIONAL ABIERTA Y A DISTANCIA – UNAD
Escuela de Ciencias Básicas Tecnología e Ingeniería
Contenido Didáctico del curso Planeación y Control de la Producción

40.1 Terminología
Una operación es una tarea elemental que se realiza en una máquina. El conjunto
de operaciones se denomina trabajo y están relacionadas entre sí por medio de
precedencias debidas a restricciones tecnológicas que definen la ruta.

Gráfico 26 Descripción de Operación y Tarea
Fuente: Título: Planeación Detallada publicado en: www.unav.es/ocw/orgproduccionII/material/problemasPL.pdf .
Fecha de consulta: enero de 2008

Tiempo de Procesamiento (Tpi). Es la duración de la operación. Incluye el
tiempo de el tiempo de preparación y conclusión de de cada trabajo.
Tiempo de espera (Twi). Es el tiempo que el trabajo que está en cola esperando
a ser procesado en una máquina.
Tiempo de llegada (Tai). Es el instante en el que el trabajo llega al taller y a partir
del cual puede ya procesarse. Es decir, no es el momento en el que el cliente hace
el pedido, sino el momento en que el pedido llega a planificación y esta listo para
ser procesado.
Tiempo de finalización (Tfi) Corresponde al instante en el que se termina la
última operación de un trabajo.
Tiempo de entrega (Tei) Es el instante en el que hay que entregar el trabajo.
Generalmente viene fijada por el cliente.
Con esta información se pueden definir algunas medidas de rendimiento que
permiten comparar distintas planificaciones. Entre las que encontramos las
siguientes.
Tiempo de Flujo: (TFi = Tfi – Tai ó TFi = Tpi + Twi) es el tiempo transcurrido desde la
llegada del trabajo hasta la finalización de la última tarea. Se puede definir como la
diferencia entre el tiempo de finalización y el de llegada (Tfi – Tai); o bien, desde el
punto de vista de su estancia en el taller, se puede calcular como la suma del tiempo
de procesamiento y el tiempo de espera (Tpi +Twi).
Retraso (Li = Tfi - Tei) cuantifica lo pronto (o tarde) que se ha terminado el trabajo y
se calcula como la diferencia entre la fecha de finalización y la de entrega. Si es mayor
que cero significa que el trabajo se ha terminado después de su fecha de entrega
UNIVERSIDAD NACIONAL ABIERTA Y A DISTANCIA – UNAD
Escuela de Ciencias Básicas Tecnología e Ingeniería
Contenido Didáctico del curso Planeación y Control de la Producción

prevista y, entonces, se denomina tardanza (Ti). Si, por el contrario, es menor que
cero, el trabajo se ha acabado antes de la fecha prevista, se denomina prontitud (Ei).
Holgura (Hi = Tei – (Tai + Tpi)) representa el margen de tiempo que existe para
planificar un pedido, es decir, sabiendo el tiempo en el que llega y el tiempo de
procesamiento, y conociendo la fecha en la que hay que entregar el artículo, es fácil
calcular el margen del que se dispone para planificarlo.

40.2 Reglas de Despacho
Para determinar la manera como serán programados los pedidos en la línea de
trabajo, se definen unas reglas de despacho que determinan con que prioridad
serán procesados los trabajos, entre las que se encuentran las siguientes:
Razón Crítica (CR).
Del inglés (Critical Ratio), se determina dividiendo el tiempo de entrega del trabajo
(Tei) hasta la fecha actual (To), sobre el tiempo total de restante de la Planta (Trp)
=

−

Una razón menor que 1 implica que el trabajo está retrasado con respecto al
programa, y una razón mayor que 1 indica que el trabajo está adelantado con
respecto al programa. El trabajo que tenga el CR más baja debe programarse
como el siguiente en el orden de procesamiento.
Fecha de Vencimiento más Próxima.
El trabajo que tenga la fecha de vencimiento más próxima (EDD) (por sus siglas
en inglés Earliest due Date), será el que tendrá la prioridad de ser programado.
Primero en llegar, Primero en ser Atendido (FCFS).
Del inglés First Come First Served, aquel trabajo que haya llegado primero a la
estación de trabajo tendrá la más alta prioridad.
Tiempo de Procesamiento más Corto (SPT).
Del inglés (Shortest Processing Time) El trabajo que tenga el tiempo de
procesamiento más corto será el que tenga la prioridad de ser programado.
Tiempo de Procesamiento más Largo (LPT).
Del inglés (Longest Processing Time) En este criterio se ordenan los trabajos de
mayor a menor tiempo de procesamiento.
UNIVERSIDAD NACIONAL ABIERTA Y A DISTANCIA – UNAD
Escuela de Ciencias Básicas Tecnología e Ingeniería
Contenido Didáctico del curso Planeación y Control de la Producción

CAPITULO 9: SECUENCIACIÓN Y TEMPORIZACIÓN
Es el proceso mediante el cual se determina la secuenciación de las tareas
asignadas a un centro de trabajo para establecer su orden de procesamiento. Para
luego realizar la temporización que es la determinación de los instantes de inicio y
fin (programados de cada trabajo), para ello se hace uso del diagrama de Gantt,
este tipo de diagramas fueron concebidos por el ingeniero norteamericano Henry
L. Gantt, quien busco resolver el problema de la programación de actividades, es
decir, su distribución conforme a un calendario, de manera tal que se pudiese
visualizar el periodo de duración de cada actividad, sus fechas de iniciación y
terminación e igualmente el tiempo total requerido para la ejecución de un trabajo.
El instrumento que desarrolló permite también que se siga el curso de cada
actividad, al proporcionar información del porcentaje ejecutado de cada una de
ellas, así como el grado de adelanto o atraso con respecto al plazo previsto.
Este gráfico consiste simplemente en un sistema de coordenadas en que se
indica: En el eje Horizontal: un calendario, o escala de tiempo definido en términos
de la unidad más adecuada al trabajo que se va a ejecutar: hora, día, semana,
mes, etc.
En el eje Vertical: Las actividades que constituyen el trabajo a ejecutar. A cada
actividad se hace corresponder una línea horizontal cuya longitud es proporcional
a su duración en la cual la medición se efectúa con relación a la escala definida en
el eje horizontal.
El gráfico 26 muestra la forma en que se organizaría en un diagrama de Gantt, la
programación de 10 trabajos que deben ser procesados en 2 máquinas en serie.

Gráfico 27 Gráfico Gantt
Fuente: El autor (2008)
UNIVERSIDAD NACIONAL ABIERTA Y A DISTANCIA – UNAD
Escuela de Ciencias Básicas Tecnología e Ingeniería
Contenido Didáctico del curso Planeación y Control de la Producción

Lección 41 Secuenciación en una sola máquina
En un taller de este tipo los trabajos constan de una única operación que se
realiza en una única máquina. En este caso es posible obtener una secuencia
óptima de los trabajos que minimice una característica elegida por el planificador,
como se verá más adelante. Si bien en la mayoría de las empresas no se da este
caso de forma exclusiva, en muchas de ellas la planificación puede hacerse
agrupando máquinas en centros de trabajo que sí cumplen esta definición.

Gráfico 28 Secuencia en una sola Máquina
Fuente: Título: Planeación Detallada publicado en: www.unav.es/ocw/orgproduccionII/material/problemasPL.pdf .
Fecha de consulta: enero de 2008

Ejemplo 14. Suponga que se tienen 5 trabajos para ser procesados en una sola
máquina, a continuación se detalla la información de tiempo de procesamiento y
tiempo de entrega para cada uno de los trabajos.

Cuadro 11 Trabajos para una Máquina
Fuente: Adaptado de lo propuesto por Krajewski y Ritzman (2000). Pag 768

Se propone definir la secuencia de trabajos inicialmente por la regla EDD, Fecha
de vencimiento más próxima, a continuación se desarrolla la programación,
incluyendo los tiempos de flujo, el retraso y la holgura.
Lote
Trabajo 1
Trabajo 2
Trabajo 4
Trabajo 3
Trabajo 5

Inicio del
Trabajo
0
8
14
17
32

(Tpi)

(TFi)

(Tei)

8
6
3
15
12

8
14
17
32
44

10
12
18
20
22

Tiempo real de
entrega al cliente
10
14
18
32
44

Holgura (Hi)

Retraso
(Li)

2
2
1
12
22

Cuadro 12 Secuencia de Trabajos para una Máquina aplicando la regla EDD
Fuente: Adaptado de lo propuesto por Krajewski y Ritzman (2000). Pag 768
UNIVERSIDAD NACIONAL ABIERTA Y A DISTANCIA – UNAD
Escuela de Ciencias Básicas Tecnología e Ingeniería
Contenido Didáctico del curso Planeación y Control de la Producción

Se observa que por ejemplo el trabajo 2 inicio a elaborarse en el tiempo 8 y
finalizó en el tiempo 14, pero el tiempo estipulado para su entrega era en el 12
pero solamente estuvo listo en el 14, por lo tanto tiene 2 horas de retraso.
∑

8 + 14 + 17 + 32 + 44
5

Las medidas de desempeño para evaluar esta programación son las siguientes.
= 23

=

=
=

=

∑

∑

∑

=
=

=

=

=

2+0+1+0+0
= 0.6
5

0 + 2 + 0 + 12 + 22
= 7.2
5

0 + 14 + 17 + 32 + 44
= 2.61
44

ó

=

Se podría afirmar que la suma de los tiempos de flujo, equivale al total de horas
trabajo que pasan los lotes en espera para ser procesados completamente,
asumiendo para el ejemplo que no hay material en proceso inicial sino solo el que
corresponde a estos trabajos, entonces si a este tiempo lo dividimos entre el lapso
de fabricación, es decir el tiempo total requerido para fabricar todos los bloques,
que también es igual al tiempo de flujo para el último trabajo procesado, se obtiene
el promedio de trabajo en proceso.
Ahora miremos el Inventario Promedio Total, este corresponde a la suma total del
inventario que está en proceso más los trabajos ya terminados que están a la
espera de ser entregado a los clientes, esto es el tiempo total necesario que cada
trabajo duró en la planta en ser procesado y la espera para ser entregado a los
clientes. Entonces, este inventario se obtiene como la suma de los tiempos reales
de entrega de cada trabajo a los clientes, dividido sobre el lapso de fabricación.
=

10 + 14 + 18 + 32 + 44
= 2.68
44
UNIVERSIDAD NACIONAL ABIERTA Y A DISTANCIA – UNAD
Escuela de Ciencias Básicas Tecnología e Ingeniería
Contenido Didáctico del curso Planeación y Control de la Producción

Gráfico 29 Gráfico Gantt Secuencia de Trabajos para una Máquina aplicando la regla EDD
Fuente: El Autor (2008)

A continuación se desarrollara el mismo ejemplo pero aplicando la regla de
despacho SPT, Tiempo de Procesamiento más Corto, entonces el orden de los
trabajo se da con aquel que tiene el menor tiempo de procesamiento, a
continuación se presenta los datos de la secuencia, con el tiempo de flujo,
holguras y retrasos.
Lote
Trabajo
Trabajo
Trabajo
Trabajo
Trabajo

4
2
1
5
3

Inicio del
Tiempo real de entrega al
Holgura
(Tpi) (TFi) (Tei)
Trabajo
cliente
(Hi)
0
8
3
18
18
15
3
6
9
12
12
3
9
8
17
10
17
17
12
29
22
29
29
15
44
20
44
Cuadro 13 Secuencia de Trabajos para una Máquina aplicando la regla SPT

∑

Retraso
(Li)

7
7
24

3 + 9 + 17 + 29 + 44
5

Las medidas de rendimiento para esta secuencia son las siguientes:
= 20,4

∑

=

=

15 + 3 + 0 + 0 + 0
= 3.6
5
∑
0 + 0 + 7 + 7 + 24
=
=
= 7.6
5
3 + 9 + 17 + 29 + 44
=
= 2.32
44
18 + 12 + 17 + 29 + 44
=
= 2.73
44
=

=

De lo anterior se concluye que con la regla de despacho SPT el programa de
producción generó un tiempo promedio de flujo más bajo y un inventario de
producto en proceso (wip) igualmente más bajo en comparación con la regla de
EDD, pero esta regla permitió dar un mejor servicio al cliente, pues el retraso fue
menor en cuanto horas promedio y en cuanto al máximo de horas de retraso.
UNIVERSIDAD NACIONAL ABIERTA Y A DISTANCIA – UNAD
Escuela de Ciencias Básicas Tecnología e Ingeniería
Contenido Didáctico del curso Planeación y Control de la Producción

Otra conclusión es que sin importara la regla utilizadas el lapso de producción fue
el mismo, es decir de 44 horas, esto se debe a que la asignación es en una sola
máquina y por tanto no hay tiempos muertos o ociosos.
Ahora bien, la regla de mayor uso es la SPT, ya que esta tiende a minimizar el
tiempo de flujo, al tiempo que busca maximizar la utilización de los recursos de la
planta. Para el caso de una sola máquina, tal y como lo propone Krajewski (2000)
la regla SPT siempre proporciona el tiempo de flujo promedio más bajo, sin
embargo puede que incremente el inventario total de producto pues “tiende a
empujar todo el trabajo hacia la etapa de terminación”, así mismo tiende a generar
una alta variación en las horas de retraso, puesto que por lo general los trabajo
más largos tienen que esperar más tiempo para ser procesados. En general la
ventaja más grande que tiene esta regla es que aumenta la carga de trabajo en la
planta.

Gráfico 30 Gráfico Gantt Secuencia de Trabajos para una Máquina aplicando la regla EDD
Fuente: El Autor (2008)
UNIVERSIDAD NACIONAL ABIERTA Y A DISTANCIA – UNAD
Escuela de Ciencias Básicas Tecnología e Ingeniería
Contenido Didáctico del curso Planeación y Control de la Producción

Lección 42 Secuenciación en máquinas en paralelo
Este tipo de organización del taller propone que se disponen de m máquinas
idénticas en paralelo que deben procesar n trabajos y todos ellos están
disponibles en el instante inicial. Cuando hay máquinas en paralelo se supone que
cualquier trabajo se puede procesar en cualquiera de las máquinas, es decir se
trata de máquinas idénticas. Un caso es suponer que se tienen 5 inyectoras
disponibles para procesar 5 trabajos. Entonces la decisión a tomar es cual
máquina procesa el trabajo y en qué orden.

Gráfico 31 Secuencia para máquina es Paralelo
Fuente: Título: Planeación Detallada publicado en: www.unav.es/ocw/orgproduccionII/material/problemasPL.pdf . Fecha de
consulta: enero de 2008

42.1 Método de tiempo de flujo.
Teniendo en cuenta el problema de asignar a una sola máquina bajo el criterio de
asignar primero el de menor tiempo de procesamiento, de manera que se
minimice el tiempo de procesamiento. Se inicia programando el trabajo con el
menor tiempo en cualquier máquina, luego se programa el siguiente trabajo en la
máquina que tenga el menor tiempo de procesado, para así continuar hasta que
todos los trabajos sean programados.
Ejemplo 15. Suponga que una planta de productos plásticos, adaptado de Sipper
(1998), tiene tres máquinas de inyección idénticas y tiene 15 trabajos, los clientes
tienen la misma prioridad para la recepción de sus pedidos, entonces se desea
saber cual máquina y en qué orden deben ser procesados los trabajos de manera
que se minimice el tiempo total en que los trabajos son procesados.
Trabajo
Tiempo

1
1

2
3

3
4

4
6

5
9

6
10

7
10

8
11

9
12

10
13

11
13

12
14

13
16

14
18

15
19

Como no hay trabajos en proceso, entonces se inicia asignando el trabajo con
menor tiempo en cualquier máquina, si hay empates estos se rompen
arbitrariamente, supongamos que se asigna en la máquina 1, entonces el trabajo 1
se asigna a la máquina y su tiempo de procesamiento es (Tp1 =1), el tiempo de
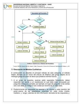
procesado de la máquina 1 TF1 desde el momento 0 + 1 = 1. El segundo trabajo
se asigna a la máquina 2, su tiempo de procesamiento (TF2) es 0 + 3 = 3 y el
UNIVERSIDAD NACIONAL ABIERTA Y A DISTANCIA – UNAD
Escuela de Ciencias Básicas Tecnología e Ingeniería
Contenido Didáctico del curso Planeación y Control de la Producción

tercer trabajo se asigna a la máquina 3, su tiempo de procesamiento (TF3) es 0 +
4 = 4. Ahora bien el trabajo 4 se asigna a aquella máquina que tenga el menor
tiempo procesamiento, es decir el mínimo TFk (1,3,4), el cual corresponde a la
máquina 1, ahora el tiempo de procesamiento de la máquina 1 (TF1) es 1 + 6 = 7.
Entonces la programación de las demás tareas se hará en aquella máquina que
tenga el menor tiempo de procesamiento.
Máquina 1
Trabajo
T pi
asign ado
1
1
4
6
7
10
10
13
13
16

TF1
1
7
17
30
46

Máquin a 2
Trab ajo
Tpi
asignado
2
3
5
9
8
11
11
13
14
18

TF2
3
12
23
36
54

Máquina 3
Trab ajo
Tpi
asignado
3
4
6
10
9
12
12
14
15
19

TF 3
4
14
26
40
59

Cuadro 14 Programación de Trabajos en Máquinas Paralelas Para Tiempo de Flujo Mínimo

Gráfico 32 Gráfico Gantt para Tiempo de Flujo de Programación en Máquinas Paralelas
Fuente: El autor (2008)

Entre las medidas de desempeño se tienen las siguientes:
1 + 3 + 4 + 7 + 12 + 14 + 17 + 23 + 26 + 30 + 36 + 40 + 46 + 54 + 59
15
= 24,8
=
1 + 3 + 4 + 7 + 12 + 14 + 17 + 23 + 26 + 30 + 36 + 40 + 46 + 54 + 59
=
59
= 6,3
=
UNIVERSIDAD NACIONAL ABIERTA Y A DISTANCIA – UNAD
Escuela de Ciencias Básicas Tecnología e Ingeniería
Contenido Didáctico del curso Planeación y Control de la Producción

Así mismo el Lapso de Fabricación (Makespan) o tiempo total para que todos los
trabajos completen su ejecución es de 59 unidades de tiempo
42.2 Método de lapso de producción más corto.
Esté método busca es disminuir el lapso de tiempo de procesamiento en lugar del
tiempo de flujo, para ello se aplica la regla de programar primero las actividades
que tienen el tiempo más largo de procesamiento (LPT), y tal como se describió
anteriormente se asigna el trabajo a la máquina que tenga el menor tiempo de
procesamiento asignado, de igual forma los empates se definen arbitrariamente.
A continuación se desarrolla el mismo ejemplo propuesto anteriormente de asignar
15 trabajos en 3 máquinas.
Máquina 1
Trabajo
Tpi
asignado
15
10
7
6
1

19
12
10
10
1

TF1
19
32
42
52
53

Máquina 2
Trabajo
Tpi
asignado
14
11
8
5
2

18
13
11
9
3

TF2
18
31
42
51
54

Máquina 2
Trabajo
Tpi
asignado
13
12
9
4
3

16
14
12
6
4

TF3
16
30
42
48
52

Cuadro 15 Programación de Trabajos en Máquinas Paralelas Para minimizar el Lapso de Producción

Gráfico 33 Gráfico Gantt para Tiempo de Flujo de Programación en Máquinas Paralelas

Ahora las medidas de desempeño para esta regla de despacho para este se
tienen las siguientes:
19 + 32 + 42 + 52 + 53 + 18 + 31 + 42 + 51 + 54 + 16 + 30 + 42 + 48 + 52
15
= 38,8
(
)=
19 + 32 + 42 + 52 + 53 + 18 + 31 + 42 + 51 + 54 + 16 + 30 + 42 + 48 + 52
=
59
= 10,7
=
UNIVERSIDAD NACIONAL ABIERTA Y A DISTANCIA – UNAD
Escuela de Ciencias Básicas Tecnología e Ingeniería
Contenido Didáctico del curso Planeación y Control de la Producción

Pero con esta regla el Makespan es de 54 unidades de tiempo, la diferencia entre
los dos métodos para este ejemplo, es que con el criterio de disminuir el lapso de
fabricación, la asignación de los trabajos con mayor tiempo de procesamiento en
las máquinas está distribuido en casi todas las máquinas, esto al final genera que
el tiempo ocioso en general sea a menor, a pesar de que el WIP y el tiempo
promedio del flujo de trabajo es mayor.
UNIVERSIDAD NACIONAL ABIERTA Y A DISTANCIA – UNAD
Escuela de Ciencias Básicas Tecnología e Ingeniería
Contenido Didáctico del curso Planeación y Control de la Producción

Lección 43 Secuenciación en máquinas en serie (Flow Shop)
Este tipo de organización del taller, llamado también sistemas en línea o continuo
las máquinas están dispuestas de manera que el flujo de todos los productos que
se procesan en ellas de forma unidireccional. Existen m máquinas sobre las
cuales se puede procesar trabajos que tengan menos operaciones que m. Para
secuenciar en este tipo de sistemas existe el Algoritmo de Johnson cuyo
procedimiento tiene como objetivo minimizar el lapso de procesamiento, cuando
se programan n trabajos en 2 máquinas en serie. El algoritmo pretende que la
secuencia de trabajos en dos estaciones debe ser la misma, por lo tanto la
prioridad asignada a un trabajo determinado debe ser la misma en ambas
estaciones. Este algoritmo supone que existen un número conocido de trabajos,
los cuales también tienen un tiempo de procesamiento igualmente conocido y que
están disponibles para ser procesados. El procedimiento del algoritmo es el
siguiente.
Paso 1. Para todas las tareas determine y localice en cada máquina el tiempo de
procesamiento más corto (ti1 y ti2), entre todos los trabajos que no hayan sido
programados todavía.
Paso 2. Si el tiempo de procesamiento más corto se encuentra en la máquina 1,
se programa este trabajo lo antes posible en la sucesión. En cambio si el tiempo
de procesamiento más corto se encuentra en la máquina 2, se programa el trabajo
lo más tarde posible en la sucesión. Los empates se rompen de marera arbitraria
Paso 3. Excluya el trabajo asignado en cualquiera de las consideraciones
anteriores, repita los pasos 1 y 2 hasta que todos los trabajos hayan sido
programados.
Ejemplo 16. Considere que tiene que elaborar 10 trabajos en 2 máquinas en
serie, con los siguientes tiempos de procesamiento.
Trabajo
1
2
3
4
5
6
7
8
9
10

Máquina 1
Máquina 2
2
3
4
1
1
6
5
4
4
5
3
6
4
3
2
1
4
5
7
2
Cuadro 16. Datos Ejemplo 15

Entonces se verifican el menor tiempo de todos los trabajos, los cuales son t22,
t31, y t82 = 1, entonces la tarea debe programarse inicialmente, luego se tienen
los trabajos 2 y 8, otra manera de determinar cual se escoge es mirar el tiempo de
UNIVERSIDAD NACIONAL ABIERTA Y A DISTANCIA – UNAD
Escuela de Ciencias Básicas Tecnología e Ingeniería
Contenido Didáctico del curso Planeación y Control de la Producción

la máquina 1, se selecciona aquella que tenga mayor tiempo, entonces se
programa la tarea 8 al final de la sucesión, de manera que queda como sigue.
3,__,__,__,__,__,__,__,8,2. Ahora se excluyen los trabajos 3, 8 y 2 del análisis, y
se sigue la búsqueda del mínimo que ahora es t11 y t102 = 2, entonces se
programa la tarea 1 al principio y la tarea 10 al final de la sucesión, quedando
como sigue: 3,1,__,__,__,__,__,10,8,2. Se excluyen los trabajos 1 y 10 del
análisis, y el siguiente tiempo menor corresponde a los trabajos t73 y t61 = 3, se
programa el trabajo 6 al comienzo de la sucesión y el 7 al final, así se prosigue
para los demás trabajos hasta que todos hayan sido programados, y la sucesión
queda finalmente como: 3 – 1 – 6 – 9 – 5 – 4 – 7 – 10 – 8 – 2. El gráfico de Gantt
para esta secuenciación es el siguiente.

Gráfico 34 Gráfico Gantt Algoritmo de Johnson Secuenciación en dos máquinas
Fuente: El autor (2008)

Algunas medidas de desempeño para este algoritmo es que son las siguientes:
Lapso de Fabricación (Makespan): 37 unidades de tiempo
Tiempo de Flujo Total: 251 unidades de tiempo

Ahora bien, para procesos en línea con dos máquinas existen varios heurísticos
que permiten forzar el problema para que sea visto como uno de dos máquinas y
de esta forma usar el algoritmo de Johnson, unos de ellos es el Algoritmo de
Gupta, el cual se define de la siguiente manera, sea

Y define que:

=

=

1
−1

,

{

<
≥

+

Donde la secuencia de programación queda como

[ ]

}

≥

[ ]

≥

[ ]

≥

.≥

[ ]
UNIVERSIDAD NACIONAL ABIERTA Y A DISTANCIA – UNAD
Escuela de Ciencias Básicas Tecnología e Ingeniería
Contenido Didáctico del curso Planeación y Control de la Producción

Ejemplo 17. Suponga que se tienen 5 trabajos los cuales deben ser procesados
en 4 máquinas en serie, los datos de tiempo del procesamiento de cada trabajo en
cada estación se muestran a continuación:
Trabajo
1
2
3
4
5

Máquina 1
Máquina 2
Máquina 3
1
13
6
10
12
18
17
9
13
13
17
2
11
3
5
Cuadro 17. Datos Ejemplo 16

Máquina 4
2
18
4
6
16

Entonces para determinar el valor e primero deben combinarse los tiempos de
procesamiento de la máquina 1 y 2, la máquina 2 y 3, la máquina 3 y 4, para cada
trabajo así, y se determina el valor mínimo entre estos
Trabajo
1
2
3
4
5

Tpi1+ Tip2
14
22
26
29
14

Tpi2+ Tpi3
19
30
22
19
8

Tpi3+ Tpi4
8
36
17
8
21

Min
8
22
22
8
8

Ahora con los datos originales, se determina el valor de e como 1 si el tiempo de
procesamiento del trabajo i en la máquina 1 es menor que el tiempo de
procesamiento del trabajo i en la última máquina, para el trabajo (Tp11 = 1) <
(Tp14 = 2) entonces el valor de e es de 1, para el caso del trabajo 3 (Tp31 = 17)
>= (Tp34 = 4) para este caso el valor de e es -1. Para el cálculo del si se
determina como el cociente entre el ei y el valor mínimo de los tiempos
combinados, para todos los trabajos queda como sigue:
Trabajo
1
2
3
4
5

Tpi1+ Tip2
14
22
26
29
14

Tpi2+ Tpi3
19
30
22
19
8

Tpi3+ Tpi4
8
36
17
8
21

Min
8
22
22
8
8

ei
1
1
-1
-1
1

si
0.12
0.05
-0.06
-0.12
0.12

[i]
1
3
4
5
2

El orden se determina del si mayor a menor, el cual determina la secuencia de los
trabajos para la línea así: 1 – 5 – 2 – 3 – 4. El gráfico Gantt para esta secuencia
queda como sigue.
UNIVERSIDAD NACIONAL ABIERTA Y A DISTANCIA – UNAD
Escuela de Ciencias Básicas Tecnología e Ingeniería
Contenido Didáctico del curso Planeación y Control de la Producción

Gráfica 1 Gráfico Gantt Algoritmo de Grupta Secuenciación en 4 máquinas
Fuente: El autor (2008)

Y como medidas de desempeño para este algoritmo se tienen las siguientes:
Lapso de Fabricación (Makespan): 80 unidades de tiempo
Tiempo de Flujo Total: 287 unidades de tiempo
UNIVERSIDAD NACIONAL ABIERTA Y A DISTANCIA – UNAD
Escuela de Ciencias Básicas Tecnología e Ingeniería
Contenido Didáctico del curso Planeación y Control de la Producción

Lección 44 Secuenciación en Sistemas Intermitentes (Job Shop)
Finalmente tenemos los sistemas, que no se ajusta a ninguna de las
configuraciones descritas anteriormente, en el cual existen m máquinas y cada
trabajo puede seguir una ruta diferente, incluso puede ocurrir que un trabajo pase
más de una vez por la misma máquina, en dos etapas distintas del proceso.

Gráfico 35 Sistema Job Shop
Fuente: Título: Planeación Detallada publicado en: www.unav.es/ocw/orgproduccionII/material/problemasPL.pdf . Fecha de
consulta: enero de 2008

Un sistema de producción intermitente tiene una gran complejidad, ya que es un
sistema de producción en el que los trabajos a realizar deben ser procesados
mediante múltiples operaciones que se realizan en diferentes máquinas. Para
cada trabajo, el orden que debe seguir a través de las máquinas para ser
procesado se conoce como ruta. Debido a que los talleres están diseñados para
permitir la flexibilidad, en ellos usualmente se producen pequeñas cantidades de
una gran variedad de artículos, incluyendo productos que son individualizados
para cada cliente.
En un problema de tamaño m × n, hay m máquinas y n trabajos cada uno de los
cuales tiene una secuencia de operaciones que indica el orden en que se
procesan en el proceso, su programación permite que existan m permutaciones de
los n trabajos. Cada permutación proporciona la secuencia de procesamiento de
los trabajos en una máquina en particular. Existen n! diferentes permutaciones de
los n trabajos y son m permutaciones distintas, por lo tanto el número de máximo
de soluciones posibles (si todas son factibles) esta dado por (n!)m . Considere el
caso de un problema de 10 × 10 (10 trabajos que se deben procesar en 10
máquinas), el número de posibles soluciones es 3.95 EXP 65 si todas las
soluciones fuesen factibles. Es por ello que este problema se ha identificado en la
literatura como un problema NP-Hard es decir no se ha encontrado un algoritmo
polinómico para solucionarlo, por lo que el tiempo para encontrar una solución
crece exponencialmente con respecto al tamaño del problema, esto implica que
para problemas pequeños se pueda encontrar la solución óptima en poco tiempo
pero para problemas grandes y aún de tamaño moderado (situaciones reales) el
consumo de tiempo computacional sea muy grande, por lo tanto el encontrar una
solución óptima es bastante complejo.
UNIVERSIDAD NACIONAL ABIERTA Y A DISTANCIA – UNAD
Escuela de Ciencias Básicas Tecnología e Ingeniería
Contenido Didáctico del curso Planeación y Control de la Producción

A continuación se expone el Algoritmo de Jackson para minimizar el lapso de
producción, para la producción en dos máquinas. Suponga que se tienen dos
máquinas (A y B), para un sistema de producción intermitente con dos máquinas
existen cuatro posibilidades de trabajo.
Trabajos que se procesan sólo en A.
Trabajos que se procesan sólo en B.
Trabajos que se procesan primero en A y luego en B.
Trabajos que se procesan primero en A y luego en B.

A manera de notación estos se denotarán de la siguiente manera: (A), (B), (AB) y
(BA) respectivamente. Ahora bien, los trabajos AB deben procesarse antes en la
máquina A antes que BA, pues no se desea que la máquina A este ociosa antes
que los trabajos terminen de ser procesados en B para luego pasar a A. Por la
misma razón los trabajos A, deben ser procesados antes que los BA. De otra
parte, ningún trabajo A debe ser procesado antes que los AB en la estación A, ya
que podría retrasar los trabajos AB que vayan luego a la máquina B. Por tanto se
concluye que la secuencia de programación de los trabajos en la máquina A es:
AB – A – BA, lo cual es lo mismo para la máquina B así: BA – B – AB, ahora solo
queda determinar el orden los trabajo AB y BA, el cual se hace por el algoritmo de
Johnson, para el caso de los trabajos que solo se procesan en A y B, su secuencia
puede definirse en cualquier orden, entonces el programa de secuencia para dos
máquinas queda como sigue.
Máquina A: Trabajos que se procesan en AB, según el algoritmo de Johnson,
después los trabajos que solo se procesan en A, seguido de lo trabajos que se
procesan en BA según el algoritmo de Johnson de forma inversa.
Máquina B: Trabajos que se procesan en BA, según el algoritmo de Johnson
en orden inverso, después los trabajos que solo se procesan en B, seguido de
los trabajos que se procesan en AB según el algoritmo de Johnson.
Ejemplo 18. Suponga que se tienen 10 trabajos con las siguientes secuencias de
operación en dos máquinas.
Trabajo
Ruta
Tpi1
Tpi2

1
BA
3
8

2
AB
1
10

3
4
5
6
7
BA
B
A
AB
B
11
0
3
9
0
13
1
0
8
6
Cuadro 18 Datos ejemplo 17

Primero se selección los trabajo tipo AB
Trabajo
Ruta
Tpi1
Tpi2

2
AB
1
10

6
AB
9
8

10
AB
2
6

8
BA
8
10

9
BA
13
6

10
AB
2
6
UNIVERSIDAD NACIONAL ABIERTA Y A DISTANCIA – UNAD
Escuela de Ciencias Básicas Tecnología e Ingeniería
Contenido Didáctico del curso Planeación y Control de la Producción

En el cuadro se resaltan los tiempos mínimos de cada trabajo y aplicando el
Algoritmo de Johnson la secuencia queda como sigue: 2,6 y 10.

Se aplica el mismo procedimiento para los trabajo BA
Trabajo
Ruta
Tpi1
Tpi2

1
BA
3
8

3
BA
11
13

8
BA
8
10

9
BA
13
6

Pero en este caso se aplica el Algoritmo de Johnson de forma inversa, es decir el
trabajo con menor tiempo de procesamiento es t11 = 3, la regla dice que se
programa de primeras por estar en la máquina 1, pero aplicándolo la regla de
forma inversa se asigna de último; luego está el t92 = 6 que está en la máquina 2,
y según el algoritmo este trabajo se asigna de último, pero de forma inversa será
asignado de primeras, de esta forma se asignan los demás trabajos, quedando la
programación final así:
Programación Máquina A: 2 – 10 – 6 – 5 – 9 – 3 – 8 – 1, la secuencia 2 – 10 – 6
corresponde a los trabajos AB, el trabajo 5 corresponde a los trabajos A, luego los
trabajos BA, 9 – 3 – 8 – 1.
Programación Máquina B: 9 – 3 – 8 – 1 – 4 – 7 – 2 – 10 – 6. Para esta máquina se
asignan los trabajos BA, 9 – 3 – 8 – 1, los trabajos B, 4 – 7, y finalmente los AB, 2
– 10 – 6. El gráfico Gantt, para esta programación es el siguiente.

Gráfico 36 Gráfico Gantt Algoritmo de Jackson Sistema Jop Shop
Fuente: El autor (2008)

Y como medidas de desempeño para este algoritmo se tienen las siguientes:
Lapso de Fabricación (Makespan): 66 unidades de tiempo
Tiempo de Flujo Total: 429 unidades de tiempo
UNIVERSIDAD NACIONAL ABIERTA Y A DISTANCIA – UNAD
Escuela de Ciencias Básicas Tecnología e Ingeniería
Contenido Didáctico del curso Planeación y Control de la Producción

En general para los sistemas de producción intermitentes, lo que se busca es usar
reglas de despacho con prioridades, en donde en la medida que una estación de
trabajo queda disponible inmediatamente irla programando tan pronto sea posible,
y si hay más de un trabajo en espera para ser programado a la misma máquina,
se asigna aquella que tenga mayor prioridad, según la política definidas por el
administrador del sistema.
Lección 45 Programación de Personal de Servicios
El problema de programar en la mayor parte de las organizaciones de servicio
consiste en fijar programas por semana, día y horas para el personal. En esta
sección se presentan los métodos analíticos simples para crear estos programas.
Programación de Horarios de trabajo.
Servicios como restaurantes enfrentan cambios de necesidades de una hora a la
siguiente. Se necesitan más trabajadores en los horas de mayor afluencia y
menos entre tanto. Esto obliga a la gerencia a ajustar el tiempo para este cambio
de necesidades. Esta situación puede ser analizada por una regla denominada, el
principio de la primera hora. Para un mejor entendimiento del método a
continuación se detalla un ejemplo relacionado,
Ejemplo 19. De acuerdo a lo propuesto por Chase y Aquilano (2009), suponga
que cada trabajador labora de corrido un turno de 8 horas. La regla de la primera
hora dice que durante esa primera hora, se asigna un número de trabajadores
igual a lo que se necesita en ese lapso. A cada período siguiente se asigna el
número de trabajadores adicionales para satisfacer las necesidades, cuando en un
período, uno o más trabajadores terminan su turno, se agregan más trabajadores
únicamente si se precisan para cubrir las necesidades. En la tabla siguiente se
detallan las necesidades de trabajadores de las primeras 12 horas de un
restaurante de 24 horas.

Necesidades

10
am
4

11
am
6

12
m
8

1
pm
8

2
pm
6

3
pm
4

4
pm
4

5
pm
6

6
pm
8

7
pm
10

8
pm
10

9
pm
6

Tabla 36 Datos Ejemplo 19
Fuente: CHASE, Richard. AQUILANO, Nicholas. (2009) Administración de Operaciones Producción y
Cadena de Suministros. MacGraw-Hill. México. P. 641

El programa muestra que cuatro trabajadores se asignan a las 10 a.m., se suman
dos a la s11 a.m. y otros dos al mediodía para cubrir las necesidades. A partir del
mediodía hasta las 5 p.m., se tienen ocho trabajadores en funciones; pero nótese
que hay exceso de personal entre las 2 y las 6 p.m., los cuatros trabajadores
asignados a las 10 a.m., terminan su turno de 8 horas a las 6 p.m., y se suman
otros cuatro, que inician su turno. Los dos trabajadores que empezaron a las 11
a.m., se van a las 7 p.m., y el número de trabajadores disponibles baja a seis, pero
se asignan cuatro nuevos trabajadores a las 7 p.m. A las 9 p.m., has 10
UNIVERSIDAD NACIONAL ABIERTA Y A DISTANCIA – UNAD
Escuela de Ciencias Básicas Tecnología e Ingeniería
Contenido Didáctico del curso Planeación y Control de la Producción

trabajadores en funciones que es más de lo requerido, así que no se asigna a
nadie más. El procedimiento continúa según se den nuevas necesidades.
Necesidades
Asignados
En funciones

10 am
4
4
4

11 am
6
2
6

12 m
1 pm
2 pm
3 pm
4 pm
5 pm
8
8
6
4
4
6
2
0
0
0
0
0
8
8
8
8
8
8
Tabla 37 Asignación de Personal Ejemplo 19

6pm
8
4
8

7 pm
10
4
10

8 pm
10
2
10

Fuente: CHASE, Richard. AQUILANO, Nicholas. (2009) Administración de Operaciones Producción y
Cadena de Suministros. MacGraw-Hill. México. P. 641

Otra opción es dividir los turnos. Por ejemplo, un trabajador puede llegar, laborar
4 horas y regresar 2 horas más tarde a cubrir otras cuatro horas. El efecto de esta
opción en la programación básicamente semejante a la de cambiar el tamaños de
los lotes en la producción. Cuando los trabajadores comienzan sus labores, tiene
que registrar su entrada, ponerse el uniforme y quizá, recibir información necesaria
de los trabajadores del turno anterior, esto puede considerarse como el “costo de
preparación” en un contexto de manufactura, dividir los turnos es como tener lotes
de producción más pequeños, lo cual acarrea más tiempos de preparación lo que
puede llegar a ser más costoso, existen método de programación lineal que
igualmente tratan este tipo de problemas, ver Nanda y Brownie (1992)

9 pm
6
0
10
UNIVERSIDAD NACIONAL ABIERTA Y A DISTANCIA – UNAD
Escuela de Ciencias Básicas Tecnología e Ingeniería
Contenido Didáctico del curso Planeación y Control de la Producción

Fuentes Documentales de la Unidad 3
1) CHASE, Richard. AQUILANO, Nicholas. (2009) Administración de Operaciones
Producción y Cadena de Suministros. MacGraw-Hill. México.
2) COMPANYS, P. Ramón. Planificación y Programación de la Producción. (1989).
MARCOMBO S.A. Barcelona.
3) KRAJEWSKI. Lee. RITZMAN. Larry. (2000). Administración de Operaciones.
Estrategia y Análisis.
4) Título: LEKIN®
Flexible Job-Shop Scheduling System. Publicado en:
http://www.stern.nyu.edu/om/software/lekin/index.htm Fecha de consulta: Mayo de
2008
5) Título: Planeación Detallada publicado en:
www.unav.es/ocw/orgproduccionII/material/problemasPL.pdf . Fecha de consulta:
enero de 2008
6) SIPPER, Daniel (1998). Planeación y control de la producción. Editorial. McGraw-Hill.
México.
UNIVERSIDAD NACIONAL ABIERTA Y A DISTANCIA – UNAD
Escuela de Ciencias Básicas Tecnología e Ingeniería
Contenido Didáctico del curso Planeación y Control de la Producción

Modulo Planeación y control de la producción

  • 1.
    UNIVERSIDAD NACIONAL ABIERTAY A DISTANCIA – UNAD Escuela de Ciencias Básicas Tecnología e Ingeniería Contenido Didáctico del curso Planeación y Control de la Producción
  • 2.
    UNIVERSIDAD NACIONAL ABIERTAY A DISTANCIA – UNAD Escuela de Ciencias Básicas Tecnología e Ingeniería Contenido Didáctico del curso Planeación y Control de la Producción COMITÉ DIRECTIVO __________________________________________________________________ Jaime Alberto Leal Afanador Rector Gloria Concepción Herrera Vicerrectora Académica y de Investigación Claudia Patricia Toro Vicerrectora de Desarrollo Regional y Proyección Comunitaria Roberto Salazar Ramos Vicerrector de Medios y Mediaciones Nancy Rodríguez Mateus Gerente Administrativa Maribel Córdoba Guerrero Secretaria General Gustavo Velásquez Decano Escuela de Ciencias Básicas Tecnología e Ingeniería CURSO PLANEACIÓN Y CONTROL DE LA PRODUCCIÓN MÒDULO Tercera Edición 2010
  • 3.
    UNIVERSIDAD NACIONAL ABIERTAY A DISTANCIA – UNAD Escuela de Ciencias Básicas Tecnología e Ingeniería Contenido Didáctico del curso Planeación y Control de la Producción INDICE DE CONTENIDO INTRODUCCIÓN ............................................................................................... 11 UNIDAD 1. PLANEACIÓN DE LA PRODUCCIÓN ................................................ 14 CAPITULO 1: LA EMPRESA COMO UN SISTEMA ABIERTO ......................... 14 Introducción.................................................................................................... 14 Lección 1: Subsistema de Dirección y Gestión .............................................. 15 Lección 2: El Subsistema de Operaciones..................................................... 16 Lección 3: Objetivos del Subsistema de Operaciones ................................... 17 3.1 Costo .................................................................................................... 18 3.2 El tiempo............................................................................................... 18 3.3. Calidad................................................................................................. 19 3.4 Flexibilidad............................................................................................ 19 Lección 4: Decisiones del Subsistema de Operaciones ................................ 20 4.1 Pronósticos........................................................................................... 21 4.2 Administración de Inventarios ............................................................... 22 4.3 Planeación............................................................................................ 23 Lección 5: La Estrategia de Gestión de la Cadena de Suministro y la Gestión de la Operaciones .......................................................................................... 25 CAPITULO 2: PRONÓSTICOS ......................................................................... 28 Introducción.................................................................................................... 28 Lección 6: Definición y Proceso del Pronóstico.............................................. 28 6.1 Identificación del problema. .................................................................. 29 6.2 Elementos del tiempo en el Proceso de Pronóstico.............................. 29 6.3 Análisis de Datos.................................................................................. 30 6.4 Influencia del ciclo de vida del producto sobre la metodología del pronóstico ................................................................................................... 31 Lección 7: Métodos de Pronóstico ................................................................. 32 7.1 Descripción de Métodos Cualitativos .................................................... 34 7.2 Descripción de los Métodos Cuantitativos ............................................ 35 Lección 8: Métodos de Series de Tiempo ...................................................... 36 8.1 Promedio simple ................................................................................... 36 8.2 Promedio Móvil ..................................................................................... 36 8.3 Suavización Exponencial Simple. ......................................................... 39 8.4 Suavización Exponencial con Tendencia ............................................. 43 8.5 Método de Holt – Winters. .................................................................... 48 Lección 9. Métodos Causales – Regresión Lineal ......................................... 60 Lección 10. Medición de Errores de Pronóstico ............................................. 65 10.1 Desviación Media Absoluta (MAD) ..................................................... 65 10.2 Error Cuadrático Medio (MSE)............................................................ 66
  • 4.
    UNIVERSIDAD NACIONAL ABIERTAY A DISTANCIA – UNAD Escuela de Ciencias Básicas Tecnología e Ingeniería Contenido Didáctico del curso Planeación y Control de la Producción 10.3 Error Porcentual Absoluto Medio (PAME) .......................................... 66 CAPITULO 3: PLANEACIÓN AGREGADA........................................................ 67 Introducción.................................................................................................... 67 Lección 11: Definición .................................................................................... 67 Lección 12: Información Necesaria y Resultados .......................................... 68 Lección 13: Costos Relevantes de la Planeación Agregada .......................... 69 Lección 14: Estrategias de Planeación Agregada.......................................... 69 14.1 Estrategia de Contratación y Despido. ............................................... 72 14.2 Estrategia de Subcontratación............................................................ 75 14.3 Estrategia de Nivelación de la Tasa de Producción............................ 77 14.4 Estrategia de Trabajo con Horas Variables ........................................ 80 Lección 15: Enfoque de Programación Lineal para la Planeación Agregada. 85 15.1 Variables de Decisión ......................................................................... 87 15.2 Función Objetivo................................................................................. 87 15.3 Restricciones ...................................................................................... 89 15.3 Desarrollo del Modelo de Planeación Agregada en Excel .................. 90 Fuentes Documentales de la Unidad 1 .......................................................... 94 UNIDAD 2. PLANEACIÓN DE REQUERIMIENTOS DE MATERIALES (MRP) Y PLANEACIÓN DE CAPACIDADES....................................................................... 95 Introducción.................................................................................................... 95 CAPÍTULO 4: PLAN MAESTRO DE PRODUCCIÓN ........................................ 97 Lección 16. Plan Maestro de Producción ....................................................... 97 Lección 17 Barreras de Tiempo ..................................................................... 98 Lección 18 Metodología Básica ..................................................................... 98 Lección 19 Relación con los Entornos de Producción ................................... 98 Lección 20 Lógica de Disponibilidad para Promesa (DPP) .......................... 100 CAPÍTULO 5: PLANEACIÓN DE REQUERIMIENTOS DE MATERIALES...... 103 Lección 21 Definición ................................................................................... 103 Lección 22 Entradas y Salidas del MRP ...................................................... 103 Lección 23. Funcionamiento del MRP.......................................................... 104 23.1 Codificación de cada componente.................................................... 105 23.2 Inventario Disponible de cada Parte J ( ( − )). ........................... 106 23.3 Determinación del Stock de Seguridad para la parte J para el Período t. ( ( )). ................................................................................................ 106 23.4 Tamaño del Lote............................................................................... 108 23.5 Recepciones Planeadas ................................................................... 112 Lección 24 Lógica del MRP.......................................................................... 112 24.1 Requerimientos Brutos ( ).......................................................... 112 24.2 Recepciones Planeadas ( ) ....................................................... 113 24.3 Inventario Disponible ( − ) ......................................................... 113 24.4 Inventario Proyectado ( ) .............................................................. 113 24.5 requerimientos Netos. ( )........................................................... 113 24.6 Plan de Colocar una Orden. ( ). .............................................. 113 24.7 Plan de Recibir una Orden. ( ). ............................................... 113 Lección 25 Desarrollo del MRP.................................................................... 114
  • 5.
    UNIVERSIDAD NACIONAL ABIERTAY A DISTANCIA – UNAD Escuela de Ciencias Básicas Tecnología e Ingeniería Contenido Didáctico del curso Planeación y Control de la Producción CAPÍTULO 6: PLANEACIÓN DE CAPACIDADES .......................................... 120 Lección 26 Conceptos.................................................................................. 120 Lección 27 Capacidad Teórica (Ct) .............................................................. 120 Lección 28 Capacidad Instalada (Ci) ........................................................... 121 Lección 29 Capacidad Disponible (Cd) ........................................................ 121 Lección 30 Capacidad Necesaria (Cn) y Utilizada (Cu) ............................... 122 Fuentes Documentales de la Unidad 2 ........................................................ 128 UNIDAD 3. PROGRAMACIÓN DE LA PRODUCCIÓN ....................................... 130 CAPITULO 7: CLASIFICACIÓN DE LOS SISTEMAS DE PRODUCCIÓN ...... 130 Introducción.................................................................................................. 130 Lección 31 Clasificación de los Sistemas de Producción............................. 130 Lección 32 Sistemas Continuos ................................................................... 131 Lección 33 Sistemas Intermitentes .............................................................. 131 Lección 34 Influencia de la Tipología del Sistema Productivo de Manufactura en la Dirección de Operaciones. .................................................................. 133 34.1 Previsión ........................................................................................... 133 34.2 Planeación Agregada ....................................................................... 133 34.3 Gestión de Materiales....................................................................... 133 34.4 Programación, lanzamiento y control de operaciones ...................... 134 34.5 Control de Calidad ............................................................................ 134 Lección 35 Influencia de la Tipología del Sistema Productivo de Servicios en la Dirección de Operaciones. ....................................................................... 134 35.1 Previsión ........................................................................................... 134 35.2 Planeación Agregada ....................................................................... 134 35.3 Gestión de Materiales....................................................................... 135 35.4 Programación, lanzamiento y control de operaciones ...................... 135 34.5 Control de Calidad ............................................................................ 135 CAPITULO 8: PROGRAMACIÓN DE LA PRODUCCIÓN ............................... 136 Lección 36 Definiciones ............................................................................... 136 Lección 37 Programación y Funciones de Control Características .............. 137 Lección 38 Asignación de Cargas de Trabajo (Loading) Método Húngaro .. 137 Lección 39 Asignación de Cargas de Trabajo (Loading) Método de Índices 140 Lección 40 Terminología .............................................................................. 143 40.1 Terminología..................................................................................... 144 40.2 Reglas de Despacho ........................................................................ 145 CAPITULO 9: SECUENCIACIÓN Y TEMPORIZACIÓN .................................. 146 Lección 41 Secuenciación en una sola máquina ......................................... 147 Lección 42 Secuenciación en máquinas en paralelo ................................... 151 42.1 Método de tiempo de flujo. ............................................................... 151 42.2 Método de lapso de producción más corto. ..................................... 153 Lección 43 Secuenciación en máquinas en serie (Flow Shop) .................... 155 Lección 44 Secuenciación en Sistemas Intermitentes (Job Shop) ............... 159 Lección 45 Programación de Personal de Servicios .................................... 162 Fuentes Documentales de la Unidad 3 ........................................................ 164
  • 6.
    UNIVERSIDAD NACIONAL ABIERTAY A DISTANCIA – UNAD Escuela de Ciencias Básicas Tecnología e Ingeniería Contenido Didáctico del curso Planeación y Control de la Producción LISTADO DE TABLAS Tabla 1 Datos Ejemplo 1 ....................................................................................... 37 Tabla 2 Datos Ejemplo 2 ....................................................................................... 38 Tabla 3 Datos Ejemplo 4 ....................................................................................... 42 Tabla 4 Pronóstico Ejemplo 5................................................................................ 47 Tabla 5 Consumo de Gas Natural (Trillones BTU) entre 1987 a 1992 ............ 52 Tabla 6 Cálculo de los Índices Estacionales ......................................................... 54 Tabla 7 Factores Estacionales Iniciales Ejemplo 5 ............................................... 55 Tabla 8 Determinación de los valores de inicio con base en el nuevo origen de tiempo ................................................................................................................... 56 Tabla 9 Simulación de pronósticos años 1991 y 1992 (Períodos 49–72).............. 58 Tabla 10 Cálculo Parámetros Regresión Lineal Ejemplo 6 ................................... 63 Tabla 11 Ejemplo de Cálculo de la Desviación Media Absoluta............................ 65 Tabla 12 Ejemplo de Cálculo del Error Cuadrático Medio ..................................... 66 Tabla 13 Ejemplo de Cálculo del Error Porcentual Absoluto Medio ...................... 66 Tabla 14 Pronóstico de la Demanda Ejemplo 7 .................................................... 70 Tabla 15 Estrategia de Contratación y Despido .................................................... 74 Tabla 16 Estrategia de Subcontratación .............................................................. 76 Tabla 17 Estrategia de Nivelación de la Tasa de Producción ............................... 79 Tabla 18 Estrategia con Horas Variables .............................................................. 82 Tabla 19 Pronóstico de Ventas ETUTTOR ........................................................... 86 Tabla 20 Plan Agregado de Producción ETUTTOR .............................................. 93 Tabla 21 Ejemplo Desarrollo DPP....................................................................... 100 Tabla 22 Programa Maestro para un entorno..................................................... 101 Tabla 23 Datos Producto XYZ............................................................................. 114 Tabla 24 Registro de Inventarios Producto Final XYZ......................................... 114 Tabla 25 Registro de Inventarios Producto Final XYZ......................................... 115 Tabla 26 Registro de Inventarios Sub ensamble A ............................................. 116 Tabla 27 Registro de Inventarios Sub ensamble B ............................................. 117 Tabla 28 Registro de Inventarios Sub ensamble C ............................................. 117 Tabla 29 Registro de Inventarios Sub ensamble D ............................................. 118 Tabla 30 Datos Ejercicio 11................................................................................. 124 Tabla 31 Paso 1 Método Húngaro....................................................................... 138 Tabla 32 Paso 2 Método Húngaro....................................................................... 138 Tabla 33 Carga de los Centros de Trabajo ......................................................... 141 Tabla 34 Determinación de Índices ..................................................................... 141 Tabla 35 Asignación de Cargas .......................................................................... 142 Tabla 36 Datos Ejemplo 19 ................................................................................ 162 Tabla 37 Asignación de Personal Ejemplo 19 ..................................................... 163
  • 7.
    UNIVERSIDAD NACIONAL ABIERTAY A DISTANCIA – UNAD Escuela de Ciencias Básicas Tecnología e Ingeniería Contenido Didáctico del curso Planeación y Control de la Producción LISTADO DE GRÁFICOS Gráfico 1 Subsistemas de la Empresa Industrial................................................... 15 Gráfico 2 Diferencia entre Ed y Es ........................................................................ 16 Gráfico 3 El subsistema de Producción................................................................. 21 Gráfico 4 Clasificación de Modelos de Inventarios para decisiones de Cantidad . 23 Gráfico 5 Demanda de un producto donde se señalan los factores de Tendencia 31 Gráfico 6 Diseño de un Sistema de Pronóstico .................................................... 34 Gráfico 7 Comparación de Métodos de Promedios Móviles.................................. 38 Gráfico 8 Comparación de Pesos del valor Alfa a lo largo del Tiempo.................. 41 Gráfico 9 Ejemplo 4 Suavización Exponencial Simple .......................................... 42 Gráfico 10 Demanda de Gas Natural .................................................................... 52 Gráfico 11 Demanda y Pronóstico......................................................................... 59 Gráfico 12 Ejemplo de Diagramas de Dispersión.................................................. 61 Gráfico 13 Interpretación Geométrica del Residuo................................................ 62 Gráfico 14 Estrategia de Contratación y Despido.................................................. 74 Gráfico 15 Estrategia de Subcontratación ............................................................. 76 Gráfico 16 Estrategia de Nivelación de la Tasa de Producción............................ 80 Gráfico 17 Área de Cálculo de Variables de Decisión Ejemplo 8 .......................... 90 Gráfico 18 Área de Hoja de Cálculo para las Restricciones Ejemplo 8 ................. 91 Gráfico 19 Área de Hoja de Cálculo del Costo Ejemplo 8 ..................................... 91 Gráfico 20 Cuadro de Diálogo para los parámetros Solver ................................... 92 Gráfico 21 Relación del Plan Agregado con el Plan Maestro de Producción ........ 97 Gráfico 22 Desarrollo del Programa Maestro de Producción ................................ 99 Gráfico 23 Despies Mesa .................................................................................... 105 Gráfico 24 Diagrama de Árbol de la Mesa .......................................................... 106 Gráfico 25 Lista de Materiales............................................................................. 114 Gráfico 26 Descripción de Operación y Tarea..................................................... 144 Gráfico 27 Gráfico Gantt ..................................................................................... 146 Gráfico 28 Secuencia en una sola Máquina ........................................................ 147 Gráfico 29 Gráfico Gantt Secuencia de Trabajos para una Máquina aplicando la regla EDD............................................................................................................ 149 Gráfico 30 Gráfico Gantt Secuencia de Trabajos para una Máquina aplicando la regla EDD............................................................................................................ 150 Gráfico 31 Secuencia para máquina es Paralelo ................................................ 151 Gráfico 32 Gráfico Gantt para Tiempo de Flujo de Programación en Máquinas Paralelas ............................................................................................................. 152 Gráfico 33 Gráfico Gantt para Tiempo de Flujo de Programación en Máquinas Paralelas ............................................................................................................. 153 Gráfico 34 Gráfico Gantt Algoritmo de Johnson Secuenciación en dos máquinas ............................................................................................................................ 156 Gráfico 35 Sistema Job Shop.............................................................................. 159
  • 8.
    UNIVERSIDAD NACIONAL ABIERTAY A DISTANCIA – UNAD Escuela de Ciencias Básicas Tecnología e Ingeniería Contenido Didáctico del curso Planeación y Control de la Producción Gráfico 36 Gráfico Gantt Algoritmo de Jackson Sistema Jop Shop .................... 161
  • 9.
    UNIVERSIDAD NACIONAL ABIERTAY A DISTANCIA – UNAD Escuela de Ciencias Básicas Tecnología e Ingeniería Contenido Didáctico del curso Planeación y Control de la Producción LISTADO DE CUADROS Cuadro 1 Los Pronósticos relacionados con el ciclo de Vida del Producto ........... 32 Cuadro 2 Tipos de Pronóstico .............................................................................. 33 Cuadro 3 Datos Ejemplo 5 .................................................................................... 44 Cuadro 4 Datos de Entrada Ejemplo 7 .................................................................. 71 Cuadro 5 Costos para EUTTOR............................................................................ 86 Cuadro 6 Problema de Asignación...................................................................... 138 Cuadro 7 Problema de Asignación 2 ................................................................... 139 Cuadro 8 Matriz Resultante................................................................................. 139 Cuadro 9 Paso 4 Método Húngaro...................................................................... 140 Cuadro 10 Matriz Resultante............................................................................... 140 Cuadro 11 Trabajos para una Máquina ............................................................... 147 Cuadro 12 Secuencia de Trabajos para una Máquina aplicando la regla EDD... 147 Cuadro 13 Secuencia de Trabajos para una Máquina aplicando la regla SPT .. 149 Cuadro 14 Programación de Trabajos en Máquinas Paralelas Para Tiempo de Flujo Mínimo........................................................................................................ 152 Cuadro 15 Programación de Trabajos en Máquinas Paralelas Para minimizar el Lapso de Producción........................................................................................... 153 Cuadro 16. Datos Ejemplo 15 ............................................................................. 155 Cuadro 17. Datos Ejemplo 16 ............................................................................. 157 Cuadro 18 Datos ejemplo 17............................................................................... 160
  • 10.
    UNIVERSIDAD NACIONAL ABIERTAY A DISTANCIA – UNAD Escuela de Ciencias Básicas Tecnología e Ingeniería Contenido Didáctico del curso Planeación y Control de la Producción ASPECTOS DE PROPIEDAD INTELECTUAL Y VERSIONAMIENTO El contenido didáctico del curso académico: Planeación y Control de la Producción fue diseñado inicialmente en el año 2006 por el Ing. Manuel Ángel Camacho Oliveros, Tutor de la UNAD, ubicado en el CEAD de José Celestino Mutis. Es Ingeniero Industrial, y especialista en Ingeniería de Producción. Se ha desempeñado como tutor de la UNAD desde el 2005 hasta el año 2009. El contenido didáctico ha tenido tres actualizaciones: todas desarrolladas por el mismo Ing. Camacho en los años 2008 y 2009 y la tercera fue realizada en el año 2010. La version del contenido didáctico que actualmente se presenta tiene como características: 1) Incorpora nuevos contenidos relacionados a las tres unidades didácticas del material El Ing. José Enrique Cotes Cotes, tutor del CEAD VAlledupar, apoyó el proceso de revisión de estilo del contenido didáctico e hizo aportes disciplinares, didácticos y pedagógicos en el proceso de acreditación del material didáctico desarrollado en el mes de enero de 2010.
  • 11.
    UNIVERSIDAD NACIONAL ABIERTAY A DISTANCIA – UNAD Escuela de Ciencias Básicas Tecnología e Ingeniería Contenido Didáctico del curso Planeación y Control de la Producción INTRODUCCIÓN Las empresas industriales son sistemas abiertos (influenciados por el entorno) los cuales mantienen un flujo permanente de materiales, energía y dinero, que les permite cumplir con su misión y a la vez interactuar con todo el sistema económico en el cual está inmersa. De acuerdo a esto, el realizar un análisis sistémico permite reconocer una serie de subsistemas que lo conforman y tener un enfoque para entender su funcionamiento, el cual es complejo. Existen diferentes maneras de diferenciar los subsistemas que conforman una empresa, pero para este análisis se ha optado por definir un enfoque funcional, según el cual, los distintos elementos se agrupan en subsistemas diferenciables según el tipo de función que cada uno de estos desarrolla. El proceso de Planeación y Control de la Producción exige entender el sistema de manufactura como un sistema complejo el cual a su vez tiene varios subsistemas que lo determinan. El presente material describe los principales aspectos que conforman el proceso de Gestión de la Producción, partiendo por la manera como se pueden proyecta la cantidad de productos a fabricar (pronósticos) la determinación de cómo estos se van a elaborar (planeación de capacidades y planeación agregada), el desarrollo de metodologías como el MRP que combina la administración de inventarios con las capacidades y el plan de producción de un producto, hasta la planeación detallada que implica secuencias trabajos en el taller propiamente dicho. Las anteriores actividades se apoyan en una serie métodos y técnicas cuantitativas, las cuales tienen cada una indicadores de control de su desempeño para el analista de manera que permita evaluar su desempeño. Por lo tanto el curso de Planeación y Control de la Producción integra una serie de presaberes del estudiantes que van desde el análisis de costos, la estadística, la administración hasta la aplicación de la investigación de operaciones y el uso de software como el Excel y otros de carácter específico para el desarrollo de las temáticas propuestas. El curso de Planeación y Control de la Producción pretende desarrollar en el estudiante habilidades para la aplicación de las diferentes técnicas y métodos cuantitativos usados en la planeación, programación y control de sistemas productivos; de manera que le permitan plantear alternativas de solución a problemas relacionados con la gestión de operaciones y a la vez permitan aumentar la productividad de estos sistemas garantizando el cumplimiento de las necesidades de los clientes.
  • 12.
    UNIVERSIDAD NACIONAL ABIERTAY A DISTANCIA – UNAD Escuela de Ciencias Básicas Tecnología e Ingeniería Contenido Didáctico del curso Planeación y Control de la Producción UNIDAD 1 Nombre de la Unidad 1 Denominación de capítulo 1 Introducción Denominación de Lección 1 Denominación de Lección 2 Denominación de Lección 3 Denominación de Lección 4 Denominación de Lección 5 Denominación de capítulo 2 Introducción Denominación de Lección 6 Denominación de Lección 7 Denominación de Lección 8 Denominación de Lección 9 Denominación de Lección 10 Denominación de capítulo 3 Introducción Denominación de Lección 11 Denominación de Lección 12 Denominación de Lección 13 Denominación de Lección 14 Denominación de Lección 15 Fuentes Documentales UNIDAD 1. PLANEACIÓN DE LA PRODUCCIÓN CAPITULO 1: LA EMPRESA COMO UN SISTEMA ABIERTO Introducción Lección 1: Subsistema de Dirección y Gestión Lección 2: El Subsistema de Operaciones Lección 3: Objetivos del Subsistema de Operaciones Lección 4: Decisiones del Subsistema de Operaciones Lección 5: La Estrategia de Gestión de la Cadena de Suministro y la Gestión de la Operaciones CAPITULO 2: PRONÓSTICOS Introducción Lección 6: Definición y Proceso del Pronóstico Lección 7: Métodos de Pronóstico Lección 8: Métodos de Series de Tiempo Lección 9. Métodos Causales – Regresión Lineal Lección 10. Medición de Errores de Pronóstico CAPITULO 3: PLANEACIÓN AGREGADA Introducción Lección 11: Definición Lección 12: Información Necesaria y Resultados Lección 13: Costos Relevantes de la Planeación Agregada Lección 14: Estrategias de Planeación Agregada Lección 15: Enfoque de Programación Lineal para la Planeación Agregada Fuentes Documentales de la Unidad 1 UNIDAD 2 Nombre de la Unidad Introducción Denominación de capítulo 4 Denominación de Lección 16 Denominación de Lección 17 Denominación de Lección 18 Denominación de Lección 19 Denominación de Lección 20 Denominación de capítulo 5 Denominación de Lección 21 Denominación de Lección 22 Denominación de Lección 23 Denominación de Lección 24 Denominación de Lección 25 UNIDAD 2. PLANEACIÓN DE REQUERIMIENTOS DE MATERIALES (MRP) Y PLANEACIÓN DE CAPACIDADES Introducción CAPÍTULO 4: PLAN MAESTRO DE PRODUCCIÓN Lección 16. Plan Maestro de Producción Lección 17 Barreras de Tiempo Lección 18 Metodología Básica Lección 19 Relación con los Entornos de Producción Lección 20 Lógica de Disponibilidad para Promesa (DPP) CAPÍTULO 5: PLANEACIÓN DE REQUERIMIENTOS DE MATERIALES Lección 21 Definición Lección 22 Entradas y Salidas del MRP Lección 23. Funcionamiento del MRP Lección 24 Lógica del MRP Lección 25 Desarrollo del MRP
  • 13.
    UNIVERSIDAD NACIONAL ABIERTAY A DISTANCIA – UNAD Escuela de Ciencias Básicas Tecnología e Ingeniería Contenido Didáctico del curso Planeación y Control de la Producción Denominación de capítulo 6 Denominación de Lección 26 Denominación de Lección 27 Denominación de Lección 28 Denominación de Lección 29 Denominación de Lección 30 Fuentes Documentales CAPÍTULO 6: PLANEACIÓN DE CAPACIDADES Lección 26 Conceptos Lección 27 Capacidad Teórica (Ct) Lección 28 Capacidad Instalada (Ci) Lección 29 Capacidad Disponible (Cd) Lección 30 Capacidad Necesaria (Cn) y Utilizada (Cu) Fuentes Documentales de la Unidad 2 UNIDAD 3 Nombre de la Unidad Denominación de capítulo 7 Introducción Denominación de Lección 31 Denominación de Lección 32 Denominación de Lección 33 Denominación de Lección 34 Denominación de Lección 35 Denominación de capítulo 8 Denominación de Lección 36 Denominación de Lección 37 Denominación de Lección 38 Denominación de Lección 39 Denominación de Lección 40 Denominación de capítulo 9 Denominación de Lección 41 Denominación de Lección 42 Denominación de Lección 43 Denominación de Lección 44 Denominación de Lección 45 UNIDAD 3. PROGRAMACIÓN DE LA PRODUCCIÓN CAPITULO 7: CLASIFICACIÓN DE LOS SISTEMAS DE PRODUCCIÓN Introducción Lección 31 Clasificación de los Sistemas de Producción Lección 32 Sistemas Continuos Lección 33 Sistemas Intermitentes Lección 34 Influencia de la Tipología del Sistema Productivo de Manufactura en la Dirección de Operaciones. Lección 35 Influencia de la Tipología del Sistema Productivo de Servicios en la Dirección de Operaciones. CAPITULO 8: PROGRAMACIÓN DE LA PRODUCCIÓN Lección 36 Definiciones Lección 37 Programación y Funciones de Control Características Lección 38 Asignación de Cargas de Trabajo (Loading) Método Húngaro Lección 39 Asignación de Cargas de Trabajo (Loading) Método de Índices Lección 40 Terminología CAPITULO 9: SECUENCIACIÓN Y TEMPORIZACIÓN Lección 41 Secuenciación en una sola máquina Lección 42 Secuenciación en máquinas en paralelo Lección 43 Secuenciación en máquinas en serie (Flow Shop) Lección 44 Secuenciación en Sistemas Intermitentes (Job Shop) Lección 45 Programación de Personal de Servicios Fuentes Documentales de la Unidad 3
  • 14.
    UNIVERSIDAD NACIONAL ABIERTAY A DISTANCIA – UNAD Escuela de Ciencias Básicas Tecnología e Ingeniería Contenido Didáctico del curso Planeación y Control de la Producción UNIDAD 1. PLANEACIÓN DE LA PRODUCCIÓN CAPITULO 1: LA EMPRESA COMO UN SISTEMA ABIERTO Introducción El presente capítulo pretende abordar diferentes definiciones básicas relacionadas con la planeación y control de la producción, para ello se inicia analizando los elementos que componen el Sistema Productivo, para así llegar a plantear una definición del mismo, luego se procede a conceptuar acerca de los elementos que componen la administración de los sistemas de producción. Las empresas industriales son sistemas abiertos (influenciados por el entorno) las cuales mantienen un flujo permanente de materiales, energía y dinero, que les permite cumplir con su misión y a la vez interactuar con todo el sistema económico en el cual está inmersa. De acuerdo a esto, el realizar un análisis sistémico permite reconocer una serie de subsistemas que lo conforman y tener un enfoque para entender su funcionamiento, el cual es complejo. Existen diferentes maneras de diferenciar los subsistemas que conforman una empresa, pero para este análisis se ha optado por definir un enfoque funcional, según el cual, los distintos elementos se agrupan en subsistemas diferenciables según el tipo de función que cada uno de estos desarrolla. Y de acuerdo a lo propuesto por DOMÍNGUEZ MACHUCA (1995) este puede dividirse en: Subsistemas relativos a las funciones Básicas Subsistema de Operaciones Subsistema de Inversión y Financiación Subsistema Comercial Subsistema de Dirección y Gestión: Este actúa sobre de forma transversal sobre los demás subsistemas. Subsistema de Personal: Se encarga de gestionar los requerimientos de personal en todo el sistema empresarial. Subsistema de Información: Este se encarga de proveer toda la información necesaria que cada uno de los otros subsistemas requiere, pero a la vez debe almacenar la información histórica de la empresa, de forma que de soporte a los procesos de planeación y de toma de decisiones futuras.
  • 15.
    UNIVERSIDAD NACIONAL ABIERTAY A DISTANCIA – UNAD Escuela de Ciencias Básicas Tecnología e Ingeniería Contenido Didáctico del curso Planeación y Control de la Producción En el Gráfico 1 se muestra una representación de las relaciones entre los subsistemas que conforman una empresa industrial, de este se exceptúa el subsistema de personal, ya que este está implícito en los demás, en cuanto al de información este se representa por las líneas punteadas, las cuales relacionan los diferentes subsistemas y su entorno. Las líneas de colores representan las interrelaciones (material, energía y dinero) directas entre los subsistemas. Gráfico 1 Subsistemas de la Empresa Industrial Fuente: Adaptado de DOMÍNGUEZ MACHUCA. et al. (1995) Dirección de Operaciones: Aspectos Estratégicos en la Producción y los Servicios. Editorial: Madrid. McGraw-Hill. Santafé de Bogotá. A continuación se hace una breve descripción de los aspectos que constituyen estos subsistemas. Inicialmente se describe el subsistema de Dirección y Gestión, el cual determina los aspectos funcionales de los demás. Lección 1: Subsistema de Dirección y Gestión Este subsistema parte por la definición de las metas y objetivos que tiene a la empresa, teniendo en cuenta las restricciones que pueden influir en la consecución de los mismos, por ejemplo, las que tienen que ver con el mercado, de la estructura financiera, los costos, la tecnología, entre otros. A partir de lo anterior, se inicia el proceso de planeación a diferentes plazos (corto, mediano y largo plazo), estos planes deben proponer actividades claras que permitan la consecución de las metas planteadas y a la vez permitan medir el crecimiento deseado (Ed), y los resultados que pueden esperarse (Es), para el mismo período de tiempo. El gráfico No. 2. Muestra la representación gráfica, de la divergencia que existe para un objetivo dado.
  • 16.
    UNIVERSIDAD NACIONAL ABIERTAY A DISTANCIA – UNAD Escuela de Ciencias Básicas Tecnología e Ingeniería Contenido Didáctico del curso Planeación y Control de la Producción Gráfico 2 Diferencia entre Ed y Es Fuente: Adaptado de DOMÍNGUEZ MACHUCA. et al. (1995) Dirección de Operaciones: Aspectos Estratégicos en la Producción y los Servicios. Editorial: Madrid. McGraw-Hill. Santafé de Bogotá Y es labor de este subsistema, a partir del conocimiento de esta discrepancia, desarrollar las actividades necesarias para que esta diferencia, sea mínima. Este y otros análisis son los que facilitan la búsqueda de posibles soluciones estratégicas al problema planteado. A continuación y de manera introductoria se abordan los elementos propios del subsistema de operaciones, ya que este es el de interés para este curso. Los demás subsistemas igualmente son importantes y la relación entre cada ellos igualmente lo es, por tanto es importante que el estudiante aborde de manera autónoma los aspectos que los caracterizan de forma que se tenga claridad del funcionamiento de los mismos, y como estos influyen en las actividades operativas en la empresa. Lección 2: El Subsistema de Operaciones Tiene como propósito la obtención de los bienes y servicios que deberán satisfacer las necesidades del mercado, las cuales han sido detectadas y definidas por el subsistema comercial o han sido desarrolladas por el departamento de investigación y desarrollo de la empresa. Estas actividades son comunes, tanto para empresas fabriles como para las de servicios, donde en ambas se desarrollan procesos de producción o transformación de inputs (recursos) en outputs (bienes y servicios) de acuerdo con los objetivos empresariales. El proceso de Dirección y Gestión de Operaciones, define los objetivos a largo plazo y diseña estrategias coherentes con los mismos. Estos objetivos son posteriormente desarrollados por los demás subsistemas, quienes parten de las
  • 17.
    UNIVERSIDAD NACIONAL ABIERTAY A DISTANCIA – UNAD Escuela de Ciencias Básicas Tecnología e Ingeniería Contenido Didáctico del curso Planeación y Control de la Producción estrategias planteadas, inician actividades de diseño en cada subsistema, y donde criterios como: la tecnología disponible, los recursos económicofinancieros, entre otros, definen su puesta en marcha. A partir de este punto, la empresa dispone de un marco de referencia que indica las metas a conseguir a largo plazo, como y con qué medios. Desde allí, se inicia el proceso de descenderlo a plazos cortos y medianos para su ejecución, y es cuando se inicia propiamente el proceso de Planeación y Control de la Producción el cual ejecuta las siguientes actividades. Concreción de objetivos. Determinación de cantidades de productos y servicios a elaborar, así como los correspondientes momentos de tiempo (planificación) para su fabricación. Determinación de subconjuntos o componentes que hay que producir o adquirir, y en qué fechas, para satisfacer el plan de productos a elaborar (programación). Determinación de las actividades que deberán desarrollar las distintas unidades productivas y en qué momento para cumplir lo previsto en la fase anterior (programación a muy corto plazo). Considerar a todos los niveles la problemática de la Capacidad, de forma que se elaboren planes y programas factibles. Determinar las necesidades de materiales, tanto de productos terminados como de componentes y materias primas para fabricación (planificación, gestión y control de inventarios). Lo anterior resume, las fases de planificación, programación y control, de ahí luego se pasa a la ejecución y al desarrollo de los controles necesarios, los cuales facilitarán la detección y corrección de posibles desviaciones respecto a los objetivos marcados (fechas, cantidad, calidad, etc). Lección 3: Objetivos del Subsistema de Operaciones Las actividades del subsistema de operaciones se han centrado en cuatro aspectos: costos, tiempo, flexibilidad y calidad, lo que en términos generales se puede definir como la función de servicio, la cual considera, que la importancia relativa de los distintos objetivos no es algo independiente y estático, sino que, en un determinado momento, depende de diversos factores, por ejemplo: condiciones económicas, el mercado, etc., esto significa que evoluciona a lo largo del tiempo. De acuerdo a esto, el establecimiento de prioridades estratégicas o competitivas, permite a la empresa definir su enfoque, el cual está en función de las cambiantes circunstancias, sobre qué objetivos se concentrarán mayores esfuerzos y sobre cuáles menos, de forma que se logre la ventaja competitiva perseguida, teniendo en cuenta esto, se tienen las siguientes consideraciones: A medida que se consiguen los niveles adecuados para uno de los objetivos,
  • 18.
    UNIVERSIDAD NACIONAL ABIERTAY A DISTANCIA – UNAD Escuela de Ciencias Básicas Tecnología e Ingeniería Contenido Didáctico del curso Planeación y Control de la Producción se debe tener en cuenta siempre el alcanzado por los competidores, los planes de acción de la empresa se dirigen hacia otros en los que es más débil. La obtención de un logro, para un cierto objetivo sólo constituirá una ventaja competitiva si implica superar lo alcanzado por las empresas competidoras. Con base en esto, a continuación se aborda en detalle lo que implica el analizar cada uno de los objetivos mencionados. 3.1 Costo Existen diversas definiciones de Costo, según SIPPER (1998), el costo se define como “una medida de uso de recursos”, la cual se expresa en un valor monetario y que mide la cantidad bienes y servicios que son consumidos por la empresa en el desarrollo de su actividad. Tradicionalmente, una de las responsabilidades de los administradores de los procesos de producción, solía ser la de controlar los costos, pero aunque esta actividad todavía se realiza, lo que ahora se busca es obtener una reducción de los costos, lo cual es una estrategia competitiva muy usual en las empresas. Por lo tanto se ha cambiado del control de costos, al control de causas (SIPPER 1998). Por lo tanto, la reducción de los costos es un factor clave en la generación de ventaja competitiva, ya que sólo pueden seguir una tendencia, ir hacia abajo. Por eso, a la hora de lograr reducciones en los costos sin incurrir en reducciones de la calidad del bien o servicio, DOMÍNGUEZ MACHUCA (1995) plantea dos solucione básicas: Inversión en tecnología, lo cual puede traer la consecución de economías de escala o de economías de alcance. La mejora del aprovechamiento de los recursos existentes sin realizar inversiones, dando lugar a una disminución de los costes de mano de obra, de materiales, de desechos, etc. En ambos casos se persigue la reducción del costo a través de un aumento en la eficiencia 3.2 El tiempo Este criterio, no es que sea nuevo, es algo que siempre está ahí, pero que sobre el también se puede medir el desempeño del subsistema operativo. Básicamente, este aspecto, puede ser abordado de formas: El menor tiempo de entrega o tiempo de suministro posible, siendo éste el intervalo de tiempo que transcurre entre el momento en que se solicita un pedido y el instante de su llegada, entendida ésta como el momento en que es recibido por el cliente. La fecha de entrega comprometida con el cliente el mayor número de pedidos posible, lo cual suele medirse en base al nivel de servicio, o cociente entre las entregas realizadas a tiempo y el total de entregas efectuadas
  • 19.
    UNIVERSIDAD NACIONAL ABIERTAY A DISTANCIA – UNAD Escuela de Ciencias Básicas Tecnología e Ingeniería Contenido Didáctico del curso Planeación y Control de la Producción 13 Si se puede acotar el tiempo de entrega, se pueden definir fechas más próximas de entrega y viceversa. Si el cliente exige un tiempo de entrega más corto, se debe encontrar la forma de acortar este tiempo de entrega, lo cual puede afectar la cadena de suministro (cliente-proveedor), esto implica, o bien reducir el tiempo de suministro (recepción de la materia prima), reducir el tiempo de operación, disminuir el tiempo de preparación o bien disminuir el tiempo en algún otro punto de la cadena. 3.3. Calidad El concepto de calidad es un término bastante desarrollado, el cual para los sistemas de producción modernos no ha perdido su relevancia, por el contrario se ha ampliado y su importancia se pone cada vez de manifiesto. Existen varias definiciones de calidad: Para un producto o servicio, la calidad es el nivel de percepción que el cliente tiene del mismo. Conjunto de propiedades inherentes a un objeto que permiten apreciarlo como igual, mejor o peor que el resto de objetos similares. Conjunto de cualidades que pueden definirse como buena, mala o regular. Conjunto de propiedades inherentes a un objeto que le confieren capacidad para satisfacer necesidades implícitas o explícitas. Así mismo, autores reconocidos como JURAN, definen la calidad como ”aptitud para el uso” concepto este que se ajusta más a lo que el consumidor busca como estado ideal para la elección del producto o servicio, decidiéndose por aquél que, dentro del rango de precios que se haya marcado, resulte más idóneo para su uso. Pero este concepto, es un resultado final del proceso que ocurre a lo largo de toda la cadena de producción, pues la calidad debe ser concebida desde la producción, la administración, la ingeniería, investigación y desarrollo y demás acciones involucradas. Por lo tanto, la calidad es un concepto amplio y global, donde cada elemento del sistema debe contribuir a la obtención de la meta, que es la completa satisfacción de las necesidades de los clientes. 3.4 Flexibilidad La Flexibilidad es una cualidad que tienen las empresas competitivas, la cual puede definirse como la capacidad de adaptación al cambio, esto significa que el sistema de producción debe ser capaz de diseñar con rapidez un nuevo producto e introducirlo al mercado, satisfacer los patrones cambiantes de volumen requerido o proveer una mejor mezcla de productos (SIPPER 1998). Para cualquier caso, el sistema debe mantener la meta unificada de maximizar la función de servicio (calidad, tiempo, costo). De acuerdo a estos requerimientos, el implementar que un sistema sea flexible no es sencillo ni es barato, no se trata de producir en masa, sino que el sistema pueda producir un solo artículo al mismo costo que cuando produce mil.
  • 20.
    UNIVERSIDAD NACIONAL ABIERTAY A DISTANCIA – UNAD Escuela de Ciencias Básicas Tecnología e Ingeniería Contenido Didáctico del curso Planeación y Control de la Producción 12 Existen diferentes formas de flexibilizar el sistema productivo, la primera de ellas es a través de la automatización, pero dado su alto costo de implantación, las empresas han buscado que su personal se desempeñe de forma multifuncional, lo cual les ha permitido tener una alternativa de flexibilidad en sus sistemas de producción. Estas alternativas, como la reducción de los tiempos de procesamiento o la subcontratación de actividades, entre otras estrategias permiten que las empresas logren desarrollar niveles de flexibilidad que se ajusten a sus requerimientos y que no les sea muy costosa su implementación. Lección 4: Decisiones del Subsistema de Operaciones Definidos los objetivos y prioridades competitivas, el paso siguiente en el desarrollo de la Estrategia de Operaciones tiene por objeto el establecimiento del camino que habrá de seguirse para el logro de aquello, lo cual forma parte de las diferentes estrategias que aplica la empresa a través de los diferentes subsistemas que la componen. Para el caso del subsistema de operaciones, existen diferentes áreas de decisión que componen este sistema, entre ellas tenemos: Decisiones de localización de la planta productiva: es decir, selección del lugar donde la empresa desarrollará las actividades de producción. Estrategias de calidad, las cuales se relacionan con el aseguramiento de la calidad de los productos fabricados La estrategia de personal, la cual corresponde a la definición de la formación, selección, contratación, despidos y funcionamiento de la estructura humana de la organización, entre otras. Pero dentro de la estrategia de operaciones, hay que hablar de aquellas actividades que permiten decidir como todo lo anterior es llevado a la práctica, y es ahí donde el proceso de Planeación y Control de la producción, es el que va a determinar esto. Tal y como se ha descrito hasta ahora, los sistemas de producción son en esencia cualquier actividad que produce algo, pero de manera formal estos se pueden definir como un sistema abierto, el cual tiene unas entradas (insumos), realiza un proceso de transformación y las convierte en salidas (productos o servicios), Dadas las características de complejidad de estos sistemas y con el objeto de que estos cumplan con los requerimientos de los clientes frente a la calidad de los productos, el tiempo de entrega y el costo de los mismos, se han desarrollado diferentes tecnologías para la planeación y control para la administración de estos sistemas. El siguiente gráfico define la estructura de un sistema de producción y expone a la vez los diferentes elementos de planeación y control que lo constituyen.
  • 21.
    UNIVERSIDAD NACIONAL ABIERTAY A DISTANCIA – UNAD Escuela de Ciencias Básicas Tecnología e Ingeniería Contenido Didáctico del curso Planeación y Control de la Producción Gráfico 3 El subsistema de Producción Fuente: SIPPER, Daniel. BULFIN, Robert. (1998). Planeación y Control de la Producción. McGRaww-Hill. México p. 17 A continuación se expone brevemente cada una de los elementos resaltados en el gráfico, los cuales son los que se abordan en la gestión de los sistemas de producción. 4.1 Pronósticos Dentro del proceso de planeación y control de las operaciones industriales, se debe tratar de conocer el comportamiento de la demanda de los productos o servicios ofertados, de manera que los sistemas de producción puedan responder de forma eficaz a estas necesidades de manera oportuna. Para ello se han desarrollado diferentes técnicas de pronóstico, donde la escogencia de dichas técnicas depende de varios factores: Período de Planeación: Corto, mediano y largo plazo Disponibilidad de datos Disponibilidad de personal calificado para su realización Precisión deseada y unidad de medida del pronóstico (unidades de producto, ventas expresadas en dinero) Existen diferentes tipo de pronósticos, los cuales se pueden clasificar en cuatro tipos: Cuantitativos, series de tiempo, causales o explicativos y de simulación. Cada uno de los anteriores tiene diferentes campos de aplicación, y su uso depende de la información estadística con que se cuente, el tipo de producto, el período de planeación del pronóstico, entre otros factores.
  • 22.
    UNIVERSIDAD NACIONAL ABIERTAY A DISTANCIA – UNAD Escuela de Ciencias Básicas Tecnología e Ingeniería Contenido Didáctico del curso Planeación y Control de la Producción 4.2 Administración de Inventarios La administración de inventarios de bienes físicos, es uno de los aspectos más importantes a controlar en toda empresa, ya que para la mayoría de las empresas manufactureras, gran parte de su capital está representado en inventarios, el mantenerlos, se debe a la necesidad de protección frente a la variaciones de la demanda y al tratar de mantener un adecuado flujo de materiales para el proceso, entre otros aspectos. Sin embargo, a medida que las empresas crecen y diversifican sus productos el manejo informal de inventarios puede traer efectos en el aumento de los costos, paros en la producción por la no disponibilidad de material y problemas en el suministro de productos terminados. En general los inventarios trabaja como un “amortiguador” del los procesos de abastecimiento de materiales y el suministro de productos, por lo tanto el factor que más afecta los inventarios es la demanda, existen tres factores importantes a considerar en un sistema de inventario. ¿Qué debe ordenarse? Decisiones de variedad ¿Cuándo debe ordenarse? Decisiones de tiempo ¿Cuánto debe ordenarse? Decisiones de cantidad De estos tres aspectos, el que tiene que ver con la variedad no es estudiado dentro de las técnicas de administración de inventarios. Desde el punto de vista de las decisiones de cantidad, existen dos tipos de modelos de inventarios SIPPER (1998). Modeles estáticos de tamaño de lote. Se usan para demanda uniformes durante el período de planeación. Modelos dinámicos de lote. Se utilizan cuando se tiene cambios en la demanda, en el período de planeación.
  • 23.
    UNIVERSIDAD NACIONAL ABIERTAY A DISTANCIA – UNAD Escuela de Ciencias Básicas Tecnología e Ingeniería Contenido Didáctico del curso Planeación y Control de la Producción A continuación se muestran algunos modelos para la determinación de tamaño de lote (decisiones de cantidad). Gráfico 4 Clasificación de Modelos de Inventarios para decisiones de Cantidad Fuente: SIPPER, Daniel. BULFIN, Robert. (1998). Planeación y Control de la Producción. McGRaww-Hill. México. p. 229 Desde el punto de vista de las decisiones de tiempo, existen dos tipos de modelos de análisis. Sistemas de revisión continúa. Estos sistemas mantienen fija la cantidad a pedir, más es variable el momento de la revisión del inventario. Sistemas de revisión periódica. Estos sistemas mantienen fijos los períodos de revisión del inventario, lo que cambia es la cantidad a pedir En estos sistemas generalmente se trabaja con variables probabilísticas y tanto los análisis de los modelos basados en cantidad como en tiempo, se hacen para un solo producto pero estos se pueden extender a múltiple productos. 4.3 Planeación En toda organización, independientemente de su actividad debe contar siempre con un plan para el cumplimiento de la misión. Para el caso de la planeación de la producción, lo que se busca es definir cuantos y cuando fabricar los distintos productos.
  • 24.
    UNIVERSIDAD NACIONAL ABIERTAY A DISTANCIA – UNAD Escuela de Ciencias Básicas Tecnología e Ingeniería Contenido Didáctico del curso Planeación y Control de la Producción 17 Al igual que los pronósticos, la planeación se realiza en diferentes períodos o horizontes de planeación, básicamente existen tres períodos de planeación, largo plazo (3 a 10 años), mediano (6 meses a dos años) y corto (1 a 6 semanas). La definición de cada uno de estos períodos depende de las características propias de las empresas. Una definición formal de planeación de producción, puede ser aquella planteada por Buffa (1973), quien la define como “el conjunto de planes sistemáticos y acciones encaminadas a dirigir la producción, considerando los factores, cuánto, dónde y a qué costo. ¿Cuánto? Qué cantidad de cada artículo es necesario producir ¿Cuándo? En qué fecha se iniciará y terminará el trabajo de cada una de las fases ¿Dónde? Que máquina, grupo de máquinas y operarios se encargarán de realizar el trabajo ¿A qué costo? Estimar cuánto costará a la empresa producir el artículo deseado, Dicho de otra manera, la planeación de la producción es la labor que establece límites o niveles para las operaciones de fabricación en el futuro.” Esta definición recoge de manera clara cuál es el objetivo de la planeación de la producción. La cual a la vez incluye las demás actividades de la gestión de los sistemas de producción, como: Pronósticos de demanda Administración de inventarios Costos de producción Programación de producción Control de producción Control de calidad Y Mantenimiento
  • 25.
    UNIVERSIDAD NACIONAL ABIERTAY A DISTANCIA – UNAD Escuela de Ciencias Básicas Tecnología e Ingeniería Contenido Didáctico del curso Planeación y Control de la Producción Lección 5: La Estrategia de Gestión de la Cadena de Suministro y la Gestión de la Operaciones Para finalizar esta primera unidad, a continuación se describen conceptos actuales de la gestión de las operaciones, las cuales van más allá de la Planeación de las actividades productivas de una compañía, sino que implican la relación con los demás agentes que intervienen en la red de valor de una compañía, lo descrito se basa en lo propuesto por Antún (2009). La cadena de suministros es el conjunto de procesos para posicionar e intercambiar materiales, servicios, productos semiterminados, productos terminados, posventa y de logística inversa, así como de información, en la logística integrada que va desde la adquisición de materia prima hasta la entrega y puesta en servicio de productos terminados al consumidor final. La administración de la logística de la cadena de suministro es la ciencia y la práctica de controlar estos intercambios, monitoreados por la información asociada, en este proceso logístico. Desde el punto de vista conceptual, la cadena de suministro revela los flujos y los contextos, donde radica la mezcla de capacidades necesarias en la empresa para integrar la logística de la cadena de suministros: La creación del valor en la integración de la cadena de suministro se logra mediante una orquestación simultánea de cuatro flujos críticos. Para facilitar un efectivo y eficiente flujo en la cadena de suministros, se tienen que integrar contextos relacionados con la operación, la planeación y control y el comportamiento administrativo. Como se plantea el enfoque de gestión de cadena de suministro va más allá del propio proceso productivo de la compañía, sino que se extiende aguas arriba con sus proveedores, y aguas abajo con sus aliados en el proceso de distribución y puesta a la venta del bien o servicio que se oferte. Tal y como se mencionó la cadena puede verse como una red de múltiples actores sobre los cuales se integran diferentes procesos de flujo de información y materiales. Ahora bien, la gestión efectiva de la red de valor, requiere el desarrollo de de al menos tres procesos: el operacional, el de planeación y control y el “relacional” del management. El Contexto Operacional Las operaciones derivan de la estrategia pull o jalar la producción de acuerdo a lo que defina el mercado. Por lo tanto, la operación efectiva requiere coordinación
  • 26.
    UNIVERSIDAD NACIONAL ABIERTAY A DISTANCIA – UNAD Escuela de Ciencias Básicas Tecnología e Ingeniería Contenido Didáctico del curso Planeación y Control de la Producción tanto dentro de la firma como entre los diferentes actores/socios en la cadena de suministros. Es decir, en este contexto operacional la integración es esencialmente interna, con los clientes y con los proveedores. La integración con el cliente se construye sobre el objetivo de crear “intimidad” con el consumidor final y conduce a una ventaja competitiva en la medida que se identifiquen los requerimientos logísticos específicos de cada segmento de los clientes. La integración interna se focaliza en la coordinación de los procesos dentro de la empresa relacionados con procuración de recursos y materias primas, fabricación y distribución física hacia los consumidores finales. Con relación a la integración interna muchas firmas han realizado esfuerzos sustanciales, pero existen aún muchas brechas e incongruencias: es frecuente que la gerencia de logística tenga una mejor integración con los proveedores que con las gerencias de compras, de producción y de mercadotecnia y otras veces la gerencia de compras tiene mejor integración con proveedores que con las gerencias de logística, de producción y de mercadotecnia. Lo anterior, lleva a que la falta de integración interna se vincula a una estructura organizacional tradicional y a medidas de desempeño que ponen énfasis en el trabajo “funcional” y no en procesos “cross-funcionales” y en equipo que son los que realmente soportan la satisfacción del consumidor. La integración con proveedores se focaliza en las actividades que crean lazos estrechos con socios en la cadena de suministros, de manera que se establezcan flujos compactos y a ritmo con las actividades de trabajo/manufactura internos a la firma. La empresa debe realizar una adecuada mezcla de procesos cerrados internos y abiertos hacia los proveedores que le permitan satisfacer las expectativas cada vez más amplias de la demanda de los consumidores. El Contexto de Planeación yY Control El contexto de planeación y control se refiere al diseño, la aplicación y la coordinación de información para mejorar los procesos de compra, manufactura, surtido de órdenes y planeación de recursos. Implica el acceso a bases de datos que permiten compartir información apropiada y dedicada entre los agentes participantes en la cadena de suministros. Además, en las firmas líderes implica sistemas de soporte a la toma de decisiones para la utilización de la capacidad de producción, de la infraestructura y del equipamiento –propio y de terceros- para operaciones logísticas en general y de los inventarios. Las tecnologías de información y los sistemas de mediciones del desempeño, a través de la cadena de suministros, son la base de la planeación y el control de las operaciones integradas. La excelencia operativa únicamente es soportada por capacidades de planeación integrada y por mediciones adecuadas, lo cual implica asociar tecnología al control del desempeño total de la cadena de suministros. La integración de tecnología de información e indicadores de medidas de desempeño, debe permitir un monitoreo interno y la realización de un
  • 27.
    UNIVERSIDAD NACIONAL ABIERTAY A DISTANCIA – UNAD Escuela de Ciencias Básicas Tecnología e Ingeniería Contenido Didáctico del curso Planeación y Control de la Producción benchmarking del desempeño a nivel funcional y de procesos no sólo dentro de la firma, sino esencialmente a todo lo largo de la cadena de suministros. Como cada empresa es única, cada una debe definir, operacionalizar y monitorear estándares comunes definidos previa y adecuadamente. El Contexto “Relacional” del Management Las relaciones efectivas de management son esenciales para la integración de la cadena de suministros. La instrumentación exitosa de estrategias de integración se basa sobre la calidad de las relaciones de negocios establecidas entre los actores/socios en la cadena de suministros. Como los gerentes en general han sido formados para manejar relaciones de competencia más que de cooperación, es necesario un cambio en los sistemas de incentivos para alinearlos a través de toda la cadena de suministros. No existen situaciones idénticas y por ende no hay recetas para un efectivo management de la integración de la cadena de suministros; sin embargo, ciertos principios parecen básicos, ya sea si se trata de los clientes como de los proveedores de bienes y servicios: a) especificar roles, b) definir lineamientos para compartir ganancias y riesgos y resolver conflictos y c) establecer qué información deberá compartirse. Se concluye que la administración de la cadena de suministros es el desafío de las organizaciones actualmente. En esta oportunidad la dirección de logística está adquiriendo una visibilidad de la integridad de los procesos de la empresa y sus socios en la cadena de suministros, que la reposicionan: la logística es ya un proceso de búsqueda, un proceso de reconstrucción de la fabricación segmentada y deslocalizada, y se está imbricando en un proceso de mercadotecnia, comercialización y ventas como soporte clave del nivel de servicio a clientes y estrategia extrema para agregar valor al producto para satisfacción y fidelización del consumidor final.
  • 28.
    UNIVERSIDAD NACIONAL ABIERTAY A DISTANCIA – UNAD Escuela de Ciencias Básicas Tecnología e Ingeniería Contenido Didáctico del curso Planeación y Control de la Producción CAPITULO 2: PRONÓSTICOS Introducción Como ya se había mencionado el proceso de planeación y control de las operaciones industriales, inicia por conocer como es el comportamiento de la demanda de los productos o servicios ofertados, de manera que el sistema productivo pueda responder de forma eficaz a estas necesidades de manera oportuna. En una empresa del sector productivo, el pronosticar los requerimientos de materiales necesarios para producir los bienes que ella manufactura; en un sistema financiero se requiere predecir el comportamiento del flujo de dinero y las tasas de cambio; en una compañía de servicios, como un restaurante de comidas rápidas, el pronosticar el número de personas que ingresan al mismo en distintos períodos de tiempo permitirá definir la carga de trabajo existente y así determinar el número de personas requeridas para atender a los clientes en cierto período. En cualquier caso, el sistema de pronósticos es un aspectos que puede ser determinante en la competitividad y productividad de las compañías, ya que las decisiones que se tomen frente a este factor pueden determinar el nivel de servicio al cliente, el exceso de inventarios o, peor aún, ambos factores en forma simultánea cuando se cuenta con inventarios desbalanceados. En este capítulo se examinan los diferentes tipos de pronóstico y se mostrarán algunos modelos de pronóstico. Se pretende que el estudiante conozca, comprenda y maneje los diferentes métodos que existen para realizar pronósticos de ventas, e igualmente que pueda evaluar la precisión de cada uno de los modelos propuestos. Lección 6: Definición y Proceso del Pronóstico De acuerdo a lo propuesto por MAKRIDAKIS (1989) Pronóstico es la estimación de un acontecimiento futuro que se obtiene proyectando datos del pasado que se combinan sistemáticamente, o sea que requiere técnicas estadísticas y de la ciencia administrativa. De acuerdo a lo propuesto por VIDAL (2005), la primera característica de los pronósticos de demanda es que estos siempre estarán errados. Esto se explica por el hecho de que al realizar un pronóstico, se está anticipando lo que ocurrirá en el futuro, lo cual implica un efecto de incertidumbre a priori. Por lo tanto, la clave del éxito de un sistema pronóstico asociado por ejemplo a la gestión de inventarios es conocer a fondo los errores del pronóstico y responder a ellos en forma adecuada mediante la utilización de inventarios de seguridad.
  • 29.
    UNIVERSIDAD NACIONAL ABIERTAY A DISTANCIA – UNAD Escuela de Ciencias Básicas Tecnología e Ingeniería Contenido Didáctico del curso Planeación y Control de la Producción A partir de lo propuesto por SIPPER (1998), a continuación se realiza una breve descripción de algunos aspectos que debe tener en cuenta el decisor para el desarrollo de un pronóstico. 6.1 Identificación del problema. Un primer paso es definir, que es lo que se desea pronosticar, y entender que el pronóstico es al fin al cabo una herramienta para tomar decisiones. Lo anterior lleva a pensar, ¿Cuál es la decisión que se debe tomar?, pues “si la decisión no se afecta con el pronóstico, el pronóstico es innecesario”. En general los aspectos que se deben considerar al momento de realizar un pronóstico son: Qué pronosticar, nivel de detalle del pronóstico y horizonte de planeación o de tiempo del pronóstico. 6.2 Elementos del tiempo en el Proceso de Pronóstico Se pueden diferenciar tres factores de tiempo que se deben tener en cuenta al trabajar en cualquier sistema de pronósticos: Período del Pronóstico Horizonte del Pronóstico Intervalo del Pronóstico 1. Período del pronóstico: “Es la unidad básica de tiempo para la cual se realiza el pronóstico y depende de la naturaleza del proceso bajo estudio y de la forma como se registran las transacciones en la organización”. Esto significa que dependiendo del sistema de producción, de lo que se esté pronosticando se pude tomar como período de tiempo una semana, aunque si se desea llevar este pronóstico a diario, esto puede hacerse. 2. Horizonte del Pronóstico: Este aspecto es fundamental al momento de realizar un pronóstico, generalmente el horizonte de planeación se puede clasificar en tres momentos: Pronósticos a corto plazo: Para este tipo de pronósticos el período puede ir hasta un año, pero generalmente no es mayor a 3 meses, este tipo de pronósticos se usa para determinar el número de unidades de producto a fabricar, o a comprar, así como en la asignación y programación de trabajo. Por lo tanto, estos exigen un buen nivel de exactitud. Los métodos que más se usan para pronosticar a períodos cortos son los métodos de series de tiempo, aunque también se usan los causales. Pronósticos a mediano plazo: Un pronóstico a mediano plazo, en general va desde los tres meses a los dos años. Generalmente es útil para planear la capacidad, las ventas o el flujo de caja. Igualmente estos requieren un buen nivel de exactitud y se utilizan los métodos causales y de series de tiempo. Pronósticos a Largo Plazo: Por lo general comprenden de 3 o más años, no requieren altos niveles de exactitud, se utilizan por ejemplo: en la
  • 30.
    UNIVERSIDAD NACIONAL ABIERTAY A DISTANCIA – UNAD Escuela de Ciencias Básicas Tecnología e Ingeniería Contenido Didáctico del curso Planeación y Control de la Producción 19 planeación de ubicación de una nueva planta, planeación de nuevos productos o de proyectos de investigación y desarrollo. Generalmente se usan métodos causales y cuantitativos para obtenerlos. 3. Intervalo del Pronóstico: Este factor tiene que ver con la frecuencia con la que se efectúan los nuevos pronósticos, a medida que se vaya obteniendo información adicional. A menudo este intervalo coincide con el período principal del pronóstico, o sea que para nuestro ejemplo, el pronóstico se actualizaría cada semana. Para la determinación del intervalo del pronóstico es importante tener en cuenta el modo en el que opera el sistema de procesamiento de datos de la organización, el cual provee la información sobre la variable que se pronostica. Si, por ejemplo, la información se actualizara diariamente, cualquier período de tiempo igual o superior a un día sería adecuado para escoger el intervalo de pronóstico 6.3 Análisis de Datos El examen de los datos históricos, permite tener una visión amplia al momento de iniciar un proceso de pronóstico. Estos datos pueden ser suministrados por la misma empresa o pueden provenir de organizaciones gubernamentales como: El DANE, Planeación Nacional, los diferentes ministerios (Agricultura, Industria y Comercio Exterior), igualmente las agremiaciones o las Cámaras de Comercio, entre otras, todas estas entidades dependiendo del tipo de producto que se esté analizando cuentan con información específica de diferentes sectores económicos. Por el contrario, si no se disponen de datos se deben recolectar o usar un método de pronóstico que no lo requiera. Igualmente, hay que tener en cuenta que hay factores externos que afectan los datos, por ejemplo: la situación económica del país es un factor, ya que si se hay una tendencia regresiva en la economía del país, esto se refleja en la demanda de bienes y servicios. Existen otros factores como la calidad, el precio, la publicidad que influyen en la demanda, los cuales hay que considerarlos al momento de analizar los datos. Inicialmente, si se disponen de datos estos se deben graficar para observar si existe un patrón, la gráfica se puede hacer bien en relación al tiempo (serie de tiempo) o contra una variable causal. Para el caso de una serie de tiempo, existen cuatro componentes que pueden determinar su comportamiento: La tendencia, la estacionalidad, la ciclicidad y la variación aleatoria que pueden tener los datos. La Tendencia: Este factor representa el comportamiento de los datos a lo largo del tiempo, estos pueden aumentar o disminuir o permanecer relativamente constantes. La tendencia puede ser aproximada por una línea recta, pero igualmente puede tener formas exponenciales, cuadráticas o en forma senosoidal. La Ciclicidad: Son las altas y bajas de los datos que se repiten a lo largo del tiempo. Generalmente están asociados a ciclos comerciales, muchas veces estos son afectados por factores externos que determinan su comportamiento. Los
  • 31.
    UNIVERSIDAD NACIONAL ABIERTAY A DISTANCIA – UNAD Escuela de Ciencias Básicas Tecnología e Ingeniería Contenido Didáctico del curso Planeación y Control de la Producción ciclos tienen forma de ola, ya que pasan de un valor grande a uno pequeño y de regreso nuevamente. La Estacionalidad: Este factor se refiere a las fluctuaciones periódicas de longitud constante y de manera proporcional, estas pueden ser determinadas por la temperatura, la lluvia, las ferias, las vacaciones, etc. La diferencia entre estacionalidad y ciclicidad consiste en que la primera se repite así misma a intervalos fijos como un año, un mes o una semana, en tanto que los ciclos tienen una duración mayor que varía de un ciclo a otro. Variación Aleatoria: El análisis de los datos siempre debe suponer un componente aleatorio o de error que siempre afecta la demanda. Gráfico 5 Demanda de un producto donde se señalan los factores de Tendencia Fuente: Adaptado de: HEIZER, Jay y RENDER, Barry. (2004) Principios de Administración de Operaciones. Pearson Education. México. 6.4 Influencia del ciclo de vida del producto sobre la metodología del pronóstico Otro factor que debe considerarse cuando se desarrolla un pronóstico de ventas, es aquel que esté relacionado con el ciclo de vida del producto. Tanto para los bienes e incluso los servicios no se venden de manera constante a lo largo de su vida. Por ello, es necesario considerar cuatro fases para el análisis de los mismos: 1) Introducción, 2) Crecimiento, 3) Madurez y 4) Declinación. Para cada uno de ellos, se determinan diferentes metodologías para elaborar el pronóstico las cuales están en función de los datos disponibles y del horizonte de tiempo del pronóstico
  • 32.
    UNIVERSIDAD NACIONAL ABIERTAY A DISTANCIA – UNAD Escuela de Ciencias Básicas Tecnología e Ingeniería Contenido Didáctico del curso Planeación y Control de la Producción Fase Factor Introducción Crecimiento Madurez Declinación Existencia de hay Es posible que existan Existencia de Datos Datos datos históricos históricos Se mantiene el largo plazo, analizando Pronósticos a corto Pronósticos a Largo plazo plazo corto plazo tendencias y relaciones causales Métodos de series de Métodos tiempo y causales, junto cualitativos (Método Delphi, Métodos causales, e Métodos de series con Investigaciones investigación de de tiempo y investigaciones de mercado, mercados causales de mercado acuerdos de que grupo) determinen cambios en el mercado Datos Disponibles No disponibles Horizonte de Tiempo Método de Pronóstico Cuadro 1 Los Pronósticos relacionados con el ciclo de Vida del Producto Fuente: El autor: 2006 Lección 7: Métodos de Pronóstico Básicamente existen dos enfoques para la determinación de pronósticos. Los Pronósticos Cuantitativos los cuáles son la aplicación de diferentes modelos matemáticos que se basan en datos históricos o relaciones de variables causales. Los Pronósticos Cualitativos, son ante todo subjetivos y se basan en apreciaciones personales que permitan determinar el valor del pronóstico. La combinación de los métodos, generalmente es la más adecuada y efectiva. Tipo de método Descripción 1. Cualitativos Métodos subjetivos, que se basa en estimaciones y opiniones Método Delphi Técnica que se aplica a un grupo de expertos para la estimación de la demanda de un producto Investigación de Mercados Consensos grupales 2. Cuantitativos Recopila datos a través de encuestas y entrevistas, para probar hipótesis formuladas con respecto al mercado. Se usa para pronosticar ventas a largo plazo o para la introducción de nuevos productos A través de reuniones abiertas, ejecutivos de ventas o clientes definen estiman la demanda de los clientes Se basan en la idea de que se puede usar los datos históricos de un suceso para realizar el pronóstico Promedio móvil simple Se promedia un período que contiene vario puntos de datos Promedio móvil ponderado Ciertos puntos de ponderan más o menos que otros, según se considere conveniente de acuerdo con la experiencia Suavización exponencial Las puntos de datos más recientes tienen exponencialmente conforme los datos son más antiguos mayor peso, este peso se reduce
  • 33.
    UNIVERSIDAD NACIONAL ABIERTAY A DISTANCIA – UNAD Escuela de Ciencias Básicas Tecnología e Ingeniería Contenido Didáctico del curso Planeación y Control de la Producción Análisis de regresiones Técnica Box Jenkins o de Promedios móviles integrados autoregresivos (ARIMA) Ajusta a unos datos históricos una línea de tendencia lineal, exponencial, polinomial, etc. El método de ajuste más usado es el mínimos cuadrados Técnica compleja, pero bastante precisa de las técnicas disponibles, relaciona una clase de métodos estadísticos con los datos y ajusta el modelo a la serie de tiempo por medio de distribuciones bayesianas Redes neuronales Una red neuronal imita la estructura y funcionamiento del cerebro, se busca aplicar los principios de funcionamiento de estas al desarrollo de pronósticos. Modelos econométricos Intenta describir interdependientes Modelos de entrada/salida Se centra en las ventas de cada industria a otras empresas y al gobierno. Indica cambios en las ventas que puede esperar una industria productora debidos a cambios en la compras de otra industria el comportamiento de un sector económico por medio de ecuaciones Indicadores guía Estadísticas que permiten corroborar el comportamiento de una serie, por ejemplo el aumento del precio de la gasolina podría indicar una reducción en la ventas de automóviles grandes Modelos de simulación Modelos dinámicos, imitan el comportamiento de un sistema. Estos modelos se basan en una gran variedad de relaciones y utilizan variables estocásticas para el análisis del problema. Cuadro 2 Tipos de Pronóstico Fuente: Adaptado de. CHASE, Richard. AQUILANO, Nicholas. (1995) Dirección y Administración de la Producción y de la Operaciones. MacGraw-Hill. México. P. 311 Como se observa en el cuadro anterior, existe una variedad de modelos de pronóstico, cuya aplicación depende de las características propias de la empresa y producto o servicio a pronosticar, la disponibilidad de información, el período de planeación, etc. Antes de abordar con detalle los métodos de pronóstico, a continuación se muestra un diagrama de flujo el cual permite entender de forma global del proceso de desarrollo de un pronóstico.
  • 34.
    UNIVERSIDAD NACIONAL ABIERTAY A DISTANCIA – UNAD Escuela de Ciencias Básicas Tecnología e Ingeniería Contenido Didáctico del curso Planeación y Control de la Producción Gráfico 6 Diseño de un Sistema de Pronóstico Fuente: SIPPER, Daniel. BULFIN, Robert. (1998). Planeación y Control de la Producción. McGRaww-Hill. México. p. 98 7.1 Descripción de Métodos Cualitativos A continuación se describe el principal método de esta categoría, el método Delphi, llamado así en honor del oráculo de Delphos (del griego Delphi) de la mitología griega de quien se decía que predecía eventos futuros. 1. A un grupo de expertos, quienes están separados físicamente, deben responder por escrito a un cuestionario el cual debe estar compuesto por preguntas ambiguas y simples, por ejemplo, en lugar de preguntar si las ventas van a ser altas, se indaga si van a estar por encima de un valor dado. 2. Posteriormente las respuestas se resumen y se informa a cada miembro del panel acerca de las estadísticas obtenidas en cada ronda (media, mediana y rango). además de otra información derivada de las respuestas y,
  • 35.
    UNIVERSIDAD NACIONAL ABIERTAY A DISTANCIA – UNAD Escuela de Ciencias Básicas Tecnología e Ingeniería Contenido Didáctico del curso Planeación y Control de la Producción si el pronóstico del experto es muy diferente de ese valor, se le pide que justifique por escrito sus razones para esa diferencia. 3. Se continúa nuevamente hasta que el valor medio se estabilice de manera que en las siguientes rondas los resultados no cambien demasiado. 4. El resultado final es un juicio compartido, en el cual se podrán apreciar tanto el rango de la opinión como las razones para las diferencias de opinión. 7.2 Descripción de los Métodos Cuantitativos Los métodos cuantitativos se dividen en dos grupos: Modelos de series de Tiempo: Los modelos de Series de Tiempo, se basan en el uso de una lista cronológica de datos históricos para realizar el pronóstico. Entre este grupo se encuentran: Promedios móviles, Promedios Móviles ponderados, Métodos de Suavización Exponencial, Método Box and Jenkis y Métodos ARIMA principalmente. Modelos Causales: Estos modelos relacionan variables que pueden influir en la demanda de determinado producto, por ejemplo, la venta de cemento, la cual depende de la construcción de nuevas viviendas, el precio de los insumos, y la competencia. Entre estos están las regresiones lineales y múltiples.
  • 36.
    UNIVERSIDAD NACIONAL ABIERTAY A DISTANCIA – UNAD Escuela de Ciencias Básicas Tecnología e Ingeniería Contenido Didáctico del curso Planeación y Control de la Producción Lección 8: Métodos de Series de Tiempo Estos modelos usan los métodos de series de tiempo. "Una serie de tiempo es simplemente una lista cronológica de datos históricos, para la que la suposición esencial es que la historia predice el futuro de manera razonable." (SIPPER 1998). Existen varios modelos y métodos de series de tiempo entre los cuales elegir y que incluyen los modelos constante, de tendencia y estacional, dependiendo de los datos históricos y de la comprensión del proceso fundamental. 8.1 Promedio simple Este método usa el promedio de los datos de los períodos anteriores, calcula el promedio tanto las demandas altas como bajas para equilibrar todos los períodos, y su forma de cálculo es: El pronóstico hecho en el período T para el siguiente período es el número total de períodos históricos. FT 1 donde N es 8.2 Promedio Móvil Se aplica cuando en vez de tomar el promedio de todos los datos, se toma el promedio de los datos más recientes. Los promedios móviles son útiles “si podemos supones que la demanda del mercado permanecerá estable en el tiempo” HEIZER y RENDER (2004). Su cálculo se da como sigue: Ejemplo 1. Las ventas de un Almacén de repuestos, están dadas en la siguiente
  • 37.
    UNIVERSIDAD NACIONAL ABIERTAY A DISTANCIA – UNAD Escuela de Ciencias Básicas Tecnología e Ingeniería Contenido Didáctico del curso Planeación y Control de la Producción tabla: en la columna de la derecha se calcula el valor del promedio móvil para 3 períodos Tabla 1 Datos Ejemplo 1 Fuente: el autor 2006 Entonces el pronóstico para el próximo período (enero del siguiente año) es el promedio la demanda de los meses Octubre, Noviembre y Diciembre. Ahora bien, cuando existe un patrón que exija dar una mayor relevancia a los datos más recientes, se puede aplicar un factor de ponderación a los mismos para tener en cuenta este aspecto, ya que muchas veces los datos más recientes son más importantes De acuerdo a esto tenemos la siguiente fórmula. Ejemplo 2. Con la misma información del período, con el mismo promedio móvil de 3 períodos y un factor de ponderación así: 3 para el último mes, 2 para dos meses atrás y 1 para un tercer mes atrás.
  • 38.
    UNIVERSIDAD NACIONAL ABIERTAY A DISTANCIA – UNAD Escuela de Ciencias Básicas Tecnología e Ingeniería Contenido Didáctico del curso Planeación y Control de la Producción Tabla 2 Datos Ejemplo 2 Fuente: el autor 2006 Generalmente los promedios móviles ponderados se utilizan cuando hay amplios registros históricos de la demanda. Los factores de ponderación pueden tener cualquier valor y quedan a discreción del analista y son la evaluación subjetiva que este hace al comportamiento del pronóstico. En general la utilidad de los promedios móviles ponderados, es que estos permiten “suavizar las fluctuaciones repentinas de la demanda” HEIZER y RENDER (2004). Gráfico 7 Comparación de Métodos de Promedios Móviles Fuente: El autor 2006
  • 39.
    UNIVERSIDAD NACIONAL ABIERTAY A DISTANCIA – UNAD Escuela de Ciencias Básicas Tecnología e Ingeniería Contenido Didáctico del curso Planeación y Control de la Producción El gráfico 7 muestra como es el comportamiento de los promedios móviles con referente a la demanda real. Lo primero que se puede concluir es que generan una especie de “retraso” a partir del mes que es calculado el promedio, para el caso del promedio ponderado, este método reacciona de una mejor forma al cambio que se presenta en la demanda. 8.3 Suavización Exponencial Simple. Este método puede verse de diversas maneras. Tal y como la propone FOGARTY (1995), este método es una técnica que se basa en los errores de los pronósticos. “Si la proyección F, para el período t es Ft y la demanda actual en el período t es Dt, entonces se puede pronosticar que para el siguiente período será Ft más alguna fracción, α, del error actual. (Dt – Ft) “. Es decir. Donde: Ft 1 = Pronóstico exponencialmente suavizado para el período t + 1 Ft = Pronóstico exponencialmente suavizado para el período anterior t Dt = Demanda real en el período t = Constante de suavización 0 1 La anterior fórmula describe que la estimación de la demanda es igual al pronóstico del período anterior ajustado por una fracción de la diferencia entre la demanda anterior y su pronóstico. Reajustando la ecuación, queda como sigue: La ventaja de este método es que puede hacerse un pronóstico con un solo dato del período anterior, su pronóstico y el valor de α . En el caso de que α tome un valor grande, significa que se da una mayor ponderación a los valores más recientes de la demanda y menos a los más lejanos. A continuación se muestra, el porqué de este comportamiento, a partir de (1).
  • 40.
    UNIVERSIDAD NACIONAL ABIERTAY A DISTANCIA – UNAD Escuela de Ciencias Básicas Tecnología e Ingeniería Contenido Didáctico del curso Planeación y Control de la Producción Y como α está entre 0 y 1, lo anterior corresponde a un promedio móvil con ponderaciones decrecientes, pues el factor de ponderación decrece exponencialmente a medida que los datos son más antiguos: De ahí su nombre de suavización exponencial. A continuación se muestra un ejemplo para demostrar la aplicación de esta técnica. Ejemplo 3: Un vendedor de computadores estimó que la demanda para el mes de abril sería de 130 unidades, pero la demanda real fue de 145. Ahora se desea pronosticar la demanda para el mes de mayo, utilizando la constante de suavización (α) definida por el departamento de ventas = 0.2, se puede ahora pronosticar la demanda para el siguiente mes como sigue: Pronóstico para el mes de mayo = 130 + 0.2 (145 – 130) = 130 + 3 = 133 El pronóstico de demanda de computadores para el próximo mes será de 133 unidades.
  • 41.
    UNIVERSIDAD NACIONAL ABIERTAY A DISTANCIA – UNAD Escuela de Ciencias Básicas Tecnología e Ingeniería Contenido Didáctico del curso Planeación y Control de la Producción La constante de suavización: La selección de una valor apropiado de , puede ser el determinante en el nivel de precisión de un pronóstico. A continuación se muestra una gráfica, la cual muestra la relación de los pesos de los datos, con su antigüedad para diferentes valores de . Gráfico 8 Comparación de Pesos del valor Alfa a lo largo del Tiempo Fuente: El autor 2006 Según la gráfica anterior, se puede ver que al asignar valores grandes de dan un mayor peso a los datos nuevos y el dato más antiguo desaparece rápidamente, (ver = 0.9), en cambio si se asigna un valor de más pequeño se entiende que el proceso tiene una tendencia constante, ver = 0.1. Para el caso en que no se tiene seguridad en los datos se recomienda usar valores de alfa más grandes.
  • 42.
    UNIVERSIDAD NACIONAL ABIERTAY A DISTANCIA – UNAD Escuela de Ciencias Básicas Tecnología e Ingeniería Contenido Didáctico del curso Planeación y Control de la Producción Ejemplo 4: Durante los últimos 8 meses una compañía de alimentos desea estimar como será el comportamiento de sus inventarios de producto terminado. El Ingeniero de Producción desea utilizar la técnica de suavización exponencial para realizar este pronóstico, para ello supone un inventario de 175 toneladas con un valor de = 0.1 Meses Enero Febrero Marzo Abril Mayo Junio Julio Agosto Próximo Período Demanda 180 165 168 170 180 210 170 185 Suavización Exponencial con = 0.1*180 + 0.9*175 = 0.1*165 + 0.9*175.5 = 0.1*168 + 0.9*174.5 = 0.1*170 + 0.9*173.8 = 0.1*180 + 0.9*173.4 = 0.1*210 + 0.9* 174.1 = 0.1*170 + 0.9*177.7 = 0.1*185 + 0.9*176.9 Tabla 3 Datos Ejemplo 4 Fuente: El autor 2006 Gráfico 9 Ejemplo 4 Suavización Exponencial Simple Fuente: El autor 2006 = 0.1 175,0 175,5 174,5 173,8 173,4 174,1 177,7 176,9 177.72
  • 43.
    UNIVERSIDAD NACIONAL ABIERTAY A DISTANCIA – UNAD Escuela de Ciencias Básicas Tecnología e Ingeniería Contenido Didáctico del curso Planeación y Control de la Producción 8.4 Suavización Exponencial con Tendencia Este método llamado también suavización exponencial doble, se utiliza cuando en los datos exista una tendencia en los mismos, lo cual en caso de que se utilizara la suavización simple generaría un retraso en el pronóstico obtenido. En razón a esto, al modelo de suavización al incorporarle un factor de tendencia de acuerdo al comportamiento de los datos, se obtendría lo siguiente: Pronóstico Suavizado Exponencialmente con Tendencia ( FIT ) t = Pronóstico exponencialmente exponencialmente suavizada T suavizado (Ft ) + Tendencia t Este procedimiento, además de la constante de suavización del promedio , requiere una constante para la tendencia , la cual se define teniendo las mismas consideraciones para la primera constante de suavización, entonces el pronóstico para un período t con tendencia se define así: Ft Dt (1 1 )( Ft Tt 1 ) 1 (5) Esta fórmula incorpora el factor tendencia mencionado, el cual busca el cálculo de una pendiente, está podría hallarse como la diferencia de dos puntos sucesivos de demanda, pero dado el componente aleatorio de error, sería más conveniente calcularla con el promedio de dos períodos sucesivos. Para ello, igualmente se usa suavización exponencial. Tt Ft Ft 1 De la misma manera, que con la suavización exponencial simple se puede ahora calcular la estimación de la tendencia, así: Tt = Tt Tt 1 ( Ft ( Ft Ft 1 Ft 1 ) (1 Tt 1 ) )Tt (6) 1 Donde: Ft = Pronóstico exponencialmente suavizado para el período anterior t Tt = Tendencia exponencialmente suavizada en el período t Tt 1 = Tendencia exponencialmente suavizada para el período t -1 Dt = Demanda real en el período t = Constante de suavización para el promedio ( 0 = Constante de suavización para la tendencia ( 0 1) 1)
  • 44.
    UNIVERSIDAD NACIONAL ABIERTAY A DISTANCIA – UNAD Escuela de Ciencias Básicas Tecnología e Ingeniería Contenido Didáctico del curso Planeación y Control de la Producción Con estas formulas los pasos para calcular el pronóstico con ajuste de tendencia son: 1. Calcular Fcon la ecuación 5 t 2. Calcular T con la ecuación 6 t 3. Calcular el pronóstico con Tendencia así: FITt Ft k kTt (7) Donde k son los períodos futuros a pronosticar. Para realizar lo anterior se requiere además dos datos de entrada: F1, y T1.. A continuación se describe una t t de forma sencilla para hallarlos. 1) Para obtener una estimación de la pendiente, T 1, se calcula la diferencia entre t las medias de los dos grupos y se divide entre el número de períodos que conforman el grupo. 2) Para obtener una estimación de F1 , t se toma el promedio del total de los datos y la estimación obtenida de T 1multiplicada por el número de períodos a t partir del punto medio del promedio. Ejemplo 5: Una empresa dedicada a las exportaciones tiene un registro de las ventas en (ton) de los productos durante el último año, el comportamiento de la demanda ha venido en aumento. El Gerente de Ventas desea conocer como será la demanda para el período 13 y 17. Valores de = 0.4 y = 0.4 Meses Ventas Meses Ventas 1 2 3 4 5 6 12 17 20 19 24 21 7 8 9 10 11 12 31 28 36 37 39 40 Cuadro 3 Datos Ejemplo 5 Fuente: El autor 2006
  • 45.
    UNIVERSIDAD NACIONAL ABIERTAY A DISTANCIA – UNAD Escuela de Ciencias Básicas Tecnología e Ingeniería Contenido Didáctico del curso Planeación y Control de la Producción Se inicia con la determinación de los valores de F 1 y T 1 Con base en los datos t t de entrada, primero se calcula el promedio para los meses de 1 a 6 y 7 a 12. Meses 1 2 3 4 5 6 7 8 9 10 11 12 Promedio de cada grupo Ventas 12 17 20 19 24 21 31 28 36 37 39 40 18,8 35,2 Con base en lo anterior, ahora se determina el incremento promedio de las ventas de los dos grupos, así: 35.2 18.8 16 Luego al dividir este valor por el número de períodos que tiene cada grupo se obtiene el incremento promedio de las ventas por mes, que es de 2.7. De esta forma se obtiene la estimación de la tendencia para el mes T que es 2.7 1 Para estimar F , calculamos el promedio total de los datos (27), el promedio de 1 estos está centrado en 6.5, esto significa que la ubicación del valor promedio de los datos está exactamente en la mediana de los períodos de tiempo considerados. Ubicación del Promedio de los datos (6.5) 0 1 2 3 4 5 6 7 8 9 10 11 12 Por lo tanto para determinar el valor del primer período se resta el ajuste por tendencia 2.7 por mes multiplicando por (12 – 6.5). Lo anterior permite determinar el valor del pronóstico como sigue: F 27 2.7(12 6.5) 12 1
  • 46.
    UNIVERSIDAD NACIONAL ABIERTAY A DISTANCIA – UNAD Escuela de Ciencias Básicas Tecnología e Ingeniería Contenido Didáctico del curso Planeación y Control de la Producción Ya con los valores iniciales se procede a realizar el pronóstico. Paso 1: Pronóstico para el mes 2. Ft F2 Dt 1 (1 )( Ft Tt 1 ) 1 0.4(12) (1 0.4)(12 2.7) 13.7 Paso 2: Calcular la Tendencia para el mes 2. Tt T2 ( Ft Ft 1 ) (1 )Tt 1 0.4(13.7 12) (1 0.4)2.7 2.3 Paso 3: Calcular el Pronóstico incluyendo la Tendencia con la ecuación (7) FITt FIT2 k 1 Ft F2 kTt (1)T2 13.7 (1)2.3 15.9 En este caso se está pronosticando un período de tiempo (k) a la vez, pero el estudiante puede verificar el pronóstico con valores de k = 2 y 3, es decir con base en un período se pronostica al segundo o tercer período futuro, y la manera de validar el mejor método de pronóstico se hará con base al error. De manera similar, para el pronóstico del mes 17 es: FITt k Ft kTt FIT12 5 F12 5T12 39.3 5 2.9 54
  • 47.
    UNIVERSIDAD NACIONAL ABIERTAY A DISTANCIA – UNAD Escuela de Ciencias Básicas Tecnología e Ingeniería Contenido Didáctico del curso Planeación y Control de la Producción A continuación se muestra el desarrollo del pronóstico para el Ejemplo 5 Meses Pronóstico Suavizado Ft Tendencia Suavizada Tt Pronóstico con Tendencia Error Absoluto Squared 1 2 3 4 5 12,0 13,7 16,4 19,3 20,8 2,7 2,3 2,5 2,6 2,2 14,8 15,9 18,8 21,9 22,9 -2,75 1,07 1,19 -2,93 1,07 2,75 1,07 1,19 2,93 1,07 7,56 1,14 1,41 8,59 1,14 6 23,4 2,3 25,7 -4,70 4,70 22,13 7 8 9 10 11 23,8 27,6 29,3 33,3 36,5 1,6 2,5 2,1 2,9 3,0 25,4 30,1 31,4 36,1 39,5 5,59 -2,13 4,57 0,87 -0,49 5,59 2,13 4,57 0,87 0,49 31,19 4,56 20,93 0,75 0,24 12 39,3 2,9 42,2 -2,23 2,23 4,98 13 41,3 2,6 43,9 -0,90 -0,07 Bias 29,60 2,47 MAD 104,63 8,72 MSE 17 54,0 Total Average Tabla 4 Pronóstico Ejemplo 5 Fuente: El autor 2006 Gráfico 1 Pronóstico con Tendencia Fuente: El autor 2006
  • 48.
    UNIVERSIDAD NACIONAL ABIERTAY A DISTANCIA – UNAD Escuela de Ciencias Básicas Tecnología e Ingeniería Contenido Didáctico del curso Planeación y Control de la Producción 8.5 Método de Holt – Winters. Este método de pronóstico se basa en el método de suavización exponencial, y se utiliza cuando la serie tiene una marcada tendencia, así como un componente estacional igualmente apreciable. El modelo tiene en cuenta cuatro factores a saber: a) Componente constante S t (se refiere por ejemplo al volumen de ventas fijo que puede tener una empresa) b) El componente de Tendencia Bt representa el ritmo estructural de crecimiento o decrecimiento que puede haber en las ventas. c) El componente estacional C t , representa el incremento y decremento en el volumen de ventas en un período de tiempo. d) Y un último elemento que siempre está presente en todos los modelos de pronóstico y es el error aleatorio que tiene este (e). Existen dos formas para obtener el pronóstico, en las que se agrega la tendencia y la estacionalidad, las que se muestran a continuación. Método Holt – Winters Aditivo: Los diferentes componentes se combinan sumando donde S T es la constante, BT la tendencia y C T el componente estacional, así: FT ST BT (k ) CT Método Holt – Winters Multiplicativo: El componente estacional C T multiplica a la constante y a la tendencia ( S T y BT ). FT K ( ST kBT )CT K L A continuación se desarrollará el modelo multiplicativo. El método aditivo sigue etapas análogas al multiplicativo, sin embargo las aproximaciones de los diversos componentes siguen formulaciones diferentes, por lo tanto la manera de agregar dichos componentes para generar finalmente la serie suavizada es también diferente. El método de pronóstico consiste en estimar los parámetros del modelo, para de esta manera realizar el pronóstico, así: Dt Demanda en el período T L Número de estaciones por período, L= 12 si el período es anual o 6 si es semestral
  • 49.
    UNIVERSIDAD NACIONAL ABIERTAY A DISTANCIA – UNAD Escuela de Ciencias Básicas Tecnología e Ingeniería Contenido Didáctico del curso Planeación y Control de la Producción T Ct T (8) t 1 T Número de períodos de datos disponibles, entonces T = mL donde m es el número de años, semestres, trimestres completos de datos disponibles. ST Estimación para el período constante calculado en el período T BT Estimación del término de tendencia calculado en el período T CT Estimación de la componente estacional para el período T Primero, se realizar la estimación del componente constante o permanente, así: ST DT CT L (1 )( ST 1 BT 1 ) (9) Donde 0 < < 1, es la primera constante de suavización (la misma utilizada el método de suavización exponencial), la división entre la demanda DT entre el factor CT L , y según lo propuesto por Vidal (2005), corresponde a la estimación del factor estacional para el período T calculada en la estación anterior (o sea hace L períodos), hace que los datos no incluyan la componente estacional, como es de esperarse para la estimación de componente constante. En otras palabras, esta expresión desplaza el eje de coordenadas al final del período actual, T. Segundo, la estimación del componente de tendencia se da como sigue. BT ( ST ST 1 ) (1 ) BT 1 (10) Donde 0 < < 1, es una segunda constante de suavización, independiente de α. Igualmente no aplicar el caso de que necesariamente que β = 1 − α. Tercero, el factor estacional se estima de la siguiente forma CT DT ST (1 )CT L (11)
  • 50.
    UNIVERSIDAD NACIONAL ABIERTAY A DISTANCIA – UNAD Escuela de Ciencias Básicas Tecnología e Ingeniería Contenido Didáctico del curso Planeación y Control de la Producción La constante donde , 0 < < 1 es una tercera constante de suavización independiente de y . Es posible que al actualizar los valores de C T no se cumpla la ecuación (8), por lo cual es conveniente normalizar estos factores al final de cada estación, obligando a que se satisfaga dicha expresión, utilizando la ecuación (16), descrita más adelante. Finalmente para realizar el pronóstico de demanda de cualquier período futuro T + k, se utiliza la ecuación de pronóstico FT K ( ST kBT )CT (12) K L Al igual que en los sistemas de pronósticos anteriores, este método requiere de valores de iniciales del pronóstico para S0, B0, C0. Para los períodos de t= 1, 2, 3,… L. Estas estimaciones pueden hacerse utilizando datos históricos de demanda, según lo propuesto por Montgomery (1990) citado por Vidal (2005) se puede realizar la estimación de estos valores iniciales así: Se supone que se tienen datos para las últimas m estaciones, por cada ciclo estacional. Sean D j los promedios de las observaciones de demanda durante las estaciones j = 1, 2, 3,..., m. La estimación de la tendencia estaría dada por: B0 Dm D1 (m 1)L (13) La estimación del componente constante para el comienzo del primer período se estima como sigue: S 0 D1 L B0 2 (14) Para los factores estacionales, estos son calculados para cada período t = 1, 2,..., mL, como la razón entre la actual observación y su valor promedio ajustado estacionalmente y ajustado por la tendencia, mediante la siguiente expresión: C0 Di Dt L 1 /2 j B0 (15) Di es el valor promedio para una estación correspondiente al subíndice t, y j es la posición del período t dentro de la estación. Por ejemplo, si 1 ≤ t ≤ L, entonces si i = 1, y si L + 1 ≤ t ≤ 2L, entonces i = 2, y así sucesivamente. Igualmente, cuando t = 1 y cuando t = L + 1, entonces j = 1; cuando t = 2 y cuando t = L + 2, entonces j = 2, y así sucesivamente. O sea que j = t para cualquier período t + kL, con k = 0, 1, 2, ...., m. La ecuación (15) permitirá obtener m estimaciones del factor estacional
  • 51.
    UNIVERSIDAD NACIONAL ABIERTAY A DISTANCIA – UNAD Escuela de Ciencias Básicas Tecnología e Ingeniería Contenido Didáctico del curso Planeación y Control de la Producción para cada período. Es por ello, que se requiere calcular el promedio de ellos para obtener una sola estimación para cada período dentro de la estación. Esto se realiza mediante la siguiente expresión: Ct 1m1 Ct mk 0 kL , para _ t 1,2,..., L (16.1) Finalmente, los factores estacionales deben ser normalizados, de tal forma que su suma sea igual a L, mediante la siguiente expresión: C 't Ct L , para _ t 1,2,..., L T (16) Ct t T L 1 El procedimiento anterior estima S0, B0, C0. (Para t = 1,2, …., L), asumiendo que el origen del tiempo se encuentra inmediatamente antes del período 1. Para pronosticar observaciones futuras, a partir de los datos iniciales se hará las actualizaciones de los estimadores ST, BT, CT, período por período, de acuerdo con las ecuaciones (10), (11) y (12) hasta llegar al final del período mL. Así, el origen de tiempo puede ser redefinido para este período y se pueden redefinir los períodos mL, mL + 1, mL + 2,..., como los nuevos períodos 0, 1, 2, ....
  • 52.
    UNIVERSIDAD NACIONAL ABIERTAY A DISTANCIA – UNAD Escuela de Ciencias Básicas Tecnología e Ingeniería Contenido Didáctico del curso Planeación y Control de la Producción Ejemplo 5. Con base en lo propuesto por Vidal (2005) para ilustrar el desarrollo del Método Multiplicativo de Winters, a continuación se muestra el valor de la demanda de gas natural en un país nórdico entre los años 1987 a 1992, basados en los datos de los años 1987 a 1990 se estimarán los parámetros de arranque del modelo para y pronosticar los dos años siguientes (1991-1992). Mes 1 2 3 4 5 6 7 8 9 10 11 12 Mes 37 38 39 40 41 42 43 44 45 46 47 48 Demanda 1499,2 1316,5 1155,5 926,0 630,5 520,3 531,6 586,2 518,8 704,2 878,4 1276,2 Demanda 1437,5 1167,7 1055,7 824,7 598,9 483,2 478,1 523,3 498,1 635,5 834,6 1304,5 Mes 13 14 15 16 17 18 19 20 21 22 23 24 Mes 49 50 51 52 53 54 55 56 57 58 59 60 Demanda 1633,2 1462,6 1178,1 830,0 606,5 513,7 543,4 604,8 528,0 671,3 889,7 1244,0 Demanda 1512,9 1192,0 1075,6 763,0 551,9 434,0 472,3 438,8 448,2 617,9 900,7 1194,3 Mes 25 26 27 28 29 30 31 32 33 34 35 36 Mes 61 62 63 64 65 66 67 68 69 70 71 72 Demanda 1361,0 1416,3 1265,7 851,3 604,8 474,6 507,3 519,8 471,4 694,9 901,3 1482,7 Demanda 1395,3 1194,1 1070,8 834,4 575,9 458,3 431,0 441,8 462,6 700,9 996,6 1344,8 Tabla 5 Consumo de Gas Natural (Trillones BTU) entre 1987 a 1992 Fuente: VIDAL. H, Carlos Julio (2005). Fundamentos de Gestión de Inventarios. Facultad de Ingeniería - Escuela de Ingeniería Industrial y Estadística. Universidad del Valle. Santiago de Cali. Colombia p. 78 Gráfico 10 Demanda de Gas Natural Fuente: VIDAL. H, Carlos Julio (2005). Fundamentos de Gestión de Inventarios. Facultad de Ingeniería - Escuela de Ingeniería Industrial y Estadística. Universidad del Valle. Santiago de Cali. Colombia p. 78
  • 53.
    UNIVERSIDAD NACIONAL ABIERTAY A DISTANCIA – UNAD Escuela de Ciencias Básicas Tecnología e Ingeniería Contenido Didáctico del curso Planeación y Control de la Producción Según la información disponible se tiene 4 períodos estacionales (m=4). La longitud de cada estación L=12. D1 878,6167 D3 879,2583 D2 892,1083 D4 Dm 820,1500 Se puede aplicar entonces las ecuaciones (13) y (14). B0 Dm D1 (m 1) L S 0 D1 820.15 878.6167 (4 1) 12 1.62407 L 12 B0 878.6167 ( 1.62407) 888.3611 2 2 Ahora con la ecuación (15), la cual producirá mL = (4)(12) = 48 valores diferentes de C t . Ahora que el proceso de cálculo es el mismo, únicamente se muestra el cálculo para los primeros períodos. Para el año i = 1, o sea para t = 1, 2, ..., 12.. Se aclara que el valor de j representa el mes dentro del año correspondiente, es decir esta varía desde 1 hasta 12. Los cálculos se muestran a continuación: C0 C1 C2 C3 Di Dt L 1 /2 D1 D1 L 1 / 2 j B0 1.4992 , 1,689146 8786167 12 1 / 2 1 ( 1.689146 . ) D1 D2 L 1 / 2 j B0 1.3165 , 1,486017 8786167 12 1 / 2 2 ( 1.689146 . ) D1 D3 L 1 / 2 j B0 1.1555 , 1,306682 8786167 12 1 / 2 3 ( 1.689146 . ) j B0 , para _ todo _ t 1,2,..., mL De manera similar se realiza el cálculo de todos los mL=48 índices estacionales para los primeros cuatro años (48 meses) de los datos disponibles. La siguiente tabla muestra la totalidad de los resultados:
  • 54.
    UNIVERSIDAD NACIONAL ABIERTAY A DISTANCIA – UNAD Escuela de Ciencias Básicas Tecnología e Ingeniería Contenido Didáctico del curso Planeación y Control de la Producción Mes Valor de j 1 2 3 4 5 6 7 8 9 10 11 12 13 14 15 16 17 18 19 20 21 22 23 24 1 2 3 4 5 6 7 8 9 10 11 12 1 2 3 4 5 6 7 8 9 10 11 12 Estimación Índice Estacional 1,689146 1,486017 1,306682 1,049082 0,715621 0,591634 0,605602 0,669040 0,593215 0,806706 1,008139 1,467429 1,812571 1,626165 1,312218 0,926165 0,677999 0,575303 0,609674 0,679801 0,594562 0,757312 1,005538 1,408553 Mes 25 26 27 28 29 30 31 32 33 34 35 36 37 38 39 40 41 42 43 44 45 46 47 48 Valor de j 1 2 3 4 5 6 7 8 9 10 11 12 1 2 3 4 5 6 7 8 9 10 11 12 Estimación Índice Estacional 1,532329 1,597511 1,430262 0,963752 0,685952 0,539275 0,577497 0,592823 0,538621 0,795468 1,033660 1,703615 1,733845 1,411189 1,278344 1,000594 0,728070 0,588578 0,583520 0,639955 0,610349 0,780266 1,026768 1,608077 Tabla 6 Cálculo de los Índices Estacionales Fuente: Basado en lo propuesto por VIDAL. H, Carlos Julio (2005). Fundamentos de Gestión de Inventarios. Facultad de Ingeniería - Escuela de Ingeniería Industrial y Estadística. Universidad del Valle. Santiago de Cali. Colombia p. 80 A continuación se aplica fórmula (16.1) para obtener los promedios de los factores estacionales para cada período j dentro de la estación. Esto produce 12 factores estacionales para cada uno de los 12 meses del año, los cuales se obtienen promediando los resultados obtenidos en la Tabla 6 para cada valor de j. Por ejemplo, para t = 1, se toman todos los valores con j = 1 de la Tabla 6. Así, se obtiene, por ejemplo, el primer valor aplicando la fórmula así: C1 1 3 C1 4k 0 C1 1 (C1 C13 C25 C37 ) 4 12 L , para _ t 1 1 (1,689146 1,812571 1,532329 1,733845) 1,691972 4 A continuación se muestra los factores estacionales iniciales promediados y normalizados. La normalización de los datos es el proceso de ajuste de los índices estacionales iniciales calculados, de forma que la suma de los mismos sea igual al número de períodos por estación, L=12. La normalización se realizo aplicando la ecuación (16).
  • 55.
    UNIVERSIDAD NACIONAL ABIERTAY A DISTANCIA – UNAD Escuela de Ciencias Básicas Tecnología e Ingeniería Contenido Didáctico del curso Planeación y Control de la Producción Mes 1 2 3 4 5 6 7 8 9 10 11 12 Total Estimación Factor Estacional Promedio 1,691972 1,530221 1,331877 0,984898 0,701910 0,573698 0,594073 0,645405 0,584187 0,784938 1,018526 1,546918 11,988623 Estimación Factor Estacional Normalizado 1,693578 1,531673 1,333140 0,985833 0,702576 0,574242 0,594637 0,646017 0,584741 0,785683 1,019493 1,548386 12,000000 Tabla 7 Factores Estacionales Iniciales Ejemplo 5 Fuente: Basado en lo propuesto por VIDAL. H, Carlos Julio (2005). Fundamentos de Gestión de Inventarios. Facultad de Ingeniería - Escuela de Ingeniería Industrial y Estadística. Universidad del Valle. Santiago de Cali. Colombia p. 80 Dado que las estimaciones anteriores están referidas al comienzo del período 1, se necesita llevar estas estimaciones al origen de tiempo desde donde se van a simular los pronósticos, o sea al final del período 48. Esto se logra aplicando sucesivamente las ecuaciones (9), (10) y (11), las cuales se pueden implementar fácilmente en una hoja electrónica. Cuando se llegue al período 48 mediante este proceso se tendrán entonces los valores de inicio del pronóstico simulado.
  • 56.
    UNIVERSIDAD NACIONAL ABIERTAY A DISTANCIA – UNAD Escuela de Ciencias Básicas Tecnología e Ingeniería Contenido Didáctico del curso Planeación y Control de la Producción Factor Promedio Factor Tendencia 888,3611 -1,6241 886,5271 -1,6262 1,6922 F(0+1)= 1501,7584 -2,5584 1316,5 881,3726 -1,6615 1,5113 F(1+1)= 1355,3786 -38,8786 3 1155,5 877,9096 -1,6795 1,3240 F(2+1)= 1172,7786 -17,2786 4 926,0 884,9979 -1,5918 1,0183 F(3+1)= 863,8165 62,1835 5 630,5 885,3528 -1,5723 0,7077 …, 620,6603 9,8397 6 520,3 886,8779 -1,5414 0,5809 … 507,5038 12,7962 7 531,6 886,5395 -1,5293 0,5973 … 526,4537 5,1463 8 586,2 888,1232 -1,4982 0,6536 ,, 571,7317 14,4683 0,3537 Mes Dem anda 1 1499,2 2 Factor Estacional Pr onóstico Error 9 518,8 886,7091 -1,4974 0,5849 ,, 518,4463 10 704,2 886,7517 -1,4820 0,7902 , 695,4959 8,7041 11 878,4 881,9803 -1,5148 1,0068 , 902,5262 -24,1262 12 1276,2 872,6464 -1,5930 1,5022 , 1363,3006 -87,1006 13 1633,2 886,5271 -1,6262 1,6922 1501,7584 -2,5584 … … … … … … … … 245,0599 36 1482,7 869,4761 -1,2742 1,5930 1237,6401 37 1437,5 866,6908 -1,2893 1,6670 1455,7283 -18,2283 38 1167,7 845,5943 -1,4874 1,4893 1397,8760 -230,1760 39 1055,7 832,2318 -1,6061 1,3254 1174,5793 -118,8793 40 824,7 832,4180 -1,5882 0,9847 812,0934 12,6066 41 598,9 834,6571 -1,5499 0,7084 579,6887 19,2113 42 483,2 835,8070 -1,5229 0,5729 472,1910 11,0090 43 478,1 829,0114 -1,5757 0,5877 500,8736 -22,7736 44 523,3 825,8358 -1,5917 0,6372 530,6823 -7,3823 45 498,1 829,7229 -1,5369 0,5894 475,3679 22,7321 46 635,5 823,1675 -1,5871 0,7860 664,4673 -28,9673 47 834,6 819,0952 -1,6119 1,0280 853,1667 -18,5667 48 1304,5 817,6781 -1,6100 1,5943 1302,2674 2,2326 Tabla 8 Determinación de los valores de inicio con base en el nuevo origen de tiempo Fuente: Basado en lo propuesto por VIDAL. H, Carlos Julio (2005). Fundamentos de Gestión de Inventarios. Facultad de Ingeniería - Escuela de Ingeniería Industrial y Estadística. Universidad del Valle. Santiago de Cali. Colombia p. 80 Para la selección de las tres constantes de suavización se utilizó el “solver” de Excel para producir el valor mínimo del error cuadrático medio, es labor del estudiante determinar el proceso para el cálculo de los valores de los parámetros, para este caso se tiene que α = 0.1390, β = 0.010 y γ = 0.5374, con un Error Cuadrático Medio (ECM) = 3.881,56 (Ver Lección 10 Medición de Errores de Pronóstico). La Tabla 8 muestra los resultados obtenidos (Por simplicidad, no se muestran todas las filas de la tabla para todos los 48 períodos). Las celdas sombreadas representan la estimación de los parámetros utilizados para simular el pronóstico para los dos años 1991 y 1992, o sea para los períodos 49–72. Es importante señalar que el cálculo óptimo de los valores puede tener el efecto de los múltiples óptimos locales, esto implica que pueden existir otros valores para los parámetros de α, β y γ, los cuales pueden tener un Error Cuadrático Medio menor Se encontró, por ejemplo, una mejor solución con = 0.0434, = 1.000 y = 0.7452, con un ECM = 3.426,20. Por lo tanto, debe probarse el Solver con diversos valores en las celdas cambiantes correspondientes a las constantes de suavización para tratar de encontrar el óptimo global. Igualmente, se puede cambiar el criterio para que este tenga como objetivo minimizar la Desviación Media Absoluta (MAD), lo cual haría que se obtuviesen otros múltiples resultados.
  • 57.
    UNIVERSIDAD NACIONAL ABIERTAY A DISTANCIA – UNAD Escuela de Ciencias Básicas Tecnología e Ingeniería Contenido Didáctico del curso Planeación y Control de la Producción A continuación se describe los cálculos de la primera fila de la tabla 8: DT CT L ST (1 S 1 (0,1390) BT ( ST )( ST 1.499,2 1.693578 1 BT 1 ) (0.861)(888.361 ( 1,6241) 886,5271 ST 1 ) (1 ) BT 1 B1 (0,01)(886,5271 888,361) (0,99)( 1,6241) DT ST CT C1 (0,5374) (1 )CT 1,6262 L 1499,2 886,5271 (0,4626)(1,693578) 1,6922 En los cálculos anteriores se ha utilizado el valor del factor estacional normalizado para el período 1, mostrado en la Tabla 7. Para los cálculos que siguen se deben entonces utilizar estos factores dados en esta tabla, ya que corresponden a la estimación inicial para el pronóstico. Únicamente queda por determinar el valor del pronóstico con la ecuación (12). FT K ( ST kBT )CT F0 1 (S0 (1)B0 )CT K L K L 888361 ( 1,6241 (1,693578 1501 . ) ) ,7584 Lo anteriormente calculado corresponde al pronóstico de demanda del período 1, calculado un período antes, es decir en el período 0. Por esta razón se han utilizado las estimaciones iniciales del componente permanente (S0), de tendencia (B0) y estacional (C0). Nótese que no han utilizado subíndices negativos al restar L períodos en el subíndice de pronóstico para evitar confusiones. “Lo importante es comprender que el factor estacional que debe usarse es el estimado en la estación anterior. Por ejemplo, la estimación del pronóstico para el período 13 (Mes 1 del año 1988) en la Tabla 8 surge del componente permanente y la tendencia estimadas en el período 12, y del factor estacional, C13, estimado en el período 1, es decir hace 12 períodos atrás”.
  • 58.
    UNIVERSIDAD NACIONAL ABIERTAY A DISTANCIA – UNAD Escuela de Ciencias Básicas Tecnología e Ingeniería Contenido Didáctico del curso Planeación y Control de la Producción FT K ( ST kBT )CT K L F 1 (S12 (1)B12)C12 1 12 12 Mes Demanda 37 38 39 40 41 42 43 44 45 46 47 48 49 50 51 52 53 54 55 56 57 58 59 60 61 62 63 64 65 66 67 68 69 70 71 72 73 1512,9 1192,0 1075,6 763,0 551,9 434,0 472,3 438,8 448,2 617,9 900,7 1194,3 1395,3 1194,1 1070,8 834,4 575,9 458,3 431,0 441,8 462,6 700,9 996,6 1344,8 Factor Promedio 817.6781 828.7864 823.5576 820.5757 812.8995 806.8283 798.5697 797.8138 781.1734 776.6988 776.3923 788.6666 781.6909 782.2042 785.1329 787.5042 797.4357 800.3950 802.2044 790.9801 782.6144 782.7645 795.6899 810.9999 817.0866 8726476 ( 1,5930 (1,6922 14740 . ) ) , Factor Factor Tendencia Estacional -1.6100 -1.4828 -1.5202 -1.5349 -1.5963 -1.6410 -1.7072 -1.6977 -1.8471 -1.8734 -1.8577 -1.7164 -1.7690 -1.7462 -1.6994 -1.6587 -1.5428 -1.4978 -1.4647 -1.5623 -1.6303 -1.6125 -1.4672 -1.2994 -1.2255 1,6670 1,4893 1,3254 0,9847 0,7084 0,5729 0,5877 0,6372 0,5894 0,7860 1,0280 1,5943 1,7521 1,4668 1,3176 0,9599 0,6953 0,5571 0,5900 0,5966 0,5828 0,7913 1,0893 1,5586 1,7692 1,4959 1,3402 1,0064 0,7083 0,5647 0,5658 0,5794 0,5872 0,8394 1,1643 1,6055 Pronóstico Error 1360,3731 1232,1379 1089,5376 806,5064 574,7049 461,2738 468,2783 507,3024 459,3416 609,0391 796,1887 1254,6218 1366,5314 1144,7688 1032,2146 754,3586 553,3798 445,0455 472,4244 471,0034 455,1350 618,1371 865,1255 1261,9812 1443,3858 -40,1379 -13,9376 -43,5064 -22,8049 -27,2738 4,0217 -68,5024 -11,1416 8,8609 104,5113 -60,3218 28,7686 49,3312 38,5854 80,0414 22,5202 13,2545 -41,4244 -29,2034 7,4650 82,7629 131,4745 82,8188 -40,1379 Tabla 9 Simulación de pronósticos años 1991 y 1992 (Períodos 49–72) Fuente: Basado en lo propuesto por VIDAL. H, Carlos Julio (2005). Fundamentos de Gestión de Inventarios. Facultad de Ingeniería - Escuela de Ingeniería Industrial y Estadística. Universidad del Valle. Santiago de Cali. Colombia p. 80 Una vez calculados los valores de inicio con base en el nuevo origen de tiempo, se puede simular el pronóstico para los dos años restantes. Los cálculos para la simulación del pronóstico son semejantes a los realizados anteriormente, con la única diferencia es que los nuevos valores de inicio del pronóstico (la componente permanente, la tendencia y los factores estacionales) son las celdas sombreadas
  • 59.
    UNIVERSIDAD NACIONAL ABIERTAY A DISTANCIA – UNAD Escuela de Ciencias Básicas Tecnología e Ingeniería Contenido Didáctico del curso Planeación y Control de la Producción mostradas en las últimas filas de la Tabla 8, luego se obtiene la Tabla 9 al simular el pronóstico para los años 1991 y 1992. Observe que para determinar el pronóstico del período 49 (Primer mes del año 1991) se utilizan las estimaciones de la componente permanente, tendencia y factores estacionales presentados en las últimas filas de la Tabla 8. Así, el pronóstico del período 49 sería: FT K ( ST kBT )CT K L F48 1 (S48 (1)B48)C48 1 12 8176788 ( 1,6099 (1,6670 136038 , ) ) , Ahora bien, si se fuese a utilizar este sistema para pronosticar el período 73, se utilizaría la información detallada en la Tabla 9, en las celdas sombreadas. Por último a continuación se muestra la gráfica de pronóstico simulado y la demanda para los períodos analizados (6 años). Gráfico 11 Demanda y Pronóstico Fuente: Basado en lo propuesto por VIDAL. H, Carlos Julio (2005). Fundamentos de Gestión de Inventarios. Facultad de Ingeniería - Escuela de Ingeniería Industrial y Estadística. Universidad del Valle. Santiago de Cali. Colombia p. 80
  • 60.
    UNIVERSIDAD NACIONAL ABIERTAY A DISTANCIA – UNAD Escuela de Ciencias Básicas Tecnología e Ingeniería Contenido Didáctico del curso Planeación y Control de la Producción Lección 9. Métodos Causales – Regresión Lineal A diferencia de los métodos basados en series de tiempo. Los métodos causales o de asociación, consideran la relación existente entre variables y lo que se desea predecir. Estos métodos consideran además de los datos históricos de la demanda, otro tipo de aspectos que pueden influir en la predicción de un producto o servicio. Los análisis causales pueden llegar a relacionar muchas variables como: precios, publicidad, índices de desempleo, índice de precios, etc. El método de análisis cuantitativo causal más usado es el análisis de regresión, a continuación se describen los pasos para la aplicación de un Modelo de Regresión Lineal. El objetivo es explicar el comportamiento de una variable Y denominada variable explicada (o dependiente o endógena), a partir de otra variable X, también llamadas explicativas (o independiente o exógena). Un ejemplo de relación entre dos variables, puede ser la relación entre dos variables como son: los ingresos y los gastos en actividades de ocio, se puede concluir que la segunda es la variable explicada Y y la primera como variable explicativa X, ya que, en principio, los gastos en ocio dependerán mucho de los ingresos, pues entre más dinero ganemos, en teorías sería mayor la parte gastada en ocio. Pero igualmente se podrían analizar dichas variables de forma inversa, es decir, los gastos en ocio como la variable explicativa X y los ingresos como variable explicada , es decir cuánto más dinero se gaste en ocio, más serán los ingresos percibidos. La decisión de elegir cuál es la variable explicativa y cuál es la variable explicada, depende en gran medida del contexto del estudio y de las características de los datos que se estén analizando. Diagramas de Dispersión A partir de un conjunto de observaciones de dos variables X e Y sobre una muestra de datos, el primer paso en un análisis de regresión es representar estos datos sobre unos ejes coordenados x, y. Esta representación es el llamado diagrama de dispersión, el cual permite analizar el modelo apropiado que mejor describa la relación entre las dos variables.
  • 61.
    UNIVERSIDAD NACIONAL ABIERTAY A DISTANCIA – UNAD Escuela de Ciencias Básicas Tecnología e Ingeniería Contenido Didáctico del curso Planeación y Control de la Producción Gráfico 12 Ejemplo de Diagramas de Dispersión Fuente: BÀGUENA, Josep Gibergans. Regresión Lineal Simple. UOC. Publicado en: cv.uoc.es/cdocent/15TB1WIOWYUI8NVB52CU.pdf. Fecha de consulta. Enero de 2010 Una vez realizado el diagrama de dispersión y después de observar una posible relación lineal entre las dos variables, corresponde ahora encontrar la ecuación de la recta que mejor se ajuste a la nube de puntos. Esta recta se denomina recta de regresión. Estimación de cuadrados. los parámetros Mediante el Método de los mínimos Una recta queda bien determinada si el valor de su pendiente (b) y de su ordenada en el origen (a) son conocidos. De esta manera la ecuación de la recta viene dada por: y a bx (17) A partir de la fórmula anterior definimos para cada observación (xi, yi) el error o residuo como la distancia vertical entre el punto (xi, yi) y la recta, es decir: yi ( a bxi ) Por lo tanto por cada recta considerada se tendrá una colección diferente de residuos. Se buscará la recta que tenga los residuos más pequeños en cuanto a la suma de los cuadrados.
  • 62.
    UNIVERSIDAD NACIONAL ABIERTAY A DISTANCIA – UNAD Escuela de Ciencias Básicas Tecnología e Ingeniería Contenido Didáctico del curso Planeación y Control de la Producción Gráfico 13 Interpretación Geométrica del Residuo Fuente: BÀGUENA, Josep Gibergans. Regresión Lineal Simple. UOC. Publicado en: cv.uoc.es/cdocent/15TB1WIOWYUI8NVB52CU.pdf. Fecha de consulta. Enero de 2010 Con base en lo anterior se tiene lo siguiente: (18) (19) Ahora bien la recta de regresión se denominará de la siguiente forma: y a bx Donde el cálculo de los parámetros de la recta de regresión se calculen de la siguiente forma: a b y bx s xy (20) 2 sx (21) Ahora bien, los residuos calculados con la recta de regresión se denominarán ei y se calcularán así: ei Donde yi yi yi es el valor estimado de la recta de regresión.
  • 63.
    UNIVERSIDAD NACIONAL ABIERTAY A DISTANCIA – UNAD Escuela de Ciencias Básicas Tecnología e Ingeniería Contenido Didáctico del curso Planeación y Control de la Producción Ejemplo 6. Considere las observaciones entre el número de huéspedes de un hotel y la cantidad de licor consumido por los mismos para un conjunto de 10 muestras: muestra 1 tiene 161 huéspedes y 63 lt de licor consumido, la muestra 2 tiene 152 huéspedes y 56 lt, tal como se ve en la tabla siguiente: Muestra 1 2 3 4 5 6 7 8 9 10 X (No. de hués pedes 161 152 167 153 161 168 167 153 159 173 Y (litros de licor) 63 56 77 49 72 62 68 48 57 67 Cálculo de los Parámetros del Modelo 2 i xi yi x – xi y – yi (x – xi) 1 161 63 0.4 -1.1 0.16 (x – xi) (y – yi) -0.44 2 152 56 9.4 5.9 88.36 5 5.46 3 167 77 -5.6 -15.1 31.36 8 4.56 4 153 49 8.4 12.9 70.56 108.36 5 161 72 0.4 -10.1 0.16 -4.04 6 168 62 -6.6 -0.1 43.56 0.66 7 167 68 -5.6 -6.1 31.36 3 4.16 8 153 48 8.4 13.9 70.56 116.76 9 159 57 2.4 4.9 5.76 1 1.76 10 173 67 -11.6 -5.1 134.5 6 5 9.16 Suma 1,614 619 476.4 0 466.40 Promedio 161 62 Tabla 10 Cálculo Parámetros Regresión Lineal Ejemplo 6 Fuente: Adaptado de lo propuesto por. BÀGUENA, Josep Gibergans. Regresión Lineal Simple. UOC. Publicado en: cv.uoc.es/cdocent/15TB1WIOWYUI8NVB52CU.pdf. Fecha de consulta. Enero de 2010
  • 64.
    UNIVERSIDAD NACIONAL ABIERTAY A DISTANCIA – UNAD Escuela de Ciencias Básicas Tecnología e Ingeniería Contenido Didáctico del curso Planeación y Control de la Producción Interpolación y Extrapolación Uno de los objetivos más importantes de la regresión es la aplicación del modelo para el pronóstico del valor de la variable dependiente (Y) para un valor de la variable independiente (X) no observado en la muestra. En el Ejemplo 6 de la cantidad de huéspedes y el licor consumido, se podría estar interesado en conocer la cantidad de licor a consumir por 160 huéspedes, a partir de la recta de regresión obtenida: y 96,1121 0,979009 x Para un valor de X = 160 se tiene un valor estimado Y de 60,53 lt. y 96,1121 0,979009 160 60,53 Un aspecto importante a la hora de aplicar el modelo de regresión obtenido es el riesgo de la extrapolación. Es decir, cuando se desea conocer el valor que presentará la variable Y para un determinado valor de X que se encuentre fuera del intervalo de valores que toma la muestra, es necesario evaluar la conveniencia de dicha decisión. 1. Se ha determinado el modelo con la información contenida en la muestra, de manera que no se ha tenido ninguna información del comportamiento de la variable Y para valores de X de fuera del rango de la muestra. 2. Es posible que no tenga sentido la extrapolación, es preciso antes de de utilizar el modelo de regresión preguntarse el porqué se está realizando dicho procedimiento.
  • 65.
    UNIVERSIDAD NACIONAL ABIERTAY A DISTANCIA – UNAD Escuela de Ciencias Básicas Tecnología e Ingeniería Contenido Didáctico del curso Planeación y Control de la Producción Lección 10. Medición de Errores de Pronóstico La manera para determinar el error de un pronóstico, es a través de la comparación de los valores pronosticados con los valores reales. Es decir hallar la diferencia entre el valor de la demanda histórica para el período t y el valor pronosticado de la misma en dicho período. et Dt Ft Existen distintas formas de medir el error del pronóstico, a continuación se detalla cada una de ellas. 10.1 Desviación Media Absoluta (MAD) La MAD es la medición más común de los errores en los pronósticos y su forma de cálculo es la suma de los valores absoluto de los errores individuales dividido entre el número de períodos de los datos (n): MAD Período Demanda 1 2 3 4 5 6 7 8 170 158 149 165 180 195 170 172 MAD Suma de desviaciones absolutas et Dt n Pronóstico alfa = 0.1 165 150 168 163 161 180 168 163 Ft n Desviación Absoluta 5 8 19 2 19 15 2 9 9,88 79 Pronóstico Desviación alfa = 0.5 Absoluta 165 5 162 4 164 15 166 1 162 18 180 15 183 13 168 4 9,38 75 Tabla 11 Ejemplo de Cálculo de la Desviación Media Absoluta Fuente: El autor 2006 De acuerdo al análisis anterior se concluye que el pronóstico que tiene menos erros es aquel que utiliza una constante de suavización alfa es de 0.1.
  • 66.
    UNIVERSIDAD NACIONAL ABIERTAY A DISTANCIA – UNAD Escuela de Ciencias Básicas Tecnología e Ingeniería Contenido Didáctico del curso Planeación y Control de la Producción 10.2 Error Cuadrático Medio (MSE) El error cuadrático medio es una medida similar y se define como el promedio de los cuadrados de las diferencias entre los valores pronosticados y los reales., así: MSE et 2 n Ft ) 2 n Pronóstico alfa = 0.1 1 170 165 2 158 150 3 149 168 4 165 163 5 180 161 6 195 180 7 170 168 8 172 163 Suma Errores Cuadráticos MES Período ( Dt Demanda Pronóstico alfa = 0.5 25 64 361 4 361 225 4 81 (Error)2 25 64 361 4 361 225 4 81 1125 140.6 (Error)2 25 64 361 4 361 225 4 81 1001 125.1 Tabla 12 Ejemplo de Cálculo del Error Cuadrático Medio Fuente: El autor 2006 10.3 Error Porcentual Absoluto Medio (PAME) Cuando los datos del problema de análisis son muy grandes los valores de MAD y del MSE pueden ser muy grandes, una alternativa de medición del error es analizar este como un porcentaje del error medio absoluto. Y se calcula como el promedio de las diferencias absolutas entre los valores pronosticados y los datos reales y se expresa como porcentaje de estos últimos, así: et MAD 100 Dt Dt n Pronóstico alfa = 0.5 1 170 165 2 158 162 3 149 164 4 165 166 5 180 162 6 195 180 7 170 183 8 172 168 Suma Errores Porcentuales Período Demanda 100 Ft Dt n Error Porcentual Absoluto 100(5/170) 100(4/158) 100(15/149) 100(1/166) 100(18/180) 100(15/195) 100(13/170) 100(4/172) MAPE 2,94% 2,35% 8,82% 0,59% 10,59% 8,82% 7,65% 2,35% 44% 5.5% Tabla 13 Ejemplo de Cálculo del Error Porcentual Absoluto Medio Fuente: El autor 2006
  • 67.
    UNIVERSIDAD NACIONAL ABIERTAY A DISTANCIA – UNAD Escuela de Ciencias Básicas Tecnología e Ingeniería Contenido Didáctico del curso Planeación y Control de la Producción CAPITULO 3: PLANEACIÓN AGREGADA Introducción En el capítulo anterior se vio que el pronóstico de la demanda puede ser estudiado a largo, mediano y corto plazo. El primero permite realizar procesos de planeación estratégicos en relación a decisiones de localización y ubicación de nuevas instalaciones, adquisición de tecnología, desarrollo de nuevos productos, inversiones, etc. El proceso de planeación a mediano plazo comienza cuando se han tomado decisiones sobre la capacidad a largo plazo, ya en esta se busca definir que cantidades deben ser fabricadas para suplir las necesidades de la demanda. Este tipo de planeación se hace a través de la definición de Planes Agregados de Producción, cuyo horizonte de planeación es de alrededor de un año. Por último se tiene la planeación a corto plazo, esta a partir de la definición del plan agregado, busca “desagregar” el plan a plazos de semanas, días y horas. Cuando se habla de planeación a corto plazo se refiere a la programación de producción propiamente dicha es decir determina asignación de cargas de trabajo (Loading), secuenciación de actividades (sequencing) y temporización (scheduling), elementos estos que van a ser estudiados en la segunda Unidad del módulo. Lección 11: Definición El proceso de planeación de la producción puede definirse como: “el conjunto de actividades necesarias para establecer metas de producción para períodos de tiempo futuros mediante una eficiente utilización de recursos humanos y físicos” KALENATIC (1993) La Planeación Agregada se refiere a una planeación global, es decir abarca una línea de producción, un conjunto de productos de una planta, o las ventas de una región geográfica específica, etc. Los planes agregados relacionan variables de presupuesto (metas de producción, niveles de inventario, compras) de personal (No. de Trabajadores, horas extras, subcontratación) y de mercado (pronósticos de demanda, metas de ventas, servicio al cliente, entre otros elementos). La planeación agregada, relaciona diversos tipos de productos y puede ser medida igualmente con diferentes unidades de agregación, entre la que encontramos: Unidades de Producto Unidades de Tiempo (horas máquina, horas hombre, horas por unidad)
  • 68.
    UNIVERSIDAD NACIONAL ABIERTAY A DISTANCIA – UNAD Escuela de Ciencias Básicas Tecnología e Ingeniería Contenido Didáctico del curso Planeación y Control de la Producción Unidades Energéticas (caballos de fuerza, kilowatios) Unidades Monetarias El Plan Agregado de Producción o de Operaciones, de acuerdo a lo propuesto por Chase y Aquilano (2009). ”Se ocupa de establecer los índices de producción por producto de categorías a mediano plazo (3 a 18 meses)”. Por lo tanto el propósito principal del plan agregado es especificar la combinación óptima de fuerza de trabajo, capacidades e inventario a la mano, para producir los bienes y servicios requeridos para satisfacer las demandas de los clientes. Lección 12: Información Necesaria y Resultados El problema de la Planeación de la Producción está en encontrar aquel programa de producción que permita maximizar la utilidad y satisfacer las necesidades del mercado durante el horizonte de planeación considerado, con las restricciones de recursos disponibles. Lo anterior busca encontrar un equilibrio entre los niveles de capacidad (fuerza de trabajo, maquinaria y equipo) y las necesidades de producto que se requieren, es decir, balancear el costo de incrementar y mantener inventario con el costo de ajustar los niveles de capacidad de forma que se satisfagan las necesidades del mercado. La información de entrada requerida para el desarrollo del proceso de planeación agregada es: a) Niveles de Inventario (Inicial y Final del período) b) Estado de las ordenes de pedido pasadas c) Pronóstico de la demanda d) Ordenes de Trabajo en Proceso e) Niveles de Fuerza de Trabajo f) Niveles de Capacidad de los Centros de Producción g) Disponibilidad de Materiales h) Estándares de producción i) Costos Estándar y Precios de Venta j) Políticas Administrativas
  • 69.
    UNIVERSIDAD NACIONAL ABIERTAY A DISTANCIA – UNAD Escuela de Ciencias Básicas Tecnología e Ingeniería Contenido Didáctico del curso Planeación y Control de la Producción Entre la información que se pretende obtener tras el desarrollo del proceso de planeación agregada, se tiene: a) Cantidades Agregadas de Producto que deben ser producidas b) Cantidades de cada un Producto a ser elaboradas en cada centro de producción (planta, departamento, línea, máquina) c) Niveles de Inventario por cada producto d) Niveles Requeridos de Fuerza de Trabajo e) Niveles Requeridos de Capacidad de los Centros de Producción f) Niveles de Horas Extras o de Subcontratación requeridas Todo lo anterior conduce a la generación de una Plan Maestro de Producción, tema el cual será abordado en el primer capítulo de la Unidad 2. Lección 13: Costos Relevantes de la Planeación Agregada Básicamente los costos que determinan la decisión en el proceso planeación agregada son los costos de inventario y los costos del cambio en el nivel de capacidad y los costos de producción. Costos de Inventario: Este costo incluye, el costo de mantener el inventario, el costo de oportunidad, seguro, impuesto, artículos averiados, desperdicios, equipo y personal para el manejo del inventario, así como del espacio utilizado. Costos de Producción: Son los costos que se incluye son los materiales, mano de obra directa, y los demás en que se incurran para producir una unidad de producto. Costos en el cambio de nivel de Capacidad: Este incluye aquellos como la contratación y capacitación de trabajadores, el costo de despido, costo de ampliación de la capacidad, costos de subcontratación. Costos de Faltantes: Estos son más difíciles de medir e incluyen los costos de expedición, pérdida de la fidelidad de los clientes y pérdidas de los ingresos por ventas. Lección 14: Estrategias de Planeación Agregada Al momento de preparar un plan agregado de producción, se deben responder varias preguntas RENDER Y HEIZER (2004). 1) ¿Se debe usar los inventarios para absorber los cambios que registre la demanda dentro del período de planeación? 2) ¿Los cambios de la demanda deben ser adaptados variando el nivel de la fuerza de trabajo?
  • 70.
    UNIVERSIDAD NACIONAL ABIERTAY A DISTANCIA – UNAD Escuela de Ciencias Básicas Tecnología e Ingeniería Contenido Didáctico del curso Planeación y Control de la Producción 3) ¿Se debe aumentar la fuerza laboral con tiempo extra o disminuirla según lo determine las fluctuaciones de la demanda? 4) ¿Se deben cambiar los precios de los productos u otros factores para influir en la demanda? Teniendo en cuenta lo anterior existen varias estrategias de Planeación Agregada a saber, estas se pueden diferenciar en métodos de ensayo y error (heurísticos), los cuales pueden desarrollarse por medio de hoja electrónica o por métodos cuantitativos. Existen básicamente cuatro estrategias de planificación de la producción, su aplicación influye directamente sobre el tamaño de la fuerza de trabajo, las horas de trabajo, el inventario y los atrasos que pueda tener la producción Ejemplo 7. Para ejemplificar adecuadamente cada una de las estrategias a continuación se detalla la información de información de entrada para evaluar cada una de las estrategias propuestas. A continuación en se detallan los parámetros de entrada para el desarrollo de los ejemplos propuestos para cada una de las estrategias de planificación de la producción. Período de planeación 6 meses, los datos del pronóstico para cada uno de los meses e se muestra en el siguiente cuadro, la empresa elabora engranajes. Tabla 14 Pronóstico de la Demanda Ejemplo 7 Fuente: Adaptado de lo propuesto por Sipper (1998)
  • 71.
    UNIVERSIDAD NACIONAL ABIERTAY A DISTANCIA – UNAD Escuela de Ciencias Básicas Tecnología e Ingeniería Contenido Didáctico del curso Planeación y Control de la Producción Cuadro 4 Datos de Entrada Ejemplo 7 Fuente: Adaptado de lo propuesto por Sipper (1998)
  • 72.
    UNIVERSIDAD NACIONAL ABIERTAY A DISTANCIA – UNAD Escuela de Ciencias Básicas Tecnología e Ingeniería Contenido Didáctico del curso Planeación y Control de la Producción 14.1 Estrategia de Contratación y Despido. Esta estrategia denominada igualmente de persecución, busca nivelar la tasa de producción con la de pedidos a través de la contratación y el despido de empleados según se requiera. Esto puede traer varias desventajas, por ejemplo que los nuevos trabajadores necesitan capacitarse y la productividad de ellos es baja, de igual manera este último factor puede verse afectado para aquellos trabajadores ya contratados si ve que podrían ser despedidos. El procedimiento para utilizar esta estrategia es el siguiente: Su desarrollo para el primer período es el siguiente, en la Tabla 15. 1) Hallar la Tasa de producción por día requerida. Unidades: unidades de producto/día TP día Ft I t 1 No.dìas 2760 0 131 21 2) Calcular el número de Empleados necesarios. Unidades: empleados NES t TPt (Unidades / empleado / dìa ) 131 33 _ empleados 4 3) Determinar el Número de Empleados a Contratar o a Despedir. Unidades: empleados NES t NES t 1 Si _ la _ diferencia _ es 0 Contratar Si _ la _ diferencia _ es 0 Despedir Actualmente se tienen 35 empleados, entonces la Diferencia entre los actuales y los necesarios es menor que 0, por lo tanto hay que despedir para que queden 33. 4) Determinar la tasa de Producción Corregida, para Enero capacidad está dada de la siguiente manera se tiene que la Capacidad No .deEmpleado s días Unidades / empleado / día Para el mes de enero los 33 trabajadores pueden producir 4 engranajes por día, lo cual da un total de 2772 engranajes, pero lo demanda es de 2760, por lo tanto se debe producir dicha cantidad, por lo tanto las unidades a producir va a estar dado por la el mínimo valor entre la demanda y la capacidad. Pr oducción _ Corregida min demanda , capacidad La capacidad está dada por el número de trabajadores.
  • 73.
    UNIVERSIDAD NACIONAL ABIERTAY A DISTANCIA – UNAD Escuela de Ciencias Básicas Tecnología e Ingeniería Contenido Didáctico del curso Planeación y Control de la Producción A continuación se calculan los costos de la estrategia para el mes de enero. 5) Calcular Costo de Mano de Obra Directa. Unidades: unidades monetarias (CMO ) t NES t Salario / empleado / día días 33 120 21 $83.160 6) Calcular Costo de Contratar. Unidades: unidades monetarias (CC ) t No. _ Empleados _ Contratadost Costo _ de _ Contratación / empleado Para el mes de enero no hubo necesidad de Contratar empleados 7) Calcular Costo de Despedir. Unidades: unidades monetarias (CD ) t No. _ Empleados _ Despedidos t Costo _ Despido / empleado 2 $600 8) Calcular Costo de Inventario para el Periodo. Unidades: unidades monetarias (CI ) t Costo _ de _ Inventario s / Unidad I t Dado que se ajusto la producción requerida, en esta estrategia no se contempla el manejo de inventario 9) Calcular la Fórmula Presupuestal de Producción, Esta fórmula relaciona el nivel de producción, la demanda y el inventario al final del período considerado con el nivel de inventario del período anterior. Unidades: unidades de producto. . La cual define que las Unidades que quedarán en Inventario al final del período t (It) van a ser igual a las unidades producidas (Pt) en el período t más el inventario final del período anterior (It-1) menos la demanda del período t (Ft). Para el ejemplo queda como sigue. It Pt It 1 Ft = 2760+0-2760 = 0. 10) Calcular Costo Total. Unidades: unidades monetarias (CT ) t (CMO) t (CC ) t (CD) t (CI ) t Finalmente se determinan los costos totales para el primer período, a continuación se muestra en detalle esta estrategia en la Tabla No. 9 y la gráfica 16 describe el comportamiento de la producción y el inventario, dado que se produce lo que se necesita el inventario es de 0 para todos los períodos. $1.200
  • 74.
    UNIVERSIDAD NACIONAL ABIERTAY A DISTANCIA – UNAD Escuela de Ciencias Básicas Tecnología e Ingeniería Contenido Didáctico del curso Planeación y Control de la Producción Tabla 15 Estrategia de Contratación y Despido Fuente: El autor 2007 Gráfico 14 Estrategia de Contratación y Despido Fuente: El autor 2007
  • 75.
    UNIVERSIDAD NACIONAL ABIERTAY A DISTANCIA – UNAD Escuela de Ciencias Básicas Tecnología e Ingeniería Contenido Didáctico del curso Planeación y Control de la Producción 14.2 Estrategia de Subcontratación Otra de las estrategias que existen para la planeación de la producción es tomar la decisión de subcontratar una parte de la producción. En ciertos casos puede ser útil recurrir a esta estrategia para absorber las fluctuaciones de la demanda, pero si no se tiene una fuerte relación con el proveedor de este servicio, se puede perder el control sobre el proceso de fabricación, lo cual puede ir en contravía de la calidad y los costos. Por ello, subcontratar de forma excesiva puede llegar a ser riesgoso. El procedimiento de aplicación de esta estrategia es el siguiente: 1) Hallar la Tasa de producción por día. unidades: unidades de producto/día TP Empleados Unidades/ empleado/ día día 2) Calcular la Tasa de producción para el período t (mes). unidades: unidades/mes TPt (TP / día ) días 3) Determinar para cada período si existe Inventario o Déficit. unidades: unidades de producto It Pt It 1 Ft 0 Existe_ Inventario_(I ) t It Pt It 1 Ft 0 Existe _ Déficit _( Def ) t 4) Para los Períodos en que haya déficit, dicha cantidad será subcontratada. unidades: unidades de producto Subcontrat ar _ Subt Def t 5) Calcular Costo de Mano de Obra Directa. Unidades: unidades monetarias (CMO ) t NEt Salario / empleado / día días 6) Calcular Costo de Inventario para el Periodo. Unidades: unidades monetarias (CI ) t Costo _ de _ Inventarios / Unidad I t 7) Calcular Costo de Penalización por Déficit. Unidades: unidades monetarias (CP ) t Costo _ de _ Penalizaci ón / Unidad Subt 8) Calcular Costo de Subcontratación. Unidades: unidades monetarias (CSub ) t Costo _ de _ Subcontrat ación / Unidad Sub t 9) Calcular Costo Total. Unidades: unidades monetarias (CT ) t (CMO ) t (CI ) t (CP ) t (CSub ) t
  • 76.
    UNIVERSIDAD NACIONAL ABIERTAY A DISTANCIA – UNAD Escuela de Ciencias Básicas Tecnología e Ingeniería Contenido Didáctico del curso Planeación y Control de la Producción Tabla 16 Estrategia de Subcontratación Fuente: El autor 2007 Gráfico 15 Estrategia de Subcontratación Fuente: El autor 2007
  • 77.
    UNIVERSIDAD NACIONAL ABIERTAY A DISTANCIA – UNAD Escuela de Ciencias Básicas Tecnología e Ingeniería Contenido Didáctico del curso Planeación y Control de la Producción El gráfico 16 muestra cuando los niveles de producción son menores a la demanda, se genera un inventario negativo (déficit) y es ahí cuando es necesario subcontratar las unidades faltantes para suplir la demanda. 14.3 Estrategia de Nivelación de la Tasa de Producción Esta estrategia busca mantener una fuerza de trabajo que opere a una tasa de producción estable, donde la escasez y los excedentes los absorba el inventario y los pedidos pendientes. La utilización de esta estrategia permite que para los empleados existan condiciones estables de trabajo, así como un buen nivel de servicio a los clientes, pero a la vez trae altos costos de mantener el inventario y mano de obra ociosa. El procedimiento de aplicación de esta estrategia es el siguiente: 1) Calcular el tiempo acumulado (TA) y la demanda acumulada (FA) para cada período en el plazo de planeación (para el ejemplo es de 6 meses) unidades: unidades de producto 2) Calcular la Tasa de Producción Acumulada para el período t. Unidades: unidades de producto en el período t (mes) TPAt FA I 0 FA , para el primer período, para los demás Períodos se toma TA TA Para el caso del ejemplo primero se determina la Demanda Acumulada, es decir se tiene que para el mes de enero la demanda es de 2760, para el mes de febrero la demanda acumulada es la demanda de enero 2760 + 3320 (febrero) = 6080 y así sucesivamente hasta finalizar el período de planeación (junio), de la misma forma se procede con el tiempo, para el mes de febrero se tendría los 21 días de enero + 20 de Febrero, lo cual da un tiempo de 31 días. Luego cuando se haya realizado esto para todos los períodos se determina la Tasa de Producción Acumulada por cada período, es decir para el mes de febrero se tendría una TPA de 6080 196,13 31 De la misma manera se procede con los demás períodos. TPA2 3) Escoger la Tasa de Producción Acumulada (TPA ) más alta de los períodos t considerados en el plazo de planeación. Unidades: unidades de producto y a partir de esta se determinará el número necesario de empleados 4) Determinar el número de empleados necesarios en el sistema. Unidades: empleados NES Mayor _ TPA Unidades / empleado / dìa
  • 78.
    UNIVERSIDAD NACIONAL ABIERTAY A DISTANCIA – UNAD Escuela de Ciencias Básicas Tecnología e Ingeniería Contenido Didáctico del curso Planeación y Control de la Producción A partir de esto se determinan el número necesario de empleados para el sistema se calcula nuevamente la tasa de producción de acuerdo a este número de empleados, se calcula el inventario para cada período, y luego se estiman los costos de producción asociados a ello 5) Determinar el número de empleados a contratar o a despedir. Unidades: empleados NES t NES t 1 Si _ la _ diferencia _ es Si _ la _ diferencia _ es 0 0 Contratar Despedir 6) Determinar Tasa de Producción Corregida producto/día TP / día (TP / día) . Unidades: unidades de No _ de _ Empleados _ requeridos Unidades / empleado / día 7) Determinar la Producción para el período t. Unidades: unidades de producto para el período t (mes) Pt TP / día ( No _ días ) t 8) Calcular al Formula Presupuestal de Producción (no debe existir déficit en ninguno de los períodos considerados). Unidades: unidades de producto para el período t (mes) It Pt It 1 Ft 9) Calcular Costo de Mano de Obra Directa. Unidades: unidades monetarias (CMO ) t NEt Salario / empleado / día días 10) Calcular Costo de Contratar. Unidades: unidades monetarias (CC ) t No. _ Empleados _ Contratadost Costo _ de _ Contratación / empleado 11)Calcular Costo de Despedir. Unidades: unidades monetarias (CD ) t No. _ Empleados _ Despedidos t Costo _ Despido / empleado 12)Calcular Costo de Inventario para el Periodo. Unidades: unidades monetarias (CI ) t Costo _ de _ Inventario s / Unidad It 13) Calcular Costo Total. Unidades: unidades monetarias (CT ) t (CMO ) t (CC ) t (CD ) t (CI ) t
  • 79.
    UNIVERSIDAD NACIONAL ABIERTAY A DISTANCIA – UNAD Escuela de Ciencias Básicas Tecnología e Ingeniería Contenido Didáctico del curso Planeación y Control de la Producción A continuación en la tabla 10 muestra en detalle los cálculos para los demás períodos, y en la gráfica 18 se muestra como esta estrategia asegura la existencia de producto, pero como se opera con el mayor nivel de producción para todo el período de planeación, implica que en momentos en que la demanda sea baja se produzcan unidades para inventario o en su defecto se tenga tiempo ocioso, lo cual es costoso igualmente. Tabla 17 Estrategia de Nivelación de la Tasa de Producción Fuente: El autor 2007
  • 80.
    UNIVERSIDAD NACIONAL ABIERTAY A DISTANCIA – UNAD Escuela de Ciencias Básicas Tecnología e Ingeniería Contenido Didáctico del curso Planeación y Control de la Producción Gráfico 16 Estrategia de Nivelación de la Tasa de Producción Fuente: El autor 2007 14.4 Estrategia de Trabajo con Horas Variables Esta estrategia modifica la producción, cambiando el número de horas que se trabaja, a través de tiempo extraordinario (horas flexibles). Al variar el número de horas de trabajo es posible que las cantidades de producción sean iguales a los pedidos, esta estrategia proporciona continuidad a la fuerza trabajo y evita muchos de los costos derivados de contratar y despedir personal. El uso de esta estrategia incrementa el costo de la mano de obra en tiempo extra, puede que baje el rendimiento y puede incluso influir en la calidad de los productos. De acuerdo a lo establecido en el Código Sustantivo del Trabajo se tienen las siguientes condiciones: Trabajo Ordinario va desde las 6:00 a.m. hasta las 10:00 p.m. Trabajo Nocturno va desde la 10:00 p.m. hasta las 6:00 p.m. Número máximo de Horas Extras diurnas o nocturnas es de 2 horas/día o 12 horas/semana Recargos: Costo Hora Extra Diurno = 1.25 Costo Hora Trabajo Diurno Costo de Trabajo Nocturno = 1.35 Costo Hora Trabajo Diurno Costo Hora Extra de Trabajo Nocturno Extra = 1.75 Costo Hora Trabajo Diurno
  • 81.
    UNIVERSIDAD NACIONAL ABIERTAY A DISTANCIA – UNAD Escuela de Ciencias Básicas Tecnología e Ingeniería Contenido Didáctico del curso Planeación y Control de la Producción Para efectos de desarrollar mejor esta estrategia, los datos de entrada del ejemplo fueron reemplazados por los siguientes: Mes Días Pronóstico de la Demanda (Ft) Enero 21 4500 Febrero 20 6800 Marzo 23 5700 Abril 21 2500 Mayo 22 3180 Junio 22 2900 Y el número de empleados disponibles es de 20 y de 10 unidades/empleado/día El procedimiento de aplicación de esta estrategia es el siguiente: 1) Hallar la tasa de producción por día. Unidades: unidades de producto/día TP día Empleados Unidades/ empleado/ día 20 10 200 _ unidades 2) Calcular la Tasa de producción para el período t (mes). Unidades: unidades de producto para el período t (mes) TPt (TP / día ) No. _ días / t Se calcula la capacidad de producción para cada mes, así: 4200 (enero), 4000 (febrero), 4600 (marzo)….. 3) Determinar para cada período si existe Inventario o Déficit. Unidades: unidades de producto It Pt It 1 Ft 0 Existe_ Inventario_(I ) t It Pt It 1 Ft 0 Existe _ Déficit _( Def ) t Con la fórmula presupuestal de producción se determina si se tiene déficit o inventario para cada mes, de acuerdo al ejemplo se tiene que para los meses de enero habría un déficit de 300 unidades, 2800 unidades para febrero y 1100 para marzo. (Ver tabla No. 12). Esto determina que hay que programar turnos en tiempo extra para cubrir este déficit.
  • 82.
    UNIVERSIDAD NACIONAL ABIERTAY A DISTANCIA – UNAD Escuela de Ciencias Básicas Tecnología e Ingeniería Contenido Didáctico del curso Planeación y Control de la Producción Tabla 18 Estrategia con Horas Variables Fuente: El autor 2007 4) Determinar la Capacidad de Producción en Tiempo Extra (CPE) para el período t. Unidades: unidades de producto (TP/ día) No. _ Máximo Horas_ en_ Tiempo Extra Ren dimiento _ _ No.días/ mes No. _ horas/ día De acuerdo al código laboral vigente, el número máximo de horas de trabajo suplementario es de 2 horas diarias o en total de 12 horas semanales, lo cual para las dos jornadas da un total de 4 horas. CPEt De acuerdo a la fórmula se determina la capacidad de producción en tiempo extra (diurno y nocturno), para el período, esto se hace teniendo en cuenta el rendimiento (que es del 90% para el ejemplo) y los demás factores.
  • 83.
    UNIVERSIDAD NACIONAL ABIERTAY A DISTANCIA – UNAD Escuela de Ciencias Básicas Tecnología e Ingeniería Contenido Didáctico del curso Planeación y Control de la Producción 5) Determinar el Presupuesto de Tiempo Extra a contratar en el período t (PTE), tanto de Horas Extras Ordinarias, como de Horas Extras Nocturnas. Unidades: unidades de producto / día, lo cual puede darse en dos condiciones. a. Si Deft CPEt PTEt CPEt PTEt 1 Deft CPEt PTEt 2 Deft (CPEt CPEt 1 ) …… Para determinar el Presupuesto de Tiempo Extra (PTE) del período t, debe verificarse si la capacidad de producción en tiempo extra es suficiente para suplir las necesidades del período; si no se tendrá que programar tiempo extra para el período t –1. Si el trabajo suplementario en este período no es suficiente será necesario programa para el período t – 2 y así sucesivamente hasta que se cumplan las necesidades de producción del período t con trabajo suplementario de períodos anteriores y manteniendo en inventario hasta el período t. En el ejemplo, esta situación se da para el mes de febrero, para este período el déficit es de 2800 unidades. La capacidad de producción en tiempo extra total (diurno y nocturno), es de 4000 horas, lo que permite tener un total de 1800 unidades en tiempo extra, dado que esta capacidad no es suficiente es necesario programar producción desde el mes de enero para suplir la necesidad faltante. Ahora bien, en el mes de enero se tiene un déficit 300 unidades, las cuales hay que producirlas en tiempo extra; la capacidad de tiempo extra para el mes de enero total es 1890 unidades. Lo cual es suficiente para suplir las necesidades de producción tanto del mes de enero, como lo que se requiere en el mes de febrero. Para el mes de enero, se aplica la opción b, ya que el déficit (Deft) es menor que la CPEt (Capacidad de Producción en Tiempo Extra), por lo tanto el presupuesto de tiempo extra (PTEt) es suficiente para producir lo que hace falta para este mes, e igualmente permite cubrir las necesidades de producción para el mes de febrero. b. Si Deft CPEt PET t Deft 6) Determinar el Inventario en Tiempo Extra para el período de tiempo t, ahora se genera un inventario en tiempo extra el cual corresponde al que se va a mantener hasta el siguiente período, para el caso del ejemplo se tiene que el inventario del mes de enero corresponde a la diferencia entre el déficit y el PET del mes de febrero. IEt Deft 1 PETt 1 2800 1800 1000 _ unidades
  • 84.
    UNIVERSIDAD NACIONAL ABIERTAY A DISTANCIA – UNAD Escuela de Ciencias Básicas Tecnología e Ingeniería Contenido Didáctico del curso Planeación y Control de la Producción 7) Determinar el número de horas extras que se han de contratar para el período t. Unidades: Horas; ya se tienen definidas las unidades a producir en tiempo extra, ahora es necesario determinar, el número de horas requeridas a contratar para producir esas unidades a continuación se detalla el procedimiento para realizar dicho estimación NHE t PETt tiempo unidad _ de _ producto Re n dim iento La determinación del tiempo por unidad, puede ser determinado de varias maneras, pero de acuerdo a la información disponible, su cálculo puede darse como la división entre el número de horas laborales por día, por las unidades producidas por empleado por día, así: tiempo Unidad _ de _ Pr oducto No _ horas _ laborales _ dia Unidades _ de _ Pr oducto / empleado Por último se determina los costos de la estrategia con base en las siguientes fórmulas. 8) Calcular Costo de Mano de Obra Directa. Unidades: unidades monetarias (CMO ) t NES t Salario / empleado 9) Calcular Costo de Inventario para el Periodo. Unidades: unidades monetarias (CI ) t Costo _ de _ Inventario s / Unidad (It IE t ) 10) Calcular Costo Horas Extras Contratadas (CHEC), que es igual al: Costo de Horas Extras Ordinarias Contratadas (CHEOC) más el Costo de Horas Extras Nocturnas Contratadas (CHENC). (CHEC ) t (CHEC ) t (CHEOC ) t (CHENC ) t salario NoHEO 1.35 ( 240 horas ) salario NoHEN 1.75 ( 240 horas ) 11) Calcular Costo Total. Unidades: unidades monetarias (CT ) t (CMO) t (CHEC ) t (CI ) t Hasta ahora se han considerado estrategias puras, pero también puede hacerse uso de una estrategia mixta, que integre las estrategias puras y su desempeño a nivel de costos es superior a solo usar una estrategia. Las estrategias descritas apoyadas en hojas de cálculo son de amplio uso por la sencillez de su manejo, pero a la vez son métodos de prueba y error, por lo tanto la calidad del plan depende de la creatividad de la persona que hace el análisis. Una alternativa es el uso planes óptimos de producción utilizando programación lineal, estos planes permiten obtener planes a costo mínimo.
  • 85.
    UNIVERSIDAD NACIONAL ABIERTAY A DISTANCIA – UNAD Escuela de Ciencias Básicas Tecnología e Ingeniería Contenido Didáctico del curso Planeación y Control de la Producción Lección 15: Enfoque de Programación Lineal para la Planeación Agregada La metas de la Planeación Agregada es maximizar las utilidades y, al mismo tiempo satisfacer la demanda. En toda empresa, en el proceso de satisfacer la demanda de los clientes, se enfrenta a ciertas restricciones, como son la capacidad de sus medios de producción, la capacidad de entrega de un proveedor, el efectivo disponible para inversiones o compara de materiales, entre otras restricciones. Es por ello que la utilización de una herramienta que permite analizar la combinación de recursos para maximizar las utilidades y al mismo tiempo sujetarse a una serie de restricciones es la programación lineal. A continuación se ilustra la aplicación de la programación lineal a través de un ejemplo, en base a lo propuesto por Chopra y Meindl (2008). Se recuerda que la aplicación de modelos de programación lineal exige asumir ciertas condiciones que impone el uso de dicha técnica como son: las variables son lineales y no negativas, y los parámetros son determinísticos. Ejemplo 8. ETUTTOR, Un fabricante de cortadoras para jardín con instalaciones en México, sus productos se venden a través de detallistas en varias ciudades de Estados Unidos. Sus operaciones consisten en el ensamble de partes compradas para la producción de una herramienta de jardinería multipropósito. Debido a lo limitado del equipo y del espacio requerido para su operación, la capacidad de ETUTTOR está determinada principalmente por el tamaño de su fuerza laboral. El período de planeación es de seis meses, la demanda de ETUTTOR es altamente estacional, tiene su pico hacia la primavera ya que la gente realiza el arreglo de sus jardines, así mismo el tener este nivel de estacionalidad afecta toda la red de suministro de ETUTTOR hasta sus vendedores detallistas. ETUTTOR ha decidido utilizar la planeación agregada con el objeto de maximizar sus utilidades. Las opciones que tiene ETUTTOR para manejar la estacionalidad son agregar trabajadores durante la temporada pico, subcontratar algo de trabajo, acumular inventario durante los meses de menor demanda, o acumular pedidos que serán entregados de forma tardía a los clientes. Para determinar cómo hacer uso de estas estrategias se ha definido por parte del jefe de Operaciones, el siguiente pronóstico de ventas, el cual se muestra a continuación.
  • 86.
    UNIVERSIDAD NACIONAL ABIERTAY A DISTANCIA – UNAD Escuela de Ciencias Básicas Tecnología e Ingeniería Contenido Didáctico del curso Planeación y Control de la Producción Mes Enero Febrero Marzo Abril Mayo Junio Pronóstico de la Demanda 1600 3000 3200 3800 2200 2200 Tabla 19 Pronóstico de Ventas ETUTTOR Fuente: Adaptado de. CHOPRA, S., P. Meindl: Administración de la Cadena de Suministro, Estrategia, Planeación y Operación, 3ra. Edición, Prentice Hall, 2008. México. Pag. 223 ETUTTOR vende cada una de las herramientas a los detallistas en $40. La compañía tiene un inventario inicial en enero de 1000 herramientas. Al principio de enero la compañía tiene una fuerza laboral de 80 empleados; la planta tiene un total de 20 días hábiles al mes, y cada empleado gana $4 por hora en tiempo regular. Cada empleado trabaja ocho horas por día en tiempo corrido y el resto en tiempo extra. Como se comentó anteriormente la capacidad de producción está determinada principalmente por el total de horas laborales trabajadas. Es por ello, que la capacidad de máquina no limita la capacidad de la operación de producción. Por razones de ley, ningún empleado trabaja más de 10 horas de tiempo extra por mes. Los costos de operación se muestran a continuación. Descripción Costo de Material Costo de Mantener en Inventario Costo marginal de desabasto Costo de contratación y capacitación Costo de Despido Horas de trabajo requeridas Costo de Tiempo regular Costo de Tiempo extra Costo de subcontratar Costo $10/unidad $2/unidad/mes $5/unidad/mes $300/empleado $500/empleado 4/unidad $4/hora $6/hora $30/unidad Cuadro 5 Costos para EUTTOR Fuente: Adaptado de. CHOPRA, S., P. Meindl: Administración de la Cadena de Suministro, Estrategia, Planeación y Operación, 3ra. Edición, Prentice Hall, 2008. México. Pag. 223
  • 87.
    UNIVERSIDAD NACIONAL ABIERTAY A DISTANCIA – UNAD Escuela de Ciencias Básicas Tecnología e Ingeniería Contenido Didáctico del curso Planeación y Control de la Producción ETUTTOR no tiene límites para la subcontratación, inventarios y déficit. Todos los casos de déficit se surten con la producción de los siguientes meses. Se incurre en los costos de inventario al final de cada mes. El gerente de ETUTTOR desea obtener un Plan Agregado de Producción óptimo que permita a la compañía terminar a la compañía cuando menos 500 unidades de inventario. 15.1 Variables de Decisión Dados los elementos del problema expuestos a continuación se inicia el desarrollo del modelo de programación lineal con la definición de las variables de decisión W t. Ht . Lt. Pt. It. St. Ct . Ot.l Número de trabajadores para el mes t, t=1…..,6 Número de trabajadores contratados en el mes t, t=1…,6 Número de trabajadores despedidos al inicio del mes t, t=1…,6 Número de unidades procesadas en el mes t, t=1…,6 Inventario de unidades al final del mes t, t=1….,6 Número de unidades en déficit al final del mes t, t=1….,6 Número de unidades subcontratadas para el mes t, t=1….,6 Número horas de tiempo extra contratadas en el mes t, t=1…,6 15.2 Función Objetivo El siguiente paso es la construcción de la función objetivo del modelo de Planeación Agregada. Se denotará con Dt la demanda en el período t. En la tabla 19 se especifica los valores de la demanda para cada período. La función objetivo tiene como meta el minimizar el costo total, los componentes del costo son los siguientes. Costo de Mano de Obra en tiempo regular Costo de Mano de Obra en tiempo extra Costo de contratación y despido Costo de Mantener en Inventario Costo marginal de déficit Costo de Despido Costo de subcontratar Costo de Material
  • 88.
    UNIVERSIDAD NACIONAL ABIERTAY A DISTANCIA – UNAD Escuela de Ciencias Básicas Tecnología e Ingeniería Contenido Didáctico del curso Planeación y Control de la Producción Los costos se evalúan de la siguiente manera: 1. Costo de Mano de Obra en tiempo regular. Se determina como el valor pagado por tiempo regular $640 = $4/hora x 8/horas/día x 20 días/mes. Debido a que W t es el número de trabajadores en el período t, el costo de mano de obra es: 6 CWt 640W t 1 2. Costo de Mano de Obra en tiempo extra. El costo de mano de obra extra es $6/hora ver cuadro 5. Se representa como Ot es el número horas de tiempo extra contratadas en el mes t, el costo de mano de obra en tiempo extra es: 6 COt 6O t 1 3. Costo de Contratación y Despido. El costo de contratar es de $300 y el de despedir de $500, ver cuadro 5 Ht y Lt, representan el número de trabajadores contratados y despedidos respectivamente en el mes t, el cual queda expresado así: 6 CHLt 6 300 H t 500 L t 1 1 4. Costo Inventario y Déficit. El costo de mantener inventario es de $2 por unidad/mes, y el de déficit es de $5/unidad/mes, ver cuadro 5. It y St, representan las unidades de inventario y déficit respectivamente en el mes t, el cual queda expresado así: 6 6 CISt 2I t 1 5S t 1 5. Costo de Materiales. El costo de materiales es de $10/unidad, y el de subcontratar es déficit es de $30/unidad, ver cuadro 5. Pt y Ct, representan las unidades producidas y subcontratadas respectivamente en el mes t, el cual queda expresado así: 6 CPCt 6 10 P t 1 30C t 1
  • 89.
    UNIVERSIDAD NACIONAL ABIERTAY A DISTANCIA – UNAD Escuela de Ciencias Básicas Tecnología e Ingeniería Contenido Didáctico del curso Planeación y Control de la Producción El costo total incurrido en el horizonte de planeación es la suma de los costos antes mencionados así: 6 6 Costo_ Total 640 t W 1 6 6Ot 1 6 300H t 1 6 500Lt 1 6 2I t 1 6 5S t 1 6 10Pt 1 15.3 Restricciones El jefe de Operaciones de ETUTTOR, debe establecer las restricciones del sistema de producción que se está modelando. 1. Restricción de Fuerza de Trabajo, contratación y despido. El tamaño de la fuerza laboral W t en el período t, se obtiene al sumar el número de contrataciones Ht en el período t a las que se tenían en el período t-1 (W t-1), y se resta el número de despidos L t en el período t, la restricción queda como sigue: Wt W H t 1 t Lt , esto se realiza para cada uno de los períodos t=1,2,…,6 (21) 2. Restricción de capacidad. En cada período, la cantidad producida no puedes ser superior a la capacidad disponible. Este conjunto de restricciones limita la producción total mediante la capacidad disponible total, esta se determina con base en las horas laborales disponibles ya sea regulares o extras, la producción subcontratada no se incluye en esta restricción debido a que está limitada a la producción de la planta. Como cada trabajador puede producir 40 unidades/mes en tiempo regular, y una unidad por cada 4 horas de tiempo extra, se tiene la siguiente restricción: Pt 40 W t Ot 4 , esto se realiza para cada uno de los períodos t=1,2,…,6 (22) 3. Restricción de Balance de Inventario. La demanda para cada mes, se satisface como la suma de las demanda actual Dt y el déficit del período anterior St, Esta demanda se satisface con la producción actual (Producción Interna o Subcontratada) y el Inventario del período anterior I t-1 (En cuyo caso puede sobrar parte del inventario It), o parte de él se pone en déficit, lo anterior se expresa de la siguiente forma: It 1 Pt C t Dt St 1 It St , Esto se realiza para cada uno de los períodos t=1,2,…,6 (23) 30Ct 1
  • 90.
    UNIVERSIDAD NACIONAL ABIERTAY A DISTANCIA – UNAD Escuela de Ciencias Básicas Tecnología e Ingeniería Contenido Didáctico del curso Planeación y Control de la Producción El inventario inicial está determinado por I 0 = 1000, el inventario final debe ser cuando menos de 500 unidades, es decir I 6 > 500, inicialmente no se tiene ningún déficit, S0 = 0. 4. Restricción sobre el Límite de Tiempo Extra. Esta restricción tiene en cuenta que ningún empleado puede trabajar más de 10 horas de tiempo extra por mes, lo anterior se expresa de la siguiente forma: O t 100 W t , Esto se realiza para cada uno de los períodos t=1,2,…,6 (23) Para efectos de desarrollar en Modelo de PL EN Microsoft EXCEL, cada una de las restricciones debe ser escrita de manera que el lado derecho sea igual a 0. Antes de desarrollar el modelo en el aplicativo, se recomienda que este sea modelado completamente para todos los períodos por el alumno de forma que se tenga claridad completa del mismo. 15.3 Desarrollo del Modelo de Planeación Agregada en Excel Teniendo en cuenta la lista de variables definida en el apartado: 15.1 Variables de Decisión, primero se accede a la herramienta Solver de Excel. Luego se crea una tabla que incluya las variables de decisión definidas previamente. Wt Ht Lt Pt It St Ot. Número de trabajadores para el mes t, t=1…..,6 Número de trabajadores contratados en el mes t, t=1…,6 Número de trabajadores despedidos al inicio del mes t, t=1…,6 Número de unidades procesadas en el mes t, t=1…,6 Inventario de unidades al final del mes t, t=1….,6 Número de unidades en déficit al final del mes t, t=1….,6 Número horas de tiempo extra contratadas en el mes t, t=1…,6 En la tabla las variables de decisión están contenidas en las celdas B5 A I10, con cada celda correspondiente a cada variable. Ver gráfico Gráfico 17 Área de Cálculo de Variables de Decisión Ejemplo 8
  • 91.
    UNIVERSIDAD NACIONAL ABIERTAY A DISTANCIA – UNAD Escuela de Ciencias Básicas Tecnología e Ingeniería Contenido Didáctico del curso Planeación y Control de la Producción Fuente: Adaptado de. CHOPRA, S., P. Meindl: Administración de la Cadena de Suministro, Estrategia, Planeación y Operación, 3ra. Edición, Prentice Hall, 2008. México. Pag. 231 El segundo paso es construir una tabla para las restricciones, ver ecuaciones (21) a la (24). La tabla de restricciones se construye como se ve en el gráfico 18. Gráfico 18 Área de Hoja de Cálculo para las Restricciones Ejemplo 8 Fuente: Adaptado de. CHOPRA, S., P. Meindl: Administración de la Cadena de Suministro, Estrategia, Planeación y Operación, 3ra. Edición, Prentice Hall, 2008. México. Pag. 231 Celda M5 N5 O5 P5 Fórmula Celda =D5-D4-B5+C5 =40*D5+E5/4-I5 =F4-G4+I5+H5-J5-F5+G5 =E5+10*D5 Ecuación 21 22 23 24 Copiada a M6:M10 N6:N10 06:010 P6:P10 Cada una de las restricciones se aplica para cada uno de los seis períodos, así mismo cada restricción se irá escribiendo en el Solver como sigue: Valor de la Celda { <=, =, o >=} 0 Para el ejemplo se tienen las siguientes restricciones M5 = 0, N5 >= 0, O5= 0, P5 >= 0. Como tercer paso es necesario crear una celda que contenga la función objetivo, la cual en que se obtendrá la solución. Esta celda no necesita contener toda la fórmula sino que pueda escribirse como una fórmula empleando las celdas con cálculos intermedios de costo. Gráfico 19 Área de Hoja de Cálculo del Costo Ejemplo 8 Fuente: Adaptado de. CHOPRA, S., P. Meindl: Administración de la Cadena de Suministro, Estrategia, Planeación y Operación, 3ra. Edición, Prentice Hall, 2008. México. Pag. 231
  • 92.
    UNIVERSIDAD NACIONAL ABIERTAY A DISTANCIA – UNAD Escuela de Ciencias Básicas Tecnología e Ingeniería Contenido Didáctico del curso Planeación y Control de la Producción Para el caso ETUTTOR, los costos se muestran en el gráfico 19, por ejemplo la celda B15 los costos de despidos en los que se incurrió en el mes 1, por tanto la fórmula en la celda B15 es el producto de la celda B5 que contiene el costo de contratación y que se obtiene del cuadro 5. Las demás celdas se diligencian de manera similar. Finalmente la celda C22, contiene la suma de las celdas B15 A I20. Por último se hace uso de la herramienta Solver, dentro del diálogo de los parámetros Solver, se introduce la siguiente información para correr el modelo de programación lineal. Gráfico 20 Cuadro de Diálogo para los parámetros Solver Fuente: Adaptado de. CHOPRA, S., P. Meindl: Administración de la Cadena de Suministro, Estrategia, Planeación y Operación, 3ra. Edición, Prentice Hall, 2008. México. Pag. 231 Celda Objetivo: C22 Valor de la celda objetivo: Mínimo Cambiando Celdas: $B$5:$I$10 Sujeto a las restricciones: B5:B10 >= 0. Las variables de decisión son no negativas F10>=500. Restricción de inventario al final del período 6 al menos de 500 G10 = 0. Restricción de Déficit al final de período 6 M5:M10 = 0. Restricción de Fuerza de trabajo, ecuación (21), igualada a 0. N5:N10 = 0. Restricción de Capacidad, ecuación (22), igualada a 0. O5:O10 = 0. Restricción de Balance de Inventario, ecuación (23), igualada a 0. P5:P10 = 0. Restricción de sobre Límite Tiempo Extra, ecuación (24), igualada a 0. Luego de correr el modelo los resultados obtenidos para el mismo con los siguientes resultados del Plan Agregado de Producción Óptimo
  • 93.
    UNIVERSIDAD NACIONAL ABIERTAY A DISTANCIA – UNAD Escuela de Ciencias Básicas Tecnología e Ingeniería Contenido Didáctico del curso Planeación y Control de la Producción Período Ht Lt: Wt Ot It St Ct Pt 0 1 2 3 4 5 6 0 0 0 0 0 0 0 0 15 0 0 0 0 0 80 65 65 65 65 65 65 0 0 0 0 0 0 0 1000 1938 1567 950 0 117 500 0 0 0 0 267 0 0 0 0 0 0 0 0 0 0 2583 2583 2583 2583 2583 2583 Tabla 20 Plan Agregado de Producción ETUTTOR Fuente: Adaptado de. CHOPRA, S., P. Meindl: Administración de la Cadena de Suministro, Estrategia, Planeación y Operación, 3ra. Edición, Prentice Hall, 2008. México. Pag. 227 Para este Plan Agregado se tiene que el Costo Óptimo es de = $422.275. ETUTTOR requiere despedir 15 empleados en el mes de enero, no requiere subcontratar, pero si genera un déficit en el mes de abril de 267 unidades, y maneja en todos los meses menos en el mencionado inventario.
  • 94.
    UNIVERSIDAD NACIONAL ABIERTAY A DISTANCIA – UNAD Escuela de Ciencias Básicas Tecnología e Ingeniería Contenido Didáctico del curso Planeación y Control de la Producción Fuentes Documentales de la Unidad 1 1) ANTÚN, Juan Pablo. Administración de la Cadena de Suministros. Publicado en: http://segmento.itam.mx/Administrador/Uploader/material/Administracion%20de %20la%20Cadena%20de%20Suministros.PDF Fecha de Consulta: Enero de 2010. 2) BÀGUENA, Josep Gibergans. Regresión Lineal Simple. UOC. Publicado en: http//:cv.uoc.es/cdocent/15TB1WIOWYUI8NVB52CU.pdf Fecha de consulta. Enero de 2010 3) BUFFA, Elwood Spencer. (1992) Administración de la Producción y de las Operaciones. Editorial Limusa Grupo Noriega Editores. México. 4) CHASE, Richard B. (2005) Dirección y Administración de la Producción y de las Operaciones Edición: 6a. ed. McGraw-Hill Interamericana. México. 5) CHOPRA, S., P. Meindl (2008). Administración de la Cadena de Suministro, Estrategia, Planeación y Operación, 3ra. Edición, Prentice Hall, México. 6) FOGARTY, Donald W. (1994) Administración de la producción e inventarios Editorial: Compañía Editorial Continental. México 7) KRAJEWSKI L.J. RITZMAN L. P (200) Administración de Operaciones Estrategias y Análisis. 5a Edición. Pearson Education. México. 8) NARASIMHAN, Seetharama. (1996) Planeación de la producción y control de inventarios. Edición: 2a. ed. Editorial. Prentice-Hall Hispanoamericana. México 9) SIPPER, Daniel (1998). Planeación y control de la producción. Editorial. McGraw-Hill. México. 10)SCHROEDER, Roger G. (2004) Administración de Operaciones: Casos y Conceptos Contemporáneos. Edición: 2a. ed. Editorial: McGraw-Hill Interamericana. México. 11)TAHA, Hamdy A. (2004) Investigación de operaciones. Editorial. Pearson Educación. México
  • 95.
    UNIVERSIDAD NACIONAL ABIERTAY A DISTANCIA – UNAD Escuela de Ciencias Básicas Tecnología e Ingeniería Contenido Didáctico del curso Planeación y Control de la Producción UNIDAD 2. PLANEACIÓN DE REQUERIMIENTOS DE MATERIALES (MRP) Y PLANEACIÓN DE CAPACIDADES Introducción La planeación de requerimientos de material tiene como objetivo principal controlar el proceso de producción en empresas cuya actividad se desarrolla en un entorno de fabricación. La producción en este entorno supone un proceso complejo, con múltiples etapas intermedias, en las que tienen lugar procesos industriales que transforman los materiales empleados, se realizan montajes de componentes para obtener unidades de nivel superior que a su vez pueden ser componentes de otras, hasta la terminación del producto final, listo para ser entregado a los clientes externos. La complejidad de este proceso es variable, dependiendo del tipo de productos que se fabriquen. Los sistemas básicos para planificar y controlar estos procesos constan todos ellos de las mismas etapas, si bien su implantación en una situación concreta depende de las particularidades de la misma. Pero todos ellos abordan el problema de la ordenación del flujo de todo tipo de materiales en la empresa para obtener los objetivos de producción eficientemente: ajustar los inventarios, la capacidad, la mano de obra, los costes de producción, los plazos de fabricación y las cargas de trabajo en las distintas secciones a las necesidades de la producción. Sin excesos innecesarios que encubren gran parte de los problemas de producción existentes, ni rigideces que impidan la adecuación a los cambios continuos en el entorno en que actúa la empresa Las técnicas MRP (Materials Requirement Planning, Planificación de las necesidades de Materiales) son una solución relativamente nueva a un problema clásico en producción: el de controlar y coordinar los materiales para que se hallen a punto cuando son precisos y al propio tiempo sin necesidad de tener un excesivo inventario. La gran cantidad de datos que hay que manejar y la enorme complejidad de las interrelaciones entre los distintos componentes trajeron consigo que, antes de los años sesenta, no existiera forma satisfactoria de resolver el problema mencionado, lo que propició que las empresas siguiesen, utilizando los stocks de seguridad y las técnicas clásicas, así como métodos informales, con el objeto de intentar evitar en lo posible problemas en el cumplimiento de la programación debido a falta de stocks, por desgracia, no siempre conseguían sus objetivos, aunque casi siempre incurrían en elevados costos de posesión. Hay que esperar a los años sesenta para que la aparición del ordenador abra las puertas al MRP (Planificación de las necesidades de Materiales), siendo esta más que una simple técnica de gestión de Inventarios. El MRP no es un método sofisticado surgido del ambiente universitario, sino que, por el contrario, es una técnica sencilla, que procede de la práctica y que, gracias al ordenador, funciona y deja obsoletas las técnicas clásicas en lo que se refiere al tratamiento de artículos de demanda dependiente. Su aparición en los programas académicos es muy
  • 96.
    UNIVERSIDAD NACIONAL ABIERTAY A DISTANCIA – UNAD Escuela de Ciencias Básicas Tecnología e Ingeniería Contenido Didáctico del curso Planeación y Control de la Producción reciente. La popularidad creciente de esta técnica es debida no sólo a los indiscutibles éxitos obtenidos por ella, sino también a la labor publicitaria realizada por la A.P.I.C.S. (American Production and Inventory Society), que ha dedicado un considerable esfuerzo para su expansión y conocimiento, encabezado por profesionales como J. Orlicky, O. Wight, G. Plossl y W. Goddard. Todo ello ha propiciado que el número de empresas que utilizan esta técnica haya crecido en forma rapidísima. Cabe señalar que los sistemas MRP no constituyen un cuerpo de conocimientos cerrado, sino que han estado evolucionando en forma continua. Inicialmente se usaba el MRP para programar inventarios y producción (Sistemas MRP I) luego se fue incluyendo la planificación de capacidad de recursos (Sistemas MRP II) , y por último una vez desarrollado los otros sistemas, se amplía el sistema a la planificación y control de otros departamentos de la empresa (Sistemas MRP III). En múltiples aplicaciones se considera como sistema MRP II a todos los avances posteriores al sistema MRP I, es decir, planeamiento de capacidad de recursos, e integración de todas las áreas funcionales de la empresa. Es interesante resaltar que mediante esta técnica se consigue coordinar conjuntamente las actividades de las distintas áreas de la empresa, lo cuál está de acuerdo con la concepción sistémica de la misma y es la mejor forma de conseguir beneficios sustanciales en la aplicación del MRP, por último una vez desarrollado los otros sistemas, se amplía el sistema a la planificación y control de otros departamentos de la empresa (Sistemas MRP III). En múltiples aplicaciones se considera como sistema MRP II a todos los avances posteriores al sistema MRP I, es decir, planeamiento de capacidad de recursos, e integración de todas las áreas funcionales de la empresa. Es interesante resaltar que mediante esta técnica se consigue coordinar conjuntamente las actividades de las distintas áreas de la empresa, lo cuál está de acuerdo con la concepción sistémica de la misma y es la mejor forma de conseguir beneficios sustanciales en la aplicación del MRP.
  • 97.
    UNIVERSIDAD NACIONAL ABIERTAY A DISTANCIA – UNAD Escuela de Ciencias Básicas Tecnología e Ingeniería Contenido Didáctico del curso Planeación y Control de la Producción CAPÍTULO 4: PLAN MAESTRO DE PRODUCCIÓN Lección 16. Plan Maestro de Producción El Plan Maestro de Producción (PMP) pretende que a partir del plan agregado determinar el calendario de producción para cada tipo de producto de forma que se respeten los plazos de entrega establecidos y se respeten las restricciones de capacidad existentes, tratando de aprovechar de forma eficiente la capacidad productiva instalada. Gráfico 21 Relación del Plan Agregado con el Plan Maestro de Producción Fuente: LA PLANIFICACIÓN DE LAS OPERACIONES A MEDIO Y CORTO PLAZO. Publicado en: http://merkado.unex.es/operaciones/descargas/Cap%C3%ADtulo%209.pdf fecha de consulta: Enero de 2008. El Plan Agregado analiza los productos de manera agrupada, ya que solo utiliza información agregada del pronóstico como base para determinar la demanda, por lo tanto es necesario desarrolla un plan incluya mayor detalle de los productos a fabricar y que tome así mismo, un plazo de tiempo más corto. Esto permitirá que las empresas entre otros aspectos obtengan lo siguiente. Divida el Plan Agregado en información que se concentré de manera más específica en productos a fabricar Cuente con un plan basado en los pedidos reales de los clientes, además de la información pronosticada Tenga una fuente de información para desarrollar planes de recursos y de capacidad más específicos. Disponga de un método que permita traducir los pedidos de los clientes en órdenes de producción oportunas.
  • 98.
    UNIVERSIDAD NACIONAL ABIERTAY A DISTANCIA – UNAD Escuela de Ciencias Básicas Tecnología e Ingeniería Contenido Didáctico del curso Planeación y Control de la Producción Lección 17 Barreras de Tiempo El proceso de planificar la producción implica al menos, que un factor pueda resultar problemático y es que los pronósticos generalmente siempre resultan incorrectos. Por esta razón algunos programas maestros utilizan barreras de tiempo para establecer reglas que faciliten su manejo. Entre las dos barreras de tiempo más comunes se tiene las siguientes: Barrera de Tiempo de Demanda: Es un intervalo de tiempo en el cual la información del pronóstico suele ser ignorada, de manera que se tiene en cuenta solo la información de los pedidos de clientes. Por ejemplo, si el PMP define una barrera de tiempo de demanda de 2 semanas, la información pronosticada para las semanas 1 y 2 se ignora sin importar si coincide con información de los pedidos. Barrera de Tiempo de Planificación: Por lo general, esta barrera de tiempo se establece de manera que sea igual o un poco mayor al tiempo estimado de procesamiento del producto, este tiempo debe incluir no solo el tiempo de procesamiento del producto, sino el de abastecimiento de cada una de sus partes. Lección 18 Metodología Básica El proceso buscar utilizar la demanda, tanto la basada en pronósticos como la resultante de los pedidos reales de los clientes, de manera que se logre desarrollar el PMP que se ajuste a ciertas prioridades de la compañía y que se determinaron en la Planeación Agregada, como niveles máximo de inventario, plan de utilización de la mano de obra, plan de uso de capacidades extra, entre otros. Pero lo que debe asegurar el plan es lo siguiente: Responder a las necesidades de entrega de pedidos de los clientes tal como se definió en el Plan Agregado Balancear las necesidades de producción con la capacidad disponible Establecer los niveles de inventario según lo definido en el Plan Agregado Lección 19 Relación con los Entornos de Producción El desarrollo de los PMP se ve influenciado por el tipo o política definida por la empresa para producir y el grado de influencia del cliente sobre el diseño final del producto o servicio: 1. Fabricación para Almacenar (Make to Stock MTS). Con esta política el cliente poca influencia tiene sobre el diseño final. Por lo general tiene la opción de adquirir el producto final ya fabricado. En este tipo de entorno el programa maestro en realidad funciona como un programa de ensamble final (PEF), el
  • 99.
    UNIVERSIDAD NACIONAL ABIERTAY A DISTANCIA – UNAD Escuela de Ciencias Básicas Tecnología e Ingeniería Contenido Didáctico del curso Planeación y Control de la Producción cual puede considerarse como un programa de reabastecimiento de inventario de producto terminado. 2. Armado bajo Pedido (Assemble to Order ATO). Este entorno de producción el cliente tiene cierta influencia sobre la combinación de varios subensambles o atributos especiales. Un ejemplo de ello son los automóviles y computadores personales que cuentan con partes opcionales, estos productos cuentan con una estructura base sobre la cual se adicionan los requerimientos definidos por el cliente. Bajo este sistema generalmente pueden existir muchos componentes de materia prima y muchas combinaciones que forman productos finales, pero sólo un pequeño grupo de suebsambles, entonces el programa maestro no se hará sobre productos finales, sino sobre los subensamblajes. Pues si se hiciera sobre los productos finales, exigiría un alto número de programas maestros, entonces los mejor es planear las opciones básicas comunes y luego combinarlas cuando se haya recibido el pedido real del cliente. 3. Fabricación bajo pedido (Make to Order MTO). Este entorno el cliente tiene una gran influencia sobre el diseño del producto o servicio final. La empresa utiliza componentes estándar de materia prima, pero son diversas las formas en que dichos componentes se ensamblarán. En estos entornos, el número de materias primas es bajo, pero existe una gran cantidad de productos terminados. Por lo tanto la demanda es variable tanto en la cantidad como en el diseño, por lo tanto el PMP se refleja en relación a la capacidad y los requerimientos de materia prima. Gráfico 22 Desarrollo del Programa Maestro de Producción Fuente: CHAPMAN, Stephen N (2006). Planificación y Control de la Producción. Pearson Educación. México, pag. 80 El gráfico 22 muestra los tres principales entornos de producción, y “observe que el programa maestro casi siempre está diseñado para operar en el nivel con el menor número de artículos que necesitan ser programados”
  • 100.
    UNIVERSIDAD NACIONAL ABIERTAY A DISTANCIA – UNAD Escuela de Ciencias Básicas Tecnología e Ingeniería Contenido Didáctico del curso Planeación y Control de la Producción Lección 20 Lógica de Disponibilidad para Promesa (DPP) Este método de programación maestra permite determinar la cantidad de producto final a entregar a los clientes de manera rápida y realista. Por lo general no se utiliza cuando el sistema está configurado como un MTS, pues los pedidos de los clientes se toman directamente del inventario disponible, igualmente no se utiliza en el entorno MTO, toda vez que el aspecto de tiempo no es un factor determinante en el proceso de producción. Pero en los ambientes ATO, permite definir en qué momento se puede comprometer la empresa a entregar los pedidos. El valor del DPP no es un balance proyectado de inventario, lo que indica es que para una cantidad del PMP dada, cuantos artículos NO están comprometidos en pedidos específicos de los clientes. Ejemplo de desarrollo DPP Suponga que se tiene un producto para cuya entrega se necesita un tiempo de espera de 2 semanas, con un tamaño de lote de 60 unidades, se tiene de inventario disponible de 56 unidades. Existe una barrera de tiempo de 2 semanas y una barrera de tiempo de planificación de 12 semanas. Los pronósticos y los pedidos de los clientes se registran en la siguiente tabla. Tabla 21 Ejemplo Desarrollo DPP Fuente: CHAPMAN, Stephen N. Planificación y Control de la Producción. Pearson Educación. México 2006, pag. 81 Antes de explicar el método (cuyos datos no están completos en el tabla del ejemplo), se describirán las demás cifras del programa maestro: Las primeras dos semanas están dentro de la barrera de tiempo de demanda. Esto significa que el pronóstico se ignora durante estas dos semanas, y que el balance de inventario proyectado disponible se calcula sólo a partir de los pedidos de los clientes. Entre la barrera de tiempo de demanda y la barrera de tiempo de planificación (12 semanas) se calcula el balance de inventario proyectado disponible a partir del valor más grande entre el pronóstico y el pedido del cliente. El razonamiento es el siguiente: o Si la cifra del pronóstico es más grande, significa que todavía existe la posibilidad de recibir los pedidos de los clientes. Dado que dicha
  • 101.
    UNIVERSIDAD NACIONAL ABIERTAY A DISTANCIA – UNAD Escuela de Ciencias Básicas Tecnología e Ingeniería Contenido Didáctico del curso Planeación y Control de la Producción probabilidad existe, es preciso que se tenga en cuenta restando la cifra del pronóstico. o Si la cifra del pedido del cliente es mayor, resulta obvio que el pronóstico fue demasiado bajo, lo que implica que se necesita reflejar lo que realmente desean los clientes. Como el pronóstico de la demanda resultó erróneo, podría presentarse problemas de recursos, que son debemos incrementar el pronóstico para el PMP. Es importante señalar, que dentro de la barrera de tiempo de planificación sólo existe una capacidad de reacción limitada ante el desabasto de material o la falta de capacidad, además, se debe revisar el programa maestro para asegurarse de no violar el Plan Agregado de Producción. El PMP se desarrolló de manera que nunca se presente un valor negativo en la variable “proyectado disponible”. La presencia de tal situación implica un mal servicio al cliente, lo cual no es usualmente permitido en la planeación maestra mantener esta condición. Con los anteriores elementos se procederá a explicar y desarrollar completamente la lógica DPP. Tabla 22 Programa Maestro para un entorno Fuente: CHAPMAN, Stephen N. Planificación y Control de la Producción. Pearson Educación. México 2006, pag. 81 La primera cifra de la DPP (9 en el período 1) proviene del inventario disponible, se tienen 56 unidades las cuales deben durar para atender los pedidos de los clientes hasta que esté disponible el siguiente lote definido en el PMP en la semana 3. Hay un total de 47 unidades de pedidos de los clientes (24 + 23) durante esas dos primeras semanas; tomar 47 de las 56 unidades disponibles deja un remanente de 9 unidades que se pueden comprometer con otro cliente. El PMP de la semana 3, 60 unidades, deben durar hasta la semana 6, cuando se programe el siguiente lote. Entre la semana 3 y 6 hay 54 pedidos de clientes (17 + 22 + 15), lo que nos deja 6 unidades que todavía pueden comprometerse para atender nuevos pedidos. El PMP de la semana 6 debe durar hasta el siguiente lote del PMP, que se programa en la semana 8. En ese período hay pedidos por 31 unidades (14 + 17), así que nos sobran 29 unidades para atender otros compromisos con los clientes. El mismo razonamiento se debe realizar para el resto del registro. Un elemento clave que debe observarse en el ejemplo anterior, es que la lógica de la DPP se determina sólo a partir de pedidos de los clientes, en ningún momento
  • 102.
    UNIVERSIDAD NACIONAL ABIERTAY A DISTANCIA – UNAD Escuela de Ciencias Básicas Tecnología e Ingeniería Contenido Didáctico del curso Planeación y Control de la Producción se toma como base el pronóstico. Se trata de que el cálculo muestre la disponibilidad de productos que se pueden comprometer para satisfacer los pedidos de los clientes, no los que están en el pronóstico. Ahora observe la importancia y la capacidad que tiene la DPP. Suponga que un cliente solicita 20 unidades del producto A en la semana 4. No sólo se puede saber de manera inmediata si es posible atender el pedido, sino que se puede indicar al cliente exactamente qué esperar. En este caso se puede prometer al cliente una entrega de 15 (9+6) unidades de la semana 4 y el resto en la semana 6. Recuerde que pocas veces al cliente le interesa saber cuando se fabrica el producto, lo que le importa es cuando recibirá su pedido. Suponga que el cliente no acepta recibir 15 unidades en la semana 4 y el resto en la semana 6, sino que realmente necesita las 20 unidades en la semana 4. En este punto el programador maestro cuenta con tres opciones: Podría tratar de incrementar la producción, es decir el valor del PMP en la semana 3, verificando primero el inventario de componentes y la capacidad disponible. Revisar si los clientes que tienen pedidos por surtir actualmente pueden ser flexibles en cuanto a la recepción del producto. O simplemente rechazar el pedido, si decide que las demás opciones no son viables. En conclusión la importante es tener la capacidad de revisar las circunstancias presentes, y la habilidad de comunicarse de manera inmediata y abierta con los clientes.
  • 103.
    UNIVERSIDAD NACIONAL ABIERTAY A DISTANCIA – UNAD Escuela de Ciencias Básicas Tecnología e Ingeniería Contenido Didáctico del curso Planeación y Control de la Producción CAPÍTULO 5: PLANEACIÓN DE REQUERIMIENTOS DE MATERIALES Lección 21 Definición Es un sistema de planificación de componentes de productos que, mediante un conjunto de procedimientos, lógicamente relacionados, traduce el Plan Maestro de Producción (PMP) en necesidades reales de componentes, con fechas y cantidades Está orientado a los productos concretos que hay que generar (no considera familias de productos): a partir de las necesidades de éstos, manifestadas en el PMP, planifica los componentes necesarios, es prospectivo, la planificación se basa en las necesidades futuras de los productos. Realiza un decalaje de tiempo de las necesidades de los materiales en función de los tiempos de suministro de los componentes que requieren los proveedores externos o internos para cumplir sus compromisos, estableciendo fechas de emisión y plazos de entrega de los pedidos, Se maneja a partir de una base de datos integrada que debe ser empleada por las diferentes áreas de la empresa. Hay que reconocer tres tipos de datos para el funcionamiento de este modelo: Entradas, Procesos y Salidas. Lección 22 Entradas y Salidas del MRP Son el conjunto de informaciones básicas necesarias, contempladas en los siguientes documentos: Plan Maestro de Producción: Contiene las cantidades de producto final y las fechas en que deben estar listas. Para propósitos del MRP, la primera parte del horizonte del PMP, conformado por varias semanas, debe permanecer invariable, firme o congelada durante un lapso equivalente al tiempo de suministro más largo de cada nivel del árbol de estructura del producto o de la LISTA DE MATERIALES. Cada semana que pasa provoca la puesta al día del PMP, eliminándose la semana transcurrida y añadiéndose una nueva al final del horizonte de programación. Lista de Materiales: La Lista de Materiales (Bill of Materiales BOM, por sus siglas en inglés) es el producto de construir el árbol de la estructura y montaje del producto final. De haberse dado algún cambio en las especificaciones del producto hay que ajustarla a la nueva situación.
  • 104.
    UNIVERSIDAD NACIONAL ABIERTAY A DISTANCIA – UNAD Escuela de Ciencias Básicas Tecnología e Ingeniería Contenido Didáctico del curso Planeación y Control de la Producción Fichero de Registro de Inventarios: Contiene datos mantenidos al día, gracias a métodos como el de control por código de barras u otros adecuados, sobre los distintos ítems. El cual está conformado por lo siguiente: a. Identificación de los distintos componentes b. Su tiempo de suministro por parte del proveedor externo o interno c. El algoritmo para determinar el tamaño del lote de pedido (Lote a lote, Período constante, POQ, Mínimo Coste unitario, Mínimo Coste total, Lote económico de Compra, Ajuste en el tamaño del Lote, entre otros) d. El nivel de jerarquía en que está ubicado en el árbol de estructura del producto Segmento de estado de inventarios. Comprende las necesidades brutas y fechas de entrega para satisfacer el pedido de niveles superiores, existencias disponibles en bodega, nivel de stock de seguridad autorizado, cantidades comprometidas, cuyo lanzamiento o emisión ya haya tenido lugar y recepciones programadas, en fecha y cantidad, de pedidos ya realizados. El MRP se basa en determinar la demanda independiente de los partes, es decir, la demanda que surge de la demanda de un artículo de mayor nivel, el cual tiene demanda independiente. Ejemplo: Los neumáticos, la maquinaria y demás partes que conforman un automóvil son artículos dependientes del propio automóvil, el cual tiene una demanda independiente. Entonces la determinación de la demanda dependiente es un proceso es bastante sencillo, si el producto A requiere 5 piezas de B, entonces si se requiere un total de 5 unidades A se requerirán 25 piezas de B. Suposiciones del MRP. Este sistema supone lo siguiente. Existe Integración de los sistemas de Información: inventarios, compras, materiales y de producción. El sistema MRP supone que se conocen los tiempos de entrega y recepción de materiales y además que estos tiempos no sufren muchos cambios. Salidas del MRP Las salidas primarias del sistema son las siguientes: Órdenes de Producción Informes de Reprogramación debidas a cambios en las fechas de vencimiento de las órdenes de producción Informes de cancelación de órdenes Estado del nivel de inventarios de partes y productos Programación de órdenes futuras. Lección 23. Funcionamiento del MRP Para el desarrollo del MRP, es necesario que se tenga claridad del producto que se va a fabricar, en el cual estén bien definidas las relaciones entre productos
  • 105.
    UNIVERSIDAD NACIONAL ABIERTAY A DISTANCIA – UNAD Escuela de Ciencias Básicas Tecnología e Ingeniería Contenido Didáctico del curso Planeación y Control de la Producción terminados, ensambles, subensambles y partes para poder determinar los diferentes niveles de manufactura. 23.1 Codificación de cada componente. Cada componente debe identificarse con un código el cual debe asignarse por niveles de acuerdo a la estructura de fabricación. De acuerdo a lo propuesto por Kalenatic (1993), a continuación se ejemplifica el proceso del MRP para una mesa, la cual está conformada por tres tablas, 8 patas, 4 tornillos superiores y 4 ruedas. Los tornillos y las patas son partes que son compradas a un proveedor. Gráfico 23 Despies Mesa Fuente: KALENATIC, Dusko. (1993) Aplicaciones Computacionales en Producción: Fondo Editorial Universidad Distrital Francisco José de Caldas. Bogotá El proceso de codificación se da de la siguiente forma XX XX XX XX X Nivel de producción Código parte Código parte padre Posición de la parte en el nivel Toma valor de 0 si es materia prima o 1 si es un ensamble Suponga que para la mesa el código del producto es 40 y las partes empiezan a numerarse de 50 en adelante. A continuación se muestra el diagrama de árbol de la mesa. Este describe los niveles de fabricación para la mesa, el número de partes de cada componente y su codificación.
  • 106.
    UNIVERSIDAD NACIONAL ABIERTAY A DISTANCIA – UNAD Escuela de Ciencias Básicas Tecnología e Ingeniería Contenido Didáctico del curso Planeación y Control de la Producción Gráfico 24 Diagrama de Árbol de la Mesa Fuente: El autor (2008) La lista de materiales detalla la estructura del producto, en esta lista de materiales se clasificó el producto utilizando tres niveles de profundidad. El primer nivel, designado por el producto final, suele denominarse nivel cero. El siguiente nivel, donde se detallan los subensambles se denomina nivel uno. Y finalmente el último nivel (dos) es donde están las materias primas. 23.2 Inventario Disponible de cada Parte J ( ( ) ). El archivo maestro de inventarios, debe proveer un registro actualizado de inventario tanto de producto terminado como de partes, el cual describe: Código, descripción, cantidad disponible, cantidad ordenada, tamaño del lote, localización en bodega, entre otros datos. Esta información corresponde al período de planeación pasado. 23.3 Determinación del Stock de Seguridad para la parte J para el Período t. ( ( ) ). El stock de seguridad es como se denomina a la política de protección para cada una de las partes, para eventuales faltantes el cual depende del nivel de servicio que se desee brindar. Si bien es claro que el stock de seguridad puede reducirse en gran medida para los ítems con demanda dependiente, no es evidente que pueda llegar a ser eliminado en todos ellos sin provocar riesgo de faltantes, piénsese, por ejemplo, en posibles variaciones en el porcentaje de defectuosos, ausentismo laboral, averías de maquinaria, etc. Sin embargo, éstas y otras situaciones pueden ser reducidas al máximo con una adecuada gestión, disminuyendo con ello el tamaño del SS necesario para hacerles frente. Así pues, la determinación de su magnitud constituye, aún hoy, una de las vías interesantes de investigación en el campo del MRP. No existen técnicas sofisticadas que garanticen el nivel de servicio deseado; suelen ser, por el contrario reglas intuitivas, que se van ajustando a la vista de los
  • 107.
    UNIVERSIDAD NACIONAL ABIERTAY A DISTANCIA – UNAD Escuela de Ciencias Básicas Tecnología e Ingeniería Contenido Didáctico del curso Planeación y Control de la Producción resultados reales. Para Smith (1982) deben darse dos condiciones si queremos prescindir del stock de seguridad: • Que el Programa Maestro de Producción, o al menos una parte significativa del mismo, se mantenga firme durante el horizonte de planificación. • Que el riesgo en los tiempos de suministros y en los lotes por entregar sean despreciables. No es fácil que se dé la primera condición durante todo el horizonte de planificación cuando éste es largo, pues ello suele provocar presiones del departamento comercial para variar el Programa Maestro de acuerdo con las cambiantes condiciones del mercado. Tampoco es obvio que se cumpla lo segundo en la mayor parte de los casos. Así pues, aunque hay que intentar evitarlo, para gran número de ítems será conveniente mantener un cierto stock de seguridad, de forma que se disminuya el riesgo de faltantes en la fabricación y/o montaje a causa de la falta de materiales. Los tres métodos más usados para disminuir en lo posible el riesgo asociado a tener faltantes son: • Mantener cantidades fijas. • Incrementar los tiempos de suministros con un tiempo de seguridad. • Aumentar las necesidades previstas. La primera de las formas suele ser más conveniente cuando el riesgo radica principalmente en las cantidades, mientras que la segunda lo es cuando radica en el tiempo de suministro. En cuanto a la última, algunos prefieren incrementar sólo en el producto final, mientras que otros defienden el hacerlo sobre los componentes en función del riesgo particular de cada uno de ellos. Con objeto de reducir al mínimo el uso de stock de seguridad en los componentes, se pueden tener en cuenta algunas consideraciones: Las variaciones en el PMP, provocadas por cambios en las necesidades de productos finales pueden alterar las de componentes y hacer pensar en la conveniencia de mantener stock de seguridad en estos últimos. Sin embargo la reprogramación del MRP alterará convenientemente el programa de pedidos y dichos cambios se conocerán con antelación. Así pues, en muchas ocasiones podrán tomarse a tiempo medidas correctivas que absorban los cambios sin necesidad de mantener el SS. Si los problemas de aleatoriedad surgen por variaciones en los tiempos de suministro, una conveniente reordenación de prioridades en la elaboración de los pedidos podría permitir alterar las fechas de comienzo de los distintos ítems y, con ello, no hacer necesario SS. Las técnicas de dimensionamiento del lote que agrupan necesidades pueden disminuir el tamaño del SS, pues, en caso de urgencia inesperada, podrán ser
  • 108.
    UNIVERSIDAD NACIONAL ABIERTAY A DISTANCIA – UNAD Escuela de Ciencias Básicas Tecnología e Ingeniería Contenido Didáctico del curso Planeación y Control de la Producción utilizadas partes del lote correspondiente a las necesidades más lejanas en el tiempo. Se recomienda repasar los métodos para determinar el stock de seguridad en sistemas de inventario Q y P. Del mismo modo, los ajustes por exceso en los tamaños del lote generan un sobrante, utilizable en períodos posteriores a la recepción del pedido. Los SS de los productos finales pueden absorber las fluctuaciones provocadas por retrasos en la entrega de productos finales. La reposición del nivel deseado de stock de seguridad se produciría con la llegada del lote que ha sufrido el retraso. Por último, se puede concluir que si se desea reducir al mínimo el SS se debe analizar e identificar las causas que provocan su necesidad y eliminarlas o, al menos, reducirlas. 23.4 Tamaño del Lote En MRP, la respuesta a la pregunta ¿cuándo pedir? es de mayor importancia que la que responde a ¿cuánto pedir?, pues esta se relaciona con los costos de la gestión de inventarios. Las técnicas clásicas de cantidad fija de pedido (CFP) y periodo fijo (PF), son fácilmente utilizables en MRP, pero lo cierto es que, dado el escaso cumplimiento de sus hipótesis, su eficiencia deja mucho que desear en un contexto de demanda dependiente y discreta. Ello ha estimulado la aparición de técnicas aproximadas que, aunque en general no son una solución óptima, pero suelen ser más adecuadas para el caso que aquí tratamos. A continuación se comentará brevemente algunas de las más empleadas para demanda discreta. Pedidos lote a lote. Es la técnica más simple y consiste en hacer los pedidos iguales a las necesidades netas de cada período, minimizando así los costes de posesión. son variables tanto los pedidos como el intervalo de tiempo entre los mismos. Período constante. Se fija el intervalo entre pedidos de forma o empírica. Una vez establecido éste, los lotes se igualan a la suma de las necesidades netas en el intervalo elegido, resultando aquellos, lógicamente variables. En esta técnica y en las restantes, en la que los pedidos agrupan necesidades netas de varios periodos, los lotes deben hacerse llegar en el primero de los períodos computados. Cantidad Económica de Pedido (Economic Order Quantity EOQ). Es análogo al anterior, salvo que el valor del periodo constante se calcula a partir del lote económico obtenido por el método clásico; a partir de éste se deducen la frecuencia y el tiempo entre pedidos, el cual se toma como período constante. El modelo EOQ es un método que permite calcular el tamaño de lote, minimizando
  • 109.
    UNIVERSIDAD NACIONAL ABIERTAY A DISTANCIA – UNAD Escuela de Ciencias Básicas Tecnología e Ingeniería Contenido Didáctico del curso Planeación y Control de la Producción los costos totales de hacer pedidos y de manejo de inventario. Recordemos las suposiciones de este modelo: 1. La tasa de demanda para el artículo es constante. 2. No existen restricciones para el tamaño del lote 3. Los costos relevantes son los correspondientes al manejo de inventarios y el costo fijo por lote, tanto de hacer pedidos como de preparación. 4. Las decisiones se toman referentes a un artículo de forma independiente. 5. No hay incertidumbre en cuanto al tiempo de entrega o el suministro. Teniendo en cuenta lo anterior. Suponga que el costo total de inventario son los siguientes. Costo Total = Costo de manejo + Costo de pedir o preparación, los cuales se expresan matemáticamente de la siguiente forma. = Donde 2 ( )+ ( ) C = costo total por año Q = tamaño del lote, en unidades cm = Costo de mantener una unidad de inventario, calculado como porcentaje del valor del artículo D = Demanda, en unidades por año co = Costo de pedir o preparar un lote, Esta expresión matemática, después de derivarla con respecto a Q y despejando queda que la cantidad óptima a pedir es: = 2 A la vez permite calcula el tiempo entre pedidos como: = Un artículo tiene una venta semanal de 18 unidades, el proveedor cobra $60 por unidad. El costo de colocar un pedido con el proveedor es de $45 y el costo anual de manejar inventario es el 25% del valor del producto, se supone que se trabaja 52 semanas. ¿Cuál es la cantidad óptima de pedido para el producto, el costo total anual y con qué frecuencia deben hacerse los pedidos? Aplicando la Fórmula del EOQ se tiene lo siguiente = 2(936)(45) = 74,94 = 75 15
  • 110.
    UNIVERSIDAD NACIONAL ABIERTAY A DISTANCIA – UNAD Escuela de Ciencias Básicas Tecnología e Ingeniería Contenido Didáctico del curso Planeación y Control de la Producción = Método Silver – Meal. = 75 936 ($15) + ($45) = $1124 2 75 75 = = 0,080 ñ 936 = 0,080 ñ = × 12 75 = 0,080 ñ 936 × 52 ñ = 0,96 o en semanas es ñ = 4.17 Es un método heurístico, es decir mediante el uso de métodos racionales busca obtener una buena solución la cual muchas veces cercana a la óptima. Se usa cuando no es fácil por efectos de información o computacionales obtener una solución óptima. El principio de este método es que pretende lograr un equilibrio en el costo promedio mínimo por periodo para un lapso de m períodos, así mismo supone que los costos de ordenar (Co) y mantener (Cm) son constantes. Suponer que se tiene la demanda para periodos futuros: D1, D2,. ….., Dn. Sea C(m) el costo variable promedio por período si la orden cubre m períodos. Se supone que el costo de mantener de inventario ocurre al final del período y que la cantidad necesaria se usa al principio del mismo. Entonces se tiene lo siguiente, si se ordena D1 para cumplir con la demanda del período 1, se obtiene. (1) = Solamente se incurre en el costo de ordenar, y se consume en el período por lo tanto no se tiene costo de inventario al final. Ahora bien si se ordena D1 + D2 en el periodo 1 para cumplir con la demanda de los períodos 1 y 2, se obtiene lo siguiente. 1 (2) = ( + ) 2 Que es el costo promedio de ordenar y mantener en inventario lo que se requiere para el periodo D2. Si se solicita para tres períodos desde el período 1 se tendría lo siguiente 1 (3) = ( + +2 ) 3 Obsérvese que como el costo de inventario para el período 3, debe ser contabilizado dos veces, pues la demanda debe permanecer en inventario hasta dos períodos hasta tercer mes. Y de forma general se tendría lo siguiente. ( )= 1 ( + +2 +3 + . +( − 1) ) Y el criterio de decisión, para determinar cual es la cantidad Q que debe pedirse es en el momento en que ( + 1) > ( )
  • 111.
    UNIVERSIDAD NACIONAL ABIERTAY A DISTANCIA – UNAD Escuela de Ciencias Básicas Tecnología e Ingeniería Contenido Didáctico del curso Planeación y Control de la Producción Esto significa, que la cantidad Q ordenada en el periodo i y que cubre m periodos futuros, será aquella que sea la que tenga el menor costo promedio en comparación entre dos periodos. De acuerdo a lo propuesto por Sipper (1998) suponga que el costo de ordenar Co = $50 y el costo de mantener es de $0.50 por caja mes. Y la demanda para los períodos es de 100, 100, 50, 50 y 210. Se tiene para el primer mes m = 1 (1) = 50 m = 2 (2) = (50 + 0.5 × 100) = 50 ≤ 50 m = 3 (3) = 50 + (0.5) × (100) + 2(0.5)(50) = 50 ≤ 50 m = 4 (4) = (50 + (0.5) × (100) + 2(0.5)(50) + 3(0.5)(50)) = 56.25 ≥ 50 Entonces como el costo total es mayor se detiene el proceso. Esto significa que se debe pedir una cantidad Q = 100 + 100 + 50 = 250, se pide en el mes 1 para mantener hasta el mes 3. Se continua el procedimiento empezando que m = 1 es el mes 4. m = 1 (1) = 50 m = 2 (2) = (50 + 0.5 × 210) = 72.5 ≤ 50. Se vuelve a detener, entonces se solicita la cantidad Q = 50 para el período 4. Ahora bien como queda un solo período entonces igualmente se toma la decisión Q = 250 para el período 5. En conclusión para los 5 meses, se harán 3 pedidos Q1 = 250, Q4 = 50 y Q5 = 250, pero en la medida en que se disponga de información de períodos futuros a 5 se podría volver a calcular a partir de este. El costo mínimo unitario. Este sigue la misma lógica que el método Silver - Meal, pero la decisión está dada en el costo variable por unidad en vez de que sea calculado por período. (1) = (2) = ( )= Y de forma general. + (3) = + +2 + + + + + +2 + + . . +( + .+ − 1)
  • 112.
    UNIVERSIDAD NACIONAL ABIERTAY A DISTANCIA – UNAD Escuela de Ciencias Básicas Tecnología e Ingeniería Contenido Didáctico del curso Planeación y Control de la Producción Y la regla de detención es ( + 1) > ( ), donde partir del período m + 1. = + + + + y el proceso se repite a Además de los métodos propuestos para el cálculo de lotes, existen otros como el algoritmo Wagner – Whitin, el cual se desarrolla bajo programación dinámica, o el método de balanceo de período fragmentado, entre otros. 23.5 Recepciones Planeadas Con los parámetros de funcionamiento del MRP, se tienen las recepciones planeadas, que son órdenes de compra o manufactura que han sido colocadas en períodos de planeación anteriores al horizonte de planeación en estudio. Lección 24 Lógica del MRP A continuación se desarrolla el proceso de MRP. Para ello se necesita determinar lo siguiente para realizar el Registro de Inventario, el cual es el insumo final del MRP. Este hace una división para cada unos de los períodos de tiempo y en la cual se muestra la política frente al tamaño del lote, el tiempo de entrega, para cada período. En general el propósito del registro de inventarios es dar seguimiento a los niveles de inventario y necesidades de abastecimiento para cada una de las partes que conforman el producto. La información que aparece en este registro es la siguiente. Requerimientos Brutos Recepciones Planeadas Inventario Disponible Inventario Proyectado Requerimientos Netos Plan de Colocar una Orden Plan de Recibir una Orden 24.1 Requerimientos Brutos ( ) Los requerimientos son la demanda total proveniente del Plan Maestro de Producción para los productos finales es decir los de nivel de 0 y para las partes es el Plan de Colocar una Orden para el nivel padre de este. ( ) = Cantidad definida en el Plan Maestro de Producción del producto j en el período t. ( ) = ×( ) , Es la cantidad de partes j requeridas por cada parte i por el Plan de Colocar una Orden de la parte i en el período j.
  • 113.
    UNIVERSIDAD NACIONAL ABIERTAY A DISTANCIA – UNAD Escuela de Ciencias Básicas Tecnología e Ingeniería Contenido Didáctico del curso Planeación y Control de la Producción 24.2 Recepciones Planeadas ( ) Corresponde a órdenes hechas de partes j en períodos anteriores, pero que van a ser recepcionadas en el período de planeación considerado en el MRP. 24.3 Inventario Disponible ( ) Para un nuevo período de planeación, puede que exista disponibilidad de producto o partes del período en el inventario. 24.4 Inventario Proyectado ( ) Es una estimación del inventario que quedara en cada período una vez estén satisfechos los requerimientos brutos de la parte j. 24.5 requerimientos Netos. ( ) Es la cantidad de partes que no alcanzan a ser cubiertas por el inventario disponible y las recepciones planeadas. ( )=( )−( 24.6 Plan de Colocar una Orden. ( ). )+( )−( ) El plan de colocar una orden es la cantidad neta a ordenar teniendo en cuenta el tiempo de aprovisionamiento y el tamaño del lote y según los requerimientos netos. Es decir si se requieren 240 unidades en el periodo 3, y el tiempo de aprovisionamiento es de 2 días y el tamaño de lote es de 50 unidades, entonces el Plan de Colocar Órdenes dirá que se deben pedir 250 unidades desde el periodo 1. ( ) ( )= En la ecuación el doble paréntesis simboliza que el valor de la división debe aproximarse al entero mayor. 24.7 Plan de Recibir una Orden. ( ). Es la cantidad a recibir definida en el Plan de Colocar Órdenes ajustada con el tiempo de aprovisionamiento de esta. ( )=( ( ) )
  • 114.
    UNIVERSIDAD NACIONAL ABIERTAY A DISTANCIA – UNAD Escuela de Ciencias Básicas Tecnología e Ingeniería Contenido Didáctico del curso Planeación y Control de la Producción Lección 25 Desarrollo del MRP A continuación se va a describir cómo se desarrolla el proceso del MRP. Ejemplo 9: Suponga la estructura de un Producto fabricado por la empresa ETUTTOR denominado XYZ, los datos para el desarrollo del mismo se colocan a continuación. Tabla 23 Datos Producto XYZ Fuente: Adaptado de CHAPMAN, Stephen N. Planificación y Control de la Producción. Pearson Educación. México 2006, pag. 132 Gráfico 25 Lista de Materiales Fuente: Adaptado de CHAPMAN, Stephen N. Planificación y Control de la Producción. Pearson Educación. México 2006, pag. 132 Se procederá a completar el registro del MRP utilizando esta información. Siempre se debe empezar por la parte superior de la lista de materiales, en este caso por el ensamblaje XYZ. Entonces tenemos los la siguiente información para el producto XYZ. Tabla 24 Registro de Inventarios Producto Final XYZ Fuente: Adaptado de CHAPMAN, Stephen N. Planificación y Control de la Producción. Pearson Educación. México 2006, pag. 132
  • 115.
    UNIVERSIDAD NACIONAL ABIERTAY A DISTANCIA – UNAD Escuela de Ciencias Básicas Tecnología e Ingeniería Contenido Didáctico del curso Planeación y Control de la Producción En la tabla anterior la información de los requerimientos brutos para el producto corresponde a lo definido en el PMP, también se ha colocado el inventario disponible (en el espacio de Inventario Proyectado), antes de la semana 1. No se tienen recepciones programadas para este producto. A partir de esto el cálculo de los requerimientos netos se hará con base en la información de los requerimientos brutos y el inventario disponible. Tabla 25 Registro de Inventarios Producto Final XYZ Fuente: Adaptado de CHAPMAN, Stephen N. Planificación y Control de la Producción. Pearson Educación. México 2006, pag. 132 El aplicar la lógica se obtuvieron estos resultados, por ejemplo para la semana 1. Se tiene un requerimiento bruto de 20 unidades y un inventario inicial de 50, entonces se utilizarán 20 unidades que existen en el inventario, quedando 30 unidades al final de la semana; no hay requerimientos netos para este período, ya que existen suficientes unidades en inventario para satisfacer la demanda. Esta lógica continua hasta la semana 3, al final de la semana 2 sólo queda 10 unidades en inventario, pero tenemos requerimientos de 20 unidades en la semana 3, esto agotará por completo el inventario al final de la semana 3, lo que implica que se requieren adicionalmente 10 unidades más de las disponibles en inventario. El tamaño del lote es lote-por-lote, solo se fabricarán lo que se necesita, dejando el inventario proyectado en cero, mientras que los requerimientos netos serán iguales a los requerimientos brutos para el resto del registro. Ahora observe la fila “Plan de Colocar Órdenes”, reproduce los valores del renglón “Requerimientos Netos”, pero dos semanas antes; este desplazamiento se debe al tiempo de espera, es decir dado un tiempo de 2 semanas, se necesita realizar un pedido y comenzar a fabricar el producto en la semana 1 si se desea que esté disponible en la semana 3. Y por último el Plan de Recibir Órdenes, corresponde a la entrega efectiva en el período requerido de las unidades solicitadas en el Plan de Colocar Órdenes. Ahora analizaremos los tamaños de lote restantes, y revisemos las recepciones programadas existentes. De acuerdo a la lista de materiales, dos unidades del componente A se utilizan para una parte de XYZ. Lo primero que se debe determinar son los requerimientos brutos para el componente A, el cual corresponde de las necesidades de fabricación del componente XYZ. Por lo tanto, el propósito es planificar cuando se debe fabricar XYZ, y cuál es la cantidad necesaria del componente A para fabricar XYZ, es por ello que las cantidades de
  • 116.
    UNIVERSIDAD NACIONAL ABIERTAY A DISTANCIA – UNAD Escuela de Ciencias Básicas Tecnología e Ingeniería Contenido Didáctico del curso Planeación y Control de la Producción A provienen de la fila Plan de Colocar Órdenes del registro de inventarios del Producto XYZ, lo cual es un principio fundamental del Sistema MRP, tal y como se había descrito en el apartado 24.6 se puede decir que: “Los requerimientos de cualquier componente provienen directamente del plan de colocar órdenes del componente padre.” En este caso se requieren dos componentes A para un producto XYZ, por lo tanto los requerimientos brutos de A son los que se señalan en el Plan de Colocar Órdenes del producto XYZ, así: Tabla 26 Registro de Inventarios Sub ensamble A Fuente: Adaptado de CHAPMAN, Stephen N. Planificación y Control de la Producción. Pearson Educación. México 2006, pag. 132 Nuevamente se seguirá la lógica para explicar algunas de estas cifras. El inventario disponible, el cual es de 75 unidades, cumplirá las necesidades hasta la semana 3, cuando las 15 unidades restantes de la semana 3 no alcanzarán a satisfacer la demanda de 40 unidades; el requerimiento neto de 25 unidades generará un pedido planificado 3 semanas antes (el tiempo de espera es de 3 semanas), pero el tamaño del mismo será de 100 unidades, debido a la regla del tamaño de lote. Entonces en la semana 4 se tendrán disponibles las 100 unidades y sumado a las 15 que quedaron en inventario, se tendrán 115 unidades disponibles al inicio de la semana 4, restando ahora el requerimiento de 40, nos quedarán 75 unidades al final de la semana 4, tal y como se muestra en la fila de “inventario proyectado”. De igual manera ocurre en la semana 6, se tienen 75 unidades en inventario al final de la semana 5 pero el requerimiento para la siguiente semana es de 80, lo que da un requerimiento neto de 5 unidades, por lo tanto es necesario realizar una orden desde la semana 3 de 100 unidades (esto de acuerdo al tamaño de lote y tiempo de espera), para que al principio de la semana 6 se tenga un disponible de 175 unidades. Restando el requerimiento de 80 unidades, se obtiene un inventario proyectado de 95 unidades al final de dicha semana. Ahora para el sub-ensamble B, solo se necesita una unidad de este para producir el artículo XYZ, a diferencia de A que requería dos unidades. Los requerimientos brutos de este componente siguen siendo iguales al Plan de Colocar Órdenes del producto XYZ, y empleando la misma lógica el registro de inventarios se daría como sigue
  • 117.
    UNIVERSIDAD NACIONAL ABIERTAY A DISTANCIA – UNAD Escuela de Ciencias Básicas Tecnología e Ingeniería Contenido Didáctico del curso Planeación y Control de la Producción Tabla 27 Registro de Inventarios Sub ensamble B Fuente: Adaptado de CHAPMAN, Stephen N. Planificación y Control de la Producción. Pearson Educación. México 2006, pag. 132 A continuación se analizará el componente C, retomando la lista de materiales (ver gráfica 23), hay dos aspectos que requieren un análisis especial. Primero no es un componente directo para fabricar el producto XYZ, y en segundo lugar, el componente C tiene dos padres en la lista de materiales (El componente A y el componente B), pues se requieren tres componentes C para fabricar uno de A, y dos para fabricar uno de B. Por lo tanto, para determinar los requerimientos brutos de C se requiere revisar los registros de los componentes A y B. Como puede se puede ver ya no se analiza el producto final, debido a que sólo interesa los subensambles A y B. De acuerdo a esto se puede plantear otro principio importante, según lo propuesto por Chapman (2006). “Para determinar los requerimientos de demanda dependiente para un componente de interés, sólo se analiza(n) el(los) padre(s) DIRECTO(S) del mismo”. A continuación se detalla el registro de inventarios para el componente C: Tabla 28 Registro de Inventarios Sub ensamble C Fuente: Adaptado de CHAPMAN, Stephen N. Planificación y Control de la Producción. Pearson Educación. México 2006, pag. 132 Como se mencionó anteriormente para obtener los requerimientos brutos es necesario contar con la información de los registros de inventario de los subensambles A y B. El requerimiento de 300 unidades de componente C en la semana 1 proviene directamente de la necesidad de fabricar 100 componentes A esa semana (ver Plan de Colocar Órdenes). Recuerde que se requieren 3 unidades de C por cada A. El requerimiento de 400 unidades del componente C en la semana 3 proviene de la necesidad de fabricar 100 unidades de A (lo que
  • 118.
    UNIVERSIDAD NACIONAL ABIERTAY A DISTANCIA – UNAD Escuela de Ciencias Básicas Tecnología e Ingeniería Contenido Didáctico del curso Planeación y Control de la Producción implica 300 unidades de C) y la necesidad de fabricar 50 Unidades de B (para lo que se requieren 100 unidades de C). Además también se puede identificar el resultado de la recepción programada. El plan es recibir 300 unidades de C en la semana 1, las mismas que se utilizarán de inmediato para cubrir los requerimientos brutos. Por últimos se analizará el registro de inventarios para el componente D. Su único requerimiento proviene de la necesidad de fabricar el sub-ensamble B, y la lista de materiales muestra que necesitamos 5 unidades de D por cada B, el registro de inventarios para este componente es el siguiente: Tabla 29 Registro de Inventarios Sub ensamble D Fuente: Adaptado de CHAPMAN, Stephen N. Planificación y Control de la Producción. Pearson Educación. México 2006, pag. 132 Luego de terminar el desarrollo del MRP, se pueden realizar diferentes informes, a saber. Informe de Necesidades. Este informe (Pegged Requirement Report) relaciona las necesidades brutas de cada ítem con las fuentes que las producen, ya sean demandas de piezas de repuesto o lanzamientos de pedidos planificados de ítems de niveles superiores. Informe de Análisis ABC en función de la planificación. Refleja el estado y el valor de las existencias previstas en stock en función de un análisis ABC. Se trata de una información que proporciona un medio ágil y eficaz de reacción para la determinación de los distintos tipos de items en la inversión necesaria en inventario. Informe de Material en Exceso. El sistema MRP es capaz de determinar fácilmente aquellas existencias que van a resultar excedentes, una vez cumplidas las necesidades previstas por el Programa Maestro de Producción y las demandas de los diferentes ítems en inventario. Informe de Compromisos de Compra. Refleja el valor de los pedidos planificados a proveedores, representando los correspondientes pagos durante los distintos períodos de tiempo.
  • 119.
    UNIVERSIDAD NACIONAL ABIERTAY A DISTANCIA – UNAD Escuela de Ciencias Básicas Tecnología e Ingeniería Contenido Didáctico del curso Planeación y Control de la Producción Informe de Análisis de Proveedores. Resume el comportamiento de los proveedores respecto a los tiempos de suministro, precio y calidad, sirviendo de gran ayuda al Departamento de Compras para la elección del proveedor de futuros pedidos. Para la obtención de este tipo de informe bastará con que el sistema MRP guarde la información relativa a los pedidos externos que se han venido realizando para cada ítem.
  • 120.
    UNIVERSIDAD NACIONAL ABIERTAY A DISTANCIA – UNAD Escuela de Ciencias Básicas Tecnología e Ingeniería Contenido Didáctico del curso Planeación y Control de la Producción CAPÍTULO 6: PLANEACIÓN DE CAPACIDADES Lección 26 Conceptos La Planificación de la capacidad se elabora en dos niveles, los planes de capacidad a largo plazo, este se refiere a las inversiones en equipo e instalaciones nuevas. Estos planes se extienden por lo menos de dos años en adelante, en cambio los planes a corto plazo determinan las necesidades de operarios, fuerza de trabajo, inventarios que se analizaron en el capítulo 1, del módulo. La planificación de la capacidad es fundamental en el funcionamiento de una empresa. Pues si esta se da de forma excesiva igualmente genera pérdidas como si llega a ser insuficiente. El análisis de Capacidades tal y como lo propone KALENATIC (1993), se pueden analizar como los medios de trabajo expresados en máquinas, instalaciones, equipos, edificios, administración, investigación y desarrollo necesarios para la producción de un bien o servicio. El proceso de planeación de la capacidad tiene como objetivo el adecuar permanentemente la capacidad de una planta de acuerdo a las necesidades de variación que pueda tener la demanda. Los métodos de cálculo de la capacidad son distintos, a continuación se propone el definido por Kalenatic.(1993) Lección 27 Capacidad Teórica (Ct) Se define como la capacidad máxima de un sistema de producción, la cual esta definida con la construcción de máquinas, instalaciones y equipos. m Ct ni (365) _ ó _(366) 24 i 1 ni = Número de sitios de trabajo del mismo tipo 365 ó 366 Días en el año (día/año), aunque el período de planeación puede ser menor a un año. 24. Horas al día (h/día)
  • 121.
    UNIVERSIDAD NACIONAL ABIERTAY A DISTANCIA – UNAD Escuela de Ciencias Básicas Tecnología e Ingeniería Contenido Didáctico del curso Planeación y Control de la Producción Lección 28 Capacidad Instalada (Ci) Es la capacidad máximas del sistema de producción prevista en el diseño de la misma disminuida por las necesidades de mantenimiento de los medios de trabajo m Ci m ni (365) 24 i 1 ni gi (h / año) i 1 gi =Pérdidas estándar por mantenimiento preventivo de los medios de trabajo (h/sitio de trabajo). G1= Pérdidas totales estándar por mantenimiento preventivo de los medios de trabajo. m G1 ni g i (h / año) i 1 Lección 29 Capacidad Disponible (Cd) Es la capacidad instalada disminuida por los días de trabajo no laborales en el período de tiempo considerado (año, meses) horas de ausentismo, tiempos por pérdidas organizacionales, pérdidas de tiempo por razones de fuerza mayor, teniendo en cuenta el número de turnos y las horas por turno. m Ci ni dh ht nt (G1 G2 G3 G4 )(h / año) i 1 dh = Días hábiles en el año (días/año) o del período de planeación considerado ht = Número de horas por turno (h/turno) nt = Número de turnos según las condiciones del sistema de producción G2 = Pérdidas de tiempo estándar por no asistencia de los trabajadores, por vacaciones, incapacidad, permisos, ausencias justificadas y no justificadas (horas/año) G3 = Pérdidas de tiempo estándar por factores organizacionales en el proceso de producción (h/año). En estas se incluyen reuniones de trabajo, paradas planeadas por factores organizacionales. G4 = Pérdidas de tiempo estándar por factores externos, técnicos y económicos que conducen a la parada o espera de los sitios de trabajo y que no depende del propio sistema de producción (h/año). Falta de energía, falta de agua, paros, etc.
  • 122.
    UNIVERSIDAD NACIONAL ABIERTAY A DISTANCIA – UNAD Escuela de Ciencias Básicas Tecnología e Ingeniería Contenido Didáctico del curso Planeación y Control de la Producción Lección 30 Capacidad Necesaria (Cn) y Utilizada (Cu) La capacidad necesaria que se debe disponer en el sistema de producción teniendo en cuenta las condiciones del mercado, el tiempo de producción y la capacidad de disponible. Determina la capacidad requerida del sistema para cumplir con el plan de producción definido. m p i 1 j 1 Ci Qpij nri j 1,2,......, p Estij Número _ de _ tipos _ de _ productos Qpij = Cantidad Planeada de productos de determinado tipo (cantidad/periodo). Para el producto j que se elabora en el sitio de trabajo i. nrij = Norma técnica o tiempo estándar de procesamiento del producto j que se elabora en el sitio de trabajo i. Las normas técnicas de trabajo se determinan a partir de la aplicación de las técnicas de medición del trabajo. La suma de las normas técnicas de trabajo de las operaciones determina la norma técnica para una parte del producto. Y la suma de las todas las normas técnicas de las partes determinan la norma técnica para todo el producto. El nivel de ejecución de la norma técnica, es la relación entre las horas de trabajo dadas como estándar y las horas de trabajo realizadas. La Capacidad Utilizada (Cu). Esta representa la utilización real del sistema de producción en un determinado período de tiempo.Unidades de medición de la capacidad. 1. Unidades de Tiempo: horas maquina, horas por unidad, horas hombre, etc 2. Unidades Energéticas: Caballos de Fuerza, kilowatios, etc 3. Unidades Monetarias: Pesos, Dolares, Euros, etc 4. Unidades de cantidad producto/día/semana/año. de capacidad. Unidades de La medición de la capacidad puede darse para sitios, talleres, líneas o departamentos del sistema de producción. Con bases en las unidades de tiempo, se puede iniciar el cálculo en unidades de producto y unidades monetarias.
  • 123.
    UNIVERSIDAD NACIONAL ABIERTAY A DISTANCIA – UNAD Escuela de Ciencias Básicas Tecnología e Ingeniería Contenido Didáctico del curso Planeación y Control de la Producción La elección de las unidades de capacidad va a depender del tipo y característica del sistema de producción, en general las unidades de tiempo es común para todos los sistemas de producción. m p Cu (Qrij trij )(h / año) i 1 j 1 Qrij = Cantidad realizada del producto j (cantidad/año). Del producto j que se elabora en el sitio de trabajo tipo i. trij = Horas de trabajo realizadas Una manera de equilibrar la capacidad necesaria y la capacidad disponible, es a través de optimizar el nivel de uso de la capacidad disponible mediante un modelo de programación lineal, el cual puede tener como objetivo, ya sea Maximizar el Uso de la Capacidad Disponible el Ingreso o el Minimizar los Costos de Producción. Entonces el modelo de Programación Lineal queda de la siguiente forma: Función _ Objetivo: p m j 1 i 1 Max _ Capacidad _ Cn Kpij p Min _ Costo c jQj j 1 p Max _ Ingresso rj Q j j 1 Sujeto a las siguientes restricciones: p kpij Q j Kri Restricción de Capacidad av j Q j Av Restricción de Materiales j 1 p j 1 p bs j Q j Bs Restricción de Mano de Obra j 1 Q j min Q j Q j max Restricciones de Mercado
  • 124.
    UNIVERSIDAD NACIONAL ABIERTAY A DISTANCIA – UNAD Escuela de Ciencias Básicas Tecnología e Ingeniería Contenido Didáctico del curso Planeación y Control de la Producción Ejemplo 11. En los siguientes centros de trabajo A1, A2, A3 y A4 se producen dos tipos de producto, la producción se realiza en dos turnos de 8 horas. Los datos del sistema de producción están dados en la siguiente tabla: Tabla 30 Datos Ejercicio 11 Fuente: KALENATIC, Dusko. (1993) Aplicaciones Computacionales en Producción: Fondo Editorial Universidad Distrital Francisco José de Caldas. Bogotá Número de días 365 Días hábiles 306 a) Determinar la Capacidad Instalada y disponible del sistema productivo b) Formular el Modelo matemático con el objeto de maximizar el uso de la capacidad disponible c) Calcula el Máximo grado de utilización de la capacidad instalada y disponible si la solución óptima es: P1 óptimo: 4,54 unidades /año y P2 óptimo: 98,81 unidades/año d) Calcular para cada sitio de trabajo el nivel de utilización de la capacidad disponible. SOLUCIÓN: a) CAPACIDAD INSTALADA m Ci i Ci m ni (365)24 g i ni (horas / año) i 4(365)24 (horas / año) 1(40 70 30 60) 34840(horas / año) G1 1(40 70 30 60) 200(horas / año)
  • 125.
    UNIVERSIDAD NACIONAL ABIERTAY A DISTANCIA – UNAD Escuela de Ciencias Básicas Tecnología e Ingeniería Contenido Didáctico del curso Planeación y Control de la Producción CAPACIDAD DISPONIBLE Cd 4(306)(2)(8) G1 G 2 G3 G 4 _(horas / año) Cd 4(306)(2)(8) (200 120 80 200) 18984 _(horas / año) b) MODELO MATEMÁTICO p m j 1 i 1 Max_ Capacidad Cn _ Kpij Sujeto a: p Kpij Qj Cdi _ i 1,2,3,4 j 1 Qj Q j max_ j Qj 1, 2 0 Ahora se incluye una nueva fórmula para el cálculo de la capacidad disponible de cada centro de trabajo tipo i Cdi ni dh nt ht gi G 2 G3 G 4 m ni ni i 1 Cd1 1 306 2 8 Cd 2 1 306 2 8 Cd 3 1 306 2 8 Cd 4 1 306 2 8 120 80 4 120 80 70 4 120 80 30 4 120 80 60 4 40 200 200 200 200 1 4576 _(horas / año) 1 4726 _(horas / año) 1 4766 _(horas / año) 1 4736 _(horas / año) Entonces el modelo queda formulado de la siguiente manera: Max _ Cn 9.65Q1 14.4Q2
  • 126.
    UNIVERSIDAD NACIONAL ABIERTAY A DISTANCIA – UNAD Escuela de Ciencias Básicas Tecnología e Ingeniería Contenido Didáctico del curso Planeación y Control de la Producción Sujeto a: 5.25Q1 2.3Q2 4756 1.30Q1 3.5Q2 4726 0.5Q1 4.8Q2 4766 2.6Q1 3.7Q2 4736 Q1 __________ 2500 __________Q2 Q1 , Q 2 0 400 c) MÁXIMO GRADO DE UTILIZACIÓN DE LA CAPACIDAD Al desarrollar el modelo solución óptima obtenida es: Max _ Cn 9.65(4,54) 14.4(98,81) 18612 Grado de utilización de la Capacidad Instalada y Disponible. Max _ ni Max _ Cn 100 Ci 18612 100 34840 53.42% Max _ nd Max _ Cn 100 Cd 18612 100 18948 98,22% d) GRADO DE UTILIZACIÓN DE LA CAPACIDAD DISPONIBLE PARA CADA SITIO DE TRABAJO. ENTONCES SE TIENE LO SIGUIENTE: Capacidad Utilizada para cada centro Cn1 5.25(4,54) 2.3(98,81) 4756 Cn2 1.30(4,54) 3.5(98,81) 3517 Cn3 0.5(4,54) 4.8(98,81) 4766 Cn4 2.6(4,54) 3.7(98,81) 3774
  • 127.
    UNIVERSIDAD NACIONAL ABIERTAY A DISTANCIA – UNAD Escuela de Ciencias Básicas Tecnología e Ingeniería Contenido Didáctico del curso Planeación y Control de la Producción Capacidad No utilizada Cn2 1208,30 Cn4 961,63 De acuerdo a esta información se tiene que: nd1 nd2 nd3 nd3 Cn1 Cd1 Cn2 Cd2 Cn3 Cd3 Cn3 Cd3 4756 4756 3517 100 4726 4766 100 4766 3774 100 4736 100 100 100% 100 74,41% 100 100% 100 79,68%
  • 128.
    UNIVERSIDAD NACIONAL ABIERTAY A DISTANCIA – UNAD Escuela de Ciencias Básicas Tecnología e Ingeniería Contenido Didáctico del curso Planeación y Control de la Producción Fuentes Documentales de la Unidad 2 1) CHAPMAN, Stephen N (2006). Planificación y Control de la Producción. Pearson Educación. México, pag. 132 2) KALENATIC, Dusko. BLANCO R, Luis Computacionales en Producción. Fondo Francisco José de Caldas Ernesto (1993). Aplicaciones Editorial Universidad Distrital 3) KRAJEWSKI. Lee. RITZMAN. Larry. (2000). Administración de Operaciones. Estrategia y Análisis. 4) PAREDES R. Jorge. Planificación y Control de la Producción. Publicado en: www.bibliotecavirtual.clacso.org.ar/ar/libros/ecuador/idiuc/teoria.doc Fecha de Consulta. Enero de 2007. 5) Título: Los Sistemas MRP: EL MRP ORIGINARIO. Publicado en: www.eie.fceia.unr.edu.ar/ftp/Gestion%20de%20la%20calidad/LOS%20SISTEM AS%20MRP.doc . Fecha de Consulta. Marzo de 2008
  • 129.
    UNIVERSIDAD NACIONAL ABIERTAY A DISTANCIA – UNAD Escuela de Ciencias Básicas Tecnología e Ingeniería Contenido Didáctico del curso Planeación y Control de la Producción
  • 130.
    UNIVERSIDAD NACIONAL ABIERTAY A DISTANCIA – UNAD Escuela de Ciencias Básicas Tecnología e Ingeniería Contenido Didáctico del curso Planeación y Control de la Producción UNIDAD 3. PROGRAMACIÓN DE LA PRODUCCIÓN CAPITULO 7: CLASIFICACIÓN DE LOS SISTEMAS DE PRODUCCIÓN Introducción El Plan Maestro de Producción (PMP) y la planificación de materiales (MRP) determinan los días en los que se deben fabricar los artículos, pero no la secuencia en que deben procesarse en las instalaciones. La definición de las prioridades de los artículos que van a procesarse debe seguir algún criterio de optimización, como el costo, el tiempo de cambio, o la importancia de los clientes. Entonces es aquí cuando se incluye los conceptos de programación, secuenciación y temporización de la producción, los cuales son actividades de planeación de muy corto plazo. El desarrollar un programa de producción, es un plan diario consiste en asignar recursos, en el tiempo (días), para la realización de tareas específicas. La tarea de secuenciar los trabajos en el taller es muy complejo, el carácter combinatorio de la planificación dificulta la búsqueda de una solución óptima y la mayoría de los problemas resultan ser NP-completos, esto significa que la relación entre el tamaño del problema y el tiempo de solución no es lineal, lo que supone que, al aumentar la complejidad del problema, el tiempo de resolución se dispara y el algoritmo no es eficiente, y depende de la estructura del sistema del producción, si es continua o intermitente, por ello las técnicas previstas para desarrollar el proceso de programación son variadas y amplias. Teniendo en cuenta esto, se pretende en este apartado plantear los conceptos, procedimientos, medidas de rendimiento y criterios de despacho básicos para la secuenciación de trabajos en los diferentes sistemas de producción. Lección 31 Clasificación de los Sistemas de Producción Los sistemas de producción pueden clasificarse de diferentes maneras, y dada la complejidad de los mismos, no puede decirse que alguna de ellas sea la más correcta. Una primera distinción a resaltar, es la relativa al carácter del producto obtenido: tangible y materializado en un bien o mercancía (sistema productivo de de manufactura), intangible y cuya naturaleza es inmaterial (sistema productivo de servicio). De manera precisa, en este apartado se va hacer referencia a las características de los sistemas de manufactura, sobre los cuales se pueden distinguir varios elementos, a saber:
  • 131.
    UNIVERSIDAD NACIONAL ABIERTAY A DISTANCIA – UNAD Escuela de Ciencias Básicas Tecnología e Ingeniería Contenido Didáctico del curso Planeación y Control de la Producción - Naturaleza del proceso productivo, aquí se considera flujo de materiales a través del sistema físico, relación entre el número de artículos en el input y output del proceso. - El grado de iniciativa en el diseño del producto por parte del cliente - El nivel de certidumbre existente sobre la demanda considerada en el momento de la programación o lanzamiento de la producción. Teniendo en cuenta los anteriores criterios, y de acuerdo a lo propuesto por Buffa (1992), una clasificación útil de los sistemas productivos de manufactura es la siguiente: Sistemas continuos 1) Sistemas de distribución de productos almacenables 2) Sistemas de producción volumen importante. - distribución de productos normalizados con Sistemas intermitentes 3) Talleres cerrados para productos almacenados (bajo catalogo) 4) Talleres abiertos para productos de bajo pedido 5) Proyectos singulares Lección 32 Sistemas Continuos Los sistemas continuos o también denominados tipo Flow Shop son aquellos en los que el flujo de productos (agrupado en familias homogéneas) recorre de forma continua o ininterrumpida las instalaciones y procesos que están definidos para ellos. Un ejemplo de esto son las cadenas de montaje, o los procesos químicos continuos. De acuerdo a lo definido en la lección 22 los sistemas 1) y 2). Manejan productos que son almacenados, y la diferencia entre estos dos, es que en el sistema tipo 2), la responsabilidad de la producción y la distribución es de la misma compañía, un ejemplo de ellos son los grandes fabricantes de automóviles, quienes manejan igualmente el eslabón de distribución dentro la cadena de distribución. Lección 33 Sistemas Intermitentes Los sistemas intermitentes o también denominados tipo Job Shop son aquellos en las máquinas e instalaciones son lo suficientemente flexibles para maneja una amplia variedad de tamaños y normas, o bien la naturaleza del proceso implica un
  • 132.
    UNIVERSIDAD NACIONAL ABIERTAY A DISTANCIA – UNAD Escuela de Ciencias Básicas Tecnología e Ingeniería Contenido Didáctico del curso Planeación y Control de la Producción cambio importante y en algunas veces cíclico de los materiales y los productos a lo largo del proceso, ya que puede estar determinado por el manejo de lotes a lo largo del tiempo, lo que implica que el flujo de materiales tenga recorridos intermitentes, por ejemplo la organización de talleres con agrupaciones tecnológicas similares, una orden de producción llega a una sección donde una máquina y un operario están disponibles para su ejecución, luego de pasar por esta debe esperar su transferencia a otra sección para continuar con su procesamiento, y así sucesivamente hasta que llega a la última operación del proceso. Nuevamente retomando la clasificación de los sistemas intermitentes con los tipos 3), 4) y 5). El sistema de tipo taller cerrado, de manera ideal estos sistemas se caracterizan por tener una distribución de planta definida por procesos, que manufactura bienes de características bien definidas y donde estos son almacenados, así mismo el volumen de estos, en términos de materiales y recursos de capacidad no requiere que estos sean fabricados a través de un proceso continuo, un ejemplo de ello son los talleres mecánicos los cuales tienen una configuración tipo 3). Los sistemas tipo 4), taller cubierto, son aquellos sistemas productivos con una distribución en planta semejante a la de los anteriores, pero están dispuestos idealmente a recibir un pedido de un cliente, en el que se incluya el diseño del producto, la mayoría de los productos no se almacenan, un ejemplo de estos sistemas son las imprentas. Por último los sistemas tipo 5), proyecto singular, son similares a las características de taller abierto, pues el diseño de producto es, en muchas ocasiones, específico para el cliente. Lo que los distingue es la complejidad y singularidad de estos, que impide atender a muchos clientes a la vez, ejemplos de estos sistemas son: construcción de aviones, astilleros, proyectos de construcción. Como en toda clasificación, las fronteras entre un tipo de sistema y otro no son fáciles de señalar en muchos casos prácticos, observándose que muchos sistemas reales no se presentan en forma pura sino que incluyen en su interior subsistemas clasificables en diversas categorías. Por ejemplo una compañía automotriz, tienen una línea de montaje, lo que la clasifica como un sistema tipo 2). Sin embargo, considerando aisladamente algunos de los talleres o servicios que la componen, se obtendrán otras visiones, por ejemplo, los talleres de chapas, se producen por lotes, lo que lo asimila en un sistema tipo 3). Los talleres de prototipos son talleres de tipo abierto, mientras que el departamento de diseño de productos, trabaja por proyecto. Finalmente los concesionarios de la marca, considerándolos aisladamente, constituyen un sistema tipo 1).
  • 133.
    UNIVERSIDAD NACIONAL ABIERTAY A DISTANCIA – UNAD Escuela de Ciencias Básicas Tecnología e Ingeniería Contenido Didáctico del curso Planeación y Control de la Producción Lección 34 Influencia de la Tipología del Sistema Productivo de Manufactura en la Dirección de Operaciones. La tipología de los sistemas productivos influye en gran medida en los aspectos sobre los que se puede actuar para efectuar el control del sistema y sobre aquellos otros que deben ser considerados como restricciones o limitaciones. A continuación se analizan siente factores de decisión en relación a la tipología de los sistemas de producción, ya sean de productos manufacturados o servicios. 34.1 Previsión En los sistemas tipo, 1, 2 y 3 la previsión de la demanda es la base fundamental para poder establecer los niveles de actividad y los stocks. Para los sistema tipo 4 y 5, el nivel de actividad queda fijado por los contratos o los pedidos en firme; de hecho en estos sistemas lo que se ofrece al cliente no son unos bienes, sino la capacidad de fabricación, unas disponibilidades de medios de producción. La previsión en estos sistemas estará relacionada con la probabilidad futuros que estén por encima o por debajo de la capacidad disponible del sistema, para el caso de los proyectos tipo 5 es la probabilidad de tener nuevos proyectos 34.2 Planeación Agregada En los sistemas tipo 1 estos se basan en la predicción de la demanda. Para los sistemas tipo 2 y 3 se trata de una decisión crucial, pues se asigna los recursos importantes y los compromete por un mínimo de tiempo y para un intervalo a veces alejado del valor real. En los tipo 4 y 5 se debe tener en cuenta que la decisión se centra en el plan maestro de partes, se destaca que los sistemas tipo 5 su proceso de planeación y programación se basa en la aplicación de técnicas de planeación de redes o grafos. 34.3 Gestión de Materiales En los sistemas tipo 1 es fundamental el control de existencias y gestión de seguridad. En los sistemas tipo 2 y 3 el cálculo de los necesidades de componentes y se basa en la lista de materiales y del MRP. Frente a los sistemas de tipo 3 la cuestión está asociada con la determinación de los lotes de fabricación. Para los sistemas tipo 4, los problemas de gestión de inventarios, salvo los de materia prima no presentan muchas dificultades. En todo caso están ligados a la determinación del tamaño de lote. Por último los sistemas tipo 5, existe gran semejanza con los tipo 4, en un proyecto de larga duración con incorporación de costosos componentes exteriores, las fechas establecidas para la recepción de dichos componentes, a partir de la fechas de requerimientos de las mismas, de acuerdo al proceso de
  • 134.
    UNIVERSIDAD NACIONAL ABIERTAY A DISTANCIA – UNAD Escuela de Ciencias Básicas Tecnología e Ingeniería Contenido Didáctico del curso Planeación y Control de la Producción planeación, implica un equilibrio entre los costos de mantenimiento de materiales y lo de eventuales retrasos. 34.4 Programación, lanzamiento y control de operaciones En los sistemas tipo 1 el programa de envíos está directamente ligado a los pedidos recibidos. En los sistemas tipo 2 la programación ajusta la producción a lo establecido en el plan. El lanzamiento incluye la secuenciación definitiva de las unidades en las líneas. En los talleres, sistemas tipo 3 y4, aparece la programación como una actividad crítica. Deben cargarse las órdenes de trabajo a las secciones, grupos o máquinas y establecer la secuencia. En los sistemas tipo 5 la utilización de la representación de redes de grafos del proyecto permite la obtención de programas detallados y efectuar control de los mismos. 34.5 Control de Calidad En los sistemas tipo 1 se centra la protección del producto y la garantía postventa de utilización. Los sistemas tipo 2 y 3 la función de calidad se extiende a toda la organización, puesto que viene definida por el diseño de los productos y procesos y la elección de proveedores. Son aplicables técnicas estadísticas de muestreo en el control y recepción y la fabricación Los sistemas de tipo 4, dado que el cliente define el producto que quiere, es también el que fija unos estándares de calidad en función de los cuales acepta el producto. Para los sistemas tipo 5 ocurre algo similar, con la posibilidad, en los proyectos de gran tamaño y trascendencia, de condiciones especiales de calidad. Lección 35 Influencia de la Tipología del Sistema Productivo de Servicios en la Dirección de Operaciones. 35.1 Previsión La previsión se centra en la demanda teniendo en cuenta no sólo la tendencia sino su comportamiento estacional a lo largo del año, y bajo ciertas circunstancias, a lo largo del día del mes, la semana o la hora del día. 35.2 Planeación Agregada Para adecuar la oferta a la demanda debe tener en cuenta una característica que impide la utilización de uno de los procedimientos más habituales en la coordinación oferta – demanda en los sistemas productores de bienes: los inventarios.
  • 135.
    UNIVERSIDAD NACIONAL ABIERTAY A DISTANCIA – UNAD Escuela de Ciencias Básicas Tecnología e Ingeniería Contenido Didáctico del curso Planeación y Control de la Producción Los servicios, no son almacenables, por la única forma de adaptación de la capacidad productiva a las fluctuaciones de la demanda, complicada por el hecho de que siendo los servicios intensivos en factor de trabajo no se trata solamente de disponer de unas instalaciones sobredimensionadas, sino también de disponer de una fuerza de trabajo variable en el tiempo con los inevitables sobredimensionamientos que ello implica y la utilización de modalidades especiales en tipo de jornada de trabajo, horario en los turnos, etc. 35.3 Gestión de Materiales No posee aquí una importancia fundamental o por lo menos diferenciadora respecto a los sistemas de manufactura. 35.4 Programación, lanzamiento y control de operaciones La programación consiste en adaptar en cada momento la capacidad productiva a la demanda. 34.5 Control de Calidad Se ha indicado ya la dificultad de la medida de los resultados de un servicio y, por consiguiente, los problemas para evaluar la calidad del mismo, que en gran parte sólo pueden hacerse a través de la encuesta entre los clientes.
  • 136.
    UNIVERSIDAD NACIONAL ABIERTAY A DISTANCIA – UNAD Escuela de Ciencias Básicas Tecnología e Ingeniería Contenido Didáctico del curso Planeación y Control de la Producción CAPITULO 8: PROGRAMACIÓN DE LA PRODUCCIÓN Lección 36 Definiciones La programación de la producción consiste en asignar las órdenes de producción o las operaciones en que se descomponen a centros de trabajo específicos dentro de intervalos temporales concretos. El programa de programación puede verse como una fase más de preparación de las actividades productivas, después de la planificación y el cálculo de necesidades. En los sistemas continuos (Flow shop) la problemática se circunscribe casi únicamente a la asignación de operaciones a centros, al establecimiento de la ruta y consiguiente equilibrado de líneas, puesto que a partir de este punto sólo restará establecer la secuencia de los productos a lanzar a las líneas, si es que por las mismas transitan productos con características diferentes. En los sistemas intermitentes (Job shop), la programación es de naturaleza distinta, y más compleja, por cuanto la frecuencia del ciclo de programación será más alta y las decisiones deberán tomarse, en gran proporción, en función de las circunstancias reales de cada momento. Las subfunciones que se pueden distinguir dentro de la programación de la producción son las siguientes: Sub-función de Carga o Asignación (Loading): Asignación de las operaciones a centros de trabajo, decisión que se adoptará por comparación entre la capacidad disponible del centro y la carga requerida por las operaciones asignadas al mismo. Sub-función de Secuenciación (Sequencing): Secuenciación de las operaciones asignadas a un centro de trabajo para establecer su orden de ejecución. Sub-función de Temporización (Scheduling): Determinación de los instantes de inicio y fin (programados) de cada operación. Los objetivos perseguidos frente a todo el proceso suelen ser: - Terminar en plazo un alto porcentaje de órdenes Obtener una alta utilización del equipo y personal Reducir al mínimo las horas extras, etc.
  • 137.
    UNIVERSIDAD NACIONAL ABIERTAY A DISTANCIA – UNAD Escuela de Ciencias Básicas Tecnología e Ingeniería Contenido Didáctico del curso Planeación y Control de la Producción Lección 37 Programación y Funciones de Control Características De acuerdo a lo propuesto por Chase y Aquilano (2009), para programar y controlar una operación deben ejecutarse diferentes funciones a saber: 1. Asignar pedidos, equipo y personal a los centros de trabajo y otras ubicaciones especificadas. Básicamente, se trata de planeación de capacidad a corto plazo 2. Determinar la secuencia de realización de los pedidos (es decir, establecer las prioridades laborales). 3. Iniciar el desempeño de trabajo programado. Es lo que normalmente se llama despachar los pedidos. 4. Control de taller (o control de actividades de producción) que tiene en cuenta lo siguiente: a. Revisión del nivel de progreso de los pedidos conforme estos se trabajan. b. Expedición de pedidos retrasados y que son muy importantes. El proceso de programación de un centro de trabajo se desarrolla así: Al comienzo del día, el programador determina y secuencia los trabajos que se van a operar en las estaciones de trabajo individuales. Las decisión del programador deben basarse en las operaciones y los requisitos de tránsito de cada trabajo, estado de los trabajos en los centros, colas de los trabajos en los centros, prioridades laborales, disponibilidad de materiales, pedidos anticipados que quedarán listos en el día y las capacidades de recursos de los centros de trabajo, se concluye que el proceso requiere del análisis de diferentes variables de manera simultánea. Lección 38 Asignación de Cargas de Trabajo (Loading) Método Húngaro Según Companys (1989), la asignación de las tareas a los centros de trabajo, es el proceso que compara la capacidad disponible del centro y la carga requerida para la programación de las tareas a asignar en el mismo. A continuación se exponen dos métodos para la asignación de cargas: Método de Asignación (Método Húngaro) y el Método de Índices de Eficiencia. Ejemplo 12. Suponga que se desea asignar 5 tareas a cinco áreas de trabajo, y se dispone de los tiempos de elaboración para cada uno de ellos en cada centro, tal y como se propone en la siguiente matriz.
  • 138.
    UNIVERSIDAD NACIONAL ABIERTAY A DISTANCIA – UNAD Escuela de Ciencias Básicas Tecnología e Ingeniería Contenido Didáctico del curso Planeación y Control de la Producción Cuadro 6 Problema de Asignación Fuente: El autor (2008) Se desea encontrar la asignación óptima de forma que la suma del tiempo total sea el menor. Para encontrar esta asignación el método describe los siguientes pasos. 1. Restar a cada elemento de cada columna de la matriz el menor tiempo de cada columna. Tabla 31 Paso 1 Método Húngaro Fuente: El autor (2008) 2. Restar a cada elemento de cada fila el menor tiempo de cada fila Tabla 32 Paso 2 Método Húngaro Fuente: El autor (2008) 3. Identificar la solución óptima como la asignación factible asociada, con los elementos 0 de la matriz del paso 2. De acuerdo a lo anterior, la asignación óptima es la siguiente: Trabajo 1 asignado al centro 5 Trabajo 2 asignado al centro 3 Trabajo 3 asignado al centro 1 Trabajo 4 asignado al centro 2 Trabajo 5 asignado al centro 4
  • 139.
    UNIVERSIDAD NACIONAL ABIERTAY A DISTANCIA – UNAD Escuela de Ciencias Básicas Tecnología e Ingeniería Contenido Didáctico del curso Planeación y Control de la Producción Ahora verifiquemos el siguiente ejemplo. Cuadro 7 Problema de Asignación 2 Fuente: El autor (2008) Al desarrollar los paso 1 y 2 descritos anteriormente, la matriz resultante queda como sigue. Cuadro 8 Matriz Resultante Fuente: El autor (2008) Aplicando el criterio de asignación óptima, se obtiene lo siguiente. Trabajo 1 asignado al centro 5 Trabajo 2 asignado al centro 1 Trabajo 3 asignado al centro 2 Trabajo 4 No puede ser asignado dado que al centro de trabajo ya fue asignado el trabajo No. 2 Trabajo 5 asignado al centro 3 De lo anterior tenemos un problema degenerado, entonces se requiere la realización de los siguientes pasos adicionales. 4. A la matriz resultante trazar la cantidad mínima de líneas horizontales y verticales que cubran todos los elementos 0. 5. Seleccionar el mínimo número no cubierto y restarlo de todo elemento no cubierto y sumarlo a todo elemento que este en la intersección de dos líneas. 6. Volver a realizar la Fase 3
  • 140.
    UNIVERSIDAD NACIONAL ABIERTAY A DISTANCIA – UNAD Escuela de Ciencias Básicas Tecnología e Ingeniería Contenido Didáctico del curso Planeación y Control de la Producción Cuadro 9 Paso 4 Método Húngaro Fuente: El autor (2008) Cuadro 10 Matriz Resultante Fuente: El autor (2008) Ahora la nueva asignación óptima es: Trabajo 1 asignado al centro 5 Trabajo 2 asignado al centro 1 Trabajo 3 asignado al centro 3 Trabajo 4 asignado al centro 2 Trabajo 5 asignado al centro 4 Lección 39 Asignación de Cargas de Trabajo (Loading) Método de Índices Cuando existen varios centros de trabajo alternativos que pueden realizar las operaciones, si todos ellos poseen la misma eficiencia la forma de asignar las operaciones podrá oscilar, según las circunstancias, entre los dos extremos siguientes: 1. Asignar las operaciones de forma que se saturen sucesivamente los centros de trabajo, es decir, se asignarán todas las operaciones al primer centro de trabajo hasta que se llegue a un nivel límite de la carga, pasándose luego al segundo, y así seguidamente hasta asignar toda la carga. 2. Asignar las operaciones procurando mantener una carga homogénea en todas ellas, es decir, cuando se asigne una nueva operación se hará en el centro de trabajo con menos carga asignada hasta el momento en el intervalo considerado. Si los centros de trabajo tienen eficiencias diferentes, sería deseable asignar cada operación al centro de trabajo que presenta mayor eficiencia para la misma, pero si existe suficiente capacidad en el mismo habrá que recurrir a los demás. El
  • 141.
    UNIVERSIDAD NACIONAL ABIERTAY A DISTANCIA – UNAD Escuela de Ciencias Básicas Tecnología e Ingeniería Contenido Didáctico del curso Planeación y Control de la Producción problema puede complicarse si existen varias operaciones en las mismas circunstancias. Un procedimiento muy sencillo que puede utilizarse en el de los índices, el cual se describe a continuación. Ejemplo 13. En la tabla No. 33 se muestra para 7 trabajos los tiempos de procesamiento en tres centros de trabajo distintos. Tabla 33 Carga de los Centros de Trabajo Fuente: El autor (2008) El procedimiento es el siguiente. 1. Asignar un índice de eficiencia de valor 1 al centro de trabajo j más eficiente para cada trabajo tipo i. 2. Determinar los demás índices como el cociente entre el tiempo de los demás centros de trabajo, y el tiempo del centro más eficiente. La comparación se hace por cada trabajo (por fila). 3. Asignar el trabajo i al centro de trabajo j más eficiente, siempre y cuando lo permita su capacidad disponible o sobrante en la máquina j. Si la capacidad o sobrante en la máquina j no permite la asignación, asigne en la segunda máquina más eficiente. Trabajo 1 2 3 4 5 6 7 Capacidad disponible Centro 1 (tij) Horas Índice 90 2,25 50 3,33 30 2,50 24 1.00 14 2,80 12 1,33 8 1.00 50 Centro 2 (tij) Centro 3 (tij) Horas Índice Horas Índice 40 1.00 60 1,5 44 2,93 15 1.00 18 1,5 12 1.00 32 1,33 36 1,50 7 1,40 5 1.00 9 1.00 18 2 12 1,50 10 1,25 47 Tabla 34 Determinación de Índices Fuente: El autor (2008) 28
  • 142.
    UNIVERSIDAD NACIONAL ABIERTAY A DISTANCIA – UNAD Escuela de Ciencias Básicas Tecnología e Ingeniería Contenido Didáctico del curso Planeación y Control de la Producción Trabajo Carga después de asignar dos trabajos 1 2 3 4 5 6 7 Capacidad disponible Capacidad asignada Capacidad sobrante Trabajo Carga después de asignar cuatro trabajos 1 2 3 4 5 6 7 Capacidad disponible Capacidad asignada Capacidad sobrante Trabajo Carga después de asignar todos los trabajos 1 2 3 4 5 6 7 Capacidad disponible Capacidad asignada Capacidad sobrante Centro 1 (tij) Horas Índice 90 2,25 50 3,33 30 2,50 24 1.00 14 2,80 12 1,33 8 1.00 50 Centro 2 (tij) Horas Índice 40 1.00 44 2,93 18 1,5 32 1,33 7 1,40 9 1.00 12 1,50 Centro 3 (tij) Horas Índice 60 1,5 15 1.00 12 1.00 36 1,50 5 1.00 18 2 10 1,25 47 28 40 15 7 Centro Horas 90 50 30 24 14 12 8 1 (tij) Índice 2,25 3,33 2,50 1.00 2,80 1,33 1.00 Centro 2 (tij) Horas Índice 40 1.00 44 2,93 18 1,5 32 1,33 7 1,40 9 1.00 12 1,50 13 Centro 3 (tij) Horas Índice 60 1,5 15 1.00 12 1.00 36 1,50 5 1.00 18 2 10 1,25 50 47 28 24 40 15 +12 26 7 1 Centro Horas 90 50 30 24 14 12 8 1 (tij) Índice 2,25 3,33 2,50 1.00 2,80 1,33 1.00 Centro 2 (tij) Horas Índice 40 1.00 44 2,93 18 1,5 32 1,33 7 1,40 9 1.00 12 1,50 Centro 3 (tij) Horas Índice 60 1,5 15 1.00 12 1.00 36 1,50 5 1.00 18 2 10 1,25 50 47 28 44 40 15+12 6 0 13 Tabla 35 Asignación de Cargas Fuente: El autor (2008) Entonces se concluye que los trabajos 4, 6 y 7 serán asignados al Centro 1; los trabajos 1 y 5 al Centro 2 y finalmente los trabajos 2 y 3 al Centro 3.
  • 143.
    UNIVERSIDAD NACIONAL ABIERTAY A DISTANCIA – UNAD Escuela de Ciencias Básicas Tecnología e Ingeniería Contenido Didáctico del curso Planeación y Control de la Producción Lección 40 Terminología En el capítulo siguiente se detallarán todo lo relacionado con los problemas de secuenciación de las operaciones de las órdenes de trabajo, lo que se denomina la programación detallada de carga finita, esto significa que se programa al detalle el recurso a utilizar en los tiempos de preparación y corrida por cada período de tiempo. Se supondrá que las operaciones de las órdenes de trabajo han sido asignadas mediante algún procedimiento a centros de trabajo concretos, y que las órdenes están situadas aproximadamente en el tiempo, es decir, que los menos existe una fecha en la que deben ser realizadas. Otra característica que distingue al proceso de programación de la producción es si se procede hacia atrás o adelante en el tiempo. Para esta dimensión temporal, lo más común es la programación progresiva, la cual se refiere a la situación en la que el sistema toma un pedido o orden y programa todas las operaciones que hay que completar oportunamente. En sentido contrario, la programación en retroceso, comienza en alguna fecha futura (un plazo previsto) y se programan las operaciones requeridas en sentido inverso. La programación a la inversa indica en qué momento debe empezarse a elaborar un pedido para que se termine en una fecha requerida. Otro factor importante es el relacionado con los recursos. En la práctica debe decidirse qué se va a programar en concreto. Lo más común es que los procesos se consideren limitados por las máquinas o por la mano de obra disponible. En un proceso limitado por máquinas, el equipo es el recurso crucial para el programa. Del mismo modo, si está limitado por la mano de obra, el personal es el recurso clave, lo único certero es que todos los programas tendrán limitaciones, y en algunos casos hasta las dos restricciones. Antes de entrar a desarrollar las diferentes metodologías se secuenciación de acuerdo al sistema de producción, es necesario tener claro algunos conceptos importantes. Hay un primer aspecto y es el que hace referencia a los trabajos y a la forma en que llegan a la planificación. Se distinguen dos tipos. Estáticos: Los trabajos que hay que planificar y que están todos disponibles en el instante inicial y no se incluyen nuevos trabajos durante el período de planificación. Dinámicos: Se actualiza el programa de planificación cuando llegan nuevos trabajos.
  • 144.
    UNIVERSIDAD NACIONAL ABIERTAY A DISTANCIA – UNAD Escuela de Ciencias Básicas Tecnología e Ingeniería Contenido Didáctico del curso Planeación y Control de la Producción 40.1 Terminología Una operación es una tarea elemental que se realiza en una máquina. El conjunto de operaciones se denomina trabajo y están relacionadas entre sí por medio de precedencias debidas a restricciones tecnológicas que definen la ruta. Gráfico 26 Descripción de Operación y Tarea Fuente: Título: Planeación Detallada publicado en: www.unav.es/ocw/orgproduccionII/material/problemasPL.pdf . Fecha de consulta: enero de 2008 Tiempo de Procesamiento (Tpi). Es la duración de la operación. Incluye el tiempo de el tiempo de preparación y conclusión de de cada trabajo. Tiempo de espera (Twi). Es el tiempo que el trabajo que está en cola esperando a ser procesado en una máquina. Tiempo de llegada (Tai). Es el instante en el que el trabajo llega al taller y a partir del cual puede ya procesarse. Es decir, no es el momento en el que el cliente hace el pedido, sino el momento en que el pedido llega a planificación y esta listo para ser procesado. Tiempo de finalización (Tfi) Corresponde al instante en el que se termina la última operación de un trabajo. Tiempo de entrega (Tei) Es el instante en el que hay que entregar el trabajo. Generalmente viene fijada por el cliente. Con esta información se pueden definir algunas medidas de rendimiento que permiten comparar distintas planificaciones. Entre las que encontramos las siguientes. Tiempo de Flujo: (TFi = Tfi – Tai ó TFi = Tpi + Twi) es el tiempo transcurrido desde la llegada del trabajo hasta la finalización de la última tarea. Se puede definir como la diferencia entre el tiempo de finalización y el de llegada (Tfi – Tai); o bien, desde el punto de vista de su estancia en el taller, se puede calcular como la suma del tiempo de procesamiento y el tiempo de espera (Tpi +Twi). Retraso (Li = Tfi - Tei) cuantifica lo pronto (o tarde) que se ha terminado el trabajo y se calcula como la diferencia entre la fecha de finalización y la de entrega. Si es mayor que cero significa que el trabajo se ha terminado después de su fecha de entrega
  • 145.
    UNIVERSIDAD NACIONAL ABIERTAY A DISTANCIA – UNAD Escuela de Ciencias Básicas Tecnología e Ingeniería Contenido Didáctico del curso Planeación y Control de la Producción prevista y, entonces, se denomina tardanza (Ti). Si, por el contrario, es menor que cero, el trabajo se ha acabado antes de la fecha prevista, se denomina prontitud (Ei). Holgura (Hi = Tei – (Tai + Tpi)) representa el margen de tiempo que existe para planificar un pedido, es decir, sabiendo el tiempo en el que llega y el tiempo de procesamiento, y conociendo la fecha en la que hay que entregar el artículo, es fácil calcular el margen del que se dispone para planificarlo. 40.2 Reglas de Despacho Para determinar la manera como serán programados los pedidos en la línea de trabajo, se definen unas reglas de despacho que determinan con que prioridad serán procesados los trabajos, entre las que se encuentran las siguientes: Razón Crítica (CR). Del inglés (Critical Ratio), se determina dividiendo el tiempo de entrega del trabajo (Tei) hasta la fecha actual (To), sobre el tiempo total de restante de la Planta (Trp) = − Una razón menor que 1 implica que el trabajo está retrasado con respecto al programa, y una razón mayor que 1 indica que el trabajo está adelantado con respecto al programa. El trabajo que tenga el CR más baja debe programarse como el siguiente en el orden de procesamiento. Fecha de Vencimiento más Próxima. El trabajo que tenga la fecha de vencimiento más próxima (EDD) (por sus siglas en inglés Earliest due Date), será el que tendrá la prioridad de ser programado. Primero en llegar, Primero en ser Atendido (FCFS). Del inglés First Come First Served, aquel trabajo que haya llegado primero a la estación de trabajo tendrá la más alta prioridad. Tiempo de Procesamiento más Corto (SPT). Del inglés (Shortest Processing Time) El trabajo que tenga el tiempo de procesamiento más corto será el que tenga la prioridad de ser programado. Tiempo de Procesamiento más Largo (LPT). Del inglés (Longest Processing Time) En este criterio se ordenan los trabajos de mayor a menor tiempo de procesamiento.
  • 146.
    UNIVERSIDAD NACIONAL ABIERTAY A DISTANCIA – UNAD Escuela de Ciencias Básicas Tecnología e Ingeniería Contenido Didáctico del curso Planeación y Control de la Producción CAPITULO 9: SECUENCIACIÓN Y TEMPORIZACIÓN Es el proceso mediante el cual se determina la secuenciación de las tareas asignadas a un centro de trabajo para establecer su orden de procesamiento. Para luego realizar la temporización que es la determinación de los instantes de inicio y fin (programados de cada trabajo), para ello se hace uso del diagrama de Gantt, este tipo de diagramas fueron concebidos por el ingeniero norteamericano Henry L. Gantt, quien busco resolver el problema de la programación de actividades, es decir, su distribución conforme a un calendario, de manera tal que se pudiese visualizar el periodo de duración de cada actividad, sus fechas de iniciación y terminación e igualmente el tiempo total requerido para la ejecución de un trabajo. El instrumento que desarrolló permite también que se siga el curso de cada actividad, al proporcionar información del porcentaje ejecutado de cada una de ellas, así como el grado de adelanto o atraso con respecto al plazo previsto. Este gráfico consiste simplemente en un sistema de coordenadas en que se indica: En el eje Horizontal: un calendario, o escala de tiempo definido en términos de la unidad más adecuada al trabajo que se va a ejecutar: hora, día, semana, mes, etc. En el eje Vertical: Las actividades que constituyen el trabajo a ejecutar. A cada actividad se hace corresponder una línea horizontal cuya longitud es proporcional a su duración en la cual la medición se efectúa con relación a la escala definida en el eje horizontal. El gráfico 26 muestra la forma en que se organizaría en un diagrama de Gantt, la programación de 10 trabajos que deben ser procesados en 2 máquinas en serie. Gráfico 27 Gráfico Gantt Fuente: El autor (2008)
  • 147.
    UNIVERSIDAD NACIONAL ABIERTAY A DISTANCIA – UNAD Escuela de Ciencias Básicas Tecnología e Ingeniería Contenido Didáctico del curso Planeación y Control de la Producción Lección 41 Secuenciación en una sola máquina En un taller de este tipo los trabajos constan de una única operación que se realiza en una única máquina. En este caso es posible obtener una secuencia óptima de los trabajos que minimice una característica elegida por el planificador, como se verá más adelante. Si bien en la mayoría de las empresas no se da este caso de forma exclusiva, en muchas de ellas la planificación puede hacerse agrupando máquinas en centros de trabajo que sí cumplen esta definición. Gráfico 28 Secuencia en una sola Máquina Fuente: Título: Planeación Detallada publicado en: www.unav.es/ocw/orgproduccionII/material/problemasPL.pdf . Fecha de consulta: enero de 2008 Ejemplo 14. Suponga que se tienen 5 trabajos para ser procesados en una sola máquina, a continuación se detalla la información de tiempo de procesamiento y tiempo de entrega para cada uno de los trabajos. Cuadro 11 Trabajos para una Máquina Fuente: Adaptado de lo propuesto por Krajewski y Ritzman (2000). Pag 768 Se propone definir la secuencia de trabajos inicialmente por la regla EDD, Fecha de vencimiento más próxima, a continuación se desarrolla la programación, incluyendo los tiempos de flujo, el retraso y la holgura. Lote Trabajo 1 Trabajo 2 Trabajo 4 Trabajo 3 Trabajo 5 Inicio del Trabajo 0 8 14 17 32 (Tpi) (TFi) (Tei) 8 6 3 15 12 8 14 17 32 44 10 12 18 20 22 Tiempo real de entrega al cliente 10 14 18 32 44 Holgura (Hi) Retraso (Li) 2 2 1 12 22 Cuadro 12 Secuencia de Trabajos para una Máquina aplicando la regla EDD Fuente: Adaptado de lo propuesto por Krajewski y Ritzman (2000). Pag 768
  • 148.
    UNIVERSIDAD NACIONAL ABIERTAY A DISTANCIA – UNAD Escuela de Ciencias Básicas Tecnología e Ingeniería Contenido Didáctico del curso Planeación y Control de la Producción Se observa que por ejemplo el trabajo 2 inicio a elaborarse en el tiempo 8 y finalizó en el tiempo 14, pero el tiempo estipulado para su entrega era en el 12 pero solamente estuvo listo en el 14, por lo tanto tiene 2 horas de retraso. ∑ 8 + 14 + 17 + 32 + 44 5 Las medidas de desempeño para evaluar esta programación son las siguientes. = 23 = = = = ∑ ∑ ∑ = = = = = 2+0+1+0+0 = 0.6 5 0 + 2 + 0 + 12 + 22 = 7.2 5 0 + 14 + 17 + 32 + 44 = 2.61 44 ó = Se podría afirmar que la suma de los tiempos de flujo, equivale al total de horas trabajo que pasan los lotes en espera para ser procesados completamente, asumiendo para el ejemplo que no hay material en proceso inicial sino solo el que corresponde a estos trabajos, entonces si a este tiempo lo dividimos entre el lapso de fabricación, es decir el tiempo total requerido para fabricar todos los bloques, que también es igual al tiempo de flujo para el último trabajo procesado, se obtiene el promedio de trabajo en proceso. Ahora miremos el Inventario Promedio Total, este corresponde a la suma total del inventario que está en proceso más los trabajos ya terminados que están a la espera de ser entregado a los clientes, esto es el tiempo total necesario que cada trabajo duró en la planta en ser procesado y la espera para ser entregado a los clientes. Entonces, este inventario se obtiene como la suma de los tiempos reales de entrega de cada trabajo a los clientes, dividido sobre el lapso de fabricación. = 10 + 14 + 18 + 32 + 44 = 2.68 44
  • 149.
    UNIVERSIDAD NACIONAL ABIERTAY A DISTANCIA – UNAD Escuela de Ciencias Básicas Tecnología e Ingeniería Contenido Didáctico del curso Planeación y Control de la Producción Gráfico 29 Gráfico Gantt Secuencia de Trabajos para una Máquina aplicando la regla EDD Fuente: El Autor (2008) A continuación se desarrollara el mismo ejemplo pero aplicando la regla de despacho SPT, Tiempo de Procesamiento más Corto, entonces el orden de los trabajo se da con aquel que tiene el menor tiempo de procesamiento, a continuación se presenta los datos de la secuencia, con el tiempo de flujo, holguras y retrasos. Lote Trabajo Trabajo Trabajo Trabajo Trabajo 4 2 1 5 3 Inicio del Tiempo real de entrega al Holgura (Tpi) (TFi) (Tei) Trabajo cliente (Hi) 0 8 3 18 18 15 3 6 9 12 12 3 9 8 17 10 17 17 12 29 22 29 29 15 44 20 44 Cuadro 13 Secuencia de Trabajos para una Máquina aplicando la regla SPT ∑ Retraso (Li) 7 7 24 3 + 9 + 17 + 29 + 44 5 Las medidas de rendimiento para esta secuencia son las siguientes: = 20,4 ∑ = = 15 + 3 + 0 + 0 + 0 = 3.6 5 ∑ 0 + 0 + 7 + 7 + 24 = = = 7.6 5 3 + 9 + 17 + 29 + 44 = = 2.32 44 18 + 12 + 17 + 29 + 44 = = 2.73 44 = = De lo anterior se concluye que con la regla de despacho SPT el programa de producción generó un tiempo promedio de flujo más bajo y un inventario de producto en proceso (wip) igualmente más bajo en comparación con la regla de EDD, pero esta regla permitió dar un mejor servicio al cliente, pues el retraso fue menor en cuanto horas promedio y en cuanto al máximo de horas de retraso.
  • 150.
    UNIVERSIDAD NACIONAL ABIERTAY A DISTANCIA – UNAD Escuela de Ciencias Básicas Tecnología e Ingeniería Contenido Didáctico del curso Planeación y Control de la Producción Otra conclusión es que sin importara la regla utilizadas el lapso de producción fue el mismo, es decir de 44 horas, esto se debe a que la asignación es en una sola máquina y por tanto no hay tiempos muertos o ociosos. Ahora bien, la regla de mayor uso es la SPT, ya que esta tiende a minimizar el tiempo de flujo, al tiempo que busca maximizar la utilización de los recursos de la planta. Para el caso de una sola máquina, tal y como lo propone Krajewski (2000) la regla SPT siempre proporciona el tiempo de flujo promedio más bajo, sin embargo puede que incremente el inventario total de producto pues “tiende a empujar todo el trabajo hacia la etapa de terminación”, así mismo tiende a generar una alta variación en las horas de retraso, puesto que por lo general los trabajo más largos tienen que esperar más tiempo para ser procesados. En general la ventaja más grande que tiene esta regla es que aumenta la carga de trabajo en la planta. Gráfico 30 Gráfico Gantt Secuencia de Trabajos para una Máquina aplicando la regla EDD Fuente: El Autor (2008)
  • 151.
    UNIVERSIDAD NACIONAL ABIERTAY A DISTANCIA – UNAD Escuela de Ciencias Básicas Tecnología e Ingeniería Contenido Didáctico del curso Planeación y Control de la Producción Lección 42 Secuenciación en máquinas en paralelo Este tipo de organización del taller propone que se disponen de m máquinas idénticas en paralelo que deben procesar n trabajos y todos ellos están disponibles en el instante inicial. Cuando hay máquinas en paralelo se supone que cualquier trabajo se puede procesar en cualquiera de las máquinas, es decir se trata de máquinas idénticas. Un caso es suponer que se tienen 5 inyectoras disponibles para procesar 5 trabajos. Entonces la decisión a tomar es cual máquina procesa el trabajo y en qué orden. Gráfico 31 Secuencia para máquina es Paralelo Fuente: Título: Planeación Detallada publicado en: www.unav.es/ocw/orgproduccionII/material/problemasPL.pdf . Fecha de consulta: enero de 2008 42.1 Método de tiempo de flujo. Teniendo en cuenta el problema de asignar a una sola máquina bajo el criterio de asignar primero el de menor tiempo de procesamiento, de manera que se minimice el tiempo de procesamiento. Se inicia programando el trabajo con el menor tiempo en cualquier máquina, luego se programa el siguiente trabajo en la máquina que tenga el menor tiempo de procesado, para así continuar hasta que todos los trabajos sean programados. Ejemplo 15. Suponga que una planta de productos plásticos, adaptado de Sipper (1998), tiene tres máquinas de inyección idénticas y tiene 15 trabajos, los clientes tienen la misma prioridad para la recepción de sus pedidos, entonces se desea saber cual máquina y en qué orden deben ser procesados los trabajos de manera que se minimice el tiempo total en que los trabajos son procesados. Trabajo Tiempo 1 1 2 3 3 4 4 6 5 9 6 10 7 10 8 11 9 12 10 13 11 13 12 14 13 16 14 18 15 19 Como no hay trabajos en proceso, entonces se inicia asignando el trabajo con menor tiempo en cualquier máquina, si hay empates estos se rompen arbitrariamente, supongamos que se asigna en la máquina 1, entonces el trabajo 1 se asigna a la máquina y su tiempo de procesamiento es (Tp1 =1), el tiempo de procesado de la máquina 1 TF1 desde el momento 0 + 1 = 1. El segundo trabajo se asigna a la máquina 2, su tiempo de procesamiento (TF2) es 0 + 3 = 3 y el
  • 152.
    UNIVERSIDAD NACIONAL ABIERTAY A DISTANCIA – UNAD Escuela de Ciencias Básicas Tecnología e Ingeniería Contenido Didáctico del curso Planeación y Control de la Producción tercer trabajo se asigna a la máquina 3, su tiempo de procesamiento (TF3) es 0 + 4 = 4. Ahora bien el trabajo 4 se asigna a aquella máquina que tenga el menor tiempo procesamiento, es decir el mínimo TFk (1,3,4), el cual corresponde a la máquina 1, ahora el tiempo de procesamiento de la máquina 1 (TF1) es 1 + 6 = 7. Entonces la programación de las demás tareas se hará en aquella máquina que tenga el menor tiempo de procesamiento. Máquina 1 Trabajo T pi asign ado 1 1 4 6 7 10 10 13 13 16 TF1 1 7 17 30 46 Máquin a 2 Trab ajo Tpi asignado 2 3 5 9 8 11 11 13 14 18 TF2 3 12 23 36 54 Máquina 3 Trab ajo Tpi asignado 3 4 6 10 9 12 12 14 15 19 TF 3 4 14 26 40 59 Cuadro 14 Programación de Trabajos en Máquinas Paralelas Para Tiempo de Flujo Mínimo Gráfico 32 Gráfico Gantt para Tiempo de Flujo de Programación en Máquinas Paralelas Fuente: El autor (2008) Entre las medidas de desempeño se tienen las siguientes: 1 + 3 + 4 + 7 + 12 + 14 + 17 + 23 + 26 + 30 + 36 + 40 + 46 + 54 + 59 15 = 24,8 = 1 + 3 + 4 + 7 + 12 + 14 + 17 + 23 + 26 + 30 + 36 + 40 + 46 + 54 + 59 = 59 = 6,3 =
  • 153.
    UNIVERSIDAD NACIONAL ABIERTAY A DISTANCIA – UNAD Escuela de Ciencias Básicas Tecnología e Ingeniería Contenido Didáctico del curso Planeación y Control de la Producción Así mismo el Lapso de Fabricación (Makespan) o tiempo total para que todos los trabajos completen su ejecución es de 59 unidades de tiempo 42.2 Método de lapso de producción más corto. Esté método busca es disminuir el lapso de tiempo de procesamiento en lugar del tiempo de flujo, para ello se aplica la regla de programar primero las actividades que tienen el tiempo más largo de procesamiento (LPT), y tal como se describió anteriormente se asigna el trabajo a la máquina que tenga el menor tiempo de procesamiento asignado, de igual forma los empates se definen arbitrariamente. A continuación se desarrolla el mismo ejemplo propuesto anteriormente de asignar 15 trabajos en 3 máquinas. Máquina 1 Trabajo Tpi asignado 15 10 7 6 1 19 12 10 10 1 TF1 19 32 42 52 53 Máquina 2 Trabajo Tpi asignado 14 11 8 5 2 18 13 11 9 3 TF2 18 31 42 51 54 Máquina 2 Trabajo Tpi asignado 13 12 9 4 3 16 14 12 6 4 TF3 16 30 42 48 52 Cuadro 15 Programación de Trabajos en Máquinas Paralelas Para minimizar el Lapso de Producción Gráfico 33 Gráfico Gantt para Tiempo de Flujo de Programación en Máquinas Paralelas Ahora las medidas de desempeño para esta regla de despacho para este se tienen las siguientes: 19 + 32 + 42 + 52 + 53 + 18 + 31 + 42 + 51 + 54 + 16 + 30 + 42 + 48 + 52 15 = 38,8 ( )= 19 + 32 + 42 + 52 + 53 + 18 + 31 + 42 + 51 + 54 + 16 + 30 + 42 + 48 + 52 = 59 = 10,7 =
  • 154.
    UNIVERSIDAD NACIONAL ABIERTAY A DISTANCIA – UNAD Escuela de Ciencias Básicas Tecnología e Ingeniería Contenido Didáctico del curso Planeación y Control de la Producción Pero con esta regla el Makespan es de 54 unidades de tiempo, la diferencia entre los dos métodos para este ejemplo, es que con el criterio de disminuir el lapso de fabricación, la asignación de los trabajos con mayor tiempo de procesamiento en las máquinas está distribuido en casi todas las máquinas, esto al final genera que el tiempo ocioso en general sea a menor, a pesar de que el WIP y el tiempo promedio del flujo de trabajo es mayor.
  • 155.
    UNIVERSIDAD NACIONAL ABIERTAY A DISTANCIA – UNAD Escuela de Ciencias Básicas Tecnología e Ingeniería Contenido Didáctico del curso Planeación y Control de la Producción Lección 43 Secuenciación en máquinas en serie (Flow Shop) Este tipo de organización del taller, llamado también sistemas en línea o continuo las máquinas están dispuestas de manera que el flujo de todos los productos que se procesan en ellas de forma unidireccional. Existen m máquinas sobre las cuales se puede procesar trabajos que tengan menos operaciones que m. Para secuenciar en este tipo de sistemas existe el Algoritmo de Johnson cuyo procedimiento tiene como objetivo minimizar el lapso de procesamiento, cuando se programan n trabajos en 2 máquinas en serie. El algoritmo pretende que la secuencia de trabajos en dos estaciones debe ser la misma, por lo tanto la prioridad asignada a un trabajo determinado debe ser la misma en ambas estaciones. Este algoritmo supone que existen un número conocido de trabajos, los cuales también tienen un tiempo de procesamiento igualmente conocido y que están disponibles para ser procesados. El procedimiento del algoritmo es el siguiente. Paso 1. Para todas las tareas determine y localice en cada máquina el tiempo de procesamiento más corto (ti1 y ti2), entre todos los trabajos que no hayan sido programados todavía. Paso 2. Si el tiempo de procesamiento más corto se encuentra en la máquina 1, se programa este trabajo lo antes posible en la sucesión. En cambio si el tiempo de procesamiento más corto se encuentra en la máquina 2, se programa el trabajo lo más tarde posible en la sucesión. Los empates se rompen de marera arbitraria Paso 3. Excluya el trabajo asignado en cualquiera de las consideraciones anteriores, repita los pasos 1 y 2 hasta que todos los trabajos hayan sido programados. Ejemplo 16. Considere que tiene que elaborar 10 trabajos en 2 máquinas en serie, con los siguientes tiempos de procesamiento. Trabajo 1 2 3 4 5 6 7 8 9 10 Máquina 1 Máquina 2 2 3 4 1 1 6 5 4 4 5 3 6 4 3 2 1 4 5 7 2 Cuadro 16. Datos Ejemplo 15 Entonces se verifican el menor tiempo de todos los trabajos, los cuales son t22, t31, y t82 = 1, entonces la tarea debe programarse inicialmente, luego se tienen los trabajos 2 y 8, otra manera de determinar cual se escoge es mirar el tiempo de
  • 156.
    UNIVERSIDAD NACIONAL ABIERTAY A DISTANCIA – UNAD Escuela de Ciencias Básicas Tecnología e Ingeniería Contenido Didáctico del curso Planeación y Control de la Producción la máquina 1, se selecciona aquella que tenga mayor tiempo, entonces se programa la tarea 8 al final de la sucesión, de manera que queda como sigue. 3,__,__,__,__,__,__,__,8,2. Ahora se excluyen los trabajos 3, 8 y 2 del análisis, y se sigue la búsqueda del mínimo que ahora es t11 y t102 = 2, entonces se programa la tarea 1 al principio y la tarea 10 al final de la sucesión, quedando como sigue: 3,1,__,__,__,__,__,10,8,2. Se excluyen los trabajos 1 y 10 del análisis, y el siguiente tiempo menor corresponde a los trabajos t73 y t61 = 3, se programa el trabajo 6 al comienzo de la sucesión y el 7 al final, así se prosigue para los demás trabajos hasta que todos hayan sido programados, y la sucesión queda finalmente como: 3 – 1 – 6 – 9 – 5 – 4 – 7 – 10 – 8 – 2. El gráfico de Gantt para esta secuenciación es el siguiente. Gráfico 34 Gráfico Gantt Algoritmo de Johnson Secuenciación en dos máquinas Fuente: El autor (2008) Algunas medidas de desempeño para este algoritmo es que son las siguientes: Lapso de Fabricación (Makespan): 37 unidades de tiempo Tiempo de Flujo Total: 251 unidades de tiempo Ahora bien, para procesos en línea con dos máquinas existen varios heurísticos que permiten forzar el problema para que sea visto como uno de dos máquinas y de esta forma usar el algoritmo de Johnson, unos de ellos es el Algoritmo de Gupta, el cual se define de la siguiente manera, sea Y define que: = = 1 −1 , { < ≥ + Donde la secuencia de programación queda como [ ] } ≥ [ ] ≥ [ ] ≥ .≥ [ ]
  • 157.
    UNIVERSIDAD NACIONAL ABIERTAY A DISTANCIA – UNAD Escuela de Ciencias Básicas Tecnología e Ingeniería Contenido Didáctico del curso Planeación y Control de la Producción Ejemplo 17. Suponga que se tienen 5 trabajos los cuales deben ser procesados en 4 máquinas en serie, los datos de tiempo del procesamiento de cada trabajo en cada estación se muestran a continuación: Trabajo 1 2 3 4 5 Máquina 1 Máquina 2 Máquina 3 1 13 6 10 12 18 17 9 13 13 17 2 11 3 5 Cuadro 17. Datos Ejemplo 16 Máquina 4 2 18 4 6 16 Entonces para determinar el valor e primero deben combinarse los tiempos de procesamiento de la máquina 1 y 2, la máquina 2 y 3, la máquina 3 y 4, para cada trabajo así, y se determina el valor mínimo entre estos Trabajo 1 2 3 4 5 Tpi1+ Tip2 14 22 26 29 14 Tpi2+ Tpi3 19 30 22 19 8 Tpi3+ Tpi4 8 36 17 8 21 Min 8 22 22 8 8 Ahora con los datos originales, se determina el valor de e como 1 si el tiempo de procesamiento del trabajo i en la máquina 1 es menor que el tiempo de procesamiento del trabajo i en la última máquina, para el trabajo (Tp11 = 1) < (Tp14 = 2) entonces el valor de e es de 1, para el caso del trabajo 3 (Tp31 = 17) >= (Tp34 = 4) para este caso el valor de e es -1. Para el cálculo del si se determina como el cociente entre el ei y el valor mínimo de los tiempos combinados, para todos los trabajos queda como sigue: Trabajo 1 2 3 4 5 Tpi1+ Tip2 14 22 26 29 14 Tpi2+ Tpi3 19 30 22 19 8 Tpi3+ Tpi4 8 36 17 8 21 Min 8 22 22 8 8 ei 1 1 -1 -1 1 si 0.12 0.05 -0.06 -0.12 0.12 [i] 1 3 4 5 2 El orden se determina del si mayor a menor, el cual determina la secuencia de los trabajos para la línea así: 1 – 5 – 2 – 3 – 4. El gráfico Gantt para esta secuencia queda como sigue.
  • 158.
    UNIVERSIDAD NACIONAL ABIERTAY A DISTANCIA – UNAD Escuela de Ciencias Básicas Tecnología e Ingeniería Contenido Didáctico del curso Planeación y Control de la Producción Gráfica 1 Gráfico Gantt Algoritmo de Grupta Secuenciación en 4 máquinas Fuente: El autor (2008) Y como medidas de desempeño para este algoritmo se tienen las siguientes: Lapso de Fabricación (Makespan): 80 unidades de tiempo Tiempo de Flujo Total: 287 unidades de tiempo
  • 159.
    UNIVERSIDAD NACIONAL ABIERTAY A DISTANCIA – UNAD Escuela de Ciencias Básicas Tecnología e Ingeniería Contenido Didáctico del curso Planeación y Control de la Producción Lección 44 Secuenciación en Sistemas Intermitentes (Job Shop) Finalmente tenemos los sistemas, que no se ajusta a ninguna de las configuraciones descritas anteriormente, en el cual existen m máquinas y cada trabajo puede seguir una ruta diferente, incluso puede ocurrir que un trabajo pase más de una vez por la misma máquina, en dos etapas distintas del proceso. Gráfico 35 Sistema Job Shop Fuente: Título: Planeación Detallada publicado en: www.unav.es/ocw/orgproduccionII/material/problemasPL.pdf . Fecha de consulta: enero de 2008 Un sistema de producción intermitente tiene una gran complejidad, ya que es un sistema de producción en el que los trabajos a realizar deben ser procesados mediante múltiples operaciones que se realizan en diferentes máquinas. Para cada trabajo, el orden que debe seguir a través de las máquinas para ser procesado se conoce como ruta. Debido a que los talleres están diseñados para permitir la flexibilidad, en ellos usualmente se producen pequeñas cantidades de una gran variedad de artículos, incluyendo productos que son individualizados para cada cliente. En un problema de tamaño m × n, hay m máquinas y n trabajos cada uno de los cuales tiene una secuencia de operaciones que indica el orden en que se procesan en el proceso, su programación permite que existan m permutaciones de los n trabajos. Cada permutación proporciona la secuencia de procesamiento de los trabajos en una máquina en particular. Existen n! diferentes permutaciones de los n trabajos y son m permutaciones distintas, por lo tanto el número de máximo de soluciones posibles (si todas son factibles) esta dado por (n!)m . Considere el caso de un problema de 10 × 10 (10 trabajos que se deben procesar en 10 máquinas), el número de posibles soluciones es 3.95 EXP 65 si todas las soluciones fuesen factibles. Es por ello que este problema se ha identificado en la literatura como un problema NP-Hard es decir no se ha encontrado un algoritmo polinómico para solucionarlo, por lo que el tiempo para encontrar una solución crece exponencialmente con respecto al tamaño del problema, esto implica que para problemas pequeños se pueda encontrar la solución óptima en poco tiempo pero para problemas grandes y aún de tamaño moderado (situaciones reales) el consumo de tiempo computacional sea muy grande, por lo tanto el encontrar una solución óptima es bastante complejo.
  • 160.
    UNIVERSIDAD NACIONAL ABIERTAY A DISTANCIA – UNAD Escuela de Ciencias Básicas Tecnología e Ingeniería Contenido Didáctico del curso Planeación y Control de la Producción A continuación se expone el Algoritmo de Jackson para minimizar el lapso de producción, para la producción en dos máquinas. Suponga que se tienen dos máquinas (A y B), para un sistema de producción intermitente con dos máquinas existen cuatro posibilidades de trabajo. Trabajos que se procesan sólo en A. Trabajos que se procesan sólo en B. Trabajos que se procesan primero en A y luego en B. Trabajos que se procesan primero en A y luego en B. A manera de notación estos se denotarán de la siguiente manera: (A), (B), (AB) y (BA) respectivamente. Ahora bien, los trabajos AB deben procesarse antes en la máquina A antes que BA, pues no se desea que la máquina A este ociosa antes que los trabajos terminen de ser procesados en B para luego pasar a A. Por la misma razón los trabajos A, deben ser procesados antes que los BA. De otra parte, ningún trabajo A debe ser procesado antes que los AB en la estación A, ya que podría retrasar los trabajos AB que vayan luego a la máquina B. Por tanto se concluye que la secuencia de programación de los trabajos en la máquina A es: AB – A – BA, lo cual es lo mismo para la máquina B así: BA – B – AB, ahora solo queda determinar el orden los trabajo AB y BA, el cual se hace por el algoritmo de Johnson, para el caso de los trabajos que solo se procesan en A y B, su secuencia puede definirse en cualquier orden, entonces el programa de secuencia para dos máquinas queda como sigue. Máquina A: Trabajos que se procesan en AB, según el algoritmo de Johnson, después los trabajos que solo se procesan en A, seguido de lo trabajos que se procesan en BA según el algoritmo de Johnson de forma inversa. Máquina B: Trabajos que se procesan en BA, según el algoritmo de Johnson en orden inverso, después los trabajos que solo se procesan en B, seguido de los trabajos que se procesan en AB según el algoritmo de Johnson. Ejemplo 18. Suponga que se tienen 10 trabajos con las siguientes secuencias de operación en dos máquinas. Trabajo Ruta Tpi1 Tpi2 1 BA 3 8 2 AB 1 10 3 4 5 6 7 BA B A AB B 11 0 3 9 0 13 1 0 8 6 Cuadro 18 Datos ejemplo 17 Primero se selección los trabajo tipo AB Trabajo Ruta Tpi1 Tpi2 2 AB 1 10 6 AB 9 8 10 AB 2 6 8 BA 8 10 9 BA 13 6 10 AB 2 6
  • 161.
    UNIVERSIDAD NACIONAL ABIERTAY A DISTANCIA – UNAD Escuela de Ciencias Básicas Tecnología e Ingeniería Contenido Didáctico del curso Planeación y Control de la Producción En el cuadro se resaltan los tiempos mínimos de cada trabajo y aplicando el Algoritmo de Johnson la secuencia queda como sigue: 2,6 y 10. Se aplica el mismo procedimiento para los trabajo BA Trabajo Ruta Tpi1 Tpi2 1 BA 3 8 3 BA 11 13 8 BA 8 10 9 BA 13 6 Pero en este caso se aplica el Algoritmo de Johnson de forma inversa, es decir el trabajo con menor tiempo de procesamiento es t11 = 3, la regla dice que se programa de primeras por estar en la máquina 1, pero aplicándolo la regla de forma inversa se asigna de último; luego está el t92 = 6 que está en la máquina 2, y según el algoritmo este trabajo se asigna de último, pero de forma inversa será asignado de primeras, de esta forma se asignan los demás trabajos, quedando la programación final así: Programación Máquina A: 2 – 10 – 6 – 5 – 9 – 3 – 8 – 1, la secuencia 2 – 10 – 6 corresponde a los trabajos AB, el trabajo 5 corresponde a los trabajos A, luego los trabajos BA, 9 – 3 – 8 – 1. Programación Máquina B: 9 – 3 – 8 – 1 – 4 – 7 – 2 – 10 – 6. Para esta máquina se asignan los trabajos BA, 9 – 3 – 8 – 1, los trabajos B, 4 – 7, y finalmente los AB, 2 – 10 – 6. El gráfico Gantt, para esta programación es el siguiente. Gráfico 36 Gráfico Gantt Algoritmo de Jackson Sistema Jop Shop Fuente: El autor (2008) Y como medidas de desempeño para este algoritmo se tienen las siguientes: Lapso de Fabricación (Makespan): 66 unidades de tiempo Tiempo de Flujo Total: 429 unidades de tiempo
  • 162.
    UNIVERSIDAD NACIONAL ABIERTAY A DISTANCIA – UNAD Escuela de Ciencias Básicas Tecnología e Ingeniería Contenido Didáctico del curso Planeación y Control de la Producción En general para los sistemas de producción intermitentes, lo que se busca es usar reglas de despacho con prioridades, en donde en la medida que una estación de trabajo queda disponible inmediatamente irla programando tan pronto sea posible, y si hay más de un trabajo en espera para ser programado a la misma máquina, se asigna aquella que tenga mayor prioridad, según la política definidas por el administrador del sistema. Lección 45 Programación de Personal de Servicios El problema de programar en la mayor parte de las organizaciones de servicio consiste en fijar programas por semana, día y horas para el personal. En esta sección se presentan los métodos analíticos simples para crear estos programas. Programación de Horarios de trabajo. Servicios como restaurantes enfrentan cambios de necesidades de una hora a la siguiente. Se necesitan más trabajadores en los horas de mayor afluencia y menos entre tanto. Esto obliga a la gerencia a ajustar el tiempo para este cambio de necesidades. Esta situación puede ser analizada por una regla denominada, el principio de la primera hora. Para un mejor entendimiento del método a continuación se detalla un ejemplo relacionado, Ejemplo 19. De acuerdo a lo propuesto por Chase y Aquilano (2009), suponga que cada trabajador labora de corrido un turno de 8 horas. La regla de la primera hora dice que durante esa primera hora, se asigna un número de trabajadores igual a lo que se necesita en ese lapso. A cada período siguiente se asigna el número de trabajadores adicionales para satisfacer las necesidades, cuando en un período, uno o más trabajadores terminan su turno, se agregan más trabajadores únicamente si se precisan para cubrir las necesidades. En la tabla siguiente se detallan las necesidades de trabajadores de las primeras 12 horas de un restaurante de 24 horas. Necesidades 10 am 4 11 am 6 12 m 8 1 pm 8 2 pm 6 3 pm 4 4 pm 4 5 pm 6 6 pm 8 7 pm 10 8 pm 10 9 pm 6 Tabla 36 Datos Ejemplo 19 Fuente: CHASE, Richard. AQUILANO, Nicholas. (2009) Administración de Operaciones Producción y Cadena de Suministros. MacGraw-Hill. México. P. 641 El programa muestra que cuatro trabajadores se asignan a las 10 a.m., se suman dos a la s11 a.m. y otros dos al mediodía para cubrir las necesidades. A partir del mediodía hasta las 5 p.m., se tienen ocho trabajadores en funciones; pero nótese que hay exceso de personal entre las 2 y las 6 p.m., los cuatros trabajadores asignados a las 10 a.m., terminan su turno de 8 horas a las 6 p.m., y se suman otros cuatro, que inician su turno. Los dos trabajadores que empezaron a las 11 a.m., se van a las 7 p.m., y el número de trabajadores disponibles baja a seis, pero se asignan cuatro nuevos trabajadores a las 7 p.m. A las 9 p.m., has 10
  • 163.
    UNIVERSIDAD NACIONAL ABIERTAY A DISTANCIA – UNAD Escuela de Ciencias Básicas Tecnología e Ingeniería Contenido Didáctico del curso Planeación y Control de la Producción trabajadores en funciones que es más de lo requerido, así que no se asigna a nadie más. El procedimiento continúa según se den nuevas necesidades. Necesidades Asignados En funciones 10 am 4 4 4 11 am 6 2 6 12 m 1 pm 2 pm 3 pm 4 pm 5 pm 8 8 6 4 4 6 2 0 0 0 0 0 8 8 8 8 8 8 Tabla 37 Asignación de Personal Ejemplo 19 6pm 8 4 8 7 pm 10 4 10 8 pm 10 2 10 Fuente: CHASE, Richard. AQUILANO, Nicholas. (2009) Administración de Operaciones Producción y Cadena de Suministros. MacGraw-Hill. México. P. 641 Otra opción es dividir los turnos. Por ejemplo, un trabajador puede llegar, laborar 4 horas y regresar 2 horas más tarde a cubrir otras cuatro horas. El efecto de esta opción en la programación básicamente semejante a la de cambiar el tamaños de los lotes en la producción. Cuando los trabajadores comienzan sus labores, tiene que registrar su entrada, ponerse el uniforme y quizá, recibir información necesaria de los trabajadores del turno anterior, esto puede considerarse como el “costo de preparación” en un contexto de manufactura, dividir los turnos es como tener lotes de producción más pequeños, lo cual acarrea más tiempos de preparación lo que puede llegar a ser más costoso, existen método de programación lineal que igualmente tratan este tipo de problemas, ver Nanda y Brownie (1992) 9 pm 6 0 10
  • 164.
    UNIVERSIDAD NACIONAL ABIERTAY A DISTANCIA – UNAD Escuela de Ciencias Básicas Tecnología e Ingeniería Contenido Didáctico del curso Planeación y Control de la Producción Fuentes Documentales de la Unidad 3 1) CHASE, Richard. AQUILANO, Nicholas. (2009) Administración de Operaciones Producción y Cadena de Suministros. MacGraw-Hill. México. 2) COMPANYS, P. Ramón. Planificación y Programación de la Producción. (1989). MARCOMBO S.A. Barcelona. 3) KRAJEWSKI. Lee. RITZMAN. Larry. (2000). Administración de Operaciones. Estrategia y Análisis. 4) Título: LEKIN® Flexible Job-Shop Scheduling System. Publicado en: http://www.stern.nyu.edu/om/software/lekin/index.htm Fecha de consulta: Mayo de 2008 5) Título: Planeación Detallada publicado en: www.unav.es/ocw/orgproduccionII/material/problemasPL.pdf . Fecha de consulta: enero de 2008 6) SIPPER, Daniel (1998). Planeación y control de la producción. Editorial. McGraw-Hill. México.
  • 165.
    UNIVERSIDAD NACIONAL ABIERTAY A DISTANCIA – UNAD Escuela de Ciencias Básicas Tecnología e Ingeniería Contenido Didáctico del curso Planeación y Control de la Producción