Incrustar presentación

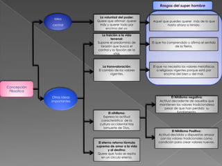
Este documento resume las ideas filosóficas de Friedrich Nietzsche, incluyendo la voluntad de poder, la transvaloración de valores, el eterno retorno, el superhombre y el nihilismo. Las ideas centrales son la voluntad de afirmar la vida sobre la razón, cambiar los valores existentes y crear un hombre que esté más allá del bien y del mal.
