COMUNICACIÓN DIGITAL 2015
Profesor: Julio Chayle
Alumna: Sandoval Gisela
Los códigos de comunicación han
evolucionado con tanta velocidad
que muchos han quedado
completamente desconectados de la
realidad.
La comunicación es
fundamental para llevar
adelante un proceso de
aprendizaje.
Ha trastocado gran parte de los paradigmas que
hasta ahora nos ayudan a comprender los procesos
de comunicación.
 Interactividad
 Personalización
 Multimedialidad.
 Hipertextualidad.
 Actualización.
 Abundancia.
 Mediación.
Los “MASS MEDIA” son aquellos medios de comunicación e
información que, utilizando dispositivos tecnológico, difunden
información de manera simultánea a muchos destinatarios.
 La prensa y las campañas publicitarias.
 El cine.
 La radio.
 La televisión.
No son materiales específicamente educativo pero construyen una
parte importante de nuestra sociedad, información, espectáculos y
ocio, reflejo del mundo y agente transformador del mismo.
La comunicación “cara a cara”
ha dejado de ser patrimonio
exclusivo de la presencialidad.
La utilización de herramientas
de comunicación telemáticas
que permiten el intercambio
textual, por voz y/o audiovisual
han cambiado radicalmente la
forma en que las personas se
relacionan día a día.
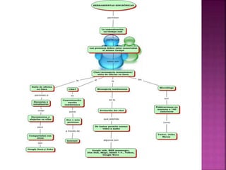
 Correo electrónico: medio de comunicación muy utilizados en
proyectos colaborativos en línea ej. Gmail, Hotmail.
 Listas de distribución: distribuye correos a todos los miembros de
un grupo. Ej. Yahoo grupos, google Groups.
 Blogs: Sitio Web que facilita la publicación instantánea de
entradas y permite escribir comentarios. Ej. Blogger.
 Wikis: Sitio Web de construcción colectiva sobre un tema
especifico. Ej. Wikis paces.
 Foros: permiten hilvanar conversaciones sobre un tema
especifico. Ej. Profes.net.
 Documentos compartidos: permite crear documentos para
compartirlos con otros . Posibilita visualizar en tiempo real las
modificaciones realizadas en un documento. Ej. Google Docs.
 Mapas + datos: permite combinar datos provenientes
 Organizadores gráficos: Herramientas visuales para ordenar la
información. Ej. Clasificación Visual.
 Chat: comunicación escrita entre dos o
más personas y en formato charla. Se
realiza instantáneamente a través de
Internet. Ej. Terra.
 Mensajería instantánea: Permite además
del texto adicionar audio y video. Ej.
Skipe.
 Micro blogs: Son publicaciones en línea
cuyos mensajes no pueden exceder 140
caracteres. Ej. Twiter.
 La educación a distancia surge para cubrir
un vacio educativo que presentaban las
personas de bajos recursos y que no
podían pagar por obtener una educación
formal presencial.
 Para desarrollar un modelo de formación
libre para la adquisición de conocimientos
y habilidades en donde la forma y los
contenidos de la información lo
seleccione el propio aprendiz.
Separación física entre profesor y
alumno.
Uso masivo de medios técnicos.
El alumno como centro de
formación independiente y
flexible.
Tutorización
Comunicación de doble vía
asincrónica.

comunicación digital

  • 1.
    COMUNICACIÓN DIGITAL 2015 Profesor:Julio Chayle Alumna: Sandoval Gisela
  • 2.
    Los códigos decomunicación han evolucionado con tanta velocidad que muchos han quedado completamente desconectados de la realidad. La comunicación es fundamental para llevar adelante un proceso de aprendizaje.
  • 3.
    Ha trastocado granparte de los paradigmas que hasta ahora nos ayudan a comprender los procesos de comunicación.  Interactividad  Personalización  Multimedialidad.  Hipertextualidad.  Actualización.  Abundancia.  Mediación.
  • 4.
    Los “MASS MEDIA”son aquellos medios de comunicación e información que, utilizando dispositivos tecnológico, difunden información de manera simultánea a muchos destinatarios.  La prensa y las campañas publicitarias.  El cine.  La radio.  La televisión. No son materiales específicamente educativo pero construyen una parte importante de nuestra sociedad, información, espectáculos y ocio, reflejo del mundo y agente transformador del mismo.
  • 5.
    La comunicación “caraa cara” ha dejado de ser patrimonio exclusivo de la presencialidad. La utilización de herramientas de comunicación telemáticas que permiten el intercambio textual, por voz y/o audiovisual han cambiado radicalmente la forma en que las personas se relacionan día a día.
  • 7.
     Correo electrónico:medio de comunicación muy utilizados en proyectos colaborativos en línea ej. Gmail, Hotmail.  Listas de distribución: distribuye correos a todos los miembros de un grupo. Ej. Yahoo grupos, google Groups.  Blogs: Sitio Web que facilita la publicación instantánea de entradas y permite escribir comentarios. Ej. Blogger.  Wikis: Sitio Web de construcción colectiva sobre un tema especifico. Ej. Wikis paces.  Foros: permiten hilvanar conversaciones sobre un tema especifico. Ej. Profes.net.  Documentos compartidos: permite crear documentos para compartirlos con otros . Posibilita visualizar en tiempo real las modificaciones realizadas en un documento. Ej. Google Docs.  Mapas + datos: permite combinar datos provenientes  Organizadores gráficos: Herramientas visuales para ordenar la información. Ej. Clasificación Visual.
  • 10.
     Chat: comunicaciónescrita entre dos o más personas y en formato charla. Se realiza instantáneamente a través de Internet. Ej. Terra.  Mensajería instantánea: Permite además del texto adicionar audio y video. Ej. Skipe.  Micro blogs: Son publicaciones en línea cuyos mensajes no pueden exceder 140 caracteres. Ej. Twiter.
  • 13.
     La educacióna distancia surge para cubrir un vacio educativo que presentaban las personas de bajos recursos y que no podían pagar por obtener una educación formal presencial.  Para desarrollar un modelo de formación libre para la adquisición de conocimientos y habilidades en donde la forma y los contenidos de la información lo seleccione el propio aprendiz.
  • 14.
    Separación física entreprofesor y alumno. Uso masivo de medios técnicos. El alumno como centro de formación independiente y flexible. Tutorización Comunicación de doble vía asincrónica.