Colegio “San Vicente de Paúl”
Zamanillo, 4
39.770 – Laredo
Tel.: 942.60.55.47- Fax: 942.62.81.09
e-mail: svplaredo@planalfa.es www.svplaredo.es
Área de Conocimiento del Medio. Página ../1/..
Tema 1º: LOS SERES VIVOS.
1. ¿Qué es un ser vivo?
El que realiza las funciones de:
a) nutrición: tomando del medio las sustancias necesarias para vivir
b) relación: percibiendo y reaccionando ante la información que reciben
del medio
c) reproducción: con la que generan seres semejantes a ellos.
2. ¿Qué es un ser vivo unicelular?
Es el que está formado por una sola célula como las bacterias, paramecios
y algunos hongos.
3. ¿Qué es una célula?
Es la parte más pequeña de los seres vivos pluricelulares que tiene vida
propia.
4. ¿Qué funciones realiza una célula?
Las mismas que cualquier ser vivo, las funciones de nutrición, relación y re-
producción.
5. ¿Cuáles son las partes de una célula?
a) Membrana celular o citoplasmática que forma la envoltura externa de la
célula.
b) El citoplasma que es un líquido viscoso que contiene los orgánulos y al
núcleo.
c) Los orgánulos que son los encargados de realizar los movimientos de la
célula, de digerir las sustancias nutritivas, de fabricar sustancias, etc.
d) La membrana nuclear que separa el contenido del núcleo de citoplasma
e) El núcleo que es la parte más importante y se encarga de dirigir y con-
trolar todas las actividades de la célula.
6. ¿Son importantes los organismos unicelulares?
¡Sí! Las bacterias, por ejemplo, tienen una importancia enorme en la Natu-
raleza: son las principales protagonistas en la tarea de reciclar la materia
muerta y convertirla en materia aprovechable por las plantas para fabricar
sus tejidos.
Colegio “San Vicente de Paúl”
Zamanillo, 4
39.770 – Laredo
Tel.: 942.60.55.47- Fax: 942.62.81.09
e-mail: svplaredo@planalfa.es www.svplaredo.es
Área de Conocimiento del Medio. Página ../2/..
7. ¿Qué tamaño y forma tienen las células?
Las células son muy pequeñas, de tamaño microscópico. En las células ani-
males, su forma es variada (esféricas, planas, etc.) y en las células vegeta-
les suelen ser poligonales.
8. ¿Cómo se organizan las células en los seres pluricelulares?
Las células en los seres pluricelulares no son todas iguales. Un conjunto de
células iguales forman un tejido (como por ejemplo el tejido epitelial que
forma la piel o el tejido muscular que permite realizar movimientos), varios
tejidos agrupados forman un órgano (como por ejemplo el estómago o el
corazón) y varios órganos forman un aparato o sistema (como por ejemplo
el aparato digestivo)
9. ¿Qué aparatos o sistemas intervienen en las diferentes funciones vitales?
a) en la función de nutrición intervienen: el aparato digestivo, el respira-
torio, el circulatorio y el excretor.
b) en la función de relación intervienen los órganos de los sentidos, el sis-
tema nervioso y el sistema o aparato locomotor.
c) en la función de reproducción intervienen el aparato reproductor feme-
nino y el masculino.
10. Lee la clasificación de los seres vivos y elabora un esquema.
Clasificación
de los seres
vivos
El reino de
los animales
El reino de
las plantas
El reino de
los hongos
Animales
vertebrados
Animales
invertebra-
dos
Plantas con
flores
Plantas sin
flores
Hongos uni-
celulares
Hongos plu-
ricelulares
Colegio “San Vicente de Paúl”
Zamanillo, 4
39.770 – Laredo
Tel.: 942.60.55.47- Fax: 942.62.81.09
e-mail: svplaredo@planalfa.es www.svplaredo.es
Área de Conocimiento del Medio. Página ../3/..
Tema 2º: LOS ANIMALES VERTEBRADOS.
1. ¿Qué es un animal vertebrado?
Aquel que tiene una columna vertebral.
2. Clasificación de los animales vertebrados. Ejemplos.
a) Mamíferos: hombre, vaca, ballena, delfín, murciélago…
b) Aves: abejaruco, garza, golondrina, perdiz, paloma…
c) Peces: salmón, sardina, tiburón…
d) Reptiles: serpientes, cocodrilos, tortuga…
e) Anfibios: rana, sapo, tritón…
3. Características de los mamíferos.
a) Tienen el cuerpo cubierto de pelo y poseen labios y dientes.
b) Respiran por pulmones y su temperatura interna no depende de la exte-
rior.
c) Su fecundación es interna y son vivíparos
4. Clasificación de los mamíferos por su alimentación.
a) Carnívoros: tienen grandes caninos para desgarrar la carne como leones
y lobos. Si se alimentan de insectos se les llaman insectívoros.
b) Herbívoros: tienen incisivos afilados para cortar la hierba y grandes
molares para triturar como la vaca, oveja y caballo.
c) Omnívoros: tiene molares para triturar plantas y caninos para desgarra
la carne como los cerdos, jabalís y erizos.
5. Cuáles son las partes del estómago de un rumiante.
Panza, redecilla, libro y cuajar.
6. Explica la digestión de los rumiantes.
a) El animal corta la hierba y la traga casi sin masticar.
b) El alimento llega a la panza; desde allí, las partículas pequeñas pasan a
la redecilla las grandes vuelven a la boca.
c) En la boca, estas partículas se trituran completamente. A esta acción
se le denomina rumia. Después, vuelve a tragar el alimento.
d) El alimento pasa a la redecilla, luego al libro y después al cuajar en don-
de se completa la digestión.
Colegio “San Vicente de Paúl”
Zamanillo, 4
39.770 – Laredo
Tel.: 942.60.55.47- Fax: 942.62.81.09
e-mail: svplaredo@planalfa.es www.svplaredo.es
Área de Conocimiento del Medio. Página ../4/..
7. Características de las aves.
Tiene el cuerpo cubierto de plumas, poseen pico y alas, y sus huesos son hue-
cos (para reducir el peso y facilitar el vuelo). Respiran por pulmones y su tem-
peratura interna no depende de la exterior. Poseen unas bolsas, llamadas sa-
cos aéreos, llenas de aire lo que hace a las aves más ligeras. Su fecundación es
interna y son ovíparas.
8. Clasificación de las aves por su alimentación.
a) Carnívoras como los búhos y halcones. Algunas son insectívoras, como
las golondrinas y los abejarucos. Si se alimentan de peces son piscívo-
ras, como las garzas.
b) Herbívoras como los pavos y perdices. Si se alimentan de grano son
granívoras como las codornices.
c) Omnívoras, como las gallinas y las palomas.
9. Qué diferencia hay entre vivíparo y ovíparo.
Los animales que nacen del vientre de la madre son vivíparos.
Son los mamíferos.
Los animales que nacen de un huevo son ovíparos.
Son las aves y los peces.
10. Busca información sobre la palabra ovovivíparo.
Colegio “San Vicente de Paúl”
Zamanillo, 4
39.770 – Laredo
Tel.: 942.60.55.47- Fax: 942.62.81.09
e-mail: svplaredo@planalfa.es www.svplaredo.es
Área de Conocimiento del Medio. Página ../5/..
11. Características de los peces.
Los peces son animales acuáticos que tienen el cuerpo recubierto de escamas,
poseen aletas y respiran por branquias. Su temperatura interna depende de la
exterior. Su fecundación es externa y son ovíparos.
12. Clasificación de los peces por su alimentación.
a) Carnívoros, como los rapes y las anchoas. Son los más abundantes.
b) Herbívoros, como los salmones
c) Omnívoros, que sólo son las bogas y las crías de los sargos
13. Características de los reptiles.
Los reptiles tienen escamas y respiran por pulmones. Su temperatura interna
depende de la exterior. Su fecundación es interna y son ovíparos.
14. Clasificación de los reptiles por su alimentación.
a) Carnívoros, como serpientes y cocodrilos. Son los más abundantes.
b) Herbívoros, como algunas tortugas o lagartos.
15. Características de los anfibios.
Los anfibios tienen la piel desnuda y húmeda, cuatro patas, y pueden respirar
por la piel y por los pulmones. Su temperatura interna depende de la exterior.
La fecundación es externa y son ovíparos. Sufren metamorfosis. La mayoría
son carnívoros.
16. La metamorfosis de la rana.
Se denomina así al conjunto de cambios que experimentan algunos animales
durante su crecimiento, es decir, desde que nace hasta que son adultos.
El huevo se forma por fecundación externa en el agua. Está
rodeado de una masa gelatinosa.
El huevo se transforma en un embrión, que se mueve dentro
de la cáscara gelatinosa.
Nace el renacuajo. Tiene cola para facilitar el movimiento y
respira por branquias.
Cuando se convierte en adulto, le salen las patas y la cola.
Respira por pulmones y por la piel
Colegio “San Vicente de Paúl”
Zamanillo, 4
39.770 – Laredo
Tel.: 942.60.55.47- Fax: 942.62.81.09
e-mail: svplaredo@planalfa.es www.svplaredo.es
Área de Conocimiento del Medio. Página ../6/..
Tema 3º: LOS ANIMALES INVERTEBRADOS.
1. Características y clasificación de los animales invertebrados. Ejemplos.
No tiene columna vertebral (algunos pueden tener un caparazón, una con-
cha o piel dura para proteger su cuerpo).
Todos se reproducen por huevos: son ovíparos.
Se clasifican en:
a) Moluscos: almejas o pulpos.
b) Artrópodos: moscas o cangrejos.
c) Gusanos: lombrices.
d) Poríferos: esponjas.
e) Equinodermos: estrellas de mar o erizos.
f) Medusas, anémonas y corales.
2. Características de los moluscos.
1. Algunos son terrestres como el caracol o la babosa, pero la mayoría son
marinos como el pulpo, mejillón o caracoles marinos.
2. Tienen cuerpo blando y musculoso.
3. Algunos poseen una concha.
4. Se pueden clasificar en:
a) Bivalvos como el mejillón o la navaja. Poseen una concha externa
formada por dos partes llamadas valvas.
b) Gasterópodos: caracoles, babosas y lapas. Algunos tienen concha.
Tienen sus ojos en el extremo de unas prolongaciones llamadas
tentáculos.
c) Cefalópodos como el pulpo. Son marinos y tienen tentáculos alrede-
dor de la boca. Algunos poseen concha interna como el calamar.
3. Características de los artrópodos.
Como las hormigas, ciempiés o las gambas.
Poseen patas articuladas.
Tienen el cuerpo dividido en partes.
Su piel está endurecida.
Se pueden clasificar en:
a) Insectos: como avispas, mariposas o escarabajos. Tienen seis patas,
dos antenas, algunos alas, y su cuerpo se divide en tres partes (ca-
beza, tórax y abdomen).
Colegio “San Vicente de Paúl”
Zamanillo, 4
39.770 – Laredo
Tel.: 942.60.55.47- Fax: 942.62.81.09
e-mail: svplaredo@planalfa.es www.svplaredo.es
Área de Conocimiento del Medio. Página ../7/..
b) Arácnidos: como arañas y escorpiones. Tienen ocho patas y carecen
de antenas. Su cuerpo está dividido en cefalotórax (cabeza y tórax)
y el abdomen.
c) Crustáceos: como cangrejos y gambas. Tienen 2 antenas y la mayoría
tiene 10 patas, las dos primeras transformadas en pinzas. Su cuerpo
está dividido cefalotórax y abdomen. Son acuáticos.
d) Miriápodos: como ciempiés y escoloprendras. Tienen dos antenas y
más de 10 patas. Su cuerpo está dividido en dos partes: la cabeza y
el tronco formado por anillos.
4. Gusanos.
Pueden ser terrestres como la lombriz o marinos como el nereis. Algunos
son parásitos como la tenia o sanguijuela. Tienen el cuerpo blando y alarga-
do. Carecen de concha.
5. Poríferos.
Como las esponjas. Son acuáticos y la mayoría viven pegados a las rocas. Su
cuerpo es blando y tiene muchos poros por los que circula el agua.
6. Equinodermos.
Como las estrellas y erizos. Son marinos y tienen simetría radial.
7. Medusas, anémonas y corales.
Son marinos (la mayoría viven en mares cálidos). Tienen simetría radial. Vi-
ven flotando en el agua o fijos en las rocas.
8. La simetría en los invertebrados. Los invertebrados pueden tener:
simetría bilateral como los artrópodos y muchos moluscos (si al dividir su
cuerpo en dos mitades simétricas una es la imagen de la otra);
simetría radial como los equinodermos (cuyo cuerpo puede dividirse en dos
mitades de varias formas);
asimétrica: que no tienen simetría.
Colegio “San Vicente de Paúl”
Zamanillo, 4
39.770 – Laredo
Tel.: 942.60.55.47- Fax: 942.62.81.09
e-mail: svplaredo@planalfa.es www.svplaredo.es
Área de Conocimiento del Medio. Página ../8/..
Tema 4º: LAS PLANTAS.
1. Características generales.
El reino vegetal, vegetales o plantas tienen las siguientes características:
Fabrican su propio alimento utilizando agua (H2O), sales minerales del sue-
lo, aire y luz del sol.
Poseen:
a) raíz con la que se sujetan al suelo y toman de él las sales minerales y
el agua que necesitan;
b) Tallo que les da la forma
c) Hojas en las que produce su alimento.
No se desplazan.
La mayoría son terrestres aunque algunas viven en el agua como los nenúfa-
res.
2. Clasificación de las plantas según su tallo y su tamaño:
Árboles, como el pino o el manzano.
a) Tienen tallo leñoso y pueden alcanzar gran tamaño.
b) El tallo en los árboles e llama tronco y de él nacen las ramas.
c) El crecimiento de los árboles es lento y viven muchos años.
Arbustos, como el rosal, la hortensia o la camelia.
a) Sus tallos son leñosos pero más finos y flexibles que los árboles.
b) No tienen tronco y las ramas crecen desde el suelo.
c) Viven muchos años y pueden ser de crecimiento lento o rápido.
Hierbas, como el maíz, albahaca perejil o la malva.
a) Su tallo es más blando y flexible que el de los arbustos.
b) Al tallo se le llama herbáceo.
c) La mayoría crecen rápidamente y son anuales.
3. Clasificación de las plantas según su forma de reproducirse:
PLANTAS SIN FLORES: Muchas plantas no producen flores en ningún
momento de su vida. A este grupo de vegetales se les denomina en Botánica
plantas "criptógamas". Su forma de reproducirse es por esporas.
Colegio “San Vicente de Paúl”
Zamanillo, 4
39.770 – Laredo
Tel.: 942.60.55.47- Fax: 942.62.81.09
e-mail: svplaredo@planalfa.es www.svplaredo.es
Área de Conocimiento del Medio. Página ../9/..
Las plantas más conocidas de las que no tienen flores son
Musgos: son las plantas terrestres más primitivas y con forma más sencilla.
Son unos vegetales pequeños que habitan en lugares muy húmedos y sombríos,
pues no toleran el sol directo. Los encontramos en la tierra, bajo la sombra de
bosques húmedos, tapizando cortezas de árboles o rocas lisas; pero siempre
en zonas de umbría.
Helechos: también son vegetales muy antiguos. Hace 300 millones de años
los helechos eran mucho más abundantes que ahora. Algunos eran tan grandes
como enormes árboles y formaban auténticos bosques. Sus restos putrefac-
tos y enterrados han dado lugar, con el paso de millones de años, al carbón.
También necesitan vivir en zonas muy húmedas y frescas.
Algas: son un grupo de vegetales que viven dentro del agua. Muchos cientí-
ficos dudan que pertenezcan al reino vegetal, pues no presentan todas las ca-
racterísticas y funciones de los vegetales. De las algas proceden el resto de
las plantas. Fueron el origen de los vegetales porque, con el paso de millones
de años, algunas especies enraizaron en la tierra dando lugar a otros vegeta-
les como los musgos y helechos.
PLANTAS CON FLORES: La mayor parte de las especies vegetales se re-
produce mediante flores. En Botánica a estos vegetales se les llama plantas "fa-
nerógamas". Para ellas no es imprescindible que haya agua para reproducirse,
por lo que pueden crecer por zonas que no sean húmedas.
En las flores la planta tiene sus órganos reproductores. De las flores se forman
los frutos y las semillas, que son necesarias para que una planta de esta clase se
reproduzca.
Las plantas con flores se dividen en dos grandes grupos:
Las gimnospermas no tienen frutos para proteger la semilla. Sus flores
son muy simples y suelen pasar inadvertidas a nuestra vista. Son gimnospermas,
por ejemplo, los pinos, los abetos y los cipreses. Son las plantas con semillas
más antiguas.
Las angiospermas son las plantas más recientes y más evolucionadas.
Tienen flores complejas que suelen ser llamativas a nuestra vista. Las semillas
están recubiertas por un fruto que las protege. Son la fuente de alimentación
del ser humano y de muchos mamíferos. De ellas también se obtiene gran
número de materias primas y productos naturales. Los jazmines, los rosales, el
trigo y la encina son angiospermas.
Colegio “San Vicente de Paúl”
Zamanillo, 4
39.770 – Laredo
Tel.: 942.60.55.47- Fax: 942.62.81.09
e-mail: svplaredo@planalfa.es www.svplaredo.es
Área de Conocimiento del Medio. Página ../10/..
4. La nutrición de las plantas:
Los vegetales son capaces de fabricar su propio alimento a partir de:
Agua y sales minerales que toman del suelo a través de sus raíces.
Gases que toman del aire y que penetran por sus hojas.
La luz del sol.
Para ello, absorben por la raíz el agua y las sales minerales que hay en la tierra.
Estas sustancias forman lo que se llama savia bruta. La savia bruta sube por el
tallo hasta llegar a las hojas por los tubos leñosos.
En las hojas, los productos resultantes de la fotosíntesis, sufren una serie de
reacciones y dan lugar a la savia elaborada.
La savia elaborada circula por toda la planta por unos conductos llamados tubos
liberianos, sirviendo de alimento a la planta y, además, se almacena como reser-
va (almidón).
5. La fotosíntesis:
Todas las plantas, las algas y algunas bacterias tienen clorofila. La clorofila es
una sustancia verde que da color a los vegetales. Gracias a ella, las plantas son
capaces de capturar la energía de la luz del sol y convertirla en energía química.
Este proceso se denomina fotosíntesis.
Es un proceso muy complicado, pero para entenderlo, se puede resumir en la cap-
tación del dióxido de carbono (CO2), gas que hay en la atmósfera y expulsión de
oxígeno (O2) al aire
Los vegetales son tan beneficiosos para los demás seres, pues además de propor-
cionarles alimento, son capaces de fabricar oxígeno y de librarnos de gases tóxi-
cos para nosotros.
6. La reproducción de las plantas con flores:
El órgano reproductor masculino de la
flor son los estambres. Son unos filamen-
tos con unas bolsitas en sus extremos en
las que se produce el polen.
El órgano reproductor femenino es el
pistilo. Es un filamento más grueso, en
forma de botella. En su interior están los óvulos.
Colegio “San Vicente de Paúl”
Zamanillo, 4
39.770 – Laredo
Tel.: 942.60.55.47- Fax: 942.62.81.09
e-mail: svplaredo@planalfa.es www.svplaredo.es
Área de Conocimiento del Medio. Página ../11/..
Envolviendo el pistilo y los estambres están los pétalos. El conjunto de pétalos
forman la corola.
Debajo de la corola hay otras hojas más pequeñas llamadas sépalos.
Fases para la reproducción de una planta de este grupo:
1ª fase: La polinización:
La polinización es el transporte del polen desde unas flores hasta otras,
dispersándose por el aire. Cuando estos granos de polen se unen con los óvulos
de una flor, pueden nacer nuevas plantas.
2ª fase: La fecundación:
Una vez que un grano de polen cae sobre el estigma (abertura que tiene el
pistilo), le crece un largo tubito que se juntará con el óvulo y dará lugar a una
célula nueva llamada cigoto.
Esta célula nueva será el origen de la nueva planta. Irá dividiéndose y cre-
ciendo. Se rodea de sustancias nutritivas que le servirán de alimento mientras
crezca y de un tejido más duro que le protege. Todo esto es lo que llamamos se-
milla.
3ª fase: la germinación:
El ovario irá engrosándose y se transformará, poco a poco, en fruto. El fruto
tiene sustancias nutritivas que ayudarán a la formación de la semilla y, además,
le protegerán. Cuando el fruto está maduro cae al suelo, enterrándose o siendo
arrastrado por el agua de lluvia. Otras veces el fruto lo comen los animales.
7. La reproducción de las plantas sin flores: como los helechos y musgos.
Estas plantas producen unas células llamadas esporas que
se forman en unos abultamientos situados en la parte in-
ferior de las hojas llamados soros. Las esporas pueden
germinar y originar una nueva planta.
Colegio “San Vicente de Paúl”
Zamanillo, 4
39.770 – Laredo
Tel.: 942.60.55.47- Fax: 942.62.81.09
e-mail: svplaredo@planalfa.es www.svplaredo.es
Área de Conocimiento del Medio. Página ../12/..
Colegio “San Vicente de Paúl”
Zamanillo, 4
39.770 – Laredo
Tel.: 942.60.55.47- Fax: 942.62.81.09
e-mail: svplaredo@planalfa.es www.svplaredo.es
Área de Conocimiento del Medio. Página ../13/..
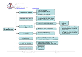
Las plantas
Características generales
Clasificación por el tallo y su
tamaño
La nutrición
La fotosíntesis
Clasificación por su reproduc-
ción
Órganos reproductores
Fases de la reproducción
Fabrican su propio
Poseen raíz, tallo y hojas.
No se desplazan.
La mayoría son terrestres
Musgos
Helechos
Algas
Árboles: manzano, pino, abeto
Arbustos: rosal, hortensia, camelia
Hierbas: maíz, albahaca, perejil
Plantas sin flores o criptógamas.
Plantas con flores o fanerógamas.
Gimnospermas: flores sencillas que
no tienen frutos para proteger las
semillas: pino.
Angiospermas: flores más complejas
que tienen fruto para proteger las
semillas: manzano
Savia bruta: tubos leñosos
Savia elaborada: tubos liberianos
Captación de CO2 y expulsión de O2
Transformación de savia bruta a elaborada
Masculino: estambre (anteras)
Femenino: pistilo (estigma, ovario,óvulo)
Polinización.
Fecundación.
Germinación
Colegio “San Vicente de Paúl”
Zamanillo, 4
39.770 – Laredo
Tel.: 942.60.55.47- Fax: 942.62.81.09
e-mail: svplaredo@planalfa.es www.svplaredo.es
Área de Conocimiento del Medio. Página ../14/..
Las plantas
Colegio “San Vicente de Paúl”
Zamanillo, 4
39.770 – Laredo
Tel.: 942.60.55.47- Fax: 942.62.81.09
e-mail: svplaredo@planalfa.es www.svplaredo.es
Área de Conocimiento del Medio. Página ../15/..

Preguntas de conocimiento del medio

  • 1.
    Colegio “San Vicentede Paúl” Zamanillo, 4 39.770 – Laredo Tel.: 942.60.55.47- Fax: 942.62.81.09 e-mail: svplaredo@planalfa.es www.svplaredo.es Área de Conocimiento del Medio. Página ../1/.. Tema 1º: LOS SERES VIVOS. 1. ¿Qué es un ser vivo? El que realiza las funciones de: a) nutrición: tomando del medio las sustancias necesarias para vivir b) relación: percibiendo y reaccionando ante la información que reciben del medio c) reproducción: con la que generan seres semejantes a ellos. 2. ¿Qué es un ser vivo unicelular? Es el que está formado por una sola célula como las bacterias, paramecios y algunos hongos. 3. ¿Qué es una célula? Es la parte más pequeña de los seres vivos pluricelulares que tiene vida propia. 4. ¿Qué funciones realiza una célula? Las mismas que cualquier ser vivo, las funciones de nutrición, relación y re- producción. 5. ¿Cuáles son las partes de una célula? a) Membrana celular o citoplasmática que forma la envoltura externa de la célula. b) El citoplasma que es un líquido viscoso que contiene los orgánulos y al núcleo. c) Los orgánulos que son los encargados de realizar los movimientos de la célula, de digerir las sustancias nutritivas, de fabricar sustancias, etc. d) La membrana nuclear que separa el contenido del núcleo de citoplasma e) El núcleo que es la parte más importante y se encarga de dirigir y con- trolar todas las actividades de la célula. 6. ¿Son importantes los organismos unicelulares? ¡Sí! Las bacterias, por ejemplo, tienen una importancia enorme en la Natu- raleza: son las principales protagonistas en la tarea de reciclar la materia muerta y convertirla en materia aprovechable por las plantas para fabricar sus tejidos.
  • 2.
    Colegio “San Vicentede Paúl” Zamanillo, 4 39.770 – Laredo Tel.: 942.60.55.47- Fax: 942.62.81.09 e-mail: svplaredo@planalfa.es www.svplaredo.es Área de Conocimiento del Medio. Página ../2/.. 7. ¿Qué tamaño y forma tienen las células? Las células son muy pequeñas, de tamaño microscópico. En las células ani- males, su forma es variada (esféricas, planas, etc.) y en las células vegeta- les suelen ser poligonales. 8. ¿Cómo se organizan las células en los seres pluricelulares? Las células en los seres pluricelulares no son todas iguales. Un conjunto de células iguales forman un tejido (como por ejemplo el tejido epitelial que forma la piel o el tejido muscular que permite realizar movimientos), varios tejidos agrupados forman un órgano (como por ejemplo el estómago o el corazón) y varios órganos forman un aparato o sistema (como por ejemplo el aparato digestivo) 9. ¿Qué aparatos o sistemas intervienen en las diferentes funciones vitales? a) en la función de nutrición intervienen: el aparato digestivo, el respira- torio, el circulatorio y el excretor. b) en la función de relación intervienen los órganos de los sentidos, el sis- tema nervioso y el sistema o aparato locomotor. c) en la función de reproducción intervienen el aparato reproductor feme- nino y el masculino. 10. Lee la clasificación de los seres vivos y elabora un esquema. Clasificación de los seres vivos El reino de los animales El reino de las plantas El reino de los hongos Animales vertebrados Animales invertebra- dos Plantas con flores Plantas sin flores Hongos uni- celulares Hongos plu- ricelulares
  • 3.
    Colegio “San Vicentede Paúl” Zamanillo, 4 39.770 – Laredo Tel.: 942.60.55.47- Fax: 942.62.81.09 e-mail: svplaredo@planalfa.es www.svplaredo.es Área de Conocimiento del Medio. Página ../3/.. Tema 2º: LOS ANIMALES VERTEBRADOS. 1. ¿Qué es un animal vertebrado? Aquel que tiene una columna vertebral. 2. Clasificación de los animales vertebrados. Ejemplos. a) Mamíferos: hombre, vaca, ballena, delfín, murciélago… b) Aves: abejaruco, garza, golondrina, perdiz, paloma… c) Peces: salmón, sardina, tiburón… d) Reptiles: serpientes, cocodrilos, tortuga… e) Anfibios: rana, sapo, tritón… 3. Características de los mamíferos. a) Tienen el cuerpo cubierto de pelo y poseen labios y dientes. b) Respiran por pulmones y su temperatura interna no depende de la exte- rior. c) Su fecundación es interna y son vivíparos 4. Clasificación de los mamíferos por su alimentación. a) Carnívoros: tienen grandes caninos para desgarrar la carne como leones y lobos. Si se alimentan de insectos se les llaman insectívoros. b) Herbívoros: tienen incisivos afilados para cortar la hierba y grandes molares para triturar como la vaca, oveja y caballo. c) Omnívoros: tiene molares para triturar plantas y caninos para desgarra la carne como los cerdos, jabalís y erizos. 5. Cuáles son las partes del estómago de un rumiante. Panza, redecilla, libro y cuajar. 6. Explica la digestión de los rumiantes. a) El animal corta la hierba y la traga casi sin masticar. b) El alimento llega a la panza; desde allí, las partículas pequeñas pasan a la redecilla las grandes vuelven a la boca. c) En la boca, estas partículas se trituran completamente. A esta acción se le denomina rumia. Después, vuelve a tragar el alimento. d) El alimento pasa a la redecilla, luego al libro y después al cuajar en don- de se completa la digestión.
  • 4.
    Colegio “San Vicentede Paúl” Zamanillo, 4 39.770 – Laredo Tel.: 942.60.55.47- Fax: 942.62.81.09 e-mail: svplaredo@planalfa.es www.svplaredo.es Área de Conocimiento del Medio. Página ../4/.. 7. Características de las aves. Tiene el cuerpo cubierto de plumas, poseen pico y alas, y sus huesos son hue- cos (para reducir el peso y facilitar el vuelo). Respiran por pulmones y su tem- peratura interna no depende de la exterior. Poseen unas bolsas, llamadas sa- cos aéreos, llenas de aire lo que hace a las aves más ligeras. Su fecundación es interna y son ovíparas. 8. Clasificación de las aves por su alimentación. a) Carnívoras como los búhos y halcones. Algunas son insectívoras, como las golondrinas y los abejarucos. Si se alimentan de peces son piscívo- ras, como las garzas. b) Herbívoras como los pavos y perdices. Si se alimentan de grano son granívoras como las codornices. c) Omnívoras, como las gallinas y las palomas. 9. Qué diferencia hay entre vivíparo y ovíparo. Los animales que nacen del vientre de la madre son vivíparos. Son los mamíferos. Los animales que nacen de un huevo son ovíparos. Son las aves y los peces. 10. Busca información sobre la palabra ovovivíparo.
  • 5.
    Colegio “San Vicentede Paúl” Zamanillo, 4 39.770 – Laredo Tel.: 942.60.55.47- Fax: 942.62.81.09 e-mail: svplaredo@planalfa.es www.svplaredo.es Área de Conocimiento del Medio. Página ../5/.. 11. Características de los peces. Los peces son animales acuáticos que tienen el cuerpo recubierto de escamas, poseen aletas y respiran por branquias. Su temperatura interna depende de la exterior. Su fecundación es externa y son ovíparos. 12. Clasificación de los peces por su alimentación. a) Carnívoros, como los rapes y las anchoas. Son los más abundantes. b) Herbívoros, como los salmones c) Omnívoros, que sólo son las bogas y las crías de los sargos 13. Características de los reptiles. Los reptiles tienen escamas y respiran por pulmones. Su temperatura interna depende de la exterior. Su fecundación es interna y son ovíparos. 14. Clasificación de los reptiles por su alimentación. a) Carnívoros, como serpientes y cocodrilos. Son los más abundantes. b) Herbívoros, como algunas tortugas o lagartos. 15. Características de los anfibios. Los anfibios tienen la piel desnuda y húmeda, cuatro patas, y pueden respirar por la piel y por los pulmones. Su temperatura interna depende de la exterior. La fecundación es externa y son ovíparos. Sufren metamorfosis. La mayoría son carnívoros. 16. La metamorfosis de la rana. Se denomina así al conjunto de cambios que experimentan algunos animales durante su crecimiento, es decir, desde que nace hasta que son adultos. El huevo se forma por fecundación externa en el agua. Está rodeado de una masa gelatinosa. El huevo se transforma en un embrión, que se mueve dentro de la cáscara gelatinosa. Nace el renacuajo. Tiene cola para facilitar el movimiento y respira por branquias. Cuando se convierte en adulto, le salen las patas y la cola. Respira por pulmones y por la piel
  • 6.
    Colegio “San Vicentede Paúl” Zamanillo, 4 39.770 – Laredo Tel.: 942.60.55.47- Fax: 942.62.81.09 e-mail: svplaredo@planalfa.es www.svplaredo.es Área de Conocimiento del Medio. Página ../6/.. Tema 3º: LOS ANIMALES INVERTEBRADOS. 1. Características y clasificación de los animales invertebrados. Ejemplos. No tiene columna vertebral (algunos pueden tener un caparazón, una con- cha o piel dura para proteger su cuerpo). Todos se reproducen por huevos: son ovíparos. Se clasifican en: a) Moluscos: almejas o pulpos. b) Artrópodos: moscas o cangrejos. c) Gusanos: lombrices. d) Poríferos: esponjas. e) Equinodermos: estrellas de mar o erizos. f) Medusas, anémonas y corales. 2. Características de los moluscos. 1. Algunos son terrestres como el caracol o la babosa, pero la mayoría son marinos como el pulpo, mejillón o caracoles marinos. 2. Tienen cuerpo blando y musculoso. 3. Algunos poseen una concha. 4. Se pueden clasificar en: a) Bivalvos como el mejillón o la navaja. Poseen una concha externa formada por dos partes llamadas valvas. b) Gasterópodos: caracoles, babosas y lapas. Algunos tienen concha. Tienen sus ojos en el extremo de unas prolongaciones llamadas tentáculos. c) Cefalópodos como el pulpo. Son marinos y tienen tentáculos alrede- dor de la boca. Algunos poseen concha interna como el calamar. 3. Características de los artrópodos. Como las hormigas, ciempiés o las gambas. Poseen patas articuladas. Tienen el cuerpo dividido en partes. Su piel está endurecida. Se pueden clasificar en: a) Insectos: como avispas, mariposas o escarabajos. Tienen seis patas, dos antenas, algunos alas, y su cuerpo se divide en tres partes (ca- beza, tórax y abdomen).
  • 7.
    Colegio “San Vicentede Paúl” Zamanillo, 4 39.770 – Laredo Tel.: 942.60.55.47- Fax: 942.62.81.09 e-mail: svplaredo@planalfa.es www.svplaredo.es Área de Conocimiento del Medio. Página ../7/.. b) Arácnidos: como arañas y escorpiones. Tienen ocho patas y carecen de antenas. Su cuerpo está dividido en cefalotórax (cabeza y tórax) y el abdomen. c) Crustáceos: como cangrejos y gambas. Tienen 2 antenas y la mayoría tiene 10 patas, las dos primeras transformadas en pinzas. Su cuerpo está dividido cefalotórax y abdomen. Son acuáticos. d) Miriápodos: como ciempiés y escoloprendras. Tienen dos antenas y más de 10 patas. Su cuerpo está dividido en dos partes: la cabeza y el tronco formado por anillos. 4. Gusanos. Pueden ser terrestres como la lombriz o marinos como el nereis. Algunos son parásitos como la tenia o sanguijuela. Tienen el cuerpo blando y alarga- do. Carecen de concha. 5. Poríferos. Como las esponjas. Son acuáticos y la mayoría viven pegados a las rocas. Su cuerpo es blando y tiene muchos poros por los que circula el agua. 6. Equinodermos. Como las estrellas y erizos. Son marinos y tienen simetría radial. 7. Medusas, anémonas y corales. Son marinos (la mayoría viven en mares cálidos). Tienen simetría radial. Vi- ven flotando en el agua o fijos en las rocas. 8. La simetría en los invertebrados. Los invertebrados pueden tener: simetría bilateral como los artrópodos y muchos moluscos (si al dividir su cuerpo en dos mitades simétricas una es la imagen de la otra); simetría radial como los equinodermos (cuyo cuerpo puede dividirse en dos mitades de varias formas); asimétrica: que no tienen simetría.
  • 8.
    Colegio “San Vicentede Paúl” Zamanillo, 4 39.770 – Laredo Tel.: 942.60.55.47- Fax: 942.62.81.09 e-mail: svplaredo@planalfa.es www.svplaredo.es Área de Conocimiento del Medio. Página ../8/.. Tema 4º: LAS PLANTAS. 1. Características generales. El reino vegetal, vegetales o plantas tienen las siguientes características: Fabrican su propio alimento utilizando agua (H2O), sales minerales del sue- lo, aire y luz del sol. Poseen: a) raíz con la que se sujetan al suelo y toman de él las sales minerales y el agua que necesitan; b) Tallo que les da la forma c) Hojas en las que produce su alimento. No se desplazan. La mayoría son terrestres aunque algunas viven en el agua como los nenúfa- res. 2. Clasificación de las plantas según su tallo y su tamaño: Árboles, como el pino o el manzano. a) Tienen tallo leñoso y pueden alcanzar gran tamaño. b) El tallo en los árboles e llama tronco y de él nacen las ramas. c) El crecimiento de los árboles es lento y viven muchos años. Arbustos, como el rosal, la hortensia o la camelia. a) Sus tallos son leñosos pero más finos y flexibles que los árboles. b) No tienen tronco y las ramas crecen desde el suelo. c) Viven muchos años y pueden ser de crecimiento lento o rápido. Hierbas, como el maíz, albahaca perejil o la malva. a) Su tallo es más blando y flexible que el de los arbustos. b) Al tallo se le llama herbáceo. c) La mayoría crecen rápidamente y son anuales. 3. Clasificación de las plantas según su forma de reproducirse: PLANTAS SIN FLORES: Muchas plantas no producen flores en ningún momento de su vida. A este grupo de vegetales se les denomina en Botánica plantas "criptógamas". Su forma de reproducirse es por esporas.
  • 9.
    Colegio “San Vicentede Paúl” Zamanillo, 4 39.770 – Laredo Tel.: 942.60.55.47- Fax: 942.62.81.09 e-mail: svplaredo@planalfa.es www.svplaredo.es Área de Conocimiento del Medio. Página ../9/.. Las plantas más conocidas de las que no tienen flores son Musgos: son las plantas terrestres más primitivas y con forma más sencilla. Son unos vegetales pequeños que habitan en lugares muy húmedos y sombríos, pues no toleran el sol directo. Los encontramos en la tierra, bajo la sombra de bosques húmedos, tapizando cortezas de árboles o rocas lisas; pero siempre en zonas de umbría. Helechos: también son vegetales muy antiguos. Hace 300 millones de años los helechos eran mucho más abundantes que ahora. Algunos eran tan grandes como enormes árboles y formaban auténticos bosques. Sus restos putrefac- tos y enterrados han dado lugar, con el paso de millones de años, al carbón. También necesitan vivir en zonas muy húmedas y frescas. Algas: son un grupo de vegetales que viven dentro del agua. Muchos cientí- ficos dudan que pertenezcan al reino vegetal, pues no presentan todas las ca- racterísticas y funciones de los vegetales. De las algas proceden el resto de las plantas. Fueron el origen de los vegetales porque, con el paso de millones de años, algunas especies enraizaron en la tierra dando lugar a otros vegeta- les como los musgos y helechos. PLANTAS CON FLORES: La mayor parte de las especies vegetales se re- produce mediante flores. En Botánica a estos vegetales se les llama plantas "fa- nerógamas". Para ellas no es imprescindible que haya agua para reproducirse, por lo que pueden crecer por zonas que no sean húmedas. En las flores la planta tiene sus órganos reproductores. De las flores se forman los frutos y las semillas, que son necesarias para que una planta de esta clase se reproduzca. Las plantas con flores se dividen en dos grandes grupos: Las gimnospermas no tienen frutos para proteger la semilla. Sus flores son muy simples y suelen pasar inadvertidas a nuestra vista. Son gimnospermas, por ejemplo, los pinos, los abetos y los cipreses. Son las plantas con semillas más antiguas. Las angiospermas son las plantas más recientes y más evolucionadas. Tienen flores complejas que suelen ser llamativas a nuestra vista. Las semillas están recubiertas por un fruto que las protege. Son la fuente de alimentación del ser humano y de muchos mamíferos. De ellas también se obtiene gran número de materias primas y productos naturales. Los jazmines, los rosales, el trigo y la encina son angiospermas.
  • 10.
    Colegio “San Vicentede Paúl” Zamanillo, 4 39.770 – Laredo Tel.: 942.60.55.47- Fax: 942.62.81.09 e-mail: svplaredo@planalfa.es www.svplaredo.es Área de Conocimiento del Medio. Página ../10/.. 4. La nutrición de las plantas: Los vegetales son capaces de fabricar su propio alimento a partir de: Agua y sales minerales que toman del suelo a través de sus raíces. Gases que toman del aire y que penetran por sus hojas. La luz del sol. Para ello, absorben por la raíz el agua y las sales minerales que hay en la tierra. Estas sustancias forman lo que se llama savia bruta. La savia bruta sube por el tallo hasta llegar a las hojas por los tubos leñosos. En las hojas, los productos resultantes de la fotosíntesis, sufren una serie de reacciones y dan lugar a la savia elaborada. La savia elaborada circula por toda la planta por unos conductos llamados tubos liberianos, sirviendo de alimento a la planta y, además, se almacena como reser- va (almidón). 5. La fotosíntesis: Todas las plantas, las algas y algunas bacterias tienen clorofila. La clorofila es una sustancia verde que da color a los vegetales. Gracias a ella, las plantas son capaces de capturar la energía de la luz del sol y convertirla en energía química. Este proceso se denomina fotosíntesis. Es un proceso muy complicado, pero para entenderlo, se puede resumir en la cap- tación del dióxido de carbono (CO2), gas que hay en la atmósfera y expulsión de oxígeno (O2) al aire Los vegetales son tan beneficiosos para los demás seres, pues además de propor- cionarles alimento, son capaces de fabricar oxígeno y de librarnos de gases tóxi- cos para nosotros. 6. La reproducción de las plantas con flores: El órgano reproductor masculino de la flor son los estambres. Son unos filamen- tos con unas bolsitas en sus extremos en las que se produce el polen. El órgano reproductor femenino es el pistilo. Es un filamento más grueso, en forma de botella. En su interior están los óvulos.
  • 11.
    Colegio “San Vicentede Paúl” Zamanillo, 4 39.770 – Laredo Tel.: 942.60.55.47- Fax: 942.62.81.09 e-mail: svplaredo@planalfa.es www.svplaredo.es Área de Conocimiento del Medio. Página ../11/.. Envolviendo el pistilo y los estambres están los pétalos. El conjunto de pétalos forman la corola. Debajo de la corola hay otras hojas más pequeñas llamadas sépalos. Fases para la reproducción de una planta de este grupo: 1ª fase: La polinización: La polinización es el transporte del polen desde unas flores hasta otras, dispersándose por el aire. Cuando estos granos de polen se unen con los óvulos de una flor, pueden nacer nuevas plantas. 2ª fase: La fecundación: Una vez que un grano de polen cae sobre el estigma (abertura que tiene el pistilo), le crece un largo tubito que se juntará con el óvulo y dará lugar a una célula nueva llamada cigoto. Esta célula nueva será el origen de la nueva planta. Irá dividiéndose y cre- ciendo. Se rodea de sustancias nutritivas que le servirán de alimento mientras crezca y de un tejido más duro que le protege. Todo esto es lo que llamamos se- milla. 3ª fase: la germinación: El ovario irá engrosándose y se transformará, poco a poco, en fruto. El fruto tiene sustancias nutritivas que ayudarán a la formación de la semilla y, además, le protegerán. Cuando el fruto está maduro cae al suelo, enterrándose o siendo arrastrado por el agua de lluvia. Otras veces el fruto lo comen los animales. 7. La reproducción de las plantas sin flores: como los helechos y musgos. Estas plantas producen unas células llamadas esporas que se forman en unos abultamientos situados en la parte in- ferior de las hojas llamados soros. Las esporas pueden germinar y originar una nueva planta.
  • 12.
    Colegio “San Vicentede Paúl” Zamanillo, 4 39.770 – Laredo Tel.: 942.60.55.47- Fax: 942.62.81.09 e-mail: svplaredo@planalfa.es www.svplaredo.es Área de Conocimiento del Medio. Página ../12/..
  • 13.
    Colegio “San Vicentede Paúl” Zamanillo, 4 39.770 – Laredo Tel.: 942.60.55.47- Fax: 942.62.81.09 e-mail: svplaredo@planalfa.es www.svplaredo.es Área de Conocimiento del Medio. Página ../13/.. Las plantas Características generales Clasificación por el tallo y su tamaño La nutrición La fotosíntesis Clasificación por su reproduc- ción Órganos reproductores Fases de la reproducción Fabrican su propio Poseen raíz, tallo y hojas. No se desplazan. La mayoría son terrestres Musgos Helechos Algas Árboles: manzano, pino, abeto Arbustos: rosal, hortensia, camelia Hierbas: maíz, albahaca, perejil Plantas sin flores o criptógamas. Plantas con flores o fanerógamas. Gimnospermas: flores sencillas que no tienen frutos para proteger las semillas: pino. Angiospermas: flores más complejas que tienen fruto para proteger las semillas: manzano Savia bruta: tubos leñosos Savia elaborada: tubos liberianos Captación de CO2 y expulsión de O2 Transformación de savia bruta a elaborada Masculino: estambre (anteras) Femenino: pistilo (estigma, ovario,óvulo) Polinización. Fecundación. Germinación
  • 14.
    Colegio “San Vicentede Paúl” Zamanillo, 4 39.770 – Laredo Tel.: 942.60.55.47- Fax: 942.62.81.09 e-mail: svplaredo@planalfa.es www.svplaredo.es Área de Conocimiento del Medio. Página ../14/.. Las plantas
  • 15.
    Colegio “San Vicentede Paúl” Zamanillo, 4 39.770 – Laredo Tel.: 942.60.55.47- Fax: 942.62.81.09 e-mail: svplaredo@planalfa.es www.svplaredo.es Área de Conocimiento del Medio. Página ../15/..