Incrustar presentación
Descargar como PDF, PPTX


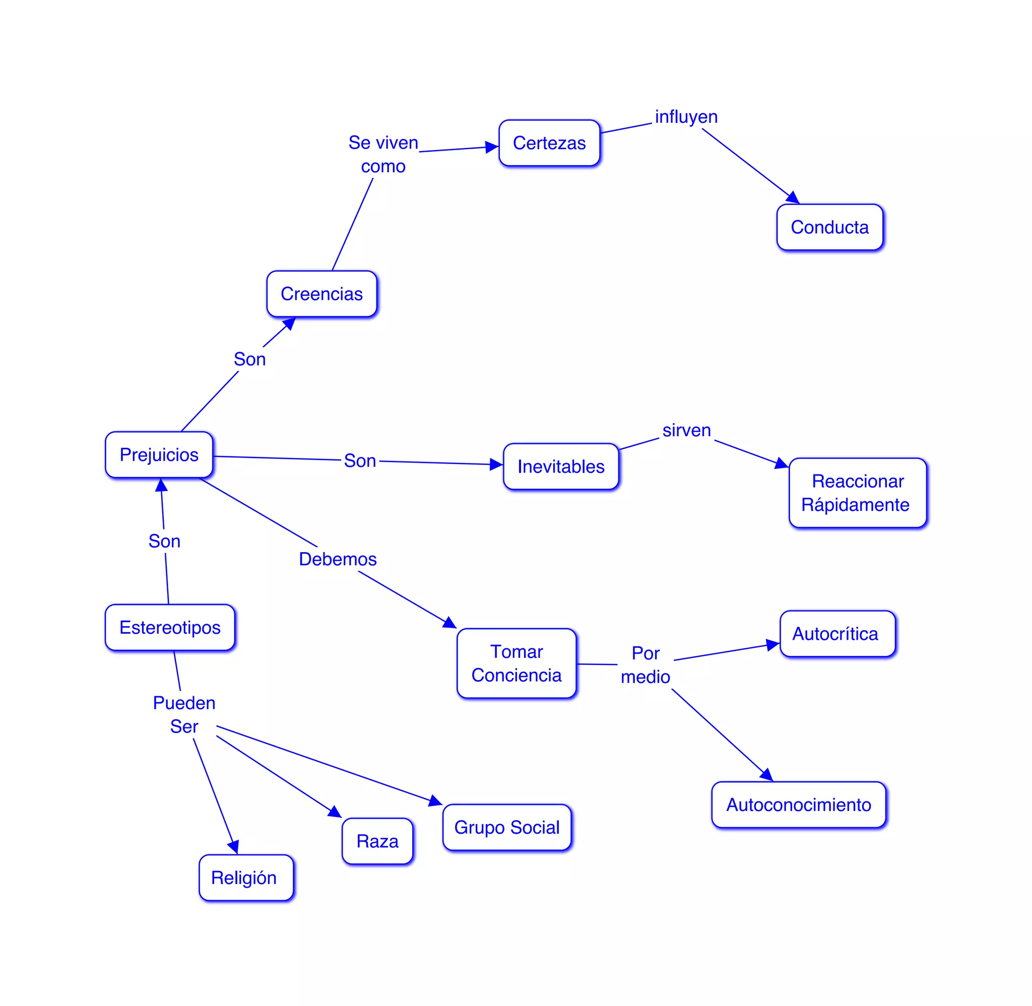
Nuestras creencias, prejuicios, estereotipos y la forma en que reaccionamos rápidamente están influenciados por nuestro grupo social, raza y religión. Debemos tomar conciencia de esto y practicar la autocrítica y el autoconocimiento para comprender cómo nos afectan y así poder comportarnos de una manera más informada.
