“ Hospital de Curacaví y su Transformación a Hospital de la Familia y la Comunidad” Bicentenario
DESCRIPCION DE CURACAVI
Población Comunal 28.042 Hab Población Rural Comunal 8.784 Hab 36%   de la población Población beneficiaria   17.707  Hab   63%  de la población Población Inscrita Fonasa 18.647 Hab 66%   de la población
DESCRIPCION HOSPITAL  DE CURACAVI DR. MAURICIO HEYERMANN CORTÉS
 
Hospital de baja complejidad Consultorio  Posta Rural Lo Alvarado y Santa Rita Posta Rural de Cerrillos
IMPLEMENTACION DEL MODELO
Inscripción de la población Diseño de un plan de inscripción con todas las instancias de la comunidad
 
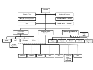
Docencia  Vigilancia E  SAP  GES  Subdirección Procesos Asistenciales SEIS  Farmacia Ética  Abastec.  Dirección Secretaría de Dirección Oficina de Planificación y Desarrollo Consejo Técnico y Consultivo Oficina de Partes Oficina de Relaciones sociales OIRS Subdirección Administrativa  C y F S. Generales RR.HH.  Subdirección de Coordinación de Red SApoyo Urgencia  S. Azul  S. Verde Hospitalizados
Desarrollo Organizacional Plan de Salud del Hospital de Curacaví Cartera de Servicios Arsenal Farmacológico Oficina de calidad y seguridad del paciente Imagen Corporativa
Sectorización medica Capacitación modelo salud familiar Implementación del CHCC Refuerzo del equipo de salud mental Realización de rondas rurales al Pangue Implementación de Rayen Clínico Atención Primaria
 
Resultados  Posta Cerrillos Participación comunitaria por parte de delegadas de salud. Actividades de promoción en colegios rurales. Equipo de salud mental Morbilidad y controles de crónicos IRA por kinesióloga. Chile Crece Contigo (sala de estimulación). Transformación a Cecof
Resultados Posta Lo Alvarado – Santa Rita Colaboración de encargada de salud Rondas semanales por médico.  Control cardiovascular por médico y enfermera Matrona una vez al mes Toma de muestra de exámenes una vez por semana
Sectorización de la atención de pacientes Categorización según  riesgo dependencia  "Solicitud de Hospitalización en Hospital de Curacaví“ Creación de la red espiritual Mejora de sistemas de registros clínicos y administrativos. Docencia de técnicos y profesionales de enfermería provenientes de la Universidad del Mar. Sala  Mortuoria se transforma en Sala de Oración. Hospitalizados
Sala de Acogida
Red Espiritual Se logra la transformación de Sala Mortuoria a…
Capilla de oración cuando se solicita y velatorio transitorio. Red Espiritual
Urgencia Triage Educativo Disminución de consultas pacientes C4 Mayor pertinencia en la derivación de pacientes Protocolos de traslado y otros
Servicios de Apoyo Diagnostico Implementación de toma de muestras, conectada a la única red de laboratorios públicos por medio de la plataforma OMEGA Implementación de nueva Sala de Radiografías Digital en red con HSJD y HFBC
Programa Promoción de la Salud Establecimientos Educacionales:  Participación en 10 establecimientos educacionales y  1 Jardín infantil Comunidad: Realización del Primer Encuentro de Estilos Saludables. Grupos Juveniles: Mesa de Trabajo con Jóvenes: Salud Integral y prevención de alcohol y Drogas.   Apoyo a cuatro iniciativas de Grupos Juveniles Adultos Mayores:   Capacitación en temas de Prevención de Drogas y Alcohol en la familia y Alimentación Saludable.
 
Evolución Presupuesto
CUMPLIMIENTO DE METAS
Cumplimiento Metas Sanitarias Año 2008 ESTABLEC   META 1 META 2 META 3 META 4 META 5 META 6 META 7 META 8 META 9 META 10 TOTAL  H. Peñaflor 15 10 15 10 15     10 10 15 99.99 H. Talagante     20 14.9 15     20 10 20 99.85 CRS:SAG     15 20 14.7     20 15 15 99.73 Consult. Andes 10 13.7 15 10 15     10 10 15 99.73 Dirección  10 10 10 10 9.65 10 10 10 10 10 99.65 H. Melipilla       15 15 10 10 20 15 14.6 99.63 Inst. Traumat       20 20 10 10 20 10 9.14 99.14 H. Curacaví 15 15 10 10 15     15 8.87 9.64 99.14 H. Félix B.Cerda       15 14.5 15 10 20 10 14.5 98.92 H. San Juan de Dios       20 13.8 15 10 15 10 15 98.81
SATISFACCION USUARIA
USUARIO INCÓGNITO RANKING GLOBAL – 1ª medición Año 2008
USUARIO INCÓGNITO RANKING GLOBAL - 2ª medición Año 2008
20 funcionarios de los Servicios de salud: Viña Del Mar Quillota Atacama Maule O'Higgins Coquimbo 25 de Agosto al 12 de Septie mbre
Participación de Ministra de Salud, Subsecretario de Redes y otras autoridades del Minsal. Participación de representantes de servicios de salud desde Iquique hasta Aysén, incluyendo Isla de Pascua. Un 70% de representación de los establecimientos de baja complejidad. “ Declaración de Curacaví”. 25 y 26 de septiembre del 2008
 
DESAFIOS
Mesa de Trabajo Construcción de Mesa de Trabajo con los Gremios: Modificación del Grupo Gestor Creación del Consejo Heyermann
 
 
 
Pasantías Nacionales   28 personas de distintos servicios de salud. Se ha constituido en un modelo a replicar en otros establecimientos.
Hospitales que participarán: Servicio de Salud Araucanía Norte Servicio de Salud Araucanía Sur Servicio de Salud Valdivia Hospital Curacautín Hospital Vilcún Hospital Los Lagos Hospital Collipulli Hospital Saavedra Hospital Corral Hospital Purén Hospital Gorbea Hospital Lanco Hospital Lonquimay Hospital Galvarino Hospital Paillaco Hospital Cunco Hospital Curahue Hospital Toltén Hospital Loncoche
Implementación de centros de responsabilidad Énfasis en la calidad de la atención Puesta en marcha del Cecof en la unidad vecinal numero 9  Implementación del mas salud occidente Satisfacción Usuaria Política de Comunicaciones Aumentar la resolutividad
Sustentabilidad Financiera Participación ciudadana Trabajo comunitario Aportar en la construcción de hospitales de la familia y la comunidad en el país
 
http://saludcuracavi.blogspot.com/

PresentacióNprotsoc

  • 1.
    “ Hospital deCuracaví y su Transformación a Hospital de la Familia y la Comunidad” Bicentenario
  • 2.
  • 3.
    Población Comunal 28.042Hab Población Rural Comunal 8.784 Hab 36% de la población Población beneficiaria 17.707 Hab 63% de la población Población Inscrita Fonasa 18.647 Hab 66% de la población
  • 4.
    DESCRIPCION HOSPITAL DE CURACAVI DR. MAURICIO HEYERMANN CORTÉS
  • 5.
  • 6.
    Hospital de bajacomplejidad Consultorio Posta Rural Lo Alvarado y Santa Rita Posta Rural de Cerrillos
  • 7.
  • 8.
    Inscripción de lapoblación Diseño de un plan de inscripción con todas las instancias de la comunidad
  • 9.
  • 10.
    Docencia VigilanciaE SAP GES Subdirección Procesos Asistenciales SEIS Farmacia Ética Abastec. Dirección Secretaría de Dirección Oficina de Planificación y Desarrollo Consejo Técnico y Consultivo Oficina de Partes Oficina de Relaciones sociales OIRS Subdirección Administrativa C y F S. Generales RR.HH. Subdirección de Coordinación de Red SApoyo Urgencia S. Azul S. Verde Hospitalizados
  • 11.
    Desarrollo Organizacional Plande Salud del Hospital de Curacaví Cartera de Servicios Arsenal Farmacológico Oficina de calidad y seguridad del paciente Imagen Corporativa
  • 12.
    Sectorización medica Capacitaciónmodelo salud familiar Implementación del CHCC Refuerzo del equipo de salud mental Realización de rondas rurales al Pangue Implementación de Rayen Clínico Atención Primaria
  • 13.
  • 14.
    Resultados PostaCerrillos Participación comunitaria por parte de delegadas de salud. Actividades de promoción en colegios rurales. Equipo de salud mental Morbilidad y controles de crónicos IRA por kinesióloga. Chile Crece Contigo (sala de estimulación). Transformación a Cecof
  • 15.
    Resultados Posta LoAlvarado – Santa Rita Colaboración de encargada de salud Rondas semanales por médico. Control cardiovascular por médico y enfermera Matrona una vez al mes Toma de muestra de exámenes una vez por semana
  • 16.
    Sectorización de laatención de pacientes Categorización según riesgo dependencia "Solicitud de Hospitalización en Hospital de Curacaví“ Creación de la red espiritual Mejora de sistemas de registros clínicos y administrativos. Docencia de técnicos y profesionales de enfermería provenientes de la Universidad del Mar. Sala Mortuoria se transforma en Sala de Oración. Hospitalizados
  • 17.
  • 18.
    Red Espiritual Selogra la transformación de Sala Mortuoria a…
  • 19.
    Capilla de oracióncuando se solicita y velatorio transitorio. Red Espiritual
  • 20.
    Urgencia Triage EducativoDisminución de consultas pacientes C4 Mayor pertinencia en la derivación de pacientes Protocolos de traslado y otros
  • 21.
    Servicios de ApoyoDiagnostico Implementación de toma de muestras, conectada a la única red de laboratorios públicos por medio de la plataforma OMEGA Implementación de nueva Sala de Radiografías Digital en red con HSJD y HFBC
  • 22.
    Programa Promoción dela Salud Establecimientos Educacionales: Participación en 10 establecimientos educacionales y 1 Jardín infantil Comunidad: Realización del Primer Encuentro de Estilos Saludables. Grupos Juveniles: Mesa de Trabajo con Jóvenes: Salud Integral y prevención de alcohol y Drogas.   Apoyo a cuatro iniciativas de Grupos Juveniles Adultos Mayores:   Capacitación en temas de Prevención de Drogas y Alcohol en la familia y Alimentación Saludable.
  • 23.
  • 24.
  • 25.
  • 26.
    Cumplimiento Metas SanitariasAño 2008 ESTABLEC META 1 META 2 META 3 META 4 META 5 META 6 META 7 META 8 META 9 META 10 TOTAL H. Peñaflor 15 10 15 10 15     10 10 15 99.99 H. Talagante     20 14.9 15     20 10 20 99.85 CRS:SAG     15 20 14.7     20 15 15 99.73 Consult. Andes 10 13.7 15 10 15     10 10 15 99.73 Dirección 10 10 10 10 9.65 10 10 10 10 10 99.65 H. Melipilla       15 15 10 10 20 15 14.6 99.63 Inst. Traumat       20 20 10 10 20 10 9.14 99.14 H. Curacaví 15 15 10 10 15     15 8.87 9.64 99.14 H. Félix B.Cerda       15 14.5 15 10 20 10 14.5 98.92 H. San Juan de Dios       20 13.8 15 10 15 10 15 98.81
  • 27.
  • 28.
    USUARIO INCÓGNITO RANKINGGLOBAL – 1ª medición Año 2008
  • 29.
    USUARIO INCÓGNITO RANKINGGLOBAL - 2ª medición Año 2008
  • 30.
    20 funcionarios delos Servicios de salud: Viña Del Mar Quillota Atacama Maule O'Higgins Coquimbo 25 de Agosto al 12 de Septie mbre
  • 31.
    Participación de Ministrade Salud, Subsecretario de Redes y otras autoridades del Minsal. Participación de representantes de servicios de salud desde Iquique hasta Aysén, incluyendo Isla de Pascua. Un 70% de representación de los establecimientos de baja complejidad. “ Declaración de Curacaví”. 25 y 26 de septiembre del 2008
  • 32.
  • 33.
  • 34.
    Mesa de TrabajoConstrucción de Mesa de Trabajo con los Gremios: Modificación del Grupo Gestor Creación del Consejo Heyermann
  • 35.
  • 36.
  • 37.
  • 38.
    Pasantías Nacionales  28 personas de distintos servicios de salud. Se ha constituido en un modelo a replicar en otros establecimientos.
  • 39.
    Hospitales que participarán:Servicio de Salud Araucanía Norte Servicio de Salud Araucanía Sur Servicio de Salud Valdivia Hospital Curacautín Hospital Vilcún Hospital Los Lagos Hospital Collipulli Hospital Saavedra Hospital Corral Hospital Purén Hospital Gorbea Hospital Lanco Hospital Lonquimay Hospital Galvarino Hospital Paillaco Hospital Cunco Hospital Curahue Hospital Toltén Hospital Loncoche
  • 40.
    Implementación de centrosde responsabilidad Énfasis en la calidad de la atención Puesta en marcha del Cecof en la unidad vecinal numero 9 Implementación del mas salud occidente Satisfacción Usuaria Política de Comunicaciones Aumentar la resolutividad
  • 41.
    Sustentabilidad Financiera Participaciónciudadana Trabajo comunitario Aportar en la construcción de hospitales de la familia y la comunidad en el país
  • 42.
  • 43.