Curso
Procesos de
Fabricación
Clase 2 - Jueves 2 abril 2015
Safety Contact
1. Piense en la última cicatriz o lesión que recibió - ¿cómo podría haberlo evitado?
2. Utilice la última observación de la seguridad o área de trabajo de inspección que ha completado - ¿qué
hiciste o el observado aprender?
3. El uso del teléfono móvil durante la conducción - la conducción está igualmente afectada si el uso de un kit
o no de manos libres - su la conversación que reduce la atención, no sostener el teléfono. Que alguna vez se
colgó el teléfono y no puede recordar los últimos cinco minutos de su coche?
4. Los cascos para bicicleta - llevan un casco cada vez que viaje, cascos reducen el riesgo de lesión cerebral en
un 88%.
5. Compruebe la banda de rodadura de los neumáticos de coche -su lo primero que miran a la policía después
de un accidente de coche, y la banda de rodadura gastada por debajo de los indicadores puede anular su
seguro.
6. Primeros auxilios y RCP - Pregunta al grupo en que conoce la respira correctas a la relación compresiones de
RCP - la respuesta es de 30 compresiones y luego 2 respiraciones en 30 segundos. Las compresiones pausa
para las respiraciones, y esta proporción va para todas las edades y para una o dos socorristas. Referencia
7. Durante una tormenta eléctrica: Permanezca adentro, evitar el uso del teléfono, evite tocar los
electrodomésticos o grifos de agua, no se coloque bajo objetos altos (y si tienes que agacharte y mantener
los pies juntos) - Iluminación mata a más estadounidenses cada año que tornados y huracanes.
8. Cuidado de la espalda - Pregunta al equipo en las técnicas correctas para levantar (curva en las rodillas, la
espalda recta, compruebe la ruta de primera; conseguir ayuda, carga cerca del cuerpo, evitar movimientos
espasmódicos rápidos, evitar torcer).
9. Al usar herramientas eléctricas o cables de extensión, siempre mantenga los cables sueltos y nunca se
envuelven alrededor de la herramienta - que pueden sobrecalentarse e incendiarse.
Temario
1. Gestión de la producción
2. Gestión de la cadena de suministro
3. Indicadores
4. Costos
5. Opex
6. Ingeniería de procesos
7. Ingeniería de planta
8. Ingeniería de proyectos
9. Capex
10. Ingeniería de calidad
11. Mejora continua
12. Lean-six sigma
13. Lean Manufacturing
14. Six - sigma
15. Kaizen
Primera clase
1. Safety contact
2. Procesos de Fabricación
3. Clasificaciones
4. Químicos
5. Metalúrgicos
6. Metalmecánicos
7. Mixtos
8. Top 10: cobre, acero, molibdeno, alimentos
9. Cobre
10. Acero
11. Molibdeno
12. Alimentos
13. Gestión de la Producción
14. Indicadores
15. Balance Score Card ligado a la generación de indicadores de
gestión
16. KPI's de operaciones
17. in put y Out Put, % scrap, % dias de WIP,% eficiencias MP + MO
Autoeval
Autoeval
Bibliografía
https://books.google.cl/books?id=m2swZYTsrVIC&pg=PA7&dq=procesos+fabricacion&hl=es-
419&sa=X&ei=xmgiVfmNMYrPsAWEjICQBw&ved=0CBwQ6AEwAA#v=onepage&q=procesos%20fabricacion&f=false
https://books.google.cl/books?id=SVBGgraQiREC&pg=PA50&dq=procesos+fabricacion&hl=es-
419&sa=X&ei=xmgiVfmNMYrPsAWEjICQBw&ved=0CCQQ6AEwAQ#v=onepage&q=procesos%20fabricacion&f=false
https://books.google.cl/books?id=KZDPoE0uWTkC&printsec=frontcover&dq=procesos+fabricacion&hl=es-
419&sa=X&ei=xmgiVfmNMYrPsAWEjICQBw&ved=0CCwQ6AEwAg#v=onepage&q=procesos%20fabricacion&f=false
https://books.google.cl/books?id=d0JpBgAAQBAJ&pg=PA63&dq=procesos+fabricacion&hl=es-
419&sa=X&ei=xmgiVfmNMYrPsAWEjICQBw&ved=0CDIQ6AEwAw#v=onepage&q=procesos%20fabricacion&f=false
https://books.google.cl/books?id=gilYI9_KKAoC&pg=PA318&dq=procesos+fabricacion&hl=es-
419&sa=X&ei=xmgiVfmNMYrPsAWEjICQBw&ved=0CEIQ6AEwBg#v=onepage&q=procesos%20fabricacion&f=false
https://books.google.cl/books?id=WQXHWJNu19EC&pg=PA196&dq=procesos+fabricacion&hl=es-
419&sa=X&ei=xmgiVfmNMYrPsAWEjICQBw&ved=0CEkQ6AEwBw#v=onepage&q=procesos%20fabricacion&f=false
https://books.google.cl/books?id=PxrIhy9UbZkC&pg=PA121&dq=procesos+fabricacion&hl=es-
419&sa=X&ei=xmgiVfmNMYrPsAWEjICQBw&ved=0CFQQ6AEwCQ#v=onepage&q=procesos%20fabricacion&f=false
Bibliografía
https://books.google.cl/books?id=JmnDQ4fzgzQC&pg=PA195&dq=procesos+fabricacion&hl=es-
419&sa=X&ei=BWoiVanHLcHMsAX1q4DAAg&ved=0CEAQ6AEwBzgK#v=onepage&q=procesos%20fabricacion&f=false
https://books.google.cl/books?id=V2IqmVapJWkC&pg=PA74&dq=procesos+fabricacion&hl=es-
419&sa=X&ei=BWoiVanHLcHMsAX1q4DAAg&ved=0CDsQ6AEwBjgK#v=onepage&q=procesos%20fabricacion&f=false
https://books.google.cl/books?id=j2LY3KW6y8kC&pg=PA255&dq=procesos+fabricacion&hl=es-
419&sa=X&ei=BWoiVanHLcHMsAX1q4DAAg&ved=0CEgQ6AEwCDgK#v=onepage&q=procesos%20fabricacion&f=false
https://books.google.cl/books?id=RICwgSzYplYC&printsec=frontcover&dq=procesos+fabricacion&hl=es-
419&sa=X&ei=BWoiVanHLcHMsAX1q4DAAg&ved=0CCUQ6AEwAjgK#v=onepage&q=procesos%20fabricacion&f=false
https://books.google.cl/books?id=udFwMwT4xDMC&pg=PA49&dq=procesos+fabricacion&hl=es-
419&sa=X&ei=BWoiVanHLcHMsAX1q4DAAg&ved=0CCoQ6AEwAzgK#v=onepage&q=procesos%20fabricacion&f=false
https://books.google.cl/books?id=XLT9QgLvTaYC&printsec=frontcover&dq=procesos+fabricacion&hl=es-
419&sa=X&ei=BWoiVanHLcHMsAX1q4DAAg&ved=0CDAQ6AEwBDgK#v=onepage&q=procesos%20fabricacion&f=false
https://books.google.cl/books?id=ea0kufqBmtQC&pg=PA37&dq=procesos+fabricacion&hl=es-
419&sa=X&ei=BWoiVanHLcHMsAX1q4DAAg&ved=0CDYQ6AEwBTgK#v=onepage&q=procesos%20fabricacion&f=false
Segunda clase
1. Safety contact
2. Gestión de la Producción
3. Indicadores
4. Balance Score Card ligado a la generación de indicadores
de gestión
5. KPI's de operaciones
6. in put y Out Put, % scrap, % dias de WIP,% eficiencias MP
+ MO
Gestión de la producción
En todas las empresas industriales, aplicar un buen modelo de gestión de
producción es la clave para que su negocio llegue rápidamente al éxito. En este
tipo de empresas la producción es su componente más importante, por lo que es
fundamental que el mismo cuente con los controles y las planificaciones
correspondientes que mantengan su desarrollo en un nivel optimo.
Cuando hablamos de gestion de la produccion nos estamos refiriendo al
conjunto de herramientas administrativas que se utilizan precisamente, para
maximizar los niveles de producción de una empresa que se dedica a
comercializar sus propios productos. Y si bien existen varios modelos para poder
llevarla a cabo, la gestión de la producción se basa en la planificación,
demostración, ejecución y control de diferentes tácticas para poder mejorar
las actividades que son desarrolladas en una empresa industrial.
Gestión de la producción
• División del trabajo.
• Estandarización de partes.
• Revolución industrial.
• Estudio científico del trabajo.
• Relaciones humanas.
• Modelos de decisiones.
• Informáticas
Procesos de soporte
Meta de Producción
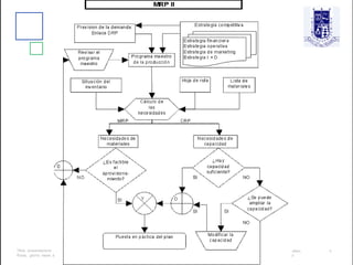
MRP
• MRP I (MATERIAL REQUIREMENTS PLANNING Y MRP II
(MANUFACTURING RESOURCES PLANNING): De origen
Norteamericano al igual que la teoría "Clásica" de gestión de
producción, presenta con la anterior diferencia de orden
conceptual y no sólo de proceso de datos. Las primeras
realizaciones prácticas datan de los últimos años de la década
de los sesenta en la industria Norteamericana, llegando a
Europa con una nueva orientación y con nuevos soportes
de hardware a mediados de los setenta, donde desde
entonces ha venido consolidándose. Constituye un sistema
casi completo de sistema de gestión de la producción, cuyos
puntos fuertes se encuentran principalmente en la
planificación.
• http://prod2ejec.es.tl/MRP.htm
MRP
MRP
MRP
MRP
MRP
ERP
JIT
• JIT (JUST IN TIME): Filosofía y conjunto de
técnicas que se integran dentro de lo que se
puede llamar "Escuela Japonesa" de la gestión de
empresas. El sistema JIT se basa en la producción,
compra, y entrega de pequeños lotes de partes,
de buena calidad cuando se necesitan, en la
cantidad que se necesita trata de ajustar la
producción al consumo, esto lo consigue
mediante la implantación de varias técnicas y
mediante la reorganización de distintas funciones
ya existentes.
TOC
• TOC (THEORY OF CONSTRAINTS). Teoría
desarrollada por E. Goldratt, mismo creador
de OPT, muy popularizado por el best seller
"LA META". Aunque desde 1988 Goldratt y su
equipo habían desarrollado un programa muy
intenso de difusión y formación, todavía no
existían muchas experiencias prácticas.
TOC
TOC
TOC
TOC
TOC
TOC
TOC
TOC
BSC - CMI
• El concepto de Cuadro de mando Integral – CMI (Balanced
Scorecard – BSC) fue presentado en el número de enero/febrero
de 1992 de la revista Harvard Business Review, con base en un
trabajo realizado para una empresa de semiconductores. Sus
autores, Robert Kaplan y David Norton, plantean el CMI como un
sistema de administración o sistema administrativo (management
system), que va más allá de la perspectiva financiera con la que los
gerentes acostumbran a evaluar la marcha de una empresa. Según
estos dos consultores, gestionar una empresa teniendo en cuenta
solamente los indicadores financieros tradicionales (existencias,
inmovilizado, ingresos, gastos,...) olvida la creciente importancia de
los activos intangibles de una empresa (relaciones con los clientes,
habilidades y motivaciones de los empleados,...) como fuente
principal de ventaja competitiva.1
Indicadores
• Los indicadores son datos que muestran el estado de una actividad. En el
término amplio de la palabra, estos pueden medir cualquier cosa. En el
caso de ser indicadores clave, se llaman KPI (Key Performance Indicators).
• Algunos ejemplos de indicadores son: Tiempo medio de realizar una
actividad (minutos), eficiencia de un proceso (porcentaje), consumo de
material para realizar una unidad de producto (en kg o en €), etc. Para
cada uno de estos indicadores tendremos que definir su periodicidad, su
ratio, su responsable y otros datos adicionales de los que hablaremos más
adelante.
• La utilidad de medir los procesos no es otra que la de conocer el estado
actual de sus actividades y recoger datos históricos para tener un
seguimiento a lo largo del tiempo. Con esto se puede conocer la evolución
del desempeño del proceso, y se facilita la toma de decisiones y la
identificación de resultados anormales o de tendencias positivas o
negativas. Además, podemos fijar objetivos y valores de referencia para
saber si nuestras actividades funcionan correctamente, o si debemos
hacer cambios.
Tipos de indicadores
Se pueden establecer indicadores para cualquier aspecto medible.
Estos son algunos tipos:
- Económicos: Ingresos, gastos, beneficios, rentabilidad, coste de oportunidad…
– Financieros: VAN, TIR, payback…
– De producción: Cantidad producida, coste unitario, tiempo de producción,
material usado, eficiencia del proceso…
– De calidad: Porcentaje de defectos, nivel de calidad, número de fallos de los
equipos, interrupciones forzadas, costes de calidad y no calidad…
– De logística: Cantidad de stock, rotación, número de pedidos, roturas de stock,
tiempo medio de entrega…
– De servicio: Tiempo en responder llamadas, pedidos sin atender, devoluciones…
– De cliente: satisfacción, número de reclamaciones, número de clientes nuevos,
cuota de mercado…
– Otros: Consumos, salarios, accidentes…
Todos ellos deben estar medidos durante un periodo de tiempo prefijado y llevar
asociadas unas unidades de medida.
Como definir un indicador
Lo más habitual en las empresas es que cada departamento
tenga sus indicadores. Dado que son las personas del
departamento las que más saben del funcionamiento del
mismo, lo más lógico es que sean ellas las que decidan los
aspectos clave que se deben de medir para controlar el buen
funcionamiento de las actividades.
Un indicador bien definido debe ser útil, fácilmente
comprensible y se debe medir a periodos de tiempo regulares
para facilitar hacer gráficas que muestren su evolución. Se
deben establecer referencias (expectativas, limites u
objetivos) para poder obtener conclusiones de si el proceso
funciona bien o mal.
Partes de un indicador
A la hora de definir los indicadores, hay que fijar una serie de parámetros para cada uno de
ellos. Las partes esenciales que deben definirse junto al indicador son estas:
> Definición: Describe concretamente lo que se está midiendo. Ejemplo: Consumo
eléctrico en una vivienda durante cada mes.
> Forma de calcularlo / ratio: La fórmula o ecuación que se usará para obtener el dato.
Ejemplo: Si medimos un porcentaje de defectos, su fórmula será 100*(unidades
defectuosas/unidades totales).
> Unidades: Junto al valor, se deben especificar las unidades en que se está midiendo. En
el ejemplo del consumo eléctrico, las unidades más comunes serían kWh. En el ejemplo
del porcentaje de defectos, las unidades son el tanto por ciento (los porcentajes no
requieren unidades adicionales).
> Periodicidad: Debe fijarse cada cuánto se va a medir: Mensualmente, Trimestralmente,
Anualmente, Semanalmente, Diariamente, cada hora, instantáneamente… Si el indicador
es clave para el buen funcionamiendo se deberá medir y controlar más frecuentemente
que si es un indicador secundario menos importante.
> Proceso: La actividad o proceso que está asociado al indicador.
> Responsable: El departamento o persona que es responsable del proceso o la actividad
que se está midiendo.
Ejemplo
- Definición del indicador: Porcentaje de defectos durante la producción de piezas modelo
AC569.
- Ratio: 100*(Unidades defectuosas/Unidades producidas totales).
- Unidades: Porcentaje.
- Periodicidad: Semanal.
- Proceso: Fabricación de piezas AC569.
- Responsable: Departamento de fabricación.
- Expectativa: 0%.
- Límite de aceptabilidad: 2,5%.
Si se supera este valor, consideraremos que alguna parte del proceso está descontrolada,
analizaremos las causas y tomaremos acciones para que vuelvan a dar datos asumibles.
- Objetivo: <1% para final de año.
Para conseguirlo invertiremos en I+D y en formación de los operarios.
- Grupo de interés: Los clientes y la propia empresa. Los primeros tienen interés en no
recibir productos defectuosos, y los segundos tienen interés en no perder dinero por
costes de reparar errores.
- Destinatarios: jefes de departamento y dirección.
Ejemplo
Ejemplo
KPIs
etrics World Class Your Company
Manufacturing Lead Time <1 Day ?
Delivered Quality 3 PPM ?
Delivery Performance 99 + % ?
Inventory Turns >50 Many Companies
Target 365 (one/Day)
?
Manufacturing Space 35-50% less than
mass producers
?
New Product Development 6 months less than mass
producers
?
Skilled Trades Response <2 minutes ?
Production:Skilled Trade Ratio >20:1 ?
Change over time <TAKT Time ?
Lean Manufacturing
https://books.google.cl/books?id=n5qUDVbPA6wC&pg=PA215&dq=fabrica+lean&hl=es-419&sa=X&ei=vm8iVZTLJMnjsAXQmY
https://books.google.cl/books?id=6jNY9FcLGcoC&pg=PA756&dq=fabrica+lean&hl=es-419&sa=X&ei=vm8iVZTLJMnjsAXQmYF4
https://books.google.cl/books?id=NGWk2qOxZ5wC&printsec=frontcover&dq=fabrica+lean&hl=es-419&sa=X&ei=vm8iVZTLJM
https://books.google.cl/books?id=Azq0NfKsL5wC&pg=PA370&dq=fabrica+lean&hl=es-419&sa=X&ei=vm8iVZTLJMnjsAXQmYF4
https://books.google.cl/books?id=UKy0P_4rvQIC&pg=PA169&dq=fabrica+lean&hl=es-419&sa=X&ei=vm8iVZTLJMnjsAXQmYF4
https://books.google.cl/books?id=iU5GBgAAQBAJ&pg=PT78&dq=fabrica+lean&hl=es-419&sa=X&ei=vm8iVZTLJMnjsAXQmYF4
https://books.google.cl/books?id=7NbJFz7X3gwC&pg=PA52&dq=lean+manufacturing&hl=es-
419&sa=X&ei=cW8iVdHxLMmrgwT2rIHgBg&sqi=2&ved=0CEUQ6AEwBg#v=onepage&q=lean%20manufacturing&f=false
https://books.google.cl/books?id=mBgDGYRQzXMC&printsec=frontcover&dq=lean+manufacturing&hl=es-
419&sa=X&ei=cW8iVdHxLMmrgwT2rIHgBg&sqi=2&ved=0CDYQ6AEwBA#v=onepage&q=lean%20manufacturing&f=false
https://books.google.cl/books?id=xjrRJM4TFV8C&printsec=frontcover&dq=lean+manufacturing&hl=es-
419&sa=X&ei=cW8iVdHxLMmrgwT2rIHgBg&sqi=2&ved=0CCkQ6AEwAg#v=onepage&q=lean%20manufacturing&f=false
https://books.google.cl/books?id=mZCh1a3L8M8C&printsec=frontcover&dq=lean+manufacturing&hl=es-
419&sa=X&ei=cW8iVdHxLMmrgwT2rIHgBg&sqi=2&ved=0CBsQ6AEwAA#v=onepage&q=lean%20manufacturing&f=false
Tarea - Trabajo
A.- Individualmente debe elegir un proceso de fabricación, identificar sus etapas y
dibujar un diagrama de flujo que lo describa.
B.- Debe indicar en que etapas del diagrama de flujo se realizarán controles de
calidad y con que parámetros.
C.- Debe analizar 3 sub etapas del proceso y proponer 2 indicadores de gestión
efectivos.
Tarea – Trabajo 2
A.- A partir del diagrama de flujo y descripción de la tarea 1, proponga y explique
un proyecto de mejora.
B.- Explique como mediría este proceso mejorado y describa los indicadores que
utilizará.

Procesos de fabricación clase 2 v2