Plan Estratégico de Imagen Corporativa
                                                            Nuevas Tecnologías




DIRECCIÓN DE INVESTIGACIÓN Y POSTGRADO


DIPLOMADO EN GESTIÓN DE IMAGEN CORPORATIVA – DGI




 IMPLEMENTACIÓN DE INTRANET CORPORATIVA PARA
        EL GRUPO EDITORIAL LA HOGUERA

              TRABAJO FINAL DE MÓDULO




          MATERIA:   PLAN ESTRATÉGICO DE IMAGEN
                       CORPORATIVA
                     NUEVAS TECNOLOGÍAS.

          ALUMNAS:   LOURDES MONTERO VALVERDE
                     TEREZA ZAMORA SALAZAR

          DOCENTE:    LIC. KAREM INFANTAS




                      Santa Cruz – Bolivia

                      Septiembre de 2009




                                                    Intranets - Redes Privadas
Plan Estratégico de Imagen Corporativa
                                                                           Nuevas Tecnologías

INTRODUCCIÓN


Hoy en día las compañías tienen que ser más eficientes, basadas en sus sistemas de
información para ser más flexibles, para eliminar barreras tantos internas como externas.


En esta nueva década pocas empresas han podido operar sin extender sus prioridades y
necesidades más allá de sus fronteras. Ninguna empresa podrá seguir adelante por sí sola,
ya que se enfrentan a una economía globalizada que se rige por la tecnología. Este
acercamiento a la tecnología fomenta la creatividad y el espíritu empresarial de los
funcionarios en los proyectos, para llegar al corazón del objetivo de la empresa y lograr
una ventaja competitiva.


En la década de los 90 la tecnología da una base a los negocios para introducir de lleno
nuevos productos o servicios. Con la habilidad de las computadoras para manejar un gran
volumen de datos, los administradores pueden rápidamente reconocer mercados
emergentes, recursos, procesos de manufactura automatizados y mucho más.


Lo que estamos viendo aquí es un proceso de cambio a las nuevas tecnologías y el
implementar cualquier cambio requiere de flexibilidad, efectividad y creatividad en la
organización. Esto se puede ver en tres esquemas:


Los procedimientos para recaudar información resultan muchas veces muy penosos. Por
ejemplo, los consultores comúnmente demandan listas muy largas de preguntas confusas.
El motivo detrás de este requisito es excelente: los consultores tratan de ganar un
conocimiento de la compañía para derivar conclusiones inteligentes, pero este intento de
acercamiento no resulta favorable muchas veces y los cuestionarios demandan mucho
tiempo de los trabajadores sin dejarlos llegar a una conclusión del proyecto.


Las recomendaciones pueden ser difíciles de entender para el personal de la compañía.
Gente con grandes problemas reales, tratan de solucionarlos con el conocimiento
adquirido por experiencia y no por la teoría. Las técnicas producen resultados mixtos:
muchas veces se acercan al objetivo del trabajo y muchas otras veces no, lo que ocasiona
que las compañías huyan de metodologías que no producen resultados uniformes.



                                                                   Intranets - Redes Privadas
Plan Estratégico de Imagen Corporativa
                                                                            Nuevas Tecnologías

El nuevo paradigma es tratar de hacer un cambio organizacional que influya en el
comportamiento corporativo, este al principio se enfoca solo en los resultados que
pueden obtener del proyecto sin tomar en cuenta el desarrollo de sistemas de
información que va a ser necesario para lograr dicho objetivo.


Este cambio es una respuesta a la gran complejidad que implica la tecnología de
información y al incremento de la presión y el stress que recibe la gente de los nuevos
sistemas de información. Bajo este stress mucha gente se cierra construyendo barreras
para no aceptar el cambio y recurren desesperadamente a creer que son autosuficientes
sin los sistemas, lo cual resulta imposible por mucho tiempo.


Sin embargo, ellos deben aprender a usar estos sistemas para cooperar en el logro de los
objetivos de la corporación, y así mismo facilitar sus procesos cotidianos.
Para que el cambio funcione, sus creadores e implementadores tienen que estar
preparados a aceptar nuevas ideas y deben sentirse lo suficientemente seguros en su
posición para aceptar diferentes formas de hacer las cosas y deben entender y usar un
lenguaje común que asuma los valores de la cultura de la empresa.


Cuando la computación apenas empezaba todos los técnicos eran generalmente
ingenieros. Pero como los campos de trabajo se han expandido y multiplicado estudiantes
universitarios han empezado a especializarse ya que los técnicos que creaban los sistemas
no llegaban a sentir la necesidad de las personas que realmente utilizarías estas
herramientas.


El manejar un cambio tecnológico de forma satisfactoria demanda el apego a 4
principios necesarios para el proceso de cambio:


    Prestar atención al cambio en las técnicas y teorías de administración.


    Contar con los soportes necesarios para facilitar el cambio.


    Colocar en el lugar y momento exacto los equipos para manejar este cambio.




                                                                    Intranets - Redes Privadas
Plan Estratégico de Imagen Corporativa
                                                                         Nuevas Tecnologías

    Asegurar que la comunicación entre estos mecanismos permitirá la integración de
       los elementos organizacionales, técnicos y de negocio.


Los pasos para lograr un cambio son:


    Concientizarse de la necesidad de un cambio, de lo contrario creará confusión y
       enojo.


    Aceptar el cambio, de lo contrario se logrará una percepción negativa.


    Implementación del cambio, de lo contrario podrían sabotearlo, abandonarlo o
       irónicamente cambiarlo.


    Completar la integración.


Para evitar estas respuestas negativas de las primeras etapas del cambio, se debe de
conocer las siguientes tácticas:


    Mecanismos de comunicación para proveer información relevante.


    Soporte y guía para la gente que está pasando por estas etapas de cambio.


    Una manera para que la gente pueda expresar sus sentimientos.


    Trabajar cada vez que sea posible en la formación de líderes.


    Simplificación del proceso.


    Compatibilidad entre el viejo y el nuevo sistema.


    Desarrollo de la confianza que el cambio beneficiará tanto a la gente como a la
       corporación.




                                                                 Intranets - Redes Privadas
Plan Estratégico de Imagen Corporativa
                                                                        Nuevas Tecnologías

ASPECTOS GENERALES
  1. Nombre del proyecto
     Intranets - Redes Privadas.


  2. Responsables
     María Lourdes Montero
     Tereza Zamora Salazar


IDENTIFICACIÓN DEL PROBLEMA A SOLUCIONAR O POTENCIALIDAD A DESARROLLAR


  1. Beneficiarios del proyecto


     Colaboradores internos porque aportan la interfaz de exploración del World Wide
     Web (www), a la información y servicios almacenados en una red de área local
     (LAN) corporativa. Además que las intranets son atractivas por que disminuyen el
     costo de mantenimiento de una red interna y, al mismo tiempo, aumenta la
     productividad, ya que ofrece a los usuarios acceso más eficaz a la información y a
     los servicios que necesitan.


  2. Descripción del problema o potencialidad a desarrollar


     Con la enorme evolución de la Internet, un gran número de personas en las
     empresas la usan para comunicarse con el mundo exterior, para reunir
     información y para hacer negocios. A la gente no le lleva mucho tiempo reconocer
     que los componentes que funcionan tan bien en Internet serían del mismo modo
     valioso en el interior de sus empresas y esa es la razón por la que las Intranets se
     están haciendo tan populares.


     La Intranet está basada en los estándares y protocolos abiertos desarrollados en
     Internet. Estos estándares abiertos soportan aplicaciones y servicios como correo
     electrónico (e-mail), trabajo en grupo (work group), servicio de directorio,
     seguridad, acceso a bases de datos, compartición de información y administración
     de sistema. La Intranet se beneficia del esfuerzo de la industria entera y no de un
     solo fabricante.

                                                                 Intranets - Redes Privadas
Plan Estratégico de Imagen Corporativa
                                                                           Nuevas Tecnologías


SOLUCIÓN PLANTEADA CON EL PROYECTO


1. Descripción del proyecto


Las aplicaciones que permiten a los distintos departamentos empresariales enviar
información y a los empleados rellenar formularios de la empresa (como las hojas de
asistencia) y utilizar la información corporativa financiera, son muy populares.
La mayoría de los software utilizados en las Intranets son estándar: software de Internet
como el Netscape, Navigator y los navegadores Explorer para Web de Microsoft y los
programas personalizados se construyen frecuentemente usando el lenguaje de
programación de Java y el de guión de CGI.
Las Intranets también se pueden utilizar para permitir a las empresas llevar a cabo
transacciones de negocio a negocio como: hacer pedidos, enviar facturas y efectuar pagos.
Para mayor seguridad, estas transacciones de Intranet a Intranet no necesitan nunca salir
a Internet, pero pueden viajar por líneas alquiladas privadas. Son un sistema poderoso
para permitir a una compañía hacer negocios en línea, por ejemplo, permitir que alguien
en Internet solicite algún producto.
Cuando alguien solicita un producto en Internet, la información se envía de una manera
segura desde Internet a la red interna de la compañía, donde se procesa y se completa el
encargo.


Los beneficios de la implementación de una Intranet son:


    Mayor eficacia organizacional y productividad.
    Ahorro de recursos y la preparación de la empresa en una tecnología fundamental
       para la supervivencia en la Nueva Economía, en las áreas funcionales de servicio al
       cliente, ventas y marketing, producción y operaciones, ingeniería, recursos
       humanos, administración, contabilidad y finanzas.
    Mejoría en el clima organizacional con efectos directos en la satisfacción de sus
       clientes y accionistas.
    Resulta más útil que el mismo correo electrónico porque con una intranet, los
       empleados podrán trabajar en un archivo compartido y dispondrán de una
       ubicación central en la que consultar la versión más reciente.

                                                                    Intranets - Redes Privadas
Plan Estratégico de Imagen Corporativa
                                                                           Nuevas Tecnologías

       También se ahorrará espacio en el servidor. Puede parecer secundario, pero si
         cada usuario tiene en su equipo versiones de varios archivos puede llegarse a
         ocupar mucho espacio que quizá se aprovecharía mejor de otro modo.
       Tomando en cuenta que el tiempo es oro, el uso de intranets permite publicar
         información importante y ponerla al alcance de todos los empleados. Los
         formularios interactivos ahorran tiempo. Solicitudes de vacaciones, pedidos de
         suministro, cambios en los beneficios sociales, y mucho más, podrán administrarse
         de manera rápida y eficaz.


Un beneficio clave de la tecnología Intranet es la interactividad que posee de entregar
información actualizada de manera rápida y costo eficiente a toda la base de usuarios.
Una Intranet pone información vital al alcance de todos los empleados con acceso a ella.
Otra característica que vale la pena mencionar, es la consistencia, porque la información
es la misma a lo largo y ancho de la empresa.


Fin


Implementar una Intranet a nivel de red privada corporativa en la oficina administrativa
del Grupo Editorial La Hoguera, considerando que esta herramienta pone información
vital al alcance de todos los funcionarios con acceso a ella, de manera que circule
información actualizada de manera rápida y a un costo eficiente a toda la base de
usuarios.


Objetivo general del proyecto.


Brindar a las personas la posibilidad de acceder de forma oportuna a la información oficial
institucional y utilizar esta tecnología para mejorar el proceso de toma de decisiones.


Componente


Las Intranet son posibles gracias a la concepción de la informática distribuida, que surgió
en el mundo de la empresa en la década de los ochenta. Uno de los avances en este
campo, la llegada de lo que se denominan Redes de Área Extensa, o WAN, ha hecho de las
Intranet un fenómeno posible en la realidad actual.

                                                                    Intranets - Redes Privadas
Plan Estratégico de Imagen Corporativa
                                                                            Nuevas Tecnologías


Cuando hablamos de informática distribuida nos referimos a las redes de computadores
(LAN), que han sustituido en parte a las tradicionales mainframes corporativas.


A la hora de construir cualquier red de computadores y, en especial, una Intranet,
necesitaremos algunos elementos básicos:
•   En primer lugar, es necesario disponer de un hardware o soporte físico adecuado para
    la Intranet, que incluye:
    •   Servidores de Web, bajo el modelo Cliente-Servidor.
    •   PC de los trabajadores, que actúan como Clientes y sus correspondientes
        periféricos.
    •   Asegurarse de que el diseño de su intranet resulta adecuado. No puede limitarse a
        publicar cosas y esperar a que los demás sepan encontrarlas. Organizar la intranet
        de manera que sea lo más sencilla de entender posible. Se trata de ahorrar tiempo,
        no de frustrar a los demás.


Actividad


Su principal actividad es organizar y mantener información centralizada o distribuida
según se requiera o se facilite para la obtención y actualización.


Las tecnologías Intranets, también permiten compartir información y conocimientos
independientemente de           la ubicación. Los    grupos   multidisciplinarios y multi-
departamentales muy en boga, pueden aprovechar grandemente los grupos de discusión
virtuales y boletines informativos para preparar reuniones o mejorar la toma de
decisiones. Con anchos de banda suficientes, es posible realizar video-conferencias con
audio y video en tiempo real.


CONCLUSIONES Y RECOMENDACIONES


En conclusión podemos rescatar que cada uno de los departamentos necesita tener un
medio expedito para poder informar, difundir o hacer llegar boletines, procedimientos,
formularios, calendarios, proyectos, aprobaciones, autorizaciones, modificaciones,
planificaciones, etc.


                                                                     Intranets - Redes Privadas
Plan Estratégico de Imagen Corporativa
                                                                           Nuevas Tecnologías


El medio generalmente utilizado es el escrito ("Papel") pero naturalmente las necesidades
dependen del tipo de empresa y su tamaño. Sin embargo, es importante desarrollar
procedimientos de creación y actualización de los contenidos, así como definir un formato
para cada tipo de información.


Algunos de los principales objetivos de Operación y Administración son:


  •   Información de la Empresa.
  •   Información para Ejecutivos.
  •   Información para Colaboradores.
  •   Políticas y Procedimientos.
  •   Administración de Venta /Compras.
  •   Administración Comercial /Financiera.
  •   Control de Activos /Pasivos.


Por ello hemos visto la necesidad de sugerir la utilización de los servicios tecnológicos de
la intranets como una red exclusiva de la empresa para tener acceso a la información de
forma oportuna, logrando tomar decisiones más ágiles y acertadas en el proceso. A esto
se suma que por tratarse de un sistema de comunicación continuo, confiable y seguro
para el resto de las personas en la empresa, los objetivos empresariales y el crecimiento
deseado están garantizados.


Una intranet es el lugar perfecto donde publicar informes semanales, memorandos y
objetivos. De ese modo, todo el mundo dispone de la misma información, por lo que una
vez establecida la intranet en el centro administrativo empresarial, lo ideal es que apunte
a replicarse a todas las oficinas regionales con que cuenta el Grupo Editorial La Hoguera
en todo el país e integrar o vincular de maneta total a la empresa.




                                                                      Intranets - Redes Privadas
Plan Estratégico de Imagen Corporativa
                                                                           Nuevas Tecnologías
Inversión estimada



                                     PRESUPUESTO

           Servidor bajo el modelo Cliente-Servidor.        Existente

           Diseño y mantenimiento del sistema de $us. 500 mensual
           comunicación e información.
           Microsoft Isa Server Estándar 2004               $us. 150

           Licencia para Microsoft Windows Server 2003      $us. 200

           Cableado de la intranet                          Existente

           Dispositivo Firewall                             $us. 180

           TOTAL                                            $us. 1030




                                                                   Intranets - Redes Privadas
Plan Estratégico de Imagen Corporativa
                                                                                                  Nuevas Tecnologías


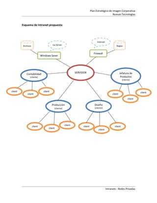
         Esquema de Intranet propuesto




                                                                                    Internet
         Archivos                       Isa Server                                                       Reglas


                                                                                 Firewall
                             Windows Sever




                                                               SERVIDOR                                       Jefatura de
            Contabilidad
                (cliente)                                                                                      Productos
                                                                                                                (cliente)




client                         client                                                                                          client
   e         client               e                                                                  client
                                                                                                                                  e
                e                                                                                       e             client
                                                                                                                         e
                                        Producción                               Diseño
                                          (cliente)                               (cliente)




                                                      client
                    client                                           client                            client
                                    client               e
                       e                                                e             client              e
                                       e
                                                                                         e




                                                                                               Intranets - Redes Privadas

Propuesta De Proyecto Intranets Redes Privadas

  • 1.
    Plan Estratégico deImagen Corporativa Nuevas Tecnologías DIRECCIÓN DE INVESTIGACIÓN Y POSTGRADO DIPLOMADO EN GESTIÓN DE IMAGEN CORPORATIVA – DGI IMPLEMENTACIÓN DE INTRANET CORPORATIVA PARA EL GRUPO EDITORIAL LA HOGUERA TRABAJO FINAL DE MÓDULO MATERIA: PLAN ESTRATÉGICO DE IMAGEN CORPORATIVA NUEVAS TECNOLOGÍAS. ALUMNAS: LOURDES MONTERO VALVERDE TEREZA ZAMORA SALAZAR DOCENTE: LIC. KAREM INFANTAS Santa Cruz – Bolivia Septiembre de 2009 Intranets - Redes Privadas
  • 2.
    Plan Estratégico deImagen Corporativa Nuevas Tecnologías INTRODUCCIÓN Hoy en día las compañías tienen que ser más eficientes, basadas en sus sistemas de información para ser más flexibles, para eliminar barreras tantos internas como externas. En esta nueva década pocas empresas han podido operar sin extender sus prioridades y necesidades más allá de sus fronteras. Ninguna empresa podrá seguir adelante por sí sola, ya que se enfrentan a una economía globalizada que se rige por la tecnología. Este acercamiento a la tecnología fomenta la creatividad y el espíritu empresarial de los funcionarios en los proyectos, para llegar al corazón del objetivo de la empresa y lograr una ventaja competitiva. En la década de los 90 la tecnología da una base a los negocios para introducir de lleno nuevos productos o servicios. Con la habilidad de las computadoras para manejar un gran volumen de datos, los administradores pueden rápidamente reconocer mercados emergentes, recursos, procesos de manufactura automatizados y mucho más. Lo que estamos viendo aquí es un proceso de cambio a las nuevas tecnologías y el implementar cualquier cambio requiere de flexibilidad, efectividad y creatividad en la organización. Esto se puede ver en tres esquemas: Los procedimientos para recaudar información resultan muchas veces muy penosos. Por ejemplo, los consultores comúnmente demandan listas muy largas de preguntas confusas. El motivo detrás de este requisito es excelente: los consultores tratan de ganar un conocimiento de la compañía para derivar conclusiones inteligentes, pero este intento de acercamiento no resulta favorable muchas veces y los cuestionarios demandan mucho tiempo de los trabajadores sin dejarlos llegar a una conclusión del proyecto. Las recomendaciones pueden ser difíciles de entender para el personal de la compañía. Gente con grandes problemas reales, tratan de solucionarlos con el conocimiento adquirido por experiencia y no por la teoría. Las técnicas producen resultados mixtos: muchas veces se acercan al objetivo del trabajo y muchas otras veces no, lo que ocasiona que las compañías huyan de metodologías que no producen resultados uniformes. Intranets - Redes Privadas
  • 3.
    Plan Estratégico deImagen Corporativa Nuevas Tecnologías El nuevo paradigma es tratar de hacer un cambio organizacional que influya en el comportamiento corporativo, este al principio se enfoca solo en los resultados que pueden obtener del proyecto sin tomar en cuenta el desarrollo de sistemas de información que va a ser necesario para lograr dicho objetivo. Este cambio es una respuesta a la gran complejidad que implica la tecnología de información y al incremento de la presión y el stress que recibe la gente de los nuevos sistemas de información. Bajo este stress mucha gente se cierra construyendo barreras para no aceptar el cambio y recurren desesperadamente a creer que son autosuficientes sin los sistemas, lo cual resulta imposible por mucho tiempo. Sin embargo, ellos deben aprender a usar estos sistemas para cooperar en el logro de los objetivos de la corporación, y así mismo facilitar sus procesos cotidianos. Para que el cambio funcione, sus creadores e implementadores tienen que estar preparados a aceptar nuevas ideas y deben sentirse lo suficientemente seguros en su posición para aceptar diferentes formas de hacer las cosas y deben entender y usar un lenguaje común que asuma los valores de la cultura de la empresa. Cuando la computación apenas empezaba todos los técnicos eran generalmente ingenieros. Pero como los campos de trabajo se han expandido y multiplicado estudiantes universitarios han empezado a especializarse ya que los técnicos que creaban los sistemas no llegaban a sentir la necesidad de las personas que realmente utilizarías estas herramientas. El manejar un cambio tecnológico de forma satisfactoria demanda el apego a 4 principios necesarios para el proceso de cambio:  Prestar atención al cambio en las técnicas y teorías de administración.  Contar con los soportes necesarios para facilitar el cambio.  Colocar en el lugar y momento exacto los equipos para manejar este cambio. Intranets - Redes Privadas
  • 4.
    Plan Estratégico deImagen Corporativa Nuevas Tecnologías  Asegurar que la comunicación entre estos mecanismos permitirá la integración de los elementos organizacionales, técnicos y de negocio. Los pasos para lograr un cambio son:  Concientizarse de la necesidad de un cambio, de lo contrario creará confusión y enojo.  Aceptar el cambio, de lo contrario se logrará una percepción negativa.  Implementación del cambio, de lo contrario podrían sabotearlo, abandonarlo o irónicamente cambiarlo.  Completar la integración. Para evitar estas respuestas negativas de las primeras etapas del cambio, se debe de conocer las siguientes tácticas:  Mecanismos de comunicación para proveer información relevante.  Soporte y guía para la gente que está pasando por estas etapas de cambio.  Una manera para que la gente pueda expresar sus sentimientos.  Trabajar cada vez que sea posible en la formación de líderes.  Simplificación del proceso.  Compatibilidad entre el viejo y el nuevo sistema.  Desarrollo de la confianza que el cambio beneficiará tanto a la gente como a la corporación. Intranets - Redes Privadas
  • 5.
    Plan Estratégico deImagen Corporativa Nuevas Tecnologías ASPECTOS GENERALES 1. Nombre del proyecto Intranets - Redes Privadas. 2. Responsables María Lourdes Montero Tereza Zamora Salazar IDENTIFICACIÓN DEL PROBLEMA A SOLUCIONAR O POTENCIALIDAD A DESARROLLAR 1. Beneficiarios del proyecto Colaboradores internos porque aportan la interfaz de exploración del World Wide Web (www), a la información y servicios almacenados en una red de área local (LAN) corporativa. Además que las intranets son atractivas por que disminuyen el costo de mantenimiento de una red interna y, al mismo tiempo, aumenta la productividad, ya que ofrece a los usuarios acceso más eficaz a la información y a los servicios que necesitan. 2. Descripción del problema o potencialidad a desarrollar Con la enorme evolución de la Internet, un gran número de personas en las empresas la usan para comunicarse con el mundo exterior, para reunir información y para hacer negocios. A la gente no le lleva mucho tiempo reconocer que los componentes que funcionan tan bien en Internet serían del mismo modo valioso en el interior de sus empresas y esa es la razón por la que las Intranets se están haciendo tan populares. La Intranet está basada en los estándares y protocolos abiertos desarrollados en Internet. Estos estándares abiertos soportan aplicaciones y servicios como correo electrónico (e-mail), trabajo en grupo (work group), servicio de directorio, seguridad, acceso a bases de datos, compartición de información y administración de sistema. La Intranet se beneficia del esfuerzo de la industria entera y no de un solo fabricante. Intranets - Redes Privadas
  • 6.
    Plan Estratégico deImagen Corporativa Nuevas Tecnologías SOLUCIÓN PLANTEADA CON EL PROYECTO 1. Descripción del proyecto Las aplicaciones que permiten a los distintos departamentos empresariales enviar información y a los empleados rellenar formularios de la empresa (como las hojas de asistencia) y utilizar la información corporativa financiera, son muy populares. La mayoría de los software utilizados en las Intranets son estándar: software de Internet como el Netscape, Navigator y los navegadores Explorer para Web de Microsoft y los programas personalizados se construyen frecuentemente usando el lenguaje de programación de Java y el de guión de CGI. Las Intranets también se pueden utilizar para permitir a las empresas llevar a cabo transacciones de negocio a negocio como: hacer pedidos, enviar facturas y efectuar pagos. Para mayor seguridad, estas transacciones de Intranet a Intranet no necesitan nunca salir a Internet, pero pueden viajar por líneas alquiladas privadas. Son un sistema poderoso para permitir a una compañía hacer negocios en línea, por ejemplo, permitir que alguien en Internet solicite algún producto. Cuando alguien solicita un producto en Internet, la información se envía de una manera segura desde Internet a la red interna de la compañía, donde se procesa y se completa el encargo. Los beneficios de la implementación de una Intranet son:  Mayor eficacia organizacional y productividad.  Ahorro de recursos y la preparación de la empresa en una tecnología fundamental para la supervivencia en la Nueva Economía, en las áreas funcionales de servicio al cliente, ventas y marketing, producción y operaciones, ingeniería, recursos humanos, administración, contabilidad y finanzas.  Mejoría en el clima organizacional con efectos directos en la satisfacción de sus clientes y accionistas.  Resulta más útil que el mismo correo electrónico porque con una intranet, los empleados podrán trabajar en un archivo compartido y dispondrán de una ubicación central en la que consultar la versión más reciente. Intranets - Redes Privadas
  • 7.
    Plan Estratégico deImagen Corporativa Nuevas Tecnologías  También se ahorrará espacio en el servidor. Puede parecer secundario, pero si cada usuario tiene en su equipo versiones de varios archivos puede llegarse a ocupar mucho espacio que quizá se aprovecharía mejor de otro modo.  Tomando en cuenta que el tiempo es oro, el uso de intranets permite publicar información importante y ponerla al alcance de todos los empleados. Los formularios interactivos ahorran tiempo. Solicitudes de vacaciones, pedidos de suministro, cambios en los beneficios sociales, y mucho más, podrán administrarse de manera rápida y eficaz. Un beneficio clave de la tecnología Intranet es la interactividad que posee de entregar información actualizada de manera rápida y costo eficiente a toda la base de usuarios. Una Intranet pone información vital al alcance de todos los empleados con acceso a ella. Otra característica que vale la pena mencionar, es la consistencia, porque la información es la misma a lo largo y ancho de la empresa. Fin Implementar una Intranet a nivel de red privada corporativa en la oficina administrativa del Grupo Editorial La Hoguera, considerando que esta herramienta pone información vital al alcance de todos los funcionarios con acceso a ella, de manera que circule información actualizada de manera rápida y a un costo eficiente a toda la base de usuarios. Objetivo general del proyecto. Brindar a las personas la posibilidad de acceder de forma oportuna a la información oficial institucional y utilizar esta tecnología para mejorar el proceso de toma de decisiones. Componente Las Intranet son posibles gracias a la concepción de la informática distribuida, que surgió en el mundo de la empresa en la década de los ochenta. Uno de los avances en este campo, la llegada de lo que se denominan Redes de Área Extensa, o WAN, ha hecho de las Intranet un fenómeno posible en la realidad actual. Intranets - Redes Privadas
  • 8.
    Plan Estratégico deImagen Corporativa Nuevas Tecnologías Cuando hablamos de informática distribuida nos referimos a las redes de computadores (LAN), que han sustituido en parte a las tradicionales mainframes corporativas. A la hora de construir cualquier red de computadores y, en especial, una Intranet, necesitaremos algunos elementos básicos: • En primer lugar, es necesario disponer de un hardware o soporte físico adecuado para la Intranet, que incluye: • Servidores de Web, bajo el modelo Cliente-Servidor. • PC de los trabajadores, que actúan como Clientes y sus correspondientes periféricos. • Asegurarse de que el diseño de su intranet resulta adecuado. No puede limitarse a publicar cosas y esperar a que los demás sepan encontrarlas. Organizar la intranet de manera que sea lo más sencilla de entender posible. Se trata de ahorrar tiempo, no de frustrar a los demás. Actividad Su principal actividad es organizar y mantener información centralizada o distribuida según se requiera o se facilite para la obtención y actualización. Las tecnologías Intranets, también permiten compartir información y conocimientos independientemente de la ubicación. Los grupos multidisciplinarios y multi- departamentales muy en boga, pueden aprovechar grandemente los grupos de discusión virtuales y boletines informativos para preparar reuniones o mejorar la toma de decisiones. Con anchos de banda suficientes, es posible realizar video-conferencias con audio y video en tiempo real. CONCLUSIONES Y RECOMENDACIONES En conclusión podemos rescatar que cada uno de los departamentos necesita tener un medio expedito para poder informar, difundir o hacer llegar boletines, procedimientos, formularios, calendarios, proyectos, aprobaciones, autorizaciones, modificaciones, planificaciones, etc. Intranets - Redes Privadas
  • 9.
    Plan Estratégico deImagen Corporativa Nuevas Tecnologías El medio generalmente utilizado es el escrito ("Papel") pero naturalmente las necesidades dependen del tipo de empresa y su tamaño. Sin embargo, es importante desarrollar procedimientos de creación y actualización de los contenidos, así como definir un formato para cada tipo de información. Algunos de los principales objetivos de Operación y Administración son: • Información de la Empresa. • Información para Ejecutivos. • Información para Colaboradores. • Políticas y Procedimientos. • Administración de Venta /Compras. • Administración Comercial /Financiera. • Control de Activos /Pasivos. Por ello hemos visto la necesidad de sugerir la utilización de los servicios tecnológicos de la intranets como una red exclusiva de la empresa para tener acceso a la información de forma oportuna, logrando tomar decisiones más ágiles y acertadas en el proceso. A esto se suma que por tratarse de un sistema de comunicación continuo, confiable y seguro para el resto de las personas en la empresa, los objetivos empresariales y el crecimiento deseado están garantizados. Una intranet es el lugar perfecto donde publicar informes semanales, memorandos y objetivos. De ese modo, todo el mundo dispone de la misma información, por lo que una vez establecida la intranet en el centro administrativo empresarial, lo ideal es que apunte a replicarse a todas las oficinas regionales con que cuenta el Grupo Editorial La Hoguera en todo el país e integrar o vincular de maneta total a la empresa. Intranets - Redes Privadas
  • 10.
    Plan Estratégico deImagen Corporativa Nuevas Tecnologías Inversión estimada PRESUPUESTO Servidor bajo el modelo Cliente-Servidor. Existente Diseño y mantenimiento del sistema de $us. 500 mensual comunicación e información. Microsoft Isa Server Estándar 2004 $us. 150 Licencia para Microsoft Windows Server 2003 $us. 200 Cableado de la intranet Existente Dispositivo Firewall $us. 180 TOTAL $us. 1030 Intranets - Redes Privadas
  • 11.
    Plan Estratégico deImagen Corporativa Nuevas Tecnologías Esquema de Intranet propuesto Internet Archivos Isa Server Reglas Firewall Windows Sever SERVIDOR Jefatura de Contabilidad (cliente) Productos (cliente) client client client e client e client e e e client e Producción Diseño (cliente) (cliente) client client client client client e e e client e e e Intranets - Redes Privadas