PROTOCOLO DISPOSITIVOS HARDWARE


Si hemos llegado hasta aquí es probable que exista algún problema físico con un dispositivo hardware, para ello
debemos hacer varias cosas.



Lista de componentes no esenciales: disquetera; unidades de lectura CD, DVD y grabadoras; tarjeta de sonido,
tarjeta de red, cualquier tarjeta en los puertos PCI (excepto la tarjeta gráfica), discos duros.



Lista de componentes esenciales (por orden de prioridad): procesador, memoria RAM y tarjeta gráfica.



Podemos actuar de 2 maneras, iniciar un proceso de localización del componente defectuoso o simplemente ver en la
lista de “Averías”.



Inicio del proceso de localización del componente defectuoso:
        1 - Retirar todos los dispositivos no esenciales y arrancar el sistema.
        2 - Comprobar que arranca correctamente.
        3 - Si no funciona, pasar al Anexo A; de lo contrario seguir en el punto 4.
        4 - Apagar el sistema.
        5 - Añadimos un dispositivo de los que habíamos retirado, encendemos el ordenador y comprobamos que
        arranca correctamente. Si arranca bien, repetir el punto 5 con el siguiente dispositivo. Si no arranca bien,
        seguir en el punto 6. Si añadimos todos los dispositivos y arranca bien pasar al punto 7.
        6 - Si acabamos de añadir un dispositivo y el sistema ya no arranca bien, debemos pensar que dicho
        dispositivo está defectuoso, tendremos que acudir a una tienda de informática para que lo reparen o bien
        comprar uno nuevo para reponerlo.
        7 - Si hemos añadido todos los dispositivos y ahora el ordenador arranca correctamente, podríamos pensar
        que había algún componente o cable mal conectado. Si ya funciona todo bien podemos dar por terminado el
        proceso, de lo contrario podemos consultar la lista de “Averías” que se comenta más adelante.




Anexo A

         Si estamos aquí es porque hemos retirado todos los dispositivos no esenciales y el sistema sigue sin arrancar.
El problema debería estar en la placa base, procesador, memoria RAM o tarjeta gráfica.

         Si ahora ya vemos algo en pantalla deberíamos volver al diagrama de averías inicial y verificar los errores; si
el sistema sigue igual es porque tenemos :
    -     Error de procesador.
    -     Error de memoria RAM.
    -     Error de placa base.
    -     Error de tarjeta gráfica.



Averías que pueden ocurrir en los dispositivos y que suelen impedir el arranque



Averías del procesador:



Este tipo de problemas pueden ser fatales e irreparables, afortunadamente tenemos casos frecuentes y algunos
solucionables:



1 - El sistema no arranca por un exceso de temperatura en el procesador (comprobable con un sensor de
temperatura): esto es frecuente con la práctica del “Overclocking”, en los meses de más calor o simplemente si el
ventilador se estropea y ensucia.
Solución: si hemos aumentado artificialmente la frecuencia del procesador tendremos que reducirla de inmediato. En
otro caso trataremos de limpiar bien los ventiladores y disipadores y nos aseguraremos de que funcionan. Como ayuda
podemos ver éste documento sobre Overclocking.



2 - El sistema se bloquea con frecuencia: en este caso el aumento de frecuencia del procesador es suficiente para
permitirle arrancar pero llega un momento en que la temperatura excesiva lo bloquea, acudir al punto anterior para
solucionarlo.



3 - En caso de que no sea nada de lo anterior, sólo nos queda: probar el procesador en otro equipo, acudir al servicio
técnico.




Averías en la memoria RAM:



Podemos tener varios problemas: zócalo donde se aloja la memoria está dañado, hemos instalado un módulo
incorrecto o bien la memoria está defectuosa. En todos los casos sólo podemos limitarnos a extraer la memoria,
limpiarla y volver a colocar. Si tenemos módulos defectuosos tendremos que cambiarlos. Se aconseja acudir a un
servicio técnico.



Como ayuda podemos ver éste documento sobre memorias RAM.




Averías en la placa base



Una avería en la placa base suele ser irreparable, y la única solución pasa por cambiarla. Antes de eso se aconseja
verificar al 100% que falla, podemos llevar el equipo a un servicio técnico o probarla en otro ordenador con
componentes similares al nuestro.




Avería en BIOS



No es frecuente encontrar estos casos. El tipo de error más frecuente (en caso de ocurrir) es un fallo en la
actualización del firmware del BIOS y el sistema ya no arranca. Este es un fallo muy grave y hay 2 únicas
posibilidades:
    - Cambiar la placa base.
    - Reprogramar el chip que alberga la información corrupta. Este paso es muy complejo y siempre lo deben realizar
    en una tienda de informática / electrónica o bien el propio fabricante de la placa base.



Información específica sobre el BIOS.




Averías de tarjeta gráfica



No es común que una tarjeta gráfica sufra una avería física. Siempre debemos comprobar que está bien insertada en
su puerto correspondiente (AGP, PCI, PCI Express), que el cable VGA del monitor encaja perfectamente con la salida
de la tarjeta. Si vemos que con todos los pasos dados anteriormente la tarjeta parece culpable, tendríamos que
probarla en otro ordenador. De no funcionar ahí tampoco podríamos sospechar de un fallo físico. Los fallos físicos
suelen ser irreparables y se aconseja sustituir la tarjeta por otra nueva.
Averías en otras tarjetas o dispositivos



En general no se suelen producir fallos físicos en el hardware por eso siempre se piensa en ello en última instancia. Lo
ideal cuando queramos comprobar si un dispositivo está estropeado en realidad, es probarlo en otro ordenador que
tengamos disponible, o bien acudir a un servicio técnico.




Recuerde que esto es una guía para poder averiguar de manera más o menos exacta cuál es el problema que presenta
el ordenador, no se ofrecen soluciones más detalladas porque son muy extensas y relativamente específicas para cada
equipo.


                                                PROTOCOLO POST


El POST (Power On Self Test) es una comprobación que hace el sistema de los dispositivos hardware. Si existen fallos o
problemas la placa emitirá una serie de sonidos diferentes según el error. Para identificarlos es necesario disponer del
manual de la placa base (en algunos casos se puede descargar de la propia web del fabricante), en dicho manual se
detallan en una tabla los pitidos y su significado.



Aquí reproducimos un ejemplo que sirve para la mayoría, pero no para todas las placas base.




                     Ningún tono                       No hay suministro eléctrico al equipo



                 Tono ininterrumpido                   Fallo en el suministro eléctrico



               Tonos cortos constantes                 Placa base estropeada



                                                       Memoria RAM no funciona o no hay memoria RAM
                     1 tono largo
                                                       instalada



             1 tono largo y 1 tono corto               Fallo de placa base en la memoria ROM



                                                       Fallo en la tarjeta gráfica, mal conectada,
            1 tono largo y 2 tonos cortos
                                                       estropeada o no está presente



            1 tono largo y 3 tonos cortos              Fallo gráfico o no hay monitor conectado



          1 tono largo y varios tonos cortos           Errores en la tarjeta gráfica


            2 tonos largos y 1 tono corto             Fallo en la sincronización de imagen


                                                      Error de paridad en la memoria. Paridad no
                    2 tonos cortos
                                                      soportada


                    3 tonos cortos                    Fallo de memoria en los primeros 64Kb de RAM


                    4 tonos cortos                    Temporizador de la placa defectuoso


                    5 tonos cortos                    Error de procesador o memoria de video bloqueada
Fallo en el controlador del teclado, suele ocurrir
                       6 tonos cortos                            conectando/desconectando el teclado con el
                                                                 sistema encendido


                                                                 Error de excepción del procesador. Modo virtual del
                       7 tonos cortos
                                                                 procesador activo


                                                                 La tarjeta gráfica no existe o su memoria de vídeo
                       8 tonos cortos
                                                                 está fallando. Fallo de escritura de la RAM de video


                       9 tonos cortos                            Error de checksum de la ROM BIOS


                      10 tonos cortos                            Error CMOS


                      11 tonos cortos                            Fallo de memoria caché externa




         Algunos de estos errores son solucionables de manera trivial: conexión de alimentación, comprobación de que
la memoria RAM y/o tarjeta gráfica están bien insertadas. Pero incluso comprobando eso puede seguir habiendo
errores internos de los dispositivos. En caso de enfrentarnos a un error intocable, lo mejor que podemos hacer es
buscar a un especialista o acudir a una tienda de informática con nuestro equipo. Recuerde siempre consultar el
manual de la placa base.



Recuerde que esto es una guía para poder averiguar de manera más o menos exacta cuál es el problema que presenta
el ordenador, no se ofrecen soluciones más detalladas porque son muy extensas y relativamente específicas para cada
equipo.




                                             PROTOCOLO FALLOS DE WINDOWS


En este apartado se discuten posibles fallos que puede dar el sistema operativo Windows en su arranque y cómo
actuar en algunos.



Windows puede mostrar una gran cantidad de errores de todo tipo, tantos que en un documento no caben todos, de modo que vamos a resumir y
ofrecer los errores más frecuentes y su posible solución (no todos se producen en todas las versiones de Windows).



- STOP 0x0000000A (IRQ_NOT_LESS_OR_EQUAL)
Descripción: Controladores incompatibles o corruptos, overclocking excesivo en FSB.



- STOP 0x0000001E (KMODE_EXCEPTION_NOT_HANDLED)
Descripción: Un proceso intenta ejecutar una instrucción no válida y el manejador de excepciones del núcleo lo ha
detectado. Hay software con fallos graves, en controladores de dispositivos o en hardware.



- STOP 0x00000024 (NTFS_FILE_SYSTEM)
Descripción: Windows no puede acceder a la partición NTFS donde se ubican los ficheros. El disco duro está dañado o
hay alguna parte corrupta en el sistema de ficheros.
- STOP 0x00000023 ó 0x00000024 (FAT_FILE_SYSTEM o NTFS_FILE_SYSTEM)
Descripción: Error en el archivo controlador de las operaciones de lectura y escritura sobre las particiones.



- STOP 0x00000050 (PAGE_FAULT_IN_NONPAGED_AREA)
Descripción: Un proceso ha solicitado una página de una dirección de memoria inválida. Es probable que la memoria
RAM esté defectuosa, o que el problema radique en alguna aplicación.



- STOP 0x00000077 (KERNEL_STACK_INPAGE_ERROR)
Descripción: El núcleo han solicitado una página de memoria y no ha podido ser leída. Probablemente se trate de un
sector defectuoso en la zona del archivo de intercambio o un virus.



- STOP 0x0000007B (INACCESSIBLE_BOOT_DEVICE)
Descripción: Windows no puede encontrar la partición donde están sus ficheros. Esto puede ocurrir al cambiar la
placa base o la controladora (SCSI), al pasar el disco a otro ordenador, etc...



- STOP 0x000000C2 (BAD_POOL_CALLER)
Descripción: Error en controlador o aplicación de inicio.



- STOP 0x000000D1 (DRIVER_IRQL_NOT_LESS_OR_EQUAL)
Descripción: Error en un controlador (corrupto).



- “Al iniciar el dispositivo nombre de dispositivo. Error de protección de Windows.”
- “Error de protección de Windows.”
Descripción: Un error de protección de Windows significa que se produjo un error al cargar o descargar un
controlador de dispositivo virtual (VxD). En muchos casos podrá deducir a partir del mensaje de error qué VxD no se
cargó o descargó. Pero en otros casos no podrá determinar qué VxD provocó el problema.
Solución: Primero se debe acceder al sistema en “Modo a prueba de fallos”. Una vez dentro se debe reinstalar
Windows con el comando setup /p I



- “El archivo siguiente XXXXX.XX falta o se dañó



Falta XXXXX.XXX
Asegúrese de que el archivo se encuentra en su directorio Windows.



Windows ha detenido. Presione CTRL+ALT+SUPR para reiniciar el equipo.”



Descripción: Windows intenta cargar el archivo XXXXX.XXX necesario para el inicio pero hay problemas (fichero
corrupto, no existente). La solución es extraerlo de nuevo desde el fichero CAB correspondiente del CD de instalación
de Windows. Como hay muchos ficheros CAB, lo ideal es que busque en Internet la información sobre en qué CAB se
encuentra el archivo que da problemas.



Hasta aquí una lista breve general de posibles errores en toda la familia de productos Windows. En algunos hemos
detallado una posible solución, en los que no es porque hay que seguir un procedimiento general según:



- Controladores incompatibles, corruptos o dañados: hay que reinstalar el controlador dañado descargándolo
desde la página del fabricante del dispositivo-
- Software o aplicación con fallos graves o dañado: un programa relacionado con funciones del inicio del sistema
tiene problemas, la solución pasa por desinstalar la aplicación, limpiar el registro del sistema con un programa
específico para ello y posteriormente instalar de nuevo la aplicación problemática.
En general, si conseguimos entrar en “Modo a prueba de fallos” o “Modo seguro” en un sistema Windows ME/XP
podremos intentar “restaurar el sistema” a una fecha anterior, solución que aunque no esté garantizada, es una
posibilidad más de actuación.




Recuerde que esto es una guía para poder averiguar de manera más o menos exacta cuál es el problema que presenta
el ordenador, no se ofrecen soluciones más detalladas porque son muy extensas y relativamente específicas para cada
equipo.
___________________________________________________________


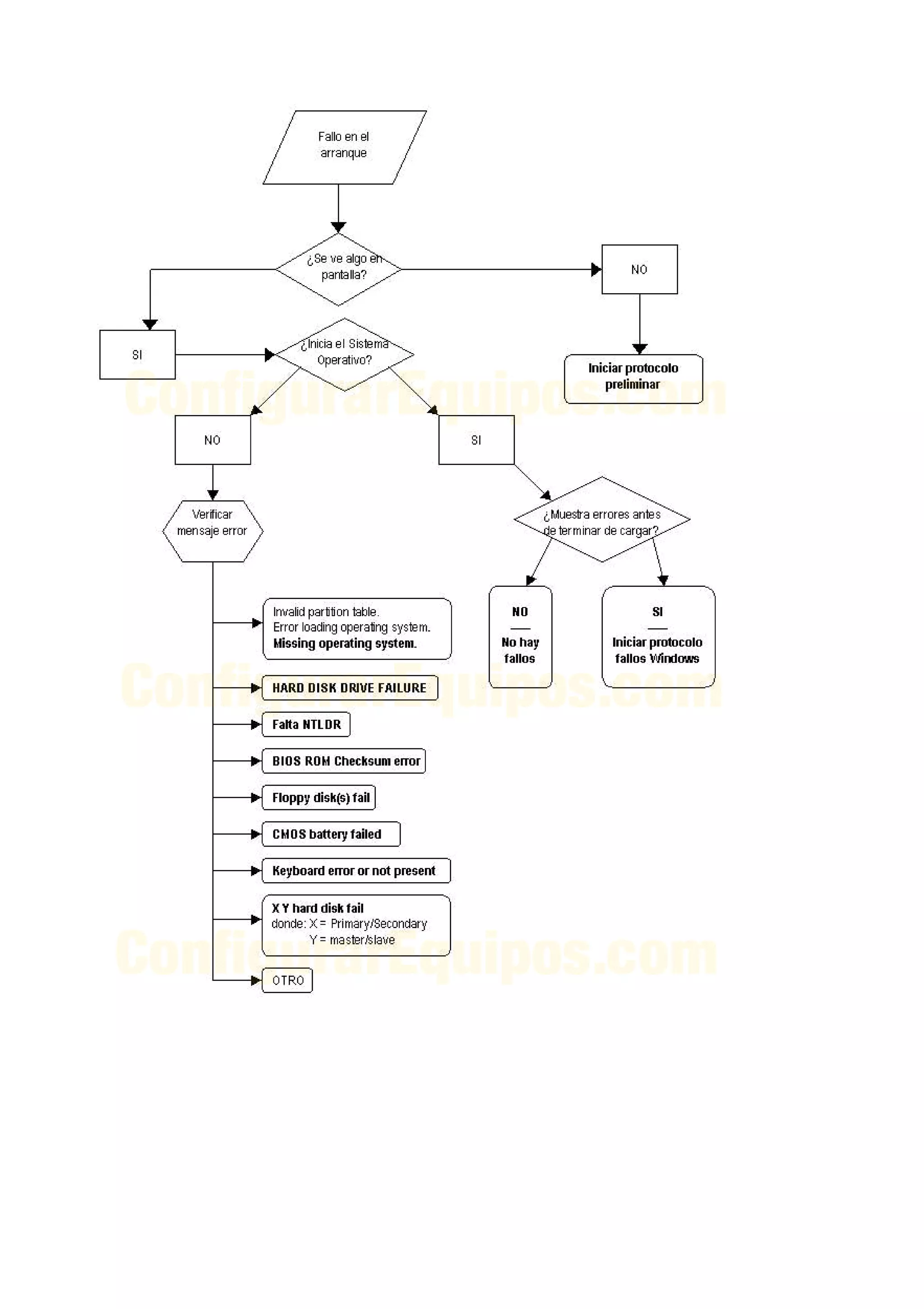
                           Mensajes de error antes del arranque del sistema operativo
Invalid partition table.
Error loading operating system.
Missing operating system.
Descripción: Estos errores se producen cuando el ordenador accede al sector de arranque para localizar al
sistema operativo y poder arrancar, y se encuentra con información no válida, errores, datos ilegibles o
simplemente es que no hay sistema operativo válido instalado.
Una de las formas de restaurar el sector de arranque es ejecutar la orden:

fdisk /mbr
También podemos intentar arrancar con un disco de inicio o con el CD de instalación de Windows y reparar
el arranque, o bien en Linux reinstalando el gestor (Lilo o Grub).

HARD DISK DRIVE FAILURE


Descripción: El disco duro no está instalado correctamente, no está configurado correctamente en BIOS o
está dañado. Este es un fallo serio, lo único que podemos hacer es comprobar que los cables y los jumpers
del disco están colocados bien, que en BIOS se detecta y que no está dañado, para esto último podemos
instalarlo en otro equipo o bien ponernos en contacto con el fabricante. Una de las opciones suele ser
realizar un formateo a bajo nivel.

Falta NTLDR
Descripción: La solución a este fallo se comenta en este artículo.
BIOS ROM Checksum error
ó

CMOS battery failed


Descripción: Estos errores están relacionados. El primero indica que hay un error en la suma de
comprobación de la memoria de BIOS, normalmente el problema está en el agotamiento de la pila de la
placa base, aunque también puede ser que la ROM del BIOS esté dañada. El segundo error significa que la
pila de la placa base, que alimenta la memoria de BIOS, ha fallado. Normalmente con cambiar esta pila
suele ser suficiente.

Floppy disk(s) fail


Descripción: Hay un fallo en la unidad de diskettes y no se puede acceder a ella. Hay que comprobar que
el cable de datos está colocado bien, y no al revés. Si sigue marcando el error seguramente la unidad tiene
un fallo físico y hay que cambiarla por una nueva.
Keyboard error or not present


Descripción: El BIOS no puede acceder al teclado por un fallo interno o porque no lo encuentra (no está
conectado). Debemos comprobar que el conector está insertado firmemente y en la posición correcta.
X Y hard disk fail
donde: X = Primary/Secondary



Y = master/slave


Descripción: El disco marcado como X Y ha fallado. Lo más grave se produce cuando el error es “Primary
Master hard disk fail” ya que es el disco que contiene la partición de arranque y no podremos acceder a
ningún sistema operativo. En caso de ser otros los dispositivos afectados, bastará con retirarlos del equipo
para poderlo arrancar.
Este error puede significar varias cosas: los cables están mal conectados, el BIOS no lo detecta
adecuadamente o simplemente hay un fallo físico. Podemos comprobar los cables y el BIOS, pero si hay un
defecto físico probablemente no podamos hacer nada.

OTRO
Si el error mostrado no coincide con ninguno de la lista superior, póngase en contacto con nosotros
mediante el foro o acuda a técnico especialista.
Recuerde que esto es una guía para poder averiguar de manera más o menos exacta cuál es el problema
que presenta el ordenador, no se ofrecen soluciones más detalladas porque son muy extensas y
relativamente específicas para cada equipo.
__________________________________________________________
SOLUCION AL PROBLEMA FALTA NTLDR.

Para solucionar el problema de Falta el archivo NTLDR hay seguir el procedimiento siguiente:

1.- Arrancar el pc con el disco de Windows XP metido.
2.- Cuando nos salga el asistente de instalación de Windows Xp elegir la opción de Reparar Sistema.
(En caso de que no salga el asistente significa que el sistema no ha podido arrancar desde el CD. Prueba a
ponerlo en otra unidad y volver a arrancar).
Si sigue igual, entra en la BIOS y comprueba que la primera unidad en la secuencia de arranque es alguna
de tus unidades de CD/DVD.
3.- Una vez que tengamos en pantalla el editor con C:Windows, teclear 1 y pulsar Intro
4.- Nos pedirá la Clave de administrador. Si hemos puesto una clave la tecleamos. Si no hemos puesto
clave pulsamos Intro.
5.- Una vez que estemos en C:Windows teclear FIXMBR y pulsar Intro.
6.- El sistema nos advierte de que si queremos continuar y ponemos S y pulsamos Intro.

Una vez que estamos en el punto 6, tenemos que copiar dos archivos, debido que en dicha pérdida se
arrastra también otro que es el ntdetect, por lo tanto hay que copiar ntldr y ntdetect en nuestro disco duro.

Para ello escribiremos lo siguiente:
copy D:i386ntldr C:
copy D:i386ntdetect.com C:

(Donde D: sería la unidad lectora donde se encuentra el cd de Windows XP y C: es la unidad de arranque
donde tenemos instalado Windows).

Si todo sale bien debería de funcionar.

Con respecto a este problema debemos tener unas cuestiones en cuenta:

Si el sistema anterior falla no tenemos más remedio que reinstalar Windows, pero eliminando la particion,
volviendola a crear y formateando de nuevo (es recomendable utilizar el formateo normal, NO el formateo
rápido. Con esto se perderan todos nuestros datos, por lo que es conveniente que tengamos una copia de
estos.

NO es normal que se pierda este archivo, por lo que su pérdida es síntoma de un posible problema con el
disco duro, sobre todo si el problema se repite con una cierta frecuencia.




LA MEMORIA RAM: identificación e instalación


INTRODUCCIÓN Y CONCEPTOS BÁSICOS

Uno de los componentes más importantes de un ordenador es la memoria principal o memoria RAM. En esta
memoria se cargan los programas y los datos que se están usando en el ordenador mientras éste permanece
encendido, por tanto, cuanto mejores sean las prestaciones de la memoria más se notará en el funcionamiento del
sistema.
Si disponemos de más capacidad de memoria, podemos tener más programas abiertos a la vez o con grandes
volúmenes de datos. Además de la capacidad, también hay que tener en cuenta la velocidad de la memoria, si es
más rápida, podremos ejecutar programas y mover datos con mayor rapidez (con este ejemplo vemos claramente
que la velocidad de trabajo de un ordenador no sólo está en el procesador, sino en más componentes, como la
memoria RAM).



¿Porque se llama RAM? - Las siglas RAM vienen de los vocablos ingleses "Random Access Memory". Significa
"Memoria de Acceso Aleatorio", y se refiere a la capacidad del sistema de acceder a una posición en concreto de la
memoria de manera directa. En el caso contrario estaría el almacenamiento en cintas, que para acceder a un dato
concreto, si está a mitad de la cinta hay que recorrerla toda desde el principio para llegar a él. En la RAM esto no
ocurre y se puede acceder a la ubicación del dato de manera directa.



A parte de ese tipo de acceso, hay otra característica que diferencia a la memoria RAM de otros tipos de memoria,
y es su volatibilidad. Es decir, la información sólo se mantiene en la memoria mientras haya suministro eléctrico, si
lo suprimimos (al apagar el ordenador), todos los datos se borran.




TIPOS

Existen y han existido muchos tipos de memorias RAM, pero remontarse al pasado en este manual es algo
innecesario. Por tanto, vamos a tratar las memorias más usadas hoy en día y desde hace algunos años.



Para nombrar una memoria, hay que distinguir entre: soporte y características.



Los soportes son SIMM (Single Inline Memory Module) ó DIMM (Double Inline Module Memory). Los
módulos SIMM tienen 30 ó 72 contactos (los contactos son esas conexiones eléctricas que tienen en un borde). En
cambio, los módulos DIMM son más modernos y tienen 168 o 184 contactos.



En este manual hablaremos fundamentalmente de las memorias con soporte DIMM, ya que son las más usadas
desde hace años. Dentro de las memorias con soporte DIMM tenemos 2 tipos bien diferenciados, las SDRAM
“normales” y las DDR SDRAM.
Las SDRAM normales tienen 168 contactos, los primeros módulos se comercializaban a 66MHz de velocidad, luego
surgieron los de 100 y 133MHz, que son prácticamente los únicos que se emplean en SDRAM, actualmente sólo se
encuentran fácilmente los SDRAM de 133MHz.




Las DDR SDRAM son comúnmente conocidas como DDR, similares a las anteriores pero tienen 184 contactos y
mejores prestaciones. Las más comunes son:
- DDR266 (PC2100): Frecuencia de trabajo de 266 MHz y transferencia de datos de 2,1 GB/s.
- DDR333 (PC2700): 333 MHz y 2,7 GB/s
- DDR400 (PC3200): 400 MHz y 3,2 GB/s
- DDR533 (PC4200): 533 MHz y 4,2 GB/s




Se puede ver claramente que, a mayor frecuencia (MHz), se pueden conseguir mayores velocidades de
transferencia de datos, lo cual se transmite en mayor velocidad de funcionamiento del sistema.



Las siglas DDR vienen de "Double Data Rate" y significan "Doble Tasa de Datos", esto indica que la memoria es
capaz de procesador el doble de datos por cada ciclo de reloj. Por eso se dice que una memoria DDR con 133MHz
trabaja como si fuera a 266MHz, ahí se ve esa doble capacidad de trabajo.



¿Qué memoria tengo que instalar en mi ordenador si quiero ampliar?



Esto depende de las capacidades de la placa base. Lo ideal es acudir al manual de la placa (un librito que nos
debieron entregar al comprar el ordenador) y verificar las características. Ahí pondrá qué tipo de memorias se
deben poner y de qué velocidad.
Si no estamos seguros se debe acudir a una tienda de informática o a un especialista para que nos asesore.




INSTALACIÓN DE LA MEMORIA

Si ya sabemos qué memoria vamos a poner y la tenemos en mano, sólo nos queda el proceso físico de su
inserción; también podemos seguir estos pasos si únicamente queremos ver la memoria que ya hay puesta.



* Materiales necesarios: Un simple destornillador de estrella.



Lo primero que debemos hacer es apagar el ordenador y abrir la torre, esto es una operación muy sencilla y que se
debe repetir cada vez que queramos manipular un componente de su interior, no sólo la memoria. Quitamos los
tornillos que sujetan las tapas o la carcasa y las retiramos.



* ¡Precaución!: Antes de manipular el interior de la torre, debemos tocar cualquier superfície metálica para
descargar nuestra electricidad estática que sería fatal para cualquier componente interno.
Ahora tenemos que identificar la ubicación de la memoria, si miramos en la placa interna veremos una zona similar
a esta:




Ahí están los slots (huecos para poner la memoria) y el módulo o módulos que tengamos ya instalados aparecerán
colocados en una de las ranuras (en la imagen no sale ninguno).



Seguidamente, acercamos el módulo por el lado donde están los conectores hacia uno de los slots libres y lo
insertamos perpendicularmente y con firmeza, hasta que queden los contactos en su interior. Pero antes de hacer
esto hay que tener en cuenta algunas cosas:



1) Los módulos van sujetos lateralmente con unas piezas de plástico, antes de insertar el módulo debemos
asegurarnos de que están abiertas para que podamos colocar el módulo cómodamente. Una vez insertado,
debemos cerrar las piezas hasta que se ajusten a las muescas laterales del módulo.




2) Entre los contactos de las memorias puede haber 1 muesca (DDR 184 contactos) o 2 muescas (SDRAM 168
contactos), estas muescas deben coincidir con unas que existen en el hueco donde vamos a colocar la memoria.
Teniendo en cuenta estos aspectos, ya podemos insertar el módulo con firmeza. Si vemos que no podemos
ponerlo, hay que detenerse y revisar todo el proceso de nuevo y con mucho cuidado. Es importante destacar que la
memoria sólo entra en su sitio en una posición determinada por las muescas, no hay varias maneras de ponerla.



Cuando hayamos insertado la memoria, sólo queda comprobar que el sistema la acepta correctamente. Por ese
motivo se recomienda no cerrar la torre todavía, en la siguiente sección comentaremos cómo comprobarla y
corregir errores. Cuando veamos que la memoria funciona bien, podemos cerrar la torre con las tapas y colocando
de nuevo los tornillos (apagando el PC previamente).




VERIFICACIÓN Y PROBLEMAS

Cuando esté colocada la memoria, sólo queda encender el ordenador y comprobar que la memoria se detecta bien,
el primer paso es verlo en la BIOS.
En la primera pantalla del arranque podremos ver un mensaje que dice:



Memory Test: xxxxxxK OK >>> Esa es la cantidad de memoria que se está detectando, debemos comprobar
que es la correcta. El valor que aparece está en kilobytes, por tanto, debemos multiplicar por 1024 el valor en
megabytes de la memoria para poder verificarlo.



Ejemplo:
Tenemos un ordenador con 256MB de memoria RAM en un módulo, en el arranque nos debe aparecer:



Memory Test: 262144K OK (256·1024 = 262144)



Si insertamos otro módulo de 256MB, tenemos teóricamente 512MB, siendo así el valor ahora debería ser:



Memory Test: 524288K OK (512·1024 = 524288)
Si aparece ese valor, indica que todo está correcto y la memoria ha sido detectada.



A continuación ofrecemos una lista del valor que debe salir según la cantidad de memoria instalada (se pueden
obtener para cualquier otro valor no estándar simplemente multiplicando por 1024 tal y como hemos puesto en el
ejemplo anterior).



- 64MB: 65536K
- 128MB: 131072K
- 256MB: 262144K
- 384MB: 393216K
- 512MB: 524288K
- 768MB: 786432K
- 1024MB: 1048576K
- 2048MB: 2097152K



Posibles resultados:



1 - El ordenador empieza a dar pitidos:
Revisa que la memoria que has insertado sea del tipo correcto para tu ordenador, revisa que la has insertado
correctamente. Si todo eso se cumple, acude a un técnico para que lo revise, es posible que la memoria sea
defectuosa.



2 - El ordenador no arranca:
Igual que el punto 1.



3 - El ordenador arranca PERO la cantidad de memoria nueva no aparece, sigue detectando la cantidad antes de la
actualización:
Es muy probable que el tipo de memoria no sea del todo correcto y debamos cambiarla, hay que verificar que
hemos colocado la memoria correcta para el sistema.



4 - El ordenador arranca correctamente y muestra la cantidad de memoria que hay instalada:
Enhorabuena, el proceso se ha realizado a la perfección. Disfruta de tu nueva memoria.



NOTAS FINALES:
Existen otros tipos de memorias usadas hoy en día, como los módulos RIMM RDRAM de Rambus, pero debido a que
son usados por muy poca gente y para no exceder la complejidad de este manual, se han evitado los comentarios.
Es posible que en próximos manuales relacionados con la memoria se traten otros tipos de manera teórica.

BIOS: CONCEPTOS Y CONFIGURACION.
El BIOS (Basic Input Output System – Sistema Básico de Entrada Salida) es un programa que se encuentra
grabado en un chip de la placa base, concretamente en una memoria de tipo ROM (Read-Only Memory). Este
programa es el que se encarga de comprobar el hardware instalado en el sistema, ejecutar un test inicial de
arranque, inicializar circuitos, manipular periféricos y dispositivos a bajo nivel y cargar el sistema de arranque que
permite iniciar el sistema operativo. En resumen, es lo que permite que el ordenador arranque correctamente en
primera instancia.

Inicialmente era muy complicado modificar la información del BIOS en el ROM, pero hoy en día la mayoría de los
BIOS están almacenados en una memoria flash capaz de ser reescrita, esto es lo que permite que se pueda
actualizar. El BIOS se apoya en otra memoria, llamada CMOS porque se construye con esa tecnología, en ella
carga y almacena los valores que necesita y que son susceptibles de ser modificados (cantidad de memoria
instalada, numero de discos duros, fecha y hora, etc). A pesar de que apaguemos el ordenador, los valores de la
memoria de BIOS se mantienen intactos, ¿cómo es posible?, pues gracias a una pila que la alimenta. Puesto que el
consumo es muy bajo y se recarga al encender el ordenador, la pila puede durar varios años.

Cuando hay problemas con la pila, los valores de dicha memoria tienden a perderse, y es cuando pueden surgir
problemas en el arranque del tipo: pérdida de fecha y hora, necesidad de reconfigurar dispositivos en cada
arranque, y otros. En caso de problemas sustituir la pila es trivial, basta con comprar una de iguales
características, retirar la vieja y colocar la nueva en su lugar.

En condiciones normales no es necesario acceder al BIOS ya que al instalar un dispositivo, siempre que hayamos
tenido la precaución de asegurarnos que es compatible o aceptable por nuestra placa base, éste es reconocido
inmediatamente y configurado por BIOS para el arranque. No obstante, hay ocasiones en las que se hace necesario
acceder a su configuración, en este manual veremos cómo hacerlo y algunos ejemplos.

Acceso y manipulación del BIOS:

Para acceder al programa de configuración del BIOS, generalmente llamado CMOS Setup, tendremos que hacerlo
pulsando un botón durante el inicio del arranque del ordenador. Generalmente suele ser la tecla Supr aunque esto
varía según los tipos de placa y en portátiles. Otras teclas empleadas son: F1,Esc, o incluso una combinación, para
saberlo con exactitud bastará con una consulta al manual de su placa base o bien prestando atención a la primera
pantalla del arranque, ya que suele figurar en la parte inferior un mensaje similar a este:

''Press DEL to enter Setup''

El aspecto general del BIOS dependerá de qué tipo en concreto tenga en su placa, las más comunes son: Award,
Phoenix (se han unido) y AMI. Bastante similares pero no iguales. El programa del BIOS suele estar en un
perfecto inglés y además aparecen términos que no son realmente sencillos, si no sabe lo que está
tocando consulte el manual o a un especialista, de lo contrario se encontrará con problemas.

Aunque tengan nombres diferentes, existen algunos apartados comunes a todos los tipos de BIOS.

Una clasificación puede ser:

1 Configuración básica de parámetros - Standard CMOS Setup.

2 Opciones de BIOS - BIOS Features, Advanced Setup.

3 Configuración avanzada y chipset - Chipset features.

4 Password, periféricos, discos duros, etc.

5 Otras utilidades.

Bajo el 1er punto se puede encontrar la configuración de la fecha y hora, los discos duros conectados (IDE) y la
memoria detectada, entre otras cosas.

En el punto 2º existen muchos parámetros modificables, suelen aparecer: caché, secuencia de arranque (Boot
sequence), intercambio de disqueteras, etc.

En el punto 3 podemos encontrar parámetros relativos a las características del chipset, memoria RAM, buses y
controladores.

Bajo el punto 4 hemos reunido una serie de opciones que suelen estar distribuidas, gracias a ellas podemos
insertar una contraseña de acceso al programa del BIOS, modificar parámetros relativos a los periféricos
integrados, control de la
administración de energía, control de la frecuencia y el voltaje, etc.

Y finalmente en el punto 5 reunimos las opciones que nos permiten guardar los cambios efectuados, descartarlos,
cargar valores por defecto, etc.

En la parte inferior de la interfaz del programa podremos ver el inventario de teclas necesarias para navegar entre
las opciones y modificarlas, es importante leerlo y tenerlo en cuenta.




Imagen de la interfaz más común de BIOS (Award y Phoenix).


Modificaciones comunes: ejemplos.

Existen una serie de parámetros que son susceptibles de ser modificados en algún momento, de hecho en la
mayoría de foros de soporte técnico se plantean esas dudas. Vamos a explicar cuáles son y usarlos como ejemplo:
1.- Secuencia de Arranque:
Esto le indica al BIOS a qué unidad ha de ir para buscar el arranque del sistema operativo. La secuencia indica el
orden de izq. a der. en que se buscará en las unidades. Antiguamente el orden solía marcar A C SCSI/otros lo
cual indicaba que primero que debía mirar en la unidad A (disquetera) y posteriormente en C (disco duro
principal), gracias a esto se podía arrancar el ordenador con un disco de arranque antes que el sistema operativo.
Hoy en día esto ha cambiado en muchos casos, cuando se necesita arrancar desde un CD (instalación de
sistemas operativos (Windows XP, Linux) hay que modificar la secuencia de arranque (a menos que el sistema sea
tan nuevo que ya venga de fábrica) para que inicialmente apunte a la unidad lectora de CD. Supongamos que la
unidad tiene la letra D, el orden podría ser D A C o D C A, por ejemplo.

La opción suele encontrarse en BIOS Features >> Boot Sequence para las BIOS Award. En algunos casos en
vez de integrarse en una sola opción, esto se realiza en varias, suelen referirse al orden de arranque de
dispositivos y se llaman: First Boot Device, Second Boot Device, Third Boot Device yBoot Other Device.
Basta especificar en cada una cuál es el dispositivo que arrancará en ese orden (First = primero, Second =
segundo, Third = tercero, Other = otro).




2.- Modificar FSB/Multiplicador:
Esto es una necesidad surgida en gran medida a raíz del Overclocking, son los parámetros que definen la velocidad
del bus frontal del sistema y el valor multiplicador del procesador. Estos parámetros se suelen modifican como
consecuencia de querer forzar el procesador a trabajar más rápido. Para tocar esto se debe hacer con total
conocimiento, cualquier daño al sistema queda bajo su responsabilidad. La opción se
denomina Frequency/Voltage Control, aunque puede llevar otro nombre. Se recomienda consultar manuales
sobre Overclocking para esta característica.

3.- Deshabilitar dispositivos integrados (tarjeta gráfica/sonido):
Esto es especialmente frecuente en los últimos años ya que las placas base integran tarjetas gráficas y tarjetas de
sonido en la misma placa, y se podria pasar sin tener que adquirirlas a parte, pero la mayoría de las ocasiones se
prefiere adquirir una tarjeta externa (a bus PCI, AGP o PCI-Express) ya que ofrecen mucha mejor calidad y
prestaciones que las integradas. Para poder usar las tarjetas que compremos hay que deshabilitar primero las que
van integradas, para ello debemos acceder al BIOS.

Esta opción tenemos que consultarla en el manual de nuestra placa base porque depende mucho del modelo, pero
en general tendremos que localizar términos como: Onboard Audio, Onboard Graphics, etc...

Es probable que nos veamos en la situación de tener que actualizar el firmware del BIOS. Esto puede ser debido a
errores detectados de fabricación, queramos instalar un procesador nuevo o algún dispositivo reciente, o
simplemente añadir
funcionalidades de las nuevas versiones del BIOS. Para realizar esto se suele emplear un programa en Windows y
un fichero con la información, todo esto se debe descargar desde la web del fabricante de la placa base o BIOS,
teniendo en cuenta que hay que saber con total exactitud el modelo de placa base que tenemos y el tipo de BIOS.
Además, hay que aclarar que dicha operación tiene un alto riesgo para nuestra placa, un error podría ser
fatal. Si surge algún problema podríamos dañar seriamente el BIOS y tendríamos que recurrir a una tienda
especializada para su reparación o substitución.

Notas Finales:

El manual de la placa base es fundamental, siempre debemos acudir a él cuando tengamos dudas manipulando el
BIOS. Dicho manual es un referente de vital importancia.

El BIOS es un programa delicado y siempre que lo manipulemos debemos hacerlo con precaución y conocimiento.
Si tenemos dudas es mejor no tocar nada y consultar a un profesional.

Para saber qué modelo de placa y BIOS tenemos se puede usar una gran variedad de programas, recomiendo en
particular el CPUZ de CPUID.org el cual muestra los valores del procesador, placa base y memoria
fundamentalmente. Esto nos será útil si necesitamos los datos para una posible actualización de firmware.

Protocoloa arranque pc3

  • 3.
    PROTOCOLO DISPOSITIVOS HARDWARE Sihemos llegado hasta aquí es probable que exista algún problema físico con un dispositivo hardware, para ello debemos hacer varias cosas. Lista de componentes no esenciales: disquetera; unidades de lectura CD, DVD y grabadoras; tarjeta de sonido, tarjeta de red, cualquier tarjeta en los puertos PCI (excepto la tarjeta gráfica), discos duros. Lista de componentes esenciales (por orden de prioridad): procesador, memoria RAM y tarjeta gráfica. Podemos actuar de 2 maneras, iniciar un proceso de localización del componente defectuoso o simplemente ver en la lista de “Averías”. Inicio del proceso de localización del componente defectuoso: 1 - Retirar todos los dispositivos no esenciales y arrancar el sistema. 2 - Comprobar que arranca correctamente. 3 - Si no funciona, pasar al Anexo A; de lo contrario seguir en el punto 4. 4 - Apagar el sistema. 5 - Añadimos un dispositivo de los que habíamos retirado, encendemos el ordenador y comprobamos que arranca correctamente. Si arranca bien, repetir el punto 5 con el siguiente dispositivo. Si no arranca bien, seguir en el punto 6. Si añadimos todos los dispositivos y arranca bien pasar al punto 7. 6 - Si acabamos de añadir un dispositivo y el sistema ya no arranca bien, debemos pensar que dicho dispositivo está defectuoso, tendremos que acudir a una tienda de informática para que lo reparen o bien comprar uno nuevo para reponerlo. 7 - Si hemos añadido todos los dispositivos y ahora el ordenador arranca correctamente, podríamos pensar que había algún componente o cable mal conectado. Si ya funciona todo bien podemos dar por terminado el proceso, de lo contrario podemos consultar la lista de “Averías” que se comenta más adelante. Anexo A Si estamos aquí es porque hemos retirado todos los dispositivos no esenciales y el sistema sigue sin arrancar. El problema debería estar en la placa base, procesador, memoria RAM o tarjeta gráfica. Si ahora ya vemos algo en pantalla deberíamos volver al diagrama de averías inicial y verificar los errores; si el sistema sigue igual es porque tenemos : - Error de procesador. - Error de memoria RAM. - Error de placa base. - Error de tarjeta gráfica. Averías que pueden ocurrir en los dispositivos y que suelen impedir el arranque Averías del procesador: Este tipo de problemas pueden ser fatales e irreparables, afortunadamente tenemos casos frecuentes y algunos solucionables: 1 - El sistema no arranca por un exceso de temperatura en el procesador (comprobable con un sensor de temperatura): esto es frecuente con la práctica del “Overclocking”, en los meses de más calor o simplemente si el
  • 4.
    ventilador se estropeay ensucia. Solución: si hemos aumentado artificialmente la frecuencia del procesador tendremos que reducirla de inmediato. En otro caso trataremos de limpiar bien los ventiladores y disipadores y nos aseguraremos de que funcionan. Como ayuda podemos ver éste documento sobre Overclocking. 2 - El sistema se bloquea con frecuencia: en este caso el aumento de frecuencia del procesador es suficiente para permitirle arrancar pero llega un momento en que la temperatura excesiva lo bloquea, acudir al punto anterior para solucionarlo. 3 - En caso de que no sea nada de lo anterior, sólo nos queda: probar el procesador en otro equipo, acudir al servicio técnico. Averías en la memoria RAM: Podemos tener varios problemas: zócalo donde se aloja la memoria está dañado, hemos instalado un módulo incorrecto o bien la memoria está defectuosa. En todos los casos sólo podemos limitarnos a extraer la memoria, limpiarla y volver a colocar. Si tenemos módulos defectuosos tendremos que cambiarlos. Se aconseja acudir a un servicio técnico. Como ayuda podemos ver éste documento sobre memorias RAM. Averías en la placa base Una avería en la placa base suele ser irreparable, y la única solución pasa por cambiarla. Antes de eso se aconseja verificar al 100% que falla, podemos llevar el equipo a un servicio técnico o probarla en otro ordenador con componentes similares al nuestro. Avería en BIOS No es frecuente encontrar estos casos. El tipo de error más frecuente (en caso de ocurrir) es un fallo en la actualización del firmware del BIOS y el sistema ya no arranca. Este es un fallo muy grave y hay 2 únicas posibilidades: - Cambiar la placa base. - Reprogramar el chip que alberga la información corrupta. Este paso es muy complejo y siempre lo deben realizar en una tienda de informática / electrónica o bien el propio fabricante de la placa base. Información específica sobre el BIOS. Averías de tarjeta gráfica No es común que una tarjeta gráfica sufra una avería física. Siempre debemos comprobar que está bien insertada en su puerto correspondiente (AGP, PCI, PCI Express), que el cable VGA del monitor encaja perfectamente con la salida de la tarjeta. Si vemos que con todos los pasos dados anteriormente la tarjeta parece culpable, tendríamos que probarla en otro ordenador. De no funcionar ahí tampoco podríamos sospechar de un fallo físico. Los fallos físicos suelen ser irreparables y se aconseja sustituir la tarjeta por otra nueva.
  • 5.
    Averías en otrastarjetas o dispositivos En general no se suelen producir fallos físicos en el hardware por eso siempre se piensa en ello en última instancia. Lo ideal cuando queramos comprobar si un dispositivo está estropeado en realidad, es probarlo en otro ordenador que tengamos disponible, o bien acudir a un servicio técnico. Recuerde que esto es una guía para poder averiguar de manera más o menos exacta cuál es el problema que presenta el ordenador, no se ofrecen soluciones más detalladas porque son muy extensas y relativamente específicas para cada equipo. PROTOCOLO POST El POST (Power On Self Test) es una comprobación que hace el sistema de los dispositivos hardware. Si existen fallos o problemas la placa emitirá una serie de sonidos diferentes según el error. Para identificarlos es necesario disponer del manual de la placa base (en algunos casos se puede descargar de la propia web del fabricante), en dicho manual se detallan en una tabla los pitidos y su significado. Aquí reproducimos un ejemplo que sirve para la mayoría, pero no para todas las placas base. Ningún tono No hay suministro eléctrico al equipo Tono ininterrumpido Fallo en el suministro eléctrico Tonos cortos constantes Placa base estropeada Memoria RAM no funciona o no hay memoria RAM 1 tono largo instalada 1 tono largo y 1 tono corto Fallo de placa base en la memoria ROM Fallo en la tarjeta gráfica, mal conectada, 1 tono largo y 2 tonos cortos estropeada o no está presente 1 tono largo y 3 tonos cortos Fallo gráfico o no hay monitor conectado 1 tono largo y varios tonos cortos Errores en la tarjeta gráfica 2 tonos largos y 1 tono corto Fallo en la sincronización de imagen Error de paridad en la memoria. Paridad no 2 tonos cortos soportada 3 tonos cortos Fallo de memoria en los primeros 64Kb de RAM 4 tonos cortos Temporizador de la placa defectuoso 5 tonos cortos Error de procesador o memoria de video bloqueada
  • 6.
    Fallo en elcontrolador del teclado, suele ocurrir 6 tonos cortos conectando/desconectando el teclado con el sistema encendido Error de excepción del procesador. Modo virtual del 7 tonos cortos procesador activo La tarjeta gráfica no existe o su memoria de vídeo 8 tonos cortos está fallando. Fallo de escritura de la RAM de video 9 tonos cortos Error de checksum de la ROM BIOS 10 tonos cortos Error CMOS 11 tonos cortos Fallo de memoria caché externa Algunos de estos errores son solucionables de manera trivial: conexión de alimentación, comprobación de que la memoria RAM y/o tarjeta gráfica están bien insertadas. Pero incluso comprobando eso puede seguir habiendo errores internos de los dispositivos. En caso de enfrentarnos a un error intocable, lo mejor que podemos hacer es buscar a un especialista o acudir a una tienda de informática con nuestro equipo. Recuerde siempre consultar el manual de la placa base. Recuerde que esto es una guía para poder averiguar de manera más o menos exacta cuál es el problema que presenta el ordenador, no se ofrecen soluciones más detalladas porque son muy extensas y relativamente específicas para cada equipo. PROTOCOLO FALLOS DE WINDOWS En este apartado se discuten posibles fallos que puede dar el sistema operativo Windows en su arranque y cómo actuar en algunos. Windows puede mostrar una gran cantidad de errores de todo tipo, tantos que en un documento no caben todos, de modo que vamos a resumir y ofrecer los errores más frecuentes y su posible solución (no todos se producen en todas las versiones de Windows). - STOP 0x0000000A (IRQ_NOT_LESS_OR_EQUAL) Descripción: Controladores incompatibles o corruptos, overclocking excesivo en FSB. - STOP 0x0000001E (KMODE_EXCEPTION_NOT_HANDLED) Descripción: Un proceso intenta ejecutar una instrucción no válida y el manejador de excepciones del núcleo lo ha detectado. Hay software con fallos graves, en controladores de dispositivos o en hardware. - STOP 0x00000024 (NTFS_FILE_SYSTEM) Descripción: Windows no puede acceder a la partición NTFS donde se ubican los ficheros. El disco duro está dañado o hay alguna parte corrupta en el sistema de ficheros.
  • 7.
    - STOP 0x00000023ó 0x00000024 (FAT_FILE_SYSTEM o NTFS_FILE_SYSTEM) Descripción: Error en el archivo controlador de las operaciones de lectura y escritura sobre las particiones. - STOP 0x00000050 (PAGE_FAULT_IN_NONPAGED_AREA) Descripción: Un proceso ha solicitado una página de una dirección de memoria inválida. Es probable que la memoria RAM esté defectuosa, o que el problema radique en alguna aplicación. - STOP 0x00000077 (KERNEL_STACK_INPAGE_ERROR) Descripción: El núcleo han solicitado una página de memoria y no ha podido ser leída. Probablemente se trate de un sector defectuoso en la zona del archivo de intercambio o un virus. - STOP 0x0000007B (INACCESSIBLE_BOOT_DEVICE) Descripción: Windows no puede encontrar la partición donde están sus ficheros. Esto puede ocurrir al cambiar la placa base o la controladora (SCSI), al pasar el disco a otro ordenador, etc... - STOP 0x000000C2 (BAD_POOL_CALLER) Descripción: Error en controlador o aplicación de inicio. - STOP 0x000000D1 (DRIVER_IRQL_NOT_LESS_OR_EQUAL) Descripción: Error en un controlador (corrupto). - “Al iniciar el dispositivo nombre de dispositivo. Error de protección de Windows.” - “Error de protección de Windows.” Descripción: Un error de protección de Windows significa que se produjo un error al cargar o descargar un controlador de dispositivo virtual (VxD). En muchos casos podrá deducir a partir del mensaje de error qué VxD no se cargó o descargó. Pero en otros casos no podrá determinar qué VxD provocó el problema. Solución: Primero se debe acceder al sistema en “Modo a prueba de fallos”. Una vez dentro se debe reinstalar Windows con el comando setup /p I - “El archivo siguiente XXXXX.XX falta o se dañó Falta XXXXX.XXX Asegúrese de que el archivo se encuentra en su directorio Windows. Windows ha detenido. Presione CTRL+ALT+SUPR para reiniciar el equipo.” Descripción: Windows intenta cargar el archivo XXXXX.XXX necesario para el inicio pero hay problemas (fichero corrupto, no existente). La solución es extraerlo de nuevo desde el fichero CAB correspondiente del CD de instalación de Windows. Como hay muchos ficheros CAB, lo ideal es que busque en Internet la información sobre en qué CAB se encuentra el archivo que da problemas. Hasta aquí una lista breve general de posibles errores en toda la familia de productos Windows. En algunos hemos detallado una posible solución, en los que no es porque hay que seguir un procedimiento general según: - Controladores incompatibles, corruptos o dañados: hay que reinstalar el controlador dañado descargándolo desde la página del fabricante del dispositivo- - Software o aplicación con fallos graves o dañado: un programa relacionado con funciones del inicio del sistema tiene problemas, la solución pasa por desinstalar la aplicación, limpiar el registro del sistema con un programa
  • 8.
    específico para elloy posteriormente instalar de nuevo la aplicación problemática. En general, si conseguimos entrar en “Modo a prueba de fallos” o “Modo seguro” en un sistema Windows ME/XP podremos intentar “restaurar el sistema” a una fecha anterior, solución que aunque no esté garantizada, es una posibilidad más de actuación. Recuerde que esto es una guía para poder averiguar de manera más o menos exacta cuál es el problema que presenta el ordenador, no se ofrecen soluciones más detalladas porque son muy extensas y relativamente específicas para cada equipo. ___________________________________________________________ Mensajes de error antes del arranque del sistema operativo Invalid partition table. Error loading operating system. Missing operating system. Descripción: Estos errores se producen cuando el ordenador accede al sector de arranque para localizar al sistema operativo y poder arrancar, y se encuentra con información no válida, errores, datos ilegibles o simplemente es que no hay sistema operativo válido instalado. Una de las formas de restaurar el sector de arranque es ejecutar la orden: fdisk /mbr También podemos intentar arrancar con un disco de inicio o con el CD de instalación de Windows y reparar el arranque, o bien en Linux reinstalando el gestor (Lilo o Grub). HARD DISK DRIVE FAILURE Descripción: El disco duro no está instalado correctamente, no está configurado correctamente en BIOS o está dañado. Este es un fallo serio, lo único que podemos hacer es comprobar que los cables y los jumpers del disco están colocados bien, que en BIOS se detecta y que no está dañado, para esto último podemos instalarlo en otro equipo o bien ponernos en contacto con el fabricante. Una de las opciones suele ser realizar un formateo a bajo nivel. Falta NTLDR Descripción: La solución a este fallo se comenta en este artículo. BIOS ROM Checksum error ó CMOS battery failed Descripción: Estos errores están relacionados. El primero indica que hay un error en la suma de comprobación de la memoria de BIOS, normalmente el problema está en el agotamiento de la pila de la placa base, aunque también puede ser que la ROM del BIOS esté dañada. El segundo error significa que la pila de la placa base, que alimenta la memoria de BIOS, ha fallado. Normalmente con cambiar esta pila suele ser suficiente. Floppy disk(s) fail Descripción: Hay un fallo en la unidad de diskettes y no se puede acceder a ella. Hay que comprobar que el cable de datos está colocado bien, y no al revés. Si sigue marcando el error seguramente la unidad tiene un fallo físico y hay que cambiarla por una nueva.
  • 9.
    Keyboard error ornot present Descripción: El BIOS no puede acceder al teclado por un fallo interno o porque no lo encuentra (no está conectado). Debemos comprobar que el conector está insertado firmemente y en la posición correcta. X Y hard disk fail donde: X = Primary/Secondary Y = master/slave Descripción: El disco marcado como X Y ha fallado. Lo más grave se produce cuando el error es “Primary Master hard disk fail” ya que es el disco que contiene la partición de arranque y no podremos acceder a ningún sistema operativo. En caso de ser otros los dispositivos afectados, bastará con retirarlos del equipo para poderlo arrancar. Este error puede significar varias cosas: los cables están mal conectados, el BIOS no lo detecta adecuadamente o simplemente hay un fallo físico. Podemos comprobar los cables y el BIOS, pero si hay un defecto físico probablemente no podamos hacer nada. OTRO Si el error mostrado no coincide con ninguno de la lista superior, póngase en contacto con nosotros mediante el foro o acuda a técnico especialista. Recuerde que esto es una guía para poder averiguar de manera más o menos exacta cuál es el problema que presenta el ordenador, no se ofrecen soluciones más detalladas porque son muy extensas y relativamente específicas para cada equipo. __________________________________________________________ SOLUCION AL PROBLEMA FALTA NTLDR. Para solucionar el problema de Falta el archivo NTLDR hay seguir el procedimiento siguiente: 1.- Arrancar el pc con el disco de Windows XP metido. 2.- Cuando nos salga el asistente de instalación de Windows Xp elegir la opción de Reparar Sistema. (En caso de que no salga el asistente significa que el sistema no ha podido arrancar desde el CD. Prueba a ponerlo en otra unidad y volver a arrancar). Si sigue igual, entra en la BIOS y comprueba que la primera unidad en la secuencia de arranque es alguna de tus unidades de CD/DVD. 3.- Una vez que tengamos en pantalla el editor con C:Windows, teclear 1 y pulsar Intro 4.- Nos pedirá la Clave de administrador. Si hemos puesto una clave la tecleamos. Si no hemos puesto clave pulsamos Intro. 5.- Una vez que estemos en C:Windows teclear FIXMBR y pulsar Intro. 6.- El sistema nos advierte de que si queremos continuar y ponemos S y pulsamos Intro. Una vez que estamos en el punto 6, tenemos que copiar dos archivos, debido que en dicha pérdida se arrastra también otro que es el ntdetect, por lo tanto hay que copiar ntldr y ntdetect en nuestro disco duro. Para ello escribiremos lo siguiente: copy D:i386ntldr C: copy D:i386ntdetect.com C: (Donde D: sería la unidad lectora donde se encuentra el cd de Windows XP y C: es la unidad de arranque donde tenemos instalado Windows). Si todo sale bien debería de funcionar. Con respecto a este problema debemos tener unas cuestiones en cuenta: Si el sistema anterior falla no tenemos más remedio que reinstalar Windows, pero eliminando la particion,
  • 10.
    volviendola a creary formateando de nuevo (es recomendable utilizar el formateo normal, NO el formateo rápido. Con esto se perderan todos nuestros datos, por lo que es conveniente que tengamos una copia de estos. NO es normal que se pierda este archivo, por lo que su pérdida es síntoma de un posible problema con el disco duro, sobre todo si el problema se repite con una cierta frecuencia. LA MEMORIA RAM: identificación e instalación INTRODUCCIÓN Y CONCEPTOS BÁSICOS Uno de los componentes más importantes de un ordenador es la memoria principal o memoria RAM. En esta memoria se cargan los programas y los datos que se están usando en el ordenador mientras éste permanece encendido, por tanto, cuanto mejores sean las prestaciones de la memoria más se notará en el funcionamiento del sistema. Si disponemos de más capacidad de memoria, podemos tener más programas abiertos a la vez o con grandes volúmenes de datos. Además de la capacidad, también hay que tener en cuenta la velocidad de la memoria, si es más rápida, podremos ejecutar programas y mover datos con mayor rapidez (con este ejemplo vemos claramente que la velocidad de trabajo de un ordenador no sólo está en el procesador, sino en más componentes, como la memoria RAM). ¿Porque se llama RAM? - Las siglas RAM vienen de los vocablos ingleses "Random Access Memory". Significa "Memoria de Acceso Aleatorio", y se refiere a la capacidad del sistema de acceder a una posición en concreto de la memoria de manera directa. En el caso contrario estaría el almacenamiento en cintas, que para acceder a un dato concreto, si está a mitad de la cinta hay que recorrerla toda desde el principio para llegar a él. En la RAM esto no ocurre y se puede acceder a la ubicación del dato de manera directa. A parte de ese tipo de acceso, hay otra característica que diferencia a la memoria RAM de otros tipos de memoria, y es su volatibilidad. Es decir, la información sólo se mantiene en la memoria mientras haya suministro eléctrico, si lo suprimimos (al apagar el ordenador), todos los datos se borran. TIPOS Existen y han existido muchos tipos de memorias RAM, pero remontarse al pasado en este manual es algo innecesario. Por tanto, vamos a tratar las memorias más usadas hoy en día y desde hace algunos años. Para nombrar una memoria, hay que distinguir entre: soporte y características. Los soportes son SIMM (Single Inline Memory Module) ó DIMM (Double Inline Module Memory). Los módulos SIMM tienen 30 ó 72 contactos (los contactos son esas conexiones eléctricas que tienen en un borde). En cambio, los módulos DIMM son más modernos y tienen 168 o 184 contactos. En este manual hablaremos fundamentalmente de las memorias con soporte DIMM, ya que son las más usadas desde hace años. Dentro de las memorias con soporte DIMM tenemos 2 tipos bien diferenciados, las SDRAM “normales” y las DDR SDRAM.
  • 11.
    Las SDRAM normalestienen 168 contactos, los primeros módulos se comercializaban a 66MHz de velocidad, luego surgieron los de 100 y 133MHz, que son prácticamente los únicos que se emplean en SDRAM, actualmente sólo se encuentran fácilmente los SDRAM de 133MHz. Las DDR SDRAM son comúnmente conocidas como DDR, similares a las anteriores pero tienen 184 contactos y mejores prestaciones. Las más comunes son: - DDR266 (PC2100): Frecuencia de trabajo de 266 MHz y transferencia de datos de 2,1 GB/s. - DDR333 (PC2700): 333 MHz y 2,7 GB/s - DDR400 (PC3200): 400 MHz y 3,2 GB/s - DDR533 (PC4200): 533 MHz y 4,2 GB/s Se puede ver claramente que, a mayor frecuencia (MHz), se pueden conseguir mayores velocidades de transferencia de datos, lo cual se transmite en mayor velocidad de funcionamiento del sistema. Las siglas DDR vienen de "Double Data Rate" y significan "Doble Tasa de Datos", esto indica que la memoria es capaz de procesador el doble de datos por cada ciclo de reloj. Por eso se dice que una memoria DDR con 133MHz trabaja como si fuera a 266MHz, ahí se ve esa doble capacidad de trabajo. ¿Qué memoria tengo que instalar en mi ordenador si quiero ampliar? Esto depende de las capacidades de la placa base. Lo ideal es acudir al manual de la placa (un librito que nos debieron entregar al comprar el ordenador) y verificar las características. Ahí pondrá qué tipo de memorias se deben poner y de qué velocidad. Si no estamos seguros se debe acudir a una tienda de informática o a un especialista para que nos asesore. INSTALACIÓN DE LA MEMORIA Si ya sabemos qué memoria vamos a poner y la tenemos en mano, sólo nos queda el proceso físico de su inserción; también podemos seguir estos pasos si únicamente queremos ver la memoria que ya hay puesta. * Materiales necesarios: Un simple destornillador de estrella. Lo primero que debemos hacer es apagar el ordenador y abrir la torre, esto es una operación muy sencilla y que se debe repetir cada vez que queramos manipular un componente de su interior, no sólo la memoria. Quitamos los tornillos que sujetan las tapas o la carcasa y las retiramos. * ¡Precaución!: Antes de manipular el interior de la torre, debemos tocar cualquier superfície metálica para descargar nuestra electricidad estática que sería fatal para cualquier componente interno.
  • 12.
    Ahora tenemos queidentificar la ubicación de la memoria, si miramos en la placa interna veremos una zona similar a esta: Ahí están los slots (huecos para poner la memoria) y el módulo o módulos que tengamos ya instalados aparecerán colocados en una de las ranuras (en la imagen no sale ninguno). Seguidamente, acercamos el módulo por el lado donde están los conectores hacia uno de los slots libres y lo insertamos perpendicularmente y con firmeza, hasta que queden los contactos en su interior. Pero antes de hacer esto hay que tener en cuenta algunas cosas: 1) Los módulos van sujetos lateralmente con unas piezas de plástico, antes de insertar el módulo debemos asegurarnos de que están abiertas para que podamos colocar el módulo cómodamente. Una vez insertado, debemos cerrar las piezas hasta que se ajusten a las muescas laterales del módulo. 2) Entre los contactos de las memorias puede haber 1 muesca (DDR 184 contactos) o 2 muescas (SDRAM 168 contactos), estas muescas deben coincidir con unas que existen en el hueco donde vamos a colocar la memoria.
  • 13.
    Teniendo en cuentaestos aspectos, ya podemos insertar el módulo con firmeza. Si vemos que no podemos ponerlo, hay que detenerse y revisar todo el proceso de nuevo y con mucho cuidado. Es importante destacar que la memoria sólo entra en su sitio en una posición determinada por las muescas, no hay varias maneras de ponerla. Cuando hayamos insertado la memoria, sólo queda comprobar que el sistema la acepta correctamente. Por ese motivo se recomienda no cerrar la torre todavía, en la siguiente sección comentaremos cómo comprobarla y corregir errores. Cuando veamos que la memoria funciona bien, podemos cerrar la torre con las tapas y colocando de nuevo los tornillos (apagando el PC previamente). VERIFICACIÓN Y PROBLEMAS Cuando esté colocada la memoria, sólo queda encender el ordenador y comprobar que la memoria se detecta bien, el primer paso es verlo en la BIOS. En la primera pantalla del arranque podremos ver un mensaje que dice: Memory Test: xxxxxxK OK >>> Esa es la cantidad de memoria que se está detectando, debemos comprobar que es la correcta. El valor que aparece está en kilobytes, por tanto, debemos multiplicar por 1024 el valor en megabytes de la memoria para poder verificarlo. Ejemplo: Tenemos un ordenador con 256MB de memoria RAM en un módulo, en el arranque nos debe aparecer: Memory Test: 262144K OK (256·1024 = 262144) Si insertamos otro módulo de 256MB, tenemos teóricamente 512MB, siendo así el valor ahora debería ser: Memory Test: 524288K OK (512·1024 = 524288)
  • 14.
    Si aparece esevalor, indica que todo está correcto y la memoria ha sido detectada. A continuación ofrecemos una lista del valor que debe salir según la cantidad de memoria instalada (se pueden obtener para cualquier otro valor no estándar simplemente multiplicando por 1024 tal y como hemos puesto en el ejemplo anterior). - 64MB: 65536K - 128MB: 131072K - 256MB: 262144K - 384MB: 393216K - 512MB: 524288K - 768MB: 786432K - 1024MB: 1048576K - 2048MB: 2097152K Posibles resultados: 1 - El ordenador empieza a dar pitidos: Revisa que la memoria que has insertado sea del tipo correcto para tu ordenador, revisa que la has insertado correctamente. Si todo eso se cumple, acude a un técnico para que lo revise, es posible que la memoria sea defectuosa. 2 - El ordenador no arranca: Igual que el punto 1. 3 - El ordenador arranca PERO la cantidad de memoria nueva no aparece, sigue detectando la cantidad antes de la actualización: Es muy probable que el tipo de memoria no sea del todo correcto y debamos cambiarla, hay que verificar que hemos colocado la memoria correcta para el sistema. 4 - El ordenador arranca correctamente y muestra la cantidad de memoria que hay instalada: Enhorabuena, el proceso se ha realizado a la perfección. Disfruta de tu nueva memoria. NOTAS FINALES: Existen otros tipos de memorias usadas hoy en día, como los módulos RIMM RDRAM de Rambus, pero debido a que son usados por muy poca gente y para no exceder la complejidad de este manual, se han evitado los comentarios. Es posible que en próximos manuales relacionados con la memoria se traten otros tipos de manera teórica. BIOS: CONCEPTOS Y CONFIGURACION. El BIOS (Basic Input Output System – Sistema Básico de Entrada Salida) es un programa que se encuentra grabado en un chip de la placa base, concretamente en una memoria de tipo ROM (Read-Only Memory). Este programa es el que se encarga de comprobar el hardware instalado en el sistema, ejecutar un test inicial de arranque, inicializar circuitos, manipular periféricos y dispositivos a bajo nivel y cargar el sistema de arranque que permite iniciar el sistema operativo. En resumen, es lo que permite que el ordenador arranque correctamente en primera instancia. Inicialmente era muy complicado modificar la información del BIOS en el ROM, pero hoy en día la mayoría de los BIOS están almacenados en una memoria flash capaz de ser reescrita, esto es lo que permite que se pueda actualizar. El BIOS se apoya en otra memoria, llamada CMOS porque se construye con esa tecnología, en ella carga y almacena los valores que necesita y que son susceptibles de ser modificados (cantidad de memoria instalada, numero de discos duros, fecha y hora, etc). A pesar de que apaguemos el ordenador, los valores de la
  • 15.
    memoria de BIOSse mantienen intactos, ¿cómo es posible?, pues gracias a una pila que la alimenta. Puesto que el consumo es muy bajo y se recarga al encender el ordenador, la pila puede durar varios años. Cuando hay problemas con la pila, los valores de dicha memoria tienden a perderse, y es cuando pueden surgir problemas en el arranque del tipo: pérdida de fecha y hora, necesidad de reconfigurar dispositivos en cada arranque, y otros. En caso de problemas sustituir la pila es trivial, basta con comprar una de iguales características, retirar la vieja y colocar la nueva en su lugar. En condiciones normales no es necesario acceder al BIOS ya que al instalar un dispositivo, siempre que hayamos tenido la precaución de asegurarnos que es compatible o aceptable por nuestra placa base, éste es reconocido inmediatamente y configurado por BIOS para el arranque. No obstante, hay ocasiones en las que se hace necesario acceder a su configuración, en este manual veremos cómo hacerlo y algunos ejemplos. Acceso y manipulación del BIOS: Para acceder al programa de configuración del BIOS, generalmente llamado CMOS Setup, tendremos que hacerlo pulsando un botón durante el inicio del arranque del ordenador. Generalmente suele ser la tecla Supr aunque esto varía según los tipos de placa y en portátiles. Otras teclas empleadas son: F1,Esc, o incluso una combinación, para saberlo con exactitud bastará con una consulta al manual de su placa base o bien prestando atención a la primera pantalla del arranque, ya que suele figurar en la parte inferior un mensaje similar a este: ''Press DEL to enter Setup'' El aspecto general del BIOS dependerá de qué tipo en concreto tenga en su placa, las más comunes son: Award, Phoenix (se han unido) y AMI. Bastante similares pero no iguales. El programa del BIOS suele estar en un perfecto inglés y además aparecen términos que no son realmente sencillos, si no sabe lo que está tocando consulte el manual o a un especialista, de lo contrario se encontrará con problemas. Aunque tengan nombres diferentes, existen algunos apartados comunes a todos los tipos de BIOS. Una clasificación puede ser: 1 Configuración básica de parámetros - Standard CMOS Setup. 2 Opciones de BIOS - BIOS Features, Advanced Setup. 3 Configuración avanzada y chipset - Chipset features. 4 Password, periféricos, discos duros, etc. 5 Otras utilidades. Bajo el 1er punto se puede encontrar la configuración de la fecha y hora, los discos duros conectados (IDE) y la memoria detectada, entre otras cosas. En el punto 2º existen muchos parámetros modificables, suelen aparecer: caché, secuencia de arranque (Boot sequence), intercambio de disqueteras, etc. En el punto 3 podemos encontrar parámetros relativos a las características del chipset, memoria RAM, buses y controladores. Bajo el punto 4 hemos reunido una serie de opciones que suelen estar distribuidas, gracias a ellas podemos insertar una contraseña de acceso al programa del BIOS, modificar parámetros relativos a los periféricos integrados, control de la administración de energía, control de la frecuencia y el voltaje, etc. Y finalmente en el punto 5 reunimos las opciones que nos permiten guardar los cambios efectuados, descartarlos, cargar valores por defecto, etc. En la parte inferior de la interfaz del programa podremos ver el inventario de teclas necesarias para navegar entre las opciones y modificarlas, es importante leerlo y tenerlo en cuenta. Imagen de la interfaz más común de BIOS (Award y Phoenix). Modificaciones comunes: ejemplos. Existen una serie de parámetros que son susceptibles de ser modificados en algún momento, de hecho en la mayoría de foros de soporte técnico se plantean esas dudas. Vamos a explicar cuáles son y usarlos como ejemplo:
  • 16.
    1.- Secuencia deArranque: Esto le indica al BIOS a qué unidad ha de ir para buscar el arranque del sistema operativo. La secuencia indica el orden de izq. a der. en que se buscará en las unidades. Antiguamente el orden solía marcar A C SCSI/otros lo cual indicaba que primero que debía mirar en la unidad A (disquetera) y posteriormente en C (disco duro principal), gracias a esto se podía arrancar el ordenador con un disco de arranque antes que el sistema operativo. Hoy en día esto ha cambiado en muchos casos, cuando se necesita arrancar desde un CD (instalación de sistemas operativos (Windows XP, Linux) hay que modificar la secuencia de arranque (a menos que el sistema sea tan nuevo que ya venga de fábrica) para que inicialmente apunte a la unidad lectora de CD. Supongamos que la unidad tiene la letra D, el orden podría ser D A C o D C A, por ejemplo. La opción suele encontrarse en BIOS Features >> Boot Sequence para las BIOS Award. En algunos casos en vez de integrarse en una sola opción, esto se realiza en varias, suelen referirse al orden de arranque de dispositivos y se llaman: First Boot Device, Second Boot Device, Third Boot Device yBoot Other Device. Basta especificar en cada una cuál es el dispositivo que arrancará en ese orden (First = primero, Second = segundo, Third = tercero, Other = otro). 2.- Modificar FSB/Multiplicador: Esto es una necesidad surgida en gran medida a raíz del Overclocking, son los parámetros que definen la velocidad del bus frontal del sistema y el valor multiplicador del procesador. Estos parámetros se suelen modifican como consecuencia de querer forzar el procesador a trabajar más rápido. Para tocar esto se debe hacer con total conocimiento, cualquier daño al sistema queda bajo su responsabilidad. La opción se denomina Frequency/Voltage Control, aunque puede llevar otro nombre. Se recomienda consultar manuales sobre Overclocking para esta característica. 3.- Deshabilitar dispositivos integrados (tarjeta gráfica/sonido): Esto es especialmente frecuente en los últimos años ya que las placas base integran tarjetas gráficas y tarjetas de sonido en la misma placa, y se podria pasar sin tener que adquirirlas a parte, pero la mayoría de las ocasiones se prefiere adquirir una tarjeta externa (a bus PCI, AGP o PCI-Express) ya que ofrecen mucha mejor calidad y prestaciones que las integradas. Para poder usar las tarjetas que compremos hay que deshabilitar primero las que van integradas, para ello debemos acceder al BIOS. Esta opción tenemos que consultarla en el manual de nuestra placa base porque depende mucho del modelo, pero en general tendremos que localizar términos como: Onboard Audio, Onboard Graphics, etc... Es probable que nos veamos en la situación de tener que actualizar el firmware del BIOS. Esto puede ser debido a errores detectados de fabricación, queramos instalar un procesador nuevo o algún dispositivo reciente, o simplemente añadir funcionalidades de las nuevas versiones del BIOS. Para realizar esto se suele emplear un programa en Windows y un fichero con la información, todo esto se debe descargar desde la web del fabricante de la placa base o BIOS, teniendo en cuenta que hay que saber con total exactitud el modelo de placa base que tenemos y el tipo de BIOS. Además, hay que aclarar que dicha operación tiene un alto riesgo para nuestra placa, un error podría ser fatal. Si surge algún problema podríamos dañar seriamente el BIOS y tendríamos que recurrir a una tienda especializada para su reparación o substitución. Notas Finales: El manual de la placa base es fundamental, siempre debemos acudir a él cuando tengamos dudas manipulando el BIOS. Dicho manual es un referente de vital importancia. El BIOS es un programa delicado y siempre que lo manipulemos debemos hacerlo con precaución y conocimiento. Si tenemos dudas es mejor no tocar nada y consultar a un profesional. Para saber qué modelo de placa y BIOS tenemos se puede usar una gran variedad de programas, recomiendo en particular el CPUZ de CPUID.org el cual muestra los valores del procesador, placa base y memoria fundamentalmente. Esto nos será útil si necesitamos los datos para una posible actualización de firmware.