Nombre: Andrea Luciana

                 Apellido: Rios Bernardino Olmos




Página 1 de 43
2)
                                                           ÍNDICE
Carátula ---------------------------------------------------------------------------------------------------------------------- 1
Índice ------------------------------------------------------------------------------------------------------------------------- 2
Introducción ---------------------------------------------------------------------------------------------------------------- 3
Desarrollo ------------------------------------------------------------------------------------------------------------------- 4
a) Actividad Obligatoria I ------------------------------------------------------------------------------------------------ 4
i) Nombre de la Organización elegida -------------------------------------------------------------------------------- 4
ii) Resumen de las Actividades del Negocio ------------------------------------------------------------------------- 4
iii) Diagrama de Flujos de Contexto ----------------------------------------------------------------------------------- 5
iv) Diagrama de Flujos 0 ------------------------------------------------------------------------------------------------- 6
b) Actividad Obligatoria II ----------------------------------------------------------------------------------------------- 7
i) Diagrama de Flujos de Datos Hijos ---------------------------------------------------------------------------------- 7
ii) Diagrama de Flujos de Datos Físicos ------------------------------------------------------------------------------- 9
iii) Particionamiento del Diagrama de Flujos de Datos ----------------------------------------------------------- 11
iv) Formularios de Descripción de Flujos de Datos de los
Diagramas de Flujos de Datos Hijos ----------------------------------------------------------------------------------- 12
v) Diccionario de Datos -------------------------------------------------------------------------------------------------- 14
vi) Formularios de Análisis de Entrada y Salida de los
Diagramas de Flujos de Datos Hijos ----------------------------------------------------------------------------------- 15
c) Actividad Obligatoria III ----------------------------------------------------------------------------------------------- 17
i) Formularios de Especificación de Procesos en Español Estructurado -------------------------------------- 17
ii) Tabla de Decisión ------------------------------------------------------------------------------------------------------ 18
iii) Árbol de Decisión ------------------------------------------------------------------------------------------------------ 19
d) Actividad Obligatoria IV ---------------------------------------------------------------------------------------------- 20
i) Propuesta escrita de sistemas --------------------------------------------------------------------------------------- 20
e) Actividad Obligatoria V ----------------------------------------------------------------------------------------------- 36
i) Diseño de la Interfaz Gráfica de Usuarios, pantallas de Alta, Baja, Modificación ------------------------ 36
ii) Diseño de Salida. Informe Impreso -------------------------------------------------------------------------------- 39
iii) Diseño de Salida. Informe por Pantalla --------------------------------------------------------------------------- 40
iv) Diseño de Base de Datos. Modelo Entidad-Relación ---------------------------------------------------------- 41
f) Anexo ---------------------------------------------------------------------------------------------------------------------- 42
i) Métodos de Recopilación de Información elegido -------------------------------------------------------------- 42
ii) Entrevistas realizadas ------------------------------------------------------------------------------------------------- 42
5) Conclusión --------------------------------------------------------------------------------------------------------------- 43




                                                Página 2 de 43
3) Introducción


El presente trabajo se refiere al tema de los turnos kinesiológicos, los mismos pueden ser
definidos como la solicitud y consiguiente reservación de dichos turnos. O como la reservación que
realiza un paciente en un Centro Kinesiológico para recibir tratamiento de las dolencias que lo
aquejan y/o prevenir las mismas.
El motivo principal de Investigación surge al ver el aumento significativo de dolencias que padece
la sociedad actual (como por ejemplo stress, mialgias, lumbalgias, entre otras) para luego
averiguar como trabaja, en la ciudad donde fue realizado el estudio, “EL SOLAR” el único lugar que
brinda el servicio de rehabilitación física mediante la kinesiología.
Al analizar esta problemática encontré que el Centro brinda un servicio a gran cantidad de
personas y la mayor parte de los ingresos que recibe por la atención a sus pacientes son
destinados a mobiliario médico y no a software o hardware, ya que al ser los únicos en este rubro
prefieren brindar un mejor servicio que permita contar con la mejor calidad de cuidado a las
personas que allí se atienden, antes que renovar el software y hardware que poseen por unos de
última generación.
Por tal motivo, la intención de este trabajo se centró en buscar una salida a este inconveniente.
Para esto se comenzó realizando entrevistas al propietario del Centro el cual planteó sus dudas y
expectativas brindado de este modo una visión más clara de lo que el esperaba como solución.
Con este primer paso, se continúo el diseño de el Sistema observando los procesos que realizaba
la Organización y como a partir de estos se podría lograr un trabajo más eficiente y eficaz en la
reservación de turnos y atención de pacientes mediante el uso de una adecuada tecnología.




                                     Página 3 de 43
4) Desarrollo

a) Actividad Obligatoria I
    i) Nombre de la Organización elegida
La organización que elegí para este análisis se llama “El Solar” y es un centro que se dedica al
tratamiento del dolor mediante la rehabilitación física que brinda la kinesiología.
    ii) Resumen de las Actividades del Negocio


  EL                  RESUMEN DE LAS ACTIVIDADES DE NEGOCIOS
  SOLAR                 DEL SISTEMA DE ATENCIÓN A PACIENTES

     1. El paciente es derivado por su médico a “El Solar”, para que sea atendido por un
        kinesiólogo. El paciente solicita un turno con el kinesiólogo que el elija, de la lista
        de profesionales que allí trabajan.
     2. Cuando el paciente obtiene el turno la secretaria del centro le solicita sus datos
        personales como: Nombre, Apellido, Domicilio, Teléfono de Contacto, Diagnostico,
        Obra Social y su número de Afiliado, para elaborar la ficha médica.
     3. Según el tipo de obra social la secretaría le informa al paciente si tiene que abonar
        o no co-seguro y el monto de dicho co-seguro. En caso de que el paciente no posea
        cobertura médica la secretaría le informa el monto que tendrá que pagar para ser
        atendido. En los dos casos, si tiene o no obra social, la secretaría emite un recibo de
        pago que confirma el inicio del tratamiento y si quedara debiendo algo la secretaria
        registra dicha deuda.
     4. El kinesiólogo atiende al paciente durante las sesiones indicadas por el médico que
        anteriormente atendió al paciente.
     5. Si el kinesiólogo cree conveniente le solicita al paciente los estudios previos que
        éste tenga de las partes del cuerpo lesionadas (radiografías o resonancias
        magnéticas) que le está tratando, para poder de esta forma brindarle un
        tratamiento más efectivo.
     6. Si el paciente no experimenta cambios favorables al terminar el tratamiento, el
        kinesiólogo lo deriva nuevamente al médico para que le indique más sesiones de
        kinesiología.
     7. Cuando finaliza el mes la secretaría actualiza la base de datos de los pacientes para
        confirmar si las deudas anteriores (en caso de que las hubiera) fueron saldadas y si
        alguno tuviera todavía una deuda la registra nuevamente y emite un recibo de
        deuda para poder cobrarla a la obra social o directamente al paciente.




                                     Página 4 de 43
iii) Diagrama de Flujos de Contexto




                   Solicita un turno
                                                                  0
                                                                           Atiende al paciente
                  Obtiene el turno                           Sistema de
  Paciente         Paga la consulta                          Reservación                         Kinesiólogo
                  Informa sobre estudios previos             de Turnos

                  Recomienza sesiones
                    Inicia sesiones nuevas
              Recibe el comprobante de pago de la consulta




 Secretaria


               Verifica disponibilidad de turnos

               Reserva el turno




                                                   Página 5 de 43
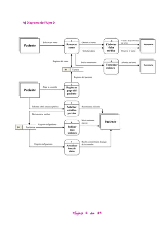
iv) Diagrama de Flujos 0




                                                            1                                        2      Verifica disponibilidad
                         Solicita un turno                               Obtiene el turno                   de turnos
      Paciente                                         Reservar                                  Elaborar                             Secretaria
                                                        turno                                      ficha
                                                                          Solicitar datos         médica    Reserva el turno



                                       Registro del turno                                            4
                                                                        Inicio tratamiento                  Atiende paciente
                                                                                                 Comenzar                             Secretaria
                                                                                                 sesiones
                                                    D1      Turnos


                                                                Registro del paciente


                                                            3
                         Paga la consulta             Registrar
      Paciente                                        pago del
                                                      paciente


                                                            5
             Informa sobre estudios previos            Solicitar         Recomienza sesiones
                                                       estudios
             Derivación a médico                       previos

                                                                        Inicia sesiones
                                                            6           nuevas                 Paciente
                   Registro del paciente
D1     Pacientes                                         Indicar
                                                           más
                                                         sesiones


                                                            7           Recibe comprobante de pago
               Registro del paciente                                    de la consulta
                                                       Actualizar
                                                        base de
                                                         datos




                                                                Página 6 de 43
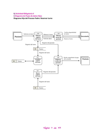
b) Actividad Obligatoria II
i) Diagrama de Flujos de datos Hijos
Diagrama Hijo del Proceso Padre: Reservar turno




                                                                                              Verifica disponibilidad
                 Solicita un turno         1.1                                       1.2      de turnos
                                                          Obtiene el turno
                                        .1
                                     Obtener                                         .1
                                                                                   Obtener
                                                                                                                           Secretaria
     Paciente                         registro                                    turno del
                                     del turno            Solicitar datos          paciente   Reserva el turno


                                                      Registro del paciente
                    Registro del turno


                                     D1          Turnos

                                                 Registro del turno


                                        1.3                                         1.4       Recibe comprobante de pago
                                        .1
                                     Actualizar                                   .1
                                                                              Elaborar        de la consulta                Paciente
D1      Turnos                        registro                                recibo del
                                     del turno                                 paciente




                                          1.5
                                                          Registro del paciente
                                         .1
                                       Buscar
                                       registro
                                      del turno



                                                 Registro del turno



                                     D1          Turnos




                                                          Página 7 de 43
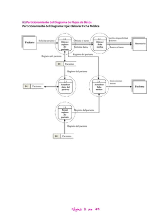
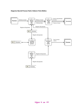
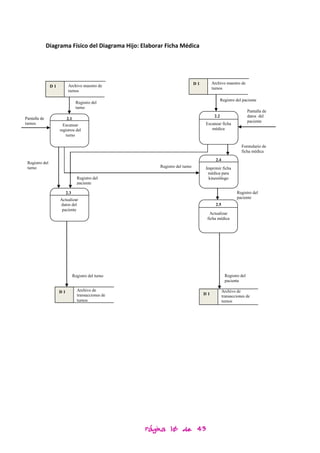
Diagrama Hijo del Proceso Padre: Elaborar Ficha Médica




                                             2.1                                     2.2        Verifica disponibilidad
             Solicita un turno                           Obtiene el turno                       de turnos
 Paciente                                  Obtener                                  Obtener
                                           registro                                  ficha                                Secretaria
                                             del           Solicitar datos          médica       Reserva el turno
                                           paciente

                                                        Registro del paciente
                   Registro del paciente


                                      D1       Pacientes


                                                 Registro del paciente



                                              2.3                                     2.4        Inicia sesiones
                                                                                                 nuevas
                                           Actualizar                              Actualizar
  D1   Pacientes                           datos del                                 ficha                                Paciente
                                            paciente                                médica




                                             2.5
                                           Buscar          Registro del paciente
                                           registro
                                             del
                                           paciente



                                                 Registro del paciente



                                 D1         Pacientes




                                                        Página 8 de 43
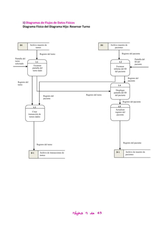
ii) Diagramas de Flujos de Datos Físicos
          Diagrama Físico del Diagrama Hijo: Reservar Turno




     D1            Archivo maestro de                                               D1   Archivo maestro de
                         turnos                                                              pacientes


                                Registro del turno                                                      Registro del paciente

Pantalla del                                                                                                          Pantalla del
turno                    1.1                                                                      1.2                 ID del
solicitado                                                                                                            paciente
                       Escanear                                                                Escanear
                      pantalla del                                                          informe del ID
                      turno dado                                                              del paciente


                                                                                                               Registro del
                                                                                                               paciente
   Registro del
   turno                                                                                         1.4

                                                                                              Desplegar
                                                                                            pantalla del ID
                                                                    Registro del turno       del paciente
                                     Registro del
                                     paciente
                                                                                                        Registro del paciente

                       1.3                                                                       1.5
                                                                                               Actualizar
                       Crear                                                                  registro del
                  transacción de                                                                paciente
                   turnos dados




                                                                                                         Registro del paciente
                             Registro del turno


                    D1          Archivo de transacciones de                                    D1            Archivo de maestro de
                                turnos                                                                       pacientes




                                                              Página 9 de 43
Diagrama Físico del Diagrama Hijo: Elaborar Ficha Médica




                                                                             D1        Archivo maestro de
                D1         Archivo maestro de
                                                                                       turnos
                           turnos

                                                                                              Registro del paciente
                                 Registro del
                                 turno
                                                                                                               Pantalla de
                                                                                        2.2                    datos del
Pantalla de              2.1
turnos                                                                                                         paciente
                       Escanear                                                   Escanear ficha
                     registros del                                                   médica
                        turno

                                                                                                          Formulario de
                                                                                                          ficha médica
                                                                                         2.4
 Registro del
 turno                                                  Registro del turno        Imprimir ficha
                                                                                   médica para
                                  Registro del                                     kinesiólogo
                                  paciente

                          2.3                                                                          Registro del
                     Actualizar                                                                        paciente
                     datos del                                                           2.5
                      paciente
                                                                                     Actualizar
                                                                                   ficha médica




                                Registro del turno                                              Registro del
                                                                                                paciente

                     D1           Archivo de                                                   Archivo de
                                  transacciones de                                D1
                                                                                               transacciones de
                                  turnos                                                       turnos




                                                     Página 10 de 43
iii) Particionamiento del Diagrama de Flujos de Datos
Particionamiento del Diagrama Hijo: Elaborar Ficha Médica



                                             2.1                                     2.2        Verifica disponibilidad
             Solicita un turno                           Obtiene el turno                       de turnos
 Paciente                                  Obtener                                  Obtener
                                           registro                                  ficha                                Secretaria
                                             del           Solicitar datos          médica       Reserva el turno
                                           paciente

                                                        Registro del paciente
                   Registro del paciente


                                      D1       Pacientes


                                                 Registro del paciente



                                              2.3                                     2.4        Inicia sesiones
                                                                                                 nuevas
                                           Actualizar                              Actualizar
  D1   Pacientes                           datos del                                 ficha                                Paciente
                                            paciente                                médica




                                             2.5
                                           Buscar          Registro del paciente
                                           registro
                                             del
                                           paciente



                                                 Registro del paciente



                                 D1         Pacientes




                                                        Página 11 de 43
iv) Formularios de Descripción de Flujos de Datos de los Diagramas de Flujos de Datos Hijos
Formulario de Descripción de Flujo de Datos del Diagrama Hijo: Reservar Turno


                                           Descripción de un flujo de datos
      ID:
      Nombre:        Solicitar Turno
                         Contiene información del turno y se usa para actualizar el archivo maestro de
      Descripción:
        de turnos, elaborar informes del turno dado y para crear un registro de los mismos.


       Origen:                                                        Destino:
                  Paciente                                                          Obtener registro
                                                                                    del turno


       Tipo de flujo de datos
              Archivo                Pantalla              Informe               Formulario                 Interno

      La estructura de datos viaja con el                                                            Volumen/Tiempo:
      flujo
       Solicita un turno                                                                              20/Hora

                           Información del registro del turno. El registro del turno se podrá realizar por teléfono, correo
      Comentarios:
       electrónico o podrá ser solicitado por el paciente en el Centro de Kinesiología.




                                                  Página 12 de 43
Formulario de Descripción de Flujo de Datos del Diagrama Hijo: Elaborar Ficha Médica




                                          Descripción de un flujo de datos

       ID:
       Nombre:          Información del paciente
                          Contiene información de los datos personales del paciente y se usa para
       Descripción:
         actualizar el archivo maestro de pacientes, elaborar informes de los datos del paciente y para la
         creación del registro de dichos pacientes.


      Origen:                                                          Destino:
                   Obtener registro del                                           Actualizar ficha
                   paciente                                                       médica


       Tipo de flujo de datos
             Archivo            Pantalla             Informe               Formulario                Interno
       La estructura de datos viaja con el flujo                                                    Volumen/Tiempo:
        Registro del paciente                                                                         30/Hora
                             Información del registro del paciente. El registro del paciente se podrá realizar únicamente
      Comentarios:
       en el centro de kinesiología después de haber obtenido un turno para ser atendido.




                                                  Página 13 de 43
v) Diccionario de Datos




     Registro del Paciente:                     Nombre del paciente+
                                                Número de Documento+
                                                Fecha de Nacimiento+
                                                Tipo de Documento+
                                                Número de Documento+
                                                Domicilio+
                                                Teléfono+
                                                Localidad+
                                                (Obra Social)
                                                (Número de Obra Social)
                                                Diagnostico



     Registro del Turno:                        Fecha+
                                                Hora+
                                                Kinesiólogo+
                                                Número de Sesiones+




     Recibo de la Consulta:                     Importe+
                                                (Co-seguro)
                                                Importe Total+
                                                [Efectivo¦Cheque¦ Tarjeta
                                                de crédito]




                              Página 14 de 43
vi) Formularios de Análisis de Entrada y Salida de los Diagramas de Flujos de Datos Hijos




                             Formulario de análisis de entrada y salida

  Nombre de entrada/salida: Solicita un turno
  Contacto del usuario: Andrea Luciana Rios Bernardino Olmos


Tipo de archivo                 Salida            Entrada

Formato de Archivo              Informe           Pantalla             Indeterminado

Elemento Secuenciador: Número de Turno

Nombre del elemento             Longitud                    B/D                    Criterios de edición

Fecha actual                          6                       B                  (Proporcionada por el sistema)

Nombre del                                                                       Sin espacios, alfabético
paciente                          20                          B

Apellido del                      15                          B                  Sin espacios, alfabético
paciente
Número de DNI                     8                           D                  Numérico


Domicilio                         13                          B                  Sin espacios, alfabético


Teléfono                          6                           D                  Numérico


Fecha del turno                   8                           B                  MM/DD/AAAA

Comentarios:      Crear un registro nuevo por cada paciente que pida un turno.




                                             Página 15 de 43
Formulario de análisis de entrada y salida
                          Recibe comprobante de pago de la consulta
Nombre de entrada/salida:
Contacto del usuario: Andrea Luciana Rios Bernardino
                      Olmos
Tipo de archivo              Salida             Entrada

Formato de
                            Informe             Pantalla             Indeterminado
Archivo
                              Importe
Elemento Secuenciador:
Nombre del elemento                 Longitud                         B/D                         Criterios de edición

Fecha actual                            6                              B                  (Proporcionada por el sistema)

Importe                                10                              D                                 Numérico

(Co-Seguro)                             8                              D                                 Numérico

Fecha consulta                          6                              B                                MM/DD/AAAA

Importe total                          10                              D                                Numérico

Comentarios     El Importe total es el resultante del Importe más es el Co-Seguro, en caso de no
:               poseer el paciente Obra Social o Co-Seguro igual se calculará el Importe total




                                            Página 16 de 43
c) Actividad Obligatoria III
 i) Formularios de Especificación de Procesos en Español Estructurado


                                           Formulario de Especificación de Procesos
Número: 1.4
Nombre: Elaborar recibo del paciente
Descripción: Elaborar un recibo de pago

Flujos de datos de entada:
Información sobre el paciente del proceso 1.1 (Nombre del paciente+Fecha de Nacimiento+Tipo de Documento+Número de
Documento+Domicilio+Teléfono+Localidad+(Obra Social)+(Número de afiliado)+Diagnóstico


Flujos de datos de salida:
Recibo de la consulta (Importe+(Co-seguro)+Importe Total+[Efectivo¦Obra Social]
Tipo de Proceso                                                      Nombre del subprograma/función
En línea                 Por lotes          Manual                   Elaborar recibo del paciente
Tipo de Proceso:
COMIENZA
      POR CADA Paciente que aparece en “Información sobre el paciente” anotar en el “Recibo de la consulta”
           La “Fecha “ del día
           El “Nombre del paciente” que aparece en “Información sobre el paciente”
           La “Fecha de Nacimiento” y el “Número de Documento” que aparecen en “Información sobre el paciente”
           El “Importe” de la consulta que aparece en “Recibo de la consulta”
           SI “Importe” es pagado en Efectivo
                        Agregar a los datos ya anotados:
                        El “Importe total” de la consulta
           CASO CONTRARIO
           SI “Importe” es pagado con la obra social
                        Agregar a los datos ya anotados:
                        “Importe Total” que surge de la diferencia entre “Importe” y “Co-seguro”
          FIN SI
          FIN SI
     FIN POR CADA
TERMINA
Español Estructurado               Tabla de Decisión            Árbol de Decisión
Asuntos sin resolver:




                                                Página 17 de 43
ii) Tabla de Decisión


                CONDICIONES
                                       REGLAS DE DECISIÓN
SUCESOS                           1          2       3      4
Solicitud de turno                U          N      U       N
Tipo de pago                      OS         OS      E      E
                                       ACCIONES
Emitir recibo de pago             SI                SI
Dar turno luego emitir                       SI             SI
recibo de pago




Condiciones y Acciones        1    2     3    4
Es una consulta normal        N    S     N    S
Paga en efectivo              N    N     S    S
Emitir Recibo                 X          X
Dar turno luego emitir             X          X
recibo




                                       Página 18 de 43
iii) Árbol de Decisión



                      Decisiones             Acciones



                                             Emitir recibo
                       O                 3
                       S
                  2            E
          U
                                             Emitir recibo
                                         4
                                             Dar turno luego
      1                                      emitir recibo
                          O
                                         6
          N               S

                 5
                               E
                                             Dar turno luego
                                             emitir recibo
                                         7
                                             Emitir recibo
               Obra Social               3

                  2           Efectivo
Urgencia

                                             Emitir recibo
                                         4
  1                                          Dar turno luego
                                             emitir recibo
                Obra Social
                                         6
 Normal
                  5
                                             Dar turno luego
                Efectivo                     emitir recibo
                                         7




                                             Página 19 de 43
d) Actividad Obligatoria IV
i) Propuesta Escrita de Sistemas
   1.1) Carta de Presentación



                                                         Malargüe, Mendoza, 05 de Julio de 2010
Lic. Martín Castro
Propietario y Director
Centro de Rehabilitación Kinesiológica EL SOLAR
S……………………./………………….D

Estimado Lic. Castro

La que suscribe Andrea Luciana Rios Bernardino Olmos, como estudiante de la Tecnicatura
Superior en Informática Administrativa del Instituto Superior de Informática Virasoro (Modalidad
Distancia),le comunico que estoy realizando formalmente mi propuesta de diseñar un sistema
automatizado de Reservación de Turnos para optimizar su desarrollo como empresa.
Esto le garantizará que los procesos transaccionales sean eficientes y seguros.
El nuevo Sistema de Reservación de Turnos, producirá los siguientes informes:
    Reportes de pacientes por fecha, mensual y anual.

    Informe de los pacientes para asignar los turnos.
    Reporte de profesionales médicos y asignación de pacientes.


Cada profesional médico, paciente y usuario del sistema poseerá un código único que lo
identificará dentro del sistema para optimizar su búsqueda.
Para mejor ilustración le presento la Propuesta de Sistemas que se anexa al presente.
Quedo a su entera disposición para ampliar cualquier aspecto que estime necesario respecto a mis
servicios.


                                                           Andrea Luciana Rios Bernardino Olmos
                                                                         Estudiante Tec. Superior
                                                                      Informática Administrativa




                                     Página 20 de 43
1.2) Portada



            Propuesta de
               Sistema
                  de
           Reservación de
               Turnos
              EL SOLAR




                JUNIO DE 2010
               Malargüe, Mendoza




                     Página 21 de 43
1.3) Tabla de Contenidos

1.1 Carta de Presentación .................................................................................................... 20
1.2 Portada ......................................................................................................................... 21
1.3 Tabla de Contenidos ...................................................................................................... 22
1.4 Resumen Ejecutivo ........................................................................................................ 23
1.5 Lineamiento del estudio de sistemas con la documentación apropiada .......................... 24
  1.5.1 Inventario de Hardware de Cómputo ........................................................................ 25
  1.5.2 Cálculo de las Cargas de Trabajo ............................................................................... 26
  1.5.3 Evaluación del Soporte Técnico del Fabricante para el Hardware .............................. 27
  1.5.4 Comparación de Software ........................................................................................ 31
  1.5.5 Técnica de Costo/Beneficio elegido........................................................................... 33
1.6 Resultados detallados del Estudio de Sistemas ............................................................... 33
1.7 Alternativas de Sistemas ................................................................................................ 33
1.8 Recomendaciones de Analista de Sistemas ..................................................................... 33
1.9 Resumen de la Propuesta............................................................................................... 34
1.10 Apéndice ..................................................................................................................... 34




                                                    Página 22 de 43
1.4) Resumen Ejecutivo

Quien y Que: Realicé el análisis del sistema para llevar a cabo la propuesta de un sistema de
reservación de turnos para el Centro de Kinesiología EL SOLAR, el que se encuentra en la ciudad de
Malargüe perteneciente a la provincia de Mendoza.
Cuándo: El análisis se realizó durante todo el mes de junio. En caso de ser aprobada la propuesta
del sistema de reservación de turnos, la misma sería diseñada, desarrollada, implementada y
puesta a punto hasta el mes de octubre. Las fases de prueba del sistema serían hasta los meses de
noviembre y diciembre aproximadamente, momento a partir del cual se podrían comprobar los
resultados del mismo y en caso de ser favorables el sistema empezaría a funcionar a partir del mes
de enero del año próximo.
Donde: El sistema se desarrollará en las afueras del centro, es decir, fuera de las instalaciones de
la organización hasta el momento en que se vaya a dejar establecido.
Por qué: Para el centro sería muy importante contar con el sistema de reservación de turnos, ya
que permitiría agilizar el registro de los pacientes, así como también acelerar el tiempo que se
gasta en elaborar las fichas médicas y las historias clínicas en forma manual en vez de ser
realizadas en forma automática, es decir, por computadora. Asimismo este sistema propuesto
permitiría a los profesionales médicos obtener un seguimiento detallado de todos sus pacientes.
Cómo: Cuando el sistema se encuentre en funcionamiento, los usuarios finales tendrán un periodo
de adaptación y capacitación, brindadas por mi personalmente y por el fabricante del software, a
través de correo electrónico y por teléfono. Además dispondrán de un Manual del Usuario,
provisto por el proveedor del programa.
Recomendaciones: Adquirir una segunda computadora y que la misma sea de última generación,
con impresora multifunción. Además comprar el software Kinesioplus. Estás medidas de acción
tendrían que ser efectuadas antes de seguir con el análisis, porque si son realizadas después de
perpetuado dicho análisis el sistema tendría que ser ajustado o en su defecto no podría ser
terminado.




                                     Página 23 de 43
1.5) Lineamiento del estudio de sistemas con la documentación apropiada

Entrevista realizada al Propietario del Solar

1- Algunos empleados han sugerido que la mejor forma para hacer eficiente el procesamiento de
los turnos pedidos es instalar un sistema de computadora que maneje todos los registros de los
pacientes, bajo estas circunstancias ¿Apoyaría usted el desarrollo de un sistema de este tipo?

2-La experiencia le ha proporcionado una amplia visión en cuanto a la forma en la que el Centro
maneja los registros y turnos dados a los pacientes. Me gustaría que usted contestara algunas
preguntas específicas en relación a lo anterior:

3-¿En qué etapas se trabaja bien? ¿En cuáles no?

4-¿En donde se presenta la mayor parte del problema?

5- Cuando ocurre un inconveniente, ¿Cómo se maneja?

6-¿Se encuentra satisfecho con la cantidad de turnos dados por día?

7-¿Qué factores encuentra positivos respecto del sistema actual que lleva el Centro?

8-El sistema empleado, ¿Es el más adecuado para el desarrollo de su negocio?

9¿Esta de acuerdo con el sistema propuesto para hacer más dinámico el registro de pacientes?

10-¿Considera que es necesario hacer modificaciones en el sistema?

-Búsqueda en Internet




                                     Página 24 de 43
1.5.1) Inventario de Hardware de Cómputo

                                 Primera Computadora                 Segunda Computadora
     Equipo
a- CPU/Fabricante/Modelo         CPU/Commodore/KE-5290 SB            CPU/Compac Presario/CQ1-
                                                                     1007LA All-in-One
b-                               Pendrive/Kingston/DTL Locker 2 GB   Pendrive/Kingston/8 GB
Almacenamiento/Fabricante/Mo                                         USBDT100
delo
c- Entrada/Fabricante/Modelo     Teclado/Genius/KB-06XE PS2 Negro    Teclado/Compac/USB
                                 Mouse/Noganet/NG-328 PS2 Negro      Mouse/Compac/USB
                                 Micrófono/Logitech/Desktop/Micróf   Micrófono/Compac/Incorporad
                                 ono Express                         o
                                 WebCam/Genius/Messenger 310         WebCam/Compac/Incorporada
                                 Escanner/Cannon/Lide200
d-Salida/Fabricante/Modelo       Monitor RCT/LG/710E                 Monitor LCD/Compac/18.5
                                 Impresora/Hp/DJ 1660                Pulgadas
                                 Parlantes/Edifier/M1250             Impresora
                                                                     Multifunción/Hp/P1102W
                                                                     Parlantes/Compac/Internos
                                                                     2W
                                                                     Auriculares/Compac/Incorpora
                                                                     dos
e-                               Router                              Red Lan/Compac/Interfaz de
Comunicaciones/Fabricante/Mod    Inalámbrico/Encore/ENHWI54          Red 10/100 Base-T Integrada
elo
     Estado                     En funcionamiento                   En pedido
     Edad estimada del equipo   3 años                              0 años-Nueva
     Vida proyectada del        7 años                              8 años
      equipo
     Ubicación física del       En Sala de Recepción                En Consultorio de Kinesiólogo
      equipo
     Departamento o persona     María Paula García                  Martín Castro
      responsable
     del equipo
     Situación financiera       Propio                              Propio




                                     Página 25 de 43
1.5.2) Cálculo de las Cargas de Trabajo




                         Sistema Existente                  Sistema Propuesto
Tarea                    Elaboración mensual de historias   La misma
                         clínicas
Método                   Manual                             Por computadora
Personal                 Secretaría                         Auxiliar de secretaria
Costo/Hora               $ 25.00                            $ 15.00

Cuándo y Cómo            Diariamente: Archiva las fichas    Diariamente: Ejecuta el programa para
                         médicas de los pacientes           realizar las fichas médicas
                         Mensualmente: Elabora              Mensualmente: Ejecuta el programa para
                         mensualmente las historias         realizar las historias clínicas e imprimir los
                         clínicas de los pacientes          informes de las mismas
Requerimientos del       Diariamente: 15 minutos            Diariamente: 5 minutos
tiempo humano            Mensualmente: 5 horas              Mensualmente: 15 minutos
Requerimientos del       Ninguno                            Diariamente: 5 minutos
tiempo de computadora                                       Mensualmente: 15 minutos




                                      Página 26 de 43
1.5.3) Evaluación del Soporte Técnico del Fabricante para el Hardware
El soporte técnico es un rango de servicios que proporciona asistencia con el hardware de una
computadora, o algún otro dispositivo electrónico o mecánico. Los servicios de soporte técnico
tratan de ayudar al usuario a resolver determinados problemas con algún producto en vez de
entrenar o personalizar a las personas que compran el hardware
Características técnicas de la primera computadora: Commodore KE-5290 SB (Genérica)
El sistema tiene un tiempo de vida de 7 a 9 años, por lo que recomiendo la compra de un equipo
propio, ya que al realizar la evaluación en el largo plazo el costo es menor.

Procesador
Marca Procesador               Intel
Modelo                         Pentium E5200
Velocidad del Procesador       2.50 GHz
Memoria
Memoria RAM                   2048 MBytes
Tecnología Memoria            DDR2
Máximo de Memoria             4096 MBytes
Velocidad de la Memoria       200 MHz
Placa Madre
Marca                          Gigabyte G 41
Disco Rígido
Capacidad                      320 Gbytes
Velocidad del Disco            7200RPM
Unidad Óptica
Unidad Óptica                   DVDRW
Entradas y Salidas
Tarjeta de Red                  Si
Modem                           Si
Puertos USB                      6

Características técnicas de la segunda computadora: Compac Presario CQ1-1007LA All-in-One
Este segundo sistema es una computadora completa de la marca Compac (algunos accesorios
fueron recomendados comprar por separado por no venir incluidos) la misma tiene una vida útil
de 8 a 11 años aproximadamente, por lo cual recomiendo también la compra del equipo, ya que el
costo es menor.

Componentes:
Hardware
Procesador base
Procesador Intel Atom D410 (P) Soldado a la placa (sin socket)
Chipset
Intel NM10 Express
Placa base
Fabricante: Pegatron Nombre de la placa base: IPPPV-CP Nombre de la placa base HP/Compaq:
Sanxia
Fuente de alimentación
65 W (100 V-240 V)


                                     Página 27 de 43
Memoria
Memoria instalada 2GB
Máximo permitido4 GB (2 x 2 GB) (sistema operativo de 64 bits)
4 GB* (2 x 2 GB) (sistema operativo de 32 bits)
Disco duro
320 GB - SATA 3G (3,0 Gb/s)
7200 rpm
Unidad de DVD 8x Supermulti con bandeja delgada y Lightscribe
Interfaz: SATA
 Memoria de búfer para datos: 2 MB
Conexión inalámbrica
Minitarjeta inalámbrica de media altura PCI Express (802.11 b/g/n)
Gráficos de video
Integrados en la placa base
Sonido/Audio
Audio de alta definición integrado
Códec de audio: Realtek ALC663
Admite audio estéreo mediante una conexión analógica
Red (LAN)
Interfaz de red 10/100 Base-T integrada
Lector de tarjetas de memoria
Integrado en la placa base
Admite las siguientes tarjetas:
Secure Digital (SD)
MultiMediaCard (MMC)
Secure Digital High Capacity (SDHC)
Extreme Digital media (xD)
Memory Stick (MS)Memory Stick Pro (MS-Pro)
Puertos de E/S externos
Puertos de E/S en el panel lateral
Lector de tarjetas "6 en 1" 1
USB 2
Auriculares 1
Micrófono 1
Puertos de E/S en el panel posterior
USB 2.0 2
LAN 1
Indicador LED de encendido1
Entrada de alimentación de CC1
Ranuras de expansión
Sockets para minitarjeta PCI Express x12 (1 disponible)
Monitor
Pantalla LCD de 46,99 cm (18,5 pulgadas)
Teclado y Mouse: Teclado Compaq USB- Mouse óptico Compaq USB
Altavoces: Altavoces internos de 2 W
Cámara web: Cámara web incorporada



                                   Página 28 de 43
Software:
Sistema operativo
Microsoft Windows 7 Starter (32 bits)
CD/CD-RW/DVD/DVD+RW
Windows DVD Maker
CyberLink DVD Suite 6
CyberLink PowerCinema 6
Entretenimiento, música y juegos
Juegos HP
Productividad
Microsoft Works 9
Versión de prueba de Microsoft Office Home and Student Edition 2007
Windows Live Essentials
Seguridad
Norton Internet Security 2010 (suscripción gratuita de 60 días a la actualización de seguridad)
Norton Online Backup (30 días de prueba)
Soporte
HP Advisor
Herramientas de diagnóstico de hardware HP
HP Help & Support Center (ayuda y soporte)
HP Support Assistant
Recuperación
HP Recovery Manager
Soluciones de Internet
Microsoft Internet Explorer
Precio por unidad (pieza): $2 899,00

Soporte de Hardware:
Servicio y Software:
Garantía:
Un año de garantía limitada en hardware (incluye componentes y mano de obra)-
http://www.microsoft.com/windows/windows-7/

Servicio HP de 2 años con devolución al almacén para Hardware (productos para el hogar)
•Una gama de niveles de servicio que satisfacer sus necesidades de negocio específicas.
•Maximice la productividad eligiendo el nivel de servicios preciso para gestionar proactivamente
su entorno de IT.
•Respuesta rápida y calificada que aumenta el tiempo de funcionamiento y maximiza el
rendimiento.

Servicio HP de 3 años con devolución al almacén para Hardware (productos para el hogar)
•3 años sin preocupaciones
•Reparación o sustitución gratuita del producto defectuoso
•Respuesta rápida y calificada que aumenta el tiempo de funcionamiento y maximiza el
rendimiento.
•La compra del servicio HP Care Pack con un producto HP reduce el coste total de propiedad.



                                     Página 29 de 43
Fuente: http://h10010.www1.hp.com/wwpc/ar/es/ho/WF06b/12454-12454-3329737-89304-
89304-4144511-4181771.html?lang=es&jumpid=oc_R1002_ARESC-
001_PC%20de%20sobremesa%20Compaq%20Presario%20All-in-One%20CQ1-1007LA&cc=ar
http://h10010.www1.hp.com/wwpc/ar/es/ho/WF28a/12454-12454-3329737-89304-89304-
4144511-4181771.html
Soporte:
Controladores y descargas:
http://h10025.www1.hp.com/ewfrf/wc/softwareCategory?lc=es&dlc=es&cc=ar&lang=es&product
=4181772&
Soporte Técnico: http://www8.hp.com/ar/es/support.html
Soporte de producto:
http://h10025.www1.hp.com/ewfrf/wc/product?product=4181772&lc=es&cc=ar&dlc=es&lang=es
&cc=ar
Información sobre la garantía: http://www.hp.com/latam/ar/totalcare/index.html
Servicio al cliente: http://www8.hp.com/ar/es/contact-hp/contact.html
Comunicación: http://www.hp.com/latam/ar/contact_us/asistencia_antes.html
http://h20180.www2.hp.com/apps/Nav?h_pagetype=s-
006&h_lang=es&h_cc=AR&h_product=top&h_page=hpcom&h_client=S-A-R186-2
http://h30467.www3.hp.com/ Teléfono, Foro y Chat




                                Página 30 de 43
1.5.4) Comparación de Software
1-Software Personalizado. Existen 3 opciones
A- Usar Visual Basic para crear el sistema. La ventaja de utilizar Visual Basic es la facilidad y rapidez
con que se puede empezar a programar y crear aplicaciones para Windows, ya que el mismo al
estar orientado a objetos reduce las largas horas que conlleva escribir los códigos para hacer los
programas. Entre sus desventajas se puede contar con la imposibilidad de exportar el código a
plataformas distintas de Windows, además de que los archivos ejecutables son algo lentos y el
lenguaje no hace distinción de las mayúsculas y minúsculas.
B-Utilizar C++ para escribir el software de aplicación. Una ventaja de crear el software a medida en
C++ es que el mismo permite programar con orientación a objetos al igual que lo hace Visual Basic.
Es muy eficiente si lo que se quiere conseguir es diseñar programas con lenguaje de un nivel
mucho más alto. Entre sus desventajas se encuentra la baja detección de errores que posee lo cual
hace que se produzcan resultados equivocados y además esto hace difícil su uso en alguien que
recién empieza a programar.
C- Crear una solución cliente/servidor. Entre las ventajas nos encontramos con que .NET, Java y
PHP, entre otros, permiten crear grandes proyectos en programación y al funcionar con gran
estabilidad en diferentes bases de datos proporciona un gran rendimiento a diferencia de las
versiones interpretadas. Una ventaja de .Net es su sencillez para aprender a programar por la
documentación y el soporte de ayuda que posee. Entre las desventajas de .NET podemos
encontrar que el mismo sólo se puede utilizar en Windows. La ventaja de Java es al igual que PHP
multiplataforma, es fácil de utilizar, posee bibliotecas estándares, es flexible y compatible. En Java
la desventaja reside en que es más caro el hosting en Java y no están fácil de aprender cómo PHP.
Ventaja de emplear PHP: el mismo es un lenguaje multiplataforma y es libre lo que se presenta
como una alternativa de fácil acceso para todos. La desventaja de PHP es que la ofuscación de
código es la única forma de ocultar las fuentes.
2- Utilización de Software Comercial.
    ◊ Se necesita comprar Kinesioplus. La principal ventaja de este software es su facilidad de
         uso. Su pantalla principal muestra una interfaz gráfica muy amena. Lo que permite
         familiarizarse muy rápido con el sistema de gestión de consultorios kinesiológicos. En el se
         puede llevar un registro pormenorizado de los turnos que se han dado hasta el momento,
         se puede crear fácilmente la ficha médica de cada paciente, la historia clínica, agregar la
         obra social y el monto a pagar por cada sesión. Kinesioplus permite ingresar también los
         kinesiólogos que trabajan en el centro y ver un listado organizado y completo de los
         pacientes que cada kinesiólogo atenderá durante el día. Ese listado se puede ver en la
         pantalla, y también puede imprimirse para comodidad del profesional. En ambos casos
         junto a cada paciente se indica el número y cantidad total de sesiones programadas para el
         paciente. El software admite el registro de asistencia/ausencia a los turnos, y el de los
         montos abonados. Con esa información se puede ver en pantalla un detalle de los ingresos
         por día o por mes, discriminados por obra social, facilitando el cierre de caja. Además, el
         sistema entrega las liquidaciones de los profesionales, según la comisión con que trabaje
         cada uno. Gracias a él se pueden imprimir los resúmenes como: turnos del día, las fichas
         médicas de los pacientes, historias clínicas, liquidación diaria/mensual, cierre
         mensual/anual, cierre de turnos, entre otras tantas cosas más. El programa incluye soporte
         técnico por email o por teléfono brindando también instructivos en texto y vídeo para el
         uso correcto de Kinesioplus. Su precio es mucho menor que usar software a medida, ya
         que nos posibilita no contratar personas especializadas en programación y trabajar con los
         recursos humanos que se tienen. Kinesioplus tiene un manual de usuario que explica como


                                        Página 31 de 43
utilizar el programa, el mismo se descarga desde la página del software desde el menú
       descargas. Para finalizar, incluye un archivo LEEME con las instrucciones para instalarlo en
       Vista.

Desventajas de Kinesioplus:
   ◊ No permite personalizar la pantalla.
   ◊ No se actualiza constantemente.
   ◊ No posee ayuda en el programa.
   ◊ Para conseguir ayuda hay que ingresar en la página oficial del software o mandar un e-mail.
   ◊ El software es compatible solamente en Windows XP y Vista.

Costo de implementación del sistema: $760.00
Para más información sobre las formas de pago, mantenimiento y garantía ingresar a:
http://www.kinesioplus.com.ar/contacto.php
Fuente:
http://www.todofisiokinesio.com.ar/index.php?main_page=product_info&cPath=4_9&products_i
d=10
http://www.kinesioplus.com.ar/

3-Proveedor de Servicios de Aplicación o ASP.
Ventajas del ASP:
   o Los costos del software de aplicación se reparten entre los distintos clientes.
   o Se paga mensual o anualmente.
   o Mejora de la fiabilidad, disponibilidad, escalabilidad y seguridad de los sistemas
       informáticos internos.
   o Reducción de los costos de TI internos a una cuota mensual fija.
Desventajas:
   o Los cambios en el mercado de ASP pueden resultar en cambios en el tipo o nivel de servicio
       disponible para los clientes.
   o El cliente debe aceptar tal y como la brinda el ASP, ya que éste sólo puede ofrecer una
       solución personalizada para los mayores clientes.
   o La integración con los sistemas no ASP puede ser problemática.
   o La evaluación de la seguridad proporcionada por un Proveedor de Servicios de Aplicaciones
       cuando se opta por una infraestructura ASP puede implicar un alto costo, dado que la
       empresa debe valorar el nivel de riesgo asociado al ASP en sí.
   o Pérdida de control de la imagen corporativa y exposición de los datos corporativos a otros
       clientes ASP.




                                     Página 32 de 43
1.5.5) Técnica de Costo/Beneficio elegido
La técnica de costo/beneficio que utilizaría sería la del Análisis de Flujo de Efectivo, ya que la
misma permite mostrar a los tomadores de decisiones el dinero en efectivo que se utilizó para
realizar los cambios en el sistema, ayudando de esta forma a llevar un mejor manejo de la
contabilidad de la organización y permite explicar de donde surgen los movimientos de efectivos y
a hacia donde se dirigen. Por otro lado, nos muestra como los beneficios y beneficios acumulados
superaran a los costos y costos acumulados a partir del tercer trimestre por lo cual nos ayuda a ver
que el tiempo de recupero de la inversión inicial será menos extenso.

1.6) Resultados detallados del Estudio de Sistemas
Durante el estudio observe que las cargas de trabajo del sistema actual son muy lentas, ya que a
pesar de que el registro de los turnos se realiza en forma automatizada los mismos son efectuados
por la secretaria en Excel, lo cuál lleva un tiempo extenso para ingresar los datos de los pacientes.
Pero el mayor problema lo encontré cuando se tienen que confeccionar las fichas médicas e
historias clínicas ya que las mismas son realizadas en forma manual.
Otro de los inconvenientes es con los proveedores del hardware y el software, a pesar de que
ofrecen soporte técnico no brindan capacitación sobre cómo usar las maquinarias y sus
programas. Por este motivo, será obligación de las personas que trabajan en la empresa hacerse
cargo de la capacitación del software y el hardware.
En el transcurso de la propuesta de sistemas se incorporó un equipo de cómputo acorde a los
avances de la tecnología por lo que si dicho equipo queda obsoleto en el tiempo se tendrá que ver
la necesidad de realizar nuevas modificaciones en el hardware.
A pesar de los problemas encontrados observe una alta adhesión, por parte de los miembros de la
organización a los cambios propuestos en el sistema, lo cuál es muy beneficioso ya que permite
trabajar de una manera más cómoda.

1.7) Alternativas de Sistemas
a- Dejar el sistema actual, es decir, sin cambios. Debido a los problemas mencionados en la
sección anterior una alternativa de solución sería dejar el sistema como está en este momento. El
costo de adquirir software y hardware nuevo puede convertirse en una desventaja ya que tal vez
los beneficios tangibles no se perciban en el corto y mediano lapso de tiempo.
b- Comprar software comercial. La organización deberá realizar la compra de una nueva
computadora (que será colocada en el consultorio del kinesiólogo), adquiriendo para esta
software comercial y actualizando el software de la antigua computadora (la que se encuentra
ubicada en sala de recepción). Adquirir principalmente el software KINESIOPLUS, para poder lograr
la automatización en el registro de los pacientes y de esta forma eliminar el tiempo que lleva
hacer, en forma manual, las fichas médicas e historias clínicas.

1.8) Recomendaciones de Analista de Sistemas
Recomiendo la compra del software comercial Kinesioplus. Esta alternativa de acción permitirá a
la organización utilizar los recursos humanos disponibles y no verse en el gasto de contratar
personal de IT. El mismo ofrece sencillez en su uso. Sus gráficos están bien diferenciados por lo
que resulta fácil y rápido poder manejarse con él.
Su principal ventaja reside en que está diseñado especialmente para consultorios kinesiológicos,
brindado de esta forma un entorno más familiar. Esto queda demostrado cuando utiliza el término
kinesiólogo en lugar de la expresión médico, entre otros tantos ejemplos.



                                      Página 33 de 43
1.9) Resumen de la Propuesta
Con este informe se logró demostrar los resultados obtenidos del análisis previo como la
importancia de adquirir una computadora de última generación y la recomendación de comprar
un software comercial especializado (para agilizar el registro de los turnos y pacientes). Estos son
los pasos más importantes a seguir si lo que se quiere es lograr un mayor prestigio y ser líderes
entres los competidores actuales y futuros. El éxito que se experimentará hará que todo lo
realizado para ser mejores valga realmente la pena.

1.10) Apéndice
¿Qué es el software comercial?

El software comercial es el software, libre o no, que es comercializado, es decir, que las compañías
que lo producen, cobran dinero por el producto, su distribución o soporte (este dinero casi
siempre se emplea para pagar licencias de ciertos programas no libres o para darle un salario a las
personas que contribuyeron a crear ese software).

Ejemplos de software comercial:

       Todas las distintas versiones de Microsoft Windows
       Algunas distribuciones de Linux como Linspire, Xandros, RXART , Belisoft, Libranet

Fuente: http://es.wikipedia.org/wiki/Software_comercial

Tipos de computadoras

Computadoras analógicas: Son aquellas que representan los valores cambiantes dados por un
proceso de variación continua.
Ejemplo: El voltaje en un circuito.

Computadoras digitales: Son aquellas que representan los valores que han sido convertidos a
dígitos binarios, es decir en 0 y 1.La mayoría de las computadoras trabajan bajo el sistema binario.

Computadora Hibrida: Son una combinación entre las computadoras analógicas y las digitales. Se
utilizan sobre todo para el control de procesos y robótica.

Categorías de las computadoras

Supercomputadora: Son computadoras de gran procesamiento de datos en un tiempo record.
Dentro de las categorías de las computadoras, es la más costosa por lo que su comercialización es
minima.
Son utilizados por organismos gubernamentales, industrias petroleras y organismos de
investigación científica.


Mainframe: Esta categoría de computadora permite un sistema de computo de gran tamaño y
gran velocidad.
Son utilizadas por grandes corporaciones, universidades y sirven para prestar a miles de usuarios.


                                      Página 34 de 43
Minicomputadora: Es como un mainframe, pero de menor coste de manutención. Actualmente ha
ido desapareciendo del mercado.


Microcomputadora: Son computadoras que contienen como procesador un solo chip. Dentro de
estas categorías de computadoras existen unas tan modernas y poderosas como la
maxicomputadora, además cuentan con la ventaja de que son de menor tamaño y más
económica.
Se les conoce en el mercado como computadora personal o PC.

Fuente: http://www.lenguajes-de-programacion.com/tipos-de-computadoras.shtml




                                  Página 35 de 43
e) Actividad Obligatoria V

i) Diseño de la Interfaz Gráfica de Usuarios, pantallas de Alta, Baja y Modificación

           a) Pantalla de Alta de Pacientes




                                      Página 36 de 43
b) Pantalla de Baja de Pacientes




                         Página 37 de 43
c) Pantalla de Modificación de los Datos del Paciente




                         Página 38 de 43
ii) Diseño de Salida. Informe Impreso



                                              Información de pedidos de Insumos Utilizados
                                                     Clasificado por Costo en Pesos
                                                      Para fin de mes 31/07/2010
                                                                                                                           Página 1
Fecha de Pedido   Número de Pedido     Proveedor                    Artículo           Importe Unitario Cantidad Importe Total
03/07/2010        001123302        ACCME RESPIREX ECAM    Lámpara Infrarroja           $349.00             3     $1074
04/07/2010        001123314               ASPEN           Almohadilla Térmica          $59.00              5     $295.00
05/07/2010        000112312            MHOEBIUS           Camilla Plegable             $349.00             1     $349.00
08/07/2010        000112233               DELVA           Gel Neutro x 5Kg             $50.00              4     $200.00
11/07/2010        000125698                CEC            Electroestimulador Combi-8   $2600.00            1     $2600.00

13/07/2010        000152244               FULL SPORT      Pelota Esferodinamia         $89.90              6     $539.40


Proveedores de la Ciudad: 3
Proveedores Suburbanos: 3
Proveedores Rurales: 0
Total (Todos los proveedores): $5057.40




                                                         Página 39 de 43
iii) Diseño de Salida. Informe por Pantalla




                                                           Estado de turnos solicitados

                             Número de Paciente Nombre del Paciente Número de DNI Fecha del turno            Estado

                             000123               Cara Miguel          16698419          11/07/2010           Vino
                             000659               López Juana          33025964          15/07/2010           No Vino
                             000158               Juin María Paula     25045505          22/07/2010           Ocupado
                             000698               De Vedia Pablo       28946082          30/08/2010           Ocupado
                             000354               Esposato Ludmila     14032987          02/08/2010           Ocupado
                             000987               Miralles Juan José   15698702          19/08/2010           Ocupado

                             Presione cualquier tecla para ver el resto de la lista; ESC para finalizar; F1 para ayuda
                             Para mayor detalle coloque el cursor en el número de paciente y presione la tecla Enter




                                                          Página 40 de 43
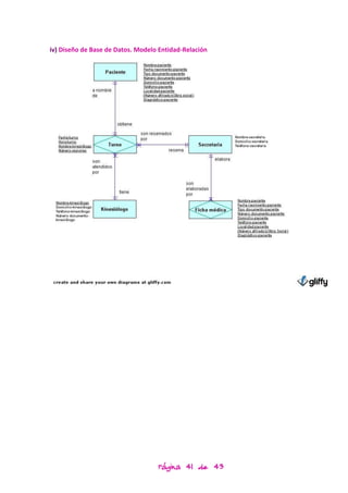
iv) Diseño de Base de Datos. Modelo Entidad-Relación




                                   Página 41 de 43
f) Anexo
i) Método de Recopilación de Información elegido:
ii) Entrevistas realizadas

1-¿Qué percepción tiene de su Centro de Kinesiología en el momento actual?
2-Podría señalar: ¿Cuáles cree que son los cambios que hay que efectuar en el corto lapso de
tiempo?
3-¿Cuáles son los objetivos que persigue su empresa?
4-¿Qué objetivos se están cumpliendo y los que no se cumplen, en que plazo se cumplirán?
5-¿Qué planes hace para lograr tales objetivos?
6-¿Qué factores internos son determinantes en la obtención de resultados en el Centro?
7-¿Qué factores internos limitan la obtención de resultados en la Centro?
8-¿Qué factores externos limitan la obtención de resultados en la empresa?
9-¿Qué factores externos son determinantes para usted en el momento de la obtención de
resultados?
10-¿Cuales son las principales actividades que se llevan a cabo en su empresa?
11-¿Quienes son los principales responsables de tales actividades?
12-¿Cuáles son sus principales funciones y responsabilidades de cada uno de ellos?
13-¿Qué tan bien se llevan a cabo las funciones mencionadas y cuales presentan mayores
problemas y por qué?
14-¿Cuales son los conocimientos y habilidades que tienen los principales
responsables?
15-¿Qué tan claramente se entienden y se cumplen las ordenes dadas?
16-¿Qué métodos utiliza para confirmar que las principales actividades se cumplan
correctamente?
17-¿Con qué frecuencia se aplican dichos métodos?
18-¿Qué tan efectivos le son estos métodos de control?
19-¿En qué consiste el verdadero negocio de su empresa?
20-¿Este concepto de negocio es compartido por todos?
21-¿Cómo lleva a cabo el proceso de la toma de decisiones en su Centro?
22-¿Qué le hace falta para tomar sus decisiones de manera más eficiente?
23-¿Tiene problemas de autoridad y liderazgo con el personal que trabaja para usted?
24-Según lo manifestado en el punto anterior, de haber problemas: ¿Cuál cree que será la
reacción de sus empleados si el nuevo Sistema fuera implementado?
25-¿Cuál es su nivel de compromiso hacia la Empresa?
26-¿Cuál es el nivel de compromiso del personal hacia la empresa?
27-¿Qué cambios considera que requiere la empresa?
28-¿Qué tan factible es que se den esos cambios? ¿Por qué?
29- Para finalizar me gustaría que me dijese: ¿Qué opinión le merecen sus empleados?




                                    Página 42 de 43
5) Conclusión

Con este trabajo se consiguió demostrar que la implementación de nuevas tecnologías y el
traspaso de procesos manuales a automatizados, en los registros de turnos y pacientes, se hacen
más efectivos en un 100 % si se efectúan cambios radicales en los mismos.
El uso de un software especializado en Centros Kinesiológicos logró reducir enormemente las
horas de trabajo que lleva registrar, modificar y actualizar los datos de cada paciente, permitiendo
a la secretaria reducir el tiempo de demora que lleva agendar cada registro en forma manual y
ayuda también a ampliar la cantidad de pacientes que tiene que atender cada kinesiólogo.
Para finalizar, puede decirse que el software elegido para el Sistema de Reservación de Turnos es
el más completo en materia de gestión de consultorios y también se ubica entre uno de los
software comerciales más económicos, permitiendo de este manera realizar la compra de equipos
de cómputos nuevos y posicionando al Centro como el primero y único en su zona.




                                     Página 43 de 43

Reservación de Turnos

  • 1.
    Nombre: Andrea Luciana Apellido: Rios Bernardino Olmos Página 1 de 43
  • 2.
    2) ÍNDICE Carátula ---------------------------------------------------------------------------------------------------------------------- 1 Índice ------------------------------------------------------------------------------------------------------------------------- 2 Introducción ---------------------------------------------------------------------------------------------------------------- 3 Desarrollo ------------------------------------------------------------------------------------------------------------------- 4 a) Actividad Obligatoria I ------------------------------------------------------------------------------------------------ 4 i) Nombre de la Organización elegida -------------------------------------------------------------------------------- 4 ii) Resumen de las Actividades del Negocio ------------------------------------------------------------------------- 4 iii) Diagrama de Flujos de Contexto ----------------------------------------------------------------------------------- 5 iv) Diagrama de Flujos 0 ------------------------------------------------------------------------------------------------- 6 b) Actividad Obligatoria II ----------------------------------------------------------------------------------------------- 7 i) Diagrama de Flujos de Datos Hijos ---------------------------------------------------------------------------------- 7 ii) Diagrama de Flujos de Datos Físicos ------------------------------------------------------------------------------- 9 iii) Particionamiento del Diagrama de Flujos de Datos ----------------------------------------------------------- 11 iv) Formularios de Descripción de Flujos de Datos de los Diagramas de Flujos de Datos Hijos ----------------------------------------------------------------------------------- 12 v) Diccionario de Datos -------------------------------------------------------------------------------------------------- 14 vi) Formularios de Análisis de Entrada y Salida de los Diagramas de Flujos de Datos Hijos ----------------------------------------------------------------------------------- 15 c) Actividad Obligatoria III ----------------------------------------------------------------------------------------------- 17 i) Formularios de Especificación de Procesos en Español Estructurado -------------------------------------- 17 ii) Tabla de Decisión ------------------------------------------------------------------------------------------------------ 18 iii) Árbol de Decisión ------------------------------------------------------------------------------------------------------ 19 d) Actividad Obligatoria IV ---------------------------------------------------------------------------------------------- 20 i) Propuesta escrita de sistemas --------------------------------------------------------------------------------------- 20 e) Actividad Obligatoria V ----------------------------------------------------------------------------------------------- 36 i) Diseño de la Interfaz Gráfica de Usuarios, pantallas de Alta, Baja, Modificación ------------------------ 36 ii) Diseño de Salida. Informe Impreso -------------------------------------------------------------------------------- 39 iii) Diseño de Salida. Informe por Pantalla --------------------------------------------------------------------------- 40 iv) Diseño de Base de Datos. Modelo Entidad-Relación ---------------------------------------------------------- 41 f) Anexo ---------------------------------------------------------------------------------------------------------------------- 42 i) Métodos de Recopilación de Información elegido -------------------------------------------------------------- 42 ii) Entrevistas realizadas ------------------------------------------------------------------------------------------------- 42 5) Conclusión --------------------------------------------------------------------------------------------------------------- 43 Página 2 de 43
  • 3.
    3) Introducción El presentetrabajo se refiere al tema de los turnos kinesiológicos, los mismos pueden ser definidos como la solicitud y consiguiente reservación de dichos turnos. O como la reservación que realiza un paciente en un Centro Kinesiológico para recibir tratamiento de las dolencias que lo aquejan y/o prevenir las mismas. El motivo principal de Investigación surge al ver el aumento significativo de dolencias que padece la sociedad actual (como por ejemplo stress, mialgias, lumbalgias, entre otras) para luego averiguar como trabaja, en la ciudad donde fue realizado el estudio, “EL SOLAR” el único lugar que brinda el servicio de rehabilitación física mediante la kinesiología. Al analizar esta problemática encontré que el Centro brinda un servicio a gran cantidad de personas y la mayor parte de los ingresos que recibe por la atención a sus pacientes son destinados a mobiliario médico y no a software o hardware, ya que al ser los únicos en este rubro prefieren brindar un mejor servicio que permita contar con la mejor calidad de cuidado a las personas que allí se atienden, antes que renovar el software y hardware que poseen por unos de última generación. Por tal motivo, la intención de este trabajo se centró en buscar una salida a este inconveniente. Para esto se comenzó realizando entrevistas al propietario del Centro el cual planteó sus dudas y expectativas brindado de este modo una visión más clara de lo que el esperaba como solución. Con este primer paso, se continúo el diseño de el Sistema observando los procesos que realizaba la Organización y como a partir de estos se podría lograr un trabajo más eficiente y eficaz en la reservación de turnos y atención de pacientes mediante el uso de una adecuada tecnología. Página 3 de 43
  • 4.
    4) Desarrollo a) ActividadObligatoria I i) Nombre de la Organización elegida La organización que elegí para este análisis se llama “El Solar” y es un centro que se dedica al tratamiento del dolor mediante la rehabilitación física que brinda la kinesiología. ii) Resumen de las Actividades del Negocio EL RESUMEN DE LAS ACTIVIDADES DE NEGOCIOS SOLAR DEL SISTEMA DE ATENCIÓN A PACIENTES 1. El paciente es derivado por su médico a “El Solar”, para que sea atendido por un kinesiólogo. El paciente solicita un turno con el kinesiólogo que el elija, de la lista de profesionales que allí trabajan. 2. Cuando el paciente obtiene el turno la secretaria del centro le solicita sus datos personales como: Nombre, Apellido, Domicilio, Teléfono de Contacto, Diagnostico, Obra Social y su número de Afiliado, para elaborar la ficha médica. 3. Según el tipo de obra social la secretaría le informa al paciente si tiene que abonar o no co-seguro y el monto de dicho co-seguro. En caso de que el paciente no posea cobertura médica la secretaría le informa el monto que tendrá que pagar para ser atendido. En los dos casos, si tiene o no obra social, la secretaría emite un recibo de pago que confirma el inicio del tratamiento y si quedara debiendo algo la secretaria registra dicha deuda. 4. El kinesiólogo atiende al paciente durante las sesiones indicadas por el médico que anteriormente atendió al paciente. 5. Si el kinesiólogo cree conveniente le solicita al paciente los estudios previos que éste tenga de las partes del cuerpo lesionadas (radiografías o resonancias magnéticas) que le está tratando, para poder de esta forma brindarle un tratamiento más efectivo. 6. Si el paciente no experimenta cambios favorables al terminar el tratamiento, el kinesiólogo lo deriva nuevamente al médico para que le indique más sesiones de kinesiología. 7. Cuando finaliza el mes la secretaría actualiza la base de datos de los pacientes para confirmar si las deudas anteriores (en caso de que las hubiera) fueron saldadas y si alguno tuviera todavía una deuda la registra nuevamente y emite un recibo de deuda para poder cobrarla a la obra social o directamente al paciente. Página 4 de 43
  • 5.
    iii) Diagrama deFlujos de Contexto Solicita un turno 0 Atiende al paciente Obtiene el turno Sistema de Paciente Paga la consulta Reservación Kinesiólogo Informa sobre estudios previos de Turnos Recomienza sesiones Inicia sesiones nuevas Recibe el comprobante de pago de la consulta Secretaria Verifica disponibilidad de turnos Reserva el turno Página 5 de 43
  • 6.
    iv) Diagrama deFlujos 0 1 2 Verifica disponibilidad Solicita un turno Obtiene el turno de turnos Paciente Reservar Elaborar Secretaria turno ficha Solicitar datos médica Reserva el turno Registro del turno 4 Inicio tratamiento Atiende paciente Comenzar Secretaria sesiones D1 Turnos Registro del paciente 3 Paga la consulta Registrar Paciente pago del paciente 5 Informa sobre estudios previos Solicitar Recomienza sesiones estudios Derivación a médico previos Inicia sesiones 6 nuevas Paciente Registro del paciente D1 Pacientes Indicar más sesiones 7 Recibe comprobante de pago Registro del paciente de la consulta Actualizar base de datos Página 6 de 43
  • 7.
    b) Actividad ObligatoriaII i) Diagrama de Flujos de datos Hijos Diagrama Hijo del Proceso Padre: Reservar turno Verifica disponibilidad Solicita un turno 1.1 1.2 de turnos Obtiene el turno .1 Obtener .1 Obtener Secretaria Paciente registro turno del del turno Solicitar datos paciente Reserva el turno Registro del paciente Registro del turno D1 Turnos Registro del turno 1.3 1.4 Recibe comprobante de pago .1 Actualizar .1 Elaborar de la consulta Paciente D1 Turnos registro recibo del del turno paciente 1.5 Registro del paciente .1 Buscar registro del turno Registro del turno D1 Turnos Página 7 de 43
  • 8.
    Diagrama Hijo delProceso Padre: Elaborar Ficha Médica 2.1 2.2 Verifica disponibilidad Solicita un turno Obtiene el turno de turnos Paciente Obtener Obtener registro ficha Secretaria del Solicitar datos médica Reserva el turno paciente Registro del paciente Registro del paciente D1 Pacientes Registro del paciente 2.3 2.4 Inicia sesiones nuevas Actualizar Actualizar D1 Pacientes datos del ficha Paciente paciente médica 2.5 Buscar Registro del paciente registro del paciente Registro del paciente D1 Pacientes Página 8 de 43
  • 9.
    ii) Diagramas deFlujos de Datos Físicos Diagrama Físico del Diagrama Hijo: Reservar Turno D1 Archivo maestro de D1 Archivo maestro de turnos pacientes Registro del turno Registro del paciente Pantalla del Pantalla del turno 1.1 1.2 ID del solicitado paciente Escanear Escanear pantalla del informe del ID turno dado del paciente Registro del paciente Registro del turno 1.4 Desplegar pantalla del ID Registro del turno del paciente Registro del paciente Registro del paciente 1.3 1.5 Actualizar Crear registro del transacción de paciente turnos dados Registro del paciente Registro del turno D1 Archivo de transacciones de D1 Archivo de maestro de turnos pacientes Página 9 de 43
  • 10.
    Diagrama Físico delDiagrama Hijo: Elaborar Ficha Médica D1 Archivo maestro de D1 Archivo maestro de turnos turnos Registro del paciente Registro del turno Pantalla de 2.2 datos del Pantalla de 2.1 turnos paciente Escanear Escanear ficha registros del médica turno Formulario de ficha médica 2.4 Registro del turno Registro del turno Imprimir ficha médica para Registro del kinesiólogo paciente 2.3 Registro del Actualizar paciente datos del 2.5 paciente Actualizar ficha médica Registro del turno Registro del paciente D1 Archivo de Archivo de transacciones de D1 transacciones de turnos turnos Página 10 de 43
  • 11.
    iii) Particionamiento delDiagrama de Flujos de Datos Particionamiento del Diagrama Hijo: Elaborar Ficha Médica 2.1 2.2 Verifica disponibilidad Solicita un turno Obtiene el turno de turnos Paciente Obtener Obtener registro ficha Secretaria del Solicitar datos médica Reserva el turno paciente Registro del paciente Registro del paciente D1 Pacientes Registro del paciente 2.3 2.4 Inicia sesiones nuevas Actualizar Actualizar D1 Pacientes datos del ficha Paciente paciente médica 2.5 Buscar Registro del paciente registro del paciente Registro del paciente D1 Pacientes Página 11 de 43
  • 12.
    iv) Formularios deDescripción de Flujos de Datos de los Diagramas de Flujos de Datos Hijos Formulario de Descripción de Flujo de Datos del Diagrama Hijo: Reservar Turno Descripción de un flujo de datos ID: Nombre: Solicitar Turno Contiene información del turno y se usa para actualizar el archivo maestro de Descripción: de turnos, elaborar informes del turno dado y para crear un registro de los mismos. Origen: Destino: Paciente Obtener registro del turno Tipo de flujo de datos Archivo Pantalla Informe Formulario Interno La estructura de datos viaja con el Volumen/Tiempo: flujo Solicita un turno 20/Hora Información del registro del turno. El registro del turno se podrá realizar por teléfono, correo Comentarios: electrónico o podrá ser solicitado por el paciente en el Centro de Kinesiología. Página 12 de 43
  • 13.
    Formulario de Descripciónde Flujo de Datos del Diagrama Hijo: Elaborar Ficha Médica Descripción de un flujo de datos ID: Nombre: Información del paciente Contiene información de los datos personales del paciente y se usa para Descripción: actualizar el archivo maestro de pacientes, elaborar informes de los datos del paciente y para la creación del registro de dichos pacientes. Origen: Destino: Obtener registro del Actualizar ficha paciente médica Tipo de flujo de datos Archivo Pantalla Informe Formulario Interno La estructura de datos viaja con el flujo Volumen/Tiempo: Registro del paciente 30/Hora Información del registro del paciente. El registro del paciente se podrá realizar únicamente Comentarios: en el centro de kinesiología después de haber obtenido un turno para ser atendido. Página 13 de 43
  • 14.
    v) Diccionario deDatos Registro del Paciente: Nombre del paciente+ Número de Documento+ Fecha de Nacimiento+ Tipo de Documento+ Número de Documento+ Domicilio+ Teléfono+ Localidad+ (Obra Social) (Número de Obra Social) Diagnostico Registro del Turno: Fecha+ Hora+ Kinesiólogo+ Número de Sesiones+ Recibo de la Consulta: Importe+ (Co-seguro) Importe Total+ [Efectivo¦Cheque¦ Tarjeta de crédito] Página 14 de 43
  • 15.
    vi) Formularios deAnálisis de Entrada y Salida de los Diagramas de Flujos de Datos Hijos Formulario de análisis de entrada y salida Nombre de entrada/salida: Solicita un turno Contacto del usuario: Andrea Luciana Rios Bernardino Olmos Tipo de archivo Salida Entrada Formato de Archivo Informe Pantalla Indeterminado Elemento Secuenciador: Número de Turno Nombre del elemento Longitud B/D Criterios de edición Fecha actual 6 B (Proporcionada por el sistema) Nombre del Sin espacios, alfabético paciente 20 B Apellido del 15 B Sin espacios, alfabético paciente Número de DNI 8 D Numérico Domicilio 13 B Sin espacios, alfabético Teléfono 6 D Numérico Fecha del turno 8 B MM/DD/AAAA Comentarios: Crear un registro nuevo por cada paciente que pida un turno. Página 15 de 43
  • 16.
    Formulario de análisisde entrada y salida Recibe comprobante de pago de la consulta Nombre de entrada/salida: Contacto del usuario: Andrea Luciana Rios Bernardino Olmos Tipo de archivo Salida Entrada Formato de Informe Pantalla Indeterminado Archivo Importe Elemento Secuenciador: Nombre del elemento Longitud B/D Criterios de edición Fecha actual 6 B (Proporcionada por el sistema) Importe 10 D Numérico (Co-Seguro) 8 D Numérico Fecha consulta 6 B MM/DD/AAAA Importe total 10 D Numérico Comentarios El Importe total es el resultante del Importe más es el Co-Seguro, en caso de no : poseer el paciente Obra Social o Co-Seguro igual se calculará el Importe total Página 16 de 43
  • 17.
    c) Actividad ObligatoriaIII i) Formularios de Especificación de Procesos en Español Estructurado Formulario de Especificación de Procesos Número: 1.4 Nombre: Elaborar recibo del paciente Descripción: Elaborar un recibo de pago Flujos de datos de entada: Información sobre el paciente del proceso 1.1 (Nombre del paciente+Fecha de Nacimiento+Tipo de Documento+Número de Documento+Domicilio+Teléfono+Localidad+(Obra Social)+(Número de afiliado)+Diagnóstico Flujos de datos de salida: Recibo de la consulta (Importe+(Co-seguro)+Importe Total+[Efectivo¦Obra Social] Tipo de Proceso Nombre del subprograma/función En línea Por lotes Manual Elaborar recibo del paciente Tipo de Proceso: COMIENZA POR CADA Paciente que aparece en “Información sobre el paciente” anotar en el “Recibo de la consulta” La “Fecha “ del día El “Nombre del paciente” que aparece en “Información sobre el paciente” La “Fecha de Nacimiento” y el “Número de Documento” que aparecen en “Información sobre el paciente” El “Importe” de la consulta que aparece en “Recibo de la consulta” SI “Importe” es pagado en Efectivo Agregar a los datos ya anotados: El “Importe total” de la consulta CASO CONTRARIO SI “Importe” es pagado con la obra social Agregar a los datos ya anotados: “Importe Total” que surge de la diferencia entre “Importe” y “Co-seguro” FIN SI FIN SI FIN POR CADA TERMINA Español Estructurado Tabla de Decisión Árbol de Decisión Asuntos sin resolver: Página 17 de 43
  • 18.
    ii) Tabla deDecisión CONDICIONES REGLAS DE DECISIÓN SUCESOS 1 2 3 4 Solicitud de turno U N U N Tipo de pago OS OS E E ACCIONES Emitir recibo de pago SI SI Dar turno luego emitir SI SI recibo de pago Condiciones y Acciones 1 2 3 4 Es una consulta normal N S N S Paga en efectivo N N S S Emitir Recibo X X Dar turno luego emitir X X recibo Página 18 de 43
  • 19.
    iii) Árbol deDecisión Decisiones Acciones Emitir recibo O 3 S 2 E U Emitir recibo 4 Dar turno luego 1 emitir recibo O 6 N S 5 E Dar turno luego emitir recibo 7 Emitir recibo Obra Social 3 2 Efectivo Urgencia Emitir recibo 4 1 Dar turno luego emitir recibo Obra Social 6 Normal 5 Dar turno luego Efectivo emitir recibo 7 Página 19 de 43
  • 20.
    d) Actividad ObligatoriaIV i) Propuesta Escrita de Sistemas 1.1) Carta de Presentación Malargüe, Mendoza, 05 de Julio de 2010 Lic. Martín Castro Propietario y Director Centro de Rehabilitación Kinesiológica EL SOLAR S……………………./………………….D Estimado Lic. Castro La que suscribe Andrea Luciana Rios Bernardino Olmos, como estudiante de la Tecnicatura Superior en Informática Administrativa del Instituto Superior de Informática Virasoro (Modalidad Distancia),le comunico que estoy realizando formalmente mi propuesta de diseñar un sistema automatizado de Reservación de Turnos para optimizar su desarrollo como empresa. Esto le garantizará que los procesos transaccionales sean eficientes y seguros. El nuevo Sistema de Reservación de Turnos, producirá los siguientes informes:  Reportes de pacientes por fecha, mensual y anual.  Informe de los pacientes para asignar los turnos.  Reporte de profesionales médicos y asignación de pacientes. Cada profesional médico, paciente y usuario del sistema poseerá un código único que lo identificará dentro del sistema para optimizar su búsqueda. Para mejor ilustración le presento la Propuesta de Sistemas que se anexa al presente. Quedo a su entera disposición para ampliar cualquier aspecto que estime necesario respecto a mis servicios. Andrea Luciana Rios Bernardino Olmos Estudiante Tec. Superior Informática Administrativa Página 20 de 43
  • 21.
    1.2) Portada Propuesta de Sistema de Reservación de Turnos EL SOLAR JUNIO DE 2010 Malargüe, Mendoza Página 21 de 43
  • 22.
    1.3) Tabla deContenidos 1.1 Carta de Presentación .................................................................................................... 20 1.2 Portada ......................................................................................................................... 21 1.3 Tabla de Contenidos ...................................................................................................... 22 1.4 Resumen Ejecutivo ........................................................................................................ 23 1.5 Lineamiento del estudio de sistemas con la documentación apropiada .......................... 24 1.5.1 Inventario de Hardware de Cómputo ........................................................................ 25 1.5.2 Cálculo de las Cargas de Trabajo ............................................................................... 26 1.5.3 Evaluación del Soporte Técnico del Fabricante para el Hardware .............................. 27 1.5.4 Comparación de Software ........................................................................................ 31 1.5.5 Técnica de Costo/Beneficio elegido........................................................................... 33 1.6 Resultados detallados del Estudio de Sistemas ............................................................... 33 1.7 Alternativas de Sistemas ................................................................................................ 33 1.8 Recomendaciones de Analista de Sistemas ..................................................................... 33 1.9 Resumen de la Propuesta............................................................................................... 34 1.10 Apéndice ..................................................................................................................... 34 Página 22 de 43
  • 23.
    1.4) Resumen Ejecutivo Quieny Que: Realicé el análisis del sistema para llevar a cabo la propuesta de un sistema de reservación de turnos para el Centro de Kinesiología EL SOLAR, el que se encuentra en la ciudad de Malargüe perteneciente a la provincia de Mendoza. Cuándo: El análisis se realizó durante todo el mes de junio. En caso de ser aprobada la propuesta del sistema de reservación de turnos, la misma sería diseñada, desarrollada, implementada y puesta a punto hasta el mes de octubre. Las fases de prueba del sistema serían hasta los meses de noviembre y diciembre aproximadamente, momento a partir del cual se podrían comprobar los resultados del mismo y en caso de ser favorables el sistema empezaría a funcionar a partir del mes de enero del año próximo. Donde: El sistema se desarrollará en las afueras del centro, es decir, fuera de las instalaciones de la organización hasta el momento en que se vaya a dejar establecido. Por qué: Para el centro sería muy importante contar con el sistema de reservación de turnos, ya que permitiría agilizar el registro de los pacientes, así como también acelerar el tiempo que se gasta en elaborar las fichas médicas y las historias clínicas en forma manual en vez de ser realizadas en forma automática, es decir, por computadora. Asimismo este sistema propuesto permitiría a los profesionales médicos obtener un seguimiento detallado de todos sus pacientes. Cómo: Cuando el sistema se encuentre en funcionamiento, los usuarios finales tendrán un periodo de adaptación y capacitación, brindadas por mi personalmente y por el fabricante del software, a través de correo electrónico y por teléfono. Además dispondrán de un Manual del Usuario, provisto por el proveedor del programa. Recomendaciones: Adquirir una segunda computadora y que la misma sea de última generación, con impresora multifunción. Además comprar el software Kinesioplus. Estás medidas de acción tendrían que ser efectuadas antes de seguir con el análisis, porque si son realizadas después de perpetuado dicho análisis el sistema tendría que ser ajustado o en su defecto no podría ser terminado. Página 23 de 43
  • 24.
    1.5) Lineamiento delestudio de sistemas con la documentación apropiada Entrevista realizada al Propietario del Solar 1- Algunos empleados han sugerido que la mejor forma para hacer eficiente el procesamiento de los turnos pedidos es instalar un sistema de computadora que maneje todos los registros de los pacientes, bajo estas circunstancias ¿Apoyaría usted el desarrollo de un sistema de este tipo? 2-La experiencia le ha proporcionado una amplia visión en cuanto a la forma en la que el Centro maneja los registros y turnos dados a los pacientes. Me gustaría que usted contestara algunas preguntas específicas en relación a lo anterior: 3-¿En qué etapas se trabaja bien? ¿En cuáles no? 4-¿En donde se presenta la mayor parte del problema? 5- Cuando ocurre un inconveniente, ¿Cómo se maneja? 6-¿Se encuentra satisfecho con la cantidad de turnos dados por día? 7-¿Qué factores encuentra positivos respecto del sistema actual que lleva el Centro? 8-El sistema empleado, ¿Es el más adecuado para el desarrollo de su negocio? 9¿Esta de acuerdo con el sistema propuesto para hacer más dinámico el registro de pacientes? 10-¿Considera que es necesario hacer modificaciones en el sistema? -Búsqueda en Internet Página 24 de 43
  • 25.
    1.5.1) Inventario deHardware de Cómputo Primera Computadora Segunda Computadora  Equipo a- CPU/Fabricante/Modelo CPU/Commodore/KE-5290 SB CPU/Compac Presario/CQ1- 1007LA All-in-One b- Pendrive/Kingston/DTL Locker 2 GB Pendrive/Kingston/8 GB Almacenamiento/Fabricante/Mo USBDT100 delo c- Entrada/Fabricante/Modelo Teclado/Genius/KB-06XE PS2 Negro Teclado/Compac/USB Mouse/Noganet/NG-328 PS2 Negro Mouse/Compac/USB Micrófono/Logitech/Desktop/Micróf Micrófono/Compac/Incorporad ono Express o WebCam/Genius/Messenger 310 WebCam/Compac/Incorporada Escanner/Cannon/Lide200 d-Salida/Fabricante/Modelo Monitor RCT/LG/710E Monitor LCD/Compac/18.5 Impresora/Hp/DJ 1660 Pulgadas Parlantes/Edifier/M1250 Impresora Multifunción/Hp/P1102W Parlantes/Compac/Internos 2W Auriculares/Compac/Incorpora dos e- Router Red Lan/Compac/Interfaz de Comunicaciones/Fabricante/Mod Inalámbrico/Encore/ENHWI54 Red 10/100 Base-T Integrada elo  Estado En funcionamiento En pedido  Edad estimada del equipo 3 años 0 años-Nueva  Vida proyectada del 7 años 8 años equipo  Ubicación física del En Sala de Recepción En Consultorio de Kinesiólogo equipo  Departamento o persona María Paula García Martín Castro responsable  del equipo  Situación financiera Propio Propio Página 25 de 43
  • 26.
    1.5.2) Cálculo delas Cargas de Trabajo Sistema Existente Sistema Propuesto Tarea Elaboración mensual de historias La misma clínicas Método Manual Por computadora Personal Secretaría Auxiliar de secretaria Costo/Hora $ 25.00 $ 15.00 Cuándo y Cómo Diariamente: Archiva las fichas Diariamente: Ejecuta el programa para médicas de los pacientes realizar las fichas médicas Mensualmente: Elabora Mensualmente: Ejecuta el programa para mensualmente las historias realizar las historias clínicas e imprimir los clínicas de los pacientes informes de las mismas Requerimientos del Diariamente: 15 minutos Diariamente: 5 minutos tiempo humano Mensualmente: 5 horas Mensualmente: 15 minutos Requerimientos del Ninguno Diariamente: 5 minutos tiempo de computadora Mensualmente: 15 minutos Página 26 de 43
  • 27.
    1.5.3) Evaluación delSoporte Técnico del Fabricante para el Hardware El soporte técnico es un rango de servicios que proporciona asistencia con el hardware de una computadora, o algún otro dispositivo electrónico o mecánico. Los servicios de soporte técnico tratan de ayudar al usuario a resolver determinados problemas con algún producto en vez de entrenar o personalizar a las personas que compran el hardware Características técnicas de la primera computadora: Commodore KE-5290 SB (Genérica) El sistema tiene un tiempo de vida de 7 a 9 años, por lo que recomiendo la compra de un equipo propio, ya que al realizar la evaluación en el largo plazo el costo es menor. Procesador Marca Procesador Intel Modelo Pentium E5200 Velocidad del Procesador 2.50 GHz Memoria Memoria RAM 2048 MBytes Tecnología Memoria DDR2 Máximo de Memoria 4096 MBytes Velocidad de la Memoria 200 MHz Placa Madre Marca Gigabyte G 41 Disco Rígido Capacidad 320 Gbytes Velocidad del Disco 7200RPM Unidad Óptica Unidad Óptica DVDRW Entradas y Salidas Tarjeta de Red Si Modem Si Puertos USB 6 Características técnicas de la segunda computadora: Compac Presario CQ1-1007LA All-in-One Este segundo sistema es una computadora completa de la marca Compac (algunos accesorios fueron recomendados comprar por separado por no venir incluidos) la misma tiene una vida útil de 8 a 11 años aproximadamente, por lo cual recomiendo también la compra del equipo, ya que el costo es menor. Componentes: Hardware Procesador base Procesador Intel Atom D410 (P) Soldado a la placa (sin socket) Chipset Intel NM10 Express Placa base Fabricante: Pegatron Nombre de la placa base: IPPPV-CP Nombre de la placa base HP/Compaq: Sanxia Fuente de alimentación 65 W (100 V-240 V) Página 27 de 43
  • 28.
    Memoria Memoria instalada 2GB Máximopermitido4 GB (2 x 2 GB) (sistema operativo de 64 bits) 4 GB* (2 x 2 GB) (sistema operativo de 32 bits) Disco duro 320 GB - SATA 3G (3,0 Gb/s) 7200 rpm Unidad de DVD 8x Supermulti con bandeja delgada y Lightscribe Interfaz: SATA Memoria de búfer para datos: 2 MB Conexión inalámbrica Minitarjeta inalámbrica de media altura PCI Express (802.11 b/g/n) Gráficos de video Integrados en la placa base Sonido/Audio Audio de alta definición integrado Códec de audio: Realtek ALC663 Admite audio estéreo mediante una conexión analógica Red (LAN) Interfaz de red 10/100 Base-T integrada Lector de tarjetas de memoria Integrado en la placa base Admite las siguientes tarjetas: Secure Digital (SD) MultiMediaCard (MMC) Secure Digital High Capacity (SDHC) Extreme Digital media (xD) Memory Stick (MS)Memory Stick Pro (MS-Pro) Puertos de E/S externos Puertos de E/S en el panel lateral Lector de tarjetas "6 en 1" 1 USB 2 Auriculares 1 Micrófono 1 Puertos de E/S en el panel posterior USB 2.0 2 LAN 1 Indicador LED de encendido1 Entrada de alimentación de CC1 Ranuras de expansión Sockets para minitarjeta PCI Express x12 (1 disponible) Monitor Pantalla LCD de 46,99 cm (18,5 pulgadas) Teclado y Mouse: Teclado Compaq USB- Mouse óptico Compaq USB Altavoces: Altavoces internos de 2 W Cámara web: Cámara web incorporada Página 28 de 43
  • 29.
    Software: Sistema operativo Microsoft Windows7 Starter (32 bits) CD/CD-RW/DVD/DVD+RW Windows DVD Maker CyberLink DVD Suite 6 CyberLink PowerCinema 6 Entretenimiento, música y juegos Juegos HP Productividad Microsoft Works 9 Versión de prueba de Microsoft Office Home and Student Edition 2007 Windows Live Essentials Seguridad Norton Internet Security 2010 (suscripción gratuita de 60 días a la actualización de seguridad) Norton Online Backup (30 días de prueba) Soporte HP Advisor Herramientas de diagnóstico de hardware HP HP Help & Support Center (ayuda y soporte) HP Support Assistant Recuperación HP Recovery Manager Soluciones de Internet Microsoft Internet Explorer Precio por unidad (pieza): $2 899,00 Soporte de Hardware: Servicio y Software: Garantía: Un año de garantía limitada en hardware (incluye componentes y mano de obra)- http://www.microsoft.com/windows/windows-7/ Servicio HP de 2 años con devolución al almacén para Hardware (productos para el hogar) •Una gama de niveles de servicio que satisfacer sus necesidades de negocio específicas. •Maximice la productividad eligiendo el nivel de servicios preciso para gestionar proactivamente su entorno de IT. •Respuesta rápida y calificada que aumenta el tiempo de funcionamiento y maximiza el rendimiento. Servicio HP de 3 años con devolución al almacén para Hardware (productos para el hogar) •3 años sin preocupaciones •Reparación o sustitución gratuita del producto defectuoso •Respuesta rápida y calificada que aumenta el tiempo de funcionamiento y maximiza el rendimiento. •La compra del servicio HP Care Pack con un producto HP reduce el coste total de propiedad. Página 29 de 43
  • 30.
    Fuente: http://h10010.www1.hp.com/wwpc/ar/es/ho/WF06b/12454-12454-3329737-89304- 89304-4144511-4181771.html?lang=es&jumpid=oc_R1002_ARESC- 001_PC%20de%20sobremesa%20Compaq%20Presario%20All-in-One%20CQ1-1007LA&cc=ar http://h10010.www1.hp.com/wwpc/ar/es/ho/WF28a/12454-12454-3329737-89304-89304- 4144511-4181771.html Soporte: Controladores ydescargas: http://h10025.www1.hp.com/ewfrf/wc/softwareCategory?lc=es&dlc=es&cc=ar&lang=es&product =4181772& Soporte Técnico: http://www8.hp.com/ar/es/support.html Soporte de producto: http://h10025.www1.hp.com/ewfrf/wc/product?product=4181772&lc=es&cc=ar&dlc=es&lang=es &cc=ar Información sobre la garantía: http://www.hp.com/latam/ar/totalcare/index.html Servicio al cliente: http://www8.hp.com/ar/es/contact-hp/contact.html Comunicación: http://www.hp.com/latam/ar/contact_us/asistencia_antes.html http://h20180.www2.hp.com/apps/Nav?h_pagetype=s- 006&h_lang=es&h_cc=AR&h_product=top&h_page=hpcom&h_client=S-A-R186-2 http://h30467.www3.hp.com/ Teléfono, Foro y Chat Página 30 de 43
  • 31.
    1.5.4) Comparación deSoftware 1-Software Personalizado. Existen 3 opciones A- Usar Visual Basic para crear el sistema. La ventaja de utilizar Visual Basic es la facilidad y rapidez con que se puede empezar a programar y crear aplicaciones para Windows, ya que el mismo al estar orientado a objetos reduce las largas horas que conlleva escribir los códigos para hacer los programas. Entre sus desventajas se puede contar con la imposibilidad de exportar el código a plataformas distintas de Windows, además de que los archivos ejecutables son algo lentos y el lenguaje no hace distinción de las mayúsculas y minúsculas. B-Utilizar C++ para escribir el software de aplicación. Una ventaja de crear el software a medida en C++ es que el mismo permite programar con orientación a objetos al igual que lo hace Visual Basic. Es muy eficiente si lo que se quiere conseguir es diseñar programas con lenguaje de un nivel mucho más alto. Entre sus desventajas se encuentra la baja detección de errores que posee lo cual hace que se produzcan resultados equivocados y además esto hace difícil su uso en alguien que recién empieza a programar. C- Crear una solución cliente/servidor. Entre las ventajas nos encontramos con que .NET, Java y PHP, entre otros, permiten crear grandes proyectos en programación y al funcionar con gran estabilidad en diferentes bases de datos proporciona un gran rendimiento a diferencia de las versiones interpretadas. Una ventaja de .Net es su sencillez para aprender a programar por la documentación y el soporte de ayuda que posee. Entre las desventajas de .NET podemos encontrar que el mismo sólo se puede utilizar en Windows. La ventaja de Java es al igual que PHP multiplataforma, es fácil de utilizar, posee bibliotecas estándares, es flexible y compatible. En Java la desventaja reside en que es más caro el hosting en Java y no están fácil de aprender cómo PHP. Ventaja de emplear PHP: el mismo es un lenguaje multiplataforma y es libre lo que se presenta como una alternativa de fácil acceso para todos. La desventaja de PHP es que la ofuscación de código es la única forma de ocultar las fuentes. 2- Utilización de Software Comercial. ◊ Se necesita comprar Kinesioplus. La principal ventaja de este software es su facilidad de uso. Su pantalla principal muestra una interfaz gráfica muy amena. Lo que permite familiarizarse muy rápido con el sistema de gestión de consultorios kinesiológicos. En el se puede llevar un registro pormenorizado de los turnos que se han dado hasta el momento, se puede crear fácilmente la ficha médica de cada paciente, la historia clínica, agregar la obra social y el monto a pagar por cada sesión. Kinesioplus permite ingresar también los kinesiólogos que trabajan en el centro y ver un listado organizado y completo de los pacientes que cada kinesiólogo atenderá durante el día. Ese listado se puede ver en la pantalla, y también puede imprimirse para comodidad del profesional. En ambos casos junto a cada paciente se indica el número y cantidad total de sesiones programadas para el paciente. El software admite el registro de asistencia/ausencia a los turnos, y el de los montos abonados. Con esa información se puede ver en pantalla un detalle de los ingresos por día o por mes, discriminados por obra social, facilitando el cierre de caja. Además, el sistema entrega las liquidaciones de los profesionales, según la comisión con que trabaje cada uno. Gracias a él se pueden imprimir los resúmenes como: turnos del día, las fichas médicas de los pacientes, historias clínicas, liquidación diaria/mensual, cierre mensual/anual, cierre de turnos, entre otras tantas cosas más. El programa incluye soporte técnico por email o por teléfono brindando también instructivos en texto y vídeo para el uso correcto de Kinesioplus. Su precio es mucho menor que usar software a medida, ya que nos posibilita no contratar personas especializadas en programación y trabajar con los recursos humanos que se tienen. Kinesioplus tiene un manual de usuario que explica como Página 31 de 43
  • 32.
    utilizar el programa,el mismo se descarga desde la página del software desde el menú descargas. Para finalizar, incluye un archivo LEEME con las instrucciones para instalarlo en Vista. Desventajas de Kinesioplus: ◊ No permite personalizar la pantalla. ◊ No se actualiza constantemente. ◊ No posee ayuda en el programa. ◊ Para conseguir ayuda hay que ingresar en la página oficial del software o mandar un e-mail. ◊ El software es compatible solamente en Windows XP y Vista. Costo de implementación del sistema: $760.00 Para más información sobre las formas de pago, mantenimiento y garantía ingresar a: http://www.kinesioplus.com.ar/contacto.php Fuente: http://www.todofisiokinesio.com.ar/index.php?main_page=product_info&cPath=4_9&products_i d=10 http://www.kinesioplus.com.ar/ 3-Proveedor de Servicios de Aplicación o ASP. Ventajas del ASP: o Los costos del software de aplicación se reparten entre los distintos clientes. o Se paga mensual o anualmente. o Mejora de la fiabilidad, disponibilidad, escalabilidad y seguridad de los sistemas informáticos internos. o Reducción de los costos de TI internos a una cuota mensual fija. Desventajas: o Los cambios en el mercado de ASP pueden resultar en cambios en el tipo o nivel de servicio disponible para los clientes. o El cliente debe aceptar tal y como la brinda el ASP, ya que éste sólo puede ofrecer una solución personalizada para los mayores clientes. o La integración con los sistemas no ASP puede ser problemática. o La evaluación de la seguridad proporcionada por un Proveedor de Servicios de Aplicaciones cuando se opta por una infraestructura ASP puede implicar un alto costo, dado que la empresa debe valorar el nivel de riesgo asociado al ASP en sí. o Pérdida de control de la imagen corporativa y exposición de los datos corporativos a otros clientes ASP. Página 32 de 43
  • 33.
    1.5.5) Técnica deCosto/Beneficio elegido La técnica de costo/beneficio que utilizaría sería la del Análisis de Flujo de Efectivo, ya que la misma permite mostrar a los tomadores de decisiones el dinero en efectivo que se utilizó para realizar los cambios en el sistema, ayudando de esta forma a llevar un mejor manejo de la contabilidad de la organización y permite explicar de donde surgen los movimientos de efectivos y a hacia donde se dirigen. Por otro lado, nos muestra como los beneficios y beneficios acumulados superaran a los costos y costos acumulados a partir del tercer trimestre por lo cual nos ayuda a ver que el tiempo de recupero de la inversión inicial será menos extenso. 1.6) Resultados detallados del Estudio de Sistemas Durante el estudio observe que las cargas de trabajo del sistema actual son muy lentas, ya que a pesar de que el registro de los turnos se realiza en forma automatizada los mismos son efectuados por la secretaria en Excel, lo cuál lleva un tiempo extenso para ingresar los datos de los pacientes. Pero el mayor problema lo encontré cuando se tienen que confeccionar las fichas médicas e historias clínicas ya que las mismas son realizadas en forma manual. Otro de los inconvenientes es con los proveedores del hardware y el software, a pesar de que ofrecen soporte técnico no brindan capacitación sobre cómo usar las maquinarias y sus programas. Por este motivo, será obligación de las personas que trabajan en la empresa hacerse cargo de la capacitación del software y el hardware. En el transcurso de la propuesta de sistemas se incorporó un equipo de cómputo acorde a los avances de la tecnología por lo que si dicho equipo queda obsoleto en el tiempo se tendrá que ver la necesidad de realizar nuevas modificaciones en el hardware. A pesar de los problemas encontrados observe una alta adhesión, por parte de los miembros de la organización a los cambios propuestos en el sistema, lo cuál es muy beneficioso ya que permite trabajar de una manera más cómoda. 1.7) Alternativas de Sistemas a- Dejar el sistema actual, es decir, sin cambios. Debido a los problemas mencionados en la sección anterior una alternativa de solución sería dejar el sistema como está en este momento. El costo de adquirir software y hardware nuevo puede convertirse en una desventaja ya que tal vez los beneficios tangibles no se perciban en el corto y mediano lapso de tiempo. b- Comprar software comercial. La organización deberá realizar la compra de una nueva computadora (que será colocada en el consultorio del kinesiólogo), adquiriendo para esta software comercial y actualizando el software de la antigua computadora (la que se encuentra ubicada en sala de recepción). Adquirir principalmente el software KINESIOPLUS, para poder lograr la automatización en el registro de los pacientes y de esta forma eliminar el tiempo que lleva hacer, en forma manual, las fichas médicas e historias clínicas. 1.8) Recomendaciones de Analista de Sistemas Recomiendo la compra del software comercial Kinesioplus. Esta alternativa de acción permitirá a la organización utilizar los recursos humanos disponibles y no verse en el gasto de contratar personal de IT. El mismo ofrece sencillez en su uso. Sus gráficos están bien diferenciados por lo que resulta fácil y rápido poder manejarse con él. Su principal ventaja reside en que está diseñado especialmente para consultorios kinesiológicos, brindado de esta forma un entorno más familiar. Esto queda demostrado cuando utiliza el término kinesiólogo en lugar de la expresión médico, entre otros tantos ejemplos. Página 33 de 43
  • 34.
    1.9) Resumen dela Propuesta Con este informe se logró demostrar los resultados obtenidos del análisis previo como la importancia de adquirir una computadora de última generación y la recomendación de comprar un software comercial especializado (para agilizar el registro de los turnos y pacientes). Estos son los pasos más importantes a seguir si lo que se quiere es lograr un mayor prestigio y ser líderes entres los competidores actuales y futuros. El éxito que se experimentará hará que todo lo realizado para ser mejores valga realmente la pena. 1.10) Apéndice ¿Qué es el software comercial? El software comercial es el software, libre o no, que es comercializado, es decir, que las compañías que lo producen, cobran dinero por el producto, su distribución o soporte (este dinero casi siempre se emplea para pagar licencias de ciertos programas no libres o para darle un salario a las personas que contribuyeron a crear ese software). Ejemplos de software comercial: Todas las distintas versiones de Microsoft Windows Algunas distribuciones de Linux como Linspire, Xandros, RXART , Belisoft, Libranet Fuente: http://es.wikipedia.org/wiki/Software_comercial Tipos de computadoras Computadoras analógicas: Son aquellas que representan los valores cambiantes dados por un proceso de variación continua. Ejemplo: El voltaje en un circuito. Computadoras digitales: Son aquellas que representan los valores que han sido convertidos a dígitos binarios, es decir en 0 y 1.La mayoría de las computadoras trabajan bajo el sistema binario. Computadora Hibrida: Son una combinación entre las computadoras analógicas y las digitales. Se utilizan sobre todo para el control de procesos y robótica. Categorías de las computadoras Supercomputadora: Son computadoras de gran procesamiento de datos en un tiempo record. Dentro de las categorías de las computadoras, es la más costosa por lo que su comercialización es minima. Son utilizados por organismos gubernamentales, industrias petroleras y organismos de investigación científica. Mainframe: Esta categoría de computadora permite un sistema de computo de gran tamaño y gran velocidad. Son utilizadas por grandes corporaciones, universidades y sirven para prestar a miles de usuarios. Página 34 de 43
  • 35.
    Minicomputadora: Es comoun mainframe, pero de menor coste de manutención. Actualmente ha ido desapareciendo del mercado. Microcomputadora: Son computadoras que contienen como procesador un solo chip. Dentro de estas categorías de computadoras existen unas tan modernas y poderosas como la maxicomputadora, además cuentan con la ventaja de que son de menor tamaño y más económica. Se les conoce en el mercado como computadora personal o PC. Fuente: http://www.lenguajes-de-programacion.com/tipos-de-computadoras.shtml Página 35 de 43
  • 36.
    e) Actividad ObligatoriaV i) Diseño de la Interfaz Gráfica de Usuarios, pantallas de Alta, Baja y Modificación a) Pantalla de Alta de Pacientes Página 36 de 43
  • 37.
    b) Pantalla deBaja de Pacientes Página 37 de 43
  • 38.
    c) Pantalla deModificación de los Datos del Paciente Página 38 de 43
  • 39.
    ii) Diseño deSalida. Informe Impreso Información de pedidos de Insumos Utilizados Clasificado por Costo en Pesos Para fin de mes 31/07/2010 Página 1 Fecha de Pedido Número de Pedido Proveedor Artículo Importe Unitario Cantidad Importe Total 03/07/2010 001123302 ACCME RESPIREX ECAM Lámpara Infrarroja $349.00 3 $1074 04/07/2010 001123314 ASPEN Almohadilla Térmica $59.00 5 $295.00 05/07/2010 000112312 MHOEBIUS Camilla Plegable $349.00 1 $349.00 08/07/2010 000112233 DELVA Gel Neutro x 5Kg $50.00 4 $200.00 11/07/2010 000125698 CEC Electroestimulador Combi-8 $2600.00 1 $2600.00 13/07/2010 000152244 FULL SPORT Pelota Esferodinamia $89.90 6 $539.40 Proveedores de la Ciudad: 3 Proveedores Suburbanos: 3 Proveedores Rurales: 0 Total (Todos los proveedores): $5057.40 Página 39 de 43
  • 40.
    iii) Diseño deSalida. Informe por Pantalla Estado de turnos solicitados Número de Paciente Nombre del Paciente Número de DNI Fecha del turno Estado 000123 Cara Miguel 16698419 11/07/2010 Vino 000659 López Juana 33025964 15/07/2010 No Vino 000158 Juin María Paula 25045505 22/07/2010 Ocupado 000698 De Vedia Pablo 28946082 30/08/2010 Ocupado 000354 Esposato Ludmila 14032987 02/08/2010 Ocupado 000987 Miralles Juan José 15698702 19/08/2010 Ocupado Presione cualquier tecla para ver el resto de la lista; ESC para finalizar; F1 para ayuda Para mayor detalle coloque el cursor en el número de paciente y presione la tecla Enter Página 40 de 43
  • 41.
    iv) Diseño deBase de Datos. Modelo Entidad-Relación Página 41 de 43
  • 42.
    f) Anexo i) Métodode Recopilación de Información elegido: ii) Entrevistas realizadas 1-¿Qué percepción tiene de su Centro de Kinesiología en el momento actual? 2-Podría señalar: ¿Cuáles cree que son los cambios que hay que efectuar en el corto lapso de tiempo? 3-¿Cuáles son los objetivos que persigue su empresa? 4-¿Qué objetivos se están cumpliendo y los que no se cumplen, en que plazo se cumplirán? 5-¿Qué planes hace para lograr tales objetivos? 6-¿Qué factores internos son determinantes en la obtención de resultados en el Centro? 7-¿Qué factores internos limitan la obtención de resultados en la Centro? 8-¿Qué factores externos limitan la obtención de resultados en la empresa? 9-¿Qué factores externos son determinantes para usted en el momento de la obtención de resultados? 10-¿Cuales son las principales actividades que se llevan a cabo en su empresa? 11-¿Quienes son los principales responsables de tales actividades? 12-¿Cuáles son sus principales funciones y responsabilidades de cada uno de ellos? 13-¿Qué tan bien se llevan a cabo las funciones mencionadas y cuales presentan mayores problemas y por qué? 14-¿Cuales son los conocimientos y habilidades que tienen los principales responsables? 15-¿Qué tan claramente se entienden y se cumplen las ordenes dadas? 16-¿Qué métodos utiliza para confirmar que las principales actividades se cumplan correctamente? 17-¿Con qué frecuencia se aplican dichos métodos? 18-¿Qué tan efectivos le son estos métodos de control? 19-¿En qué consiste el verdadero negocio de su empresa? 20-¿Este concepto de negocio es compartido por todos? 21-¿Cómo lleva a cabo el proceso de la toma de decisiones en su Centro? 22-¿Qué le hace falta para tomar sus decisiones de manera más eficiente? 23-¿Tiene problemas de autoridad y liderazgo con el personal que trabaja para usted? 24-Según lo manifestado en el punto anterior, de haber problemas: ¿Cuál cree que será la reacción de sus empleados si el nuevo Sistema fuera implementado? 25-¿Cuál es su nivel de compromiso hacia la Empresa? 26-¿Cuál es el nivel de compromiso del personal hacia la empresa? 27-¿Qué cambios considera que requiere la empresa? 28-¿Qué tan factible es que se den esos cambios? ¿Por qué? 29- Para finalizar me gustaría que me dijese: ¿Qué opinión le merecen sus empleados? Página 42 de 43
  • 43.
    5) Conclusión Con estetrabajo se consiguió demostrar que la implementación de nuevas tecnologías y el traspaso de procesos manuales a automatizados, en los registros de turnos y pacientes, se hacen más efectivos en un 100 % si se efectúan cambios radicales en los mismos. El uso de un software especializado en Centros Kinesiológicos logró reducir enormemente las horas de trabajo que lleva registrar, modificar y actualizar los datos de cada paciente, permitiendo a la secretaria reducir el tiempo de demora que lleva agendar cada registro en forma manual y ayuda también a ampliar la cantidad de pacientes que tiene que atender cada kinesiólogo. Para finalizar, puede decirse que el software elegido para el Sistema de Reservación de Turnos es el más completo en materia de gestión de consultorios y también se ubica entre uno de los software comerciales más económicos, permitiendo de este manera realizar la compra de equipos de cómputos nuevos y posicionando al Centro como el primero y único en su zona. Página 43 de 43