Año 12. N. 36. Junio de 2012
ESPEJO POLÍTICO
Órgano de difusión interno de Centro Político Mexicano A.P.N.
1	
  
Investigación sobre Desarrollo Sustentable
Visita nuestro sitio web
www.centropolitico.org.mx
2
3
EDITORIAL
El Desarrollo Sustentable es una
forma de progreso para las
naciones, pero con cuidado del
medio ambiente y los recursos
naturales. Con los cambios
provocados por la depredación a
los recursos, a nivel global, se ha
configurado un panorama al que es
preciso ponerle atención.
Y esa atención debe estar
enfocada, sí, a los cambios
ambientales, pero también a las
repercusiones, tanto de estos
como de las políticas que se
implementen en esta materia, para
los países en general y las
comunidades en particular.
El Desarrollo Sustentable pugna
por la equidad y el mejoramiento
en la calidad de vida de todos, sin
que esto signifique merma al
progreso y desarrollo de los
pueblos.
Así, los acuerdos que los
gobiernos suscriban en esta
materia deben contemplar todos
los aspectos implicados sin
descuidar, en aras de cuidar los
recursos, la vida de las personas, y
sobre todo una vida digna.
4
El desarrollo sustentable ha
surgido como consecuencia de
haber puesto, los países, el énfasis
sólo en lo económico, sin tomar en
cuenta las afectaciones que se
hacían a la naturaleza, al grado de
que ahora se habla del riesgo que
significa para la humanidad que
sigamos por esa vía.
Durante la década de 1970 los
países que habían alcanzado un
nivel más alto de desarrollo (los
países desarrollados, llamados así
e n o p o s i c i ó n a l o s
“subdesarrollados”) se dieron
cuenta de que habían utilizado de
manera intensiva los recursos
proporcionados por la naturaleza;
a tal grado de que, si no se
tomaban medidas al respecto,
estos recursos estarían destinados
a desaparecer en el corto plazo.
Además, las poblaciones de los
diferentes países estaban ya
sufriendo las consecuencias de
afectar el medio ambiente en aras
del progreso económico.
E l d e s a r r o l l o s u s t e n t a b l e ,
entonces, es un intento por buscar
un equilibrio a nivel global, tanto en
la producción de bienes como en
el cuidado del medio ambiente; es
el desarrollo económico de una
nación o país haciendo uso
razonable de los recursos que
proporciona la naturaleza, de tal
manera que sean viables, no
m o m e n t á n e a m e n t e , s i n o
perpetuamente. Sus bases han de
ser tanto científicas como
tecnológicas.
5
ETAPAS MÁS IMPORTANTES EN LA
HISTORIA DEL DESARROLLO SUSTENTABLE
Ø  1983: Se crea en la asamblea
de las Naciones Unidas una
Comisión Mundial del Medio
Ambiente y Desarrollo, la cual
elaboró el informe Brundtland
(1987), el cual establece que
el desarrollo sostenible o
perdurable (sustentable) se
aplica al desarrollo económico
con un punto fundamental: la
Humanidad debe satisfacer
sus necesidades de las
generaciones presentes, sin
comprometer las posibilidades
del futuro. Es decir, nuestra
generación no debe aniquilar
l o s r e c u r s o s d e l a s
generaciones futuras.
Ø  La justificación de éste
planteamiento es que los
recursos naturales son
limitados y que, si se siguen
explotando en aras del
d e s a r r o l l o m e r a m e n t e
económico, nosotros, los
actuales habitantes del
mundo, estaremos creando
problemas tan graves al
m e d i o a m b i e n t e q u e ,
desafortunadamente, pueden
llegar a ser irreversibles.
Ø  Se han hecho 21 reuniones
para tratar el tema del
desarrollo sustentable.
Ø  1968: Se creó el Club de
Roma
Ø  2005: Protocolo de Kioto, en
e l q u e l a s n a c i o n e s
p a r t i c i p a n t e s s e
comprometieron a reducir las
emisiones de gases de efecto
invernadero.
Ø  2007: Cumbre de Bali
6
El desarrollo sustentable es que un
país logre tener un desarrollo
económico haciendo uso razonable
de los recursos que se encuentran
en la naturaleza y, por tanto,
r e d u c i e n d o a l m á x i m o l a s
afectaciones al medio ambiente. Es
una manera de cuidar nuestro
mundo, tanto para nosotros, como
para las futuras generaciones que,
de seguir así, se verán gravemente
afectadas.
E l c o n c e p t o d e d e s a r r o l l o
sustentable surge en 1968 cuando,
al crearse el Club de Roma, se
buscó promover el crecimiento
económico y estable de la
humanidad; para ello, se convocó a
diversos especialistas (algunos
incluso premios Nobel), a fin de que
c o n t r i b u y e r a n c o n s u s
conocimientos a la mencionada
promoción.
A partir de esa fecha y durante las
décadas siguientes ha habido una
serie de acciones encaminadas a
lograr ese primer objetivo propuesto.
Entre las acciones realizadas, se
cuentan informes detallados del
daño que el crecimiento económico
descontrolado ha producido, tanto a
la población, como a la Tierra; baste
mencionar la pérdida, por demás
cuantiosa, de tierras cultivables.
	
  	
  
7
Las iniciativas en materia de
desarrollo sustentable han sido con
alcances mundiales y han incluido
estrategias tanto globales como
comunitarias. Aún cuando los
o b j e t i v o s , a l m e n o s l o s
primordiales, siguen siendo los
mismos que al principio, las
estrategias y los modos de abordar
la problemática han sufrido
cambios a través de los años; esto
c o n e l f i n d e h a c e r l a s
adecuaciones pertinentes y
actualizar las medidas que se
perfilan como necesarias.
Entre las acciones que se han
llevado a cabo en el tema que nos
ocupa, cabe destacar la Cumbre
de la Tierra (3- 14 de junio de
1992) en Río de Janeiro, donde
nace la Agenda 21. En esta
Cumbre se aprueba el convenio
sobre Cambio Climático, el
Convenio sobre diversidad
biológica, la Declaración de los
principios relativos a los bosques y
se reorienta el informe Brundtland
hacia tres pilares que deben
conciliarse: el progreso económico,
la justicia social y la preservación
del medio ambiente.
Es importante, también, la
Conferencia Mundial sobre
d e s a r r o l l o s o s t e n i b l e d e
Johannesburgo, donde se reafirmó
el desarrollo sustentable como
elemento central de la agenda
internacional y se dio un nuevo
ímpetu a la acción global para la
lucha contra la pobreza y la
protección del medio ambiente.
8
A c t u a l m e n t e , e l d e s a r r o l l o
sustentable se basa en tres
componentes básicos: desarrollo
económico, desarrollo social y la
protección al medio ambiente.
P a r a q u e h a y a d e s a r r o l l o
económico es importante que haya
eficiencia, viabilidad, equidad; para
e l d e s a r r o l l o s o c i a l e s
i m p r e s c i n d i b l e l a e q u i d a d ,
participación social, movilidad
social, cohesión e identidad cultural;
y para el medio ambiente,
ambientes sanos, integración de los
ecosistemas, capacidad de recarga
y biodiversidad.
Es importante que haya vinculación
de las políticas sociales con la
ciencia y la tecnología, ya que de
otra manera, el desarrollo
sustentable difícilmente dará
solución a los problemas que han
venido estudiando.
En virtud de los estudios que
diferentes autores han realizado
acerca del deterioro ambiental, se
ha llegado a la conclusión de que
e s p r e c i s o q u e s e h a g a n
planificaciones urbanas que, por su
estructuración misma, hagan
factible el cuidado del medio
ambiente. Esto implica cambios
radicales en la manera de vivir de
los seres humanos de casi todo el
mundo.
Richard Rogers, por ejemplo,
plantea la necesidad de que los
automóviles desaparezcan y se le
de prioridad al peatón. El transporte,
por tanto, sería público y ecológico.
9
Alonso, por su parte, nos
plantea las condiciones para
q u e u n a c i u d a d s e a
sostenible, entre las que
destacan: que sea justa, es
d e c i r q u e t o d o s s u s
habitantes puedan tener
acceso a los satisfactores;
bella, creativa, ecológica;
que favorezca el contacto:
h a y u n r e t o r n o a l a
importancia de las relaciones
interpersonales y a la vida
comunitaria. De la misma
manera plantea algunas
maneras de cuidar de
nosotros y del medio
ambiente, como el ahorro de
energía, el tratamiento de
aguas negras, el uso
productivo de la basura y la
captación y almacenamiento
de aguas pluviales.
Alberto Cortés nos hace ver
la importancia de definir
correctamente los términos
q u e s e h a n v e n i d o
manejando en torno al
desarrollo sustentable, a fin
de agregar precisión y
claridad a las teorías en
torno a él y a las soluciones
que son viables para
plantearse.
10
RELACIÓN DE ALGUNAS DISCIPLINAS
CON EL DESARROLLO SUSTENTABLE
La Ecología, la Economía y la
Sociología, se han constituido en
los tres pilares que permiten que el
desarrollo sustentable pueda
avanzar en el logro de los
objetivos que se ha propuesto.
Por medio de estas disciplinas se
busca hacer un modelo de
desarrollo económico y social que
incluya el respeto al medio
ambiente.
La Ecología se encarga de
estudiar las consecuencias que ha
tenido, para el medio ambiente, la
implantación de un sistema de
desarrollo económico, donde la
prioridad ha sido, exclusivamente,
el avance económico, sin parar
mientes en el daño que se le
ocasionaba al ambiente o a las
comunidades que se han visto
afectadas por un sistema que ha
depredado todo a su paso. La
Ecología, entonces, busca que se
hagan actividades que permitan
restablecer un ambiente sano.
Entre sus numerosos estudios
c a b r í a d e s t a c a r l o s
correspondientes al estudio del
agua y su conservación, evitando
que se contaminen las fuentes que
nos la proporcionan. Su campo de
acción se extiende al cuidado de
los ecosistemas, la biodiversidad y
todo lo relacionado con nuestro
planeta y el equilibrio que necesita
para su supervivencia y la nuestra.
11
Por su parte, la Economía busca
hacer un desarrollo económico
eficiente, integrando un tipo de
tecnología que no ataque al medio
ambiente, sino que lo proteja y
respete. Busca también que haya
equidad en la sociedad y, para
esto, trabaja en promover la
participación e incentivar la
cohesión social y la movilidad de
l o s h a b i t a n t e s . To d o e s t o
respetando la identidad cultural de
los diferentes pueblos.
La sociología, al integrarse al
proceso del desarrollo sustentable,
se encarga de estudiar a las
comunidades y a las sociedades en
g e n e r a l p a r a , c o n e s o s
conocimientos, generar una
sociedad participativa que adquiera
consciencia de las problemáticas
ambientales y ayude a fortalecer
las medidas que protejan tanto los
recursos naturales, como las
condiciones de vida armoniosas
con el ambiente.
Dado que el desarrollo sustentable
implica que haya desarrollo
económico con respeto al medio
ambiente, podemos decir que las
disciplinas antes mencionadas son
vitales para poder avanzar en los
objetivos que promueve el
desarrollo sustentable, ya que son
las que otorgan los conocimientos
que después han de ser aplicados
en la solución de diferentes
problemáticas o, en determinados
casos, en la prevención de las
mismas.
12
Para medir los avances en materia
de desarrollo sustentable se han
desarrollado algunos indicadores,
como la Curva de Kuznetz y los
indicadores EPI y ESI.
«  La teoría que formuló Simón
Kuznetz nos indica que, al
inicio de un proceso de
desarrollo, las economías
presentan una distribución del
ingreso bastante equitativa
pero, que conforme avanza su
proceso, la relación entre
equidad e ingreso se deteriora
hasta alcanzar un máximo
nivel. Sólo a partir de este
punto, el nivel de equidad
comienza a mejorar en la
misma medida en que aumenta
el ingreso
«  Indicadores EPI(Enviromental
Performance Index). Es un
método para cuantificar y
clasificar numéricamente el
desempeño ambiental de las
políticas de un país. Utiliza
indicadores orientados a
resultados, sirviendo estos
como índices de comparación.
El EPI es un indicador
compuesto, construido para ser
una herramienta que facilite la
medición de los esfuerzos de
p r o t e c c i ó n a m b i e n t a l
realizados por las naciones
«  Indicadores ESI.El ESI fue
desarrollado para evaluar la
sostenibilidad relativa entre los
países. Se construyó con el
objetivo de que fuera una
medida basal que permitiera a
las naciones evaluar la manera
en que se proteja el medio
ambiente en las próximas
décadas.
U t i l i z a 2 1 i n d i c a d o r e s d e
s o s t e n i b i l i d a d a m b i e n t a l ,
seleccionados después de un
análisis de mucha literatura acerca
del medio ambiente; para ello se
tomaron en cuenta las opiniones
de científicos y expertos en la
materia
La curva de Kuznetz y los
indicadores EPI y ESI se
complementan, por lo que resulta
de utilidad usarlos de manera
conjunta. La efectividad de estos
indicadores ha de depender de su
aplicación y de las herramientas
que utilicen para llevar a cabo sus
tareas.
13
E n t r e l o s o r g a n i s m o s
internacionales que mayor relación
tienen con el desarrollo sustentable
en los países se encuentra la
OCDE.
El 14 de abril de 1994 la OCDE
emitió una invitación formal a
México, con la finalidad de que
nuestro país formara parte de sus
miembros; esto después de que
dicho organismo estuviera en
inactividad durante 21 años.
La invitación fue aceptada por el
Senado de la República el 18 de
mayo del mismo año; así, México
comenzó a formar parte de los
miembros de la OCDE.
Este organismo ha tenido un
amplio espectro de acciones
encaminadas al desarrollo
sustentable y para ello ha suscrito
múltiples acuerdos de colaboración
como:
v  Acuerdo de cooperación para el
mejoramiento de la calidad de
la educación. De este acuerdo
p o d e m o s d e s t a c a r l o s
siguientes temas:
-La dirección escolar
-La profesionalización de los
profesores
-La participación social en la
educación
-La evaluación de la enseñanza
Incentivos a la calidad educativa
Éste acuerdo es primordial para
México, que necesita con urgencia
elevar su nivel educativo.
14
v  F o r t a l e c i m i e n t o d e l a
competitividad en México, con
dos vertientes:
-Reformas necesarias en materia
de competencia económica
-Cambios regulatorios para
impulsar la competitividad
a)  Mejoras del desempeño
gubernamental, con un criterio
de presupuesto basado en
resultados.
v  Una evaluación global de la
administración pública, que
abordará temas como:
- R e g u l a c i ó n i n t e r n a d e l a
administración pública
-Los trámites en la administración
-El servicio civil de carrera
-La fiscalización
-Control y auditoría gubernamental
-La descentralización
v  Exploración de políticas de
innovación. En estos estudios
se abordarán tanto la ciencia y
la tecnología, como empresas,
organismos públicos y el
gobierno federal.
La Secretaría de Economía
participa en los siguientes comités
de la OCDE.
a)  De comercio
b)  Administración pública
c)  I n v e r s i ó n e x t r a n j e r a y
empresas multinacionales
d)  Movimientos de capital y
o p e r a c i o n e s c o r r i e n t e s
invisibles
e)  Política del consumidor
f)  Del acero
De legislación y política de
competencia
15
Ahora bien, independientemente
de las acciones que sugieran los
organismos internacionales,
México contempla la solución de
problemas que afectan tanto al
medio ambiente, como al
desarrollo de las comunidades y,
con ello, al de las personas;
dichas soluciones y estrategias de
acción están contenidas en el
Plan Nacional de Desarrollo.
El Plan Nacional de Desarrollo
está contenido en nuestra
Constitución y, como parte de sus
funciones, el Poder Ejecutivo
tiene que llevarlo a cabo. Éste
p l a n t i e n e c o m o f i n l a
implementación de esfuerzos
significativos que permitan
mejorar las acciones entre
instituciones y sectores, para dar
respuesta a los problemas que se
han planteado.
El gobierno de la República se ha
s u m a d o a l o s e s f u e r z o s
internacionales en materia de
protección al medio ambiente y
sustentabilidad; para ello, ha
suscrito alrededor de 100
acuerdos.
A continuación se mencionan,
tanto las estrategias que se han
proyectado, como las que se han
cumplido en nuestro país.
16
ESTRATEGIAS DEL PND PARA EL
DESARROLLO SUSTENTABLE
Ø  Como objetivo fundamental, el
Plan Nacional de Desarrollo,
contempla mejorar el bienestar
de la población actual, sin
comprometer la calidad de vida
de las futuras generaciones.
Ø  Convertir la sustentabilidad
ambiental en el eje de las
políticas públicas en México.
Ø  Poner énfasis en la educación
y el conocimiento para la
sustentabilidad ambiental
Ø  Aprovechamiento sustentable
de los recursos naturales.
-Reforestación de bosques y
selvas
-Conservación del uso del agua y
del suelo
-Protección al medio ambiente
-Preservación de la biodiversidad
-Ordenamiento ecológico y gestión
ambiental
17
ESTRATEGIAS QUE YA SE HAN
REALIZADO EN MÉXICO
Ø  Cuidado del agua
§  De enero a junio de 2008 se amplió
la capacidad de tratamiento de aguas
residuales, para lo que se ha hecho
uso de trece nuevas plantas.
§  A fin de abastecer de agua a la
población se construyeron las presas
“El Realito”, para abastecer a San
Luis Potosí; “El Zapotillo”, para
Guadalajara y León y “Arcediano”,
para abastecer de agua a la zona
conurbada de Guadalajara.
ü  Con el objetivo de proteger el
patrimonio natural de México, se han
declarado como áreas protegidas, el
equivalente a 11% del territorio
nacional.
ü  Se han emprendido acciones para
evitar que se siga destruyendo la
capa forestal en México; y, para
sanear las aguas residuales, se han
construido y mejorado las plantas de
tratamiento.
ü  Entre Enero y Junio de 2008,
m e d i a n t e e l p r o g r a m a d e
plantaciones forestales comerciales,
la superficie de éstos espacios se
incrementó en más de 80 000
hectáreas, las cuales se adicionaron
a la 133 000 hectáreas que ya
existían.
18
Cambio climático: La estrategia
contra el cambio climático se
publicó en México durante el año
2007.
ü  Su objetivo primordial es reducir
las emisiones de gases de
efecto invernadero. Para ello, el
gobierno federal, implementó
algunas acciones:
§  Eliminar la importación de
gases dañinos para la capa de
ozono
§  Reciclar residuos peligrosos en
dos termoeléctricas.
19
Biodiversidad
§  Se han destinado recursos del
gobierno federal para pagar por
servicios ambientales. En 2008
se destinaron 660 millones de
pesos para incorporar 435 mil
hectáreas al esquema de
sustentabilidad.
§  Se han plantado más de 253
millones de árbol
§  Durante 2008 se destinaron los
recursos necesarios para la
plantación mencionada.
Residuos sólidos
ü  En coordinación con los
gobiernos del Estado de
México, Distrito Federal e
Hidalgo, se construyó el Túnel
Emisor Oriente.
ü  É s t a o b r a d e d r e n a j e
profundo tiene la finalidad de
que se aumente la capacidad
de desagüe de las aguas
negras del Valle de México.
20
Durante 2008, haciendo eco a una
propuesta de la ONU, se creó el
Foro Mundial contra el Cambio
Climático, para que hubiese un
mecanismo que permitiera
financiar las acciones que fueran
necesarias para detenerlo.
Ciertamente es mucho lo que se
necesita trabajar, tanto por el
desarrollo de las comunidades,
como por el cuidado de los
recursos naturales, no obstante,
nuestro país, ha suscrito los
acuerdos pertinentes para ello.
21
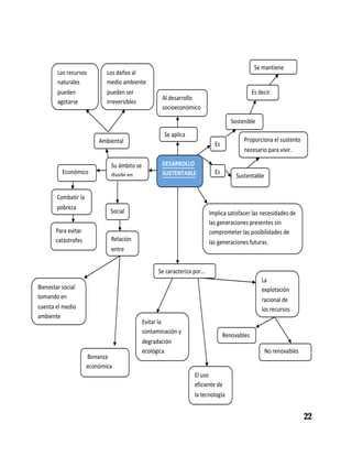
Finalmente, estimados lectores,
p a r a d a r c i e r r e a e s t a
investigación sobre el desarrollo
sustentable, incluimos dos mapas
conceptuales que les permitirán
visualizar, de manera más
concreta, lo que es éste tema y
las aplicaciones que tiene.
Una última reflexión: el desarrollo
sustentable tiene aspectos
susceptibles de objetarse, pero
para hacerlo es menester,
primero, contar con la información
de lo que es y los fines que
persigue, así que no descartamos
volver a tocar el tema en números
p o s t e r i o r e s , s ó l o q u e
enfocándonos a aspectos que
requieran mejoras o un análisis
más detallado.
En este número no vimos
particularidades, sino lo que se
está haciendo a nivel global;
faltan cuestionamientos de, por
ejemplo, por qué Estados unidos
no ha suscrito algunos acuerdos,
sobre todo tomando en cuenta la
cantidad de contaminantes que
emite, pero eso será motivo de
otro análisis.
Lic. Ma. Edith Barriga Medina
22
23
24
COMITÉ EJECUTIVO NACIONAL DE CENTRO POLÍTICO
MEXICANO
2011- 2014
	
  	
  
	
  
Presidente	
  
Profesor.	
  José	
  Alberto	
  Mejía	
  Mendoza	
  
	
  
	
  
Vicepresidente	
  
Lic.	
  Virgilio	
  Onofre	
  Or>z	
  
	
  
	
  
Consejero	
  General	
  
Lic.	
  Isabel	
  Mendoza	
  García	
  
	
  	
  
	
  
Coordinador	
  General	
  
C.	
  Pedro	
  Jesús	
  Sánchez	
  Román	
  
	
  	
  
	
  
Secretario	
  General	
  
C.	
  Víctor	
  Federico	
  Pons	
  Iniestra	
  

Revista Trimestral Junio 2012

  • 1.
    Año 12. N.36. Junio de 2012 ESPEJO POLÍTICO Órgano de difusión interno de Centro Político Mexicano A.P.N. 1   Investigación sobre Desarrollo Sustentable Visita nuestro sitio web www.centropolitico.org.mx
  • 2.
  • 3.
    3 EDITORIAL El Desarrollo Sustentablees una forma de progreso para las naciones, pero con cuidado del medio ambiente y los recursos naturales. Con los cambios provocados por la depredación a los recursos, a nivel global, se ha configurado un panorama al que es preciso ponerle atención. Y esa atención debe estar enfocada, sí, a los cambios ambientales, pero también a las repercusiones, tanto de estos como de las políticas que se implementen en esta materia, para los países en general y las comunidades en particular. El Desarrollo Sustentable pugna por la equidad y el mejoramiento en la calidad de vida de todos, sin que esto signifique merma al progreso y desarrollo de los pueblos. Así, los acuerdos que los gobiernos suscriban en esta materia deben contemplar todos los aspectos implicados sin descuidar, en aras de cuidar los recursos, la vida de las personas, y sobre todo una vida digna.
  • 4.
    4 El desarrollo sustentableha surgido como consecuencia de haber puesto, los países, el énfasis sólo en lo económico, sin tomar en cuenta las afectaciones que se hacían a la naturaleza, al grado de que ahora se habla del riesgo que significa para la humanidad que sigamos por esa vía. Durante la década de 1970 los países que habían alcanzado un nivel más alto de desarrollo (los países desarrollados, llamados así e n o p o s i c i ó n a l o s “subdesarrollados”) se dieron cuenta de que habían utilizado de manera intensiva los recursos proporcionados por la naturaleza; a tal grado de que, si no se tomaban medidas al respecto, estos recursos estarían destinados a desaparecer en el corto plazo. Además, las poblaciones de los diferentes países estaban ya sufriendo las consecuencias de afectar el medio ambiente en aras del progreso económico. E l d e s a r r o l l o s u s t e n t a b l e , entonces, es un intento por buscar un equilibrio a nivel global, tanto en la producción de bienes como en el cuidado del medio ambiente; es el desarrollo económico de una nación o país haciendo uso razonable de los recursos que proporciona la naturaleza, de tal manera que sean viables, no m o m e n t á n e a m e n t e , s i n o perpetuamente. Sus bases han de ser tanto científicas como tecnológicas.
  • 5.
    5 ETAPAS MÁS IMPORTANTESEN LA HISTORIA DEL DESARROLLO SUSTENTABLE Ø  1983: Se crea en la asamblea de las Naciones Unidas una Comisión Mundial del Medio Ambiente y Desarrollo, la cual elaboró el informe Brundtland (1987), el cual establece que el desarrollo sostenible o perdurable (sustentable) se aplica al desarrollo económico con un punto fundamental: la Humanidad debe satisfacer sus necesidades de las generaciones presentes, sin comprometer las posibilidades del futuro. Es decir, nuestra generación no debe aniquilar l o s r e c u r s o s d e l a s generaciones futuras. Ø  La justificación de éste planteamiento es que los recursos naturales son limitados y que, si se siguen explotando en aras del d e s a r r o l l o m e r a m e n t e económico, nosotros, los actuales habitantes del mundo, estaremos creando problemas tan graves al m e d i o a m b i e n t e q u e , desafortunadamente, pueden llegar a ser irreversibles. Ø  Se han hecho 21 reuniones para tratar el tema del desarrollo sustentable. Ø  1968: Se creó el Club de Roma Ø  2005: Protocolo de Kioto, en e l q u e l a s n a c i o n e s p a r t i c i p a n t e s s e comprometieron a reducir las emisiones de gases de efecto invernadero. Ø  2007: Cumbre de Bali
  • 6.
    6 El desarrollo sustentablees que un país logre tener un desarrollo económico haciendo uso razonable de los recursos que se encuentran en la naturaleza y, por tanto, r e d u c i e n d o a l m á x i m o l a s afectaciones al medio ambiente. Es una manera de cuidar nuestro mundo, tanto para nosotros, como para las futuras generaciones que, de seguir así, se verán gravemente afectadas. E l c o n c e p t o d e d e s a r r o l l o sustentable surge en 1968 cuando, al crearse el Club de Roma, se buscó promover el crecimiento económico y estable de la humanidad; para ello, se convocó a diversos especialistas (algunos incluso premios Nobel), a fin de que c o n t r i b u y e r a n c o n s u s conocimientos a la mencionada promoción. A partir de esa fecha y durante las décadas siguientes ha habido una serie de acciones encaminadas a lograr ese primer objetivo propuesto. Entre las acciones realizadas, se cuentan informes detallados del daño que el crecimiento económico descontrolado ha producido, tanto a la población, como a la Tierra; baste mencionar la pérdida, por demás cuantiosa, de tierras cultivables.    
  • 7.
    7 Las iniciativas enmateria de desarrollo sustentable han sido con alcances mundiales y han incluido estrategias tanto globales como comunitarias. Aún cuando los o b j e t i v o s , a l m e n o s l o s primordiales, siguen siendo los mismos que al principio, las estrategias y los modos de abordar la problemática han sufrido cambios a través de los años; esto c o n e l f i n d e h a c e r l a s adecuaciones pertinentes y actualizar las medidas que se perfilan como necesarias. Entre las acciones que se han llevado a cabo en el tema que nos ocupa, cabe destacar la Cumbre de la Tierra (3- 14 de junio de 1992) en Río de Janeiro, donde nace la Agenda 21. En esta Cumbre se aprueba el convenio sobre Cambio Climático, el Convenio sobre diversidad biológica, la Declaración de los principios relativos a los bosques y se reorienta el informe Brundtland hacia tres pilares que deben conciliarse: el progreso económico, la justicia social y la preservación del medio ambiente. Es importante, también, la Conferencia Mundial sobre d e s a r r o l l o s o s t e n i b l e d e Johannesburgo, donde se reafirmó el desarrollo sustentable como elemento central de la agenda internacional y se dio un nuevo ímpetu a la acción global para la lucha contra la pobreza y la protección del medio ambiente.
  • 8.
    8 A c tu a l m e n t e , e l d e s a r r o l l o sustentable se basa en tres componentes básicos: desarrollo económico, desarrollo social y la protección al medio ambiente. P a r a q u e h a y a d e s a r r o l l o económico es importante que haya eficiencia, viabilidad, equidad; para e l d e s a r r o l l o s o c i a l e s i m p r e s c i n d i b l e l a e q u i d a d , participación social, movilidad social, cohesión e identidad cultural; y para el medio ambiente, ambientes sanos, integración de los ecosistemas, capacidad de recarga y biodiversidad. Es importante que haya vinculación de las políticas sociales con la ciencia y la tecnología, ya que de otra manera, el desarrollo sustentable difícilmente dará solución a los problemas que han venido estudiando. En virtud de los estudios que diferentes autores han realizado acerca del deterioro ambiental, se ha llegado a la conclusión de que e s p r e c i s o q u e s e h a g a n planificaciones urbanas que, por su estructuración misma, hagan factible el cuidado del medio ambiente. Esto implica cambios radicales en la manera de vivir de los seres humanos de casi todo el mundo. Richard Rogers, por ejemplo, plantea la necesidad de que los automóviles desaparezcan y se le de prioridad al peatón. El transporte, por tanto, sería público y ecológico.
  • 9.
    9 Alonso, por suparte, nos plantea las condiciones para q u e u n a c i u d a d s e a sostenible, entre las que destacan: que sea justa, es d e c i r q u e t o d o s s u s habitantes puedan tener acceso a los satisfactores; bella, creativa, ecológica; que favorezca el contacto: h a y u n r e t o r n o a l a importancia de las relaciones interpersonales y a la vida comunitaria. De la misma manera plantea algunas maneras de cuidar de nosotros y del medio ambiente, como el ahorro de energía, el tratamiento de aguas negras, el uso productivo de la basura y la captación y almacenamiento de aguas pluviales. Alberto Cortés nos hace ver la importancia de definir correctamente los términos q u e s e h a n v e n i d o manejando en torno al desarrollo sustentable, a fin de agregar precisión y claridad a las teorías en torno a él y a las soluciones que son viables para plantearse.
  • 10.
    10 RELACIÓN DE ALGUNASDISCIPLINAS CON EL DESARROLLO SUSTENTABLE La Ecología, la Economía y la Sociología, se han constituido en los tres pilares que permiten que el desarrollo sustentable pueda avanzar en el logro de los objetivos que se ha propuesto. Por medio de estas disciplinas se busca hacer un modelo de desarrollo económico y social que incluya el respeto al medio ambiente. La Ecología se encarga de estudiar las consecuencias que ha tenido, para el medio ambiente, la implantación de un sistema de desarrollo económico, donde la prioridad ha sido, exclusivamente, el avance económico, sin parar mientes en el daño que se le ocasionaba al ambiente o a las comunidades que se han visto afectadas por un sistema que ha depredado todo a su paso. La Ecología, entonces, busca que se hagan actividades que permitan restablecer un ambiente sano. Entre sus numerosos estudios c a b r í a d e s t a c a r l o s correspondientes al estudio del agua y su conservación, evitando que se contaminen las fuentes que nos la proporcionan. Su campo de acción se extiende al cuidado de los ecosistemas, la biodiversidad y todo lo relacionado con nuestro planeta y el equilibrio que necesita para su supervivencia y la nuestra.
  • 11.
    11 Por su parte,la Economía busca hacer un desarrollo económico eficiente, integrando un tipo de tecnología que no ataque al medio ambiente, sino que lo proteja y respete. Busca también que haya equidad en la sociedad y, para esto, trabaja en promover la participación e incentivar la cohesión social y la movilidad de l o s h a b i t a n t e s . To d o e s t o respetando la identidad cultural de los diferentes pueblos. La sociología, al integrarse al proceso del desarrollo sustentable, se encarga de estudiar a las comunidades y a las sociedades en g e n e r a l p a r a , c o n e s o s conocimientos, generar una sociedad participativa que adquiera consciencia de las problemáticas ambientales y ayude a fortalecer las medidas que protejan tanto los recursos naturales, como las condiciones de vida armoniosas con el ambiente. Dado que el desarrollo sustentable implica que haya desarrollo económico con respeto al medio ambiente, podemos decir que las disciplinas antes mencionadas son vitales para poder avanzar en los objetivos que promueve el desarrollo sustentable, ya que son las que otorgan los conocimientos que después han de ser aplicados en la solución de diferentes problemáticas o, en determinados casos, en la prevención de las mismas.
  • 12.
    12 Para medir losavances en materia de desarrollo sustentable se han desarrollado algunos indicadores, como la Curva de Kuznetz y los indicadores EPI y ESI. «  La teoría que formuló Simón Kuznetz nos indica que, al inicio de un proceso de desarrollo, las economías presentan una distribución del ingreso bastante equitativa pero, que conforme avanza su proceso, la relación entre equidad e ingreso se deteriora hasta alcanzar un máximo nivel. Sólo a partir de este punto, el nivel de equidad comienza a mejorar en la misma medida en que aumenta el ingreso «  Indicadores EPI(Enviromental Performance Index). Es un método para cuantificar y clasificar numéricamente el desempeño ambiental de las políticas de un país. Utiliza indicadores orientados a resultados, sirviendo estos como índices de comparación. El EPI es un indicador compuesto, construido para ser una herramienta que facilite la medición de los esfuerzos de p r o t e c c i ó n a m b i e n t a l realizados por las naciones «  Indicadores ESI.El ESI fue desarrollado para evaluar la sostenibilidad relativa entre los países. Se construyó con el objetivo de que fuera una medida basal que permitiera a las naciones evaluar la manera en que se proteja el medio ambiente en las próximas décadas. U t i l i z a 2 1 i n d i c a d o r e s d e s o s t e n i b i l i d a d a m b i e n t a l , seleccionados después de un análisis de mucha literatura acerca del medio ambiente; para ello se tomaron en cuenta las opiniones de científicos y expertos en la materia La curva de Kuznetz y los indicadores EPI y ESI se complementan, por lo que resulta de utilidad usarlos de manera conjunta. La efectividad de estos indicadores ha de depender de su aplicación y de las herramientas que utilicen para llevar a cabo sus tareas.
  • 13.
    13 E n tr e l o s o r g a n i s m o s internacionales que mayor relación tienen con el desarrollo sustentable en los países se encuentra la OCDE. El 14 de abril de 1994 la OCDE emitió una invitación formal a México, con la finalidad de que nuestro país formara parte de sus miembros; esto después de que dicho organismo estuviera en inactividad durante 21 años. La invitación fue aceptada por el Senado de la República el 18 de mayo del mismo año; así, México comenzó a formar parte de los miembros de la OCDE. Este organismo ha tenido un amplio espectro de acciones encaminadas al desarrollo sustentable y para ello ha suscrito múltiples acuerdos de colaboración como: v  Acuerdo de cooperación para el mejoramiento de la calidad de la educación. De este acuerdo p o d e m o s d e s t a c a r l o s siguientes temas: -La dirección escolar -La profesionalización de los profesores -La participación social en la educación -La evaluación de la enseñanza Incentivos a la calidad educativa Éste acuerdo es primordial para México, que necesita con urgencia elevar su nivel educativo.
  • 14.
    14 v  F or t a l e c i m i e n t o d e l a competitividad en México, con dos vertientes: -Reformas necesarias en materia de competencia económica -Cambios regulatorios para impulsar la competitividad a)  Mejoras del desempeño gubernamental, con un criterio de presupuesto basado en resultados. v  Una evaluación global de la administración pública, que abordará temas como: - R e g u l a c i ó n i n t e r n a d e l a administración pública -Los trámites en la administración -El servicio civil de carrera -La fiscalización -Control y auditoría gubernamental -La descentralización v  Exploración de políticas de innovación. En estos estudios se abordarán tanto la ciencia y la tecnología, como empresas, organismos públicos y el gobierno federal. La Secretaría de Economía participa en los siguientes comités de la OCDE. a)  De comercio b)  Administración pública c)  I n v e r s i ó n e x t r a n j e r a y empresas multinacionales d)  Movimientos de capital y o p e r a c i o n e s c o r r i e n t e s invisibles e)  Política del consumidor f)  Del acero De legislación y política de competencia
  • 15.
    15 Ahora bien, independientemente delas acciones que sugieran los organismos internacionales, México contempla la solución de problemas que afectan tanto al medio ambiente, como al desarrollo de las comunidades y, con ello, al de las personas; dichas soluciones y estrategias de acción están contenidas en el Plan Nacional de Desarrollo. El Plan Nacional de Desarrollo está contenido en nuestra Constitución y, como parte de sus funciones, el Poder Ejecutivo tiene que llevarlo a cabo. Éste p l a n t i e n e c o m o f i n l a implementación de esfuerzos significativos que permitan mejorar las acciones entre instituciones y sectores, para dar respuesta a los problemas que se han planteado. El gobierno de la República se ha s u m a d o a l o s e s f u e r z o s internacionales en materia de protección al medio ambiente y sustentabilidad; para ello, ha suscrito alrededor de 100 acuerdos. A continuación se mencionan, tanto las estrategias que se han proyectado, como las que se han cumplido en nuestro país.
  • 16.
    16 ESTRATEGIAS DEL PNDPARA EL DESARROLLO SUSTENTABLE Ø  Como objetivo fundamental, el Plan Nacional de Desarrollo, contempla mejorar el bienestar de la población actual, sin comprometer la calidad de vida de las futuras generaciones. Ø  Convertir la sustentabilidad ambiental en el eje de las políticas públicas en México. Ø  Poner énfasis en la educación y el conocimiento para la sustentabilidad ambiental Ø  Aprovechamiento sustentable de los recursos naturales. -Reforestación de bosques y selvas -Conservación del uso del agua y del suelo -Protección al medio ambiente -Preservación de la biodiversidad -Ordenamiento ecológico y gestión ambiental
  • 17.
    17 ESTRATEGIAS QUE YASE HAN REALIZADO EN MÉXICO Ø  Cuidado del agua §  De enero a junio de 2008 se amplió la capacidad de tratamiento de aguas residuales, para lo que se ha hecho uso de trece nuevas plantas. §  A fin de abastecer de agua a la población se construyeron las presas “El Realito”, para abastecer a San Luis Potosí; “El Zapotillo”, para Guadalajara y León y “Arcediano”, para abastecer de agua a la zona conurbada de Guadalajara. ü  Con el objetivo de proteger el patrimonio natural de México, se han declarado como áreas protegidas, el equivalente a 11% del territorio nacional. ü  Se han emprendido acciones para evitar que se siga destruyendo la capa forestal en México; y, para sanear las aguas residuales, se han construido y mejorado las plantas de tratamiento. ü  Entre Enero y Junio de 2008, m e d i a n t e e l p r o g r a m a d e plantaciones forestales comerciales, la superficie de éstos espacios se incrementó en más de 80 000 hectáreas, las cuales se adicionaron a la 133 000 hectáreas que ya existían.
  • 18.
    18 Cambio climático: Laestrategia contra el cambio climático se publicó en México durante el año 2007. ü  Su objetivo primordial es reducir las emisiones de gases de efecto invernadero. Para ello, el gobierno federal, implementó algunas acciones: §  Eliminar la importación de gases dañinos para la capa de ozono §  Reciclar residuos peligrosos en dos termoeléctricas.
  • 19.
    19 Biodiversidad §  Se handestinado recursos del gobierno federal para pagar por servicios ambientales. En 2008 se destinaron 660 millones de pesos para incorporar 435 mil hectáreas al esquema de sustentabilidad. §  Se han plantado más de 253 millones de árbol §  Durante 2008 se destinaron los recursos necesarios para la plantación mencionada. Residuos sólidos ü  En coordinación con los gobiernos del Estado de México, Distrito Federal e Hidalgo, se construyó el Túnel Emisor Oriente. ü  É s t a o b r a d e d r e n a j e profundo tiene la finalidad de que se aumente la capacidad de desagüe de las aguas negras del Valle de México.
  • 20.
    20 Durante 2008, haciendoeco a una propuesta de la ONU, se creó el Foro Mundial contra el Cambio Climático, para que hubiese un mecanismo que permitiera financiar las acciones que fueran necesarias para detenerlo. Ciertamente es mucho lo que se necesita trabajar, tanto por el desarrollo de las comunidades, como por el cuidado de los recursos naturales, no obstante, nuestro país, ha suscrito los acuerdos pertinentes para ello.
  • 21.
    21 Finalmente, estimados lectores, pa r a d a r c i e r r e a e s t a investigación sobre el desarrollo sustentable, incluimos dos mapas conceptuales que les permitirán visualizar, de manera más concreta, lo que es éste tema y las aplicaciones que tiene. Una última reflexión: el desarrollo sustentable tiene aspectos susceptibles de objetarse, pero para hacerlo es menester, primero, contar con la información de lo que es y los fines que persigue, así que no descartamos volver a tocar el tema en números p o s t e r i o r e s , s ó l o q u e enfocándonos a aspectos que requieran mejoras o un análisis más detallado. En este número no vimos particularidades, sino lo que se está haciendo a nivel global; faltan cuestionamientos de, por ejemplo, por qué Estados unidos no ha suscrito algunos acuerdos, sobre todo tomando en cuenta la cantidad de contaminantes que emite, pero eso será motivo de otro análisis. Lic. Ma. Edith Barriga Medina
  • 22.
  • 23.
  • 24.
    24 COMITÉ EJECUTIVO NACIONALDE CENTRO POLÍTICO MEXICANO 2011- 2014       Presidente   Profesor.  José  Alberto  Mejía  Mendoza       Vicepresidente   Lic.  Virgilio  Onofre  Or>z       Consejero  General   Lic.  Isabel  Mendoza  García         Coordinador  General   C.  Pedro  Jesús  Sánchez  Román         Secretario  General   C.  Víctor  Federico  Pons  Iniestra