Incrustar presentación
Descargar para leer sin conexión


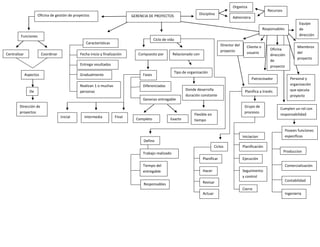
La gerencia de proyectos se centra en la coordinación y dirección de proyectos, abarcando fases desde la iniciación hasta el cierre y generando entregables específicos. Involucra una variedad de roles, incluidos el director del proyecto, el patrocinador y los miembros del equipo, quienes gestionan los recursos y aseguran que se cumplan los objetivos a lo largo del ciclo de vida del proyecto. Se estructura a través de un grupo de procesos que incluyen planificación, ejecución y control.
