2013

TAREA
TECNOLOGÍAS 3º E.S.O.
Bloque 3 - Técnicas de expresión y comunicación.

Ivan Figuerola Rambla
Daniel Alemany Carbonell
Lorena Martínez Villarreal
ÍNDICE
1
2
3
4
5
6
7
8
9
10
11

CRITERIOS DE EVALUACIÓN ........................................................................................................................ 3
CONTENIDOS ............................................................................................................................................... 3
OBJETIVOS ................................................................................................................................................... 3
MAPA CONCEPTUAL.................................................................................................................................... 4
PRODUCTO FINAL........................................................................................................................................ 5
CONTEXTUALIZACIÓN ................................................................................................................................. 5
ATENCIÓN A LA DIVERSIDAD....................................................................................................................... 5
EVALUACIÓN DE LA TAREA ......................................................................................................................... 5
RECUPERACIÓN ........................................................................................................................................... 5
INDICADORES DE COMPETENCIAS.............................................................................................................. 6
ACTIVIDADES............................................................................................................................................. 12
11.1
11.2
11.3
11.4
11.5
11.6
11.7

Actividad número 1 ................................................................................................. 12
Actividad número 2 ................................................................................................. 23
Actividad número 3 ................................................................................................. 25
Actividad número 4 ................................................................................................. 27
Actividad número 5 ................................................................................................. 30
Actividad número 6 ................................................................................................. 32
Actividad número 7 ................................................................................................. 36

2
1

CRITERIOS DE EVALUACIÓN

Los criterios elegidos del Decreto 12/2007, de 20 de julio, del Consell, son:
6. Realizar dibujos geométricos y artísticos utilizando algún programa de dibujo gráfico sencillo.
7. Utilizar vistas, perspectivas, escalas, acotación y normalización para plasmar y transmitir ideas
tecnológicas y representar objetos y sistemas técnicos.
9. Utilizar aplicaciones de diseño asistido por ordenador para la realización de croquis
normalizados.

2

CONTENIDOS

Según el Decreto 12/2007, de 20 de julio, del Consell, los contenidos son:
•
•
•
•

3

Organización de la información: gestor de bases de datos. Búsqueda de información, creación y
actualización de una base de datos.
Sistemas sencillos de representación. Vistas y perspectivas. Proporcionalidad entre dibujo y
realidad. Escalas. Acotación.
Metrología e instrumentos de medida.
Aplicaciones de dibujo asistido por ordenador.

OBJETIVOS

Según el Decreto 12/2007, de 20 de julio, del Consell, los objetivos son:
2. Adquirir destrezas técnicas y conocimientos suficientes para el análisis, diseño y elaboración de
objetos y sistemas tecnológicos mediante la manipulación, de forma segura y precisa, de
materiales y herramientas.
4. Expresar y comunicar ideas y soluciones técnicas, así como explorar su viabilidad y alcance
utilizando los medios tecnológicos, recursos gráficos, la simbología y el vocabulario adecuados.
9. Actuar de forma dialogante, flexible y responsable en el trabajo en equipo, en la búsqueda de
soluciones, en la toma de decisiones y en la ejecución de las tareas encomendadas con actitud
de respeto, cooperación, tolerancia y solidaridad.

3
4

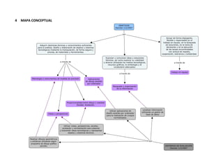
MAPA CONCEPTUAL
5

PRODUCTO FINAL

Confeccionar una maqueta a escala de un edificio histórico de la población.

6

CONTEXTUALIZACIÓN

Se trata de exponer las maquetas en una residencia de ancianos para que aquellos que no puedan
desplazarse tengan la oportunidad de conocer edificios emblemáticos de su ciudad, además con esta
actividad pretendemos que los alumnos tengan contacto con otros colectivos de la sociedad, los cuales
también pueden formar parte del sistema educativo.

7

ATENCIÓN A LA DIVERSIDAD

Se dividirá la clase en grupos de 3 alumnos. Será el profesor quien decida los grupos para que éstos sean lo
más heterogéneos posible. Estos grupos permanecerán invariables durante todo el desarrollo de la tarea.
Además, cada miembro del grupo tendrá un rol: portavoz (encargado/a de transmitir las dudas, sugerencias
al resto de la clase y exponer el trabajo final), encargado/a del material (en cada sesión debe saber qué
materiales se van a usar y encargarse de proporcionarlos al grupo, ayudará en la exposición del trabajo) y
finalmente el secretario/a (llevará un diario del trabajo hecho en clase: lista de los materiales utilizados en
cada sesión, dudas y sugerencias tanto del propio grupo como del resto…etc., ayudará en la exposición del
trabajo.).
Lo que se pretende con esta propuesta es que los alumnos con más problemas para seguir las clases se
sientan integrados en el grupo, participen y estén involucrados en las decisiones que se toman.
Por otro lado, para aquellos que quieran obtener mejores calificaciones, se propone que realicen la
maqueta con más detalle o que utilicen diferentes técnicas de acabado, intentando que el alumno
desarrolle su creatividad al máximo.

8

EVALUACIÓN DE LA TAREA
•
•

60% parte procedimental: en cuanto al proyecto realizado en la unidad didáctica. A su vez se ha
dividido en:
· 40% realización del proyecto
· 20% presentación del proyecto

•

9

30% parte conceptual: revisión de las actividades propuestas a lo largo del curso y en la realización
de una prueba objetiva al finalizar la unidad.

10% actitud en clase: puntualidad, trabajo en grupo y respeto a los compañeros y profesores,
interés y esfuerzo demostrados en el área, comportamiento correcto en clase y respeto por las
normas de seguridad y limpieza en el aula, participación en clase.

RECUPERACIÓN

Para aquellos alumnos que no hayan superado el examen, se realizará una prueba similar a éste de
contenidos mínimos, cuya nota no será mayor de 6.
10 INDICADORES DE COMPETENCIAS
Descriptores/indicadores de las competencias
básicas
1. Competencia en
comunicación lingüística
(CCL)

— Dialogar, escuchar, hablar y conversar.

Actividades
1

2

3

4

X

X

X

5

6

X

7

Total
tarea
X

¿Cuándo aparece?
Durante la elaboración del
trabajo en grupo

— Expresar e interpretar de forma oral y escrita, pensamientos,
emociones, vivencias, opiniones, creaciones.
— Leer y escribir.

X

— Utilizar códigos de comunicación.
— Buscar, recopilar y procesar información.

X

— Formular y expresar los propios argumentos de una manera
convincente y adecuada al contexto.
— Practicar el intercambio comunicativo en diferentes situaciones, con
ideas propias.
— Interactuar de forma adecuada lingüísticamente.
— Manejar diversas fuentes de información.
— Adoptar decisiones. Resolver conflictos. Tener en cuenta opiniones
distintas a la propia.
— Disfrutar escuchando, leyendo o expresándose de forma oral-escrita.
— Eliminar estereotipos y expresiones sexistas.
— Formarse un juicio crítico y ético.
— Realizar críticas con espíritu constructivo.

Selección de información para
redactar las preguntas
propuestas

X

X

Selección de información para
redactar las preguntas
propuestas

X

— Conocer las reglas del sistema de la lengua.
— Comunicarse en otros idiomas.
— Adaptar la comunicación al contexto.
— Generar ideas, hipótesis, supuestos, interrogantes.
— Comprender textos literarios.
— Dar coherencia y cohesión al discurso, a las propias acciones y tareas.
— Estructurar el conocimiento.

X

X

Elaboración paso a paso de
ejercicios
En la exposición de las
maquetas

X

X

X

X

X

X

X

X

Durante el trabajo en equipo
— Usar el vocabulario adecuado.

2. Competencia
matemática (CMA)

— Convivir.
— Conocer los elementos matemáticos básicos.
— Comprender una argumentación matemática.
— Seguir determinados procesos de pensamiento (como la inducción y la
deducción, entre otros).
— Integrar el conocimiento matemático con otros tipos de conocimiento.
— Expresarse y comunicarse en el lenguaje matemático.
— Expresar e interpretar con claridad y precisión informaciones, datos y
argumentaciones.
— Seguir cadenas argumentales identificando las ideas fundamentales.
— Estimar y enjuiciar la lógica y validez de argumentaciones e
informaciones.
— Identificar la validez de los razonamientos.
— Aplicar estrategias de resolución de problemas a situaciones
cotidianas.
— Seleccionar las técnicas adecuadas para calcular, representar e
interpretar la realidad a partir de la información disponible.
— Manejar los elementos matemáticos básicos (distintos tipos de
números, medidas, símbolos, elementos geométricos, etc.) en
situaciones reales o simuladas de la vida cotidiana.

X

X

X

X

X

X

X

X
X

X

X

X

Realización de las escalas

X

X

Para expresar las ideas
adecuadamente y con
propiedad

Comprensión de dibujos
acotados o planos
Tomar medidas de un edificio

X
X

X

X

En la toma de medidas de los
edificios
Durante la construcción de la
maqueta y en la realización del
examen

X

X

En la toma de datos se debe
analizar el objeto antes de
tomar decisiones respecto a la
representación
En la realización del examen

— Aplicar algoritmos de cálculo o elementos de la lógica.
— Poner en práctica procesos de razonamiento que llevan a la obtención
de información o a la solución de los problemas.
— Utilizar los elementos y razonamientos matemáticos para enfrentarse a
aquellas situaciones cotidianas que los precisan.
— Razonar matemáticamente.
3. Competencia en el
conocimiento y en la
interacción con el mundo
físico (CMF)

— Analizar los fenómenos físicos y aplicar el pensamiento científicotécnico para interpretar, predecir y tomar decisiones con iniciativa y
autonomía personal.
— Realizar observaciones directas con conciencia del marco teórico.
— Localizar, obtener, analizar y representar información cualitativa y
cuantitativa.

X

X

X
— Comprender e identificar preguntas o problemas, obtener conclusiones
y comunicarlas en distintos contextos (académico, personal y social).

X

X

X

X

En la toma de datos se debe
analizar el objeto antes de
tomar decisiones respecto a la
representación
En la realización del examen

X

X

En la toma de datos se debe
analizar el objeto antes de
tomar decisiones respecto a la
representación
En la realización del examen

X

En la construcción de la
maqueta
Buscar y seleccionar
información para realizar una
memoria
En la exposición de la maqueta
y en el examen
En la realización del ejercicio 5
del examen

— Conservar los recursos y aprender a identificar y valorar la diversidad
natural.
— Analizar los hábitos de consumo y argumentar consecuencias de un
tipo de vida frente a otro en relación con dichos hábitos.
— Reconocer las fortalezas y límites de la actividad investigadora.
— Incorporar la aplicación de conceptos científicos y técnicos y de teorías
científicas básicas.
— Interpretar la información recibida para predecir y tomar decisiones.

X

X

— Percibir las demandas o necesidades de las personas, de las
organizaciones y del medioambiente.
— Interiorizar los elementos clave de la calidad de vida de las personas.
— Tomar decisiones sobre el mundo físico y sobre la influencia de la
actividad humana, con especial atención al cuidado del medio ambiente y
al consumo racional y responsable.
— Planificar y manejar soluciones técnicas.
4. Tratamiento de la
información y
competencia digital (TID)

— Buscar, analizar, seleccionar, registrar, tratar, transmitir, utilizar y
comunicar la información utilizando técnicas y estrategias específicas
para informarse, aprender y comunicarse.

X
X

X

— Emplear diferentes recursos expresivos además de las TIC.
— Dominar las pautas de decodificación y transferencia.
— Aplicar en distintas situaciones y contextos el conocimiento de los
diferentes tipos de información, sus fuentes, sus posibilidades y su
localización, así como los lenguajes y soportes más frecuentes en los que
ésta suele expresarse.
— Comprender e integrar la información en los esquemas previos de
conocimiento.
— Procesar y gestionar adecuadamente información abundante y
compleja.

X

X

X

X

X

X

— Dominar y aplicar en distintas situaciones y contextos lenguajes
específicos básicos: textual, numérico, icónico, visual, gráfico y sonoro.

X

X

X

X

Redactar una memoria a partir
de la información encontrada y
editarla
En los diferentes pasos para
conseguir pasar un boceto a un
dibujo a escala
— Hacer uso habitual de los recursos tecnológicos disponibles.

5. Competencia social y
ciudadana (CSC)

X

X

X

En la presentación de la
exposición de la maqueta y en
el examen

X

Hacer una reflexión sobre el
vandalismo en el patrimonio
histórico

X

X

Valorar las opiniones de los
ancianos y ver su punto de vista
sobre las maquetas

X

X

En la valoración de las otras
maquetas

— Evaluar y seleccionar nuevas fuentes de información e innovaciones
tecnológicas.
— Analizar la información de forma crítica mediante el trabajo personal
autónomo y el colaborativo
— Generar producciones responsables y creativas.
— Comprender la pluralidad y el carácter evolutivo de las sociedades
actuales y los rasgos y valores del sistema democrático.
— Reflexionar de forma crítica y lógica sobre los hechos y problemas.

X

X

— Ser conscientes de la existencia de diferentes perspectivas para
analizar la realidad.
— Conocer, valorar y usar sistemas de valores como la Declaración de
los Derechos del Hombre en la construcción de un sistema de valores
propio.
— Cooperar y convivir.
— Tomar decisiones y responsabilizarse de ellas.
— Ser capaz de ponerse en el lugar del otro y comprender su punto de
vista aunque sea diferente del propio.

6. Competencia cultural y
artística (CCA)

X

— Utilizar el juicio moral para elegir y tomar decisiones y elegir cómo
comportarse ante situaciones.
— Manejar habilidades sociales y saber resolver los conflictos de forma
constructiva.
— Valorar la diferencia y reconocer la igualdad de derechos, en particular
entre hombres y mujeres.
— Comprender y practicar los valores de las sociedades democráticas:
democracia, libertad, igualdad, solidaridad, corresponsabilidad,
participación y ciudadanía.
— Contribuir a la construcción de la paz y la democracia.
— Disponer de una escala de valores construida de forma reflexiva,
crítica y dialogada y usarla de forma coherente para afrontar una decisión
o conflicto.
— Practicar el diálogo y la negociación para llegar a acuerdos como
forma de resolver los conflictos.
— Apreciar y disfrutar con el arte y otras manifestaciones culturales.
— Disponer de las habilidades y actitudes que permiten acceder a sus
manifestaciones de pensamiento, perceptivas, comunicativas y de
sensibilidad y sentido estético.

X
— Emplear algunos recursos para realizar creaciones propias y la
realización de experiencias artísticas compartidas.
— Conocer y contribuir a la conservación del patrimonio cultural y
artístico de la comunidad y de otros pueblos.
— Aplicar habilidades de pensamiento divergente y de trabajo
colaborativo.
— Cultivar la propia capacidad estética y creadora.

X

X

X

X

Trabajo en equipo en la
realización del 3D en Scketchup

X

X

En la construcción de la
maqueta

En el trabajo en grupo y en la
valoración de las otras
maquetas
Repartir los roles dentro del
grupo teniendo en cuenta las
capacidades.

— Participar en la vida cultural de la comunidad.
— Valorar la libertad de expresión, el derecho a la diversidad cultural y el
diálogo intercultural.
7. Competencia para
aprender a aprender (CAA)

X

— Ser consciente de las propias capacidades (intelectuales, emocionales
y físicas).
— Conocer las propias potencialidades y carencias.
— Tener conciencia de las capacidades de aprendizaje: atención,
concentración, memoria, comprensión y expresión lingüística, motivación
de logro, etc.
— Plantearse preguntas. Identificar y manejar la diversidad de respuestas
posibles.
— Saber transformar la información en conocimiento propio.
— Aplicar los nuevos conocimientos y capacidades en situaciones
parecidas y contextos diversos.

X

X

X

X

X

X

— Aceptar los errores y aprender de los demás.
— Plantearse metas alcanzables a corto, medio y largo plazo.
— Ser perseverantes en el aprendizaje.
— Administrar el esfuerzo, autoevaluarse y autorregularse.
— Afrontar la toma de decisiones racional y críticamente.

8. Autonomía e iniciativa
personal (AIP)

X

— Adquirir responsabilidades y compromisos personales.
— Adquirir confianza en sí mismo y gusto por aprender.
— Obtener un rendimiento máximo de las capacidades de aprendizaje
con la ayuda de estrategias y técnicas de estudio.
— Adecuar sus proyectos a sus capacidades.
— Afirmar y defender derechos.
— Afrontar los problemas.
— Analizar posibilidades y limitaciones.
— Aprender de los errores.
— Buscar las soluciones.

X

X

X

X

X

En la construcción de la
maqueta y en la resolución del
examen

X

En la realización de la
presentación y a la hora de
juzgar el trabajo de otros grupos

X

En la construcción de la
maqueta

X

En la realización de los
ejercicios de clase
— Calcular y asumir riesgos.
— Conocerse a sí mismo y autocontrolarse.
— Demorar la necesidad de satisfacción inmediata.
— Planificar proyectos personales.

X

— Elaborar nuevas ideas.
— Evaluar acciones y proyectos.

X

— Extraer conclusiones.

X

X

X

— Identificar y cumplir objetivos.
— Imaginar y desarrollar proyectos.
— Mantener la motivación y autoestima.
— Organizar tiempos y tareas.
— Reelaborar los planteamientos previos.
— Saber dialogar y negociar.
— Ser asertivo y tener empatía.
— Autoevaluarse.
— Ser creativo y emprendedor.
— Ser flexible en los planteamientos.
— Ser perseverante y responsable.
— Tener actitud positiva respecto al cambio.
— Tener confianza en sí mismo y espíritu de superación.
— Tomar decisiones con criterio propio.
— Trabajar cooperativamente.

— Valorar las ideas de las demás personas.

— Valorar las posibilidades de mejora.

X

X

X

X

Reflexionar sobre un tema como
es el vandalismo
Reflexionar sobre un tema como
es el vandalismo

X

X

X

En la construcción de la
maqueta

X

X

Ejercicios y diseño 3D

X

X

X

X

En la construcción de la
maqueta y en la realización de
la presentación
En el momento de juzgar las
otras maquetas y de trabajar en
grupo
11 ACTIVIDADES
11.1 ACTIVIDAD NÚMERO 1
NOMBRE DE LA ACTIVIDAD: Evaluación previa
SESIÓN 1
Se empezará explicando el contenido básico del índice y su distribución, a modo de introducción de la
tarea. Además se nombrarán todos los puntos que vamos a tratar en esta tarea, dando a los alumnos
pequeños ejemplos de cada uno de los puntos. En esta tarea trataremos:
1. Conceptos básicos: boceto, croquis, plano
2. Vistas más representativas de las figuras: alzado, planta, perfil. Relación entre las vistas y la
correspondencia de las medidas.
3. Tipos y dimensiones de papel
4. Escalas: representación y pasar de una escala a otra. Escala de ampliación, natural y reducción.
6. Acotación
7. Realización de un proyecto tecnológico dirigido
8. Presentación del proyecto
9. Examen evaluativo de la unidad
En esta sesión y debido al desarrollo de los diferentes temas a tratar, los alumnos trabajarán las diferentes
formas de representación de objetos que podemos encontrar.
Además, y según el orden de esta unidad, simultáneamente, los alumnos utilizarán los conocimientos
adquiridos en esta unidad para poder desarrollar el proyecto tecnológico que hemos planteado para esta
tarea. Sacarán las diferentes vistas y los planos de detalle necesarios en los proyectos a realizar,
dibujándolos a la escala necesaria para poder grafiarlo, tomar medidas de los objetos del proyecto,
realizarlo en el aula taller a escala y finalmente presentarlo al resto del aula.
También se ha realizado un Google Sites específico para esta unidad que sirva de apoyo para los alumnos.
Este contendrá ejercicios prácticos para la consolidación de la unidad en todos sus aspectos. Además
también contendrá la rúbrica de evaluación del proyecto y un cuestionario que deberán realizar al finalizar
la unidad didáctica. (https://sites.google.com/site/tecnologiasap104/)
Ejercicio 1 (Conocimientos previos)
La primera actividad que se realizará en el aula será una actividad de introducción-motivación, para
conocer cuáles son los conocimientos previos de los alumnos sobre este tema.
Se trata de proyectar una serie de fotos y a partir de ellas comenzar un debate activo dirigido por el
profesor donde se iniciará el tema de los sistemas de representación de objetos en general, dónde
podemos encontrarlos y qué función tienen.
Con las primeras imágenes que se les mostrará, donde se ven las tres vistas (alzado, planta y perfil) y la
perspectiva, se puede iniciar el debate haciendo preguntas sobre lo que se puede deducir, como:
- ¿Cuántas ruedas tiene el objeto mostrado?
- ¿Cuáles son todos los colores que necesitaríamos para poder pintar el coche?
Y valdría cualquier cuestión planteada sobre la imagen exterior del coche para que los alumnos se den
cuenta de que con el alzado, la planta y el perfil podemos definir toda la imagen exterior del coche.
En el debate deberán contestar de forma escrita y tratar cuestiones como:
- ¿Qué representan las imágenes?
- ¿Tenemos toda la información exterior del coche?
- ¿Qué tienen en común unas fotos y otras?
- ¿Cuáles son las dimensiones reales del coche? O ¿Cómo podemos conseguirlas?
Por último harán en la libreta un resumen de lo más importante para ellos que se ha comentado en el
debate, en relación con las imágenes, escribiendo las conclusiones que han sacado del debate y
comentando los conceptos que se han ido anotando en la pizarra a lo largo del debate.
Después escribirán una opinión personal respecto a esta unidad.
De este resumen obtendremos los conocimientos previos de los alumnos sobre la presente unidad.

13
Imágenes sobre las que se trabajará:

Explicación del profesor
- Boceto, croquis y planos
- Concepto, aspectos y diferencias entre ellos.

14
Ejercicio 2 – Consolidación
De las siguientes imágenes, indica cuáles son boceto, cuáles tienen apariencia de croquis de tecnología y
cuáles se pueden tratar como planos de vistas. En cada caso justifica tu respuesta.

Explicación del profesor
- Vistas de un objeto, concepto y relación entre ellas
- Alzado, planta y perfil

15
Ejercicio 3 – Consolidación
Se trabajará sobre las diferentes vistas de un objeto, obteniendo de las siguientes figuras su alzado, planta
y perfil. Las figuras van aumentando en nivel de dificultad. Lo alumnos irán dibujando las vistas y después
las iremos corrigiendo y comentando los fallos y dificultades que se han ido encontrando. En clase se
pueden trabajar unas cuantas figuras, y el resto pueden ser para trabajar en casa y ser corregidas en la
próxima sesión.
Ficha de las figuras a trabajar:

Ejercicio 4 – Ampliación
Exponemos a los alumnos una serie de figuras con formas y apariencia más compleja, para que obtengan
de nuevo sus vistas principales.

16
SESIÓN 2
Para esta sesión nos desplazamos al aula-taller donde se podrá desarrollar una de las actividades
propuestas.
Ejercicio 2 – Refuerzo (2ª parte)
Corregiremos juntos la actividad número 2 que hemos realizado en la sesión anterior.
Se repartirá a cada uno de los alumnos las vistas de otro de los alumnos. Cada uno tendrá que evaluar el
trabajo del otro alumno puntuando lo que esté bien y realizando un informe donde indique en qué se ha
equivocado y por qué.

17
Al final de la actividad los alumnos entregarán las vistas corregidas de los compañeros y su informe de
evaluación.
Explicación profesor
- Los diferentes formatos de papel
- La Escala
Ejercicio 5 Consolidación
Construye una pirámide con los diferentes tamaños de papel, colocándolos a escala e indicando en cada
planta qué tamaño estamos utilizando y a qué escala lo hemos puesto. (Utiliza la guía de tamaños
facilitada)
Imagina que la imagen facilitada es la planta de la pirámide. Utiliza las cartulinas y los bastoncitos de
plástico.

Ejercicio 6 – Ampliación
Si dos poblaciones se encuentran situadas en un mapa a escala 1/50.000 a 30 cm, ¿Cuál es la distancia real
en Km que separan ambas poblaciones?
Ejercicio 7 – Consolidación
Indica si las siguientes imágenes tienen aplicada una escala de ampliación, natural o de reducción, según
sus dimensiones reales:

18
19
SESIÓN 3
En la primera parte de la clase recogeré las tareas realizadas por los alumnos sobre las escalas y los
tamaños de papel.
Explicación profesor
-

Acotación de diferentes objetos
Acotación en serie y en paralelo

Ejercicio 8– Consolidación
Dadas las siguientes expresiones sobre el tema de la acotación, completa las frases:
Las líneas de cota son ________________ a la arista que queremos acotar y de longitud __________ a ella.
Las líneas auxiliares son siempre ___________ a las líneas de cota en las vistas y superan a éstas en unos
____ mm a ambos lados.
Las flechas cierran las líneas de cota, delimitando su amplitud, y su longitud será similar a la de las
__________________.
Las cotas se expresan en ______________ y por tanto no es necesario expresar la ___________________
después de la cifra. Esto solo se hará cuando se exprese en otra unidad.
Tanto las líneas auxiliares como las líneas de cota se dibujarán con un grosor ______________ que el de las
_________________ de la pieza.
Todas las cifras utilizadas para acotar tendrán el mismo tamaño, y se colocarán _________________ la
línea de cota y en el ______________.
Ejercicio 9– Consolidación
Acota las siguientes figuras, que vienen representadas por sus vistas de planta, alzado y perfil:

Ejercicio 10 - Consolidación
Acota las siguientes figuras, que vienen representadas por sus perspectivas correspondientes:
Ejercicio 11 - Refuerzo
Indica cuáles de las siguientes vistas o figuras están bien acotadas, elige la opción correcta y justifica la
respuesta en cada caso. Esta actividad se realizará en casa y se entregará en la próxima sesión.

20
21
Indicadores de las competencias básicas trabajados en la actividad 1:
Competencia en el conocimiento e interacción con el mundo físico
● Comprender e identificar preguntas o problemas, obtener conclusiones y comunicarlas en distintos
contextos (académico, personal y social).
● Comprender e integrar la información en los esquemas previos de conocimiento.
Competencia matemática
● Integrar el conocimiento matemático con otros tipos de conocimiento.
● Seleccionar las técnicas adecuadas para calcular, representar e interpretar la realidad a partir de la
información disponible.
● Manejar los elementos matemáticos básicos (distintos tipos de números, medidas, símbolos,
elementos geométricos, etc.) en situaciones reales o simuladas de la vida cotidiana.
Tratamiento de la información y competencia digital
● Buscar, analizar, seleccionar, registrar, tratar, transmitir, utilizar y comunicar la información
utilizando técnicas y estrategias específicas para informarse, aprender y comunicarse.
Competencia en comunicación lingüística
● Dialogar, escuchar, hablar y conversar.
● Adoptar decisiones. Resolver conflictos. Tener en cuenta opiniones distintas a la propia.
● Usar el vocabulario adecuado.
Competencia para aprender a aprender
● Aplicar los nuevos conocimientos y capacidades en situaciones parecidas y contextos diversos.
Competencia social y ciudadana
● Reflexionar de forma crítica y lógica sobre los hechos y problemas.
Autonomía e iniciativa personal
● Buscar las soluciones.
● Imaginar y desarrollar proyectos.
● Valorar las ideas de las demás personas.

22
11.2 ACTIVIDAD NÚMERO 2
NOMBRE DE LA ACTIVIDAD: Visita y toma de datos
SESIÓN 4 Y 5
A cada grupo se le hará entrega de una ficha explicativa de la actividad que van a realizar y donde se
encuentran todas las pautas que deben seguir.
Se realizará la visita a diferentes edificios emblemáticos de la ciudad. Una vez finalizada la visita se
regresará al centro.
Durante la visita se tomarán fotos para poder finalizar en clase los bocetos.
Ficha explicativa Actividad
El grupo deberá realizar un croquis de las fachadas de un edificio con el objetivo de hacer un dibujo
posterior a escala.
Pasos a seguir:
- Después de organizados los grupos, se tomará el material necesario para la actividad (tablero, papel
A4, lápiz, cinta métrica y cámara fotográfica).
Se saldrá del centro de forma ordenada en dirección al edificio objeto del estudio. El
desplazamiento se realizará a pie y en grupo. No se puede abandonar el grupo.
Cuando se llegue a dicho edificio, se procederá a dibujar las vistas de éste.
o Recordar que el trabajo es en grupo, cada uno del grupo puede encargarse de una vista.
o Se debe hacer de forma esquemática por la falta de tiempo.
o Tomar las cotas en planta del edificio. Las alturas se hallarán por proporciones.
Hacer las fotografías necesarias para la finalización posterior en clase.
Recoger el material utilizado.
Regresar de forma ordenada al centro.

Indicadores de las competencias básicas trabajados en la actividad 2:
Competencia en comunicación lingüística:
● Dialogar, escuchar, hablar y conversar.
● Adoptar decisiones. Resolver conflictos. Tener en cuenta opiniones distintas a la propia.
● Usar el vocabulario adecuado.
Competencia matemática:
●
●

Seleccionar las técnicas adecuadas para calcular, representar e interpretar la realidad a partir de la
información disponible.
Manejar los elementos matemáticos básicos (distintos tipos de números, medidas, símbolos,
elementos geométricos, etc.) en situaciones reales o simuladas de la vida cotidiana.

Competencia en el conocimiento y en la interacción con el mundo físico:
●

Localizar, obtener, analizar y representar información cualitativa y cuantitativa.

23
●
●

Comprender e identificar preguntas o problemas, obtener conclusiones y comunicarlas en distintos
contextos (académico, personal y social).
Interpretar la información recibida para predecir y tomar decisiones.

Competencia para aprender a aprender:
●
●

Ser consciente de las propias capacidades.
Aplicar los nuevos conocimientos y capacidades en situaciones parecidas y contextos diversos.

24
11.3 ACTIVIDAD NÚMERO 3
NOMBRE DE LA ACTIVIDAD: Búsqueda de información (junto con el profesor de historia)
SESIÓN 6
En el aula informática, los alumnos se organizarán en grupo, es aconsejable que cada uno de los alumnos
ocupe un ordenador.
Los profesores de tecnología e historia entregarán una ficha a cada grupo de la actividad que van a realizar.
Se explicará brevemente y se resolverán las posibles dudas.
Se procederá a realizar la actividad. Los profesores revisarán el trabajo que se está realizando y atenderán
las dudas que surjan durante su desarrollo.
Ficha Actividad
En grupo, se deberá realizar una memoria que se entregará como un anexo al acabar todo el trabajo.
Se tiene que buscar información relacionada con el edificio objeto del estudio, bien en Internet, biblioteca,
archivo histórico...etc.
El objetivo es poder responder a una serie de preguntas:
- ¿A qué siglo pertenece el edificio?
- ¿Cuál fue el objeto de su construcción?
- ¿Había más elementos proyectados? En caso afirmativo, ¿cuáles?, actualmente, ¿siguen en pie?
- ¿Qué sistema constructivo se aprecia? ¿O a qué estilo pertenece?
- ¿Podrías describir las principales características formales del edificio?
- En Historia, ¿has visto algún otro ejemplo similar de edificación? Haz una breve comparación.
- Cuando visitaste el edificio, ¿encontraste algún signo de vandalismo como pueden ser pintadas,
carteles...etc.? Haz un comentario (1 A4) expresando tu opinión frente a estas acciones.

Indicadores de las competencias básicas trabajados en la actividad 3:
Competencia en comunicación lingüística:
●
●
●
●
●

Dialogar, escuchar, hablar y conversar.
Leer y escribir.
Buscar, recopilar y procesar información.
Adoptar decisiones. Resolver conflictos. Tener en cuenta opiniones distintas a la propia.
Usar el vocabulario adecuado.

Competencia en el conocimiento y en la interacción con el mundo físico:
●

Localizar, obtener, analizar y representar información cualitativa y cuantitativa.

Tratamiento de la información y competencia digital
● Buscar, analizar, seleccionar, registrar, tratar, transmitir, utilizar y comunicar la información
utilizando técnicas y estrategias específicas para informarse, aprender y comunicarse.
● Aplicar en distintas situaciones y contextos el conocimiento de los diferentes tipos de información,
sus fuentes, sus posibilidades y su localización, así como los lenguajes y soportes más frecuentes en
los que ésta suele expresarse.
Competencia social y ciudadana
● Reflexionar de forma crítica y lógica sobre los hechos y problemas.
Autonomía e iniciativa personal
● Evaluar acciones y proyectos
● Extraer conclusiones.
● Valorar las ideas de las demás personas.

26
11.4 ACTIVIDAD NÚMERO 4
NOMBRE DE LA ACTIVIDAD: Diseño asistido por ordenador
SESIÓN 7
Ejercicio 1
En la primera sesión nos desplazamos al aula de informática. Antes de empezar a conocer el programa
informático Google Sketchup, para motivar a los alumnos y que tengan interés sobre el diseño en 3D,
abriremos un debate con las siguientes preguntas:
¿Por qué es importante utilizar herramientas informáticas para el diseño en 3D?
¿Qué es el diseño en 3D y cuál es su importancia?
¿Qué es un software? ¿Qué es el software Google Sketchup?
¿Cuáles son los elementos y herramientas de Google Sketchup?
Ejercicio 2
Explicación de cómo se descarga e instala el programa Google Sketchup. http://sketchup.google.com/
Explicación profesor
- Pantalla de inicio
- Herramientas del programa y su uso
- Modelaje de figuras en 3D
- Creación de componentes
- Aplicación de materiales
- Escalas de medida y acotación
Ejercicio 3 Consolidación
Mediante lo explicado en clase por el profesor sobre el funcionamiento de las diferentes herramientas del
programa, los alumnos deberán realizar individualmente la siguiente volumetría, que corresponde a un
edificio de carácter histórico. Para poder realizarlo se les pasarán los planos de un alzado, una planta y un
perfil, así como la volumetría, para que tengan una base. Este proceso, será el que deberán realizar en la
próxima sesión por grupos, para la elaboración de su proyecto ya que en la actividad anterior realizaron la
toma de datos de su edificio a estudio.
La actividad será realizada individualmente y tendrán un plazo de una semana para mandar el archivo en
formato Sketchup al profesor. Se hace necesario la realización de esta actividad individual para tener
conocimiento de que todos saben utilizar el programa ya que la actividad del proyecto dirigido es grupal.

27
ALZADO

PERFIL

PLANTA

SESIÓN 8
En esta sesión se podrán resolver dudas sobre el ejercicio 3 que se les mandó realizar en la sesión anterior,
además se organizarán según los grupos creados para el proyecto y empezaran la realización de la
volumetría, según la toma de datos correspondiente a su edificio a estudio.
SESIÓN 9
El tiempo de esta sesión también se dedicará a que los estudiantes trabajen en grupo en el diseño asistido
por ordenador de su edificio estudio. El profesor echara un vistazo a cada grupo para dar feedback sobre
los trabajos y motivarlos para la puesta en taller.
Una vez finalizada la sesión los grupos enviaran cada trabajo al profesor para su correspondiente
evaluación.

28
Indicadores de las competencias básicas trabajados en la actividad 4:
Competencia en el conocimiento e interacción con el mundo físico
● Localizar, obtener, analizar y representar información cualitativa y cuantitativa.
● Interpretar la información recibida para predecir y tomar decisiones.
● Planificar y manejar soluciones técnicas.
Competencia matemática
● Aplicar estrategias de resolución de problemas a situaciones cotidianas.
Tratamiento de la información y competencia digital
● Buscar, analizar, seleccionar, registrar, tratar, transmitir, utilizar y comunicar la información
utilizando técnicas y estrategias específicas para informarse, aprender y comunicarse.
● Hacer uso habitual de los recursos tecnológicos disponibles.
Competencia en comunicación lingüística
● Dialogar, escuchar, hablar y conversar.
● Buscar, recopilar y procesar información.
● Estructurar el conocimiento.
Competencia para aprender a aprender
● Aplicar los nuevos conocimientos y capacidades en situaciones parecidas y contextos diversos.
Competencia social y ciudadana
● Reflexionar de forma crítica y lógica sobre los hechos y problemas.
Autonomía e iniciativa personal
●
●
●
●

Adecuar sus proyectos a sus capacidades.
Evaluar acciones y proyectos.
Imaginar y desarrollar proyectos.
Trabajar cooperativamente.

Competencia cultural y artística
● Apreciar y disfrutar con el arte y otras manifestaciones culturales.
● Emplear algunos recursos para realizar creaciones propias y la realización de experiencias artísticas
compartidas.
● Aplicar habilidades de pensamiento divergente y de trabajo colaborativo.

29
11.5 ACTIVIDAD NÚMERO 5
NOMBRE DE LA ACTIVIDAD: Realiza tu maqueta
SESIÓN 10 y 11
Los alumnos realizarán por grupos una maqueta a escala con porexpan, a partir de los datos extraídos de
los planos/vistas de la actividad anterior. Esta maqueta deberá parecerse volumétricamente a la
construcción real. Para una buena realización de la maqueta, se tendrá en cuenta la rúbrica, la cual nos
servirá posteriormente para la evaluación de los trabajos.
En la primera sesión los alumnos deberán confeccionar los elementos que constituyen la estructura de la
maqueta. Para ello utilizarán piezas volumétricas básicas (cubo, cono, pirámide…) a partir del porexpan que
tendrán en el taller. Estas piezas podrán unirse con el sistema de sujeción que el alumno prefiera (cola, cola
caliente, palillos…). Esta maqueta irá pegada a una superficie plana de cartón o madera, donde se escribirá
el número de grupo y sus componentes.
Esta segunda sesión, consistirá en la realización del acabado final de la maqueta. Los alumnos decidirán en
qué consistirá el acabado, pudiendo utilizar materiales del propio taller o con los que el grupo decida.
Ficha explicativa Actividad 5
A partir de los datos obtenidos del trabajo realizado en la anterior actividad, deberéis confeccionar
una maqueta con porexpan del edificio con el que habéis estado trabajando. Esta maqueta deberá estar a
escala y deberá asemejarse volumétricamente al modelo real sin incidir en los detalles (ventanas,
puertas…). Para la realización de la actividad se utilizarán los materiales y herramientas que están
disponibles en el taller, pero para el acabado final cada grupo podrá traer los materiales que crea
oportunos para darle un toque personal y más creativo. La maqueta se realizará en taller y no podéis
sacarla del mismo, ya que tenéis tiempo de sobra para acabarla. Por último recordar que al ser un trabajo
en taller deberemos respetar las normas de seguridad del taller y de los distintos elementos que lo
conforman.
Ejemplo:

30
Indicadores de las competencias básicas trabajados en la actividad 5:
Competencia en comunicación lingüística:
● Adoptar decisiones. Resolver conflictos. Tener en cuenta opiniones distintas a la propia.
● Usar el vocabulario adecuado.
Competencia matemática:
● Manejar los elementos matemáticos básicos (distintos tipos de números, medidas, símbolos,
elementos geométricos, etc.) en situaciones reales o simuladas de la vida cotidiana.
Competencia en el conocimiento y en la interacción con el mundo físico:
● Planificar y manejar soluciones técnicas.
Competencia cultural y artística:
● Emplear algunos recursos para realizar creaciones propias y la realización de experiencias artísticas
compartidas.
Competencia para aprender a aprender:
● Aplicar los nuevos conocimientos y capacidades en situaciones parecidas y contextos diversos.
Autonomía e iniciativa personal:
● Adecuar sus proyectos a sus capacidades.
● Planificar proyectos personales.
● Trabajar cooperativamente.

31
11.6 ACTIVIDAD NÚMERO 6
NOMBRE DE LA ACTIVIDAD: Exposición final del trabajo
SESIÓN 12 y 13
Esta actividad consiste en la exposición de la maqueta y de todos los pasos que se han seguido para
obtener el resultado final. Los alumnos deberán preparar fuera del horario de clase una exposición
mediante el programa informático que ellos crean conveniente (si es posible que sea software libre y que
esté el programa en el instituto). La presentación tendrá una duración inferior a 7 minutos y deberán
participar los tres componentes del grupo. Mientras un grupo está exponiendo el resto de grupos evaluarán
el trabajo realizado a través de una ficha que el profesor les facilitará.
Para la realización de la exposición nos desplazaremos al centro de la tercera edad , (asegurándonos
primero que tienen los medios necesarios para realizar la presentación) para compartir la maqueta con los
ancianos y darles la oportunidad de conocer más a fondo los edificios más emblemáticos de su municipio.
Con el desplazamiento a este centro se pretende que los alumnos entren en contacto con otros colectivos
de la sociedad que también forman parte del sistema educativo
Las exposiciones se realizarán en dos sesiones consecutivas por lo que se deberá pedir permiso al profesor
que tiene clase después de la nuestra. Por otro lado, en la primera sesión y parte de la segunda se
realizarán las presentaciones y en el resto de la segunda sesión los alumnos mostrarán sus trabajos a los
ancianos.
En este caso la evaluación será compartida entre profesor y alumnos. El profesor tendrá en cuenta aquello
que los grupos opinen de la exposición de los demás a la hora de decidir la nota de cada grupo. Así pues:
El profesor evaluará el empleo adecuado de las TIC en la realización de la presentación, la participación de
la totalidad de los miembros del grupo, la calidad de la presentación realizada por los grupos y por último
todo lo referente a la exposición de las ideas principales, la posición del cuerpo, el contacto visual con la
clase , el volumen empleado…
Los alumnos han estado trabajando en grupo, por lo tanto la evaluación será grupal. Cada grupo rellenará
una tabla donde calificará de mal, regular, bien y muy bien tanto los aspectos correspondientes a la
exposición como los correspondientes al trabajo realizado de los otros grupos: la exposición y la
presentación, los planos/vistas ejecutados en soporte informático y a mano, calidad y creatividad de la
maqueta. Por último deberán dar su opinión y proponer posibles mejoras que podrían realizar para mejorar
el trabajo.
Ficha explicativa Actividad 6
Una vez habéis acabado de confeccionar la maqueta deberéis realizar una exposición de la misma y de
todos los pasos que habéis seguido para obtener el resultado final. La exposición la realiza fuera del horario
clase mediante el programa informático que creáis conveniente (si es posible que sea software libre y que
esté el programa en el instituto). La presentación tendrá una duración inferior a 7 minutos y deberéis
participar los tres componentes del grupo. Mientras un grupo está exponiendo el resto de grupos evaluarán
el trabajo realizado a través de una ficha que se os será entregada con su correspondiente rúbrica:

33
RÚBRICA

MAL

Exposición y
presentación

Planos/vistas
ejecutados a
mano y en
soporte
informático

No se han utilizado
adecuadamente
las herramientas
para realizar la
presentación,
el
discurso
es
deficiente, no se
exponen las ideas
principales y no
participan todos
los componentes
del grupo.

Los planos y vistas
están incompletos,
mal ejecutados, no
se respetan las
proporciones, con
borrones,
falta
información…

La maqueta no se
asemeja al edificio
estudiado, no está
a la escala idónea,
Calidad y
tiene elementos
creatividad de la mal sujetados o se
maqueta
han
producido
roturas en parte
de ella.

REGULAR

BIEN

MUY BIEN

La presentación
está
bien
ejecutada pero
no es muy visual,
las ideas se han
expuesto
de
forma clara y
ordenada,
participan todos
los componentes
del grupo pero
se
observan
deficiencias en el
discurso de cada
uno de ellos.

La presentación
está
bien
ejecutada,
es
muy visual. Las
ideas se han
expuesto
de
forma clara y
ordenada,
participan todos
los componentes
del grupo y la
buena calidad de
la exposición se
mantiene
en
cada uno de
ellos.

Los planos y
vistas están bien
ejecutados
Los planos y vistas aunque
faltan
presentan errores algunos detalles
leves de grafismo, para su correcta
definición (falta
normalización,
poca limpieza…
alguna
cota,
descentrado de
las vistas en el
papel…)

Los planos y
vistas están bien
ejecutados,
el
edificio
se
describe en su
totalidad,
se
observa limpieza
y seriedad en el
trabajo
realizado.

La maqueta se
asemeja
al
modelo real y se
ha
tenido
cuidado en la
ejecución. No se
observa
ni
imaginación ni
creatividad en el
acabado final de
la misma.

La maqueta se
asemeja
al
modelo real y se
ha
tenido
cuidado en la
ejecución.
Se
observa
la
creatividad y la
imaginación del
grupo a la hora
de realizar el
acabado de la
misma.

Falta parte de la
información en la
presentación, en
el discurso se han
expuesto parte de
las
ideas
trabajadas pero
no de forma clara
y ordenada.

La maqueta es
correcta pero no
se
ha
tenido
cuidado en la
ejecución,
manchas
de
pegamento,
descorchados...

34
Indicadores de las competencias básicas trabajados en la actividad 6:
Competencia en comunicación lingüística:
● Formular y expresar los propios argumentos de una manera convincente y adecuada al contexto.
● Adoptar decisiones. Resolver conflictos. Tener en cuenta opiniones distintas a la propia.
● Usar el vocabulario adecuado.
Tratamiento de la información y competencia digital
● Buscar, analizar, seleccionar, registrar, tratar, transmitir, utilizar y comunicar la información
utilizando técnicas y estrategias específicas para informarse, aprender y comunicarse.
● Hacer uso habitual de los recursos tecnológicos disponibles.
Competencia social y ciudadana
● Ser capaz de ponerse en el lugar del otro y comprender su punto de vista aunque sea diferente del
propio.
Competencia cultural y artística:
● Apreciar y disfrutar con el arte y otras manifestaciones culturales.
● Valorar la libertad de expresión, el derecho a la diversidad cultural y el diálogo intercultural.
Competencia para aprender a aprender:
● Afrontar la toma de decisiones racional y críticamente.
Autonomía e iniciativa personal:
● Trabajar cooperativamente.
● Valorar las ideas de las demás personas.

35
11.7 ACTIVIDAD NÚMERO 6
NOMBRE DE LA ACTIVIDAD: Examen
SESIÓN 14
La prueba final consistirá en una prueba escrita donde se evaluarán los contenidos explicados y trabajados
en clase. El examen será individual y para su realización los alumnos deberán traer material necesario para
el dibujo, así como calculadora y cinta métrica. El examen se realizará en el aula de informática.
1. Realiza las vistas necesarias para representar estos objetos en el sistema diédrico (2p)

2. Averigua la escala a la que está representado este elemento (1 p)

3. Dibuja la escala gráfica del ejercicio número 2 (1 p)

4. Haz un croquis de la puerta del aula y acótala de tal modo que quede totalmente definida (3p)

5. Dibuja la puerta con el sketch up y sube el resultado a la aula virtual en formato de pdf (3p)

36
Indicadores de las competencias básicas trabajados en la actividad 7:
Competencia matemática:
● Manejar los elementos matemáticos básicos (distintos tipos de números, medidas, símbolos,
elementos geométricos, etc.) en situaciones reales o simuladas de la vida cotidiana.
Competencia en el conocimiento y en la interacción con el mundo físico:
● Localizar, obtener, analizar y representar información cualitativa y cuantitativa.
● Comprender e identificar preguntas o problemas, obtener conclusiones y comunicarlas en distintos
contextos (académico, personal y social).
● Interpretar la información recibida para predecir y tomar decisiones.
Tratamiento de la información y competencia digital
● Buscar, analizar, seleccionar, registrar, tratar, transmitir, utilizar y comunicar la información
utilizando técnicas y estrategias específicas para informarse, aprender y comunicarse.
● Dominar y aplicar en distintas situaciones y contextos lenguajes específicos básicos: textual,
numérico, icónico, visual, gráfico y sonoro.
● Hacer uso habitual de los recursos tecnológicos disponibles
Competencia para aprender a aprender:
● Aplicar los nuevos conocimientos y capacidades en situaciones parecidas y contextos diversos.

37

Tarea Sap124

  • 1.
    2013 TAREA TECNOLOGÍAS 3º E.S.O. Bloque3 - Técnicas de expresión y comunicación. Ivan Figuerola Rambla Daniel Alemany Carbonell Lorena Martínez Villarreal
  • 2.
    ÍNDICE 1 2 3 4 5 6 7 8 9 10 11 CRITERIOS DE EVALUACIÓN........................................................................................................................ 3 CONTENIDOS ............................................................................................................................................... 3 OBJETIVOS ................................................................................................................................................... 3 MAPA CONCEPTUAL.................................................................................................................................... 4 PRODUCTO FINAL........................................................................................................................................ 5 CONTEXTUALIZACIÓN ................................................................................................................................. 5 ATENCIÓN A LA DIVERSIDAD....................................................................................................................... 5 EVALUACIÓN DE LA TAREA ......................................................................................................................... 5 RECUPERACIÓN ........................................................................................................................................... 5 INDICADORES DE COMPETENCIAS.............................................................................................................. 6 ACTIVIDADES............................................................................................................................................. 12 11.1 11.2 11.3 11.4 11.5 11.6 11.7 Actividad número 1 ................................................................................................. 12 Actividad número 2 ................................................................................................. 23 Actividad número 3 ................................................................................................. 25 Actividad número 4 ................................................................................................. 27 Actividad número 5 ................................................................................................. 30 Actividad número 6 ................................................................................................. 32 Actividad número 7 ................................................................................................. 36 2
  • 3.
    1 CRITERIOS DE EVALUACIÓN Loscriterios elegidos del Decreto 12/2007, de 20 de julio, del Consell, son: 6. Realizar dibujos geométricos y artísticos utilizando algún programa de dibujo gráfico sencillo. 7. Utilizar vistas, perspectivas, escalas, acotación y normalización para plasmar y transmitir ideas tecnológicas y representar objetos y sistemas técnicos. 9. Utilizar aplicaciones de diseño asistido por ordenador para la realización de croquis normalizados. 2 CONTENIDOS Según el Decreto 12/2007, de 20 de julio, del Consell, los contenidos son: • • • • 3 Organización de la información: gestor de bases de datos. Búsqueda de información, creación y actualización de una base de datos. Sistemas sencillos de representación. Vistas y perspectivas. Proporcionalidad entre dibujo y realidad. Escalas. Acotación. Metrología e instrumentos de medida. Aplicaciones de dibujo asistido por ordenador. OBJETIVOS Según el Decreto 12/2007, de 20 de julio, del Consell, los objetivos son: 2. Adquirir destrezas técnicas y conocimientos suficientes para el análisis, diseño y elaboración de objetos y sistemas tecnológicos mediante la manipulación, de forma segura y precisa, de materiales y herramientas. 4. Expresar y comunicar ideas y soluciones técnicas, así como explorar su viabilidad y alcance utilizando los medios tecnológicos, recursos gráficos, la simbología y el vocabulario adecuados. 9. Actuar de forma dialogante, flexible y responsable en el trabajo en equipo, en la búsqueda de soluciones, en la toma de decisiones y en la ejecución de las tareas encomendadas con actitud de respeto, cooperación, tolerancia y solidaridad. 3
  • 4.
  • 5.
    5 PRODUCTO FINAL Confeccionar unamaqueta a escala de un edificio histórico de la población. 6 CONTEXTUALIZACIÓN Se trata de exponer las maquetas en una residencia de ancianos para que aquellos que no puedan desplazarse tengan la oportunidad de conocer edificios emblemáticos de su ciudad, además con esta actividad pretendemos que los alumnos tengan contacto con otros colectivos de la sociedad, los cuales también pueden formar parte del sistema educativo. 7 ATENCIÓN A LA DIVERSIDAD Se dividirá la clase en grupos de 3 alumnos. Será el profesor quien decida los grupos para que éstos sean lo más heterogéneos posible. Estos grupos permanecerán invariables durante todo el desarrollo de la tarea. Además, cada miembro del grupo tendrá un rol: portavoz (encargado/a de transmitir las dudas, sugerencias al resto de la clase y exponer el trabajo final), encargado/a del material (en cada sesión debe saber qué materiales se van a usar y encargarse de proporcionarlos al grupo, ayudará en la exposición del trabajo) y finalmente el secretario/a (llevará un diario del trabajo hecho en clase: lista de los materiales utilizados en cada sesión, dudas y sugerencias tanto del propio grupo como del resto…etc., ayudará en la exposición del trabajo.). Lo que se pretende con esta propuesta es que los alumnos con más problemas para seguir las clases se sientan integrados en el grupo, participen y estén involucrados en las decisiones que se toman. Por otro lado, para aquellos que quieran obtener mejores calificaciones, se propone que realicen la maqueta con más detalle o que utilicen diferentes técnicas de acabado, intentando que el alumno desarrolle su creatividad al máximo. 8 EVALUACIÓN DE LA TAREA • • 60% parte procedimental: en cuanto al proyecto realizado en la unidad didáctica. A su vez se ha dividido en: · 40% realización del proyecto · 20% presentación del proyecto • 9 30% parte conceptual: revisión de las actividades propuestas a lo largo del curso y en la realización de una prueba objetiva al finalizar la unidad. 10% actitud en clase: puntualidad, trabajo en grupo y respeto a los compañeros y profesores, interés y esfuerzo demostrados en el área, comportamiento correcto en clase y respeto por las normas de seguridad y limpieza en el aula, participación en clase. RECUPERACIÓN Para aquellos alumnos que no hayan superado el examen, se realizará una prueba similar a éste de contenidos mínimos, cuya nota no será mayor de 6.
  • 6.
    10 INDICADORES DECOMPETENCIAS Descriptores/indicadores de las competencias básicas 1. Competencia en comunicación lingüística (CCL) — Dialogar, escuchar, hablar y conversar. Actividades 1 2 3 4 X X X 5 6 X 7 Total tarea X ¿Cuándo aparece? Durante la elaboración del trabajo en grupo — Expresar e interpretar de forma oral y escrita, pensamientos, emociones, vivencias, opiniones, creaciones. — Leer y escribir. X — Utilizar códigos de comunicación. — Buscar, recopilar y procesar información. X — Formular y expresar los propios argumentos de una manera convincente y adecuada al contexto. — Practicar el intercambio comunicativo en diferentes situaciones, con ideas propias. — Interactuar de forma adecuada lingüísticamente. — Manejar diversas fuentes de información. — Adoptar decisiones. Resolver conflictos. Tener en cuenta opiniones distintas a la propia. — Disfrutar escuchando, leyendo o expresándose de forma oral-escrita. — Eliminar estereotipos y expresiones sexistas. — Formarse un juicio crítico y ético. — Realizar críticas con espíritu constructivo. Selección de información para redactar las preguntas propuestas X X Selección de información para redactar las preguntas propuestas X — Conocer las reglas del sistema de la lengua. — Comunicarse en otros idiomas. — Adaptar la comunicación al contexto. — Generar ideas, hipótesis, supuestos, interrogantes. — Comprender textos literarios. — Dar coherencia y cohesión al discurso, a las propias acciones y tareas. — Estructurar el conocimiento. X X Elaboración paso a paso de ejercicios En la exposición de las maquetas X X X X X X X X Durante el trabajo en equipo
  • 7.
    — Usar elvocabulario adecuado. 2. Competencia matemática (CMA) — Convivir. — Conocer los elementos matemáticos básicos. — Comprender una argumentación matemática. — Seguir determinados procesos de pensamiento (como la inducción y la deducción, entre otros). — Integrar el conocimiento matemático con otros tipos de conocimiento. — Expresarse y comunicarse en el lenguaje matemático. — Expresar e interpretar con claridad y precisión informaciones, datos y argumentaciones. — Seguir cadenas argumentales identificando las ideas fundamentales. — Estimar y enjuiciar la lógica y validez de argumentaciones e informaciones. — Identificar la validez de los razonamientos. — Aplicar estrategias de resolución de problemas a situaciones cotidianas. — Seleccionar las técnicas adecuadas para calcular, representar e interpretar la realidad a partir de la información disponible. — Manejar los elementos matemáticos básicos (distintos tipos de números, medidas, símbolos, elementos geométricos, etc.) en situaciones reales o simuladas de la vida cotidiana. X X X X X X X X X X X X Realización de las escalas X X Para expresar las ideas adecuadamente y con propiedad Comprensión de dibujos acotados o planos Tomar medidas de un edificio X X X X En la toma de medidas de los edificios Durante la construcción de la maqueta y en la realización del examen X X En la toma de datos se debe analizar el objeto antes de tomar decisiones respecto a la representación En la realización del examen — Aplicar algoritmos de cálculo o elementos de la lógica. — Poner en práctica procesos de razonamiento que llevan a la obtención de información o a la solución de los problemas. — Utilizar los elementos y razonamientos matemáticos para enfrentarse a aquellas situaciones cotidianas que los precisan. — Razonar matemáticamente. 3. Competencia en el conocimiento y en la interacción con el mundo físico (CMF) — Analizar los fenómenos físicos y aplicar el pensamiento científicotécnico para interpretar, predecir y tomar decisiones con iniciativa y autonomía personal. — Realizar observaciones directas con conciencia del marco teórico. — Localizar, obtener, analizar y representar información cualitativa y cuantitativa. X X X
  • 8.
    — Comprender eidentificar preguntas o problemas, obtener conclusiones y comunicarlas en distintos contextos (académico, personal y social). X X X X En la toma de datos se debe analizar el objeto antes de tomar decisiones respecto a la representación En la realización del examen X X En la toma de datos se debe analizar el objeto antes de tomar decisiones respecto a la representación En la realización del examen X En la construcción de la maqueta Buscar y seleccionar información para realizar una memoria En la exposición de la maqueta y en el examen En la realización del ejercicio 5 del examen — Conservar los recursos y aprender a identificar y valorar la diversidad natural. — Analizar los hábitos de consumo y argumentar consecuencias de un tipo de vida frente a otro en relación con dichos hábitos. — Reconocer las fortalezas y límites de la actividad investigadora. — Incorporar la aplicación de conceptos científicos y técnicos y de teorías científicas básicas. — Interpretar la información recibida para predecir y tomar decisiones. X X — Percibir las demandas o necesidades de las personas, de las organizaciones y del medioambiente. — Interiorizar los elementos clave de la calidad de vida de las personas. — Tomar decisiones sobre el mundo físico y sobre la influencia de la actividad humana, con especial atención al cuidado del medio ambiente y al consumo racional y responsable. — Planificar y manejar soluciones técnicas. 4. Tratamiento de la información y competencia digital (TID) — Buscar, analizar, seleccionar, registrar, tratar, transmitir, utilizar y comunicar la información utilizando técnicas y estrategias específicas para informarse, aprender y comunicarse. X X X — Emplear diferentes recursos expresivos además de las TIC. — Dominar las pautas de decodificación y transferencia. — Aplicar en distintas situaciones y contextos el conocimiento de los diferentes tipos de información, sus fuentes, sus posibilidades y su localización, así como los lenguajes y soportes más frecuentes en los que ésta suele expresarse. — Comprender e integrar la información en los esquemas previos de conocimiento. — Procesar y gestionar adecuadamente información abundante y compleja. X X X X X X — Dominar y aplicar en distintas situaciones y contextos lenguajes específicos básicos: textual, numérico, icónico, visual, gráfico y sonoro. X X X X Redactar una memoria a partir de la información encontrada y editarla En los diferentes pasos para conseguir pasar un boceto a un dibujo a escala
  • 9.
    — Hacer usohabitual de los recursos tecnológicos disponibles. 5. Competencia social y ciudadana (CSC) X X X En la presentación de la exposición de la maqueta y en el examen X Hacer una reflexión sobre el vandalismo en el patrimonio histórico X X Valorar las opiniones de los ancianos y ver su punto de vista sobre las maquetas X X En la valoración de las otras maquetas — Evaluar y seleccionar nuevas fuentes de información e innovaciones tecnológicas. — Analizar la información de forma crítica mediante el trabajo personal autónomo y el colaborativo — Generar producciones responsables y creativas. — Comprender la pluralidad y el carácter evolutivo de las sociedades actuales y los rasgos y valores del sistema democrático. — Reflexionar de forma crítica y lógica sobre los hechos y problemas. X X — Ser conscientes de la existencia de diferentes perspectivas para analizar la realidad. — Conocer, valorar y usar sistemas de valores como la Declaración de los Derechos del Hombre en la construcción de un sistema de valores propio. — Cooperar y convivir. — Tomar decisiones y responsabilizarse de ellas. — Ser capaz de ponerse en el lugar del otro y comprender su punto de vista aunque sea diferente del propio. 6. Competencia cultural y artística (CCA) X — Utilizar el juicio moral para elegir y tomar decisiones y elegir cómo comportarse ante situaciones. — Manejar habilidades sociales y saber resolver los conflictos de forma constructiva. — Valorar la diferencia y reconocer la igualdad de derechos, en particular entre hombres y mujeres. — Comprender y practicar los valores de las sociedades democráticas: democracia, libertad, igualdad, solidaridad, corresponsabilidad, participación y ciudadanía. — Contribuir a la construcción de la paz y la democracia. — Disponer de una escala de valores construida de forma reflexiva, crítica y dialogada y usarla de forma coherente para afrontar una decisión o conflicto. — Practicar el diálogo y la negociación para llegar a acuerdos como forma de resolver los conflictos. — Apreciar y disfrutar con el arte y otras manifestaciones culturales. — Disponer de las habilidades y actitudes que permiten acceder a sus manifestaciones de pensamiento, perceptivas, comunicativas y de sensibilidad y sentido estético. X
  • 10.
    — Emplear algunosrecursos para realizar creaciones propias y la realización de experiencias artísticas compartidas. — Conocer y contribuir a la conservación del patrimonio cultural y artístico de la comunidad y de otros pueblos. — Aplicar habilidades de pensamiento divergente y de trabajo colaborativo. — Cultivar la propia capacidad estética y creadora. X X X X Trabajo en equipo en la realización del 3D en Scketchup X X En la construcción de la maqueta En el trabajo en grupo y en la valoración de las otras maquetas Repartir los roles dentro del grupo teniendo en cuenta las capacidades. — Participar en la vida cultural de la comunidad. — Valorar la libertad de expresión, el derecho a la diversidad cultural y el diálogo intercultural. 7. Competencia para aprender a aprender (CAA) X — Ser consciente de las propias capacidades (intelectuales, emocionales y físicas). — Conocer las propias potencialidades y carencias. — Tener conciencia de las capacidades de aprendizaje: atención, concentración, memoria, comprensión y expresión lingüística, motivación de logro, etc. — Plantearse preguntas. Identificar y manejar la diversidad de respuestas posibles. — Saber transformar la información en conocimiento propio. — Aplicar los nuevos conocimientos y capacidades en situaciones parecidas y contextos diversos. X X X X X X — Aceptar los errores y aprender de los demás. — Plantearse metas alcanzables a corto, medio y largo plazo. — Ser perseverantes en el aprendizaje. — Administrar el esfuerzo, autoevaluarse y autorregularse. — Afrontar la toma de decisiones racional y críticamente. 8. Autonomía e iniciativa personal (AIP) X — Adquirir responsabilidades y compromisos personales. — Adquirir confianza en sí mismo y gusto por aprender. — Obtener un rendimiento máximo de las capacidades de aprendizaje con la ayuda de estrategias y técnicas de estudio. — Adecuar sus proyectos a sus capacidades. — Afirmar y defender derechos. — Afrontar los problemas. — Analizar posibilidades y limitaciones. — Aprender de los errores. — Buscar las soluciones. X X X X X En la construcción de la maqueta y en la resolución del examen X En la realización de la presentación y a la hora de juzgar el trabajo de otros grupos X En la construcción de la maqueta X En la realización de los
  • 11.
    ejercicios de clase —Calcular y asumir riesgos. — Conocerse a sí mismo y autocontrolarse. — Demorar la necesidad de satisfacción inmediata. — Planificar proyectos personales. X — Elaborar nuevas ideas. — Evaluar acciones y proyectos. X — Extraer conclusiones. X X X — Identificar y cumplir objetivos. — Imaginar y desarrollar proyectos. — Mantener la motivación y autoestima. — Organizar tiempos y tareas. — Reelaborar los planteamientos previos. — Saber dialogar y negociar. — Ser asertivo y tener empatía. — Autoevaluarse. — Ser creativo y emprendedor. — Ser flexible en los planteamientos. — Ser perseverante y responsable. — Tener actitud positiva respecto al cambio. — Tener confianza en sí mismo y espíritu de superación. — Tomar decisiones con criterio propio. — Trabajar cooperativamente. — Valorar las ideas de las demás personas. — Valorar las posibilidades de mejora. X X X X Reflexionar sobre un tema como es el vandalismo Reflexionar sobre un tema como es el vandalismo X X X En la construcción de la maqueta X X Ejercicios y diseño 3D X X X X En la construcción de la maqueta y en la realización de la presentación En el momento de juzgar las otras maquetas y de trabajar en grupo
  • 12.
    11 ACTIVIDADES 11.1 ACTIVIDADNÚMERO 1 NOMBRE DE LA ACTIVIDAD: Evaluación previa SESIÓN 1 Se empezará explicando el contenido básico del índice y su distribución, a modo de introducción de la tarea. Además se nombrarán todos los puntos que vamos a tratar en esta tarea, dando a los alumnos pequeños ejemplos de cada uno de los puntos. En esta tarea trataremos: 1. Conceptos básicos: boceto, croquis, plano 2. Vistas más representativas de las figuras: alzado, planta, perfil. Relación entre las vistas y la correspondencia de las medidas. 3. Tipos y dimensiones de papel 4. Escalas: representación y pasar de una escala a otra. Escala de ampliación, natural y reducción. 6. Acotación 7. Realización de un proyecto tecnológico dirigido 8. Presentación del proyecto 9. Examen evaluativo de la unidad En esta sesión y debido al desarrollo de los diferentes temas a tratar, los alumnos trabajarán las diferentes formas de representación de objetos que podemos encontrar. Además, y según el orden de esta unidad, simultáneamente, los alumnos utilizarán los conocimientos adquiridos en esta unidad para poder desarrollar el proyecto tecnológico que hemos planteado para esta tarea. Sacarán las diferentes vistas y los planos de detalle necesarios en los proyectos a realizar, dibujándolos a la escala necesaria para poder grafiarlo, tomar medidas de los objetos del proyecto, realizarlo en el aula taller a escala y finalmente presentarlo al resto del aula. También se ha realizado un Google Sites específico para esta unidad que sirva de apoyo para los alumnos. Este contendrá ejercicios prácticos para la consolidación de la unidad en todos sus aspectos. Además también contendrá la rúbrica de evaluación del proyecto y un cuestionario que deberán realizar al finalizar la unidad didáctica. (https://sites.google.com/site/tecnologiasap104/)
  • 13.
    Ejercicio 1 (Conocimientosprevios) La primera actividad que se realizará en el aula será una actividad de introducción-motivación, para conocer cuáles son los conocimientos previos de los alumnos sobre este tema. Se trata de proyectar una serie de fotos y a partir de ellas comenzar un debate activo dirigido por el profesor donde se iniciará el tema de los sistemas de representación de objetos en general, dónde podemos encontrarlos y qué función tienen. Con las primeras imágenes que se les mostrará, donde se ven las tres vistas (alzado, planta y perfil) y la perspectiva, se puede iniciar el debate haciendo preguntas sobre lo que se puede deducir, como: - ¿Cuántas ruedas tiene el objeto mostrado? - ¿Cuáles son todos los colores que necesitaríamos para poder pintar el coche? Y valdría cualquier cuestión planteada sobre la imagen exterior del coche para que los alumnos se den cuenta de que con el alzado, la planta y el perfil podemos definir toda la imagen exterior del coche. En el debate deberán contestar de forma escrita y tratar cuestiones como: - ¿Qué representan las imágenes? - ¿Tenemos toda la información exterior del coche? - ¿Qué tienen en común unas fotos y otras? - ¿Cuáles son las dimensiones reales del coche? O ¿Cómo podemos conseguirlas? Por último harán en la libreta un resumen de lo más importante para ellos que se ha comentado en el debate, en relación con las imágenes, escribiendo las conclusiones que han sacado del debate y comentando los conceptos que se han ido anotando en la pizarra a lo largo del debate. Después escribirán una opinión personal respecto a esta unidad. De este resumen obtendremos los conocimientos previos de los alumnos sobre la presente unidad. 13
  • 14.
    Imágenes sobre lasque se trabajará: Explicación del profesor - Boceto, croquis y planos - Concepto, aspectos y diferencias entre ellos. 14
  • 15.
    Ejercicio 2 –Consolidación De las siguientes imágenes, indica cuáles son boceto, cuáles tienen apariencia de croquis de tecnología y cuáles se pueden tratar como planos de vistas. En cada caso justifica tu respuesta. Explicación del profesor - Vistas de un objeto, concepto y relación entre ellas - Alzado, planta y perfil 15
  • 16.
    Ejercicio 3 –Consolidación Se trabajará sobre las diferentes vistas de un objeto, obteniendo de las siguientes figuras su alzado, planta y perfil. Las figuras van aumentando en nivel de dificultad. Lo alumnos irán dibujando las vistas y después las iremos corrigiendo y comentando los fallos y dificultades que se han ido encontrando. En clase se pueden trabajar unas cuantas figuras, y el resto pueden ser para trabajar en casa y ser corregidas en la próxima sesión. Ficha de las figuras a trabajar: Ejercicio 4 – Ampliación Exponemos a los alumnos una serie de figuras con formas y apariencia más compleja, para que obtengan de nuevo sus vistas principales. 16
  • 17.
    SESIÓN 2 Para estasesión nos desplazamos al aula-taller donde se podrá desarrollar una de las actividades propuestas. Ejercicio 2 – Refuerzo (2ª parte) Corregiremos juntos la actividad número 2 que hemos realizado en la sesión anterior. Se repartirá a cada uno de los alumnos las vistas de otro de los alumnos. Cada uno tendrá que evaluar el trabajo del otro alumno puntuando lo que esté bien y realizando un informe donde indique en qué se ha equivocado y por qué. 17
  • 18.
    Al final dela actividad los alumnos entregarán las vistas corregidas de los compañeros y su informe de evaluación. Explicación profesor - Los diferentes formatos de papel - La Escala Ejercicio 5 Consolidación Construye una pirámide con los diferentes tamaños de papel, colocándolos a escala e indicando en cada planta qué tamaño estamos utilizando y a qué escala lo hemos puesto. (Utiliza la guía de tamaños facilitada) Imagina que la imagen facilitada es la planta de la pirámide. Utiliza las cartulinas y los bastoncitos de plástico. Ejercicio 6 – Ampliación Si dos poblaciones se encuentran situadas en un mapa a escala 1/50.000 a 30 cm, ¿Cuál es la distancia real en Km que separan ambas poblaciones? Ejercicio 7 – Consolidación Indica si las siguientes imágenes tienen aplicada una escala de ampliación, natural o de reducción, según sus dimensiones reales: 18
  • 19.
  • 20.
    SESIÓN 3 En laprimera parte de la clase recogeré las tareas realizadas por los alumnos sobre las escalas y los tamaños de papel. Explicación profesor - Acotación de diferentes objetos Acotación en serie y en paralelo Ejercicio 8– Consolidación Dadas las siguientes expresiones sobre el tema de la acotación, completa las frases: Las líneas de cota son ________________ a la arista que queremos acotar y de longitud __________ a ella. Las líneas auxiliares son siempre ___________ a las líneas de cota en las vistas y superan a éstas en unos ____ mm a ambos lados. Las flechas cierran las líneas de cota, delimitando su amplitud, y su longitud será similar a la de las __________________. Las cotas se expresan en ______________ y por tanto no es necesario expresar la ___________________ después de la cifra. Esto solo se hará cuando se exprese en otra unidad. Tanto las líneas auxiliares como las líneas de cota se dibujarán con un grosor ______________ que el de las _________________ de la pieza. Todas las cifras utilizadas para acotar tendrán el mismo tamaño, y se colocarán _________________ la línea de cota y en el ______________. Ejercicio 9– Consolidación Acota las siguientes figuras, que vienen representadas por sus vistas de planta, alzado y perfil: Ejercicio 10 - Consolidación Acota las siguientes figuras, que vienen representadas por sus perspectivas correspondientes: Ejercicio 11 - Refuerzo Indica cuáles de las siguientes vistas o figuras están bien acotadas, elige la opción correcta y justifica la respuesta en cada caso. Esta actividad se realizará en casa y se entregará en la próxima sesión. 20
  • 21.
  • 22.
    Indicadores de lascompetencias básicas trabajados en la actividad 1: Competencia en el conocimiento e interacción con el mundo físico ● Comprender e identificar preguntas o problemas, obtener conclusiones y comunicarlas en distintos contextos (académico, personal y social). ● Comprender e integrar la información en los esquemas previos de conocimiento. Competencia matemática ● Integrar el conocimiento matemático con otros tipos de conocimiento. ● Seleccionar las técnicas adecuadas para calcular, representar e interpretar la realidad a partir de la información disponible. ● Manejar los elementos matemáticos básicos (distintos tipos de números, medidas, símbolos, elementos geométricos, etc.) en situaciones reales o simuladas de la vida cotidiana. Tratamiento de la información y competencia digital ● Buscar, analizar, seleccionar, registrar, tratar, transmitir, utilizar y comunicar la información utilizando técnicas y estrategias específicas para informarse, aprender y comunicarse. Competencia en comunicación lingüística ● Dialogar, escuchar, hablar y conversar. ● Adoptar decisiones. Resolver conflictos. Tener en cuenta opiniones distintas a la propia. ● Usar el vocabulario adecuado. Competencia para aprender a aprender ● Aplicar los nuevos conocimientos y capacidades en situaciones parecidas y contextos diversos. Competencia social y ciudadana ● Reflexionar de forma crítica y lógica sobre los hechos y problemas. Autonomía e iniciativa personal ● Buscar las soluciones. ● Imaginar y desarrollar proyectos. ● Valorar las ideas de las demás personas. 22
  • 23.
    11.2 ACTIVIDAD NÚMERO2 NOMBRE DE LA ACTIVIDAD: Visita y toma de datos SESIÓN 4 Y 5 A cada grupo se le hará entrega de una ficha explicativa de la actividad que van a realizar y donde se encuentran todas las pautas que deben seguir. Se realizará la visita a diferentes edificios emblemáticos de la ciudad. Una vez finalizada la visita se regresará al centro. Durante la visita se tomarán fotos para poder finalizar en clase los bocetos. Ficha explicativa Actividad El grupo deberá realizar un croquis de las fachadas de un edificio con el objetivo de hacer un dibujo posterior a escala. Pasos a seguir: - Después de organizados los grupos, se tomará el material necesario para la actividad (tablero, papel A4, lápiz, cinta métrica y cámara fotográfica). Se saldrá del centro de forma ordenada en dirección al edificio objeto del estudio. El desplazamiento se realizará a pie y en grupo. No se puede abandonar el grupo. Cuando se llegue a dicho edificio, se procederá a dibujar las vistas de éste. o Recordar que el trabajo es en grupo, cada uno del grupo puede encargarse de una vista. o Se debe hacer de forma esquemática por la falta de tiempo. o Tomar las cotas en planta del edificio. Las alturas se hallarán por proporciones. Hacer las fotografías necesarias para la finalización posterior en clase. Recoger el material utilizado. Regresar de forma ordenada al centro. Indicadores de las competencias básicas trabajados en la actividad 2: Competencia en comunicación lingüística: ● Dialogar, escuchar, hablar y conversar. ● Adoptar decisiones. Resolver conflictos. Tener en cuenta opiniones distintas a la propia. ● Usar el vocabulario adecuado. Competencia matemática: ● ● Seleccionar las técnicas adecuadas para calcular, representar e interpretar la realidad a partir de la información disponible. Manejar los elementos matemáticos básicos (distintos tipos de números, medidas, símbolos, elementos geométricos, etc.) en situaciones reales o simuladas de la vida cotidiana. Competencia en el conocimiento y en la interacción con el mundo físico: ● Localizar, obtener, analizar y representar información cualitativa y cuantitativa. 23
  • 24.
    ● ● Comprender e identificarpreguntas o problemas, obtener conclusiones y comunicarlas en distintos contextos (académico, personal y social). Interpretar la información recibida para predecir y tomar decisiones. Competencia para aprender a aprender: ● ● Ser consciente de las propias capacidades. Aplicar los nuevos conocimientos y capacidades en situaciones parecidas y contextos diversos. 24
  • 25.
    11.3 ACTIVIDAD NÚMERO3 NOMBRE DE LA ACTIVIDAD: Búsqueda de información (junto con el profesor de historia) SESIÓN 6 En el aula informática, los alumnos se organizarán en grupo, es aconsejable que cada uno de los alumnos ocupe un ordenador. Los profesores de tecnología e historia entregarán una ficha a cada grupo de la actividad que van a realizar. Se explicará brevemente y se resolverán las posibles dudas. Se procederá a realizar la actividad. Los profesores revisarán el trabajo que se está realizando y atenderán las dudas que surjan durante su desarrollo. Ficha Actividad En grupo, se deberá realizar una memoria que se entregará como un anexo al acabar todo el trabajo. Se tiene que buscar información relacionada con el edificio objeto del estudio, bien en Internet, biblioteca, archivo histórico...etc. El objetivo es poder responder a una serie de preguntas: - ¿A qué siglo pertenece el edificio? - ¿Cuál fue el objeto de su construcción? - ¿Había más elementos proyectados? En caso afirmativo, ¿cuáles?, actualmente, ¿siguen en pie? - ¿Qué sistema constructivo se aprecia? ¿O a qué estilo pertenece? - ¿Podrías describir las principales características formales del edificio? - En Historia, ¿has visto algún otro ejemplo similar de edificación? Haz una breve comparación. - Cuando visitaste el edificio, ¿encontraste algún signo de vandalismo como pueden ser pintadas, carteles...etc.? Haz un comentario (1 A4) expresando tu opinión frente a estas acciones. Indicadores de las competencias básicas trabajados en la actividad 3: Competencia en comunicación lingüística: ● ● ● ● ● Dialogar, escuchar, hablar y conversar. Leer y escribir. Buscar, recopilar y procesar información. Adoptar decisiones. Resolver conflictos. Tener en cuenta opiniones distintas a la propia. Usar el vocabulario adecuado. Competencia en el conocimiento y en la interacción con el mundo físico: ● Localizar, obtener, analizar y representar información cualitativa y cuantitativa. Tratamiento de la información y competencia digital ● Buscar, analizar, seleccionar, registrar, tratar, transmitir, utilizar y comunicar la información utilizando técnicas y estrategias específicas para informarse, aprender y comunicarse.
  • 26.
    ● Aplicar endistintas situaciones y contextos el conocimiento de los diferentes tipos de información, sus fuentes, sus posibilidades y su localización, así como los lenguajes y soportes más frecuentes en los que ésta suele expresarse. Competencia social y ciudadana ● Reflexionar de forma crítica y lógica sobre los hechos y problemas. Autonomía e iniciativa personal ● Evaluar acciones y proyectos ● Extraer conclusiones. ● Valorar las ideas de las demás personas. 26
  • 27.
    11.4 ACTIVIDAD NÚMERO4 NOMBRE DE LA ACTIVIDAD: Diseño asistido por ordenador SESIÓN 7 Ejercicio 1 En la primera sesión nos desplazamos al aula de informática. Antes de empezar a conocer el programa informático Google Sketchup, para motivar a los alumnos y que tengan interés sobre el diseño en 3D, abriremos un debate con las siguientes preguntas: ¿Por qué es importante utilizar herramientas informáticas para el diseño en 3D? ¿Qué es el diseño en 3D y cuál es su importancia? ¿Qué es un software? ¿Qué es el software Google Sketchup? ¿Cuáles son los elementos y herramientas de Google Sketchup? Ejercicio 2 Explicación de cómo se descarga e instala el programa Google Sketchup. http://sketchup.google.com/ Explicación profesor - Pantalla de inicio - Herramientas del programa y su uso - Modelaje de figuras en 3D - Creación de componentes - Aplicación de materiales - Escalas de medida y acotación Ejercicio 3 Consolidación Mediante lo explicado en clase por el profesor sobre el funcionamiento de las diferentes herramientas del programa, los alumnos deberán realizar individualmente la siguiente volumetría, que corresponde a un edificio de carácter histórico. Para poder realizarlo se les pasarán los planos de un alzado, una planta y un perfil, así como la volumetría, para que tengan una base. Este proceso, será el que deberán realizar en la próxima sesión por grupos, para la elaboración de su proyecto ya que en la actividad anterior realizaron la toma de datos de su edificio a estudio. La actividad será realizada individualmente y tendrán un plazo de una semana para mandar el archivo en formato Sketchup al profesor. Se hace necesario la realización de esta actividad individual para tener conocimiento de que todos saben utilizar el programa ya que la actividad del proyecto dirigido es grupal. 27
  • 28.
    ALZADO PERFIL PLANTA SESIÓN 8 En estasesión se podrán resolver dudas sobre el ejercicio 3 que se les mandó realizar en la sesión anterior, además se organizarán según los grupos creados para el proyecto y empezaran la realización de la volumetría, según la toma de datos correspondiente a su edificio a estudio. SESIÓN 9 El tiempo de esta sesión también se dedicará a que los estudiantes trabajen en grupo en el diseño asistido por ordenador de su edificio estudio. El profesor echara un vistazo a cada grupo para dar feedback sobre los trabajos y motivarlos para la puesta en taller. Una vez finalizada la sesión los grupos enviaran cada trabajo al profesor para su correspondiente evaluación. 28
  • 29.
    Indicadores de lascompetencias básicas trabajados en la actividad 4: Competencia en el conocimiento e interacción con el mundo físico ● Localizar, obtener, analizar y representar información cualitativa y cuantitativa. ● Interpretar la información recibida para predecir y tomar decisiones. ● Planificar y manejar soluciones técnicas. Competencia matemática ● Aplicar estrategias de resolución de problemas a situaciones cotidianas. Tratamiento de la información y competencia digital ● Buscar, analizar, seleccionar, registrar, tratar, transmitir, utilizar y comunicar la información utilizando técnicas y estrategias específicas para informarse, aprender y comunicarse. ● Hacer uso habitual de los recursos tecnológicos disponibles. Competencia en comunicación lingüística ● Dialogar, escuchar, hablar y conversar. ● Buscar, recopilar y procesar información. ● Estructurar el conocimiento. Competencia para aprender a aprender ● Aplicar los nuevos conocimientos y capacidades en situaciones parecidas y contextos diversos. Competencia social y ciudadana ● Reflexionar de forma crítica y lógica sobre los hechos y problemas. Autonomía e iniciativa personal ● ● ● ● Adecuar sus proyectos a sus capacidades. Evaluar acciones y proyectos. Imaginar y desarrollar proyectos. Trabajar cooperativamente. Competencia cultural y artística ● Apreciar y disfrutar con el arte y otras manifestaciones culturales. ● Emplear algunos recursos para realizar creaciones propias y la realización de experiencias artísticas compartidas. ● Aplicar habilidades de pensamiento divergente y de trabajo colaborativo. 29
  • 30.
    11.5 ACTIVIDAD NÚMERO5 NOMBRE DE LA ACTIVIDAD: Realiza tu maqueta SESIÓN 10 y 11 Los alumnos realizarán por grupos una maqueta a escala con porexpan, a partir de los datos extraídos de los planos/vistas de la actividad anterior. Esta maqueta deberá parecerse volumétricamente a la construcción real. Para una buena realización de la maqueta, se tendrá en cuenta la rúbrica, la cual nos servirá posteriormente para la evaluación de los trabajos. En la primera sesión los alumnos deberán confeccionar los elementos que constituyen la estructura de la maqueta. Para ello utilizarán piezas volumétricas básicas (cubo, cono, pirámide…) a partir del porexpan que tendrán en el taller. Estas piezas podrán unirse con el sistema de sujeción que el alumno prefiera (cola, cola caliente, palillos…). Esta maqueta irá pegada a una superficie plana de cartón o madera, donde se escribirá el número de grupo y sus componentes. Esta segunda sesión, consistirá en la realización del acabado final de la maqueta. Los alumnos decidirán en qué consistirá el acabado, pudiendo utilizar materiales del propio taller o con los que el grupo decida. Ficha explicativa Actividad 5 A partir de los datos obtenidos del trabajo realizado en la anterior actividad, deberéis confeccionar una maqueta con porexpan del edificio con el que habéis estado trabajando. Esta maqueta deberá estar a escala y deberá asemejarse volumétricamente al modelo real sin incidir en los detalles (ventanas, puertas…). Para la realización de la actividad se utilizarán los materiales y herramientas que están disponibles en el taller, pero para el acabado final cada grupo podrá traer los materiales que crea oportunos para darle un toque personal y más creativo. La maqueta se realizará en taller y no podéis sacarla del mismo, ya que tenéis tiempo de sobra para acabarla. Por último recordar que al ser un trabajo en taller deberemos respetar las normas de seguridad del taller y de los distintos elementos que lo conforman. Ejemplo: 30
  • 31.
    Indicadores de lascompetencias básicas trabajados en la actividad 5: Competencia en comunicación lingüística: ● Adoptar decisiones. Resolver conflictos. Tener en cuenta opiniones distintas a la propia. ● Usar el vocabulario adecuado. Competencia matemática: ● Manejar los elementos matemáticos básicos (distintos tipos de números, medidas, símbolos, elementos geométricos, etc.) en situaciones reales o simuladas de la vida cotidiana. Competencia en el conocimiento y en la interacción con el mundo físico: ● Planificar y manejar soluciones técnicas. Competencia cultural y artística: ● Emplear algunos recursos para realizar creaciones propias y la realización de experiencias artísticas compartidas. Competencia para aprender a aprender: ● Aplicar los nuevos conocimientos y capacidades en situaciones parecidas y contextos diversos. Autonomía e iniciativa personal: ● Adecuar sus proyectos a sus capacidades. ● Planificar proyectos personales. ● Trabajar cooperativamente. 31
  • 32.
    11.6 ACTIVIDAD NÚMERO6 NOMBRE DE LA ACTIVIDAD: Exposición final del trabajo SESIÓN 12 y 13 Esta actividad consiste en la exposición de la maqueta y de todos los pasos que se han seguido para obtener el resultado final. Los alumnos deberán preparar fuera del horario de clase una exposición mediante el programa informático que ellos crean conveniente (si es posible que sea software libre y que esté el programa en el instituto). La presentación tendrá una duración inferior a 7 minutos y deberán participar los tres componentes del grupo. Mientras un grupo está exponiendo el resto de grupos evaluarán el trabajo realizado a través de una ficha que el profesor les facilitará. Para la realización de la exposición nos desplazaremos al centro de la tercera edad , (asegurándonos primero que tienen los medios necesarios para realizar la presentación) para compartir la maqueta con los ancianos y darles la oportunidad de conocer más a fondo los edificios más emblemáticos de su municipio. Con el desplazamiento a este centro se pretende que los alumnos entren en contacto con otros colectivos de la sociedad que también forman parte del sistema educativo Las exposiciones se realizarán en dos sesiones consecutivas por lo que se deberá pedir permiso al profesor que tiene clase después de la nuestra. Por otro lado, en la primera sesión y parte de la segunda se realizarán las presentaciones y en el resto de la segunda sesión los alumnos mostrarán sus trabajos a los ancianos. En este caso la evaluación será compartida entre profesor y alumnos. El profesor tendrá en cuenta aquello que los grupos opinen de la exposición de los demás a la hora de decidir la nota de cada grupo. Así pues: El profesor evaluará el empleo adecuado de las TIC en la realización de la presentación, la participación de la totalidad de los miembros del grupo, la calidad de la presentación realizada por los grupos y por último todo lo referente a la exposición de las ideas principales, la posición del cuerpo, el contacto visual con la clase , el volumen empleado… Los alumnos han estado trabajando en grupo, por lo tanto la evaluación será grupal. Cada grupo rellenará una tabla donde calificará de mal, regular, bien y muy bien tanto los aspectos correspondientes a la exposición como los correspondientes al trabajo realizado de los otros grupos: la exposición y la presentación, los planos/vistas ejecutados en soporte informático y a mano, calidad y creatividad de la maqueta. Por último deberán dar su opinión y proponer posibles mejoras que podrían realizar para mejorar el trabajo.
  • 33.
    Ficha explicativa Actividad6 Una vez habéis acabado de confeccionar la maqueta deberéis realizar una exposición de la misma y de todos los pasos que habéis seguido para obtener el resultado final. La exposición la realiza fuera del horario clase mediante el programa informático que creáis conveniente (si es posible que sea software libre y que esté el programa en el instituto). La presentación tendrá una duración inferior a 7 minutos y deberéis participar los tres componentes del grupo. Mientras un grupo está exponiendo el resto de grupos evaluarán el trabajo realizado a través de una ficha que se os será entregada con su correspondiente rúbrica: 33
  • 34.
    RÚBRICA MAL Exposición y presentación Planos/vistas ejecutados a manoy en soporte informático No se han utilizado adecuadamente las herramientas para realizar la presentación, el discurso es deficiente, no se exponen las ideas principales y no participan todos los componentes del grupo. Los planos y vistas están incompletos, mal ejecutados, no se respetan las proporciones, con borrones, falta información… La maqueta no se asemeja al edificio estudiado, no está a la escala idónea, Calidad y tiene elementos creatividad de la mal sujetados o se maqueta han producido roturas en parte de ella. REGULAR BIEN MUY BIEN La presentación está bien ejecutada pero no es muy visual, las ideas se han expuesto de forma clara y ordenada, participan todos los componentes del grupo pero se observan deficiencias en el discurso de cada uno de ellos. La presentación está bien ejecutada, es muy visual. Las ideas se han expuesto de forma clara y ordenada, participan todos los componentes del grupo y la buena calidad de la exposición se mantiene en cada uno de ellos. Los planos y vistas están bien ejecutados Los planos y vistas aunque faltan presentan errores algunos detalles leves de grafismo, para su correcta definición (falta normalización, poca limpieza… alguna cota, descentrado de las vistas en el papel…) Los planos y vistas están bien ejecutados, el edificio se describe en su totalidad, se observa limpieza y seriedad en el trabajo realizado. La maqueta se asemeja al modelo real y se ha tenido cuidado en la ejecución. No se observa ni imaginación ni creatividad en el acabado final de la misma. La maqueta se asemeja al modelo real y se ha tenido cuidado en la ejecución. Se observa la creatividad y la imaginación del grupo a la hora de realizar el acabado de la misma. Falta parte de la información en la presentación, en el discurso se han expuesto parte de las ideas trabajadas pero no de forma clara y ordenada. La maqueta es correcta pero no se ha tenido cuidado en la ejecución, manchas de pegamento, descorchados... 34
  • 35.
    Indicadores de lascompetencias básicas trabajados en la actividad 6: Competencia en comunicación lingüística: ● Formular y expresar los propios argumentos de una manera convincente y adecuada al contexto. ● Adoptar decisiones. Resolver conflictos. Tener en cuenta opiniones distintas a la propia. ● Usar el vocabulario adecuado. Tratamiento de la información y competencia digital ● Buscar, analizar, seleccionar, registrar, tratar, transmitir, utilizar y comunicar la información utilizando técnicas y estrategias específicas para informarse, aprender y comunicarse. ● Hacer uso habitual de los recursos tecnológicos disponibles. Competencia social y ciudadana ● Ser capaz de ponerse en el lugar del otro y comprender su punto de vista aunque sea diferente del propio. Competencia cultural y artística: ● Apreciar y disfrutar con el arte y otras manifestaciones culturales. ● Valorar la libertad de expresión, el derecho a la diversidad cultural y el diálogo intercultural. Competencia para aprender a aprender: ● Afrontar la toma de decisiones racional y críticamente. Autonomía e iniciativa personal: ● Trabajar cooperativamente. ● Valorar las ideas de las demás personas. 35
  • 36.
    11.7 ACTIVIDAD NÚMERO6 NOMBRE DE LA ACTIVIDAD: Examen SESIÓN 14 La prueba final consistirá en una prueba escrita donde se evaluarán los contenidos explicados y trabajados en clase. El examen será individual y para su realización los alumnos deberán traer material necesario para el dibujo, así como calculadora y cinta métrica. El examen se realizará en el aula de informática. 1. Realiza las vistas necesarias para representar estos objetos en el sistema diédrico (2p) 2. Averigua la escala a la que está representado este elemento (1 p) 3. Dibuja la escala gráfica del ejercicio número 2 (1 p) 4. Haz un croquis de la puerta del aula y acótala de tal modo que quede totalmente definida (3p) 5. Dibuja la puerta con el sketch up y sube el resultado a la aula virtual en formato de pdf (3p) 36
  • 37.
    Indicadores de lascompetencias básicas trabajados en la actividad 7: Competencia matemática: ● Manejar los elementos matemáticos básicos (distintos tipos de números, medidas, símbolos, elementos geométricos, etc.) en situaciones reales o simuladas de la vida cotidiana. Competencia en el conocimiento y en la interacción con el mundo físico: ● Localizar, obtener, analizar y representar información cualitativa y cuantitativa. ● Comprender e identificar preguntas o problemas, obtener conclusiones y comunicarlas en distintos contextos (académico, personal y social). ● Interpretar la información recibida para predecir y tomar decisiones. Tratamiento de la información y competencia digital ● Buscar, analizar, seleccionar, registrar, tratar, transmitir, utilizar y comunicar la información utilizando técnicas y estrategias específicas para informarse, aprender y comunicarse. ● Dominar y aplicar en distintas situaciones y contextos lenguajes específicos básicos: textual, numérico, icónico, visual, gráfico y sonoro. ● Hacer uso habitual de los recursos tecnológicos disponibles Competencia para aprender a aprender: ● Aplicar los nuevos conocimientos y capacidades en situaciones parecidas y contextos diversos. 37