ALUMNA:
ARELY HERRERA RAMOS
SESIÓN 1. LA TECNOLOGÍA EDUCATIVA EN EL
MUNDO TECNOLOGIZADO (TRABAJO 1)
MATERIA:
TECNOLOGÍA EDUCATIVA
GRUPO: 12T
ASESOR:
MTRO. SERGIO JOSUÉ TORRES ZARCO
FECHA DE ENTREGA:
28/Mayo/2016
2
INTRODUCCIÓN
Al hablar de Tecnología Educativa, se entiende como el acercamiento científico
basado en la teoría de sistemas que proporciona al educador las herramientas de
planificación y desarrollo, así como la tecnología, busca mejorar los procesos de
enseñanza y de aprendizaje a través del logro de los objetivos educativos y
buscando la efectividad y el significado del aprendizaje
Un aspecto que lo hace tangible son las diversas piezas informáticas
denominadas plataformas didácticas tecnológicas. Las plataformas tienen
diferentes objetivos, como lo es gestionar los contenidos, pero también implican la
creación de los mismos. Al utilizarlas se busca encontrar métodos para volver
factible el conocimiento mediado actualmente por los medios tecnológicos, desde
el punto de vista del método heurístico.
Las aplicaciones de la tecnología educativa a la pedagogía son diversas,
dependiendo de las necesidades, contextos y objetivos a conseguir. Son
interesantes las aplicaciones en educación para la salud. Es de suma importancia
que el maestro en el aula actualmente utilice la tecnología educativa porque así la
calidad de la educación se hace efectiva.
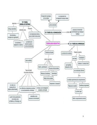
A continuación se presenta un mapa conceptual en el que se presentan las
principales características y fundamentos teóricos de la Tecnología Educativa.
3
4
Definición actual de Tecnología Educativa
La tecnología educativa es el resultado de las aplicaciones de diferentes
concepciones y teorías educativas para la resolución de un amplio espectro de
problemas y situaciones referidos a la enseñanza y el aprendizaje, apoyadas en
las TICs (Tecnologías de Información y Comunicación). La evolución de la
tecnología educativa, que como disciplina nació en Estados Unidos de América en
la década de los 50 del siglo pasado, ha dado lugar a diferentes enfoques o
tendencias que hemos conocido como enseñanza audiovisual, enseñanza
programada, tecnología instruccional, diseño curricular o tecnología crítica de la
enseñanza. Los recursos técnicos son los que se utilizan para realizar un trabajo
en específico con una técnica que lo caracteriza por ejemplo una máquina de
refrescos utiliza cierta técnica que consta de varios pasos, introduces moneda, la
máquina la acepta, aprietas un botón de refresco, la máquina lo percibe y manda
tu refresco, todos estos pasos son técnicas.
5
CONCLUSIONES
Podemos afirmar que hoy en día el ámbito de estudio de la Tecnología Educativa
son las relaciones e interacciones entre las Tecnologías de la Información y
Comunicación y la Educación. Asumir esta tesis desde una racionalidad crítica y
postmoderna del conocimiento significará que cualquier análisis de los problemas
educativos que tengan relación con lo tecnológico, deberán ser interpretados
desde posicionamientos no sólo técnicos del conocimiento psicopedagógico, sino
también desde plataformas ideológicas sobre el significado de la educación y de
los procesos de cambio social.
La Tecnología Educativa debe reconceptualizarse como ese espacio intelectual
pedagógico cuyo objeto de estudio serían los medios y las tecnologías de la
información y comunicación en cuanto formas de representación, difusión y
acceso al conocimiento y a la cultura en los distintos contextos educativos:
escolaridad, educación no formal, educación informal, educación a distancia y
educación superior.
Referencias
- Cabero, J. (1996). Nuevas tecnologías, comunicación y educación. EDUTEC.
Revista Electrónica de Tecnología Educativa. Consultado el día 25 de mayo de
2016. Disponible en: http://www.uib.es/depart/gte/revelec1.html
- Marqués, Pere (2007). Innovación educativa con las TIC: infraestructuras,
entornos de trabajo, recursos multimedia, modelos didácticos, competencias TIC.
Consultado el día 26 de mayo de 2016. Disponible en: Monografías. Las nuevas
tecnologías en la educación.
http://www.monografias.com/trabajos13/lnuevtec/lnuevtec.shtml

Tes1 trabajo1 heraa

  • 1.
    ALUMNA: ARELY HERRERA RAMOS SESIÓN1. LA TECNOLOGÍA EDUCATIVA EN EL MUNDO TECNOLOGIZADO (TRABAJO 1) MATERIA: TECNOLOGÍA EDUCATIVA GRUPO: 12T ASESOR: MTRO. SERGIO JOSUÉ TORRES ZARCO FECHA DE ENTREGA: 28/Mayo/2016
  • 2.
    2 INTRODUCCIÓN Al hablar deTecnología Educativa, se entiende como el acercamiento científico basado en la teoría de sistemas que proporciona al educador las herramientas de planificación y desarrollo, así como la tecnología, busca mejorar los procesos de enseñanza y de aprendizaje a través del logro de los objetivos educativos y buscando la efectividad y el significado del aprendizaje Un aspecto que lo hace tangible son las diversas piezas informáticas denominadas plataformas didácticas tecnológicas. Las plataformas tienen diferentes objetivos, como lo es gestionar los contenidos, pero también implican la creación de los mismos. Al utilizarlas se busca encontrar métodos para volver factible el conocimiento mediado actualmente por los medios tecnológicos, desde el punto de vista del método heurístico. Las aplicaciones de la tecnología educativa a la pedagogía son diversas, dependiendo de las necesidades, contextos y objetivos a conseguir. Son interesantes las aplicaciones en educación para la salud. Es de suma importancia que el maestro en el aula actualmente utilice la tecnología educativa porque así la calidad de la educación se hace efectiva. A continuación se presenta un mapa conceptual en el que se presentan las principales características y fundamentos teóricos de la Tecnología Educativa.
  • 3.
  • 4.
    4 Definición actual deTecnología Educativa La tecnología educativa es el resultado de las aplicaciones de diferentes concepciones y teorías educativas para la resolución de un amplio espectro de problemas y situaciones referidos a la enseñanza y el aprendizaje, apoyadas en las TICs (Tecnologías de Información y Comunicación). La evolución de la tecnología educativa, que como disciplina nació en Estados Unidos de América en la década de los 50 del siglo pasado, ha dado lugar a diferentes enfoques o tendencias que hemos conocido como enseñanza audiovisual, enseñanza programada, tecnología instruccional, diseño curricular o tecnología crítica de la enseñanza. Los recursos técnicos son los que se utilizan para realizar un trabajo en específico con una técnica que lo caracteriza por ejemplo una máquina de refrescos utiliza cierta técnica que consta de varios pasos, introduces moneda, la máquina la acepta, aprietas un botón de refresco, la máquina lo percibe y manda tu refresco, todos estos pasos son técnicas.
  • 5.
    5 CONCLUSIONES Podemos afirmar quehoy en día el ámbito de estudio de la Tecnología Educativa son las relaciones e interacciones entre las Tecnologías de la Información y Comunicación y la Educación. Asumir esta tesis desde una racionalidad crítica y postmoderna del conocimiento significará que cualquier análisis de los problemas educativos que tengan relación con lo tecnológico, deberán ser interpretados desde posicionamientos no sólo técnicos del conocimiento psicopedagógico, sino también desde plataformas ideológicas sobre el significado de la educación y de los procesos de cambio social. La Tecnología Educativa debe reconceptualizarse como ese espacio intelectual pedagógico cuyo objeto de estudio serían los medios y las tecnologías de la información y comunicación en cuanto formas de representación, difusión y acceso al conocimiento y a la cultura en los distintos contextos educativos: escolaridad, educación no formal, educación informal, educación a distancia y educación superior. Referencias - Cabero, J. (1996). Nuevas tecnologías, comunicación y educación. EDUTEC. Revista Electrónica de Tecnología Educativa. Consultado el día 25 de mayo de 2016. Disponible en: http://www.uib.es/depart/gte/revelec1.html - Marqués, Pere (2007). Innovación educativa con las TIC: infraestructuras, entornos de trabajo, recursos multimedia, modelos didácticos, competencias TIC. Consultado el día 26 de mayo de 2016. Disponible en: Monografías. Las nuevas tecnologías en la educación. http://www.monografias.com/trabajos13/lnuevtec/lnuevtec.shtml