1
UNIVERSIDAD NACIONAL
HERMILIO VALDIZÁN
FACULTAD DE INGENIERÍA INDUSTRIAL Y DE SISTEMAS
E.A.P. INGENIERÍA DE SISTEMAS
“IMPLEMENTACIÓN DE LA FACULTAD
SANCIONADORA DE LA CONTRALORÍA GENERAL
DE LA REPÚBLICA – MODELO DE PROCESOS”
TESINA
Para optar el Título de Ingeniero de Sistemas
ALUMNA :
Bach. Graciela Jacqueline Pérez Caballero
ASESOR :
Ing. Luis Meza Ordóñez
HUÁNUCO - PERÚ
2011
Implementación de la Facultad Sancionadora
de la Contraloría General de la República
Modelo de Procesos
Ingeniería de Sistemas
PROPROF 2
DEDICATORIA
A Dios, creador de todas las cosas e inspirador de todos los esfuerzos por transformar el
mundo.
AGRADECIMIENTO
A mi familia, siempre incondicional.
Implementación de la Facultad Sancionadora
de la Contraloría General de la República
Modelo de Procesos
Ingeniería de Sistemas
PROPROF 3
ÍNDICE
INTRODUCCIÓN-------------------------------------------------------------------------------------------------------5
CAPÍTULO I: ASPECTOS GENERALES-----------------------------------------------------------------------------6
1.1 OBJETIVOS --------------------------------------------------------------------------------------------------------6
1.1.1. OBJETIVO GENERAL -------------------------------------------------------------------------------------------6
1.1.2. OBJETIVOS ESPECÍFICOS---------------------------------------------------------------------------------------6
1.2 JUSTIFICACIÓN ----------------------------------------------------------------------------------------------------6
CAPÍTULO II: MARCO REFERENCIAL-----------------------------------------------------------------------------7
2.1 CONTRALORÍA GENERAL DE LA REPÚBLICA---------------------------------------------------------------------7
2.1.1 MISIÓN ---------------------------------------------------------------------------------------------------------7
2.1.2 VISIÓN ----------------------------------------------------------------------------------------------------------7
2.1.3 VALORES --------------------------------------------------------------------------------------------------------7
2.1.4 ATRIBUCIONES DE LA CGR-------------------------------------------------------------------------------------7
2.1.5 ESTRUCTURA ORGÁNICA---------------------------------------------------------------------------------------8
2.1.6 OBJETIVOS ESTRATÉGICOS-------------------------------------------------------------------------------------9
2.2 MARCO TEÓRICO-----------------------------------------------------------------------------------------------10
2.2.1 SISTEMA NACIONAL DE CONTROL---------------------------------------------------------------------------10
2.2.2 CONTROL GUBERNAMENTAL --------------------------------------------------------------------------------11
2.2.3 FACULTAD SANCIONADORA ---------------------------------------------------------------------------------11
2.2.4 EXAMEN ESPECIAL -------------------------------------------------------------------------------------------11
2.2.5 INFORME DE CONTROL---------------------------------------------------------------------------------------12
2.2.6 INFRACCIONES ------------------------------------------------------------------------------------------------12
2.2.7 SANCIONES ---------------------------------------------------------------------------------------------------13
2.2.8 GRADUACIÓN DE LA SANCIÓN -------------------------------------------------------------------------------13
2.2.9 PROCESO------------------------------------------------------------------------------------------------------13
2.2.10 GESTIÓN POR PROCESOS -----------------------------------------------------------------------------------14
2.2.11 BPMN (BUSINESS PROCESS MODELING NOTATION)----------------------------------------------------16
2.3 MARCO METODOLÓGICO--------------------------------------------------------------------------------------17
2.3.1 PLANTEAMIENTO DEL PROBLEMA ---------------------------------------------------------------------------17
2.3.2 PLANTEAMIENTO DE LA SOLUCIÓN--------------------------------------------------------------------------17
CAPÍTULO III: PLANTEAMIENTO DEL PROBLEMA----------------------------------------------------------19
3.1 DESCRIPCIÓN DE LA SITUACIÓN PROBLEMA------------------------------------------------------------------19
3.1.1 PROBLEMA RELACIONADO AL CONTROL GUBERNAMENTAL -----------------------------------------------19
3.1.2 PROBLEMA RELACIONADO AL CUMPLIMIENTO DE LAS RECOMENDACIONES PARA EL DESLINDE DE LA
RESPONSABILIDAD ADMINISTRATIVA FUNCIONAL --------------------------------------------------------------------19
3.1.3 PROBLEMA RELACIONADA AL PROCESAMIENTO DE LA RESPONSABILIDAD ADMINISTRATIVO FUNCIONAL
22
Implementación de la Facultad Sancionadora
de la Contraloría General de la República
Modelo de Procesos
Ingeniería de Sistemas
PROPROF 4
3.2 ENUNCIADO DEL PROBLEMA ----------------------------------------------------------------------------------23
CAPITULO IV: PLANTEAMIENTO DE LA SOLUCIÓN--------------------------------------------------------24
4.1 DISEÑO DEL SISTEMA ------------------------------------------------------------------------------------------24
4.1.1 NUEVO MODELO DE GESTIÓN DE LA CONTRALORÍA GENERAL DE LA REPÚBLICA ------------------------26
4.1.2 ESTRUCTURA ORGÁNICA DEL PAS --------------------------------------------------------------------------27
4.2 PROYECTO DE IMPLEMENTACIÓN -----------------------------------------------------------------------------28
4.2.1 ACTA DE CONSTITUCIÓN DEL PROYECTO--------------------------------------------------------------------28
4.2.1 ESTRUCTURA DE DESGLOSE DE TRABAJO (EDT) -----------------------------------------------------------39
4.2.2 CRONOGRAMA DE EJECUCIÓN DEL PROYECTO--------------------------------------------------------------40
4.3 MODELO DE PROCESOS----------------------------------------------------------------------------------------42
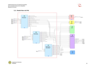
1.3.1 MODELO MACRO DEL PAS----------------------------------------------------------------------------------43
1.3.2 DIAGRAMA DE FLUJO FASE INSTRUCTIVA – 1RA INSTANCIA-----------------------------------------------44
1.3.3 DIAGRAMA DE FLUJO FASE SANCIONADORA – 1RA INSTANCIA -------------------------------------------47
1.3.4 DIAGRAMA DE FLUJO TRIBUNAL SUPERIOR DE RESPONSABILIDADES – 2DA INSTANCIA-----------------48
CONCLUSIONES-----------------------------------------------------------------------------------------------------50
RECOMENDACIONES ----------------------------------------------------------------------------------------------50
Implementación de la Facultad Sancionadora
de la Contraloría General de la República
Modelo de Procesos
Ingeniería de Sistemas
PROPROF 5
INTRODUCCIÓN
El Control Gubernamental es hoy en día, el mejor medio para verificar que la gestión pública se
haya realizado con economía, eficiencia, eficacia, transparencia y de conformidad con las
disposiciones legales aplicables. La Contraloría General de la República, en su papel de entidad
fiscalizadora, tiene en sus manos la responsabilidad de llevar adelante las auditorías de control
a todas las entidades del estado de manera correcta.
Producto de su trabajo diario, emite los informes de control respectivos, donde se señalan las
posibles infracciones cometidas, los presuntos responsables y las medidas correctivas que se
deben adoptar. Sin embargo, en los últimos años, se ha identificado un notorio crecimiento del
porcentaje de recomendaciones que no han sido implementadas totalmente o peor aún, no se
han tenido en cuenta.
Esta situación ha conllevado a que la Contraloría General de la República eleve al Ejecutivo, su
deseo de obtener la facultad de sancionar las faltas de carácter administrativo, sin necesidad
de intervención del Poder Judicial, a fin de acelerar y de brindarle mayor eficacia y eficiencia al
proceso control gubernamental. En este escenario, con la aprobación de la ley que le otorga la
facultad sancionadora, es necesario hacer un esfuerzo conjunto que asegure la correcta
implementación de esta nueva potestad.
La Contraloría General de la República, teniendo en consideración lo antes mencionado, y
siendo conocedora de los modelos de gestión modernos, ha optado por la Gestión de
Procesos, tanto para la fase de modelado, como para la de gestión de las diversas actividades
que tienen lugar a lo largo de la ejecución de la potestad sancionadora.
Por estas razones, la presente tesina tiene como elemento principal el modelo de procesos
que se desarrolló para graficar el Proceso Administrativo Sancionador, bajo el estándar BPMN,
lo que en un futuro muy cercano servirá de insumo al BPMS que será implementado en la
Contraloría General de la República, para la adecuada gestión de sus procesos.
Implementación de la Facultad Sancionadora
de la Contraloría General de la República
Modelo de Procesos
Ingeniería de Sistemas
PROPROF 6
CAPÍTULO I: ASPECTOS GENERALES
1.1 Objetivos
1.1.1. Objetivo General
Elaborar una propuesta integral para la adecuada implementación de la
Facultad Sancionadora de la Contraloría General de la República.
1.1.2. Objetivos Específicos
 Elaborar el Plan de Proyecto de Implementación de la Facultad
Sancionadora de la Contraloría General de la República.
 Elaborar el modelo de procesos del “Proceso Administrativo Sancionador”
de la Contraloría General de la República.
1.2 Justificación
La Contraloría General de la República, conforme a la ley Nº 29622, detenta en la
actualidad una facultad administrativa sancionadora que le permite aplicar
directamente sanciones ante la comisión de las infracciones que hubieren cometido
las entidades sujetas a control, sus funcionarios y servidores públicos o a quienes
haya requerido información o su presencia con relación a su vinculación jurídica con
las entidades.
En este sentido, la CGR, ha tenido a bien modificar su modelo de gestión, por uno
que incluya, la nueva facultad otorgada. Es por esta razón que la implementación
del nuevo componente sancionador de la CGR, tiene que ser pensada y llevada a
cabo de manera integral, e incluyendo todos los ámbitos sobre los cuáles este
cambio tenga un efecto directo.
Hoy en día, sobresale la amplia acogida que el sector público y privado le han
brindado a la gestión por procesos como dinamizador real en el logro de los
objetivos del negocio. La Gestión por Procesos supone una visión integral haciendo
posible una gestión interfuncional generadora de valor para el usuario, y que por
tanto, procura su satisfacción.
Es por esta razón que para la CGR resulta por demás importante, que el desarrollo
del nuevo componente sancionador, sea desarrollado desde el enfoque de
procesos y sirva como eje fundamental a los demás componentes a considerar en la
Implementación de la Facultad Sancionadora
de la Contraloría General de la República
Modelo de Procesos
Ingeniería de Sistemas
PROPROF 7
implementación, tales como la gestión de los recursos humanos, logísticos,
financieros, etc.
CAPÍTULO II: MARCO REFERENCIAL
2.1 Contraloría General de la República
La Contraloría General de la República es una entidad descentralizada de derecho
público que goza de autonomía conforme a su ley orgánica. Es el órgano superior
del Sistema Nacional de Control, supervisa la legalidad de la ejecución del
presupuesto del Estado, de las operaciones de la deuda pública y de los actos de las
instituciones sujetas a control. El Contralor General es designado a propuesta del
Poder Ejecutivo, por siete años.
2.1.1 Misión
“Promover el desarrollo de una gestión eficaz y moderna de los recursos públicos
en beneficio de todos los peruanos”.
2.1.2 Visión
“Ser reconocida como una institución de excelencia, que crea valor y contribuye a
mejorar la calidad de vida de los ciudadanos”.
2.1.3 Valores
 Honestidad (Siempre con la verdad)
 Justicia (Obrar con la razón y la ley)
 Prudencia (Actuar oportunamente con conocimiento y responsabilidad)
2.1.4 Atribuciones de la CGR
De acuerdo al art. 22 de la Ley Orgánica del Sistema Nacional de Control y de
la Contraloría General de la República, aprobada por Ley N° 27785 son
atribuciones de la Contraloría General de la República:
 Tener acceso en cualquier momento, y sin limitación a los registros, a
documentos e información de las entidades, aun cuando sean secretos;
así como requerir información a particulares que mantengan o hayan
mantenido relaciones con las entidades; siempre y cuando no violen la
libertad individual.
Implementación de la Facultad Sancionadora
de la Contraloría General de la República
Modelo de Procesos
Ingeniería de Sistemas
PROPROF 8
 Ordenar que los órganos del Sistema realicen las acciones de control que
a su juicio sean necesarias o ejercer en forma directa el control externo
posterior sobre los actos de las entidades.
 Supervisar y garantizar el cumplimiento de las recomendaciones que se
deriven de los informes de control emanados de cualquiera de los órganos
del Sistema. Disponer el inicio de las acciones legales pertinentes en
forma inmediata por el Procurador Público de la Contraloría General de la
República o el procurador del Sector o el representante legal de la entidad
examinada, en los casos en que en la ejecución directa de una acción de
control se encuentre daño económico o presunción de ilícito penal.
2.1.5 Estructura Orgánica
Gráfico: Estructura Orgánica de la CGR
Implementación de la Facultad Sancionadora
de la Contraloría General de la República
Modelo de Procesos
Ingeniería de Sistemas
PROPROF 9
2.1.6 Objetivos Estratégicos
El Plan Estratégico que cuenta con tres perspectivas macro y 21 objetivos
estratégicos, se enfoca en el desarrollo de un control moderno, técnico e
imparcial al servicio del país, que promueva una administración eficiente y
eficaz de los recursos públicos, en beneficio de la ciudadanía.
Las perspectivas macro y objetivos estratégicos son:
1. Relaciones con el Entorno:
a) Lograr un alto nivel de confianza de la ciudadanía
b) Incrementar las relaciones institucionales para la lucha contra la
corrupción.
c) Aumentar el intercambio de conocimientos con instituciones públicas y
privadas
d) Fortalecer nuestra presencia internacional.
2. Control Gubernamental:
a) Reorganizar e integrar el Sistema Nacional de Control y la normativa
que lo soporta
b) Ejecutar la descentralización
c) Implantar el nuevo Enfoque de Control y definición clara de productos
y servicios
d) Implantar el Control Gubernamental y Evaluación de Políticas Públicas
e) Implantar el nuevo Enfoque de Lucha Contra la Corrupción
f) Incrementar la Productividad
g) Incrementar las mejores prácticas de control a nivel mundial.
3. Desarrollo Organizacional:
a) Establecer un nuevo modelo de Gestión del Talento Humano
b) Mejorar la cultura y clima organizacional
c) Administrar efectiva y eficientemente los recursos de la CGR
d) Implementar el Modelo de Gestión por Resultados en la Institución
e) Implantar la Gestión por Procesos
f) Implantar la Gestión de Proyectos
g) Implementar un sistema de seguridad integral con infraestructura
física adecuada
Implementación de la Facultad Sancionadora
de la Contraloría General de la República
Modelo de Procesos
Ingeniería de Sistemas
PROPROF 10
h) Tener una plataforma tecnológica moderna e integrada
i) Implementar un Sistema de Información Gerencial.
2.2 Marco Teórico
2.2.1 Sistema Nacional de Control
El Sistema Nacional de Control es el conjunto de órganos de control, normas,
métodos y procedimientos —estructurados e integrados funcionalmente—
destinados a conducir y desarrollar el ejercicio del control gubernamental en
forma descentralizada.
Su actuación comprende las actividades y acciones en los campos
administrativo, presupuestal, operativo y financiero de las entidades y
alcanza al personal que presta servicios en ellas, independientemente del
régimen que las regule (Artículo 12 Ley Nº 27785).
El ejercicio del control gubernamental por el Sistema Nacional de Control en
las entidades, se efectúa bajo la autoridad normativa y funcional de la
Contraloría General de la República, la misma que establece los lineamientos,
disposiciones y procedimientos técnicos correspondientes a su proceso, en
función a la naturaleza y/o especialización de dichas entidades, las
modalidades de control aplicables y los objetivos trazados para su ejecución.
Dicha regulación permitirá la evaluación, por los órganos de control, de la
gestión de las entidades y sus resultados (Artículo 14 Ley Nº 27785).
Implementación de la Facultad Sancionadora
de la Contraloría General de la República
Modelo de Procesos
Ingeniería de Sistemas
PROPROF 11
Gráfico: Sistema Nacional de Control
2.2.2 Control Gubernamental
El control gubernamental es la función estatal de raigambre constitucional
destinada a la supervisión, vigilancia y verificación de los actos y resultados
de la gestión pública, cuyo ejercicio se rige por los principios de objetividad,
universalidad, carácter técnico y especializado, autonomía funcional,
legalidad y debido proceso de control, entre otros.
2.2.3 Facultad Sancionadora
Facultad otorgada por la ley N° 29622, promulgada por el Congreso de la
República, que otorga capacidad sancionadora a la Contraloría General de la
República en materia de responsabilidad administrativa funcional.
2.2.4 Examen Especial
Auditoría que puede comprender o combinar la auditoría financiera con la
auditoría de gestión destinada - sea en forma genérica o específica – a la
verificación del manejo de los recursos presupuestarios de un período dado,
así como de los dispositivos legales aplicables.
Así mismo se efectúan exámenes especiales para investigar denuncias de
diversa índole y ejercer el control de las donaciones recibidas, así como de los
Implementación de la Facultad Sancionadora
de la Contraloría General de la República
Modelo de Procesos
Ingeniería de Sistemas
PROPROF 12
procesos licitarios, de endeudamiento público y cumplimiento de contratos
de gestión gubernamental, entre otros.
El Examen Especial es efectuado por la Contraloría General de la República y
por los Órganos de Auditoría Interna del SNC, como parte del alcance del
trabajo necesario para emitir el Informe Anual sobre la Cuenta General de la
República, preparada por la Contaduría Pública de la Nación.
2.2.5 Informe de Control
Informe que emite la CGR y los OCI, donde deben exponer apropiadamente
los resultados del Examen Especial, señalando que se realizó de acuerdo a las
normas de auditoria gubernamental. En este informe se debe revelar toda
aquella información que a juicio del auditor, permita conocer hechos o
circunstancias que incidan significativamente en la gestión de la entidad
auditada, tales como el reconocimiento de las dificultades o circunstancias en
las que se desenvolvieron los responsables de dicha gestión, en los supuestos
en que esto suceda, sin perjuicio de la observancia de los requisitos de la
objetividad e imparcialidad que deben guiar al auditor en la elaboración de
su informe.
2.2.6 Infracciones
Se consideran conductas infractorias en materia de responsabilidad
administrativa funcional, las siguientes:
a) Incumplir o permitir el incumplimiento de las disposiciones del marco
legal aplicable a las entidades para el desarrollo de sus actividades.
b) Incumplir o permitir el incumplimiento de las disposiciones internas
emitidas por la entidad vinculada a su actuación funcional.
c) Incurrir en cualquier acción u omisión que viole los principios, deberes y
prohibiciones señalados en las normas de ética y probidad de la función
pública.
d) Realizar actos persiguiendo un fin prohibido por ley o reglamento o
distinto de aquel previsto en el ordenamiento jurídico.
e) Utilizar o disponer de los bienes y recursos de la entidad en beneficio
propio o de terceros.
Implementación de la Facultad Sancionadora
de la Contraloría General de la República
Modelo de Procesos
Ingeniería de Sistemas
PROPROF 13
f) Incurrir en cualquier acción u omisión que importe negligencia en el
desempeño de las funciones o el uso de éstas con fines distintos al interés
público.
2.2.7 Sanciones
La determinación de responsabilidad administrativa funcional dará lugar a la
imposición de alguna de las siguientes sanciones:
a) Destitución o despido.
b) Inhabilitación para formar parte de cualquier entidad sujeta a control bajo
cualquier tipo de régimen laboral o contractual por un plazo de hasta 5
años.
c) Suspensión temporal en el ejercicio de las funciones, sin goce de
remuneraciones, hasta por un plazo de 180 días.
d) Multa.
2.2.8 Graduación de la sanción
La aplicación de las sanciones establecidas en el artículo precedente será
graduada de acuerdo a los siguientes criterios:
a) La reincidencia o reiterancia en la comisión de las infracciones.
b) Las circunstancias en que se cometió la infracción.
c) Grado de participación en el hecho imputado.
d) Concurrencia de diversas infracciones.
e) Efectos que produce la infracción.
f) Gravedad de la infracción cometida.
2.2.9 Proceso
La palabra proceso viene del latín “processus” que significa avance y
progreso.
De acuerdo a la norma ISO-9000-2005 un PROCESO se define como:
"Conjunto de actividades mutuamente relacionadas o que interactúan, las
cuales transforman elementos de entrada en resultados"
Y de acuerdo a la "EFQM – European Foundation for Quality Management"
un PROCESO se define como: "La vía a través de la cual la empresa encauza y
Implementación de la Facultad Sancionadora
de la Contraloría General de la República
Modelo de Procesos
Ingeniería de Sistemas
PROPROF 14
utiliza aptitudes de su personal y los recursos disponibles, con objeto de
producir resultados".
Un proceso consta de los siguientes elementos:
- Unas entradas (inputs) que cumplen los requisitos de aceptación:
materiales (materias primas) o inmateriales.
- Unos medios "recursos", y determinados requisitos "Requerimientos del
cliente"
- Una serie de actividades que transforman o agregan valor a las entradas o
inputs.
- Unas salidas u outputs, que genera el proceso, y que son entradas del
siguiente proceso, o bien el producto entregado o servicio.
- Un sistema de evaluación: medimos el funcionamiento del proceso y la
satisfacción del cliente mediante "indicadores”.
- Límites: Necesidad del cliente (comienzo) y necesidad satisfecha (fin)
Tenemos entonces que, un proceso es un conjunto de actividades que
añaden valor al producto o servicio y que, en cada etapa, comienzan
siendo entradas (inputs) y, tras una transformación, se convierten en
salidas (output) que deben satisfacer los requerimientos o necesidades
del cliente o usuario, ya sea interno o externo.
Por actividad entendemos el conjunto de tareas necesarias para la
obtención de un resultado.
Así, el Sistema o macroproceso de la empresa, es un conjunto de procesos o
elementos interrelacionados, que tiene por finalidad la consecución de un
objetivo común.
2.2.10 Gestión por procesos
La gestión por procesos (Business Process Management) es una forma de
organización diferente de la clásica organización funcional, y en el que prima
la visión del cliente sobre las actividades de la organización. Los procesos así
Implementación de la Facultad Sancionadora
de la Contraloría General de la República
Modelo de Procesos
Ingeniería de Sistemas
PROPROF 15
definidos son gestionados de modo estructurado y sobre su mejora se basa la
de la propia organización.
La gestión de procesos aporta una visión y unas herramientas con las que se
puede mejorar y rediseñar el flujo de trabajo para hacerlo más eficiente y
adaptado a las necesidades de los clientes. No hay que olvidar que los
procesos lo realizan personas y los productos los reciben personas, y por
tanto, hay que tener en cuenta en todo momento las relaciones entre
proveedores y clientes.
Otros términos relacionados con la Gestión por Procesos, y que son
necesarios tener en cuenta para facilitar su identificación, selección y
definición posterior son los siguientes:
- Proceso clave: Son aquellos procesos que inciden de manera significativa
en los objetivos estratégicos y son críticos para el éxito del negocio.
- Subprocesos: son partes bien definidas en un proceso. Su identificación
puede resultar útil para aislar los problemas que pueden presentarse y
posibilitar diferentes tratamientos dentro de un mismo proceso.
- Sistema: Estructura organizativa, procedimientos, procesos y recursos
necesarios para implantar una gestión determinada, como por ejemplo la
gestión de la calidad, la gestión del medio ambiente o la gestión de la
prevención de riesgos laborales. Normalmente están basados en una
norma de reconocimiento internacional que tiene como finalidad servir
de herramienta de gestión en el aseguramiento de los procesos.
- Procedimiento: forma específica de llevar a cabo una actividad. En
muchos casos los procedimientos se expresan en documentos que
contienen el objeto y el campo de aplicación de una actividad; que debe
hacerse y quien debe hacerlo; cuando, donde y como se debe llevar a
cabo; que materiales, equipos y documentos deben utilizarse; y como
debe controlarse y registrarse.
- Actividad: es la suma de tareas, normalmente se agrupan en un
procedimiento para facilitar su gestión. La secuencia ordenada de
Implementación de la Facultad Sancionadora
de la Contraloría General de la República
Modelo de Procesos
Ingeniería de Sistemas
PROPROF 16
actividades da como resultado un subproceso o un proceso. Normalmente
se desarrolla en un departamento o función.
- Proyecto: suele ser una serie de actividades encaminadas a la consecución
de un objetivo, con un principio y final claramente definidos. La diferencia
fundamental con los procesos y procedimientos estriba en la no
repetitividad de los proyectos.
- Indicador: es un dato o conjunto de datos que ayudan a medir
objetivamente la evolución de un proceso o de una actividad.
2.2.11 BPMN (Business Process Modeling Notation)
BPMN (en español Notación para el Modelado de Procesos de Negocio) es
una notación gráfica estandarizada que permite el modelado de procesos de
negocio, en un formato de flujo de trabajo (workflow). BPMN fue
inicialmente desarrollada por la organización Business Process Management
Initiative (BPMI), y es actualmente mantenida por el OMG (Object
Management Group), luego de la fusión de las dos organizaciones en el año
2005. Su versión actual es la 1.2 y hay una versión futura propuesta, la 2.0.
El principal objetivo de BPMN es proveer una notación estándar que sea
fácilmente leíble y entendible por parte de todos los involucrados e
interesados del negocio (stakeholders). Entre estos interesados están los
analistas de negocio (quienes definen y redefinen los procesos), los
desarrolladores técnicos (responsables de implementar los procesos) y los
gerentes y administradores del negocio (quienes monitorizan y gestionan los
procesos). En síntesis BPMN tiene la finalidad de servir como lenguaje común
para cerrar la brecha de comunicación que frecuentemente se presenta entre
el diseño de los procesos de negocio y su implementación.
El modelado en BPMN se realiza mediante diagramas muy simples con un
conjunto muy pequeño de elementos gráficos. Con esto se busca que para
los usuarios del negocio y los desarrolladores técnicos sea fácil entender el
flujo y el proceso. Las cuatro categorías básicas de elementos son:
- Objetos de flujo: Eventos, Actividades, Rombos de control de flujo
(Gateways)
- Objetos de conexión: Flujo de Secuencia, Flujo de Mensaje, Asociación
- Swimlanes (Carriles de piscina): Pool, Lane
Implementación de la Facultad Sancionadora
de la Contraloría General de la República
Modelo de Procesos
Ingeniería de Sistemas
PROPROF 17
- Artefactos: Objetos de Datos, Grupo, Anotación
Estas cuatro categorías de elementos nos dan la oportunidad de realizar un
diagrama simple de procesos de negocio (en inglés Business Process Diagram
o BPD). En un BPD se permite definir un tipo personalizado de Objeto de
Flujo o un Artefacto, si con ello se hace el diagrama más comprensible.
Gráfico: Modelo de proceso usando BPMN (Web Sphere Business Modeler Advanced v7.0)
2.3 Marco Metodológico
2.3.1 Planteamiento del Problema
 Descripción de la Situación Problema
Se realiza una explicación amplia de las posibles causas y efectos que
conllevan a la situación problema, así como de los principales
involucrados. Esta descripción está sostenida en el juicio de auditores
expertos de diferentes especialidades (abogados, médicos, contadores,
economistas, ingenieros, etc) y ha sido expresada desde el punto de vista
de la eficiencia, la eficacia y la legalidad.
 Enunciado del Problema
Producto de la descripción del problema, se sintetiza en un párrafo el
problema identificado para que en virtud de este enunciado, se planteen
las acciones que conllevarán a su solución.
2.3.2 Planteamiento de la Solución
 Diseño del Sistema
Se describe detalladamente el diseño del nuevo sistema a ser
implementado. Se representa gráficamente el nuevo sistema.
 Proyecto de Implementación de la solución
Implementación de la Facultad Sancionadora
de la Contraloría General de la República
Modelo de Procesos
Ingeniería de Sistemas
PROPROF 18
Se formulan el acta de constitución del proyecto, el enunciado del
alcance, se determinan los entregables y se establece el cronograma de
trabajo a seguir, de la solución tomada como la más adecuada.
 Modelo de Procesos
Se representa gráficamente el nuevo modelo de procesos que se seguirá
para la implementación del proceso administrativo sancionador, con los
detalles y etapas que se establezcan el diseño del sistema.
Gráfico: Marco Metodológico
Implementación de la Facultad Sancionadora
de la Contraloría General de la República
Modelo de Procesos
Ingeniería de Sistemas
PROPROF 19
CAPÍTULO III: PLANTEAMIENTO DEL PROBLEMA
3.1 Descripción de la Situación Problema
La falta de eficacia y eficiencia en cuanto a las sanciones de carácter administrativo
en el Estado, son el resultado alarmante de un problema complejo, debido a todos
los elementos que la componen.
Se puede apreciar la inexistencia de mecanismos legales, de gestión, de ingeniería,
de tecnología, etc. Adecuados para hacer frente a tal problema.
A continuación, se expondrán los motivos por los cuáles, la Contraloría General de
la República, decidió solicitar al Poder Ejecutivo la Facultad Sancionadora
Administrativa, que en última instancia, busca dar solución a lo antes mencionado.
3.1.1 Problema relacionado al Control Gubernamental
El proceso integral de control comprende las fases de planificación,
ejecución, elaboración y emisión del Informe de Control, así como la
implementación de las recomendaciones efectuadas, momento en que el
Informe de Control que contiene indicios de responsabilidad administrativo
funcional es remitido a la entidad a la que pertenece el funcionario y/o
servidor presuntamente responsable, para fines que se adopten las acciones
orientadas al deslinde de las responsabilidades y a la aplicación de las
sanciones que correspondan, sin participación o injerencia de los Órganos del
Sistema Nacional de Control, quiénes conforme al actual esquema de
atribuciones, se limitan a la verificación del cumplimiento de las
recomendaciones efectuadas.
3.1.2 Problema relacionado al cumplimiento de las recomendaciones para el
deslinde de la responsabilidad administrativa funcional
En ese orden de ideas, como resultado de la verificación efectuada al
cumplimiento de las recomendaciones, se han identificado deficiencias en su
implementación, especialmente de aquellas relacionadas al deslinde de
responsabilidades administrativo funcionales. Así, por ejemplo, a partir de un
total de 466 recomendaciones efectuadas por la Contraloría General de la
Implementación de la Facultad Sancionadora
de la Contraloría General de la República
Modelo de Procesos
Ingeniería de Sistemas
PROPROF 20
República (entre los años 2011 al 2010), sólo el equivalente al 34.12% han
sido implementadas (procesos culminados), estando en proceso de
implementación un 27.04% (acciones iniciadas), mientras que 30.26% se
encuentran pendientes (no se han iniciado acciones), restando un 8.58%
entre no aplicables y retomadas.
ESTADO DE LAS RECOMENDACIONES DE DESLINDE DE RR. AA. DEL 2011 AL 2010
Año Implementadas En Proceso Pendientes
No
Aplicables
Retomadas TOTAL
2001 10 5 3 5 0 23
2002 11 9 15 7 0 42
2003 34 12 8 5 1 60
2004 7 4 8 3 1 23
2005 32 24 13 10 0 79
2006 18 13 6 4 0 41
2007 26 17 35 4 0 82
2008 15 34 39 0 0 88
2009 3 8 14 0 0 25
2010 0 0 3 0 0 3
TOTAL 156 126 144 38 2 466
% 33.48 27.04 30.90 8.15 0.43 100.00
Fuente: SAGU 2010
Es importante resaltar que, de las 156 recomendaciones que han sido
reportadas como implementadas, sólo 108 han dado lugar a la imposición de
sanciones, lo que representa aproximadamente el 23% respecto del total de
recomendaciones formuladas por la Contraloría General de la República.
Dicha relación porcentual muestra la marcada renuencia que tienen las
entidades para imponer sanciones por las irregularidades evidenciadas en los
Informes de Control, no obstante el carácter de prueba pre-constituida que
tienen dichos documentos.
RECOMENDACIONES CON SANCIÓN SIN SANCIÓN
TOTAL 466 108 358
% 100% 23.18% 76.82%
La problemática generada por el alto porcentaje de recomendaciones que se
encuentran pendientes de implementación o que no han dado lugar a la
imposición de una sanción obedece a distintos factores, entre los cuales se
encuentran: i) la ausencia de un procedimiento uniforme para el deslinde de
responsabilidades, debido a que en la Administración Pública coexisten
regímenes de contratación de personal que cuentan con esquemas
Implementación de la Facultad Sancionadora
de la Contraloría General de la República
Modelo de Procesos
Ingeniería de Sistemas
PROPROF 21
sancionadores propios; ii) la falta de procedimientos que permitan procesar y
sancionar a determinadas autoridades y funcionarios públicos; iii) el hecho
que sea la propia entidad la encargada de sancionar, permite por dolo o
negligencia, que los casos prescriban, que se aminoren las sanciones o que
simplemente las personas sean absueltas de responsabilidad.
A continuación se muestran algunos ejemplos de lo señalado en los párrafos
anteriores:
a) En el Informe de Control emitido por el OCI de OSIPTEL, se detectaron
deficiencias en dos Concursos Públicos, por contravención de la normativa
aplicable: i) Concurso Público N° 004-2003-GAF/OSIPTEL (estas
deficiencias ocasionaron publicaciones de fe de erratas y prórrogas por s/.
3809) y ii) Concurso Público N° 001-2003-GAF/OSIPTEL (se convocó sin
contar con el PAC 2003, lo que originó la declaración de nulidad del
proceso, siendo que los avisos publicados relacionados, originaron a
OSIPTEL un costo de s/ 5202); se recomendó que se procesen las
responsabilidades administrativas enunciadas y que se meritúe el
recupero del importe de s/. 9011. Se identificó responsabilidad
administrativa en 10 personas; sin embargo la Comisión de Proceso
Administrativo Disciplinario recomendó la aplicación de una
amonestación escrita a uno de los responsables identificados,
determinando la inexistencia de responsabilidad en el resto de
implicados. Asimismo, se señaló que no correspondía exigir el recupero
del dinero señalado.
b) En el Examen Especial al Programa Metropolitano de Centros Médicos de
la Municipalidad Metropolitana de Lima se observó que la conformidad de
las planillas de pago de honorarios del personal de cada centro médico del
programa se efectúa sin verificar la información con los correspondientes
contratos; que existían equipos e instrumental médico inoperativo; que
existían centros médicos sin licencia de funcionamiento ni autorización
del Ministerio de Salud; entre otras irregularidades; determinando la
Comisión Especial de Procesos Administrativos Disciplinarios absolver de
los cargos a los tres funcionarios implicados.
Implementación de la Facultad Sancionadora
de la Contraloría General de la República
Modelo de Procesos
Ingeniería de Sistemas
PROPROF 22
c) En el Examen Especial a la Ejecución de Obras y Estudios por contrata,
período 2002 al Gobierno Regional del Callao, se observó que han
transcurrido 529 días calendario desde el inicio del plazo del Estudio para
la rehabilitación del C.E. 4007 sin haberse concluido y que se calcularon
los costos con un tipo de cemento distinto al establecido en las
especificaciones técnicas. Prescribieron las infracciones para dos de los
cinco implicados.
La problemática antes señalada en torno al procesamiento e imposición de
sanciones por responsabilidad administrativa funcional, aunada a la ausencia
de proporcionalidad entre las sanciones impuestas y la gravedad de las
infracciones identificadas, no hace más que afectar la labor y la lucha contra
la corrupción, generando una percepción de impunidad en el desempeño de
la función pública.
3.1.3 Problema relacionada al procesamiento de la responsabilidad
administrativo funcional
Tal como se ha señalado anteriormente, una de las causas de la referida
problemática puede identificarse en las distintas concepciones que se
encuentran relacionadas a la responsabilidad administrativa funcional, pues
si bien la Ley Orgánica del Sistema Nacional de Control y de la Contraloría
General de la República (Ley N° 27785) establece una definición para la
responsabilidad administrativa funcional, la referencia que dicha norma
efectúa en relación a la existencia de un vínculo laboral o contractual, así
como a la comprobación del ejercicio de función pública, per se, no permite
comprender dentro de sus alcances de control gubernamental, tal como
ocurre en el caso de aquellas entidades señaladas en el inciso f) del artículo 3
de la Ley N° 27785 (empresas estatales y empresas en que hubiera
accionariado estatal).
Otra de las causas de la indicada problemática la encontramos en los
diferentes regímenes laborales o de contratación que se admiten al interior
de la Administración Pública (régimen de carrera pública, régimen laboral
privado, contratación administrativa de servicios y fondo de apoyo gerencial).
En efecto, la diversidad señalada no permite un tratamiento uniforme en la
Implementación de la Facultad Sancionadora
de la Contraloría General de la República
Modelo de Procesos
Ingeniería de Sistemas
PROPROF 23
determinación de la responsabilidad administrativa funcional; así por
ejemplo, cuando la entidad se encuentra bajo el régimen laboral público
resulta de aplicación el proceso administrativo disciplinario previsto en la Ley
de Bases de la Carrera Administrativa y de Remuneracion3es del Sector
Público y su Reglamento, aprobado mediante Decreto Supremo N° 005-90-
PCM; mientras que cuando se encuentra comprendida en el régimen laboral
de la actividad privada, se aplican las disposiciones establecidas en el Texto
Único Ordenado del Decreto Legislativo N° 728-Ley de Productividad y
Competitividad Laboral, aprobado mediante Decreto Supremo N° 003-97-TR;
procedimientos que cuentan con normas propias y períodos de prescripción
distintos (en el régimen laboral público se establece un período determinado
de un (01) año, mientras que en el régimen laboral privado se recurre al
criterio de inmediatez que requiere ser mensurado en función al principio de
razonabilidad).
A lo antes señalado, se suma la ausencia de proporcionalidad (adecuación
entre sanción e infracción) y equidad (uniformidad en las sanciones
impuestas por los mismos hechos)
3.2 Enunciado del Problema
Todo lo señalado anteriormente conduce a la necesidad de reconocer la ausencia
de homogeneidad en el tratamiento de la responsabilidad administrativo funcional
por el uso indiscriminado, arbitrario y heterogéneo de los términos asociados a la
función pública, así como a la condición de servidores o de funcionarios públicos, lo
que ha dado lugar a distorsiones en el procesamiento e imposición de sanciones en
desmedro de la protección que merece el correcto desempeño de la función y
actividad estatal, contribuyendo además al aumento de la percepción de
impunidad.
En ese mismo orden de ideas, merece especial mención la problemática generada
en torno a funcionarios públicos que carecen de una vía procedimental que permita
el deslinde de la responsabilidad administrativa funcional en que hubieran incurrido
y la aplicación de una sanción, lo que comprende, entre otros, a los Presidentes y
Consejeros Regionales, Alcaldes y Regidores.
Implementación de la Facultad Sancionadora
de la Contraloría General de la República
Modelo de Procesos
Ingeniería de Sistemas
PROPROF 24
CAPITULO IV: PLANTEAMIENTO DE LA SOLUCIÓN
La problemática expresada anteriormente, ha sido recogida por las autoridades competentes
de la Contraloría General de la República y elevada al Congreso de la República en el
documento denominado “Exposición de motivos” que acompaña al Proyecto de “Ley que
otorga a la Contraloría General de la República potestad sancionadora en materia de
responsabilidad administrativa funcional y modifica la Ley N° 27785, Ley Orgánica del Sistema
Nacional de Control y de la Contraloría General de la República”.
Esta iniciativa legislativa fue aprobada por el Congreso mediante la Ley N° 29622 “Ley que
otorga a la Contraloría General de la República potestad sancionadora en materia de
responsabilidad administrativa funcional y modifica la Ley N° 27785, Ley Orgánica del Sistema
Nacional de Control y de la Contraloría General de la República”.
En virtud del nuevo escenario planteado a la Contraloría General de la República, los altos
funcionarios determinaron que se ejecuten las siguientes actividades:
 Modificar el Modelo de Gestión de la CGR
 Formular y ejecutar el Proyecto de “Implementación del Proceso de Identificación de
Responsabilidades - PIR”
 Formular y ejecutar el Proyecto de “Implementación del Proceso Administrativo
Sancionador - PAS”
La presente tesina se centrará en el desarrollo del nuevo Modelo de Gestión y en el Proyecto
de “Implementación del Proceso Administrativo Sancionador - PAS”, debido a la magnitud de
su alcance.
4.1 Diseño del Sistema
El Nuevo Enfoque de Control comprende el diseño e implementación del Nuevo
Modelo de Gestión, para el ejercicio del control gubernamental en incremento de
los niveles de eficiencia y eficacia que requiere la ciudadanía.
La elaboración del Nuevo Modelo de Gestión ha comprendido:
a) El levantamiento de los procesos actuales, para diagramar el Modelo de
Gestión Actual de la CGR (AS IS), que permitió la identificación de sus
principales módulos, resaltando las debilidades de los mismos: cuellos de
botella, duplicidad de esfuerzos, indefiniciones, procesos sin productos
identificados, entre otros.
Implementación de la Facultad Sancionadora
de la Contraloría General de la República
Modelo de Procesos
Ingeniería de Sistemas
PROPROF 25
b) El diseño por módulos del Nuevo Modelo de Gestión de la CGR (TO BE),
considerando:
 El rediseño de los procesos actuales bajo el enfoque cliente/ producto.
 La administración eficiente de la Demanda de Control, con énfasis en la
atención oportuna de la demanda imprevisible y la adecuada gestión de la
demanda autogenerada para la construcción del Plan Anual de Control.
 La mejora de los procesos de control teniendo en cuenta la separación del
proceso auditor propiamente dicho del de identificación de
responsabilidades.
 El diseño de nuevos procesos para las nuevas facultades otorgadas a la CGR y
otras disposiciones (potestad sancionadora, incorporación del personal de los
OCI, Ley de Protección del Denunciante); así como para el desarrollo de la
Auditoría de Desempeño.
El Nuevo Modelo de Gestión se elaboró con la participación de la plana gerencial
de la CGR y fue validado en el taller “Plan Maestro para la Reforma y
Fortalecimiento Integral de la Contraloría General de la República” que se
desarrolló del 23 al 24 de mayo en las instalaciones del CIAR CUSIPATA.
El Nuevo Modelo de Gestión, contempló la implementación de 11 módulos:
 Demanda imprevisible
 Demanda autogenerada
 Denuncias
 Back Office
 Clientes Central
 Clientes Descentralizados
 OCI
 Gerencia Productos Previos
 Gerencia Productos Posteriores
 SOA
 Proceso Identificación de Responsabilidades / Proceso Sancionador / Acciones
Judiciales
Implementación de la Facultad Sancionadora
de la Contraloría General de la República
Modelo de Procesos
Ingeniería de Sistemas
PROPROF 26
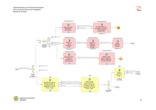
4.1.1 Nuevo Modelo de Gestión de la Contraloría General de la República
SOASOA
SISTEMA NACIONAL DE DENUNCIAS
SISTEMA
CARAL
Control
Previo
Control
Masivo
Control
Preventivo
DEMANDA SOPORTE ADMINISTRATIVO GERENCIA DE CLIENTES GERENCIA DE PRODUCTOS
Órgano
Sancionador
Procurador
CGR / Entidad
Tribunal Superior
de Sanciones
Administrativas
DENUNCIA CIUDADANA,
PRENSA, MANDATOS
LEGALES, PODER
EJECUTIVO
CONGRESO
PODER JUDICIAL
MINISTERIO PÚBLICO
CIUDADANO, OCI
SOA
DEMANDA
IMPREVISIBLE
DEMANDA
AUTOGENERADA
PAC
OCI
SAGU
SISTEMA TRAMITE
DOCUMENTARIO
Auditoria
Financiera
OCI
Soporte
administrativo
para registro y
designación de
las SOA
SISTEMA
PROCESO
SANCIONADOR
SISTEMA
PROCURADURÍA
Informe específico
para evaluación de
responsabilidadesDefinición de la
demanda
FILTRO
Control
Preventivo
Administración
de la demanda
MONITOREO
Administración
de la demanda
CLIENTES
Gestión
Administrativa /
Laboral
SISTEMA DE
CONTROL
MASIVO
CAMPAÑAS DE
PREVENCIÓN DE LA
CORRUPCIÓN,
MANDATO LEGAL (Ley
N° 27785 Art. 6°)
Auditoria de
Cumplimiento de
Alcance Limitado
Recepción,
Programación e
Investigación
Soporte
Administrativo del
Sistema Nacional
de Denuncias
Control
Posterior
Control
Posterior
Administración
demanda de
denuncias
- G. Denuncias
- Unidad Orgánica
GERENCIA
CENTRAL
Entidad n
Entidad 2
Entidad 1
REGISTRO
SOA
ACCIONES JUDICIALES
PROCESO DE IDENTIFICACIÓN
DE RESPONSABILIDADES
Informe(s) Control
Responsabilidades
Administrativas
Informe Especial
(Civil / Penal)
Órgano
Instructor
Proyecto de
Resolución de Sanción
Informe
Resolución
Sancionadora
Resolución
Confirmatoria
Resolución
concediendo
apelación
Resolución de
Sanción
PROCEDIMIENTO
ADMINISTRATIVO SANCIONADOR
Implementación de la Facultad Sancionadora
de la Contraloría General de la República
Modelo de Procesos
Ingeniería de Sistemas
PROPROF 27
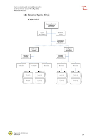
4.1.2 Estructura Orgánica del PAS
 Sede Central
Gerencia Central del
Procedimiento
Sancionador
Secretaría
Técnica
Apoyo
Administrativo
Programación
Seguimiento y
Monitoreo
Jefe Órgano
Sancionador
Jefe Órgano
Instructor
Secretaría
Procesal
Administrativa
Secretaría
Procesal
Administrativa
EvaluadorEvaluador Evaluador
Asistente
Asistente
Asistente
Asistente
Evaluador
Asistente
Evaluador
Asistente
Asistente Asistente
Implementación de la Facultad Sancionadora
de la Contraloría General de la República
Modelo de Procesos
Ingeniería de Sistemas
PROPROF 28
 Tribunal Superior de Responsabilidades
PRESIDENTE
SALA PLENA
Apoyo
Administrativo
SALA
Secretaría Técnica
Evaluador
Asistente
Evaluador
Asistente
Evaluador
Asistente
Evaluador
Asistente
Evaluador
Asistente
Apoyo Procesal
Programación,
Seguimiento y
Monitoreo
4.2 Proyecto de Implementación
4.2.1 Acta de Constitución del Proyecto
CONTROL DE VERSIONES
VERSIÓN ELABORADO POR REVISADO POR APROBADO POR FECHA MOTIVO
03
César Delgado
Contreras
Carla Salazar Lui Lam
Carla Salazar
Lui Lam
23/08/2011
Inicio de
proyecto
Nombre del Proyecto
Código del
Proyecto
IMPLEMENTACIÓN DEL PROCESO ADMINISTRATIVO SANCIONADOR (PAS) CGR-SG-0002
Descripción del Proyecto: ¿Qué, quién, cómo, cuándo y dónde?
I. MARCO LEGAL
La Ley Orgánica del Sistema Nacional de Control y de la Contraloría General de la República,
Ley N° 27785, en el literal e) del artículo 15°, asigna al Sistema Nacional de Control la
atribución para: “…exigir a los funcionarios y servidores públicos la plena responsabilidad por
sus actos en la función que desempeñan, identificando el tipo de responsabilidad incurrida,
sea administrativa funcional, civil o penal y recomendando la adopción de las acciones
preventivas y correctivas necesarias para su implementación…”, precisando que “…para la
Implementación de la Facultad Sancionadora
de la Contraloría General de la República
Modelo de Procesos
Ingeniería de Sistemas
PROPROF 29
adecuada identificación de la responsabilidad en que hubieran incurrido funcionarios y
servidores públicos, se deberá tener en cuenta cuando menos las pautas de: identificación del
deber incumplido, reserva, presunción de licitud, relación causal, las cuales serán
desarrolladas por la Contraloría General…”.
La Ley N° 29622 –Ley que modifica la Ley N° 2775, Ley Orgánica le Sistema Nacional de
Control y de la Contraloría General de la República, y amplia las facultades en el proceso para
sancionar en materia de responsabilidad administrativa funcional, publicada el 07.Dic.2010,
incorporó en el literal d) del artículo 22° de la Ley N° 27785, la atribución para:“…ejerce[r] la
potestad para sancionar a los funcionarios o servidores públicos que cometan infracciones
contra la administración referidas en el subcapítulo II sobre proceso para sancionar en materia
de responsabilidad administrativa funcional…”, precisándose en el artículo 45° del mismo
cuerpo legal que la Contraloría General de la República:“…ejerce la potestad para sancionar
por cuanto determina la responsabilidad administrativa funcional e impone una sanción
derivada de los informes de control emitidos por los órganos del Sistema…”.
El Reglamento de la Ley N° 29622, denominado: “Reglamento de infracciones y sanciones
para la responsabilidad administrativa funcional derivada de los informes emitidos por los
Órganos del Sistema Nacional de Control”, aprobado por Decreto Supremo N° 023-2011-PCM
del 18.Mar.2011, ha especificado los supuestos de infracción administrativa funcional y
correspondientes sanciones, desarrollando las normas y garantías del procedimiento
sancionador, indicando que le corresponde a la Contraloría General de la República la emisión
de las disposiciones complementarias necesarias para la aplicación de la potestad
sancionadora que le ha sido conferida, lo que comprende, la adecuación de los
correspondientes documentos de gestión.
Inicialmente, para la implementación de la potestad sancionadora asignada a la Contraloría
General de la República, a través del Memorando Circular N° 00005-2011-CG/DC, se
conformó el equipo de trabajo encargado de elaborar la propuesta de creación de las
unidades orgánicas, los cambios organizacionales, normativos y funcionales requeridos, así
como de la estimación de recursos necesarios para la operación del Proceso Administrativo
Sancionador, habiéndose creado la Gerencia Central de Responsabilidades, Órgano Instructor
y Órgano Sancionador, incorporando al Tribunal Superior de Responsabilidades
Administrativas y Secretaría Técnica en la estructura orgánica y funcional de la Contraloría
General de la República (Resolución de Contraloría N° 149-2011-CG), modificando el Cuadro
para Asignación de Personal (CAP) y Estructura de Cargos Clasificados (Resolución de
Implementación de la Facultad Sancionadora
de la Contraloría General de la República
Modelo de Procesos
Ingeniería de Sistemas
PROPROF 30
Contraloría N° 171-2011-CG), conforme a la estimación preliminar de cargos requeridos para
el funcionamiento de las referidas unidades orgánicas.
II. DESCRIPCIÓN DEL PROYECTO
El proyecto de Implementación del Proceso Administrativo Sancionador (PAS), en el marco
del Nuevo Modelo de Gestión, proporcionará, coordinará y ejecutará las acciones necesarias
para el ejercicio de la potestad sancionadora en materia de responsabilidad administrativa
funcional que se ha conferido a la Contraloría General de la República, conforme a criterios
de desconcentración funcional, transitoriedad y progresividad, especificaciones de insumos y
productos, así como su relación y articulación con el proceso de control, especialmente con el
proceso de identificación de responsabilidades – PIR.
La ejecución del proyecto tomará en cuenta y permitirá la redefinición de la estructura
orgánica, funciones y cargos inicialmente considerados para las instancias del Proceso
Administrativo Sancionador (PAS) en las Resoluciones de Contraloría N° 149-2011-CG y N°
171-2011-CG.
El proyecto de Implementación del Proceso Administrativo Sancionador (PAS) se integra en el
proceso de transformación institucional, específicamente en cuanto al aseguramiento y
ponderación de la eficacia, economía, eficiencia, oportunidad y objetividad en el tratamiento
de las responsabilidades identificadas en la labor de control, para fines de superar la
problemática que inspiró y fundamentó la propuesta y posterior aprobación de la Ley N°
29622 y su Reglamento.
III. EQUIPO DEL PROYECTO - PAS
Comité Directivo
Secretaria General Carla Salazar Lui Lam
Gerente Central de Producción y Calidad Paco Toledo Yallico
Gerente de Regulación Alfonso González Paz
Patrocinador Secretaría General Carla Salazar Lui Lam
Jefe de Proyecto Gerencia Legal
César Delgado
Contreras
Facilitador Gerencia de Gestión de Proyectos Ricardo Laos Doza
Línea de Asesoría Contraloría General de la República
Daniel Figallo
Rivadeneyra
Integrantes
Gerencia de Regulación
Ada Bendezú De la
Puente
Gerencia de Gestión de Órganos de Control
Institucional
Jorge Pasco Loayza
Secretaría General Flor Bautista Salas
Gerencia General Raúl Ramírez Jara
Gerencia de Gestión de Procesos
Christian Zorrilla
Urbina
Implementación de la Facultad Sancionadora
de la Contraloría General de la República
Modelo de Procesos
Ingeniería de Sistemas
PROPROF 31
Percy Alejo Ramírez
Graciela Pérez
Caballero
Departamento de Gestión Documentaria
Oscar Rivera Lozano
Julissa Montes Acosta
Gerencia de Tecnologías de la Información
Irma Rivera Puente
César Romero
IV. DESARROLLO
El desarrollo del proyecto comprenderá la distribución de labores entre los miembros del
equipo de trabajo, los cuales realizaran sus tareas de manera coordinada para la definición de
los procesos, elaboración de la normativa requerida, estimación y desarrollo de los recursos
necesarios, adecuación de los documentos de gestión y ejecución de las restantes labores que
demande el proyecto.
La definición de los procesos contará con la participación y orientación del representante de
la Gerencia de Gestión de Procesos, debiendo ser validados por el Jefe de Proyecto.
La elaboración de la normativa contará con la participación del representante de la Gerencia
de Regulación y la supervisión y validación permanente del Jefe de Proyecto.
La identificación de las necesidades informáticas estará a cargo del equipo de trabajo,
correspondiendo su desarrollo al representante de la Gerencia de Tecnologías de la
Información, comprendiendo su diseño, elaboración y puesta en operación.
Los procesos para notificaciones y tramitación de documentos, conforme a la normativa
desarrollada por el proyecto, contaran con la participación del representante de la Gerencia
de Gestión Documentaria.
La Gerencia General, a través de su representante, prestará el apoyo necesario para la
estimación y asignación de los recursos logísticos y financieros necesarios.
La definición de los perfiles del personal y necesidades de capacitación estará a cargo del
equipo del proyecto contando con la participación de la Gerencia de Gestión de Recursos
Humanos y Escuela Nacional de Control.
La Gerencia de Gestión de Proyectos, a través de su representante, proporcionará la
orientación necesaria para la correcta ejecución del proyecto.
Las propuestas de productos serán presentadas al Comité Directivo para tramitar su
aprobación ante los niveles correspondientes.
Definición del Producto del Proyecto: Descripción del producto, servicio o capacidad a generar.
Implementación de la Facultad Sancionadora
de la Contraloría General de la República
Modelo de Procesos
Ingeniería de Sistemas
PROPROF 32
Para el Proyecto Implementación del Procedimiento Administrativo Sancionador (PAS) se
desarrollaran los siguientes productos:
1. Descripción del proceso y sub procesos (Anexo 1).
2. Propuesta de organización y funciones (Anexo 2 y 3).
3. Definición de capacidad operativa y perfiles del personal (Anexo 4).
4. Elaboración de normativa (Anexo 5A).
5. Elaboración de Manuales de Procedimientos.
6. Definición y desarrollo de aplicaciones informáticas integradas a los sistemas de la CGR
(Anexo 5B).
7. Definición de infraestructura y equipamiento (Anexo 5C).
8. Definición de necesidades de capacitación (Anexo 5D).
9. Plan de Transición (Anexo 5E).
10. Plan de implementación
11. Indicadores de Gestión (Anexo 6)
Definición de Requisitos del Proyecto: Descripción de requerimientos funcionales, no funcionales, de
calidad, legales, etc., del proyecto/producto.
 Disponibilidad permanente de los integrantes del equipo del proyecto y dedicación, conforme a
los requerimientos establecidos por la Jefatura del proyecto.
 Participación de las unidades orgánicas encargadas de proporcionar los recursos necesarios.
 La asesoría permanente del consultor.
 Se tomará en cuenta los documentos incluidos en los anexos adjuntos.
 El desarrollo normativo y organizacional tomará en cuenta las disposiciones establecidas en la
Ley N° 29622 y su Reglamento, considerando, además, los principios del derecho administrativo
sancionador.
 Se aplicarán las disposiciones internas para la emisión de normas, gestión de procesos y
proyectos.
 Establecimiento de mecanismos de transición para el funcionamiento oportuno del Proceso
Administrativo Sancionador, considerando criterios de administración de la demanda y
contenido de los insumos generados por el proceso de control.
Objetivos del Proyecto
Concepto Objetivo Criterio de Éxito
Implementación de la Facultad Sancionadora
de la Contraloría General de la República
Modelo de Procesos
Ingeniería de Sistemas
PROPROF 33
1.- Alcance
Identificar, desarrollar y/o gestionar los
elementos normativos, organizacionales y
recursos necesarios para el ejercicio de la
potestad sancionadora en materia de
responsabilidad administrativa funcional.
Funcionamiento de las
instancias que conforman el
procedimiento sancionador.
2.- Tiempo
La implementación del Proceso Administrativo
Sancionador comprenderá dos (02) etapas:
 Implementación transición incluyendo
Tribunal Superior de Responsabilidades se
Sanciones Administrativas: 26 Enero del
2012.
 Implementación Final: 10 de Mayo del
2012.
Cumplir en las fechas
estimadas para las etapas del
proyecto.
3.- Costo $ xx,xxx,xxx.xx
Contar con los recursos
necesarios y no sobrepasar el
presupuesto estimado.
4.- Calidad
Establecer parámetros normativos y
organizacionales que aseguren la eficacia y
eficiencia del Proceso Administrativo
Sancionador.
Cumplimiento de
especificaciones técnicas
establecidas.
Finalidad del Proyecto: Fin último, propósito general, u objetivo de nivel superior por el cual se
ejecuta el proyecto, enlace con programas, portafolio, o estrategias de la organización.
Identificar y desarrollar los elementos normativos, organizacionales y recursos necesarios para la
implantación de la potestad sancionadora en materia de responsabilidad administrativa funcional
conferida a la Contraloría General de la República.
Asegurar el correcto procesamiento y adecuada sanción de la responsabilidad administrativa
funcional identificada en el proceso de control, permitiendo su articulación eficiente con el proceso
de identificación de responsabilidades – PIR.
Permitir el efectivo ejercicio de la potestad sancionadora, para fines de la prevención y represión de
conductas graves y muy graves en las entidades, proporcionando una respuesta oportuna e idónea
del control gubernamental en la lucha contra la corrupción.
El proyecto se enmarca en el Plan Maestro de Transformación de la CGR, conforme al Nuevo
Modelo de Gestión y se inserta principalmente en los siguientes objetivos estratégicos:
a) Lograr un alto nivel de confianza en la ciudadanía.
b) Reorganizar e integrar el Sistema Nacional de Control y la normativa que lo soporta.
Implementación de la Facultad Sancionadora
de la Contraloría General de la República
Modelo de Procesos
Ingeniería de Sistemas
PROPROF 34
c) Implantar el nuevo enfoque de control con una definición clara de los productos y servicios
brindados.
Justificación del Proyecto: Motivos, razones, o argumentos que justifican la ejecución del proyecto.
 Dar cumplimiento a la Ley N° 29622 y su Reglamento, permitiendo el efectivo ejercicio de la
potestad sancionadora en materia de responsabilidad administrativa funcional, conferida a la
Contraloría General de la República, elaborando la normativa complementaría, proponiendo las
modificaciones organizacionales y recursos necesarios.
 Establecer estándares y criterios uniformes para los procesos, procedimientos y herramientas de
la potestad sancionadora en materia de responsabilidad administrativa funcional.
Fecha de Elaboración
Conformación de Roles del Equipo del Proyecto
Los integrantes del proyecto deberán atenerse a lo establecido en las disposiciones para la gestión
de proyectos, conforme al siguiente resumen:
 Comité Directivo: Encargado de asegurar que el proyecto se encuentre alineado con las
estrategias, políticas y directrices institucionales, evaluando los resultados de avance.
 Patrocinador: Encargado de aprobar los documentos de gestión del proyecto,
proporcionando los recursos y soporte necesarios, así como cautelando su correcto uso.
 Jefe de Proyecto: Encargado de la coordinación y supervisión general del proyecto,
constituyendo el enlace del Proyecto con el Patrocinador, el Comité Directivo y otros
proyectos.
 Miembro de Equipo de Proyecto: Encargado de ejecutar y documentar las actividades
asignadas, conforme al cronograma de trabajo, brindando opinión técnica en
representación de la unidad orgánica a que pertenece, así como coordinando aquellas
labores que correspondan a su unidad orgánica.
 Especialista / Facilitador: Encargado del seguimiento, monitoreo y apoyo coadyuvante a la
Jefatura de Proyecto, en lo relacionado a la metodología y desarrollo del proyecto.
Grupos de Interés que intervienen en el Proyecto
UO/ Grupo
organizacional
Rol que desempeña Expectativa
1. Secretaría General
 Apoyar la gestión y proporcionar las
facilidades que requiere el equipo para
el desarrollo del proyecto.
Lograr las metas del
proyecto, desarrollando,
los productos con la calidad
esperada y conforme a la
Implementación de la Facultad Sancionadora
de la Contraloría General de la República
Modelo de Procesos
Ingeniería de Sistemas
PROPROF 35
 Actuar como integrante del Comité
Directivo y patrocinador del proyecto,
así como participar de su ejecución, a
través de su representante.
 Supervisar y coordinar
permanentemente con el equipo del
proyecto.
programación establecida.
2. Gerencia Central de
Producción y Calidad
Apoyar la gestión y dar facilidades al
equipo para el desarrollo del proyecto.
Actuar como integrante del Comité
Directivo.
Proporcionar los estándares de calidad
para los procesos.
Lograr las metas del
proyecto, cumpliéndose los
estándares de calidad
brindados.
3. Gerencia de
Regulación
Participar a través de su representante,
en el desarrollo del proyecto.
Actuar como integrante del Comité
Directivo.
Lograr las metas del
proyecto, obteniendo
documentos normativos
alineados con el Nuevo
Modelo de Gestión.
4. Gerencia Legal
Proporcionar el soporte legal requerido
para el análisis de la aplicación y
procedencia de las propuestas
normativas.
Actuar, a través de su representante,
como Jefe del Proyecto.
Obtener que la
documentación normativa
generada este conforme al
marco legal vigente.
5. Gerencia de Gestión
de Procesos
 Elaborar el proceso de acuerdo de
lineamientos institucionales.
 Actuar, a través de su representante,
como integrante del proyecto.
Lograr las metas del
proyecto, a través de un
proceso debidamente
documentado.
6. Gerencia General
 Apoyar la gestión a través de las
gerencias a su cargo y dar facilidades
para el desarrollo del proyecto.
 Actuar, a través de su representante,
como integrante del proyecto.
 Coordinar e interactuar con las
instancias encargadas de la estimación
de los recursos para la implementación
de los procesos.
 Dotar oportunamente a través de la
Gerencia de Logística la nueva
infraestructura requerida.
Lograr las metas del
proyecto, asegurando el
uso racional de los
recursos.
7. Gerencia de Gestión  Facilitar la gestión del proyecto, Lograr las metas del
Implementación de la Facultad Sancionadora
de la Contraloría General de la República
Modelo de Procesos
Ingeniería de Sistemas
PROPROF 36
de Proyectos proporcionando soporte para su
monitoreo.
 Actuar, a través de su representante,
como integrante del proyecto.
proyecto de acuerdo a la
metodología vigente.
8. Gerencia de Gestión
y Desarrollo Humano
 Apoyar la gestión y dar facilidades al
equipo para el desarrollo del proyecto.
 Establecer los perfiles y participar en la
estimación de la capacidad operativa.
 Coordinar las necesidades de
capacitación.
 Efectuar los procesos de selección de
personal que sean necesarios
Contar oportunamente con
personal que cumpla los
perfiles establecidos.
9. Gerencia de
Tecnologías de la
Información
 Apoyar en el diseño, desarrollo e
implementación de las aplicaciones
informáticas requeridas por los
procesos.
 Actuar, a través de su representante,
como integrante del proyecto.
Lograr las metas del
proyecto, contando con
aplicaciones informáticas
que cumplan con los
estándares institucionales.
10. Gerencia de Gestión
Documentaria
 Participar en el diseño y puesta en
operación del trámite documentario y
proceso de notificaciones para los
procesos.
 Participar en la implementación del
proceso y expedientes requeridos por
los procesos.
 Actuar, a través de su representante,
como integrante del proyecto.
Un proceso de trámite y
notificaciones que cumpla
con los requerimientos
legales y sea seguro,
eficiente y efectivo.
11. Proceso de
Identificación de
Responsabilidades
 Proporcionar los informes de control
que identifican responsabilidad
administrativa funcional por
infracciones graves y muy graves.
Contar con un
procedimiento eficiente y
sanciones adecuadas para
la responsabilidad
identificada
12. Tribunal Superior de
Identificación de
Responsabilidades
 Recibe las apelaciones del Órgano
Sancionador
Que las apelaciones
remitidas por el Órgano
Sancionador cumplan con
los requisitos establecidos
Principales Amenazas del Proyecto
NINGUNA
Principales Oportunidades del Proyecto
Implementación de la Facultad Sancionadora
de la Contraloría General de la República
Modelo de Procesos
Ingeniería de Sistemas
PROPROF 37
1. Mejorar la percepción ciudadana sobre la eficacia de la lucha contra la corrupción a partir de
sanciones oportunas y proporcionales a la gravedad de las infracciones cometidas.
2. Disuadir la comisión de infracciones en las entidades a través del efectivo ejercicio de la
potestad sancionadora.
3. Asegurar la confianza de los funcionarios y servidores públicos, en la objetividad del ejercicio
de la potestad sancionadora.
4. Contar con las aplicaciones informáticas que soporten el Proceso Administrativo Sancionador.
5. Contribuir a la desconcentración del Sistema Nacional de Control, en el ámbito de las Macro
Regiones de Control.
6. Uniformar los procesos, metodologías y criterios usados por las instancias del Proceso
Administrativo Sancionador.
7. Constituirse en un referente en el ejercicio de la potestad administrativa sancionadora.
Recursos
Concepto Detalle
1.- Personal
Personal integrante del equipo designado para la ejecución del
proyecto y consultor.
2.- Materiales Útiles de oficina
3.- Equipos
Modulo, computadoras, impresoras, equipos telefónicos,
proyectores y aquellos que sean necesarios para la correcta
ejecución e implementación del proyecto.
4.- Otros
Recursos presupuestales, ambientes físicos para la
implementación, viáticos y otros recursos que sean determinados
durante la ejecución del proyecto.
Supuestos: Factores que para propósitos de la planificación del proyecto se consideran verdaderos,
reales o ciertos.
Internos Ambientales o externos a la CGR
La potestad de la Jefatura de Proyecto para
interactuar directamente con las instancias
competentes que sean necesarias para el
desarrollo del proyecto.
Existencia de cuestionamientos a la legalidad
de la potestad sancionadora conferida a la
Contraloría General.
Los recursos solicitados para el desarrollo del
Proyecto sean otorgados oportunamente.
Existencia en el mercado laboral (interno y
externo) de personal calificado para cubrir los
puestos requeridos.
Implementación de la Facultad Sancionadora
de la Contraloría General de la República
Modelo de Procesos
Ingeniería de Sistemas
PROPROF 38
Aprobación:
Carla Salazar Lui-Lam
Comité Directivo
Patrocinador
Secretaría General
Alfonso González Paz
Comité Directivo
Gerencia de Regulación
Paco Toledo Yallico
Comité Directivo
Gerencia Central de Producción y Calidad
César Delgado Contreras
Jefe de Proyecto
Gerencia Legal
Implementación de la Facultad Sancionadora
de la Contraloría General de la República
Modelo de Procesos
Ingeniería de Sistemas
PROPROF 39
4.2.1 Estructura de Desglose de Trabajo (EDT)
PROCESO
ADMINISTRATIVO
SANCIONADOR
CIERRE DEL
PROYECTO
Informe de Cierre
Aprobado - Comité
Directivo
CONTROL Y
SEGUIMIENTO
RAM Set 2011- Abr
2012
EJECUCIÓN
CAPACITACIÓN INFRAESTRUCTURANORMATIVAORGANIZACIÓN PROCESOSRECURSOS
HUMANOS
TECNOLOGÍA DE
LA INFORMACIÓN
TRANSICIÓN
INICIO
Acta de Constitución
aprobada - Alta
Dirección
Memorando Circular
aprobado - Alta
Dirección
PLANIFICACIÓN
Enunciado de
Alcance aprobado -
Alta Dirección
Capacidad operativa
y perfiles definidos
Asignación de
recursos
Análisis de la
solución informática
Diseño de la solución
informática
Desarrollo de la
solución informática
Pruebas integrales
Implementación y
despliegue
Capacitación
funcional del sistema
Acondicionamiento
de oficinas
Equipamiento
Plan de transición
Normativa para la
transición
Capacitación para la
transición
Recursos Humanos
para la transición
Infraestructura para
la transición
Plan de capacitación
Diseño instruccional
Actividades de
capacitación
Diagramas de flujo
de procesos
Manual de
procedimientos
Organigrama y ROF
Propuesta de
modificación del
CAP
Directiva sobre
normas del PAS
Directiva sobre el
régimen de
notificaciones del
PAS
Directiva para
verificación del
cumplimiento de
sanciones y
medidas preventivas
del PAS
Reglamento del
TSRA
Implementación de la Facultad Sancionadora
de la Contraloría General de la República
Modelo de Procesos
Ingeniería de Sistemas
PROPROF 40
4.2.2 Cronograma de Ejecución del proyecto
El cronograma muestra las fechas establecidas por el Comité Directivo, a partir del “quick off” del proyecto con fecha 03 de Octubre del
2011.
El tiempo asignado al desarrollo del componente de procesos es de 56 días y comprende lo siguiente:
 Diagrama de flujo de procesos (1ra Instancia-Fase Instructora, 1ra Instancia-Fase Sancionadora, 2da Instancia-Tribunal Superior de
Responsabilidades)
 Manual de procedimientos (1ra Instancia-Fase Instructora, 1ra Instancia-Fase Sancionadora, 2da Instancia-Tribunal Superior de
Responsabilidades)
Implementación de la Facultad Sancionadora
de la Contraloría General de la República
Modelo de Procesos
Ingeniería de Sistemas
PROPROF 41
Implementación de la Facultad Sancionadora
de la Contraloría General de la República
Modelo de Procesos
Ingeniería de Sistemas
PROPROF 42
4.3 Modelo de Procesos
Para la elaboración del modelo de procesos del PAS, se han tenido en cuenta las
estructuras orgánicas propuestas, a fin de poder identificar los actores funcionales
que darán vida al proceso a lo largo de su desarrollo.
Cabe recalcar también que el PAS se ha dividido en 3 fases, de la manera que sigue:
 1° Instancia – Fase Instructora
 1° Instancia – Fase Sancionadora
 2° Instancia – Tribunal Superior de Responsabilidades Administrativas
Implementación de la Facultad Sancionadora
de la Contraloría General de la República
Modelo de Procesos
Ingeniería de Sistemas
PROPROF 43
1.3.1 Modelo Macro del PAS
Implementación de la Facultad Sancionadora
de la Contraloría General de la República
Modelo de Procesos
Ingeniería de Sistemas
PROPROF 44
1.3.2 Diagrama de Flujo Fase Instructiva – 1ra Instancia
Implementación de la Facultad Sancionadora
de la Contraloría General de la República
Modelo de Procesos
Ingeniería de Sistemas
PROPROF 45
Implementación de la Facultad Sancionadora
de la Contraloría General de la República
Modelo de Procesos
Ingeniería de Sistemas
PROPROF 46
Implementación de la Facultad Sancionadora
de la Contraloría General de la República
Modelo de Procesos
Ingeniería de Sistemas
PROPROF 47
1.3.3 Diagrama de Flujo Fase Sancionadora – 1ra Instancia
Implementación de la Facultad Sancionadora
de la Contraloría General de la República
Modelo de Procesos
Ingeniería de Sistemas
PROPROF 48
1.3.4 Diagrama de Flujo Tribunal Superior de Responsabilidades – 2da Instancia
Implementación de la Facultad Sancionadora
de la Contraloría General de la República
Modelo de Procesos
Ingeniería de Sistemas
PROPROF 49
Implementación de la Facultad Sancionadora
de la Contraloría General de la República
Modelo de Procesos
Ingeniería de Sistemas
PROPROF 50
CONCLUSIONES
 El método de trabajo aplicado ha permitido delimitar el alcance del sistema,
englobándolo y denominándolo como Sistema Nacional de Control.
 Se han identificado las necesidades que presentaba el SNC orientadas a ejercer nuevas
facultades sancionadoras de acuerdo a la problemática descrita.
 Producto de estas necesidades identificadas, se elaboró un nuevo modelo de gestión,
en el cuál, se detallaron los requerimientos que habían que satisfacer para que el
Nuevo Sistema pudiera llevar a cabo eficaz y eficientemente sus nuevas operaciones
core.
 Uno de los requerimientos importantes y que justamente ha sido materia de esta
tesina ha sido el desarrollo del componente de procesos, el cuál ha sido desarrollado
cumpliendo las exigencias y estándares que la propia metodología de procesos exige.
 La gestión de procesos en sí, es una metodología de carácter sistémico ya que se
asegura del desarrollo a detalle de cada componente por separado, pero sin perder de
vista y definiendo claramente el flujo de información que es el principal elemento de
interacción con otros procesos o entes externos. El modelo de procesos se convierte
así en la descripción más completa del sistema ya que asegura la integridad de sus
operaciones, por la visión horizontal y vertical que debe integrar.
 El Nuevo Modelo de Gestión de la CGR ha sido aprobado por la Alta Dirección en la
consideración de representar adecuadamente el enfoque de modernización de la
Contraloría.
 El Plan de Implementación del Proceso Administrativo Sancionador ha sido aprobado
por el Comité Directivo por ser considerado adecuado para llevar a cabo la
implementación de la facultad sancionadora.
 El modelo de procesos del PAS se ha formulado con el apoyo de los asesores legales
del Despacho del Vice-Contralor y con la participación de todos los miembros del
equipo de proyecto, liderados por el Jefe de Proyecto.
 Se ha cumplido de manera exitosa con los objetivos planteados en la presente tesina.
RECOMENDACIONES
 Aprobar el modelo de procesos formulado para el Proceso Administrativo Sancionador
y disponer los recursos para su adecuada implementación.
 Migrar el modelo de procesos hacia la plataforma BPM para que el PAS pueda
gestionarse de manera adecuada.
 Establecer los lineamientos de mejora continua del PAS y ejecutarlos.

Tesina

  • 1.
    1 UNIVERSIDAD NACIONAL HERMILIO VALDIZÁN FACULTADDE INGENIERÍA INDUSTRIAL Y DE SISTEMAS E.A.P. INGENIERÍA DE SISTEMAS “IMPLEMENTACIÓN DE LA FACULTAD SANCIONADORA DE LA CONTRALORÍA GENERAL DE LA REPÚBLICA – MODELO DE PROCESOS” TESINA Para optar el Título de Ingeniero de Sistemas ALUMNA : Bach. Graciela Jacqueline Pérez Caballero ASESOR : Ing. Luis Meza Ordóñez HUÁNUCO - PERÚ 2011
  • 2.
    Implementación de laFacultad Sancionadora de la Contraloría General de la República Modelo de Procesos Ingeniería de Sistemas PROPROF 2 DEDICATORIA A Dios, creador de todas las cosas e inspirador de todos los esfuerzos por transformar el mundo. AGRADECIMIENTO A mi familia, siempre incondicional.
  • 3.
    Implementación de laFacultad Sancionadora de la Contraloría General de la República Modelo de Procesos Ingeniería de Sistemas PROPROF 3 ÍNDICE INTRODUCCIÓN-------------------------------------------------------------------------------------------------------5 CAPÍTULO I: ASPECTOS GENERALES-----------------------------------------------------------------------------6 1.1 OBJETIVOS --------------------------------------------------------------------------------------------------------6 1.1.1. OBJETIVO GENERAL -------------------------------------------------------------------------------------------6 1.1.2. OBJETIVOS ESPECÍFICOS---------------------------------------------------------------------------------------6 1.2 JUSTIFICACIÓN ----------------------------------------------------------------------------------------------------6 CAPÍTULO II: MARCO REFERENCIAL-----------------------------------------------------------------------------7 2.1 CONTRALORÍA GENERAL DE LA REPÚBLICA---------------------------------------------------------------------7 2.1.1 MISIÓN ---------------------------------------------------------------------------------------------------------7 2.1.2 VISIÓN ----------------------------------------------------------------------------------------------------------7 2.1.3 VALORES --------------------------------------------------------------------------------------------------------7 2.1.4 ATRIBUCIONES DE LA CGR-------------------------------------------------------------------------------------7 2.1.5 ESTRUCTURA ORGÁNICA---------------------------------------------------------------------------------------8 2.1.6 OBJETIVOS ESTRATÉGICOS-------------------------------------------------------------------------------------9 2.2 MARCO TEÓRICO-----------------------------------------------------------------------------------------------10 2.2.1 SISTEMA NACIONAL DE CONTROL---------------------------------------------------------------------------10 2.2.2 CONTROL GUBERNAMENTAL --------------------------------------------------------------------------------11 2.2.3 FACULTAD SANCIONADORA ---------------------------------------------------------------------------------11 2.2.4 EXAMEN ESPECIAL -------------------------------------------------------------------------------------------11 2.2.5 INFORME DE CONTROL---------------------------------------------------------------------------------------12 2.2.6 INFRACCIONES ------------------------------------------------------------------------------------------------12 2.2.7 SANCIONES ---------------------------------------------------------------------------------------------------13 2.2.8 GRADUACIÓN DE LA SANCIÓN -------------------------------------------------------------------------------13 2.2.9 PROCESO------------------------------------------------------------------------------------------------------13 2.2.10 GESTIÓN POR PROCESOS -----------------------------------------------------------------------------------14 2.2.11 BPMN (BUSINESS PROCESS MODELING NOTATION)----------------------------------------------------16 2.3 MARCO METODOLÓGICO--------------------------------------------------------------------------------------17 2.3.1 PLANTEAMIENTO DEL PROBLEMA ---------------------------------------------------------------------------17 2.3.2 PLANTEAMIENTO DE LA SOLUCIÓN--------------------------------------------------------------------------17 CAPÍTULO III: PLANTEAMIENTO DEL PROBLEMA----------------------------------------------------------19 3.1 DESCRIPCIÓN DE LA SITUACIÓN PROBLEMA------------------------------------------------------------------19 3.1.1 PROBLEMA RELACIONADO AL CONTROL GUBERNAMENTAL -----------------------------------------------19 3.1.2 PROBLEMA RELACIONADO AL CUMPLIMIENTO DE LAS RECOMENDACIONES PARA EL DESLINDE DE LA RESPONSABILIDAD ADMINISTRATIVA FUNCIONAL --------------------------------------------------------------------19 3.1.3 PROBLEMA RELACIONADA AL PROCESAMIENTO DE LA RESPONSABILIDAD ADMINISTRATIVO FUNCIONAL 22
  • 4.
    Implementación de laFacultad Sancionadora de la Contraloría General de la República Modelo de Procesos Ingeniería de Sistemas PROPROF 4 3.2 ENUNCIADO DEL PROBLEMA ----------------------------------------------------------------------------------23 CAPITULO IV: PLANTEAMIENTO DE LA SOLUCIÓN--------------------------------------------------------24 4.1 DISEÑO DEL SISTEMA ------------------------------------------------------------------------------------------24 4.1.1 NUEVO MODELO DE GESTIÓN DE LA CONTRALORÍA GENERAL DE LA REPÚBLICA ------------------------26 4.1.2 ESTRUCTURA ORGÁNICA DEL PAS --------------------------------------------------------------------------27 4.2 PROYECTO DE IMPLEMENTACIÓN -----------------------------------------------------------------------------28 4.2.1 ACTA DE CONSTITUCIÓN DEL PROYECTO--------------------------------------------------------------------28 4.2.1 ESTRUCTURA DE DESGLOSE DE TRABAJO (EDT) -----------------------------------------------------------39 4.2.2 CRONOGRAMA DE EJECUCIÓN DEL PROYECTO--------------------------------------------------------------40 4.3 MODELO DE PROCESOS----------------------------------------------------------------------------------------42 1.3.1 MODELO MACRO DEL PAS----------------------------------------------------------------------------------43 1.3.2 DIAGRAMA DE FLUJO FASE INSTRUCTIVA – 1RA INSTANCIA-----------------------------------------------44 1.3.3 DIAGRAMA DE FLUJO FASE SANCIONADORA – 1RA INSTANCIA -------------------------------------------47 1.3.4 DIAGRAMA DE FLUJO TRIBUNAL SUPERIOR DE RESPONSABILIDADES – 2DA INSTANCIA-----------------48 CONCLUSIONES-----------------------------------------------------------------------------------------------------50 RECOMENDACIONES ----------------------------------------------------------------------------------------------50
  • 5.
    Implementación de laFacultad Sancionadora de la Contraloría General de la República Modelo de Procesos Ingeniería de Sistemas PROPROF 5 INTRODUCCIÓN El Control Gubernamental es hoy en día, el mejor medio para verificar que la gestión pública se haya realizado con economía, eficiencia, eficacia, transparencia y de conformidad con las disposiciones legales aplicables. La Contraloría General de la República, en su papel de entidad fiscalizadora, tiene en sus manos la responsabilidad de llevar adelante las auditorías de control a todas las entidades del estado de manera correcta. Producto de su trabajo diario, emite los informes de control respectivos, donde se señalan las posibles infracciones cometidas, los presuntos responsables y las medidas correctivas que se deben adoptar. Sin embargo, en los últimos años, se ha identificado un notorio crecimiento del porcentaje de recomendaciones que no han sido implementadas totalmente o peor aún, no se han tenido en cuenta. Esta situación ha conllevado a que la Contraloría General de la República eleve al Ejecutivo, su deseo de obtener la facultad de sancionar las faltas de carácter administrativo, sin necesidad de intervención del Poder Judicial, a fin de acelerar y de brindarle mayor eficacia y eficiencia al proceso control gubernamental. En este escenario, con la aprobación de la ley que le otorga la facultad sancionadora, es necesario hacer un esfuerzo conjunto que asegure la correcta implementación de esta nueva potestad. La Contraloría General de la República, teniendo en consideración lo antes mencionado, y siendo conocedora de los modelos de gestión modernos, ha optado por la Gestión de Procesos, tanto para la fase de modelado, como para la de gestión de las diversas actividades que tienen lugar a lo largo de la ejecución de la potestad sancionadora. Por estas razones, la presente tesina tiene como elemento principal el modelo de procesos que se desarrolló para graficar el Proceso Administrativo Sancionador, bajo el estándar BPMN, lo que en un futuro muy cercano servirá de insumo al BPMS que será implementado en la Contraloría General de la República, para la adecuada gestión de sus procesos.
  • 6.
    Implementación de laFacultad Sancionadora de la Contraloría General de la República Modelo de Procesos Ingeniería de Sistemas PROPROF 6 CAPÍTULO I: ASPECTOS GENERALES 1.1 Objetivos 1.1.1. Objetivo General Elaborar una propuesta integral para la adecuada implementación de la Facultad Sancionadora de la Contraloría General de la República. 1.1.2. Objetivos Específicos  Elaborar el Plan de Proyecto de Implementación de la Facultad Sancionadora de la Contraloría General de la República.  Elaborar el modelo de procesos del “Proceso Administrativo Sancionador” de la Contraloría General de la República. 1.2 Justificación La Contraloría General de la República, conforme a la ley Nº 29622, detenta en la actualidad una facultad administrativa sancionadora que le permite aplicar directamente sanciones ante la comisión de las infracciones que hubieren cometido las entidades sujetas a control, sus funcionarios y servidores públicos o a quienes haya requerido información o su presencia con relación a su vinculación jurídica con las entidades. En este sentido, la CGR, ha tenido a bien modificar su modelo de gestión, por uno que incluya, la nueva facultad otorgada. Es por esta razón que la implementación del nuevo componente sancionador de la CGR, tiene que ser pensada y llevada a cabo de manera integral, e incluyendo todos los ámbitos sobre los cuáles este cambio tenga un efecto directo. Hoy en día, sobresale la amplia acogida que el sector público y privado le han brindado a la gestión por procesos como dinamizador real en el logro de los objetivos del negocio. La Gestión por Procesos supone una visión integral haciendo posible una gestión interfuncional generadora de valor para el usuario, y que por tanto, procura su satisfacción. Es por esta razón que para la CGR resulta por demás importante, que el desarrollo del nuevo componente sancionador, sea desarrollado desde el enfoque de procesos y sirva como eje fundamental a los demás componentes a considerar en la
  • 7.
    Implementación de laFacultad Sancionadora de la Contraloría General de la República Modelo de Procesos Ingeniería de Sistemas PROPROF 7 implementación, tales como la gestión de los recursos humanos, logísticos, financieros, etc. CAPÍTULO II: MARCO REFERENCIAL 2.1 Contraloría General de la República La Contraloría General de la República es una entidad descentralizada de derecho público que goza de autonomía conforme a su ley orgánica. Es el órgano superior del Sistema Nacional de Control, supervisa la legalidad de la ejecución del presupuesto del Estado, de las operaciones de la deuda pública y de los actos de las instituciones sujetas a control. El Contralor General es designado a propuesta del Poder Ejecutivo, por siete años. 2.1.1 Misión “Promover el desarrollo de una gestión eficaz y moderna de los recursos públicos en beneficio de todos los peruanos”. 2.1.2 Visión “Ser reconocida como una institución de excelencia, que crea valor y contribuye a mejorar la calidad de vida de los ciudadanos”. 2.1.3 Valores  Honestidad (Siempre con la verdad)  Justicia (Obrar con la razón y la ley)  Prudencia (Actuar oportunamente con conocimiento y responsabilidad) 2.1.4 Atribuciones de la CGR De acuerdo al art. 22 de la Ley Orgánica del Sistema Nacional de Control y de la Contraloría General de la República, aprobada por Ley N° 27785 son atribuciones de la Contraloría General de la República:  Tener acceso en cualquier momento, y sin limitación a los registros, a documentos e información de las entidades, aun cuando sean secretos; así como requerir información a particulares que mantengan o hayan mantenido relaciones con las entidades; siempre y cuando no violen la libertad individual.
  • 8.
    Implementación de laFacultad Sancionadora de la Contraloría General de la República Modelo de Procesos Ingeniería de Sistemas PROPROF 8  Ordenar que los órganos del Sistema realicen las acciones de control que a su juicio sean necesarias o ejercer en forma directa el control externo posterior sobre los actos de las entidades.  Supervisar y garantizar el cumplimiento de las recomendaciones que se deriven de los informes de control emanados de cualquiera de los órganos del Sistema. Disponer el inicio de las acciones legales pertinentes en forma inmediata por el Procurador Público de la Contraloría General de la República o el procurador del Sector o el representante legal de la entidad examinada, en los casos en que en la ejecución directa de una acción de control se encuentre daño económico o presunción de ilícito penal. 2.1.5 Estructura Orgánica Gráfico: Estructura Orgánica de la CGR
  • 9.
    Implementación de laFacultad Sancionadora de la Contraloría General de la República Modelo de Procesos Ingeniería de Sistemas PROPROF 9 2.1.6 Objetivos Estratégicos El Plan Estratégico que cuenta con tres perspectivas macro y 21 objetivos estratégicos, se enfoca en el desarrollo de un control moderno, técnico e imparcial al servicio del país, que promueva una administración eficiente y eficaz de los recursos públicos, en beneficio de la ciudadanía. Las perspectivas macro y objetivos estratégicos son: 1. Relaciones con el Entorno: a) Lograr un alto nivel de confianza de la ciudadanía b) Incrementar las relaciones institucionales para la lucha contra la corrupción. c) Aumentar el intercambio de conocimientos con instituciones públicas y privadas d) Fortalecer nuestra presencia internacional. 2. Control Gubernamental: a) Reorganizar e integrar el Sistema Nacional de Control y la normativa que lo soporta b) Ejecutar la descentralización c) Implantar el nuevo Enfoque de Control y definición clara de productos y servicios d) Implantar el Control Gubernamental y Evaluación de Políticas Públicas e) Implantar el nuevo Enfoque de Lucha Contra la Corrupción f) Incrementar la Productividad g) Incrementar las mejores prácticas de control a nivel mundial. 3. Desarrollo Organizacional: a) Establecer un nuevo modelo de Gestión del Talento Humano b) Mejorar la cultura y clima organizacional c) Administrar efectiva y eficientemente los recursos de la CGR d) Implementar el Modelo de Gestión por Resultados en la Institución e) Implantar la Gestión por Procesos f) Implantar la Gestión de Proyectos g) Implementar un sistema de seguridad integral con infraestructura física adecuada
  • 10.
    Implementación de laFacultad Sancionadora de la Contraloría General de la República Modelo de Procesos Ingeniería de Sistemas PROPROF 10 h) Tener una plataforma tecnológica moderna e integrada i) Implementar un Sistema de Información Gerencial. 2.2 Marco Teórico 2.2.1 Sistema Nacional de Control El Sistema Nacional de Control es el conjunto de órganos de control, normas, métodos y procedimientos —estructurados e integrados funcionalmente— destinados a conducir y desarrollar el ejercicio del control gubernamental en forma descentralizada. Su actuación comprende las actividades y acciones en los campos administrativo, presupuestal, operativo y financiero de las entidades y alcanza al personal que presta servicios en ellas, independientemente del régimen que las regule (Artículo 12 Ley Nº 27785). El ejercicio del control gubernamental por el Sistema Nacional de Control en las entidades, se efectúa bajo la autoridad normativa y funcional de la Contraloría General de la República, la misma que establece los lineamientos, disposiciones y procedimientos técnicos correspondientes a su proceso, en función a la naturaleza y/o especialización de dichas entidades, las modalidades de control aplicables y los objetivos trazados para su ejecución. Dicha regulación permitirá la evaluación, por los órganos de control, de la gestión de las entidades y sus resultados (Artículo 14 Ley Nº 27785).
  • 11.
    Implementación de laFacultad Sancionadora de la Contraloría General de la República Modelo de Procesos Ingeniería de Sistemas PROPROF 11 Gráfico: Sistema Nacional de Control 2.2.2 Control Gubernamental El control gubernamental es la función estatal de raigambre constitucional destinada a la supervisión, vigilancia y verificación de los actos y resultados de la gestión pública, cuyo ejercicio se rige por los principios de objetividad, universalidad, carácter técnico y especializado, autonomía funcional, legalidad y debido proceso de control, entre otros. 2.2.3 Facultad Sancionadora Facultad otorgada por la ley N° 29622, promulgada por el Congreso de la República, que otorga capacidad sancionadora a la Contraloría General de la República en materia de responsabilidad administrativa funcional. 2.2.4 Examen Especial Auditoría que puede comprender o combinar la auditoría financiera con la auditoría de gestión destinada - sea en forma genérica o específica – a la verificación del manejo de los recursos presupuestarios de un período dado, así como de los dispositivos legales aplicables. Así mismo se efectúan exámenes especiales para investigar denuncias de diversa índole y ejercer el control de las donaciones recibidas, así como de los
  • 12.
    Implementación de laFacultad Sancionadora de la Contraloría General de la República Modelo de Procesos Ingeniería de Sistemas PROPROF 12 procesos licitarios, de endeudamiento público y cumplimiento de contratos de gestión gubernamental, entre otros. El Examen Especial es efectuado por la Contraloría General de la República y por los Órganos de Auditoría Interna del SNC, como parte del alcance del trabajo necesario para emitir el Informe Anual sobre la Cuenta General de la República, preparada por la Contaduría Pública de la Nación. 2.2.5 Informe de Control Informe que emite la CGR y los OCI, donde deben exponer apropiadamente los resultados del Examen Especial, señalando que se realizó de acuerdo a las normas de auditoria gubernamental. En este informe se debe revelar toda aquella información que a juicio del auditor, permita conocer hechos o circunstancias que incidan significativamente en la gestión de la entidad auditada, tales como el reconocimiento de las dificultades o circunstancias en las que se desenvolvieron los responsables de dicha gestión, en los supuestos en que esto suceda, sin perjuicio de la observancia de los requisitos de la objetividad e imparcialidad que deben guiar al auditor en la elaboración de su informe. 2.2.6 Infracciones Se consideran conductas infractorias en materia de responsabilidad administrativa funcional, las siguientes: a) Incumplir o permitir el incumplimiento de las disposiciones del marco legal aplicable a las entidades para el desarrollo de sus actividades. b) Incumplir o permitir el incumplimiento de las disposiciones internas emitidas por la entidad vinculada a su actuación funcional. c) Incurrir en cualquier acción u omisión que viole los principios, deberes y prohibiciones señalados en las normas de ética y probidad de la función pública. d) Realizar actos persiguiendo un fin prohibido por ley o reglamento o distinto de aquel previsto en el ordenamiento jurídico. e) Utilizar o disponer de los bienes y recursos de la entidad en beneficio propio o de terceros.
  • 13.
    Implementación de laFacultad Sancionadora de la Contraloría General de la República Modelo de Procesos Ingeniería de Sistemas PROPROF 13 f) Incurrir en cualquier acción u omisión que importe negligencia en el desempeño de las funciones o el uso de éstas con fines distintos al interés público. 2.2.7 Sanciones La determinación de responsabilidad administrativa funcional dará lugar a la imposición de alguna de las siguientes sanciones: a) Destitución o despido. b) Inhabilitación para formar parte de cualquier entidad sujeta a control bajo cualquier tipo de régimen laboral o contractual por un plazo de hasta 5 años. c) Suspensión temporal en el ejercicio de las funciones, sin goce de remuneraciones, hasta por un plazo de 180 días. d) Multa. 2.2.8 Graduación de la sanción La aplicación de las sanciones establecidas en el artículo precedente será graduada de acuerdo a los siguientes criterios: a) La reincidencia o reiterancia en la comisión de las infracciones. b) Las circunstancias en que se cometió la infracción. c) Grado de participación en el hecho imputado. d) Concurrencia de diversas infracciones. e) Efectos que produce la infracción. f) Gravedad de la infracción cometida. 2.2.9 Proceso La palabra proceso viene del latín “processus” que significa avance y progreso. De acuerdo a la norma ISO-9000-2005 un PROCESO se define como: "Conjunto de actividades mutuamente relacionadas o que interactúan, las cuales transforman elementos de entrada en resultados" Y de acuerdo a la "EFQM – European Foundation for Quality Management" un PROCESO se define como: "La vía a través de la cual la empresa encauza y
  • 14.
    Implementación de laFacultad Sancionadora de la Contraloría General de la República Modelo de Procesos Ingeniería de Sistemas PROPROF 14 utiliza aptitudes de su personal y los recursos disponibles, con objeto de producir resultados". Un proceso consta de los siguientes elementos: - Unas entradas (inputs) que cumplen los requisitos de aceptación: materiales (materias primas) o inmateriales. - Unos medios "recursos", y determinados requisitos "Requerimientos del cliente" - Una serie de actividades que transforman o agregan valor a las entradas o inputs. - Unas salidas u outputs, que genera el proceso, y que son entradas del siguiente proceso, o bien el producto entregado o servicio. - Un sistema de evaluación: medimos el funcionamiento del proceso y la satisfacción del cliente mediante "indicadores”. - Límites: Necesidad del cliente (comienzo) y necesidad satisfecha (fin) Tenemos entonces que, un proceso es un conjunto de actividades que añaden valor al producto o servicio y que, en cada etapa, comienzan siendo entradas (inputs) y, tras una transformación, se convierten en salidas (output) que deben satisfacer los requerimientos o necesidades del cliente o usuario, ya sea interno o externo. Por actividad entendemos el conjunto de tareas necesarias para la obtención de un resultado. Así, el Sistema o macroproceso de la empresa, es un conjunto de procesos o elementos interrelacionados, que tiene por finalidad la consecución de un objetivo común. 2.2.10 Gestión por procesos La gestión por procesos (Business Process Management) es una forma de organización diferente de la clásica organización funcional, y en el que prima la visión del cliente sobre las actividades de la organización. Los procesos así
  • 15.
    Implementación de laFacultad Sancionadora de la Contraloría General de la República Modelo de Procesos Ingeniería de Sistemas PROPROF 15 definidos son gestionados de modo estructurado y sobre su mejora se basa la de la propia organización. La gestión de procesos aporta una visión y unas herramientas con las que se puede mejorar y rediseñar el flujo de trabajo para hacerlo más eficiente y adaptado a las necesidades de los clientes. No hay que olvidar que los procesos lo realizan personas y los productos los reciben personas, y por tanto, hay que tener en cuenta en todo momento las relaciones entre proveedores y clientes. Otros términos relacionados con la Gestión por Procesos, y que son necesarios tener en cuenta para facilitar su identificación, selección y definición posterior son los siguientes: - Proceso clave: Son aquellos procesos que inciden de manera significativa en los objetivos estratégicos y son críticos para el éxito del negocio. - Subprocesos: son partes bien definidas en un proceso. Su identificación puede resultar útil para aislar los problemas que pueden presentarse y posibilitar diferentes tratamientos dentro de un mismo proceso. - Sistema: Estructura organizativa, procedimientos, procesos y recursos necesarios para implantar una gestión determinada, como por ejemplo la gestión de la calidad, la gestión del medio ambiente o la gestión de la prevención de riesgos laborales. Normalmente están basados en una norma de reconocimiento internacional que tiene como finalidad servir de herramienta de gestión en el aseguramiento de los procesos. - Procedimiento: forma específica de llevar a cabo una actividad. En muchos casos los procedimientos se expresan en documentos que contienen el objeto y el campo de aplicación de una actividad; que debe hacerse y quien debe hacerlo; cuando, donde y como se debe llevar a cabo; que materiales, equipos y documentos deben utilizarse; y como debe controlarse y registrarse. - Actividad: es la suma de tareas, normalmente se agrupan en un procedimiento para facilitar su gestión. La secuencia ordenada de
  • 16.
    Implementación de laFacultad Sancionadora de la Contraloría General de la República Modelo de Procesos Ingeniería de Sistemas PROPROF 16 actividades da como resultado un subproceso o un proceso. Normalmente se desarrolla en un departamento o función. - Proyecto: suele ser una serie de actividades encaminadas a la consecución de un objetivo, con un principio y final claramente definidos. La diferencia fundamental con los procesos y procedimientos estriba en la no repetitividad de los proyectos. - Indicador: es un dato o conjunto de datos que ayudan a medir objetivamente la evolución de un proceso o de una actividad. 2.2.11 BPMN (Business Process Modeling Notation) BPMN (en español Notación para el Modelado de Procesos de Negocio) es una notación gráfica estandarizada que permite el modelado de procesos de negocio, en un formato de flujo de trabajo (workflow). BPMN fue inicialmente desarrollada por la organización Business Process Management Initiative (BPMI), y es actualmente mantenida por el OMG (Object Management Group), luego de la fusión de las dos organizaciones en el año 2005. Su versión actual es la 1.2 y hay una versión futura propuesta, la 2.0. El principal objetivo de BPMN es proveer una notación estándar que sea fácilmente leíble y entendible por parte de todos los involucrados e interesados del negocio (stakeholders). Entre estos interesados están los analistas de negocio (quienes definen y redefinen los procesos), los desarrolladores técnicos (responsables de implementar los procesos) y los gerentes y administradores del negocio (quienes monitorizan y gestionan los procesos). En síntesis BPMN tiene la finalidad de servir como lenguaje común para cerrar la brecha de comunicación que frecuentemente se presenta entre el diseño de los procesos de negocio y su implementación. El modelado en BPMN se realiza mediante diagramas muy simples con un conjunto muy pequeño de elementos gráficos. Con esto se busca que para los usuarios del negocio y los desarrolladores técnicos sea fácil entender el flujo y el proceso. Las cuatro categorías básicas de elementos son: - Objetos de flujo: Eventos, Actividades, Rombos de control de flujo (Gateways) - Objetos de conexión: Flujo de Secuencia, Flujo de Mensaje, Asociación - Swimlanes (Carriles de piscina): Pool, Lane
  • 17.
    Implementación de laFacultad Sancionadora de la Contraloría General de la República Modelo de Procesos Ingeniería de Sistemas PROPROF 17 - Artefactos: Objetos de Datos, Grupo, Anotación Estas cuatro categorías de elementos nos dan la oportunidad de realizar un diagrama simple de procesos de negocio (en inglés Business Process Diagram o BPD). En un BPD se permite definir un tipo personalizado de Objeto de Flujo o un Artefacto, si con ello se hace el diagrama más comprensible. Gráfico: Modelo de proceso usando BPMN (Web Sphere Business Modeler Advanced v7.0) 2.3 Marco Metodológico 2.3.1 Planteamiento del Problema  Descripción de la Situación Problema Se realiza una explicación amplia de las posibles causas y efectos que conllevan a la situación problema, así como de los principales involucrados. Esta descripción está sostenida en el juicio de auditores expertos de diferentes especialidades (abogados, médicos, contadores, economistas, ingenieros, etc) y ha sido expresada desde el punto de vista de la eficiencia, la eficacia y la legalidad.  Enunciado del Problema Producto de la descripción del problema, se sintetiza en un párrafo el problema identificado para que en virtud de este enunciado, se planteen las acciones que conllevarán a su solución. 2.3.2 Planteamiento de la Solución  Diseño del Sistema Se describe detalladamente el diseño del nuevo sistema a ser implementado. Se representa gráficamente el nuevo sistema.  Proyecto de Implementación de la solución
  • 18.
    Implementación de laFacultad Sancionadora de la Contraloría General de la República Modelo de Procesos Ingeniería de Sistemas PROPROF 18 Se formulan el acta de constitución del proyecto, el enunciado del alcance, se determinan los entregables y se establece el cronograma de trabajo a seguir, de la solución tomada como la más adecuada.  Modelo de Procesos Se representa gráficamente el nuevo modelo de procesos que se seguirá para la implementación del proceso administrativo sancionador, con los detalles y etapas que se establezcan el diseño del sistema. Gráfico: Marco Metodológico
  • 19.
    Implementación de laFacultad Sancionadora de la Contraloría General de la República Modelo de Procesos Ingeniería de Sistemas PROPROF 19 CAPÍTULO III: PLANTEAMIENTO DEL PROBLEMA 3.1 Descripción de la Situación Problema La falta de eficacia y eficiencia en cuanto a las sanciones de carácter administrativo en el Estado, son el resultado alarmante de un problema complejo, debido a todos los elementos que la componen. Se puede apreciar la inexistencia de mecanismos legales, de gestión, de ingeniería, de tecnología, etc. Adecuados para hacer frente a tal problema. A continuación, se expondrán los motivos por los cuáles, la Contraloría General de la República, decidió solicitar al Poder Ejecutivo la Facultad Sancionadora Administrativa, que en última instancia, busca dar solución a lo antes mencionado. 3.1.1 Problema relacionado al Control Gubernamental El proceso integral de control comprende las fases de planificación, ejecución, elaboración y emisión del Informe de Control, así como la implementación de las recomendaciones efectuadas, momento en que el Informe de Control que contiene indicios de responsabilidad administrativo funcional es remitido a la entidad a la que pertenece el funcionario y/o servidor presuntamente responsable, para fines que se adopten las acciones orientadas al deslinde de las responsabilidades y a la aplicación de las sanciones que correspondan, sin participación o injerencia de los Órganos del Sistema Nacional de Control, quiénes conforme al actual esquema de atribuciones, se limitan a la verificación del cumplimiento de las recomendaciones efectuadas. 3.1.2 Problema relacionado al cumplimiento de las recomendaciones para el deslinde de la responsabilidad administrativa funcional En ese orden de ideas, como resultado de la verificación efectuada al cumplimiento de las recomendaciones, se han identificado deficiencias en su implementación, especialmente de aquellas relacionadas al deslinde de responsabilidades administrativo funcionales. Así, por ejemplo, a partir de un total de 466 recomendaciones efectuadas por la Contraloría General de la
  • 20.
    Implementación de laFacultad Sancionadora de la Contraloría General de la República Modelo de Procesos Ingeniería de Sistemas PROPROF 20 República (entre los años 2011 al 2010), sólo el equivalente al 34.12% han sido implementadas (procesos culminados), estando en proceso de implementación un 27.04% (acciones iniciadas), mientras que 30.26% se encuentran pendientes (no se han iniciado acciones), restando un 8.58% entre no aplicables y retomadas. ESTADO DE LAS RECOMENDACIONES DE DESLINDE DE RR. AA. DEL 2011 AL 2010 Año Implementadas En Proceso Pendientes No Aplicables Retomadas TOTAL 2001 10 5 3 5 0 23 2002 11 9 15 7 0 42 2003 34 12 8 5 1 60 2004 7 4 8 3 1 23 2005 32 24 13 10 0 79 2006 18 13 6 4 0 41 2007 26 17 35 4 0 82 2008 15 34 39 0 0 88 2009 3 8 14 0 0 25 2010 0 0 3 0 0 3 TOTAL 156 126 144 38 2 466 % 33.48 27.04 30.90 8.15 0.43 100.00 Fuente: SAGU 2010 Es importante resaltar que, de las 156 recomendaciones que han sido reportadas como implementadas, sólo 108 han dado lugar a la imposición de sanciones, lo que representa aproximadamente el 23% respecto del total de recomendaciones formuladas por la Contraloría General de la República. Dicha relación porcentual muestra la marcada renuencia que tienen las entidades para imponer sanciones por las irregularidades evidenciadas en los Informes de Control, no obstante el carácter de prueba pre-constituida que tienen dichos documentos. RECOMENDACIONES CON SANCIÓN SIN SANCIÓN TOTAL 466 108 358 % 100% 23.18% 76.82% La problemática generada por el alto porcentaje de recomendaciones que se encuentran pendientes de implementación o que no han dado lugar a la imposición de una sanción obedece a distintos factores, entre los cuales se encuentran: i) la ausencia de un procedimiento uniforme para el deslinde de responsabilidades, debido a que en la Administración Pública coexisten regímenes de contratación de personal que cuentan con esquemas
  • 21.
    Implementación de laFacultad Sancionadora de la Contraloría General de la República Modelo de Procesos Ingeniería de Sistemas PROPROF 21 sancionadores propios; ii) la falta de procedimientos que permitan procesar y sancionar a determinadas autoridades y funcionarios públicos; iii) el hecho que sea la propia entidad la encargada de sancionar, permite por dolo o negligencia, que los casos prescriban, que se aminoren las sanciones o que simplemente las personas sean absueltas de responsabilidad. A continuación se muestran algunos ejemplos de lo señalado en los párrafos anteriores: a) En el Informe de Control emitido por el OCI de OSIPTEL, se detectaron deficiencias en dos Concursos Públicos, por contravención de la normativa aplicable: i) Concurso Público N° 004-2003-GAF/OSIPTEL (estas deficiencias ocasionaron publicaciones de fe de erratas y prórrogas por s/. 3809) y ii) Concurso Público N° 001-2003-GAF/OSIPTEL (se convocó sin contar con el PAC 2003, lo que originó la declaración de nulidad del proceso, siendo que los avisos publicados relacionados, originaron a OSIPTEL un costo de s/ 5202); se recomendó que se procesen las responsabilidades administrativas enunciadas y que se meritúe el recupero del importe de s/. 9011. Se identificó responsabilidad administrativa en 10 personas; sin embargo la Comisión de Proceso Administrativo Disciplinario recomendó la aplicación de una amonestación escrita a uno de los responsables identificados, determinando la inexistencia de responsabilidad en el resto de implicados. Asimismo, se señaló que no correspondía exigir el recupero del dinero señalado. b) En el Examen Especial al Programa Metropolitano de Centros Médicos de la Municipalidad Metropolitana de Lima se observó que la conformidad de las planillas de pago de honorarios del personal de cada centro médico del programa se efectúa sin verificar la información con los correspondientes contratos; que existían equipos e instrumental médico inoperativo; que existían centros médicos sin licencia de funcionamiento ni autorización del Ministerio de Salud; entre otras irregularidades; determinando la Comisión Especial de Procesos Administrativos Disciplinarios absolver de los cargos a los tres funcionarios implicados.
  • 22.
    Implementación de laFacultad Sancionadora de la Contraloría General de la República Modelo de Procesos Ingeniería de Sistemas PROPROF 22 c) En el Examen Especial a la Ejecución de Obras y Estudios por contrata, período 2002 al Gobierno Regional del Callao, se observó que han transcurrido 529 días calendario desde el inicio del plazo del Estudio para la rehabilitación del C.E. 4007 sin haberse concluido y que se calcularon los costos con un tipo de cemento distinto al establecido en las especificaciones técnicas. Prescribieron las infracciones para dos de los cinco implicados. La problemática antes señalada en torno al procesamiento e imposición de sanciones por responsabilidad administrativa funcional, aunada a la ausencia de proporcionalidad entre las sanciones impuestas y la gravedad de las infracciones identificadas, no hace más que afectar la labor y la lucha contra la corrupción, generando una percepción de impunidad en el desempeño de la función pública. 3.1.3 Problema relacionada al procesamiento de la responsabilidad administrativo funcional Tal como se ha señalado anteriormente, una de las causas de la referida problemática puede identificarse en las distintas concepciones que se encuentran relacionadas a la responsabilidad administrativa funcional, pues si bien la Ley Orgánica del Sistema Nacional de Control y de la Contraloría General de la República (Ley N° 27785) establece una definición para la responsabilidad administrativa funcional, la referencia que dicha norma efectúa en relación a la existencia de un vínculo laboral o contractual, así como a la comprobación del ejercicio de función pública, per se, no permite comprender dentro de sus alcances de control gubernamental, tal como ocurre en el caso de aquellas entidades señaladas en el inciso f) del artículo 3 de la Ley N° 27785 (empresas estatales y empresas en que hubiera accionariado estatal). Otra de las causas de la indicada problemática la encontramos en los diferentes regímenes laborales o de contratación que se admiten al interior de la Administración Pública (régimen de carrera pública, régimen laboral privado, contratación administrativa de servicios y fondo de apoyo gerencial). En efecto, la diversidad señalada no permite un tratamiento uniforme en la
  • 23.
    Implementación de laFacultad Sancionadora de la Contraloría General de la República Modelo de Procesos Ingeniería de Sistemas PROPROF 23 determinación de la responsabilidad administrativa funcional; así por ejemplo, cuando la entidad se encuentra bajo el régimen laboral público resulta de aplicación el proceso administrativo disciplinario previsto en la Ley de Bases de la Carrera Administrativa y de Remuneracion3es del Sector Público y su Reglamento, aprobado mediante Decreto Supremo N° 005-90- PCM; mientras que cuando se encuentra comprendida en el régimen laboral de la actividad privada, se aplican las disposiciones establecidas en el Texto Único Ordenado del Decreto Legislativo N° 728-Ley de Productividad y Competitividad Laboral, aprobado mediante Decreto Supremo N° 003-97-TR; procedimientos que cuentan con normas propias y períodos de prescripción distintos (en el régimen laboral público se establece un período determinado de un (01) año, mientras que en el régimen laboral privado se recurre al criterio de inmediatez que requiere ser mensurado en función al principio de razonabilidad). A lo antes señalado, se suma la ausencia de proporcionalidad (adecuación entre sanción e infracción) y equidad (uniformidad en las sanciones impuestas por los mismos hechos) 3.2 Enunciado del Problema Todo lo señalado anteriormente conduce a la necesidad de reconocer la ausencia de homogeneidad en el tratamiento de la responsabilidad administrativo funcional por el uso indiscriminado, arbitrario y heterogéneo de los términos asociados a la función pública, así como a la condición de servidores o de funcionarios públicos, lo que ha dado lugar a distorsiones en el procesamiento e imposición de sanciones en desmedro de la protección que merece el correcto desempeño de la función y actividad estatal, contribuyendo además al aumento de la percepción de impunidad. En ese mismo orden de ideas, merece especial mención la problemática generada en torno a funcionarios públicos que carecen de una vía procedimental que permita el deslinde de la responsabilidad administrativa funcional en que hubieran incurrido y la aplicación de una sanción, lo que comprende, entre otros, a los Presidentes y Consejeros Regionales, Alcaldes y Regidores.
  • 24.
    Implementación de laFacultad Sancionadora de la Contraloría General de la República Modelo de Procesos Ingeniería de Sistemas PROPROF 24 CAPITULO IV: PLANTEAMIENTO DE LA SOLUCIÓN La problemática expresada anteriormente, ha sido recogida por las autoridades competentes de la Contraloría General de la República y elevada al Congreso de la República en el documento denominado “Exposición de motivos” que acompaña al Proyecto de “Ley que otorga a la Contraloría General de la República potestad sancionadora en materia de responsabilidad administrativa funcional y modifica la Ley N° 27785, Ley Orgánica del Sistema Nacional de Control y de la Contraloría General de la República”. Esta iniciativa legislativa fue aprobada por el Congreso mediante la Ley N° 29622 “Ley que otorga a la Contraloría General de la República potestad sancionadora en materia de responsabilidad administrativa funcional y modifica la Ley N° 27785, Ley Orgánica del Sistema Nacional de Control y de la Contraloría General de la República”. En virtud del nuevo escenario planteado a la Contraloría General de la República, los altos funcionarios determinaron que se ejecuten las siguientes actividades:  Modificar el Modelo de Gestión de la CGR  Formular y ejecutar el Proyecto de “Implementación del Proceso de Identificación de Responsabilidades - PIR”  Formular y ejecutar el Proyecto de “Implementación del Proceso Administrativo Sancionador - PAS” La presente tesina se centrará en el desarrollo del nuevo Modelo de Gestión y en el Proyecto de “Implementación del Proceso Administrativo Sancionador - PAS”, debido a la magnitud de su alcance. 4.1 Diseño del Sistema El Nuevo Enfoque de Control comprende el diseño e implementación del Nuevo Modelo de Gestión, para el ejercicio del control gubernamental en incremento de los niveles de eficiencia y eficacia que requiere la ciudadanía. La elaboración del Nuevo Modelo de Gestión ha comprendido: a) El levantamiento de los procesos actuales, para diagramar el Modelo de Gestión Actual de la CGR (AS IS), que permitió la identificación de sus principales módulos, resaltando las debilidades de los mismos: cuellos de botella, duplicidad de esfuerzos, indefiniciones, procesos sin productos identificados, entre otros.
  • 25.
    Implementación de laFacultad Sancionadora de la Contraloría General de la República Modelo de Procesos Ingeniería de Sistemas PROPROF 25 b) El diseño por módulos del Nuevo Modelo de Gestión de la CGR (TO BE), considerando:  El rediseño de los procesos actuales bajo el enfoque cliente/ producto.  La administración eficiente de la Demanda de Control, con énfasis en la atención oportuna de la demanda imprevisible y la adecuada gestión de la demanda autogenerada para la construcción del Plan Anual de Control.  La mejora de los procesos de control teniendo en cuenta la separación del proceso auditor propiamente dicho del de identificación de responsabilidades.  El diseño de nuevos procesos para las nuevas facultades otorgadas a la CGR y otras disposiciones (potestad sancionadora, incorporación del personal de los OCI, Ley de Protección del Denunciante); así como para el desarrollo de la Auditoría de Desempeño. El Nuevo Modelo de Gestión se elaboró con la participación de la plana gerencial de la CGR y fue validado en el taller “Plan Maestro para la Reforma y Fortalecimiento Integral de la Contraloría General de la República” que se desarrolló del 23 al 24 de mayo en las instalaciones del CIAR CUSIPATA. El Nuevo Modelo de Gestión, contempló la implementación de 11 módulos:  Demanda imprevisible  Demanda autogenerada  Denuncias  Back Office  Clientes Central  Clientes Descentralizados  OCI  Gerencia Productos Previos  Gerencia Productos Posteriores  SOA  Proceso Identificación de Responsabilidades / Proceso Sancionador / Acciones Judiciales
  • 26.
    Implementación de laFacultad Sancionadora de la Contraloría General de la República Modelo de Procesos Ingeniería de Sistemas PROPROF 26 4.1.1 Nuevo Modelo de Gestión de la Contraloría General de la República SOASOA SISTEMA NACIONAL DE DENUNCIAS SISTEMA CARAL Control Previo Control Masivo Control Preventivo DEMANDA SOPORTE ADMINISTRATIVO GERENCIA DE CLIENTES GERENCIA DE PRODUCTOS Órgano Sancionador Procurador CGR / Entidad Tribunal Superior de Sanciones Administrativas DENUNCIA CIUDADANA, PRENSA, MANDATOS LEGALES, PODER EJECUTIVO CONGRESO PODER JUDICIAL MINISTERIO PÚBLICO CIUDADANO, OCI SOA DEMANDA IMPREVISIBLE DEMANDA AUTOGENERADA PAC OCI SAGU SISTEMA TRAMITE DOCUMENTARIO Auditoria Financiera OCI Soporte administrativo para registro y designación de las SOA SISTEMA PROCESO SANCIONADOR SISTEMA PROCURADURÍA Informe específico para evaluación de responsabilidadesDefinición de la demanda FILTRO Control Preventivo Administración de la demanda MONITOREO Administración de la demanda CLIENTES Gestión Administrativa / Laboral SISTEMA DE CONTROL MASIVO CAMPAÑAS DE PREVENCIÓN DE LA CORRUPCIÓN, MANDATO LEGAL (Ley N° 27785 Art. 6°) Auditoria de Cumplimiento de Alcance Limitado Recepción, Programación e Investigación Soporte Administrativo del Sistema Nacional de Denuncias Control Posterior Control Posterior Administración demanda de denuncias - G. Denuncias - Unidad Orgánica GERENCIA CENTRAL Entidad n Entidad 2 Entidad 1 REGISTRO SOA ACCIONES JUDICIALES PROCESO DE IDENTIFICACIÓN DE RESPONSABILIDADES Informe(s) Control Responsabilidades Administrativas Informe Especial (Civil / Penal) Órgano Instructor Proyecto de Resolución de Sanción Informe Resolución Sancionadora Resolución Confirmatoria Resolución concediendo apelación Resolución de Sanción PROCEDIMIENTO ADMINISTRATIVO SANCIONADOR
  • 27.
    Implementación de laFacultad Sancionadora de la Contraloría General de la República Modelo de Procesos Ingeniería de Sistemas PROPROF 27 4.1.2 Estructura Orgánica del PAS  Sede Central Gerencia Central del Procedimiento Sancionador Secretaría Técnica Apoyo Administrativo Programación Seguimiento y Monitoreo Jefe Órgano Sancionador Jefe Órgano Instructor Secretaría Procesal Administrativa Secretaría Procesal Administrativa EvaluadorEvaluador Evaluador Asistente Asistente Asistente Asistente Evaluador Asistente Evaluador Asistente Asistente Asistente
  • 28.
    Implementación de laFacultad Sancionadora de la Contraloría General de la República Modelo de Procesos Ingeniería de Sistemas PROPROF 28  Tribunal Superior de Responsabilidades PRESIDENTE SALA PLENA Apoyo Administrativo SALA Secretaría Técnica Evaluador Asistente Evaluador Asistente Evaluador Asistente Evaluador Asistente Evaluador Asistente Apoyo Procesal Programación, Seguimiento y Monitoreo 4.2 Proyecto de Implementación 4.2.1 Acta de Constitución del Proyecto CONTROL DE VERSIONES VERSIÓN ELABORADO POR REVISADO POR APROBADO POR FECHA MOTIVO 03 César Delgado Contreras Carla Salazar Lui Lam Carla Salazar Lui Lam 23/08/2011 Inicio de proyecto Nombre del Proyecto Código del Proyecto IMPLEMENTACIÓN DEL PROCESO ADMINISTRATIVO SANCIONADOR (PAS) CGR-SG-0002 Descripción del Proyecto: ¿Qué, quién, cómo, cuándo y dónde? I. MARCO LEGAL La Ley Orgánica del Sistema Nacional de Control y de la Contraloría General de la República, Ley N° 27785, en el literal e) del artículo 15°, asigna al Sistema Nacional de Control la atribución para: “…exigir a los funcionarios y servidores públicos la plena responsabilidad por sus actos en la función que desempeñan, identificando el tipo de responsabilidad incurrida, sea administrativa funcional, civil o penal y recomendando la adopción de las acciones preventivas y correctivas necesarias para su implementación…”, precisando que “…para la
  • 29.
    Implementación de laFacultad Sancionadora de la Contraloría General de la República Modelo de Procesos Ingeniería de Sistemas PROPROF 29 adecuada identificación de la responsabilidad en que hubieran incurrido funcionarios y servidores públicos, se deberá tener en cuenta cuando menos las pautas de: identificación del deber incumplido, reserva, presunción de licitud, relación causal, las cuales serán desarrolladas por la Contraloría General…”. La Ley N° 29622 –Ley que modifica la Ley N° 2775, Ley Orgánica le Sistema Nacional de Control y de la Contraloría General de la República, y amplia las facultades en el proceso para sancionar en materia de responsabilidad administrativa funcional, publicada el 07.Dic.2010, incorporó en el literal d) del artículo 22° de la Ley N° 27785, la atribución para:“…ejerce[r] la potestad para sancionar a los funcionarios o servidores públicos que cometan infracciones contra la administración referidas en el subcapítulo II sobre proceso para sancionar en materia de responsabilidad administrativa funcional…”, precisándose en el artículo 45° del mismo cuerpo legal que la Contraloría General de la República:“…ejerce la potestad para sancionar por cuanto determina la responsabilidad administrativa funcional e impone una sanción derivada de los informes de control emitidos por los órganos del Sistema…”. El Reglamento de la Ley N° 29622, denominado: “Reglamento de infracciones y sanciones para la responsabilidad administrativa funcional derivada de los informes emitidos por los Órganos del Sistema Nacional de Control”, aprobado por Decreto Supremo N° 023-2011-PCM del 18.Mar.2011, ha especificado los supuestos de infracción administrativa funcional y correspondientes sanciones, desarrollando las normas y garantías del procedimiento sancionador, indicando que le corresponde a la Contraloría General de la República la emisión de las disposiciones complementarias necesarias para la aplicación de la potestad sancionadora que le ha sido conferida, lo que comprende, la adecuación de los correspondientes documentos de gestión. Inicialmente, para la implementación de la potestad sancionadora asignada a la Contraloría General de la República, a través del Memorando Circular N° 00005-2011-CG/DC, se conformó el equipo de trabajo encargado de elaborar la propuesta de creación de las unidades orgánicas, los cambios organizacionales, normativos y funcionales requeridos, así como de la estimación de recursos necesarios para la operación del Proceso Administrativo Sancionador, habiéndose creado la Gerencia Central de Responsabilidades, Órgano Instructor y Órgano Sancionador, incorporando al Tribunal Superior de Responsabilidades Administrativas y Secretaría Técnica en la estructura orgánica y funcional de la Contraloría General de la República (Resolución de Contraloría N° 149-2011-CG), modificando el Cuadro para Asignación de Personal (CAP) y Estructura de Cargos Clasificados (Resolución de
  • 30.
    Implementación de laFacultad Sancionadora de la Contraloría General de la República Modelo de Procesos Ingeniería de Sistemas PROPROF 30 Contraloría N° 171-2011-CG), conforme a la estimación preliminar de cargos requeridos para el funcionamiento de las referidas unidades orgánicas. II. DESCRIPCIÓN DEL PROYECTO El proyecto de Implementación del Proceso Administrativo Sancionador (PAS), en el marco del Nuevo Modelo de Gestión, proporcionará, coordinará y ejecutará las acciones necesarias para el ejercicio de la potestad sancionadora en materia de responsabilidad administrativa funcional que se ha conferido a la Contraloría General de la República, conforme a criterios de desconcentración funcional, transitoriedad y progresividad, especificaciones de insumos y productos, así como su relación y articulación con el proceso de control, especialmente con el proceso de identificación de responsabilidades – PIR. La ejecución del proyecto tomará en cuenta y permitirá la redefinición de la estructura orgánica, funciones y cargos inicialmente considerados para las instancias del Proceso Administrativo Sancionador (PAS) en las Resoluciones de Contraloría N° 149-2011-CG y N° 171-2011-CG. El proyecto de Implementación del Proceso Administrativo Sancionador (PAS) se integra en el proceso de transformación institucional, específicamente en cuanto al aseguramiento y ponderación de la eficacia, economía, eficiencia, oportunidad y objetividad en el tratamiento de las responsabilidades identificadas en la labor de control, para fines de superar la problemática que inspiró y fundamentó la propuesta y posterior aprobación de la Ley N° 29622 y su Reglamento. III. EQUIPO DEL PROYECTO - PAS Comité Directivo Secretaria General Carla Salazar Lui Lam Gerente Central de Producción y Calidad Paco Toledo Yallico Gerente de Regulación Alfonso González Paz Patrocinador Secretaría General Carla Salazar Lui Lam Jefe de Proyecto Gerencia Legal César Delgado Contreras Facilitador Gerencia de Gestión de Proyectos Ricardo Laos Doza Línea de Asesoría Contraloría General de la República Daniel Figallo Rivadeneyra Integrantes Gerencia de Regulación Ada Bendezú De la Puente Gerencia de Gestión de Órganos de Control Institucional Jorge Pasco Loayza Secretaría General Flor Bautista Salas Gerencia General Raúl Ramírez Jara Gerencia de Gestión de Procesos Christian Zorrilla Urbina
  • 31.
    Implementación de laFacultad Sancionadora de la Contraloría General de la República Modelo de Procesos Ingeniería de Sistemas PROPROF 31 Percy Alejo Ramírez Graciela Pérez Caballero Departamento de Gestión Documentaria Oscar Rivera Lozano Julissa Montes Acosta Gerencia de Tecnologías de la Información Irma Rivera Puente César Romero IV. DESARROLLO El desarrollo del proyecto comprenderá la distribución de labores entre los miembros del equipo de trabajo, los cuales realizaran sus tareas de manera coordinada para la definición de los procesos, elaboración de la normativa requerida, estimación y desarrollo de los recursos necesarios, adecuación de los documentos de gestión y ejecución de las restantes labores que demande el proyecto. La definición de los procesos contará con la participación y orientación del representante de la Gerencia de Gestión de Procesos, debiendo ser validados por el Jefe de Proyecto. La elaboración de la normativa contará con la participación del representante de la Gerencia de Regulación y la supervisión y validación permanente del Jefe de Proyecto. La identificación de las necesidades informáticas estará a cargo del equipo de trabajo, correspondiendo su desarrollo al representante de la Gerencia de Tecnologías de la Información, comprendiendo su diseño, elaboración y puesta en operación. Los procesos para notificaciones y tramitación de documentos, conforme a la normativa desarrollada por el proyecto, contaran con la participación del representante de la Gerencia de Gestión Documentaria. La Gerencia General, a través de su representante, prestará el apoyo necesario para la estimación y asignación de los recursos logísticos y financieros necesarios. La definición de los perfiles del personal y necesidades de capacitación estará a cargo del equipo del proyecto contando con la participación de la Gerencia de Gestión de Recursos Humanos y Escuela Nacional de Control. La Gerencia de Gestión de Proyectos, a través de su representante, proporcionará la orientación necesaria para la correcta ejecución del proyecto. Las propuestas de productos serán presentadas al Comité Directivo para tramitar su aprobación ante los niveles correspondientes. Definición del Producto del Proyecto: Descripción del producto, servicio o capacidad a generar.
  • 32.
    Implementación de laFacultad Sancionadora de la Contraloría General de la República Modelo de Procesos Ingeniería de Sistemas PROPROF 32 Para el Proyecto Implementación del Procedimiento Administrativo Sancionador (PAS) se desarrollaran los siguientes productos: 1. Descripción del proceso y sub procesos (Anexo 1). 2. Propuesta de organización y funciones (Anexo 2 y 3). 3. Definición de capacidad operativa y perfiles del personal (Anexo 4). 4. Elaboración de normativa (Anexo 5A). 5. Elaboración de Manuales de Procedimientos. 6. Definición y desarrollo de aplicaciones informáticas integradas a los sistemas de la CGR (Anexo 5B). 7. Definición de infraestructura y equipamiento (Anexo 5C). 8. Definición de necesidades de capacitación (Anexo 5D). 9. Plan de Transición (Anexo 5E). 10. Plan de implementación 11. Indicadores de Gestión (Anexo 6) Definición de Requisitos del Proyecto: Descripción de requerimientos funcionales, no funcionales, de calidad, legales, etc., del proyecto/producto.  Disponibilidad permanente de los integrantes del equipo del proyecto y dedicación, conforme a los requerimientos establecidos por la Jefatura del proyecto.  Participación de las unidades orgánicas encargadas de proporcionar los recursos necesarios.  La asesoría permanente del consultor.  Se tomará en cuenta los documentos incluidos en los anexos adjuntos.  El desarrollo normativo y organizacional tomará en cuenta las disposiciones establecidas en la Ley N° 29622 y su Reglamento, considerando, además, los principios del derecho administrativo sancionador.  Se aplicarán las disposiciones internas para la emisión de normas, gestión de procesos y proyectos.  Establecimiento de mecanismos de transición para el funcionamiento oportuno del Proceso Administrativo Sancionador, considerando criterios de administración de la demanda y contenido de los insumos generados por el proceso de control. Objetivos del Proyecto Concepto Objetivo Criterio de Éxito
  • 33.
    Implementación de laFacultad Sancionadora de la Contraloría General de la República Modelo de Procesos Ingeniería de Sistemas PROPROF 33 1.- Alcance Identificar, desarrollar y/o gestionar los elementos normativos, organizacionales y recursos necesarios para el ejercicio de la potestad sancionadora en materia de responsabilidad administrativa funcional. Funcionamiento de las instancias que conforman el procedimiento sancionador. 2.- Tiempo La implementación del Proceso Administrativo Sancionador comprenderá dos (02) etapas:  Implementación transición incluyendo Tribunal Superior de Responsabilidades se Sanciones Administrativas: 26 Enero del 2012.  Implementación Final: 10 de Mayo del 2012. Cumplir en las fechas estimadas para las etapas del proyecto. 3.- Costo $ xx,xxx,xxx.xx Contar con los recursos necesarios y no sobrepasar el presupuesto estimado. 4.- Calidad Establecer parámetros normativos y organizacionales que aseguren la eficacia y eficiencia del Proceso Administrativo Sancionador. Cumplimiento de especificaciones técnicas establecidas. Finalidad del Proyecto: Fin último, propósito general, u objetivo de nivel superior por el cual se ejecuta el proyecto, enlace con programas, portafolio, o estrategias de la organización. Identificar y desarrollar los elementos normativos, organizacionales y recursos necesarios para la implantación de la potestad sancionadora en materia de responsabilidad administrativa funcional conferida a la Contraloría General de la República. Asegurar el correcto procesamiento y adecuada sanción de la responsabilidad administrativa funcional identificada en el proceso de control, permitiendo su articulación eficiente con el proceso de identificación de responsabilidades – PIR. Permitir el efectivo ejercicio de la potestad sancionadora, para fines de la prevención y represión de conductas graves y muy graves en las entidades, proporcionando una respuesta oportuna e idónea del control gubernamental en la lucha contra la corrupción. El proyecto se enmarca en el Plan Maestro de Transformación de la CGR, conforme al Nuevo Modelo de Gestión y se inserta principalmente en los siguientes objetivos estratégicos: a) Lograr un alto nivel de confianza en la ciudadanía. b) Reorganizar e integrar el Sistema Nacional de Control y la normativa que lo soporta.
  • 34.
    Implementación de laFacultad Sancionadora de la Contraloría General de la República Modelo de Procesos Ingeniería de Sistemas PROPROF 34 c) Implantar el nuevo enfoque de control con una definición clara de los productos y servicios brindados. Justificación del Proyecto: Motivos, razones, o argumentos que justifican la ejecución del proyecto.  Dar cumplimiento a la Ley N° 29622 y su Reglamento, permitiendo el efectivo ejercicio de la potestad sancionadora en materia de responsabilidad administrativa funcional, conferida a la Contraloría General de la República, elaborando la normativa complementaría, proponiendo las modificaciones organizacionales y recursos necesarios.  Establecer estándares y criterios uniformes para los procesos, procedimientos y herramientas de la potestad sancionadora en materia de responsabilidad administrativa funcional. Fecha de Elaboración Conformación de Roles del Equipo del Proyecto Los integrantes del proyecto deberán atenerse a lo establecido en las disposiciones para la gestión de proyectos, conforme al siguiente resumen:  Comité Directivo: Encargado de asegurar que el proyecto se encuentre alineado con las estrategias, políticas y directrices institucionales, evaluando los resultados de avance.  Patrocinador: Encargado de aprobar los documentos de gestión del proyecto, proporcionando los recursos y soporte necesarios, así como cautelando su correcto uso.  Jefe de Proyecto: Encargado de la coordinación y supervisión general del proyecto, constituyendo el enlace del Proyecto con el Patrocinador, el Comité Directivo y otros proyectos.  Miembro de Equipo de Proyecto: Encargado de ejecutar y documentar las actividades asignadas, conforme al cronograma de trabajo, brindando opinión técnica en representación de la unidad orgánica a que pertenece, así como coordinando aquellas labores que correspondan a su unidad orgánica.  Especialista / Facilitador: Encargado del seguimiento, monitoreo y apoyo coadyuvante a la Jefatura de Proyecto, en lo relacionado a la metodología y desarrollo del proyecto. Grupos de Interés que intervienen en el Proyecto UO/ Grupo organizacional Rol que desempeña Expectativa 1. Secretaría General  Apoyar la gestión y proporcionar las facilidades que requiere el equipo para el desarrollo del proyecto. Lograr las metas del proyecto, desarrollando, los productos con la calidad esperada y conforme a la
  • 35.
    Implementación de laFacultad Sancionadora de la Contraloría General de la República Modelo de Procesos Ingeniería de Sistemas PROPROF 35  Actuar como integrante del Comité Directivo y patrocinador del proyecto, así como participar de su ejecución, a través de su representante.  Supervisar y coordinar permanentemente con el equipo del proyecto. programación establecida. 2. Gerencia Central de Producción y Calidad Apoyar la gestión y dar facilidades al equipo para el desarrollo del proyecto. Actuar como integrante del Comité Directivo. Proporcionar los estándares de calidad para los procesos. Lograr las metas del proyecto, cumpliéndose los estándares de calidad brindados. 3. Gerencia de Regulación Participar a través de su representante, en el desarrollo del proyecto. Actuar como integrante del Comité Directivo. Lograr las metas del proyecto, obteniendo documentos normativos alineados con el Nuevo Modelo de Gestión. 4. Gerencia Legal Proporcionar el soporte legal requerido para el análisis de la aplicación y procedencia de las propuestas normativas. Actuar, a través de su representante, como Jefe del Proyecto. Obtener que la documentación normativa generada este conforme al marco legal vigente. 5. Gerencia de Gestión de Procesos  Elaborar el proceso de acuerdo de lineamientos institucionales.  Actuar, a través de su representante, como integrante del proyecto. Lograr las metas del proyecto, a través de un proceso debidamente documentado. 6. Gerencia General  Apoyar la gestión a través de las gerencias a su cargo y dar facilidades para el desarrollo del proyecto.  Actuar, a través de su representante, como integrante del proyecto.  Coordinar e interactuar con las instancias encargadas de la estimación de los recursos para la implementación de los procesos.  Dotar oportunamente a través de la Gerencia de Logística la nueva infraestructura requerida. Lograr las metas del proyecto, asegurando el uso racional de los recursos. 7. Gerencia de Gestión  Facilitar la gestión del proyecto, Lograr las metas del
  • 36.
    Implementación de laFacultad Sancionadora de la Contraloría General de la República Modelo de Procesos Ingeniería de Sistemas PROPROF 36 de Proyectos proporcionando soporte para su monitoreo.  Actuar, a través de su representante, como integrante del proyecto. proyecto de acuerdo a la metodología vigente. 8. Gerencia de Gestión y Desarrollo Humano  Apoyar la gestión y dar facilidades al equipo para el desarrollo del proyecto.  Establecer los perfiles y participar en la estimación de la capacidad operativa.  Coordinar las necesidades de capacitación.  Efectuar los procesos de selección de personal que sean necesarios Contar oportunamente con personal que cumpla los perfiles establecidos. 9. Gerencia de Tecnologías de la Información  Apoyar en el diseño, desarrollo e implementación de las aplicaciones informáticas requeridas por los procesos.  Actuar, a través de su representante, como integrante del proyecto. Lograr las metas del proyecto, contando con aplicaciones informáticas que cumplan con los estándares institucionales. 10. Gerencia de Gestión Documentaria  Participar en el diseño y puesta en operación del trámite documentario y proceso de notificaciones para los procesos.  Participar en la implementación del proceso y expedientes requeridos por los procesos.  Actuar, a través de su representante, como integrante del proyecto. Un proceso de trámite y notificaciones que cumpla con los requerimientos legales y sea seguro, eficiente y efectivo. 11. Proceso de Identificación de Responsabilidades  Proporcionar los informes de control que identifican responsabilidad administrativa funcional por infracciones graves y muy graves. Contar con un procedimiento eficiente y sanciones adecuadas para la responsabilidad identificada 12. Tribunal Superior de Identificación de Responsabilidades  Recibe las apelaciones del Órgano Sancionador Que las apelaciones remitidas por el Órgano Sancionador cumplan con los requisitos establecidos Principales Amenazas del Proyecto NINGUNA Principales Oportunidades del Proyecto
  • 37.
    Implementación de laFacultad Sancionadora de la Contraloría General de la República Modelo de Procesos Ingeniería de Sistemas PROPROF 37 1. Mejorar la percepción ciudadana sobre la eficacia de la lucha contra la corrupción a partir de sanciones oportunas y proporcionales a la gravedad de las infracciones cometidas. 2. Disuadir la comisión de infracciones en las entidades a través del efectivo ejercicio de la potestad sancionadora. 3. Asegurar la confianza de los funcionarios y servidores públicos, en la objetividad del ejercicio de la potestad sancionadora. 4. Contar con las aplicaciones informáticas que soporten el Proceso Administrativo Sancionador. 5. Contribuir a la desconcentración del Sistema Nacional de Control, en el ámbito de las Macro Regiones de Control. 6. Uniformar los procesos, metodologías y criterios usados por las instancias del Proceso Administrativo Sancionador. 7. Constituirse en un referente en el ejercicio de la potestad administrativa sancionadora. Recursos Concepto Detalle 1.- Personal Personal integrante del equipo designado para la ejecución del proyecto y consultor. 2.- Materiales Útiles de oficina 3.- Equipos Modulo, computadoras, impresoras, equipos telefónicos, proyectores y aquellos que sean necesarios para la correcta ejecución e implementación del proyecto. 4.- Otros Recursos presupuestales, ambientes físicos para la implementación, viáticos y otros recursos que sean determinados durante la ejecución del proyecto. Supuestos: Factores que para propósitos de la planificación del proyecto se consideran verdaderos, reales o ciertos. Internos Ambientales o externos a la CGR La potestad de la Jefatura de Proyecto para interactuar directamente con las instancias competentes que sean necesarias para el desarrollo del proyecto. Existencia de cuestionamientos a la legalidad de la potestad sancionadora conferida a la Contraloría General. Los recursos solicitados para el desarrollo del Proyecto sean otorgados oportunamente. Existencia en el mercado laboral (interno y externo) de personal calificado para cubrir los puestos requeridos.
  • 38.
    Implementación de laFacultad Sancionadora de la Contraloría General de la República Modelo de Procesos Ingeniería de Sistemas PROPROF 38 Aprobación: Carla Salazar Lui-Lam Comité Directivo Patrocinador Secretaría General Alfonso González Paz Comité Directivo Gerencia de Regulación Paco Toledo Yallico Comité Directivo Gerencia Central de Producción y Calidad César Delgado Contreras Jefe de Proyecto Gerencia Legal
  • 39.
    Implementación de laFacultad Sancionadora de la Contraloría General de la República Modelo de Procesos Ingeniería de Sistemas PROPROF 39 4.2.1 Estructura de Desglose de Trabajo (EDT) PROCESO ADMINISTRATIVO SANCIONADOR CIERRE DEL PROYECTO Informe de Cierre Aprobado - Comité Directivo CONTROL Y SEGUIMIENTO RAM Set 2011- Abr 2012 EJECUCIÓN CAPACITACIÓN INFRAESTRUCTURANORMATIVAORGANIZACIÓN PROCESOSRECURSOS HUMANOS TECNOLOGÍA DE LA INFORMACIÓN TRANSICIÓN INICIO Acta de Constitución aprobada - Alta Dirección Memorando Circular aprobado - Alta Dirección PLANIFICACIÓN Enunciado de Alcance aprobado - Alta Dirección Capacidad operativa y perfiles definidos Asignación de recursos Análisis de la solución informática Diseño de la solución informática Desarrollo de la solución informática Pruebas integrales Implementación y despliegue Capacitación funcional del sistema Acondicionamiento de oficinas Equipamiento Plan de transición Normativa para la transición Capacitación para la transición Recursos Humanos para la transición Infraestructura para la transición Plan de capacitación Diseño instruccional Actividades de capacitación Diagramas de flujo de procesos Manual de procedimientos Organigrama y ROF Propuesta de modificación del CAP Directiva sobre normas del PAS Directiva sobre el régimen de notificaciones del PAS Directiva para verificación del cumplimiento de sanciones y medidas preventivas del PAS Reglamento del TSRA
  • 40.
    Implementación de laFacultad Sancionadora de la Contraloría General de la República Modelo de Procesos Ingeniería de Sistemas PROPROF 40 4.2.2 Cronograma de Ejecución del proyecto El cronograma muestra las fechas establecidas por el Comité Directivo, a partir del “quick off” del proyecto con fecha 03 de Octubre del 2011. El tiempo asignado al desarrollo del componente de procesos es de 56 días y comprende lo siguiente:  Diagrama de flujo de procesos (1ra Instancia-Fase Instructora, 1ra Instancia-Fase Sancionadora, 2da Instancia-Tribunal Superior de Responsabilidades)  Manual de procedimientos (1ra Instancia-Fase Instructora, 1ra Instancia-Fase Sancionadora, 2da Instancia-Tribunal Superior de Responsabilidades)
  • 41.
    Implementación de laFacultad Sancionadora de la Contraloría General de la República Modelo de Procesos Ingeniería de Sistemas PROPROF 41
  • 42.
    Implementación de laFacultad Sancionadora de la Contraloría General de la República Modelo de Procesos Ingeniería de Sistemas PROPROF 42 4.3 Modelo de Procesos Para la elaboración del modelo de procesos del PAS, se han tenido en cuenta las estructuras orgánicas propuestas, a fin de poder identificar los actores funcionales que darán vida al proceso a lo largo de su desarrollo. Cabe recalcar también que el PAS se ha dividido en 3 fases, de la manera que sigue:  1° Instancia – Fase Instructora  1° Instancia – Fase Sancionadora  2° Instancia – Tribunal Superior de Responsabilidades Administrativas
  • 43.
    Implementación de laFacultad Sancionadora de la Contraloría General de la República Modelo de Procesos Ingeniería de Sistemas PROPROF 43 1.3.1 Modelo Macro del PAS
  • 44.
    Implementación de laFacultad Sancionadora de la Contraloría General de la República Modelo de Procesos Ingeniería de Sistemas PROPROF 44 1.3.2 Diagrama de Flujo Fase Instructiva – 1ra Instancia
  • 45.
    Implementación de laFacultad Sancionadora de la Contraloría General de la República Modelo de Procesos Ingeniería de Sistemas PROPROF 45
  • 46.
    Implementación de laFacultad Sancionadora de la Contraloría General de la República Modelo de Procesos Ingeniería de Sistemas PROPROF 46
  • 47.
    Implementación de laFacultad Sancionadora de la Contraloría General de la República Modelo de Procesos Ingeniería de Sistemas PROPROF 47 1.3.3 Diagrama de Flujo Fase Sancionadora – 1ra Instancia
  • 48.
    Implementación de laFacultad Sancionadora de la Contraloría General de la República Modelo de Procesos Ingeniería de Sistemas PROPROF 48 1.3.4 Diagrama de Flujo Tribunal Superior de Responsabilidades – 2da Instancia
  • 49.
    Implementación de laFacultad Sancionadora de la Contraloría General de la República Modelo de Procesos Ingeniería de Sistemas PROPROF 49
  • 50.
    Implementación de laFacultad Sancionadora de la Contraloría General de la República Modelo de Procesos Ingeniería de Sistemas PROPROF 50 CONCLUSIONES  El método de trabajo aplicado ha permitido delimitar el alcance del sistema, englobándolo y denominándolo como Sistema Nacional de Control.  Se han identificado las necesidades que presentaba el SNC orientadas a ejercer nuevas facultades sancionadoras de acuerdo a la problemática descrita.  Producto de estas necesidades identificadas, se elaboró un nuevo modelo de gestión, en el cuál, se detallaron los requerimientos que habían que satisfacer para que el Nuevo Sistema pudiera llevar a cabo eficaz y eficientemente sus nuevas operaciones core.  Uno de los requerimientos importantes y que justamente ha sido materia de esta tesina ha sido el desarrollo del componente de procesos, el cuál ha sido desarrollado cumpliendo las exigencias y estándares que la propia metodología de procesos exige.  La gestión de procesos en sí, es una metodología de carácter sistémico ya que se asegura del desarrollo a detalle de cada componente por separado, pero sin perder de vista y definiendo claramente el flujo de información que es el principal elemento de interacción con otros procesos o entes externos. El modelo de procesos se convierte así en la descripción más completa del sistema ya que asegura la integridad de sus operaciones, por la visión horizontal y vertical que debe integrar.  El Nuevo Modelo de Gestión de la CGR ha sido aprobado por la Alta Dirección en la consideración de representar adecuadamente el enfoque de modernización de la Contraloría.  El Plan de Implementación del Proceso Administrativo Sancionador ha sido aprobado por el Comité Directivo por ser considerado adecuado para llevar a cabo la implementación de la facultad sancionadora.  El modelo de procesos del PAS se ha formulado con el apoyo de los asesores legales del Despacho del Vice-Contralor y con la participación de todos los miembros del equipo de proyecto, liderados por el Jefe de Proyecto.  Se ha cumplido de manera exitosa con los objetivos planteados en la presente tesina. RECOMENDACIONES  Aprobar el modelo de procesos formulado para el Proceso Administrativo Sancionador y disponer los recursos para su adecuada implementación.  Migrar el modelo de procesos hacia la plataforma BPM para que el PAS pueda gestionarse de manera adecuada.  Establecer los lineamientos de mejora continua del PAS y ejecutarlos.