MEJORAMIENTO DEL PROCESO DE SACRIFICIO DE POLLOS DE ENGORDE,
UTILIZANDO EL ANÁLISIS DE PELIGROS Y PUNTOS DE CONTROL CRÍTICO
(HACCP) EN LA EMPRESA POFRESCOL LTDA.
MARIA CAROLINA VITERI PALACIOS
PONTIFICIA UNIVERSIDAD JAVERIANA
FACULTAD DE INGENIERÍA
CARRERA INGENIERÍA INDUSTRIAL
BOGOTA, 2013
MEJORAMIENTO DEL PROCESO DE SACRIFICIO DE POLLOS DE ENGORDE,
UTILIZANDO EL ANÁLISIS DE PELIGROS Y PUNTOS DE CONTROL CRÍTICO
(HACCP) EN LA EMPRESA POFRESCOL LTDA.
MARIA CAROLINA VITERI PALACIOS
Trabajo de grado para optar al título de Ingeniero(a) Industrial
DIRECTORA: ING. MABEL OLANO PARRA
PONTIFICIA UNIVERSIDAD JAVERIANA
FACULTAD DE INGENIERÍA
CARRERA INGENIERÍA INDUSTRIAL
BOGOTA, 2013
TABLA DE CONTENIDO
INTRODUCCIÓN................................................................................................................. 9
1.PLANTEAMIENTO Y FORMULACIÓN DEL PROBLEMA...................................... 12
2. JUSTIFICACIÓN DEL PROYECTO........................................................................... 13
2.1 Justificación General.................................................................................................. 13
2.2 Justificación Académica ............................................................................................ 15
2.3 Justificación Social ..................................................................................................... 15
3. MARCO TEÓRICO....................................................................................................... 16
3.1 Sistema HACCP ......................................................................................................... 16
3.1.1 Análisis de Peligros y Puntos de Control Críticos – HACCP ........................... 16
3.1.2 Prerrequisitos del Plan HACCP ............................................................................ 17
3.1.3 Contenido del Plan HACCP................................................................................... 17
3.1.4 Etapas del Plan HACCP: ....................................................................................... 19
3.1.5 Principios del Plan HACCP.................................................................................... 19
3.2 Métodos y Tiempos en los Procesos de Producción............................................ 25
3.2.1 Estudio de los Tiempos de Trabajo...................................................................... 26
3.2.2 Estudio de Métodos ................................................................................................ 27
4. OBJETIVOS................................................................................................................... 30
4.1 Objetivo General......................................................................................................... 30
4.2 Objetivos Específicos................................................................................................. 30
5. SITUACIÓN ACTUAL DE LA EMPRESA ................................................................. 31
6. DISEÑO DEL SISTEMA HACCP EN LA PLANTA DE POFRESCOL. ................ 33
6.1 Diagnostico y Evaluación de la Situación Actual.................................................. 35
6.1.2 Elaboración del Diagnóstico................................................................................. 35
6.2 Formación del Equipo HACCP................................................................................. 36
6.3 Descripción del Producto........................................................................................... 38
6.4 Elaboración del Diagrama de Flujo In Situ ............................................................ 39
6.4.1 Descripción de las etapas del proceso ................................................................ 42
6.5 Análisis de Peligros .................................................................................................... 55
6.6 Determinación de los Puntos Críticos de Control ............................................... 69
6.7 Establecimiento de los Límites de Control ............................................................. 70
6.8 Establecimiento y Aplicación de Procedimientos de Monitoreo.......................... 71
6.9 Aplicación de Acciones Correctivas......................................................................... 71
7. SISTEMA DE REGISTRO Y DOCUMENTACIÓN .................................................. 78
7.1 Codificación De Documentos Plan HACCP ........................................................... 78
7.1.1 Planillas del Plan HACCP...................................................................................... 78
7.1.2 Planes y Programas Complementarios ............................................................... 95
8. ESTUDIO DE MÉTODOS Y TIEMPOS EN EL PROCESO DE SACRIFICIO DE
POLLOS EN LA PLANTA DE POFRESCOL LTDA..................................................... 96
8.1 Análisis grafico del proceso de sacrificio de pollos............................................... 96
8.2 Estudio de Tiempos de Trabajo en el Proceso de Sacrifico de Pollos .............. 99
8.2.1. Calculo de la eficiencia........................................................................................ 101
8.2.2 Cálculo del Tiempo Normal del Proceso de Sacrifico de Pollos.................... 102
8.3 Estudio de Métodos de Trabajo en el Proceso de Sacrificio de Pollos ........... 103
8.3.1 Procedimiento del estudio de métodos.............................................................. 105
9. ANÁLISIS COSTO BENEFICIO DE LA PROPUESTA......................................... 111
CONCLUSIONES............................................................................................................ 117
RECOMENDACIONES .................................................................................................. 118
BIBLIOGRAFÍA................................................................................................................ 119
ANEXOS........................................................................................................................... 121
ÍNDICE DE TABLAS
Tabla 1. Distribución de las plantas de beneficio de pollo en Nariño................................ 13
Tabla 2. Simbología de un Diagrama de Proceso............................................................ 29
Tabla 3. Requisitos del Decreto 3075 de 1997 ................................................................ 35
Tabla 4. Formación del equipo HACCP ........................................................................... 36
Tabla 5. Hoja para Análisis de peligros............................................................................ 57
Tabla 6. Hoja de control de puntos críticos ...................................................................... 73
Tabla 7. Codificación de los documentos del plan HACCP.............................................. 78
Tabla 8. Calidad del Pollo en Granja. 001PHF01............................................................. 79
Tabla 9. Planilla de entrega del ave en la planta de sacrificio. 001PHF02 ....................... 79
Tabla 10. Recepción de pollos en la planta de beneficio. 001PHF03.............................. 80
Tabla 11. Informe de sacrificio por granja. 001PHF04 ..................................................... 81
Tabla 12. Programación de sacrificio. 001PHF05 ............................................................ 81
Tabla 13. Control de materias primas y proceso. 001PHF06........................................... 81
Tabla 14. Descarte de pollos. 001PHF07 ........................................................................ 83
Tabla 15. Control de temperatura. 001PHF08 ................................................................. 83
Tabla 16. Acciones correctivas para PCC. 001PHF09..................................................... 85
Tabla 17. Registro de Desechos por granja. 001PHF10 .................................................. 86
Tabla 18. Reporte de calidad. 001PHF11........................................................................ 87
Tabla 19. Resumen planta de sacrificio. 001PHF12 ........................................................ 88
Tabla 20. Propuesta de mejora del proceso. 001PHF13................................................. 89
Tabla 21. Acciones correctivas para el control del sistema. 001PHF14 ........................... 89
Tabla 22. Revisión y versiones. 001PHF15 ..................................................................... 91
Tabla 23. Préstamo de documentos. 001PHF16 ............................................................. 92
Tabla 24. Listado Maestro de Documentos.001PHF17.................................................... 92
Tabla 25. Tiempos de demora de las actividades del proceso de sacrificio ..................... 99
Tabla 26. Calculo del tiempo normal.............................................................................. 102
Tabla 27. Métodos de trabajo del proceso de sacrificio de pollos .................................. 103
Tabla 28. Propuesta de mejoramiento de los métodos de trabajo.................................. 107
Tabla 29. Estado de resultados financieros de la propuesta.......................................... 112
Tabla 30. Flujo de caja proyectado-beneficios............................................................... 113
Tabla 31. Calculo del TMAR .......................................................................................... 115
Tabla 32. Relación costo beneficio ................................................................................ 116
Tabla 33. Encuesta 1. Evaluación del estado sanitario de la planta de beneficio........... 122
ÍNDICE DE GRÁFICOS
Gráfico 1. Ingeniería De Métodos .................................................................................... 28
Gráfico 2. Secuencia lógica del sistema HACCP en Pofrescol LTDA............................... 34
Gráfico 3. Diagrama de flujo del proceso de sacrificio de pollos de engorde de la planta de
Pofrescol Ltda.................................................................................................................. 41
Gráfico 4. Determinación de los puntos críticos de control............................................... 70
Gráfico 5. Diagrama de flujo del proceso de sacrificio de pollos en la planta Pofrescol con
PCC identificados. ........................................................................................................... 77
Gráfico 6. Diagrama de operaciones del proceso de sacrificio de pollos de engorde...... 96
Gráfico 7. Representación gráfica del tiempo del proceso de sacrificio.......................... 103
ANEXOS
Anexo 1. Diagnóstico y Evaluación de la Situación Actual............................................ 122
Anexo 2. Decreto 3075 de 1997 ................................................................................... 137
Anexo 3. Decreto 60 del 2002....................................................................................... 201
Anexo 4. Diagrama de Proceso de Sacrificio de Pollo de Engorde............................... 212
Anexo 5. Diagrama de Flujo. Procedimiento Recepción de pollo en planta................... 213
Anexo 6. Diagrama de Flujo. Procedimiento Colgado de Ave....................................... 215
Anexo 7. Diagrama de Flujo. Procedimiento de Insensibilización ................................. 216
Anexo 8. Diagrama de Flujo. Procedimiento de Degüelle y Desangre .......................... 218
Anexo 9. Diagrama de Flujo. Procedimiento de Escaldado........................................... 220
Anexo 10. Diagrama de Flujo. Procedimiento de Desplumado y Corte de Patas. ......... 222
Anexo 11. Diagrama de Flujo. Procedimiento de Revisado e Inspección Sanitaria....... 223
Anexo 12. Diagrama de Flujo. Procedimiento Evisceración. ......................................... 225
Anexo 13. Diagrama de Flujo. Procedimiento de Pre-enfriamiento............................... 228
Anexo 14. Diagrama de Flujo. Procedimiento de Enfriamiento. .................................... 230
Anexo 15. Diagrama de Flujo. Procedimiento de Pesaje y Selección ........................... 232
Anexo 16. Diagrama de Flujo. Procedimiento de Empaque.......................................... 233
Anexo 17. Diagrama de Flujo. Procedimiento de Refrigeración y/o Congelación.......... 234
9
INTRODUCCIÓN
El Análisis de Peligros y Puntos de Control Críticos conocido como HACCP es un método
sistemático, dirigido a la identificación, evaluación y control de los peligros asociados con
las materias primas, ingredientes, procesos, ambiente, comercialización y su uso por el
consumidor, a fin de garantizar la inocuidad del alimento. Este sistema de carácter
preventivo está enfocado hacia el control de las etapas críticas para la inocuidad del
alimento, a diferencia del control tradicional que se basa en la inspección de las
instalaciones y el análisis del producto final. El sistema HACCP es un documento formal
que contiene básicamente dos componentes: el análisis de peligros y el plan HACCP,
basado en los principios del HACCP. En el control del plan HACCP se presentan todos los
detalles de las etapas del proceso donde existen puntos críticos de control (PCC), la
identificación de los peligros significativos asociados a cada PCC, los límites críticos, los
procedimientos de vigilancia o monitoreo, la frecuencia de dicha vigilancia, la acción
correctiva cuando exista alguna desviación y la persona responsable de cada etapa.
Cuando se realiza un análisis de riesgos, se examinan exhaustivamente las posibilidades
que puedan existir para que un producto o línea de proceso se puedan ver afectados con
la presencia de contaminantes de origen físico, químico o biológico, capaces de causar
daño o enfermedad a las personas que consumen el alimento.
Algunos de los factores que influyen activamente en la entrada de riesgos a las plantas de
proceso de alimentos son las materias primas alteradas, infectadas o de procedencia
desconocida, el almacenamiento inadecuado de materias primas y de productos
terminados, los malos hábitos de higiene y de proceso de los manipuladores, las malas
condiciones locativas de la planta, los equipos deficientes, inadecuados y/o mal
mantenidos, un inadecuado sistema de limpieza y desinfección, las instalaciones
sanitarias inadecuadas y deficientes, la inexistencia de facilidades para la limpieza y
desinfección obligatorias, un mal manejo de residuos sólidos y líquidos, un inadecuado
control de plagas y la falta de capacitación técnico sanitaria, entre otras.
10
La carne de pollo está expuesta a varios tipos de peligros, tales como: agentes biológicos,
que son de origen bacteriano, pero pueden surgir de agentes como virus, parásitos,
protozoos u hongos, causando intoxicaciones, infecciones, zoonosis y/o micotoxicosis en
el organismo humano; peligros químicos, causados por la contaminación de los alimentos
con sustancias que pueden adicionarse en forma intencional o accidental o que ocurren
en la naturaleza; peligros físicos, por la presencia de cualquier material extraño que pueda
aparecer en el alimento y que suponga un daño para la salud del consumidor al
manipularlo o ingerirlo. Las fuentes de contaminación de este tipo de peligros pueden ser:
la materia prima, los equipos y utensilios, los procedimientos defectuosos y las prácticas
impropias del empleado.
En la empresa objeto de estudio, se realiza un control de calidad del producto; no
obstante, se presentan problemas de calidad en el proceso. Por esta razón, es necesario
determinar las causas y factores que generan problemas de inocuidad que dificultan la
posterior comercialización de los productos en el mercado para así poder implementar
métodos preventivos y correctivos que contribuyan al mejoramiento de la calidad del
producto. Con este trabajo, se busca desarrollar un documento estructurado que permita
ser una guía a seguir en el desarrollo del mejoramiento y aseguramiento de la calidad en
la planta de sacrificio y beneficio de pollos; el análisis del sistema HACCP en la planta de
Pofrescol Ltda. Permite mejorar la calidad del producto y diseñar una política de calidad
para poder ser implementada posteriormente en el proceso de sacrificio, con el fin de que
pueda obtener las respectivas certificaciones que permitirán a la empresa el
posicionamiento en el mercado como una empresa de alta calidad y competitividad.
Por otra parte y como metodología de trabajo trasversal está la implementación de los
métodos y tiempos de trabajo del procesamiento del sacrificio de pollos, como
herramienta que permite el mejoramiento de los métodos de trabajo y los tiempos de
procesamiento, para incrementar la productividad en la planta.
El estudio de métodos y tiempos como conjunto de procedimientos sistemáticos para
someter a todas las operaciones de trabajo directo e indirecto, con vistas a introducir
mejoras que faciliten más la realización del trabajo y que permitan que este se haga en el
11
menor tiempo posible y con una menor inversión por unidad producida, por lo tanto el
objetivo final de la ingeniería de métodos es el incremento en las utilidades de la empresa.
Tanto el sistema HACCP como el estudio de métodos y tiempos ayudan de manera
significativa a la empresa a posicionar su producto en el mercado regional como un
producto de calidad, con los mejores atributos nutricionales y de seguridad en la inocuidad
de la carne de pollo.
12
1. PLANTEAMIENTO Y FORMULACIÓNDEL PROBLEMA
En la sociedad actual y en el comercio alimentario, la exigencia por tener un producto de
calidad se hace cada día más relevante para los consumidores de todo el mundo, puesto
que todos los seres humanos tienen el derecho de alimentarse de una manera sana y
este derecho debe ser garantizado de manera responsable por todos los productores de
alimentos, cumpliendo con las normas y los requisitos necesarios para garantizar una
alimentación de calidad
La empresa POFRESCOL LTDA se ha esforzado por disponer en el mercado un producto
que tenga las condiciones de higiene y sanidad necesarias, sin embargo la empresa no
cuenta con un sistema de calidad avanzado, de vanguardia y de mejor calidad.
La empresa en la actualidad implementa en su proceso las BPM como medida de
aseguramiento de la higiene y sanidad de los pollos, esto limita su competitividad y su
rentabilidad en el momento de prestar el servicio de sacrificio de pollos de engorde; al no
contar con un mejor sistema de calidad, su producción tiene una calidad aceptable, es
limitada y sus servicios son de menor valor.
La empresa al no contar con el desarrollo del sistema HACCP queda sujeta a los
lineamientos de los mercados regionales, por lo cual no presta un servicio de gran calidad
que le permita diferenciarse de las demás empresas, para que su producto a su vez sea
reconocido y mejor pagado.
13
2. JUSTIFICACIÓN DEL PROYECTO
2.1 Justificación General
La población, los alimentos y la nutrición, son factores que ejercen una influencia
considerable sobre el crecimiento y desarrollo económico, industrial y social de una
región; por lo cual, hoy en día la necesidad de alimentarse adecuadamente, de garantizar
la seguridad alimentaria y el bienestar de las personas, es primordial para los países del
mundo entero; los cuales con su nivel de desarrollo tecnológico y científico, han venido
implementando técnicas de transformación y producción de alimentos para suplir las
necesidades y exigencias de los hombres modernos; contribuyendo al fortalecimiento de
las economías nacionales y regionales mediante el incremento de la productividad,
efectividad y competitividad del sector agropecuario, apoyados en un proceso de
tecnificación en busca de un desarrollo sostenible, en el que el único beneficiado es el
consumidor final al obtener un producto de calidad.
La historia de la avicultura ha sufrido una transformación a lo largo del tiempo, ya que
pasó de ser una explotación artesanal a una verdadera agroindustria. Esto lo demuestra
el incremento en el consumo masivo de pollo en el país y también el incremento de las
plantas de beneficio de pollo, según informa el INVIMA en la Resolución 2008018777 del
10 de Julio de 20081
.
Tabla 1. Distribución de las plantas de beneficio de pollo en Nariño
FENAVI
Departamento Beneficio
N°de
Plantas
Capacidad
Beneficio aves/día
Producción
aves/día
Nariño 21 2 9.000 27.043
Fuente: Revista Avicultores. Edición 153. Julio de 2008
1
JAIRO CESPEDES CAMACHO, Ministerio de la Protección Social:
http://web.invima.gov.co/portal/documents/portal/documents/root//Resolucion_2008018777_jul102008.pdf
14
Según la Tabla N° 1, se puede observar que en el de partamento de Nariño, de las 21
plantas registradas por el INVIMA, solo dos presentan registros de capacidad de
producción, las cuales son POFRESCOL LTDA y “Pollo al Día”.
La planta procesadora “Pollo al Día” es pionera a nivel departamental al contar con alta
tecnología y un sistema de producción basado en las exigencias de normas de
bioseguridad y BPM que garantizan la seguridad e inocuidad del producto, lo que la
convierte en una fuerte competencia para POFRESCOL.
De acuerdo al planteamiento anterior, donde se evidencia la competencia directa de
PROFESCOL, también se puede visibilizar para la empresa una clara oportunidad de
crecimiento al ser una de las dos empresas registradas y reconocidas como empresas
con capacidad de producción. Para lograr este crecimiento (incremento de su
competitividad y posicionamiento en el departamento de Nariño), es necesario entonces
que la empresa Pofrescol Ltda encamine y profundice sus esfuerzos en mejorar su
proceso de sacrificio de pollo de engorde.
El mejorar el proceso de sacrificio de pollos de engorde por parte de la empresa Profescol
Ltda se convierte en una necesidad y en un compromiso por brindar un producto de
calidad y de seguridad alimentaria a los consumidores.
En este orden de ideas y considerando que el sistema HACCP, así como también el
mejoramiento de los métodos y tiempos de trabajo, son una oportunidad de mejorar la
calidad de los pollos en canal y de mejorar su competitividad en el mercado regional, se
hace necesario el proponer un documento que se convierta en una guía a seguir en el
mejoramiento de la calidad del proceso de sacrificio de pollos de engorde en la planta de
beneficio de Pofrescol Ltda.
15
2.2 Justificación Académica
La academia como parte del desarrollo del conocimiento aporta en su conjunto en el
desarrollo económico, social, cultural y político de una sociedad, los conocimientos que se
adquieren a través del camino académico de los profesionales deben aportar entonces al
desarrollo regional y nacional. Puntualmente la carrera de Ingeniería Industrial permite al
profesional tener una visión empresarial que se enfoca en la consecución de la
productividad y la competitividad. El conocimiento de asignaturas básicas y la aplicación
de asignaturas propias de la carrera, permiten demostrar competencias, aptitudes y
habilidades al servicio de la empresa colombiana, y de alguna forma, contribuir al
crecimiento del país y del departamento para este caso.
Así mismo, la realización del presente proyecto permite aplicar conceptos en un contexto
real, donde se adquiere conocimiento y compromiso para dar solución a la problemática
planteada.
2.3 Justificación Social
Las empresas procesadoras de alimentos deben tener en cuenta el gran compromiso que
tienen con la sociedad, al tener bajo su responsabilidad la manipulación y procesamiento
de alimentos destinados al consumo humano. Deben garantizar la seguridad de los
alimentos que están ofreciendo a sus clientes, ser empresas que proporcionen la
confianza de que se está gestionando adecuadamente la seguridad de los alimentos,
siendo ésta su máxima prioridad, para planificar el qué hacer y evitar los problemas en
vez de esperar a que ocurran.
De igual manera, a partir de la inclusión de estas prácticas de mejora en la empresa
nariñense, se incrementa la participación y el desarrollo del departamento en el sector,
con respecto a otros departamentos con niveles superiores a Nariño.
16
3. MARCO TEÓRICO
3.1 Sistema HACCP
3.1.1 Análisis de Peligros y Puntos de Control Críticos – HACCP
Es un proceso sistemático preventivo para garantizar la seguridad alimentaria, de forma
lógica y objetiva. Es de aplicación en industria alimentaria aunque también se aplica en la
industria farmacéutica, cosmética y en todo tipo de industrias que fabriquen materiales en
contacto con los alimentos. En él se identifican, evalúan y previenen todos los riesgos de
contaminación de los productos a nivel físico, químico y biológico a lo largo de todos los
procesos de la cadena de suministro, estableciendo medidas preventivas y correctivas
para su control tendientes a asegurar la inocuidad.
El sistema de Análisis de Peligros y Puntos Críticos de control, HACCP permite identificar
peligros específicos y medidas para su control, con el fin de garantizar la inocuidad de los
alimentos. Es un instrumento para evaluar los peligros y establecer sistemas de control
que se centren en la prevención en lugar de basarse únicamente en el ensayo de
producto final.2
El sistema HACCP puede aplicarse a lo largo de toda la cadena alimentaria, desde el
productor primario hasta el consumidor final, y su desarrollo deberá basarse en pruebas
científicas de peligros para la salud humana.
La Certificación HACCP es la certificación del Sistema de Análisis de Peligros y Puntos de
Control Críticos - como sistema para la inocuidad de los alimentos- basada en las
directrices establecidas del CAC/RCP 1 del Codex AlimentariusComission.
2
PASCULLI HENAO, Laura. VARON GARCIA, Andrea. Plan Genérico para la implementación del Sistema
HACCP en la Industria Avícola. Producción, Beneficio, Transporte y Comercialización de Pollo. Fenavi –
Fonavi. Bogotá, Colombia 2000.
17
El sistema HACCP se basa en siete principios, adoptados en 1997 por el National
Advisory Committee on Microbiological Criteria for Foods (NACMCF) y validado por el
Codex Alimentarius.
3.1.2 Prerrequisitos del Plan HACCP
• Las buenas prácticas de manufactura establecidas en el Decreto 3075 de 1997 y la
legislación sanitaria vigente, para cada tipo de establecimiento.
• Un programa de capacitación dirigido a los responsables de la aplicación del sistema
HACCP, que contemple aspectos relacionados con su implementación e higiene en los
alimentos, de conformidad con el Decreto 3075 de 1997
• Un programa de mantenimiento preventivo de áreas, equipos e instalaciones
• Un programa de calibración de equipos e instrumentos de medición
• Un programa de saneamiento que incluya el control de plagas (artrópodos y roedores),
limpieza y desinfección, abastecimiento de agua, manejo y disposición de desechos
sólidos y líquidos
• Control de proveedores y materias primas incluyendo parámetros de aceptación y
rechazo
• Planes de Muestreo
• Trazabilidad de materias primas y producto terminado
3.1.3 Contenido del Plan HACCP
1. Organigrama de la empresa en la cual se indique la conformación del Departamento de
Aseguramiento de la Calidad, funciones propias y relaciones con las demás
dependencias de la empresa.
2. Plano de la empresa en donde se indique la ubicación de las diferentes áreas e
instalaciones y los flujos del proceso (producto y personal)
3. Descripción de cada producto alimenticio procesado en la fábrica, en los siguientes
términos. Ficha Técnica
4. Diagrama de flujo del proceso para cada producto y narrativa o descripción de las
diferentes fases o etapas del mismo.
18
5. Análisis de peligros, determinado para cada producto la posibilidad razonable sobre la
ocurrencia de peligros razonables sobre la ocurrencia de peligros biológicos, químicos
o físicos, con el propósito de establecer las medidas preventivas aplicables para
controlarlos.
6. Descripción de los puntos de control crítico que puedan afectar la inocuidad para cada
uno de los peligros que puedan originarse tanto al interior de la fábrica, planta o
establecimiento, como en el exterior de la misma.
7. Descripción de los límites críticos que deberán cumplir cada uno de los puntos de
control crítico, los cuales corresponderán a los límites aceptables para la seguridad del
producto y señalarán el criterio de aceptabilidad o no del mismo. Estos límites se
expresarán mediante parámetros observables o mesurables los cuales deberán
demostrar científicamente el control del punto crítico.
8. Descripción de procedimientos y frecuencias de monitoreo de cada punto de control
crítico, con el fin de asegurar el cumplimiento de los límites críticos. Estos
procedimientos deberán permitir detectar oportunamente cualquier pérdida de control
de punto crítico y proporcionar la información necesaria para que se implementen las
medidas correctivas
9. Descripción de las acciones previstas frente a posibles desviaciones respecto a los
límites críticos, con el propósito fundamental de asegurar que:
• No salga al mercado ningún producto que, como resultado de la desviación pueda
representar un riesgo para la salud o esté adulterado, alterado o contaminado de
alguna manera.
• La causa de la desviación sea corregida.
10. Descripción del sistema de verificación del plan HACCP, para confirmar la validez de
dicho Plan y su cumplimiento.
11. Descripción del sistema de registro de datos y documentación del monitoreo o
vigilancia de los puntos de control crítico y la verificación sistemática del
funcionamiento del Plan HACCP.
19
3.1.4 Etapas del Plan HACCP:
• Definir el ámbito de estudio.
• Constituir un equipo de trabajo.
• Recogida de datos relativos a los productos.
• Identificar la utilización esperada del producto.
• Establecer diagramas de flujo.
• Confirmar los diagramas de flujo.
• Listar los peligros y las medidas preventivas.
• Determinar los CCP
• Establecer los límites críticos de los CCP
• Establecer el sistema de vigilancia de los CCP
• Establecer un plan de acciones correctoras.
• Establecer la documentación.
• Verificar.
• Revisar periódicamente.
3.1.5 Principios del Plan HACCP
3.1.5.1 Principio 1
Identificar los posibles peligros asociados con la producción de alimentos en todas las
fases, desde el cultivo, elaboración, fabricación y distribución, hasta el punto de consumo.
Evaluar la probabilidad de que se produzcan peligros e identificar medidas preventivas
para su control. En este principio se recomienda preparar una lista de pasos u
operaciones del proceso en el que puedan ocurrir peligros significativos y describir las
medidas preventivas. El equipo HACCP, debe enumerar todos los peligros biológicos,
químicos o físicos que podrían producirse cada fase, y describir las medidas preventivas
que puedan aplicarse para controlar dichos peligros.
A continuación el equipo HACCP, analizará cada uno de los peligros. Estos peligros
deberán ser de tal índole que su eliminación o reducción hasta niveles aceptables sea
20
esencial para la producción de un alimento inocuo. Luego, el equipo determinará qué
medidas preventivas, si las hay, pueden aplicarse para controlar cada peligro.
Estas medidas preventivas son las intervenciones y actividades necesarias para eliminar
los peligros o reducir sus consecuencias a niveles aceptables. A veces, puede ocurrir, que
sea necesaria más de una medida preventiva para controlar un peligro específico y que
con una determinada medida preventiva se pueda controlar más de un peligro.
En la aplicación de este Principio, se hace necesario identificar las materias primas,
ingredientes y/o alimentos que puedan contener algún tipo de contaminante (físico,
químico y/o biológico), y por otro lado, identificar las condiciones que pudieran facilitar la
supervivencia o multiplicación de gérmenes.
3.1.5.2 Principio 2
Identificación en cada etapa del proceso de elaboración del alimento de los posibles
puntos de contaminación. Realizar el análisis del proceso en su conjunto, desde la
recepción de las materias primas, el proceso Con la información producida en la
aplicación del Principio 1, es decir, una vez identificados los peligros de contaminación y/o
condiciones favorables para la multiplicación de microorganismos durante el proceso, es
factible determinar cuáles son los PCC.
Se deberán tener en cuenta todos los peligros que sea razonable prever que podrían
presentarse o introducirse en cada fase. Puede, incluso, ser necesario brindar
capacitación en la aplicación de la secuencia de decisiones.
Si se ha determinado la existencia de un riesgo en una fase en la que el control es
necesario para mantener la inocuidad y no existe ninguna medida preventiva que se
pueda adoptar en esa fase o en cualquier otra, deberá modificarse el producto o el
proceso en esa fase, o en la anterior o posterior, que permita incluir una medida
preventiva.
21
3.1.5.3 Principio 3
Establecer los límites críticos en cada uno de los Puntos Críticos de Control identificados
que aseguren que dichos PCC están bajo control.
Este Principio impone la especificación de los límites críticos para cada medida
preventiva. Estos límites críticos son los niveles o tolerancias prescritas que no deben
superarse para asegurar que el PCC está efectivamente controlado.
Si cualquiera de los parámetros referentes a los puntos de control está fuera del límite
crítico, el proceso estará fuera de control. Por otra parte, las medidas preventivas están
asociadas a esos límites críticos que funcionan como frontera de seguridad.
En ciertos casos, puede establecerse más de un límite crítico para una determinada fase.
Para definir el límite y estado para un producto o proceso, suelen utilizarse la medición de
la temperatura y tiempo, nivel de humedad, pH, actividad acuosa, cloro disponible,
especificaciones microbiológicas y otras, así como, parámetros organolépticos como
aspecto, aroma, color, sabor y textura.
3.1.5.4 Principio 4
Establecer un sistema de vigilancia para asegurar el control de los PCC mediante
ensayos u observaciones programados. El monitoreo o vigilancia es la medición u
observación programada de un PCC en relación con sus límites críticos. Los
procedimientos de vigilancia deberán ser capaces de detectar una pérdida de control en el
PCC. Sin embargo, lo ideal es que la vigilancia proporcione esta información a tiempo
para que se adopten medidas correctivas con el objeto de recuperar el control del proceso
antes de que sea necesario rechazar el producto.
La información obtenida a través de la vigilancia o monitoreo debe ser evaluada por un
persona responsable, debidamente entrenada y con la facultad de decisión suficiente para
aplicar medidas correctivas en caso necesario. El responsable de la vigilancia debe
22
conocer la técnica de monitoreo de cada medida preventiva, entender la importancia del
monitoreo, completar las planillas de registro y firmarlas.
En el caso que la vigilancia no sea continua, su frecuencia deberá ser programada de
modo de garantizar que el PCC esté bajo control y disminuir al mínimo el factor riesgo. En
todos los casos, deben existir planes de monitoreo que contengan frecuencias y métodos
de observación.
La mayoría de los procedimientos de vigilancia de los PCC, deben efectuarse con rapidez,
porque se refieren a procesos continuos y no hay tiempo para realizar análisis
prolongados. Frecuentemente se prefieren mediciones físicas y químicas más que
ensayos microbiológicos, ya que, se realizan más rápido y por lo general, son indicadores
del estado microbiológico del producto.
En este principio es recomendable, que la o las personas que realicen la vigilancia, junto
con el encargado del examen, firmen todos los registros y documentos relacionados con
la vigilancia de los PCC. Asimismo, estos registros y documentos se utilizan para el
cumplimiento del Principio 6 y 7 que se refieren a la Verificación y establecimiento de
Registros y Documentos, respectivamente.
3.1.5.5 Principio 5
Establecer las medidas correctivas que habrán de adoptarse cuando la vigilancia o el
monitoreo indiquen que un determinado PCC no está bajo control o que existe una
desviación de un límite crítico establecido.
Con el fin de corregir las desviaciones que pueden producirse deben formularse planes
de medidas correctivas específicas para cada PCC del programa HACCP.
Estas medidas deben asegurar que el PCC está bajo control e incluye tomar medidas en
relación con el destino que habrá de darse al producto afectado. Los procedimientos
relativos a las desviaciones y al destino de los productos deben ser documentados en los
registros del HACCP. Es importante, aplicar medidas correctivas cuando los resultados de
la vigilancia estén indicando una tendencia hacia la pérdida de control en un PCC y
23
deben ser encaminadas a restablecer el control del proceso antes que la desviación dé
lugar a una pérdida de la inocuidad.
Las medidas correctivas deben estar claramente definidas antes de ser llevadas a cabo y
la responsabilidad de aplicarlas debe recaer en un responsable previamente determinado
y éste debe conocer el proceso, las medidas correctivas que deberá tomar y comprender
acabadamente el Sistema HACCP.
Cuando indefectiblemente se produce una desviación de los límites críticos establecidos,
los planes de medidas correctivas deben responder objetivamente a tener definido con
antelación cuál será el destino del producto rechazado o corregir la causa del rechazo
para tener nuevamente bajo control el PCC o llevar el registro de medidas correctivas que
se han tomado ante una desviación del PCC.
El uso de planillas u hojas de control en las que se identifiquen los PCC y las medidas
correctivas que deben tomarse al momento de una desviación es lo que permitirá tener la
documentación adecuada cuando sea necesario volver a utilizarlas. Asimismo es
recomendable archivar, por el plazo que se considere adecuado, la documentación como
parte de los registros dispuestos en el Principio 7.
3.1.5.6 Principio 6
Establecer procedimientos de verificación, incluidos ensayos y procedimientos
Complementarios, para comprobar que el sistema HACCP está trabajando
adecuadamente.
Se deben establecer procedimientos que permitan verificar que el Programa HACCP
funciona correctamente. Para lo cual se pueden utilizar métodos, procedimientos y
ensayos de vigilancia y comprobación, incluidos el muestreo aleatorio y el análisis. La
frecuencia de la verificación debe ser suficiente para validar el Programa HACCP. Como
actividades de verificación se pueden mencionar:
24
• Examen del HACCP (sistema y responsabilidades) y de sus registros
• Examen de desviaciones y del destino del producto.
• Operaciones para determinar si los PCC están bajo control.
• Validación de los límites críticos establecidos.
3.1.5.7 Principio 7
Establecer un sistema de documentación sobre todos los procedimientos y los registros
apropiados a estos principios y a su aplicación. Esto significa establecer un sistema de
registros que documentan el HACCP.
Para aplicar el Programa HACCP es fundamental contar con un sistema de registro
eficiente y preciso. Esto incluye documentación sobre los procedimientos del HACCP en
todas sus fases, que deben reunirse en un Manual.
Así, pueden llevarse registros de:
• Responsabilidades del equipo HACCP
• Modificaciones introducidas al Programa HACCP
• Descripción del producto a lo largo del procesamiento
• Uso del producto
• Diagrama de flujo con PCC indicados
• Peligros y medidas preventivas para cada PCC
• Límites críticos y desviaciones
• Acciones correctivas
De lo descrito hasta este punto se deduce que la única clave para el buen funcionamiento
de un sistema HACCP es el personal. La concienciación de cada uno de los empleados
en la línea de producción, así como de las personas responsables del mantenimiento, la
provisión de insumos y el despacho de productos es un elemento indispensable.
Cada involucrado debe tener pleno conocimiento de la importancia que tiene su rol en la
producción y en la prevención. También, es importante que toda la cadena
25
agroalimentaria esté concienciación con el objeto de producir eficientemente un alimento
inocuo, sin tener que reparar errores en cada una de las etapas.
En cuanto a los beneficios de la implementación de un sistema HACCP, en primer lugar
se asegura la obtención de alimentos inocuos con la consecuente reducción de costos
por menores reclamos por daño de parte de los consumidores. En segundo lugar y desde
el punto de vista comercial, tener este sistema implementado puede representar una
herramienta de marketing que mejore el posicionamiento de la empresa en el mercado.
Por último, se logra optimizar el funcionamiento de la empresa dada la organización que
requiere la implementación del sistema.
Finalmente, tras la implementación de un sistema HACCP la empresa está en
condiciones de brindar respuestas oportunas a los cambios en las necesidades de los
consumidores. De esta manera, se logra acceder a un ciclo de mejora continua que ubica
a la empresa en una posición de privilegio respecto a sus competidoras.
3.2Métodos y Tiempos en los Procesos de Producción.
El campo de estas actividades comprende el diseño, formulación y la selección de los
mejores métodos, procesos, herramientas, equipos diversos y especialidades necesarias
para manufacturar un producto después de que han sido elaborados los dibujos y planos
de trabajo en la sección de ingeniería del producto. El mejor método debe entonces
compaginarse con las mejores técnicas o habilidades disponibles, a fin de lograr una
eficiente interrelación humano-maquina. Una vez que se ha establecido cabalmente un
método, la responsabilidad de determinar el tiempo requerido para fabricar el producto
queda dentro del alcance de este trabajo, también está la responsabilidad de vigilar que
se cumplan las normas o estándares de procedimiento.
Estas medidas incluyen también la definición del problema en relación con el costo
esperado, la repartición del trabajo en diversas operaciones, el análisis de cada una de
estas para determinar los procedimientos de manufactura más económicos según la
producción considerada, la utilización de los tiempos apropiados y, finalmente las
26
acciones necesarias para asegurar que el método prescrito sea puesto en operación
cabalmente3
.
3.2.1 Estudio de los Tiempos de Trabajo
El procedimiento técnico empleado para calcular los tiempos de trabajo consiste en
determinar el denominado tiempo tipo o tiempo standard, entendiendo como tal, el que
necesita un trabajador cualificado para ejecutar la tarea a medir, según un método
definido. Este tiempo tipo, (Tp), comprende no sólo el necesario para ejecutar la tarea a
un ritmo normal, sino además, las interrupciones de trabajo que precisa el operario para
recuperarse de la fatiga que le proporciona su realización y para sus necesidades
personales.
El tiempo de reloj TR: Es el tiempo que el operario está trabajando en la ejecución de la
tarea encomendada y que se mide con el reloj. (No se cuentan los paros realizados por el
productor, tanto para atender sus necesidades personales como para descansar de la
fatiga producida por el propio trabajo).
• El factor de ritmo FR: Este nuevo concepto sirve para corregir las diferencias
producidas al medir el TR, motivadas por existir operarios rápidos, normales y lentos,
en la ejecución de la misma tarea.
• El coeficiente corrector, FR: queda calculado al comparar el ritmo de trabajo
desarrollado por el productor que realiza la tarea, con el que desarrollaría un operario
capacitado normal y conocedor de dicha tarea.
• El tiempo normal TX: Es el TR que un operario capacitado, conocedor del trabajo y
desarrollándolo a un ritmo «normal», emplearía en la ejecución de la tarea objeto del
estudio. Su valor se determina al multiplicar TR por FR:
TN = TR x FR = Cte
3
Fernando Espinoza Fuentes, Universidad de Talca. Facultad de ingeniería, Apuntes sobre métodos y
tiempos p12,19
27
y debe ser constante, por ser independiente del ritmo de trabajo que se ha empleado en
su ejecución.
Los suplementos de trabajo K: Como el operario no puede estar trabajando todo el
tiempo de presencia, por ser humano, es preciso que realice algunas pausas que le
permitan recuperarse de la fatiga producida por el propio trabajo y para atender sus
necesidades personales. Estos períodos de inactividad, calculados según un K% del TN
se valoran según las características propias del trabajador y de las dificultades que
presenta la ejecución de la tarea.
En la realidad, esos períodos de inactividad se producen cuando el operario lo desea.
Suplementos = TN x K = TR x FR x K
El tiempo tipo Tp: Según la definición anteriormente establecida, el tiempo tipo está
formado por dos sumandos: el tiempo normal y los suplementos.Es decir, es el tiempo
necesario para que un trabajador capacitado y conocedor de la tarea, la realice a ritmo
normal más los suplementos de interrupción necesarios, para que el citado operario
descanse de la fatiga producida por el propio trabajo y pueda atender sus necesidades
personales4
.
3.2.2 Estudio de Métodos
Es el análisis sistemático de los métodos de trabajo, para desarrollar un método mejorado
(a un costo mínimo), normalizar los métodos, determinar los tiempos necesarios para que
una persona calificada realice cierta tarea y ayudar al operario a cualificarse siguiendo el
método mejorado.
4
SILVIO.A.MOSQUERA.(2008) Estudio de métodos y tiempos en una planta de alimentos
[http://www.webhp?source=search_app#hl=es&sclient=psyab&q=ingenieria+de+metodos+y+tiempos+pdf&oq=
]
28
Gráfico 1.Ingeniería De Métodos
Fuente: Grijalva R, Métodos y tiempos en la producción industrial, Madrid España, 2009, P166.
Técnicas de Medición.
La medición del trabajo, cuando se usa para evaluar determinadas actividades humanas
en una empresa, por lo general, viene después de seleccionar una tarea, del trabajo
general, para su examen. La empresa puede utilizar varias técnicas de medición pero la
elección dependerá de los objetivos del estudio y estos son:
• Determinar y cuantificar las actividades no productivas
•Determinar los tiempos normalizados necesarios para ejecutar las actividades de
fabricación seleccionadas.
Los Diagramas de Flujo
Un instrumento de la ingeniería de métodos es el diagrama de flujo que, determinado
dentro de un proceso de producción sería: el diagrama general de flujos y el diagrama de
análisis por procesos.
El primero se usa fundamentalmente para investigar la secuencia de pasos (de todos o
algunos de los procesos) en la fabricación de una pieza mobiliaria y para indicar lo que
debe hacerse para eliminar los re procesos y así encontrar el método más económico
para procesar.
29
Su utilidad radica en que brinda no sólo una visión general del proceso que se estudia,
sino también de las diferentes relaciones lógicas existentes entre ese proceso y otros
empleados por la empresa.
Tabla 2.Simbología de un Diagrama de Proceso
Actividad Símbolo Resultado inmediato
Operación Produce, completa, realiza algo
Trasporte Mueve, transporta, desplaza
Inspección Verifica, comprueba algo
Almacenamiento Guarda o protege algo
Operación-inspección
Combinación
Demora o espera Retrasa, interfiere un proceso
Fuente: Elkin Javier Ustate Pacheco, 2005. Métodos de trabajo y tiempos de proceso;P100
30
4. OBJETIVOS
4.1 Objetivo General
• Mejorar el proceso de sacrificio de pollos de engorde, a través del análisis de
peligros y puntos de control crítico HACCP y del estudio de métodos y tiempos en
la empresa Pofrescol Ltda Nariño.
4.2 Objetivos Específicos
• Establecer los procedimientos y actividades a seguir de acuerdo con los principios
del sistema HACCP, para asegurar el control de los peligros que pudieran alterar
las características del alimento.
• Diseñar el estudio de métodos y tiempos equilibrando los recursos humanos,
tecnológicos y físicos en el proceso de sacrificio de pollo de engorde, con el fin de
detectar oportunidades de mejora.
• Realizar el análisis costo-beneficio de la propuesta de mejoramiento planteada.
31
5. SITUACIÓN ACTUAL DE LA EMPRESA
Actualmente la empresa presta el servicio de sacrificio de pollo de engorde a las granjas
ubicadas en la zona rural del municipio de Taminango y Chachagui en el departamento de
Nariño; estrategia comercial que le ha permitido sostenerse en el mercado avícola del
departamento y tener un paulatino crecimiento en la producción y trasformación de pollos
de engorde.
Socios:
La empresa está integrada por avicultores nariñenses de la región y ex acreedores,
conformándose la sociedad por 13 integrantes, de los cuales 3 son accionistas
mayoritarios con una participación del 85% de la empresa.
Recurso Humano:
Para cumplir con el objeto social de la empresa, la planta cuenta con la siguiente
distribución:
• Personal administrativo de nómina directa con la empresa: Gerente General, Jefe
de Planta, Auxiliar de Mantenimiento, Auxiliar de Seguridad
• Personal administrativo contratado por prestación de servicios: Veterinario,
Contador, Revisor Fiscal
• Personal operativo en producción: 24 operarios
Capacidad instalada y producción:
La capacidad instalada de la planta es de 12.000 pollos/día. Actualmente la empresa
procesa un promedio real de 6.000 pollos/día. La variación en la cantidad de pollo
procesado varía de acuerdo al día de la semana que se está trabajando, los fines de
semana la producción de pollos/día se incrementa de 10.000 a 12.000 pollos/día.
Horario de trabajo:
Las jornadas de trabajo operativas en la planta generalmente son de 8 horas continuas,
de lunes a sábado, sin embargo, dependiendo de la cantidad y hora de llegada de la
materia prima estas jornadas se pueden extender hasta 12 horas continuas de trabajo.
32
Como la planta no cuenta con turnos para el proceso de producción, los 24 operarios
cubren en su totalidad la jornada hasta finalizar todo el proceso.
Precio:
El precio del canal de pollo es de $ 516 pesos para clientes externos y un costo de $416
pesos para socios.
33
6. DISEÑO DEL SISTEMA HACCP EN LA PLANTA DE POFRESCOL.
El sistema de análisis de peligros y puntos de control HACCP debe partir de un proceso
científico de análisis objetivo de la empresa y del proceso de sacrificio de pollos de
engorde de la planta de Pofrescol. El diseño del sistema HACCP parte de una secuencia
lógica de pasos donde se desarrollan los principios del sistema apuntando a prevenir la
incidencia de los problemas al asegurar la aplicación de controles en cualquier punto del
proceso de sacrifico de pollos donde se presenten los riesgos de contaminación.Los
riesgos o peligros incluyen la contaminación biológica, química o física de los productos
alimenticios.
Para el diseño del sistema HACCP en la empresa Pofrescol se tomó como metodología
de trabajo un diagrama de flujo, que permite identificar los pasos lógicos de cómo se va a
llevar el proceso de análisis del sistema HACCP en la empresa. (Ver Gráfico 2)
34
Formación del Equipo HACCP
Diagnóstico Actual - Cumplimiento de prerrequisitos
Descripción del producto
Elaboración in situ del diagrama de flujo
Análisis de los peligros
Determinación de los puntos críticos de control
Establecimientos de límites críticos para cada PCC
Sistema de vigilancia de los PCC
Establecimiento de medidas correctivas
Procedimientos de verificación
Sistema de registro y documentación
Gráfico 2.Secuencia lógica del sistema HACCP en Pofrescol LTDA.
35
6.1 Diagnostico y Evaluación de la Situación Actual
El diagnóstico de la empresa parte de la evaluación del perfil sanitario que ésta tiene en la
actualidad, para ello se desarrollaron unos formatos de cumplimiento de los prerrequisitos
que tiene el sistema HACCP para poder ser implementado (Ver Anexo 1. Diagnóstico y
Evaluación de la situación actual).
Los prerrequisitos están constituidos por el cumplimiento de las BPM y sus diferentes
programas como el plan de saneamiento, limpieza y desinfección, control de plagas y el
manejo de los desechos sólidos, al igual que el cumplimiento del Decreto 3075 de 1997
del Ministerio de Salud(Ver Anexo 2. Decreto 3075), el perfil sanitario se compone de 137
registros en total, establecidos en 28 artículos que componen el título II del Decreto (Ver
Tabla 3).
Tabla 3. Requisitos del Decreto 3075 de1997
ARTICULO ASPECTO REQUISITO
8 Edificación e instalaciones 22
9 Condiciones específicas del área de elaboración 18
10-12 Equipos y utensilios 18
13-15 Personal manipulador de alimentos 18
17-21 Requisitos higiénicos de fabricación 30
22-27 Aseguramiento y control de calidad 8
28-30 Plan de saneamiento 3
31-35 Almacenamiento, distribución, trasporte y comercialización 20
Total 137
Fuente. Decreto 3075 de 1997 ministerio de la salud
6.1.2 Elaboración del Diagnóstico.
Como prerrequisito para el diseño del plan HACCP en la empresa Pofrescol, es necesaria
la elaboración del diagnóstico actual del perfil sanitario de la empresa, el cual permite
tener un análisis previo del cumplimiento de las normas de calidad y la normatividad legal
vigente para el procesamiento de alimentos (Decreto 3075).
Para el diagnóstico sanitario de la empresa, se desarrolló un formato donde se expone los
puntos de cumplimiento de la norma asignando una puntuación a ítem, con el fin de
36
generar un resultado de cumplimiento o no cumplimiento de las BPM en la planta de
sacrificio de pollos de engorde de Profescol.
El diagnóstico actual de la empresa se presenta en la Tabla 33 del Anexo 1 del presente
trabajo.
6.2 Formación del Equipo HACCP
La formación del equipo HACCP debe partir de una decisión administrativa de la Junta
Directiva de la empresa, con el fin de designar a las personas más calificadas y
cualificadas en el desarrollo del diseño y su posterior implementación del sistema HACCP.
El equipo HACCP debe ser un equipo interdisciplinario que cumpla diferentes funciones
dentro de la planta, esto permite tener mayor conocimiento para la toma de decisiones
consideradas de suma importancia.
Para ello se cuenta con profesionales que a continuación se nombran, como también las
responsabilidades que deben asumir en el diseño del plan HACCP.
Tabla 4. Formación del equipo HACCP
Integrantes Nombre Responsabilidades
Gerente General Adriana
Delgado
• Líder del Equipo HACCP
• Desarrollo de reuniones del equipo HACCP.
• Proporcionarlos recursos para la implementación y
aplicación del sistema HACCP.
• Promover la continuidad del Sistema HACCP.
• Supervisión de las áreas involucradas, revisión
mensual de registros en inspecciones de planta.
Jefe de producción Juan Camilo
Fajardo
• Organizar y programar la producción diaria.
• Verificar el cumplimiento de los parámetros del
proceso.
• Evaluar los requerimientos de materia prima e
insumos.
37
• Motivar, dirigir, supervisar y evaluar al personal
a su cargo.
• Informar al gerente general los reportes de
producción.
Jefe de calidad Natalia
Samantha
Ocaña
• Verificar y supervisar
diariamente el Plan HACCP a través de la revisión
de registros de monitoreo de proceso.
• Reportar los defectos y fallas del producto. .
• Coordinar con el gerente general para brindar las
charlas de capacitación.
• Firmar y revisar los registros del sistema HACCP
• Informar de manera regular al presidente del
equipo HACCP sobre la marcha del sistema.
• Hacer cumplir los procedimientos del programa de
higiene y saneamiento.
Responsable del
programa de
higiene y sanidad
Jhon Bolaños • Prever y verificar la operatividad y limpieza de los
equipos, maquinarias e instalaciones de la planta.
• Programar y hacer cumplir el mantenimiento
preventivo y correctivo delos equipos.
• Informar al Gerente de Producción sobre cualquier
variación del programa de mantenimiento de
maquinarias y equipos.
Responsable de la
estructuración del
proyecto.
María Carolina
Viteri
• Presentar la propuesta estructurada del plan HACCP.
Fuente: Autor
38
6.3 Descripción del Producto
POLLO POFRESCOL LTDA.
Nombre Pollo en canal
Descripción física Canal de pollo obtenida del beneficio de aves de la familia
phaisanidae del genero Gallus de la especie domesticus. La canal
de pollo constituye el cuerpo del ave libre de sangre, plumas y
vísceras la cual durante el proceso se han retirado las patas a nivel
de la articulación tibio metatarsiana, el cuello a nivel de la última
vertebra.
Características
sensoriales
Carne de color rosado pálido, de olor característico a pollo natural,
sin aditivos ni materias o sustancias extrañas, presencia de
productos químicos, rancidez o descomposición.
Características físico-
químicas
pH (20°C) 5.8
Temperatura: 4°C
% de Hidratación: 13% máximo
Color: característico
Olor: característico
Textura: Musculo fino sin signos de deshidratación.
Proteína: 20.2%
Grasa: 10.2%
Ceniza: 1%
Agua: 68.6%
Calorías. 178cal/kg
Formol: negativo
Características
microbiológicas
Microrganismos n m M C
Recuento de coliformes fecales/g 5 120 1100 1
Recuento de esporas clostridium sulfito
reductor, UFC/g
5 100 1000 1
Recuento de Staphylococcus aureus
coagulasa positiva UFC/g
5 100 500 1
Detección de salmonella/25g 5 0 - 0
Detección de Listeria monocytogenes/25g 5 0 - 0
39
Clasificación por
aspectos de calidad.
Pollo de primera (canal grado 1):pollo beneficiado con abundante
carne magra bien revestida con resto de plumas o plumones, sin
traumatismo(huesos rotos, hematomas, rasgaduras de la piel, ni
quemaduras por frio)
Pollo de segunda (canal tipo 2): pollo beneficiado con abundante
carne magra bien revestida sin resto de plumas o plumones, puede
presentar traumatismo (rasgaduras de la piel, fracturas) que no sean
causales del decomiso del pollo según la legislación vigente.
Forma de consumo y
consumidores
potenciales
Cualquier tipo de cocción y preparación culinaria y/o industrial; para
consumo general. Como consumidor se cuenta el grupo familiar,
restaurantes y asaderos.
Vida útil Este es un producto perecedero, con una vida útil determinada
según el tipo de conservación.
Refrigeración: 8-15 días (-2 a 0°C) y 3 días aproxi madamente bajo
condiciones de refrigeración casera de (4 a 6)°C pa ra pollo fresco
Congelación: 6 meses (-18)°C y 365 días para pollo congelado en
túnel y almacenamiento bajo condiciones de congelación sin
interrupción de la cadena de frio.
Embalaje y transporte El pollo es embalado en canastas plásticas perforadas de 60x40x25
cm con capacidad de 20 a 25 unidades según el tamaño.
El transporte se realiza en vehículos tipo furgón refrigerados con la
temperatura adecuada, limpios y desinfectados, con la leyenda
“transporte de alimentos”
Realizado por: María Carolina Viteri Fecha: Junio de 2013
Revisado por: Jefe de Producción. Juan Camilo Fajardo
6.4 Elaboración del Diagrama de Flujo In Situ
El equipo HACCP deberá elaborar y verificar el diagrama de flujo correspondiente al
proceso de sacrificio de pollos de engorde, el cual debe ser un diagrama sencillo y que
contenga todas las etapas del proceso, para luego ser verificado en cuanto a su precisión
y cubrimiento total.
El objetivo de la elaboración del diagrama es suministrar de manera gráfica una clara
descripción del proceso permitiendo analizar cada paso, para poder identificar los posibles
40
riesgos que se estén presentando en las diferentes etapas del proceso de sacrificio de
pollos.
A continuación se presenta el diagrama de flujo que se elaboró en medio de una
inspección visual de todo el proceso que se lleva a cabo en la planta de Pofrescol.
41
Gráfico 3. Diagrama de flujo del proceso de sacrificio de pollos de engorde de la
planta de Pofrescol Ltda.
Fuente: Autor. Diagrama in situ de sacrificio de pollos, Junio 2013
42
6.4.1 Descripción de las etapas del proceso
Ver Diagrama de Proceso de Sacrificio de Pollo de engorde. Anexo 4
Etapa de recepción
El objetivo de ésta etapa es disponer a las aves sobre la plataforma de recepción para ser
colgadas en la línea. Se debe recibir la orden de la granja donde se dé fe del buen estado
de los pollos, libres de enfermedades que puedan contaminar el proceso de sacrificio en
la planta.Ver Diagrama de Flujo. Procedimiento Recepción de pollo en Planta. Anexo 5.
Foto: Recepción de los pollos en la planta de Pofrescol
Responsables
• Pesador de pollo vivo.
• 1 Operario disponible.
• 2 Operarios asignados para el cargue en banda.
• 1 Operario asignado para el enjuague de guacales.
• Jefe de Producción en Planta de Beneficio.
Documentos asociados (Las planillas se pueden observar en el numeral 7.1.1)
43
• Planilla de calidad pollo en granja (001PHF01).
• Remisión de entrega de aves en granja a planta (001PHF02).
• Recibo de Pollos en la Planta de Beneficio (001PHF03).
• Informe sacrifico por Granja (001PHF04).
• Programación de sacrificio (001PHF05).
Etapa de Colgado.
Colgar el pollo vivo en los ganchos para dar comienzo al beneficio y facilitar el proceso.
Se toma el pollo por la parte inferior de la pierna a la altura del tarso y de espalda,
evitando hacer mucha presión para evitar la formación de hematomas, luego se cuelga las
piernas evitando fracturas, traumatismos y excitación dejando el tarso apoyado sobre la
parte más angosta del gancho pollos por vuelta.
Las aves que por algún motivo se han ahogado o presentan algún traumatismo durante el
viaje y en plataforma, deben ser contados y registrados en la planilla “Recibo de Pollos en
la Planta de Beneficio (001PHF03)”, éstas son colgadas al final del viaje y se evalúan
detenidamente en la etapa de revisado a fin de descartar los que no cumplen los
requisitos de calidad.Ver Diagrama de Flujo. Procedimiento Colgado de Ave. (Anexo 6)
Foto: Proceso de colgado de los pollos en la línea de producción
44
Responsables
• 1 Operarios asignados.
Documentos asociados
• Recibo de Pollos en la Planta de Beneficio (001PHF03).
Etapa de Insensibilización.
El objetivo de esta etapa es asegurar que los pollos no recuperen la sensibilidad antes
de llegar al degüello para permitir un corte correcto.Ver Diagrama de Flujo.
Procedimiento de Insensibilización. (Anexo 7)
• Pasar el ave colgada por la máquina aturdidora, la cual por medio de descargas
eléctricas atonta el pollo dejándolo semi-inconsciente. Para facilitar la conducción
eléctrica se utiliza una mezcla de sal y agua; ésta proviene de un tanque en donde
se prepara la solución salina que va entrando permanentemente al aturdidor a
medida que ésta se renueva.
• Verificar al inicio de cada viaje el correcto aturdimiento del ave, el cual debe
presentar las siguientes características: cuello arqueado, ojos bien abiertos, pupilas
dilatadas, piernas rígidas y extendidas, alas pegadas al cuerpo.
• Tomar al azar un pollo a la salida del aturdidor y realizar la prueba de recuperación
del ave. Ésta debe recuperarse, levantarse y caminar, una vez hayan transcurrido
2minutos +/- 20 segundos; esta verificación se debe hacer semanalmente.
Foto: Insensibilización de pollos por proceso de choque eléctrico
45
Responsables
• Operario asignado para control.
Documentos asociados
• Planilla de control de materias primas y proceso (001PHF06).
Etapa de degüelle y desangre
En esta etapa debe hacerse un correcto corte sobre la yugular para permitir un sangrado
suficiente, eliminando la mayor cantidad de sangre posible del cuerpo del ave.Ver
Diagrama de Flujo. Procedimiento de Degüelle y Desangre. (Anexo 8)
Foto: Proceso de degüelle y desangre
Responsable
• 1 operarios asignados para degüelle.
• 1 Operario asignado para recolección de las tinas de sangre.
• Jefe de Producción en Planta de Beneficio.
Documentos asociados
• Planilla de control de materias primas y proceso (001PHF06).
46
Etapa de Escaldado
El objetivo del proceso de escaldado es producir una dilatación de los folículos que facilita
la posterior eliminación de las plumas. Ver Diagrama de Flujo. Procedimiento de
Escaldado. (Anexo 9)
Foto: Escaldado de pollos en la planta
Responsables
• 1 Operario designado para el control.
• Jefe de Producción en Planta de Beneficio.
Documentos asociados
• Planilla de control de materias primas y proceso (001PHF06).
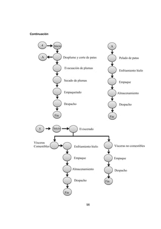
Etapa de desplumado y corte de patas
El objetivo de este proceso es eliminar las plumas del ave para facilitar el proceso de
Evisceración. Para ellos se cuenta con una máquina la cual y antes de iniciar el proceso
de beneficio, se debe revisar el estado de limpieza del equipo y ajustar la distancia entre
las hileras que contienen los rodillos y los dedos de cuerpo del ave; verificar que todos los
dedos se encuentren en buen estado.Ver Diagrama de Flujo. Procedimiento de
Desplumado y Corte de Patas. (Anexo 10)
47
Foto: Proceso de desplume
Responsables
• 1 Operario asignado.
• Jefe de Producción en Planta de Beneficio.
Documentos asociados
• Planilla de control de materias primas y proceso (001PHF06).
Etapa de Revisado e Inspección sanitaria
Realizar visualmente un control e inspección sanitaria de traumas por viaje para verificar
el estado del pollo recibido y facilitar los procesos posteriores.Ver Diagrama de Flujo.
Procedimiento de Revisado e Inspección Sanitaria. (Anexo 11)
• Revisar la calidad del ave desplumada que no presente desgarros, maltratos,
fracturas y que el grado de remoción de la pluma sea del 95 al 100%. En caso de
fallas informar al supervisor de planta, para realizar ajustes en cadena y equipo.
• Por cada viaje de pollo seleccionar el 10% de los pollos de manera aleatoria y
revisar el estado, apariencia general del cuerpo del pollo y clasificar de acuerdo al
tipo de trauma descrito en la planilla 001PHF06 y 001PHF07. Registrar el número
de aves para cada uno de ellos.
48
• De acuerdo a la revisión anterior, realizar los descartes de pollo que no se
encuentren en las condiciones adecuadas y depositar en las canastas ubicadas en
el lugar asignado para el pollo de descarte, el número de aves descartadas se
reporta en la planilla 001PHF06/07.
Foto: Proceso de revisión del pollo en canal de producción
Responsables
• 1 Operarios asignados.
• Jefe de Producción en Planta de Beneficio.
Documentos asociados
• Planilla de control de materias primas y proceso (001PHF06).
• Reporte de Descarte de Pollo (001PHF07)
• Reporte de calidad No. 1: Recepción de pollo, descartes y reproceso por lote de
producción (001PHF11)
• Reporte generado por el sistema en la planilla 001PHF12 “Resumen Planta de
sacrificio”
49
Etapa de Eviscerado
Realizar la extracción de las vísceras comestibles y no comestibles, de tal forma que no
exista peligro de contaminación para el proceso de enfriamiento.Ver Diagrama de Flujo.
Procedimiento Evisceración. (Anexo 12)
Foto: Proceso de evisceración, selección de viseras comestibles
Responsables
• 6 Operarios de línea de Evisceración.
• Auxiliar de supervisión.
• Jefe de producción en planta de beneficio.
Documentos asociados (Las planillas se pueden observar en el numeral 7.1.1)
• Reporte de Descarte de Pollo (001PHF07).
• Formato de Registro de Desechos por Granja (001PHF10).
• Reporte de calidad No. 1 Recepción de pollo, descartes y reproceso por periodo
(001PHF11).
• Reporte generado por el sistema en la planilla 001PHF12 “Resumen Planta de
sacrificio”.
50
Etapa de Pre-enfriamiento y enfriamiento
Pre-enfriamiento (Pre-chiller) Iniciar la disminución de la temperatura de canal y enjuagar
para retirar el exceso de sangre para prevenir la proliferación de microorganismos.Ver
Diagrama de Flujo. Procedimiento de Pre-enfriamiento. Anexo 13)
• Descolgado.
• Llenado del tanque.
• Tomar cada media hora la temperatura del agua y verificar que ésta oscile entre
18 – 20°C
• Tomar la temperatura de la canal que se encuentra en la cámara 1 del prechiller y
verificar que ésta se encuentre entre 37-39°Caproxi madamente
• El tiempo aproximado de duración de las canales dentro del prechiller es de 20
minutos.
• En caso de presentarse alguna desviación registrar de qué tipo fue y cómo se
corrigió en la planilla 001PHF10.
• Registrar la temperatura del agua y la canal cada media hora en la planilla
001PHF08.
• La hidratación del pollo se logra mediante masaje sobre el músculo, provocado por
la presión del aire que genera turbulencia, permitiendo en cada golpe la entrada
del agua por los poros que aún se encuentran abiertos, debido a que la
temperatura en la canal aún es alta de 40 - 41°C.
Enfriamiento (Chiller) Retardar la acción bacteriana que produce la descomposición de la
canal por medio de la higienización y disminución de la temperatura de ésta.Ver Diagrama
de Flujo. Procedimiento de Enfriamiento. (Anexo 14)
• Llenado del tanque
• Iniciar el funcionamiento del chiller permitiendo que el eje gire libremente sobre el
agua por 5 – 10 minutos.
• Tomar cada media hora a la salida del desagüe del chiller, 1 litro de agua
aproximadamente e introducir un termómetro de punzón en el agua dejándolo por
1-5 minutos.
51
• Leer la temperatura del agua la cual debe estar entre 1 – 2°C.
• Registrar la temperatura reportada en la planilla 001PHF08.
• Tomar cada media hora una canal de pollo al azar a la salida del chiller.
• Leer la temperatura reportada la cual debe estar entre 2 – 4°C y registrar la
temperatura reportada en la planilla 001PHF08
• Si ésta es mayor de 4°C, tomar medida correctiva p ara la regulación de
temperatura del agua del chiller, hasta lograr las temperaturas requeridas.
• Todas las medidas correctivas que se tomen durante éstas operaciones, se
registran en la planilla 001PHF10.
• El tiempo de duración de las canales de pollo en la etapa de enfriamiento (chiller)
es de 20 minutos aproximadamente.
Foto: Etapa de pre-enfriamiento y enfriamiento en el prechiller y chiller
Responsables
• Operario asignado al chiller y auxiliares de producción
• Jefe de Producción en Planta de beneficio y Jefe de Calidad
Documentos asociados
• Planilla de control de temperaturas en chiller y prechiller (001PHF08).
• Planilla de acciones correctivas para PCC (001PHF14).
52
Etapa de Pesaje y selección
El objetivo de esta etapa es la clasificación del pollo en rangos de peso preestablecidos
de acuerdo a los pedidos existentes.Ver Diagrama de Flujo. Procedimiento de Pesaje y
Selección. (Anexo 15).
Foto: Etapa de pesaje y selección de los pollos
Responsables
• Operario asignado al pesaje del pollo en canal.
• Jefe de Producción en Planta de beneficio y Jefe de Calidad
Etapa de empaque.
El proceso de empaque se debe hacer por medio de una bolsa plástica grado alimenticio
tipo capuchón calibre delgado. El proceso de empaque se hace a granel. Ver Diagrama
de Flujo. Procedimiento de Empaque. (Anexo 16)
Existen varios tipos de embalaje según el pedido del cliente, ellos son:
53
• Las piernas del pollo quedan hacia el fondo de la canasta y hacia la parte superior
quedan las alas de tal forma que para evacuar las canales de la canasta, se toma
de la parte media, por la rabadilla del pollo y se hala hacia arriba.
• La parte de las alas hacia el fondo de la canasta y en la parte superior queda la
pierna pernil de tal forma que para evacuar las canales de la canasta se toman de
la pierna.
• Tomar la canal del pollo por las piernas, cruzarlas e introducirlas por la cavidad
abdominal y luego que salgan por el ojal de la cloaca; la ubicación dentro de la
canasta es: La parte de las alas hacia el fondo de la canasta y en la parte superior
queda la pierna pernil de tal forma que para evacuar las canales de la canasta se
toman de la pierna del pollo y se halan hacia arriba.
• Colocar las canales de forma ordenada dentro de la canasta de 20 a 25 unidades.
Foto: Empaque de pollos en canal
Etapa de refrigeración y/o congelación
Almacenar el pollo a temperaturas de congelación o refrigeración para conservar el
producto e impedir el crecimiento de microorganismos y reducir la actividad
enzimática.Ver Diagrama de Flujo. Procedimiento de Refrigeración y/o Congelación.
Anexo 17.
54
• Organizar en el interior del cuarto en hileras de 5 canastas de acuerdo con el tipo
de pollo y su destino: Salón de Crudos, Almacenes y Bodegas.
• Dejar espacios aproximados de 20 cm entre hilera e hilera con el fin de facilitar la
circulación de aire y garantizar la conservación de la temperatura en las canales
de pollo.
Nota 1: Mantener el producto almacenado en el cuarto máximo 24 horas, transcurrido
éste tiempo trasladarlo a congelación ya sea al túnel o a cuarto de congelación.
Nota 2: Verificar el estado de limpieza de canastas y cuarto de almacenamiento temporal
al igual que su funcionamiento antes de iniciar a cargar.
• El cuarto debe estar a una temperatura promedio de 3 a 6º C.
Responsables
1 Operario asignado por despachos.
Documentos asociados
• Resumen planta de sacrificio (001PHF11).
Etapa de despacho
El operario debe verificar que el transporte del proveedor o cliente se realice en vehículos
tipo furgón refrigerados con la temperatura adecuada, limpios y desinfectados, con la
leyenda “transporte de alimentos”
El medio de transporte deberá estar diseñado de tal manera que se evite la contaminación
cruzada como resultado de transportes simultáneos o consecutivos. Con revestimientos
apropiados que permitan la facilidad de limpieza. El diseño y la construcción del medio de
transporte deberán facilitar las tareas de inspección, limpieza y desinfección, además de
permitir el control de la temperatura.
55
6.5 Análisis de Peligros
Para el análisis de peligros existen en el proceso de sacrifico de pollos de engorde el
equipo HACCP debe identificar todas las posibilidades de contaminación que existen en
cada una de las etapas del proceso, donde el producto se pudiera ver afectado con la
presencia de contaminantes de origen físico, químico o biológico.
Con base en el diagrama de flujo del proceso el equipo HACCP debe realizar el análisis
de riesgos como se indica en la tabla 5.
El proceso de sacrificio de pollos en sus etapas presenta puntos a controlar por su nivel
de peligrosidad de producir cierta contaminación al proceso de sacrificio de pollos. Los
puntos donde se debe tener un análisis de los peligros son los siguientes:
• La recepción de pollos en la planta procedentes de granjas es un punto crítico que
se debe controlar puesto que la crianza intensiva de pollos puede generar
enfermedades y producir contaminación en la línea de proceso por tener pollos
enfermos, para evitar que esto suceda las granjas de producción deben estar
certificadas, es decir Granjas que cumplan con el plan gradual de cumplimiento de
bioseguridad ante el ICA (Instituto Colombiano Agropecuario), donde se debe
garantizar tener aves de una sola especie, no tener malezas, escombros, basuras
o desechos en los galpones y proteger los galpones con mallas que no permitan el
ingreso de aves silvestres, entre otros. Se debe contar en la planta con un formato
donde se especifique que los pollos están sanos y no presentan ningún peligro
para la salud humana.
• El escaldado es un punto crítico que se debe controlar puesto que puede
presentar contaminación por la proliferación de microorganismos.
• El proceso de pre enfriamiento ye enfriamiento también es una etapa donde se
debe controlar la temperatura y el tiempo de enfriamiento del pollo puesto que
esto puede deteriorar la calidad de la carne al ser sometida a unas temperaturas y
tiempos inadecuados.
56
• La etapa de refrigeración es un punto crítico de control porque hay la posibilidad
que el pollo en canal se contamine con microorganismos por el mal uso de la
temperatura, que se presenta en el cuarto frio o en el túnel de enfriamiento
57
Tabla 5. Hoja para Análisis de peligros
Etapa: Recepción
POSIBLES
PELIGROS
SIGNIFICATIVO
(SI/NO)
JUSTIFICACIÓN
DEL PELIGRO
MEDIDAS PREVENTIVAS ES PCC
BIOLOGICOS
Contaminación
cruzada por
patógenos
SI
La crianza de pollos
en granjas es un
posible lugar donde
se generen focos de
contaminación por
animales enfermos
• Verificar el desarrollo del programa de limpieza y desinfección en
plataforma de recibo
• Limpiar frecuentemente la zona para evitar la acumulación de
material orgánico y posible crecimiento de bacterias
• Asegurar que la zona de descargue se encuentre limpia y sin la
presencia de animales diferentes a lo que se está procesando
(pollos).
• Proteger la plataforma de descargue
• Tener un sistema de ventilación para evitar la deshidratación del
ave y mantener la temperatura fresca.
• Desarrollar un programa de pre-monitoreo en granja, de manera
que las aves enfermas sean procesadas en la planta de beneficio al
finalizar el colgado del viaje.
• Inspección veterinaria para detectar aves enfermas en las granjas
de producción de pollos.
• Formato de certificación de calidad del proceso de crianza de
pollos, procedencia, registro veterinario
• Proveedores certificados y legalmente constituidos.
SI
Realizado por: María Carolina Viteri Fecha: Julio de 2013
Revisado por: Responsable programa de higiene y sanidad. Jhon Bolaños
58
• Etapa de colgado
POSIBLES
PELIGROS
SIGNIFICATIVO
(SI/NO)
JUSTIFICACIÓN
DELPELIGRO
MEDIDASPREVENTIVAS
ES
PCC
BIOLÓGICO
Contaminación
cruzada por
microorganismos
patógenos
NO
• Acumulación
de bacterias en los
ganchos
• Contaminación
ambiental
• Limpieza frecuentemente de los ganchos de colgado y el túnel de colgado
• Personal cumpliendo hábitos higiénicos y buenas prácticas de manufactura
• Controlar el polvo en suspensión y la materia orgánica (humedeciendo el
área), e implementar barreras de aislamiento del proceso de sacrificio.
NO
Realizado por: María Carolina Viteri Fecha: Julio de 2013
Revisado por: Responsable programa de higiene y sanidad. Jhon Bolaños
• Etapa de insensibilización
POSIBLESPELIGR
OS
SIGNIFICATIVO
(SI/NO)
JUSTIFICACIÓNDEL
PELIGRO
MEDIDAS PREVENTIVAS
ES
PCC
BIOLÓGICO
• Contaminaci
ón
microbiológi
ca
• Contaminaci
ón cruzada
por equipos
y utensilios
SI
NO
Malas prácticas
durante el
aturdimiento, ocasión
de contaminación por
el paso de bacterias
del tracto
gastrointestinal a la
sangre
• Verificar las operaciones de aturdimiento, matanza y desangre para asegurar
la muerte del ave
• Capacitar al operario en sus labores
• Realizar un mantenimiento permanente a la máquina de aturdido
• Evacuar la sangre coagulada, para evitar una posible contaminación
NO
Realizado por: María Carolina Viteri Fecha: Julio de 2013
Revisado por: Responsable programa de higiene y sanidad. Jhon Bolaños
59
• Etapa de degüelle y desangre
POSIBLES
PELIGROS
SIGNIFICATIVO
(SI/NO)
JUSTIFICACIÓNDEL
PELIGRO
MEDIDASPREVENTIVAS ESPCC
BIOLÓGICOS
• Contaminación
microbiológica
• Contaminación
cruzada por
equipos y
utensilios
SI
NO
Malas prácticas
durante la matanza,
ocasionan
contaminación por el
paso de bacterias
del tracto
gastrointestinal a la
sangre
• Verificar las operaciones de sacrificio, evitando el aumento de la carga
• Mantenimiento permanente a la máquina aturdidora, la cual es un
dispositivo donde se insensibiliza al pollo.
• Evacuar la sangre coagulada, para evitar una posible contaminación.
NO
Realizado por: María Carolina Viteri Fecha: Julio de 2013
Revisado por: Responsable programa de higiene y sanidad. Jhon Bolaños
60
• Etapa de escaldado
POSIBLES
PELIGROS
SIGNIFICATIVO
(SI/NO)
JUSTIFICACIÓNDELPELIGRO MEDIDASPREVENTIVAS ESPCC
BIOLÓGICOS
Contaminación cruzada
por microorganismos
patógenos
QUÍMICOS
Residuos químicos
FÍSICOS
Inhalación de agua
SI
NO
NO
• Posible proliferación de
microorganismos
• Contaminación por
residuos de desinfectantes
o detergentes en el tanque
de escaldado
• Contaminación por
inhalación del aguade
escaldado.
• Utilizar sistemas de escaldadora contracorriente con entrada
constante de agua
• Ajustar la temperatura del agua, de acuerdo con las
necesidades de la línea y el producto
• Realizar un mantenimiento continuo al equipo
• Se puede aumentar la tasa de mortalidad de los
microorganismos si se modifica el pH del agua, creando un
ambiente ácido básico, para eliminar patógenos
• Verificar el desarrollo del programa de limpieza y
desinfección de equipos
• Verificar que las aves no entren vivas al equipo
SI
Realizado por: María Carolina Viteri Fecha: Julio de 2013
Revisado por: Responsable programa de higiene y sanidad. Jhon Bolaños
61
• Etapa de desplumado y corte de patas
POSIBLES
PELIGROS
SIGNIFICATIVO
(SI/NO)
JUSTIFICACIÓN
DEL PELIGRO
MEDIDAS PREVENTIVAS ES
PCC
BIOLÓGICOS
Contaminación
cruzada o
contaminación por
microorganismos
patógenos
QUÍMICOS
Residuos químicos
FÍSICOS Presencia
de plumas o
cañones
SI
SI
SI
• Contaminación por
presencia de
microorganismos
en el equipo
• Caída del pollo al
piso
• Contaminación por
residuos de los
detergentes o
desinfectantes
• Contaminación por
plumas o cañones,
por una deficiente
operación.
• Constante lavado y desinfección del equipo
• Incluir sistemas de lavado de canales dentro del equipo para bajar la carga
bacteriana
• Examinar las canales para descubrir la evidencia de materia fecal
• Lavar las canales que caigan al piso con desinfectante
• Realizar mantenimiento preventivo al equipo para prevenir la caída del pollo
• Asegurar bien los dedos de goma de la desplumadura
• Mantener el equipo y la cadena transportadora en buenas condiciones de
funcionamiento.
• Mantenimiento preventivo y desinfección al finalizar el proceso
NO
Realizado por: María Carolina Viteri Fecha: Julio de 2013
Revisado por: Responsable programa de higiene y sanidad. Jhon Bolaños
62
• Etapa de revisado
POSIBLES
PELIGROS
SIGNIFICATIVO
(SI / NO)
JUSTIFICACIÓN
DEL PELIGRO
MEDIDAS PREVENTIVAS
ES
PCC
BIOLÓGICOS
Contaminación
cruzada o por
microorganismos
patógenos
QUÍMICOS
Residuos
químicos
FÍSICOS
Presencia de
plumas o
cañones
SI
SI
SI
• Contaminación por
presencia de
microorganismos en el
equipo
• Caída del pollo al piso
• Contaminación por
residuos de químicos
• Contaminación por plumas
o cañones, por una
deficiente operación.
• Mantener constante un lavado y desinfección del equipo interna y
externamente
• Examinar las canales para descubrir la evidencia de materia
haciendo una desinfección y desarrollar una lista de chequeo de la
conformidad del procedimiento de desinfección
• Asegurar bien los dedos de goma de la desplumadora
• Mantener el equipo y la cadena transportadora en buenas
condiciones de funcionamiento, limpieza y desinfección
NO
Realizado por: María Carolina Viteri Fecha: Julio de 2013
Revisado por: Responsable programa de higiene y sanidad. Jhon Bolaños
63
• Etapa de eviscerado
POSIBLES
PELIGROS
SIGNIFICATIVO
(SI / NO)
JUSTIFICACIÓN
DELPELIGRO
MEDIDAS PREVENTIVAS ES PCC
BIOLÓGICOS
Contaminación por
microorganismos
patógenos
QUÍMICOS
Contaminación por
sustancias
químicas
FÍSICOS
Presencia de
materiales extraños
SI
SI
SI
• Contaminación entre
áreas
• Contaminación por
vísceras en mal
estado
• Contaminación por
residuos de
detergentes
• Contaminación por la
ruptura de la hiel
• Presencia de
materiales extraños
• Retirar de la línea las aves que evidencien la presencia de
vísceras en mal estado
• Capacitar al personal en el desarrollo de las operaciones de
evisceración.
• Realizar frecuentemente limpieza y desinfección en la línea de
evisceración, y supervisar las operaciones de extracción de
vísceras
• Capacitar al personal sobre el manejo de detergentes y
desinfectantes
• Usar cuchillos de acero inoxidable, de mango sanitario
• Realizar pruebas microbiológicas a las canales, los utensilios y los
equipos con periodicidad
NO
Realizado por: María Carolina Viteri Fecha: Julio de 2013
Revisado por: Responsable programa de higiene y sanidad. Jhon Bolaños
64
• Etapa de pre-enfriamiento y enfriamiento
POSIBLES
PELIGROS
SIGNIFICATIVO
(SI / NO)
JUSTIFICACIÓN
DEL
PELIGRO
MEDIDAS PREVENTIVAS
ES
PCC
BIOLÓGICOS
Contaminación por
microorganismos
FÍSICOS
Contaminación con
materiales
extraños
QUÍMICOS
Contaminación
química
SI
SI
SI
Crecimiento de
microorganismos
en el tanque de
enfriamiento
Contaminación
microbiana del
agua
Contaminación con
materiales
extraños
Abuso en el uso de
desinfectantes
• Disponer de varios tanques de enfriamiento
• Mantener flujo constante de agua
• Desinfectar el agua del equipo para bajar la carga microbiana
• Controlar la temperatura del agua y de la canal
• Realizar pruebas microbiológicas y fisicoquímicas al agua y a la canal
para verificar la inocuidad
• Utilizar materiales para la limpieza que no dejen residuos en los
equipos
• Controlar las concentraciones de desinfectante utilizado
SI
Realizado por: María Carolina Viteri Fecha: Julio de 2013
Revisado por: Responsable programa de higiene y sanidad. Jhon Bolaños
65
• Etapa de pesaje y selección
POSIBLES
PELIGROS
SIGNIFICATIVO
(SI / NO)
JUSTIFICACIÓN DEL
PELIGRO
MEDIDAS PREVENTIVAS ES PCC
BIOLÓGICOS
Contaminación
microbiológica
FÍSICOS
Contaminación
ambiental
SI
NO
• Ambientes
contaminados
• Contacto de las
canales con equipos
o utensilios
• Controlar los flujos de aire de la zona, para prevenir cualquier foco de
contaminación
• Mantener los utensilios como canastillas limpios y desinfectados
• Proteger las zonas donde se desarrollan estas etapas NO
Realizado por: María Carolina Viteri Fecha: Julio de 2013
Revisado por: Responsable programa de higiene y sanidad. Jhon Bolaños
66
• Etapa de empaque
POSIBLES
PELIGROS
SIGNIFICATIVO
(SI / NO)
JUSTIFICACIÓN
DELPELIGRO
MEDIDAS PREVENTIVAS
ES
PCC
BIOLÓGICOS
Contaminación
cruzada y
proliferación
FÍSICOS
Residuos
extraños
QUÍMICOS
Residuos de
productos
químicos
SI
SI
SI
• Contaminación
por empaques
sucios o en mal
estado
• Contaminación
por manipulación
y ruptura de la
cadena de frío
• Residuos
extraños por la
presencia de
canales con
vísceras por
desinfectantes
• Almacenar adecuadamente los empaques y mantenerlos en canastillas
limpias y secas
• Llevar programas de limpieza y desinfección para equipos y área de
empaque
• Cubrir las canastillas con bolsa capuchón cuando la canal no vaya
empacada individualmente
• Almacenar correctamente el producto en caso de no ser despachado
inmediatamente
• Rotular el empaque, según la Norma ICONTEC512 - 1
NO
Realizado por: María Carolina Viteri Fecha: Julio de 2013
Revisado por: Responsable programa de higiene y sanidad. Jhon Bolaños
67
• Etapa de refrigeración
POSIBLES
PELIGROS
SIGNIFICATIVO
(SI / NO)
JUSTIFICACIÓN
DELPELIGRO
MEDIDAS PREVENTIVAS
ES
PCC
BIOLÓGICOS
Contaminación
por
microorganismos
FÍSICOS
Contaminación
por cuerpos
extraños
QUÍMICOS
Cavas
contaminadas
SI
SI
SI
• Supervivencia de
microorganismo
por el incorrecto
manejo de la
temperatura de
los cuartos fríos
• Contaminación
por mala limpieza
de los cuartos
fríos
• Residuos de
desinfectantes
• Almacenar el producto de acuerdo con la capacidad del cuarto frio
registrar en el formato de temperatura 001PHF 08 y controlar las
temperaturas, para el daño del producto
• Monitorear el programa de saneamiento
• Controlar el procedimiento de acuerdo con los procedimientos
estándar
• Eliminar los olores de los cuartos
• Llevar un programa de mantenimiento de los cuartos de
refrigeración y congelación
• Verificar las dosis de desinfectantes utilizadas
SI
NO
NO
Realizado por: María Carolina Viteri Fecha: Julio de 2013
Revisado por: Responsable programa de higiene y sanidad. Jhon Bolaños
68
• Etapa de despacho
POSIBLES
PELIGROS
SIGNIFICATIVO
(SI/NO)
JUSTIFICACIÓN
DELPELIGRO
MEDIDAS PREVENTIVAS
ES
PCC
BIOLÓGICOS
Contaminación
por
microorganismos
FÍSICOS
Contaminación
con cuerpos
extraños
QUÍMICOS
Contaminación
por la limpieza de
las cavas
SI
Si
Si
• Supervivencia de
microorganismos
por el incorrecto
manejo de la
temperatura de
los cuartos fríos
durante el
almacenamiento
• Contaminación
con materiales
extraños por
mala limpieza de
los cuartos fríos
• Residuos de
desinfectantes
• Almacenar el producto de acuerdo con la capacidad del cuarto
• Llevar controles y registro de las temperaturas, para reducir las
fluctuaciones y evitar la deshidratación y desecación de los
productos
• Controlar el procedimiento de despacho de acuerdo con los
procedimientos estándar
• Evitar colocar el producto debajo de la unidad refrigeradora
• Llevar un programa de mantenimiento de los cuartos de
refrigeración y congelación
• Verificar las dosis de desinfectantes utilizadas
• Verificar que el transporte se realice en vehículos tipo furgón
refrigerados con la temperatura adecuada, limpios y desinfectados,
con la leyenda “transporte de alimentos”
NO
Realizado por: María Carolina Viteri Fecha: Julio de 2013
Revisado por: Responsable programa de higiene y sanidad. Jhon Bolaños
69
6.6 Determinación de los Puntos Críticos de Control
Los Puntos Críticos de Control (PCC), son una tarea que debe desarrollarse por parte
del equipo HACCP y se establecen conociendo el proceso estandarizado y todos los
riesgos posibles que se presenten de acuerdo al diagnóstico con el que se logre la
caracterización de la planta y eso permite establecer las medidas preventivas para
controlarlos.
El trabajo en equipo es muy importante, porque cuando los PCC se establecen con
criterios dispersos, es posible que se identifiquen más de los necesarios y a que existe la
tendencia a ser muy cautelosos, permitiendo que se pierda la visión del sistema al estar
dispuesto a admitir desviaciones en algunos puntos.
Por otra parte la identificación de pocos PCC, puede generar riesgos de contaminación
del producto en etapas de proceso críticas, ocasionando que se vendan alimentos
peligrosos. Para la identificación de los PCC, se emplea el árbol de decisiones y a que
es una herramienta que facilita la elección, sin reemplazar los conocimientos técnicos
sobre el proceso y las observaciones realizadas en la ejecución del diagnóstico.
La utilización del árbol de decisiones ayuda al equipo HACCP a pensar de un modo
estructurado y permite un estudio racional y consecuente de cada etapa de proceso y
riesgo identificado, alcanzando una mayor objetividad. El árbol de decisiones que se
emplea para la identificación de los PCC en el proceso de sacrificio de pollos de engorde
en la planta de Pofrescol se muestra en el grafico siguiente.
70
Gráfico 4. Determinación de los puntos críticos de control
Fuente: Henao Laura, Plan genérico para la implementación del sistema HACCP en la industria
avícola., FENAVI, Bogotá 2000, P. 145.
6.7 Establecimiento de los Límites de Control
Los límites críticos representan los rangos máximos y mínimos usados para medir si una
operación garantiza la seguridad de los productos. El PCC tiene uno a más límites críticos
para cada riesgo significante. Cuando los procesos se desvían de los límites críticos, una
acción correctiva se toma para garantizar la seguridad del alimento. Con la determinación
de los límites críticos por parte del equipo HACCP, se estableció la frontera entre un
producto seguro y otro peligroso, y por esto fue necesario establecer los niveles correctos
para cada criterio como se puede observar posteriormente.
Para la determinación de los límites críticos, es necesario hacer pruebas, estudiar guías o
reglamentos, hacer estudios experimentales; lo cual debe estar a cargo del Jefe de
Producción en Planta, Jefe de Calidad y Coordinador de Calidad.
71
La selección de la mejor opción de control y de los límites críticos, debe ser un resultado
de las prácticas que se lleven a cabo de las experiencias y de las observaciones que se
realizaran durante la elaboración del diagnóstico de la situación y el análisis de riesgos,
además de seguir continuamente el proceso. Las variables que se seleccionaran para fijar
los límites críticos, posibilitan una lectura rápida de resultados para poder decidir sobre la
marcha las acciones correctivas pertinentes para retomar la continuidad del proceso si
éste llega a presentar alguna desviación. La determinación de los límites críticos y las
acciones correctivas se observan en la Tabla 6 estrategias de control de PCC.
6.8 Establecimiento y Aplicación de Procedimientos de Monitoreo
El monitoreo es el proceso de observación mediante el cual se mantiene bajo control el
proceso, sirve para indicar precisamente cuando se perdía el control del PCC o estaba
ocurriendo desviaciones de los limites críticos. Fue de gran ayuda garantizar que el
producto se elabora de manera segura continuamente y permitió corregir oportunamente
las desviaciones que el proceso presentaba sin afectar la inocuidad del producto. Gracias
al monitoreo constante, se lograra seguir el proceso de operación e identificar tendencias
de los límites críticos ocasionando ajustes; se identificaron las desviaciones en los PCC y
gracias al control se pudo documentar el proceso de producción y por medio de los
registros que se implementaran, se hará un seguimiento continuo al proceso por medio de
registros, manteniendo bajo control los PCC, cuidando que el proceso se mantiene bajo
los criterios que se han estandarizado.
Los procedimientos de monitoreo que el equipo HACCP deben identificar, se encuentran
explicados en la Tabla 6. Estrategias de control de PCC, donde se tomara en cuenta: Qué
es lo que se monitorea; Cómo son monitoreados los limites críticos; Cuándo o sea la
frecuencia con que se ejecuta el monitoreo y Quién realiza el monitoreo.
6.9 Aplicación de Acciones Correctivas
El sistema de Análisis de riesgos y puntos críticos de control (HACCP) es un enfoque
científico para tratar el control del proceso. Está diseñado para prevenir la incidencia de
problemas al asegurar la aplicación de controles en cualquier punto de un sistema de
72
producción de alimentos donde pudieran surgir situaciones riesgosas o críticas. Los
riesgos o peligros incluyen la contaminación biológica, química o física de los productos
alimenticios. La aplicación de las acciones correctivas así como la identificación de los
PCC el equipo HACCP es el idóneo para la implementación de estrategias técnicas para
prevenir la contaminación en todas las etapas del proceso de sacrificio de pollos de
engorde; por esto se establecieron acciones correctivas con antelación, que establecen
procedimientos para restaurar el control del proceso y determinar si la seguridad del
producto fue afectada, corrigiendo el problema en el punto. Las acciones correctivas
fueron definidas por el equipo HACCP y permitieron que al detectarse una desviación se
corrigiera y se eliminara la causa asegurando que el PCC retornara a su control.
Las acciones correctivas pre – establecidas, se presentan en la Tabla 6. Estrategias de
control de PCC. En caso que se presentara alguna desviación y para saber qué hacer con
el producto involucrado, el equipo HACCP definirá tres pasos fundamentales a seguir:
• Determinar si el producto presenta riesgos de seguridad: Basado en la evaluación
del Jefe de Producción en Planta de Beneficio y el Jefe de Calidad y en pruebas
microbiológicas, químicas (realizadas por el Jefe Calidad en el laboratorio de la
planta), físicas y organolépticas.
• Si no existen riesgos basados en la evaluación del paso anterior, el producto puede
ser liberado.
• Si el riesgo potencial existe basado en las evaluaciones del primer paso, el Jefe de
Producción en Planta y el Jefe de Calidad, deben determinar si el producto puede
ser re trabajado o destinado a otro uso seguro.
73
Tabla 6.Hoja de control de puntos críticos
Nombre de la empresa: Pofrescol Ltda. Descripción del producto: Pollo Crudo
Fecha ________________
Firma________________
Etapa de Recepción
Punto
crítico de
control
PCC
Peligro
significante
Límites
críticos
para cada
medida
preventiva
Monitoreo
Acciones
correctivas
Registro Verificación
Qué Cómo Cuándo Quién
Recepción
de los
pollos en
la planta
Biológico,
posible
contaminación
por patógenos
que los pollos
han adquirido
en la granja
de crianza
Adquirir
pollos en
granjas
certificadas
Rechazar
pollos con
signos de
enfermedad
Certificado
de
procedencia
de los lotes
de pollos al
llegar a la
planta.
Observación
visual
Todos
los días
o cada
vez que
llegue
el
camión
Jefe u
operario
de
sacrificio
Rechazar
pollos en
malas
condiciones
y que no
presenten
registro de
granjas
certificadas
• Planilla de
calidad pollo en
granja
(001PHF01).
• Remisión de
entrega de aves en
granja a planta
(001PHF02).
• Recibo de Pollos
en la Planta de
Beneficio
(001PHF03).
• Informe sacrifico
por Granja
(001PHF04).
• Programación de
sacrificio
(001PHF05).
Evaluar y
hacer visitas
rutinarias a
los
proveedores
de la materia
prima
*Granja Certificada: Granja que cumpla con el plan gradual de cumplimiento de bioseguridad ante el ICA (Instituto Colombiano Agropecuario)
*Características de un pollo enfermo: Pollo inactivo, no se para derecho, ojos aguachosos, trazas de diarrea alrededor de su abertura anal, caminar con paso extraño a los demás
pollos.
Realizado por: María Carolina Viteri Fecha: Julio de 2013
Revisado por: Responsable programa de higiene y sanidad. Jhon Bolaños
74
Tabla 6. Continuación
Nombre de la empresa: Pofrescol Ltda. Descripción del producto: Pollo crudo
Fecha ________________
Firma________________
Etapa de Escaldado
Punto
crítico de
control
PCC
Peligro
significante
Límites
críticos
para cada
medida
preventiva
Monitoreo
Acciones
correctivas
Registro Verificación
Qué Cómo Cuándo Quién
Escaldado Se puede
producir
contaminación
cruzada por la
presencia o
por la
adquisición de
patógenos
No se
permite
escaldar
pollos
enfermos.
Temp:
80°C
Tiempo: 1
min
Uso de un
termómetro y
un cronómetro
calibrado y
verificado.
Control y
calibración de
las
herramientas
de medición
Observación
visual
Continua
Cada 2
días
Operario
del
proceso
de
escaldado
Revisar y
regular la
cantidad de
vapor
suministrado
en el
proceso.
Revisar la
velocidad de
la cadena
Revisar el
equipo
Planilla de
control de
materias
primas y
proceso
(001PHF06).
Revisión de
los registros
de tiempo y
temperatura
durante el
proceso de
escaldado
de los pollos
Realizado por: María Carolina Viteri Fecha: Julio de 2013
Revisado por: Responsable programa de higiene y sanidad. Jhon Bolaños
75
Tabla 6. Continuación
Nombre de la empresa: Pofrescol Ltda. Descripción del producto: Pollo crudo
Fecha ________________
Firma________________
Etapa de Pre-enfriamiento y Enfriamiento.
Punto
crítico de
control PCC
Peligro
significante
Límites
críticos para
cada medida
preventiva
Monitoreo
Acciones
correctivas
Registro Verificación
Qué Cómo Cuándo Quién
Etapa del
proceso de
pre-
enfriamiento
y
enfriamiento
del pollo
Se puede
presentar
contaminación
cruzada con
patógenos,
que se
adquieran por
el mal
procedimiento.
Presión 2atm
Temp: 4 a 7°C
Comparador
de cloro
Uso de
termómetro y
cronómetro
calibrado y
verificado.
Control y
calibración
de las
herramientas
de medición
Por
medio
de
observa
ción
visual
Cada 2
días
Continu
amente,
cada
media
hora
durante
el
proceso
Supervi
sor de
línea de
etapa
de
proceso
Para el
proceso
mientras se
regule la
presión,
temperatura.
• Planilla de
control de
temperatur
as en
chiller y
prechiller10
0PHF08.
• Planilla de
acciones
correctivas
para PCC
100PHF10.
• Planilla de
control de
hidratación
y merma
001PHF14.
Revisión del
registro de
procesos y la
implementación
de acciones
correctivas
Realizado por: María Carolina Viteri Fecha: Julio de 2013
Revisado por: Responsable programa de higiene y sanidad. Jhon Bolaños
76
Tabla 6. Continuación
Nombre de la empresa: Pofrescol Ltda. Descripción del producto: Pollo crudo
Fecha ________________
Firma________________
Etapa de refrigeración y/o congelación
Punto
crítico de
control
PCC
Peligro
significante
Límites
críticos
para cada
medida
preventiva
Monitoreo
Acciones
correctivas
Registro Verificación
Qué Cómo Cuándo Quién
Refrigeraci
ón y/o
congelació
n
Crecimiento
bacterial y la
posible
formación de
toxinas
A 30
min:7°C
A 60 min:
3°C
A 2 h: -4°C
A 4h:-10°C
A 8h:- 15°C
Uso de
termómetro
y
cronómetro
calibrado y
verificado.
Control y
calibración
de las
herramienta
s de
medición
Observación
visual
Cada 25
minutos
Cada 2
días
Supervisor
del proceso
de frio o de
refrigeración
Regular la
temperatura.
Revisar el
equipo y
hacerle
mantenimien
to.
Resumen
planta de
beneficio
(001PHF13).
Registro de
Temperatura
s de Cuartos
Fríos
(001RF01).
Revisar
registro de
temperatura
y registro de
acción
correctiva
Realizado por: María Carolina Viteri Fecha: Julio de 2013
Revisado por: Responsable programa de higiene y sanidad. Jhon Bolaños
77
Gráfico 5. Diagrama de flujo del proceso de sacrificio de pollos en la planta
Pofrescol con PCC identificados.
PCC Recepción
001PHF01
001PHF02
001PHF03
001PHF04
001PHF05
Colgado
Insensibilización
Degüelle y sangrado
Evacuación
de sangre
001PHF03
001PHF06
001PHF06
PCC Escaldado (56-58°C)
Salida de
agua residual
Desplume y reposado Disposición de
Subproductos
Revisado
Corte, pelado y
arreglo de patas
Eviscerado
Vísceras no comestibles
Vísceras comestibles
Enfriamiento y
empaque de
vísceras
Enfriamiento y empaque
de vísceras
001PHF06
001PHF06
001PHF06
001PHF07
001PHF11
001PHF07
001PHF10
001PHF11
001PHF11
PCC
Pre-enfriamiento (10-11°C)
Enfriamiento (2-4°C)
Pesaje y selección
Empaque
001PHF08
001PHF10
001PHF14
PCC
Despacho
Almacenamiento 2-4°C 001PHF11
78
7. SISTEMA DE REGISTRO Y DOCUMENTACIÓN
7.1 Codificación de Documentos Plan HACCP
Todos los documentos y formatos se deben codificar y clasificar plenamente. Esta
estructura que a continuación se propone se debe emplear para la codificación de todos
los programas y planes para el sistema HACCP.
Tabla 7. Codificación de los documentos del plan HACCP
Codificación Descripción
001 Planta beneficio
P ó PL P: Programa PL: plan
01 Numeración consecutiva
F Formato
H HACCP
7.1.1 Planillas del Plan HACCP
El sistema de registros de todos los procesos del faenado de pollos nos permite tener un
seguimiento objetivo de todos los procedimientos que se desarrollan dentro de la planta
de sacrificio de pollos de engorde.
Para el control del proceso de sacrificio de pollos en cada de sus etapas y del sistema
HACCP el jefe de producción en planta, el jefe de calidad y el coordinador de calidad,
elaborarán e implementarán los siguientes planillas de registro con la aprobación del
equipo HACCP.
A continuación en las diferentes tablas presentamos las planillas necesarias para llevar un
registro de las etapas que componen el proceso de sacrificio de pollos de engorde de la
planta de Pofrescol.
79
Tabla 8. Calidad del Pollo en Granja. 001PHF01
Planilla calidad del pollo en granja Plan HACCP
Preparado por: Aprobado por: Fecha: Versión:
01
Código:
001PHF01
Lote de beneficio Nº de aves
Granja: Sexo:
Zona: Raza: Edad:
Estado del ave inspección visuales:
Vacunas completas Patologías Diagnosticadas
Drogas empleadas y numero de dosis en la última semana
Observaciones
Firma del despachador: Firma del supervisor que recibe:
Realizado por: María Carolina Viteri Fecha: Agosto de 2013
Revisado por: Jefe de Calidad. Natalia Samantha Ocaña
Tabla 9. Planilla de entrega del ave en la planta de sacrificio.001PHF02
Entrega de aves en planta Plan HACCP
Preparado
por:
Aprobado por: Fecha: Versión:
01
Código.
001PHF02
Fecha de proceso: Orden de llegada
Conductor: Nº de remisión
Granja: Placa
Hora: Hora de llegada a la planta
Lote de producción:
Cantidad solicitada Cantidad despachada
Hora de entrada: Hora de salida granja:
Firma galponero: Firma conductor:
Firma y sello: Firma cuadrilla:
Realizado por: María Carolina Viteri Fecha: Agosto de 2013
Revisado por: Jefe de Calidad. Natalia Samantha Ocaña
80
Tabla 10. Recepción de pollos en la planta de beneficio. 001PHF03
Recibo de pollos en la planta de sacrificio Plan HACCP
Preparado
por:
Aprobado por Fecha: Versión:
01
Código:
001PHF03
Granja
Lote
Conductor
Fecha de recibo
Nº de recibo Nº de
entrega
Hora de
inicio
Hora
final
Ahogados Nº de
jaulas
Nºde
aves
Peso
neto
Peso
prom. ave
Edad
Normal
Enfermos
Cadena Nº de
pollos
Observaciones
Total
Firma pesador operario Revisado por
Realizado por: María Carolina Viteri Fecha: Agosto de 2013
Revisado por: Jefe de Calidad. Natalia Samantha Ocaña
81
Tabla 11. Informe de sacrificio por granja. 001PHF04
Realizado por: María Carolina Viteri Fecha: Agosto de 2013
Revisado por: Jefe de Calidad. Natalia Samantha Ocaña
Tabla 12. Programación de sacrificio. 001PHF05
Programación de Sacrificio Plan HACCP
Preparado
por:
Aprobado por: Fecha: Versión:
01
Código:
001PHF05
Programa:
Fecha:
Lote de producción:
Hora Cantidad Granja Sexo Jaula Lote
Firma jefe de logística: Revisado por:
Realizado por: María Carolina Viteri Fecha: Agosto de 2013
Revisado por: Jefe de Calidad. Natalia Samantha Ocaña
Informe Sacrificio por Granja Plan HACCP
Preparado
por:
Aprobado por: Fecha: Versión:
01
Código:
001PHF04
Tipo de ave:
Granja:
Nº de recibo
Fecha de entrega
Lote de producción
Entrega Conductor Lote Llegada Jaulas Nº
aves
Peso
neto
Ahogados Cadena Peso
Prom.
Aves
Firma pesador: Revisado por:
82
Tabla 13. Control de materias primas y proceso. 001PHF06
Planilla de control de materias primas y proceso Plan HACCP
Preparado por: Aprobado por: Fecha: Versión:
01
Código:
001PHF06
Lote de producción:
Granja
Viaje No
Nº de aves
Nº de aves evaluadas
Voltaje aturdidor
Velocidad de la cadena
T°escaldadora
Mal sangrado proceso
Proceso de desplume aves
Pelado de patas
Corte de patas
Patas desechadas
Ala fracturada proceso
Pernil rojo por colgado
Pernil fracturado proceso
Ala punta morada proceso
Proceso evisceración
Corte de pescuezo
Ahogados pro viaje
Reproceso de ahogados
Descarte ahogados
Enfermos
Total
Tiempo de desangre (semana)
Tiempo de recuperación aturdimiento (semana)
Elaborado por: Revisado por:
Realizado por: María Carolina Viteri Fecha: Agosto de 2013
Revisado por: Jefe de Calidad. Natalia Samantha Ocaña
83
Tabla 14. Descarte de pollos. 001PHF07
Reporte de descarte de pollos Plan HACCP
Preparado por: Aprobado por: Fecha: Versión:
01
Código:
001PHF07
Lote
Granja Viaje Edemas Tipo de
alguna
enfermedad
Descarte
pollo
Descarte
ahogados
Enfermos Descarte
viseras
Totales
unidades
Elaborado por : Verificado por:
Realizado por: María Carolina Viteri Fecha: Agosto de 2013
Revisado por: Jefe de Calidad. Natalia Samantha Ocaña
84
Tabla 15. Control de temperatura. 001PHF08
Control de temperatura Plan HACCP
Preparado
por:
Aprobado por: Fecha: Versión:
01
Código:
001PHF08
Lote:
Temperatura
Tiempo
Elaborado por: Aprobado por:
Realizado por: María Carolina Viteri Fecha: Agosto de 2013
Revisado por: Jefe de Calidad. Natalia Samantha Ocaña
85
Tabla 16. Acciones correctivas para PCC. 001PHF09
Planilla de acción correctiva para HACCP Plan HACCP
Preparado
por:
Aprobado por: Fecha: Versión:
01
Código:
001PHF09
Fecha Tipo de
desviación
Acción
correctiva
responsable Revisado por Observaciones
Realizado por: María Carolina Viteri Fecha: Agosto de 2013
Revisado por: Jefe de Calidad. Natalia Samantha Ocaña
86
Tabla 17. Registro de Desechos por granja. 001PHF10
Registro de desechos por granja Plan HACCP
Preparado por: Aprobado por: Fecha: Versión:
01
Código:
001PHF10
Granja Hora
programada
Desechos de
viseras
Desecho de
plumas
Desecho de pollos
muertos
Total
Elaborado por: Aprobado por:
Realizado por: María Carolina Viteri Fecha: Agosto de 2013
Revisado por: Jefe de Calidad. Natalia Samantha Ocaña
87
Tabla 18. Reporte de calidad.001PHF11
Reporte de calidad Nº 1. Recepción de
pollos, descarte, desechos y reproceso por
lote
Plan HACCP
Preparado
por
Aprobado por Fecha: Versión.
01
Código:
001PHF11
Lote de producción:
Granja Aves en
cadena
Aves
descartadas
%
Aves
ahogadas
%
Desechos
viseras
%
Desechos
plumas
%
Desechos pollos
muertos
%
Elaborado por: Revisado por:
Realizado por: María Carolina Viteri Fecha: Agosto de 2013
Revisado por: Jefe de Calidad. Natalia Samantha Ocaña
88
Tabla 19. Resumen planta de sacrificio. 001PHF12
Resumen planta de sacrificio Plan HACCP
Preparado
por:
Aprobado por: Fecha: Versión:
01
Código:
001PHF12
Lote de producción Tipo de ave: Fecha de resumen:
Granja Planilla Sexo No de aves
Resumen aves procesadas
Referencia Unidades Peso
Numero de aves en cadena: Kilos netos:
Numero de aves procesadas: Kilos netos:
Merma: No de aves ahogadas:
Descartados: Peso descartados:
Desechos menudencias: Planillas:
Firma pesador: Firma jefe de operaciones:
Realizado por: María Carolina Viteri Fecha: Agosto de 2013
Revisado por: Jefe de Calidad. Natalia Samantha Ocaña
89
Tabla 20. Propuesta de mejora del proceso. 001PHF13
Planilla de propuesta de mejora Plan HACCP
Preparad
o por:
Aprobado por: Fecha: Versión:
01
Código:
001PHF13
Proponente: Selección área:
Programa o plan: Tipo de acción: Recomendación:
Obligatorio
Dónde: Documentación Verificación Validación
No. Pág. Propuesta y sustento legal o técnico (cuando
considere que es obligatorio)
Aceptación Nota
Si No
Notas y seguimiento
Nota Seguimiento
Proponente
Nombre Firma Fecha
Responsable
Líder programa Jefe de calidad Gerente:
Fecha:
Realizado por: María Carolina Viteri Fecha: Agosto de 2013
Revisado por: Jefe de Calidad. Natalia Samantha Ocaña
90
Tabla 21. Acciones correctivas para el control del sistema. 001PHF14
Planilla de acción correctiva para el control
del sistema HACCP
Plan HACCP
Preparado por Aprobado por Fecha Versión:
01
Código:
001PHF14
Solicitud No: responsable fecha
Plan o programa correspondiente:
Descripción de la no conformidad
Causas de la no conformidad
Acción correctiva Responsable Fecha
Verificación de la acción correctiva Responsable Fecha
Cierre de la solicitud de acción correctiva
Responsable: Fecha:
Realizado por: María Carolina Viteri Fecha: Agosto de 2013
Revisado por: Jefe de Calidad. Natalia Samantha Ocaña
91
Tabla 22. Revisión y versiones. 001PHF15
Planilla de revisión y versiones Plan HACCP
Preparado por Elaborado por Fecha: Versión:
01
Código:
001PHF15
Gerente: _______________________
Nombre
Director equipo HACCP: _______________________
Nombre
Líder del plan o programa: __________________ _________________ _____________
Nombre Cargo Firma
Responsable de la actualización __________________ _________________ _____________
Nombre Cargo Programa
Realizado por: María Carolina Viteri Fecha: Agosto de 2013
Revisado por: Jefe de Calidad. Natalia Samantha Ocaña
92
Tabla 23. Préstamo de documentos. 001PHF16
Préstamo de documentos Plan HACCP
Preparado por Aprobado
por
Fecha Versión
01
Código
001PHF16
Documento Solicitante Préstamo Autorizado por
Fecha de
préstamo
Fecha de
devolución
Realizado por: María Carolina Viteri Fecha: Agosto de 2013
Revisado por: Jefe de Calidad. Natalia Samantha Ocaña
93
Tabla 24. Listado Maestro de Documentos.001PHF17
Listado Maestro de Documentos Plan HACCP
Preparado
por:
Aprobado por: Fecha: Versión:
01
Código:
001PHF17
Identificación y distribución Actualización Revisión
Sistema Documento Código Versión Fecha de
actualización
Fecha de
revisión
Plan HACCP 001PLH01
Manual BPM 001BPM02
Programa de limpieza y
desinfección
001PLD03
Programa de control de
plagas
001PCP04
Programa de residuos
sólidos
001PRS05
Programa de aguas
residuales
001PAR06
Programa control de agua
potable
001PCAP07
Plan de muestreo 001PLM08
Programa de
mantenimiento
001PM09
Programa de calibración 001PC10
Programa de trazabilidad 001PT11
94
Plan de capacitación 001PC12
Gestión de calidad 001GC13
Elaboración y control de
documentos
001ECD14
Manual de calidad 001MC15
Manual de procesos 001MP16
Políticas de calidad 001PC17
Objetivos de calidad 001OC18
Procedimiento control de
registros
001PCR19
Procedimientos de
productos no conforme
001PPC20
Plan de acciones
correctivas y preventivas
001PACP21
Plan de auditoria interna 001PA22
Procedimiento de PQRS 001PQR23
Proceso de
direccionamiento y
planeación estratégica
001PDPE24
Seguimiento y evaluación
de planes operativos
001SEPO25
Manual de protocolo 001MP26
Manual de talento
humano
001MTH27
Realizado por: María Carolina Viteri Fecha: Agosto de 2013
Revisado por: Jefe de Calidad. Natalia Samantha Ocaña
95
7.1.2 Planes y Programas Complementarios
El proceso HACCP debe soportarse en una serie de cumplimientos de normas y de
planes que sustentan todas las actividades previas a desarrollar para el cumplimiento del
plan HACCP permitiendo cimentar sólidamente el plan.
El equipo HACCP definirá el contenido de cada documento basándose en las
necesidades del sistema y en los aspectos mencionados en el decreto 60 del 2002 (anexo
3) y el decreto 3075 de 1997 (Anexo2).
PLANES Y PROGRAMAS CUMPLE
CUMPLE
PARCIALMENTE
NO
CUMPLE
Buenas Prácticas de Manufactura X
Control de plagas X
Manejo de Residuos sólidos X
Limpieza y desinfección X
Tratamiento de aguas residuales X
Disposición de agua potable X
Programa de mantenimiento X
Programa de calibración de equipos X
Trazabilidad X
Capacitación X
Control, seguimiento y escogencia de
Proveedores
X
Muestreo X
Plan HACCP X
96
8. ESTUDIO DE MÉTODOS Y TIEMPOS EN EL PROCESO DE SACRIFICIO DE
POLLOS EN LA PLANTA DE POFRESCOL LTDA
8.1 Análisis grafico del proceso de sacrificio de pollos
Gráfico 6. Diagrama de operaciones del proceso de sacrificio de pollos de engorde
Pre-enfriamiento Enfriamiento
Pesaje y selección del pollo en canal
Empaque
DespachoAlmacenamiento
FIN
Escaldado
Desplume y corte de patas
Revisado inspección sanitaria
Eviscerado
Recepción
Colgado
Insensibilización
Degüelle y sangrado
Inicio
1
2
3
5
4
97
Continuación
1 Inicio
Descargue
Pesaje de guacales
Inspección
Arrume 8 guacales
Fin
2 Inicio
Degüelle
Desangre
Depósito de sangre
Filtrado
Cargue
Fin
3 Inicio
Escaldado Depósito de agua residual
Tratamiento de agua residual
Fin
98
Continuación
Inicio4
Desplume y corte de patas
Evacuación de plumas
A
Secado de plumas
Empaquetado
Despacho
Fin
A
Pelado de patas
Enfriamiento hielo
Empaque
Almacenamiento
Despacho
Fin
5 Inicio Eviscerado
Vísceras
Comestibles Vísceras no comestiblesEnfriamiento hielo
Empaque
Almacenamiento
Despacho
Fin
Empaque
Despacho
Fin
99
El análisis gráfico del proceso de sacrificio de pollos permite entender la manera como se
va a abordar el estudio de métodos y tiempos en las diferentes etapas del proceso, esto
permite al observador o al ingeniero de producción hacer un análisis de los métodos y los
tiempos que se emplearán para mejorar la eficiencia en el proceso.
El gráfico se convierte en un paso inicial para que la empresa Pofrescol empiece a
implementar el estudio técnico de ingeniería industrial de métodos y tiempos para mejorar
la productividad del proceso de sacrificio logrando una sincronización de la máquina, el
ser humano y los recursos con los que se cuenta en la actualidad.
8.2 Estudio de Tiempos de Trabajo en el Proceso de Sacrifico de Pollos
Para el estudio de tiempos en el proceso se contó con un cronómetro calibrado y
estandarizado para determinar el tiempo que transcurre en cada actividad realizada del
proceso de sacrificio.
Tabla 25. Tiempos de demora de las actividades del proceso de sacrificio
Actividad Sub actividad
Tiempo
parcial
en min
Total
tiempo
en min
Observación
Recepción Pesaje 8
15 min
Tiempo utilizado en el descargue
de 246 guacales los cuales
corresponden a un lote de
producción.
Inspección 2
Arrume de
guacales
5
Colgado Colgado 0,23 0,23 Base de cálculo: Un guacal con 10
pollos, en la actividad de colgado
Arrume de
guacales vacíos
3,26 3,26 Base de cálculo: 8 guacales
vacíos. En la actividad de arrume
Insensibilización 0,12 0,12 Tiempo que demora un pollo en
entrar y salir de la máquina
aturdidora.
Degüelle y
sangrado
Degüelle 0,19 0,19 Tiempo en el que el operario tarda
en degollar 10 pollos
Sangrado 1,02 1,02 Tiempo en que el pollo tarda
desangrándose hasta pasar a la
100
siguiente actividad
Escaldado 1,28 1,28 Tiempo en que un pollo entra al
escaldador y tarda en salir de el
Desplume Desplume 0,37 0,37 Tiempo en que un pollo se demora
en pasar por la maquina peladora
Pelado de patas 0,20 0,20 Tiempo en que un pollo se demora
en pasar por la maquina peladora
de patas
Corte de patas 0,25 0,25 Tiempo que tarda un operario en
cortar 10 pares de patas
Evisceración Corte de
abdomen
0,10 0,10 Tiempo que tarda un operario en
cortar el abdomen de 10 pollos
Retiro de
hígado
0,25 0,25 Tiempo que tarda un operario
retirando el hígado a 10 pollos
Retiro de
intestinos
0,98 0,98 Tiempo que tarda un operario en
retirar los intestinos a 10 pollos
Retiro corte y
lavado de
molleja
0,28 0,28 Tiempo que tarda un operario en
retirar la molleja a 10 pollos
Corte pescuezo 0,68 0,68 Tiempo que tarda un operario en
cortar el pescuezo a 10 pollos
Inspección 0,21 0,21 Tiempo que tarda un operario en
inspeccionar 10 pollos
Lavado 0,17 0,17 Tiempo que un pollo tarda en la
máquina de lavado.
Pre enfriamiento 20 20 Tiempo que tarda un pollo en
alcanzar una temperatura de 6°C
Enfriamiento 20 20 Tiempo que tarda un pollo en
alcanzar una temperatura de 4°C
Pesaje y
selección
Pesaje 0,6 0,6 Tiempo que se demora un operario
en pesar un pollo
Selección 0,8 0,8 Tiempo que se demora un operario
en arrojar el pollo a la tolva de
selección
Empaque 0,45 0,45 Tiempo que se demora un operario
en llenar un guacal
101
Almacenamiento El tiempo es temporal y no se
calcula en el proceso.
Despacho 20 20 Tiempo utilizado para llenar el
camión de frio
TOTAL
PROCESO
86,44
Fuente: Autor.
El proceso de sacrificio de pollos de engorde en la planta de sacrificio de Pofrescol es de
1 hora 26 minutos y 44 segundos aproximadamente, tiempo que se demora en procesar
un lote de 2976 pollos.
Para corroborar el proceso se hizo el seguimiento ininterrumpido a un solo pollo, el cual
dio como resultado 1hora y 22 minutos con 28 segundos.
% Error = 86,44 – 82.28 / 82.28 *100 = 5.05 % que estadísticamente es un valor aceptable
de tolerancia para procesos experimentales, es decir el proceso de tiempos que se llevó a
cabo tiene una confiabilidad del 94,95%
8.2.1. Calculo de la eficiencia.
La eficiencia entendida como la razón entre la producción real y la producción estándar
esperada.
E = Unidades = 2976 unidades = 2362unidades; producción real
Hora 1,26 horas
E= 2362 E= 0,79 E= 79%
2976
102
8.2.2 Cálculo del Tiempo Normal del Proceso de Sacrifico de Pollos
Tabla 26. Calculo del tiempo normal
Actividad Total tiempo en min Factor de eficiencia Tiempo normal
Recepción 15 0.79 15.79
Colgado 3,49 0.79 4.28
Insensibilización 0,12 0.79 0.91
Degüelle y sangrado 1,21 0.79 2
Escaldado 1,28 0.79 2.07
Desplume 0,82 0.79 1.61
Evisceración 2,5 0.79 3.29
Lavado 0,17 0.79 0.96
Pre enfriamiento 20 0.79 20.79
Enfriamiento 20 0.79 20.79
Pesaje y selección 1,4 0.79 2.19
Empaque 0,45 0.79 1.24
Almacenamiento 0.79 0.79
Despacho 20 0.79 20.79
TOTAL PROCESO 86,44 97.5
Fuente: Autor.
Suplementos:
Necesidades personales: 5%
Demoras ocasionales 8%
Interrupciones por demoras: 7%
Tolerancia total = 5% + 8% + 7% = 20% porcentaje máximo de tolerancia en un proceso
TIEMPO ESTÁNDAR: TE = TN (1 + Tol. Total)
TE = 97,5(1 + 0.2) = 117
103
Gráfico 7. Representación gráfica del tiempo del proceso de sacrificio
Los 117 min representan el tiempo real donde se toma en consideración todas las
variables, es decir que se tienen en cuenta distracciones, interrupciones, pausas, etc del
operario que desarrolla cada actividad.
Esto demuestra que existe un incremento de 30,56 minutos en todo el proceso de
sacrificio de pollos en la planta de Pofrescol.
8.3 Estudio de Métodos de Trabajo en el Proceso de Sacrificio de Pollos
Tabla 27. Métodos de trabajo del proceso de sacrificio de pollos
Actividad
Total
tiempo en
min
Operarios
asignados
Método de trabajo Observaciones
Recepción 15 2 En el sitio de trabajo En el arrume existe
excesiva carga y el
operario se ve obligado
hacer mayor fuerza.
Colgado 3,49 2 Un operario en el sitio de
trabajo
Un operario se desplaza
para hacer otra actividad
Existe demora en el
proceso por la doble
actividad que desarrolla
uno de los operarios.
TE: 117
TP: 86.44
104
arrume de guacales Desplazamientos
recurrentes
Insensibilización 0,12 0 Maquina Ninguna
Degüelle y
sangrado
1,21 1 En el sitio de trabajo Gran cantidad de
tiempo parado en una
sola posición
Escaldado 1,28 0 Maquina Ninguna
Desplume 0,82 1 En el sitio de trabajo
inspección,
Doble función cuando
los pollos se caen de la
máquina y cuando hay
muchosubproducto
(plumas )
Evisceración 2,5 6 En el sitio de trabajo Largos tiempos en la
misma posición de
trabajo
Lavado 0,17 Maquina Ninguna
Pre enfriamiento 20 Maquina Ninguna
enfriamiento 20 Maquina Ninguna
Pesaje y
selección
1,4 1 En el sitio de trabajo Las tolvas de selección
están lejos del operario
y este opta por tirar el
producto.
Se detiene el proceso
del siguiente lote para
realizar la selección de
vísceras los mismos
operarios.
Empaque 0,45 1 En el sitio de trabajo Cargue manual al
camión
Almacenamiento 1 Existe desplazamiento Cuando se desarrolla
esta actividad hay
duplicidad de actividad
Despacho 20 2 Existe desplazamiento No hay rotación de
operario en el cargue
de la canastilla
Fuente: Autor.
105
La tabla 27 representa la situación actual de la metodología del trabajo que dentro de la
planta se desarrolla, evidenciando varios inconvenientes a la hora de desarrollar las
actividades, existen duplicidad de funciones, demoras en los procesos demostrado en los
30, 56 minutos de más que se incrementan al proceso de sacrificio de pollos.
Esta situación hace que la productividad en la planta se vea afectada, de manera
considerable y que la eficiencia del proceso no se la mejor.
Para el mejoramiento de la productividad en la planta de sacrificio se propone la siguiente
estrategia a desarrollar.
8.3.1 Procedimiento del estudio de métodos
• Selección de la tarea o trabajo a mejorar.
• Registrar los detalles de las actividades.
• Analizar los detalles observados
• Realizar un análisis crítico y aportar ideas para un nuevo método.
• Aplicación del nuevo método.
8.3.1.1Procedimientos para el análisis del problema
Según al manual de ingeniería de métodos de Fabricato5
se prosigue de la siguiente
manera:
• Definición del problema: consiste en realizar una lista de las características del
problema o problemas que se puedan encontrar, incluyendo también las restricciones
de los mismo con el fin de encontrar soluciones a partir de esa lista teniendo en
cuenta los distintos inconvenientes que se puedan presentar para la respectiva
solución.
• Pasos a seguir: los pasos a tener en cuenta en el proceso del análisis son los
siguientes:
5
Torres Grijalva. M. Manual de ingeniería de Fabricato, Métodos y Tiempos en la Ingeniería de
Procesos, 2009, P122-130
106
a. Análisis de hechos y características.
b. Análisis de restricciones.
c. Análisis de criterios.
d. Análisis de volumen
8.3.1.2 Procedimientos para el estudio del trabajo
Los métodos de trabajo se pueden mejorar, ya sea, eliminando, combinando o
reordenando los elementos que componen la tarea.
• Eliminando: Estudiando en detalle el elemento de la operación, y a la vez
preguntarse el ¿por qué lo hacen?, ¿para qué?, ¿cómo se podría mejorar? y de
esta manera determinar la posibilidad de ser eliminado, si esto es posible se habrá
logrado uno de los objetivos más importantes que es ahorrar trabajo innecesario y
disminuir el trabajo, para así lograr un trabajo más ágil.
• Combinando: Analizar la posibilidad de realizar dos actividades simultáneamente
en el mismo puesto de trabajo o por el mismo operario, para reducir transportes y
otros movimientos innecesarios. Logrando de esta manera mayor economía.
• Reordenando: cambiando el orden en que se realizan los elementos, para lograr
una mayor agilidad en las actividades realizadas.
Teniendo en cuenta la estrategia anterior se presenta la siguiente propuesta de
mejoramiento de los métodos de trabajo en la planta de sacrificio de Pofrescol.
107
Tabla 28. Propuesta de mejoramiento de los métodos de trabajo
Actividad
Detalles de la
actividad
Problema que se
presenta
Análisis objetivo Propuesta de Mejoramiento
Tiempo Estimado
reducido con la mejora
Recepción
Se recibe el pollo de la
granja en perfectas
condiciones sanitarias
Los operarios que están
a cargo de esta
actividad hacen
excesiva fuerza en el
descargue y arrume de
guacales
Por la falta de
maquinaria y la falta de
operarios el trabajo se
hace difícil.
Se recomienda hacer arrumes más
pequeños de pollos y empezar de
manera simultánea el otro proceso
para que no exista acumulación de
guacales
Tiempo actual: 15 min
Tiempo ahorrado: 4 min
Tiempo reducido: 11 min
Colgado
Se cuelga al pollo de
las dos patas de tal
manera que quede bien
sujetado
En el proceso exigen
dos operarios el cual
uno de ellos hace doble
función, el de arrumar
los guacales y
depositarlos en el área
de lavado
Por la falta de operarios
se hace necesario la
doble funcionalidad
Se propone que la mesa
trasportadora sea unos 3 o 4 metros
más larga para permitir que exista
mayores cantidad de guacales
dispuestos en la línea de proceso
permitiendo que el operario no se
fatigue cuando desarrolla las dos
operaciones.
Aumentar un operario que arrume y
desplace guacales a la zona de
lavado.
Tiempo actual: 3,49
Tiempo ahorrado: 1 min
Tiempo reducido: 2,49 min
Insensibilización
Proceso de
aturdimiento por medio
de choques eléctricos
No existe verificación de
la cantidad de voltaje
suministrado
Confianza en la
funcionalidad de la
maquina
Se recomienda hacer un proceso de
inspección y funcionamiento del
proceso de insensibilización del
pollo con el fin de determinar la
funcionalidad de la maquina
aturdidora, la inspección debe
consistir en aturdir un pollo y tomar
el tiempo que en este se demora en
recuperarse. Analizando que el
voltaje suministrado sea constante y
Tiempo actual: 0,12
Tiempo ahorrado: 0
Tiempo reducido: 0.12
108
no exista oscilaciones que puedan
perjudicar el proceso y la calidad del
producto.
Degüelle y
sangrado
Corte en la yugular
El operario esta mucho
tiempo parado
Operarios con gran
destreza en el desarrollo
de la actividad
Se recomienda la rotación de la
persona por cada lote de
producción, o por semana de trabajo
esto permite eliminar la
indispensabilidad de las personas y
la capacitación de todos los
operarios..
Tiempo actual: 1,21
Tiempo ahorrado: 0
Tiempo reducido: 1,21
Escaldado
Se somete al pollo a
temperaturas de 50°C
aproximadamente con
el fin de facilitar el
pelado
Ninguno Ninguno Ninguno
Tiempo actual: 1,28
Tiempo ahorrado: 0
Tiempo reducido: 1,28
Desplume
Eliminación de las
plumas del pollo
El operario se agacha
repetidamente por la
caída del pollo a suelo.
El diseño de la maquina
no permite que exista un
recipiente que reciba
los pollos que se
desprenden de la línea
de producción
Diseñar un recipiente a unos 30 cm
del suelo para evitar los
movimientos innecesarios del
operario.
Tiempo actual: 0,82
Tiempo ahorrado: 0,20
Tiempo reducido: 0, 62
Evisceración
Proceso de retiro de las
vísceras comestibles y
no comestibles del pollo
Largos tiempos en el
mismo sitio de trabajo
La operación amerita
que el operario tenga
resistencia a estar de
pie
Hacer pausas activas y ejercicios
diferentes a los habituales en el
puesto de trabajo.
Tiempo actual: 2,5
Tiempo ahorrado: 0
Tiempo reducido: 2,5
Lavado
Proceso de duchado del
pollo en canal
Ninguno Ninguno Ninguno
Tiempo actual: 0,17
Tiempo ahorrado: 0
Tiempo reducido: 0,17
Pre enfriamiento
Proceso de reducción
de la temperatura del
Ninguno Ninguno Ninguno
Tiempo actual: 20 min
Tiempo ahorrado: 0
109
Fuente: Autor.
pollo Tiempo reducido: 20min
Enfriamiento Proceso de reducción
de la temperatura del
pollo
Ninguno Ninguno Ninguno Tiempo actual: 20 min
Tiempo ahorrado: 0
Tiempo reducido: 20 min
Pesaje y selección Proceso de pesaje del
pollo en canal y
selección de acuerdo al
tipo de peso
El operario por estar
lejos de las estibas opta
por tirar el pollo
La construcción de la
planta no permite tener
las estibas un poco más
cerca del área de pesaje
Se recomienda el cambio de
posición de las canasta de
deposición del pollo en canal, más
cerca de la balanza y en forma de u
(ver fotografía de pesaje y
selección)
Tiempo actual: 1,4
Tiempo ahorrado: 0,5
Tiempo reducido: 0,9
Empaque Proceso de empaque
en canastillas
El operario se agacha
mucho para hacer esta
operación
No existe una área de
empaque definida en la
planta
Se recomienda que el empaque este
a nivel de las estibas
Tiempo actual: 0,45
Tiempo ahorrado: 0,15
Tiempo reducido: 0.30
Almacenamiento Proceso de
refrigeración temporal
del pollo
El cargue de las
canastillas se las hace
de manera manual.
La distribución de la
planta permite que se
desarrollen estos
movimientos
Se recomienda el uso de un
montacargas portátil que permita el
fácil desplazamiento al cuarto frio o
al cuarto de congelación
El tiempo es temporal, no
se calcula en el proceso.
Despacho Proceso de despacho
de los pollos hacia el
lugar de venta o
distribución al
consumidor
El proceso se demora
por la dependencia de
otros procesos
La falta de operarios
hace que el cargue sea
lento.
El operario debe tener correa de
cargue para evitar posibles lesiones
o desgarres
Tiempo actual: 20 min
Tiempo ahorrado: 0
Tiempo reducido: 20 min
TIEMPO TOTAL ESTIMADO REDUCIDO CON LAS MEJORAS
Tiempo total actual: 86,44
Tiempo total ahorrado:5,85
Tiempo total estimado
reducido: 80,59
110
De acuerdo a las mejoras establecidas, el tiempo estimado que se reduce el proceso de
sacrificio de pollo de engorde es de 5.85, es decir el tiempo total del proceso disminuye a
80 min: 59seg, por lo tanto:
Eficiencia: 83%
Tiempo Normal: 91,38
Tolerancia: 20%
Tiempo Estándar: 110 min
El tiempo estándar del proceso se reduce en siete minutos
PROCESO MEJORA PRIORIDAD CORTO PLAZO
Recepción
Arrumes más pequeños de pollos y
empezar de manera simultánea el
siguiente proceso.
1. Implementación inmediata, no
requiere inversión y optimiza el
proceso
Pesaje y selección
Cambio de posición de las canastas,
más cerca de la balanza.
2. Implementación inmediata, no
requiere inversión, minimiza el
tiempo del proceso.
Empaque
Se recomienda que el empaque este
a nivel de las estibas.
3. Implementación inmediata, no
requiere inversión, minimiza el
tiempo del proceso.
Evisceración Hacer pausas activas.
4. Implementación inmediata, evita
enfermedades laborales y fatiga del
operario
Despacho
Correa de cargue para operario 5. Implementación Inmediata,
inversión mínima, evita enfermedad
laboral, minimiza costos posteriores.
Desplume
Diseñar un recipiente a unos 30 cm
del suelo.
6. Implementación Inmediata,
inversión mínima, evita enfermedad
laboral, minimiza costos posteriores,
minimiza tiempo del proceso.
Degüelle y sangrado Rotación de la persona.
7. Requiere capacitación de
operarios
PROCESO MEJORA PRIORIDAD MEDIANO PLAZO
Colgado
Adecuar mesa trasportadora unos 3
o 4 metros más larga.
Aumentar un operario para el arrume
de guacales.
1. Requiere alta inversión, incluir en
presupuesto de la próxima vigencia y
solicitar autorización a junta.
Optimiza considerablemente el
tiempo del proceso.
Insensibilización
Inspección y funcionamiento del
proceso de insensibilización del pollo
2. Requiere capacitación de
operarios, se debe hacer pruebas
para determinar si interrumpe o no
considerablemente el proceso
Almacenamiento
Montacargas portátil que permita el
fácil desplazamiento al cuarto frio o
al cuarto de congelación
3. Requiere una pequeña inversión,
evita costos posteriores por
enfermedades laborales.
111
9. ANÁLISIS COSTO BENEFICIO DE LA PROPUESTA
El estudio de los costos y los beneficios busca justificar los gastos que el proyecto genera
sobre los beneficios que este presenta a la empresa Pofrescol Ltda.
• Calculo VPN: el valor presente neto es la ganancia extraordinaria que genera el
proyecto medida en pesos colombianos actuales; el VPN resulta de la diferencia
entre el valor de todos los ingresos y el valor presente de todos los egresos
calculados en el FNE(flujo neto de efectivo). Teniendo la tasa de interés de
oportunidad.
VPN= -P+ (FNE1/1+i)+ (FNE2/1+i2
) + (FNEn/1+in
)
TIO= DTF - IPC + i1 + ie
• Calculo de la TIR. La TIR es la tasa de interés que hace que el VPN sea igual a
cero.
P = (FNE1/1+i)+ (FNE2/1+i2
) + (FNEn/1+in
)
• Relación costo benéfico. Se obtiene mediante el cociente entre la sumatoria de los
valores actualizados de los ingresos y la sumatoria de los valores actualizados de
los egresos.
B/C= ∑ VPN ingresos / ∑ VPN egresos
112
Tabla 29. Estado de resultados financieros de la propuesta
Objetivo. Establecer los procedimientos y actividades a seguir de acuerdo con los principios
del sistema HACCP, para asegurar el control de los peligros que pudieran alterar las
características del alimento
Concepto Unidad Cantidad Valor unitario Valor total
Gastos mano de obra calificada Mes 11 $586.700 $9.973.900
Procesos de documentación Mes 1 $ 786.000 $786000
Gastos de transporte Mes 21 $ 10.000 $210.000
Gastos de papelería Mes 9 $ 13.600 $122.400
Gastos tecnológicos Mes 1 $60.000 $60.000
Gastos de comunicación Mes 1 $60.000 $60.000
Gastos operativos Mes 1 $125.000 $125.000
Materiales Mes 1 $80.000 $80.000
Otros gastos Mes 1 $100.000 $100.000
Construcción final propuesta HACCP Semana 1 $175.000 $175.000
Imprevistos Mes 1 $200.000 $200.000
Total costos $11.982.300
Objetivo. Diseñar el estudio de métodos y tiempos equilibrando los recursos humanos,
tecnológicos y físicos en el proceso de sacrificio de pollo de engorde, con el fin de detectar
oportunidades de mejora
Gastos mano de obra calificada Meses 6 $586. 700 $3.520.200
Procesos de documentación Meses 1 $ 620.000 $620.000
Gastos de transporte Meses 13 $ 10.000 $130.000
Gastos de papelería Meses 4 $ 13.600 $54.400
Gastos tecnológicos Meses 1 $60.000 $60.000
Gastos de comunicación Meses 1 $60.000 $60.000
Gastos de mejoras en los procesos Meses 1 $1.200.000 $1.200.000
Gastos de maquinaria y equipos
reubicación (canasta de deposición) Semanas
1 $450.000 $450.000
Gastos operativos Meses 1 $115.000 $115.000
Materiales Meses 1 $50.000 $50.000
Otros gastos Meses 1 $100.000 $100.000
Construcción final propuesta métodos
y tiempos
Semanas 1 $145.000 $145.000
Imprevistos Meses 1 $200.000 $200.000
Total costos $6.559.600
TOTAL GASTOS $18.451.900
113
Tabla 30. Flujo de caja proyectado-beneficios
Se calcula según el IPC actual para Colombia que es de 2.27% (incremento anual)
Concepto Año 0 Año 1 Año 2 Año 3 Año 4 Año 5
Inversión $18.451.900
Mejoramiento del proceso en tiempos $ 3.111.604 $3.195.618 $3.281.900 $3.370.511 $3,461.515
Mejoramiento del proceso en métodos $ 3.111.604 $3.195.618 $3.281.900 $3.370.511 $3,461.515
Aumento de la calidad del pollo en canal $11.529.410 $11.840.704 $12.160.403 $12.488.734 $12.825.930
Ahorro en capacitaciones profesional $2.356.700 $2.420.331 $2.552.793 $2.621.719 $2.695.505
Ahorro en mantenimiento de equipos $4.416.100 $4.535.335 $4.657.789 $4.783.549 $4.912.705
Ahorro en capacitación técnica $1.335.100 $1.371.148 $1.408.169 $1. 446.189 $1.485.236
Generación de conocimiento técnico $ 1.232.400 $1.265.675 $1.299.848 $1.334.944 $1.370.987
Beneficio en procesos sinérgicos $1.386.450 $1.423.884 $1.462.329 $1.501.812 $1.542.361
Beneficio en estandarización de procesos $2.618.850 $2.689.559 $2.762.177 $2.836.756 $2.913.348
Ahorro de imprevistos con la
implementación de acciones correctivas.
$2.813.980 $2.889.957 $2.967.986 $3.048.122 $3.130.421
114
Ahorro en tiempos muertos de
trabajo(precio hora de trabajo SMLV)
$469.031 $ 481.695 $494.700 $508.057 $521.775
Mejoramiento de los procesos de
documentación
$1.381.315 $1.418.611 $1.456.913 $1.496.250 $1.536.648
Mejoramiento en el control del proceso de
sacrificio
$2.156.700 $2.214.931 $2.274.734 $2.336.152 $2.399.228
TOTAL -$18.451.900 $37.929.244 $ 38.943.066 $40.061.641 $41.143.306 $42.257.174
115
• Flujo de caja
Figura 1. Flujo de caja
• Calculo del VPN. Para comparar la rentabilidad económica del proyecto se trabajó
con una inversión del 100% de un préstamo bancario, tomando una tasa de
oportunidad del 25%.
Tabla 31. Calculo del TMAR
Fuente Valor a
financiar
Aportación Tasa Ponderación
Crédito $ 18.451.900 100% 18% 18%
VPN = -P+ (FNE1/1+i)+ (FNE2/1+i2
) + (FNEn/1+in
)
VPN = $4.041.217.
0 1 2 3 4 5
-$18.451.900
$37.929.244
$ 38.943.066
$40.061.641
$41.143.306
$42.257.174
116
• Calculo de la TIR
P = (FNE1/1+i)+ (FNE2/1+i2
) + (FNEn/1+in
)
I= 0.253304
La i que satisface la ecuación es de 25.33% que es equivalente a la TIR del proyecto,
como esta tasa es mayor que la TMAR nuevamente se afirma que el proyecto es
justificable desde el punto de vista financiero.
• Relación costo beneficio
Tabla 32. Relación costo beneficio
Año Egreso Ingreso
0 $ 18.451.900
1 $ 37.929.244
2 $ 38.943.066
3 $ 40.061.641
4 $ 41.143.306
5 $ 42.257.174
VPN $ 14.410.683 $ 18.451.900
B/C= ∑ VPN ingresos / ∑ VPN egresos
B/C= 1,2804
Por ser la relación mayor a uno el valor presente de los ingresos es superior al valor
presente de los egresos, por lo cual se recomienda el proyecto para su ejecución. En
otras palabras, los beneficios (ingresos) son mayores a los sacrificios (egresos) y, en
consecuencia, el proyecto generará riqueza en términos financieros y un bienestar social
117
CONCLUSIONES
• A partir de esta propuesta, la empresa Pofrescol Ltda cuenta con un proceso de
sacrificio claramente identificado, controlado y verificado en cada una de sus
etapas con las medidas preventivas y correctivas para cada peligro que pudiera
alterar las características del alimento.
• Los cuatro puntos de control crítico encontrados dentro del proceso de sacrificio de
pollo de engorde se encuentran en la etapa de recepción, escaldado, enfriamiento
y refrigeración, los cuales cuentan con la vigilancia, medidas correctivas,
verificación y registro de cada uno, garantizando la entrega de un producto inocuo
al consumidor final.
• El proceso de sacrificio de pollos de engorde presenta una mejora en su
rendimiento del 7% al reducir su tiempo en 5,85 minutos a partir de las mejoras
realizadas a los métodos de trabajo utilizados.
• El mejoramiento de los métodos de trabajo permitió además de la minimización de
tiempo, minimizar la fatiga y las operaciones innecesarias del operario optimizando
el proceso de sacrificio de pollo,
• El análisis financiero de la propuesta de mejoramiento arroja un costo – beneficio
de 1,2804, es decir el valor presente de los ingresos es superior al valor presente
de los egresos, lo cual significa que el proyecto es justificable desde el punto de
vista financiero.
118
RECOMENDACIONES
• Se recomienda a la planta, verificar y alinear las nuevas disposiciones que
reglamenta la resolución 2674 del 22 de Julio de 2013, con el fin de dar
cumplimiento a los prerrequisitos que permiten dar continuidad al plan HACCP.
• Se recomienda realizar la socialización de los formatos establecidos para llevar a
cabo el control del proceso dentro del Plan HACCP a operarios y funcionarios de
la empresa y verificar periódicamente contenido y funcionalidad de los mismos.
• La planta de Pofrescol debe tener en sus políticas de calidad la proyección de la
implementación de sistema HACCP en un corto plazo, permitiendo hacer de esta
manera una preparación previa y una actualización de sus programas de limpieza
y desinfección así como también el cumplimiento de las BPM.
• Se recomienda ampliar el estudio de métodos y tiempos al área administrativa,
para optimizar los procesos y procedimientos internos de la planta, y realizar un
mejoramiento integral de la empresa Pofrescol.
• Se recomienda la rotación de los trabajadores en las diferentes etapas del proceso
con el fin de que el trabajador conozca todo el proceso y se evite la
indispensabilidad de los operarios.
• Se recomienda implementar y actualizar los planes y programas complementarios
en la empresa para dar continuidad al Plan HACCP, en búsqueda de la posterior
implementación y certificación.
• Se recomienda capacitar y socializar todos y cada uno de los planes y programas
que se actualicen o implementen en la planta, con el fin de dar cumplimiento e
implementarlos en la empresa.
119
BIBLIOGRAFÍA
• CASTILLA ANAYA, Germán. MANJARES BRITO, Nadia. Evaluación de la
Bioseguridad en Granjas de Pollo de Engorde en la Zona Piloto de la Mesa de los
Santos, Departamento de Santander. Universidad Cooperativa de Colombia, 2006.
• FENAVI. I Censo Nacional de Avicultura Industrial. Ministerio de Agricultura y
Desarrollo Rural. Departamento Administrativo Nacional de Estadística DANE.
Federación Nacional de Avicultores de Colombia FENAVI. Fondo Nacional Avícola
FONAV. 2002
• INVIMA. Acta de Inspección Sanitaria a Plantas de Beneficio de Aves. 2 de
Octubre de 2009.
• MOJICA PIMIENTO, Amilcar. PAREDES VEGA Joaquín. Caracteristicas del
Sector Avícola Colombiano y su reciente evolucion en el Departamento de
Santander. Centro Regional de Estudios Económicos del Banco de la República.
Sucursal Bucaramanga. Agosto de 2005.
• PASCULLI HENAO, Laura. VARON GARCIA, Andrea. Plan Genérico para la
Implementación del Sistema HACCP en la Industria Avícola. Producción,
Beneficio, Transporte y Comercialización de Pollo. Fenavi – Fonavi. Bogotá,
Colombia 2000.
• PELAEZ CACERES, Igor. Estandarización de Procesos como Herramienta de
Gestión en la Industria Avícola. Perú. Febrero de 2010
• RESTREPO VILLA, Jorge Oswaldo. Buenas Prácticas de Manufactura en la
Elaboración y Preparación de Alimentos: Análisis de peligros y puntos críticos de
Control (HACCP). Icontec - Consejo Colombiano de Seguridad. Bogotá Junio de
2007.
• RUIZ LOPEZ, Hernando. Sector Avícola Colombiano. Superintendencia de
Sociedades. Grupo de Estadística.
120
• SIERRA, Diego Miguel. Prospectiva Avícola Fenavi – Fonav / Universidad
Externado de Colombia
• MORA SORIANO, José Daniel. La Producción Avícola en Colombia.
Connotaciones
REFERENCIAS DE INTERNET
• CORPORACIÓN COLOMBIANA INTERNACIONAL. Plantas de Beneficio de Pollo,
una actividad por conocer. Disponible en Internet:
http://www.cci.org.co/publicaciones/1_Abr-08-09%20Frigorificos.pdf [Fecha de
consulta: Marzo de 2013]
• ALCALDÍA DE BOGOTÁ. Decreto 3075 de 1997 Nivel Nacional. Disponible en
Internet:
<http://www.alcaldiabogota.gov.co/sisjur/normas/Norma1.jsp?i=3337>[Fecha de
consulta: Marzo de 2013]
• ICONTEC. Disponible en Internet
<http://www.icontec.org/BancoConocimiento/A/analisis_de_peligros_y_puntos_de_
control_criticos_-_haccp/analisis_de_peligros_y_puntos_de_control_criticos_-
_haccp.asp?CodIdioma=ESP&codMenu=62&codSubMenu=490&codItem=>[
Fecha de consulta: Marzo de 2013]
• INVIMA. Disponible en Internet.
<http://web.invima.gov.co/portal/documents/portal/documents/root//Resolucion_20
08018777_jul102008.pdf> =>[ Fecha de consulta: Abril de 2013]
121
ANEXOS
122
Anexo 1. Diagnóstico y Evaluación de la Situación Actual
Tabla 33. Encuesta 1.Evaluación del estado sanitario de la planta de beneficio
BPM Evaluación del estado sanitario de la planta (Decreto 3075)
Nombre de la empresa: Pofrescol Ltda Fecha: Puntaje
Aspecto Bien Comentario Max Obt
Edificación e Instalaciones.
Localización y accesos X 3 3
La planta esta asilada de focos de insalubridad X
El funcionamiento de la planta no pone en riesgo la salud y el
bienestar social
X
Los alrededores están libres de polvo o estancamiento de agua Se recomienda la
pavimentación de unos sectores
que hacen parte de la planta.
Diseño y construcción 7 6
La construcción protege las áreas de producción contra la
contaminación a las plagas.
X
Separación de áreas funcionales X
123
BPM Evaluación del estado sanitario de la planta (Decreto 3075)
Nombre de la empresa: Pofrescol Ltda Fecha: Puntaje
Aspecto Bien Comentario Max Obt
Tamaño adecuado de las instalaciones. Áreas de flujo secuencial.
Ambiente de empaque controlado.
X
Construcción que facilite la limpieza y desinfección X
Almacenes y depósito de tamaño suficiente X
Áreas separadas vivienda y no usadas como dormitorio X
Ausencia de animales domésticos. X
Abastecimiento de agua 4 4
Se usa agua potable X
La temperatura y presión de agua son adecuadas para la limpieza y
desinfección.
X
Agua no potable usado solo para operaciones que no generan riesgo
de contaminación.
Tanques adecuados para reserva de agua X
Disposición de residuos líquidos X 2 2
Sistemas de recolección, tratamiento y disposición de efluentes
(líquidos de salida) adecuados y aprobados por la autoridad
competente
X
124
BPM Evaluación del estado sanitario de la planta (Decreto 3075)
Nombre de la empresa: Pofrescol Ltda Fecha: Puntaje
Aspecto Bien Comentario Max Obt
El manejo de residuos líquidos al interior de la planta es seguro X
Disposición de residuos sólidos X 2 2
Manejo adecuado de residuos sólidos en el área de proceso X
Manejo sanitario de residuos sólidos X
Instalaciones sanitarias X 4 3
Servicios sanitarios y vistieres separados y en cantidad suficiente X
Servicio sanitario bien mantenido X
Lavamanos suficientes en las áreas de producción X
Grifos de acción indirecta Se recomienda poner grifos
automáticos
Estaciones de limpieza y desinfección de equipos y utensilios donde se
requieren.
X
Condiciones de las áreas de elaboración
Pisos y drenajes X 3 3
Pisos en materiales sanitarios y libres de grietas. X
Pendiente del 2% en áreas y húmedas y 1% en áreas secas. Sifones
de 10cm por cada 40 o 90m2.
X
125
BPM Evaluación del estado sanitario de la planta (Decreto 3075)
Nombre de la empresa: Pofrescol Ltda Fecha: Puntaje
Aspecto Bien Comentario Max Obt
Tuberías y drenajes de aguas residuales bien diseñados y mantenidos,
protegidos con rejillas, trampas de grasa y de sólidos
X
Paredes y techos X 4 4
Paredes sanitarias X
Uniones redondeadas X
Techos sanitarios X
Cielorrasos sanitarios solo es indispensable tenerlos X
Ventanas y otras aberturas En condiciones sanitarias y con
protección anti insectos.
X 1 1
Puertas X 2 2
Puertas en materiales sanitarios. Luz de puerta no mayor a 1cm X
No existen accesos directos del exterior al área de elaboración.
Puertas auto cerrables.
X
Escaleras, elevadores y estructuras complementarias X 3 3
Diseño y construcción que eviten contaminación de los alimentos X
126
BPM Evaluación del estado sanitario de la planta (Decreto 3075)
Nombre de la empresa: Pofrescol Ltda Fecha: Puntaje
Aspecto Bien Comentario Max Obt
Estructuras elevadas y accesorios libres de descamados, acumulación
de suciedad,, mohos y condensación
X
Instalaciones eléctricas, mecánicas y de incendios diseñadas para
evitar acumulación de suciedad y plagas.
X
Iluminación X 3 3
Iluminación natural o artificial adecuadas y suficientes X
intensidad de acuerdo a la escala de luxes X
Luminarias de seguridad, debidamente protegidas y que no alteren los
colores naturales.
X
Ventilación X 2 2
La ventilación, evita la condensación y la acumulación de calor,
aberturas protegidas.
X
En ventilación mecánica, el aire es filtrado y se mantiene presión
positiva.
X
Las condiciones de aire se limpian frecuentemente. X
Equipos y utensilios X
127
BPM Evaluación del estado sanitario de la planta (Decreto 3075)
Nombre de la empresa: Pofrescol Ltda Fecha: Puntaje
Aspecto Bien Comentario Max Obt
Condiciones generales de diseño y capacidad X 1 1
Condiciones específicas X 12 12
Materiales sanitarios X
Superficies inertes X
Superficies lisa y libres de irregularidades X
Superficies fácilmente accesibles X
Ángulos curvos internos X
Espacios interiores libres de piezas que requieren lubricación o
acoples
X
Superficies libres de pintura o materiales desprendibles. X
Equipos que aíslen los alimentos del ambiente X
Superficies diseñadas y construidas de manera que se facilite su
limpieza.
X
Mesas y mesones sanitarios X
Recipientes sanitarios para materiales no comestibles y desechos X
128
BPM Evaluación del estado sanitario de la planta (Decreto 3075)
Nombre de la empresa: Pofrescol Ltda Fecha: Puntaje
Aspecto Bien Comentario Max Obt
Tubería sanitaria para la conducción de alimentos. X
Condiciones de instalaciones y funcionamiento. X 2 2
Equipos en secuencia lógica de operación X
Separación sanitaria entre equipos y paredes. X
Los equipos usados para operación criticas deben estar
instrumentados
X
Tubería elevada en forma sanitaria X
Lubricación con sustancias permitidas y en cantidades seguras. X
Personal manipulador de alimentos X
Estado de salud X 2 2
Reconocimiento medico X
Control de contaminación de los alimentos con enfermedades
trasmisibles por personas
X
Educación y capacitación X 4 2
Capacitación de todas las personas en manejo sanitario de alimentos y
en su labor propia
X
129
BPM Evaluación del estado sanitario de la planta (Decreto 3075)
Nombre de la empresa: Pofrescol Ltda Fecha: Puntaje
Aspecto Bien Comentario Max Obt
Plan de capacitación continuo y permanente X
Avisos alusivos al cumplimiento de prácticas higiénicas X
Capacitación y entrenamiento del personal en el manejo de los puntos
críticos bajo su control.
Se recomienda hacer un plan de
actualización a las
capacitaciones realizadas
Practicas higiénicas y medidas de protección X 12 12
Esmerada limpieza e higiene personal X
Vestimenta des color claro, con cierres, sin bolsillos, responsabilidad
de la empresa.
X
Lavado de manos con agua y jabón, desinfección de las manos
cuando se necesita.
X
Cabello recogido y cubierto totalmente, protector de boca X
Uñas cortas, limpias y sin esmalte X
Calzado cerrado, resistente impermeable y de tacón bajo X
Guantes, si son necesarios, limpios y libres de roturas o desperfectos. X
130
BPM Evaluación del estado sanitario de la planta (Decreto 3075)
Nombre de la empresa: Pofrescol Ltda Fecha: Puntaje
Aspecto Bien Comentario Max Obt
Tapabocas en las operaciones de alto riesgo X
Ausencia de joyas u otros accesorios. Lentes asegurados por
mecanismos ajustables.
X
No comer, no fuma, no escupir X
Personal sin infecciones en la piel o enfermedades infectocontagiosas x
Visitantes cumpliendo con medidas de protección X
Requisitos higiénicos de fabricación X
Materias primas e insumos X 7 7
Recepción de MPI con condiciones higiénicas X
Inspección y análisis previo al uso de MPI para asegurar sus
condiciones sanitarias
X
Descontaminación de MPI entes de incorporarlos al proceso. X
Descongelación adecuada de MPI congelados. X
Almacenamiento adecuado de MPI X
Deposito independiente de MPI y productos terminados X
131
BPM Evaluación del estado sanitario de la planta (Decreto 3075)
Nombre de la empresa: Pofrescol Ltda Fecha: Puntaje
Aspecto Bien Comentario Max Obt
La recepción de MPI se hace en áreas independientes a las de
elaboración y envasado de producto final.
X
Envases X 5 5
Fabricados de materiales apropiados para estar en contacto con
alimentos
X
Protegen apropiadamente el producto. X
No han sido usados previamente para fines distintos X
Se inspeccionan antes de su uso. Se escurren bien cuando se lavan X
Se mantienen en condiciones sanitarias cuando no se usan X
Operaciones de fabricación X 11 11
Todas las operaciones se realizan en óptimas condiciones sanitarias.
Tienen los controles necesarios para evitar su contaminación
X
132
BPM Evaluación del estado sanitario de la planta (Decreto 3075)
Nombre de la empresa: Pofrescol Ltda Fecha: Puntaje
Aspecto Bien Comentario Max Obt
Se han establecido todos los procedimientos de control necesarios
para detectar problemas en la inocuidad en alimentos, empaques y
productos terminados.
X
Los alimentos se mantienen a temperatura baja o altas que eviten
microorganismos.
X
Los regímenes de eliminación de microorganismos son suficientes X
Operaciones secuenciales y continuas. Las esperas se hacen en forma
segura.
X
Los procesos mecánicos se hacen evitando la contaminación con
materias extrañas.
X
El hielo usado es potable X
Se evita la contaminación con materias extrañas. X
Las áreas de elaboración no se usan con otros fines. X
No se emplean utensilios de vidrio en las áreas de elaboración X
133
BPM Evaluación del estado sanitario de la planta (Decreto 3075)
Nombre de la empresa: Pofrescol Ltda Fecha: Puntaje
Aspecto Bien Comentario Max Obt
No hay reproceso de productos devueltos por defectos que amenacen
la inocuidad.
X
Prevención de la contaminación cruzada X 4 4
se evita la contaminación con materias primas X
Se ha eliminado la posibilidad de contaminación por operarios sucios. X
Se da el frecuente lavado de manos cuando las condiciones sanitarias
lo requieren
X
Los equipos que contactan MP o material contaminado se lavan antes
de ser usados de nuevo.
X
Operación de envasado X 3 3
Las condiciones de envasado son seguras X
Cada recipiente de producto terminado está debidamente loteado X
Se llevan registros de elaboración de cada lote y estos se conservan
más allá de la vida útil
X
Aseguramiento y control de calidad X
134
BPM Evaluación del estado sanitario de la planta (Decreto 3075)
Nombre de la empresa: Pofrescol Ltda Fecha: Puntaje
Aspecto Bien Comentario Max Obt
Control de calidad X 1 1
Sistema de control X 1 1
Requisitos del sistema de control y aseguramiento X 4 4
Especificaciones sobre materias primas y productos terminados X
Documentación sobre planta, equipos, y proceso. X
Planes de muestreo, procedimiento de laboratorios, especificaciones y
métodos de ensayo.
X
Control de calidad abarca no solo inspección y el ensayo sino todo lo
relacionado con el producto.
X
Laboratorio de prueba de ensayo X 1 1
Profesional o personal técnico idóneo X 1 1
Saneamiento X 1 1
Programa de limpieza y desinfección X 1 1
Programa de desechos solidos X 1 1
Programa de control de plagas X 1 1
Almacenamiento, distribución, trasporte y comercialización X
135
BPM Evaluación del estado sanitario de la planta (Decreto 3075)
Nombre de la empresa: Pofrescol Ltda Fecha: Puntaje
Aspecto Bien Comentario Max Obt
Almacenamiento X
Control FIFO. Descargue periódica de materiales inútiles. X 7 7
Almacenamiento refrigerado en condiciones apropiadas. Cuartos fríos
higiénicos y bien controlados
X
Insumos bien protegidos. Identificados con claridad X
IPT estibados o apilados a 60 cm de las paredes y a 15 cm entre si y
del piso.
X
En los almacenes, no se realizan actividades diferentes al
almacenamiento.
X
Deposito específico para devoluciones. Identificaciones y registro
adecuado del manejo de las mismas.
X
Sustancias peligrosas debidamente rotuladas almacenadas en
estantes especiales, manejadas por personal idóneo
X
Transporte X 8 8
Transporte en condiciones sanitarias X
Trasporte a las temperaturas requeridas por los productores X
136
BPM Evaluación del estado sanitario de la planta (Decreto 3075)
Nombre de la empresa: Pofrescol Ltda Fecha: Puntaje
Aspecto Bien Comentario Max Obt
Vehículos con sistema de refrigeración y control de temperatura X
Revisión constante a las condiciones sanitarias de los vehículos X
Vehículos adecuados, en materiales sanitarios limpios y desinfectados. X
No hay alimentos sobre el piso de los vehículos X
No se trasportan alimentos y sustancias peligrosas simultáneamente X
Vehículo con la leyenda “transporte de alimentos” X
Distribución y comercialización en condiciones sanitarias X 1 1
Expendio de alimentos X 4 4
Expendio en condiciones sanitarias X 1
Expendios con estantes adecuados X 1
Sistema de conservación adecuada en los expendios. X 1
Las actividades distintas al expendio de alimentos se realizan en
condiciones sanitarias.
X 1
TOTAL 137 135
137
Anexo 2. Decreto 3075 de 1997
Por el cual se reglamenta parcialmente la Ley 09 de 1979 y se dictan otras disposiciones.
EL PRESIDENTE DE LA REPUBLICA DE COLOMBIA
En ejercicio de sus atribuciones constitucionales y legales y en especial las que le
confiere el numeral 11 del artículo 189 de la Constitución Política y la
Ley 09 de 1979
DECRETA:
TITULO I.
DISPOSICIONES GENERALES
ARTICULO 1o. AMBITO DE APLICACION. La salud es un bien de interés público. En
consecuencia, las disposiciones contenidas en el presente Decreto son de orden público,
regulan todas las actividades que puedan generar factores de riesgo por el consumo de
alimentos, y se aplicaran:
a. A todas las fábricas y establecimientos donde se procesan los alimentos; los equipos y
utensilios y el personal manipulador de alimentos.
b. A todas las actividades de fabricación, procesamiento, preparación, envase,
almacenamiento, transporte, distribución y comercialización de alimentos en el territorio
nacional.
c. A los alimentos y materias primas para alimentos que se fabriquen, envasen, expendan,
exporten o importen, para el consumo humano.
d. A las actividades de vigilancia y control que ejerzan las autoridades sanitarias sobre la
fabricación, procesamiento, preparación, envase, almacenamiento, transporte,
distribución, importación, exportación y comercialización de alimentos, sobre los alimentos
y materias primas para alimentos.
138
ARTICULO 2o. DEFINICIONES. Para efectos del presente Decreto se establecen las
siguientes definiciones:
ACTIVIDAD ACUOSA ( Aw): es la cantidad de agua disponible en un alimento necesaria
para el crecimiento y proliferación de microorganismos.
ALIMENTO: Todo producto natural o artificial, elaborado o no, que ingerido aporta al
organismo humano los nutrientes y la energía necesarios para el desarrollo de los
procesos biológicos. Quedan incluidas en la presente definición las bebidas no
alcohólicas, y aquellas sustancias con que se sazonan algunos comestibles y que se
conocen con el nombre genérico de especia
ALIMENTO ADULTERADO: El alimento adulterado es aquel:
a. Al cual se le hayan sustituido parte de los elementos constituyentes, reemplazándolos o
no por otras sustancias.
b. Que haya sido adicionado por sustancias no autorizadas.
c. Que haya sido sometido a tratamientos que disimulen u oculten sus condiciones
originales y,
d. Que por deficiencias en su calidad normal hayan sido disimuladas u ocultadas en forma
fraudulenta sus condiciones originales.
ALIMENTO ALTERADO:Alimento que sufre modificación o degradación, parcial o total,
de los constituyentes que le son propios, por agentes físicos, químicos o biológicos.
ALIMENTO CONTAMINADO: Alimento que contiene agentes y/o sustancias extrañas de
cualquier naturaleza en cantidades superiores a las permitidas en las normas nacionales,
o en su defecto en normas reconocidas internacionalmente.
139
ALIMENTO DE MAYOR RIESGO EN SALUD PUBLICA: Alimento que, en razón a sus
características de composición especialmente en sus contenidos de nutrientes, Aw
actividad acuosa y pH, favorece el crecimiento microbiano y por consiguiente, cualquier
deficiencia en su proceso, manipulación, conservación, transporte, distribución y
comercialización, puede ocasionar trastornos a la salud del consumidor.
ALIMENTO FALSIFICADO: Alimento falsificado es aquel que:
a. Se le designe o expenda con nombre o calificativo distinto al que le corresponde;
b. Su envase, rótulo o etiqueta contenga diseño o declaración ambigua, falsa o que pueda
inducir o producir engaño o confusión respecto de su composición intrínseca y uso. y,
c. No proceda de sus verdaderos fabricantes o que tenga la apariencia y caracteres
generales de un producto legítimo, protegido o no por marca registrada, y que se
denomine como este, sin serlo.
ALIMENTO PERECEDERO: El alimento que, en razón de su composición, características
físico-químicas y biológicas, pueda experimentar alteración de diversa naturaleza en un
tiempo determinado y que, por lo tanto, exige condiciones especiales de proceso,
conservación, almacenamiento, transporte y expendio.
AMBIENTE: Cualquier rea interna o externa delimitada físicamente que forma parte del
establecimiento destinado a la fabricación, al procesamiento, a la preparación, al envase,
almacenamiento y expendio de alimentos.
AUTORIDAD SANITARIA COMPETENTE: Por autoridad competente se entender al
Instituto Nacional de Vigilancia de Medicamentos y Alimentos INVIMA y a las Direcciones
Territoriales de Salud, que, de acuerdo con la Ley, ejercen funciones de inspección,
vigilancia y control, y adoptan las acciones de prevención y seguimiento para garantizar el
cumplimiento a lo dispuesto en el presente decreto.
BUENAS PRACTICAS DE MANUFACTURA: Son los principios básicos y prácticas
generales de higiene en la manipulación, preparación, elaboración, envasado,
140
almacenamiento, transporte y distribución de alimentos para consumo humano, con el
objeto de garantizar que los productos se fabriquen en condiciones sanitarias adecuadas
y se disminuyan los riesgos inherentes a la producción.
BIOTECNOLOGIA DE TERCERA GENERACION: Es la rama de la ciencia basada en la
manipulación de la información genética de las células para la obtención de alimentos.
CERTIFICADO DE INSPECCION SANITARIA: Es el documento que expide la autoridad
sanitaria competente para los alimentos o materias primas importadas o de exportación,
en el cual se hace constar su aptitud para el consumo humano.
DESINFECCION - DESCONTAMINACION: Es el tratamiento físico-químico o biológico
aplicado a las superficies limpias en contacto con el alimento con el fin de destruir las
células vegetativas de los microorganismos que pueden ocasionar riesgos para la salud
pública y reducir substancialmente el número de otros microorganismos indeseables, sin
que dicho tratamiento afecte adversamente la calidad e inocuidad del alimento.
DISEÑO SANITARIO:Es el conjunto de características que deben reunir las edificaciones,
equipos, utensilios e instalaciones de los establecimientos dedicados a la fabricación,
procesamiento, preparación, almacenamiento, transporte, y expendio con el fin de evitar
riesgos en la calidad e inocuidad de los alimentos.
EMBARQUE: Es la cantidad de materia prima o alimento que se transporta en cada
vehículo en los diferentes medios de transporte, sea que, como tal, constituya un lote o
cargamento o forme parte de otro.
EQUIPO: Es el conjunto de maquinaria, utensilios, recipientes, tuberías, vajillas y demás
accesorios que se empleen en la fabricación, procesamiento, preparación, envase,
fraccionamiento, almacenamiento, distribución, transporte, y expendio de alimentos y sus
materias primas.
EXPENDIO DE ALIMENTOS: Es el establecimiento destinado a la venta de alimentos
para consumo humano.
141
FABRICA DE ALIMENTOS:Es el establecimiento en el cual se realice una o varias
operaciones tecnológicas, ordenadas e higiénicas, destinadas a fraccionar, elaborar,
producir, transformar o envasar alimentos para el consumo humano.
HIGIENE DE LOS ALIMENTOS: Son el conjunto de medidas preventivas necesarias para
garantizar la seguridad, limpieza y calidad de los alimentos en cualquier etapa de su
manejo.
INFESTACION: Es la presencia y multiplicación de plagas que pueden contaminar o
deteriorar los alimentos y/o materias primas.
INGREDIENTES PRIMARIOS: Son elementos constituyentes de un alimento o materia
prima para alimentos, que una vez sustituido uno de los cuales, el producto deja de ser tal
para convertirse en otro.
INGREDIENTES SEGUNDARIOS: Son elementos constituyentes de un alimento o
materia prima para alimentos, que, de ser sustituidos, pueden determinar el cambio de las
características del producto, aunque este continúe siendo el mismo.
LIMPIEZA: Es el proceso o la operación de eliminación de residuos de alimentos u otras
materias extrañas o indeseables.
MANIPULADOR DE ALIMENTOS: Es toda persona que interviene directamente y,
aunque sea en forma ocasional, en actividades de fabricación, procesamiento,
preparación, envase, almacenamiento, transporte y expendio de alimentos.
MATERIA PRIMA: Son las sustancias naturales o artificiales, elaboradas o no, empleadas
por la industria de alimentos para su utilización directa, fraccionamiento o conversión en
alimentos para consumo humano.
INSUMO: Comprende los ingredientes, envases y empaques de alimentos.
142
PROCESO TECNOLOGICO: Es la secuencia de etapas u operaciones que se aplican a
las materias primas y demás ingredientes para obtener un alimento. Esta definición
incluye la operación de envasado y embalaje del producto terminado.
REGISTRO SANITARIO: Es el documento expedido por la autoridad sanitaria
competente, mediante el cual se autoriza a una persona natural o jurídica para fabricar,
envasar; e Importar un alimento con destino al consumo humano.
RESTAURANTE O ESTABLECIMIENTO DE CONSUMO DE ALIMENTOS: Es todo
establecimiento destinado a la preparación, consumo y expendio de alimentos.
SUSTANCIA PELIGROSA: Es toda forma de material que durante la fabricación, manejo,
transporte, almacenamiento o uso pueda generar polvos, humos, gases, vapores,
radiaciones o causar explosión, corrosión, incendio, irritación, toxicidad, u otra afección
que constituya riesgo para la salud de las personas o causar daños materiales o deterioro
del ambiente.
VIGILANCIA EPIDEMIOLOGICA DE LAS ENFERMEDADES TRANSMITIDAS POR
ALIMENTOS: Es el conjunto de actividades que permite la recolección de información
permanente y continua; tabulación de esta misma, su análisis e interpretación; la toma de
medidas conducentes a prevenir y controlar las enfermedades transmitidas por alimentos
y los factores de riesgo relacionados con las mismas, además de la divulgación y
evaluación del sistema.
ARTICULO 3o. ALIMENTOS DE MAYOR RIESGO EN SALUD PUBLICA. Para efectos
del presente decreto se consideran alimentos de mayor riesgo en salud pública los
siguientes:
- Carne, productos carnicos y sus preparados.
- Leche y derivados lácteos.
- Productos de la pesca y sus derivados.
- Productos preparados a base de huevo.
- Alimentos de baja acidez empacados en envases sellados herméticamente. (pH> 4.5)
- Alimentos o Comidas preparados de origen animal listos para el consumo.
143
- Agua envasada.
- Alimentos infantiles.
PARAGRAFO 1o. Se consideran alimentos de menor riesgo en salud pública aquellos
grupos de alimentos no contemplados en el presente artículo.
PARAGRAFO 2o. El Ministerio de Salud de acuerdo con estudios técnicos, perfil
epidemiológico y sus funciones de vigilancia y control, podrá modificar el listado de los
alimentos de mayor riesgo en salud pública.
ARTICULO 4o. MATADEROS. Los mataderos se consideraran como fabricas de
alimentos y su funcionamiento obedecerá a lo dispuesto en el Título V de la Ley 09 de
1979 y sus decretos reglamentarios, Decreto 2278 de 1982, Decreto 1036 de 1991 y los
demás que lo modifiquen, sustituyan o adicionen.
ARTICULO 5o. LECHE. La producción, procesamiento, almacenamiento, transporte,
envase, rotulación, expendio y demás aspectos relacionados con la leche se regir n por la
ley 09/79 y los Decretos reglamentarios 2437 de 1983, 2473 de 1987 y los demás que los
modifiquen, sustituyan o adicionen.
ARTICULO 6o. OBLIGATORIEDAD DE DAR AVISO A LA AUTORIDAD SANITARIA.
Las personas naturales o jurídicas responsables de las actividades reglamentadas en el
presente Decreto deber n informar a la autoridad sanitaria competente la existencia y
funcionamiento del establecimiento, cualquier cambio de propiedad, razón social,
ubicación o cierre temporal o definitivo del mismo para efectos de la vigilancia y control
sanitarios.
TITULO II.
CONDICIONES BASICAS DE HIGIENE EN LA FABRICACION DE ALIMENTOS
ARTICULO 7o. BUENAS PRÁCTICAS DE MANUFACTURA. Las actividades de
fabricación, procesamiento, envase, almacenamiento, transporte, distribución y
comercialización de alimentos se ceñir n a los principios de las Buenas Prácticas de
Manufactura estipuladas en el título II del presente decreto.
144
CAPITULO I.
EDIFICACION E INSTALACIONES
ARTICULO 8o. Los establecimientos destinados a la fabricación, el procesamiento,
envase, almacenamiento y expendio de alimentos deberán cumplir las condiciones
generales que se establecen a continuación:
LOCALIZACION Y ACCESOS.
a. Estar n ubicados en lugares aislados de cualquier foco de insalubridad que represente
riesgos potenciales para la contaminación del alimento.
b. Su funcionamiento no deberá poner en riesgo la salud y el bienestar de la comunidad.
c. Sus accesos y alrededores se mantendrán limpios, libres de acumulación de basuras y
deberán tener superficies pavimentadas o recubiertas con materiales que faciliten el
mantenimiento sanitario e impidan la generación de polvo, el estancamiento de aguas o la
presencia de otras fuentes de contaminación para el alimento.
DISEÑO Y CONSTRUCCION.
d. La edificación debe estar diseñada y construida de manera que proteja los ambientes
de producción, e impida la entrada de polvo, lluvia, suciedades u otros contaminantes, as¡
como del ingreso y refugio de plagas y animales domésticos.
e. La edificación debe poseer una adecuada separación física y / o funcional de aquellas
reas donde se realizan operaciones de producción susceptibles de ser contaminadas por
otras operaciones o medios de contaminación presentes en las reas adyacentes.
f. Los diversos locales o ambientes de la edificación deben tener el tamaño adecuado
para la instalación, operación y mantenimiento de los equipos, as¡ como para la
circulación del personal y el traslado de materiales o productos. Estos ambientes deben
estar ubicados según la secuencia lógica del proceso , desde la recepción de los insumos
hasta el despacho del producto terminado, de tal manera que se eviten retrasos indebidos
145
y la contaminación cruzada. De ser requerido, tales ambientes deben dotarse de las
condiciones de temperatura, humedad u otras necesarias para la ejecución higiénica de
las operaciones de producción y/o para la conservación del alimento.
g. La edificación y sus instalaciones deben estar construidas de manera que se faciliten
las operaciones de limpieza, desinfección y desinfestación según lo establecido en el plan
de saneamiento del establecimiento.
h. El tamaño de los almacenes o depósitos debe estar en proporción a los volúmenes de
insumos y de productos terminados manejados por el establecimiento, disponiendo
además de espacios libres para la circulación del personal, el traslado de materiales o
productos y para realizar la limpieza y el mantenimiento de las reas respectivas.
i. Sus reas deberán estar separadas de cualquier tipo de vivienda y no podrán ser
utilizadas como dormitorio.
j. No se permite la presencia de animales en los establecimientos objeto del presente
decreto.
ABASTECIMIENTO DE AGUA.
k. El agua que se utilice debe ser de calidad potable y cumplir con las normas vigentes
establecidas por la reglamentación correspondiente del Ministerio de Salud.
l. Deben disponer de agua potable a la temperatura y presión requeridas en el
correspondiente proceso, para efectuar una limpieza y desinfección efectiva.
ll. Solamente se permite el uso de agua no potable, cuando la misma no ocasione riesgos
de contaminación del alimento; como en los casos de generación de vapor indirecto, lucha
contra incendios, o refrigeración indirecta. En estos casos, el agua no potable debe
distribuirse por un sistema de tuberías completamente separados e identificados por
colores, sin que existan conexiones cruzadas ni sifonaje de retroceso con las tuberías de
agua potable.
146
m. Deben disponer de un tanque de agua con la capacidad suficiente, para atender como
mínimo las necesidades correspondientes a un día de producción. La construcción y el
mantenimiento de dicho tanque se realizar conforme a lo estipulado en las normas
sanitarias vigentes.
DISPOSICION DE RESIDUOS LIQUIDOS.
n. Dispondrán de sistemas sanitarios adecuados para la recolección, el tratamiento y la
disposición de aguas residuales, aprobadas por la autoridad competente.
o. El manejo de residuos líquidos dentro del establecimiento debe realizarse de manera
que impida la contaminación del alimento o de las superficies de potencial contacto con
este.
DISPOSICION DE RESIDUOS SÓLIDOS.
p. Los residuos sólidos deben ser removidos frecuentemente de las reas de producción y
disponerse de manera que se elimine la generación de malos olores, el refugio y alimento
de animales y plagas y que no contribuya de otra forma al deterioro ambiental.
q. El establecimiento debe disponer de recipientes, locales e instalaciones apropiadas
para la recolección y almacenamiento de los residuos sólidos, conforme a lo estipulado en
las normas sanitarias vigentes. Cuando se generen residuos orgánicos de fácil
descomposición se debe disponer de cuartos refrigerados para el manejo previo a su
disposición final.
INSTALACIONES SANITARIAS
r. Deben disponer de instalaciones sanitarias en cantidad suficiente tales como servicios
sanitarios y vestideros, independientes para hombres y mujeres, separados de la reas de
elaboración y suficientemente dotados para facilitar la higiene del personal.
s. Los servicios sanitarios deben mantenerse limpios y proveerse de los recursos
requeridos para la higiene personal, tales como: papel higiénico, dispensador de jabón,
147
implementos desechables o equipos automáticos para el secado de las manos y
papeleras.
t. Se deben instalar lavamanos en las reas de elaboración o próximos a estas para la
higiene del personal que participe en la manipulación de los alimentos y para facilitar la
supervisión de estas prácticas.
u. Los grifos, en lo posible, no deben requerir accionamiento manual. En las proximidades
de los lavamanos se deben colocar avisos o advertencias al personal sobre la necesidad
de lavarse las manos luego de usar los servicios sanitarios, después de cualquier cambio
de actividad y antes de iniciar las labores de producción.
v. Cuando lo requieran, deben disponer en la reas de elaboración de instalaciones
adecuadas para la limpieza y desinfección de los equipos y utensilios de trabajo. Estas
instalaciones deben construirse con materiales resistentes al uso y a la corrosión, de fácil
limpieza y provistas con suficiente agua fría y caliente, a temperatura no inferior a 80o.C.
ARTICULO 9o. CONDICIONES ESPECIFICAS DE LAS AREAS DE ELABORACION.
Las áreas de elaboración deben cumplir además los siguientes requisitos de diseño y
construcción:
PISOS Y DRENAJES
a. Los pisos deben estar construidos con materiales que no generen sustancias o
contaminantes tóxicos, resistentes, no porosos, impermeables, no absorbentes, no
deslizantes y con acabados libres de grietas o defectos que dificulten la limpieza,
desinfección y mantenimiento sanitario.
b. El piso de las reas húmedas de elaboración debe tener una pendiente mínima de 2% y
al menos un drenaje de 10 cm de diámetro por cada 40 m2 de rea servida; mientras que
en las reas de baja humedad ambiental y en los almacenes, la pendiente mínima Serra
del 1% hacia los drenajes, se requiere de al menos un drenaje por cada 90 m2 de rea
servida. Los pisos de las cavas de refrigeración deben tener pendiente hacia drenajes
ubicados preferiblemente en su parte exterior.
148
c. El sistema de tuberías y drenajes para la conducción y recolección de las aguas
residuales, debe tener la capacidad y la pendiente requeridas para permitir una salida
r pida y efectiva de los volúmenes máximos generados por la industria. Los drenajes de
piso deben tener la debida protección con rejillas y, si se requieren trampas adecuadas
para grasas y sólidos, estarán diseñadas de forma que permitan su limpieza.
PAREDES
d. En las áreas de elaboración y envasado, las paredes deben ser de materiales
resistentes, impermeables, no absorbentes y de fácil limpieza y desinfección. Además,
según el tipo de proceso hasta una altura adecuada, las mismas deben poseer acabado
liso y sin grietas, pueden recubrirse con material cerámico o similar o con pinturas
plásticas de colores claros que reúnan los requisitos antes indicados.
e. Las uniones entre las paredes y entre estas y los pisos y entre las paredes y los techos,
deben estar selladas y tener forma redondeada para impedir la acumulación de suciedad
y facilitar la limpieza.
TECHOS
f. Los techos deben estar diseñados y construidos de manera que se evite la acumulación
de suciedad, la condensación, la formación de mohos y hongos, el desprendimiento
superficial y además facilitar la limpieza y el mantenimiento.
g. En lo posible, no se debe permitir el uso de techos falsos o dobles techos, a menos que
se construyan con materiales impermeables, resistentes, de fácil limpieza y con
accesibilidad a la cámara superior para realizar la limpieza y desinfectación.
VENTANAS Y OTRAS ABERTURAS
h. Las ventanas y otras aberturas en las paredes deben estar construidas para evitar la
acumulación de polvo, suciedades y facilitar la limpieza ; aquellas que se comuniquen con
el ambiente exterior, deben estar provistas con malla anti-insecto de fácil limpieza y buena
conservación.
149
PUERTAS
i. Las puertas deben tener superficie lisa, no absorbente, deben ser resistentes y de
suficiente amplitud; donde se precise, tendrán dispositivos de cierre automático y ajuste
hermético. Las aberturas entre las puertas exteriores y los pisos no deben ser mayores de
1 cm.
j. No deben existir puertas de acceso directo desde el exterior a las reas de elaboración;
cuando sea necesario debe utilizarse una puerta de doble servicio , todas las puertas de
las reas de elaboración deben ser autocerrables en lo posible, para mantener las
condiciones atmosféricas diferenciables deseadas.
ESCALERAS, ELEVADORES Y ESTRUCTURAS COMPLEMENTARIAS (RAMPAS ,
PLATAFORMAS)
k. Estas deben ubicarse y construirse de manera que no causen contaminación al
alimento o dificulten el flujo regular del proceso y la limpieza de la planta.
l. Las estructuras elevadas y los accesorios deben aislarse en donde sea requerido, estar
diseñadas y con un acabado para prevenir la acumulación de suciedad, minimizar la
condensación, el desarrollo de mohos y el descamado superficial.
ll. Las instalaciones eléctricas, mecánicas y de prevención de incendios deben estar
diseñadas y con un acabado de manera que impidan la acumulación de suciedades y el
albergue de plagas.
ILUMINACION
m. Los establecimientos objeto del presente decreto tendrán una adecuada y suficiente
iluminación natural y/o artificial, la cual se obtendrá por medio de ventanas, claraboyas, y
lámparas convenientemente distribuidas.
n. La iluminación debe ser de la calidad e intensidad requeridas para la ejecución
higiénica y efectiva de todas las actividades. La intensidad no debe ser inferior a:
150
540 lux ( 59 bujía - pie) en todos los puntos de inspección;
220 lu ( 20 bujía - pie ) en locales de elaboración; y
110 lux ( 10 bujía - pie ) en otras reas del establecimiento
o. Las lámparas y accesorios ubicados por encima de las líneas de elaboración y
envasado de los alimentos expuestos al ambiente, deben ser del tipo de seguridad y estar
protegidas para evitar la contaminación en caso de ruptura y, en general, contar con una
iluminación uniforme que no altere los colores naturales.
VENTILACION
p. Las reas de elaboración poseerán sistemas de ventilación directa o indirecta, los
cuales no deber n crear condiciones que contribuyan a la contaminación de estas o a la
incomodidad del personal. La ventilación debe ser adecuada para prevenir la
condensación del vapor, polvo, facilitar la remoción del calor. Las aberturas para
circulación del aire estarán protegidas con mallas de material no corrosivo y serán
fácilmente removibles para su limpieza y reparación.
q. Cuando la ventilación es inducida por ventiladores y aire acondicionado, el aire debe
ser filtrado y mantener una presión positiva en las reas de producción en donde el
alimento este expuesto, para asegurar el flujo de aire hacia el exterior. Los sistemas de
ventilación deben limpiarse periódicamente para prevenir la acumulación de polvo.
CAPITULO II.
EQUIPOS Y UTENSILIOS
ARTICULO 10. CONDICIONES GENERALES.Los equipos y utensilios utilizados en el
procesamiento, fabricación, preparación, de alimentos dependen del tipo del alimento,
materia prima o insumo, de la tecnología a emplear y de la máxima capacidad de
producción prevista. Todos ellos deben estar diseñados, construidos, instalados y
mantenidos de manera que se evite la contaminación del alimento, facilite la limpieza y
desinfección de sus superficies y permitan desempeñar adecuadamente el uso previsto.
151
ARTICULO 11. CONDICIONES ESPECÍFICAS. Los equipos y utensilios utilizados deben
cumplir con las siguientes condiciones específicas:
a. Los equipos y utensilios empleados en el manejo de alimentos deben estar fabricados
con materiales resistentes al uso y a la corrosión, as¡ como a la utilización frecuente de
los agentes de limpieza y desinfección.
b. Todas las superficies de contacto con el alimento deben ser inertes bajo las
condiciones de uso previstas, de manera que no exista interacción entre estas o de estas
con el alimento, a menos que este o los elementos contaminantes migren al producto,
dentro de los límites permitidos en la respectiva legislación. De esta forma, no se permite
el uso de materiales contaminantes como: plomo, cadmio, zinc, antimonio, hierro, u otros
que resulten de riesgo para la salud.
c. Todas las superficies de contacto directo con el alimento deben poseer un acabado liso,
no poroso, no absorbente y estar libres de defectos, grietas, intersticios u otras
irregularidades que puedan atrapar partículas de alimentos o microorganismos que
afectan la calidad sanitaria del producto. Podrán emplearse otras superficies cuando
exista una justificación tecnológica especifica.
d. Todas las superficies de contacto con el alimento deben ser fácilmente accesibles o
desmontables para la limpieza e inspección.
e. Los ángulos internos de las superficies de contacto con el alimento deben poseer una
curvatura continua y suave, de manera que puedan limpiarse con facilidad.
f. En los espacios interiores en contacto con el alimento, los equipos no deben poseer
piezas o accesorios que requieran lubricación ni roscas de acoplamiento u otras
conexiones peligrosas.
g. Las superficies de contacto directo con el alimento no deben recubrirse con pinturas u
otro tipo de material desprendible que represente un riesgo para la inocuidad del alimento.
152
h. En lo posible los equipos deben estar diseñados y construidos de manera que se evite
el contacto del alimento con el ambiente que lo rodea.
i. Las superficies exteriores de los equipos deben estar diseñadas y construidas de
manera que faciliten su limpieza y eviten la acumulación de suciedades, microorganismos,
plagas u otros agentes contaminantes del alimento.
j. Las mesas y mesones empleados en el manejo de alimentos deben tener superficies
lisas, con bordes sin aristas y estar construidas con materiales resistentes, impermeables
y lavables.
k. Los contenedores o recipientes usados para materiales no comestibles y desechos,
deben ser a prueba de fugas, debidamente identificados, construidos de metal u otro
material impermeable, de fácil limpieza y de ser requerido provistos de tapa hermética.
Los mismos no pueden utilizarse para contener productos comestibles.
l. Las tuberías empleadas para la conducción de alimentos deben ser de materiales
resistentes, inertes, no porosas, impermeables y fácilmente desmontables para su
limpieza. Las tuberías fijas se limpiaran y desinfectaran mediante la recirculación de las
sustancias previstas para este fin.
ARTICULO 12. CONDICIONES DE INSTALACION Y FUNCIONAMIENTO. Los equipos y
utensilios requerirán de las siguientes condiciones de instalación y funcionamiento:
a. Los equipos deben estar instalados y ubicados según la secuencia lógica del proceso
tecnológico, desde la recepción de las materias primas y demás ingredientes, hasta el
envasado y embalaje del producto terminado.
b. La distancia entre los equipos y las paredes perimetrales, columnas u otros elementos
de la edificación, debe ser tal que les permita funcionar adecuadamente y facilite el
acceso para la inspección, limpieza y mantenimiento.
c. Los equipos que se utilicen en operaciones críticas para lograr la inocuidad del
alimento, deben estar dotados de los instrumentos y accesorios requeridos para la
153
medición y registro de las variables del proceso. As¡ mismo, deben poseer dispositivos
para captar muestras del alimento.
d. Las tuberías elevadas no deben instalarse directamente por encima de las líneas de
elaboración, salvo en los casos tecnológicamente justificados y en donde no exista peligro
de contaminación del alimento.
e. Los equipos utilizados en la fabricación de alimentos podrán ser lubricados con
sustancias permitidas y empleadas racionalmente, de tal forma que se evite la
contaminación del alimento.
CAPITULO III.
PERSONAL MANIPULADOR DE ALIMENTOS
ARTICULO 13. ESTADO DE SALUD.
a. El personal manipulador de alimentos debe haber pasado por un reconocimiento
médico antes de desempeñar esta función. As¡ mismo, deber efectuarse un
reconocimiento médico cada vez que se considere necesario por razones clínicas y
epidemiológicas, especialmente después de una ausencia del trabajo motivada por una
infección que pudiera dejar secuelas capaces de provocar contaminación de los alimentos
que se manipulen. La dirección de la empresa tomar las medidas correspondientes para
que al personal manipulador de alimentos se le practique un reconocimiento médico, por
lo menos una vez al año.
b. La dirección de la empresa tomara las medidas necesarias para que no se permita
contaminar los alimentos directa o indirectamente a ninguna persona que se sepa o
sospeche que padezca de una enfermedad susceptible de transmitirse por los alimentos,
o que sea portadora de una enfermedad semejante, o que presente heridas infectadas,
irritaciones cutáneas infectadas o diarrea. Todo manipulador de alimentos que represente
un riesgo de este tipo deberá comunicarlo a la dirección de la empresa.
ARTICULO 14. EDUCACION Y CAPACITACION.
154
a. Todas las personas que han de realizar actividades de manipulación de alimentos
deben tener formación en materia de educación sanitaria, especialmente en cuanto a
prácticas higiénicas en la manipulación de alimentos. Igualmente deben estar capacitados
para llevar a cabo las tareas que se les asignen, con el fin de que sepan adoptar las
precauciones necesarias para evitar la contaminación de los alimentos.
b. Las empresas deberán tener un plan de capacitación continuo y permanente para el
personal manipulador de alimentos desde el momento de su contratación y luego ser
reforzado mediante charlas, cursos u otros medios efectivos de actualización. Esta
capacitación estará bajo la responsabilidad de la empresa y podrá ser efectuada por esta ,
por personas naturales o jurídicas contratadas y por las autoridades sanitarias. Cuando el
plan de capacitación se realice a través de personas naturales o jurídicas diferentes a la
empresa, estas deber n contar con la autorización de la autoridad sanitaria competente.
Para este efecto se tendrán en cuenta el contenido de la capacitación, materiales y
ayudas utilizadas, as¡ como la idoneidad del personal docente.
c. La autoridad sanitaria en cumplimiento de sus actividades de vigilancia y control,
verificara el cumplimiento del plan de capacitación para los manipuladores de alimentos
que realiza la empresa.
d. Para reforzar el cumplimiento de las prácticas higiénicas, se han de colocar en sitios
estratégicos avisos alusivos a la obligatoriedad y necesidad de su observancia durante la
manipulación de alimentos.
e. El manipulador de alimentos debe ser entrenado para comprender y manejar el control
de los puntos críticos que están bajo su responsabilidad y la importancia de su vigilancia o
monitoreo; además, debe conocer los límites críticos y las acciones correctivas a tomar
cuando existan desviaciones en dichos límites.
ARTICULO 15. PRACTICAS HIGIENICAS Y MEDIDAS DE PROTECCION. Toda
persona mientras trabaja directamente en la manipulación o elaboración de alimentos,
debe adoptar las practicas higiénicas y medidas de protección que a continuación se
establecen:
155
a. Mantener una esmerada limpieza e higiene personal y aplicar buenas practicas
higiénicas en sus labores, de manera que se evite la contaminación del alimento y de las
superficies de contacto con este.
b. Usar vestimenta de trabajo que cumpla los siguientes requisitos: De color claro que
permita visualizar fácilmente su limpieza; con cierres o cremalleras y /o broches en lugar
de botones u otros accesorios que puedan caer en el alimento; sin bolsillos ubicados por
encima de la cintura; cuando se utiliza delantal , este debe permanecer atado al cuerpo en
forma segura para evitar la contaminación del alimento y accidentes de trabajo. La
empresa será responsable de una dotación de vestimenta de trabajo en número suficiente
para el personal manipulador, con el propósito de facilitar el cambio de indumentaria el
cual será consistente con el tipo de trabajo que desarrolla
c. Lavarse las manos con agua y jabón, antes de comenzar su trabajo, cada vez que
salga y regrese al área asignada y después de manipular cualquier material u objeto que
pudiese representar un riesgo de contaminación para el alimento. Será obligatorio realizar
la desinfección de las manos cuando los riesgos asociados con la etapa del proceso as¡ lo
justifiquen.
d. Mantener el cabello recogido y cubierto totalmente mediante malla, gorro u otro medio
efectivo. Se debe usar protector de boca y en caso de llevar barba, bigote o patillas
anchas se debe usar cubiertas para estas.
e. Mantener las uñas cortas, limpias y sin esmalte.
f. Usar calzado cerrado, de material resistente e impermeable y de tacón bajo.
g. De ser necesario el uso de guantes, estos deben mantenerse limpios, sin roturas o
desperfectos y ser tratados con el mismo cuidado higiénico de las manos sin protección.
El material de los guantes, debe ser apropiado para la operación realizada. El uso de
guantes no exime al operario de la obligación de lavarse las manos, según lo indicado en
el literal c.
156
h. Dependiendo del riesgo de contaminación asociado con el proceso ser obligatorio el
uso de tapabocas mientras se manipula el alimento.
i. No se permite utilizar anillos, aretes, joyas u otros accesorios mientras el personal
realice sus labores. En caso de usar lentes, deben asegurarse a la cabeza mediante
bandas, cadenas u otros medios ajustables.
j. No está permitido comer, beber o masticar cualquier objeto o producto, como tampoco
fumar o escupir en las reas de producción o en cualquier otra zona donde exista riesgo
de contaminación del alimento.
k. El personal que presente afecciones de la piel o enfermedad infectocontagiosa deberá
ser excluido de toda actividad directa de manipulación de alimentos.
l. Las personas que actúen en calidad de visitantes a las reas de fabricación deberán
cumplir con las medidas de protección y sanitarias estipuladas en el presente Capítulo.
CAPITULO IV.
REQUISITOS HIGIENICOS DE FABRICACION
ARTICULO 16. CONDICIONES GENERALES. Todas las materias primas y demás
insumos para la fabricación así como las actividades de fabricación, preparación y
procesamiento, envasado y almacenamiento deben cumplir con los requisitos descritos en
este capítulo, para garantizar la inocuidad y salubridad del alimento.
ARTICULO 17. MATERIAS PRIMAS E INSUMOS. Las materias primas e insumos para
alimentos cumplirán con los siguientes requisitos:
a. La recepción de materias primas debe realizarse en condiciones que eviten su
contaminación, alteración y daños físicos.
b. Las materias primas e insumos deben ser inspeccionados, previo al uso, clasificados y
sometidos a análisis de laboratorio cuando as¡ se requiera, para determinar si cumplen
con las especificaciones de calidad establecidas al efecto.
157
c. Las materias primas se someter n a la limpieza con agua potable u otro medio
adecuado de ser requerido y a la descontaminación previa a su incorporación en las
etapas sucesivas del proceso.
d. Las materias primas conservadas por congelación que requieren ser descongeladas
previo al uso, deben descongelarse a una velocidad controlada para evitar el desarrollo de
microorganismos; no podrán ser recongeladas, además, se manipular n de manera que
se minimice la contaminación proveniente de otras fuentes.
e. Las materias primas e insumos que requieran ser almacenadas antes de entrar a las
etapas de proceso, deberán almacenarse en sitios adecuados que eviten su
contaminación y alteración.
f. Los depósitos de materias primas y productos terminados ocuparan espacios
independientes, salvo en aquellos casos en que a juicio de la autoridad sanitaria
competente no se presenten peligros de contaminación para los alimentos.
g. Las zonas donde se reciban o almacenen materias primas estarán separadas de las
que se destinan a elaboración o envasado del producto final. La autoridad sanitaria
competente podrá eximir del cumplimiento de este requisito a los establecimientos en los
cuales no exista peligro de contaminación para los alimentos.
ARTICULO 18. ENVASES. Los envases y recipientes utilizados para manipular las
materias primas o los productos terminados deber n reunir los siguientes requisitos:
a. Estar fabricados con materiales apropiados para estar en contacto con el alimento y
cumplir con las reglamentaciones del Ministerio de Salud.
b. El material del envase deberá ser adecuado y conferir una protección apropiada contra
la contaminación
c. No deben haber sido utilizados previamente para algún fin diferente que pudiese
ocasionar la contaminación del alimento a contener.
158
d. Deben ser inspeccionados antes del uso para asegurarse que estén en buen estado,
limpios y/o desinfectados. Cuando son lavados, los mismos se escurrirán bien antes de
ser usados.
e. Se deben mantener en condiciones de sanidad y limpieza cuando no estén siendo
utilizados en la fabricación.
ARTICULO 19. OPERACIONES DE FABRICACION. Las operaciones de fabricación
deberán cumplir con los siguientes requisitos:
a. Todo el proceso de fabricación del alimento, incluyendo las operaciones de envasado y
almacenamiento, deberán realizarse en óptimas condiciones sanitarias, de limpieza y
conservación y con los controles necesarios para reducir el crecimiento potencial de
microorganismos y evitar la contaminación del alimento. Para cumplir con este requisito,
se deberán controlar los factores físicos, tales como tiempo, temperatura, humedad,
actividad acuosa (Aw), pH, presión y velocidad de flujo y, además, vigilar las operaciones
de fabricación, tales como: congelación, deshidratación, tratamiento térmico, acidificación
y refrigeración, para asegurar que los tiempos de espera, las fluctuaciones de temperatura
y otros factores no contribuyan a la descomposición o contaminación del alimento.
b. Se deben establecer todos los procedimientos de control, físicos, químicos,
microbiológicos y organolépticos en los puntos críticos del proceso de fabricación, con el
fin de prevenir o detectar cualquier contaminación, falla de saneamiento, incumplimiento
de especificaciones o cualquier otro defecto de calidad del alimento, materiales de
empaque o del producto terminado.
c. Los alimentos que por su naturaleza permiten un r pido crecimiento de
microorganismos indeseables, particularmente los de mayor riesgo en salud pública
deben mantenerse en condiciones que se evite su proliferación. Para el cumplimiento de
este requisito deberán adoptarse medidas efectivas como:
- Mantener los alimentos a temperaturas de refrigeración no mayores de 4o. C (39o.F)
159
- Mantener el alimento en estado congelado
- Mantener el alimento caliente a temperaturas mayores de 60o. C ( 140o.F )
- Tratamiento por calor para destruir los microorganismos mesófilos de los alimentos
ácidos o acidificados, cuando estos se van a mantener en recipientes sellados
herméticamente a temperatura ambiente.
d. Los métodos de esterilización, irradiación, pasteurización, congelación, refrigeración,
control de pH, y de actividad acuosa (Aw), que se utilizan para destruir o evitar el
crecimiento de microorganismos indeseables, deben ser suficientes bajo las condiciones
de fabricación, procesamiento, manipulación, distribución y comercialización, para evitar
la alteración y deterioro de los alimentos.
e. Las operaciones de fabricación deben realizarse secuencial y continuamente, con el fin
de que no se produzcan retrasos indebidos que permitan el crecimiento de
microorganismos, contribuyan a otros tipos de deterioro o a la contaminación del alimento.
Cuando se requiera esperar entre una etapa del proceso y la subsiguiente, el alimento
debe mantenerse protegido y en el caso de alimentos susceptibles de rápido crecimiento
microbiano y particularmente los de mayor riesgo en salud pública, durante el tiempo de
espera, deberán emplearse temperaturas altas (> 60o.) o bajas (< 4o.C) según sea el
caso.
f. Los procedimientos mecánicos de manufactura tales como lavar, pelar, cortar, clasificar,
desmenuzar, extraer, batir, secar etc, se realizar n de manera que protejan los alimentos
contra la contaminación.
g. Cuando en los procesos de fabricación se requiera el uso de hielo en contacto con los
alimentos, el mismo debe ser fabricado con agua potable y manipulado en condiciones de
higiene.
h. Se deben tomar medidas efectivas para proteger el alimento de la contaminación por
metales u otros materiales extraños, instalando mallas, trampas, imanes, detectores de
metal o cualquier otro método apropiado.
160
i. Las reas y equipos usados para la fabricación de alimentos para consumo humano no
deben ser utilizados para la elaboración de alimentos o productos para consumo animal o
destinados a otros fines.
j. No se permite el uso de utensilios de vidrio en las reas de elaboración debido al riesgo
de ruptura y contaminación del alimento.
k. Los productos devueltos a la empresa por defectos de fabricación, que tengan
incidencia sobre la inocuidad y calidad del alimento no podrán someterse a procesos de
reempaque, reelaboración, corrección o esterilización bajo ninguna justificación.
ARTICULO 20. PREVENCION DE LA CONTAMINACION CRUZADA. Con el propósito
de prevenir la contaminación cruzada, se deberán cumplir los siguientes requisitos:
a. Durante las operaciones de fabricación , procesamiento, envasado y almacenamiento
se tomaran medidas eficaces para evitar la contaminación de los alimentos por contacto
directo o indirecto con materias primas que se encuentren en las fases iniciales del
proceso.
b. Las personas que manipulen materias primas o productos semielaborados susceptibles
de contaminar el producto final no deber n entrar en contacto con ningún producto
final,mientras no se cambien de indumentaria y adopten las debidas precauciones
higiénicas y medidas de protección.
c. Cuando exista el riesgo de contaminación en las diversas operaciones del proceso de
fabricación, el personal deberá lavarse las manos entre una y otra manipulación de
alimentos.
d. Todo equipo y utensilio que haya entrado en contacto con materias primas o con
material contaminado deberá limpiarse y desinfectarse cuidadosamente antes de ser
nuevamente utilizado.
161
ARTICULO 21. OPERACIONES DE ENVASADO. Las operaciones de envasado de los
alimentos deberán cumplir con los siguientes requisitos:
a. El envasado deberá hacerse en condiciones que excluyan la contaminación del
alimento.
b. Identificación de lotes. Cada recipiente deberá estar marcado en clave o en lenguaje
claro, para identificar la fábrica productora y el lote. Se entiende por lote una cantidad
definida de alimentos producida en condiciones esencialmente idénticas.
c. Registros de elaboración y producción. De cada lote deberá llevarse un registro, legible
y con fecha de los detalles pertinentes de elaboración y producción. Estos registros se
conservaran durante un período que exceda el de la vida útil del producto, pero, salvo en
caso de necesidad específica, no se conservaran más de dos años.
CAPITULO V.
ASEGURAMIENTO Y CONTROL DE LA CALIDAD
ARTICULO 22. CONTROL DE LA CALIDAD. Todas las operaciones de fabricación,
procesamiento, envase, almacenamiento y distribución de los alimentos deben estar
sujetas a los controles de calidad apropiados. Los procedimientos de control deben
prevenir los defectos evitables y reducir los defectos naturales o inevitables a niveles tales
que no represente riesgo para la salud. Estos controles variaran según el tipo de alimento
y las necesidades de la empresa y deberán rechazar todo alimento que no sea apto para
el consumo humano.
ARTICULO 23. SISTEMA DE CONTROL. Todas las fabricas de alimentos deben contar
con un sistema de control y aseguramiento de la calidad, el cual debe ser esencialmente
preventivo y cubrir todas las etapas de procesamiento del alimento, desde la obtención de
materias primas e insumos, hasta la distribución de productos terminados.
ARTICULO 24. El sistema de control y aseguramiento de la calidad deberá, como
mínimo, considerar los siguientes aspectos:
162
a. Especificaciones sobre las materias primas y productos terminados. Las
especificaciones definen completamente la calidad de todos los productos y de todas las
materias primas con los cuales son elaborados y deben incluir criterios claros para su
aceptación y liberación o retención y rechazo.
b. Documentación sobre planta, equipos y proceso. Se debe disponer de manuales
einstrucciones, guías y regulaciones donde se describen los detalles esenciales de
equipos, procesos y procedimientos requeridos para fabricar productos. Estos
documentos deben cubrir todos los factores que puedan afectar la calidad, manejo de los
alimentos, del equipo de procesamiento, el control de calidad, almacenamiento y
distribución, métodos y procedimientos de laboratorio.
c. Los planes de muestreo, los procedimientos de laboratorio, especificaciones y métodos
de ensayo deberán ser reconocidos oficialmente o normalizados con el fin de garantizar o
asegurar que los resultados sean confiables.
d. El control y el aseguramiento de la calidad no se limita a las operaciones de laboratorio
sino que debe estar presente en todas las decisiones vinculadas con la calidad del
producto.
ARTICULO 25. Se recomienda aplicar el Sistema de Aseguramiento de la calidad
sanitaria o inocuidad mediante el análisis de peligros y control de puntos críticos o de otro
sistema que garantice resultados similares, el cual deberá ser sustentado y estar
disponible para su consulta por la autoridad sanitaria competente.
PARAGRAFO 1o.En caso de adoptarse el Sistema de Aseguramiento de la calidad
sanitaria o inocuidad mediante el análisis de peligros y control de puntos críticos, la
empresa deberá implantarlo y aplicarlo de acuerdo con los principios generales del
mismo.
PARAGRAFO 2o. El Ministerio de Salud, de acuerdo con el riesgo de los alimentos en
salud pública, desarrollo tecnológico de la Industria de Alimentos, requerimientos de
comercio Internacional, o a las necesidades de vigilancia y control, reglamentara la
163
obligatoriedad de la aplicación del sistema de análisis de peligros y control de puntos
críticos para la industria de alimentos en Colombia.
ARTICULO 26. Todas las fábricas de alimentos que procesen, elaboren o envasen
alimentos de mayor riesgo en salud pública deberán tener acceso a un laboratorio de
pruebas y ensayos, el cual puede ser propio o externo.
PARAGRAFO 1o. Corresponde al INVIMA acreditar los laboratorios externos de pruebas
y ensayos de alimentos. Para ello podrá avalar la acreditación de estos laboratorios
otorgada conforme al Decreto 2269 de 1993 por el cual se crea el Sistema Nacional de
Normalización, Certificación y Metrología.
PARAGRAFO 2o. El Ministerio de Salud establecer las condiciones y requisitos
específicos que deben satisfacer los laboratorios de pruebas y ensayos de alimentos para
el cumplimiento del presente artículo.
PARAGRAFO 3o. El Ministerio de Salud de acuerdo con estudios epidemiológicos o por
necesidades de vigilancia y control sanitarios, podrá hacer extensiva la obligatoriedad de
tener acceso a un laboratorio de pruebas y ensayos a fabricas que procesen alimentos
diferentes a los de mayor riesgo en salud pública.
ARTICULO 27. Lasfábricas de alimentos que procesen, elaboren o envasen alimentos de
mayor riesgo en salud pública, deber n contar con los servicios de tiempo completo de un
profesional o de personal técnico idóneo en las reas de producción y/o control de calidad
de alimentos
PARAGRAFO. El Ministerio de Salud de acuerdo con estudios epidemiológicos o por
necesidades de vigilancia y control sanitarios, podrá hacer extensiva la obligatoriedad de
contar con los servicios de personal profesional o técnico, a fabricas que procesen
alimentos diferentes a los de mayor riesgo en salud pública.
CAPITULO VI.
164
SANEAMIENTO
ARTICULO 28. Todo establecimiento destinado a la fabricación, procesamiento, envase y
almacenamiento de alimentos debe implantar y desarrollar un Plan de Saneamiento con
objetivos claramente definidos y con los procedimientos requeridos para disminuir los
riesgos de contaminación de los alimentos. Este plan debe ser responsabilidad directa de
la dirección de la Empresa.
ARTICULO 29. El Plan de Saneamiento debe estar escrito y a disposición de la autoridad
sanitaria competente e incluirá como mínimo los siguientes programas:
a. Programa de Limpieza y desinfección:
Los procedimientos de limpieza y desinfección deben satisfacer las necesidades
particulares del proceso y del producto de que se trate. Cada establecimiento debe tener
por escrito todos los procedimientos, incluyendo los agentes y sustancias utilizadas as¡
como las concentraciones o formas de uso y los equipos e implementos requeridos para
efectuar las operaciones y periodicidad de limpieza y desinfección.
b. Programa de Desechos Sólidos:
En cuanto a los desechos sólidos (basuras) debe contarse con las instalaciones,
elementos, reas, recursos y procedimientos que garanticen una eficiente labor de
recolección, conducción, manejo, almacenamiento interno, clasificación, transporte y
disposición, lo cual tendrá que hacerse observando las normas de higiene y salud
ocupacional establecidas con el propósito de evitar la contaminación de los alimentos,
reas, dependencias y equipos o el deterioro del medio ambiente.
c. Programa de Control de Plagas:
165
Las plagas entendidas como artrópodos y roedores deberán ser objeto de un programa de
control específico, el cual debe involucrar un concepto de control integral, esto apelando a
la aplicación armónica de las diferentes medidas de control conocidas, con especial
énfasis en las radicales y de orden preventivo.
CAPITULO VII.
ALMACENAMIENTO, DISTRIBUCION, TRANSPORTE Y COMERCIALIZACION
ARTICULO 30. Las operaciones y condiciones de almacenamiento, distribución,
transporte y comercialización de alimentos deben evitar:
a. La contaminación y alteración del alimento
b. La Proliferación de microorganismos indeseables en el alimento; y
c. El deterioro o daño del envase o embalaje
ARTICULO 31. ALMACENAMIENTO. Las operaciones de almacenamiento deberán
cumplir con las siguientes condiciones:
a. Debe llevarse un control de primeras entradas y primeras salidas con el fin de
garantizar la rotación de los productos. Es necesario que la empresa periódicamente de
salida a productos y materiales inútiles, obsoletos o fuera de especificaciones para facilitar
la limpieza de las instalaciones y eliminar posibles focos de contaminación.
b. El almacenamiento de productos que requieren refrigeración o congelación se realizar
teniendo en cuenta las condiciones de temperatura, humedad y circulación del aire que
requiera cada alimento. Estas instalaciones se mantendrán limpias y en buenas
condiciones higiénicas, además, se llevar a cabo un control de temperatura y humedad
que asegure la conservación del producto.
c. El almacenamiento de los insumos y productos terminados se realizara de manera que
se minimice su deterioro y se eviten aquellas condiciones que puedan afectar la higiene,
166
funcionalidad e integridad de los mismos. Además se deber n identificar claramente para
conocer su procedencia, calidad y tiempo de vida.
d. El almacenamiento de los insumos o productos terminados se realizar ordenadamente
en pilas o estibas con separación mínima de 60 centímetros con respecto a las paredes
perimetrales, y disponerse sobre paletas o tarimas elevadas del piso por lo menos 15
centímetros de manera que se permita la inspección, limpieza y fumigación, si es el caso.
No se deben utilizar estibas sucias o deterioradas.
e. En los sitios o lugares destinados al almacenamiento de materias primas, envases y
productos terminados no podrán realizarse actividades diferentes a estas.
f. El almacenamiento de los alimentos devueltos a la empresa por fecha de vencimiento
caducada deberá realizarse en una rea o depósito exclusivo para tal fin; este depósito
deberá identificarse claramente, se llevara un libro de registro en el cual se consigne la
fecha y la cantidad de producto devuelto, las salidas parciales y su destino final. Estos
registros estarán a disposición de la autoridad sanitaria competente.
g. Los plaguicidas, detergentes, desinfectantes y otras sustancias peligrosas que por
necesidades de uso se encuentren dentro de la fábrica, deben etiquetarse
adecuadamente con un rótulo en que se informe sobre su toxicidad y empleo. Estos
productos deben almacenarse en reas o estantes especialmente destinados para este fin
y su manipulación sólo podrá hacerla el personal idóneo, evitando la contaminación de
otros productos.
ARTICULO 32. Los establecimientos dedicados al depósito de alimentos cumplirán con
las condiciones estipuladas para el almacenamiento de alimentos, señaladas en el
presente capítulo.
ARTICULO 33. TRANSPORTE. El transporte de alimentos deberá cumplir con las
siguientes condiciones:
a. Se realizara en condiciones tales que excluyan la contaminación y/o la proliferación de
microorganismos y protejan contra la alteración del alimento o los daños del envase.
167
b. Los alimentos y materias primas que por su naturaleza requieran mantenerse
refrigerados o congelados deben ser transportados y distribuidos bajo condiciones que
aseguren y garanticen el mantenimiento de las condiciones de refrigeración o congelación
hasta su destino final.
c. Los vehículos que posean sistema de refrigeración o congelación, deben ser sometidos
a revisión periódica, con el fin de que su funcionamiento garantice las temperaturas
requeridas para la buena conservación de los alimentos y contaran con indicadores y
sistemas de registro de estas temperaturas.
d. La empresa está en la obligación de revisar los vehículos antes de cargar los alimentos,
con el fin de asegurar que se encuentren en buenas condiciones sanitarias.
e. Los vehículos deben ser adecuados para el fin perseguido y fabricados con materiales
tales que permitan una limpieza fácil y completa. Igualmente se mantendrán limpios y, en
caso necesario se someter n a procesos de desinfección.
f. Se prohíbe disponer los alimentos directamente sobre el piso de los vehículos. Para
este fin se utilizaran los recipientes, canastillas, o implementos de material adecuado, de
manera que aíslen el producto de toda posibilidad de contaminación y que permanezcan
en condiciones higiénicas.
g. Se prohíbe transportar conjuntamente en un mismo vehículo alimentos y materias
primas con sustancias peligrosas y otras que por su naturaleza representen riesgo de
contaminación del alimento o la materia prima.
h. Los vehículos transportadores de alimentos deberán llevar en su exterior en forma
claramente visible la leyenda: Transporte de Alimentos.
i. El transporte de alimentos o materias primas en cualquier medio terrestre, aéreo,
marítimo o fluvial dentro del territorio nacional no requiere de certificados, permisos o
documentos similares expedidos por parte de las autoridades sanitarias.
168
ARTICULO 34. DISTRIBUCION Y COMERCIALIZACION. Durante las actividades de
distribución y comercialización de Alimentos y materias primas deber garantizarse el
mantenimiento de las condiciones sanitarias de estos. Toda persona natural o jurídica que
se dedique a la distribución o comercialización de alimentos y materias primas será
responsable solidario con los fabricantes en el mantenimiento de las condiciones
sanitarias de los mismos.
PARAGRAFO 1o. Los alimentos que requieran refrigeración durante su distribución,
deberán mantenerse a temperaturas que aseguren su adecuada conservación hasta el
destino final.
PARAGRAFO 2o. Cuando se trate de alimentos que requieren congelación estos deben
conservarse a temperaturas tales que eviten su descongelación.
ARTICULO 35. EXPENDIO DE ALIMENTOS. El expendio de alimentos deberá cumplir
con las siguientes condiciones:
a. El expendio de los alimentos deberá realizarse en condiciones que garanticen la
conservación y protección de los mismos.
b. Los establecimientos que se dediquen al expendio de los alimentos deber n contar con
los estantes adecuados para la exhibición de los productos.
c. Deberán disponer de los equipos necesarios para la conservación, como neveras y
congeladores adecuados para aquellos alimentos que requieran condiciones especiales
de refrigeración y/ o congelación.
d. El propietario o representante legal del establecimiento será el responsable solidario
con el fabricante y distribuidor del mantenimiento de las condiciones sanitarias de los
productos alimenticios que se expendan en ese lugar.
e. Cuando en un expendio de alimentos se realicen actividades de almacenamiento,
preparación y consumo de alimentos, las reas respectivas deber n cumplir con las
condiciones señaladas para estos fines en el presente Decreto.
169
CAPITULO VIII.
RESTAURANTES Y ESTABLECIMIENTOS DE CONSUMO DE ALIMENTOS
ARTICULO 36. CONDICIONES GENERALES. Los restaurantes y establecimientos
destinados a la preparación y consumo de alimentos cumplirán con las siguientes
condiciones sanitarias generales:
a. Se localizaran en sitios secos, no inundables y en terrenos de fácil drenaje.
b. No se podrán localizar junto a botaderos de basura, pantanos, ciénagas y sitios que
puedan ser criaderos de insectos y roedores.
c. Los alrededores se conservar n en perfecto estado de aseo, libres de acumulación de
basuras, formación de charcos o estancamientos de agua.
d. Deben estar diseñados y construidos para evitar la presencia de insectos y roedores.
e. Deben disponer de suficiente abastecimiento de agua potable.
f. Contaran con servicios sanitarios para el personal que labora en el establecimiento,
debidamente dotados y separados del área de preparación de los alimentos.
g. Deberán tener sistemas sanitarios adecuados, para la disposición de aguas servidas y
excretas.
h. Contaran con servicios sanitarios para uso del público, separados para hombres y
mujeres, salvo en aquellos establecimientos en donde por razones de limitaciones del
espacio físico no lo permita caso en el cual podrán emplearse los servicios sanitarios de
uso del personal que labora en el establecimiento y los ubicados en centros comerciales.
ARTICULO 37. CONDICIONES ESPECÍFICAS DEL AREA DE PREPARACION DE
ALIMENTOS. El rea de preparación de los alimentos, cumplir con las siguientes
condiciones sanitarias específicas:
170
a. Los pisos deben estar construidos con materiales que no generen sustancias o
contaminantes tóxicos, resistentes, no porosos, impermeables no absorbentes, no
deslizantes y con acabados libres de grietas o defectos que dificulten la limpieza,
desinfección y el mantenimiento sanitario.
b. El piso de las reas húmedas debe tener una pendiente mínima de 2% y al menos un
drenaje de 10cm de di metro por cada 40m2 de rea servida; mientras que en las reas de
baja humedad ambiental y en los depósitos, la pendiente mínima será del 1% hacia los
drenajes, se requiere de al menos un drenaje por cada 90 m2 de rea servida.
c. Las paredes deben ser de materiales resistentes, impermeables, no absorbentes y de
fácil limpieza y desinfección. Además hasta una altura adecuada, las mismas deben
poseer acabado liso y sin grietas, pueden recubrirse con material cerámico o similar o con
pinturas plásticas de colores claros que reúnan los requisitos antes indicados.
d. Los techos deben estar diseñados de manera que se evite la acumulación de suciedad,
la condensación, la formación de hongos, el desprendimiento superficial y además se
facilite la limpieza y el mantenimiento.
e. Los residuos sólidos deben ser removidos frecuentemente del rea de preparación de
los alimentos y disponerse de manera que se elimine la generación de malos olores, el
refugio y alimento para animales y plagas y que no contribuya de otra forma al deterioro
ambiental.
f. Deben disponerse de recipientes, locales e instalaciones para la recolección y
almacenamiento de los residuos sólidos, conforme a lo estipulado en las normas
sanitarias vigentes.
g. Deberá disponerse de recipientes de material sanitario para el almacenamiento de
desperdicios orgánicos debidamente tapados, alejados del lugar donde se preparan los
alimentos y deberán ser removidos y lavados frecuentemente.
h. Se prohíbe el acceso de animales domésticos y la presencia de personas diferentes a
los manipuladores de alimentos
171
i. Se prohíbe el almacenamiento de sustancias peligrosas en la cocina o en las reas de
preparación de los alimentos.
ARTICULO 38. EQUIPOS Y UTENSILIOS. Los equipos y utensilios empleados en los
restaurantes y establecimientos de consumo de alimentos, deben cumplir con las
condiciones establecidas en el capítulo II del presente decreto.
ARTICULO 39. OPERACIONES DE PREPARACION Y SERVIDO DE LOS ALIMENTOS.
Las operaciones de preparación y servido de los alimentos cumplir n con los siguientes
requisitos:
a. El recibo de insumos e ingredientes para la preparación y servido de alimentos se hará
en lugar limpio y protegido de la contaminación ambiental y se almacenaran en
recipientes adecuados.
b. Los alimentos o materias primas crudos tales como hortalizas, verduras, carnes, y
productos hidrobiológicos que se utilicen en la preparación de los alimentos deberán ser
lavados con agua potable corriente antes de su preparación.
c. Las hortalizas y verduras que se consuman crudas deberán someterse a lavados y
desinfección con sustancias autorizadas.
d. Los alimentos perecederos tales como leche y sus derivados, carne y preparados,
productos de la pesca deber n almacenarse en recipientes separados, bajo condiciones
de refrigeración y/o congelación y no podrán almacenarse conjuntamente con productos
preparados para evitar la contaminación.
e. El personal que está directamente vinculado a la preparación y/o servido de los
alimentos no debe manipular dinero simultáneamente.
f. Los alimentos y bebidas expuestos para la venta deben mantenerse en vitrinas,
campanas plásticas, mallas metálicas o plásticas o cualquier sistema apropiado que los
proteja del ambiente exterior.
172
g. El servido de los alimentos deberá hacerse con utensilios ( pinzas, cucharas, etc)
según sea el tipo de alimento, evitando en todo caso el contacto del alimento con las
manos.
h. EL lavado de utensilios debe hacerse con agua potable corriente, jabón o detergente y
cepillo, en especial las superficies donde se pican o fraccionan los alimentos, las cuales
deben estar en buen estado de conservación e higiene; las superficies para el picado
deben ser de material sanitario, de preferencia plástico, nylon, polietileno o teflón.
i. La limpieza y desinfección de los utensilios que tengan contacto con los alimentos se
hará en tal forma y con elementos o productos que no generen ni dejen sustancias
peligrosas durante su uso. Esta desinfección deberá realizarse mediante la utilización de
agua caliente, vapor de agua o sustancia químicas autorizadas para este efecto.
j. Cuando los establecimientos no cuenten con agua y equipos en cantidad y calidad
suficientes para el lavado y desinfección, los utensilios que se utilicen deberán ser
desechables con el primer uso.
ARTICULO 40. RESPONSABILIDAD. El propietario, la administración del establecimiento
y el personal que labore como manipulador de alimentos, ser n responsables de la higiene
y la protección de los alimentos preparados y expendidos al consumidor; y estarán
obligados a cumplir y hacer cumplir las practicas higiénicas y medidas de protección
establecidas en el capítulo III del presente decreto.
PARAGRAFO 1o. Los manipuladores de alimentos de los restaurantes y establecimientos
de consumo de alimentos deben recibir capacitación sobre manipulación higiénica de
alimentos, a través de cursos a cargo de la autoridad local de salud, de la misma empresa
o por personas naturales o jurídicas debidamente autorizadas por la autoridad sanitaria
local. Para este efecto se tendrán en cuenta el contenido de la capacitación, materiales y
ayudas utilizadas, as¡ como la idoneidad del personal docente.
173
PARAGRAFO 2o. La autoridad sanitaria competente en cumplimiento de sus actividades
de vigilancia y control verificara el cumplimiento de la capacitación para los manipuladores
de alimentos a que se refiere este artículo.
TITULO III.
VIGILANCIA Y CONTROL
CAPITULO IX.
REGISTRO SANITARIO
ARTICULO 41. OBLIGATORIEDAD DEL REGISTRO SANITARIO. Todo alimento que se
expenda directamente al consumidor bajo marca de fábrica y con nombres determinados,
deberá obtener registro sanitario expedido conforme a lo establecido en el presente
decreto.
Se exceptúan del cumplimiento de este requisito los alimentos siguientes:
a. Los alimentos naturales que no sean sometidos a ningún proceso de transformación,
tales como granos, frutas, hortalizas, verduras frescas, miel de abejas, y los otros
productos apícolas.
b. Los alimentos de origen animal crudos refrigerados o congelados que no hayan sido
sometidos a ningún proceso de transformación.
c. Los alimentos y materias primas producidos en el país o importados, para utilización
exclusiva por la industria y el sector gastronómico en la elaboración de alimentos y
preparación de comidas.
ARTICULO 42. COMPETENCIA PARA EXPEDIR REGISTRO SANITARIO.El Instituto
Nacional de Vigilancia de Medicamentos y Alimentos INVIMA expedirá los registros
sanitarios para los alimentos.
PARAGRAFO. El INVIMA podrá delegar en algunas entidades territoriales, la expedición
de los registros sanitarios, conforme al resultado de la demostración que hagan los entes
174
territoriales de salud, sobre la correspondiente capacidad técnica y humana con que
cuenten para elejercicio de la delegación.
ARTICULO 43. PRESUNCION DE LA BUENA FE. El registro sanitario se concederá con
base en la presunción de la buena fe del interesado conforme al mandato constitucional.
ARTICULO 44. VIGENCIA DEL REGISTRO SANITARIO. El registro sanitario tendrá una
vigencia de diez años, contados a partir de la fecha de su expedición y podrá renovarse
por períodos iguales en los términos establecidos en el presente decreto.
ARTICULO 45. SOLICITUD DEL REGISTRO SANITARIO. Para la obtención del registro
sanitario el interesado deber presentar los documentos que se señalan para cada caso:
A. PARA ALIMENTOS NACIONALES
1. Formulario de solicitud de registro sanitario en el cual se consignara la siguiente
información:
1.1. Nombre o razón social de la persona natural o jurídica a cuyo nombre se solicita el
registro sanitario y su domicilio.
1.2 Nombre o razón social y ubicación del fabricante.
1.3 Nombre y marca (s) del producto.
1.4 Descripción del producto.
2. Certificado de existencia y representación legal del interesado, cuando se trate de
persona jurídica o registro mercantil cuando se trate de persona natural.
3. Certificado de existencia y representación legal o matricula mercantil del fabricante,
cuando el alimento sea fabricado por persona diferente al interesado.
4. Recibo de pago por derechos de registro sanitario establecidos en la ley.
175
B. ALIMENTOS IMPORTADOS
1. Formulario de solicitud de Registro Sanitario en el cual se consignara la siguiente
información:
1.1 Nombre o razón social de la persona natural o jurídica a cuyo nombre se solicita el
registro sanitario y su domicilio.
1.2 Nombre o razón social y ubicación del fabricante
1.3 Nombre y marca (s) del producto
1.4 Descripción del producto
2. Certificado de existencia y representación legal del interesado, cuando se trate de
persona jurídica o matrícula mercantil cuando se trate de persona natural.
3. Certificado expedido por la autoridad sanitaria del país exportador, en el cual conste
que el producto está autorizado para el consumo humano y es de venta libre en ese país.
4. Constancia de que el producto proviene de un fabricante o distribuidor autorizado, salvo
cuando el titular del registro sea el mismo fabricante.
5. Recibo de pago por derechos de registro sanitario establecidos en la ley.
PARAGRAFO. Para el cumplimiento del presente artículo el Instituto Nacional de
Vigilancia de Medicamentos y Alimentos - INVIMA , establecer un formulario único para la
solicitud del registro sanitario.
ARTICULO 46. El formulario de solicitud de registro sanitario deberá estar suscrito por el
representante legal cuando se trate de persona jurídica, el propietario del producto
cuando se trate de persona natural, o el respectivo apoderado y debe contener una
declaración acerca de que la información presentada es veraz y comprobable en cualquier
176
momento y que conoce y acata los reglamentos sanitarios vigentes que regulan las
condiciones sanitarias de las fábricas de alimentos y del producto para el cual se solicita
el registro sanitario.
ARTICULO 47. Los alimentos importados deberán cumplir con las normas técnico-
sanitarias expedidas por el Ministerio de Salud, las oficiales Colombianas o en su defecto
con las normas del Codex Alimentario.
ARTICULO 48. TERMINO PARA LA EXPEDICION DEL REGISTRO
SANITARIO.Presentada la solicitud de registro sanitario y verificado que el formulario se
encuentre debidamente diligenciado y con los documentos exigidos, el INVIMA o
autoridad delegada proceder inmediatamente a expedir el respectivo registro, mediante el
otorgamiento de un número que se colocar en el formulario, con la firma del funcionario
competente. Este número de registro identificar el producto para todos los efectos
legales.
PARAGRAFO. Para el cumplimiento de lo señalado en este artículo el INVIMA o la
autoridad delegada deber n adoptar los procesos de sistematización y mecanismos
necesarios y mantener actualizada la información de alimentos registrados.
ARTICULO 49. RECHAZO DE LA SOLICITUD DEL REGISTRO SANITARIO. Si de la
revisión y verificación del formulario de solicitud y de los documentos presentados se
determina que no cumplen los requisitos establecidos en el presente decreto, el INVIMA o
la autoridad delegada proceder a rechazarla, dejando constancia en el formulario
presentado y devolver la documentación al interesado.
PARAGRAFO. Los solicitantes podrán interponer los recursos de reposición o apelación
directamente o por medio de apoderado contra los actos administrativos que expidan o
nieguen el registro sanitario, conforme lo estipula el Código Contencioso Administrativo.
ARTICULO 50. REGISTRO SANITARIO PARA VARIOS PRODUCTOS. Se deberán
amparar los alimentos bajo un mismo registro sanitario en los siguientes casos:
177
a. Cuando se trate del mismo alimento elaborado por diferentes fabricantes, con la misma
marca comercial.
b. Cuando se trate del mismo alimento con diferentes marcas, siempre y cuando el titular
y el fabricante correspondan a una misma persona natural o jurídica.
c. Los alimentos con la misma composición básica que solo difieran en los ingredientes
secundarios.
d. El mismo producto alimenticio en diferentes formas físicas de presentación al
consumidor.
ARTICULO 51. ACTUALIZACION DE LA INFORMACION DEL REGISTRO SANITARIO.
Durante la vigencia del Registro Sanitario, el titular está en la obligación de actualizar la
información cuando se produzcan cambios en la información inicialmente presentada.
PARAGRAFO. Para el cumplimiento del presente artículo el INVIMA establecerá un
formulario único de actualización de la información del Registro Sanitario.
ARTICULO 52. OBLIGACION DE RENOVAR EL REGISTRO SANITARIO. Al término de
la vigencia del registro sanitario se deberá obtener la renovación del mismo.
Para efectos de la renovación del registro sanitario el interesado deberá presentar antes
de su vencimiento la solicitud en el formulario que para estos efectos establezca el
INVIMA.
Los alimentos conservaran el mismo número cuando se renueve el registro sanitario
conforme al presente decreto.
ARTICULO 53. RESPONSABILIDAD. El titular del registro, fabricante o importador de
alimentos deberá cumplir en todo momento las normas técnico-sanitarias, las condiciones
de producción y el control de calidad exigido, presupuestos bajo los cuales se concede el
Registro Sanitario. En consecuencia, cualquier transgresión de las normas o de las
178
condiciones establecidas y los efectos que estos tengan sobre la salud de la población,
será responsabilidad tanto del titular respectivo como del fabricante e importador.
ARTICULO 54. TRAMITES ESPECIALES. A los alimentos obtenidos por biotecnología de
tercera generación y /o procesos de ingeniería genética, se les otorgara Registro Sanitario
previo estudio y concepto favorable de la Comisión Revisora - Sala Especializada de
Alimentos, conforme a lo establecido en el Decreto 0936 de mayo 27 de 1996 , o los que
los sustituyen, adicionen o modifiquen. El Ministerio de Salud reglamentara los productos
que ser n cobijados por el presente artículo.
CAPITULO X.
IMPORTACIONES
ARTICULO 55. Los alimentos que se importen al país requerirán de Registro Sanitario
previo a la importación, expedido según los términos del presente decreto.
Todo lote o cargamento de alimentos que se importe al país, deberá venir acompañado
del respectivo certificado sanitario o su equivalente expedido por la autoridad sanitaria
competente, en el cual conste que los alimentos son aptos para el consumo humano.
Cuando el lote o cargamento de alimentos o materia prima objeto de importación, se
efectúe por embarques parciales en diferentes medios de transporte , cada embarque
deberá estar amparado por un certificado sanitario por la cantidad consignada
correspondiente.
ARTICULO 56. CERTIFICADO DE INSPECCION SANITARIA PARA
NACIONALIZACION. Todo lote o cargamento de alimentos o materias primas objeto de
importación, requiere para tal proceso del certificado de inspección sanitaria expedido por
la autoridad sanitaria del puerto de ingreso de los productos.
ARTICULO 57. DOCUMENTACION PARA EXPEDIR EL CERTIFICADO DE
INSPECCION SANITARIA PARA NACIONALIZACION. Para la expedición del certificado
de inspección sanitaria para la nacionalización de alimentos y materias primas para
alimentos se requiere:
179
a. Certificado sanitario del país de origen o su equivalente.
b. Copia del registro sanitario para aquellos productos que estén sujetos a este requisito
según lo establecido en este decreto.
c. Acta de inspección de la mercancía.
d. Resultados de los análisis de laboratorio realizados a las muestras de los productos.
PARAGRAFO. La autoridad sanitaria del puerto de ingreso podrá eximir de análisis de
laboratorio a aquellos alimentos que conforme al presente decreto no se encuentren
dentro de los considerados de mayor riesgo en salud pública y otros alimentos que como
resultado de las acciones de vigilancia y control en la importación demuestren
repetidamente un comportamiento de calidad sanitaria aceptable. En este caso la
autoridad sanitaria podrá aceptar certificados de análisis expedidos por laboratorios
autorizados o reconocidos por la autoridad sanitaria del país de origen.
ARTICULO 58. INSPECCION DE LA MERCANCIA. La autoridad sanitaria en el lugar
donde se adelante el proceso de importación practicar una inspección sanitaria para
verificar:
a. La existencia de la mercancía.
b. La conformidad de las condiciones sanitarias del alimento o materia prima con las
señaladas en el certificado sanitario del país de origen y en el registro sanitario cuando el
producto lo requiera.
c. Las condiciones de almacenamiento, conservación, rotulación y empaque.
d. Otras condiciones sanitarias de manejo del producto de acuerdo con su naturaleza.
De dicha inspección se levantara un acta suscrita por el funcionario que la realiza y por el
interesado que participe en ella.
180
ARTICULO 59. ANALISIS DE LABORATORIO. Los análisis de laboratorio a los
alimentos o materias primas objeto de importación, se realizaran:
a. En el laboratorio de la Dirección de Salud del lugar de ingreso de los productos al país.
b. En el laboratorio de la Dirección de Salud correspondiente al lugar de nacionalización
de los productos, cuando los alimentos o las materias primas objeto de importación no se
nacionalicen en los puertos y puestos fronterizos de entrada al país.
PARAGRAFO. En caso que los análisis realizados por los laboratorios de las Direcciones
de Salud no se consideren técnicamente suficientes o estos laboratorios no estén en
condiciones de realizarlos, la autoridad sanitaria deber remitir muestras para análisis al
Instituto Nacional de Vigilancia de Medicamentos y Alimentos INVIMA.
ARTICULO 60. TRASLADO DE ALIMENTOS PREVIO A LA NACIONALIZACION. Los
alimentos o materias primas que se importen al país, previo a la nacionalización, podrán
ser trasladados del puerto de desembarque a bodegas que cumplan con los requisitos
exigidos para el almacenamiento de alimentos, en las cuales permanecerán hasta cuando
se emitan los resultados de los análisis de laboratorio.
ARTICULO 61. EXPEDICION DEL CERTIFICADO DE INSPECCION SANITARIA PARA
NACIONALIZACION. La autoridad sanitaria competente del lugar de nacionalización del
embarque del alimento o materia prima objeto de importación, con base en los
documentos allegados, en el acta de inspección de la mercancía, en el resultado
aceptable de los análisis del laboratorio, expedirá el certificado de inspección sanitaria.
En caso de que falte alguno de los documentos exigidos o que en la inspección de la
mercancía se detecten situaciones que puedan afectar las condiciones sanitarias de los
alimentos o materias primas, la autoridad sanitaria podrá requerir que se complete la
información y aplicar las medidas sanitarias preventivas o de seguridad que considere
pertinentes, según la naturaleza de los productos.
181
Si de los resultados de los análisis efectuados por la Dirección de Salud correspondiente
se requiere la realización de análisis complementarios y especiales para decidir sobre la
aptitud del alimento para el consumo humano deber acudirse al Instituto Nacional de
Vigilancia de Medicamentos y Alimentos INVIMA.
En caso de que los resultados de los análisis de laboratorio efectuados, demuestren que
los alimentos o materias primas no son aptos para el consumo humano, se negara el
certificado de inspección sanitaria y se procederá a aplicar las medidas sanitarias de
seguridad pertinentes en los términos de este decreto.
ARTICULO 62. Los alimentos elaborados o envasados en zona franca se ajustaran a las
disposiciones del presente decreto.
ARTICULO 63. COSTO DE LOS ANALISIS DE LABORATORIO. Los costos de análisis,
transporte de muestras, destrucción o tratamiento, almacenamiento o conservación, por
retención o cuarentena de los alimentos, estarán a cargo de los importadores de los
mismos
ARTICULO 64. AUTORIZACION PARA LA IMPORTACION DE ALIMENTOS. El INVIMA
otorgar visto bueno sanitario a la importación de alimentos y materias primas. Para ello
determinar los requisitos sanitarios para la aprobación de las licencias de importación,
según la naturaleza e implicaciones de orden sanitario y epidemiológico de los alimentos y
materias primas y podrá delegar esta facultad a otra entidad pública que cumpla con las
condiciones para este fin o a las entidades territoriales.
CAPITULO XI.
EXPORTACIONES
ARTICULO 65. EXPEDICION DEL CERTIFICADO DE INSPECCION SANITARIA. La
autoridad sanitaria del puerto de salida expedirá respecto de cada lote o cargamento de
182
alimentos, el certificado de inspección sanitaria para exportación, previa inspección y
análisis del cargamento.
PARAGRAFO. Los costos de análisis de laboratorio que se requieran para la exportación
de alimentos serán asumidos por el exportador.
ARTICULO 66. DOCUMENTACION PARA EXPEDIR CERTIFICADO DE INSPECCION
SANITARIA PARA LA EXPORTACION DE ALIMENTOS. La expedición del Certificado
de inspección sanitaria para la exportación de alimentos y materias primas, requerirá:
a. Copia del Registro Sanitario, para aquellos alimentos que están sujetos a este requisito
según este decreto.
b. Acta de inspección de la mercancía.
c. Resultados de los análisis de laboratorio realizados a las muestras de los productos,
cuando la autoridad sanitaria del país importador lo requiera.
CAPITULO XII.
VIGILANCIA SANITARIA
ARTICULO 67. COMPETENCIA. El Ministerio de Salud establecerá las políticas en
materia de vigilancia sanitaria de los productos de que trata el presente decreto, al
Instituto Nacional de Vigilancia de Medicamentos y Alimentos -INVIMA le corresponde la
ejecución de las políticas de vigilancia sanitaria y control de calidad y a las entidades
territoriales a través de las Direcciones Seccionales, Distritales o Municipales de Salud
ejercer la inspección, vigilancia y control sanitario conforme a lo dispuesto en el presente
decreto.
ARTICULO 68. VISITAS DE INSPECCION. Es obligación de la autoridad sanitaria
competente, realizar visitas periódicas para verificar y garantizar el cumplimiento de las
condiciones sanitarias y de las Buenas Prácticas de Manufactura establecidas en el
presente decreto.
183
ARTICULO 69. ACTAS DE VISITA. Con fundamento en lo observado en las visitas de
inspección, la autoridad sanitaria competente levantara actas en las cuales se hará
constar las condiciones sanitarias y las Buenas Prácticas de Manufactura encontradas en
el establecimiento objeto de la inspección y emitirá concepto favorable o desfavorable
según el caso.
PARAGRAFO. El Instituto Nacional de Vigilancia de Medicamentos y Alimentos -INVIMA,
establecerá un formulario único de acta de visita de aplicación nacional, que deberá ser
diligenciado por la autoridad sanitaria competente que practica la visita, en el cual se hará
constar el cumplimiento o no de las condiciones sanitarias y las Buenas Practicas de
Manufactura establecidas en el presente decreto.
ARTICULO 70. PLAZOS PARA EL CUMPLIMIENTO. Si como resultado de la visita de
inspección se comprueba que el establecimiento no cumple con las condiciones sanitarias
y las Buenas Prácticas de Manufactura se proceder a consignar las exigencias
necesarias en el formulario correspondiente y se concederá un plazo no mayor de 30 días
para su cumplimiento a partir de su notificación.
PARAGRAFO. Vencido el plazo mencionado, la autoridad sanitaria deberá realizar visita
de inspección para verificar el cumplimiento de las exigencias contenidas en el acta y en
caso de encontrar que estas no se han cumplido, deber aplicar las medidas sanitarias de
seguridad y sanciones previstas en el presente decreto. Si el cumplimiento de las
exigencias es parcial podrá otorgar un nuevo plazo por un término no mayor al
inicialmente concedido.
ARTICULO 71. NOTIFICACION DEL ACTA. El acta de visita deberá ser firmada por el
funcionario que la práctica y notificada al representante legal o propietario del
establecimiento en un plazo no mayor de 5 cinco días hábiles, contados a partir de la
fecha de realización de la visita. Copia del acta notificada se dejara en poder del
interesado. Para los vehículos transportadores de alimentos, las autoridades sanitarias le
practicaran una inspección y mediante acta harán constar las condiciones sanitarias del
mismo.
184
PARAGRAFO. - A solicitud del interesado o de oficio, la autoridad sanitaria podrá expedir
certificación en la que conste que el establecimiento visitado cumple con las condiciones
sanitarias y las Buenas Practicas de Manufactura establecidas en el presente decreto.
Esta certificación no podrá ser utilizada con fines promociónales, comerciales y
publicitarios o similares.
ARTICULO 72. PERIODICIDAD DE LAS VISITAS. Es obligación de las autoridades
sanitarias de las Direcciones Seccionales y Locales de Salud practicar mínimo dos visitas
por semestre a los establecimientos de alimentos de mayor riesgo en salud publica y una
visita por semestre para los demás establecimientos de alimentos de menor riesgo objeto
del presente decreto. Estas visitas estar n enmarcadas en las acciones de vigilancia en
salud pública y control de factores de riesgo.
ARTICULO 73. LIBRE ACCESO A LOS ESTABLECIMIENTOS. La autoridad sanitaria
competente tendrá libre acceso a los establecimientos objeto del presente decreto en el
momento que lo considere necesario, para efectos del cumplimiento de sus funciones de
inspección y control sanitarios.
ARTICULO 74. MUESTRAS PARA ANALISIS. Las autoridades sanitarias, podrán tomar
muestras en cualquiera de las etapas de fabricación, procesamiento, envase, expendio,
transporte y comercialización de los alimentos, para efectos de inspección y control
sanitario. La acción y periodicidad de muestreo estará determinada por criterios tales
como: riesgo para la salud pública, tipo de alimento, tipo de proceso, cobertura de
comercialización.
ARTICULO 75. ACTA DE TOMA DE MUESTRAS. De toda toma de muestras de
alimentos, la autoridad sanitaria competente levantara un acta firmada por las partes que
intervengan, en la cual se hará constar la forma de muestreo y la cantidad de muestras
tomadas y dejara copia al interesado con una contra muestra. En caso de negativa del
representante legal o propietario o encargado del establecimiento para firmar el acta
respectiva, esta será firmada por un testigo.
185
PARAGRAFO.El Instituto Nacional de Medicamentos y Alimentos -INVIMA establecerá un
formulario único de aplicación nacional para la diligencia de toma de muestras de
alimentos.
ARTICULO 76. REGISTRO DE LA INFORMACION. Las Entidades Territoriales deberán
llevar un registro sistematizado de la información de los resultados de las visitas
practicadas a los establecimientos objeto del presente decreto, toma de muestras,
resultados de laboratorio, la cual estar disponible para efectos de evaluación,
seguimiento, control y vigilancia sanitarios.
ARTICULO 77. ENFOQUE DEL CONTROL Y VIGILANCIA SANITARIA. Las acciones de
control y vigilancia sanitaria sobre los establecimientos regulados en el presente decreto,
se enmarcaran en las acciones de vigilancia en salud pública y control de factores de
riesgo, estarán enfocadas a asegurar el cumplimiento de las condiciones sanitarias, las
Buenas Prácticas de Manufactura y se orientaran en los principios que rigen el Sistema de
Análisis de Peligros y Control de Puntos Críticos.
ARTICULO 78. VIGILANCIA EPIDEMIOLOGICA DE LAS ENFERMEDADES
TRANSMITIDAS POR ALIMENTOS. Será obligación de las Entidades Territoriales tener
implementados programas de vigilancia epidemiológica de las enfermedades transmitidas
por alimentos presentadas en el área de su jurisdicción.
PARAGRAFO 1o. La información y notificación de los casos y brotes de Enfermedades
Transmitidas por Alimentos deberá hacerse a través del Sistema Alerta Acción y remitirse
a la Oficina de Epidemiología del Ministerio de Salud cuando estos ocurran.
PARAGRAFO 2o. La Vigilancia Epidemiológica de las Enfermedades Transmitidas por
Alimentos estará sometida a los lineamientos generales que sobre el particular
reglamente el Ministerio de Salud.
PARAGRAFO 3o. La implantación de la Vigilancia Epidemiológica de las Enfermedades
Transmitidas por Alimentos estará soportada en las directrices de un Sistema Integrado
de Vigilancia Epidemiológica reglamentado por el Ministerio de Salud en coordinación con
el INVIMA.
186
CAPITULO XIII.
REVISION DE OFICIO DEL REGISTRO SANITARIO
ARTICULO 79. REVISION.El INVIMA podrá ordenar en cualquier momento la revisión de
un alimento amparado con registro sanitario, con el fin de:
a. Determinar si el alimento y su comercialización se ajustan a las condiciones del registro
sanitario y a las disposiciones sobre la materia.
b. Actualizar las especificaciones y metodologías analíticas, de acuerdo con los avances
científicos y tecnológicos que se presentan en el campo de los alimentos.
c. Adoptar las medidas sanitarias necesarias, cuando se conozca información nacional o
internacional acerca de un ingrediente o componente del alimento, que pongan en peligro
la salud de los consumidores.
ARTICULO 80. PROCEDIMIENTO PARA LA REVISION. El procedimiento a seguir para
la revisión del registro sanitario, será el siguiente:
a. Mediante resolución motivada y previo concepto de la Sala Especializada de Alimentos
de la Comisión Revisora, se ordenara la revisión de oficio del registro sanitario del
alimento. Esta decisión se comunicara a los interesados dentro de los cinco (5) días
hábiles siguientes al envío de la citación. En el acto de comunicación se solicitara la
presentación de los estudios, justificaciones técnicas, plan de cumplimento o los ajustes
que se consideren del caso, dependiendo de las razones que motiven la revisión,
fijándose un término de cinco (5) días hábiles contados a partir del día siguiente a la
comunicación.
b. Si de los motivos que generan la revisión de oficio se desprende que puedan existir
terceros afectados o interesados en la decisión, se hará conocer la resolución a estos,
conforme lo dispone el Código Contencioso Administrativo.
187
c. Durante el término que se le fija al interesado para dar respuesta, el INVIMA podrá
realizar los análisis del alimento o de sus componentes, que considere procedentes,
solicitar informes, conceptos de expertos en la materia, información de las autoridades
sanitarias de otros países o cualquiera otra medida que considere del caso y tenga
relación con los hechos determinantes de la revisión.
d. Con base en lo anterior y con la información y documentos a que se refiere el literal a
del presente artículo, el INVIMA, adoptar la decisión pertinente, mediante resolución
motivada, la cual deber notificar a los interesados.
e. Si de la revisión se desprende que pudieran existir conductas violatorias de las normas
sanitarias, el INVIMA proceder a adoptar las medidas y a iniciar los procesos sanciona
torios que correspondan, as¡ como, dar aviso a otras autoridades, si fuera el caso.
CAPITULO XIV.
MEDIDAS SANITARIAS DE SEGURIDAD, PROCEDIMIENTOS Y SANCIONES
ARTICULO 81. Corresponde al Instituto Nacional de Vigilancia de Medicamentos y
Alimentos - INVIMA y a las Entidades Territoriales de Salud adoptar las medidas de
prevención y correctivas necesarias para dar cumplimiento a las disposiciones del
presente decreto, as¡ como tomar las medidas sanitarias de seguridad, adelantar los
procedimientos y aplicar las sanciones que se deriven de su incumplimiento.
ARTICULO 82. CONOCIMIENTO DE LAS DISPOSICIONES SANITARIAS. Para
garantizar el cumplimiento de las normas sanitarias establecidas en el presente decreto y
la protección de la comunidad, las autoridades sanitarias deberán informar sobre la
existencia de las disposiciones sanitarias y de los efectos que conlleva su incumplimiento.
ARTICULO 83. MEDIDAS SANITARIAS DE SEGURIDAD. De conformidad con el
artículo 576 de la Ley 09/79 son medidas de seguridad las siguientes:
La clausura temporal del establecimiento que podrá ser parcial o total; la suspensión
parcial o total de trabajos; el decomiso de objetos y productos, la destrucción o
188
desnaturalización de artículos o productos si es el caso y la congelación o suspensión
temporal de la venta o empleo de productos y objetos mientras se toma una decisión al
respecto.
ARTICULO 84. DEFINICION DE LAS MEDIDAS SANITARIAS DE SEGURIDAD.Para
efectos del presente decreto se definen las siguientes medidas de seguridad:
- CLAUSURA TEMPORAL TOTAL O PARCIAL: Consiste en impedir temporalmente el
funcionamiento de una fábrica, depósito, expendio o establecimiento de consumo de
alimentos, o una de sus reas cuando se considere que está causando un problema
sanitario, medida que se adoptar a través de la respectiva imposición de sellos en los que
se exprese la leyenda "clausurado temporal, total o parcialmente, hasta nueva orden
impartida por la autoridad sanitaria".
- SUSPENSION TOTAL O PARCIAL DE TRABAJOS O SERVICIOS: Consiste en la orden
del cese de actividades cuando con estas se estén violando las disposiciones sanitarias.
La suspensión podrá ordenarse sobre todo o parte de los trabajos o servicios que se
adelanten.
- CONGELACION O SUSPENSION TEMPORAL DE LA VENTA O EMPLEO DE
PRODUCTOS Y OBJETOS: Consiste en el acto por el cual la autoridad sanitaria
competente impide la venta o empleo de un producto, materia prima o equipo que se
presume está originando problemas sanitarios mientras se toma una decisión definitiva al
respecto, para ser sometidos a un análisis en el cual se verifique que sus condiciones se
ajustan a las normas sanitarias.
De acuerdo con la naturaleza del alimento o materia prima, podrán permanecer retenidos
bajo custodia por un tiempo máximo de 30 días hábiles, lapso en el cual deberá definirse
sobre su destino final. Esta medida no podrá exceder en ningún caso de la fecha de
vencimiento del alimento o materia prima.
- DECOMISO DEL PRODUCTO: Consiste en la incautación o aprehensión del objeto,
materia prima, o alimento que no cumple con los requisitos de orden sanitario o que viole
normas sanitarias vigentes. El decomiso se hará para evitar que el producto contaminado,
189
adulterado, con fecha de vencimiento expirada, alterado o falsificado, pueda ocasionar
daños a la salud del consumidor o inducir a engaño o viole normas sanitarias vigentes.
Los productos decomisados podrán quedar en custodia mientras se define su destino
final.
ARTICULO 85. OTRAS MEDIDAS SANITARIAS PREVENTIVAS. Para efectos del
contenido de este decreto se definen las siguientes medidas sanitarias preventivas:
- AISLAMIENTO DE PERSONAS DEL PROCESO DE ELABORACION: Consiste en
separar a una persona del proceso de elaboración de alimentos, por presentar afecciones
de la piel o enfermedades infectocontagiosas; esta medida se prolongar solamente por el
tiempo estrictamente necesario para que desaparezca el peligro de contagio.
- VACUNACION DE PERSONAS: Consiste en aplicar de manera preventiva vacunas al
personal que labora en una fábrica, depósito, expendio, o establecimiento de consumo de
alimentos, con el fin de inmunización contra las enfermedades infectocontagiosas en caso
de epidemia.
- CONTROL DE INSECTOS U OTRA FAUNA NOCIVA O TRANSMISORA DE
ENFERMEDADES: Consiste en la aplicación de medios físicos, químicos o biológicos
tendientes a eliminar los agentes causales de enfermedades o contaminación o
destrucción de alimentos o materias primas.
ARTICULO 86. ACTUACION. Para la aplicación de las medidas sanitarias de seguridad o
preventivas, las autoridades sanitarias competentes, podrán actuar de oficio o a petición
de parte, por conocimiento directo o por información de cualquier persona.
ARTICULO 87. APLICACION DE LA MEDIDA SANITARIA DE SEGURIDAD.
Establecida la necesidad de aplicar una medida sanitaria de seguridad o preventiva, el
Instituto Nacional de Vigilancia de Medicamentos y Alimentos- INVIMA o las Entidades
Territoriales de Salud, con base en la naturaleza del producto, el tipo de servicio, el hecho
que origina la violación de las disposiciones sanitarias o en su incidencia sobre la salud
individual o colectiva aplicar la medida correspondiente.
190
ARTICULO 88. DILIGENCIA. Para efectos de aplicar una medida sanitaria de seguridad o
preventiva, deber levantarse un acta por triplicado que suscribir el funcionario que la
práctica y las personas que intervengan en la diligencia, en la cual deberá indicarse la
dirección o ubicación del sitio donde se practica la diligencia, los nombres de los
funcionarios intervinientes, las circunstancias que han originado la medida, la clase de
medida que se imponga y la indicación de las normas sanitarias presuntamente violadas,
copia de la misma se entregara a la persona que atienda la diligencia.
ARTICULO 89. DESTINO DE LOS PRODUCTOS DECOMISADOS. Los alimentos o
materias primas objeto del decomiso deberán ser destruidos o desnaturalizados por la
autoridad sanitaria que lo realiza. Cuando no ofrezcan riesgos para la salud humana
podrán ser destinados a una Institución de utilidad común sin ánimo de lucro.
PARAGRAFO. De la anterior diligencia se Levantara acta donde conste la cantidad,
características y destino final de los productos. En el evento que los alimentos o materias
primas se destinen a una Institución de utilidad común sin ánimo de lucro, se dejara
constancia en el acta de tal hecho y se anexar la constancia correspondiente suscrita por
el beneficiado.
ARTICULO 90. CARACTER DE LAS MEDIDAS SANITARIAS DE SEGURIDAD Y
PREVENTIVAS. Las medidas sanitarias de seguridad y preventivas. Las medidas
sanitarias de seguridad tienen por objeto, prevenir o impedir que la ocurrencia de un
hecho o la existencia de una situación atenten contra la salud de la comunidad; son de
ejecución inmediata, transitorias y se aplicaran sin perjuicio de las sanciones a que
hubiere lugar. Se levantaran cuando se compruebe que han desaparecido las causas que
las originaron y contra ellas no procede recurso alguno.
ARTICULO 91. CONSECUENCIAS DE LA APLICACION DE UNA MEDIDA SANITARIA
DE SEGURIDAD O PREVENTIVA. Aplicada una medida sanitaria de seguridad o
preventiva, se procederá inmediatamente a iniciar el respectivo procedimiento sanciona
torio, el cual debe adelantar la oficina jurídica de la entidad territorial correspondiente, con
el apoyo técnico si es el caso de la respectiva entidad.
191
ARTICULO 92. INICIACION DEL PROCEDIMIENTO SANCIONATORIO. El
procedimiento sanciona torio se iniciar de oficio a solicitud o información de la autoridad
sanitaria competente, por denuncia o queja presentada por cualquier persona o como
consecuencia de haberse tomado previamente una medida preventiva o de seguridad.
PARAGRAFO. Aplicada una medida preventiva o de seguridad sus antecedentes
deberán obrar dentro del respectivo proceso sancionatorio.
ARTICULO 93. INTERVENCION DEL DENUNCIANTE. El denunciante o quejoso podrá
intervenir en el curso del procedimiento para aportar pruebas o para auxiliar a la autoridad
sanitaria competente para adelantar la respectiva investigación, siempre y cuando esta lo
requiera.
ARTICULO 94. OBLIGACION DE INFORMAR A LA JUSTICIA ORDINARIA. Si los
hechos materia del procedimiento sancionatorio fueren constitutivos de delito, se ordenar
ponerlos en conocimiento de la autoridad competente, acompañando copia de las
actuaciones surtidas.
PARAGRAFO. La existencia de un proceso penal o de otra ¡índole, no dará lugar a la
suspensión del proceso sancionatorio.
ARTICULO95. VERIFICACION DE LOS HECHOS. Conocido el hecho o recibida la
denuncia o el aviso, el Instituto Nacional de Vigilancia de Medicamentos y Alimentos -
INVIMA o las Entidades Territoriales de Salud, ordenar n la correspondiente investigación,
para verificar los hechos o las omisiones constitutivas de infracción a las disposiciones
sanitarias.
ARTICULO 96. DILIGENCIA PARA LA VERIFICACION DE LOS HECHOS. Una vez
conocido el hecho o recibida la información según el caso, la autoridad sanitaria
competente proceder a comprobarlo y a establecer la necesidad de aplicar una medida
sanitaria de seguridad o preventiva, con base en los riesgos que pueda presentar para la
salud individual o colectiva. En orden a la verificación de los hechos podrán realizarse
todas aquellas diligencias que se consideren necesarias tales como, visitas de inspección
192
sanitaria, toma de muestras, exámenes de laboratorio, pruebas de campo, practicas de
dictámenes periciales y en general todas aquellas que se consideren conducentes.
ARTICULO 97. CESACION DEL PROCEDIMIENTO. Cuando el Instituto Nacional de
Vigilancia Medicamentos y Alimentos - INVIMA o las Entidades Territoriales de Salud, con
base en las diligencias practicadas comprueben plenamente que el hecho investigado no
ha existido, que el presunto infractor no lo cometió, que las normas técnico-sanitarias no
lo consideran como infracción o que el procedimiento sancionatorio no podía iniciarse o
proseguirse, procederán a dictar un auto que as¡ lo declare y ordenar cesar todo
procedimiento contra el presunto infractor. Este auto deberá notificarse personalmente al
investigado.
ARTICULO 98. NOTIFICACION DE CARGOS. Si de las diligencias practicadas se
concluye que existe merito para adelantar la investigación o por haberse aplicado una
medida sanitaria de seguridad o preventiva, se procederá a notificar personalmente al
presunto infractor de los cargos que se le formulan.
PARAGRAFO. Si no fuere posible hacer la notificación personal, se le enviara por correo
certificado una citación a la dirección que aquel haya anotado al intervenir por primera vez
en la actuación, o a la nueva que figure en comunicación hecha especialmente para tal
propósito. La constancia del envío se anexar al expediente. Si no lo hiciere al cabo de
cinco (5) días del envío de la citación, se fijara un edicto en la entidad sanitaria
competente por el termino de diez (10) días con inserción de la parte correspondiente a
los cargos, al vencimiento de los cuales se entender surtida la anotación.
ARTICULO 99. TERMINO PARA PRESENTAR DESCARGOS. Dentro de los diez (10)
días hábiles siguientes a la notificación, el presunto infractor, directamente o por medio de
apoderado, podrá presentar sus descargos por escrito y aportar y solicitar la práctica de
las pruebas que considere pertinentes.
ARTICULO 100. DECRETO Y PRACTICA DE PRUEBAS. La autoridad sanitaria
competente decretara la práctica de las pruebas que considere conducentes, las que se
llevaran a efecto dentro de un término de quince (15) días hábiles, que podrá prorrogarse
por un período igual, si en el término inicial no se hubiere podido practicar las decretadas.
193
ARTICULO 101. CALIFICACION DE LA FALTA E IMPOSICION DE LAS SANCIONES.
Vencido el término de que trata el artículo anterior y dentro de los diez (10) días hábiles
posteriores al mismo la autoridad competente procederá a calificar la falta y a imponer la
sanción correspondiente de acuerdo con dicha calificación.
ARTICULO 102. CIRCUNSTANCIAS AGRAVANTES. Se consideran circunstancias
agravantes de una infracción sanitaria las siguientes:
a. Reincidir en la comisión de la misma falta.
b. Realizar el hecho con pleno conocimiento de sus efectos dañosos o con la complicidad
de subalternos o con su participación bajo indebida presión;
c. Cometer la falta para ocultar otra.
d. Rehuir la responsabilidad o atribuírsela a otro u otros;
e. Infringir varias disposiciones sanitarias con la misma conducta y
f. Preparar premeditadamente la infracción y sus modalidades.
ARTICULO 103. CIRCUNSTANCIAS ATENUANTES. Se consideran circunstancias
atenuantes de una infracción sanitaria las siguientes:
a. El no haber sido sancionado anteriormente o haber sido objeto de medida sanitaria de
seguridad o preventiva por autoridad competente;
b. Procurar por iniciativa propia resarcir el daño o compensar el perjuicio causado antes
de la sanción.
c. El confesar la falta voluntariamente antes de que se produzca daño en la salud
individual o colectiva.
194
ARTICULO 104. EXONERACION DE RESPONSABILIDAD. Si se encuentra que no se
ha incurrido en violación de las disposiciones sanitarias se expedirá una resolución por la
cual se declare al presunto infractor exonerado de responsabilidad y se ordenara archivar
el expediente.
PARAGRAFO. El funcionario competente que no defina la situación bajo su estudio en los
términos previstos en este decreto, incurrirá en causal de mala conducta.
ARTICULO 105. FORMALIDAD DE LAS PROVIDENCIAS MEDIANTE LAS CUALES SE
IMPONGAN SANCIONES. Las sanciones deberán imponerse mediante resolución
motivada, expedida por la autoridad sanitaria competente la cual deberá notificarse
personalmente al afectado o a su represente legal dentro del término de los cinco (5) días
hábiles posteriores a su expedición.
PARAGRAFO. Si no pudiera hacerse la notificación personal se proceder de
conformidad con lo dispuesto en el Código Contencioso Administrativo.
ARTICULO 106. RECURSOS. Contra las providencias que impongan una sanción
proceden los recursos de reposición y de apelación dentro de los cinco (5) días hábiles
siguientes a la fecha de la respectiva notificación.
PARAGRAFO 1o. El recurso de reposición se presentara ante la misma autoridad que
expidió la providencia, el de apelación ante la autoridad jerárquica superior.
PARAGRAFO 2o. Contra las providencias expedidas por el Instituto Nacional de
Vigilancia de Medicamentos y Alimentos - INVIMA sólo procede el recurso de reposición.
PARAGRAFO 3o. El recurso de apelación solo podrá concederse en el efecto devolutivo.
ARTICULO 107. CLASES DE SANCION. De conformidad con el artículo 577 de la Ley 09
de 1979 las sanciones podrán consistir en: amonestación, multas, decomiso de productos
o artículos, suspensión o cancelación del registro y cierre temporal o definitivo del
establecimiento, edificación o servicio.
195
PARAGRAFO. El cumplimiento de una sanción no exime al infractor de la ejecución de
una obra o medida de carácter sanitario que haya sido ordenada por la autoridad sanitaria
competente.
ARTICULO 108. AMONESTACION. Consiste en la llamada de atención que se hace por
escrito a quien ha violado una disposición sanitaria sin que dicha violación implique riesgo
para la salud de las personas, llamada que tiene por finalidad hacer ver las consecuencias
del hecho, de la actividad o de la omisión y tendrá como consecuencia la contaminación.
En el escrito de amonestación se precisara el plazo que se dará al infractor para el
cumplimiento de las disposiciones violadas si es el caso.
ARTICULO 109. COMPETENCIA PARA AMONESTAR. La amonestación deberá ser
impuesta por el Instituto Nacional de Vigilancia de Medicamentos y Alimentos - INVIMA,
las Entidades Territoriales de Salud o los entes que hagan sus veces, cuando sea del
caso.
ARTICULO 110. MULTA. Consiste en la sanción pecuniaria que se impone a un infractor
de las normas sanitarias por la ejecución de una actividad contraria a las mismas o por la
omisión de una conducta allí prevista.
ARTICULO 111. VALOR DE LAS MULTAS. El INVIMA y los Jefes de las Direcciones
Territoriales de Salud o de los entes que hagan sus veces, mediante resolución motivada
podrán imponer multas hasta una suma equivalente a diez mil (10000) salarios diarios
mínimos legales al máximo valor vigente en el momento de dictarse la respectiva
resolución, a los propietarios de los establecimientos que fabriquen, envasen y vendan
alimentos a quienes los exporten o importen o a los responsables de la distribución,
comercialización y transporte de los mismos, por deficiencias en las condiciones
sanitarias de las materias primas, productos alimenticios, o establecimientos según el
caso.
ARTICULO 112. LUGAR Y TÉRMINO PARA EL PAGO DE LAS MULTAS. Las multas
deberán cancelarse en la entidad que las hubiere impuesto, dentro de los cinco (5) días
hábiles siguientes a la ejecutoria de la providencia que las impone. El no pago en los
196
términos y cuantías señaladas, podrá dar lugar a la cancelación del registro sanitario o del
cierre temporal del establecimiento. La multa podrá hacerse efectiva por jurisdicción
coactiva.
ARTICULO 113. DECOMISO. Los jefes de las Direcciones Seccionales, Distritales o
Locales de Salud, la Secretaría Distrital de Salud de Santa fe de Bogota, D. C. o a las
entidades que hagan sus veces, o el INVIMA podrán mediante resolución motivada
ordenaran el decomiso de los productos cuyas condiciones sanitarias no correspondan a
las autorizadas en el respectivo registro sanitario, que violen las disposiciones vigentes o
que representen un peligro para la salud de la comunidad.
ARTICULO 114. PROCEDIMIENTO PARA APLICAR EL DECOMISO. El decomiso ser
realizado por el funcionario designado al efecto y de la diligencia se levantara acta por
triplicado que suscribir n el funcionario y las personas que intervengan en la diligencia,
una copia se entregara a la persona a cuyo cuidado se encontró la mercancía.
PARAGRAFO. Si los bienes decomisados son perecederos en corto tiempo y la autoridad
sanitaria establece que su consumo no ofrece peligro para la salud humana, podrá
destinarlos a instituciones de utilidad común sin ánimo de lucro.
ARTICULO 115. SUSPENSION DEL REGISTRO SANITARIO. El registro sanitario será
suspendido por el INVIMA o la autoridad que lo expidió, por las siguientes causales:
1. Cuando la causa que genera la suspensión de funcionamiento de la fabrica que
elabora, procesa o envasa el alimento, afecte directamente las condiciones sanitarias del
mismo.
2. Cuando las autoridades sanitarias en ejercicio de sus funciones de inspección,
vigilancia y control encuentren que el alimento que está a la venta al público no
corresponde con la información y condiciones con que fue registrado.
3. Cuando las autoridades sanitarias en ejercicio de sus funciones de inspección,
vigilancia y control encuentren que el alimento que está a la venta al público no cumple
197
con las normas técnico- sanitarias expedidas por el Ministerio de Salud o las oficiales
Colombianas u otras que adopte el Ministerio de Salud.
PARAGRAFO 1o. La suspensión del registro sanitario no podrá ser por un término inferior
a tres (3) meses, ni superior a un (1) año, lapso en el cual el titular del registro debe
solucionar los problemas que originaron la suspensión, en caso que decida continuar
fabricando o envasando el alimento al término de la suspensión.
PARAGRAFO 2o. La suspensión del registro sanitario del alimento conlleva además al
decomiso del alimento y a su retiro inmediato del mercado, por el término de la
suspensión.
ARTICULO 116. CANCELACION DEL REGISTRO SANITARIO. El registro sanitario será
cancelado por el INVIMA o la autoridad que lo expidió por las siguientes causales:
1. Cuando la autoridad sanitaria en ejercicio de sus funciones de inspección, vigilancia y
control encuentre que el establecimiento en donde se fabrica, procesa, elabora o envasa
el alimento, no cumple con las condiciones sanitarias y las Buenas Prácticas de
Manufactura fijadas en el presente decreto.
2. Cuando la autoridad sanitaria en ejercicio de sus funciones de inspección, vigilancia y
control encuentre que el alimento que está a la venta al público presenta características
fisicoquímicas y/o microbiológicas que representen riesgo para la salud de las personas.
3. Cuando por deficiencia comprobada en la fabricación, procesamiento, elaboración,
envase, transporte, distribución y demás procesos a que sea sometido el alimento, se
produzcan situaciones sanitarias de riesgo para la salud de las personas.
4. Cuando por revisión de oficio del registro sanitario, efectuada por la Sala Especializada
de Alimentos de la Comisión Revisora, se compruebe que el alimento es peligroso para la
salud o viola las normas sanitarias vigentes.
5. Cuando haya lugar al cierre definitivo del establecimiento que fabrica, procesa, elabora
o envasa el alimento.
198
PARAGRAFO 1o. La cancelación del registro sanitario conlleva además, que el titular no
pueda volver a solicitar registro sanitario para dicho alimento, durante los cinco (5) años
siguientes a la imposición de la cancelación.
PARAGRAFO 2o. La cancelación del registro sanitario lleva implícito el decomiso del
alimento y su retiro inmediato del mercado.
ARTICULO 117. COMPETENCIA PARA ORDENAR LA SUSPENSION O
CANCELACION DEL REGISTRO SANITARIO. El INVIMA o la autoridad que expidió el
registro sanitario podrán mediante resolución motivada, decretar la suspensión o
cancelación del respectivo registro, con base en la persistencia de la situación sanitaria
objeto de las anteriores sanciones, en la gravedad que represente la situación sanitaria o
en las causales determinadas en el presente decreto.
ARTICULO 118. CIERRE TEMPORAL O DEFINITIVO DE ESTABLECIMIENTOS O
EDIFICACIONES. Consiste en poner fin a la tareas que en ellos se desarrollan por la
existencia de hechos o conductas contrarias a las disposiciones sanitarias una vez se
hayan demostrado a través del respectivo procedimiento aquí¡ previsto. El cierre podrá
ordenarse para todo el establecimiento o edificación o sólo una parte o para un proceso
que se desarrolle en el y puede ser temporal o definitivo.
ARTICULO 119. COMPETENCIA PARA LA APLICACION DE CIERRE TEMPORAL O
DEFINITIVO. El cierre temporal o definitivo será impuesto mediante resolución motivada
expedida por el INVIMA o por los Jefes de las Direcciones Seccionales, Distritales o
locales de salud, o la entidades que hagan sus veces.
ARTICULO 120. EJECUCION DE LA SANCION DE CIERRE. Las Direcciones
Seccionales, Distritales o locales de salud o las entidades que hagan sus veces o el
INVIMA; podrán tomar las medidas pertinentes para la ejecución de la sanción tales como
aposición de sellos, bandas u otros sistemas apropiados.
PARAGRAFO. Igualmente deberán dar a la publicidad hechos que como resultado del
incumplimiento de las disposiciones sanitarias, deriven riesgos para la salud de las
personas con el objeto de prevenir a los usuarios, sin perjuicio de la responsabilidad civil o
199
penal o de otro orden en que pudiera incurrirse por la violación de la Ley 9a de 1979 y sus
normas reglamentarias.
ARTICULO 121. TERMINO DE LAS SANCIONES. Cuando una sanción se imponga por
un período determinado, este empezara a contarse a partir de la fecha de ejecutoria de la
providencia que la imponga y se computara para efectos de la misma, el tiempo
transcurrido bajo una medida sanitaria de seguridad o preventiva.
ARTICULO 122. Cuando del incumplimiento del presente decreto se deriven riesgos para
la salud de las personas, deberá darse publicidad a tal hecho para prevenir a los usuarios.
ARTICULO 123. AUTORIDADES DE POLICIA. Las autoridades de policía del orden
nacional, departamental o municipal, prestaran toda su colaboración a las autoridades
sanitarias en orden al cumplimiento de sus funciones.
ARTICULO 124. <BASE PARA EL CALCULO DEL MONTO DE RENTAS CEDIDAS A
TRANSFORMAR>. El artículo 6o. del Decreto 3007 del 19 de diciembre de 1997 quedara
así: "ARTICULO 6o. BASE PARA EL CALCULO DEL MONTO DE RENTAS CEDIDAS A
TRANSFORMAR. Para establecer la base de cálculo de las rentas cedidas que debe ser
transformado en subsidios a la demanda, se deberán deducir los siguientes conceptos:
a. El monto destinado a garantizar el funcionamiento de los organismos de dirección de
salud a nivel departamental.
b. El monto destinado a garantizar el sostenimiento de los Tribunales de Ética Médica y
Odontológica.
c. El monto destinado a garantizar el pago de la deuda prestacional, de acuerdo con los
compromisos adquiridos mediante los convenios de concurrencia suscritos de
conformidad con lo establecido por el artículo 33 de la ley 60 de 1993.
d. El monto destinado anualmente a cubrir las mesadas pensionales del personal asumido
directamente por las instituciones de salud, hasta el momento en que se suscriba el
convenio de concurrencia mencionado en el numeral anterior.
200
e. El monto destinado al financiamiento de los laboratorios de salud pública.
f. El monto destinado a garantizar la oferta de los servicios de salud mental no incluidos
en el POS-S y a la población desprotegida de la tercera edad.
g. Los recursos destinados a la financiación del Plan de Atención Básica.
PARAGRAFO. El monto total autorizado a deducir, de conformidad con lo establecido en
el presente artículo, no podrá ser en ningún caso superior a la suma de los valores
efectivamente cancelados en la vigencia anterior, a precios constantes, con excepción de
lo consagrado en los literales c y d.".
ARTICULO 125. VIGENCIA. El presente decreto rige a partir de la fecha de su
publicación y deroga las disposiciones que le sean contrarias, especialmente los Decretos
2333 de 1982, 1801 de 1985 y 2780 de 1991.
PUBLIQUESE Y CUMPLASE.
MARIA TERESA FORERO DE SAADE
Ministra de Salud
201
Anexo 3. Decreto 60 del 2002
Por el cual se promueve la aplicación del Sistema de Análisis de Peligros y Puntos
de Control Crítico - H.A.C.C.P en las fábricas de alimentos y se reglamenta el proceso
de certificación.
El Presidente de la República de Colombia, en ejercicio de sus facultades constitucionales
y legales, en especial las conferidas en el numeral 11 del artículo 189 de la Constitución
Política y los artículos 287 y 564 de la Ley 09 de 1979.
Diario Oficial 44.686 de enero 24 de 2001
DECRETO NÚMERO 60 DE 2002
(Enero 18)
Por el cual se promueve la aplicación del Sistema de Análisis de Peligros y Puntos
de Control Crítico - H.A.C.C.P en las fábricas de alimentos y se reglamenta el proceso
de certificación.
El Presidente de la República de Colombia, en ejercicio de sus facultades constitucionales
y legales, en especial las conferidas en el numeral 11 del artículo 189 de la Constitución
Política y los artículos 287 y 564 de la Ley 09 de 1979, y
CONSIDERANDO:
Que el artículo 25 del Decreto 3075 de 1997 recomienda aplicar el Sistema de
Aseguramiento de la Calidad Sanitaria o inocuidad, mediante el análisis de peligros y
control de puntos críticos o de otro sistema que garantice resultados similares, el cual
202
deberá ser sustentado y estar disponible para su consulta por la autoridad sanitaria
competente;
Que el Sistema H.A.C.C.P es utilizado y reconocido actualmente en el ámbito
internacional para asegurar la inocuidad de los alimentos y que la Comisión Conjunta
FAO/OMS del Codex Alimentarios, propuso a los países miembros la adopción del
Sistema de Análisis de Peligros y Puntos de Control Crítico H.A.C.C.P, como estrategia
de aseguramiento de la inocuidad de alimentos y entregó en el Anexo al CAC/RCO 1--
1969, Rev.3 (1997) las directrices para su aplicación;
Que Colombia, como país miembro de la Organización Mundial de Comercio OMC, debe
cumplir con las medidas sanitarias que rigen esta organización, razón por la cual debe
revisar y ajustar la legislación sanitaria de conformidad con la demanda del mercado
internacional;
DECRETA:
Artículo 1°. Objeto. El presente decreto tiene por objeto promover la aplicación del
Sistema de Análisis de Peligros y Puntos de Control Crítico H.A.C.C.P, como Sistema o
Método de Aseguramiento de la Inocuidad de los Alimentos y establecer el procedimiento
de certificación al respecto.
Artículo 2°. Campo de Aplicación. Los preceptos contenidos en la presente disposición,
se aplican a las fábricas de alimentos existentes en el territorio nacional que implementen
el Sistema de Análisis de Peligros y Puntos de Control Crítico, H.A.C.C.P, como Sistema
o Método de Aseguramiento de la Inocuidad de los Alimentos.
Artículo 3°. Definiciones. Para efectos del presente decreto se adoptan las siguientes
definiciones:
Acción o Medida Correctiva: Cualquier tipo de acción que deba ser tomada cuando el
resultado del monitoreo o vigilancia de un punto de control crítico esté por fuera de los
límites establecidos.
203
Análisis de Peligros: Proceso de recopilación y evaluación de información sobre los
peligros y condiciones que los originan, para decidir cuáles están relacionados con la
inocuidad de los alimentos y por lo tanto deben plantearse en el Plan del Sistema
H.A.C.C.P.
Autoridad Sanitaria Competente: El Instituto Nacional de Vigilancia de Medicamentos y
Alimentos, Invima, y las Entidades Territoriales de Salud que de acuerdo a la ley ejerzan
funciones de inspección, vigilancia y control, adoptarán las acciones de prevención y
seguimiento con el propósito de garantizar el cumplimiento a lo dispuesto en el presente
decreto.
Auditoría: Examen sistemático funcionalmente independiente, mediante el cual se logra
determinar si las actividades y sus consiguientes resultados se ajustan a los objetivos
propuestos.
Buenas Prácticas de Manufactura (BPM): Principios básicos y prácticas generales de
higiene en la manipulación, preparación, elaboración, envasado, almacenamiento,
transporte y distribución de alimentos para consumo humano, con el objeto de garantizar
que los productos se fabriquen en condiciones sanitarias adecuadas y se minimicen los
riesgos inherentes durante las diferentes etapas de la cadena de producción.
Certificación Sanitaria: Documento expedido por la autoridad sanitaria competente, sobre
la validez y funcionalidad del Sistema H.A.C.C.P a las fábricas de alimentos.
Control: Condición en la que se observan procedimientos correctos y se verifica el
cumplimiento de los criterios técnicos establecidos.
Controlar: Adopción de las medidas necesarias para asegurar y mantener el cumplimiento
de los criterios establecidos en el Plan del Sistema H.A.C.C.P.
Desviación: Cuando el proceso no se ajusta al rango del límite crítico establecido.
Diagrama de Flujo: Representación sistemática y secuencial de las etapas u operaciones
utilizadas en la producción o fabricación de un determinado producto alimenticio.
204
Documentación: Descripción y registro de operaciones, procedimientos y controles para
mantener y demostrar el funcionamiento del Sistema H.A.C.C.P.
Fábrica de Alimentos: Establecimiento en el cual se realiza una o varias operaciones
tecnológicas, ordenadas e higiénicas, destinadas a fraccionar, elaborar, producir,
transformar o envasar alimentos para consumo humano; incluye mataderos de animales
de abasto público, enfriadoras, plantas de higienización y pulverización de leche.
Fase o Etapa: Punto, procedimiento, operación o etapa de la cadena alimentaria, incluidas
las materias primas, desde la producción primaria hasta el consumo final.
H.A.C.C.P: Iniciales que en inglés significan “HazardAnalysisCritical Control Point” y en
español se traduce “Análisis de Peligros y Puntos de Control Crítico”.
Inocuidad de los Alimentos: Garantía en cuanto a que los alimentos no causarán daño al
consumidor cuando se preparen y/o consuman de acuerdo con el uso a que estén
destinados.
Límite Crítico: Criterio que permite separar lo aceptable de lo inaceptable, en una
determinada fase o etapa.
Medida Preventiva o de Control: Medida o actividad que se realiza con el propósito de
evitar, eliminar o reducir a un nivel aceptable, cualquier peligro para la inocuidad de los
alimentos.
Monitoreo o Vigilancia: Secuencia de observaciones y mediciones de límites críticos,
diseñada para producir un registro fiel y asegurar dentro de los límites críticos
establecidos, la permanente operación o proceso.
Peligro: Agente físico, químico o biológico presente en el alimento o bien la condición en
que este se halle, siempre que represente o pueda causar un efecto adverso para la
salud.
Plan H.A.C.C.P: Conjunto de procesos y procedimientos debidamente documentados de
conformidad con los principios del Sistema H.A.C.C.P, con el objeto de asegurar el control
de los peligros que resulten significativos para la inocuidad de los alimentos, en el
segmento de la cadena alimentaria considerada.
Procedimientos Operativos Estandarizados: Descripción operativa y detallada de una
actividad o proceso, en la cual se precisa la forma como se llevará a cabo el
205
procedimiento, el responsable de su ejecución, la periodicidad con que debe realizarse y
los elementos, herramientas o productos que se van a utilizar.
Punto de Control Crítico (PCC): Fase en la que puede aplicarse un control esencial para
prevenir, eliminar o reducir a un nivel aceptable un peligro relacionado con la inocuidad de
los alimentos.
Sistema H.A.C.C.P: Sistema que permite identificar, evaluar y controlar peligros
significativos contra la inocuidad de los alimentos.
Validación: Procedimiento que permite probar que los elementos del plan H.A.C.C.P son
eficaces.
Verificación o Comprobación: Acciones, métodos, procedimientos, ensayos y otras
evaluaciones, mediante las cuales se logra determinar el cumplimiento del Plan
H.A.C.C.P.
Vigilancia y Control de la Autoridad Sanitaria: Función que por ley realiza la autoridad
sanitaria competente, con el propósito de comprobar la existencia y validez de la
documentación y registros que soportan la ejecución, formulación, implementación y
funcionamiento del Sistema H.A.C.C.P, así como de los prerrequisitos.
Artículo 4°. Principios del Sistema H.A.C.C.P . El Sistema H.A.C.C.P se fundamenta en
la aplicación de los siguientes principios:
1. Realizar un análisis de peligros reales y potenciales asociados durante toda la cadena
alimentaria hasta el punto de consumo.
2. Determinar los puntos de control crítico (PCC).
3. Establecer los límites críticos a tener en cuenta, en cada punto de control crítico
identificado.
4. Establecer un sistema de monitoreo o vigilancia de los PCC identificados.
5. Establecer acciones correctivas con el fin de adoptarlas cuando el monitoreo o la
vigilancia indiquen que un determinado PCC no está controlado.
6. Establecer un sistema efectivo de registro que documente el Plan Operativo H.A.C.C.P.
7. Establecer un procedimiento de verificación y seguimiento, para asegurar que el Plan
H.A.C.C.P funciona correctamente.
206
Artículo 5°. Prerrequisitos del Plan H.A.C.C.P. Como prerrequisitos del Plan H.A.C.C.P,
las fábricas de alimentos deberán cumplir:
a) Las Buenas Prácticas de Manufactura establecidas en el Decreto 3075 de 1997 y la
legislación sanitaria vigente, para cada tipo de establecimiento;
b) Un Programa de Capacitación dirigido a los responsables de la aplicación del Sistema
H.A.C.C.P, que contemple aspectos relacionados con su implementación y de higiene en
los alimentos, de conformidad con el Decreto 3075 de 1997;
c) Un Programa de Mantenimiento Preventivo de áreas, equipos e instalaciones;
d) Un Programa de Calibración de Equipos e Instrumentos de Medición;
e) Un Programa de Saneamiento que incluya el control de plagas (artrópodos y roedores),
limpieza y desinfección, abastecimiento de agua, manejo y disposición de desechos
sólidos y líquidos;
f) Control de proveedores y materias primas incluyendo parámetros de aceptación y
rechazo;
g) Planes de Muestreo;
h) Trazabilidad de materias primas y producto terminado.
Parágrafo. Los anteriores programas y requisitos deben constar por escrito debidamente
documentados sobre objetivos, componentes, cronograma de actividades (precisando el
qué, cómo, cuándo, quién y con qué), firmados y fechados por el funcionario responsable
del proceso, el Representante Legal de la empresa o por quien haga sus veces. Los
prerrequisitos enunciados en los literales b), c), d), y e) o similares, deberán ser
presentados como procedimientos operativos estandarizados, contar con los registros que
soporten su ejecución y estar a disposición de la autoridad sanitaria.
Artículo 6°. Contenido del Plan H.A.C.C.P. El Plan H.A.C.C.P debe elaborarse para cada
producto, ajustado a la política de calidad de la empresa y contener como mínimo lo
siguiente:
1. Organigrama de la empresa en el cual se indique la conformación del Departamento de
Aseguramiento de la Calidad, funciones propias y relaciones con las demás dependencias
de la empresa.
2. Plano de la empresa en donde se indique la ubicación de las diferentes áreas e
instalaciones y los flujos del proceso (producto y personal).
207
3. Descripción de cada producto alimenticio procesado en la fábrica, en los siguientes
términos:
Ficha Técnica
a) Identificación y procedencia del producto alimenticio o materia prima;
b) Presentación comercial;
c) Vida útil y condiciones de almacenamiento;
d) Forma de consumo y consumidores potenciales;
e) Instrucciones especiales de manejo y forma de consumo;
f) Características organolépticas, físico‑químicas y microbiológicas del producto
alimenticio;
g) Material de empaque con sus especificaciones.
4. Diagrama de flujo del proceso para cada producto y narrativa o descripción de las
diferentes fases o etapas del mismo.
5. Análisis de peligros, determinando para cada producto la posibilidad razonable sobre la
ocurrencia de peligros biológicos, químicos o físicos, con el propósito de establecer las
medidas preventivas aplicables para controlarlos.
6. Descripción de los puntos de control crítico que puedan afectar la inocuidad, para cada
uno de los peligros significativos identificados, incluyendo aquellos fijados para controlar
los peligros que puedan originarse tanto al interior de la fábrica, planta o establecimiento,
como en el exterior de la misma.
7. Descripción de los límites críticos que deberán cumplir cada uno de los puntos de
control crítico, los cuales corresponderán a los límites aceptables para la seguridad del
producto y señalarán el criterio de aceptabilidad o no del mismo. Estos límites se
expresarán mediante parámetros observables o mensurables los cuales deberán
demostrar científicamente el control del punto crítico.
8. Descripción de procedimientos y frecuencias de monitoreo de cada punto de control
crítico, con el fin de asegurar el cumplimiento de los límites críticos. Estos procedimientos
deberán permitir detectar oportunamente cualquier pérdida de control del punto crítico y
proporcionar la información necesaria para que se implementen las medidas correctivas.
9. Descripción de las acciones correctivas previstas frente a posibles desviaciones
respecto a los límites críticos, con el propósito fundamental de asegurar que:
– No salga al mercado ningún producto que, como resultado de la desviación pueda
representar un riesgo para la salud o esté adulterado, alterado o contaminado de alguna
manera.
208
– La causa de la desviación sea corregida.
10. Descripción del sistema de verificación del Plan H.A.C.C.P, para confirmar la validez
de dicho Plan y su cumplimiento.
11. Descripción del sistema de registro de datos y documentación del monitoreo o
vigilancia de los puntos de control crítico y la verificación sistemática del funcionamiento
del Plan H.A.C.C.P.
Parágrafo 1°. La fábrica de alimentos en desarrollo de sus políticas de calidad deberá
conformar un equipo o grupo de trabajo que será el responsable de la formulación,
implementación, funcionamiento y ajustes del Plan H.A.C.C.P; el cual deberá llevar un
registro escrito de sus actuaciones.
Parágrafo 2°. El Plan H.A.C.C.P, deberá estar debid amente firmado y fechado por el
responsable técnico del Plan y por el gerente de la empresa, previa aprobación del Equipo
H.A.C.C.P, entendiéndose con ello la aceptación de la empresa para su ejecución. Igual
procedimiento se seguirá, cuando se modifique o ajuste el mismo.
Artículo 7°. Implementación del Sistema H.A.C.C.P. Además del cumplimiento de los
prerrequisitos y requisitos establecidos en la presente norma, para la implementación del
Sistema se requiere previo conocimiento y cumplimiento de las normas técnico-sanitarias
vigentes para fábricas de alimentos, producto en particular, condiciones durante el
procesamiento, preparación, envase, manejo, almacenamiento, comercialización y
exportación.
Artículo 8°. Auditorías. Las fábricas de alimentos dentro del proceso de implementación
del Sistema H.A.C.C.P, deberán realizar auditorías del Plan H.A.C.C.P, practicadas por un
grupo interno de la fábrica o por agentes externos, las cuales deberán constar por escrito;
sin perjuicio que el Plan H.A.C.C.P, los registros del mismo y los prerrequisitos
enunciados en el artículo 5° del presente decreto, queden a disposición de la autoridad
sanitaria cuando esta lo solicite.
Artículo 9°. Procedimiento para la obtención de la certificación. La certificación de
implementación del Sistema H.A.C.C.P podrá solicitarse para uno o varios productos o
líneas de producción, por parte de las fábricas que lo soliciten por escrito, a través de su
209
representante legal o apoderado, ante el Instituto Nacional de Vigilancia de Medicamentos
y Alimentos, Invima, o a la Dirección Territorial de Salud correspondiente; la solicitud
deberá estar acompañada de:
La certificación o concepto favorable del cumplimiento de Buenas Prácticas de
Manufactura expedido por la correspondiente Dirección Territorial de Salud, con
antelación no mayor a tres (3) meses a la fecha en que se presente la solicitud de
certificación de implementación del Sistema H.A.C.C.P, conforme a lo establecido en el
Decreto 3075 de 1997, o de las condiciones sanitarias y de funcionamiento exigidas en la
legislación sanitaria vigente específica para plantas de leches y mataderos de animales
de abasto público.
Artículo 10.Visita de Verificación del Plan H.A.C.C.P. Recibida la solicitud de que trata
el artículo anterior, el Instituto Nacional de Vigilancia de Medicamentos Invima o la
Dirección Territorial de Salud, en un término no mayor a sesenta (60) días hábiles,
procederá a realizar la visita de verificación del Plan H.A.C.C.P , diligenciando el formato
o formulario establecido y aprobado para el efecto por dicho Instituto.
Parágrafo 1°. En el evento que la Dirección Territo rial de Salud no cuente con la
capacidad técnica y el talento humano para el desarrollo de las actividades establecidas
en el presente decreto, éstas serán asumidas conjuntamente con el Invima.
Parágrafo 2°. Con fundamento en la visita de verifi cación e inspección técnico sanitaria, el
Invima o la autoridad de salud competente, emitirán el concepto respectivo sobre el
cumplimiento y validez del Plan H.A.C.C.P.
Si el concepto sobre el cumplimiento del Plan fuese desfavorable, la empresa tendrá un
plazo de treinta (30) días hábiles para corregir las deficiencias identificadas, vencido éste,
se practicará nueva visita de verificación con la cual se concluirá el trámite de
certificación; de presentarse la eventualidad de que el concepto nuevamente sea
desfavorable no se expedirá dicha certificación.
Negada la certificación de implementación del Plan H.A.C.C.P, el interesado deberá dejar
transcurrir un (1) año, contado a partir de la fecha de la negación para poder elevar una
nueva solicitud.
210
Artículo 11. Vigencia de la Certificación. La certificación de implementación del Sistema
H.A.C.C.P tendrá una vigencia de dos (2) años contados a partir de la fecha de su
expedición y antes del vencimiento de ésta, deberá presentarse por parte del interesado
la solicitud de renovación, ante el Instituto Nacional de Vigilancia de Medicamentos,
Invima, o en la correspondiente Dirección Territorial de Salud.
Parágrafo. Durante la vigencia de la certificación, la autoridad competente deberá
practicar por lo menos una (1) visita anual de vigilancia y control a la empresa para
verificar el desarrollo del Plan H.A.C.C.P. Cuando el Invima haya expedido la certificación
de implementación del Plan H.A.C.C.P, podrá delegar la diligencia de verificación y control
en la Entidad Territorial de Salud que corresponda.
Artículo 12.Cancelación de la Certificación. El Instituto Nacional de Vigilancia de
Medicamentos y Alimentos, Invima, o la correspondiente Dirección Territorial de Salud
procederá a cancelar la certificación sanitaria de implementación del Sistema H.A.C.C.P,
cuando en desarrollo de las funciones de vigilancia y control en una de las visitas de
verificación o auditoría del Sistema H.A.C.C.P, se comprueben irregularidades en el
funcionamiento del Plan H.A.C.C.P, o incumplimiento de los requisitos que sirvieron de
fundamento para la expedición de dicha Certificación.
Artículo 13.Incentivos. Las fábricas de alimentos que obtengan la certificación de
implementación del Sistema de Análisis de Peligros y Puntos de Control Crítico,
H.A.C.C.P, podrán incluir dentro del término de vigencia de ésta, en el rótulo o etiqueta de
los correspondientes productos, así como en la publicidad de los mismos, un sello de
certificación de implementación de dicho Sistema, indicando la autoridad sanitaria que
expidió la certificación.
Artículo 14. Utilización Indebida del Sello de Certificación. La utilización indebida del
sello o publicidad de que trata el anterior artículo, acarreará la aplicación de cualquiera de
las medidas y/o sanciones previstas en el Decreto 3075 de 1997 o en la norma que lo
modifique, sustituya o complemente.
Artículo 15. Integración de las Actividades de Vigilancia y Control en el Plan de
Atención Básica, PAB. Las Direcciones Territoriales de Salud, deberán incluir las
211
actividades relacionadas con certificación, verificación y auditoría de Planes y seguimiento
del Sistema H.A.C.C.P, dentro del respectivo Plan de Atención Básica, PAB.
Artículo 16. Apoyo y Capacitación. Para efectos del cumplimiento de lo establecido en
el presente decreto, el Ministerio de Salud y el Instituto Nacional de Vigilancia de
Medicamentos y Alimentos, Invima, impartirán la capacitación y prestarán
permanentemente la asistencia y asesoría técnica necesarias, a las Direcciones
Territoriales de Salud.
Artículo 17.Vigilancia y Control.Corresponde al Instituto Nacional de Vigilancia de
Medicamentos y Alimentos, Invima, y a las Direcciones Territoriales de Salud, ejercer las
funciones de vigilancia y control, para lo cual podrán adoptar las medidas de prevención y
sanitarias de seguridad necesarias, así como adelantar los procedimientos y aplicar las
sanciones que se deriven de su incumplimiento en los términos establecidos en la Ley 09
de 1979 y conforme al procedimiento previsto en el Decreto 3075 de 1997 o en las
normas que los modifiquen, sustituyan o complementen.
Artículo 18.Modificación de Requisitos. El Ministerio de Salud podrá modificar los
prerrequisitos y requisitos del Plan H.A.C.C.P establecidos en el presente decreto, de
acuerdo con los avances científicos y tecnológicos.
Artículo 19.Notificación. El presente decreto se notificará a la Organización Mundial de
Comercio OMC, Comunidad Andina de Naciones, CAN, y Tratado de Libre Comercio TLC
G3, a través del sistema de información sobre Medidas de Normalización Procedimientos
de Evaluación de conformidad con las normas vigentes.
Artículo 20.Vigencia. El presente decreto rige a partir de la fecha de su publicación.
Publíquese y cúmplase.
Dado en Bogotá, D. C., a 18 de enero de 2002.
ANDRES PASTRANA ARANGO
El Ministro de Salud,
Gabriel Ernesto Riveros Dueñas
212
Anexo 4. Diagrama de Proceso de Sacrificio de Pollo de Engorde
Fuente: Autor
213
Anexo 5. Diagrama de Flujo. Procedimiento Recepción de pollo en planta
214
Fuente: Autor
215
Anexo 6. Diagrama de Flujo. Procedimiento Colgado de Ave
Fuente: Autor
216
Anexo 7. Diagrama de Flujo. Procedimiento de Insensibilización
Fuente: Autor
217
Fuente: Autor
218
Anexo 8. Diagrama de Flujo. Procedimiento de Degüelle y Desangre
219
Fuente: Autor
220
Anexo 9. Diagrama de Flujo. Procedimiento de Escaldado
221
Fuente: Autor
222
Anexo 10. Diagrama de Flujo. Procedimiento de Desplumado y Corte de Patas.
Fuente: Autor
223
Anexo 11. Diagrama de Flujo. Procedimiento de Revisado e Inspección Sanitaria.
224
Fuente: Autor
225
Anexo 12. Diagrama de Flujo. Procedimiento Evisceración.
226
227
Fuente: Autor
228
Anexo 13. Diagrama de Flujo. Procedimiento de Pre-enfriamiento
Procedimiento de Pre-enfriamiento
FECHA DE APROBACIÓN CÓDIGO VERSIÒN 01
DIAGRAMA DE FLUJO
OBSERVACIÓN
INICIO
1. DESCUELGUE
MECÁNICO DEL
POLLO DEL CANAL
2. EMPUJA LA
PIERNA DEL POLLO
HACIA AFUERA DEL
GANCHO
4. LLENAR EL
TANQUE CON AGUA
POTABLE
PREVIAMENTE
ENFRIADA
5. ABRIR LA LLAVE
QUE COMUNICA EL
CHILLER CON EL
PRECHILLER
6. DEJAR PASAR EL
AGUA LIMPIA Y FRÍA
3. CAE AL TANQUE
DE PRE -
ENFRIAMIENTO O
PRE CHILLER
7. LLENAR HASTA EL
EJE DEL TORNILLO
SIN FIN, CUBRIENDO
LA MITAD DE LAS
ASPAS
8. TOMAR CADA
MEDIA HORA LA
TEMPERATURA DEL
AGUA Y VERIFICAR
QUE ESTÉ ENTRE
18 – 20°C
9. TOMAR
TEMPERATURA DEL
CANAL QUE SE
ENCUENTRA EN LA
CÁMARA 1 DEL PRE-
CHILLER
1
229
Fuente: Autor
230
Anexo 14. Diagrama de Flujo. Procedimiento de Enfriamiento.
231
Fuente: Autor
232
Anexo 15. Diagrama de Flujo. Procedimiento de Pesaje y Selección
Fuente: Autor
233
Anexo 16. Diagrama de Flujo. Procedimiento de Empaque
Fuente: Autor
234
Anexo 17. Diagrama de Flujo. Procedimiento de Refrigeración y/o Congelación
Fuente: Autor
235
236
237
ANEXO 3
BIBLIOTECA ALFONSO BORRERO CABAL, S.J.
DESCRIPCIÓN DE LA TESIS O DEL TRABAJO DE GRADO
FORMULARIO
TÍTULO COMPLETO DE LA TESIS DOCTORAL O TRABAJO DE GRADO
MEJORAMIENTO DEL PROCESO DE SACRIFICIO DE POLLOS DE ENGORDE, UTILIZANDO EL ANÁLISIS
DE PELIGROS Y PUNTOS DE CONTROL CRÍTICO (HACCP) EN LA EMPRESA POFRESCOL
LTDA
SUBTÍTULO, SI LO TIENE
AUTOR O AUTORES
Apellidos Completos Nombres Completos
Viteri Palacios María Carolina
DIRECTOR (ES) TESIS O DEL TRABAJO DE GRADO
Apellidos Completos Nombres Completos
Olano Parra Mabel del Pilar
FACULTAD
Ingeniería
PROGRAMA ACADÉMICO
Tipo de programa ( seleccione con “x” )
Pregrado Especialización Maestría Doctorado
X
Nombre del programa académico
Ingeniería Industrial
Nombres y apellidos del director del programa académico
Carlos Muñoz Rodríguez
TRABAJO PARA OPTAR AL TÍTULO DE:
Ingeniera Industrial
PREMIO O DISTINCIÓN(En caso de ser LAUREADAS o tener una mención especial):
CIUDAD AÑO DE PRESENTACIÓN DE LA TESIS
O DEL TRABAJO DE GRADO
NÚMERO DE PÁGINAS
Bogotá 2013 234
TIPO DE ILUSTRACIONES ( seleccione con “x” )
Dibujos Pinturas
Tablas, gráficos y
diagramas
Planos Mapas Fotografías Partituras
X X
SOFTWARE REQUERIDO O ESPECIALIZADO PARA LA LECTURA DEL DOCUMENTO
Nota: En caso de que el software (programa especializado requerido) no se encuentre licenciado por
la Universidad a través de la Biblioteca (previa consulta al estudiante), el texto de la Tesis o Trabajo
de Grado quedará solamente en formato PDF.
PDF
238
MATERIAL ACOMPAÑANTE
TIPO
DURACIÓN
(minutos)
CANTIDAD
FORMATO
CD DVD Otro ¿Cuál?
Vídeo
Audio
Multimedia
Producción
electrónica
Otro Cuál?
DESCRIPTORES O PALABRAS CLAVE EN ESPAÑOL E INGLÉS
Son los términos que definen los temas que identifican el contenido. (En caso de duda para designar
estos descriptores, se recomienda consultar con la Sección de Desarrollo de Colecciones de la
Biblioteca Alfonso Borrero Cabal S.J en el correo biblioteca@javeriana.edu.co, donde se les
orientará).
ESPAÑOL INGLÉS
(HACCP) Análisis de Peligros y Puntos de
Control Críticos
(HACCP) Hazard Analysis and Critical Control Points
Proceso Processes
Diagrama de flujo Flowchart
Métodos y tiempos Methods and times
RESUMEN DEL CONTENIDO EN ESPAÑOL E INGLÉS
El presente trabajo se basó en el diseño del sistema HACCP y el estudio de métodos y tiempos al
proceso de sacrificio de pollos de engorde en la empresa POFRESCOL LTDA, con el fin de mejorar
dicho proceso y a su vez aumentar la productividad y competitividad de la empresa.
Inicialmente se parte del diagnóstico actual de la empresa, verificando el cumplimiento de la
empresa de los requisitos de las BPM establecidos en el Decreto 3075, lo cual permitió dar
continuidad al diseño del Plan HACCP.
Posteriormente se realiza la formación del equipo HACCP, la descripción del producto y el
levantamiento del diagrama de flujo in situ del proceso, se realizó el análisis de peligros al proceso,
la determinación de los Puntos de Control Críticos (PCC), el establecimiento de los limites de
control, el sistema de vigilancia, medidas correctivas y los procedimientos de verificación de los
puntos críticos encontrados, así como también el sistema de registro y documentación del Sistema
HACCP.
Se determinaron los tiempos utilizados durante todo el proceso y se realizó el análisis de los
métodos de trabajo realizados en la planta los cuales retrasan el proceso, estableciendo las mejoras
al proceso y a su vez la disminución del tiempo a partir de la implementación de las mismas.
Finalmente se realizó el análisis financiero de la propuesta con el fin de determinar si el proyecto se
justifica y es viable para la empresa.
This work was based on the design of the HACCP system and the study of methods and times the
239
process of sacrifice of broilers in the company POFRESCOL LTDA, in order to improve this process
and at the same time increase the productivity and competitiveness of the company.
Initially be part of the current business assessment, verifying compliance with the GMP requirements
set out in the Decree 3075 enterprise, which allowed to give continuity to the design of the HACCP
Plan.
Later is the formation of the HACCP, the description of the product team and the lifting of the
flowchart in situ process, the analysis of dangers to the process, the determination of the points of
critical Control (PCC), the establishment of the limits of control, the system of monitoring,
corrective actions and procedures of verification of the critical points foundas well as also the
system of registration and documentation of the HACCP system.
Are they determined the times used throughout the process and the analysis of the methods of work
performed on the floor which delayed the process, establishing the decrease of the time from the
implementation of the improvements to the process and at the same time.
Finally the financial analysis of the proposal was made in order to determine whether the project is
justified and is viable for the company.

Tesis haccp planta de pollos

  • 1.
    MEJORAMIENTO DEL PROCESODE SACRIFICIO DE POLLOS DE ENGORDE, UTILIZANDO EL ANÁLISIS DE PELIGROS Y PUNTOS DE CONTROL CRÍTICO (HACCP) EN LA EMPRESA POFRESCOL LTDA. MARIA CAROLINA VITERI PALACIOS PONTIFICIA UNIVERSIDAD JAVERIANA FACULTAD DE INGENIERÍA CARRERA INGENIERÍA INDUSTRIAL BOGOTA, 2013
  • 2.
    MEJORAMIENTO DEL PROCESODE SACRIFICIO DE POLLOS DE ENGORDE, UTILIZANDO EL ANÁLISIS DE PELIGROS Y PUNTOS DE CONTROL CRÍTICO (HACCP) EN LA EMPRESA POFRESCOL LTDA. MARIA CAROLINA VITERI PALACIOS Trabajo de grado para optar al título de Ingeniero(a) Industrial DIRECTORA: ING. MABEL OLANO PARRA PONTIFICIA UNIVERSIDAD JAVERIANA FACULTAD DE INGENIERÍA CARRERA INGENIERÍA INDUSTRIAL BOGOTA, 2013
  • 3.
    TABLA DE CONTENIDO INTRODUCCIÓN.................................................................................................................9 1.PLANTEAMIENTO Y FORMULACIÓN DEL PROBLEMA...................................... 12 2. JUSTIFICACIÓN DEL PROYECTO........................................................................... 13 2.1 Justificación General.................................................................................................. 13 2.2 Justificación Académica ............................................................................................ 15 2.3 Justificación Social ..................................................................................................... 15 3. MARCO TEÓRICO....................................................................................................... 16 3.1 Sistema HACCP ......................................................................................................... 16 3.1.1 Análisis de Peligros y Puntos de Control Críticos – HACCP ........................... 16 3.1.2 Prerrequisitos del Plan HACCP ............................................................................ 17 3.1.3 Contenido del Plan HACCP................................................................................... 17 3.1.4 Etapas del Plan HACCP: ....................................................................................... 19 3.1.5 Principios del Plan HACCP.................................................................................... 19 3.2 Métodos y Tiempos en los Procesos de Producción............................................ 25 3.2.1 Estudio de los Tiempos de Trabajo...................................................................... 26 3.2.2 Estudio de Métodos ................................................................................................ 27 4. OBJETIVOS................................................................................................................... 30 4.1 Objetivo General......................................................................................................... 30 4.2 Objetivos Específicos................................................................................................. 30 5. SITUACIÓN ACTUAL DE LA EMPRESA ................................................................. 31 6. DISEÑO DEL SISTEMA HACCP EN LA PLANTA DE POFRESCOL. ................ 33 6.1 Diagnostico y Evaluación de la Situación Actual.................................................. 35 6.1.2 Elaboración del Diagnóstico................................................................................. 35 6.2 Formación del Equipo HACCP................................................................................. 36 6.3 Descripción del Producto........................................................................................... 38 6.4 Elaboración del Diagrama de Flujo In Situ ............................................................ 39 6.4.1 Descripción de las etapas del proceso ................................................................ 42 6.5 Análisis de Peligros .................................................................................................... 55
  • 4.
    6.6 Determinación delos Puntos Críticos de Control ............................................... 69 6.7 Establecimiento de los Límites de Control ............................................................. 70 6.8 Establecimiento y Aplicación de Procedimientos de Monitoreo.......................... 71 6.9 Aplicación de Acciones Correctivas......................................................................... 71 7. SISTEMA DE REGISTRO Y DOCUMENTACIÓN .................................................. 78 7.1 Codificación De Documentos Plan HACCP ........................................................... 78 7.1.1 Planillas del Plan HACCP...................................................................................... 78 7.1.2 Planes y Programas Complementarios ............................................................... 95 8. ESTUDIO DE MÉTODOS Y TIEMPOS EN EL PROCESO DE SACRIFICIO DE POLLOS EN LA PLANTA DE POFRESCOL LTDA..................................................... 96 8.1 Análisis grafico del proceso de sacrificio de pollos............................................... 96 8.2 Estudio de Tiempos de Trabajo en el Proceso de Sacrifico de Pollos .............. 99 8.2.1. Calculo de la eficiencia........................................................................................ 101 8.2.2 Cálculo del Tiempo Normal del Proceso de Sacrifico de Pollos.................... 102 8.3 Estudio de Métodos de Trabajo en el Proceso de Sacrificio de Pollos ........... 103 8.3.1 Procedimiento del estudio de métodos.............................................................. 105 9. ANÁLISIS COSTO BENEFICIO DE LA PROPUESTA......................................... 111 CONCLUSIONES............................................................................................................ 117 RECOMENDACIONES .................................................................................................. 118 BIBLIOGRAFÍA................................................................................................................ 119 ANEXOS........................................................................................................................... 121
  • 5.
    ÍNDICE DE TABLAS Tabla1. Distribución de las plantas de beneficio de pollo en Nariño................................ 13 Tabla 2. Simbología de un Diagrama de Proceso............................................................ 29 Tabla 3. Requisitos del Decreto 3075 de 1997 ................................................................ 35 Tabla 4. Formación del equipo HACCP ........................................................................... 36 Tabla 5. Hoja para Análisis de peligros............................................................................ 57 Tabla 6. Hoja de control de puntos críticos ...................................................................... 73 Tabla 7. Codificación de los documentos del plan HACCP.............................................. 78 Tabla 8. Calidad del Pollo en Granja. 001PHF01............................................................. 79 Tabla 9. Planilla de entrega del ave en la planta de sacrificio. 001PHF02 ....................... 79 Tabla 10. Recepción de pollos en la planta de beneficio. 001PHF03.............................. 80 Tabla 11. Informe de sacrificio por granja. 001PHF04 ..................................................... 81 Tabla 12. Programación de sacrificio. 001PHF05 ............................................................ 81 Tabla 13. Control de materias primas y proceso. 001PHF06........................................... 81 Tabla 14. Descarte de pollos. 001PHF07 ........................................................................ 83 Tabla 15. Control de temperatura. 001PHF08 ................................................................. 83 Tabla 16. Acciones correctivas para PCC. 001PHF09..................................................... 85 Tabla 17. Registro de Desechos por granja. 001PHF10 .................................................. 86 Tabla 18. Reporte de calidad. 001PHF11........................................................................ 87 Tabla 19. Resumen planta de sacrificio. 001PHF12 ........................................................ 88 Tabla 20. Propuesta de mejora del proceso. 001PHF13................................................. 89 Tabla 21. Acciones correctivas para el control del sistema. 001PHF14 ........................... 89 Tabla 22. Revisión y versiones. 001PHF15 ..................................................................... 91 Tabla 23. Préstamo de documentos. 001PHF16 ............................................................. 92
  • 6.
    Tabla 24. ListadoMaestro de Documentos.001PHF17.................................................... 92 Tabla 25. Tiempos de demora de las actividades del proceso de sacrificio ..................... 99 Tabla 26. Calculo del tiempo normal.............................................................................. 102 Tabla 27. Métodos de trabajo del proceso de sacrificio de pollos .................................. 103 Tabla 28. Propuesta de mejoramiento de los métodos de trabajo.................................. 107 Tabla 29. Estado de resultados financieros de la propuesta.......................................... 112 Tabla 30. Flujo de caja proyectado-beneficios............................................................... 113 Tabla 31. Calculo del TMAR .......................................................................................... 115 Tabla 32. Relación costo beneficio ................................................................................ 116 Tabla 33. Encuesta 1. Evaluación del estado sanitario de la planta de beneficio........... 122
  • 7.
    ÍNDICE DE GRÁFICOS Gráfico1. Ingeniería De Métodos .................................................................................... 28 Gráfico 2. Secuencia lógica del sistema HACCP en Pofrescol LTDA............................... 34 Gráfico 3. Diagrama de flujo del proceso de sacrificio de pollos de engorde de la planta de Pofrescol Ltda.................................................................................................................. 41 Gráfico 4. Determinación de los puntos críticos de control............................................... 70 Gráfico 5. Diagrama de flujo del proceso de sacrificio de pollos en la planta Pofrescol con PCC identificados. ........................................................................................................... 77 Gráfico 6. Diagrama de operaciones del proceso de sacrificio de pollos de engorde...... 96 Gráfico 7. Representación gráfica del tiempo del proceso de sacrificio.......................... 103
  • 8.
    ANEXOS Anexo 1. Diagnósticoy Evaluación de la Situación Actual............................................ 122 Anexo 2. Decreto 3075 de 1997 ................................................................................... 137 Anexo 3. Decreto 60 del 2002....................................................................................... 201 Anexo 4. Diagrama de Proceso de Sacrificio de Pollo de Engorde............................... 212 Anexo 5. Diagrama de Flujo. Procedimiento Recepción de pollo en planta................... 213 Anexo 6. Diagrama de Flujo. Procedimiento Colgado de Ave....................................... 215 Anexo 7. Diagrama de Flujo. Procedimiento de Insensibilización ................................. 216 Anexo 8. Diagrama de Flujo. Procedimiento de Degüelle y Desangre .......................... 218 Anexo 9. Diagrama de Flujo. Procedimiento de Escaldado........................................... 220 Anexo 10. Diagrama de Flujo. Procedimiento de Desplumado y Corte de Patas. ......... 222 Anexo 11. Diagrama de Flujo. Procedimiento de Revisado e Inspección Sanitaria....... 223 Anexo 12. Diagrama de Flujo. Procedimiento Evisceración. ......................................... 225 Anexo 13. Diagrama de Flujo. Procedimiento de Pre-enfriamiento............................... 228 Anexo 14. Diagrama de Flujo. Procedimiento de Enfriamiento. .................................... 230 Anexo 15. Diagrama de Flujo. Procedimiento de Pesaje y Selección ........................... 232 Anexo 16. Diagrama de Flujo. Procedimiento de Empaque.......................................... 233 Anexo 17. Diagrama de Flujo. Procedimiento de Refrigeración y/o Congelación.......... 234
  • 9.
    9 INTRODUCCIÓN El Análisis dePeligros y Puntos de Control Críticos conocido como HACCP es un método sistemático, dirigido a la identificación, evaluación y control de los peligros asociados con las materias primas, ingredientes, procesos, ambiente, comercialización y su uso por el consumidor, a fin de garantizar la inocuidad del alimento. Este sistema de carácter preventivo está enfocado hacia el control de las etapas críticas para la inocuidad del alimento, a diferencia del control tradicional que se basa en la inspección de las instalaciones y el análisis del producto final. El sistema HACCP es un documento formal que contiene básicamente dos componentes: el análisis de peligros y el plan HACCP, basado en los principios del HACCP. En el control del plan HACCP se presentan todos los detalles de las etapas del proceso donde existen puntos críticos de control (PCC), la identificación de los peligros significativos asociados a cada PCC, los límites críticos, los procedimientos de vigilancia o monitoreo, la frecuencia de dicha vigilancia, la acción correctiva cuando exista alguna desviación y la persona responsable de cada etapa. Cuando se realiza un análisis de riesgos, se examinan exhaustivamente las posibilidades que puedan existir para que un producto o línea de proceso se puedan ver afectados con la presencia de contaminantes de origen físico, químico o biológico, capaces de causar daño o enfermedad a las personas que consumen el alimento. Algunos de los factores que influyen activamente en la entrada de riesgos a las plantas de proceso de alimentos son las materias primas alteradas, infectadas o de procedencia desconocida, el almacenamiento inadecuado de materias primas y de productos terminados, los malos hábitos de higiene y de proceso de los manipuladores, las malas condiciones locativas de la planta, los equipos deficientes, inadecuados y/o mal mantenidos, un inadecuado sistema de limpieza y desinfección, las instalaciones sanitarias inadecuadas y deficientes, la inexistencia de facilidades para la limpieza y desinfección obligatorias, un mal manejo de residuos sólidos y líquidos, un inadecuado control de plagas y la falta de capacitación técnico sanitaria, entre otras.
  • 10.
    10 La carne depollo está expuesta a varios tipos de peligros, tales como: agentes biológicos, que son de origen bacteriano, pero pueden surgir de agentes como virus, parásitos, protozoos u hongos, causando intoxicaciones, infecciones, zoonosis y/o micotoxicosis en el organismo humano; peligros químicos, causados por la contaminación de los alimentos con sustancias que pueden adicionarse en forma intencional o accidental o que ocurren en la naturaleza; peligros físicos, por la presencia de cualquier material extraño que pueda aparecer en el alimento y que suponga un daño para la salud del consumidor al manipularlo o ingerirlo. Las fuentes de contaminación de este tipo de peligros pueden ser: la materia prima, los equipos y utensilios, los procedimientos defectuosos y las prácticas impropias del empleado. En la empresa objeto de estudio, se realiza un control de calidad del producto; no obstante, se presentan problemas de calidad en el proceso. Por esta razón, es necesario determinar las causas y factores que generan problemas de inocuidad que dificultan la posterior comercialización de los productos en el mercado para así poder implementar métodos preventivos y correctivos que contribuyan al mejoramiento de la calidad del producto. Con este trabajo, se busca desarrollar un documento estructurado que permita ser una guía a seguir en el desarrollo del mejoramiento y aseguramiento de la calidad en la planta de sacrificio y beneficio de pollos; el análisis del sistema HACCP en la planta de Pofrescol Ltda. Permite mejorar la calidad del producto y diseñar una política de calidad para poder ser implementada posteriormente en el proceso de sacrificio, con el fin de que pueda obtener las respectivas certificaciones que permitirán a la empresa el posicionamiento en el mercado como una empresa de alta calidad y competitividad. Por otra parte y como metodología de trabajo trasversal está la implementación de los métodos y tiempos de trabajo del procesamiento del sacrificio de pollos, como herramienta que permite el mejoramiento de los métodos de trabajo y los tiempos de procesamiento, para incrementar la productividad en la planta. El estudio de métodos y tiempos como conjunto de procedimientos sistemáticos para someter a todas las operaciones de trabajo directo e indirecto, con vistas a introducir mejoras que faciliten más la realización del trabajo y que permitan que este se haga en el
  • 11.
    11 menor tiempo posibley con una menor inversión por unidad producida, por lo tanto el objetivo final de la ingeniería de métodos es el incremento en las utilidades de la empresa. Tanto el sistema HACCP como el estudio de métodos y tiempos ayudan de manera significativa a la empresa a posicionar su producto en el mercado regional como un producto de calidad, con los mejores atributos nutricionales y de seguridad en la inocuidad de la carne de pollo.
  • 12.
    12 1. PLANTEAMIENTO YFORMULACIÓNDEL PROBLEMA En la sociedad actual y en el comercio alimentario, la exigencia por tener un producto de calidad se hace cada día más relevante para los consumidores de todo el mundo, puesto que todos los seres humanos tienen el derecho de alimentarse de una manera sana y este derecho debe ser garantizado de manera responsable por todos los productores de alimentos, cumpliendo con las normas y los requisitos necesarios para garantizar una alimentación de calidad La empresa POFRESCOL LTDA se ha esforzado por disponer en el mercado un producto que tenga las condiciones de higiene y sanidad necesarias, sin embargo la empresa no cuenta con un sistema de calidad avanzado, de vanguardia y de mejor calidad. La empresa en la actualidad implementa en su proceso las BPM como medida de aseguramiento de la higiene y sanidad de los pollos, esto limita su competitividad y su rentabilidad en el momento de prestar el servicio de sacrificio de pollos de engorde; al no contar con un mejor sistema de calidad, su producción tiene una calidad aceptable, es limitada y sus servicios son de menor valor. La empresa al no contar con el desarrollo del sistema HACCP queda sujeta a los lineamientos de los mercados regionales, por lo cual no presta un servicio de gran calidad que le permita diferenciarse de las demás empresas, para que su producto a su vez sea reconocido y mejor pagado.
  • 13.
    13 2. JUSTIFICACIÓN DELPROYECTO 2.1 Justificación General La población, los alimentos y la nutrición, son factores que ejercen una influencia considerable sobre el crecimiento y desarrollo económico, industrial y social de una región; por lo cual, hoy en día la necesidad de alimentarse adecuadamente, de garantizar la seguridad alimentaria y el bienestar de las personas, es primordial para los países del mundo entero; los cuales con su nivel de desarrollo tecnológico y científico, han venido implementando técnicas de transformación y producción de alimentos para suplir las necesidades y exigencias de los hombres modernos; contribuyendo al fortalecimiento de las economías nacionales y regionales mediante el incremento de la productividad, efectividad y competitividad del sector agropecuario, apoyados en un proceso de tecnificación en busca de un desarrollo sostenible, en el que el único beneficiado es el consumidor final al obtener un producto de calidad. La historia de la avicultura ha sufrido una transformación a lo largo del tiempo, ya que pasó de ser una explotación artesanal a una verdadera agroindustria. Esto lo demuestra el incremento en el consumo masivo de pollo en el país y también el incremento de las plantas de beneficio de pollo, según informa el INVIMA en la Resolución 2008018777 del 10 de Julio de 20081 . Tabla 1. Distribución de las plantas de beneficio de pollo en Nariño FENAVI Departamento Beneficio N°de Plantas Capacidad Beneficio aves/día Producción aves/día Nariño 21 2 9.000 27.043 Fuente: Revista Avicultores. Edición 153. Julio de 2008 1 JAIRO CESPEDES CAMACHO, Ministerio de la Protección Social: http://web.invima.gov.co/portal/documents/portal/documents/root//Resolucion_2008018777_jul102008.pdf
  • 14.
    14 Según la TablaN° 1, se puede observar que en el de partamento de Nariño, de las 21 plantas registradas por el INVIMA, solo dos presentan registros de capacidad de producción, las cuales son POFRESCOL LTDA y “Pollo al Día”. La planta procesadora “Pollo al Día” es pionera a nivel departamental al contar con alta tecnología y un sistema de producción basado en las exigencias de normas de bioseguridad y BPM que garantizan la seguridad e inocuidad del producto, lo que la convierte en una fuerte competencia para POFRESCOL. De acuerdo al planteamiento anterior, donde se evidencia la competencia directa de PROFESCOL, también se puede visibilizar para la empresa una clara oportunidad de crecimiento al ser una de las dos empresas registradas y reconocidas como empresas con capacidad de producción. Para lograr este crecimiento (incremento de su competitividad y posicionamiento en el departamento de Nariño), es necesario entonces que la empresa Pofrescol Ltda encamine y profundice sus esfuerzos en mejorar su proceso de sacrificio de pollo de engorde. El mejorar el proceso de sacrificio de pollos de engorde por parte de la empresa Profescol Ltda se convierte en una necesidad y en un compromiso por brindar un producto de calidad y de seguridad alimentaria a los consumidores. En este orden de ideas y considerando que el sistema HACCP, así como también el mejoramiento de los métodos y tiempos de trabajo, son una oportunidad de mejorar la calidad de los pollos en canal y de mejorar su competitividad en el mercado regional, se hace necesario el proponer un documento que se convierta en una guía a seguir en el mejoramiento de la calidad del proceso de sacrificio de pollos de engorde en la planta de beneficio de Pofrescol Ltda.
  • 15.
    15 2.2 Justificación Académica Laacademia como parte del desarrollo del conocimiento aporta en su conjunto en el desarrollo económico, social, cultural y político de una sociedad, los conocimientos que se adquieren a través del camino académico de los profesionales deben aportar entonces al desarrollo regional y nacional. Puntualmente la carrera de Ingeniería Industrial permite al profesional tener una visión empresarial que se enfoca en la consecución de la productividad y la competitividad. El conocimiento de asignaturas básicas y la aplicación de asignaturas propias de la carrera, permiten demostrar competencias, aptitudes y habilidades al servicio de la empresa colombiana, y de alguna forma, contribuir al crecimiento del país y del departamento para este caso. Así mismo, la realización del presente proyecto permite aplicar conceptos en un contexto real, donde se adquiere conocimiento y compromiso para dar solución a la problemática planteada. 2.3 Justificación Social Las empresas procesadoras de alimentos deben tener en cuenta el gran compromiso que tienen con la sociedad, al tener bajo su responsabilidad la manipulación y procesamiento de alimentos destinados al consumo humano. Deben garantizar la seguridad de los alimentos que están ofreciendo a sus clientes, ser empresas que proporcionen la confianza de que se está gestionando adecuadamente la seguridad de los alimentos, siendo ésta su máxima prioridad, para planificar el qué hacer y evitar los problemas en vez de esperar a que ocurran. De igual manera, a partir de la inclusión de estas prácticas de mejora en la empresa nariñense, se incrementa la participación y el desarrollo del departamento en el sector, con respecto a otros departamentos con niveles superiores a Nariño.
  • 16.
    16 3. MARCO TEÓRICO 3.1Sistema HACCP 3.1.1 Análisis de Peligros y Puntos de Control Críticos – HACCP Es un proceso sistemático preventivo para garantizar la seguridad alimentaria, de forma lógica y objetiva. Es de aplicación en industria alimentaria aunque también se aplica en la industria farmacéutica, cosmética y en todo tipo de industrias que fabriquen materiales en contacto con los alimentos. En él se identifican, evalúan y previenen todos los riesgos de contaminación de los productos a nivel físico, químico y biológico a lo largo de todos los procesos de la cadena de suministro, estableciendo medidas preventivas y correctivas para su control tendientes a asegurar la inocuidad. El sistema de Análisis de Peligros y Puntos Críticos de control, HACCP permite identificar peligros específicos y medidas para su control, con el fin de garantizar la inocuidad de los alimentos. Es un instrumento para evaluar los peligros y establecer sistemas de control que se centren en la prevención en lugar de basarse únicamente en el ensayo de producto final.2 El sistema HACCP puede aplicarse a lo largo de toda la cadena alimentaria, desde el productor primario hasta el consumidor final, y su desarrollo deberá basarse en pruebas científicas de peligros para la salud humana. La Certificación HACCP es la certificación del Sistema de Análisis de Peligros y Puntos de Control Críticos - como sistema para la inocuidad de los alimentos- basada en las directrices establecidas del CAC/RCP 1 del Codex AlimentariusComission. 2 PASCULLI HENAO, Laura. VARON GARCIA, Andrea. Plan Genérico para la implementación del Sistema HACCP en la Industria Avícola. Producción, Beneficio, Transporte y Comercialización de Pollo. Fenavi – Fonavi. Bogotá, Colombia 2000.
  • 17.
    17 El sistema HACCPse basa en siete principios, adoptados en 1997 por el National Advisory Committee on Microbiological Criteria for Foods (NACMCF) y validado por el Codex Alimentarius. 3.1.2 Prerrequisitos del Plan HACCP • Las buenas prácticas de manufactura establecidas en el Decreto 3075 de 1997 y la legislación sanitaria vigente, para cada tipo de establecimiento. • Un programa de capacitación dirigido a los responsables de la aplicación del sistema HACCP, que contemple aspectos relacionados con su implementación e higiene en los alimentos, de conformidad con el Decreto 3075 de 1997 • Un programa de mantenimiento preventivo de áreas, equipos e instalaciones • Un programa de calibración de equipos e instrumentos de medición • Un programa de saneamiento que incluya el control de plagas (artrópodos y roedores), limpieza y desinfección, abastecimiento de agua, manejo y disposición de desechos sólidos y líquidos • Control de proveedores y materias primas incluyendo parámetros de aceptación y rechazo • Planes de Muestreo • Trazabilidad de materias primas y producto terminado 3.1.3 Contenido del Plan HACCP 1. Organigrama de la empresa en la cual se indique la conformación del Departamento de Aseguramiento de la Calidad, funciones propias y relaciones con las demás dependencias de la empresa. 2. Plano de la empresa en donde se indique la ubicación de las diferentes áreas e instalaciones y los flujos del proceso (producto y personal) 3. Descripción de cada producto alimenticio procesado en la fábrica, en los siguientes términos. Ficha Técnica 4. Diagrama de flujo del proceso para cada producto y narrativa o descripción de las diferentes fases o etapas del mismo.
  • 18.
    18 5. Análisis depeligros, determinado para cada producto la posibilidad razonable sobre la ocurrencia de peligros razonables sobre la ocurrencia de peligros biológicos, químicos o físicos, con el propósito de establecer las medidas preventivas aplicables para controlarlos. 6. Descripción de los puntos de control crítico que puedan afectar la inocuidad para cada uno de los peligros que puedan originarse tanto al interior de la fábrica, planta o establecimiento, como en el exterior de la misma. 7. Descripción de los límites críticos que deberán cumplir cada uno de los puntos de control crítico, los cuales corresponderán a los límites aceptables para la seguridad del producto y señalarán el criterio de aceptabilidad o no del mismo. Estos límites se expresarán mediante parámetros observables o mesurables los cuales deberán demostrar científicamente el control del punto crítico. 8. Descripción de procedimientos y frecuencias de monitoreo de cada punto de control crítico, con el fin de asegurar el cumplimiento de los límites críticos. Estos procedimientos deberán permitir detectar oportunamente cualquier pérdida de control de punto crítico y proporcionar la información necesaria para que se implementen las medidas correctivas 9. Descripción de las acciones previstas frente a posibles desviaciones respecto a los límites críticos, con el propósito fundamental de asegurar que: • No salga al mercado ningún producto que, como resultado de la desviación pueda representar un riesgo para la salud o esté adulterado, alterado o contaminado de alguna manera. • La causa de la desviación sea corregida. 10. Descripción del sistema de verificación del plan HACCP, para confirmar la validez de dicho Plan y su cumplimiento. 11. Descripción del sistema de registro de datos y documentación del monitoreo o vigilancia de los puntos de control crítico y la verificación sistemática del funcionamiento del Plan HACCP.
  • 19.
    19 3.1.4 Etapas delPlan HACCP: • Definir el ámbito de estudio. • Constituir un equipo de trabajo. • Recogida de datos relativos a los productos. • Identificar la utilización esperada del producto. • Establecer diagramas de flujo. • Confirmar los diagramas de flujo. • Listar los peligros y las medidas preventivas. • Determinar los CCP • Establecer los límites críticos de los CCP • Establecer el sistema de vigilancia de los CCP • Establecer un plan de acciones correctoras. • Establecer la documentación. • Verificar. • Revisar periódicamente. 3.1.5 Principios del Plan HACCP 3.1.5.1 Principio 1 Identificar los posibles peligros asociados con la producción de alimentos en todas las fases, desde el cultivo, elaboración, fabricación y distribución, hasta el punto de consumo. Evaluar la probabilidad de que se produzcan peligros e identificar medidas preventivas para su control. En este principio se recomienda preparar una lista de pasos u operaciones del proceso en el que puedan ocurrir peligros significativos y describir las medidas preventivas. El equipo HACCP, debe enumerar todos los peligros biológicos, químicos o físicos que podrían producirse cada fase, y describir las medidas preventivas que puedan aplicarse para controlar dichos peligros. A continuación el equipo HACCP, analizará cada uno de los peligros. Estos peligros deberán ser de tal índole que su eliminación o reducción hasta niveles aceptables sea
  • 20.
    20 esencial para laproducción de un alimento inocuo. Luego, el equipo determinará qué medidas preventivas, si las hay, pueden aplicarse para controlar cada peligro. Estas medidas preventivas son las intervenciones y actividades necesarias para eliminar los peligros o reducir sus consecuencias a niveles aceptables. A veces, puede ocurrir, que sea necesaria más de una medida preventiva para controlar un peligro específico y que con una determinada medida preventiva se pueda controlar más de un peligro. En la aplicación de este Principio, se hace necesario identificar las materias primas, ingredientes y/o alimentos que puedan contener algún tipo de contaminante (físico, químico y/o biológico), y por otro lado, identificar las condiciones que pudieran facilitar la supervivencia o multiplicación de gérmenes. 3.1.5.2 Principio 2 Identificación en cada etapa del proceso de elaboración del alimento de los posibles puntos de contaminación. Realizar el análisis del proceso en su conjunto, desde la recepción de las materias primas, el proceso Con la información producida en la aplicación del Principio 1, es decir, una vez identificados los peligros de contaminación y/o condiciones favorables para la multiplicación de microorganismos durante el proceso, es factible determinar cuáles son los PCC. Se deberán tener en cuenta todos los peligros que sea razonable prever que podrían presentarse o introducirse en cada fase. Puede, incluso, ser necesario brindar capacitación en la aplicación de la secuencia de decisiones. Si se ha determinado la existencia de un riesgo en una fase en la que el control es necesario para mantener la inocuidad y no existe ninguna medida preventiva que se pueda adoptar en esa fase o en cualquier otra, deberá modificarse el producto o el proceso en esa fase, o en la anterior o posterior, que permita incluir una medida preventiva.
  • 21.
    21 3.1.5.3 Principio 3 Establecerlos límites críticos en cada uno de los Puntos Críticos de Control identificados que aseguren que dichos PCC están bajo control. Este Principio impone la especificación de los límites críticos para cada medida preventiva. Estos límites críticos son los niveles o tolerancias prescritas que no deben superarse para asegurar que el PCC está efectivamente controlado. Si cualquiera de los parámetros referentes a los puntos de control está fuera del límite crítico, el proceso estará fuera de control. Por otra parte, las medidas preventivas están asociadas a esos límites críticos que funcionan como frontera de seguridad. En ciertos casos, puede establecerse más de un límite crítico para una determinada fase. Para definir el límite y estado para un producto o proceso, suelen utilizarse la medición de la temperatura y tiempo, nivel de humedad, pH, actividad acuosa, cloro disponible, especificaciones microbiológicas y otras, así como, parámetros organolépticos como aspecto, aroma, color, sabor y textura. 3.1.5.4 Principio 4 Establecer un sistema de vigilancia para asegurar el control de los PCC mediante ensayos u observaciones programados. El monitoreo o vigilancia es la medición u observación programada de un PCC en relación con sus límites críticos. Los procedimientos de vigilancia deberán ser capaces de detectar una pérdida de control en el PCC. Sin embargo, lo ideal es que la vigilancia proporcione esta información a tiempo para que se adopten medidas correctivas con el objeto de recuperar el control del proceso antes de que sea necesario rechazar el producto. La información obtenida a través de la vigilancia o monitoreo debe ser evaluada por un persona responsable, debidamente entrenada y con la facultad de decisión suficiente para aplicar medidas correctivas en caso necesario. El responsable de la vigilancia debe
  • 22.
    22 conocer la técnicade monitoreo de cada medida preventiva, entender la importancia del monitoreo, completar las planillas de registro y firmarlas. En el caso que la vigilancia no sea continua, su frecuencia deberá ser programada de modo de garantizar que el PCC esté bajo control y disminuir al mínimo el factor riesgo. En todos los casos, deben existir planes de monitoreo que contengan frecuencias y métodos de observación. La mayoría de los procedimientos de vigilancia de los PCC, deben efectuarse con rapidez, porque se refieren a procesos continuos y no hay tiempo para realizar análisis prolongados. Frecuentemente se prefieren mediciones físicas y químicas más que ensayos microbiológicos, ya que, se realizan más rápido y por lo general, son indicadores del estado microbiológico del producto. En este principio es recomendable, que la o las personas que realicen la vigilancia, junto con el encargado del examen, firmen todos los registros y documentos relacionados con la vigilancia de los PCC. Asimismo, estos registros y documentos se utilizan para el cumplimiento del Principio 6 y 7 que se refieren a la Verificación y establecimiento de Registros y Documentos, respectivamente. 3.1.5.5 Principio 5 Establecer las medidas correctivas que habrán de adoptarse cuando la vigilancia o el monitoreo indiquen que un determinado PCC no está bajo control o que existe una desviación de un límite crítico establecido. Con el fin de corregir las desviaciones que pueden producirse deben formularse planes de medidas correctivas específicas para cada PCC del programa HACCP. Estas medidas deben asegurar que el PCC está bajo control e incluye tomar medidas en relación con el destino que habrá de darse al producto afectado. Los procedimientos relativos a las desviaciones y al destino de los productos deben ser documentados en los registros del HACCP. Es importante, aplicar medidas correctivas cuando los resultados de la vigilancia estén indicando una tendencia hacia la pérdida de control en un PCC y
  • 23.
    23 deben ser encaminadasa restablecer el control del proceso antes que la desviación dé lugar a una pérdida de la inocuidad. Las medidas correctivas deben estar claramente definidas antes de ser llevadas a cabo y la responsabilidad de aplicarlas debe recaer en un responsable previamente determinado y éste debe conocer el proceso, las medidas correctivas que deberá tomar y comprender acabadamente el Sistema HACCP. Cuando indefectiblemente se produce una desviación de los límites críticos establecidos, los planes de medidas correctivas deben responder objetivamente a tener definido con antelación cuál será el destino del producto rechazado o corregir la causa del rechazo para tener nuevamente bajo control el PCC o llevar el registro de medidas correctivas que se han tomado ante una desviación del PCC. El uso de planillas u hojas de control en las que se identifiquen los PCC y las medidas correctivas que deben tomarse al momento de una desviación es lo que permitirá tener la documentación adecuada cuando sea necesario volver a utilizarlas. Asimismo es recomendable archivar, por el plazo que se considere adecuado, la documentación como parte de los registros dispuestos en el Principio 7. 3.1.5.6 Principio 6 Establecer procedimientos de verificación, incluidos ensayos y procedimientos Complementarios, para comprobar que el sistema HACCP está trabajando adecuadamente. Se deben establecer procedimientos que permitan verificar que el Programa HACCP funciona correctamente. Para lo cual se pueden utilizar métodos, procedimientos y ensayos de vigilancia y comprobación, incluidos el muestreo aleatorio y el análisis. La frecuencia de la verificación debe ser suficiente para validar el Programa HACCP. Como actividades de verificación se pueden mencionar:
  • 24.
    24 • Examen delHACCP (sistema y responsabilidades) y de sus registros • Examen de desviaciones y del destino del producto. • Operaciones para determinar si los PCC están bajo control. • Validación de los límites críticos establecidos. 3.1.5.7 Principio 7 Establecer un sistema de documentación sobre todos los procedimientos y los registros apropiados a estos principios y a su aplicación. Esto significa establecer un sistema de registros que documentan el HACCP. Para aplicar el Programa HACCP es fundamental contar con un sistema de registro eficiente y preciso. Esto incluye documentación sobre los procedimientos del HACCP en todas sus fases, que deben reunirse en un Manual. Así, pueden llevarse registros de: • Responsabilidades del equipo HACCP • Modificaciones introducidas al Programa HACCP • Descripción del producto a lo largo del procesamiento • Uso del producto • Diagrama de flujo con PCC indicados • Peligros y medidas preventivas para cada PCC • Límites críticos y desviaciones • Acciones correctivas De lo descrito hasta este punto se deduce que la única clave para el buen funcionamiento de un sistema HACCP es el personal. La concienciación de cada uno de los empleados en la línea de producción, así como de las personas responsables del mantenimiento, la provisión de insumos y el despacho de productos es un elemento indispensable. Cada involucrado debe tener pleno conocimiento de la importancia que tiene su rol en la producción y en la prevención. También, es importante que toda la cadena
  • 25.
    25 agroalimentaria esté concienciacióncon el objeto de producir eficientemente un alimento inocuo, sin tener que reparar errores en cada una de las etapas. En cuanto a los beneficios de la implementación de un sistema HACCP, en primer lugar se asegura la obtención de alimentos inocuos con la consecuente reducción de costos por menores reclamos por daño de parte de los consumidores. En segundo lugar y desde el punto de vista comercial, tener este sistema implementado puede representar una herramienta de marketing que mejore el posicionamiento de la empresa en el mercado. Por último, se logra optimizar el funcionamiento de la empresa dada la organización que requiere la implementación del sistema. Finalmente, tras la implementación de un sistema HACCP la empresa está en condiciones de brindar respuestas oportunas a los cambios en las necesidades de los consumidores. De esta manera, se logra acceder a un ciclo de mejora continua que ubica a la empresa en una posición de privilegio respecto a sus competidoras. 3.2Métodos y Tiempos en los Procesos de Producción. El campo de estas actividades comprende el diseño, formulación y la selección de los mejores métodos, procesos, herramientas, equipos diversos y especialidades necesarias para manufacturar un producto después de que han sido elaborados los dibujos y planos de trabajo en la sección de ingeniería del producto. El mejor método debe entonces compaginarse con las mejores técnicas o habilidades disponibles, a fin de lograr una eficiente interrelación humano-maquina. Una vez que se ha establecido cabalmente un método, la responsabilidad de determinar el tiempo requerido para fabricar el producto queda dentro del alcance de este trabajo, también está la responsabilidad de vigilar que se cumplan las normas o estándares de procedimiento. Estas medidas incluyen también la definición del problema en relación con el costo esperado, la repartición del trabajo en diversas operaciones, el análisis de cada una de estas para determinar los procedimientos de manufactura más económicos según la producción considerada, la utilización de los tiempos apropiados y, finalmente las
  • 26.
    26 acciones necesarias paraasegurar que el método prescrito sea puesto en operación cabalmente3 . 3.2.1 Estudio de los Tiempos de Trabajo El procedimiento técnico empleado para calcular los tiempos de trabajo consiste en determinar el denominado tiempo tipo o tiempo standard, entendiendo como tal, el que necesita un trabajador cualificado para ejecutar la tarea a medir, según un método definido. Este tiempo tipo, (Tp), comprende no sólo el necesario para ejecutar la tarea a un ritmo normal, sino además, las interrupciones de trabajo que precisa el operario para recuperarse de la fatiga que le proporciona su realización y para sus necesidades personales. El tiempo de reloj TR: Es el tiempo que el operario está trabajando en la ejecución de la tarea encomendada y que se mide con el reloj. (No se cuentan los paros realizados por el productor, tanto para atender sus necesidades personales como para descansar de la fatiga producida por el propio trabajo). • El factor de ritmo FR: Este nuevo concepto sirve para corregir las diferencias producidas al medir el TR, motivadas por existir operarios rápidos, normales y lentos, en la ejecución de la misma tarea. • El coeficiente corrector, FR: queda calculado al comparar el ritmo de trabajo desarrollado por el productor que realiza la tarea, con el que desarrollaría un operario capacitado normal y conocedor de dicha tarea. • El tiempo normal TX: Es el TR que un operario capacitado, conocedor del trabajo y desarrollándolo a un ritmo «normal», emplearía en la ejecución de la tarea objeto del estudio. Su valor se determina al multiplicar TR por FR: TN = TR x FR = Cte 3 Fernando Espinoza Fuentes, Universidad de Talca. Facultad de ingeniería, Apuntes sobre métodos y tiempos p12,19
  • 27.
    27 y debe serconstante, por ser independiente del ritmo de trabajo que se ha empleado en su ejecución. Los suplementos de trabajo K: Como el operario no puede estar trabajando todo el tiempo de presencia, por ser humano, es preciso que realice algunas pausas que le permitan recuperarse de la fatiga producida por el propio trabajo y para atender sus necesidades personales. Estos períodos de inactividad, calculados según un K% del TN se valoran según las características propias del trabajador y de las dificultades que presenta la ejecución de la tarea. En la realidad, esos períodos de inactividad se producen cuando el operario lo desea. Suplementos = TN x K = TR x FR x K El tiempo tipo Tp: Según la definición anteriormente establecida, el tiempo tipo está formado por dos sumandos: el tiempo normal y los suplementos.Es decir, es el tiempo necesario para que un trabajador capacitado y conocedor de la tarea, la realice a ritmo normal más los suplementos de interrupción necesarios, para que el citado operario descanse de la fatiga producida por el propio trabajo y pueda atender sus necesidades personales4 . 3.2.2 Estudio de Métodos Es el análisis sistemático de los métodos de trabajo, para desarrollar un método mejorado (a un costo mínimo), normalizar los métodos, determinar los tiempos necesarios para que una persona calificada realice cierta tarea y ayudar al operario a cualificarse siguiendo el método mejorado. 4 SILVIO.A.MOSQUERA.(2008) Estudio de métodos y tiempos en una planta de alimentos [http://www.webhp?source=search_app#hl=es&sclient=psyab&q=ingenieria+de+metodos+y+tiempos+pdf&oq= ]
  • 28.
    28 Gráfico 1.Ingeniería DeMétodos Fuente: Grijalva R, Métodos y tiempos en la producción industrial, Madrid España, 2009, P166. Técnicas de Medición. La medición del trabajo, cuando se usa para evaluar determinadas actividades humanas en una empresa, por lo general, viene después de seleccionar una tarea, del trabajo general, para su examen. La empresa puede utilizar varias técnicas de medición pero la elección dependerá de los objetivos del estudio y estos son: • Determinar y cuantificar las actividades no productivas •Determinar los tiempos normalizados necesarios para ejecutar las actividades de fabricación seleccionadas. Los Diagramas de Flujo Un instrumento de la ingeniería de métodos es el diagrama de flujo que, determinado dentro de un proceso de producción sería: el diagrama general de flujos y el diagrama de análisis por procesos. El primero se usa fundamentalmente para investigar la secuencia de pasos (de todos o algunos de los procesos) en la fabricación de una pieza mobiliaria y para indicar lo que debe hacerse para eliminar los re procesos y así encontrar el método más económico para procesar.
  • 29.
    29 Su utilidad radicaen que brinda no sólo una visión general del proceso que se estudia, sino también de las diferentes relaciones lógicas existentes entre ese proceso y otros empleados por la empresa. Tabla 2.Simbología de un Diagrama de Proceso Actividad Símbolo Resultado inmediato Operación Produce, completa, realiza algo Trasporte Mueve, transporta, desplaza Inspección Verifica, comprueba algo Almacenamiento Guarda o protege algo Operación-inspección Combinación Demora o espera Retrasa, interfiere un proceso Fuente: Elkin Javier Ustate Pacheco, 2005. Métodos de trabajo y tiempos de proceso;P100
  • 30.
    30 4. OBJETIVOS 4.1 ObjetivoGeneral • Mejorar el proceso de sacrificio de pollos de engorde, a través del análisis de peligros y puntos de control crítico HACCP y del estudio de métodos y tiempos en la empresa Pofrescol Ltda Nariño. 4.2 Objetivos Específicos • Establecer los procedimientos y actividades a seguir de acuerdo con los principios del sistema HACCP, para asegurar el control de los peligros que pudieran alterar las características del alimento. • Diseñar el estudio de métodos y tiempos equilibrando los recursos humanos, tecnológicos y físicos en el proceso de sacrificio de pollo de engorde, con el fin de detectar oportunidades de mejora. • Realizar el análisis costo-beneficio de la propuesta de mejoramiento planteada.
  • 31.
    31 5. SITUACIÓN ACTUALDE LA EMPRESA Actualmente la empresa presta el servicio de sacrificio de pollo de engorde a las granjas ubicadas en la zona rural del municipio de Taminango y Chachagui en el departamento de Nariño; estrategia comercial que le ha permitido sostenerse en el mercado avícola del departamento y tener un paulatino crecimiento en la producción y trasformación de pollos de engorde. Socios: La empresa está integrada por avicultores nariñenses de la región y ex acreedores, conformándose la sociedad por 13 integrantes, de los cuales 3 son accionistas mayoritarios con una participación del 85% de la empresa. Recurso Humano: Para cumplir con el objeto social de la empresa, la planta cuenta con la siguiente distribución: • Personal administrativo de nómina directa con la empresa: Gerente General, Jefe de Planta, Auxiliar de Mantenimiento, Auxiliar de Seguridad • Personal administrativo contratado por prestación de servicios: Veterinario, Contador, Revisor Fiscal • Personal operativo en producción: 24 operarios Capacidad instalada y producción: La capacidad instalada de la planta es de 12.000 pollos/día. Actualmente la empresa procesa un promedio real de 6.000 pollos/día. La variación en la cantidad de pollo procesado varía de acuerdo al día de la semana que se está trabajando, los fines de semana la producción de pollos/día se incrementa de 10.000 a 12.000 pollos/día. Horario de trabajo: Las jornadas de trabajo operativas en la planta generalmente son de 8 horas continuas, de lunes a sábado, sin embargo, dependiendo de la cantidad y hora de llegada de la materia prima estas jornadas se pueden extender hasta 12 horas continuas de trabajo.
  • 32.
    32 Como la plantano cuenta con turnos para el proceso de producción, los 24 operarios cubren en su totalidad la jornada hasta finalizar todo el proceso. Precio: El precio del canal de pollo es de $ 516 pesos para clientes externos y un costo de $416 pesos para socios.
  • 33.
    33 6. DISEÑO DELSISTEMA HACCP EN LA PLANTA DE POFRESCOL. El sistema de análisis de peligros y puntos de control HACCP debe partir de un proceso científico de análisis objetivo de la empresa y del proceso de sacrificio de pollos de engorde de la planta de Pofrescol. El diseño del sistema HACCP parte de una secuencia lógica de pasos donde se desarrollan los principios del sistema apuntando a prevenir la incidencia de los problemas al asegurar la aplicación de controles en cualquier punto del proceso de sacrifico de pollos donde se presenten los riesgos de contaminación.Los riesgos o peligros incluyen la contaminación biológica, química o física de los productos alimenticios. Para el diseño del sistema HACCP en la empresa Pofrescol se tomó como metodología de trabajo un diagrama de flujo, que permite identificar los pasos lógicos de cómo se va a llevar el proceso de análisis del sistema HACCP en la empresa. (Ver Gráfico 2)
  • 34.
    34 Formación del EquipoHACCP Diagnóstico Actual - Cumplimiento de prerrequisitos Descripción del producto Elaboración in situ del diagrama de flujo Análisis de los peligros Determinación de los puntos críticos de control Establecimientos de límites críticos para cada PCC Sistema de vigilancia de los PCC Establecimiento de medidas correctivas Procedimientos de verificación Sistema de registro y documentación Gráfico 2.Secuencia lógica del sistema HACCP en Pofrescol LTDA.
  • 35.
    35 6.1 Diagnostico yEvaluación de la Situación Actual El diagnóstico de la empresa parte de la evaluación del perfil sanitario que ésta tiene en la actualidad, para ello se desarrollaron unos formatos de cumplimiento de los prerrequisitos que tiene el sistema HACCP para poder ser implementado (Ver Anexo 1. Diagnóstico y Evaluación de la situación actual). Los prerrequisitos están constituidos por el cumplimiento de las BPM y sus diferentes programas como el plan de saneamiento, limpieza y desinfección, control de plagas y el manejo de los desechos sólidos, al igual que el cumplimiento del Decreto 3075 de 1997 del Ministerio de Salud(Ver Anexo 2. Decreto 3075), el perfil sanitario se compone de 137 registros en total, establecidos en 28 artículos que componen el título II del Decreto (Ver Tabla 3). Tabla 3. Requisitos del Decreto 3075 de1997 ARTICULO ASPECTO REQUISITO 8 Edificación e instalaciones 22 9 Condiciones específicas del área de elaboración 18 10-12 Equipos y utensilios 18 13-15 Personal manipulador de alimentos 18 17-21 Requisitos higiénicos de fabricación 30 22-27 Aseguramiento y control de calidad 8 28-30 Plan de saneamiento 3 31-35 Almacenamiento, distribución, trasporte y comercialización 20 Total 137 Fuente. Decreto 3075 de 1997 ministerio de la salud 6.1.2 Elaboración del Diagnóstico. Como prerrequisito para el diseño del plan HACCP en la empresa Pofrescol, es necesaria la elaboración del diagnóstico actual del perfil sanitario de la empresa, el cual permite tener un análisis previo del cumplimiento de las normas de calidad y la normatividad legal vigente para el procesamiento de alimentos (Decreto 3075). Para el diagnóstico sanitario de la empresa, se desarrolló un formato donde se expone los puntos de cumplimiento de la norma asignando una puntuación a ítem, con el fin de
  • 36.
    36 generar un resultadode cumplimiento o no cumplimiento de las BPM en la planta de sacrificio de pollos de engorde de Profescol. El diagnóstico actual de la empresa se presenta en la Tabla 33 del Anexo 1 del presente trabajo. 6.2 Formación del Equipo HACCP La formación del equipo HACCP debe partir de una decisión administrativa de la Junta Directiva de la empresa, con el fin de designar a las personas más calificadas y cualificadas en el desarrollo del diseño y su posterior implementación del sistema HACCP. El equipo HACCP debe ser un equipo interdisciplinario que cumpla diferentes funciones dentro de la planta, esto permite tener mayor conocimiento para la toma de decisiones consideradas de suma importancia. Para ello se cuenta con profesionales que a continuación se nombran, como también las responsabilidades que deben asumir en el diseño del plan HACCP. Tabla 4. Formación del equipo HACCP Integrantes Nombre Responsabilidades Gerente General Adriana Delgado • Líder del Equipo HACCP • Desarrollo de reuniones del equipo HACCP. • Proporcionarlos recursos para la implementación y aplicación del sistema HACCP. • Promover la continuidad del Sistema HACCP. • Supervisión de las áreas involucradas, revisión mensual de registros en inspecciones de planta. Jefe de producción Juan Camilo Fajardo • Organizar y programar la producción diaria. • Verificar el cumplimiento de los parámetros del proceso. • Evaluar los requerimientos de materia prima e insumos.
  • 37.
    37 • Motivar, dirigir,supervisar y evaluar al personal a su cargo. • Informar al gerente general los reportes de producción. Jefe de calidad Natalia Samantha Ocaña • Verificar y supervisar diariamente el Plan HACCP a través de la revisión de registros de monitoreo de proceso. • Reportar los defectos y fallas del producto. . • Coordinar con el gerente general para brindar las charlas de capacitación. • Firmar y revisar los registros del sistema HACCP • Informar de manera regular al presidente del equipo HACCP sobre la marcha del sistema. • Hacer cumplir los procedimientos del programa de higiene y saneamiento. Responsable del programa de higiene y sanidad Jhon Bolaños • Prever y verificar la operatividad y limpieza de los equipos, maquinarias e instalaciones de la planta. • Programar y hacer cumplir el mantenimiento preventivo y correctivo delos equipos. • Informar al Gerente de Producción sobre cualquier variación del programa de mantenimiento de maquinarias y equipos. Responsable de la estructuración del proyecto. María Carolina Viteri • Presentar la propuesta estructurada del plan HACCP. Fuente: Autor
  • 38.
    38 6.3 Descripción delProducto POLLO POFRESCOL LTDA. Nombre Pollo en canal Descripción física Canal de pollo obtenida del beneficio de aves de la familia phaisanidae del genero Gallus de la especie domesticus. La canal de pollo constituye el cuerpo del ave libre de sangre, plumas y vísceras la cual durante el proceso se han retirado las patas a nivel de la articulación tibio metatarsiana, el cuello a nivel de la última vertebra. Características sensoriales Carne de color rosado pálido, de olor característico a pollo natural, sin aditivos ni materias o sustancias extrañas, presencia de productos químicos, rancidez o descomposición. Características físico- químicas pH (20°C) 5.8 Temperatura: 4°C % de Hidratación: 13% máximo Color: característico Olor: característico Textura: Musculo fino sin signos de deshidratación. Proteína: 20.2% Grasa: 10.2% Ceniza: 1% Agua: 68.6% Calorías. 178cal/kg Formol: negativo Características microbiológicas Microrganismos n m M C Recuento de coliformes fecales/g 5 120 1100 1 Recuento de esporas clostridium sulfito reductor, UFC/g 5 100 1000 1 Recuento de Staphylococcus aureus coagulasa positiva UFC/g 5 100 500 1 Detección de salmonella/25g 5 0 - 0 Detección de Listeria monocytogenes/25g 5 0 - 0
  • 39.
    39 Clasificación por aspectos decalidad. Pollo de primera (canal grado 1):pollo beneficiado con abundante carne magra bien revestida con resto de plumas o plumones, sin traumatismo(huesos rotos, hematomas, rasgaduras de la piel, ni quemaduras por frio) Pollo de segunda (canal tipo 2): pollo beneficiado con abundante carne magra bien revestida sin resto de plumas o plumones, puede presentar traumatismo (rasgaduras de la piel, fracturas) que no sean causales del decomiso del pollo según la legislación vigente. Forma de consumo y consumidores potenciales Cualquier tipo de cocción y preparación culinaria y/o industrial; para consumo general. Como consumidor se cuenta el grupo familiar, restaurantes y asaderos. Vida útil Este es un producto perecedero, con una vida útil determinada según el tipo de conservación. Refrigeración: 8-15 días (-2 a 0°C) y 3 días aproxi madamente bajo condiciones de refrigeración casera de (4 a 6)°C pa ra pollo fresco Congelación: 6 meses (-18)°C y 365 días para pollo congelado en túnel y almacenamiento bajo condiciones de congelación sin interrupción de la cadena de frio. Embalaje y transporte El pollo es embalado en canastas plásticas perforadas de 60x40x25 cm con capacidad de 20 a 25 unidades según el tamaño. El transporte se realiza en vehículos tipo furgón refrigerados con la temperatura adecuada, limpios y desinfectados, con la leyenda “transporte de alimentos” Realizado por: María Carolina Viteri Fecha: Junio de 2013 Revisado por: Jefe de Producción. Juan Camilo Fajardo 6.4 Elaboración del Diagrama de Flujo In Situ El equipo HACCP deberá elaborar y verificar el diagrama de flujo correspondiente al proceso de sacrificio de pollos de engorde, el cual debe ser un diagrama sencillo y que contenga todas las etapas del proceso, para luego ser verificado en cuanto a su precisión y cubrimiento total. El objetivo de la elaboración del diagrama es suministrar de manera gráfica una clara descripción del proceso permitiendo analizar cada paso, para poder identificar los posibles
  • 40.
    40 riesgos que seestén presentando en las diferentes etapas del proceso de sacrificio de pollos. A continuación se presenta el diagrama de flujo que se elaboró en medio de una inspección visual de todo el proceso que se lleva a cabo en la planta de Pofrescol.
  • 41.
    41 Gráfico 3. Diagramade flujo del proceso de sacrificio de pollos de engorde de la planta de Pofrescol Ltda. Fuente: Autor. Diagrama in situ de sacrificio de pollos, Junio 2013
  • 42.
    42 6.4.1 Descripción delas etapas del proceso Ver Diagrama de Proceso de Sacrificio de Pollo de engorde. Anexo 4 Etapa de recepción El objetivo de ésta etapa es disponer a las aves sobre la plataforma de recepción para ser colgadas en la línea. Se debe recibir la orden de la granja donde se dé fe del buen estado de los pollos, libres de enfermedades que puedan contaminar el proceso de sacrificio en la planta.Ver Diagrama de Flujo. Procedimiento Recepción de pollo en Planta. Anexo 5. Foto: Recepción de los pollos en la planta de Pofrescol Responsables • Pesador de pollo vivo. • 1 Operario disponible. • 2 Operarios asignados para el cargue en banda. • 1 Operario asignado para el enjuague de guacales. • Jefe de Producción en Planta de Beneficio. Documentos asociados (Las planillas se pueden observar en el numeral 7.1.1)
  • 43.
    43 • Planilla decalidad pollo en granja (001PHF01). • Remisión de entrega de aves en granja a planta (001PHF02). • Recibo de Pollos en la Planta de Beneficio (001PHF03). • Informe sacrifico por Granja (001PHF04). • Programación de sacrificio (001PHF05). Etapa de Colgado. Colgar el pollo vivo en los ganchos para dar comienzo al beneficio y facilitar el proceso. Se toma el pollo por la parte inferior de la pierna a la altura del tarso y de espalda, evitando hacer mucha presión para evitar la formación de hematomas, luego se cuelga las piernas evitando fracturas, traumatismos y excitación dejando el tarso apoyado sobre la parte más angosta del gancho pollos por vuelta. Las aves que por algún motivo se han ahogado o presentan algún traumatismo durante el viaje y en plataforma, deben ser contados y registrados en la planilla “Recibo de Pollos en la Planta de Beneficio (001PHF03)”, éstas son colgadas al final del viaje y se evalúan detenidamente en la etapa de revisado a fin de descartar los que no cumplen los requisitos de calidad.Ver Diagrama de Flujo. Procedimiento Colgado de Ave. (Anexo 6) Foto: Proceso de colgado de los pollos en la línea de producción
  • 44.
    44 Responsables • 1 Operariosasignados. Documentos asociados • Recibo de Pollos en la Planta de Beneficio (001PHF03). Etapa de Insensibilización. El objetivo de esta etapa es asegurar que los pollos no recuperen la sensibilidad antes de llegar al degüello para permitir un corte correcto.Ver Diagrama de Flujo. Procedimiento de Insensibilización. (Anexo 7) • Pasar el ave colgada por la máquina aturdidora, la cual por medio de descargas eléctricas atonta el pollo dejándolo semi-inconsciente. Para facilitar la conducción eléctrica se utiliza una mezcla de sal y agua; ésta proviene de un tanque en donde se prepara la solución salina que va entrando permanentemente al aturdidor a medida que ésta se renueva. • Verificar al inicio de cada viaje el correcto aturdimiento del ave, el cual debe presentar las siguientes características: cuello arqueado, ojos bien abiertos, pupilas dilatadas, piernas rígidas y extendidas, alas pegadas al cuerpo. • Tomar al azar un pollo a la salida del aturdidor y realizar la prueba de recuperación del ave. Ésta debe recuperarse, levantarse y caminar, una vez hayan transcurrido 2minutos +/- 20 segundos; esta verificación se debe hacer semanalmente. Foto: Insensibilización de pollos por proceso de choque eléctrico
  • 45.
    45 Responsables • Operario asignadopara control. Documentos asociados • Planilla de control de materias primas y proceso (001PHF06). Etapa de degüelle y desangre En esta etapa debe hacerse un correcto corte sobre la yugular para permitir un sangrado suficiente, eliminando la mayor cantidad de sangre posible del cuerpo del ave.Ver Diagrama de Flujo. Procedimiento de Degüelle y Desangre. (Anexo 8) Foto: Proceso de degüelle y desangre Responsable • 1 operarios asignados para degüelle. • 1 Operario asignado para recolección de las tinas de sangre. • Jefe de Producción en Planta de Beneficio. Documentos asociados • Planilla de control de materias primas y proceso (001PHF06).
  • 46.
    46 Etapa de Escaldado Elobjetivo del proceso de escaldado es producir una dilatación de los folículos que facilita la posterior eliminación de las plumas. Ver Diagrama de Flujo. Procedimiento de Escaldado. (Anexo 9) Foto: Escaldado de pollos en la planta Responsables • 1 Operario designado para el control. • Jefe de Producción en Planta de Beneficio. Documentos asociados • Planilla de control de materias primas y proceso (001PHF06). Etapa de desplumado y corte de patas El objetivo de este proceso es eliminar las plumas del ave para facilitar el proceso de Evisceración. Para ellos se cuenta con una máquina la cual y antes de iniciar el proceso de beneficio, se debe revisar el estado de limpieza del equipo y ajustar la distancia entre las hileras que contienen los rodillos y los dedos de cuerpo del ave; verificar que todos los dedos se encuentren en buen estado.Ver Diagrama de Flujo. Procedimiento de Desplumado y Corte de Patas. (Anexo 10)
  • 47.
    47 Foto: Proceso dedesplume Responsables • 1 Operario asignado. • Jefe de Producción en Planta de Beneficio. Documentos asociados • Planilla de control de materias primas y proceso (001PHF06). Etapa de Revisado e Inspección sanitaria Realizar visualmente un control e inspección sanitaria de traumas por viaje para verificar el estado del pollo recibido y facilitar los procesos posteriores.Ver Diagrama de Flujo. Procedimiento de Revisado e Inspección Sanitaria. (Anexo 11) • Revisar la calidad del ave desplumada que no presente desgarros, maltratos, fracturas y que el grado de remoción de la pluma sea del 95 al 100%. En caso de fallas informar al supervisor de planta, para realizar ajustes en cadena y equipo. • Por cada viaje de pollo seleccionar el 10% de los pollos de manera aleatoria y revisar el estado, apariencia general del cuerpo del pollo y clasificar de acuerdo al tipo de trauma descrito en la planilla 001PHF06 y 001PHF07. Registrar el número de aves para cada uno de ellos.
  • 48.
    48 • De acuerdoa la revisión anterior, realizar los descartes de pollo que no se encuentren en las condiciones adecuadas y depositar en las canastas ubicadas en el lugar asignado para el pollo de descarte, el número de aves descartadas se reporta en la planilla 001PHF06/07. Foto: Proceso de revisión del pollo en canal de producción Responsables • 1 Operarios asignados. • Jefe de Producción en Planta de Beneficio. Documentos asociados • Planilla de control de materias primas y proceso (001PHF06). • Reporte de Descarte de Pollo (001PHF07) • Reporte de calidad No. 1: Recepción de pollo, descartes y reproceso por lote de producción (001PHF11) • Reporte generado por el sistema en la planilla 001PHF12 “Resumen Planta de sacrificio”
  • 49.
    49 Etapa de Eviscerado Realizarla extracción de las vísceras comestibles y no comestibles, de tal forma que no exista peligro de contaminación para el proceso de enfriamiento.Ver Diagrama de Flujo. Procedimiento Evisceración. (Anexo 12) Foto: Proceso de evisceración, selección de viseras comestibles Responsables • 6 Operarios de línea de Evisceración. • Auxiliar de supervisión. • Jefe de producción en planta de beneficio. Documentos asociados (Las planillas se pueden observar en el numeral 7.1.1) • Reporte de Descarte de Pollo (001PHF07). • Formato de Registro de Desechos por Granja (001PHF10). • Reporte de calidad No. 1 Recepción de pollo, descartes y reproceso por periodo (001PHF11). • Reporte generado por el sistema en la planilla 001PHF12 “Resumen Planta de sacrificio”.
  • 50.
    50 Etapa de Pre-enfriamientoy enfriamiento Pre-enfriamiento (Pre-chiller) Iniciar la disminución de la temperatura de canal y enjuagar para retirar el exceso de sangre para prevenir la proliferación de microorganismos.Ver Diagrama de Flujo. Procedimiento de Pre-enfriamiento. Anexo 13) • Descolgado. • Llenado del tanque. • Tomar cada media hora la temperatura del agua y verificar que ésta oscile entre 18 – 20°C • Tomar la temperatura de la canal que se encuentra en la cámara 1 del prechiller y verificar que ésta se encuentre entre 37-39°Caproxi madamente • El tiempo aproximado de duración de las canales dentro del prechiller es de 20 minutos. • En caso de presentarse alguna desviación registrar de qué tipo fue y cómo se corrigió en la planilla 001PHF10. • Registrar la temperatura del agua y la canal cada media hora en la planilla 001PHF08. • La hidratación del pollo se logra mediante masaje sobre el músculo, provocado por la presión del aire que genera turbulencia, permitiendo en cada golpe la entrada del agua por los poros que aún se encuentran abiertos, debido a que la temperatura en la canal aún es alta de 40 - 41°C. Enfriamiento (Chiller) Retardar la acción bacteriana que produce la descomposición de la canal por medio de la higienización y disminución de la temperatura de ésta.Ver Diagrama de Flujo. Procedimiento de Enfriamiento. (Anexo 14) • Llenado del tanque • Iniciar el funcionamiento del chiller permitiendo que el eje gire libremente sobre el agua por 5 – 10 minutos. • Tomar cada media hora a la salida del desagüe del chiller, 1 litro de agua aproximadamente e introducir un termómetro de punzón en el agua dejándolo por 1-5 minutos.
  • 51.
    51 • Leer latemperatura del agua la cual debe estar entre 1 – 2°C. • Registrar la temperatura reportada en la planilla 001PHF08. • Tomar cada media hora una canal de pollo al azar a la salida del chiller. • Leer la temperatura reportada la cual debe estar entre 2 – 4°C y registrar la temperatura reportada en la planilla 001PHF08 • Si ésta es mayor de 4°C, tomar medida correctiva p ara la regulación de temperatura del agua del chiller, hasta lograr las temperaturas requeridas. • Todas las medidas correctivas que se tomen durante éstas operaciones, se registran en la planilla 001PHF10. • El tiempo de duración de las canales de pollo en la etapa de enfriamiento (chiller) es de 20 minutos aproximadamente. Foto: Etapa de pre-enfriamiento y enfriamiento en el prechiller y chiller Responsables • Operario asignado al chiller y auxiliares de producción • Jefe de Producción en Planta de beneficio y Jefe de Calidad Documentos asociados • Planilla de control de temperaturas en chiller y prechiller (001PHF08). • Planilla de acciones correctivas para PCC (001PHF14).
  • 52.
    52 Etapa de Pesajey selección El objetivo de esta etapa es la clasificación del pollo en rangos de peso preestablecidos de acuerdo a los pedidos existentes.Ver Diagrama de Flujo. Procedimiento de Pesaje y Selección. (Anexo 15). Foto: Etapa de pesaje y selección de los pollos Responsables • Operario asignado al pesaje del pollo en canal. • Jefe de Producción en Planta de beneficio y Jefe de Calidad Etapa de empaque. El proceso de empaque se debe hacer por medio de una bolsa plástica grado alimenticio tipo capuchón calibre delgado. El proceso de empaque se hace a granel. Ver Diagrama de Flujo. Procedimiento de Empaque. (Anexo 16) Existen varios tipos de embalaje según el pedido del cliente, ellos son:
  • 53.
    53 • Las piernasdel pollo quedan hacia el fondo de la canasta y hacia la parte superior quedan las alas de tal forma que para evacuar las canales de la canasta, se toma de la parte media, por la rabadilla del pollo y se hala hacia arriba. • La parte de las alas hacia el fondo de la canasta y en la parte superior queda la pierna pernil de tal forma que para evacuar las canales de la canasta se toman de la pierna. • Tomar la canal del pollo por las piernas, cruzarlas e introducirlas por la cavidad abdominal y luego que salgan por el ojal de la cloaca; la ubicación dentro de la canasta es: La parte de las alas hacia el fondo de la canasta y en la parte superior queda la pierna pernil de tal forma que para evacuar las canales de la canasta se toman de la pierna del pollo y se halan hacia arriba. • Colocar las canales de forma ordenada dentro de la canasta de 20 a 25 unidades. Foto: Empaque de pollos en canal Etapa de refrigeración y/o congelación Almacenar el pollo a temperaturas de congelación o refrigeración para conservar el producto e impedir el crecimiento de microorganismos y reducir la actividad enzimática.Ver Diagrama de Flujo. Procedimiento de Refrigeración y/o Congelación. Anexo 17.
  • 54.
    54 • Organizar enel interior del cuarto en hileras de 5 canastas de acuerdo con el tipo de pollo y su destino: Salón de Crudos, Almacenes y Bodegas. • Dejar espacios aproximados de 20 cm entre hilera e hilera con el fin de facilitar la circulación de aire y garantizar la conservación de la temperatura en las canales de pollo. Nota 1: Mantener el producto almacenado en el cuarto máximo 24 horas, transcurrido éste tiempo trasladarlo a congelación ya sea al túnel o a cuarto de congelación. Nota 2: Verificar el estado de limpieza de canastas y cuarto de almacenamiento temporal al igual que su funcionamiento antes de iniciar a cargar. • El cuarto debe estar a una temperatura promedio de 3 a 6º C. Responsables 1 Operario asignado por despachos. Documentos asociados • Resumen planta de sacrificio (001PHF11). Etapa de despacho El operario debe verificar que el transporte del proveedor o cliente se realice en vehículos tipo furgón refrigerados con la temperatura adecuada, limpios y desinfectados, con la leyenda “transporte de alimentos” El medio de transporte deberá estar diseñado de tal manera que se evite la contaminación cruzada como resultado de transportes simultáneos o consecutivos. Con revestimientos apropiados que permitan la facilidad de limpieza. El diseño y la construcción del medio de transporte deberán facilitar las tareas de inspección, limpieza y desinfección, además de permitir el control de la temperatura.
  • 55.
    55 6.5 Análisis dePeligros Para el análisis de peligros existen en el proceso de sacrifico de pollos de engorde el equipo HACCP debe identificar todas las posibilidades de contaminación que existen en cada una de las etapas del proceso, donde el producto se pudiera ver afectado con la presencia de contaminantes de origen físico, químico o biológico. Con base en el diagrama de flujo del proceso el equipo HACCP debe realizar el análisis de riesgos como se indica en la tabla 5. El proceso de sacrificio de pollos en sus etapas presenta puntos a controlar por su nivel de peligrosidad de producir cierta contaminación al proceso de sacrificio de pollos. Los puntos donde se debe tener un análisis de los peligros son los siguientes: • La recepción de pollos en la planta procedentes de granjas es un punto crítico que se debe controlar puesto que la crianza intensiva de pollos puede generar enfermedades y producir contaminación en la línea de proceso por tener pollos enfermos, para evitar que esto suceda las granjas de producción deben estar certificadas, es decir Granjas que cumplan con el plan gradual de cumplimiento de bioseguridad ante el ICA (Instituto Colombiano Agropecuario), donde se debe garantizar tener aves de una sola especie, no tener malezas, escombros, basuras o desechos en los galpones y proteger los galpones con mallas que no permitan el ingreso de aves silvestres, entre otros. Se debe contar en la planta con un formato donde se especifique que los pollos están sanos y no presentan ningún peligro para la salud humana. • El escaldado es un punto crítico que se debe controlar puesto que puede presentar contaminación por la proliferación de microorganismos. • El proceso de pre enfriamiento ye enfriamiento también es una etapa donde se debe controlar la temperatura y el tiempo de enfriamiento del pollo puesto que esto puede deteriorar la calidad de la carne al ser sometida a unas temperaturas y tiempos inadecuados.
  • 56.
    56 • La etapade refrigeración es un punto crítico de control porque hay la posibilidad que el pollo en canal se contamine con microorganismos por el mal uso de la temperatura, que se presenta en el cuarto frio o en el túnel de enfriamiento
  • 57.
    57 Tabla 5. Hojapara Análisis de peligros Etapa: Recepción POSIBLES PELIGROS SIGNIFICATIVO (SI/NO) JUSTIFICACIÓN DEL PELIGRO MEDIDAS PREVENTIVAS ES PCC BIOLOGICOS Contaminación cruzada por patógenos SI La crianza de pollos en granjas es un posible lugar donde se generen focos de contaminación por animales enfermos • Verificar el desarrollo del programa de limpieza y desinfección en plataforma de recibo • Limpiar frecuentemente la zona para evitar la acumulación de material orgánico y posible crecimiento de bacterias • Asegurar que la zona de descargue se encuentre limpia y sin la presencia de animales diferentes a lo que se está procesando (pollos). • Proteger la plataforma de descargue • Tener un sistema de ventilación para evitar la deshidratación del ave y mantener la temperatura fresca. • Desarrollar un programa de pre-monitoreo en granja, de manera que las aves enfermas sean procesadas en la planta de beneficio al finalizar el colgado del viaje. • Inspección veterinaria para detectar aves enfermas en las granjas de producción de pollos. • Formato de certificación de calidad del proceso de crianza de pollos, procedencia, registro veterinario • Proveedores certificados y legalmente constituidos. SI Realizado por: María Carolina Viteri Fecha: Julio de 2013 Revisado por: Responsable programa de higiene y sanidad. Jhon Bolaños
  • 58.
    58 • Etapa decolgado POSIBLES PELIGROS SIGNIFICATIVO (SI/NO) JUSTIFICACIÓN DELPELIGRO MEDIDASPREVENTIVAS ES PCC BIOLÓGICO Contaminación cruzada por microorganismos patógenos NO • Acumulación de bacterias en los ganchos • Contaminación ambiental • Limpieza frecuentemente de los ganchos de colgado y el túnel de colgado • Personal cumpliendo hábitos higiénicos y buenas prácticas de manufactura • Controlar el polvo en suspensión y la materia orgánica (humedeciendo el área), e implementar barreras de aislamiento del proceso de sacrificio. NO Realizado por: María Carolina Viteri Fecha: Julio de 2013 Revisado por: Responsable programa de higiene y sanidad. Jhon Bolaños • Etapa de insensibilización POSIBLESPELIGR OS SIGNIFICATIVO (SI/NO) JUSTIFICACIÓNDEL PELIGRO MEDIDAS PREVENTIVAS ES PCC BIOLÓGICO • Contaminaci ón microbiológi ca • Contaminaci ón cruzada por equipos y utensilios SI NO Malas prácticas durante el aturdimiento, ocasión de contaminación por el paso de bacterias del tracto gastrointestinal a la sangre • Verificar las operaciones de aturdimiento, matanza y desangre para asegurar la muerte del ave • Capacitar al operario en sus labores • Realizar un mantenimiento permanente a la máquina de aturdido • Evacuar la sangre coagulada, para evitar una posible contaminación NO Realizado por: María Carolina Viteri Fecha: Julio de 2013 Revisado por: Responsable programa de higiene y sanidad. Jhon Bolaños
  • 59.
    59 • Etapa dedegüelle y desangre POSIBLES PELIGROS SIGNIFICATIVO (SI/NO) JUSTIFICACIÓNDEL PELIGRO MEDIDASPREVENTIVAS ESPCC BIOLÓGICOS • Contaminación microbiológica • Contaminación cruzada por equipos y utensilios SI NO Malas prácticas durante la matanza, ocasionan contaminación por el paso de bacterias del tracto gastrointestinal a la sangre • Verificar las operaciones de sacrificio, evitando el aumento de la carga • Mantenimiento permanente a la máquina aturdidora, la cual es un dispositivo donde se insensibiliza al pollo. • Evacuar la sangre coagulada, para evitar una posible contaminación. NO Realizado por: María Carolina Viteri Fecha: Julio de 2013 Revisado por: Responsable programa de higiene y sanidad. Jhon Bolaños
  • 60.
    60 • Etapa deescaldado POSIBLES PELIGROS SIGNIFICATIVO (SI/NO) JUSTIFICACIÓNDELPELIGRO MEDIDASPREVENTIVAS ESPCC BIOLÓGICOS Contaminación cruzada por microorganismos patógenos QUÍMICOS Residuos químicos FÍSICOS Inhalación de agua SI NO NO • Posible proliferación de microorganismos • Contaminación por residuos de desinfectantes o detergentes en el tanque de escaldado • Contaminación por inhalación del aguade escaldado. • Utilizar sistemas de escaldadora contracorriente con entrada constante de agua • Ajustar la temperatura del agua, de acuerdo con las necesidades de la línea y el producto • Realizar un mantenimiento continuo al equipo • Se puede aumentar la tasa de mortalidad de los microorganismos si se modifica el pH del agua, creando un ambiente ácido básico, para eliminar patógenos • Verificar el desarrollo del programa de limpieza y desinfección de equipos • Verificar que las aves no entren vivas al equipo SI Realizado por: María Carolina Viteri Fecha: Julio de 2013 Revisado por: Responsable programa de higiene y sanidad. Jhon Bolaños
  • 61.
    61 • Etapa dedesplumado y corte de patas POSIBLES PELIGROS SIGNIFICATIVO (SI/NO) JUSTIFICACIÓN DEL PELIGRO MEDIDAS PREVENTIVAS ES PCC BIOLÓGICOS Contaminación cruzada o contaminación por microorganismos patógenos QUÍMICOS Residuos químicos FÍSICOS Presencia de plumas o cañones SI SI SI • Contaminación por presencia de microorganismos en el equipo • Caída del pollo al piso • Contaminación por residuos de los detergentes o desinfectantes • Contaminación por plumas o cañones, por una deficiente operación. • Constante lavado y desinfección del equipo • Incluir sistemas de lavado de canales dentro del equipo para bajar la carga bacteriana • Examinar las canales para descubrir la evidencia de materia fecal • Lavar las canales que caigan al piso con desinfectante • Realizar mantenimiento preventivo al equipo para prevenir la caída del pollo • Asegurar bien los dedos de goma de la desplumadura • Mantener el equipo y la cadena transportadora en buenas condiciones de funcionamiento. • Mantenimiento preventivo y desinfección al finalizar el proceso NO Realizado por: María Carolina Viteri Fecha: Julio de 2013 Revisado por: Responsable programa de higiene y sanidad. Jhon Bolaños
  • 62.
    62 • Etapa derevisado POSIBLES PELIGROS SIGNIFICATIVO (SI / NO) JUSTIFICACIÓN DEL PELIGRO MEDIDAS PREVENTIVAS ES PCC BIOLÓGICOS Contaminación cruzada o por microorganismos patógenos QUÍMICOS Residuos químicos FÍSICOS Presencia de plumas o cañones SI SI SI • Contaminación por presencia de microorganismos en el equipo • Caída del pollo al piso • Contaminación por residuos de químicos • Contaminación por plumas o cañones, por una deficiente operación. • Mantener constante un lavado y desinfección del equipo interna y externamente • Examinar las canales para descubrir la evidencia de materia haciendo una desinfección y desarrollar una lista de chequeo de la conformidad del procedimiento de desinfección • Asegurar bien los dedos de goma de la desplumadora • Mantener el equipo y la cadena transportadora en buenas condiciones de funcionamiento, limpieza y desinfección NO Realizado por: María Carolina Viteri Fecha: Julio de 2013 Revisado por: Responsable programa de higiene y sanidad. Jhon Bolaños
  • 63.
    63 • Etapa deeviscerado POSIBLES PELIGROS SIGNIFICATIVO (SI / NO) JUSTIFICACIÓN DELPELIGRO MEDIDAS PREVENTIVAS ES PCC BIOLÓGICOS Contaminación por microorganismos patógenos QUÍMICOS Contaminación por sustancias químicas FÍSICOS Presencia de materiales extraños SI SI SI • Contaminación entre áreas • Contaminación por vísceras en mal estado • Contaminación por residuos de detergentes • Contaminación por la ruptura de la hiel • Presencia de materiales extraños • Retirar de la línea las aves que evidencien la presencia de vísceras en mal estado • Capacitar al personal en el desarrollo de las operaciones de evisceración. • Realizar frecuentemente limpieza y desinfección en la línea de evisceración, y supervisar las operaciones de extracción de vísceras • Capacitar al personal sobre el manejo de detergentes y desinfectantes • Usar cuchillos de acero inoxidable, de mango sanitario • Realizar pruebas microbiológicas a las canales, los utensilios y los equipos con periodicidad NO Realizado por: María Carolina Viteri Fecha: Julio de 2013 Revisado por: Responsable programa de higiene y sanidad. Jhon Bolaños
  • 64.
    64 • Etapa depre-enfriamiento y enfriamiento POSIBLES PELIGROS SIGNIFICATIVO (SI / NO) JUSTIFICACIÓN DEL PELIGRO MEDIDAS PREVENTIVAS ES PCC BIOLÓGICOS Contaminación por microorganismos FÍSICOS Contaminación con materiales extraños QUÍMICOS Contaminación química SI SI SI Crecimiento de microorganismos en el tanque de enfriamiento Contaminación microbiana del agua Contaminación con materiales extraños Abuso en el uso de desinfectantes • Disponer de varios tanques de enfriamiento • Mantener flujo constante de agua • Desinfectar el agua del equipo para bajar la carga microbiana • Controlar la temperatura del agua y de la canal • Realizar pruebas microbiológicas y fisicoquímicas al agua y a la canal para verificar la inocuidad • Utilizar materiales para la limpieza que no dejen residuos en los equipos • Controlar las concentraciones de desinfectante utilizado SI Realizado por: María Carolina Viteri Fecha: Julio de 2013 Revisado por: Responsable programa de higiene y sanidad. Jhon Bolaños
  • 65.
    65 • Etapa depesaje y selección POSIBLES PELIGROS SIGNIFICATIVO (SI / NO) JUSTIFICACIÓN DEL PELIGRO MEDIDAS PREVENTIVAS ES PCC BIOLÓGICOS Contaminación microbiológica FÍSICOS Contaminación ambiental SI NO • Ambientes contaminados • Contacto de las canales con equipos o utensilios • Controlar los flujos de aire de la zona, para prevenir cualquier foco de contaminación • Mantener los utensilios como canastillas limpios y desinfectados • Proteger las zonas donde se desarrollan estas etapas NO Realizado por: María Carolina Viteri Fecha: Julio de 2013 Revisado por: Responsable programa de higiene y sanidad. Jhon Bolaños
  • 66.
    66 • Etapa deempaque POSIBLES PELIGROS SIGNIFICATIVO (SI / NO) JUSTIFICACIÓN DELPELIGRO MEDIDAS PREVENTIVAS ES PCC BIOLÓGICOS Contaminación cruzada y proliferación FÍSICOS Residuos extraños QUÍMICOS Residuos de productos químicos SI SI SI • Contaminación por empaques sucios o en mal estado • Contaminación por manipulación y ruptura de la cadena de frío • Residuos extraños por la presencia de canales con vísceras por desinfectantes • Almacenar adecuadamente los empaques y mantenerlos en canastillas limpias y secas • Llevar programas de limpieza y desinfección para equipos y área de empaque • Cubrir las canastillas con bolsa capuchón cuando la canal no vaya empacada individualmente • Almacenar correctamente el producto en caso de no ser despachado inmediatamente • Rotular el empaque, según la Norma ICONTEC512 - 1 NO Realizado por: María Carolina Viteri Fecha: Julio de 2013 Revisado por: Responsable programa de higiene y sanidad. Jhon Bolaños
  • 67.
    67 • Etapa derefrigeración POSIBLES PELIGROS SIGNIFICATIVO (SI / NO) JUSTIFICACIÓN DELPELIGRO MEDIDAS PREVENTIVAS ES PCC BIOLÓGICOS Contaminación por microorganismos FÍSICOS Contaminación por cuerpos extraños QUÍMICOS Cavas contaminadas SI SI SI • Supervivencia de microorganismo por el incorrecto manejo de la temperatura de los cuartos fríos • Contaminación por mala limpieza de los cuartos fríos • Residuos de desinfectantes • Almacenar el producto de acuerdo con la capacidad del cuarto frio registrar en el formato de temperatura 001PHF 08 y controlar las temperaturas, para el daño del producto • Monitorear el programa de saneamiento • Controlar el procedimiento de acuerdo con los procedimientos estándar • Eliminar los olores de los cuartos • Llevar un programa de mantenimiento de los cuartos de refrigeración y congelación • Verificar las dosis de desinfectantes utilizadas SI NO NO Realizado por: María Carolina Viteri Fecha: Julio de 2013 Revisado por: Responsable programa de higiene y sanidad. Jhon Bolaños
  • 68.
    68 • Etapa dedespacho POSIBLES PELIGROS SIGNIFICATIVO (SI/NO) JUSTIFICACIÓN DELPELIGRO MEDIDAS PREVENTIVAS ES PCC BIOLÓGICOS Contaminación por microorganismos FÍSICOS Contaminación con cuerpos extraños QUÍMICOS Contaminación por la limpieza de las cavas SI Si Si • Supervivencia de microorganismos por el incorrecto manejo de la temperatura de los cuartos fríos durante el almacenamiento • Contaminación con materiales extraños por mala limpieza de los cuartos fríos • Residuos de desinfectantes • Almacenar el producto de acuerdo con la capacidad del cuarto • Llevar controles y registro de las temperaturas, para reducir las fluctuaciones y evitar la deshidratación y desecación de los productos • Controlar el procedimiento de despacho de acuerdo con los procedimientos estándar • Evitar colocar el producto debajo de la unidad refrigeradora • Llevar un programa de mantenimiento de los cuartos de refrigeración y congelación • Verificar las dosis de desinfectantes utilizadas • Verificar que el transporte se realice en vehículos tipo furgón refrigerados con la temperatura adecuada, limpios y desinfectados, con la leyenda “transporte de alimentos” NO Realizado por: María Carolina Viteri Fecha: Julio de 2013 Revisado por: Responsable programa de higiene y sanidad. Jhon Bolaños
  • 69.
    69 6.6 Determinación delos Puntos Críticos de Control Los Puntos Críticos de Control (PCC), son una tarea que debe desarrollarse por parte del equipo HACCP y se establecen conociendo el proceso estandarizado y todos los riesgos posibles que se presenten de acuerdo al diagnóstico con el que se logre la caracterización de la planta y eso permite establecer las medidas preventivas para controlarlos. El trabajo en equipo es muy importante, porque cuando los PCC se establecen con criterios dispersos, es posible que se identifiquen más de los necesarios y a que existe la tendencia a ser muy cautelosos, permitiendo que se pierda la visión del sistema al estar dispuesto a admitir desviaciones en algunos puntos. Por otra parte la identificación de pocos PCC, puede generar riesgos de contaminación del producto en etapas de proceso críticas, ocasionando que se vendan alimentos peligrosos. Para la identificación de los PCC, se emplea el árbol de decisiones y a que es una herramienta que facilita la elección, sin reemplazar los conocimientos técnicos sobre el proceso y las observaciones realizadas en la ejecución del diagnóstico. La utilización del árbol de decisiones ayuda al equipo HACCP a pensar de un modo estructurado y permite un estudio racional y consecuente de cada etapa de proceso y riesgo identificado, alcanzando una mayor objetividad. El árbol de decisiones que se emplea para la identificación de los PCC en el proceso de sacrificio de pollos de engorde en la planta de Pofrescol se muestra en el grafico siguiente.
  • 70.
    70 Gráfico 4. Determinaciónde los puntos críticos de control Fuente: Henao Laura, Plan genérico para la implementación del sistema HACCP en la industria avícola., FENAVI, Bogotá 2000, P. 145. 6.7 Establecimiento de los Límites de Control Los límites críticos representan los rangos máximos y mínimos usados para medir si una operación garantiza la seguridad de los productos. El PCC tiene uno a más límites críticos para cada riesgo significante. Cuando los procesos se desvían de los límites críticos, una acción correctiva se toma para garantizar la seguridad del alimento. Con la determinación de los límites críticos por parte del equipo HACCP, se estableció la frontera entre un producto seguro y otro peligroso, y por esto fue necesario establecer los niveles correctos para cada criterio como se puede observar posteriormente. Para la determinación de los límites críticos, es necesario hacer pruebas, estudiar guías o reglamentos, hacer estudios experimentales; lo cual debe estar a cargo del Jefe de Producción en Planta, Jefe de Calidad y Coordinador de Calidad.
  • 71.
    71 La selección dela mejor opción de control y de los límites críticos, debe ser un resultado de las prácticas que se lleven a cabo de las experiencias y de las observaciones que se realizaran durante la elaboración del diagnóstico de la situación y el análisis de riesgos, además de seguir continuamente el proceso. Las variables que se seleccionaran para fijar los límites críticos, posibilitan una lectura rápida de resultados para poder decidir sobre la marcha las acciones correctivas pertinentes para retomar la continuidad del proceso si éste llega a presentar alguna desviación. La determinación de los límites críticos y las acciones correctivas se observan en la Tabla 6 estrategias de control de PCC. 6.8 Establecimiento y Aplicación de Procedimientos de Monitoreo El monitoreo es el proceso de observación mediante el cual se mantiene bajo control el proceso, sirve para indicar precisamente cuando se perdía el control del PCC o estaba ocurriendo desviaciones de los limites críticos. Fue de gran ayuda garantizar que el producto se elabora de manera segura continuamente y permitió corregir oportunamente las desviaciones que el proceso presentaba sin afectar la inocuidad del producto. Gracias al monitoreo constante, se lograra seguir el proceso de operación e identificar tendencias de los límites críticos ocasionando ajustes; se identificaron las desviaciones en los PCC y gracias al control se pudo documentar el proceso de producción y por medio de los registros que se implementaran, se hará un seguimiento continuo al proceso por medio de registros, manteniendo bajo control los PCC, cuidando que el proceso se mantiene bajo los criterios que se han estandarizado. Los procedimientos de monitoreo que el equipo HACCP deben identificar, se encuentran explicados en la Tabla 6. Estrategias de control de PCC, donde se tomara en cuenta: Qué es lo que se monitorea; Cómo son monitoreados los limites críticos; Cuándo o sea la frecuencia con que se ejecuta el monitoreo y Quién realiza el monitoreo. 6.9 Aplicación de Acciones Correctivas El sistema de Análisis de riesgos y puntos críticos de control (HACCP) es un enfoque científico para tratar el control del proceso. Está diseñado para prevenir la incidencia de problemas al asegurar la aplicación de controles en cualquier punto de un sistema de
  • 72.
    72 producción de alimentosdonde pudieran surgir situaciones riesgosas o críticas. Los riesgos o peligros incluyen la contaminación biológica, química o física de los productos alimenticios. La aplicación de las acciones correctivas así como la identificación de los PCC el equipo HACCP es el idóneo para la implementación de estrategias técnicas para prevenir la contaminación en todas las etapas del proceso de sacrificio de pollos de engorde; por esto se establecieron acciones correctivas con antelación, que establecen procedimientos para restaurar el control del proceso y determinar si la seguridad del producto fue afectada, corrigiendo el problema en el punto. Las acciones correctivas fueron definidas por el equipo HACCP y permitieron que al detectarse una desviación se corrigiera y se eliminara la causa asegurando que el PCC retornara a su control. Las acciones correctivas pre – establecidas, se presentan en la Tabla 6. Estrategias de control de PCC. En caso que se presentara alguna desviación y para saber qué hacer con el producto involucrado, el equipo HACCP definirá tres pasos fundamentales a seguir: • Determinar si el producto presenta riesgos de seguridad: Basado en la evaluación del Jefe de Producción en Planta de Beneficio y el Jefe de Calidad y en pruebas microbiológicas, químicas (realizadas por el Jefe Calidad en el laboratorio de la planta), físicas y organolépticas. • Si no existen riesgos basados en la evaluación del paso anterior, el producto puede ser liberado. • Si el riesgo potencial existe basado en las evaluaciones del primer paso, el Jefe de Producción en Planta y el Jefe de Calidad, deben determinar si el producto puede ser re trabajado o destinado a otro uso seguro.
  • 73.
    73 Tabla 6.Hoja decontrol de puntos críticos Nombre de la empresa: Pofrescol Ltda. Descripción del producto: Pollo Crudo Fecha ________________ Firma________________ Etapa de Recepción Punto crítico de control PCC Peligro significante Límites críticos para cada medida preventiva Monitoreo Acciones correctivas Registro Verificación Qué Cómo Cuándo Quién Recepción de los pollos en la planta Biológico, posible contaminación por patógenos que los pollos han adquirido en la granja de crianza Adquirir pollos en granjas certificadas Rechazar pollos con signos de enfermedad Certificado de procedencia de los lotes de pollos al llegar a la planta. Observación visual Todos los días o cada vez que llegue el camión Jefe u operario de sacrificio Rechazar pollos en malas condiciones y que no presenten registro de granjas certificadas • Planilla de calidad pollo en granja (001PHF01). • Remisión de entrega de aves en granja a planta (001PHF02). • Recibo de Pollos en la Planta de Beneficio (001PHF03). • Informe sacrifico por Granja (001PHF04). • Programación de sacrificio (001PHF05). Evaluar y hacer visitas rutinarias a los proveedores de la materia prima *Granja Certificada: Granja que cumpla con el plan gradual de cumplimiento de bioseguridad ante el ICA (Instituto Colombiano Agropecuario) *Características de un pollo enfermo: Pollo inactivo, no se para derecho, ojos aguachosos, trazas de diarrea alrededor de su abertura anal, caminar con paso extraño a los demás pollos. Realizado por: María Carolina Viteri Fecha: Julio de 2013 Revisado por: Responsable programa de higiene y sanidad. Jhon Bolaños
  • 74.
    74 Tabla 6. Continuación Nombrede la empresa: Pofrescol Ltda. Descripción del producto: Pollo crudo Fecha ________________ Firma________________ Etapa de Escaldado Punto crítico de control PCC Peligro significante Límites críticos para cada medida preventiva Monitoreo Acciones correctivas Registro Verificación Qué Cómo Cuándo Quién Escaldado Se puede producir contaminación cruzada por la presencia o por la adquisición de patógenos No se permite escaldar pollos enfermos. Temp: 80°C Tiempo: 1 min Uso de un termómetro y un cronómetro calibrado y verificado. Control y calibración de las herramientas de medición Observación visual Continua Cada 2 días Operario del proceso de escaldado Revisar y regular la cantidad de vapor suministrado en el proceso. Revisar la velocidad de la cadena Revisar el equipo Planilla de control de materias primas y proceso (001PHF06). Revisión de los registros de tiempo y temperatura durante el proceso de escaldado de los pollos Realizado por: María Carolina Viteri Fecha: Julio de 2013 Revisado por: Responsable programa de higiene y sanidad. Jhon Bolaños
  • 75.
    75 Tabla 6. Continuación Nombrede la empresa: Pofrescol Ltda. Descripción del producto: Pollo crudo Fecha ________________ Firma________________ Etapa de Pre-enfriamiento y Enfriamiento. Punto crítico de control PCC Peligro significante Límites críticos para cada medida preventiva Monitoreo Acciones correctivas Registro Verificación Qué Cómo Cuándo Quién Etapa del proceso de pre- enfriamiento y enfriamiento del pollo Se puede presentar contaminación cruzada con patógenos, que se adquieran por el mal procedimiento. Presión 2atm Temp: 4 a 7°C Comparador de cloro Uso de termómetro y cronómetro calibrado y verificado. Control y calibración de las herramientas de medición Por medio de observa ción visual Cada 2 días Continu amente, cada media hora durante el proceso Supervi sor de línea de etapa de proceso Para el proceso mientras se regule la presión, temperatura. • Planilla de control de temperatur as en chiller y prechiller10 0PHF08. • Planilla de acciones correctivas para PCC 100PHF10. • Planilla de control de hidratación y merma 001PHF14. Revisión del registro de procesos y la implementación de acciones correctivas Realizado por: María Carolina Viteri Fecha: Julio de 2013 Revisado por: Responsable programa de higiene y sanidad. Jhon Bolaños
  • 76.
    76 Tabla 6. Continuación Nombrede la empresa: Pofrescol Ltda. Descripción del producto: Pollo crudo Fecha ________________ Firma________________ Etapa de refrigeración y/o congelación Punto crítico de control PCC Peligro significante Límites críticos para cada medida preventiva Monitoreo Acciones correctivas Registro Verificación Qué Cómo Cuándo Quién Refrigeraci ón y/o congelació n Crecimiento bacterial y la posible formación de toxinas A 30 min:7°C A 60 min: 3°C A 2 h: -4°C A 4h:-10°C A 8h:- 15°C Uso de termómetro y cronómetro calibrado y verificado. Control y calibración de las herramienta s de medición Observación visual Cada 25 minutos Cada 2 días Supervisor del proceso de frio o de refrigeración Regular la temperatura. Revisar el equipo y hacerle mantenimien to. Resumen planta de beneficio (001PHF13). Registro de Temperatura s de Cuartos Fríos (001RF01). Revisar registro de temperatura y registro de acción correctiva Realizado por: María Carolina Viteri Fecha: Julio de 2013 Revisado por: Responsable programa de higiene y sanidad. Jhon Bolaños
  • 77.
    77 Gráfico 5. Diagramade flujo del proceso de sacrificio de pollos en la planta Pofrescol con PCC identificados. PCC Recepción 001PHF01 001PHF02 001PHF03 001PHF04 001PHF05 Colgado Insensibilización Degüelle y sangrado Evacuación de sangre 001PHF03 001PHF06 001PHF06 PCC Escaldado (56-58°C) Salida de agua residual Desplume y reposado Disposición de Subproductos Revisado Corte, pelado y arreglo de patas Eviscerado Vísceras no comestibles Vísceras comestibles Enfriamiento y empaque de vísceras Enfriamiento y empaque de vísceras 001PHF06 001PHF06 001PHF06 001PHF07 001PHF11 001PHF07 001PHF10 001PHF11 001PHF11 PCC Pre-enfriamiento (10-11°C) Enfriamiento (2-4°C) Pesaje y selección Empaque 001PHF08 001PHF10 001PHF14 PCC Despacho Almacenamiento 2-4°C 001PHF11
  • 78.
    78 7. SISTEMA DEREGISTRO Y DOCUMENTACIÓN 7.1 Codificación de Documentos Plan HACCP Todos los documentos y formatos se deben codificar y clasificar plenamente. Esta estructura que a continuación se propone se debe emplear para la codificación de todos los programas y planes para el sistema HACCP. Tabla 7. Codificación de los documentos del plan HACCP Codificación Descripción 001 Planta beneficio P ó PL P: Programa PL: plan 01 Numeración consecutiva F Formato H HACCP 7.1.1 Planillas del Plan HACCP El sistema de registros de todos los procesos del faenado de pollos nos permite tener un seguimiento objetivo de todos los procedimientos que se desarrollan dentro de la planta de sacrificio de pollos de engorde. Para el control del proceso de sacrificio de pollos en cada de sus etapas y del sistema HACCP el jefe de producción en planta, el jefe de calidad y el coordinador de calidad, elaborarán e implementarán los siguientes planillas de registro con la aprobación del equipo HACCP. A continuación en las diferentes tablas presentamos las planillas necesarias para llevar un registro de las etapas que componen el proceso de sacrificio de pollos de engorde de la planta de Pofrescol.
  • 79.
    79 Tabla 8. Calidaddel Pollo en Granja. 001PHF01 Planilla calidad del pollo en granja Plan HACCP Preparado por: Aprobado por: Fecha: Versión: 01 Código: 001PHF01 Lote de beneficio Nº de aves Granja: Sexo: Zona: Raza: Edad: Estado del ave inspección visuales: Vacunas completas Patologías Diagnosticadas Drogas empleadas y numero de dosis en la última semana Observaciones Firma del despachador: Firma del supervisor que recibe: Realizado por: María Carolina Viteri Fecha: Agosto de 2013 Revisado por: Jefe de Calidad. Natalia Samantha Ocaña Tabla 9. Planilla de entrega del ave en la planta de sacrificio.001PHF02 Entrega de aves en planta Plan HACCP Preparado por: Aprobado por: Fecha: Versión: 01 Código. 001PHF02 Fecha de proceso: Orden de llegada Conductor: Nº de remisión Granja: Placa Hora: Hora de llegada a la planta Lote de producción: Cantidad solicitada Cantidad despachada Hora de entrada: Hora de salida granja: Firma galponero: Firma conductor: Firma y sello: Firma cuadrilla: Realizado por: María Carolina Viteri Fecha: Agosto de 2013 Revisado por: Jefe de Calidad. Natalia Samantha Ocaña
  • 80.
    80 Tabla 10. Recepciónde pollos en la planta de beneficio. 001PHF03 Recibo de pollos en la planta de sacrificio Plan HACCP Preparado por: Aprobado por Fecha: Versión: 01 Código: 001PHF03 Granja Lote Conductor Fecha de recibo Nº de recibo Nº de entrega Hora de inicio Hora final Ahogados Nº de jaulas Nºde aves Peso neto Peso prom. ave Edad Normal Enfermos Cadena Nº de pollos Observaciones Total Firma pesador operario Revisado por Realizado por: María Carolina Viteri Fecha: Agosto de 2013 Revisado por: Jefe de Calidad. Natalia Samantha Ocaña
  • 81.
    81 Tabla 11. Informede sacrificio por granja. 001PHF04 Realizado por: María Carolina Viteri Fecha: Agosto de 2013 Revisado por: Jefe de Calidad. Natalia Samantha Ocaña Tabla 12. Programación de sacrificio. 001PHF05 Programación de Sacrificio Plan HACCP Preparado por: Aprobado por: Fecha: Versión: 01 Código: 001PHF05 Programa: Fecha: Lote de producción: Hora Cantidad Granja Sexo Jaula Lote Firma jefe de logística: Revisado por: Realizado por: María Carolina Viteri Fecha: Agosto de 2013 Revisado por: Jefe de Calidad. Natalia Samantha Ocaña Informe Sacrificio por Granja Plan HACCP Preparado por: Aprobado por: Fecha: Versión: 01 Código: 001PHF04 Tipo de ave: Granja: Nº de recibo Fecha de entrega Lote de producción Entrega Conductor Lote Llegada Jaulas Nº aves Peso neto Ahogados Cadena Peso Prom. Aves Firma pesador: Revisado por:
  • 82.
    82 Tabla 13. Controlde materias primas y proceso. 001PHF06 Planilla de control de materias primas y proceso Plan HACCP Preparado por: Aprobado por: Fecha: Versión: 01 Código: 001PHF06 Lote de producción: Granja Viaje No Nº de aves Nº de aves evaluadas Voltaje aturdidor Velocidad de la cadena T°escaldadora Mal sangrado proceso Proceso de desplume aves Pelado de patas Corte de patas Patas desechadas Ala fracturada proceso Pernil rojo por colgado Pernil fracturado proceso Ala punta morada proceso Proceso evisceración Corte de pescuezo Ahogados pro viaje Reproceso de ahogados Descarte ahogados Enfermos Total Tiempo de desangre (semana) Tiempo de recuperación aturdimiento (semana) Elaborado por: Revisado por: Realizado por: María Carolina Viteri Fecha: Agosto de 2013 Revisado por: Jefe de Calidad. Natalia Samantha Ocaña
  • 83.
    83 Tabla 14. Descartede pollos. 001PHF07 Reporte de descarte de pollos Plan HACCP Preparado por: Aprobado por: Fecha: Versión: 01 Código: 001PHF07 Lote Granja Viaje Edemas Tipo de alguna enfermedad Descarte pollo Descarte ahogados Enfermos Descarte viseras Totales unidades Elaborado por : Verificado por: Realizado por: María Carolina Viteri Fecha: Agosto de 2013 Revisado por: Jefe de Calidad. Natalia Samantha Ocaña
  • 84.
    84 Tabla 15. Controlde temperatura. 001PHF08 Control de temperatura Plan HACCP Preparado por: Aprobado por: Fecha: Versión: 01 Código: 001PHF08 Lote: Temperatura Tiempo Elaborado por: Aprobado por: Realizado por: María Carolina Viteri Fecha: Agosto de 2013 Revisado por: Jefe de Calidad. Natalia Samantha Ocaña
  • 85.
    85 Tabla 16. Accionescorrectivas para PCC. 001PHF09 Planilla de acción correctiva para HACCP Plan HACCP Preparado por: Aprobado por: Fecha: Versión: 01 Código: 001PHF09 Fecha Tipo de desviación Acción correctiva responsable Revisado por Observaciones Realizado por: María Carolina Viteri Fecha: Agosto de 2013 Revisado por: Jefe de Calidad. Natalia Samantha Ocaña
  • 86.
    86 Tabla 17. Registrode Desechos por granja. 001PHF10 Registro de desechos por granja Plan HACCP Preparado por: Aprobado por: Fecha: Versión: 01 Código: 001PHF10 Granja Hora programada Desechos de viseras Desecho de plumas Desecho de pollos muertos Total Elaborado por: Aprobado por: Realizado por: María Carolina Viteri Fecha: Agosto de 2013 Revisado por: Jefe de Calidad. Natalia Samantha Ocaña
  • 87.
    87 Tabla 18. Reportede calidad.001PHF11 Reporte de calidad Nº 1. Recepción de pollos, descarte, desechos y reproceso por lote Plan HACCP Preparado por Aprobado por Fecha: Versión. 01 Código: 001PHF11 Lote de producción: Granja Aves en cadena Aves descartadas % Aves ahogadas % Desechos viseras % Desechos plumas % Desechos pollos muertos % Elaborado por: Revisado por: Realizado por: María Carolina Viteri Fecha: Agosto de 2013 Revisado por: Jefe de Calidad. Natalia Samantha Ocaña
  • 88.
    88 Tabla 19. Resumenplanta de sacrificio. 001PHF12 Resumen planta de sacrificio Plan HACCP Preparado por: Aprobado por: Fecha: Versión: 01 Código: 001PHF12 Lote de producción Tipo de ave: Fecha de resumen: Granja Planilla Sexo No de aves Resumen aves procesadas Referencia Unidades Peso Numero de aves en cadena: Kilos netos: Numero de aves procesadas: Kilos netos: Merma: No de aves ahogadas: Descartados: Peso descartados: Desechos menudencias: Planillas: Firma pesador: Firma jefe de operaciones: Realizado por: María Carolina Viteri Fecha: Agosto de 2013 Revisado por: Jefe de Calidad. Natalia Samantha Ocaña
  • 89.
    89 Tabla 20. Propuestade mejora del proceso. 001PHF13 Planilla de propuesta de mejora Plan HACCP Preparad o por: Aprobado por: Fecha: Versión: 01 Código: 001PHF13 Proponente: Selección área: Programa o plan: Tipo de acción: Recomendación: Obligatorio Dónde: Documentación Verificación Validación No. Pág. Propuesta y sustento legal o técnico (cuando considere que es obligatorio) Aceptación Nota Si No Notas y seguimiento Nota Seguimiento Proponente Nombre Firma Fecha Responsable Líder programa Jefe de calidad Gerente: Fecha: Realizado por: María Carolina Viteri Fecha: Agosto de 2013 Revisado por: Jefe de Calidad. Natalia Samantha Ocaña
  • 90.
    90 Tabla 21. Accionescorrectivas para el control del sistema. 001PHF14 Planilla de acción correctiva para el control del sistema HACCP Plan HACCP Preparado por Aprobado por Fecha Versión: 01 Código: 001PHF14 Solicitud No: responsable fecha Plan o programa correspondiente: Descripción de la no conformidad Causas de la no conformidad Acción correctiva Responsable Fecha Verificación de la acción correctiva Responsable Fecha Cierre de la solicitud de acción correctiva Responsable: Fecha: Realizado por: María Carolina Viteri Fecha: Agosto de 2013 Revisado por: Jefe de Calidad. Natalia Samantha Ocaña
  • 91.
    91 Tabla 22. Revisióny versiones. 001PHF15 Planilla de revisión y versiones Plan HACCP Preparado por Elaborado por Fecha: Versión: 01 Código: 001PHF15 Gerente: _______________________ Nombre Director equipo HACCP: _______________________ Nombre Líder del plan o programa: __________________ _________________ _____________ Nombre Cargo Firma Responsable de la actualización __________________ _________________ _____________ Nombre Cargo Programa Realizado por: María Carolina Viteri Fecha: Agosto de 2013 Revisado por: Jefe de Calidad. Natalia Samantha Ocaña
  • 92.
    92 Tabla 23. Préstamode documentos. 001PHF16 Préstamo de documentos Plan HACCP Preparado por Aprobado por Fecha Versión 01 Código 001PHF16 Documento Solicitante Préstamo Autorizado por Fecha de préstamo Fecha de devolución Realizado por: María Carolina Viteri Fecha: Agosto de 2013 Revisado por: Jefe de Calidad. Natalia Samantha Ocaña
  • 93.
    93 Tabla 24. ListadoMaestro de Documentos.001PHF17 Listado Maestro de Documentos Plan HACCP Preparado por: Aprobado por: Fecha: Versión: 01 Código: 001PHF17 Identificación y distribución Actualización Revisión Sistema Documento Código Versión Fecha de actualización Fecha de revisión Plan HACCP 001PLH01 Manual BPM 001BPM02 Programa de limpieza y desinfección 001PLD03 Programa de control de plagas 001PCP04 Programa de residuos sólidos 001PRS05 Programa de aguas residuales 001PAR06 Programa control de agua potable 001PCAP07 Plan de muestreo 001PLM08 Programa de mantenimiento 001PM09 Programa de calibración 001PC10 Programa de trazabilidad 001PT11
  • 94.
    94 Plan de capacitación001PC12 Gestión de calidad 001GC13 Elaboración y control de documentos 001ECD14 Manual de calidad 001MC15 Manual de procesos 001MP16 Políticas de calidad 001PC17 Objetivos de calidad 001OC18 Procedimiento control de registros 001PCR19 Procedimientos de productos no conforme 001PPC20 Plan de acciones correctivas y preventivas 001PACP21 Plan de auditoria interna 001PA22 Procedimiento de PQRS 001PQR23 Proceso de direccionamiento y planeación estratégica 001PDPE24 Seguimiento y evaluación de planes operativos 001SEPO25 Manual de protocolo 001MP26 Manual de talento humano 001MTH27 Realizado por: María Carolina Viteri Fecha: Agosto de 2013 Revisado por: Jefe de Calidad. Natalia Samantha Ocaña
  • 95.
    95 7.1.2 Planes yProgramas Complementarios El proceso HACCP debe soportarse en una serie de cumplimientos de normas y de planes que sustentan todas las actividades previas a desarrollar para el cumplimiento del plan HACCP permitiendo cimentar sólidamente el plan. El equipo HACCP definirá el contenido de cada documento basándose en las necesidades del sistema y en los aspectos mencionados en el decreto 60 del 2002 (anexo 3) y el decreto 3075 de 1997 (Anexo2). PLANES Y PROGRAMAS CUMPLE CUMPLE PARCIALMENTE NO CUMPLE Buenas Prácticas de Manufactura X Control de plagas X Manejo de Residuos sólidos X Limpieza y desinfección X Tratamiento de aguas residuales X Disposición de agua potable X Programa de mantenimiento X Programa de calibración de equipos X Trazabilidad X Capacitación X Control, seguimiento y escogencia de Proveedores X Muestreo X Plan HACCP X
  • 96.
    96 8. ESTUDIO DEMÉTODOS Y TIEMPOS EN EL PROCESO DE SACRIFICIO DE POLLOS EN LA PLANTA DE POFRESCOL LTDA 8.1 Análisis grafico del proceso de sacrificio de pollos Gráfico 6. Diagrama de operaciones del proceso de sacrificio de pollos de engorde Pre-enfriamiento Enfriamiento Pesaje y selección del pollo en canal Empaque DespachoAlmacenamiento FIN Escaldado Desplume y corte de patas Revisado inspección sanitaria Eviscerado Recepción Colgado Insensibilización Degüelle y sangrado Inicio 1 2 3 5 4
  • 97.
    97 Continuación 1 Inicio Descargue Pesaje deguacales Inspección Arrume 8 guacales Fin 2 Inicio Degüelle Desangre Depósito de sangre Filtrado Cargue Fin 3 Inicio Escaldado Depósito de agua residual Tratamiento de agua residual Fin
  • 98.
    98 Continuación Inicio4 Desplume y cortede patas Evacuación de plumas A Secado de plumas Empaquetado Despacho Fin A Pelado de patas Enfriamiento hielo Empaque Almacenamiento Despacho Fin 5 Inicio Eviscerado Vísceras Comestibles Vísceras no comestiblesEnfriamiento hielo Empaque Almacenamiento Despacho Fin Empaque Despacho Fin
  • 99.
    99 El análisis gráficodel proceso de sacrificio de pollos permite entender la manera como se va a abordar el estudio de métodos y tiempos en las diferentes etapas del proceso, esto permite al observador o al ingeniero de producción hacer un análisis de los métodos y los tiempos que se emplearán para mejorar la eficiencia en el proceso. El gráfico se convierte en un paso inicial para que la empresa Pofrescol empiece a implementar el estudio técnico de ingeniería industrial de métodos y tiempos para mejorar la productividad del proceso de sacrificio logrando una sincronización de la máquina, el ser humano y los recursos con los que se cuenta en la actualidad. 8.2 Estudio de Tiempos de Trabajo en el Proceso de Sacrifico de Pollos Para el estudio de tiempos en el proceso se contó con un cronómetro calibrado y estandarizado para determinar el tiempo que transcurre en cada actividad realizada del proceso de sacrificio. Tabla 25. Tiempos de demora de las actividades del proceso de sacrificio Actividad Sub actividad Tiempo parcial en min Total tiempo en min Observación Recepción Pesaje 8 15 min Tiempo utilizado en el descargue de 246 guacales los cuales corresponden a un lote de producción. Inspección 2 Arrume de guacales 5 Colgado Colgado 0,23 0,23 Base de cálculo: Un guacal con 10 pollos, en la actividad de colgado Arrume de guacales vacíos 3,26 3,26 Base de cálculo: 8 guacales vacíos. En la actividad de arrume Insensibilización 0,12 0,12 Tiempo que demora un pollo en entrar y salir de la máquina aturdidora. Degüelle y sangrado Degüelle 0,19 0,19 Tiempo en el que el operario tarda en degollar 10 pollos Sangrado 1,02 1,02 Tiempo en que el pollo tarda desangrándose hasta pasar a la
  • 100.
    100 siguiente actividad Escaldado 1,281,28 Tiempo en que un pollo entra al escaldador y tarda en salir de el Desplume Desplume 0,37 0,37 Tiempo en que un pollo se demora en pasar por la maquina peladora Pelado de patas 0,20 0,20 Tiempo en que un pollo se demora en pasar por la maquina peladora de patas Corte de patas 0,25 0,25 Tiempo que tarda un operario en cortar 10 pares de patas Evisceración Corte de abdomen 0,10 0,10 Tiempo que tarda un operario en cortar el abdomen de 10 pollos Retiro de hígado 0,25 0,25 Tiempo que tarda un operario retirando el hígado a 10 pollos Retiro de intestinos 0,98 0,98 Tiempo que tarda un operario en retirar los intestinos a 10 pollos Retiro corte y lavado de molleja 0,28 0,28 Tiempo que tarda un operario en retirar la molleja a 10 pollos Corte pescuezo 0,68 0,68 Tiempo que tarda un operario en cortar el pescuezo a 10 pollos Inspección 0,21 0,21 Tiempo que tarda un operario en inspeccionar 10 pollos Lavado 0,17 0,17 Tiempo que un pollo tarda en la máquina de lavado. Pre enfriamiento 20 20 Tiempo que tarda un pollo en alcanzar una temperatura de 6°C Enfriamiento 20 20 Tiempo que tarda un pollo en alcanzar una temperatura de 4°C Pesaje y selección Pesaje 0,6 0,6 Tiempo que se demora un operario en pesar un pollo Selección 0,8 0,8 Tiempo que se demora un operario en arrojar el pollo a la tolva de selección Empaque 0,45 0,45 Tiempo que se demora un operario en llenar un guacal
  • 101.
    101 Almacenamiento El tiempoes temporal y no se calcula en el proceso. Despacho 20 20 Tiempo utilizado para llenar el camión de frio TOTAL PROCESO 86,44 Fuente: Autor. El proceso de sacrificio de pollos de engorde en la planta de sacrificio de Pofrescol es de 1 hora 26 minutos y 44 segundos aproximadamente, tiempo que se demora en procesar un lote de 2976 pollos. Para corroborar el proceso se hizo el seguimiento ininterrumpido a un solo pollo, el cual dio como resultado 1hora y 22 minutos con 28 segundos. % Error = 86,44 – 82.28 / 82.28 *100 = 5.05 % que estadísticamente es un valor aceptable de tolerancia para procesos experimentales, es decir el proceso de tiempos que se llevó a cabo tiene una confiabilidad del 94,95% 8.2.1. Calculo de la eficiencia. La eficiencia entendida como la razón entre la producción real y la producción estándar esperada. E = Unidades = 2976 unidades = 2362unidades; producción real Hora 1,26 horas E= 2362 E= 0,79 E= 79% 2976
  • 102.
    102 8.2.2 Cálculo delTiempo Normal del Proceso de Sacrifico de Pollos Tabla 26. Calculo del tiempo normal Actividad Total tiempo en min Factor de eficiencia Tiempo normal Recepción 15 0.79 15.79 Colgado 3,49 0.79 4.28 Insensibilización 0,12 0.79 0.91 Degüelle y sangrado 1,21 0.79 2 Escaldado 1,28 0.79 2.07 Desplume 0,82 0.79 1.61 Evisceración 2,5 0.79 3.29 Lavado 0,17 0.79 0.96 Pre enfriamiento 20 0.79 20.79 Enfriamiento 20 0.79 20.79 Pesaje y selección 1,4 0.79 2.19 Empaque 0,45 0.79 1.24 Almacenamiento 0.79 0.79 Despacho 20 0.79 20.79 TOTAL PROCESO 86,44 97.5 Fuente: Autor. Suplementos: Necesidades personales: 5% Demoras ocasionales 8% Interrupciones por demoras: 7% Tolerancia total = 5% + 8% + 7% = 20% porcentaje máximo de tolerancia en un proceso TIEMPO ESTÁNDAR: TE = TN (1 + Tol. Total) TE = 97,5(1 + 0.2) = 117
  • 103.
    103 Gráfico 7. Representacióngráfica del tiempo del proceso de sacrificio Los 117 min representan el tiempo real donde se toma en consideración todas las variables, es decir que se tienen en cuenta distracciones, interrupciones, pausas, etc del operario que desarrolla cada actividad. Esto demuestra que existe un incremento de 30,56 minutos en todo el proceso de sacrificio de pollos en la planta de Pofrescol. 8.3 Estudio de Métodos de Trabajo en el Proceso de Sacrificio de Pollos Tabla 27. Métodos de trabajo del proceso de sacrificio de pollos Actividad Total tiempo en min Operarios asignados Método de trabajo Observaciones Recepción 15 2 En el sitio de trabajo En el arrume existe excesiva carga y el operario se ve obligado hacer mayor fuerza. Colgado 3,49 2 Un operario en el sitio de trabajo Un operario se desplaza para hacer otra actividad Existe demora en el proceso por la doble actividad que desarrolla uno de los operarios. TE: 117 TP: 86.44
  • 104.
    104 arrume de guacalesDesplazamientos recurrentes Insensibilización 0,12 0 Maquina Ninguna Degüelle y sangrado 1,21 1 En el sitio de trabajo Gran cantidad de tiempo parado en una sola posición Escaldado 1,28 0 Maquina Ninguna Desplume 0,82 1 En el sitio de trabajo inspección, Doble función cuando los pollos se caen de la máquina y cuando hay muchosubproducto (plumas ) Evisceración 2,5 6 En el sitio de trabajo Largos tiempos en la misma posición de trabajo Lavado 0,17 Maquina Ninguna Pre enfriamiento 20 Maquina Ninguna enfriamiento 20 Maquina Ninguna Pesaje y selección 1,4 1 En el sitio de trabajo Las tolvas de selección están lejos del operario y este opta por tirar el producto. Se detiene el proceso del siguiente lote para realizar la selección de vísceras los mismos operarios. Empaque 0,45 1 En el sitio de trabajo Cargue manual al camión Almacenamiento 1 Existe desplazamiento Cuando se desarrolla esta actividad hay duplicidad de actividad Despacho 20 2 Existe desplazamiento No hay rotación de operario en el cargue de la canastilla Fuente: Autor.
  • 105.
    105 La tabla 27representa la situación actual de la metodología del trabajo que dentro de la planta se desarrolla, evidenciando varios inconvenientes a la hora de desarrollar las actividades, existen duplicidad de funciones, demoras en los procesos demostrado en los 30, 56 minutos de más que se incrementan al proceso de sacrificio de pollos. Esta situación hace que la productividad en la planta se vea afectada, de manera considerable y que la eficiencia del proceso no se la mejor. Para el mejoramiento de la productividad en la planta de sacrificio se propone la siguiente estrategia a desarrollar. 8.3.1 Procedimiento del estudio de métodos • Selección de la tarea o trabajo a mejorar. • Registrar los detalles de las actividades. • Analizar los detalles observados • Realizar un análisis crítico y aportar ideas para un nuevo método. • Aplicación del nuevo método. 8.3.1.1Procedimientos para el análisis del problema Según al manual de ingeniería de métodos de Fabricato5 se prosigue de la siguiente manera: • Definición del problema: consiste en realizar una lista de las características del problema o problemas que se puedan encontrar, incluyendo también las restricciones de los mismo con el fin de encontrar soluciones a partir de esa lista teniendo en cuenta los distintos inconvenientes que se puedan presentar para la respectiva solución. • Pasos a seguir: los pasos a tener en cuenta en el proceso del análisis son los siguientes: 5 Torres Grijalva. M. Manual de ingeniería de Fabricato, Métodos y Tiempos en la Ingeniería de Procesos, 2009, P122-130
  • 106.
    106 a. Análisis dehechos y características. b. Análisis de restricciones. c. Análisis de criterios. d. Análisis de volumen 8.3.1.2 Procedimientos para el estudio del trabajo Los métodos de trabajo se pueden mejorar, ya sea, eliminando, combinando o reordenando los elementos que componen la tarea. • Eliminando: Estudiando en detalle el elemento de la operación, y a la vez preguntarse el ¿por qué lo hacen?, ¿para qué?, ¿cómo se podría mejorar? y de esta manera determinar la posibilidad de ser eliminado, si esto es posible se habrá logrado uno de los objetivos más importantes que es ahorrar trabajo innecesario y disminuir el trabajo, para así lograr un trabajo más ágil. • Combinando: Analizar la posibilidad de realizar dos actividades simultáneamente en el mismo puesto de trabajo o por el mismo operario, para reducir transportes y otros movimientos innecesarios. Logrando de esta manera mayor economía. • Reordenando: cambiando el orden en que se realizan los elementos, para lograr una mayor agilidad en las actividades realizadas. Teniendo en cuenta la estrategia anterior se presenta la siguiente propuesta de mejoramiento de los métodos de trabajo en la planta de sacrificio de Pofrescol.
  • 107.
    107 Tabla 28. Propuestade mejoramiento de los métodos de trabajo Actividad Detalles de la actividad Problema que se presenta Análisis objetivo Propuesta de Mejoramiento Tiempo Estimado reducido con la mejora Recepción Se recibe el pollo de la granja en perfectas condiciones sanitarias Los operarios que están a cargo de esta actividad hacen excesiva fuerza en el descargue y arrume de guacales Por la falta de maquinaria y la falta de operarios el trabajo se hace difícil. Se recomienda hacer arrumes más pequeños de pollos y empezar de manera simultánea el otro proceso para que no exista acumulación de guacales Tiempo actual: 15 min Tiempo ahorrado: 4 min Tiempo reducido: 11 min Colgado Se cuelga al pollo de las dos patas de tal manera que quede bien sujetado En el proceso exigen dos operarios el cual uno de ellos hace doble función, el de arrumar los guacales y depositarlos en el área de lavado Por la falta de operarios se hace necesario la doble funcionalidad Se propone que la mesa trasportadora sea unos 3 o 4 metros más larga para permitir que exista mayores cantidad de guacales dispuestos en la línea de proceso permitiendo que el operario no se fatigue cuando desarrolla las dos operaciones. Aumentar un operario que arrume y desplace guacales a la zona de lavado. Tiempo actual: 3,49 Tiempo ahorrado: 1 min Tiempo reducido: 2,49 min Insensibilización Proceso de aturdimiento por medio de choques eléctricos No existe verificación de la cantidad de voltaje suministrado Confianza en la funcionalidad de la maquina Se recomienda hacer un proceso de inspección y funcionamiento del proceso de insensibilización del pollo con el fin de determinar la funcionalidad de la maquina aturdidora, la inspección debe consistir en aturdir un pollo y tomar el tiempo que en este se demora en recuperarse. Analizando que el voltaje suministrado sea constante y Tiempo actual: 0,12 Tiempo ahorrado: 0 Tiempo reducido: 0.12
  • 108.
    108 no exista oscilacionesque puedan perjudicar el proceso y la calidad del producto. Degüelle y sangrado Corte en la yugular El operario esta mucho tiempo parado Operarios con gran destreza en el desarrollo de la actividad Se recomienda la rotación de la persona por cada lote de producción, o por semana de trabajo esto permite eliminar la indispensabilidad de las personas y la capacitación de todos los operarios.. Tiempo actual: 1,21 Tiempo ahorrado: 0 Tiempo reducido: 1,21 Escaldado Se somete al pollo a temperaturas de 50°C aproximadamente con el fin de facilitar el pelado Ninguno Ninguno Ninguno Tiempo actual: 1,28 Tiempo ahorrado: 0 Tiempo reducido: 1,28 Desplume Eliminación de las plumas del pollo El operario se agacha repetidamente por la caída del pollo a suelo. El diseño de la maquina no permite que exista un recipiente que reciba los pollos que se desprenden de la línea de producción Diseñar un recipiente a unos 30 cm del suelo para evitar los movimientos innecesarios del operario. Tiempo actual: 0,82 Tiempo ahorrado: 0,20 Tiempo reducido: 0, 62 Evisceración Proceso de retiro de las vísceras comestibles y no comestibles del pollo Largos tiempos en el mismo sitio de trabajo La operación amerita que el operario tenga resistencia a estar de pie Hacer pausas activas y ejercicios diferentes a los habituales en el puesto de trabajo. Tiempo actual: 2,5 Tiempo ahorrado: 0 Tiempo reducido: 2,5 Lavado Proceso de duchado del pollo en canal Ninguno Ninguno Ninguno Tiempo actual: 0,17 Tiempo ahorrado: 0 Tiempo reducido: 0,17 Pre enfriamiento Proceso de reducción de la temperatura del Ninguno Ninguno Ninguno Tiempo actual: 20 min Tiempo ahorrado: 0
  • 109.
    109 Fuente: Autor. pollo Tiemporeducido: 20min Enfriamiento Proceso de reducción de la temperatura del pollo Ninguno Ninguno Ninguno Tiempo actual: 20 min Tiempo ahorrado: 0 Tiempo reducido: 20 min Pesaje y selección Proceso de pesaje del pollo en canal y selección de acuerdo al tipo de peso El operario por estar lejos de las estibas opta por tirar el pollo La construcción de la planta no permite tener las estibas un poco más cerca del área de pesaje Se recomienda el cambio de posición de las canasta de deposición del pollo en canal, más cerca de la balanza y en forma de u (ver fotografía de pesaje y selección) Tiempo actual: 1,4 Tiempo ahorrado: 0,5 Tiempo reducido: 0,9 Empaque Proceso de empaque en canastillas El operario se agacha mucho para hacer esta operación No existe una área de empaque definida en la planta Se recomienda que el empaque este a nivel de las estibas Tiempo actual: 0,45 Tiempo ahorrado: 0,15 Tiempo reducido: 0.30 Almacenamiento Proceso de refrigeración temporal del pollo El cargue de las canastillas se las hace de manera manual. La distribución de la planta permite que se desarrollen estos movimientos Se recomienda el uso de un montacargas portátil que permita el fácil desplazamiento al cuarto frio o al cuarto de congelación El tiempo es temporal, no se calcula en el proceso. Despacho Proceso de despacho de los pollos hacia el lugar de venta o distribución al consumidor El proceso se demora por la dependencia de otros procesos La falta de operarios hace que el cargue sea lento. El operario debe tener correa de cargue para evitar posibles lesiones o desgarres Tiempo actual: 20 min Tiempo ahorrado: 0 Tiempo reducido: 20 min TIEMPO TOTAL ESTIMADO REDUCIDO CON LAS MEJORAS Tiempo total actual: 86,44 Tiempo total ahorrado:5,85 Tiempo total estimado reducido: 80,59
  • 110.
    110 De acuerdo alas mejoras establecidas, el tiempo estimado que se reduce el proceso de sacrificio de pollo de engorde es de 5.85, es decir el tiempo total del proceso disminuye a 80 min: 59seg, por lo tanto: Eficiencia: 83% Tiempo Normal: 91,38 Tolerancia: 20% Tiempo Estándar: 110 min El tiempo estándar del proceso se reduce en siete minutos PROCESO MEJORA PRIORIDAD CORTO PLAZO Recepción Arrumes más pequeños de pollos y empezar de manera simultánea el siguiente proceso. 1. Implementación inmediata, no requiere inversión y optimiza el proceso Pesaje y selección Cambio de posición de las canastas, más cerca de la balanza. 2. Implementación inmediata, no requiere inversión, minimiza el tiempo del proceso. Empaque Se recomienda que el empaque este a nivel de las estibas. 3. Implementación inmediata, no requiere inversión, minimiza el tiempo del proceso. Evisceración Hacer pausas activas. 4. Implementación inmediata, evita enfermedades laborales y fatiga del operario Despacho Correa de cargue para operario 5. Implementación Inmediata, inversión mínima, evita enfermedad laboral, minimiza costos posteriores. Desplume Diseñar un recipiente a unos 30 cm del suelo. 6. Implementación Inmediata, inversión mínima, evita enfermedad laboral, minimiza costos posteriores, minimiza tiempo del proceso. Degüelle y sangrado Rotación de la persona. 7. Requiere capacitación de operarios PROCESO MEJORA PRIORIDAD MEDIANO PLAZO Colgado Adecuar mesa trasportadora unos 3 o 4 metros más larga. Aumentar un operario para el arrume de guacales. 1. Requiere alta inversión, incluir en presupuesto de la próxima vigencia y solicitar autorización a junta. Optimiza considerablemente el tiempo del proceso. Insensibilización Inspección y funcionamiento del proceso de insensibilización del pollo 2. Requiere capacitación de operarios, se debe hacer pruebas para determinar si interrumpe o no considerablemente el proceso Almacenamiento Montacargas portátil que permita el fácil desplazamiento al cuarto frio o al cuarto de congelación 3. Requiere una pequeña inversión, evita costos posteriores por enfermedades laborales.
  • 111.
    111 9. ANÁLISIS COSTOBENEFICIO DE LA PROPUESTA El estudio de los costos y los beneficios busca justificar los gastos que el proyecto genera sobre los beneficios que este presenta a la empresa Pofrescol Ltda. • Calculo VPN: el valor presente neto es la ganancia extraordinaria que genera el proyecto medida en pesos colombianos actuales; el VPN resulta de la diferencia entre el valor de todos los ingresos y el valor presente de todos los egresos calculados en el FNE(flujo neto de efectivo). Teniendo la tasa de interés de oportunidad. VPN= -P+ (FNE1/1+i)+ (FNE2/1+i2 ) + (FNEn/1+in ) TIO= DTF - IPC + i1 + ie • Calculo de la TIR. La TIR es la tasa de interés que hace que el VPN sea igual a cero. P = (FNE1/1+i)+ (FNE2/1+i2 ) + (FNEn/1+in ) • Relación costo benéfico. Se obtiene mediante el cociente entre la sumatoria de los valores actualizados de los ingresos y la sumatoria de los valores actualizados de los egresos. B/C= ∑ VPN ingresos / ∑ VPN egresos
  • 112.
    112 Tabla 29. Estadode resultados financieros de la propuesta Objetivo. Establecer los procedimientos y actividades a seguir de acuerdo con los principios del sistema HACCP, para asegurar el control de los peligros que pudieran alterar las características del alimento Concepto Unidad Cantidad Valor unitario Valor total Gastos mano de obra calificada Mes 11 $586.700 $9.973.900 Procesos de documentación Mes 1 $ 786.000 $786000 Gastos de transporte Mes 21 $ 10.000 $210.000 Gastos de papelería Mes 9 $ 13.600 $122.400 Gastos tecnológicos Mes 1 $60.000 $60.000 Gastos de comunicación Mes 1 $60.000 $60.000 Gastos operativos Mes 1 $125.000 $125.000 Materiales Mes 1 $80.000 $80.000 Otros gastos Mes 1 $100.000 $100.000 Construcción final propuesta HACCP Semana 1 $175.000 $175.000 Imprevistos Mes 1 $200.000 $200.000 Total costos $11.982.300 Objetivo. Diseñar el estudio de métodos y tiempos equilibrando los recursos humanos, tecnológicos y físicos en el proceso de sacrificio de pollo de engorde, con el fin de detectar oportunidades de mejora Gastos mano de obra calificada Meses 6 $586. 700 $3.520.200 Procesos de documentación Meses 1 $ 620.000 $620.000 Gastos de transporte Meses 13 $ 10.000 $130.000 Gastos de papelería Meses 4 $ 13.600 $54.400 Gastos tecnológicos Meses 1 $60.000 $60.000 Gastos de comunicación Meses 1 $60.000 $60.000 Gastos de mejoras en los procesos Meses 1 $1.200.000 $1.200.000 Gastos de maquinaria y equipos reubicación (canasta de deposición) Semanas 1 $450.000 $450.000 Gastos operativos Meses 1 $115.000 $115.000 Materiales Meses 1 $50.000 $50.000 Otros gastos Meses 1 $100.000 $100.000 Construcción final propuesta métodos y tiempos Semanas 1 $145.000 $145.000 Imprevistos Meses 1 $200.000 $200.000 Total costos $6.559.600 TOTAL GASTOS $18.451.900
  • 113.
    113 Tabla 30. Flujode caja proyectado-beneficios Se calcula según el IPC actual para Colombia que es de 2.27% (incremento anual) Concepto Año 0 Año 1 Año 2 Año 3 Año 4 Año 5 Inversión $18.451.900 Mejoramiento del proceso en tiempos $ 3.111.604 $3.195.618 $3.281.900 $3.370.511 $3,461.515 Mejoramiento del proceso en métodos $ 3.111.604 $3.195.618 $3.281.900 $3.370.511 $3,461.515 Aumento de la calidad del pollo en canal $11.529.410 $11.840.704 $12.160.403 $12.488.734 $12.825.930 Ahorro en capacitaciones profesional $2.356.700 $2.420.331 $2.552.793 $2.621.719 $2.695.505 Ahorro en mantenimiento de equipos $4.416.100 $4.535.335 $4.657.789 $4.783.549 $4.912.705 Ahorro en capacitación técnica $1.335.100 $1.371.148 $1.408.169 $1. 446.189 $1.485.236 Generación de conocimiento técnico $ 1.232.400 $1.265.675 $1.299.848 $1.334.944 $1.370.987 Beneficio en procesos sinérgicos $1.386.450 $1.423.884 $1.462.329 $1.501.812 $1.542.361 Beneficio en estandarización de procesos $2.618.850 $2.689.559 $2.762.177 $2.836.756 $2.913.348 Ahorro de imprevistos con la implementación de acciones correctivas. $2.813.980 $2.889.957 $2.967.986 $3.048.122 $3.130.421
  • 114.
    114 Ahorro en tiemposmuertos de trabajo(precio hora de trabajo SMLV) $469.031 $ 481.695 $494.700 $508.057 $521.775 Mejoramiento de los procesos de documentación $1.381.315 $1.418.611 $1.456.913 $1.496.250 $1.536.648 Mejoramiento en el control del proceso de sacrificio $2.156.700 $2.214.931 $2.274.734 $2.336.152 $2.399.228 TOTAL -$18.451.900 $37.929.244 $ 38.943.066 $40.061.641 $41.143.306 $42.257.174
  • 115.
    115 • Flujo decaja Figura 1. Flujo de caja • Calculo del VPN. Para comparar la rentabilidad económica del proyecto se trabajó con una inversión del 100% de un préstamo bancario, tomando una tasa de oportunidad del 25%. Tabla 31. Calculo del TMAR Fuente Valor a financiar Aportación Tasa Ponderación Crédito $ 18.451.900 100% 18% 18% VPN = -P+ (FNE1/1+i)+ (FNE2/1+i2 ) + (FNEn/1+in ) VPN = $4.041.217. 0 1 2 3 4 5 -$18.451.900 $37.929.244 $ 38.943.066 $40.061.641 $41.143.306 $42.257.174
  • 116.
    116 • Calculo dela TIR P = (FNE1/1+i)+ (FNE2/1+i2 ) + (FNEn/1+in ) I= 0.253304 La i que satisface la ecuación es de 25.33% que es equivalente a la TIR del proyecto, como esta tasa es mayor que la TMAR nuevamente se afirma que el proyecto es justificable desde el punto de vista financiero. • Relación costo beneficio Tabla 32. Relación costo beneficio Año Egreso Ingreso 0 $ 18.451.900 1 $ 37.929.244 2 $ 38.943.066 3 $ 40.061.641 4 $ 41.143.306 5 $ 42.257.174 VPN $ 14.410.683 $ 18.451.900 B/C= ∑ VPN ingresos / ∑ VPN egresos B/C= 1,2804 Por ser la relación mayor a uno el valor presente de los ingresos es superior al valor presente de los egresos, por lo cual se recomienda el proyecto para su ejecución. En otras palabras, los beneficios (ingresos) son mayores a los sacrificios (egresos) y, en consecuencia, el proyecto generará riqueza en términos financieros y un bienestar social
  • 117.
    117 CONCLUSIONES • A partirde esta propuesta, la empresa Pofrescol Ltda cuenta con un proceso de sacrificio claramente identificado, controlado y verificado en cada una de sus etapas con las medidas preventivas y correctivas para cada peligro que pudiera alterar las características del alimento. • Los cuatro puntos de control crítico encontrados dentro del proceso de sacrificio de pollo de engorde se encuentran en la etapa de recepción, escaldado, enfriamiento y refrigeración, los cuales cuentan con la vigilancia, medidas correctivas, verificación y registro de cada uno, garantizando la entrega de un producto inocuo al consumidor final. • El proceso de sacrificio de pollos de engorde presenta una mejora en su rendimiento del 7% al reducir su tiempo en 5,85 minutos a partir de las mejoras realizadas a los métodos de trabajo utilizados. • El mejoramiento de los métodos de trabajo permitió además de la minimización de tiempo, minimizar la fatiga y las operaciones innecesarias del operario optimizando el proceso de sacrificio de pollo, • El análisis financiero de la propuesta de mejoramiento arroja un costo – beneficio de 1,2804, es decir el valor presente de los ingresos es superior al valor presente de los egresos, lo cual significa que el proyecto es justificable desde el punto de vista financiero.
  • 118.
    118 RECOMENDACIONES • Se recomiendaa la planta, verificar y alinear las nuevas disposiciones que reglamenta la resolución 2674 del 22 de Julio de 2013, con el fin de dar cumplimiento a los prerrequisitos que permiten dar continuidad al plan HACCP. • Se recomienda realizar la socialización de los formatos establecidos para llevar a cabo el control del proceso dentro del Plan HACCP a operarios y funcionarios de la empresa y verificar periódicamente contenido y funcionalidad de los mismos. • La planta de Pofrescol debe tener en sus políticas de calidad la proyección de la implementación de sistema HACCP en un corto plazo, permitiendo hacer de esta manera una preparación previa y una actualización de sus programas de limpieza y desinfección así como también el cumplimiento de las BPM. • Se recomienda ampliar el estudio de métodos y tiempos al área administrativa, para optimizar los procesos y procedimientos internos de la planta, y realizar un mejoramiento integral de la empresa Pofrescol. • Se recomienda la rotación de los trabajadores en las diferentes etapas del proceso con el fin de que el trabajador conozca todo el proceso y se evite la indispensabilidad de los operarios. • Se recomienda implementar y actualizar los planes y programas complementarios en la empresa para dar continuidad al Plan HACCP, en búsqueda de la posterior implementación y certificación. • Se recomienda capacitar y socializar todos y cada uno de los planes y programas que se actualicen o implementen en la planta, con el fin de dar cumplimiento e implementarlos en la empresa.
  • 119.
    119 BIBLIOGRAFÍA • CASTILLA ANAYA,Germán. MANJARES BRITO, Nadia. Evaluación de la Bioseguridad en Granjas de Pollo de Engorde en la Zona Piloto de la Mesa de los Santos, Departamento de Santander. Universidad Cooperativa de Colombia, 2006. • FENAVI. I Censo Nacional de Avicultura Industrial. Ministerio de Agricultura y Desarrollo Rural. Departamento Administrativo Nacional de Estadística DANE. Federación Nacional de Avicultores de Colombia FENAVI. Fondo Nacional Avícola FONAV. 2002 • INVIMA. Acta de Inspección Sanitaria a Plantas de Beneficio de Aves. 2 de Octubre de 2009. • MOJICA PIMIENTO, Amilcar. PAREDES VEGA Joaquín. Caracteristicas del Sector Avícola Colombiano y su reciente evolucion en el Departamento de Santander. Centro Regional de Estudios Económicos del Banco de la República. Sucursal Bucaramanga. Agosto de 2005. • PASCULLI HENAO, Laura. VARON GARCIA, Andrea. Plan Genérico para la Implementación del Sistema HACCP en la Industria Avícola. Producción, Beneficio, Transporte y Comercialización de Pollo. Fenavi – Fonavi. Bogotá, Colombia 2000. • PELAEZ CACERES, Igor. Estandarización de Procesos como Herramienta de Gestión en la Industria Avícola. Perú. Febrero de 2010 • RESTREPO VILLA, Jorge Oswaldo. Buenas Prácticas de Manufactura en la Elaboración y Preparación de Alimentos: Análisis de peligros y puntos críticos de Control (HACCP). Icontec - Consejo Colombiano de Seguridad. Bogotá Junio de 2007. • RUIZ LOPEZ, Hernando. Sector Avícola Colombiano. Superintendencia de Sociedades. Grupo de Estadística.
  • 120.
    120 • SIERRA, DiegoMiguel. Prospectiva Avícola Fenavi – Fonav / Universidad Externado de Colombia • MORA SORIANO, José Daniel. La Producción Avícola en Colombia. Connotaciones REFERENCIAS DE INTERNET • CORPORACIÓN COLOMBIANA INTERNACIONAL. Plantas de Beneficio de Pollo, una actividad por conocer. Disponible en Internet: http://www.cci.org.co/publicaciones/1_Abr-08-09%20Frigorificos.pdf [Fecha de consulta: Marzo de 2013] • ALCALDÍA DE BOGOTÁ. Decreto 3075 de 1997 Nivel Nacional. Disponible en Internet: <http://www.alcaldiabogota.gov.co/sisjur/normas/Norma1.jsp?i=3337>[Fecha de consulta: Marzo de 2013] • ICONTEC. Disponible en Internet <http://www.icontec.org/BancoConocimiento/A/analisis_de_peligros_y_puntos_de_ control_criticos_-_haccp/analisis_de_peligros_y_puntos_de_control_criticos_- _haccp.asp?CodIdioma=ESP&codMenu=62&codSubMenu=490&codItem=>[ Fecha de consulta: Marzo de 2013] • INVIMA. Disponible en Internet. <http://web.invima.gov.co/portal/documents/portal/documents/root//Resolucion_20 08018777_jul102008.pdf> =>[ Fecha de consulta: Abril de 2013]
  • 121.
  • 122.
    122 Anexo 1. Diagnósticoy Evaluación de la Situación Actual Tabla 33. Encuesta 1.Evaluación del estado sanitario de la planta de beneficio BPM Evaluación del estado sanitario de la planta (Decreto 3075) Nombre de la empresa: Pofrescol Ltda Fecha: Puntaje Aspecto Bien Comentario Max Obt Edificación e Instalaciones. Localización y accesos X 3 3 La planta esta asilada de focos de insalubridad X El funcionamiento de la planta no pone en riesgo la salud y el bienestar social X Los alrededores están libres de polvo o estancamiento de agua Se recomienda la pavimentación de unos sectores que hacen parte de la planta. Diseño y construcción 7 6 La construcción protege las áreas de producción contra la contaminación a las plagas. X Separación de áreas funcionales X
  • 123.
    123 BPM Evaluación delestado sanitario de la planta (Decreto 3075) Nombre de la empresa: Pofrescol Ltda Fecha: Puntaje Aspecto Bien Comentario Max Obt Tamaño adecuado de las instalaciones. Áreas de flujo secuencial. Ambiente de empaque controlado. X Construcción que facilite la limpieza y desinfección X Almacenes y depósito de tamaño suficiente X Áreas separadas vivienda y no usadas como dormitorio X Ausencia de animales domésticos. X Abastecimiento de agua 4 4 Se usa agua potable X La temperatura y presión de agua son adecuadas para la limpieza y desinfección. X Agua no potable usado solo para operaciones que no generan riesgo de contaminación. Tanques adecuados para reserva de agua X Disposición de residuos líquidos X 2 2 Sistemas de recolección, tratamiento y disposición de efluentes (líquidos de salida) adecuados y aprobados por la autoridad competente X
  • 124.
    124 BPM Evaluación delestado sanitario de la planta (Decreto 3075) Nombre de la empresa: Pofrescol Ltda Fecha: Puntaje Aspecto Bien Comentario Max Obt El manejo de residuos líquidos al interior de la planta es seguro X Disposición de residuos sólidos X 2 2 Manejo adecuado de residuos sólidos en el área de proceso X Manejo sanitario de residuos sólidos X Instalaciones sanitarias X 4 3 Servicios sanitarios y vistieres separados y en cantidad suficiente X Servicio sanitario bien mantenido X Lavamanos suficientes en las áreas de producción X Grifos de acción indirecta Se recomienda poner grifos automáticos Estaciones de limpieza y desinfección de equipos y utensilios donde se requieren. X Condiciones de las áreas de elaboración Pisos y drenajes X 3 3 Pisos en materiales sanitarios y libres de grietas. X Pendiente del 2% en áreas y húmedas y 1% en áreas secas. Sifones de 10cm por cada 40 o 90m2. X
  • 125.
    125 BPM Evaluación delestado sanitario de la planta (Decreto 3075) Nombre de la empresa: Pofrescol Ltda Fecha: Puntaje Aspecto Bien Comentario Max Obt Tuberías y drenajes de aguas residuales bien diseñados y mantenidos, protegidos con rejillas, trampas de grasa y de sólidos X Paredes y techos X 4 4 Paredes sanitarias X Uniones redondeadas X Techos sanitarios X Cielorrasos sanitarios solo es indispensable tenerlos X Ventanas y otras aberturas En condiciones sanitarias y con protección anti insectos. X 1 1 Puertas X 2 2 Puertas en materiales sanitarios. Luz de puerta no mayor a 1cm X No existen accesos directos del exterior al área de elaboración. Puertas auto cerrables. X Escaleras, elevadores y estructuras complementarias X 3 3 Diseño y construcción que eviten contaminación de los alimentos X
  • 126.
    126 BPM Evaluación delestado sanitario de la planta (Decreto 3075) Nombre de la empresa: Pofrescol Ltda Fecha: Puntaje Aspecto Bien Comentario Max Obt Estructuras elevadas y accesorios libres de descamados, acumulación de suciedad,, mohos y condensación X Instalaciones eléctricas, mecánicas y de incendios diseñadas para evitar acumulación de suciedad y plagas. X Iluminación X 3 3 Iluminación natural o artificial adecuadas y suficientes X intensidad de acuerdo a la escala de luxes X Luminarias de seguridad, debidamente protegidas y que no alteren los colores naturales. X Ventilación X 2 2 La ventilación, evita la condensación y la acumulación de calor, aberturas protegidas. X En ventilación mecánica, el aire es filtrado y se mantiene presión positiva. X Las condiciones de aire se limpian frecuentemente. X Equipos y utensilios X
  • 127.
    127 BPM Evaluación delestado sanitario de la planta (Decreto 3075) Nombre de la empresa: Pofrescol Ltda Fecha: Puntaje Aspecto Bien Comentario Max Obt Condiciones generales de diseño y capacidad X 1 1 Condiciones específicas X 12 12 Materiales sanitarios X Superficies inertes X Superficies lisa y libres de irregularidades X Superficies fácilmente accesibles X Ángulos curvos internos X Espacios interiores libres de piezas que requieren lubricación o acoples X Superficies libres de pintura o materiales desprendibles. X Equipos que aíslen los alimentos del ambiente X Superficies diseñadas y construidas de manera que se facilite su limpieza. X Mesas y mesones sanitarios X Recipientes sanitarios para materiales no comestibles y desechos X
  • 128.
    128 BPM Evaluación delestado sanitario de la planta (Decreto 3075) Nombre de la empresa: Pofrescol Ltda Fecha: Puntaje Aspecto Bien Comentario Max Obt Tubería sanitaria para la conducción de alimentos. X Condiciones de instalaciones y funcionamiento. X 2 2 Equipos en secuencia lógica de operación X Separación sanitaria entre equipos y paredes. X Los equipos usados para operación criticas deben estar instrumentados X Tubería elevada en forma sanitaria X Lubricación con sustancias permitidas y en cantidades seguras. X Personal manipulador de alimentos X Estado de salud X 2 2 Reconocimiento medico X Control de contaminación de los alimentos con enfermedades trasmisibles por personas X Educación y capacitación X 4 2 Capacitación de todas las personas en manejo sanitario de alimentos y en su labor propia X
  • 129.
    129 BPM Evaluación delestado sanitario de la planta (Decreto 3075) Nombre de la empresa: Pofrescol Ltda Fecha: Puntaje Aspecto Bien Comentario Max Obt Plan de capacitación continuo y permanente X Avisos alusivos al cumplimiento de prácticas higiénicas X Capacitación y entrenamiento del personal en el manejo de los puntos críticos bajo su control. Se recomienda hacer un plan de actualización a las capacitaciones realizadas Practicas higiénicas y medidas de protección X 12 12 Esmerada limpieza e higiene personal X Vestimenta des color claro, con cierres, sin bolsillos, responsabilidad de la empresa. X Lavado de manos con agua y jabón, desinfección de las manos cuando se necesita. X Cabello recogido y cubierto totalmente, protector de boca X Uñas cortas, limpias y sin esmalte X Calzado cerrado, resistente impermeable y de tacón bajo X Guantes, si son necesarios, limpios y libres de roturas o desperfectos. X
  • 130.
    130 BPM Evaluación delestado sanitario de la planta (Decreto 3075) Nombre de la empresa: Pofrescol Ltda Fecha: Puntaje Aspecto Bien Comentario Max Obt Tapabocas en las operaciones de alto riesgo X Ausencia de joyas u otros accesorios. Lentes asegurados por mecanismos ajustables. X No comer, no fuma, no escupir X Personal sin infecciones en la piel o enfermedades infectocontagiosas x Visitantes cumpliendo con medidas de protección X Requisitos higiénicos de fabricación X Materias primas e insumos X 7 7 Recepción de MPI con condiciones higiénicas X Inspección y análisis previo al uso de MPI para asegurar sus condiciones sanitarias X Descontaminación de MPI entes de incorporarlos al proceso. X Descongelación adecuada de MPI congelados. X Almacenamiento adecuado de MPI X Deposito independiente de MPI y productos terminados X
  • 131.
    131 BPM Evaluación delestado sanitario de la planta (Decreto 3075) Nombre de la empresa: Pofrescol Ltda Fecha: Puntaje Aspecto Bien Comentario Max Obt La recepción de MPI se hace en áreas independientes a las de elaboración y envasado de producto final. X Envases X 5 5 Fabricados de materiales apropiados para estar en contacto con alimentos X Protegen apropiadamente el producto. X No han sido usados previamente para fines distintos X Se inspeccionan antes de su uso. Se escurren bien cuando se lavan X Se mantienen en condiciones sanitarias cuando no se usan X Operaciones de fabricación X 11 11 Todas las operaciones se realizan en óptimas condiciones sanitarias. Tienen los controles necesarios para evitar su contaminación X
  • 132.
    132 BPM Evaluación delestado sanitario de la planta (Decreto 3075) Nombre de la empresa: Pofrescol Ltda Fecha: Puntaje Aspecto Bien Comentario Max Obt Se han establecido todos los procedimientos de control necesarios para detectar problemas en la inocuidad en alimentos, empaques y productos terminados. X Los alimentos se mantienen a temperatura baja o altas que eviten microorganismos. X Los regímenes de eliminación de microorganismos son suficientes X Operaciones secuenciales y continuas. Las esperas se hacen en forma segura. X Los procesos mecánicos se hacen evitando la contaminación con materias extrañas. X El hielo usado es potable X Se evita la contaminación con materias extrañas. X Las áreas de elaboración no se usan con otros fines. X No se emplean utensilios de vidrio en las áreas de elaboración X
  • 133.
    133 BPM Evaluación delestado sanitario de la planta (Decreto 3075) Nombre de la empresa: Pofrescol Ltda Fecha: Puntaje Aspecto Bien Comentario Max Obt No hay reproceso de productos devueltos por defectos que amenacen la inocuidad. X Prevención de la contaminación cruzada X 4 4 se evita la contaminación con materias primas X Se ha eliminado la posibilidad de contaminación por operarios sucios. X Se da el frecuente lavado de manos cuando las condiciones sanitarias lo requieren X Los equipos que contactan MP o material contaminado se lavan antes de ser usados de nuevo. X Operación de envasado X 3 3 Las condiciones de envasado son seguras X Cada recipiente de producto terminado está debidamente loteado X Se llevan registros de elaboración de cada lote y estos se conservan más allá de la vida útil X Aseguramiento y control de calidad X
  • 134.
    134 BPM Evaluación delestado sanitario de la planta (Decreto 3075) Nombre de la empresa: Pofrescol Ltda Fecha: Puntaje Aspecto Bien Comentario Max Obt Control de calidad X 1 1 Sistema de control X 1 1 Requisitos del sistema de control y aseguramiento X 4 4 Especificaciones sobre materias primas y productos terminados X Documentación sobre planta, equipos, y proceso. X Planes de muestreo, procedimiento de laboratorios, especificaciones y métodos de ensayo. X Control de calidad abarca no solo inspección y el ensayo sino todo lo relacionado con el producto. X Laboratorio de prueba de ensayo X 1 1 Profesional o personal técnico idóneo X 1 1 Saneamiento X 1 1 Programa de limpieza y desinfección X 1 1 Programa de desechos solidos X 1 1 Programa de control de plagas X 1 1 Almacenamiento, distribución, trasporte y comercialización X
  • 135.
    135 BPM Evaluación delestado sanitario de la planta (Decreto 3075) Nombre de la empresa: Pofrescol Ltda Fecha: Puntaje Aspecto Bien Comentario Max Obt Almacenamiento X Control FIFO. Descargue periódica de materiales inútiles. X 7 7 Almacenamiento refrigerado en condiciones apropiadas. Cuartos fríos higiénicos y bien controlados X Insumos bien protegidos. Identificados con claridad X IPT estibados o apilados a 60 cm de las paredes y a 15 cm entre si y del piso. X En los almacenes, no se realizan actividades diferentes al almacenamiento. X Deposito específico para devoluciones. Identificaciones y registro adecuado del manejo de las mismas. X Sustancias peligrosas debidamente rotuladas almacenadas en estantes especiales, manejadas por personal idóneo X Transporte X 8 8 Transporte en condiciones sanitarias X Trasporte a las temperaturas requeridas por los productores X
  • 136.
    136 BPM Evaluación delestado sanitario de la planta (Decreto 3075) Nombre de la empresa: Pofrescol Ltda Fecha: Puntaje Aspecto Bien Comentario Max Obt Vehículos con sistema de refrigeración y control de temperatura X Revisión constante a las condiciones sanitarias de los vehículos X Vehículos adecuados, en materiales sanitarios limpios y desinfectados. X No hay alimentos sobre el piso de los vehículos X No se trasportan alimentos y sustancias peligrosas simultáneamente X Vehículo con la leyenda “transporte de alimentos” X Distribución y comercialización en condiciones sanitarias X 1 1 Expendio de alimentos X 4 4 Expendio en condiciones sanitarias X 1 Expendios con estantes adecuados X 1 Sistema de conservación adecuada en los expendios. X 1 Las actividades distintas al expendio de alimentos se realizan en condiciones sanitarias. X 1 TOTAL 137 135
  • 137.
    137 Anexo 2. Decreto3075 de 1997 Por el cual se reglamenta parcialmente la Ley 09 de 1979 y se dictan otras disposiciones. EL PRESIDENTE DE LA REPUBLICA DE COLOMBIA En ejercicio de sus atribuciones constitucionales y legales y en especial las que le confiere el numeral 11 del artículo 189 de la Constitución Política y la Ley 09 de 1979 DECRETA: TITULO I. DISPOSICIONES GENERALES ARTICULO 1o. AMBITO DE APLICACION. La salud es un bien de interés público. En consecuencia, las disposiciones contenidas en el presente Decreto son de orden público, regulan todas las actividades que puedan generar factores de riesgo por el consumo de alimentos, y se aplicaran: a. A todas las fábricas y establecimientos donde se procesan los alimentos; los equipos y utensilios y el personal manipulador de alimentos. b. A todas las actividades de fabricación, procesamiento, preparación, envase, almacenamiento, transporte, distribución y comercialización de alimentos en el territorio nacional. c. A los alimentos y materias primas para alimentos que se fabriquen, envasen, expendan, exporten o importen, para el consumo humano. d. A las actividades de vigilancia y control que ejerzan las autoridades sanitarias sobre la fabricación, procesamiento, preparación, envase, almacenamiento, transporte, distribución, importación, exportación y comercialización de alimentos, sobre los alimentos y materias primas para alimentos.
  • 138.
    138 ARTICULO 2o. DEFINICIONES.Para efectos del presente Decreto se establecen las siguientes definiciones: ACTIVIDAD ACUOSA ( Aw): es la cantidad de agua disponible en un alimento necesaria para el crecimiento y proliferación de microorganismos. ALIMENTO: Todo producto natural o artificial, elaborado o no, que ingerido aporta al organismo humano los nutrientes y la energía necesarios para el desarrollo de los procesos biológicos. Quedan incluidas en la presente definición las bebidas no alcohólicas, y aquellas sustancias con que se sazonan algunos comestibles y que se conocen con el nombre genérico de especia ALIMENTO ADULTERADO: El alimento adulterado es aquel: a. Al cual se le hayan sustituido parte de los elementos constituyentes, reemplazándolos o no por otras sustancias. b. Que haya sido adicionado por sustancias no autorizadas. c. Que haya sido sometido a tratamientos que disimulen u oculten sus condiciones originales y, d. Que por deficiencias en su calidad normal hayan sido disimuladas u ocultadas en forma fraudulenta sus condiciones originales. ALIMENTO ALTERADO:Alimento que sufre modificación o degradación, parcial o total, de los constituyentes que le son propios, por agentes físicos, químicos o biológicos. ALIMENTO CONTAMINADO: Alimento que contiene agentes y/o sustancias extrañas de cualquier naturaleza en cantidades superiores a las permitidas en las normas nacionales, o en su defecto en normas reconocidas internacionalmente.
  • 139.
    139 ALIMENTO DE MAYORRIESGO EN SALUD PUBLICA: Alimento que, en razón a sus características de composición especialmente en sus contenidos de nutrientes, Aw actividad acuosa y pH, favorece el crecimiento microbiano y por consiguiente, cualquier deficiencia en su proceso, manipulación, conservación, transporte, distribución y comercialización, puede ocasionar trastornos a la salud del consumidor. ALIMENTO FALSIFICADO: Alimento falsificado es aquel que: a. Se le designe o expenda con nombre o calificativo distinto al que le corresponde; b. Su envase, rótulo o etiqueta contenga diseño o declaración ambigua, falsa o que pueda inducir o producir engaño o confusión respecto de su composición intrínseca y uso. y, c. No proceda de sus verdaderos fabricantes o que tenga la apariencia y caracteres generales de un producto legítimo, protegido o no por marca registrada, y que se denomine como este, sin serlo. ALIMENTO PERECEDERO: El alimento que, en razón de su composición, características físico-químicas y biológicas, pueda experimentar alteración de diversa naturaleza en un tiempo determinado y que, por lo tanto, exige condiciones especiales de proceso, conservación, almacenamiento, transporte y expendio. AMBIENTE: Cualquier rea interna o externa delimitada físicamente que forma parte del establecimiento destinado a la fabricación, al procesamiento, a la preparación, al envase, almacenamiento y expendio de alimentos. AUTORIDAD SANITARIA COMPETENTE: Por autoridad competente se entender al Instituto Nacional de Vigilancia de Medicamentos y Alimentos INVIMA y a las Direcciones Territoriales de Salud, que, de acuerdo con la Ley, ejercen funciones de inspección, vigilancia y control, y adoptan las acciones de prevención y seguimiento para garantizar el cumplimiento a lo dispuesto en el presente decreto. BUENAS PRACTICAS DE MANUFACTURA: Son los principios básicos y prácticas generales de higiene en la manipulación, preparación, elaboración, envasado,
  • 140.
    140 almacenamiento, transporte ydistribución de alimentos para consumo humano, con el objeto de garantizar que los productos se fabriquen en condiciones sanitarias adecuadas y se disminuyan los riesgos inherentes a la producción. BIOTECNOLOGIA DE TERCERA GENERACION: Es la rama de la ciencia basada en la manipulación de la información genética de las células para la obtención de alimentos. CERTIFICADO DE INSPECCION SANITARIA: Es el documento que expide la autoridad sanitaria competente para los alimentos o materias primas importadas o de exportación, en el cual se hace constar su aptitud para el consumo humano. DESINFECCION - DESCONTAMINACION: Es el tratamiento físico-químico o biológico aplicado a las superficies limpias en contacto con el alimento con el fin de destruir las células vegetativas de los microorganismos que pueden ocasionar riesgos para la salud pública y reducir substancialmente el número de otros microorganismos indeseables, sin que dicho tratamiento afecte adversamente la calidad e inocuidad del alimento. DISEÑO SANITARIO:Es el conjunto de características que deben reunir las edificaciones, equipos, utensilios e instalaciones de los establecimientos dedicados a la fabricación, procesamiento, preparación, almacenamiento, transporte, y expendio con el fin de evitar riesgos en la calidad e inocuidad de los alimentos. EMBARQUE: Es la cantidad de materia prima o alimento que se transporta en cada vehículo en los diferentes medios de transporte, sea que, como tal, constituya un lote o cargamento o forme parte de otro. EQUIPO: Es el conjunto de maquinaria, utensilios, recipientes, tuberías, vajillas y demás accesorios que se empleen en la fabricación, procesamiento, preparación, envase, fraccionamiento, almacenamiento, distribución, transporte, y expendio de alimentos y sus materias primas. EXPENDIO DE ALIMENTOS: Es el establecimiento destinado a la venta de alimentos para consumo humano.
  • 141.
    141 FABRICA DE ALIMENTOS:Esel establecimiento en el cual se realice una o varias operaciones tecnológicas, ordenadas e higiénicas, destinadas a fraccionar, elaborar, producir, transformar o envasar alimentos para el consumo humano. HIGIENE DE LOS ALIMENTOS: Son el conjunto de medidas preventivas necesarias para garantizar la seguridad, limpieza y calidad de los alimentos en cualquier etapa de su manejo. INFESTACION: Es la presencia y multiplicación de plagas que pueden contaminar o deteriorar los alimentos y/o materias primas. INGREDIENTES PRIMARIOS: Son elementos constituyentes de un alimento o materia prima para alimentos, que una vez sustituido uno de los cuales, el producto deja de ser tal para convertirse en otro. INGREDIENTES SEGUNDARIOS: Son elementos constituyentes de un alimento o materia prima para alimentos, que, de ser sustituidos, pueden determinar el cambio de las características del producto, aunque este continúe siendo el mismo. LIMPIEZA: Es el proceso o la operación de eliminación de residuos de alimentos u otras materias extrañas o indeseables. MANIPULADOR DE ALIMENTOS: Es toda persona que interviene directamente y, aunque sea en forma ocasional, en actividades de fabricación, procesamiento, preparación, envase, almacenamiento, transporte y expendio de alimentos. MATERIA PRIMA: Son las sustancias naturales o artificiales, elaboradas o no, empleadas por la industria de alimentos para su utilización directa, fraccionamiento o conversión en alimentos para consumo humano. INSUMO: Comprende los ingredientes, envases y empaques de alimentos.
  • 142.
    142 PROCESO TECNOLOGICO: Esla secuencia de etapas u operaciones que se aplican a las materias primas y demás ingredientes para obtener un alimento. Esta definición incluye la operación de envasado y embalaje del producto terminado. REGISTRO SANITARIO: Es el documento expedido por la autoridad sanitaria competente, mediante el cual se autoriza a una persona natural o jurídica para fabricar, envasar; e Importar un alimento con destino al consumo humano. RESTAURANTE O ESTABLECIMIENTO DE CONSUMO DE ALIMENTOS: Es todo establecimiento destinado a la preparación, consumo y expendio de alimentos. SUSTANCIA PELIGROSA: Es toda forma de material que durante la fabricación, manejo, transporte, almacenamiento o uso pueda generar polvos, humos, gases, vapores, radiaciones o causar explosión, corrosión, incendio, irritación, toxicidad, u otra afección que constituya riesgo para la salud de las personas o causar daños materiales o deterioro del ambiente. VIGILANCIA EPIDEMIOLOGICA DE LAS ENFERMEDADES TRANSMITIDAS POR ALIMENTOS: Es el conjunto de actividades que permite la recolección de información permanente y continua; tabulación de esta misma, su análisis e interpretación; la toma de medidas conducentes a prevenir y controlar las enfermedades transmitidas por alimentos y los factores de riesgo relacionados con las mismas, además de la divulgación y evaluación del sistema. ARTICULO 3o. ALIMENTOS DE MAYOR RIESGO EN SALUD PUBLICA. Para efectos del presente decreto se consideran alimentos de mayor riesgo en salud pública los siguientes: - Carne, productos carnicos y sus preparados. - Leche y derivados lácteos. - Productos de la pesca y sus derivados. - Productos preparados a base de huevo. - Alimentos de baja acidez empacados en envases sellados herméticamente. (pH> 4.5) - Alimentos o Comidas preparados de origen animal listos para el consumo.
  • 143.
    143 - Agua envasada. -Alimentos infantiles. PARAGRAFO 1o. Se consideran alimentos de menor riesgo en salud pública aquellos grupos de alimentos no contemplados en el presente artículo. PARAGRAFO 2o. El Ministerio de Salud de acuerdo con estudios técnicos, perfil epidemiológico y sus funciones de vigilancia y control, podrá modificar el listado de los alimentos de mayor riesgo en salud pública. ARTICULO 4o. MATADEROS. Los mataderos se consideraran como fabricas de alimentos y su funcionamiento obedecerá a lo dispuesto en el Título V de la Ley 09 de 1979 y sus decretos reglamentarios, Decreto 2278 de 1982, Decreto 1036 de 1991 y los demás que lo modifiquen, sustituyan o adicionen. ARTICULO 5o. LECHE. La producción, procesamiento, almacenamiento, transporte, envase, rotulación, expendio y demás aspectos relacionados con la leche se regir n por la ley 09/79 y los Decretos reglamentarios 2437 de 1983, 2473 de 1987 y los demás que los modifiquen, sustituyan o adicionen. ARTICULO 6o. OBLIGATORIEDAD DE DAR AVISO A LA AUTORIDAD SANITARIA. Las personas naturales o jurídicas responsables de las actividades reglamentadas en el presente Decreto deber n informar a la autoridad sanitaria competente la existencia y funcionamiento del establecimiento, cualquier cambio de propiedad, razón social, ubicación o cierre temporal o definitivo del mismo para efectos de la vigilancia y control sanitarios. TITULO II. CONDICIONES BASICAS DE HIGIENE EN LA FABRICACION DE ALIMENTOS ARTICULO 7o. BUENAS PRÁCTICAS DE MANUFACTURA. Las actividades de fabricación, procesamiento, envase, almacenamiento, transporte, distribución y comercialización de alimentos se ceñir n a los principios de las Buenas Prácticas de Manufactura estipuladas en el título II del presente decreto.
  • 144.
    144 CAPITULO I. EDIFICACION EINSTALACIONES ARTICULO 8o. Los establecimientos destinados a la fabricación, el procesamiento, envase, almacenamiento y expendio de alimentos deberán cumplir las condiciones generales que se establecen a continuación: LOCALIZACION Y ACCESOS. a. Estar n ubicados en lugares aislados de cualquier foco de insalubridad que represente riesgos potenciales para la contaminación del alimento. b. Su funcionamiento no deberá poner en riesgo la salud y el bienestar de la comunidad. c. Sus accesos y alrededores se mantendrán limpios, libres de acumulación de basuras y deberán tener superficies pavimentadas o recubiertas con materiales que faciliten el mantenimiento sanitario e impidan la generación de polvo, el estancamiento de aguas o la presencia de otras fuentes de contaminación para el alimento. DISEÑO Y CONSTRUCCION. d. La edificación debe estar diseñada y construida de manera que proteja los ambientes de producción, e impida la entrada de polvo, lluvia, suciedades u otros contaminantes, as¡ como del ingreso y refugio de plagas y animales domésticos. e. La edificación debe poseer una adecuada separación física y / o funcional de aquellas reas donde se realizan operaciones de producción susceptibles de ser contaminadas por otras operaciones o medios de contaminación presentes en las reas adyacentes. f. Los diversos locales o ambientes de la edificación deben tener el tamaño adecuado para la instalación, operación y mantenimiento de los equipos, as¡ como para la circulación del personal y el traslado de materiales o productos. Estos ambientes deben estar ubicados según la secuencia lógica del proceso , desde la recepción de los insumos hasta el despacho del producto terminado, de tal manera que se eviten retrasos indebidos
  • 145.
    145 y la contaminacióncruzada. De ser requerido, tales ambientes deben dotarse de las condiciones de temperatura, humedad u otras necesarias para la ejecución higiénica de las operaciones de producción y/o para la conservación del alimento. g. La edificación y sus instalaciones deben estar construidas de manera que se faciliten las operaciones de limpieza, desinfección y desinfestación según lo establecido en el plan de saneamiento del establecimiento. h. El tamaño de los almacenes o depósitos debe estar en proporción a los volúmenes de insumos y de productos terminados manejados por el establecimiento, disponiendo además de espacios libres para la circulación del personal, el traslado de materiales o productos y para realizar la limpieza y el mantenimiento de las reas respectivas. i. Sus reas deberán estar separadas de cualquier tipo de vivienda y no podrán ser utilizadas como dormitorio. j. No se permite la presencia de animales en los establecimientos objeto del presente decreto. ABASTECIMIENTO DE AGUA. k. El agua que se utilice debe ser de calidad potable y cumplir con las normas vigentes establecidas por la reglamentación correspondiente del Ministerio de Salud. l. Deben disponer de agua potable a la temperatura y presión requeridas en el correspondiente proceso, para efectuar una limpieza y desinfección efectiva. ll. Solamente se permite el uso de agua no potable, cuando la misma no ocasione riesgos de contaminación del alimento; como en los casos de generación de vapor indirecto, lucha contra incendios, o refrigeración indirecta. En estos casos, el agua no potable debe distribuirse por un sistema de tuberías completamente separados e identificados por colores, sin que existan conexiones cruzadas ni sifonaje de retroceso con las tuberías de agua potable.
  • 146.
    146 m. Deben disponerde un tanque de agua con la capacidad suficiente, para atender como mínimo las necesidades correspondientes a un día de producción. La construcción y el mantenimiento de dicho tanque se realizar conforme a lo estipulado en las normas sanitarias vigentes. DISPOSICION DE RESIDUOS LIQUIDOS. n. Dispondrán de sistemas sanitarios adecuados para la recolección, el tratamiento y la disposición de aguas residuales, aprobadas por la autoridad competente. o. El manejo de residuos líquidos dentro del establecimiento debe realizarse de manera que impida la contaminación del alimento o de las superficies de potencial contacto con este. DISPOSICION DE RESIDUOS SÓLIDOS. p. Los residuos sólidos deben ser removidos frecuentemente de las reas de producción y disponerse de manera que se elimine la generación de malos olores, el refugio y alimento de animales y plagas y que no contribuya de otra forma al deterioro ambiental. q. El establecimiento debe disponer de recipientes, locales e instalaciones apropiadas para la recolección y almacenamiento de los residuos sólidos, conforme a lo estipulado en las normas sanitarias vigentes. Cuando se generen residuos orgánicos de fácil descomposición se debe disponer de cuartos refrigerados para el manejo previo a su disposición final. INSTALACIONES SANITARIAS r. Deben disponer de instalaciones sanitarias en cantidad suficiente tales como servicios sanitarios y vestideros, independientes para hombres y mujeres, separados de la reas de elaboración y suficientemente dotados para facilitar la higiene del personal. s. Los servicios sanitarios deben mantenerse limpios y proveerse de los recursos requeridos para la higiene personal, tales como: papel higiénico, dispensador de jabón,
  • 147.
    147 implementos desechables oequipos automáticos para el secado de las manos y papeleras. t. Se deben instalar lavamanos en las reas de elaboración o próximos a estas para la higiene del personal que participe en la manipulación de los alimentos y para facilitar la supervisión de estas prácticas. u. Los grifos, en lo posible, no deben requerir accionamiento manual. En las proximidades de los lavamanos se deben colocar avisos o advertencias al personal sobre la necesidad de lavarse las manos luego de usar los servicios sanitarios, después de cualquier cambio de actividad y antes de iniciar las labores de producción. v. Cuando lo requieran, deben disponer en la reas de elaboración de instalaciones adecuadas para la limpieza y desinfección de los equipos y utensilios de trabajo. Estas instalaciones deben construirse con materiales resistentes al uso y a la corrosión, de fácil limpieza y provistas con suficiente agua fría y caliente, a temperatura no inferior a 80o.C. ARTICULO 9o. CONDICIONES ESPECIFICAS DE LAS AREAS DE ELABORACION. Las áreas de elaboración deben cumplir además los siguientes requisitos de diseño y construcción: PISOS Y DRENAJES a. Los pisos deben estar construidos con materiales que no generen sustancias o contaminantes tóxicos, resistentes, no porosos, impermeables, no absorbentes, no deslizantes y con acabados libres de grietas o defectos que dificulten la limpieza, desinfección y mantenimiento sanitario. b. El piso de las reas húmedas de elaboración debe tener una pendiente mínima de 2% y al menos un drenaje de 10 cm de diámetro por cada 40 m2 de rea servida; mientras que en las reas de baja humedad ambiental y en los almacenes, la pendiente mínima Serra del 1% hacia los drenajes, se requiere de al menos un drenaje por cada 90 m2 de rea servida. Los pisos de las cavas de refrigeración deben tener pendiente hacia drenajes ubicados preferiblemente en su parte exterior.
  • 148.
    148 c. El sistemade tuberías y drenajes para la conducción y recolección de las aguas residuales, debe tener la capacidad y la pendiente requeridas para permitir una salida r pida y efectiva de los volúmenes máximos generados por la industria. Los drenajes de piso deben tener la debida protección con rejillas y, si se requieren trampas adecuadas para grasas y sólidos, estarán diseñadas de forma que permitan su limpieza. PAREDES d. En las áreas de elaboración y envasado, las paredes deben ser de materiales resistentes, impermeables, no absorbentes y de fácil limpieza y desinfección. Además, según el tipo de proceso hasta una altura adecuada, las mismas deben poseer acabado liso y sin grietas, pueden recubrirse con material cerámico o similar o con pinturas plásticas de colores claros que reúnan los requisitos antes indicados. e. Las uniones entre las paredes y entre estas y los pisos y entre las paredes y los techos, deben estar selladas y tener forma redondeada para impedir la acumulación de suciedad y facilitar la limpieza. TECHOS f. Los techos deben estar diseñados y construidos de manera que se evite la acumulación de suciedad, la condensación, la formación de mohos y hongos, el desprendimiento superficial y además facilitar la limpieza y el mantenimiento. g. En lo posible, no se debe permitir el uso de techos falsos o dobles techos, a menos que se construyan con materiales impermeables, resistentes, de fácil limpieza y con accesibilidad a la cámara superior para realizar la limpieza y desinfectación. VENTANAS Y OTRAS ABERTURAS h. Las ventanas y otras aberturas en las paredes deben estar construidas para evitar la acumulación de polvo, suciedades y facilitar la limpieza ; aquellas que se comuniquen con el ambiente exterior, deben estar provistas con malla anti-insecto de fácil limpieza y buena conservación.
  • 149.
    149 PUERTAS i. Las puertasdeben tener superficie lisa, no absorbente, deben ser resistentes y de suficiente amplitud; donde se precise, tendrán dispositivos de cierre automático y ajuste hermético. Las aberturas entre las puertas exteriores y los pisos no deben ser mayores de 1 cm. j. No deben existir puertas de acceso directo desde el exterior a las reas de elaboración; cuando sea necesario debe utilizarse una puerta de doble servicio , todas las puertas de las reas de elaboración deben ser autocerrables en lo posible, para mantener las condiciones atmosféricas diferenciables deseadas. ESCALERAS, ELEVADORES Y ESTRUCTURAS COMPLEMENTARIAS (RAMPAS , PLATAFORMAS) k. Estas deben ubicarse y construirse de manera que no causen contaminación al alimento o dificulten el flujo regular del proceso y la limpieza de la planta. l. Las estructuras elevadas y los accesorios deben aislarse en donde sea requerido, estar diseñadas y con un acabado para prevenir la acumulación de suciedad, minimizar la condensación, el desarrollo de mohos y el descamado superficial. ll. Las instalaciones eléctricas, mecánicas y de prevención de incendios deben estar diseñadas y con un acabado de manera que impidan la acumulación de suciedades y el albergue de plagas. ILUMINACION m. Los establecimientos objeto del presente decreto tendrán una adecuada y suficiente iluminación natural y/o artificial, la cual se obtendrá por medio de ventanas, claraboyas, y lámparas convenientemente distribuidas. n. La iluminación debe ser de la calidad e intensidad requeridas para la ejecución higiénica y efectiva de todas las actividades. La intensidad no debe ser inferior a:
  • 150.
    150 540 lux (59 bujía - pie) en todos los puntos de inspección; 220 lu ( 20 bujía - pie ) en locales de elaboración; y 110 lux ( 10 bujía - pie ) en otras reas del establecimiento o. Las lámparas y accesorios ubicados por encima de las líneas de elaboración y envasado de los alimentos expuestos al ambiente, deben ser del tipo de seguridad y estar protegidas para evitar la contaminación en caso de ruptura y, en general, contar con una iluminación uniforme que no altere los colores naturales. VENTILACION p. Las reas de elaboración poseerán sistemas de ventilación directa o indirecta, los cuales no deber n crear condiciones que contribuyan a la contaminación de estas o a la incomodidad del personal. La ventilación debe ser adecuada para prevenir la condensación del vapor, polvo, facilitar la remoción del calor. Las aberturas para circulación del aire estarán protegidas con mallas de material no corrosivo y serán fácilmente removibles para su limpieza y reparación. q. Cuando la ventilación es inducida por ventiladores y aire acondicionado, el aire debe ser filtrado y mantener una presión positiva en las reas de producción en donde el alimento este expuesto, para asegurar el flujo de aire hacia el exterior. Los sistemas de ventilación deben limpiarse periódicamente para prevenir la acumulación de polvo. CAPITULO II. EQUIPOS Y UTENSILIOS ARTICULO 10. CONDICIONES GENERALES.Los equipos y utensilios utilizados en el procesamiento, fabricación, preparación, de alimentos dependen del tipo del alimento, materia prima o insumo, de la tecnología a emplear y de la máxima capacidad de producción prevista. Todos ellos deben estar diseñados, construidos, instalados y mantenidos de manera que se evite la contaminación del alimento, facilite la limpieza y desinfección de sus superficies y permitan desempeñar adecuadamente el uso previsto.
  • 151.
    151 ARTICULO 11. CONDICIONESESPECÍFICAS. Los equipos y utensilios utilizados deben cumplir con las siguientes condiciones específicas: a. Los equipos y utensilios empleados en el manejo de alimentos deben estar fabricados con materiales resistentes al uso y a la corrosión, as¡ como a la utilización frecuente de los agentes de limpieza y desinfección. b. Todas las superficies de contacto con el alimento deben ser inertes bajo las condiciones de uso previstas, de manera que no exista interacción entre estas o de estas con el alimento, a menos que este o los elementos contaminantes migren al producto, dentro de los límites permitidos en la respectiva legislación. De esta forma, no se permite el uso de materiales contaminantes como: plomo, cadmio, zinc, antimonio, hierro, u otros que resulten de riesgo para la salud. c. Todas las superficies de contacto directo con el alimento deben poseer un acabado liso, no poroso, no absorbente y estar libres de defectos, grietas, intersticios u otras irregularidades que puedan atrapar partículas de alimentos o microorganismos que afectan la calidad sanitaria del producto. Podrán emplearse otras superficies cuando exista una justificación tecnológica especifica. d. Todas las superficies de contacto con el alimento deben ser fácilmente accesibles o desmontables para la limpieza e inspección. e. Los ángulos internos de las superficies de contacto con el alimento deben poseer una curvatura continua y suave, de manera que puedan limpiarse con facilidad. f. En los espacios interiores en contacto con el alimento, los equipos no deben poseer piezas o accesorios que requieran lubricación ni roscas de acoplamiento u otras conexiones peligrosas. g. Las superficies de contacto directo con el alimento no deben recubrirse con pinturas u otro tipo de material desprendible que represente un riesgo para la inocuidad del alimento.
  • 152.
    152 h. En loposible los equipos deben estar diseñados y construidos de manera que se evite el contacto del alimento con el ambiente que lo rodea. i. Las superficies exteriores de los equipos deben estar diseñadas y construidas de manera que faciliten su limpieza y eviten la acumulación de suciedades, microorganismos, plagas u otros agentes contaminantes del alimento. j. Las mesas y mesones empleados en el manejo de alimentos deben tener superficies lisas, con bordes sin aristas y estar construidas con materiales resistentes, impermeables y lavables. k. Los contenedores o recipientes usados para materiales no comestibles y desechos, deben ser a prueba de fugas, debidamente identificados, construidos de metal u otro material impermeable, de fácil limpieza y de ser requerido provistos de tapa hermética. Los mismos no pueden utilizarse para contener productos comestibles. l. Las tuberías empleadas para la conducción de alimentos deben ser de materiales resistentes, inertes, no porosas, impermeables y fácilmente desmontables para su limpieza. Las tuberías fijas se limpiaran y desinfectaran mediante la recirculación de las sustancias previstas para este fin. ARTICULO 12. CONDICIONES DE INSTALACION Y FUNCIONAMIENTO. Los equipos y utensilios requerirán de las siguientes condiciones de instalación y funcionamiento: a. Los equipos deben estar instalados y ubicados según la secuencia lógica del proceso tecnológico, desde la recepción de las materias primas y demás ingredientes, hasta el envasado y embalaje del producto terminado. b. La distancia entre los equipos y las paredes perimetrales, columnas u otros elementos de la edificación, debe ser tal que les permita funcionar adecuadamente y facilite el acceso para la inspección, limpieza y mantenimiento. c. Los equipos que se utilicen en operaciones críticas para lograr la inocuidad del alimento, deben estar dotados de los instrumentos y accesorios requeridos para la
  • 153.
    153 medición y registrode las variables del proceso. As¡ mismo, deben poseer dispositivos para captar muestras del alimento. d. Las tuberías elevadas no deben instalarse directamente por encima de las líneas de elaboración, salvo en los casos tecnológicamente justificados y en donde no exista peligro de contaminación del alimento. e. Los equipos utilizados en la fabricación de alimentos podrán ser lubricados con sustancias permitidas y empleadas racionalmente, de tal forma que se evite la contaminación del alimento. CAPITULO III. PERSONAL MANIPULADOR DE ALIMENTOS ARTICULO 13. ESTADO DE SALUD. a. El personal manipulador de alimentos debe haber pasado por un reconocimiento médico antes de desempeñar esta función. As¡ mismo, deber efectuarse un reconocimiento médico cada vez que se considere necesario por razones clínicas y epidemiológicas, especialmente después de una ausencia del trabajo motivada por una infección que pudiera dejar secuelas capaces de provocar contaminación de los alimentos que se manipulen. La dirección de la empresa tomar las medidas correspondientes para que al personal manipulador de alimentos se le practique un reconocimiento médico, por lo menos una vez al año. b. La dirección de la empresa tomara las medidas necesarias para que no se permita contaminar los alimentos directa o indirectamente a ninguna persona que se sepa o sospeche que padezca de una enfermedad susceptible de transmitirse por los alimentos, o que sea portadora de una enfermedad semejante, o que presente heridas infectadas, irritaciones cutáneas infectadas o diarrea. Todo manipulador de alimentos que represente un riesgo de este tipo deberá comunicarlo a la dirección de la empresa. ARTICULO 14. EDUCACION Y CAPACITACION.
  • 154.
    154 a. Todas laspersonas que han de realizar actividades de manipulación de alimentos deben tener formación en materia de educación sanitaria, especialmente en cuanto a prácticas higiénicas en la manipulación de alimentos. Igualmente deben estar capacitados para llevar a cabo las tareas que se les asignen, con el fin de que sepan adoptar las precauciones necesarias para evitar la contaminación de los alimentos. b. Las empresas deberán tener un plan de capacitación continuo y permanente para el personal manipulador de alimentos desde el momento de su contratación y luego ser reforzado mediante charlas, cursos u otros medios efectivos de actualización. Esta capacitación estará bajo la responsabilidad de la empresa y podrá ser efectuada por esta , por personas naturales o jurídicas contratadas y por las autoridades sanitarias. Cuando el plan de capacitación se realice a través de personas naturales o jurídicas diferentes a la empresa, estas deber n contar con la autorización de la autoridad sanitaria competente. Para este efecto se tendrán en cuenta el contenido de la capacitación, materiales y ayudas utilizadas, as¡ como la idoneidad del personal docente. c. La autoridad sanitaria en cumplimiento de sus actividades de vigilancia y control, verificara el cumplimiento del plan de capacitación para los manipuladores de alimentos que realiza la empresa. d. Para reforzar el cumplimiento de las prácticas higiénicas, se han de colocar en sitios estratégicos avisos alusivos a la obligatoriedad y necesidad de su observancia durante la manipulación de alimentos. e. El manipulador de alimentos debe ser entrenado para comprender y manejar el control de los puntos críticos que están bajo su responsabilidad y la importancia de su vigilancia o monitoreo; además, debe conocer los límites críticos y las acciones correctivas a tomar cuando existan desviaciones en dichos límites. ARTICULO 15. PRACTICAS HIGIENICAS Y MEDIDAS DE PROTECCION. Toda persona mientras trabaja directamente en la manipulación o elaboración de alimentos, debe adoptar las practicas higiénicas y medidas de protección que a continuación se establecen:
  • 155.
    155 a. Mantener unaesmerada limpieza e higiene personal y aplicar buenas practicas higiénicas en sus labores, de manera que se evite la contaminación del alimento y de las superficies de contacto con este. b. Usar vestimenta de trabajo que cumpla los siguientes requisitos: De color claro que permita visualizar fácilmente su limpieza; con cierres o cremalleras y /o broches en lugar de botones u otros accesorios que puedan caer en el alimento; sin bolsillos ubicados por encima de la cintura; cuando se utiliza delantal , este debe permanecer atado al cuerpo en forma segura para evitar la contaminación del alimento y accidentes de trabajo. La empresa será responsable de una dotación de vestimenta de trabajo en número suficiente para el personal manipulador, con el propósito de facilitar el cambio de indumentaria el cual será consistente con el tipo de trabajo que desarrolla c. Lavarse las manos con agua y jabón, antes de comenzar su trabajo, cada vez que salga y regrese al área asignada y después de manipular cualquier material u objeto que pudiese representar un riesgo de contaminación para el alimento. Será obligatorio realizar la desinfección de las manos cuando los riesgos asociados con la etapa del proceso as¡ lo justifiquen. d. Mantener el cabello recogido y cubierto totalmente mediante malla, gorro u otro medio efectivo. Se debe usar protector de boca y en caso de llevar barba, bigote o patillas anchas se debe usar cubiertas para estas. e. Mantener las uñas cortas, limpias y sin esmalte. f. Usar calzado cerrado, de material resistente e impermeable y de tacón bajo. g. De ser necesario el uso de guantes, estos deben mantenerse limpios, sin roturas o desperfectos y ser tratados con el mismo cuidado higiénico de las manos sin protección. El material de los guantes, debe ser apropiado para la operación realizada. El uso de guantes no exime al operario de la obligación de lavarse las manos, según lo indicado en el literal c.
  • 156.
    156 h. Dependiendo delriesgo de contaminación asociado con el proceso ser obligatorio el uso de tapabocas mientras se manipula el alimento. i. No se permite utilizar anillos, aretes, joyas u otros accesorios mientras el personal realice sus labores. En caso de usar lentes, deben asegurarse a la cabeza mediante bandas, cadenas u otros medios ajustables. j. No está permitido comer, beber o masticar cualquier objeto o producto, como tampoco fumar o escupir en las reas de producción o en cualquier otra zona donde exista riesgo de contaminación del alimento. k. El personal que presente afecciones de la piel o enfermedad infectocontagiosa deberá ser excluido de toda actividad directa de manipulación de alimentos. l. Las personas que actúen en calidad de visitantes a las reas de fabricación deberán cumplir con las medidas de protección y sanitarias estipuladas en el presente Capítulo. CAPITULO IV. REQUISITOS HIGIENICOS DE FABRICACION ARTICULO 16. CONDICIONES GENERALES. Todas las materias primas y demás insumos para la fabricación así como las actividades de fabricación, preparación y procesamiento, envasado y almacenamiento deben cumplir con los requisitos descritos en este capítulo, para garantizar la inocuidad y salubridad del alimento. ARTICULO 17. MATERIAS PRIMAS E INSUMOS. Las materias primas e insumos para alimentos cumplirán con los siguientes requisitos: a. La recepción de materias primas debe realizarse en condiciones que eviten su contaminación, alteración y daños físicos. b. Las materias primas e insumos deben ser inspeccionados, previo al uso, clasificados y sometidos a análisis de laboratorio cuando as¡ se requiera, para determinar si cumplen con las especificaciones de calidad establecidas al efecto.
  • 157.
    157 c. Las materiasprimas se someter n a la limpieza con agua potable u otro medio adecuado de ser requerido y a la descontaminación previa a su incorporación en las etapas sucesivas del proceso. d. Las materias primas conservadas por congelación que requieren ser descongeladas previo al uso, deben descongelarse a una velocidad controlada para evitar el desarrollo de microorganismos; no podrán ser recongeladas, además, se manipular n de manera que se minimice la contaminación proveniente de otras fuentes. e. Las materias primas e insumos que requieran ser almacenadas antes de entrar a las etapas de proceso, deberán almacenarse en sitios adecuados que eviten su contaminación y alteración. f. Los depósitos de materias primas y productos terminados ocuparan espacios independientes, salvo en aquellos casos en que a juicio de la autoridad sanitaria competente no se presenten peligros de contaminación para los alimentos. g. Las zonas donde se reciban o almacenen materias primas estarán separadas de las que se destinan a elaboración o envasado del producto final. La autoridad sanitaria competente podrá eximir del cumplimiento de este requisito a los establecimientos en los cuales no exista peligro de contaminación para los alimentos. ARTICULO 18. ENVASES. Los envases y recipientes utilizados para manipular las materias primas o los productos terminados deber n reunir los siguientes requisitos: a. Estar fabricados con materiales apropiados para estar en contacto con el alimento y cumplir con las reglamentaciones del Ministerio de Salud. b. El material del envase deberá ser adecuado y conferir una protección apropiada contra la contaminación c. No deben haber sido utilizados previamente para algún fin diferente que pudiese ocasionar la contaminación del alimento a contener.
  • 158.
    158 d. Deben serinspeccionados antes del uso para asegurarse que estén en buen estado, limpios y/o desinfectados. Cuando son lavados, los mismos se escurrirán bien antes de ser usados. e. Se deben mantener en condiciones de sanidad y limpieza cuando no estén siendo utilizados en la fabricación. ARTICULO 19. OPERACIONES DE FABRICACION. Las operaciones de fabricación deberán cumplir con los siguientes requisitos: a. Todo el proceso de fabricación del alimento, incluyendo las operaciones de envasado y almacenamiento, deberán realizarse en óptimas condiciones sanitarias, de limpieza y conservación y con los controles necesarios para reducir el crecimiento potencial de microorganismos y evitar la contaminación del alimento. Para cumplir con este requisito, se deberán controlar los factores físicos, tales como tiempo, temperatura, humedad, actividad acuosa (Aw), pH, presión y velocidad de flujo y, además, vigilar las operaciones de fabricación, tales como: congelación, deshidratación, tratamiento térmico, acidificación y refrigeración, para asegurar que los tiempos de espera, las fluctuaciones de temperatura y otros factores no contribuyan a la descomposición o contaminación del alimento. b. Se deben establecer todos los procedimientos de control, físicos, químicos, microbiológicos y organolépticos en los puntos críticos del proceso de fabricación, con el fin de prevenir o detectar cualquier contaminación, falla de saneamiento, incumplimiento de especificaciones o cualquier otro defecto de calidad del alimento, materiales de empaque o del producto terminado. c. Los alimentos que por su naturaleza permiten un r pido crecimiento de microorganismos indeseables, particularmente los de mayor riesgo en salud pública deben mantenerse en condiciones que se evite su proliferación. Para el cumplimiento de este requisito deberán adoptarse medidas efectivas como: - Mantener los alimentos a temperaturas de refrigeración no mayores de 4o. C (39o.F)
  • 159.
    159 - Mantener elalimento en estado congelado - Mantener el alimento caliente a temperaturas mayores de 60o. C ( 140o.F ) - Tratamiento por calor para destruir los microorganismos mesófilos de los alimentos ácidos o acidificados, cuando estos se van a mantener en recipientes sellados herméticamente a temperatura ambiente. d. Los métodos de esterilización, irradiación, pasteurización, congelación, refrigeración, control de pH, y de actividad acuosa (Aw), que se utilizan para destruir o evitar el crecimiento de microorganismos indeseables, deben ser suficientes bajo las condiciones de fabricación, procesamiento, manipulación, distribución y comercialización, para evitar la alteración y deterioro de los alimentos. e. Las operaciones de fabricación deben realizarse secuencial y continuamente, con el fin de que no se produzcan retrasos indebidos que permitan el crecimiento de microorganismos, contribuyan a otros tipos de deterioro o a la contaminación del alimento. Cuando se requiera esperar entre una etapa del proceso y la subsiguiente, el alimento debe mantenerse protegido y en el caso de alimentos susceptibles de rápido crecimiento microbiano y particularmente los de mayor riesgo en salud pública, durante el tiempo de espera, deberán emplearse temperaturas altas (> 60o.) o bajas (< 4o.C) según sea el caso. f. Los procedimientos mecánicos de manufactura tales como lavar, pelar, cortar, clasificar, desmenuzar, extraer, batir, secar etc, se realizar n de manera que protejan los alimentos contra la contaminación. g. Cuando en los procesos de fabricación se requiera el uso de hielo en contacto con los alimentos, el mismo debe ser fabricado con agua potable y manipulado en condiciones de higiene. h. Se deben tomar medidas efectivas para proteger el alimento de la contaminación por metales u otros materiales extraños, instalando mallas, trampas, imanes, detectores de metal o cualquier otro método apropiado.
  • 160.
    160 i. Las reasy equipos usados para la fabricación de alimentos para consumo humano no deben ser utilizados para la elaboración de alimentos o productos para consumo animal o destinados a otros fines. j. No se permite el uso de utensilios de vidrio en las reas de elaboración debido al riesgo de ruptura y contaminación del alimento. k. Los productos devueltos a la empresa por defectos de fabricación, que tengan incidencia sobre la inocuidad y calidad del alimento no podrán someterse a procesos de reempaque, reelaboración, corrección o esterilización bajo ninguna justificación. ARTICULO 20. PREVENCION DE LA CONTAMINACION CRUZADA. Con el propósito de prevenir la contaminación cruzada, se deberán cumplir los siguientes requisitos: a. Durante las operaciones de fabricación , procesamiento, envasado y almacenamiento se tomaran medidas eficaces para evitar la contaminación de los alimentos por contacto directo o indirecto con materias primas que se encuentren en las fases iniciales del proceso. b. Las personas que manipulen materias primas o productos semielaborados susceptibles de contaminar el producto final no deber n entrar en contacto con ningún producto final,mientras no se cambien de indumentaria y adopten las debidas precauciones higiénicas y medidas de protección. c. Cuando exista el riesgo de contaminación en las diversas operaciones del proceso de fabricación, el personal deberá lavarse las manos entre una y otra manipulación de alimentos. d. Todo equipo y utensilio que haya entrado en contacto con materias primas o con material contaminado deberá limpiarse y desinfectarse cuidadosamente antes de ser nuevamente utilizado.
  • 161.
    161 ARTICULO 21. OPERACIONESDE ENVASADO. Las operaciones de envasado de los alimentos deberán cumplir con los siguientes requisitos: a. El envasado deberá hacerse en condiciones que excluyan la contaminación del alimento. b. Identificación de lotes. Cada recipiente deberá estar marcado en clave o en lenguaje claro, para identificar la fábrica productora y el lote. Se entiende por lote una cantidad definida de alimentos producida en condiciones esencialmente idénticas. c. Registros de elaboración y producción. De cada lote deberá llevarse un registro, legible y con fecha de los detalles pertinentes de elaboración y producción. Estos registros se conservaran durante un período que exceda el de la vida útil del producto, pero, salvo en caso de necesidad específica, no se conservaran más de dos años. CAPITULO V. ASEGURAMIENTO Y CONTROL DE LA CALIDAD ARTICULO 22. CONTROL DE LA CALIDAD. Todas las operaciones de fabricación, procesamiento, envase, almacenamiento y distribución de los alimentos deben estar sujetas a los controles de calidad apropiados. Los procedimientos de control deben prevenir los defectos evitables y reducir los defectos naturales o inevitables a niveles tales que no represente riesgo para la salud. Estos controles variaran según el tipo de alimento y las necesidades de la empresa y deberán rechazar todo alimento que no sea apto para el consumo humano. ARTICULO 23. SISTEMA DE CONTROL. Todas las fabricas de alimentos deben contar con un sistema de control y aseguramiento de la calidad, el cual debe ser esencialmente preventivo y cubrir todas las etapas de procesamiento del alimento, desde la obtención de materias primas e insumos, hasta la distribución de productos terminados. ARTICULO 24. El sistema de control y aseguramiento de la calidad deberá, como mínimo, considerar los siguientes aspectos:
  • 162.
    162 a. Especificaciones sobrelas materias primas y productos terminados. Las especificaciones definen completamente la calidad de todos los productos y de todas las materias primas con los cuales son elaborados y deben incluir criterios claros para su aceptación y liberación o retención y rechazo. b. Documentación sobre planta, equipos y proceso. Se debe disponer de manuales einstrucciones, guías y regulaciones donde se describen los detalles esenciales de equipos, procesos y procedimientos requeridos para fabricar productos. Estos documentos deben cubrir todos los factores que puedan afectar la calidad, manejo de los alimentos, del equipo de procesamiento, el control de calidad, almacenamiento y distribución, métodos y procedimientos de laboratorio. c. Los planes de muestreo, los procedimientos de laboratorio, especificaciones y métodos de ensayo deberán ser reconocidos oficialmente o normalizados con el fin de garantizar o asegurar que los resultados sean confiables. d. El control y el aseguramiento de la calidad no se limita a las operaciones de laboratorio sino que debe estar presente en todas las decisiones vinculadas con la calidad del producto. ARTICULO 25. Se recomienda aplicar el Sistema de Aseguramiento de la calidad sanitaria o inocuidad mediante el análisis de peligros y control de puntos críticos o de otro sistema que garantice resultados similares, el cual deberá ser sustentado y estar disponible para su consulta por la autoridad sanitaria competente. PARAGRAFO 1o.En caso de adoptarse el Sistema de Aseguramiento de la calidad sanitaria o inocuidad mediante el análisis de peligros y control de puntos críticos, la empresa deberá implantarlo y aplicarlo de acuerdo con los principios generales del mismo. PARAGRAFO 2o. El Ministerio de Salud, de acuerdo con el riesgo de los alimentos en salud pública, desarrollo tecnológico de la Industria de Alimentos, requerimientos de comercio Internacional, o a las necesidades de vigilancia y control, reglamentara la
  • 163.
    163 obligatoriedad de laaplicación del sistema de análisis de peligros y control de puntos críticos para la industria de alimentos en Colombia. ARTICULO 26. Todas las fábricas de alimentos que procesen, elaboren o envasen alimentos de mayor riesgo en salud pública deberán tener acceso a un laboratorio de pruebas y ensayos, el cual puede ser propio o externo. PARAGRAFO 1o. Corresponde al INVIMA acreditar los laboratorios externos de pruebas y ensayos de alimentos. Para ello podrá avalar la acreditación de estos laboratorios otorgada conforme al Decreto 2269 de 1993 por el cual se crea el Sistema Nacional de Normalización, Certificación y Metrología. PARAGRAFO 2o. El Ministerio de Salud establecer las condiciones y requisitos específicos que deben satisfacer los laboratorios de pruebas y ensayos de alimentos para el cumplimiento del presente artículo. PARAGRAFO 3o. El Ministerio de Salud de acuerdo con estudios epidemiológicos o por necesidades de vigilancia y control sanitarios, podrá hacer extensiva la obligatoriedad de tener acceso a un laboratorio de pruebas y ensayos a fabricas que procesen alimentos diferentes a los de mayor riesgo en salud pública. ARTICULO 27. Lasfábricas de alimentos que procesen, elaboren o envasen alimentos de mayor riesgo en salud pública, deber n contar con los servicios de tiempo completo de un profesional o de personal técnico idóneo en las reas de producción y/o control de calidad de alimentos PARAGRAFO. El Ministerio de Salud de acuerdo con estudios epidemiológicos o por necesidades de vigilancia y control sanitarios, podrá hacer extensiva la obligatoriedad de contar con los servicios de personal profesional o técnico, a fabricas que procesen alimentos diferentes a los de mayor riesgo en salud pública. CAPITULO VI.
  • 164.
    164 SANEAMIENTO ARTICULO 28. Todoestablecimiento destinado a la fabricación, procesamiento, envase y almacenamiento de alimentos debe implantar y desarrollar un Plan de Saneamiento con objetivos claramente definidos y con los procedimientos requeridos para disminuir los riesgos de contaminación de los alimentos. Este plan debe ser responsabilidad directa de la dirección de la Empresa. ARTICULO 29. El Plan de Saneamiento debe estar escrito y a disposición de la autoridad sanitaria competente e incluirá como mínimo los siguientes programas: a. Programa de Limpieza y desinfección: Los procedimientos de limpieza y desinfección deben satisfacer las necesidades particulares del proceso y del producto de que se trate. Cada establecimiento debe tener por escrito todos los procedimientos, incluyendo los agentes y sustancias utilizadas as¡ como las concentraciones o formas de uso y los equipos e implementos requeridos para efectuar las operaciones y periodicidad de limpieza y desinfección. b. Programa de Desechos Sólidos: En cuanto a los desechos sólidos (basuras) debe contarse con las instalaciones, elementos, reas, recursos y procedimientos que garanticen una eficiente labor de recolección, conducción, manejo, almacenamiento interno, clasificación, transporte y disposición, lo cual tendrá que hacerse observando las normas de higiene y salud ocupacional establecidas con el propósito de evitar la contaminación de los alimentos, reas, dependencias y equipos o el deterioro del medio ambiente. c. Programa de Control de Plagas:
  • 165.
    165 Las plagas entendidascomo artrópodos y roedores deberán ser objeto de un programa de control específico, el cual debe involucrar un concepto de control integral, esto apelando a la aplicación armónica de las diferentes medidas de control conocidas, con especial énfasis en las radicales y de orden preventivo. CAPITULO VII. ALMACENAMIENTO, DISTRIBUCION, TRANSPORTE Y COMERCIALIZACION ARTICULO 30. Las operaciones y condiciones de almacenamiento, distribución, transporte y comercialización de alimentos deben evitar: a. La contaminación y alteración del alimento b. La Proliferación de microorganismos indeseables en el alimento; y c. El deterioro o daño del envase o embalaje ARTICULO 31. ALMACENAMIENTO. Las operaciones de almacenamiento deberán cumplir con las siguientes condiciones: a. Debe llevarse un control de primeras entradas y primeras salidas con el fin de garantizar la rotación de los productos. Es necesario que la empresa periódicamente de salida a productos y materiales inútiles, obsoletos o fuera de especificaciones para facilitar la limpieza de las instalaciones y eliminar posibles focos de contaminación. b. El almacenamiento de productos que requieren refrigeración o congelación se realizar teniendo en cuenta las condiciones de temperatura, humedad y circulación del aire que requiera cada alimento. Estas instalaciones se mantendrán limpias y en buenas condiciones higiénicas, además, se llevar a cabo un control de temperatura y humedad que asegure la conservación del producto. c. El almacenamiento de los insumos y productos terminados se realizara de manera que se minimice su deterioro y se eviten aquellas condiciones que puedan afectar la higiene,
  • 166.
    166 funcionalidad e integridadde los mismos. Además se deber n identificar claramente para conocer su procedencia, calidad y tiempo de vida. d. El almacenamiento de los insumos o productos terminados se realizar ordenadamente en pilas o estibas con separación mínima de 60 centímetros con respecto a las paredes perimetrales, y disponerse sobre paletas o tarimas elevadas del piso por lo menos 15 centímetros de manera que se permita la inspección, limpieza y fumigación, si es el caso. No se deben utilizar estibas sucias o deterioradas. e. En los sitios o lugares destinados al almacenamiento de materias primas, envases y productos terminados no podrán realizarse actividades diferentes a estas. f. El almacenamiento de los alimentos devueltos a la empresa por fecha de vencimiento caducada deberá realizarse en una rea o depósito exclusivo para tal fin; este depósito deberá identificarse claramente, se llevara un libro de registro en el cual se consigne la fecha y la cantidad de producto devuelto, las salidas parciales y su destino final. Estos registros estarán a disposición de la autoridad sanitaria competente. g. Los plaguicidas, detergentes, desinfectantes y otras sustancias peligrosas que por necesidades de uso se encuentren dentro de la fábrica, deben etiquetarse adecuadamente con un rótulo en que se informe sobre su toxicidad y empleo. Estos productos deben almacenarse en reas o estantes especialmente destinados para este fin y su manipulación sólo podrá hacerla el personal idóneo, evitando la contaminación de otros productos. ARTICULO 32. Los establecimientos dedicados al depósito de alimentos cumplirán con las condiciones estipuladas para el almacenamiento de alimentos, señaladas en el presente capítulo. ARTICULO 33. TRANSPORTE. El transporte de alimentos deberá cumplir con las siguientes condiciones: a. Se realizara en condiciones tales que excluyan la contaminación y/o la proliferación de microorganismos y protejan contra la alteración del alimento o los daños del envase.
  • 167.
    167 b. Los alimentosy materias primas que por su naturaleza requieran mantenerse refrigerados o congelados deben ser transportados y distribuidos bajo condiciones que aseguren y garanticen el mantenimiento de las condiciones de refrigeración o congelación hasta su destino final. c. Los vehículos que posean sistema de refrigeración o congelación, deben ser sometidos a revisión periódica, con el fin de que su funcionamiento garantice las temperaturas requeridas para la buena conservación de los alimentos y contaran con indicadores y sistemas de registro de estas temperaturas. d. La empresa está en la obligación de revisar los vehículos antes de cargar los alimentos, con el fin de asegurar que se encuentren en buenas condiciones sanitarias. e. Los vehículos deben ser adecuados para el fin perseguido y fabricados con materiales tales que permitan una limpieza fácil y completa. Igualmente se mantendrán limpios y, en caso necesario se someter n a procesos de desinfección. f. Se prohíbe disponer los alimentos directamente sobre el piso de los vehículos. Para este fin se utilizaran los recipientes, canastillas, o implementos de material adecuado, de manera que aíslen el producto de toda posibilidad de contaminación y que permanezcan en condiciones higiénicas. g. Se prohíbe transportar conjuntamente en un mismo vehículo alimentos y materias primas con sustancias peligrosas y otras que por su naturaleza representen riesgo de contaminación del alimento o la materia prima. h. Los vehículos transportadores de alimentos deberán llevar en su exterior en forma claramente visible la leyenda: Transporte de Alimentos. i. El transporte de alimentos o materias primas en cualquier medio terrestre, aéreo, marítimo o fluvial dentro del territorio nacional no requiere de certificados, permisos o documentos similares expedidos por parte de las autoridades sanitarias.
  • 168.
    168 ARTICULO 34. DISTRIBUCIONY COMERCIALIZACION. Durante las actividades de distribución y comercialización de Alimentos y materias primas deber garantizarse el mantenimiento de las condiciones sanitarias de estos. Toda persona natural o jurídica que se dedique a la distribución o comercialización de alimentos y materias primas será responsable solidario con los fabricantes en el mantenimiento de las condiciones sanitarias de los mismos. PARAGRAFO 1o. Los alimentos que requieran refrigeración durante su distribución, deberán mantenerse a temperaturas que aseguren su adecuada conservación hasta el destino final. PARAGRAFO 2o. Cuando se trate de alimentos que requieren congelación estos deben conservarse a temperaturas tales que eviten su descongelación. ARTICULO 35. EXPENDIO DE ALIMENTOS. El expendio de alimentos deberá cumplir con las siguientes condiciones: a. El expendio de los alimentos deberá realizarse en condiciones que garanticen la conservación y protección de los mismos. b. Los establecimientos que se dediquen al expendio de los alimentos deber n contar con los estantes adecuados para la exhibición de los productos. c. Deberán disponer de los equipos necesarios para la conservación, como neveras y congeladores adecuados para aquellos alimentos que requieran condiciones especiales de refrigeración y/ o congelación. d. El propietario o representante legal del establecimiento será el responsable solidario con el fabricante y distribuidor del mantenimiento de las condiciones sanitarias de los productos alimenticios que se expendan en ese lugar. e. Cuando en un expendio de alimentos se realicen actividades de almacenamiento, preparación y consumo de alimentos, las reas respectivas deber n cumplir con las condiciones señaladas para estos fines en el presente Decreto.
  • 169.
    169 CAPITULO VIII. RESTAURANTES YESTABLECIMIENTOS DE CONSUMO DE ALIMENTOS ARTICULO 36. CONDICIONES GENERALES. Los restaurantes y establecimientos destinados a la preparación y consumo de alimentos cumplirán con las siguientes condiciones sanitarias generales: a. Se localizaran en sitios secos, no inundables y en terrenos de fácil drenaje. b. No se podrán localizar junto a botaderos de basura, pantanos, ciénagas y sitios que puedan ser criaderos de insectos y roedores. c. Los alrededores se conservar n en perfecto estado de aseo, libres de acumulación de basuras, formación de charcos o estancamientos de agua. d. Deben estar diseñados y construidos para evitar la presencia de insectos y roedores. e. Deben disponer de suficiente abastecimiento de agua potable. f. Contaran con servicios sanitarios para el personal que labora en el establecimiento, debidamente dotados y separados del área de preparación de los alimentos. g. Deberán tener sistemas sanitarios adecuados, para la disposición de aguas servidas y excretas. h. Contaran con servicios sanitarios para uso del público, separados para hombres y mujeres, salvo en aquellos establecimientos en donde por razones de limitaciones del espacio físico no lo permita caso en el cual podrán emplearse los servicios sanitarios de uso del personal que labora en el establecimiento y los ubicados en centros comerciales. ARTICULO 37. CONDICIONES ESPECÍFICAS DEL AREA DE PREPARACION DE ALIMENTOS. El rea de preparación de los alimentos, cumplir con las siguientes condiciones sanitarias específicas:
  • 170.
    170 a. Los pisosdeben estar construidos con materiales que no generen sustancias o contaminantes tóxicos, resistentes, no porosos, impermeables no absorbentes, no deslizantes y con acabados libres de grietas o defectos que dificulten la limpieza, desinfección y el mantenimiento sanitario. b. El piso de las reas húmedas debe tener una pendiente mínima de 2% y al menos un drenaje de 10cm de di metro por cada 40m2 de rea servida; mientras que en las reas de baja humedad ambiental y en los depósitos, la pendiente mínima será del 1% hacia los drenajes, se requiere de al menos un drenaje por cada 90 m2 de rea servida. c. Las paredes deben ser de materiales resistentes, impermeables, no absorbentes y de fácil limpieza y desinfección. Además hasta una altura adecuada, las mismas deben poseer acabado liso y sin grietas, pueden recubrirse con material cerámico o similar o con pinturas plásticas de colores claros que reúnan los requisitos antes indicados. d. Los techos deben estar diseñados de manera que se evite la acumulación de suciedad, la condensación, la formación de hongos, el desprendimiento superficial y además se facilite la limpieza y el mantenimiento. e. Los residuos sólidos deben ser removidos frecuentemente del rea de preparación de los alimentos y disponerse de manera que se elimine la generación de malos olores, el refugio y alimento para animales y plagas y que no contribuya de otra forma al deterioro ambiental. f. Deben disponerse de recipientes, locales e instalaciones para la recolección y almacenamiento de los residuos sólidos, conforme a lo estipulado en las normas sanitarias vigentes. g. Deberá disponerse de recipientes de material sanitario para el almacenamiento de desperdicios orgánicos debidamente tapados, alejados del lugar donde se preparan los alimentos y deberán ser removidos y lavados frecuentemente. h. Se prohíbe el acceso de animales domésticos y la presencia de personas diferentes a los manipuladores de alimentos
  • 171.
    171 i. Se prohíbeel almacenamiento de sustancias peligrosas en la cocina o en las reas de preparación de los alimentos. ARTICULO 38. EQUIPOS Y UTENSILIOS. Los equipos y utensilios empleados en los restaurantes y establecimientos de consumo de alimentos, deben cumplir con las condiciones establecidas en el capítulo II del presente decreto. ARTICULO 39. OPERACIONES DE PREPARACION Y SERVIDO DE LOS ALIMENTOS. Las operaciones de preparación y servido de los alimentos cumplir n con los siguientes requisitos: a. El recibo de insumos e ingredientes para la preparación y servido de alimentos se hará en lugar limpio y protegido de la contaminación ambiental y se almacenaran en recipientes adecuados. b. Los alimentos o materias primas crudos tales como hortalizas, verduras, carnes, y productos hidrobiológicos que se utilicen en la preparación de los alimentos deberán ser lavados con agua potable corriente antes de su preparación. c. Las hortalizas y verduras que se consuman crudas deberán someterse a lavados y desinfección con sustancias autorizadas. d. Los alimentos perecederos tales como leche y sus derivados, carne y preparados, productos de la pesca deber n almacenarse en recipientes separados, bajo condiciones de refrigeración y/o congelación y no podrán almacenarse conjuntamente con productos preparados para evitar la contaminación. e. El personal que está directamente vinculado a la preparación y/o servido de los alimentos no debe manipular dinero simultáneamente. f. Los alimentos y bebidas expuestos para la venta deben mantenerse en vitrinas, campanas plásticas, mallas metálicas o plásticas o cualquier sistema apropiado que los proteja del ambiente exterior.
  • 172.
    172 g. El servidode los alimentos deberá hacerse con utensilios ( pinzas, cucharas, etc) según sea el tipo de alimento, evitando en todo caso el contacto del alimento con las manos. h. EL lavado de utensilios debe hacerse con agua potable corriente, jabón o detergente y cepillo, en especial las superficies donde se pican o fraccionan los alimentos, las cuales deben estar en buen estado de conservación e higiene; las superficies para el picado deben ser de material sanitario, de preferencia plástico, nylon, polietileno o teflón. i. La limpieza y desinfección de los utensilios que tengan contacto con los alimentos se hará en tal forma y con elementos o productos que no generen ni dejen sustancias peligrosas durante su uso. Esta desinfección deberá realizarse mediante la utilización de agua caliente, vapor de agua o sustancia químicas autorizadas para este efecto. j. Cuando los establecimientos no cuenten con agua y equipos en cantidad y calidad suficientes para el lavado y desinfección, los utensilios que se utilicen deberán ser desechables con el primer uso. ARTICULO 40. RESPONSABILIDAD. El propietario, la administración del establecimiento y el personal que labore como manipulador de alimentos, ser n responsables de la higiene y la protección de los alimentos preparados y expendidos al consumidor; y estarán obligados a cumplir y hacer cumplir las practicas higiénicas y medidas de protección establecidas en el capítulo III del presente decreto. PARAGRAFO 1o. Los manipuladores de alimentos de los restaurantes y establecimientos de consumo de alimentos deben recibir capacitación sobre manipulación higiénica de alimentos, a través de cursos a cargo de la autoridad local de salud, de la misma empresa o por personas naturales o jurídicas debidamente autorizadas por la autoridad sanitaria local. Para este efecto se tendrán en cuenta el contenido de la capacitación, materiales y ayudas utilizadas, as¡ como la idoneidad del personal docente.
  • 173.
    173 PARAGRAFO 2o. Laautoridad sanitaria competente en cumplimiento de sus actividades de vigilancia y control verificara el cumplimiento de la capacitación para los manipuladores de alimentos a que se refiere este artículo. TITULO III. VIGILANCIA Y CONTROL CAPITULO IX. REGISTRO SANITARIO ARTICULO 41. OBLIGATORIEDAD DEL REGISTRO SANITARIO. Todo alimento que se expenda directamente al consumidor bajo marca de fábrica y con nombres determinados, deberá obtener registro sanitario expedido conforme a lo establecido en el presente decreto. Se exceptúan del cumplimiento de este requisito los alimentos siguientes: a. Los alimentos naturales que no sean sometidos a ningún proceso de transformación, tales como granos, frutas, hortalizas, verduras frescas, miel de abejas, y los otros productos apícolas. b. Los alimentos de origen animal crudos refrigerados o congelados que no hayan sido sometidos a ningún proceso de transformación. c. Los alimentos y materias primas producidos en el país o importados, para utilización exclusiva por la industria y el sector gastronómico en la elaboración de alimentos y preparación de comidas. ARTICULO 42. COMPETENCIA PARA EXPEDIR REGISTRO SANITARIO.El Instituto Nacional de Vigilancia de Medicamentos y Alimentos INVIMA expedirá los registros sanitarios para los alimentos. PARAGRAFO. El INVIMA podrá delegar en algunas entidades territoriales, la expedición de los registros sanitarios, conforme al resultado de la demostración que hagan los entes
  • 174.
    174 territoriales de salud,sobre la correspondiente capacidad técnica y humana con que cuenten para elejercicio de la delegación. ARTICULO 43. PRESUNCION DE LA BUENA FE. El registro sanitario se concederá con base en la presunción de la buena fe del interesado conforme al mandato constitucional. ARTICULO 44. VIGENCIA DEL REGISTRO SANITARIO. El registro sanitario tendrá una vigencia de diez años, contados a partir de la fecha de su expedición y podrá renovarse por períodos iguales en los términos establecidos en el presente decreto. ARTICULO 45. SOLICITUD DEL REGISTRO SANITARIO. Para la obtención del registro sanitario el interesado deber presentar los documentos que se señalan para cada caso: A. PARA ALIMENTOS NACIONALES 1. Formulario de solicitud de registro sanitario en el cual se consignara la siguiente información: 1.1. Nombre o razón social de la persona natural o jurídica a cuyo nombre se solicita el registro sanitario y su domicilio. 1.2 Nombre o razón social y ubicación del fabricante. 1.3 Nombre y marca (s) del producto. 1.4 Descripción del producto. 2. Certificado de existencia y representación legal del interesado, cuando se trate de persona jurídica o registro mercantil cuando se trate de persona natural. 3. Certificado de existencia y representación legal o matricula mercantil del fabricante, cuando el alimento sea fabricado por persona diferente al interesado. 4. Recibo de pago por derechos de registro sanitario establecidos en la ley.
  • 175.
    175 B. ALIMENTOS IMPORTADOS 1.Formulario de solicitud de Registro Sanitario en el cual se consignara la siguiente información: 1.1 Nombre o razón social de la persona natural o jurídica a cuyo nombre se solicita el registro sanitario y su domicilio. 1.2 Nombre o razón social y ubicación del fabricante 1.3 Nombre y marca (s) del producto 1.4 Descripción del producto 2. Certificado de existencia y representación legal del interesado, cuando se trate de persona jurídica o matrícula mercantil cuando se trate de persona natural. 3. Certificado expedido por la autoridad sanitaria del país exportador, en el cual conste que el producto está autorizado para el consumo humano y es de venta libre en ese país. 4. Constancia de que el producto proviene de un fabricante o distribuidor autorizado, salvo cuando el titular del registro sea el mismo fabricante. 5. Recibo de pago por derechos de registro sanitario establecidos en la ley. PARAGRAFO. Para el cumplimiento del presente artículo el Instituto Nacional de Vigilancia de Medicamentos y Alimentos - INVIMA , establecer un formulario único para la solicitud del registro sanitario. ARTICULO 46. El formulario de solicitud de registro sanitario deberá estar suscrito por el representante legal cuando se trate de persona jurídica, el propietario del producto cuando se trate de persona natural, o el respectivo apoderado y debe contener una declaración acerca de que la información presentada es veraz y comprobable en cualquier
  • 176.
    176 momento y queconoce y acata los reglamentos sanitarios vigentes que regulan las condiciones sanitarias de las fábricas de alimentos y del producto para el cual se solicita el registro sanitario. ARTICULO 47. Los alimentos importados deberán cumplir con las normas técnico- sanitarias expedidas por el Ministerio de Salud, las oficiales Colombianas o en su defecto con las normas del Codex Alimentario. ARTICULO 48. TERMINO PARA LA EXPEDICION DEL REGISTRO SANITARIO.Presentada la solicitud de registro sanitario y verificado que el formulario se encuentre debidamente diligenciado y con los documentos exigidos, el INVIMA o autoridad delegada proceder inmediatamente a expedir el respectivo registro, mediante el otorgamiento de un número que se colocar en el formulario, con la firma del funcionario competente. Este número de registro identificar el producto para todos los efectos legales. PARAGRAFO. Para el cumplimiento de lo señalado en este artículo el INVIMA o la autoridad delegada deber n adoptar los procesos de sistematización y mecanismos necesarios y mantener actualizada la información de alimentos registrados. ARTICULO 49. RECHAZO DE LA SOLICITUD DEL REGISTRO SANITARIO. Si de la revisión y verificación del formulario de solicitud y de los documentos presentados se determina que no cumplen los requisitos establecidos en el presente decreto, el INVIMA o la autoridad delegada proceder a rechazarla, dejando constancia en el formulario presentado y devolver la documentación al interesado. PARAGRAFO. Los solicitantes podrán interponer los recursos de reposición o apelación directamente o por medio de apoderado contra los actos administrativos que expidan o nieguen el registro sanitario, conforme lo estipula el Código Contencioso Administrativo. ARTICULO 50. REGISTRO SANITARIO PARA VARIOS PRODUCTOS. Se deberán amparar los alimentos bajo un mismo registro sanitario en los siguientes casos:
  • 177.
    177 a. Cuando setrate del mismo alimento elaborado por diferentes fabricantes, con la misma marca comercial. b. Cuando se trate del mismo alimento con diferentes marcas, siempre y cuando el titular y el fabricante correspondan a una misma persona natural o jurídica. c. Los alimentos con la misma composición básica que solo difieran en los ingredientes secundarios. d. El mismo producto alimenticio en diferentes formas físicas de presentación al consumidor. ARTICULO 51. ACTUALIZACION DE LA INFORMACION DEL REGISTRO SANITARIO. Durante la vigencia del Registro Sanitario, el titular está en la obligación de actualizar la información cuando se produzcan cambios en la información inicialmente presentada. PARAGRAFO. Para el cumplimiento del presente artículo el INVIMA establecerá un formulario único de actualización de la información del Registro Sanitario. ARTICULO 52. OBLIGACION DE RENOVAR EL REGISTRO SANITARIO. Al término de la vigencia del registro sanitario se deberá obtener la renovación del mismo. Para efectos de la renovación del registro sanitario el interesado deberá presentar antes de su vencimiento la solicitud en el formulario que para estos efectos establezca el INVIMA. Los alimentos conservaran el mismo número cuando se renueve el registro sanitario conforme al presente decreto. ARTICULO 53. RESPONSABILIDAD. El titular del registro, fabricante o importador de alimentos deberá cumplir en todo momento las normas técnico-sanitarias, las condiciones de producción y el control de calidad exigido, presupuestos bajo los cuales se concede el Registro Sanitario. En consecuencia, cualquier transgresión de las normas o de las
  • 178.
    178 condiciones establecidas ylos efectos que estos tengan sobre la salud de la población, será responsabilidad tanto del titular respectivo como del fabricante e importador. ARTICULO 54. TRAMITES ESPECIALES. A los alimentos obtenidos por biotecnología de tercera generación y /o procesos de ingeniería genética, se les otorgara Registro Sanitario previo estudio y concepto favorable de la Comisión Revisora - Sala Especializada de Alimentos, conforme a lo establecido en el Decreto 0936 de mayo 27 de 1996 , o los que los sustituyen, adicionen o modifiquen. El Ministerio de Salud reglamentara los productos que ser n cobijados por el presente artículo. CAPITULO X. IMPORTACIONES ARTICULO 55. Los alimentos que se importen al país requerirán de Registro Sanitario previo a la importación, expedido según los términos del presente decreto. Todo lote o cargamento de alimentos que se importe al país, deberá venir acompañado del respectivo certificado sanitario o su equivalente expedido por la autoridad sanitaria competente, en el cual conste que los alimentos son aptos para el consumo humano. Cuando el lote o cargamento de alimentos o materia prima objeto de importación, se efectúe por embarques parciales en diferentes medios de transporte , cada embarque deberá estar amparado por un certificado sanitario por la cantidad consignada correspondiente. ARTICULO 56. CERTIFICADO DE INSPECCION SANITARIA PARA NACIONALIZACION. Todo lote o cargamento de alimentos o materias primas objeto de importación, requiere para tal proceso del certificado de inspección sanitaria expedido por la autoridad sanitaria del puerto de ingreso de los productos. ARTICULO 57. DOCUMENTACION PARA EXPEDIR EL CERTIFICADO DE INSPECCION SANITARIA PARA NACIONALIZACION. Para la expedición del certificado de inspección sanitaria para la nacionalización de alimentos y materias primas para alimentos se requiere:
  • 179.
    179 a. Certificado sanitariodel país de origen o su equivalente. b. Copia del registro sanitario para aquellos productos que estén sujetos a este requisito según lo establecido en este decreto. c. Acta de inspección de la mercancía. d. Resultados de los análisis de laboratorio realizados a las muestras de los productos. PARAGRAFO. La autoridad sanitaria del puerto de ingreso podrá eximir de análisis de laboratorio a aquellos alimentos que conforme al presente decreto no se encuentren dentro de los considerados de mayor riesgo en salud pública y otros alimentos que como resultado de las acciones de vigilancia y control en la importación demuestren repetidamente un comportamiento de calidad sanitaria aceptable. En este caso la autoridad sanitaria podrá aceptar certificados de análisis expedidos por laboratorios autorizados o reconocidos por la autoridad sanitaria del país de origen. ARTICULO 58. INSPECCION DE LA MERCANCIA. La autoridad sanitaria en el lugar donde se adelante el proceso de importación practicar una inspección sanitaria para verificar: a. La existencia de la mercancía. b. La conformidad de las condiciones sanitarias del alimento o materia prima con las señaladas en el certificado sanitario del país de origen y en el registro sanitario cuando el producto lo requiera. c. Las condiciones de almacenamiento, conservación, rotulación y empaque. d. Otras condiciones sanitarias de manejo del producto de acuerdo con su naturaleza. De dicha inspección se levantara un acta suscrita por el funcionario que la realiza y por el interesado que participe en ella.
  • 180.
    180 ARTICULO 59. ANALISISDE LABORATORIO. Los análisis de laboratorio a los alimentos o materias primas objeto de importación, se realizaran: a. En el laboratorio de la Dirección de Salud del lugar de ingreso de los productos al país. b. En el laboratorio de la Dirección de Salud correspondiente al lugar de nacionalización de los productos, cuando los alimentos o las materias primas objeto de importación no se nacionalicen en los puertos y puestos fronterizos de entrada al país. PARAGRAFO. En caso que los análisis realizados por los laboratorios de las Direcciones de Salud no se consideren técnicamente suficientes o estos laboratorios no estén en condiciones de realizarlos, la autoridad sanitaria deber remitir muestras para análisis al Instituto Nacional de Vigilancia de Medicamentos y Alimentos INVIMA. ARTICULO 60. TRASLADO DE ALIMENTOS PREVIO A LA NACIONALIZACION. Los alimentos o materias primas que se importen al país, previo a la nacionalización, podrán ser trasladados del puerto de desembarque a bodegas que cumplan con los requisitos exigidos para el almacenamiento de alimentos, en las cuales permanecerán hasta cuando se emitan los resultados de los análisis de laboratorio. ARTICULO 61. EXPEDICION DEL CERTIFICADO DE INSPECCION SANITARIA PARA NACIONALIZACION. La autoridad sanitaria competente del lugar de nacionalización del embarque del alimento o materia prima objeto de importación, con base en los documentos allegados, en el acta de inspección de la mercancía, en el resultado aceptable de los análisis del laboratorio, expedirá el certificado de inspección sanitaria. En caso de que falte alguno de los documentos exigidos o que en la inspección de la mercancía se detecten situaciones que puedan afectar las condiciones sanitarias de los alimentos o materias primas, la autoridad sanitaria podrá requerir que se complete la información y aplicar las medidas sanitarias preventivas o de seguridad que considere pertinentes, según la naturaleza de los productos.
  • 181.
    181 Si de losresultados de los análisis efectuados por la Dirección de Salud correspondiente se requiere la realización de análisis complementarios y especiales para decidir sobre la aptitud del alimento para el consumo humano deber acudirse al Instituto Nacional de Vigilancia de Medicamentos y Alimentos INVIMA. En caso de que los resultados de los análisis de laboratorio efectuados, demuestren que los alimentos o materias primas no son aptos para el consumo humano, se negara el certificado de inspección sanitaria y se procederá a aplicar las medidas sanitarias de seguridad pertinentes en los términos de este decreto. ARTICULO 62. Los alimentos elaborados o envasados en zona franca se ajustaran a las disposiciones del presente decreto. ARTICULO 63. COSTO DE LOS ANALISIS DE LABORATORIO. Los costos de análisis, transporte de muestras, destrucción o tratamiento, almacenamiento o conservación, por retención o cuarentena de los alimentos, estarán a cargo de los importadores de los mismos ARTICULO 64. AUTORIZACION PARA LA IMPORTACION DE ALIMENTOS. El INVIMA otorgar visto bueno sanitario a la importación de alimentos y materias primas. Para ello determinar los requisitos sanitarios para la aprobación de las licencias de importación, según la naturaleza e implicaciones de orden sanitario y epidemiológico de los alimentos y materias primas y podrá delegar esta facultad a otra entidad pública que cumpla con las condiciones para este fin o a las entidades territoriales. CAPITULO XI. EXPORTACIONES ARTICULO 65. EXPEDICION DEL CERTIFICADO DE INSPECCION SANITARIA. La autoridad sanitaria del puerto de salida expedirá respecto de cada lote o cargamento de
  • 182.
    182 alimentos, el certificadode inspección sanitaria para exportación, previa inspección y análisis del cargamento. PARAGRAFO. Los costos de análisis de laboratorio que se requieran para la exportación de alimentos serán asumidos por el exportador. ARTICULO 66. DOCUMENTACION PARA EXPEDIR CERTIFICADO DE INSPECCION SANITARIA PARA LA EXPORTACION DE ALIMENTOS. La expedición del Certificado de inspección sanitaria para la exportación de alimentos y materias primas, requerirá: a. Copia del Registro Sanitario, para aquellos alimentos que están sujetos a este requisito según este decreto. b. Acta de inspección de la mercancía. c. Resultados de los análisis de laboratorio realizados a las muestras de los productos, cuando la autoridad sanitaria del país importador lo requiera. CAPITULO XII. VIGILANCIA SANITARIA ARTICULO 67. COMPETENCIA. El Ministerio de Salud establecerá las políticas en materia de vigilancia sanitaria de los productos de que trata el presente decreto, al Instituto Nacional de Vigilancia de Medicamentos y Alimentos -INVIMA le corresponde la ejecución de las políticas de vigilancia sanitaria y control de calidad y a las entidades territoriales a través de las Direcciones Seccionales, Distritales o Municipales de Salud ejercer la inspección, vigilancia y control sanitario conforme a lo dispuesto en el presente decreto. ARTICULO 68. VISITAS DE INSPECCION. Es obligación de la autoridad sanitaria competente, realizar visitas periódicas para verificar y garantizar el cumplimiento de las condiciones sanitarias y de las Buenas Prácticas de Manufactura establecidas en el presente decreto.
  • 183.
    183 ARTICULO 69. ACTASDE VISITA. Con fundamento en lo observado en las visitas de inspección, la autoridad sanitaria competente levantara actas en las cuales se hará constar las condiciones sanitarias y las Buenas Prácticas de Manufactura encontradas en el establecimiento objeto de la inspección y emitirá concepto favorable o desfavorable según el caso. PARAGRAFO. El Instituto Nacional de Vigilancia de Medicamentos y Alimentos -INVIMA, establecerá un formulario único de acta de visita de aplicación nacional, que deberá ser diligenciado por la autoridad sanitaria competente que practica la visita, en el cual se hará constar el cumplimiento o no de las condiciones sanitarias y las Buenas Practicas de Manufactura establecidas en el presente decreto. ARTICULO 70. PLAZOS PARA EL CUMPLIMIENTO. Si como resultado de la visita de inspección se comprueba que el establecimiento no cumple con las condiciones sanitarias y las Buenas Prácticas de Manufactura se proceder a consignar las exigencias necesarias en el formulario correspondiente y se concederá un plazo no mayor de 30 días para su cumplimiento a partir de su notificación. PARAGRAFO. Vencido el plazo mencionado, la autoridad sanitaria deberá realizar visita de inspección para verificar el cumplimiento de las exigencias contenidas en el acta y en caso de encontrar que estas no se han cumplido, deber aplicar las medidas sanitarias de seguridad y sanciones previstas en el presente decreto. Si el cumplimiento de las exigencias es parcial podrá otorgar un nuevo plazo por un término no mayor al inicialmente concedido. ARTICULO 71. NOTIFICACION DEL ACTA. El acta de visita deberá ser firmada por el funcionario que la práctica y notificada al representante legal o propietario del establecimiento en un plazo no mayor de 5 cinco días hábiles, contados a partir de la fecha de realización de la visita. Copia del acta notificada se dejara en poder del interesado. Para los vehículos transportadores de alimentos, las autoridades sanitarias le practicaran una inspección y mediante acta harán constar las condiciones sanitarias del mismo.
  • 184.
    184 PARAGRAFO. - Asolicitud del interesado o de oficio, la autoridad sanitaria podrá expedir certificación en la que conste que el establecimiento visitado cumple con las condiciones sanitarias y las Buenas Practicas de Manufactura establecidas en el presente decreto. Esta certificación no podrá ser utilizada con fines promociónales, comerciales y publicitarios o similares. ARTICULO 72. PERIODICIDAD DE LAS VISITAS. Es obligación de las autoridades sanitarias de las Direcciones Seccionales y Locales de Salud practicar mínimo dos visitas por semestre a los establecimientos de alimentos de mayor riesgo en salud publica y una visita por semestre para los demás establecimientos de alimentos de menor riesgo objeto del presente decreto. Estas visitas estar n enmarcadas en las acciones de vigilancia en salud pública y control de factores de riesgo. ARTICULO 73. LIBRE ACCESO A LOS ESTABLECIMIENTOS. La autoridad sanitaria competente tendrá libre acceso a los establecimientos objeto del presente decreto en el momento que lo considere necesario, para efectos del cumplimiento de sus funciones de inspección y control sanitarios. ARTICULO 74. MUESTRAS PARA ANALISIS. Las autoridades sanitarias, podrán tomar muestras en cualquiera de las etapas de fabricación, procesamiento, envase, expendio, transporte y comercialización de los alimentos, para efectos de inspección y control sanitario. La acción y periodicidad de muestreo estará determinada por criterios tales como: riesgo para la salud pública, tipo de alimento, tipo de proceso, cobertura de comercialización. ARTICULO 75. ACTA DE TOMA DE MUESTRAS. De toda toma de muestras de alimentos, la autoridad sanitaria competente levantara un acta firmada por las partes que intervengan, en la cual se hará constar la forma de muestreo y la cantidad de muestras tomadas y dejara copia al interesado con una contra muestra. En caso de negativa del representante legal o propietario o encargado del establecimiento para firmar el acta respectiva, esta será firmada por un testigo.
  • 185.
    185 PARAGRAFO.El Instituto Nacionalde Medicamentos y Alimentos -INVIMA establecerá un formulario único de aplicación nacional para la diligencia de toma de muestras de alimentos. ARTICULO 76. REGISTRO DE LA INFORMACION. Las Entidades Territoriales deberán llevar un registro sistematizado de la información de los resultados de las visitas practicadas a los establecimientos objeto del presente decreto, toma de muestras, resultados de laboratorio, la cual estar disponible para efectos de evaluación, seguimiento, control y vigilancia sanitarios. ARTICULO 77. ENFOQUE DEL CONTROL Y VIGILANCIA SANITARIA. Las acciones de control y vigilancia sanitaria sobre los establecimientos regulados en el presente decreto, se enmarcaran en las acciones de vigilancia en salud pública y control de factores de riesgo, estarán enfocadas a asegurar el cumplimiento de las condiciones sanitarias, las Buenas Prácticas de Manufactura y se orientaran en los principios que rigen el Sistema de Análisis de Peligros y Control de Puntos Críticos. ARTICULO 78. VIGILANCIA EPIDEMIOLOGICA DE LAS ENFERMEDADES TRANSMITIDAS POR ALIMENTOS. Será obligación de las Entidades Territoriales tener implementados programas de vigilancia epidemiológica de las enfermedades transmitidas por alimentos presentadas en el área de su jurisdicción. PARAGRAFO 1o. La información y notificación de los casos y brotes de Enfermedades Transmitidas por Alimentos deberá hacerse a través del Sistema Alerta Acción y remitirse a la Oficina de Epidemiología del Ministerio de Salud cuando estos ocurran. PARAGRAFO 2o. La Vigilancia Epidemiológica de las Enfermedades Transmitidas por Alimentos estará sometida a los lineamientos generales que sobre el particular reglamente el Ministerio de Salud. PARAGRAFO 3o. La implantación de la Vigilancia Epidemiológica de las Enfermedades Transmitidas por Alimentos estará soportada en las directrices de un Sistema Integrado de Vigilancia Epidemiológica reglamentado por el Ministerio de Salud en coordinación con el INVIMA.
  • 186.
    186 CAPITULO XIII. REVISION DEOFICIO DEL REGISTRO SANITARIO ARTICULO 79. REVISION.El INVIMA podrá ordenar en cualquier momento la revisión de un alimento amparado con registro sanitario, con el fin de: a. Determinar si el alimento y su comercialización se ajustan a las condiciones del registro sanitario y a las disposiciones sobre la materia. b. Actualizar las especificaciones y metodologías analíticas, de acuerdo con los avances científicos y tecnológicos que se presentan en el campo de los alimentos. c. Adoptar las medidas sanitarias necesarias, cuando se conozca información nacional o internacional acerca de un ingrediente o componente del alimento, que pongan en peligro la salud de los consumidores. ARTICULO 80. PROCEDIMIENTO PARA LA REVISION. El procedimiento a seguir para la revisión del registro sanitario, será el siguiente: a. Mediante resolución motivada y previo concepto de la Sala Especializada de Alimentos de la Comisión Revisora, se ordenara la revisión de oficio del registro sanitario del alimento. Esta decisión se comunicara a los interesados dentro de los cinco (5) días hábiles siguientes al envío de la citación. En el acto de comunicación se solicitara la presentación de los estudios, justificaciones técnicas, plan de cumplimento o los ajustes que se consideren del caso, dependiendo de las razones que motiven la revisión, fijándose un término de cinco (5) días hábiles contados a partir del día siguiente a la comunicación. b. Si de los motivos que generan la revisión de oficio se desprende que puedan existir terceros afectados o interesados en la decisión, se hará conocer la resolución a estos, conforme lo dispone el Código Contencioso Administrativo.
  • 187.
    187 c. Durante eltérmino que se le fija al interesado para dar respuesta, el INVIMA podrá realizar los análisis del alimento o de sus componentes, que considere procedentes, solicitar informes, conceptos de expertos en la materia, información de las autoridades sanitarias de otros países o cualquiera otra medida que considere del caso y tenga relación con los hechos determinantes de la revisión. d. Con base en lo anterior y con la información y documentos a que se refiere el literal a del presente artículo, el INVIMA, adoptar la decisión pertinente, mediante resolución motivada, la cual deber notificar a los interesados. e. Si de la revisión se desprende que pudieran existir conductas violatorias de las normas sanitarias, el INVIMA proceder a adoptar las medidas y a iniciar los procesos sanciona torios que correspondan, as¡ como, dar aviso a otras autoridades, si fuera el caso. CAPITULO XIV. MEDIDAS SANITARIAS DE SEGURIDAD, PROCEDIMIENTOS Y SANCIONES ARTICULO 81. Corresponde al Instituto Nacional de Vigilancia de Medicamentos y Alimentos - INVIMA y a las Entidades Territoriales de Salud adoptar las medidas de prevención y correctivas necesarias para dar cumplimiento a las disposiciones del presente decreto, as¡ como tomar las medidas sanitarias de seguridad, adelantar los procedimientos y aplicar las sanciones que se deriven de su incumplimiento. ARTICULO 82. CONOCIMIENTO DE LAS DISPOSICIONES SANITARIAS. Para garantizar el cumplimiento de las normas sanitarias establecidas en el presente decreto y la protección de la comunidad, las autoridades sanitarias deberán informar sobre la existencia de las disposiciones sanitarias y de los efectos que conlleva su incumplimiento. ARTICULO 83. MEDIDAS SANITARIAS DE SEGURIDAD. De conformidad con el artículo 576 de la Ley 09/79 son medidas de seguridad las siguientes: La clausura temporal del establecimiento que podrá ser parcial o total; la suspensión parcial o total de trabajos; el decomiso de objetos y productos, la destrucción o
  • 188.
    188 desnaturalización de artículoso productos si es el caso y la congelación o suspensión temporal de la venta o empleo de productos y objetos mientras se toma una decisión al respecto. ARTICULO 84. DEFINICION DE LAS MEDIDAS SANITARIAS DE SEGURIDAD.Para efectos del presente decreto se definen las siguientes medidas de seguridad: - CLAUSURA TEMPORAL TOTAL O PARCIAL: Consiste en impedir temporalmente el funcionamiento de una fábrica, depósito, expendio o establecimiento de consumo de alimentos, o una de sus reas cuando se considere que está causando un problema sanitario, medida que se adoptar a través de la respectiva imposición de sellos en los que se exprese la leyenda "clausurado temporal, total o parcialmente, hasta nueva orden impartida por la autoridad sanitaria". - SUSPENSION TOTAL O PARCIAL DE TRABAJOS O SERVICIOS: Consiste en la orden del cese de actividades cuando con estas se estén violando las disposiciones sanitarias. La suspensión podrá ordenarse sobre todo o parte de los trabajos o servicios que se adelanten. - CONGELACION O SUSPENSION TEMPORAL DE LA VENTA O EMPLEO DE PRODUCTOS Y OBJETOS: Consiste en el acto por el cual la autoridad sanitaria competente impide la venta o empleo de un producto, materia prima o equipo que se presume está originando problemas sanitarios mientras se toma una decisión definitiva al respecto, para ser sometidos a un análisis en el cual se verifique que sus condiciones se ajustan a las normas sanitarias. De acuerdo con la naturaleza del alimento o materia prima, podrán permanecer retenidos bajo custodia por un tiempo máximo de 30 días hábiles, lapso en el cual deberá definirse sobre su destino final. Esta medida no podrá exceder en ningún caso de la fecha de vencimiento del alimento o materia prima. - DECOMISO DEL PRODUCTO: Consiste en la incautación o aprehensión del objeto, materia prima, o alimento que no cumple con los requisitos de orden sanitario o que viole normas sanitarias vigentes. El decomiso se hará para evitar que el producto contaminado,
  • 189.
    189 adulterado, con fechade vencimiento expirada, alterado o falsificado, pueda ocasionar daños a la salud del consumidor o inducir a engaño o viole normas sanitarias vigentes. Los productos decomisados podrán quedar en custodia mientras se define su destino final. ARTICULO 85. OTRAS MEDIDAS SANITARIAS PREVENTIVAS. Para efectos del contenido de este decreto se definen las siguientes medidas sanitarias preventivas: - AISLAMIENTO DE PERSONAS DEL PROCESO DE ELABORACION: Consiste en separar a una persona del proceso de elaboración de alimentos, por presentar afecciones de la piel o enfermedades infectocontagiosas; esta medida se prolongar solamente por el tiempo estrictamente necesario para que desaparezca el peligro de contagio. - VACUNACION DE PERSONAS: Consiste en aplicar de manera preventiva vacunas al personal que labora en una fábrica, depósito, expendio, o establecimiento de consumo de alimentos, con el fin de inmunización contra las enfermedades infectocontagiosas en caso de epidemia. - CONTROL DE INSECTOS U OTRA FAUNA NOCIVA O TRANSMISORA DE ENFERMEDADES: Consiste en la aplicación de medios físicos, químicos o biológicos tendientes a eliminar los agentes causales de enfermedades o contaminación o destrucción de alimentos o materias primas. ARTICULO 86. ACTUACION. Para la aplicación de las medidas sanitarias de seguridad o preventivas, las autoridades sanitarias competentes, podrán actuar de oficio o a petición de parte, por conocimiento directo o por información de cualquier persona. ARTICULO 87. APLICACION DE LA MEDIDA SANITARIA DE SEGURIDAD. Establecida la necesidad de aplicar una medida sanitaria de seguridad o preventiva, el Instituto Nacional de Vigilancia de Medicamentos y Alimentos- INVIMA o las Entidades Territoriales de Salud, con base en la naturaleza del producto, el tipo de servicio, el hecho que origina la violación de las disposiciones sanitarias o en su incidencia sobre la salud individual o colectiva aplicar la medida correspondiente.
  • 190.
    190 ARTICULO 88. DILIGENCIA.Para efectos de aplicar una medida sanitaria de seguridad o preventiva, deber levantarse un acta por triplicado que suscribir el funcionario que la práctica y las personas que intervengan en la diligencia, en la cual deberá indicarse la dirección o ubicación del sitio donde se practica la diligencia, los nombres de los funcionarios intervinientes, las circunstancias que han originado la medida, la clase de medida que se imponga y la indicación de las normas sanitarias presuntamente violadas, copia de la misma se entregara a la persona que atienda la diligencia. ARTICULO 89. DESTINO DE LOS PRODUCTOS DECOMISADOS. Los alimentos o materias primas objeto del decomiso deberán ser destruidos o desnaturalizados por la autoridad sanitaria que lo realiza. Cuando no ofrezcan riesgos para la salud humana podrán ser destinados a una Institución de utilidad común sin ánimo de lucro. PARAGRAFO. De la anterior diligencia se Levantara acta donde conste la cantidad, características y destino final de los productos. En el evento que los alimentos o materias primas se destinen a una Institución de utilidad común sin ánimo de lucro, se dejara constancia en el acta de tal hecho y se anexar la constancia correspondiente suscrita por el beneficiado. ARTICULO 90. CARACTER DE LAS MEDIDAS SANITARIAS DE SEGURIDAD Y PREVENTIVAS. Las medidas sanitarias de seguridad y preventivas. Las medidas sanitarias de seguridad tienen por objeto, prevenir o impedir que la ocurrencia de un hecho o la existencia de una situación atenten contra la salud de la comunidad; son de ejecución inmediata, transitorias y se aplicaran sin perjuicio de las sanciones a que hubiere lugar. Se levantaran cuando se compruebe que han desaparecido las causas que las originaron y contra ellas no procede recurso alguno. ARTICULO 91. CONSECUENCIAS DE LA APLICACION DE UNA MEDIDA SANITARIA DE SEGURIDAD O PREVENTIVA. Aplicada una medida sanitaria de seguridad o preventiva, se procederá inmediatamente a iniciar el respectivo procedimiento sanciona torio, el cual debe adelantar la oficina jurídica de la entidad territorial correspondiente, con el apoyo técnico si es el caso de la respectiva entidad.
  • 191.
    191 ARTICULO 92. INICIACIONDEL PROCEDIMIENTO SANCIONATORIO. El procedimiento sanciona torio se iniciar de oficio a solicitud o información de la autoridad sanitaria competente, por denuncia o queja presentada por cualquier persona o como consecuencia de haberse tomado previamente una medida preventiva o de seguridad. PARAGRAFO. Aplicada una medida preventiva o de seguridad sus antecedentes deberán obrar dentro del respectivo proceso sancionatorio. ARTICULO 93. INTERVENCION DEL DENUNCIANTE. El denunciante o quejoso podrá intervenir en el curso del procedimiento para aportar pruebas o para auxiliar a la autoridad sanitaria competente para adelantar la respectiva investigación, siempre y cuando esta lo requiera. ARTICULO 94. OBLIGACION DE INFORMAR A LA JUSTICIA ORDINARIA. Si los hechos materia del procedimiento sancionatorio fueren constitutivos de delito, se ordenar ponerlos en conocimiento de la autoridad competente, acompañando copia de las actuaciones surtidas. PARAGRAFO. La existencia de un proceso penal o de otra ¡índole, no dará lugar a la suspensión del proceso sancionatorio. ARTICULO95. VERIFICACION DE LOS HECHOS. Conocido el hecho o recibida la denuncia o el aviso, el Instituto Nacional de Vigilancia de Medicamentos y Alimentos - INVIMA o las Entidades Territoriales de Salud, ordenar n la correspondiente investigación, para verificar los hechos o las omisiones constitutivas de infracción a las disposiciones sanitarias. ARTICULO 96. DILIGENCIA PARA LA VERIFICACION DE LOS HECHOS. Una vez conocido el hecho o recibida la información según el caso, la autoridad sanitaria competente proceder a comprobarlo y a establecer la necesidad de aplicar una medida sanitaria de seguridad o preventiva, con base en los riesgos que pueda presentar para la salud individual o colectiva. En orden a la verificación de los hechos podrán realizarse todas aquellas diligencias que se consideren necesarias tales como, visitas de inspección
  • 192.
    192 sanitaria, toma demuestras, exámenes de laboratorio, pruebas de campo, practicas de dictámenes periciales y en general todas aquellas que se consideren conducentes. ARTICULO 97. CESACION DEL PROCEDIMIENTO. Cuando el Instituto Nacional de Vigilancia Medicamentos y Alimentos - INVIMA o las Entidades Territoriales de Salud, con base en las diligencias practicadas comprueben plenamente que el hecho investigado no ha existido, que el presunto infractor no lo cometió, que las normas técnico-sanitarias no lo consideran como infracción o que el procedimiento sancionatorio no podía iniciarse o proseguirse, procederán a dictar un auto que as¡ lo declare y ordenar cesar todo procedimiento contra el presunto infractor. Este auto deberá notificarse personalmente al investigado. ARTICULO 98. NOTIFICACION DE CARGOS. Si de las diligencias practicadas se concluye que existe merito para adelantar la investigación o por haberse aplicado una medida sanitaria de seguridad o preventiva, se procederá a notificar personalmente al presunto infractor de los cargos que se le formulan. PARAGRAFO. Si no fuere posible hacer la notificación personal, se le enviara por correo certificado una citación a la dirección que aquel haya anotado al intervenir por primera vez en la actuación, o a la nueva que figure en comunicación hecha especialmente para tal propósito. La constancia del envío se anexar al expediente. Si no lo hiciere al cabo de cinco (5) días del envío de la citación, se fijara un edicto en la entidad sanitaria competente por el termino de diez (10) días con inserción de la parte correspondiente a los cargos, al vencimiento de los cuales se entender surtida la anotación. ARTICULO 99. TERMINO PARA PRESENTAR DESCARGOS. Dentro de los diez (10) días hábiles siguientes a la notificación, el presunto infractor, directamente o por medio de apoderado, podrá presentar sus descargos por escrito y aportar y solicitar la práctica de las pruebas que considere pertinentes. ARTICULO 100. DECRETO Y PRACTICA DE PRUEBAS. La autoridad sanitaria competente decretara la práctica de las pruebas que considere conducentes, las que se llevaran a efecto dentro de un término de quince (15) días hábiles, que podrá prorrogarse por un período igual, si en el término inicial no se hubiere podido practicar las decretadas.
  • 193.
    193 ARTICULO 101. CALIFICACIONDE LA FALTA E IMPOSICION DE LAS SANCIONES. Vencido el término de que trata el artículo anterior y dentro de los diez (10) días hábiles posteriores al mismo la autoridad competente procederá a calificar la falta y a imponer la sanción correspondiente de acuerdo con dicha calificación. ARTICULO 102. CIRCUNSTANCIAS AGRAVANTES. Se consideran circunstancias agravantes de una infracción sanitaria las siguientes: a. Reincidir en la comisión de la misma falta. b. Realizar el hecho con pleno conocimiento de sus efectos dañosos o con la complicidad de subalternos o con su participación bajo indebida presión; c. Cometer la falta para ocultar otra. d. Rehuir la responsabilidad o atribuírsela a otro u otros; e. Infringir varias disposiciones sanitarias con la misma conducta y f. Preparar premeditadamente la infracción y sus modalidades. ARTICULO 103. CIRCUNSTANCIAS ATENUANTES. Se consideran circunstancias atenuantes de una infracción sanitaria las siguientes: a. El no haber sido sancionado anteriormente o haber sido objeto de medida sanitaria de seguridad o preventiva por autoridad competente; b. Procurar por iniciativa propia resarcir el daño o compensar el perjuicio causado antes de la sanción. c. El confesar la falta voluntariamente antes de que se produzca daño en la salud individual o colectiva.
  • 194.
    194 ARTICULO 104. EXONERACIONDE RESPONSABILIDAD. Si se encuentra que no se ha incurrido en violación de las disposiciones sanitarias se expedirá una resolución por la cual se declare al presunto infractor exonerado de responsabilidad y se ordenara archivar el expediente. PARAGRAFO. El funcionario competente que no defina la situación bajo su estudio en los términos previstos en este decreto, incurrirá en causal de mala conducta. ARTICULO 105. FORMALIDAD DE LAS PROVIDENCIAS MEDIANTE LAS CUALES SE IMPONGAN SANCIONES. Las sanciones deberán imponerse mediante resolución motivada, expedida por la autoridad sanitaria competente la cual deberá notificarse personalmente al afectado o a su represente legal dentro del término de los cinco (5) días hábiles posteriores a su expedición. PARAGRAFO. Si no pudiera hacerse la notificación personal se proceder de conformidad con lo dispuesto en el Código Contencioso Administrativo. ARTICULO 106. RECURSOS. Contra las providencias que impongan una sanción proceden los recursos de reposición y de apelación dentro de los cinco (5) días hábiles siguientes a la fecha de la respectiva notificación. PARAGRAFO 1o. El recurso de reposición se presentara ante la misma autoridad que expidió la providencia, el de apelación ante la autoridad jerárquica superior. PARAGRAFO 2o. Contra las providencias expedidas por el Instituto Nacional de Vigilancia de Medicamentos y Alimentos - INVIMA sólo procede el recurso de reposición. PARAGRAFO 3o. El recurso de apelación solo podrá concederse en el efecto devolutivo. ARTICULO 107. CLASES DE SANCION. De conformidad con el artículo 577 de la Ley 09 de 1979 las sanciones podrán consistir en: amonestación, multas, decomiso de productos o artículos, suspensión o cancelación del registro y cierre temporal o definitivo del establecimiento, edificación o servicio.
  • 195.
    195 PARAGRAFO. El cumplimientode una sanción no exime al infractor de la ejecución de una obra o medida de carácter sanitario que haya sido ordenada por la autoridad sanitaria competente. ARTICULO 108. AMONESTACION. Consiste en la llamada de atención que se hace por escrito a quien ha violado una disposición sanitaria sin que dicha violación implique riesgo para la salud de las personas, llamada que tiene por finalidad hacer ver las consecuencias del hecho, de la actividad o de la omisión y tendrá como consecuencia la contaminación. En el escrito de amonestación se precisara el plazo que se dará al infractor para el cumplimiento de las disposiciones violadas si es el caso. ARTICULO 109. COMPETENCIA PARA AMONESTAR. La amonestación deberá ser impuesta por el Instituto Nacional de Vigilancia de Medicamentos y Alimentos - INVIMA, las Entidades Territoriales de Salud o los entes que hagan sus veces, cuando sea del caso. ARTICULO 110. MULTA. Consiste en la sanción pecuniaria que se impone a un infractor de las normas sanitarias por la ejecución de una actividad contraria a las mismas o por la omisión de una conducta allí prevista. ARTICULO 111. VALOR DE LAS MULTAS. El INVIMA y los Jefes de las Direcciones Territoriales de Salud o de los entes que hagan sus veces, mediante resolución motivada podrán imponer multas hasta una suma equivalente a diez mil (10000) salarios diarios mínimos legales al máximo valor vigente en el momento de dictarse la respectiva resolución, a los propietarios de los establecimientos que fabriquen, envasen y vendan alimentos a quienes los exporten o importen o a los responsables de la distribución, comercialización y transporte de los mismos, por deficiencias en las condiciones sanitarias de las materias primas, productos alimenticios, o establecimientos según el caso. ARTICULO 112. LUGAR Y TÉRMINO PARA EL PAGO DE LAS MULTAS. Las multas deberán cancelarse en la entidad que las hubiere impuesto, dentro de los cinco (5) días hábiles siguientes a la ejecutoria de la providencia que las impone. El no pago en los
  • 196.
    196 términos y cuantíasseñaladas, podrá dar lugar a la cancelación del registro sanitario o del cierre temporal del establecimiento. La multa podrá hacerse efectiva por jurisdicción coactiva. ARTICULO 113. DECOMISO. Los jefes de las Direcciones Seccionales, Distritales o Locales de Salud, la Secretaría Distrital de Salud de Santa fe de Bogota, D. C. o a las entidades que hagan sus veces, o el INVIMA podrán mediante resolución motivada ordenaran el decomiso de los productos cuyas condiciones sanitarias no correspondan a las autorizadas en el respectivo registro sanitario, que violen las disposiciones vigentes o que representen un peligro para la salud de la comunidad. ARTICULO 114. PROCEDIMIENTO PARA APLICAR EL DECOMISO. El decomiso ser realizado por el funcionario designado al efecto y de la diligencia se levantara acta por triplicado que suscribir n el funcionario y las personas que intervengan en la diligencia, una copia se entregara a la persona a cuyo cuidado se encontró la mercancía. PARAGRAFO. Si los bienes decomisados son perecederos en corto tiempo y la autoridad sanitaria establece que su consumo no ofrece peligro para la salud humana, podrá destinarlos a instituciones de utilidad común sin ánimo de lucro. ARTICULO 115. SUSPENSION DEL REGISTRO SANITARIO. El registro sanitario será suspendido por el INVIMA o la autoridad que lo expidió, por las siguientes causales: 1. Cuando la causa que genera la suspensión de funcionamiento de la fabrica que elabora, procesa o envasa el alimento, afecte directamente las condiciones sanitarias del mismo. 2. Cuando las autoridades sanitarias en ejercicio de sus funciones de inspección, vigilancia y control encuentren que el alimento que está a la venta al público no corresponde con la información y condiciones con que fue registrado. 3. Cuando las autoridades sanitarias en ejercicio de sus funciones de inspección, vigilancia y control encuentren que el alimento que está a la venta al público no cumple
  • 197.
    197 con las normastécnico- sanitarias expedidas por el Ministerio de Salud o las oficiales Colombianas u otras que adopte el Ministerio de Salud. PARAGRAFO 1o. La suspensión del registro sanitario no podrá ser por un término inferior a tres (3) meses, ni superior a un (1) año, lapso en el cual el titular del registro debe solucionar los problemas que originaron la suspensión, en caso que decida continuar fabricando o envasando el alimento al término de la suspensión. PARAGRAFO 2o. La suspensión del registro sanitario del alimento conlleva además al decomiso del alimento y a su retiro inmediato del mercado, por el término de la suspensión. ARTICULO 116. CANCELACION DEL REGISTRO SANITARIO. El registro sanitario será cancelado por el INVIMA o la autoridad que lo expidió por las siguientes causales: 1. Cuando la autoridad sanitaria en ejercicio de sus funciones de inspección, vigilancia y control encuentre que el establecimiento en donde se fabrica, procesa, elabora o envasa el alimento, no cumple con las condiciones sanitarias y las Buenas Prácticas de Manufactura fijadas en el presente decreto. 2. Cuando la autoridad sanitaria en ejercicio de sus funciones de inspección, vigilancia y control encuentre que el alimento que está a la venta al público presenta características fisicoquímicas y/o microbiológicas que representen riesgo para la salud de las personas. 3. Cuando por deficiencia comprobada en la fabricación, procesamiento, elaboración, envase, transporte, distribución y demás procesos a que sea sometido el alimento, se produzcan situaciones sanitarias de riesgo para la salud de las personas. 4. Cuando por revisión de oficio del registro sanitario, efectuada por la Sala Especializada de Alimentos de la Comisión Revisora, se compruebe que el alimento es peligroso para la salud o viola las normas sanitarias vigentes. 5. Cuando haya lugar al cierre definitivo del establecimiento que fabrica, procesa, elabora o envasa el alimento.
  • 198.
    198 PARAGRAFO 1o. Lacancelación del registro sanitario conlleva además, que el titular no pueda volver a solicitar registro sanitario para dicho alimento, durante los cinco (5) años siguientes a la imposición de la cancelación. PARAGRAFO 2o. La cancelación del registro sanitario lleva implícito el decomiso del alimento y su retiro inmediato del mercado. ARTICULO 117. COMPETENCIA PARA ORDENAR LA SUSPENSION O CANCELACION DEL REGISTRO SANITARIO. El INVIMA o la autoridad que expidió el registro sanitario podrán mediante resolución motivada, decretar la suspensión o cancelación del respectivo registro, con base en la persistencia de la situación sanitaria objeto de las anteriores sanciones, en la gravedad que represente la situación sanitaria o en las causales determinadas en el presente decreto. ARTICULO 118. CIERRE TEMPORAL O DEFINITIVO DE ESTABLECIMIENTOS O EDIFICACIONES. Consiste en poner fin a la tareas que en ellos se desarrollan por la existencia de hechos o conductas contrarias a las disposiciones sanitarias una vez se hayan demostrado a través del respectivo procedimiento aquí¡ previsto. El cierre podrá ordenarse para todo el establecimiento o edificación o sólo una parte o para un proceso que se desarrolle en el y puede ser temporal o definitivo. ARTICULO 119. COMPETENCIA PARA LA APLICACION DE CIERRE TEMPORAL O DEFINITIVO. El cierre temporal o definitivo será impuesto mediante resolución motivada expedida por el INVIMA o por los Jefes de las Direcciones Seccionales, Distritales o locales de salud, o la entidades que hagan sus veces. ARTICULO 120. EJECUCION DE LA SANCION DE CIERRE. Las Direcciones Seccionales, Distritales o locales de salud o las entidades que hagan sus veces o el INVIMA; podrán tomar las medidas pertinentes para la ejecución de la sanción tales como aposición de sellos, bandas u otros sistemas apropiados. PARAGRAFO. Igualmente deberán dar a la publicidad hechos que como resultado del incumplimiento de las disposiciones sanitarias, deriven riesgos para la salud de las personas con el objeto de prevenir a los usuarios, sin perjuicio de la responsabilidad civil o
  • 199.
    199 penal o deotro orden en que pudiera incurrirse por la violación de la Ley 9a de 1979 y sus normas reglamentarias. ARTICULO 121. TERMINO DE LAS SANCIONES. Cuando una sanción se imponga por un período determinado, este empezara a contarse a partir de la fecha de ejecutoria de la providencia que la imponga y se computara para efectos de la misma, el tiempo transcurrido bajo una medida sanitaria de seguridad o preventiva. ARTICULO 122. Cuando del incumplimiento del presente decreto se deriven riesgos para la salud de las personas, deberá darse publicidad a tal hecho para prevenir a los usuarios. ARTICULO 123. AUTORIDADES DE POLICIA. Las autoridades de policía del orden nacional, departamental o municipal, prestaran toda su colaboración a las autoridades sanitarias en orden al cumplimiento de sus funciones. ARTICULO 124. <BASE PARA EL CALCULO DEL MONTO DE RENTAS CEDIDAS A TRANSFORMAR>. El artículo 6o. del Decreto 3007 del 19 de diciembre de 1997 quedara así: "ARTICULO 6o. BASE PARA EL CALCULO DEL MONTO DE RENTAS CEDIDAS A TRANSFORMAR. Para establecer la base de cálculo de las rentas cedidas que debe ser transformado en subsidios a la demanda, se deberán deducir los siguientes conceptos: a. El monto destinado a garantizar el funcionamiento de los organismos de dirección de salud a nivel departamental. b. El monto destinado a garantizar el sostenimiento de los Tribunales de Ética Médica y Odontológica. c. El monto destinado a garantizar el pago de la deuda prestacional, de acuerdo con los compromisos adquiridos mediante los convenios de concurrencia suscritos de conformidad con lo establecido por el artículo 33 de la ley 60 de 1993. d. El monto destinado anualmente a cubrir las mesadas pensionales del personal asumido directamente por las instituciones de salud, hasta el momento en que se suscriba el convenio de concurrencia mencionado en el numeral anterior.
  • 200.
    200 e. El montodestinado al financiamiento de los laboratorios de salud pública. f. El monto destinado a garantizar la oferta de los servicios de salud mental no incluidos en el POS-S y a la población desprotegida de la tercera edad. g. Los recursos destinados a la financiación del Plan de Atención Básica. PARAGRAFO. El monto total autorizado a deducir, de conformidad con lo establecido en el presente artículo, no podrá ser en ningún caso superior a la suma de los valores efectivamente cancelados en la vigencia anterior, a precios constantes, con excepción de lo consagrado en los literales c y d.". ARTICULO 125. VIGENCIA. El presente decreto rige a partir de la fecha de su publicación y deroga las disposiciones que le sean contrarias, especialmente los Decretos 2333 de 1982, 1801 de 1985 y 2780 de 1991. PUBLIQUESE Y CUMPLASE. MARIA TERESA FORERO DE SAADE Ministra de Salud
  • 201.
    201 Anexo 3. Decreto60 del 2002 Por el cual se promueve la aplicación del Sistema de Análisis de Peligros y Puntos de Control Crítico - H.A.C.C.P en las fábricas de alimentos y se reglamenta el proceso de certificación. El Presidente de la República de Colombia, en ejercicio de sus facultades constitucionales y legales, en especial las conferidas en el numeral 11 del artículo 189 de la Constitución Política y los artículos 287 y 564 de la Ley 09 de 1979. Diario Oficial 44.686 de enero 24 de 2001 DECRETO NÚMERO 60 DE 2002 (Enero 18) Por el cual se promueve la aplicación del Sistema de Análisis de Peligros y Puntos de Control Crítico - H.A.C.C.P en las fábricas de alimentos y se reglamenta el proceso de certificación. El Presidente de la República de Colombia, en ejercicio de sus facultades constitucionales y legales, en especial las conferidas en el numeral 11 del artículo 189 de la Constitución Política y los artículos 287 y 564 de la Ley 09 de 1979, y CONSIDERANDO: Que el artículo 25 del Decreto 3075 de 1997 recomienda aplicar el Sistema de Aseguramiento de la Calidad Sanitaria o inocuidad, mediante el análisis de peligros y control de puntos críticos o de otro sistema que garantice resultados similares, el cual
  • 202.
    202 deberá ser sustentadoy estar disponible para su consulta por la autoridad sanitaria competente; Que el Sistema H.A.C.C.P es utilizado y reconocido actualmente en el ámbito internacional para asegurar la inocuidad de los alimentos y que la Comisión Conjunta FAO/OMS del Codex Alimentarios, propuso a los países miembros la adopción del Sistema de Análisis de Peligros y Puntos de Control Crítico H.A.C.C.P, como estrategia de aseguramiento de la inocuidad de alimentos y entregó en el Anexo al CAC/RCO 1-- 1969, Rev.3 (1997) las directrices para su aplicación; Que Colombia, como país miembro de la Organización Mundial de Comercio OMC, debe cumplir con las medidas sanitarias que rigen esta organización, razón por la cual debe revisar y ajustar la legislación sanitaria de conformidad con la demanda del mercado internacional; DECRETA: Artículo 1°. Objeto. El presente decreto tiene por objeto promover la aplicación del Sistema de Análisis de Peligros y Puntos de Control Crítico H.A.C.C.P, como Sistema o Método de Aseguramiento de la Inocuidad de los Alimentos y establecer el procedimiento de certificación al respecto. Artículo 2°. Campo de Aplicación. Los preceptos contenidos en la presente disposición, se aplican a las fábricas de alimentos existentes en el territorio nacional que implementen el Sistema de Análisis de Peligros y Puntos de Control Crítico, H.A.C.C.P, como Sistema o Método de Aseguramiento de la Inocuidad de los Alimentos. Artículo 3°. Definiciones. Para efectos del presente decreto se adoptan las siguientes definiciones: Acción o Medida Correctiva: Cualquier tipo de acción que deba ser tomada cuando el resultado del monitoreo o vigilancia de un punto de control crítico esté por fuera de los límites establecidos.
  • 203.
    203 Análisis de Peligros:Proceso de recopilación y evaluación de información sobre los peligros y condiciones que los originan, para decidir cuáles están relacionados con la inocuidad de los alimentos y por lo tanto deben plantearse en el Plan del Sistema H.A.C.C.P. Autoridad Sanitaria Competente: El Instituto Nacional de Vigilancia de Medicamentos y Alimentos, Invima, y las Entidades Territoriales de Salud que de acuerdo a la ley ejerzan funciones de inspección, vigilancia y control, adoptarán las acciones de prevención y seguimiento con el propósito de garantizar el cumplimiento a lo dispuesto en el presente decreto. Auditoría: Examen sistemático funcionalmente independiente, mediante el cual se logra determinar si las actividades y sus consiguientes resultados se ajustan a los objetivos propuestos. Buenas Prácticas de Manufactura (BPM): Principios básicos y prácticas generales de higiene en la manipulación, preparación, elaboración, envasado, almacenamiento, transporte y distribución de alimentos para consumo humano, con el objeto de garantizar que los productos se fabriquen en condiciones sanitarias adecuadas y se minimicen los riesgos inherentes durante las diferentes etapas de la cadena de producción. Certificación Sanitaria: Documento expedido por la autoridad sanitaria competente, sobre la validez y funcionalidad del Sistema H.A.C.C.P a las fábricas de alimentos. Control: Condición en la que se observan procedimientos correctos y se verifica el cumplimiento de los criterios técnicos establecidos. Controlar: Adopción de las medidas necesarias para asegurar y mantener el cumplimiento de los criterios establecidos en el Plan del Sistema H.A.C.C.P. Desviación: Cuando el proceso no se ajusta al rango del límite crítico establecido. Diagrama de Flujo: Representación sistemática y secuencial de las etapas u operaciones utilizadas en la producción o fabricación de un determinado producto alimenticio.
  • 204.
    204 Documentación: Descripción yregistro de operaciones, procedimientos y controles para mantener y demostrar el funcionamiento del Sistema H.A.C.C.P. Fábrica de Alimentos: Establecimiento en el cual se realiza una o varias operaciones tecnológicas, ordenadas e higiénicas, destinadas a fraccionar, elaborar, producir, transformar o envasar alimentos para consumo humano; incluye mataderos de animales de abasto público, enfriadoras, plantas de higienización y pulverización de leche. Fase o Etapa: Punto, procedimiento, operación o etapa de la cadena alimentaria, incluidas las materias primas, desde la producción primaria hasta el consumo final. H.A.C.C.P: Iniciales que en inglés significan “HazardAnalysisCritical Control Point” y en español se traduce “Análisis de Peligros y Puntos de Control Crítico”. Inocuidad de los Alimentos: Garantía en cuanto a que los alimentos no causarán daño al consumidor cuando se preparen y/o consuman de acuerdo con el uso a que estén destinados. Límite Crítico: Criterio que permite separar lo aceptable de lo inaceptable, en una determinada fase o etapa. Medida Preventiva o de Control: Medida o actividad que se realiza con el propósito de evitar, eliminar o reducir a un nivel aceptable, cualquier peligro para la inocuidad de los alimentos. Monitoreo o Vigilancia: Secuencia de observaciones y mediciones de límites críticos, diseñada para producir un registro fiel y asegurar dentro de los límites críticos establecidos, la permanente operación o proceso. Peligro: Agente físico, químico o biológico presente en el alimento o bien la condición en que este se halle, siempre que represente o pueda causar un efecto adverso para la salud. Plan H.A.C.C.P: Conjunto de procesos y procedimientos debidamente documentados de conformidad con los principios del Sistema H.A.C.C.P, con el objeto de asegurar el control de los peligros que resulten significativos para la inocuidad de los alimentos, en el segmento de la cadena alimentaria considerada. Procedimientos Operativos Estandarizados: Descripción operativa y detallada de una actividad o proceso, en la cual se precisa la forma como se llevará a cabo el
  • 205.
    205 procedimiento, el responsablede su ejecución, la periodicidad con que debe realizarse y los elementos, herramientas o productos que se van a utilizar. Punto de Control Crítico (PCC): Fase en la que puede aplicarse un control esencial para prevenir, eliminar o reducir a un nivel aceptable un peligro relacionado con la inocuidad de los alimentos. Sistema H.A.C.C.P: Sistema que permite identificar, evaluar y controlar peligros significativos contra la inocuidad de los alimentos. Validación: Procedimiento que permite probar que los elementos del plan H.A.C.C.P son eficaces. Verificación o Comprobación: Acciones, métodos, procedimientos, ensayos y otras evaluaciones, mediante las cuales se logra determinar el cumplimiento del Plan H.A.C.C.P. Vigilancia y Control de la Autoridad Sanitaria: Función que por ley realiza la autoridad sanitaria competente, con el propósito de comprobar la existencia y validez de la documentación y registros que soportan la ejecución, formulación, implementación y funcionamiento del Sistema H.A.C.C.P, así como de los prerrequisitos. Artículo 4°. Principios del Sistema H.A.C.C.P . El Sistema H.A.C.C.P se fundamenta en la aplicación de los siguientes principios: 1. Realizar un análisis de peligros reales y potenciales asociados durante toda la cadena alimentaria hasta el punto de consumo. 2. Determinar los puntos de control crítico (PCC). 3. Establecer los límites críticos a tener en cuenta, en cada punto de control crítico identificado. 4. Establecer un sistema de monitoreo o vigilancia de los PCC identificados. 5. Establecer acciones correctivas con el fin de adoptarlas cuando el monitoreo o la vigilancia indiquen que un determinado PCC no está controlado. 6. Establecer un sistema efectivo de registro que documente el Plan Operativo H.A.C.C.P. 7. Establecer un procedimiento de verificación y seguimiento, para asegurar que el Plan H.A.C.C.P funciona correctamente.
  • 206.
    206 Artículo 5°. Prerrequisitosdel Plan H.A.C.C.P. Como prerrequisitos del Plan H.A.C.C.P, las fábricas de alimentos deberán cumplir: a) Las Buenas Prácticas de Manufactura establecidas en el Decreto 3075 de 1997 y la legislación sanitaria vigente, para cada tipo de establecimiento; b) Un Programa de Capacitación dirigido a los responsables de la aplicación del Sistema H.A.C.C.P, que contemple aspectos relacionados con su implementación y de higiene en los alimentos, de conformidad con el Decreto 3075 de 1997; c) Un Programa de Mantenimiento Preventivo de áreas, equipos e instalaciones; d) Un Programa de Calibración de Equipos e Instrumentos de Medición; e) Un Programa de Saneamiento que incluya el control de plagas (artrópodos y roedores), limpieza y desinfección, abastecimiento de agua, manejo y disposición de desechos sólidos y líquidos; f) Control de proveedores y materias primas incluyendo parámetros de aceptación y rechazo; g) Planes de Muestreo; h) Trazabilidad de materias primas y producto terminado. Parágrafo. Los anteriores programas y requisitos deben constar por escrito debidamente documentados sobre objetivos, componentes, cronograma de actividades (precisando el qué, cómo, cuándo, quién y con qué), firmados y fechados por el funcionario responsable del proceso, el Representante Legal de la empresa o por quien haga sus veces. Los prerrequisitos enunciados en los literales b), c), d), y e) o similares, deberán ser presentados como procedimientos operativos estandarizados, contar con los registros que soporten su ejecución y estar a disposición de la autoridad sanitaria. Artículo 6°. Contenido del Plan H.A.C.C.P. El Plan H.A.C.C.P debe elaborarse para cada producto, ajustado a la política de calidad de la empresa y contener como mínimo lo siguiente: 1. Organigrama de la empresa en el cual se indique la conformación del Departamento de Aseguramiento de la Calidad, funciones propias y relaciones con las demás dependencias de la empresa. 2. Plano de la empresa en donde se indique la ubicación de las diferentes áreas e instalaciones y los flujos del proceso (producto y personal).
  • 207.
    207 3. Descripción decada producto alimenticio procesado en la fábrica, en los siguientes términos: Ficha Técnica a) Identificación y procedencia del producto alimenticio o materia prima; b) Presentación comercial; c) Vida útil y condiciones de almacenamiento; d) Forma de consumo y consumidores potenciales; e) Instrucciones especiales de manejo y forma de consumo; f) Características organolépticas, físico‑químicas y microbiológicas del producto alimenticio; g) Material de empaque con sus especificaciones. 4. Diagrama de flujo del proceso para cada producto y narrativa o descripción de las diferentes fases o etapas del mismo. 5. Análisis de peligros, determinando para cada producto la posibilidad razonable sobre la ocurrencia de peligros biológicos, químicos o físicos, con el propósito de establecer las medidas preventivas aplicables para controlarlos. 6. Descripción de los puntos de control crítico que puedan afectar la inocuidad, para cada uno de los peligros significativos identificados, incluyendo aquellos fijados para controlar los peligros que puedan originarse tanto al interior de la fábrica, planta o establecimiento, como en el exterior de la misma. 7. Descripción de los límites críticos que deberán cumplir cada uno de los puntos de control crítico, los cuales corresponderán a los límites aceptables para la seguridad del producto y señalarán el criterio de aceptabilidad o no del mismo. Estos límites se expresarán mediante parámetros observables o mensurables los cuales deberán demostrar científicamente el control del punto crítico. 8. Descripción de procedimientos y frecuencias de monitoreo de cada punto de control crítico, con el fin de asegurar el cumplimiento de los límites críticos. Estos procedimientos deberán permitir detectar oportunamente cualquier pérdida de control del punto crítico y proporcionar la información necesaria para que se implementen las medidas correctivas. 9. Descripción de las acciones correctivas previstas frente a posibles desviaciones respecto a los límites críticos, con el propósito fundamental de asegurar que: – No salga al mercado ningún producto que, como resultado de la desviación pueda representar un riesgo para la salud o esté adulterado, alterado o contaminado de alguna manera.
  • 208.
    208 – La causade la desviación sea corregida. 10. Descripción del sistema de verificación del Plan H.A.C.C.P, para confirmar la validez de dicho Plan y su cumplimiento. 11. Descripción del sistema de registro de datos y documentación del monitoreo o vigilancia de los puntos de control crítico y la verificación sistemática del funcionamiento del Plan H.A.C.C.P. Parágrafo 1°. La fábrica de alimentos en desarrollo de sus políticas de calidad deberá conformar un equipo o grupo de trabajo que será el responsable de la formulación, implementación, funcionamiento y ajustes del Plan H.A.C.C.P; el cual deberá llevar un registro escrito de sus actuaciones. Parágrafo 2°. El Plan H.A.C.C.P, deberá estar debid amente firmado y fechado por el responsable técnico del Plan y por el gerente de la empresa, previa aprobación del Equipo H.A.C.C.P, entendiéndose con ello la aceptación de la empresa para su ejecución. Igual procedimiento se seguirá, cuando se modifique o ajuste el mismo. Artículo 7°. Implementación del Sistema H.A.C.C.P. Además del cumplimiento de los prerrequisitos y requisitos establecidos en la presente norma, para la implementación del Sistema se requiere previo conocimiento y cumplimiento de las normas técnico-sanitarias vigentes para fábricas de alimentos, producto en particular, condiciones durante el procesamiento, preparación, envase, manejo, almacenamiento, comercialización y exportación. Artículo 8°. Auditorías. Las fábricas de alimentos dentro del proceso de implementación del Sistema H.A.C.C.P, deberán realizar auditorías del Plan H.A.C.C.P, practicadas por un grupo interno de la fábrica o por agentes externos, las cuales deberán constar por escrito; sin perjuicio que el Plan H.A.C.C.P, los registros del mismo y los prerrequisitos enunciados en el artículo 5° del presente decreto, queden a disposición de la autoridad sanitaria cuando esta lo solicite. Artículo 9°. Procedimiento para la obtención de la certificación. La certificación de implementación del Sistema H.A.C.C.P podrá solicitarse para uno o varios productos o líneas de producción, por parte de las fábricas que lo soliciten por escrito, a través de su
  • 209.
    209 representante legal oapoderado, ante el Instituto Nacional de Vigilancia de Medicamentos y Alimentos, Invima, o a la Dirección Territorial de Salud correspondiente; la solicitud deberá estar acompañada de: La certificación o concepto favorable del cumplimiento de Buenas Prácticas de Manufactura expedido por la correspondiente Dirección Territorial de Salud, con antelación no mayor a tres (3) meses a la fecha en que se presente la solicitud de certificación de implementación del Sistema H.A.C.C.P, conforme a lo establecido en el Decreto 3075 de 1997, o de las condiciones sanitarias y de funcionamiento exigidas en la legislación sanitaria vigente específica para plantas de leches y mataderos de animales de abasto público. Artículo 10.Visita de Verificación del Plan H.A.C.C.P. Recibida la solicitud de que trata el artículo anterior, el Instituto Nacional de Vigilancia de Medicamentos Invima o la Dirección Territorial de Salud, en un término no mayor a sesenta (60) días hábiles, procederá a realizar la visita de verificación del Plan H.A.C.C.P , diligenciando el formato o formulario establecido y aprobado para el efecto por dicho Instituto. Parágrafo 1°. En el evento que la Dirección Territo rial de Salud no cuente con la capacidad técnica y el talento humano para el desarrollo de las actividades establecidas en el presente decreto, éstas serán asumidas conjuntamente con el Invima. Parágrafo 2°. Con fundamento en la visita de verifi cación e inspección técnico sanitaria, el Invima o la autoridad de salud competente, emitirán el concepto respectivo sobre el cumplimiento y validez del Plan H.A.C.C.P. Si el concepto sobre el cumplimiento del Plan fuese desfavorable, la empresa tendrá un plazo de treinta (30) días hábiles para corregir las deficiencias identificadas, vencido éste, se practicará nueva visita de verificación con la cual se concluirá el trámite de certificación; de presentarse la eventualidad de que el concepto nuevamente sea desfavorable no se expedirá dicha certificación. Negada la certificación de implementación del Plan H.A.C.C.P, el interesado deberá dejar transcurrir un (1) año, contado a partir de la fecha de la negación para poder elevar una nueva solicitud.
  • 210.
    210 Artículo 11. Vigenciade la Certificación. La certificación de implementación del Sistema H.A.C.C.P tendrá una vigencia de dos (2) años contados a partir de la fecha de su expedición y antes del vencimiento de ésta, deberá presentarse por parte del interesado la solicitud de renovación, ante el Instituto Nacional de Vigilancia de Medicamentos, Invima, o en la correspondiente Dirección Territorial de Salud. Parágrafo. Durante la vigencia de la certificación, la autoridad competente deberá practicar por lo menos una (1) visita anual de vigilancia y control a la empresa para verificar el desarrollo del Plan H.A.C.C.P. Cuando el Invima haya expedido la certificación de implementación del Plan H.A.C.C.P, podrá delegar la diligencia de verificación y control en la Entidad Territorial de Salud que corresponda. Artículo 12.Cancelación de la Certificación. El Instituto Nacional de Vigilancia de Medicamentos y Alimentos, Invima, o la correspondiente Dirección Territorial de Salud procederá a cancelar la certificación sanitaria de implementación del Sistema H.A.C.C.P, cuando en desarrollo de las funciones de vigilancia y control en una de las visitas de verificación o auditoría del Sistema H.A.C.C.P, se comprueben irregularidades en el funcionamiento del Plan H.A.C.C.P, o incumplimiento de los requisitos que sirvieron de fundamento para la expedición de dicha Certificación. Artículo 13.Incentivos. Las fábricas de alimentos que obtengan la certificación de implementación del Sistema de Análisis de Peligros y Puntos de Control Crítico, H.A.C.C.P, podrán incluir dentro del término de vigencia de ésta, en el rótulo o etiqueta de los correspondientes productos, así como en la publicidad de los mismos, un sello de certificación de implementación de dicho Sistema, indicando la autoridad sanitaria que expidió la certificación. Artículo 14. Utilización Indebida del Sello de Certificación. La utilización indebida del sello o publicidad de que trata el anterior artículo, acarreará la aplicación de cualquiera de las medidas y/o sanciones previstas en el Decreto 3075 de 1997 o en la norma que lo modifique, sustituya o complemente. Artículo 15. Integración de las Actividades de Vigilancia y Control en el Plan de Atención Básica, PAB. Las Direcciones Territoriales de Salud, deberán incluir las
  • 211.
    211 actividades relacionadas concertificación, verificación y auditoría de Planes y seguimiento del Sistema H.A.C.C.P, dentro del respectivo Plan de Atención Básica, PAB. Artículo 16. Apoyo y Capacitación. Para efectos del cumplimiento de lo establecido en el presente decreto, el Ministerio de Salud y el Instituto Nacional de Vigilancia de Medicamentos y Alimentos, Invima, impartirán la capacitación y prestarán permanentemente la asistencia y asesoría técnica necesarias, a las Direcciones Territoriales de Salud. Artículo 17.Vigilancia y Control.Corresponde al Instituto Nacional de Vigilancia de Medicamentos y Alimentos, Invima, y a las Direcciones Territoriales de Salud, ejercer las funciones de vigilancia y control, para lo cual podrán adoptar las medidas de prevención y sanitarias de seguridad necesarias, así como adelantar los procedimientos y aplicar las sanciones que se deriven de su incumplimiento en los términos establecidos en la Ley 09 de 1979 y conforme al procedimiento previsto en el Decreto 3075 de 1997 o en las normas que los modifiquen, sustituyan o complementen. Artículo 18.Modificación de Requisitos. El Ministerio de Salud podrá modificar los prerrequisitos y requisitos del Plan H.A.C.C.P establecidos en el presente decreto, de acuerdo con los avances científicos y tecnológicos. Artículo 19.Notificación. El presente decreto se notificará a la Organización Mundial de Comercio OMC, Comunidad Andina de Naciones, CAN, y Tratado de Libre Comercio TLC G3, a través del sistema de información sobre Medidas de Normalización Procedimientos de Evaluación de conformidad con las normas vigentes. Artículo 20.Vigencia. El presente decreto rige a partir de la fecha de su publicación. Publíquese y cúmplase. Dado en Bogotá, D. C., a 18 de enero de 2002. ANDRES PASTRANA ARANGO El Ministro de Salud, Gabriel Ernesto Riveros Dueñas
  • 212.
    212 Anexo 4. Diagramade Proceso de Sacrificio de Pollo de Engorde Fuente: Autor
  • 213.
    213 Anexo 5. Diagramade Flujo. Procedimiento Recepción de pollo en planta
  • 214.
  • 215.
    215 Anexo 6. Diagramade Flujo. Procedimiento Colgado de Ave Fuente: Autor
  • 216.
    216 Anexo 7. Diagramade Flujo. Procedimiento de Insensibilización Fuente: Autor
  • 217.
  • 218.
    218 Anexo 8. Diagramade Flujo. Procedimiento de Degüelle y Desangre
  • 219.
  • 220.
    220 Anexo 9. Diagramade Flujo. Procedimiento de Escaldado
  • 221.
  • 222.
    222 Anexo 10. Diagramade Flujo. Procedimiento de Desplumado y Corte de Patas. Fuente: Autor
  • 223.
    223 Anexo 11. Diagramade Flujo. Procedimiento de Revisado e Inspección Sanitaria.
  • 224.
  • 225.
    225 Anexo 12. Diagramade Flujo. Procedimiento Evisceración.
  • 226.
  • 227.
  • 228.
    228 Anexo 13. Diagramade Flujo. Procedimiento de Pre-enfriamiento Procedimiento de Pre-enfriamiento FECHA DE APROBACIÓN CÓDIGO VERSIÒN 01 DIAGRAMA DE FLUJO OBSERVACIÓN INICIO 1. DESCUELGUE MECÁNICO DEL POLLO DEL CANAL 2. EMPUJA LA PIERNA DEL POLLO HACIA AFUERA DEL GANCHO 4. LLENAR EL TANQUE CON AGUA POTABLE PREVIAMENTE ENFRIADA 5. ABRIR LA LLAVE QUE COMUNICA EL CHILLER CON EL PRECHILLER 6. DEJAR PASAR EL AGUA LIMPIA Y FRÍA 3. CAE AL TANQUE DE PRE - ENFRIAMIENTO O PRE CHILLER 7. LLENAR HASTA EL EJE DEL TORNILLO SIN FIN, CUBRIENDO LA MITAD DE LAS ASPAS 8. TOMAR CADA MEDIA HORA LA TEMPERATURA DEL AGUA Y VERIFICAR QUE ESTÉ ENTRE 18 – 20°C 9. TOMAR TEMPERATURA DEL CANAL QUE SE ENCUENTRA EN LA CÁMARA 1 DEL PRE- CHILLER 1
  • 229.
  • 230.
    230 Anexo 14. Diagramade Flujo. Procedimiento de Enfriamiento.
  • 231.
  • 232.
    232 Anexo 15. Diagramade Flujo. Procedimiento de Pesaje y Selección Fuente: Autor
  • 233.
    233 Anexo 16. Diagramade Flujo. Procedimiento de Empaque Fuente: Autor
  • 234.
    234 Anexo 17. Diagramade Flujo. Procedimiento de Refrigeración y/o Congelación Fuente: Autor
  • 235.
  • 236.
  • 237.
    237 ANEXO 3 BIBLIOTECA ALFONSOBORRERO CABAL, S.J. DESCRIPCIÓN DE LA TESIS O DEL TRABAJO DE GRADO FORMULARIO TÍTULO COMPLETO DE LA TESIS DOCTORAL O TRABAJO DE GRADO MEJORAMIENTO DEL PROCESO DE SACRIFICIO DE POLLOS DE ENGORDE, UTILIZANDO EL ANÁLISIS DE PELIGROS Y PUNTOS DE CONTROL CRÍTICO (HACCP) EN LA EMPRESA POFRESCOL LTDA SUBTÍTULO, SI LO TIENE AUTOR O AUTORES Apellidos Completos Nombres Completos Viteri Palacios María Carolina DIRECTOR (ES) TESIS O DEL TRABAJO DE GRADO Apellidos Completos Nombres Completos Olano Parra Mabel del Pilar FACULTAD Ingeniería PROGRAMA ACADÉMICO Tipo de programa ( seleccione con “x” ) Pregrado Especialización Maestría Doctorado X Nombre del programa académico Ingeniería Industrial Nombres y apellidos del director del programa académico Carlos Muñoz Rodríguez TRABAJO PARA OPTAR AL TÍTULO DE: Ingeniera Industrial PREMIO O DISTINCIÓN(En caso de ser LAUREADAS o tener una mención especial): CIUDAD AÑO DE PRESENTACIÓN DE LA TESIS O DEL TRABAJO DE GRADO NÚMERO DE PÁGINAS Bogotá 2013 234 TIPO DE ILUSTRACIONES ( seleccione con “x” ) Dibujos Pinturas Tablas, gráficos y diagramas Planos Mapas Fotografías Partituras X X SOFTWARE REQUERIDO O ESPECIALIZADO PARA LA LECTURA DEL DOCUMENTO Nota: En caso de que el software (programa especializado requerido) no se encuentre licenciado por la Universidad a través de la Biblioteca (previa consulta al estudiante), el texto de la Tesis o Trabajo de Grado quedará solamente en formato PDF. PDF
  • 238.
    238 MATERIAL ACOMPAÑANTE TIPO DURACIÓN (minutos) CANTIDAD FORMATO CD DVDOtro ¿Cuál? Vídeo Audio Multimedia Producción electrónica Otro Cuál? DESCRIPTORES O PALABRAS CLAVE EN ESPAÑOL E INGLÉS Son los términos que definen los temas que identifican el contenido. (En caso de duda para designar estos descriptores, se recomienda consultar con la Sección de Desarrollo de Colecciones de la Biblioteca Alfonso Borrero Cabal S.J en el correo biblioteca@javeriana.edu.co, donde se les orientará). ESPAÑOL INGLÉS (HACCP) Análisis de Peligros y Puntos de Control Críticos (HACCP) Hazard Analysis and Critical Control Points Proceso Processes Diagrama de flujo Flowchart Métodos y tiempos Methods and times RESUMEN DEL CONTENIDO EN ESPAÑOL E INGLÉS El presente trabajo se basó en el diseño del sistema HACCP y el estudio de métodos y tiempos al proceso de sacrificio de pollos de engorde en la empresa POFRESCOL LTDA, con el fin de mejorar dicho proceso y a su vez aumentar la productividad y competitividad de la empresa. Inicialmente se parte del diagnóstico actual de la empresa, verificando el cumplimiento de la empresa de los requisitos de las BPM establecidos en el Decreto 3075, lo cual permitió dar continuidad al diseño del Plan HACCP. Posteriormente se realiza la formación del equipo HACCP, la descripción del producto y el levantamiento del diagrama de flujo in situ del proceso, se realizó el análisis de peligros al proceso, la determinación de los Puntos de Control Críticos (PCC), el establecimiento de los limites de control, el sistema de vigilancia, medidas correctivas y los procedimientos de verificación de los puntos críticos encontrados, así como también el sistema de registro y documentación del Sistema HACCP. Se determinaron los tiempos utilizados durante todo el proceso y se realizó el análisis de los métodos de trabajo realizados en la planta los cuales retrasan el proceso, estableciendo las mejoras al proceso y a su vez la disminución del tiempo a partir de la implementación de las mismas. Finalmente se realizó el análisis financiero de la propuesta con el fin de determinar si el proyecto se justifica y es viable para la empresa. This work was based on the design of the HACCP system and the study of methods and times the
  • 239.
    239 process of sacrificeof broilers in the company POFRESCOL LTDA, in order to improve this process and at the same time increase the productivity and competitiveness of the company. Initially be part of the current business assessment, verifying compliance with the GMP requirements set out in the Decree 3075 enterprise, which allowed to give continuity to the design of the HACCP Plan. Later is the formation of the HACCP, the description of the product team and the lifting of the flowchart in situ process, the analysis of dangers to the process, the determination of the points of critical Control (PCC), the establishment of the limits of control, the system of monitoring, corrective actions and procedures of verification of the critical points foundas well as also the system of registration and documentation of the HACCP system. Are they determined the times used throughout the process and the analysis of the methods of work performed on the floor which delayed the process, establishing the decrease of the time from the implementation of the improvements to the process and at the same time. Finally the financial analysis of the proposal was made in order to determine whether the project is justified and is viable for the company.