SEMINARIO: ECOLOGIA
Trabajo Colaborativo: “Unidades básicas de la ecología.
Fundamentación Científica, Ecología y ecosistemas”
Momento Individual.
Presentado a:
Docente. GILDARDO RIOS DUQUE.
Elaborado por:
DANYELI ROCIO CAJAS GUZMAN
UNIVERSIDAD DE MANIZALES
MAESTRIA DESARROLLO SOSTENIBLE Y MEDIO AMBIENTE
NOVIEMBRE 2017
UNIDADES BÁSICAS DE LA ECOLOGÍA, FUNDAMENTACIÓN
CIENTÍFICA, ECOLOGÍA Y ECOSISTEMAS
1. Relación coherente de los cinco unidades básica de ecología Nicho ecológico,
hábitat ecosistema, biodiversidad y biosfera.
Las dificultades presentadas en las relaciones del ser humano con la naturaleza, la
sociedad y consigo mismo, dio pie para que discípulos de Darwim como Heakel
definieran el término ecología como las interrelaciones de los organismos con su
medio y permitiera entender la importancia de esas interacciones, siendo los
ecosistemas la razón de ser del estudio de la Ecología; definidos como: “cualquier
unidad que incluya la totalidad de los organismos en un área determinada que actúa en
reciprocidad con el medio físico, de modo que una corriente de energía conduzca a una
estructura trófica, una diversidad biótica y a ciclos materiales” Odum, 1999, p.;
unidades de vida donde se establecen interacciones entre los factores bióticos (flora,
fauna, hongos, bacterias, especies, poblaciones, comunidades ) y abióticos (elementos
físicos y químicos), los cuales se encuentran inmersos en el suprasistema denominado
biosfera.
Uno de los primeros postulados creados por el biólogo norteamericano Barry
Commoner, es “Todo está relacionado con todo”, postulado que permite comprender
que no hay ser vivo alguno que pueda vivir aislado, y que los cambios en un
componente positiva o negativamente pueden afectar a muchos más, tanto en el espacio
como en el tiempo. De la misma forma, esto indica que se deben asumir
responsabilidades y compromisos para dar sostenibilidad a la vida en el planeta.
La ecología, entendida como ciencia multidisciplinaria de las interacciones, se
estructura en cinco unidades básicas: 1) nicho ecológico, como espacio vital de
funcionamiento de todo ser vivo, 2) hábitat, unidad mayor conformada por diversos
nichos y que conforman un todo llamado 3) ecosistema, entendido como unidad básica
integral de organización donde se evidencia la variabilidad genética de especies
vegetales y animales identificada como 4) biodiversidad, que finalmente conforman el
5) globo terráqueo, la biosfera, considerado hasta el presente como el único lugar donde
es posible la vida, ya que contiene agua (hidrósfera), aire (atmósfera) y suelo (litosfera);
lo anterior nos permite entender cómo está organizada la vida en nuestro planeta
conociendo las leyes de su equilibrio, de manera que hagamos uso racional de lo que
nos ofrece, sin dañarlo y poder prever los efectos de nuestras acciones.
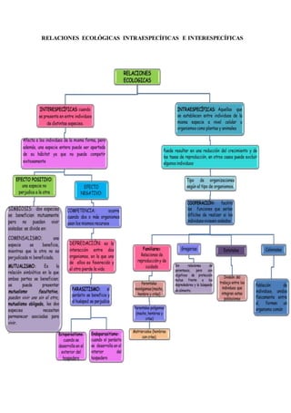
2. Cuadro sinóptico clasificando las relaciones ecológicas intraespecíficas e
interespecíficas ubicando definiciones y ejemplos. Responder. ¿Por qué es importante
el estudio de las relaciones ecológicas para construir pensamiento ambiental?
A nivel unicelular, tanto en organismos animales como vegetales, las relaciones entre
los distintos individuos presentes en un medio determinado vienen condicionadas
principalmente por factores físicoquímico, pues al ser su hábitat generalmente el agua,
donde suelen formar parte del plancton, la rápida multiplicación de estos organismos
puede provocar a veces en ambientes reducidos una cantidad excesiva de residuos
metabólicos o un agotamiento total del oxígeno disuelto que provoque su muerte. La
relación entre cada organismo unicelular viene mediada por el medio común que
comparten, al que vierten sus metabolitos y del que reciben los de otros organismos.
En el caso de los organismos de mayor complejidad biológica, cualquier relación entre
individuos de una misma especie lleva siempre un componente de cooperación y otro de
competencia, con predominio de una u otra en casos extremos. Así, en una colonia de
pólipos la cooperación es total, mientras que animales de costumbres solitarias, como la
mayoría de las musarañas, apenas permiten la presencia de congéneres en su territorio
fuera de la época reproductora.
La colonia es un tipo de relación que implica estrecha colaboración funcional e incluso
cesión de la propia individualidad. Los corales de un arrecife se especializan en diversas
funciones: hay individuos provistos de órganos urticantes que defienden la colonia,
mientras que otros se encargan de obtener el alimento y otros de la reproducción; este
tipo de asociación es muy frecuente también en las plantas, sobre todo las inferiores,
como los líquenes.
En los vegetales superiores, debido a la incapacidad de desplazamiento, surgen
formaciones en las que el conjunto crea unas condiciones adecuadas para cada
individuo, por lo que se da una cooperación ecológica, al tiempo que se produce
competencia por el espacio, impidiendo los ejemplares de mayor tamaño crecer a los
plantones de sus propias semillas.
En el reino animal nos encontramos con sociedades, como las de hormigas o abejas, con
una estricta división del trabajo, en todos estos casos, el agrupamiento sigue una
tendencia instintiva automática. A medida que se asciende en la escala zoológica
encontramos que, además de ese componente mecánico de agrupamiento, surgen
relaciones en las que el comportamiento o la etología de la especie desempeñan unpapel
creciente. Los bancos de peces son un primer ejemplo. En las grandes colonias de
muchas aves (flamencos, gaviotas, pingüinos, etc.), las relaciones entre individuos están
ritualizadas para impedir una competencia perjudicial.
Algo similar sucede en los rebaños de mamíferos, entre muchos carnívoros y, en grado
máximo entre los primates, aparecen los grupos familiares que regulan las relaciones
intraespecíficas y en este caso factores como el aprendizaje de las crías, el
reconocimiento de los propios individuos y otros aspectos de los que estudia la etología
pasan a ocupar un primer plano.
En el caso de las Relaciones interéspecíficas prima el interés por el alimento o el
espacio, aunque en muchas ocasiones, para conseguir unos fines se recurra a
compromisos que se manifiestan en asociaciones del tipo de una simbiosis.Dentro de
este caso se incluyen todas aquellas relaciones directas o indirectas entre individuos de
especies diferentes, entre las que se tienen el parasitismo y la depredación, la necrofagia
o el aprovechamiento de otros organismos para conseguir protección, lugar donde vivir,
alimento, transporte, etc. La importancia de estas relaciones es que establecen muchas
veces los flujos de energía dentro de las redes tróficas y por tanto contribuyen a la
estructuración del ecosistema. Las relaciones en las que intervienen organismos
vegetales son más estáticas que aquellas propias de los animales, pero ambas son el
resultado de la evolución del medio, sobre el cual, a su vez las especies actúan, incluso
modificándolo, en virtud de las relaciones que mantienen entre ellas.
RELACIONES ECOLÓGICAS INTRAESPECÍFICAS E INTERESPECÍFICAS
3. En una página clasifique y describa “LOS ECOSISTEMAS O BIOMAS COMO
ZONAS DE VIDA” Reflexión. ¿Qué importancia tienen en la ecología?
La ecología es una ciencia que estudia las condiciones de vida de los seres vivos, a nivel
de especie, población, comunidad, ecosistema y biosfera, la interrelación entre ellos y el
ambiente físico (luz, calor, CO2, agua, fenómenos ambientales entre otros). Se encarga
de preservar la naturaleza y las especies en extinción
En 1869, el biólogo alemán Ernst Haeckel acuñó el término ecología, remitiéndose al
origen griego de la palabra (oikos, casa; logos, ciencia, estudio, tratado). Según entendía
Haeckel, la ecología debía encarar el estudio de una especie en sus relaciones biológicas
con el medio ambiente. Otros científicos se ocuparon posteriormente del medio en que
vive cada especie y de sus relaciones simbióticas y antagónicas con otras.
La ecología permite conocer y comprender la estructura y funcionamiento de los
ecosistemas, los principios o leyes que lo rigen, sus ciclos biogeoquímicos y la
permanente interacción con el entorno social y cultural, al igual que entender las
diversas relaciones antrópicas que han conllevado al surgimiento de la crisis ambiental
actual.
El bioma es una zona de vida, donde confluyen los factores bióticos y los factores
abióticos, están definidos por la estructura de su vegetación y el clima principalmente y
en algunos casos por componentes geográficos como la latitud y la altitud, se
caracterizan por una composición de especies y una gran variedad de tipos biológicos de
plantas (árbol, hierba, arbusto) con un funcionamiento y un ajuste al clima y al suelo.
Su importancia radica en la participación en el ciclo del agua, la fijación de los suelos,
la liberación del oxígeno y la captación del dióxido de carbono atmosférico y son fuente
de biodiversidad en los ecosistemas.
Dentro de los biomas se encuentran:
 Biomas acuáticos: biomas acuáticos y continentales. Los primeros podrán
subdividirse a su vez en lacustres o palustres, correspondientes a las lagunas y
lagos, fluviales y marinos.
 Biomas Terrestres: se llaman así a los grandes ecosistemas terrestres,
fácilmente distinguibles por el aspecto de sus comunidades porque cada uno
tiene un tipo de vegetación muy característico, hierba, árboles perennifolios,
caducifolios, matorral, entre otros, en la siguiente figura se detalla el tipo de
ecosistema de acuerdo al clima y a la precipitación promedio y en la segunda la
formación de estos biomas de acuerdo a su ubicación con referencia a la altitud y
latitud en el globo terrestre.
BIOMA TIPOS CARACTERISTICAS FLORA FAUNA
TERRESTRES
Bosque
templado de
hoja caduca
Se extiende al sur de La Taiga en el hemisferio
norte, en amplias extensiones de América y
Eurasia. Está representado en estrechas franjas
del Sur de América, Nueva Zelanda y Australia.
También se encuentra en las zonas bajas de las
regiones montañosas de latitudes cálidas.
Presenta las cuatro estaciones del año bien
marcadas y alternancia de lluvias, periodos
secos, tormentas, etc. Las precipitaciones varían
entre 500 y 1000 mm al año y los suelos son
ricos porque la meteorización es alta y la
actividad biológica también.
Especies arbóreas como:
Hayas y robles, castaños,
avellanos, arces, olmos, etc.
son los más frecuentes en la
península Ibérica con un
sotobosque formado por
rosales, zarzas y brezos,
entre otros.
Insectos y otros animales
viven en el suelo y
alimentan a un gran
número de aves.
También los anfibios,
reptiles y mamíferos son
muy abundantes.
El Bosque
Mediterráneo
Se encuentra en las regiones de clima
mediterráneo con veranos muy calurosos e
inviernos templados, en las que la lluvia es de
alrededor de 500 mm anuales y cae con gran
irregularidad y torrencialmente. Como su
nombre lo indica es típico de toda la franja que
rodea al Mediterráneo y de algunos lugares de
California y África del Sur, en la Península
Ibérica ocupa amplias áreas, algunas veces
mezclándose con el bosque caducifolio.
Tienen hojas perenne,
pequeña y coriácea para
soportar mejor las sequías
estivales, Encinas y
alcornoques, abedules, y
algarrobos, por debajo
permiten proliferar las
plantas aromáticas como
romeros, salvias, lavanda,
etc. y el boj, madroños,
lentisco, jaras, entre otras.
La fauna es rica y
variada e incluye todo
tipo de animales.
DESIERTO Se desarrolla en regiones con menos de 200
mm de lluvia anual, caracterizada por la escasez
de agua y lluvias muy irregulares que, cuando
caen, lo hacen torrencialmente. Además la
evaporación es muy alta por lo que la humedad
desaparece muy pronto, la escasez de suelo que
Xerofíticas, cuatro formas
principales de vida vegetal
adaptadas al desierto, las
que sincronizan sus ciclos
de vida con los periodos de
lluvia y crecen sólo cuando
Camellos, dromedarios,
serpientes, insectos
es arrastrado por la erosión del viento,
favorecida por la falta de vegetación, son poco
productivos (menos de 50 g de C/m2/año) y su
productividad depende proporcionalmente de la
lluvia.
hay humedad; cuando
llueve con intensidad
suficiente, sus semillas
germinan y con gran
rapidez crecen las plantas y
forman vistosas flores
BIOMA TIPOS CARACTERISTICAS FLORA FAUNA
TERRESTRES
TUNDRA Se encuentra junto a las zonas de nieves
perpetuas, donde la dureza del clima no permite
la existencia de árboles. Su suelo -permafrost-
está helado permanentemente, excepto un breve
deshielo superficial en los dos meses más
calurosos, las temperaturas medias oscilan entre
-15ºC y 5ºC y las precipitaciones son escasas
llegando a unos 300 mm al año. En el
ecosistema de tundra los factores limitantes son
la temperatura y la escasez de agua.
Predominan líquenes,
musgos, helechos.
Insectos en la época de
deshielo, lugar ideal para
la nidificación de un gran
número de aves
migratorias Grullas,
ánsares, cisnes,
limnícolas correlimos,
zarapitos, archibebes,
reno, el buey almizclero,
el lobo, la liebre ártica,
los ánsares, las
limnícolas y el lemming,
de ellos se alimentan el
halcón gerifalte y el búho
nival, el zorro ártico y,
por encima de todos, el
oso polar.
La Taiga, Es el bosque que se desarrolla al Sur de la
tundra, La taiga ocupa una franja de más de
1500 km de anchura a lo largo de todo el
hemisferio Norte, a través de América del Norte,
Europa y Asia, también hay parcelas más
pequeñas de este tipo de bosque en las zonas
montañosas El suelo típico de la taiga es el
Coníferas (Picea, abetos,
alerces y pinos), árboles que
soportan las condiciones de
vida -relativamente frías y
extremas- de esas latitudes
y altitudes, mejor que los
árboles caducifolios.
Especies migratorias, y
animales adaptadas a las
condiciones climáticas.
podsol.
Praderas: Se desarrollan en zonas con precipitaciones
entre los 250 y 600 mm anuales, es decir, entre
las de desiertos y los bosques. Estas cifras
pueden variar dependiendo de la temperatura y
de la capacidad del suelo para mantener el agua.
Predominan las gramíneas,
que van desde pequeñas
hierbas hasta especies de
mayor porte, que llegan a
alcanzar los 2,50 m, algo de
matorral y árboles, sobre
todo formando cinturones a
lo largo de los cursos de
agua.
La presencia de grandes
herbívoros es un rasgo
característico de estos
biomas, que según el
continente pueden ser
bisontes, antílopes o
canguros, u otros tipos
de ramoneadores, pero la
función ecológica que
juegan todos ellos es
equivalente.
Estepa: Se suele reservar a las praderas propias
de regiones templadas o frías en las que las
temperaturas son muy extremas y las lluvias son
escasas y mal repartidas en el tiempo
Sabana: en África toma este nombre de Sabana
hay abundantes árboles con forma de sombrilla,
distribuidos por toda ella.
BIOMA TIPOS CARACTERISTICAS FLORA FAUNA
Selva La selva tropical, se encuentran distintos tipos
de forestas porque aunque todas las regiones
cercanas al ecuador tienen en común el ser
calurosas, hay grandes diferencias de regímenes
de lluvias de unas a otras por lo que se forman
sistemas forestales diferentes industrial, etc.
La pluviselva o selva tropical húmeda es
típica de lugares con precipitación abundante y
está formada por plantas de hoja perenne, ancha.
La selva amazónica es el representante más
extenso de este tipo de bioma, aunque se
encuentra también en África y Asia, es un
ecosistema con una gran riqueza y variedad de
especies y de gran interés porque de esta gran
biodiversidad.
La selva tropical espinosa o seca crece en
zonas tropicales con poca pluviosidad, menos de
Plantas de hoja perenne,
ancha
400 mm y está formada por plantas espinosas
que pierden la hoja en la estación seca
ACUATICOS
(agua dulce)
LENTICOS Que serían los de aguas estancadas y
sedimentación
Algas, buchón de agua Crustáceos, hidras,
caracoles, libélulas,
escarabajos etc.
LOTICOS Permanecen en circulación a través de las
corrientes
Plantón vegetal, algas
verdes
Trucha común,
bocachicos, ninfas, etc.
AGUA
SALADA
OCÉANO
PELAGICO
se caracteriza por la diferente profundidad que
alcanzan las aguas y distancias
de las costas
Escaza por falta de Luz
OCEANICO
NERITICO
El litoral o se caracteriza por la luminosidad de
las aguas escasa profundidad y abundancia de
nutrientes Corresponde a la plataforma
continental,
Algas, plantas acuáticas con
raíz, etc.
ALGUNOS FACTORES QUE AFECTAN LOS ECOSISTEMAS
4. Consulte sobre las leyes o principios rectores de la ecología, sintetizados por Barry
Commoner, en libro “EL CIRCULO QUE SE CIERRA” 1973, realice una interpretación
sobre cada una de ellas.
El norteamericano Barry Commoner, en el libro, el Círculo que se cierra, de 1971, da
cuenta de los cuatro principios o leyes de la ecología, son: “todo está relacionado con
todo”, “todo debe ir a alguna parte”, “la naturaleza sabe lo que hace”, “no hay comida de
balde”, en ellos se resume el funcionamiento de los sistemas ecológicos, cuya alteración ha
conllevado a la crisis ambiental.
TODO ESTÁ RELACIONADO CON TODO:
La vida en el planeta tierra no se podría perpetuar de no estar inmersa en un ciclo, donde
cada parte del ecosistema cumple una función en procura del equilibrio. Los elementos
diversos conforman verdaderas unidades funcionales, que aportan y aseguran muchos de
los “servicios” básicos para nuestra supervivencia.
Cada uno de nosotros establece relaciones de dependencia con los factores que conforman
el medio ambiente, aunque no sea consciente de ello. Complejas relaciones con respecto al
suelo, agua, aire, vegetación, animales y el ser humano mismo, que a manera de hilos se
entrelazan unas con otras en una intrincada red, diseñando un especial tejido: la propia vida.
Son muchas las relaciones ecológicas que se generan a partir de la relación ser humano-
naturaleza y por lo tanto ninguno de los elementos que conforman el medio ambiente puede
ser considerado como factor independiente.
No hay ser vivo alguno que pueda vivir aislado, y que los cambios en un componente
positiva o negativamente pueden afectar a muchos más, tanto en el espacio como en el
tiempo. De la misma forma, esto indica que se deben asumir responsabilidades y
compromisos para dar sostenibilidad a la vida en el planeta.
2.-TODO VA A DAR A ALGÚN LADO:
La percepción es que hay elementos que podemos deshacernos porque tal vez no los
volvemos a ver, creemos que simplemente desaparecieron, pero todos los productos,
desechos generados generan un efecto en el ambiente.
Se tiene la creencia de que el planeta es un camino que conduce a otro planeta, y que por lo
tanto, todos nuestros residuos, evacuados por dicho camino, irán a parar allá.
Desafortunadamente para nosotros, así no es: todos nuestros residuos y basuras se quedan
con nosotros, porque el planeta no es un camino, sino una esfera, con atracción hacia su
centro y dentro de ella se dan ciclos de todo lo vivo y no vivo en la tierra. Ciclos que se irán
alterando a medida que nuestra relación con la naturaleza sea de explotación, proliferación
de residuos y basuras, hasta romper totalmente, obstaculizando las condiciones favorables
del ambiente para tener una vida más o menos agradable.
3.- “NO HAY COMIDA DE BALDE”
Cualquier actividad que desarrollemos sobre la tierra para nuestro sustento, bienestar o
desarrollo social, tiene un costo ambiental. Mucho de los impactos ocasionados al medio
ambiente son difíciles de cuantificar económicamente debido a que son irreversibles y
demandan una alta inversión en recursos técnicos, humanos y económicos, y por muchos
esfuerzos que hagamos siempre habrá una pérdida apreciable tanto de materia como de
energía.
Debemos entender que no se puede derrochar o hacer mal uso de los recursos que nos
proporciona la naturaleza, tala indiscriminada, incendios, contaminación, minería ilegal
entre muchas otras son acciones desmedidas y sin control que hoy en día han afectado la
regulación del clima, por eso la naturaleza reacciona presentando avalanchas, derrumbes,
inundaciones, temporadas largas de inverno y sequía,
4.- “LA NATURALEZA SABE LO QUE HACE”:
La naturaleza, está organizada de tal manera que puede autorregularse y mantener
equilibrio, aún con la intervención del hombre, dentro del ecosistema cada una de las
especies está atada a la estructura general a través de un nicho, es decir, a través de la
función que ejerce dentro del conjunto. Cada una de ellas ocupa un lugar en la transmisión
de la energía o en los ciclos de recuperación de la materia y cada elemento están adaptados
a las diversas y adversas condiciones edafoclimáticas.
La estabilidad de un ecosistema está en proporción directa de su complejidad, pues las
posibilidades de regulación (de homeostasis) dependen del grado de organización, un
ecosistema muy diversificado es el que alberga a pocos individuos de muchas especies
distintas
Desafortunadamente en esta relación ser humano-naturaleza, el hombre olvido su posición
de dependencia con respecto a la naturaleza, y con sus actividades se ha convertido en la
amenaza más seria del medio ambiente que lo rodea y sostiene, ha ido cortando sutiles
lazos que unen los elementos de la naturaleza, empujándola sistemáticamente hacia un
desequilibrio peligroso.
5. ¿Qué son los BIOINDICADORES AMBIENTALES, criterios para aplicarlos y
algunos ejemplos. ¿Qué importancia tienen en la planeación y gestión ambiental? Una
Página mínimo. En tipo de letra Time New Roman, tamaño 12, interlíneado 1.5
Los indicadores biológicos son atributos de los sistemas biológicos que se emplean para
descifrar factores de su ambiente. Inicialmente, se utilizaron especies o asociaciones de
éstas como indicadores y, posteriormente, comenzaron a emplearse también atributos
correspondientes a otros niveles de organización del ecosistema, como poblaciones,
comunidades, etc., lo que resultó particularmente útil en estudios de contaminación.
Las especies indicadoras son aquellos organismos (o restos de los mismos) que ayudan a
descifrar cualquier fenómeno o acontecimiento actual (o pasado) relacionado con el estudio
de un ambiente. Las especies tienen requerimientos físicos, químicos, de estructura del
hábitat y de relaciones con otras especies. A cada especie o población le corresponden
determinados límites de estas condiciones ambientales entre las cuales los organismos
pueden sobrevivir (límites máximos), crecer (intermedios) y reproducirse (límites más
estrechos). En general, cuando más estrechos sean sus límites de tolerancia, mayor será su
utilidad como indicador ecológico. Las especies bioindicadoras deben ser, en general,
abundantes, muy sensibles al medio de vida, fáciles y rápidas de identificar, bien
estudiadas en su ecología y ciclo biológico, y con poca movilidad.
Se han identificado como bioindicadores numerosas especies de plantas, insectos, peces,
reptiles o mamíferos, así como criaturas marinas como por ejemplo, las esponjas y los
corales, los cuales tienen en común que son especies altamente sensibles a las variaciones
de la calidad de su entorno
Los organismos indicadores o bioindicadores son de gran importancia en la planeación y
gestión ambiental puesto que al ser empleados para detectar cambios en la calidad del
hábitat, alteraciones ambientales, determinar la existencia de concentraciones de
determinados contaminantes en los sitios donde se encuentran (o se ausentan), entre otros,
permite evaluar variaciones en la calidad ambiental y tomar medidas de manejo y acciones
correctivas de mitigación.
La utilización de organismos vivos como indicadores de contaminación es una técnica bien
reconocida. La composición de una comunidad de organismos refleja la integración de las
características del ambiente sobre cierto tiempo, y por eso revela factores que operan de vez
en cuando y pueden no registrarse en uno o varios análisis repetidos. La presencia de ciertas
especies es una indicación relativamente fidedigna de que durante su ciclo de vida la
polución no excedió un umbral.
Muchos organismos, sumamente sensibles a su medio ambiente, cambian aspectos de su
forma, desaparecen o, por el contrario, prosperan cuando su medio se contamina. Cada
etapa de autodepuración en un río que sufrió una descarga de materia orgánica se
caracteriza por la presencia de determinados indicadores. Según su sensitividad a la
polución orgánica se clasificaron especies como intolerantes, facultativas, o tolerantes.
Los indicadores de contaminación por desechos industriales generalmente son resistentes a
la falta total o parcial de oxígeno, la baja intensidad de luz, etc. Los monitoreos biológicos
son muy útiles, ya que, por ej., la acumulación de metales pesados en organismos acuáticos
puede ser 10 millones de veces mayor a la del ambiente donde viven.
El uso de organismos indicadores de contaminación requiere conocer las tolerancias
ecológicas y los requerimientos de las especies, así como sus adaptaciones para resistir
contaminantes agudos y crónicos. Las investigaciones sobre organismos indicadores de
polución comprenden el estudio autoecológico, en el laboratorio, para establecer los límites
de tolerancia de una especie a una sustancia o a una mezcla de ellas mediante ensayos de
toxicidad; y el sinecológico, que se basa en la observación y análisis de las características
ambientales de los sitios en los cuales se detectan con más frecuencia poblaciones de
organismos de cierta especie. Algas, bacterias, protozoos, macroinvertebrados y peces son
los más usados como indicadores de contaminación acuática.
La mayoría de los estudios estiman características estructurales a diferentes niveles de
organización, como cambios en la estructura celular, o en la diversidad de especies, pero,
más recientemente, se han incluido características funcionales, como producción y
respiración.
Los Bioindicadores son herramientas para el monitoreo, evaluación y reporte del estado de
los sistemas de manejo (incluyendo las condiciones humanas y los recursos naturales), y del
efecto de las políticas y acciones de intervención sobre los recursos naturales, ayudan en la
toma de decisiones, planificación y gestión más cunado en el manejo de los recursos
naturales, tomar decisiones es una tarea difícil debido a la complejidad de los fenómenos
involucrados, tanto sociales como naturales.
6. Elabore un resumen mínimo una página sobre la HUELLA ECOLOGICA. Luego
Reflexione. ¿Por qué se considera fundamental para la
sostenibilidad ambiental? En tipo de letra Time New
Roman, tamaño 12, interlíneado 1.5
La huella ecológica se ha consolidado como indicador
de sostenibilidad a nivel internacional. Este indicador
biofísico de sostenibilidad integra el conjunto de
impactos que ejerce una comunidad humana sobre su
entorno, considerando tantos los recursos
necesarios como los residuos generados para el
mantenimiento del modelo de consumo de la comunidad.
La huella ecológica: Es un indicador ambiental, que permite medir y evaluar el impacto
sobre el planeta de una determinada forma de vida, en relación a la capacidad de la
naturaleza para renovar los recursos al servicio de la humanidad.
El objetivo de esta herramienta, es que los seres humanos, ya sea en grupo o de manera
individual, identifiquen y corrijan aquellas acciones que no contribuyen a un estilo de vida
sostenible entre ellas el exceso global
va en aumento y, en consecuencia, se
están desgastando los ecosistemas y
se están acumulando desechos en
aire, tierra y agua. La deforestación,
la escasez de agua, la decreciente
biodiversidad y el cambio climático
que resultan de ese exceso ponen en
creciente riesgo el bienestar y el
desarrollo de todas las naciones.
Soy Ecolombiano, en asocio con global Footprint Network, desarrolló una calculadora que
les permite a los colombianos y residentes en el país medir su huella en el planeta. Esta
herramienta alerta al individuo sobre el impacto que generan sus acciones, le informa sobre
la necesidad de un cambio de actitud y lo motiva a que empiece hacerlo de inmediato.
La filosofía de cálculo de la huella ecológica parte de los siguientes aspectos:
 Para producir cualquier bien o servicio, independientemente del tipo de tecnología
utilizada, se necesita un flujo de materiales y de energía, provenientes, en última
instancia, de sistemas ecológicos o del flujo de energía directa del Sol en sus
diferentes manifestaciones.
 Se necesitan sistemas ecológicos para absorber los residuos generados durante el
proceso de producción y el uso de los productos finales.
 El espacio es también ocupado con infraestructuras, viviendas, equipamientos
reduciendo así las superficies de ecosistemas productivos.
Aunque este indicador integra múltiples impactos, hay que tener en cuenta entre
otros, los siguientes aspectos que subestiman el impacto ambiental real:
 No quedan contabilizados algunos impactos, especialmente de carácter
cualitativo, como son las contaminaciones del suelo, del agua, y la atmosférica (a
excepción del CO2), la erosión, la pérdida de biodiversidad o la degradación del
paisaje.
 Se asume que las prácticas en los sectores agrícola, ganadero y forestal son
sostenibles, es decir, que la productividad del suelo no disminuye con el tiempo.
 No se tiene en consideración el impacto asociado al uso del agua, a excepción de
la ocupación directa del suelo por embalses e infraestructuras hidráulicas y la
energía asociada a la gestión del ciclo del agua.
 Como criterio general se procura no contabilizar aquellos aspectos para los que
existan dudas sobre la calidad del cálculo. A este respecto, también se tiende
siempre a elegir la opción más prudente a la hora de obtener resultados.
Otro concepto complementario es el de biocapacidad de un territorio que se define como la
superficie biológicamente productiva (cultivos, pastos, mar productivo o
bosques) disponible.
¿Qué puede aportar la huella ecológica a la sostenibilidad?
A pesar de que la huella ecológica es un indicador que pueda subestimar el impacto real de
la actividad humana sobre el entorno, y que existen aún importantes limitaciones en
relación a su aplicación metodológica, es una oportunidad que plantea en relación a la
estrategia de la sostenibilidad. Hay que destacar entre sus principales potencialidades:
 Agregación y simplificación.
Agrupa en un solo número la intensidad del impacto que una determinada comunidad
humana ejerce sobre los ecosistemas, tanto por el consumo de recursos como por la
generación de residuos.
 Visualización de la dependencia ecológica
El progresivo proceso de concentración de la población en sistemas urbanos y globalización
de los flujos de materiales y energía dificulta de forma creciente la vinculación por parte de
la población del consumo de bienes y energía con el impacto que tienen sobre el medio. La
huella ecológica permite definir y visualizar la dependencia de las sociedades humanas
respecto al funcionamiento de los ecosistemas del planeta a partir de superficies apropiadas
para satisfacer un determinado nivel de consumo. Permite así establecer el área real
productiva de la que se está apropiando ecológicamente una determinada comunidad
humana, independientemente de que se encuentre más allá de su territorio, distinguiendo así
mismo entre las diferentes funciones ecológicas que ejercen los ecosistemas.
 Visualización de la inequidad social
La posibilidad de realizar el cálculo para diferentes comunidades humanas o sectores de
una misma sociedad con estilos de vida diferenciados permite la visualización de inequidad
en la apropiación de los ecosistemas del planeta.
 Monitorización del consumo de recursos
Pese a sus limitaciones, la huella ecológica permite hacer un seguimiento del impacto de
una comunidad humana asociado al consumo de recursos –entradas del sistema – mediante
la actualización del indicador a lo largo de los años.
Para la sostenibilidad ambiental, la huella ecológica juega un papel importante, teniendo en
cuenta que es un instrumento de sensibilización ambiental, un indicador de las políticas
hacia la sostenibilidad el cual integra el conjunto de impactos que ejerce una comunidad
humana sobre su entorno, considerando tantos los recursos necesarios como los residuos
generados para el mantenimiento del modelo de consumo de la comunidad, busca que los
individuos tomemos conciencia de nuestras acciones, y pensar como podemos tratar de
reducirla, quizá se deberán hacer cambios en nuestra forma de vida en algunos aspectos, de
este modo, los recursos que se utilizan pueden reponerse y, por lo tanto, solo así podremos
hablar de sostenibilidad. Una responsabilidad de todos y cada uno de nosotros.
BIBLIOGRAFÍA
Maestría en Desarrollo Sostenible y Medio Ambiente ECOLOGÍA. UNIDAD 1.
Maestría en Desarrollo Sostenible y Medio Ambiente, Unidad 2. Ecosistemas
Maestría en Desarrollo Sostenible y Medio Ambiente Unidad 3. Medio ambiente y relación
ser humano.
Maestría en Desarrollo Sostenible y Medio Ambiente, La tierra, Planeta Vivo: La Biosfera
o Ecosfera
LOS GRANDES BIOMAS (Documento Tomado Módulo de Ecología de la Maestría En
Desarrollo Sostenible y MedioAmbiente Presencial – Universidad de Manizales
Maestre Martínez, Hernán. Leyes de la ecología en: http://elpilon.com.co/leyes-de-la-
ecologia/
https://www.ecointeligencia.com/2011/03/que-es-la-huella-ecologica/ ecointeligencia
http://www.cfnavarra.es/medioambiente/agenda/huella/ecosos.htm
http://www.cricyt.edu.ar/enciclopedia/terminos/Bioindic.htm. Bioindicadores

Trabajo individual, ecología

  • 1.
    SEMINARIO: ECOLOGIA Trabajo Colaborativo:“Unidades básicas de la ecología. Fundamentación Científica, Ecología y ecosistemas” Momento Individual. Presentado a: Docente. GILDARDO RIOS DUQUE. Elaborado por: DANYELI ROCIO CAJAS GUZMAN UNIVERSIDAD DE MANIZALES MAESTRIA DESARROLLO SOSTENIBLE Y MEDIO AMBIENTE NOVIEMBRE 2017
  • 2.
    UNIDADES BÁSICAS DELA ECOLOGÍA, FUNDAMENTACIÓN CIENTÍFICA, ECOLOGÍA Y ECOSISTEMAS 1. Relación coherente de los cinco unidades básica de ecología Nicho ecológico, hábitat ecosistema, biodiversidad y biosfera. Las dificultades presentadas en las relaciones del ser humano con la naturaleza, la sociedad y consigo mismo, dio pie para que discípulos de Darwim como Heakel definieran el término ecología como las interrelaciones de los organismos con su medio y permitiera entender la importancia de esas interacciones, siendo los ecosistemas la razón de ser del estudio de la Ecología; definidos como: “cualquier unidad que incluya la totalidad de los organismos en un área determinada que actúa en reciprocidad con el medio físico, de modo que una corriente de energía conduzca a una estructura trófica, una diversidad biótica y a ciclos materiales” Odum, 1999, p.; unidades de vida donde se establecen interacciones entre los factores bióticos (flora, fauna, hongos, bacterias, especies, poblaciones, comunidades ) y abióticos (elementos físicos y químicos), los cuales se encuentran inmersos en el suprasistema denominado biosfera. Uno de los primeros postulados creados por el biólogo norteamericano Barry Commoner, es “Todo está relacionado con todo”, postulado que permite comprender que no hay ser vivo alguno que pueda vivir aislado, y que los cambios en un componente positiva o negativamente pueden afectar a muchos más, tanto en el espacio como en el tiempo. De la misma forma, esto indica que se deben asumir responsabilidades y compromisos para dar sostenibilidad a la vida en el planeta. La ecología, entendida como ciencia multidisciplinaria de las interacciones, se estructura en cinco unidades básicas: 1) nicho ecológico, como espacio vital de funcionamiento de todo ser vivo, 2) hábitat, unidad mayor conformada por diversos nichos y que conforman un todo llamado 3) ecosistema, entendido como unidad básica integral de organización donde se evidencia la variabilidad genética de especies vegetales y animales identificada como 4) biodiversidad, que finalmente conforman el 5) globo terráqueo, la biosfera, considerado hasta el presente como el único lugar donde es posible la vida, ya que contiene agua (hidrósfera), aire (atmósfera) y suelo (litosfera); lo anterior nos permite entender cómo está organizada la vida en nuestro planeta conociendo las leyes de su equilibrio, de manera que hagamos uso racional de lo que nos ofrece, sin dañarlo y poder prever los efectos de nuestras acciones. 2. Cuadro sinóptico clasificando las relaciones ecológicas intraespecíficas e interespecíficas ubicando definiciones y ejemplos. Responder. ¿Por qué es importante el estudio de las relaciones ecológicas para construir pensamiento ambiental? A nivel unicelular, tanto en organismos animales como vegetales, las relaciones entre los distintos individuos presentes en un medio determinado vienen condicionadas
  • 3.
    principalmente por factoresfísicoquímico, pues al ser su hábitat generalmente el agua, donde suelen formar parte del plancton, la rápida multiplicación de estos organismos puede provocar a veces en ambientes reducidos una cantidad excesiva de residuos metabólicos o un agotamiento total del oxígeno disuelto que provoque su muerte. La relación entre cada organismo unicelular viene mediada por el medio común que comparten, al que vierten sus metabolitos y del que reciben los de otros organismos. En el caso de los organismos de mayor complejidad biológica, cualquier relación entre individuos de una misma especie lleva siempre un componente de cooperación y otro de competencia, con predominio de una u otra en casos extremos. Así, en una colonia de pólipos la cooperación es total, mientras que animales de costumbres solitarias, como la mayoría de las musarañas, apenas permiten la presencia de congéneres en su territorio fuera de la época reproductora. La colonia es un tipo de relación que implica estrecha colaboración funcional e incluso cesión de la propia individualidad. Los corales de un arrecife se especializan en diversas funciones: hay individuos provistos de órganos urticantes que defienden la colonia, mientras que otros se encargan de obtener el alimento y otros de la reproducción; este tipo de asociación es muy frecuente también en las plantas, sobre todo las inferiores, como los líquenes. En los vegetales superiores, debido a la incapacidad de desplazamiento, surgen formaciones en las que el conjunto crea unas condiciones adecuadas para cada individuo, por lo que se da una cooperación ecológica, al tiempo que se produce competencia por el espacio, impidiendo los ejemplares de mayor tamaño crecer a los plantones de sus propias semillas. En el reino animal nos encontramos con sociedades, como las de hormigas o abejas, con una estricta división del trabajo, en todos estos casos, el agrupamiento sigue una tendencia instintiva automática. A medida que se asciende en la escala zoológica encontramos que, además de ese componente mecánico de agrupamiento, surgen relaciones en las que el comportamiento o la etología de la especie desempeñan unpapel creciente. Los bancos de peces son un primer ejemplo. En las grandes colonias de muchas aves (flamencos, gaviotas, pingüinos, etc.), las relaciones entre individuos están ritualizadas para impedir una competencia perjudicial. Algo similar sucede en los rebaños de mamíferos, entre muchos carnívoros y, en grado máximo entre los primates, aparecen los grupos familiares que regulan las relaciones intraespecíficas y en este caso factores como el aprendizaje de las crías, el reconocimiento de los propios individuos y otros aspectos de los que estudia la etología pasan a ocupar un primer plano. En el caso de las Relaciones interéspecíficas prima el interés por el alimento o el espacio, aunque en muchas ocasiones, para conseguir unos fines se recurra a
  • 4.
    compromisos que semanifiestan en asociaciones del tipo de una simbiosis.Dentro de este caso se incluyen todas aquellas relaciones directas o indirectas entre individuos de especies diferentes, entre las que se tienen el parasitismo y la depredación, la necrofagia o el aprovechamiento de otros organismos para conseguir protección, lugar donde vivir, alimento, transporte, etc. La importancia de estas relaciones es que establecen muchas veces los flujos de energía dentro de las redes tróficas y por tanto contribuyen a la estructuración del ecosistema. Las relaciones en las que intervienen organismos vegetales son más estáticas que aquellas propias de los animales, pero ambas son el resultado de la evolución del medio, sobre el cual, a su vez las especies actúan, incluso modificándolo, en virtud de las relaciones que mantienen entre ellas.
  • 5.
  • 6.
    3. En unapágina clasifique y describa “LOS ECOSISTEMAS O BIOMAS COMO ZONAS DE VIDA” Reflexión. ¿Qué importancia tienen en la ecología? La ecología es una ciencia que estudia las condiciones de vida de los seres vivos, a nivel de especie, población, comunidad, ecosistema y biosfera, la interrelación entre ellos y el ambiente físico (luz, calor, CO2, agua, fenómenos ambientales entre otros). Se encarga de preservar la naturaleza y las especies en extinción En 1869, el biólogo alemán Ernst Haeckel acuñó el término ecología, remitiéndose al origen griego de la palabra (oikos, casa; logos, ciencia, estudio, tratado). Según entendía Haeckel, la ecología debía encarar el estudio de una especie en sus relaciones biológicas con el medio ambiente. Otros científicos se ocuparon posteriormente del medio en que vive cada especie y de sus relaciones simbióticas y antagónicas con otras. La ecología permite conocer y comprender la estructura y funcionamiento de los ecosistemas, los principios o leyes que lo rigen, sus ciclos biogeoquímicos y la permanente interacción con el entorno social y cultural, al igual que entender las diversas relaciones antrópicas que han conllevado al surgimiento de la crisis ambiental actual. El bioma es una zona de vida, donde confluyen los factores bióticos y los factores abióticos, están definidos por la estructura de su vegetación y el clima principalmente y en algunos casos por componentes geográficos como la latitud y la altitud, se caracterizan por una composición de especies y una gran variedad de tipos biológicos de plantas (árbol, hierba, arbusto) con un funcionamiento y un ajuste al clima y al suelo. Su importancia radica en la participación en el ciclo del agua, la fijación de los suelos, la liberación del oxígeno y la captación del dióxido de carbono atmosférico y son fuente de biodiversidad en los ecosistemas. Dentro de los biomas se encuentran:  Biomas acuáticos: biomas acuáticos y continentales. Los primeros podrán subdividirse a su vez en lacustres o palustres, correspondientes a las lagunas y lagos, fluviales y marinos.  Biomas Terrestres: se llaman así a los grandes ecosistemas terrestres, fácilmente distinguibles por el aspecto de sus comunidades porque cada uno tiene un tipo de vegetación muy característico, hierba, árboles perennifolios, caducifolios, matorral, entre otros, en la siguiente figura se detalla el tipo de ecosistema de acuerdo al clima y a la precipitación promedio y en la segunda la formación de estos biomas de acuerdo a su ubicación con referencia a la altitud y latitud en el globo terrestre.
  • 8.
    BIOMA TIPOS CARACTERISTICASFLORA FAUNA TERRESTRES Bosque templado de hoja caduca Se extiende al sur de La Taiga en el hemisferio norte, en amplias extensiones de América y Eurasia. Está representado en estrechas franjas del Sur de América, Nueva Zelanda y Australia. También se encuentra en las zonas bajas de las regiones montañosas de latitudes cálidas. Presenta las cuatro estaciones del año bien marcadas y alternancia de lluvias, periodos secos, tormentas, etc. Las precipitaciones varían entre 500 y 1000 mm al año y los suelos son ricos porque la meteorización es alta y la actividad biológica también. Especies arbóreas como: Hayas y robles, castaños, avellanos, arces, olmos, etc. son los más frecuentes en la península Ibérica con un sotobosque formado por rosales, zarzas y brezos, entre otros. Insectos y otros animales viven en el suelo y alimentan a un gran número de aves. También los anfibios, reptiles y mamíferos son muy abundantes. El Bosque Mediterráneo Se encuentra en las regiones de clima mediterráneo con veranos muy calurosos e inviernos templados, en las que la lluvia es de alrededor de 500 mm anuales y cae con gran irregularidad y torrencialmente. Como su nombre lo indica es típico de toda la franja que rodea al Mediterráneo y de algunos lugares de California y África del Sur, en la Península Ibérica ocupa amplias áreas, algunas veces mezclándose con el bosque caducifolio. Tienen hojas perenne, pequeña y coriácea para soportar mejor las sequías estivales, Encinas y alcornoques, abedules, y algarrobos, por debajo permiten proliferar las plantas aromáticas como romeros, salvias, lavanda, etc. y el boj, madroños, lentisco, jaras, entre otras. La fauna es rica y variada e incluye todo tipo de animales. DESIERTO Se desarrolla en regiones con menos de 200 mm de lluvia anual, caracterizada por la escasez de agua y lluvias muy irregulares que, cuando caen, lo hacen torrencialmente. Además la evaporación es muy alta por lo que la humedad desaparece muy pronto, la escasez de suelo que Xerofíticas, cuatro formas principales de vida vegetal adaptadas al desierto, las que sincronizan sus ciclos de vida con los periodos de lluvia y crecen sólo cuando Camellos, dromedarios, serpientes, insectos
  • 9.
    es arrastrado porla erosión del viento, favorecida por la falta de vegetación, son poco productivos (menos de 50 g de C/m2/año) y su productividad depende proporcionalmente de la lluvia. hay humedad; cuando llueve con intensidad suficiente, sus semillas germinan y con gran rapidez crecen las plantas y forman vistosas flores BIOMA TIPOS CARACTERISTICAS FLORA FAUNA TERRESTRES TUNDRA Se encuentra junto a las zonas de nieves perpetuas, donde la dureza del clima no permite la existencia de árboles. Su suelo -permafrost- está helado permanentemente, excepto un breve deshielo superficial en los dos meses más calurosos, las temperaturas medias oscilan entre -15ºC y 5ºC y las precipitaciones son escasas llegando a unos 300 mm al año. En el ecosistema de tundra los factores limitantes son la temperatura y la escasez de agua. Predominan líquenes, musgos, helechos. Insectos en la época de deshielo, lugar ideal para la nidificación de un gran número de aves migratorias Grullas, ánsares, cisnes, limnícolas correlimos, zarapitos, archibebes, reno, el buey almizclero, el lobo, la liebre ártica, los ánsares, las limnícolas y el lemming, de ellos se alimentan el halcón gerifalte y el búho nival, el zorro ártico y, por encima de todos, el oso polar. La Taiga, Es el bosque que se desarrolla al Sur de la tundra, La taiga ocupa una franja de más de 1500 km de anchura a lo largo de todo el hemisferio Norte, a través de América del Norte, Europa y Asia, también hay parcelas más pequeñas de este tipo de bosque en las zonas montañosas El suelo típico de la taiga es el Coníferas (Picea, abetos, alerces y pinos), árboles que soportan las condiciones de vida -relativamente frías y extremas- de esas latitudes y altitudes, mejor que los árboles caducifolios. Especies migratorias, y animales adaptadas a las condiciones climáticas.
  • 10.
    podsol. Praderas: Se desarrollanen zonas con precipitaciones entre los 250 y 600 mm anuales, es decir, entre las de desiertos y los bosques. Estas cifras pueden variar dependiendo de la temperatura y de la capacidad del suelo para mantener el agua. Predominan las gramíneas, que van desde pequeñas hierbas hasta especies de mayor porte, que llegan a alcanzar los 2,50 m, algo de matorral y árboles, sobre todo formando cinturones a lo largo de los cursos de agua. La presencia de grandes herbívoros es un rasgo característico de estos biomas, que según el continente pueden ser bisontes, antílopes o canguros, u otros tipos de ramoneadores, pero la función ecológica que juegan todos ellos es equivalente. Estepa: Se suele reservar a las praderas propias de regiones templadas o frías en las que las temperaturas son muy extremas y las lluvias son escasas y mal repartidas en el tiempo Sabana: en África toma este nombre de Sabana hay abundantes árboles con forma de sombrilla, distribuidos por toda ella. BIOMA TIPOS CARACTERISTICAS FLORA FAUNA Selva La selva tropical, se encuentran distintos tipos de forestas porque aunque todas las regiones cercanas al ecuador tienen en común el ser calurosas, hay grandes diferencias de regímenes de lluvias de unas a otras por lo que se forman sistemas forestales diferentes industrial, etc. La pluviselva o selva tropical húmeda es típica de lugares con precipitación abundante y está formada por plantas de hoja perenne, ancha. La selva amazónica es el representante más extenso de este tipo de bioma, aunque se encuentra también en África y Asia, es un ecosistema con una gran riqueza y variedad de especies y de gran interés porque de esta gran biodiversidad. La selva tropical espinosa o seca crece en zonas tropicales con poca pluviosidad, menos de Plantas de hoja perenne, ancha
  • 11.
    400 mm yestá formada por plantas espinosas que pierden la hoja en la estación seca ACUATICOS (agua dulce) LENTICOS Que serían los de aguas estancadas y sedimentación Algas, buchón de agua Crustáceos, hidras, caracoles, libélulas, escarabajos etc. LOTICOS Permanecen en circulación a través de las corrientes Plantón vegetal, algas verdes Trucha común, bocachicos, ninfas, etc. AGUA SALADA OCÉANO PELAGICO se caracteriza por la diferente profundidad que alcanzan las aguas y distancias de las costas Escaza por falta de Luz OCEANICO NERITICO El litoral o se caracteriza por la luminosidad de las aguas escasa profundidad y abundancia de nutrientes Corresponde a la plataforma continental, Algas, plantas acuáticas con raíz, etc.
  • 12.
    ALGUNOS FACTORES QUEAFECTAN LOS ECOSISTEMAS 4. Consulte sobre las leyes o principios rectores de la ecología, sintetizados por Barry Commoner, en libro “EL CIRCULO QUE SE CIERRA” 1973, realice una interpretación sobre cada una de ellas. El norteamericano Barry Commoner, en el libro, el Círculo que se cierra, de 1971, da cuenta de los cuatro principios o leyes de la ecología, son: “todo está relacionado con todo”, “todo debe ir a alguna parte”, “la naturaleza sabe lo que hace”, “no hay comida de balde”, en ellos se resume el funcionamiento de los sistemas ecológicos, cuya alteración ha conllevado a la crisis ambiental. TODO ESTÁ RELACIONADO CON TODO: La vida en el planeta tierra no se podría perpetuar de no estar inmersa en un ciclo, donde cada parte del ecosistema cumple una función en procura del equilibrio. Los elementos
  • 13.
    diversos conforman verdaderasunidades funcionales, que aportan y aseguran muchos de los “servicios” básicos para nuestra supervivencia. Cada uno de nosotros establece relaciones de dependencia con los factores que conforman el medio ambiente, aunque no sea consciente de ello. Complejas relaciones con respecto al suelo, agua, aire, vegetación, animales y el ser humano mismo, que a manera de hilos se entrelazan unas con otras en una intrincada red, diseñando un especial tejido: la propia vida. Son muchas las relaciones ecológicas que se generan a partir de la relación ser humano- naturaleza y por lo tanto ninguno de los elementos que conforman el medio ambiente puede ser considerado como factor independiente. No hay ser vivo alguno que pueda vivir aislado, y que los cambios en un componente positiva o negativamente pueden afectar a muchos más, tanto en el espacio como en el tiempo. De la misma forma, esto indica que se deben asumir responsabilidades y compromisos para dar sostenibilidad a la vida en el planeta. 2.-TODO VA A DAR A ALGÚN LADO: La percepción es que hay elementos que podemos deshacernos porque tal vez no los volvemos a ver, creemos que simplemente desaparecieron, pero todos los productos, desechos generados generan un efecto en el ambiente. Se tiene la creencia de que el planeta es un camino que conduce a otro planeta, y que por lo tanto, todos nuestros residuos, evacuados por dicho camino, irán a parar allá. Desafortunadamente para nosotros, así no es: todos nuestros residuos y basuras se quedan con nosotros, porque el planeta no es un camino, sino una esfera, con atracción hacia su centro y dentro de ella se dan ciclos de todo lo vivo y no vivo en la tierra. Ciclos que se irán alterando a medida que nuestra relación con la naturaleza sea de explotación, proliferación de residuos y basuras, hasta romper totalmente, obstaculizando las condiciones favorables del ambiente para tener una vida más o menos agradable. 3.- “NO HAY COMIDA DE BALDE” Cualquier actividad que desarrollemos sobre la tierra para nuestro sustento, bienestar o desarrollo social, tiene un costo ambiental. Mucho de los impactos ocasionados al medio
  • 14.
    ambiente son difícilesde cuantificar económicamente debido a que son irreversibles y demandan una alta inversión en recursos técnicos, humanos y económicos, y por muchos esfuerzos que hagamos siempre habrá una pérdida apreciable tanto de materia como de energía. Debemos entender que no se puede derrochar o hacer mal uso de los recursos que nos proporciona la naturaleza, tala indiscriminada, incendios, contaminación, minería ilegal entre muchas otras son acciones desmedidas y sin control que hoy en día han afectado la regulación del clima, por eso la naturaleza reacciona presentando avalanchas, derrumbes, inundaciones, temporadas largas de inverno y sequía, 4.- “LA NATURALEZA SABE LO QUE HACE”: La naturaleza, está organizada de tal manera que puede autorregularse y mantener equilibrio, aún con la intervención del hombre, dentro del ecosistema cada una de las especies está atada a la estructura general a través de un nicho, es decir, a través de la función que ejerce dentro del conjunto. Cada una de ellas ocupa un lugar en la transmisión de la energía o en los ciclos de recuperación de la materia y cada elemento están adaptados a las diversas y adversas condiciones edafoclimáticas. La estabilidad de un ecosistema está en proporción directa de su complejidad, pues las posibilidades de regulación (de homeostasis) dependen del grado de organización, un ecosistema muy diversificado es el que alberga a pocos individuos de muchas especies distintas Desafortunadamente en esta relación ser humano-naturaleza, el hombre olvido su posición de dependencia con respecto a la naturaleza, y con sus actividades se ha convertido en la amenaza más seria del medio ambiente que lo rodea y sostiene, ha ido cortando sutiles lazos que unen los elementos de la naturaleza, empujándola sistemáticamente hacia un desequilibrio peligroso. 5. ¿Qué son los BIOINDICADORES AMBIENTALES, criterios para aplicarlos y algunos ejemplos. ¿Qué importancia tienen en la planeación y gestión ambiental? Una Página mínimo. En tipo de letra Time New Roman, tamaño 12, interlíneado 1.5
  • 15.
    Los indicadores biológicosson atributos de los sistemas biológicos que se emplean para descifrar factores de su ambiente. Inicialmente, se utilizaron especies o asociaciones de éstas como indicadores y, posteriormente, comenzaron a emplearse también atributos correspondientes a otros niveles de organización del ecosistema, como poblaciones, comunidades, etc., lo que resultó particularmente útil en estudios de contaminación. Las especies indicadoras son aquellos organismos (o restos de los mismos) que ayudan a descifrar cualquier fenómeno o acontecimiento actual (o pasado) relacionado con el estudio de un ambiente. Las especies tienen requerimientos físicos, químicos, de estructura del hábitat y de relaciones con otras especies. A cada especie o población le corresponden determinados límites de estas condiciones ambientales entre las cuales los organismos pueden sobrevivir (límites máximos), crecer (intermedios) y reproducirse (límites más estrechos). En general, cuando más estrechos sean sus límites de tolerancia, mayor será su utilidad como indicador ecológico. Las especies bioindicadoras deben ser, en general, abundantes, muy sensibles al medio de vida, fáciles y rápidas de identificar, bien estudiadas en su ecología y ciclo biológico, y con poca movilidad. Se han identificado como bioindicadores numerosas especies de plantas, insectos, peces, reptiles o mamíferos, así como criaturas marinas como por ejemplo, las esponjas y los corales, los cuales tienen en común que son especies altamente sensibles a las variaciones de la calidad de su entorno Los organismos indicadores o bioindicadores son de gran importancia en la planeación y gestión ambiental puesto que al ser empleados para detectar cambios en la calidad del hábitat, alteraciones ambientales, determinar la existencia de concentraciones de determinados contaminantes en los sitios donde se encuentran (o se ausentan), entre otros, permite evaluar variaciones en la calidad ambiental y tomar medidas de manejo y acciones correctivas de mitigación. La utilización de organismos vivos como indicadores de contaminación es una técnica bien reconocida. La composición de una comunidad de organismos refleja la integración de las características del ambiente sobre cierto tiempo, y por eso revela factores que operan de vez
  • 16.
    en cuando ypueden no registrarse en uno o varios análisis repetidos. La presencia de ciertas especies es una indicación relativamente fidedigna de que durante su ciclo de vida la polución no excedió un umbral. Muchos organismos, sumamente sensibles a su medio ambiente, cambian aspectos de su forma, desaparecen o, por el contrario, prosperan cuando su medio se contamina. Cada etapa de autodepuración en un río que sufrió una descarga de materia orgánica se caracteriza por la presencia de determinados indicadores. Según su sensitividad a la polución orgánica se clasificaron especies como intolerantes, facultativas, o tolerantes. Los indicadores de contaminación por desechos industriales generalmente son resistentes a la falta total o parcial de oxígeno, la baja intensidad de luz, etc. Los monitoreos biológicos son muy útiles, ya que, por ej., la acumulación de metales pesados en organismos acuáticos puede ser 10 millones de veces mayor a la del ambiente donde viven. El uso de organismos indicadores de contaminación requiere conocer las tolerancias ecológicas y los requerimientos de las especies, así como sus adaptaciones para resistir contaminantes agudos y crónicos. Las investigaciones sobre organismos indicadores de polución comprenden el estudio autoecológico, en el laboratorio, para establecer los límites de tolerancia de una especie a una sustancia o a una mezcla de ellas mediante ensayos de toxicidad; y el sinecológico, que se basa en la observación y análisis de las características ambientales de los sitios en los cuales se detectan con más frecuencia poblaciones de organismos de cierta especie. Algas, bacterias, protozoos, macroinvertebrados y peces son los más usados como indicadores de contaminación acuática. La mayoría de los estudios estiman características estructurales a diferentes niveles de organización, como cambios en la estructura celular, o en la diversidad de especies, pero, más recientemente, se han incluido características funcionales, como producción y respiración. Los Bioindicadores son herramientas para el monitoreo, evaluación y reporte del estado de los sistemas de manejo (incluyendo las condiciones humanas y los recursos naturales), y del efecto de las políticas y acciones de intervención sobre los recursos naturales, ayudan en la
  • 17.
    toma de decisiones,planificación y gestión más cunado en el manejo de los recursos naturales, tomar decisiones es una tarea difícil debido a la complejidad de los fenómenos involucrados, tanto sociales como naturales. 6. Elabore un resumen mínimo una página sobre la HUELLA ECOLOGICA. Luego Reflexione. ¿Por qué se considera fundamental para la sostenibilidad ambiental? En tipo de letra Time New Roman, tamaño 12, interlíneado 1.5 La huella ecológica se ha consolidado como indicador de sostenibilidad a nivel internacional. Este indicador biofísico de sostenibilidad integra el conjunto de impactos que ejerce una comunidad humana sobre su entorno, considerando tantos los recursos necesarios como los residuos generados para el mantenimiento del modelo de consumo de la comunidad. La huella ecológica: Es un indicador ambiental, que permite medir y evaluar el impacto sobre el planeta de una determinada forma de vida, en relación a la capacidad de la naturaleza para renovar los recursos al servicio de la humanidad. El objetivo de esta herramienta, es que los seres humanos, ya sea en grupo o de manera individual, identifiquen y corrijan aquellas acciones que no contribuyen a un estilo de vida sostenible entre ellas el exceso global va en aumento y, en consecuencia, se están desgastando los ecosistemas y se están acumulando desechos en aire, tierra y agua. La deforestación, la escasez de agua, la decreciente biodiversidad y el cambio climático que resultan de ese exceso ponen en creciente riesgo el bienestar y el
  • 18.
    desarrollo de todaslas naciones. Soy Ecolombiano, en asocio con global Footprint Network, desarrolló una calculadora que les permite a los colombianos y residentes en el país medir su huella en el planeta. Esta herramienta alerta al individuo sobre el impacto que generan sus acciones, le informa sobre la necesidad de un cambio de actitud y lo motiva a que empiece hacerlo de inmediato. La filosofía de cálculo de la huella ecológica parte de los siguientes aspectos:  Para producir cualquier bien o servicio, independientemente del tipo de tecnología utilizada, se necesita un flujo de materiales y de energía, provenientes, en última instancia, de sistemas ecológicos o del flujo de energía directa del Sol en sus diferentes manifestaciones.  Se necesitan sistemas ecológicos para absorber los residuos generados durante el proceso de producción y el uso de los productos finales.  El espacio es también ocupado con infraestructuras, viviendas, equipamientos reduciendo así las superficies de ecosistemas productivos. Aunque este indicador integra múltiples impactos, hay que tener en cuenta entre otros, los siguientes aspectos que subestiman el impacto ambiental real:  No quedan contabilizados algunos impactos, especialmente de carácter cualitativo, como son las contaminaciones del suelo, del agua, y la atmosférica (a excepción del CO2), la erosión, la pérdida de biodiversidad o la degradación del paisaje.  Se asume que las prácticas en los sectores agrícola, ganadero y forestal son sostenibles, es decir, que la productividad del suelo no disminuye con el tiempo.  No se tiene en consideración el impacto asociado al uso del agua, a excepción de la ocupación directa del suelo por embalses e infraestructuras hidráulicas y la energía asociada a la gestión del ciclo del agua.
  • 19.
     Como criteriogeneral se procura no contabilizar aquellos aspectos para los que existan dudas sobre la calidad del cálculo. A este respecto, también se tiende siempre a elegir la opción más prudente a la hora de obtener resultados. Otro concepto complementario es el de biocapacidad de un territorio que se define como la superficie biológicamente productiva (cultivos, pastos, mar productivo o bosques) disponible. ¿Qué puede aportar la huella ecológica a la sostenibilidad? A pesar de que la huella ecológica es un indicador que pueda subestimar el impacto real de la actividad humana sobre el entorno, y que existen aún importantes limitaciones en relación a su aplicación metodológica, es una oportunidad que plantea en relación a la estrategia de la sostenibilidad. Hay que destacar entre sus principales potencialidades:  Agregación y simplificación. Agrupa en un solo número la intensidad del impacto que una determinada comunidad humana ejerce sobre los ecosistemas, tanto por el consumo de recursos como por la generación de residuos.  Visualización de la dependencia ecológica El progresivo proceso de concentración de la población en sistemas urbanos y globalización de los flujos de materiales y energía dificulta de forma creciente la vinculación por parte de la población del consumo de bienes y energía con el impacto que tienen sobre el medio. La huella ecológica permite definir y visualizar la dependencia de las sociedades humanas respecto al funcionamiento de los ecosistemas del planeta a partir de superficies apropiadas para satisfacer un determinado nivel de consumo. Permite así establecer el área real productiva de la que se está apropiando ecológicamente una determinada comunidad humana, independientemente de que se encuentre más allá de su territorio, distinguiendo así mismo entre las diferentes funciones ecológicas que ejercen los ecosistemas.
  • 20.
     Visualización dela inequidad social La posibilidad de realizar el cálculo para diferentes comunidades humanas o sectores de una misma sociedad con estilos de vida diferenciados permite la visualización de inequidad en la apropiación de los ecosistemas del planeta.  Monitorización del consumo de recursos Pese a sus limitaciones, la huella ecológica permite hacer un seguimiento del impacto de una comunidad humana asociado al consumo de recursos –entradas del sistema – mediante la actualización del indicador a lo largo de los años. Para la sostenibilidad ambiental, la huella ecológica juega un papel importante, teniendo en cuenta que es un instrumento de sensibilización ambiental, un indicador de las políticas hacia la sostenibilidad el cual integra el conjunto de impactos que ejerce una comunidad humana sobre su entorno, considerando tantos los recursos necesarios como los residuos generados para el mantenimiento del modelo de consumo de la comunidad, busca que los individuos tomemos conciencia de nuestras acciones, y pensar como podemos tratar de reducirla, quizá se deberán hacer cambios en nuestra forma de vida en algunos aspectos, de este modo, los recursos que se utilizan pueden reponerse y, por lo tanto, solo así podremos hablar de sostenibilidad. Una responsabilidad de todos y cada uno de nosotros. BIBLIOGRAFÍA Maestría en Desarrollo Sostenible y Medio Ambiente ECOLOGÍA. UNIDAD 1. Maestría en Desarrollo Sostenible y Medio Ambiente, Unidad 2. Ecosistemas Maestría en Desarrollo Sostenible y Medio Ambiente Unidad 3. Medio ambiente y relación ser humano. Maestría en Desarrollo Sostenible y Medio Ambiente, La tierra, Planeta Vivo: La Biosfera o Ecosfera
  • 21.
    LOS GRANDES BIOMAS(Documento Tomado Módulo de Ecología de la Maestría En Desarrollo Sostenible y MedioAmbiente Presencial – Universidad de Manizales Maestre Martínez, Hernán. Leyes de la ecología en: http://elpilon.com.co/leyes-de-la- ecologia/ https://www.ecointeligencia.com/2011/03/que-es-la-huella-ecologica/ ecointeligencia http://www.cfnavarra.es/medioambiente/agenda/huella/ecosos.htm http://www.cricyt.edu.ar/enciclopedia/terminos/Bioindic.htm. Bioindicadores